EL ISLAM
INDICE
ORGANIZACION POLITICA
ECONOMIA
SOCIEDAD
CULTURA Y ARTE
ORGANIZACIÓN POLITICA
• Califa-jefe del mundo islámico.
• Visir-primer ministro encargado de la
administración central y la hacienda.
• Emir-gobernador de provincia.
• Cadí-juez (aplicaba la ley).
• Diwanes-tesorero recaudaba impuestos que
eran importantes para la administración y
ejercito.
ECONOMIA
• AGRICULTURA poco desarrollada, por la falte de agua e
ingeniosos métodos para conseguirla y transportarla.
• GANADERIA eran pastores nómadas de ovejas y cabras,
utilizaban para el transporte caballos y dromedarios.
• COMERCIO mayor fuente de riqueza, las ciudades constaban
con un zoco utilizaban como monedas: dinar de oro, dírham
de plata y feluso de bronce.
• ARTESANIA era importante, gran desarrollo en las ciudades
eran maestros en curtido de pieles, telas, joyas, perfumes
armes…
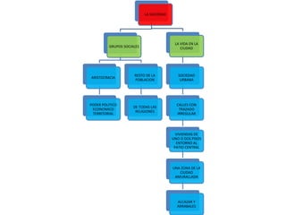
LA SOCIEDAD
GRUPOS SOCIALES
ARISTOCRACIA
PODER POLITICO
ECONOMICO
TERRITORIAL
RESTO DE LA
POBLACION
DE TODAS LAS
RELIGIONES
LA VIDA EN LA
CIUDAD
SOCIEDAD
URBANA
CALLES CON
TRAZADO
IRREGULAR
VIVIENDAS DE
UNO O DOS PISOS
ENTORNO AL
PATIO CENTRAL
UNA ZONA DE LA
CIUDAD
AMURALLADA
ALCAZAR Y
ARRABALES
CULTURA Y ARTE
CULTURA
Recuperaron la ciencia de la antigüedad
Tradujeron al árabe los escritos de otras civilizaciones
Las mil y una noches
ARTE
LA ARQUITECTURA
Sobre todo se desarrolló
Uso de materiales pobres Palacios rodeados de patios, fuentes y jardines

EL ISLAM

  • 1.
  • 2.
    ORGANIZACIÓN POLITICA • Califa-jefedel mundo islámico. • Visir-primer ministro encargado de la administración central y la hacienda. • Emir-gobernador de provincia. • Cadí-juez (aplicaba la ley). • Diwanes-tesorero recaudaba impuestos que eran importantes para la administración y ejercito.
  • 3.
    ECONOMIA • AGRICULTURA pocodesarrollada, por la falte de agua e ingeniosos métodos para conseguirla y transportarla. • GANADERIA eran pastores nómadas de ovejas y cabras, utilizaban para el transporte caballos y dromedarios. • COMERCIO mayor fuente de riqueza, las ciudades constaban con un zoco utilizaban como monedas: dinar de oro, dírham de plata y feluso de bronce. • ARTESANIA era importante, gran desarrollo en las ciudades eran maestros en curtido de pieles, telas, joyas, perfumes armes…
  • 4.
    LA SOCIEDAD GRUPOS SOCIALES ARISTOCRACIA PODERPOLITICO ECONOMICO TERRITORIAL RESTO DE LA POBLACION DE TODAS LAS RELIGIONES LA VIDA EN LA CIUDAD SOCIEDAD URBANA CALLES CON TRAZADO IRREGULAR VIVIENDAS DE UNO O DOS PISOS ENTORNO AL PATIO CENTRAL UNA ZONA DE LA CIUDAD AMURALLADA ALCAZAR Y ARRABALES
  • 5.
    CULTURA Y ARTE CULTURA Recuperaronla ciencia de la antigüedad Tradujeron al árabe los escritos de otras civilizaciones Las mil y una noches
  • 6.
    ARTE LA ARQUITECTURA Sobre todose desarrolló Uso de materiales pobres Palacios rodeados de patios, fuentes y jardines