Fundamentos de la Planificación
Estratégica
Vólker Gutiérrez Aravena
Presidente Cultura Mapocho
Continuidad y
CAMBIO
2
Gobierno de Chile | Consejo Nacional de la Cultura y las Artes
• “Cambia lo superficial, cambia también lo profundo;
cambia el modo de pensar, cambia todo en este mundo;
cambia el clima con los años, cambia el pastor su rebaño, y
así como todo cambia que yo cambie no es extraño (…)
pero no cambia mi amor por más lejos que me encuentre,
ni el recuerdo ni el dolor de mi pueblo y de mi gente…”.
• Planificar desde el deseo
– “El desequilibrio negativo entre los recursos y el deseo hace
imprescindible la formulación de una estrategia para
enfrentarlo”.
¿Por qué planificar?
3
Gobierno de Chile | Consejo Nacional de la Cultura y las Artes
• Situación actual (ausencia) en la que se emplean recursos
para lograr algo deseado (una nueva situación, éxito,
objetivos, etc.).
– Ejemplos
• “Los Planes Urbanos Estratégicos se plantean como una
herramienta de gestión territorial que, partiendo de una reflexión
estratégica, permita desarrollar una cartera de proyectos urbanos
coherentes, cuyo objetivo principal es detonar procesos de
transformación urbana en diversas localidades”.
• “El carácter estratégico de las inversiones urbanas implica asumir
plenamente la dimensión integrada de éstas, su sinergia con otras
acciones en el territorio, la relevancia de la gestión como
complemento de la planificación de inversiones y la necesidad de
incorporar en plenitud la participación en el proceso, tanto de los
municipios involucrados como de la propia comunidad. De esta
manera se lograrán construir planes maestros y proyectos
integrados que contribuyan a materializar objetivos estratégicos
del desarrollo comunal e introduzcan cambios significativos en la
estructura urbana de las ciudades a intervenir”.
¿Por qué planificar?
Ejemplos
• Objetivo de la fase 1:
formulación coherente y
explícita de los
fundamentos del programa
de inversiones a partir de
los diagnósticos comunales
municipales
y de las instancias
de
y de
planificación
participación.
• Objetivo de la fase 2: en
esta fase se busca revisar
la consistencia que
presentan como conjunto
las iniciativas que
componen la cartera
preliminar de inversiones.
Fuente: Silva y Sandoval, 2012
1 FORMULACION
DIAGNOSTICOS/ OBJETIVOS/ VISION
DESARROLLO URBANO
IDENTIFICACION DE PROYECTOS
URBANOS/ COHERENCIA CON
LINEAMIENTOS GENERALES/
LISTADO PRELIMINAR
RECOPILACION DE ANTECEDENTES /
JUSTIFICACION
1 FORMULACION
DIAGNOSTICOS/ OBJETIVOS/ VISION
DESARROLLO URBANO
IDENTIFICACION DE PROYECTOS
URBANOS/ COHERENCIA CON
LINEAMIENTOS GENERALES/
LISTADO PRELIMINAR
RECOPILACION DE ANTECEDENTES /
JUSTIFICACION
2 ANALISIS DE LA CARTERA
CONSISTENCIA POR OBJETIVOS: MONTOS Y
N° DE PROYECTOS V/S IMAGEN OBJETIVO
CONSISTENCIA POR DISTRIBUCION
SECTORIAL : MONTOS Y N° DE PROYECTOS
POR SECTOR PRIORITARIO (DIAGNOSTICO)
CONSISTENCIA TERRITORIAL: DISTRIBUCIÓN
TERRITORIAL DE PROYECTOS VS. EQUILIBRIO
TERRITORIAL
2
4
Gobierno de Chile | Consejo Nacional de la Cultura y las Artes
ANALISIS DE LA CARTERA
CONSISTENCIA POR OBJETIVOS: MONTOS Y
N° DE PROYECTOS V/S IMAGEN OBJETIVO
CONSISTENCIA POR DISTRIBUCION
SECTORIAL : MONTOS Y N° DE PROYECTOS
POR SECTOR PRIORITARIO (DIAGNOSTICO)
CONSISTENCIA TERRITORIAL: DISTRIBUCIÓN
TERRITORIAL DE PROYECTOS VS. EQUILIBRIO
TERRITORIAL
¿Por qué planificar?
Ejemplos
• Objetivo de la fase 3: Esta
fase apunta a identificar y
realizar un análisis integral
de las operaciones
urbanísticas para verificar
su carácter estratégico y
establecer su prioridad, así
como
aspectos
una
para identificar
que requieran
eventual
reformulación.
• Objetivo de la fase 4:
diseñar o reformular los
pasos a adoptar por el
municipio para llevar a
cabo las operaciones
urbanísticas estratégicas,
una vez que éstas han sido
analizadas y validadas en
la fase anterior.
Fuente: Silva y Sandoval, 2012
3 PRIORIZACION
DEPURACION: SOLO PROYECTOS
DE INVERSIONES FISICAS DE
DESARROLLO URBANO
JERARQUIZACION: APLICACIÓN
SIMPLIFICADA DE CRITERIOS DE
EVALUACION
ANALISIS MULTICRITERIO: LOGRO
DE OBJETIVOS/ SINERGIAS/
IMPACTO TERRITORIAL/
MECANISMSO DE GESTION /
VALIDACION SOCIAL
3 PRIORIZACION
DEPURACION: SOLO PROYECTOS
DE INVERSIONES FISICAS DE
DESARROLLO URBANO
JERARQUIZACION: APLICACIÓN
SIMPLIFICADA DE CRITERIOS DE
EVALUACION
ANALISIS MULTICRITERIO: LOGRO
DE OBJETIVOS/ SINERGIAS/
IMPACTO TERRITORIAL/
MECANISMSO DE GESTION /
VALIDACION SOCIAL
4 PLAN DE GESTION
CONSISTENCIA TEMPORAL DE
LAS INVERSIONES
ACCIONES COMPLEMENTARIAS
FUENTES DE FINANCIAMIENTO
4 PLAN DE GESTION
CONSISTENCIA TEMPORAL DE
LAS INVERSIONES
ACCIONES COMPLEMENTARIAS
FUENTES DE FINANCIAMIENTO
5
Gobierno de Chile | Consejo Nacional de la Cultura y las Artes
La Planificación
6
Gobierno de Chile | Consejo Nacional de la Cultura y las Artes
• “Reflexión ordenada sobre un futuro deseado”
• “Plan general, científicamente organizado y
frecuentemente de gran amplitud, para obtener un objetivo
determinado [...]”. (Diccionario de la Lengua Española)
• “Sistema de gestión y toma de decisiones racional que
tiene como finalidad decidir sobre la asignación de recursos
escasos en el logro de objetivos múltiples a través de
medios adecuados para su obtención”. (Cruz Roja, 1991)
La Planificación
7
Gobierno de Chile | Consejo Nacional de la Cultura y las Artes
• “Planificar significa diseñar un futuro deseado para la
organización, en concordancia con los cambios que se van
produciendo en el entorno... es un instrumento para lograr
el mejoramiento continuo de las organizaciones”. (Paredes
Santos y Pérez Coscio, 1994).
• “Todo lo que hacemos en el marco de los servicios que
prestamos y de los procesos de apoyo ha de ser en alguna
medida planificado, ejecutado, controlado y evaluado si se
desea mejorar y aprender...”. (CIDEAL-Fundación Asistencia
Técnica para el Desarrollo (ATD). Madrid, 2005)
La Planificación
8
Gobierno de Chile | Consejo Nacional de la Cultura y las Artes
• Es un medio para el logro de un propósito de transformación de la
realidad, que debe estar precisado desde el comienzo.
• Exige un cierto grado de sistematización, a través de la
formalización de una serie de pasos.
• Está orientada a una toma de decisiones más racional y
transparente
• Intenta reducir la incertidumbre, aunque no puede eliminarla por
completo.
• Es un ejercicio iterativo de continua revisión y reajuste entre
medios y fines, así como de evaluación de resultados para la
obtención de aprendizaje en las organizaciones.
• Aunque precisa de compromiso y apoyo desde los niveles
directivos, requiere de un proceso interactivo y participativo para
una implantación exitosa de las acciones planificadas.
• Debe ser un proceso a medida de cada organización.”
CIDEAL-Fundación Asistencia Técnica para el Desarrollo (ATD). Madrid, 2005
La estrategia
9
Gobierno de Chile | Consejo Nacional de la Cultura y las Artes
• General Vo Nguyen Giap: «Nuestra estrategia fue mantener
una larga batalla de desgaste. Sólo un largo período de
guerra podía permitirnos utilizar al máximo nuestras
buenas cartas políticas, sobreponernos a nuestra
desventaja de falta de material y transformar nuestra
flaqueza en fortaleza. Mantener e incrementar nuestras
fuerzas fue el principio al que nos adherimos,
contentándonos con ataques cuando el éxito era seguro y
rehuyendo batallas en las que podíamos sufrir bajas».
• “Los pasos necesarios para lograr algo”
“Un medio cuya adecuada formulación e implementación
permite enfrentar aquellos factores que condicionan la
obtención del objeto deseado y la satisfacción de una
carencia que afecta nuestro desenvolvimiento diario”
Aramayo, U. de Chile, ICI, 2009.
Definiciones de
Planificación Estratégica
10
Gobierno de Chile | Consejo Nacional de la Cultura y las Artes
• “Un esfuerzo organizacional bien definido y disciplinado, que
apunta a la total especificación de la estrategia de una firma y la
asignación de responsabilidades para su ejecución”.
(H. Hax y N. Majluf, 1996).
• “Focalización y administración eficientemente de los recursos de
una empresa/institución, apuntando a la eficacia. Es decir, al
logro de objetivos a largo, mediano y corto plazos, con una visión
sistémica y la participación de los actores involucrados”.
(Cynthia Bendlin, 2000)
• “Una poderosa herramienta de diagnóstico, análisis, reflexión y
toma de decisiones colectivas, en torno al quehacer actual y al
camino que deben recorrer en el futuro las organizaciones e
instituciones, para adecuarse a los cambios y a las demandas
que les impone el entorno y lograr el máximo de eficiencia y
calidad de sus prestaciones”.
(DIPRES, 2001).
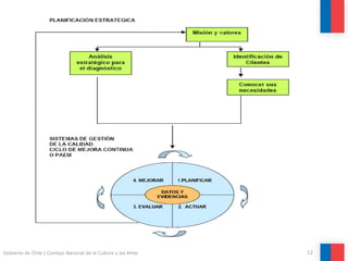
Esquema de proceso de realización de
Planificación Estratégica.
David, 2003, en Aramayo (op. cit).
11
Gobierno de Chile | Consejo Nacional de la Cultura y las Artes
12
Gobierno de Chile | Consejo Nacional de la Cultura y las Artes
(Algunos)
Elementos y Características de la
13
Gobierno de Chile | Consejo Nacional de la Cultura y las Artes
Planificación Estratégica
• Es una HERRAMIENTA (no un fin en sí mismo)
- La planificación debe concebirse como un medio (un conjunto
articulado de técnicas, instrumentos y herramientas específicas)
para la consecución de un fin, objetivo o propósito, cualquiera que
éste sea (el aumento de la producción, la mejora del
funcionamiento de una organización, la prestación de un servicio,
la creación de empleo para personas con discapacidad o la
integración social de inmigrantes).
• Es un PROCESO continuo
- Cualquier proceso de planificación no finaliza con el diseño de un
plan concreto, sino que es un proceso dinámico, y por tanto, debe
estar sujeto a un continuo reajuste y revisión de lo planificado
para adaptarlo constantemente a las circunstancias, así como de
evaluación de sus resultados, con el fin de extraer lecciones de la
experiencia y generar procesos de aprendizaje en la organización.
(Algunos)
Elementos y Características de la
14
Gobierno de Chile | Consejo Nacional de la Cultura y las Artes
Planificación Estratégica
• Es una Es FLEXIBLE, pues no elimina la incertidumbre.
- Los actuales procesos casi de todo orden (en el mundo) son
demasiado rápidos y cambiantes, por lo que la certeza de los
mismos no está garantizada y, por ello, requiere constantes
adaptaciones.
• Es un proceso PARTICIPATIVO
- Las modernas concepciones de la planificación, aún reconociendo
la necesidad insoslayable de que esta sea impulsada y apoyada
desde los niveles directivos, destacan la importancia de la
participación e implicación de los distintos miembros y niveles de
la organización como un requisito esencial del proceso de
planificación, para que la implantación de los cambios sea posible
y resulte exitosa.
(Algunos)
Elementos y Características de la
15
Gobierno de Chile | Consejo Nacional de la Cultura y las Artes
Planificación Estratégica
• Tiene direccionalidad VERTICAL y HORIZONTAL
- El proceso debe comprometer a los integrantes de todos los
niveles de la organización, tanto en su estructura vertical (de
jerarquía) como su estructura horizontal (de competencias).
• Tiene carácter PRÁCTICO (planificar es ejecutar).
- La planificación busca generar una nueva situación, por lo que
debe ser entendida como una ayuda racional que no tiene sentido
de ser llevada a cabo si no se aplica lo planificado.
¿Quiénes hacen
Planificación Estratégica?
16
Gobierno de Chile | Consejo Nacional de la Cultura y las Artes
• Por su carácter sistémico, holístico, fundamental, participativo, la PE
es una tarea en la que deben estar involucrados TODOS los
integrantes de la organización (de capitán a paje).
• Sin embargo, es absolutamente imprescindible contar con la decisión,
el compromiso y la voluntad firme por parte de los niveles directivos
para impulsar el proceso de planificación estratégica.
• El proceso debe ser inclusivo, favoreciendo la participación y
colaboración entre los distintos departamentos (secciones) de la
organización, de forma que se propicie el sentido de pertenencia, la
asunción de responsabilidades y la apropiación general del proceso.
• De todas formas, muchos textos y manuales plantean la necesidad de
generar una comisión o un equipo que se encargue de guiar el proceso
de generación de la Planificación Estratégica.
• Y también, en muchos casos, se aconseja conseguir o contratar los
servicios de un equipo o experto externo a la organización para que
dirija el proceso.
• (No olvidar tomar nota de la resistencia al cambio y de la necesidad
de una estrategia comunicacional que favorezca y potencie el
proceso).
¿Para qué
y cuándo la
17
Gobierno de Chile | Consejo Nacional de la Cultura y las Artes
Planificación Estratégica?
• Facilitar la consecución de los objetivos de la organización
• Disminuir los riesgos de la incertidumbre
• Consensuar y ganar voluntades internas para el
funcionamiento de la organización
mejor
• Medir resultados de acuerdo a los objetivos de la organización
• Cuando se inician las operaciones (cuando nace la organización)
• Cuando hay crisis (positivas o negativas) al interior de la
organización
• Cuando el entorno ha variado demasiado desde la última PE
realizada
• Con cierta regularidad (3 a 5 años)
Bibliografía
18
Gobierno de Chile | Consejo Nacional de la Cultura y las Artes
• Armijo, Marianela: Manual de Planificación Estratégica e Indicadores de Desempeño
en el Sector Público. Santiago de Chile, ILPES/CEPAL, 2011.
• Torres Andrade, M. Cristina: Planificación Estratégica bajo un enfoque de marco
lógico en unidades de instituciones de Salud. Valdivia, Universidad Austral de Chile,
2010.
• Shapiro, Janet: Herramienta de planificación estratégica. CIVICUS: Alianza Mundial
para la Participación Ciudadana.
http://www.civicus.org/view/media/Planificacion%20strategica.pdf
• Aramayo, Orión: Manual de Planificación Estratégica. Instituto de la Comunicación e
Imagen, Universidad de Chile. 2007.
• Hax, Arnoldo y Majluf, Nicolás: Gestión de Empresa con una Visión Estratégica.
Santiago de Chile, Dolmen, 1996.
• DIPRES Guía Metodológica- Planificación Estratégica en los Servicios Públicos. 2003

elementosdelaplanificacinestratgica-140929141214-phpapp01.pptx

  • 1.
    Fundamentos de laPlanificación Estratégica Vólker Gutiérrez Aravena Presidente Cultura Mapocho
  • 2.
    Continuidad y CAMBIO 2 Gobierno deChile | Consejo Nacional de la Cultura y las Artes • “Cambia lo superficial, cambia también lo profundo; cambia el modo de pensar, cambia todo en este mundo; cambia el clima con los años, cambia el pastor su rebaño, y así como todo cambia que yo cambie no es extraño (…) pero no cambia mi amor por más lejos que me encuentre, ni el recuerdo ni el dolor de mi pueblo y de mi gente…”. • Planificar desde el deseo – “El desequilibrio negativo entre los recursos y el deseo hace imprescindible la formulación de una estrategia para enfrentarlo”.
  • 3.
    ¿Por qué planificar? 3 Gobiernode Chile | Consejo Nacional de la Cultura y las Artes • Situación actual (ausencia) en la que se emplean recursos para lograr algo deseado (una nueva situación, éxito, objetivos, etc.). – Ejemplos • “Los Planes Urbanos Estratégicos se plantean como una herramienta de gestión territorial que, partiendo de una reflexión estratégica, permita desarrollar una cartera de proyectos urbanos coherentes, cuyo objetivo principal es detonar procesos de transformación urbana en diversas localidades”. • “El carácter estratégico de las inversiones urbanas implica asumir plenamente la dimensión integrada de éstas, su sinergia con otras acciones en el territorio, la relevancia de la gestión como complemento de la planificación de inversiones y la necesidad de incorporar en plenitud la participación en el proceso, tanto de los municipios involucrados como de la propia comunidad. De esta manera se lograrán construir planes maestros y proyectos integrados que contribuyan a materializar objetivos estratégicos del desarrollo comunal e introduzcan cambios significativos en la estructura urbana de las ciudades a intervenir”.
  • 4.
    ¿Por qué planificar? Ejemplos •Objetivo de la fase 1: formulación coherente y explícita de los fundamentos del programa de inversiones a partir de los diagnósticos comunales municipales y de las instancias de y de planificación participación. • Objetivo de la fase 2: en esta fase se busca revisar la consistencia que presentan como conjunto las iniciativas que componen la cartera preliminar de inversiones. Fuente: Silva y Sandoval, 2012 1 FORMULACION DIAGNOSTICOS/ OBJETIVOS/ VISION DESARROLLO URBANO IDENTIFICACION DE PROYECTOS URBANOS/ COHERENCIA CON LINEAMIENTOS GENERALES/ LISTADO PRELIMINAR RECOPILACION DE ANTECEDENTES / JUSTIFICACION 1 FORMULACION DIAGNOSTICOS/ OBJETIVOS/ VISION DESARROLLO URBANO IDENTIFICACION DE PROYECTOS URBANOS/ COHERENCIA CON LINEAMIENTOS GENERALES/ LISTADO PRELIMINAR RECOPILACION DE ANTECEDENTES / JUSTIFICACION 2 ANALISIS DE LA CARTERA CONSISTENCIA POR OBJETIVOS: MONTOS Y N° DE PROYECTOS V/S IMAGEN OBJETIVO CONSISTENCIA POR DISTRIBUCION SECTORIAL : MONTOS Y N° DE PROYECTOS POR SECTOR PRIORITARIO (DIAGNOSTICO) CONSISTENCIA TERRITORIAL: DISTRIBUCIÓN TERRITORIAL DE PROYECTOS VS. EQUILIBRIO TERRITORIAL 2 4 Gobierno de Chile | Consejo Nacional de la Cultura y las Artes ANALISIS DE LA CARTERA CONSISTENCIA POR OBJETIVOS: MONTOS Y N° DE PROYECTOS V/S IMAGEN OBJETIVO CONSISTENCIA POR DISTRIBUCION SECTORIAL : MONTOS Y N° DE PROYECTOS POR SECTOR PRIORITARIO (DIAGNOSTICO) CONSISTENCIA TERRITORIAL: DISTRIBUCIÓN TERRITORIAL DE PROYECTOS VS. EQUILIBRIO TERRITORIAL
  • 5.
    ¿Por qué planificar? Ejemplos •Objetivo de la fase 3: Esta fase apunta a identificar y realizar un análisis integral de las operaciones urbanísticas para verificar su carácter estratégico y establecer su prioridad, así como aspectos una para identificar que requieran eventual reformulación. • Objetivo de la fase 4: diseñar o reformular los pasos a adoptar por el municipio para llevar a cabo las operaciones urbanísticas estratégicas, una vez que éstas han sido analizadas y validadas en la fase anterior. Fuente: Silva y Sandoval, 2012 3 PRIORIZACION DEPURACION: SOLO PROYECTOS DE INVERSIONES FISICAS DE DESARROLLO URBANO JERARQUIZACION: APLICACIÓN SIMPLIFICADA DE CRITERIOS DE EVALUACION ANALISIS MULTICRITERIO: LOGRO DE OBJETIVOS/ SINERGIAS/ IMPACTO TERRITORIAL/ MECANISMSO DE GESTION / VALIDACION SOCIAL 3 PRIORIZACION DEPURACION: SOLO PROYECTOS DE INVERSIONES FISICAS DE DESARROLLO URBANO JERARQUIZACION: APLICACIÓN SIMPLIFICADA DE CRITERIOS DE EVALUACION ANALISIS MULTICRITERIO: LOGRO DE OBJETIVOS/ SINERGIAS/ IMPACTO TERRITORIAL/ MECANISMSO DE GESTION / VALIDACION SOCIAL 4 PLAN DE GESTION CONSISTENCIA TEMPORAL DE LAS INVERSIONES ACCIONES COMPLEMENTARIAS FUENTES DE FINANCIAMIENTO 4 PLAN DE GESTION CONSISTENCIA TEMPORAL DE LAS INVERSIONES ACCIONES COMPLEMENTARIAS FUENTES DE FINANCIAMIENTO 5 Gobierno de Chile | Consejo Nacional de la Cultura y las Artes
  • 6.
    La Planificación 6 Gobierno deChile | Consejo Nacional de la Cultura y las Artes • “Reflexión ordenada sobre un futuro deseado” • “Plan general, científicamente organizado y frecuentemente de gran amplitud, para obtener un objetivo determinado [...]”. (Diccionario de la Lengua Española) • “Sistema de gestión y toma de decisiones racional que tiene como finalidad decidir sobre la asignación de recursos escasos en el logro de objetivos múltiples a través de medios adecuados para su obtención”. (Cruz Roja, 1991)
  • 7.
    La Planificación 7 Gobierno deChile | Consejo Nacional de la Cultura y las Artes • “Planificar significa diseñar un futuro deseado para la organización, en concordancia con los cambios que se van produciendo en el entorno... es un instrumento para lograr el mejoramiento continuo de las organizaciones”. (Paredes Santos y Pérez Coscio, 1994). • “Todo lo que hacemos en el marco de los servicios que prestamos y de los procesos de apoyo ha de ser en alguna medida planificado, ejecutado, controlado y evaluado si se desea mejorar y aprender...”. (CIDEAL-Fundación Asistencia Técnica para el Desarrollo (ATD). Madrid, 2005)
  • 8.
    La Planificación 8 Gobierno deChile | Consejo Nacional de la Cultura y las Artes • Es un medio para el logro de un propósito de transformación de la realidad, que debe estar precisado desde el comienzo. • Exige un cierto grado de sistematización, a través de la formalización de una serie de pasos. • Está orientada a una toma de decisiones más racional y transparente • Intenta reducir la incertidumbre, aunque no puede eliminarla por completo. • Es un ejercicio iterativo de continua revisión y reajuste entre medios y fines, así como de evaluación de resultados para la obtención de aprendizaje en las organizaciones. • Aunque precisa de compromiso y apoyo desde los niveles directivos, requiere de un proceso interactivo y participativo para una implantación exitosa de las acciones planificadas. • Debe ser un proceso a medida de cada organización.” CIDEAL-Fundación Asistencia Técnica para el Desarrollo (ATD). Madrid, 2005
  • 9.
    La estrategia 9 Gobierno deChile | Consejo Nacional de la Cultura y las Artes • General Vo Nguyen Giap: «Nuestra estrategia fue mantener una larga batalla de desgaste. Sólo un largo período de guerra podía permitirnos utilizar al máximo nuestras buenas cartas políticas, sobreponernos a nuestra desventaja de falta de material y transformar nuestra flaqueza en fortaleza. Mantener e incrementar nuestras fuerzas fue el principio al que nos adherimos, contentándonos con ataques cuando el éxito era seguro y rehuyendo batallas en las que podíamos sufrir bajas». • “Los pasos necesarios para lograr algo” “Un medio cuya adecuada formulación e implementación permite enfrentar aquellos factores que condicionan la obtención del objeto deseado y la satisfacción de una carencia que afecta nuestro desenvolvimiento diario” Aramayo, U. de Chile, ICI, 2009.
  • 10.
    Definiciones de Planificación Estratégica 10 Gobiernode Chile | Consejo Nacional de la Cultura y las Artes • “Un esfuerzo organizacional bien definido y disciplinado, que apunta a la total especificación de la estrategia de una firma y la asignación de responsabilidades para su ejecución”. (H. Hax y N. Majluf, 1996). • “Focalización y administración eficientemente de los recursos de una empresa/institución, apuntando a la eficacia. Es decir, al logro de objetivos a largo, mediano y corto plazos, con una visión sistémica y la participación de los actores involucrados”. (Cynthia Bendlin, 2000) • “Una poderosa herramienta de diagnóstico, análisis, reflexión y toma de decisiones colectivas, en torno al quehacer actual y al camino que deben recorrer en el futuro las organizaciones e instituciones, para adecuarse a los cambios y a las demandas que les impone el entorno y lograr el máximo de eficiencia y calidad de sus prestaciones”. (DIPRES, 2001).
  • 11.
    Esquema de procesode realización de Planificación Estratégica. David, 2003, en Aramayo (op. cit). 11 Gobierno de Chile | Consejo Nacional de la Cultura y las Artes
  • 12.
    12 Gobierno de Chile| Consejo Nacional de la Cultura y las Artes
  • 13.
    (Algunos) Elementos y Característicasde la 13 Gobierno de Chile | Consejo Nacional de la Cultura y las Artes Planificación Estratégica • Es una HERRAMIENTA (no un fin en sí mismo) - La planificación debe concebirse como un medio (un conjunto articulado de técnicas, instrumentos y herramientas específicas) para la consecución de un fin, objetivo o propósito, cualquiera que éste sea (el aumento de la producción, la mejora del funcionamiento de una organización, la prestación de un servicio, la creación de empleo para personas con discapacidad o la integración social de inmigrantes). • Es un PROCESO continuo - Cualquier proceso de planificación no finaliza con el diseño de un plan concreto, sino que es un proceso dinámico, y por tanto, debe estar sujeto a un continuo reajuste y revisión de lo planificado para adaptarlo constantemente a las circunstancias, así como de evaluación de sus resultados, con el fin de extraer lecciones de la experiencia y generar procesos de aprendizaje en la organización.
  • 14.
    (Algunos) Elementos y Característicasde la 14 Gobierno de Chile | Consejo Nacional de la Cultura y las Artes Planificación Estratégica • Es una Es FLEXIBLE, pues no elimina la incertidumbre. - Los actuales procesos casi de todo orden (en el mundo) son demasiado rápidos y cambiantes, por lo que la certeza de los mismos no está garantizada y, por ello, requiere constantes adaptaciones. • Es un proceso PARTICIPATIVO - Las modernas concepciones de la planificación, aún reconociendo la necesidad insoslayable de que esta sea impulsada y apoyada desde los niveles directivos, destacan la importancia de la participación e implicación de los distintos miembros y niveles de la organización como un requisito esencial del proceso de planificación, para que la implantación de los cambios sea posible y resulte exitosa.
  • 15.
    (Algunos) Elementos y Característicasde la 15 Gobierno de Chile | Consejo Nacional de la Cultura y las Artes Planificación Estratégica • Tiene direccionalidad VERTICAL y HORIZONTAL - El proceso debe comprometer a los integrantes de todos los niveles de la organización, tanto en su estructura vertical (de jerarquía) como su estructura horizontal (de competencias). • Tiene carácter PRÁCTICO (planificar es ejecutar). - La planificación busca generar una nueva situación, por lo que debe ser entendida como una ayuda racional que no tiene sentido de ser llevada a cabo si no se aplica lo planificado.
  • 16.
    ¿Quiénes hacen Planificación Estratégica? 16 Gobiernode Chile | Consejo Nacional de la Cultura y las Artes • Por su carácter sistémico, holístico, fundamental, participativo, la PE es una tarea en la que deben estar involucrados TODOS los integrantes de la organización (de capitán a paje). • Sin embargo, es absolutamente imprescindible contar con la decisión, el compromiso y la voluntad firme por parte de los niveles directivos para impulsar el proceso de planificación estratégica. • El proceso debe ser inclusivo, favoreciendo la participación y colaboración entre los distintos departamentos (secciones) de la organización, de forma que se propicie el sentido de pertenencia, la asunción de responsabilidades y la apropiación general del proceso. • De todas formas, muchos textos y manuales plantean la necesidad de generar una comisión o un equipo que se encargue de guiar el proceso de generación de la Planificación Estratégica. • Y también, en muchos casos, se aconseja conseguir o contratar los servicios de un equipo o experto externo a la organización para que dirija el proceso. • (No olvidar tomar nota de la resistencia al cambio y de la necesidad de una estrategia comunicacional que favorezca y potencie el proceso).
  • 17.
    ¿Para qué y cuándola 17 Gobierno de Chile | Consejo Nacional de la Cultura y las Artes Planificación Estratégica? • Facilitar la consecución de los objetivos de la organización • Disminuir los riesgos de la incertidumbre • Consensuar y ganar voluntades internas para el funcionamiento de la organización mejor • Medir resultados de acuerdo a los objetivos de la organización • Cuando se inician las operaciones (cuando nace la organización) • Cuando hay crisis (positivas o negativas) al interior de la organización • Cuando el entorno ha variado demasiado desde la última PE realizada • Con cierta regularidad (3 a 5 años)
  • 18.
    Bibliografía 18 Gobierno de Chile| Consejo Nacional de la Cultura y las Artes • Armijo, Marianela: Manual de Planificación Estratégica e Indicadores de Desempeño en el Sector Público. Santiago de Chile, ILPES/CEPAL, 2011. • Torres Andrade, M. Cristina: Planificación Estratégica bajo un enfoque de marco lógico en unidades de instituciones de Salud. Valdivia, Universidad Austral de Chile, 2010. • Shapiro, Janet: Herramienta de planificación estratégica. CIVICUS: Alianza Mundial para la Participación Ciudadana. http://www.civicus.org/view/media/Planificacion%20strategica.pdf • Aramayo, Orión: Manual de Planificación Estratégica. Instituto de la Comunicación e Imagen, Universidad de Chile. 2007. • Hax, Arnoldo y Majluf, Nicolás: Gestión de Empresa con una Visión Estratégica. Santiago de Chile, Dolmen, 1996. • DIPRES Guía Metodológica- Planificación Estratégica en los Servicios Públicos. 2003