Universidad Veracruzana EMPRESA: Papelería FHACEESS Maestro:  Carlos A. Torres Gástelu Integrantes del equipo: Alberto Mengelle Castro Stephanie Varela Romero Facultad De Administración
DATOS GENERALES Y CONTACTO
Mision:  Proporcionar a todos los clientes un excelente servicio, productos de óptima calidad, a un precio competitivo, mediante la incorporación constante de nuevos artículos y servicio que reúnan las características mínimas requeridas por los clientes.  Visión:  Que el cliente reciba siempre un Servicio Excelente por parte de el personal, Que nos identifique como una empresa en la vanguardia dentro del ramo papelero. Que reciba una garantía total de los productos o servicios recibidos.
Datos De La Empresa: Dirección:    Calle Puesta del Sol No. 175 entre constituyentes Y Rafal Orta.  Fraccionamiento Vista Mar en Veracruz  Contacto:   Sr. Fausto Solis Saqui y la Sra. Liz del Rosario Gomez Gutierrez Teléfonos:  9-35-01-28 Horario de Atención: Lunes-Viernes de 6:30 A.M. a 10:00 P.M.  Sábados: 7:30 A.M. a 10:00 A.M.
Un Poco De Historia El Sr. Fausto y la Sra. Liz Actualmente son los encargados y dueños de dicha Papelería. FHACEESS nombre que se le dio por los Dueños inicio entre Septiembre y Octubre del 2005, anteriormente antes de formalizarse como papelería inicio como una lavandería solamente contaba con 3 lavadoras y 1 secadora después paso a hacer una internet pero pasando 5 meses al sr. Fausto se le ocurrió comprar unos cuantos folders , plumas y borradores (cosas que pensaba que los estudiantes de la universidad pudieran necesitar.) y así fue como se dio cuenta de que lo que lo ayudaría y pegaría más en ese lugar es una papelería.
Y Así fue como el sr. Fausto empezó surtiendo cada vez más y más su papelería. Dejo atrás lo que era su lavandería y trato de innovarse con la mejor tecnología en las copias. Conto con mucho apoyo de una empresa de copy ver la cual le dejaba los mejores equipos de copiadoras del lugar entonces eso fue lo novedoso y tecnológico que empezó lanzando el sr. Fausto. Actualmente el sr. Fausto tiene una muy surtida papelería aparte de contar con servicio de internet muy buenos engargolados aparte de contar con una tecnología que pocas papelerías tienen la que es el guardar los archivos. Que a muchos estudiantes les gusta mucho.
DESCRIPCIÓN DE LA PROBLEMATICA
El problema con el que cuenta FHACEESS es que no tiene un sistema de inventario propio para esta papelería las compras solo se efectúan sin llevar ningún registro, solo cuando el cliente lo pide entregan notas sencillas pero no llevan ningún concentrado de lo que actualmente se vende o cuantos productos le quedan de un articulo en especial. Posible Solución: La idea es que se realice una base de datos en donde podamos llevar acabo todo este registro de los artículos con los que cuenta la papelería y los que se han vendido.
SUPUESTOS SEMÁNTICOS
Un articulo no puede tener la misma descripción pero si el mismo nombre o el mismo proveedor Varios artículos pueden tener un mismo proveedor Los artículos tendrán un código especial que los diferenciara de los demás Cada articulo tendrá la relación de a que proveedor pertenece Se llevara el registro de cuantos productos quedan de un determinado articulo Un articulo puede tener mismo nombre y pertenecer a una marca diferente Solo si el cliente pide factura se le registrara con todos sus datos Se llevara un conteo de cuantos artículos están disponibles y cuantos se encuentran vendidos. A los clientes registrados se les asignara una clave única
TIPOS DE ENTIDADES
DICCIONARIO DE DATOS
Articulo Atributo Tipo Tamaño NN Descripción Id_Articulo INTEGER 20 No Presenta un código único para el articulo Nombre VARCHAR 15 No Es el nombre del producto Marca VARCHAR 15 No Es la marca del producto Descripción VARCHAR 100 No Breve resumen del producto Disponibles INTEGER 7 No Cuantas productos se encuentran disponibles Vendidos INTEGER 7 No Cuantas productos se han vendido Totales INTEGER 7 No Total de productos vendidos Id_Proveedor INTEGER 20 No Clave que identifica al proveedor del producto
Cliente Atributo Tipo Tamaño NN Descripción Codigo_Cliente INTEGER 20 No Clave única del cliente Nombre VARCHAR 15 No Nombre del cliente Dirección VARCHAR 30 No Dirección del domicilio del cliente Teléfono INTEGER 10 No Numero en donde se pueda localizar al cliente C.P. INTEGER 5 Si Código postal del cliente Correo Electrónico VARCHAR 15 Si Correo electrónico del cliente Numero de Factura INTEGER 20 no Numero de factura asignado por el sistema
te Factura Atributo Tipo Tamaño NN Descripción Codigo_Cliente INTEGER 20 No Clave única del cliente Nombre VARCHAR 15 No Nombre del cliente Dirección VARCHAR 30 No Dirección del domicilio del cliente Teléfono INTEGER 10 No Numero en donde se pueda localizar al cliente C.P. INTEGER 5 Si Código postal del cliente Correo Electrónico VARCHAR 15 Si Correo electrónico del cliente Numero de Factura INTEGER 20 no Numero de factura asignado por el sistema fecha DATE 6 no Fecha en la que se crea la factura Id_Articulo INTEGER 20 No Presenta un código único para el articulo Nombre del articulo  VARCHAR 15 No Es el nombre del producto Descripción del producto VARCHAR 100 No Breve resumen del producto Disponibles VARCHAR 7 No Numero de artículos que compra el cliente
Proveedor Atributo Tipo Tamaño NN Descripción Id_Proveedor INTEGER 20 No Clave que identifica al proveedor del producto Nombre VARCHAR 15 No Nombre de la empresa proveedora del articulo Dirección VARCHAR 30 No Domicilio de la empresa proveedora del aritculo Id_Articulo INTEGER 20 No Presenta un código único para el articulo del proveedor
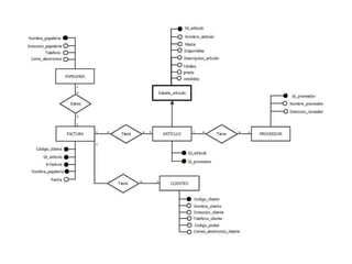
ARTICULO Id_Articulo Nombre Marca Descripción Disponibles Vendidos Totales Id_Proveedor CLIENTES Codigo_cliente Nombre Dirección Teléfono Correo electrónico Código postal No. Factura FACTURA Codigo_cliente Id_Articulo No. Factura Fecha PROVEEDOR Id_proveedor Nombre Dirección Id_articulo Detalle_FACTURA Codigo_cliente Nombre Dirección Teléfono Código Postal Correo Electrónico Id_Articulo Nombre del articulo Descripción del producto Cantidad de artículos
 
 
La base de datos que nosotros creamos va a ir dirigida al dueño de la papelería por lo tanto Esta tiene que ser muy fácil de manejar con una interfaz grafica amigable, y no es necesaria mucha conexión con otras bases de datos por que esta solamente estará en una o dos computadoras a lo mucho. Como el sr. Don fausto se ha mantenido sin un sistema de inventarios ya va para 5 años pro eso se necesitara instalar una base de datos gratuita en este caso nosotros elegiremos la que es
Algunas preguntas que realizara el dueño son: Que producto se venden más Cual es el producto que se esta rezagando Cuales son las ventas totales del día, mes o año. Cual es el producto que quedan menos Cuantas mercancías se encuentran registradas en el inventario

Empresa bd

  • 1.
    Universidad Veracruzana EMPRESA:Papelería FHACEESS Maestro: Carlos A. Torres Gástelu Integrantes del equipo: Alberto Mengelle Castro Stephanie Varela Romero Facultad De Administración
  • 2.
  • 3.
    Mision: Proporcionara todos los clientes un excelente servicio, productos de óptima calidad, a un precio competitivo, mediante la incorporación constante de nuevos artículos y servicio que reúnan las características mínimas requeridas por los clientes. Visión: Que el cliente reciba siempre un Servicio Excelente por parte de el personal, Que nos identifique como una empresa en la vanguardia dentro del ramo papelero. Que reciba una garantía total de los productos o servicios recibidos.
  • 4.
    Datos De LaEmpresa: Dirección:  Calle Puesta del Sol No. 175 entre constituyentes Y Rafal Orta. Fraccionamiento Vista Mar en Veracruz Contacto: Sr. Fausto Solis Saqui y la Sra. Liz del Rosario Gomez Gutierrez Teléfonos: 9-35-01-28 Horario de Atención: Lunes-Viernes de 6:30 A.M. a 10:00 P.M. Sábados: 7:30 A.M. a 10:00 A.M.
  • 5.
    Un Poco DeHistoria El Sr. Fausto y la Sra. Liz Actualmente son los encargados y dueños de dicha Papelería. FHACEESS nombre que se le dio por los Dueños inicio entre Septiembre y Octubre del 2005, anteriormente antes de formalizarse como papelería inicio como una lavandería solamente contaba con 3 lavadoras y 1 secadora después paso a hacer una internet pero pasando 5 meses al sr. Fausto se le ocurrió comprar unos cuantos folders , plumas y borradores (cosas que pensaba que los estudiantes de la universidad pudieran necesitar.) y así fue como se dio cuenta de que lo que lo ayudaría y pegaría más en ese lugar es una papelería.
  • 6.
    Y Así fuecomo el sr. Fausto empezó surtiendo cada vez más y más su papelería. Dejo atrás lo que era su lavandería y trato de innovarse con la mejor tecnología en las copias. Conto con mucho apoyo de una empresa de copy ver la cual le dejaba los mejores equipos de copiadoras del lugar entonces eso fue lo novedoso y tecnológico que empezó lanzando el sr. Fausto. Actualmente el sr. Fausto tiene una muy surtida papelería aparte de contar con servicio de internet muy buenos engargolados aparte de contar con una tecnología que pocas papelerías tienen la que es el guardar los archivos. Que a muchos estudiantes les gusta mucho.
  • 7.
    DESCRIPCIÓN DE LAPROBLEMATICA
  • 8.
    El problema conel que cuenta FHACEESS es que no tiene un sistema de inventario propio para esta papelería las compras solo se efectúan sin llevar ningún registro, solo cuando el cliente lo pide entregan notas sencillas pero no llevan ningún concentrado de lo que actualmente se vende o cuantos productos le quedan de un articulo en especial. Posible Solución: La idea es que se realice una base de datos en donde podamos llevar acabo todo este registro de los artículos con los que cuenta la papelería y los que se han vendido.
  • 9.
  • 10.
    Un articulo nopuede tener la misma descripción pero si el mismo nombre o el mismo proveedor Varios artículos pueden tener un mismo proveedor Los artículos tendrán un código especial que los diferenciara de los demás Cada articulo tendrá la relación de a que proveedor pertenece Se llevara el registro de cuantos productos quedan de un determinado articulo Un articulo puede tener mismo nombre y pertenecer a una marca diferente Solo si el cliente pide factura se le registrara con todos sus datos Se llevara un conteo de cuantos artículos están disponibles y cuantos se encuentran vendidos. A los clientes registrados se les asignara una clave única
  • 11.
  • 12.
  • 13.
    Articulo Atributo TipoTamaño NN Descripción Id_Articulo INTEGER 20 No Presenta un código único para el articulo Nombre VARCHAR 15 No Es el nombre del producto Marca VARCHAR 15 No Es la marca del producto Descripción VARCHAR 100 No Breve resumen del producto Disponibles INTEGER 7 No Cuantas productos se encuentran disponibles Vendidos INTEGER 7 No Cuantas productos se han vendido Totales INTEGER 7 No Total de productos vendidos Id_Proveedor INTEGER 20 No Clave que identifica al proveedor del producto
  • 14.
    Cliente Atributo TipoTamaño NN Descripción Codigo_Cliente INTEGER 20 No Clave única del cliente Nombre VARCHAR 15 No Nombre del cliente Dirección VARCHAR 30 No Dirección del domicilio del cliente Teléfono INTEGER 10 No Numero en donde se pueda localizar al cliente C.P. INTEGER 5 Si Código postal del cliente Correo Electrónico VARCHAR 15 Si Correo electrónico del cliente Numero de Factura INTEGER 20 no Numero de factura asignado por el sistema
  • 15.
    te Factura AtributoTipo Tamaño NN Descripción Codigo_Cliente INTEGER 20 No Clave única del cliente Nombre VARCHAR 15 No Nombre del cliente Dirección VARCHAR 30 No Dirección del domicilio del cliente Teléfono INTEGER 10 No Numero en donde se pueda localizar al cliente C.P. INTEGER 5 Si Código postal del cliente Correo Electrónico VARCHAR 15 Si Correo electrónico del cliente Numero de Factura INTEGER 20 no Numero de factura asignado por el sistema fecha DATE 6 no Fecha en la que se crea la factura Id_Articulo INTEGER 20 No Presenta un código único para el articulo Nombre del articulo VARCHAR 15 No Es el nombre del producto Descripción del producto VARCHAR 100 No Breve resumen del producto Disponibles VARCHAR 7 No Numero de artículos que compra el cliente
  • 16.
    Proveedor Atributo TipoTamaño NN Descripción Id_Proveedor INTEGER 20 No Clave que identifica al proveedor del producto Nombre VARCHAR 15 No Nombre de la empresa proveedora del articulo Dirección VARCHAR 30 No Domicilio de la empresa proveedora del aritculo Id_Articulo INTEGER 20 No Presenta un código único para el articulo del proveedor
  • 17.
    ARTICULO Id_Articulo NombreMarca Descripción Disponibles Vendidos Totales Id_Proveedor CLIENTES Codigo_cliente Nombre Dirección Teléfono Correo electrónico Código postal No. Factura FACTURA Codigo_cliente Id_Articulo No. Factura Fecha PROVEEDOR Id_proveedor Nombre Dirección Id_articulo Detalle_FACTURA Codigo_cliente Nombre Dirección Teléfono Código Postal Correo Electrónico Id_Articulo Nombre del articulo Descripción del producto Cantidad de artículos
  • 18.
  • 19.
  • 20.
    La base dedatos que nosotros creamos va a ir dirigida al dueño de la papelería por lo tanto Esta tiene que ser muy fácil de manejar con una interfaz grafica amigable, y no es necesaria mucha conexión con otras bases de datos por que esta solamente estará en una o dos computadoras a lo mucho. Como el sr. Don fausto se ha mantenido sin un sistema de inventarios ya va para 5 años pro eso se necesitara instalar una base de datos gratuita en este caso nosotros elegiremos la que es
  • 21.
    Algunas preguntas querealizara el dueño son: Que producto se venden más Cual es el producto que se esta rezagando Cuales son las ventas totales del día, mes o año. Cual es el producto que quedan menos Cuantas mercancías se encuentran registradas en el inventario