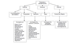
INTRODUCCIÓN
Las subestaciones eléctricas de alta tensión tienen entre sus principales componentes
lo siguiente:
• Equipos de potencia: Transformadores de potencia, banco de condensadores,
reactores de potencia, SVC, SC, etc.
• Equipos de maniobra: Interruptor de potencia, seccionadores, transformadores de
medida, pararrayos, etc.
Este equipamiento debe contar con el nivel de aislamiento externo para la altitud de su
instalación (msnm); siendo este nivel de aislamiento el requerido ante las
sobretensiones de origen atmosférico que ingresan a la subestación; mayormente a las
que se encuentran por encima de los 3000 msnm.
Sobretensiones temporales
Las sobretensiones temporales son a frecuencia industrial o muy cercana a la frecuencia industrial y no
muy amortiguadas o suavemente amortiguadas. Ellas están asociadas principalmente a perdidas de
cargas, fallas a tierra y resonancia de diferentes tipos. En un sistema bien disecado las amplitudes de
las sobretensiones temporales no deben exceder 1.5 p.u. y su duración debe ser menor de 1 seg.
Sobretensiones de maniobra
Las sobretensiones de maniobra están asociadas a todas las operaciones de maniobra y fallas en un
sistema. Sus altas amplitudes están generalmente en el rango de 2 a 4 p.u., dependiendo mucho de los
valores reales diseño del sistema y de los medios para limitarlos. La forma de onda puede variar
mucho, pero puede ser representada por una oscilación de alguno cientos a algunos miles de ciclos,
superpuesta en una onda a frecuencia industrial, o por una onda doble exponencial con un tiempo de
frente de 10 a 1000 us.
Las sobretensiones por maniobra más significativas podrían ser las siguientes:
- Sobretensiones causadas por los procesos de cierre de interruptores.
- - Interrupción de corrientes capacitivas; por ejemplo al desconectar líneas largas en vació o
desconectar bancos de transformadores. Estas maniobras pueden conllevar reencendido en los
interruptores, haciendo más critica la situación. Las sobretensiones más altas de este tipo son
aproximadamente de 4 p.u.
- - Apertura de pequeñas corrientes inductivas; por ejemplo, en la salida o entrada de un
transformador sin carga, o en los reactores.
Representación de las diferentes perturbaciones que puede sufrir una red eléctrica
Sobretensiones de maniobra (continuación)
-Tensiones de ferrorresonacia que pueden aparecer durante el proceso de desconexión de partes del
sistema que no tienen conexión a tierra. El fenómeno en este caso se debe a la no simultaneidad del
cierre o la apertura de las tres fases.
Sobretensiones atmosféricas
Las sobretensiones atmosféricas de amplitudes grandes pueden entrar a una subestación como
resultado de descargas atmosféricas directas a una línea o como flameos inversos en una torre.
PROTECCION CONTRA SOBRETENSIONES
Las protecciones contra sobretensiones están diseñadas fundamentalmente para:
- Limitar la tensión que aparecerá en los terminales del aparato protegido
- Localizar los arcos o descargas disruptivas en lugares donde no se puedan producir daños, cuando resulte
antieconómico prevenir dichos arcos.
Lo más recomendable es tener el dispositivo de protección lo más cerca posible del equipo protegido; sin
embargo, a veces esto no es posible y en tales casos deben buscarse la solución más adecuada ponderando
objetivamente cada uno de los factores analizados.
La protección contra sobretensiones externas fundamentalmente se realiza a través de una correcta
escogencia del cable de guarda para el apantallamiento de las líneas.
Otra medida para la protección de equipos de la subestación contra sobretensiones de tipo externo
consiste en instalar explosores o cuernos de arco en los equipos de la subestación. No obstante, la
protección más segura y completa para limitar las sobretensiones de origen atmosférico a valores no
peligroso para el aislamiento del equipo, se obtiene con la instalación de pararrayos; estos son
especialmente utilizados para:
PROTECCION CONTRA SOBRETENSIONES.(continuación)
- Subestaciones donde los explosores están en funcionamiento con demasiada frecuencia por ser
instalaciones demasiados expuestas a las sobretensiones.
- Protección de los transformadores de potencia y de bobinas de reactancia, especialmente cuando
tienen un aislamiento reducido.
- Protección del neutro de los transformadores de potencia cuando operan con el punto neutro aislado y
los arrollamientos tienen aislamiento gradual.
- Instalaciones en extra altas tensiones para reducir el nivel de aislamiento de los interruptores
DISPOSITIVOS DE PROTECCION
A. HILOS DE GUARDA
-Función: Impedir que las descargas atmosféricas incidan directamente en los conductores de fase con cables de
acero galvanizado colocados sobre la línea
-Montaje: cables montados sobre la estructura de tal manera que el ángulo formado por la vertical con la recta
del hilo de guarda con el conductor de una fase sea menor a 45 grados.
B. BAYONETAS.
Función: concentración de electrones de pre descarga para drenar a tierra a través de la puesta atierra de
la subestación.
Montaje: electrodos de acero colocados con terminación en punta en los sitios mas altos de las
estructuras de la subestación eléctrica.
C. APARTARRAYOS.
Funcion: Las funciones principales de los apartarrayos son la de operar con sobretensiones en el
sistema, permitiendo el paso de las corrientes del rayo sin sufrir daño; y la de reducir las
sobretensiones peligrosas a valores que no dañen el aislamiento del equipo.
La función del apartarrayos no es eliminar las ondas de sobretensión Presentadas durante las
descargas atmosféricas, sino limitar su magnitud a valores que no sean perjudiciales para las
máquinas del sistema.
Las ondas que normalmente se presentan son de 1.5 a 1 microseg. (Tiempo de frente de onda). La
función del apartarrayos es cortar su valor máximo de onda (aplanar la onda).
Montaje: El apartarrayos, se encuentra conectado permanentemente en el sistema, opera cuando se
presenta una sobretensión de determinada magnitud, descargando la corriente a tierra.
Principio de operación: se basa en la formación de un arco eléctrico entre dos explosores cuya
operación esta determinada de antemano de acuerdo a la tensión a la que va a operar.
C. APARTARRAYOS.(continuación)
Tipos mas empleados:
El apartarrayos tipo autovalvular consiste de varias chapas de explosores conectados en serie por
medio de resistencias variable cuya función es dar una operación más sensible y precisa. se emplea
en los sistemas que operan a grandes tensiones, ya que representa una gran seguridad de operación.
El apartarrayos de resistencia variable funda su principio de operación en el principio general, es
decir, con dos explosores, y se conecta en serie a una resistencia variable. Se emplea en tensiones
medianas y tiene mucha aceptación en el sistema de distribución.
El apartarrayos de óxidos metálicos MO Los apartarrayos están constituidos por varias piezas de
resistencia no lineal, de óxido de zinc, aplicadas dentro de una columna hueca de porcelana, sin
entrehierros. En la parte superior de la porcelana tienen una placa relevadora de presión que, en
caso de una sobretensión interna, se rompe y permite escapar los gases hacia arriba sin producir
daños laterales. Las resistencias no lineales son también unos pequeños cilindros formados por
partículas de óxido de zinc de menor tamaño que en el caso de los convencionales
APARTARRAYOS.(continuación)
Funcionamiento: Cada apartarrayos se encuentra normalmente abierto y se encuentra calibrado para que
a partir de cierta tensión entre línea y tierra se cierre automáticamente y filtre los frentes de onda. Esto de
hace con un circuito de resistencia variable, con tensión, de los elementos dependiendo de la naturaleza
de éstos. Al desaparecer la sobretensión el apartarrayos vuelve a la posición de abierto.
Ventajas de los óxidos de zinc sobre los de tipo convencional
I. Como no tienen entrehierro, su protección es constante.
II. II. Por su característica de tensión-corriente menos lineal que los de tipo convencional, no permite el
flujo de corriente posterior, causada por una sobretensión.
III. III. Debido a que absorben menos energía que los convencionales, pueden soportar mayor cantidad de
rayos y operaciones de interruptores.
IV. IV. El volumen de las partes activas se reducen respecto al tipo convencional, lo que los hace más
compactos.
APARTARRAYOS.(continuación)
Características principales que debe tener el apartarrayos instalado:
a) Presentar una impedancia alta o infinita a tensión nominal para minimizar las pérdidas en
condiciones normales.
b) Presentar una impedancia baja durante la ocurrencia de los transitorios (sobretensión) para
limitar la tensión y proteger el sistema o equipos instalados (aislamiento, transformadores, etc.). c
c) Drenar la corriente de la descarga y extinguir el arco de potencia durante el transitorio en 60 Hz
sin presentar daño alguno.
d) Regresar a las condiciones de circuito abierto (alta impedancia) después del transitorio.
Las características de protección del apartarrayos se pueden dividir en 2 partes:
a) Tensión de arqueo: la tensión de arqueo o magnitud de la tensión a la cual se produce el arqueo
en el apartarrayos es una función de la forma de onda y tensión aplicada.
b) Tensión de descarga: la tensión de descarga o tensión causada por el flujo de corriente a través del
apartarrayos (se refiere a la caída de Ir en el apartarrayos), es una función de la forma de onda y
magnitud de la corriente.
Dentro de los pararrayos de Óxidos Metálicos cabe mencionar que existen diferentes tipos, sin
explosores, con explosores en derivación o bien con explosores en serie, donde la diferencia básica
entre ellos esta en los niveles de tensión de descarga a través del pararrayos, ya que para estos dos
últimos, con corrientes por encima de cierta magnitud, la tensión de descarga se ve reducida mediante
los explosores en derivación, o bien los explosores en serie.
Pararrayos de Óxidos Metálicos sin Explosores Pararrayos de Óxidos Metálicos con Explosores en Derivación
Pararrayos de Óxidos Metálicos con Explosores en Serie
Tres parámetros importantes en los descargadores de este tipo son la Tensión Nominal, la Máxima Tensión de
Operación Continua y la Tensión de Descarga o Tensión Residual.
Tensión Nominal del Pararrayos: Duty Cycle Voltage (IEEE); Ur (IEC), corresponde a la máxima tensión permisible
entre las terminales del pararrayos, para la cual el dispositivo fue diseñado a operar correctamente bajo sobre
tensiones temporales en las pruebas de servicio (duty test).
Máxima Tensión de Operación Continua o Permanente: MCOV (IEEE); Uc (IEC), máximo valor eficaz de tensión
que se le puede aplicar a las terminales del pararrayos de manera continua, suele acercarse al 80% de la tensión
nominal.
Tensión de Descarga: también denominada como tensión residual por la IEC, corresponde a la tensión entre las
terminales del pararrayos, debida al paso de una corriente de descarga.
APARTARRAYOS.(continuación)
Para tener una idea de la magnitud de las corrientes de descarga, veamos este simple ejemplo: para una
línea de 230 kv con un bil de 900 kv y una impedancia característica Zo = 300 ohms, si se desprecia la
resistencia del apartarrayos que da el valor de Vr , en el peor de los casos se tendria Id = 2 BIL / Zo = 2 x 900
/ 300 = 6 ka .
SELECCION DEL APARTARRAYOS.
Las características importantes para la selección de un apartarrayos son :
a) tensión nominal del circuito alimentador, valor fase- fase.
b) corriente nominal de descarga.
c) tensión de arqueo
d) tipo de sistema de aterrizaje del neutro del circuito primario.
a-Tensión nominal (Vn):Tensión de designación del apartarrayos y se calcula con la siguiente formula.
Vn=KeVmax
Donde
Vmax.=tensión máxima de diseño fase-fase del sistema a proteger.
Ke=factor de corrección a tierra cuyo valor depende de:R0/X1 y X0/X1
APARTARRAYOS.(continuación)
SELECCION DEL APARTARRAYOS (continuación).
R0=Resistencia de secuencia cero del sistema a proteger
X0=Reactancia de secuencia cero del sistema a proteger
X1=Reactancia de secuencia positiva del sistema a proteger
Notas:
 Para cálculos aproximados se toma como valor de Ke=0,8 para sistemas efectivamente
aterrados en los que se debe cumplir que R0/X1≤1 y X0/X1≤ 3
 Para sistemas con neutro flotante se toma Ke=1
Notas: Ver pag.336 a 339 Elementos de diseño de
Subestaciones de Enrique Harper.
APARTARRAYOS.(continuación)
SELECCION DEL APARTARRAYOS (continuación).
b-corriente nominal de descarga (In).
Ver pag 330 a 332 de Elementos de diseño de Subestaciones de Enrique Harper.
Se clasifican de dos maneras:
1-Por el nivel de contaminación: Media o Alta
2-Por sus características:
• Clase II: Para puntos de transición aéreo-subterraneo.
Los apartarrayos clase II deben tener una capacidad de energía a las sobretensiones por maniobra
de 3,4 kJ/kV como mínimo a las tensiones nominales de los apartarrayos 12 a 30 kV según tabla.
• Clase III: Para Subestaciones
• Clase IV: Para aplicaciones especiales en subestaciones ≥ 400 kV
Los apartarrayos clase III deben tener una capacidad de energía a las sobretensiones por
maniobra de 4,5 kJ/kV como mínimo a las tensiones nominales de los apartarrayos 12 a 96 kV y
de una capacidad de energía a las sobretensiones por maniobra de 5,65 kJ/kV como mínimo a las
tensiones nominales de los apartarrayos 108 a 360 kV
Los apartarrayos clase IV deben tener una capacidad de energía a las sobretensiones por
maniobra de 7,35 kJ/kV como mínimo a las tensiones nominales de los apartarrayos 300 a 360 kV
PARARRAYOS.
Descripción: Los pararrayos o puntas de descarga son dispositivos de protección para la
subestación y de toda la instalación en general contra descargas atmosféricas. Consisten en
una varilla de material conductor con terminación en punta. Estas varillas se conectan a la red
de tierras. El método de los pararrayos es que al existir descargas en la atmósfera,
proporcionarles un camino de muy baja impedancia a fin de que se garantice que en caso de
ocurrir una descarga, ésta se vaya a tierra a través de las puntas y no a través de otros
elementos en donde pudieran ocurrir desgracias que lamentar.
Un pararrayos es un instrumento cuyo objetivo es ioinizar el aire circundante para atraer un
rayo. Al incidir el rayo sobre el pararrayos, este dirige la energía hacia el sistema de puesta a
tierra (SPT) por medio de las bajadas.
Objetivo: evitar que el rayo cause daños a construcciones o personas.
Clases o categorías: existen 2 tipos de pararrayos: ionizantes pasivos o semi-activos. Los
pararrayos ionizantes pasivos son las puntas simples o Franklin (PSF) .
NORMAS GENERALES DE INSTALACIÓN
o El pararrayos estará al menos 2 metros por encima de cualquier otro elemento dentro de su
radio de protección.
o Cada pararrayos ha de ir unido a tierra por dos bajantes situadas en el exterior de la estructura.
Éstas deben ir preferiblemente por fachadas distintas del edificio
o El conductor de bajada se instalará de forma que su recorrido sea lo más directo posible,
evitando cualquier acodamiento brusco o remonte. El trazado de los conductores de bajada
debe ser elegido de forma que evite la proximidad de conducciones eléctricas y su cruce.
o Cuando sea imposible realizar una bajante por el exterior de la estructura, se puede colocar el
cable de bajada por el interior del edificio si discurre bajo tubo aislante y no inflamable de una
sección interior mínima de 2000 mm2 . Sin embargo no se recomienda porque reduce la eficacia
del sistema de protección contra el rayo, dificulta su mantenimiento y aumenta el riesgo de
sobretensiones.
o Las fijaciones de los conductores de bajada se realizarán tomando como referencia 3 fijaciones
por metro.
o El conductor de bajada debe tener una sección mínima de 50mm2 . Dado el carácter de impulso
de la corriente del rayo, el conductor plano (pletina) es preferible al conductor redondo, ya que
ofrece una mayor superficie exterior para una sección idéntica. Por otra parte, se recomienda el
cobre estañado debido a sus propiedades físicas, mecánicas y eléctricas (conductividad,
maleabilidad, resistencia a la corrosión...).
NORMAS GENERALES DE INSTALACIÓN (continuación)
o Los conductores deben estar protegidos mediante un tubo de protección hasta una altura superior a
dos metros a partir del suelo.
o Se recomienda la instalación de un contador de rayos antes del tubo de protección para poder
realizar las operaciones de verificación y mantenimiento indispensables en cualquier instalación de
protección contra el rayo.
o Se deberá guardar siempre una distancia de seguridad de 5 metros entre el conductor de bajada y las
canalizaciones exteriores de gas.
o Se realizará una toma de tierra por cada conductor de bajada.
o Las tomas de tierra deben estar, salvo absoluta imposibilidad, siempre orientadas hacia el exterior de
los edificios.
o Se debe realizar la interconexión con el circuito de tierra en el fondo de la excavación, directamente al
pie de cada bajante mediante un dispositivo que permita la desconexión de la toma de tierra y que
esté emplazado en un registro de inspección que lleve el símbolo de tierra.
o La resistencia de la toma de tierra medida por medios convencionales debe ser inferior a 10Ω,
separándola de cualquier elemento de naturaleza conductora.
o Se recomienda la utilización de un mejorador de la conductividad en terrenos de resistividad alta.
o Todas las tomas de tierra deberán estar unidas entre sí y a la toma de tierra general del edificio
NORMAS GENERALES DE INSTALACIÓN (continuación)
o La inductancia de la toma de tierra debe ser lo más baja posible. La disposición recomendada son
picas verticales en triángulo con una longitud total mínima de 6m, unidas entre sí por un conductor
enterrado a 50cm de profundidad y separadas una distancia superior a su longitud.
o Los elementos de las tomas de tierra de los pararrayos deberán distar en el peor de los casos 5 metros
de toda canalización metálica o eléctrica enterrada.
COORDINACIÓN DE AISLAMIENTO.
La coordinación de aislamiento eléctrico es la correlación de esfuerzos dieléctricos en los aislamientos de
los distintos componentes de un sistema eléctrico de potencia en alta tensión, con el objeto de minimizar
el riesgo de pérdida del suministro de Energía Eléctrica, causado por sobretensiones que pudieran causar
daños en el equipo y en los distintos elementos de una instalación.
La coordinación de aislamiento es necesaria ya que los sistemas de transmisión están expuestos a
sobrevoltajes temporales que pueden ocurrir por una gran variedad de causas, entre las más importantes
tenemos: fallas, operación de interruptores y rayos.
El aislamiento puede ser seleccionado en función de la altitud de la línea sobre el nivel del mar,
manteniendo el nivel básico de impulso de la tensión nominal de operación. El diseño de aislamiento
consistirá en la selección del espaciamiento entre fases, fases y tierra, número adecuado de aisladores.
Selección del criterio y nivel de aislamiento.
De acuerdo al nivel de voltaje seleccionado a partir del momento eléctrico y según las normas, para cada
voltaje estándar se define los siguientes voltajes: nivel básico de aislamiento para impulso de rayo (NBI o
BIL: BasicLightning Impulse Insulation Level) y nivel básico de aislamiento por maniobra de interruptores(
NBS o BSL:Basic Switching Impulse Insulation Level). Dichos niveles establecen el máximo impulso de
voltaje de los equipos conectados a la Línea de Transmisión pueden soportar sin que se produzca flameo
(arcos eléctricos).
La coordinación de aislamiento consiste en combinar las características de operación de los descargadores
con las curvas voltaje – tiempo de los aislamientos de los equipos, de manera que se tenga una protección
efectiva y económica contra los sobrevoltajes transitorios.
En la figura se ilustra un ejemplo:
Coordinación entre la característica de Operación de un descargador y la curva voltaje – tiempo de un aislamiento.
En la curva B representa las características de operación de un descargador, mientras que la curva A es la de
voltaje – tiempo de un aislamiento. De acuerdo con la definición anterior se tendrá una protección efectiva
siempre que la curva A este por encima de la curva B manteniendo un margen de seguridad adecuado
DISTANCIA DE AISLAMIENTO
Esta denominación reagrupa dos nociones, una de distancia en el gas (aire, SF6, etc.) y la otra de la «línea de
fuga» de los aislantes sólidos (ver figura)
- La distancia en el gas es el camino más corto entre dos partes conductoras.
- La línea de fuga es igualmente el camino más corto entre dos conductores, pero siguiendo la superficie
exterior de un aislante sólido.
Estas dos distancias están directamente ligadas al afán de protección contra las sobretensiones, pero sus
tensiones soportadas no son idénticas.
Distancia en el aire y línea de fuga
TENSIONES SOPORTADAS
Difiere, en particular, según el tipo de sobretensión aplicada (nivel de tensión, frente de onda, frecuencia,
duración). Además, las líneas de fuga pueden estar sujetas a fenómenos de envejecimiento, propios del
material aislante considerado, que implica una degradación de sus características.
Los factores influyentes son principalmente:
-Las condiciones ambientales (humedad, polución, radiaciones UV).
-Las tensiones eléctricas permanentes (valor local del campo eléctrico).
La tensión soportada de distancia en el gas es función igualmente de la presión:
-Variación de la presión del aire con la altura,
-Variación de la presión de llenado de un aparato.
NIVELES DE AISLAMIENTO
Para facilitar el diseño de sistemas de potencia y de los equipos que lo conforman, se han normalizado un
número de niveles de aislamiento de los cuales se puede escoger, considerando las condiciones específicas
que prevalecen en el sistema para el cual realizará la coordinación de aislamiento.
Ver tablas 4.3 y 4.4 pag 343 y344 Elementos de diseño de Subestaciones de Enrique Harper.
SELECCIÓN DEL NIVEL DE AISLAMIENTO
Para el estudio del nivel de aislamiento se empleara la metodología tradicional en la norma IEC
71-1 de 1993, teniendo en cuenta la definición de los siguientes parámetros
BIL = Nivel básico de aislamiento (Tensión soportada para impulso tipo rayo): es el valor pico de
tensión soportada al impulso tipo rayo el cual caracteriza el aislamiento del equipo en lo que
refiere a pruebas.
BSL = Tensión soportada para impulso tipo maniobra: es el valor pico de tensión soportada al
impulso tipo de maniobra el cual caracteriza el aislamiento de los equipos en lo referente a
pruebas.
K = Factor que relaciona BSL/BIL. Varía de acuerdo con la magnitud de las tensiones de prueba
aplicada para los equipos aislados en aire o en aceite y utiliza los siguientes valores: 0.83 para
equipos aislados en aceite 0.75 para equipos aislados en aire
SELECCIÓN DEL NIVEL DE AISLAMIENTO
Niveles de protección Son los niveles máximos de tensión pico que deben aparecer en los terminales de un
descargador de sobre tensión.
NPM -Nivel de protección contra impulso de maniobra
NPR -Nivel de protección para impulso tipo rayo
Factores de seguridad
KM Factor de seguridad que relaciona el BSL y NPM
- 1.15 Valor común
KI
Factor de seguridad que relaciona el BIL y el NPR
- Rango entre 1.2 y 1.4 siendo 1.25 valor común
- Para niveles de tensión inferiores a 52kV, KI=1.4 mas utilizado
CORRECIÓN DE LOS NIVELES DE AISLAMIENTO
Debido al cambio de la densidad del aire por al altura sobre el nivel del mar, es necesario corregir el
aislamiento externo de los equipos para así lograr una debida coordinación de aislamiento. Dicha
corrección se hace para alturas superiores a 1000 metros (a equipos sumergidos en aceite no se les
corrige la altura). Además las tensiones de flameo sobre superficies aislantes cambian con la humedad
relativa, lo cual implica una corrección adicional de los niveles de aislamiento
 El factor de corrección por la densidad del aire es igual a
En donde:
po= Presión atmosférica Normaliza, 1013 mbar
p= Presión atmosférica de la instalación, mbar
vo=20 °C v = Temperatura ambiente de la instalación °C
m y n= exponenciales que depende del tipo y polaridad de la tensión y distancia de flameo d, tal como se
ilustra en la figura
Valor de los
exponentes
m, n y w en
función de la
distancia de
flameo
CORRECIÓN DE LOS NIVELES DE AISLAMIENTO (continuación)
 En forma similar, el factor de corrección por humedad es igual a
En donde:
k= constante en función de la humedad absoluta como se ilustra en la figura
w= exponencial similar a m y n, figura anterior
Algunos fabricantes de equipos han obtenido resultados muy aproximados a los a hallados con las
anteriores expresiones utilizando la siguiente formula simplificada para determinar el factor de
corrección por altura:
En donde:
ka= Factor de corrección por altura
H= Altura sobre el nivel del mar
Factor de corrección
por humedad en
función de la humedad
absoluta
CORRECIÓN DE LOS NIVELES DE AISLAMIENTO (continuación)
 Factor De Corrección Por Contaminación Ambiental
La contaminación ambiental tiene un efecto directo en la determinación de las distancias de fuga de
los aisladores, ya que ella reduce la capacidad de soportar tensiones a la frecuencia industrial tanto en
operación normal como durante fallas a tierra (sobretensiones temporales): la contaminación tiene
efecto directo sobre las sobretensiones tipo impulso y por lo tanto no afectan los niveles de
aislamiento respectivos.
Generalmente tener unas distancias de fuga altas debido a la contaminación ambiental no implica
amentar el nivel de aislamiento del equipo, pero algunas veces los fabricantes, para tener las distancias
de fuga especificadas y no tener que cambiar su diseño normalizado, ofrecen equipos con niveles de
aislamiento o de tensión nominal superiores.
CÁLCULO DE LA COORDINACIÓN DE AISLAMIENTO
La coordinación empieza con el cálculo de las sobretensiones (de maniobra, temporales y atmosféricas) que
someten a esfuerzo el aislamiento; a partir de este dato, los niveles de aislamiento pueden ser
determinados.
METODO CONVENCIONAL
Para sistemas con tensiones menores a 300 kV donde el costo del aislamiento es comparativamente bajo.
Este método implica que un cierto margen, valor que se basa en la experiencia, sea aplicado entre la
máxima sobretensión y el nivel de aislamiento. El margen es lo que se denomina el factor de seguridad.
Se aplica un factor de seguridad (KI) para relacionar el NPR y el BIL. Este factor tiene un rango entre 1.2 y
1.4 siendo 1.25 un valor normalmente aplicado. Para niveles de tensión inferiores a 52kV, el valor KI más
utilizado es 1.4.
Se aplica un factor de seguridad KM para relacionar el NPM y el BSL. Donde KM = 1.15. Existe un factor de
seguridad que relaciona el BSL y el BIL y que depende del medio aislante así:
 Equipos sumergidos en aceite, K=0.83
 Equipos aislados al aire, K=0.6 a 0.75.
CÁLCULO DE LA COORDINACIÓN DE AISLAMIENTO
Procedimiento general para determinar el BIL de un equipo. Para alturas inferiores a 1000 metros sobre el
nivel del mar.
1. Obtener el NPR y el NPM del descargador.
2. Determinar el KI y el KM deseados.
3. Obtener el nivel mínimo de aislamiento al impulso atmosférico : BIL= KI*NPR.
4. Elegir el valor normalizado por encima del BIL encontrado, obteniéndose así el BIL normalizado del equipo
en consideración.
5. Determinar el BSL como: BSL=K*BIL.
6. Obtener la relación entre BSL y NPM: KF=BSL/NPM.
7. El valor determinado en el paso anterior debe ser mayor o igual a KM.
8. Si no se cumple la anterior relación se debe incrementar el BIL encontrado en el paso 4 en un nivel
superior y repetir, con este nuevo valor, los pasos 5 y 6. Este incremento del BIL se debe efectuar de modo
iterativo hasta obtener el KM sea menor o igual al valor determinado en el paso 6.
9. Es suficiente con especificar solamente el BIL del equipo ya que el BSL esta directamente relacionado al
BIL.
Diagrama de Coordinación
Diagrama de flujo del procedimiento para obtener el BIL de un equipó
por el método convencional
EJEMPLO
PARÁMETROS ELÉCTRICOS DE LA SUBESTACIÓN CONVENCIONAL
COORDINACION PARA 400 kV
1. Tensión máxima del sistema = 525 kV (pag.344 Harper)
Niveles de aislamiento normalizados por IEC
2. Factor de seguridad que relaciona el BIL y el NPR
KI = 1.4
3. Tensión nominal del descargador es:
525
3
x1,4 =424,35 kV
4. Descargador seleccionado
Marca: SIEMENS
- Vnom: 432 kV
- Ref: 3EM3/432 – ON5.
5.Características del descargador
CARACTERISTICAS DEL DESCARGADOR VALOR
Tensión soportable frente a impulso
atmosférico 1,2/50ms
975 kV
Tensión residual onda de corriente
8/20 μs para (10kA)
1035 kV
Tension de cebado al frente de onda 1160 kV
Tensión de maniobra 1035 kV
Para la elección del NPR se escoge el mayor valor entre:
- Tensión máxima de cebado al frente de onda dividido por 1.15
1009 kV
- Tensión máxima de cebado al impulso
975 kV
- Tensión máxima residual
1035 kV
NPR: 1035 kV
NPM: 1035 kV
6. Aislamiento en el aire (AO)
La norma IEC 71 recomienda que los factores de seguridad KI y KM sean 1.25 y 1.15 respectivamente
BIL = NPR * KI = 1035 * 1.25 = 1294 kV
Lo cual permite escoger un valor normalizado para BIL de 1300kV(Ver tabla )
Para equipos aislados en aire ---- K = 0.75
BIL = 1300kV
BSL = K * BIL = 0.75 * 1300 = 975 kV
BSL/NPM = 975 / 1035 = 0.94
BSL/NPM > KM ------ 0.94 > 1.15
Como esto no cumple, entonces se escoge un BIL normalizado
mayor
BIL = 1425kV (Ver tabla )
BSL = K * BIL = 0.75 * 1425 = 1069 kV
BSL/NPM = 1069 / 1035 = 1.03
BSL/NPM > KM ------ 1.03 > 1.15
Como esto no cumple, entonces nuevamente se escoge un BIL
normalizado mayor
BIL = 1550kV (Ver tabla )
BSL = K * BIL = 0.75 * 1550 = 1163 kV
BSL/NPM = 1163 / 1035 = 1.12
BSL/NPM > KM ------ 1.12 > 1.15
Como esto no cumple, entonces nuevamente se escoge un BIL
normalizado mayor
BIL = 1800kV (Ver tabla )
BSL = K * BIL = 0.75 * 1800 = 1350 kV
BSL/NPM = 1350 / 1035 = 1.30
BSL/NPM > KM ------ 1.30 > 1.15
Se obtiene finalmente
BIL = 1800 kV
BSL = 1350 kV
BSL normalizado = 1300kV (Fase – tierra)
BSL normalizado = 2250kV (Fase – fase)
Transformer and Bushings BILs BSLs
7. Aislamiento en aceite (FA)
La norma IEC 71 recomienda que los factores de seguridad KI y KM sean 1.25 y 1.15
respectivamente
BIL = NPR * KI = 1035 * 1.25 = 1294 kV
Lo cual permite escoger un valor normalizado para BIL de 1300kV (Ver tabla )
Para equipos aislados en aceite ---- K = 0.83
BIL = 1300kV
BSL = K * BIL = 0.83 * 1300 = 1079 kV
BSL/NPM = 975 / 1035 = 1.04
BSL/NPM > KM ------ 1.04 > 1.15
Como esto no cumple, entonces se escoge un BIL normalizado mayor
BIL = 1425kV (Ver tabla )
BSL = K * BIL = 0.83 * 1425 = 1183 kV
BSL/NPM = 1183 / 1035 = 1.14
BSL/NPM > KM ------ 1.14 > 1.15
Como esto no cumple, entonces nuevamente se escoge un BIL
normalizado mayor
BIL = 1550kV (Ver tabla )
BSL = K * BIL = 0.83 * 1550 = 1287 kV
BSL/NPM = 1287 / 1035 = 1.24
BSL/NPM > KM ------ 1.24 > 1.15
Se obtiene finalmente
BIL = 1550 kV
BSL = 1287 kV
BSL normalizado = 1175kV (Fase – tierra)
BSL normalizado = 1800kV (Fase – fase)
ENERGÍA EN PARARRAYOS
Los pararrayos deben ser capaces de absorber la energía debida a los transitorios de tensión en el
sistema. Los transitorios de tensión se pueden presentar por:
 Cierre y recierre de líneas
 Descargas atmosféricas
Con el conocimiento de los niveles de protección, la energía absorbida por los pararrayos en cada uno de
los casos anteriores puede ser calculada.
1. Cierre y recierre de líneas.
Donde:
W: Energía absorbida
Ups: Nivel de protección al impulso de maniobra, 375 kV
Ue: Sobretensión esperada sin pararrayos, (3,26 p.u) 652.14 kV
Z: Impedancia característica de la línea, 400 Ohmios
Tw: Tiempo de viaje de la onda, el cual es igual a la longitud del tramo de línea por la velocidad de
propagación
Siguiendo el ejemplo, la línea más larga es hacia la subestación con una longitud de 164,85 km, que
corresponde a un tiempo de viaje de la onda de 549,5 microsegundos.
La capacidad de energía requerida por el pararrayos,
2. Descargas atmosféricas
Aunque el nivel ceráunico de la zona es cero, se realiza el calculo teniendo en cuenta que puede existir
una descarga en un extremo remoto de la línea en la cual el nivel ceráunico sea diferente de cero y el
pararrayos del extremo local consuma toda la energía (caso poco probable).
Donde:
W: Energía absorbida
Upl: Nivel de protección al impulso tipo rayo, 451 kV
Uf: Tensión de flameo inverso negativo de la línea, 1430 kV
Z: Impedancia característica de la línea, 400 Ohmios
N: Número de líneas conectadas al pararrayos, 2 líneas
Tl: Duración equivalente de la corriente de la descarga, 3,0x10−04 segundos incluyendo la primera
y las descargas subsecuentes (Valor recomendado por la norma IEC60099-5
La capacidad de energía requerida por el pararrayos,
La capacidad de energía requerida que cumpla para cada uno de los casos será de 285.5 kJ que
corresponde a una capacidad de energía específica de 1.49 kJ/kVUr.
DISTANCIAS ELÉCTRICAS
La metodología a seguir comprende el cálculo de las distancias mínimas y de seguridad que deben tenerse
en cuenta en el diseño de una subestación para garantizar la seguridad de las personas y el adecuado
dimensionamiento de la subestación.
1. DISTANCIAS DE SEGURIDAD
Corresponden a las separaciones mínimas que deben mantenerse en el aire entre partes energizadas de
equipos y tierra, o en equipos sobre los cuales es necesario realizar un trabajo.
Las distancias de seguridad son el resultado de sumar los siguientes valores:
Un valor básico relacionado con el nivel de aislamiento, el cual determina una “zona de guarda” alrededor
de las partes energizadas.
Un valor que es función de movimientos del personal de mantenimiento así como del tipo de trabajo y la
maquinaria usada. Esto determina una zona de seguridad dentro de la cual queda eliminado cualquier
peligro relacionado con acercamientos eléctricos.
1.1 Valor básico
El valor base corresponde a la distancia mínima fase-tierra en el aire, adoptada para el diseño de la
subestación de acuerdo con lo establecido en las publicaciones IEC 60071-1 [1] y IEC 60071-2 [2], para
garantizar el espaciamiento adecuado que prevenga el riesgo de flameo aún bajo las condiciones más
desfavorables.
DISTANCIAS DE SEGURIDAD (continuación)
El valor básico se calcula incrementando el valor de la distancia mínima fase-tierra, (ver tabla) en un
porcentaje comprendido entre el 5% y el 10 % como factor de seguridad.
Para todos los equipos conectados a la entrada de la línea y al interior de la subestación se debe usar una
distancia mínima de separación en el aire de 2100 mm correspondiente a un BIL de 1050 kV, se seleccionará
entonces este valor, como la distancia mínima de seguridad.
VB = 1,05* dmin
Donde:
VB : Valor básico [mm]
dmin : Distancia mínima fase-tierra mm
VB = 1,05* dmin = 1,05*2.100 mm = 2.205 mm
DISTANCIAS DE SEGURIDAD (continuación)
1.2 Zonas de seguridad
Las dimensiones de esta zona de seguridad
se definen adicionando al valor básico, VB,
un valor promedio de la altura del personal
de mantenimiento y la naturaleza del trabajo
a realizar sobre los equipos, incluyendo los
requerimientos de movimiento y acceso al
lugar.
Figura1
Estas distancias están basadas en las dimensiones medias de una persona en condiciones de trabajo tal
como se muestra en la Figura 1-2-3.
1.2.1 Circulación de personal
Cuando no existen barreras o mallas protectoras en la subestación, es necesario definir una distancia mínima
de seguridad para la circulación libre del personal. En general, la zona de circulación del personal, se
determina adicionando al valor básico calculado, VB, un valor de 2.250 mm, que es la altura promedio de un
operador con los brazos estirados verticalmente; ver figura 2
De esta manera la distancia entre la parte inferior de la porcelana del equipo y tierra no debe ser menor
de 2.250 mm. El aislador o porcelana del equipo se considera como un componente energizado que va
reduciendo la tensión de modo que solamente la parte inferior metálica está al mismo potencial de
tierra.
Teniendo en cuenta los requerimientos de REP para el dimensionamiento de la subestación, la distancia
para circulación de personas será de 4.500 mm:
Distancia circulación de personal = 4.500 mm
En la Figura 3 se muestra la composición de la distancia básica con una zona de seguridad que tiene en
cuenta la libre circulación de las personas
Figura 2 Distancias medias para un operador Figura 3 Ejemplo de la franja de circulación de personas
1.2.2 Movimiento de vehículos
Para el montaje y mantenimiento de equipos es necesario utilizar grúas o vehículos similares y por lo
tanto se debe prever una zona de seguridad para estos casos. Esta zona está delimitada por el perfil del
vehículo más 700 mm de manera que permita imprevisiones en la conducción, ver Figura 4. De igual
forma se debe prever una zona de circulación perimetral
La zona de seguridad para la circulación de vehículos
está determinada de acuerdo con lo siguiente:
Movimiento de vehículos = P.V + 700 mm
Donde:
P.V : Perfil del vehículo [mm]
Si se considera un vehículo con un perfil de
2.500 mm x 2.500 mm como dimensiones típicas, de
esta manera se tiene que:
Movimiento de vehículos = 2.500 mm + 700 mm = 3.200
mm
En la subestación Curramba a 220 kV se tendrán los
siguientes anchos de vía para cada uno de los accesos
Acceso campo de acople: 4,0 m.
Accesos campos de línea: 4,0 m.
Acceso entradas de línea: 4,5 m
Figura 4. Distancias de seguridad para circulación de vehículos
1.2.3 Trabajo sobre equipos o conductores en ausencia de maquinaria pesada
Se considera que el trabajo sobre los equipos o conductores se realiza con la subestación energizada
parcial o totalmente. Para estos cálculos se tiene en cuenta los valores previstos en la Figura 2:
Horizontalmente se toman 1.750 mm que tiene en promedio una persona con los brazos abiertos, y
verticalmente se toman 1.250 mm que tiene en promedio una persona con una mano alzada sobre
el plano de trabajo. Luego estas distancias están determinadas de la siguiente manera:
Distancia Horizontal = 1.750 mm + VB
Distancia Vertical = 1.250 mm + VB
Donde:
VB : Valor básico [mm]
Distancia horizontal = 1.750 mm + 2.205 mm = 3.955 mm
Distancia Vertical = 1.250 mm + 2.205 mm = 3.455 mm
Figura 5. Franja de circulación usada para servicios de
mantenimiento con herramientas livianas
Equipos_de_Aislamiento_En_Una_Sub_Estaci.pptx

Equipos_de_Aislamiento_En_Una_Sub_Estaci.pptx

  • 1.
    INTRODUCCIÓN Las subestaciones eléctricasde alta tensión tienen entre sus principales componentes lo siguiente: • Equipos de potencia: Transformadores de potencia, banco de condensadores, reactores de potencia, SVC, SC, etc. • Equipos de maniobra: Interruptor de potencia, seccionadores, transformadores de medida, pararrayos, etc. Este equipamiento debe contar con el nivel de aislamiento externo para la altitud de su instalación (msnm); siendo este nivel de aislamiento el requerido ante las sobretensiones de origen atmosférico que ingresan a la subestación; mayormente a las que se encuentran por encima de los 3000 msnm.
  • 3.
    Sobretensiones temporales Las sobretensionestemporales son a frecuencia industrial o muy cercana a la frecuencia industrial y no muy amortiguadas o suavemente amortiguadas. Ellas están asociadas principalmente a perdidas de cargas, fallas a tierra y resonancia de diferentes tipos. En un sistema bien disecado las amplitudes de las sobretensiones temporales no deben exceder 1.5 p.u. y su duración debe ser menor de 1 seg. Sobretensiones de maniobra Las sobretensiones de maniobra están asociadas a todas las operaciones de maniobra y fallas en un sistema. Sus altas amplitudes están generalmente en el rango de 2 a 4 p.u., dependiendo mucho de los valores reales diseño del sistema y de los medios para limitarlos. La forma de onda puede variar mucho, pero puede ser representada por una oscilación de alguno cientos a algunos miles de ciclos, superpuesta en una onda a frecuencia industrial, o por una onda doble exponencial con un tiempo de frente de 10 a 1000 us. Las sobretensiones por maniobra más significativas podrían ser las siguientes: - Sobretensiones causadas por los procesos de cierre de interruptores. - - Interrupción de corrientes capacitivas; por ejemplo al desconectar líneas largas en vació o desconectar bancos de transformadores. Estas maniobras pueden conllevar reencendido en los interruptores, haciendo más critica la situación. Las sobretensiones más altas de este tipo son aproximadamente de 4 p.u. - - Apertura de pequeñas corrientes inductivas; por ejemplo, en la salida o entrada de un transformador sin carga, o en los reactores.
  • 4.
    Representación de lasdiferentes perturbaciones que puede sufrir una red eléctrica
  • 5.
    Sobretensiones de maniobra(continuación) -Tensiones de ferrorresonacia que pueden aparecer durante el proceso de desconexión de partes del sistema que no tienen conexión a tierra. El fenómeno en este caso se debe a la no simultaneidad del cierre o la apertura de las tres fases. Sobretensiones atmosféricas Las sobretensiones atmosféricas de amplitudes grandes pueden entrar a una subestación como resultado de descargas atmosféricas directas a una línea o como flameos inversos en una torre.
  • 7.
    PROTECCION CONTRA SOBRETENSIONES Lasprotecciones contra sobretensiones están diseñadas fundamentalmente para: - Limitar la tensión que aparecerá en los terminales del aparato protegido - Localizar los arcos o descargas disruptivas en lugares donde no se puedan producir daños, cuando resulte antieconómico prevenir dichos arcos. Lo más recomendable es tener el dispositivo de protección lo más cerca posible del equipo protegido; sin embargo, a veces esto no es posible y en tales casos deben buscarse la solución más adecuada ponderando objetivamente cada uno de los factores analizados. La protección contra sobretensiones externas fundamentalmente se realiza a través de una correcta escogencia del cable de guarda para el apantallamiento de las líneas. Otra medida para la protección de equipos de la subestación contra sobretensiones de tipo externo consiste en instalar explosores o cuernos de arco en los equipos de la subestación. No obstante, la protección más segura y completa para limitar las sobretensiones de origen atmosférico a valores no peligroso para el aislamiento del equipo, se obtiene con la instalación de pararrayos; estos son especialmente utilizados para:
  • 8.
    PROTECCION CONTRA SOBRETENSIONES.(continuación) -Subestaciones donde los explosores están en funcionamiento con demasiada frecuencia por ser instalaciones demasiados expuestas a las sobretensiones. - Protección de los transformadores de potencia y de bobinas de reactancia, especialmente cuando tienen un aislamiento reducido. - Protección del neutro de los transformadores de potencia cuando operan con el punto neutro aislado y los arrollamientos tienen aislamiento gradual. - Instalaciones en extra altas tensiones para reducir el nivel de aislamiento de los interruptores
  • 9.
    DISPOSITIVOS DE PROTECCION A.HILOS DE GUARDA -Función: Impedir que las descargas atmosféricas incidan directamente en los conductores de fase con cables de acero galvanizado colocados sobre la línea -Montaje: cables montados sobre la estructura de tal manera que el ángulo formado por la vertical con la recta del hilo de guarda con el conductor de una fase sea menor a 45 grados.
  • 10.
    B. BAYONETAS. Función: concentraciónde electrones de pre descarga para drenar a tierra a través de la puesta atierra de la subestación. Montaje: electrodos de acero colocados con terminación en punta en los sitios mas altos de las estructuras de la subestación eléctrica.
  • 11.
    C. APARTARRAYOS. Funcion: Lasfunciones principales de los apartarrayos son la de operar con sobretensiones en el sistema, permitiendo el paso de las corrientes del rayo sin sufrir daño; y la de reducir las sobretensiones peligrosas a valores que no dañen el aislamiento del equipo. La función del apartarrayos no es eliminar las ondas de sobretensión Presentadas durante las descargas atmosféricas, sino limitar su magnitud a valores que no sean perjudiciales para las máquinas del sistema. Las ondas que normalmente se presentan son de 1.5 a 1 microseg. (Tiempo de frente de onda). La función del apartarrayos es cortar su valor máximo de onda (aplanar la onda). Montaje: El apartarrayos, se encuentra conectado permanentemente en el sistema, opera cuando se presenta una sobretensión de determinada magnitud, descargando la corriente a tierra. Principio de operación: se basa en la formación de un arco eléctrico entre dos explosores cuya operación esta determinada de antemano de acuerdo a la tensión a la que va a operar.
  • 12.
    C. APARTARRAYOS.(continuación) Tipos masempleados: El apartarrayos tipo autovalvular consiste de varias chapas de explosores conectados en serie por medio de resistencias variable cuya función es dar una operación más sensible y precisa. se emplea en los sistemas que operan a grandes tensiones, ya que representa una gran seguridad de operación. El apartarrayos de resistencia variable funda su principio de operación en el principio general, es decir, con dos explosores, y se conecta en serie a una resistencia variable. Se emplea en tensiones medianas y tiene mucha aceptación en el sistema de distribución. El apartarrayos de óxidos metálicos MO Los apartarrayos están constituidos por varias piezas de resistencia no lineal, de óxido de zinc, aplicadas dentro de una columna hueca de porcelana, sin entrehierros. En la parte superior de la porcelana tienen una placa relevadora de presión que, en caso de una sobretensión interna, se rompe y permite escapar los gases hacia arriba sin producir daños laterales. Las resistencias no lineales son también unos pequeños cilindros formados por partículas de óxido de zinc de menor tamaño que en el caso de los convencionales
  • 13.
    APARTARRAYOS.(continuación) Funcionamiento: Cada apartarrayosse encuentra normalmente abierto y se encuentra calibrado para que a partir de cierta tensión entre línea y tierra se cierre automáticamente y filtre los frentes de onda. Esto de hace con un circuito de resistencia variable, con tensión, de los elementos dependiendo de la naturaleza de éstos. Al desaparecer la sobretensión el apartarrayos vuelve a la posición de abierto. Ventajas de los óxidos de zinc sobre los de tipo convencional I. Como no tienen entrehierro, su protección es constante. II. II. Por su característica de tensión-corriente menos lineal que los de tipo convencional, no permite el flujo de corriente posterior, causada por una sobretensión. III. III. Debido a que absorben menos energía que los convencionales, pueden soportar mayor cantidad de rayos y operaciones de interruptores. IV. IV. El volumen de las partes activas se reducen respecto al tipo convencional, lo que los hace más compactos.
  • 14.
    APARTARRAYOS.(continuación) Características principales quedebe tener el apartarrayos instalado: a) Presentar una impedancia alta o infinita a tensión nominal para minimizar las pérdidas en condiciones normales. b) Presentar una impedancia baja durante la ocurrencia de los transitorios (sobretensión) para limitar la tensión y proteger el sistema o equipos instalados (aislamiento, transformadores, etc.). c c) Drenar la corriente de la descarga y extinguir el arco de potencia durante el transitorio en 60 Hz sin presentar daño alguno. d) Regresar a las condiciones de circuito abierto (alta impedancia) después del transitorio. Las características de protección del apartarrayos se pueden dividir en 2 partes: a) Tensión de arqueo: la tensión de arqueo o magnitud de la tensión a la cual se produce el arqueo en el apartarrayos es una función de la forma de onda y tensión aplicada. b) Tensión de descarga: la tensión de descarga o tensión causada por el flujo de corriente a través del apartarrayos (se refiere a la caída de Ir en el apartarrayos), es una función de la forma de onda y magnitud de la corriente.
  • 15.
    Dentro de lospararrayos de Óxidos Metálicos cabe mencionar que existen diferentes tipos, sin explosores, con explosores en derivación o bien con explosores en serie, donde la diferencia básica entre ellos esta en los niveles de tensión de descarga a través del pararrayos, ya que para estos dos últimos, con corrientes por encima de cierta magnitud, la tensión de descarga se ve reducida mediante los explosores en derivación, o bien los explosores en serie. Pararrayos de Óxidos Metálicos sin Explosores Pararrayos de Óxidos Metálicos con Explosores en Derivación Pararrayos de Óxidos Metálicos con Explosores en Serie
  • 16.
    Tres parámetros importantesen los descargadores de este tipo son la Tensión Nominal, la Máxima Tensión de Operación Continua y la Tensión de Descarga o Tensión Residual. Tensión Nominal del Pararrayos: Duty Cycle Voltage (IEEE); Ur (IEC), corresponde a la máxima tensión permisible entre las terminales del pararrayos, para la cual el dispositivo fue diseñado a operar correctamente bajo sobre tensiones temporales en las pruebas de servicio (duty test). Máxima Tensión de Operación Continua o Permanente: MCOV (IEEE); Uc (IEC), máximo valor eficaz de tensión que se le puede aplicar a las terminales del pararrayos de manera continua, suele acercarse al 80% de la tensión nominal. Tensión de Descarga: también denominada como tensión residual por la IEC, corresponde a la tensión entre las terminales del pararrayos, debida al paso de una corriente de descarga.
  • 17.
    APARTARRAYOS.(continuación) Para tener unaidea de la magnitud de las corrientes de descarga, veamos este simple ejemplo: para una línea de 230 kv con un bil de 900 kv y una impedancia característica Zo = 300 ohms, si se desprecia la resistencia del apartarrayos que da el valor de Vr , en el peor de los casos se tendria Id = 2 BIL / Zo = 2 x 900 / 300 = 6 ka . SELECCION DEL APARTARRAYOS. Las características importantes para la selección de un apartarrayos son : a) tensión nominal del circuito alimentador, valor fase- fase. b) corriente nominal de descarga. c) tensión de arqueo d) tipo de sistema de aterrizaje del neutro del circuito primario. a-Tensión nominal (Vn):Tensión de designación del apartarrayos y se calcula con la siguiente formula. Vn=KeVmax Donde Vmax.=tensión máxima de diseño fase-fase del sistema a proteger. Ke=factor de corrección a tierra cuyo valor depende de:R0/X1 y X0/X1
  • 18.
    APARTARRAYOS.(continuación) SELECCION DEL APARTARRAYOS(continuación). R0=Resistencia de secuencia cero del sistema a proteger X0=Reactancia de secuencia cero del sistema a proteger X1=Reactancia de secuencia positiva del sistema a proteger Notas:  Para cálculos aproximados se toma como valor de Ke=0,8 para sistemas efectivamente aterrados en los que se debe cumplir que R0/X1≤1 y X0/X1≤ 3  Para sistemas con neutro flotante se toma Ke=1 Notas: Ver pag.336 a 339 Elementos de diseño de Subestaciones de Enrique Harper.
  • 19.
    APARTARRAYOS.(continuación) SELECCION DEL APARTARRAYOS(continuación). b-corriente nominal de descarga (In). Ver pag 330 a 332 de Elementos de diseño de Subestaciones de Enrique Harper. Se clasifican de dos maneras: 1-Por el nivel de contaminación: Media o Alta 2-Por sus características: • Clase II: Para puntos de transición aéreo-subterraneo. Los apartarrayos clase II deben tener una capacidad de energía a las sobretensiones por maniobra de 3,4 kJ/kV como mínimo a las tensiones nominales de los apartarrayos 12 a 30 kV según tabla.
  • 20.
    • Clase III:Para Subestaciones • Clase IV: Para aplicaciones especiales en subestaciones ≥ 400 kV Los apartarrayos clase III deben tener una capacidad de energía a las sobretensiones por maniobra de 4,5 kJ/kV como mínimo a las tensiones nominales de los apartarrayos 12 a 96 kV y de una capacidad de energía a las sobretensiones por maniobra de 5,65 kJ/kV como mínimo a las tensiones nominales de los apartarrayos 108 a 360 kV Los apartarrayos clase IV deben tener una capacidad de energía a las sobretensiones por maniobra de 7,35 kJ/kV como mínimo a las tensiones nominales de los apartarrayos 300 a 360 kV
  • 21.
    PARARRAYOS. Descripción: Los pararrayoso puntas de descarga son dispositivos de protección para la subestación y de toda la instalación en general contra descargas atmosféricas. Consisten en una varilla de material conductor con terminación en punta. Estas varillas se conectan a la red de tierras. El método de los pararrayos es que al existir descargas en la atmósfera, proporcionarles un camino de muy baja impedancia a fin de que se garantice que en caso de ocurrir una descarga, ésta se vaya a tierra a través de las puntas y no a través de otros elementos en donde pudieran ocurrir desgracias que lamentar. Un pararrayos es un instrumento cuyo objetivo es ioinizar el aire circundante para atraer un rayo. Al incidir el rayo sobre el pararrayos, este dirige la energía hacia el sistema de puesta a tierra (SPT) por medio de las bajadas. Objetivo: evitar que el rayo cause daños a construcciones o personas. Clases o categorías: existen 2 tipos de pararrayos: ionizantes pasivos o semi-activos. Los pararrayos ionizantes pasivos son las puntas simples o Franklin (PSF) .
  • 22.
    NORMAS GENERALES DEINSTALACIÓN o El pararrayos estará al menos 2 metros por encima de cualquier otro elemento dentro de su radio de protección. o Cada pararrayos ha de ir unido a tierra por dos bajantes situadas en el exterior de la estructura. Éstas deben ir preferiblemente por fachadas distintas del edificio o El conductor de bajada se instalará de forma que su recorrido sea lo más directo posible, evitando cualquier acodamiento brusco o remonte. El trazado de los conductores de bajada debe ser elegido de forma que evite la proximidad de conducciones eléctricas y su cruce. o Cuando sea imposible realizar una bajante por el exterior de la estructura, se puede colocar el cable de bajada por el interior del edificio si discurre bajo tubo aislante y no inflamable de una sección interior mínima de 2000 mm2 . Sin embargo no se recomienda porque reduce la eficacia del sistema de protección contra el rayo, dificulta su mantenimiento y aumenta el riesgo de sobretensiones. o Las fijaciones de los conductores de bajada se realizarán tomando como referencia 3 fijaciones por metro. o El conductor de bajada debe tener una sección mínima de 50mm2 . Dado el carácter de impulso de la corriente del rayo, el conductor plano (pletina) es preferible al conductor redondo, ya que ofrece una mayor superficie exterior para una sección idéntica. Por otra parte, se recomienda el cobre estañado debido a sus propiedades físicas, mecánicas y eléctricas (conductividad, maleabilidad, resistencia a la corrosión...).
  • 23.
    NORMAS GENERALES DEINSTALACIÓN (continuación) o Los conductores deben estar protegidos mediante un tubo de protección hasta una altura superior a dos metros a partir del suelo. o Se recomienda la instalación de un contador de rayos antes del tubo de protección para poder realizar las operaciones de verificación y mantenimiento indispensables en cualquier instalación de protección contra el rayo. o Se deberá guardar siempre una distancia de seguridad de 5 metros entre el conductor de bajada y las canalizaciones exteriores de gas. o Se realizará una toma de tierra por cada conductor de bajada. o Las tomas de tierra deben estar, salvo absoluta imposibilidad, siempre orientadas hacia el exterior de los edificios. o Se debe realizar la interconexión con el circuito de tierra en el fondo de la excavación, directamente al pie de cada bajante mediante un dispositivo que permita la desconexión de la toma de tierra y que esté emplazado en un registro de inspección que lleve el símbolo de tierra. o La resistencia de la toma de tierra medida por medios convencionales debe ser inferior a 10Ω, separándola de cualquier elemento de naturaleza conductora. o Se recomienda la utilización de un mejorador de la conductividad en terrenos de resistividad alta. o Todas las tomas de tierra deberán estar unidas entre sí y a la toma de tierra general del edificio
  • 24.
    NORMAS GENERALES DEINSTALACIÓN (continuación) o La inductancia de la toma de tierra debe ser lo más baja posible. La disposición recomendada son picas verticales en triángulo con una longitud total mínima de 6m, unidas entre sí por un conductor enterrado a 50cm de profundidad y separadas una distancia superior a su longitud. o Los elementos de las tomas de tierra de los pararrayos deberán distar en el peor de los casos 5 metros de toda canalización metálica o eléctrica enterrada.
  • 25.
    COORDINACIÓN DE AISLAMIENTO. Lacoordinación de aislamiento eléctrico es la correlación de esfuerzos dieléctricos en los aislamientos de los distintos componentes de un sistema eléctrico de potencia en alta tensión, con el objeto de minimizar el riesgo de pérdida del suministro de Energía Eléctrica, causado por sobretensiones que pudieran causar daños en el equipo y en los distintos elementos de una instalación. La coordinación de aislamiento es necesaria ya que los sistemas de transmisión están expuestos a sobrevoltajes temporales que pueden ocurrir por una gran variedad de causas, entre las más importantes tenemos: fallas, operación de interruptores y rayos. El aislamiento puede ser seleccionado en función de la altitud de la línea sobre el nivel del mar, manteniendo el nivel básico de impulso de la tensión nominal de operación. El diseño de aislamiento consistirá en la selección del espaciamiento entre fases, fases y tierra, número adecuado de aisladores. Selección del criterio y nivel de aislamiento. De acuerdo al nivel de voltaje seleccionado a partir del momento eléctrico y según las normas, para cada voltaje estándar se define los siguientes voltajes: nivel básico de aislamiento para impulso de rayo (NBI o BIL: BasicLightning Impulse Insulation Level) y nivel básico de aislamiento por maniobra de interruptores( NBS o BSL:Basic Switching Impulse Insulation Level). Dichos niveles establecen el máximo impulso de voltaje de los equipos conectados a la Línea de Transmisión pueden soportar sin que se produzca flameo (arcos eléctricos).
  • 26.
    La coordinación deaislamiento consiste en combinar las características de operación de los descargadores con las curvas voltaje – tiempo de los aislamientos de los equipos, de manera que se tenga una protección efectiva y económica contra los sobrevoltajes transitorios. En la figura se ilustra un ejemplo: Coordinación entre la característica de Operación de un descargador y la curva voltaje – tiempo de un aislamiento. En la curva B representa las características de operación de un descargador, mientras que la curva A es la de voltaje – tiempo de un aislamiento. De acuerdo con la definición anterior se tendrá una protección efectiva siempre que la curva A este por encima de la curva B manteniendo un margen de seguridad adecuado
  • 27.
    DISTANCIA DE AISLAMIENTO Estadenominación reagrupa dos nociones, una de distancia en el gas (aire, SF6, etc.) y la otra de la «línea de fuga» de los aislantes sólidos (ver figura) - La distancia en el gas es el camino más corto entre dos partes conductoras. - La línea de fuga es igualmente el camino más corto entre dos conductores, pero siguiendo la superficie exterior de un aislante sólido. Estas dos distancias están directamente ligadas al afán de protección contra las sobretensiones, pero sus tensiones soportadas no son idénticas. Distancia en el aire y línea de fuga
  • 28.
    TENSIONES SOPORTADAS Difiere, enparticular, según el tipo de sobretensión aplicada (nivel de tensión, frente de onda, frecuencia, duración). Además, las líneas de fuga pueden estar sujetas a fenómenos de envejecimiento, propios del material aislante considerado, que implica una degradación de sus características. Los factores influyentes son principalmente: -Las condiciones ambientales (humedad, polución, radiaciones UV). -Las tensiones eléctricas permanentes (valor local del campo eléctrico). La tensión soportada de distancia en el gas es función igualmente de la presión: -Variación de la presión del aire con la altura, -Variación de la presión de llenado de un aparato.
  • 29.
    NIVELES DE AISLAMIENTO Parafacilitar el diseño de sistemas de potencia y de los equipos que lo conforman, se han normalizado un número de niveles de aislamiento de los cuales se puede escoger, considerando las condiciones específicas que prevalecen en el sistema para el cual realizará la coordinación de aislamiento. Ver tablas 4.3 y 4.4 pag 343 y344 Elementos de diseño de Subestaciones de Enrique Harper. SELECCIÓN DEL NIVEL DE AISLAMIENTO Para el estudio del nivel de aislamiento se empleara la metodología tradicional en la norma IEC 71-1 de 1993, teniendo en cuenta la definición de los siguientes parámetros BIL = Nivel básico de aislamiento (Tensión soportada para impulso tipo rayo): es el valor pico de tensión soportada al impulso tipo rayo el cual caracteriza el aislamiento del equipo en lo que refiere a pruebas. BSL = Tensión soportada para impulso tipo maniobra: es el valor pico de tensión soportada al impulso tipo de maniobra el cual caracteriza el aislamiento de los equipos en lo referente a pruebas. K = Factor que relaciona BSL/BIL. Varía de acuerdo con la magnitud de las tensiones de prueba aplicada para los equipos aislados en aire o en aceite y utiliza los siguientes valores: 0.83 para equipos aislados en aceite 0.75 para equipos aislados en aire
  • 30.
    SELECCIÓN DEL NIVELDE AISLAMIENTO Niveles de protección Son los niveles máximos de tensión pico que deben aparecer en los terminales de un descargador de sobre tensión. NPM -Nivel de protección contra impulso de maniobra NPR -Nivel de protección para impulso tipo rayo Factores de seguridad KM Factor de seguridad que relaciona el BSL y NPM - 1.15 Valor común KI Factor de seguridad que relaciona el BIL y el NPR - Rango entre 1.2 y 1.4 siendo 1.25 valor común - Para niveles de tensión inferiores a 52kV, KI=1.4 mas utilizado
  • 31.
    CORRECIÓN DE LOSNIVELES DE AISLAMIENTO Debido al cambio de la densidad del aire por al altura sobre el nivel del mar, es necesario corregir el aislamiento externo de los equipos para así lograr una debida coordinación de aislamiento. Dicha corrección se hace para alturas superiores a 1000 metros (a equipos sumergidos en aceite no se les corrige la altura). Además las tensiones de flameo sobre superficies aislantes cambian con la humedad relativa, lo cual implica una corrección adicional de los niveles de aislamiento  El factor de corrección por la densidad del aire es igual a En donde: po= Presión atmosférica Normaliza, 1013 mbar p= Presión atmosférica de la instalación, mbar vo=20 °C v = Temperatura ambiente de la instalación °C m y n= exponenciales que depende del tipo y polaridad de la tensión y distancia de flameo d, tal como se ilustra en la figura Valor de los exponentes m, n y w en función de la distancia de flameo
  • 32.
    CORRECIÓN DE LOSNIVELES DE AISLAMIENTO (continuación)  En forma similar, el factor de corrección por humedad es igual a En donde: k= constante en función de la humedad absoluta como se ilustra en la figura w= exponencial similar a m y n, figura anterior Algunos fabricantes de equipos han obtenido resultados muy aproximados a los a hallados con las anteriores expresiones utilizando la siguiente formula simplificada para determinar el factor de corrección por altura: En donde: ka= Factor de corrección por altura H= Altura sobre el nivel del mar Factor de corrección por humedad en función de la humedad absoluta
  • 33.
    CORRECIÓN DE LOSNIVELES DE AISLAMIENTO (continuación)  Factor De Corrección Por Contaminación Ambiental La contaminación ambiental tiene un efecto directo en la determinación de las distancias de fuga de los aisladores, ya que ella reduce la capacidad de soportar tensiones a la frecuencia industrial tanto en operación normal como durante fallas a tierra (sobretensiones temporales): la contaminación tiene efecto directo sobre las sobretensiones tipo impulso y por lo tanto no afectan los niveles de aislamiento respectivos. Generalmente tener unas distancias de fuga altas debido a la contaminación ambiental no implica amentar el nivel de aislamiento del equipo, pero algunas veces los fabricantes, para tener las distancias de fuga especificadas y no tener que cambiar su diseño normalizado, ofrecen equipos con niveles de aislamiento o de tensión nominal superiores.
  • 34.
    CÁLCULO DE LACOORDINACIÓN DE AISLAMIENTO La coordinación empieza con el cálculo de las sobretensiones (de maniobra, temporales y atmosféricas) que someten a esfuerzo el aislamiento; a partir de este dato, los niveles de aislamiento pueden ser determinados. METODO CONVENCIONAL Para sistemas con tensiones menores a 300 kV donde el costo del aislamiento es comparativamente bajo. Este método implica que un cierto margen, valor que se basa en la experiencia, sea aplicado entre la máxima sobretensión y el nivel de aislamiento. El margen es lo que se denomina el factor de seguridad. Se aplica un factor de seguridad (KI) para relacionar el NPR y el BIL. Este factor tiene un rango entre 1.2 y 1.4 siendo 1.25 un valor normalmente aplicado. Para niveles de tensión inferiores a 52kV, el valor KI más utilizado es 1.4. Se aplica un factor de seguridad KM para relacionar el NPM y el BSL. Donde KM = 1.15. Existe un factor de seguridad que relaciona el BSL y el BIL y que depende del medio aislante así:  Equipos sumergidos en aceite, K=0.83  Equipos aislados al aire, K=0.6 a 0.75.
  • 35.
    CÁLCULO DE LACOORDINACIÓN DE AISLAMIENTO Procedimiento general para determinar el BIL de un equipo. Para alturas inferiores a 1000 metros sobre el nivel del mar. 1. Obtener el NPR y el NPM del descargador. 2. Determinar el KI y el KM deseados. 3. Obtener el nivel mínimo de aislamiento al impulso atmosférico : BIL= KI*NPR. 4. Elegir el valor normalizado por encima del BIL encontrado, obteniéndose así el BIL normalizado del equipo en consideración. 5. Determinar el BSL como: BSL=K*BIL. 6. Obtener la relación entre BSL y NPM: KF=BSL/NPM. 7. El valor determinado en el paso anterior debe ser mayor o igual a KM. 8. Si no se cumple la anterior relación se debe incrementar el BIL encontrado en el paso 4 en un nivel superior y repetir, con este nuevo valor, los pasos 5 y 6. Este incremento del BIL se debe efectuar de modo iterativo hasta obtener el KM sea menor o igual al valor determinado en el paso 6. 9. Es suficiente con especificar solamente el BIL del equipo ya que el BSL esta directamente relacionado al BIL.
  • 36.
  • 37.
    Diagrama de flujodel procedimiento para obtener el BIL de un equipó por el método convencional
  • 38.
    EJEMPLO PARÁMETROS ELÉCTRICOS DELA SUBESTACIÓN CONVENCIONAL
  • 39.
    COORDINACION PARA 400kV 1. Tensión máxima del sistema = 525 kV (pag.344 Harper) Niveles de aislamiento normalizados por IEC
  • 40.
    2. Factor deseguridad que relaciona el BIL y el NPR KI = 1.4 3. Tensión nominal del descargador es: 525 3 x1,4 =424,35 kV 4. Descargador seleccionado Marca: SIEMENS - Vnom: 432 kV - Ref: 3EM3/432 – ON5. 5.Características del descargador CARACTERISTICAS DEL DESCARGADOR VALOR Tensión soportable frente a impulso atmosférico 1,2/50ms 975 kV Tensión residual onda de corriente 8/20 μs para (10kA) 1035 kV Tension de cebado al frente de onda 1160 kV Tensión de maniobra 1035 kV
  • 41.
    Para la eleccióndel NPR se escoge el mayor valor entre: - Tensión máxima de cebado al frente de onda dividido por 1.15 1009 kV - Tensión máxima de cebado al impulso 975 kV - Tensión máxima residual 1035 kV NPR: 1035 kV NPM: 1035 kV 6. Aislamiento en el aire (AO) La norma IEC 71 recomienda que los factores de seguridad KI y KM sean 1.25 y 1.15 respectivamente BIL = NPR * KI = 1035 * 1.25 = 1294 kV Lo cual permite escoger un valor normalizado para BIL de 1300kV(Ver tabla ) Para equipos aislados en aire ---- K = 0.75 BIL = 1300kV BSL = K * BIL = 0.75 * 1300 = 975 kV BSL/NPM = 975 / 1035 = 0.94 BSL/NPM > KM ------ 0.94 > 1.15
  • 42.
    Como esto nocumple, entonces se escoge un BIL normalizado mayor BIL = 1425kV (Ver tabla ) BSL = K * BIL = 0.75 * 1425 = 1069 kV BSL/NPM = 1069 / 1035 = 1.03 BSL/NPM > KM ------ 1.03 > 1.15 Como esto no cumple, entonces nuevamente se escoge un BIL normalizado mayor BIL = 1550kV (Ver tabla ) BSL = K * BIL = 0.75 * 1550 = 1163 kV BSL/NPM = 1163 / 1035 = 1.12 BSL/NPM > KM ------ 1.12 > 1.15 Como esto no cumple, entonces nuevamente se escoge un BIL normalizado mayor BIL = 1800kV (Ver tabla ) BSL = K * BIL = 0.75 * 1800 = 1350 kV BSL/NPM = 1350 / 1035 = 1.30 BSL/NPM > KM ------ 1.30 > 1.15 Se obtiene finalmente BIL = 1800 kV BSL = 1350 kV BSL normalizado = 1300kV (Fase – tierra) BSL normalizado = 2250kV (Fase – fase) Transformer and Bushings BILs BSLs
  • 43.
    7. Aislamiento enaceite (FA) La norma IEC 71 recomienda que los factores de seguridad KI y KM sean 1.25 y 1.15 respectivamente BIL = NPR * KI = 1035 * 1.25 = 1294 kV Lo cual permite escoger un valor normalizado para BIL de 1300kV (Ver tabla ) Para equipos aislados en aceite ---- K = 0.83 BIL = 1300kV BSL = K * BIL = 0.83 * 1300 = 1079 kV BSL/NPM = 975 / 1035 = 1.04 BSL/NPM > KM ------ 1.04 > 1.15 Como esto no cumple, entonces se escoge un BIL normalizado mayor BIL = 1425kV (Ver tabla ) BSL = K * BIL = 0.83 * 1425 = 1183 kV BSL/NPM = 1183 / 1035 = 1.14 BSL/NPM > KM ------ 1.14 > 1.15 Como esto no cumple, entonces nuevamente se escoge un BIL normalizado mayor BIL = 1550kV (Ver tabla )
  • 44.
    BSL = K* BIL = 0.83 * 1550 = 1287 kV BSL/NPM = 1287 / 1035 = 1.24 BSL/NPM > KM ------ 1.24 > 1.15 Se obtiene finalmente BIL = 1550 kV BSL = 1287 kV BSL normalizado = 1175kV (Fase – tierra) BSL normalizado = 1800kV (Fase – fase)
  • 45.
    ENERGÍA EN PARARRAYOS Lospararrayos deben ser capaces de absorber la energía debida a los transitorios de tensión en el sistema. Los transitorios de tensión se pueden presentar por:  Cierre y recierre de líneas  Descargas atmosféricas Con el conocimiento de los niveles de protección, la energía absorbida por los pararrayos en cada uno de los casos anteriores puede ser calculada. 1. Cierre y recierre de líneas. Donde: W: Energía absorbida Ups: Nivel de protección al impulso de maniobra, 375 kV Ue: Sobretensión esperada sin pararrayos, (3,26 p.u) 652.14 kV Z: Impedancia característica de la línea, 400 Ohmios Tw: Tiempo de viaje de la onda, el cual es igual a la longitud del tramo de línea por la velocidad de propagación
  • 46.
    Siguiendo el ejemplo,la línea más larga es hacia la subestación con una longitud de 164,85 km, que corresponde a un tiempo de viaje de la onda de 549,5 microsegundos. La capacidad de energía requerida por el pararrayos, 2. Descargas atmosféricas Aunque el nivel ceráunico de la zona es cero, se realiza el calculo teniendo en cuenta que puede existir una descarga en un extremo remoto de la línea en la cual el nivel ceráunico sea diferente de cero y el pararrayos del extremo local consuma toda la energía (caso poco probable). Donde: W: Energía absorbida Upl: Nivel de protección al impulso tipo rayo, 451 kV Uf: Tensión de flameo inverso negativo de la línea, 1430 kV Z: Impedancia característica de la línea, 400 Ohmios N: Número de líneas conectadas al pararrayos, 2 líneas Tl: Duración equivalente de la corriente de la descarga, 3,0x10−04 segundos incluyendo la primera y las descargas subsecuentes (Valor recomendado por la norma IEC60099-5
  • 47.
    La capacidad deenergía requerida por el pararrayos, La capacidad de energía requerida que cumpla para cada uno de los casos será de 285.5 kJ que corresponde a una capacidad de energía específica de 1.49 kJ/kVUr.
  • 48.
    DISTANCIAS ELÉCTRICAS La metodologíaa seguir comprende el cálculo de las distancias mínimas y de seguridad que deben tenerse en cuenta en el diseño de una subestación para garantizar la seguridad de las personas y el adecuado dimensionamiento de la subestación. 1. DISTANCIAS DE SEGURIDAD Corresponden a las separaciones mínimas que deben mantenerse en el aire entre partes energizadas de equipos y tierra, o en equipos sobre los cuales es necesario realizar un trabajo. Las distancias de seguridad son el resultado de sumar los siguientes valores: Un valor básico relacionado con el nivel de aislamiento, el cual determina una “zona de guarda” alrededor de las partes energizadas. Un valor que es función de movimientos del personal de mantenimiento así como del tipo de trabajo y la maquinaria usada. Esto determina una zona de seguridad dentro de la cual queda eliminado cualquier peligro relacionado con acercamientos eléctricos. 1.1 Valor básico El valor base corresponde a la distancia mínima fase-tierra en el aire, adoptada para el diseño de la subestación de acuerdo con lo establecido en las publicaciones IEC 60071-1 [1] y IEC 60071-2 [2], para garantizar el espaciamiento adecuado que prevenga el riesgo de flameo aún bajo las condiciones más desfavorables.
  • 49.
    DISTANCIAS DE SEGURIDAD(continuación) El valor básico se calcula incrementando el valor de la distancia mínima fase-tierra, (ver tabla) en un porcentaje comprendido entre el 5% y el 10 % como factor de seguridad. Para todos los equipos conectados a la entrada de la línea y al interior de la subestación se debe usar una distancia mínima de separación en el aire de 2100 mm correspondiente a un BIL de 1050 kV, se seleccionará entonces este valor, como la distancia mínima de seguridad. VB = 1,05* dmin Donde: VB : Valor básico [mm] dmin : Distancia mínima fase-tierra mm VB = 1,05* dmin = 1,05*2.100 mm = 2.205 mm
  • 50.
    DISTANCIAS DE SEGURIDAD(continuación) 1.2 Zonas de seguridad Las dimensiones de esta zona de seguridad se definen adicionando al valor básico, VB, un valor promedio de la altura del personal de mantenimiento y la naturaleza del trabajo a realizar sobre los equipos, incluyendo los requerimientos de movimiento y acceso al lugar. Figura1 Estas distancias están basadas en las dimensiones medias de una persona en condiciones de trabajo tal como se muestra en la Figura 1-2-3. 1.2.1 Circulación de personal Cuando no existen barreras o mallas protectoras en la subestación, es necesario definir una distancia mínima de seguridad para la circulación libre del personal. En general, la zona de circulación del personal, se determina adicionando al valor básico calculado, VB, un valor de 2.250 mm, que es la altura promedio de un operador con los brazos estirados verticalmente; ver figura 2
  • 51.
    De esta manerala distancia entre la parte inferior de la porcelana del equipo y tierra no debe ser menor de 2.250 mm. El aislador o porcelana del equipo se considera como un componente energizado que va reduciendo la tensión de modo que solamente la parte inferior metálica está al mismo potencial de tierra. Teniendo en cuenta los requerimientos de REP para el dimensionamiento de la subestación, la distancia para circulación de personas será de 4.500 mm: Distancia circulación de personal = 4.500 mm En la Figura 3 se muestra la composición de la distancia básica con una zona de seguridad que tiene en cuenta la libre circulación de las personas Figura 2 Distancias medias para un operador Figura 3 Ejemplo de la franja de circulación de personas
  • 52.
    1.2.2 Movimiento devehículos Para el montaje y mantenimiento de equipos es necesario utilizar grúas o vehículos similares y por lo tanto se debe prever una zona de seguridad para estos casos. Esta zona está delimitada por el perfil del vehículo más 700 mm de manera que permita imprevisiones en la conducción, ver Figura 4. De igual forma se debe prever una zona de circulación perimetral La zona de seguridad para la circulación de vehículos está determinada de acuerdo con lo siguiente: Movimiento de vehículos = P.V + 700 mm Donde: P.V : Perfil del vehículo [mm] Si se considera un vehículo con un perfil de 2.500 mm x 2.500 mm como dimensiones típicas, de esta manera se tiene que: Movimiento de vehículos = 2.500 mm + 700 mm = 3.200 mm En la subestación Curramba a 220 kV se tendrán los siguientes anchos de vía para cada uno de los accesos Acceso campo de acople: 4,0 m. Accesos campos de línea: 4,0 m. Acceso entradas de línea: 4,5 m Figura 4. Distancias de seguridad para circulación de vehículos
  • 53.
    1.2.3 Trabajo sobreequipos o conductores en ausencia de maquinaria pesada Se considera que el trabajo sobre los equipos o conductores se realiza con la subestación energizada parcial o totalmente. Para estos cálculos se tiene en cuenta los valores previstos en la Figura 2: Horizontalmente se toman 1.750 mm que tiene en promedio una persona con los brazos abiertos, y verticalmente se toman 1.250 mm que tiene en promedio una persona con una mano alzada sobre el plano de trabajo. Luego estas distancias están determinadas de la siguiente manera: Distancia Horizontal = 1.750 mm + VB Distancia Vertical = 1.250 mm + VB Donde: VB : Valor básico [mm] Distancia horizontal = 1.750 mm + 2.205 mm = 3.955 mm Distancia Vertical = 1.250 mm + 2.205 mm = 3.455 mm Figura 5. Franja de circulación usada para servicios de mantenimiento con herramientas livianas