1
Estrategias de apoyo Arduino Uno
Luz Angie Adrada Galindo
Institución Educativa Liceo Departamental
10-5
Guillermo Mondragón
3 de agosto de 2020
2
Tabla de contenido
¿Qué es? .......................................................................................................................................... 3
Esquema, componentes y partes …………………………………………………………………. 3
¿Para qué sirve? ………………………………………………………………………………….. 7
Hardware y Software …………………………………………………………………………….. 7
Como conectar el Arduino uno …………………………………………………………………... 7
Conclusión ……………………………………………………………………………………… 17
Mapa conceptual ………………………………………………………………………………... 18
Webgrafía ………………………………………………………………………………………. 19
3
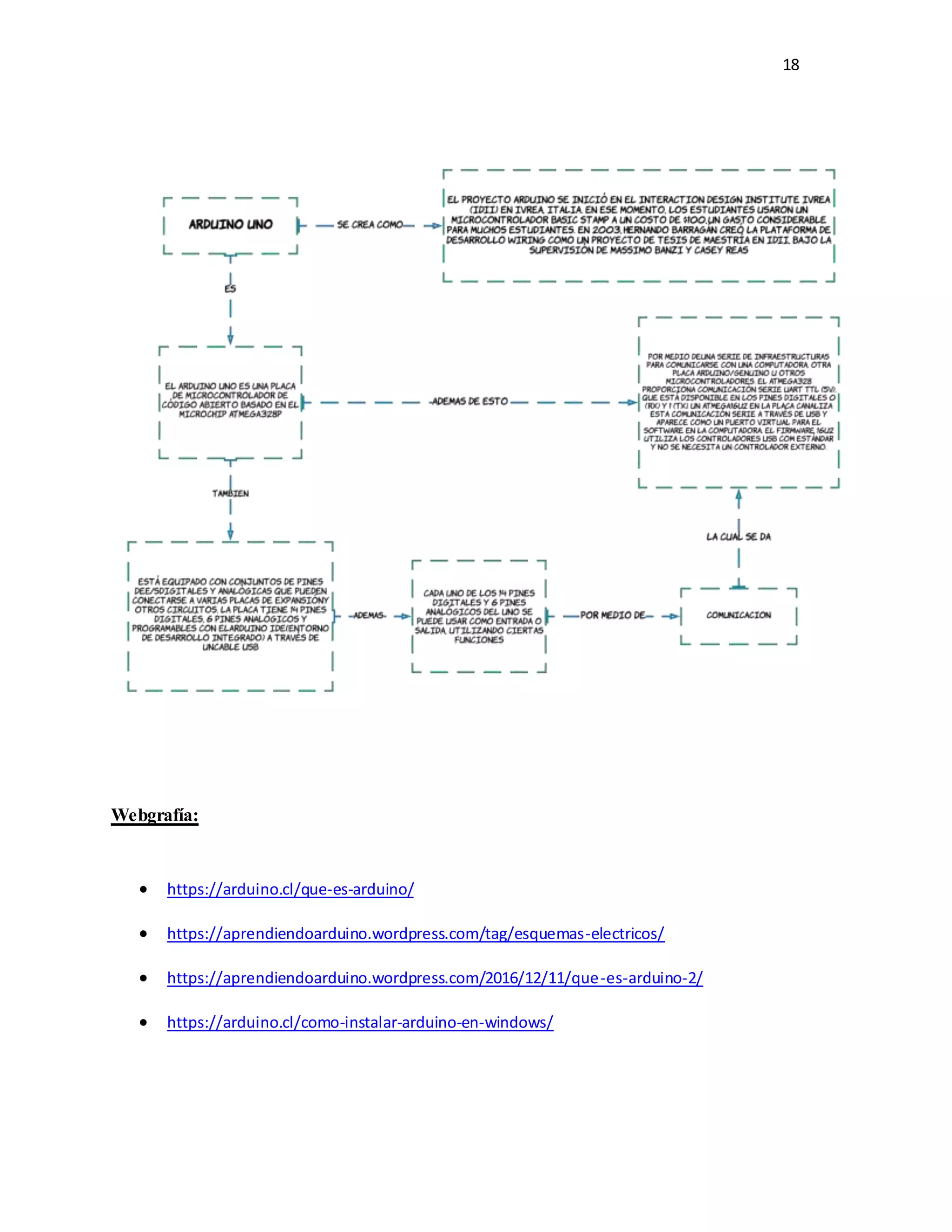
¿Qué es Arduino Uno?
Arduino es una plataforma con base en una placa electrónica de hardware libre con un
microcontrolador reprogramable y una serie de pines hembra los cuales permiten establecer
conexiones en el microcontrolador con los diferentes sensores y actuadores de una manera
sencilla.
Esquema, componentes y partes:
Ilustración 1
4
Ilustración 2
Ilustración 3
5
 No necesita de un cable FTDI para conectarse al MCU, en su lugar uso una MCU
ATMEGA16U2 especialmente programado para trabajar como conversor de USB a serie.
 Alimentación: vía USB, batería o adaptador AC/DC a 5V, seleccionado automáticamente.
Arduino puede trabajar entre 6 y 20V, pero es recomendado trabajar entre 7 y 12V por las
características del regulador de tensión.
 Puerto Serie en los pines 0 y 1.
 Interrupciones externas en los pines 2 y 3.
 Built-in LED en el pin 13.
 Bus TWI o I2C en los pines A4 y A5 etiquetados como SDA y SCL o pines específicos
 El MCU ATmega328P tiene un bootloader precargado que permite cargar en la memoria
flash el nuevo programa o sketch sin necesidad de un HW externo.
 Fusible rearmable de intensidad máxima 500mA. Aunque la mayoría de pc’s ya ofrecen
protección interna se incorpora un fusible con la intención de proteger tanto la placa
Arduino como el bus USB de sobrecargas y cortocircuitos. Si circula una intensidad
mayor a 500mA por el bus USB(Intensidad máxima de funcionamiento), el fusible salta
rompiendo la conexión de la alimentación.
 Regulador de voltaje LP2985 de 5V a 3.3V que proporciona una corriente de
alimentación máxima de 150 mA.
 Regulador de voltaje NCP1117 que proporciona un valor estable de 5V a la placa y
soporta por encima de 1 A de corriente.
Datasheet: http://www.onsemi.com/pub_link/Collateral/NCP1117-D.PDF
 ATMEGA16U2 => Es el chip encargado de convertir la comunicación del puerto USB a
serie.
 Condensadores de 47µF de capacidad
6
 Diodo M7 en la entrada de alimentación de la placa. Con este diodo conseguimos
establecer el sentido de circulación de la intensidad, de esta forma si se produce una
contracorriente debido a la apertura de un relé u otros mecanismos eléctricos, el diodo
bloquea dicha corriente impidiendo que afecte a la fuente de alimentación.
 DFU-ICSP. Puerto ICSP para el microcontrolador ATMEGA16U2, como en el caso del
ATMEGA328P-PU se emplea para comunicarnos con el microcontrolador por el serial,
para reflashearlo con el bootloader, hacer algunas modificaciones, ponerlo en modo DFU,
etc..
 JP2. Pines libres del ATMEGA16U2, dos entradas y dos salidas para futuras
ampliaciones.
 Encapsulados de resistencias.
 RESET-EN: Significa Reset enabled o reset habilitado. Está habilitado el auto-reset, para
deshabilitar por cualquier tipo de seguridad (por ejemplo un proyecto que tenemos
funcionando y no queremos que nadie lo reinicie al conectar un USB y detecte un stream
de datos) debemos desoldar los pads RESET-EN y limpiarlos de forma que estén aislados
el uno del otro.
 Cristal oscilador de 16MHz necesario para el funcionamiento del reloj del
microcontrolador ATMEGA16U2.
 Resonador cerámico de 16 Mhz para el microcontrolador ATMEGA328P-PU. Los
resonadores cerámicos son menos precisos que los cristales osciladores, pero para el caso
hace perfectamente la función y ahorramos bastante espacio en la placa. Se trata del
pequeño, porque el cristal grande es para el 16U2.
7
¿Para qué sirve?
Arduino se puede utilizar para crear elementos autónomos, conectándose a dispositivos e
interactuar tanto con el hardware como con el software. Nos sirve tanto para controlar un
elemento, pongamos por ejemplo un motor que nos suba o baje una persiana basada en la luz
existente es una habitación, gracias a un sensor de luz conectado al Arduino, o bien para leer la
información de una fuente, como puede ser un teclado o una página web, y convertir la
información en una acción como puede ser encender una luz y escribir por un display lo tecleado.
Hardware y Software:
El hardware de Arduino consiste en una placa con un microcontrolador generalmente Atmel
AVR con puertos de comunicación y puertos de entrada/salida. Los microcontroladores más
usados en las plataformas Arduino son el Atmega168, Atmega328, Atmega1280, ATmega8 por
su sencillez, pero se está ampliando a microcontroladores Atmel con arquitectura ARM de 32 bits
y también a microcontroladores de Intel.
Por otro lado Arduino nos proporciona un software consistente en un entorno de
desarrollo (IDE) que implementa el lenguaje de programación de Arduino, las herramientas para
transferir el firmware al microcontrolador y el bootloader ejecutado en la placa. La principal
característica del software y del lenguaje de programación es su sencillez y facilidad de uso.
Los siguientes son los pasos que tienes que seguir para empezar a trabajar con la placa Arduino:
1. Conseguir una placa Arduino y el cable USB
2. Descargar el ambiente de desarrollo Arduino
3. Instalar los drivers USB
8
4. Conectar la tarjeta Arduino
5. Conectar un LED
6. Ejecturar el ambiente de desarrollo Arduino
7. Cargar el programa en la tarjeta
8. Mirar como pestañea el LED
9. Aprender a usar Arduino
1.- Conseguir una placa Arduino y el cable USB
La placa Arduino es una tarjeta I/O simple la cual se basa en el procesador ATmega8 de Atmel.
La tarjeta está compuesta por un circuito impreso (PCB) y componentes electrónicos.
Ilustración 4
Hay varias formas de obtener una placa Arduino:
Construir tu propia placa: si quieres construir tu propio PCB descarga los archivos CAD desde la
página de Hardware. Extrae el archivo .brd y envíalo a un fabricante de PCB. Ten en cuenta
que un fabricante de PCB puede cobrarte bastante caro por hacer una sola placa. Es mejor juntar
9
a un grupo de 20 a 30 personas. Como los archivos CAD están a libre disposición también puedes
adaptar la placa a tus propios requerimientos.
Comprar las partes: Compra las partes tu tienda de electrónica preferida. La versión serial ha sido
diseñada con componentes básicos, para que puedas encontrar los componentes fácilmente. La
versión USB requiere de habilidades más avanzadas en cuanto a lo que es soldadura ya que
utiliza componentes SMD como el chip FTDI.
Programar el bootloader: para que el ambiente de desarrollo pueda programar el chip, este tine
que ser programado con un código especial llamado bootloader. Aquí puedes ver la una guía
sobre como programar el bootloader en tu chip.
2.- Descargar el entorno de desarrollo Arduino
Para programar la tarjeta necesitas el entorno de desarrollo Arduino.
3.- Instala el entorno de desarrollo de Arduino (IDE)
Ejecuta el instalador del programa y sigue los pasos de instalación.
Ilustración 5
10
Acepta los términos y condiciones de la licencia.
Ilustración 6
Selecciona todas las opciones para que instale todos los complementos y drivers necesarios.
Ilustración 7
Selecciona la ruta de instalación y presiona “install”.
11
Ilustración 8
Espera un par de minutos que termine el proceso de instalación.
Ilustración 9
Si estás utilizando la placa Arduino Picaro, necesitarás instalar los drivers del chip FTDI.
Sigue estos pasos para completar la instalación.
Si esta usando una placa Arduino Uno original, los drivers se instalan automáticamente con el
IDE.
12
4.- Conectar la tarjeta Arduino
La alimentación puede ser provista por el puerto USB o por una fuente externa (6-
12V). Cualquiera sea el modo de alimentación conecta el cable USB al PC.
El LED de encendido debería iluminarse.
Ilustración 10
5.- Ejecutar el ambiente de desarrollo Arduino.
Ve a escritorio y haz doble click en la aplicación Arduino.
Ilustración 11
7.- Cargar el programa en la tarjeta
Abre el sketch de ejemplo: Archivo > Ejemplos > 01.Basics > Blink
13
Ilustración 12
Aquí puedes ver como se debiera ver la pantalla.
14
Ilustración 13
Selecciona el puerto COM en el que tienes conectada la tarjeta Arduino en el
menú Herramientas > Puerto.
15
Ilustración 14
Necesitarás también especificar el microcontrolador que estás utilizando. Mira el chip que está
instalado en tu tarjeta y seleccionalo en Herramientas >Placa:
16
Ilustración 15
Si tienes la nueva Arduino Diecimila, simplemente haz click en el botón “Upload”. Si estás
utilizando una Arduino Mini o una Arduino NG u otra tarjeta, necesitarás presionar el botón de
reset presente en la placa inmediatamente antes de apretar el botón “Upload”. Espera unos
segundos y deberías ver los LED’s RX y Tx de la tarjeta parpadeando. Si el programa se cargó
satisfactoriamente un mensaje aparecerá en la barra de status “Done uploading”.
Ilustración 16
17
8.- Mirar como pestañea el LED
Unos segundos después de que se haya cargado el programa el LED empezará a parpadear. ¡Si lo
hace felicitaciones! Ya ha realizado tu primer paso con las placas Arduino.
Conclusión
De esta investigación se puede concluir el Arduino es una placa electrónica que está diseñada
para poder llevar a cabo cierto tipo de tareas por medio de lenguaje C++, es una placa electrónica
diseñada para amateurs dentro de la programación resaltando el fácil uso del Arduino uno siendo
una plataforma de libre creación, de código abierto y que se basa en un Hardware y Software
libre, además de esto Arduino incorpora un microcontrolador reprogramable y una serie de pines
hembra los cuales le dan la posibilidad al desarrollador de crear conexiones entre el
microcontrolador y diferentes sensores y actuadores.
18
Webgrafía:
 https://arduino.cl/que-es-arduino/
 https://aprendiendoarduino.wordpress.com/tag/esquemas-electricos/
 https://aprendiendoarduino.wordpress.com/2016/12/11/que-es-arduino-2/
 https://arduino.cl/como-instalar-arduino-en-windows/
19

Estrategias de apoyo arduino uno

  • 1.
    1 Estrategias de apoyoArduino Uno Luz Angie Adrada Galindo Institución Educativa Liceo Departamental 10-5 Guillermo Mondragón 3 de agosto de 2020
  • 2.
    2 Tabla de contenido ¿Quées? .......................................................................................................................................... 3 Esquema, componentes y partes …………………………………………………………………. 3 ¿Para qué sirve? ………………………………………………………………………………….. 7 Hardware y Software …………………………………………………………………………….. 7 Como conectar el Arduino uno …………………………………………………………………... 7 Conclusión ……………………………………………………………………………………… 17 Mapa conceptual ………………………………………………………………………………... 18 Webgrafía ………………………………………………………………………………………. 19
  • 3.
    3 ¿Qué es ArduinoUno? Arduino es una plataforma con base en una placa electrónica de hardware libre con un microcontrolador reprogramable y una serie de pines hembra los cuales permiten establecer conexiones en el microcontrolador con los diferentes sensores y actuadores de una manera sencilla. Esquema, componentes y partes: Ilustración 1
  • 4.
  • 5.
    5  No necesitade un cable FTDI para conectarse al MCU, en su lugar uso una MCU ATMEGA16U2 especialmente programado para trabajar como conversor de USB a serie.  Alimentación: vía USB, batería o adaptador AC/DC a 5V, seleccionado automáticamente. Arduino puede trabajar entre 6 y 20V, pero es recomendado trabajar entre 7 y 12V por las características del regulador de tensión.  Puerto Serie en los pines 0 y 1.  Interrupciones externas en los pines 2 y 3.  Built-in LED en el pin 13.  Bus TWI o I2C en los pines A4 y A5 etiquetados como SDA y SCL o pines específicos  El MCU ATmega328P tiene un bootloader precargado que permite cargar en la memoria flash el nuevo programa o sketch sin necesidad de un HW externo.  Fusible rearmable de intensidad máxima 500mA. Aunque la mayoría de pc’s ya ofrecen protección interna se incorpora un fusible con la intención de proteger tanto la placa Arduino como el bus USB de sobrecargas y cortocircuitos. Si circula una intensidad mayor a 500mA por el bus USB(Intensidad máxima de funcionamiento), el fusible salta rompiendo la conexión de la alimentación.  Regulador de voltaje LP2985 de 5V a 3.3V que proporciona una corriente de alimentación máxima de 150 mA.  Regulador de voltaje NCP1117 que proporciona un valor estable de 5V a la placa y soporta por encima de 1 A de corriente. Datasheet: http://www.onsemi.com/pub_link/Collateral/NCP1117-D.PDF  ATMEGA16U2 => Es el chip encargado de convertir la comunicación del puerto USB a serie.  Condensadores de 47µF de capacidad
  • 6.
    6  Diodo M7en la entrada de alimentación de la placa. Con este diodo conseguimos establecer el sentido de circulación de la intensidad, de esta forma si se produce una contracorriente debido a la apertura de un relé u otros mecanismos eléctricos, el diodo bloquea dicha corriente impidiendo que afecte a la fuente de alimentación.  DFU-ICSP. Puerto ICSP para el microcontrolador ATMEGA16U2, como en el caso del ATMEGA328P-PU se emplea para comunicarnos con el microcontrolador por el serial, para reflashearlo con el bootloader, hacer algunas modificaciones, ponerlo en modo DFU, etc..  JP2. Pines libres del ATMEGA16U2, dos entradas y dos salidas para futuras ampliaciones.  Encapsulados de resistencias.  RESET-EN: Significa Reset enabled o reset habilitado. Está habilitado el auto-reset, para deshabilitar por cualquier tipo de seguridad (por ejemplo un proyecto que tenemos funcionando y no queremos que nadie lo reinicie al conectar un USB y detecte un stream de datos) debemos desoldar los pads RESET-EN y limpiarlos de forma que estén aislados el uno del otro.  Cristal oscilador de 16MHz necesario para el funcionamiento del reloj del microcontrolador ATMEGA16U2.  Resonador cerámico de 16 Mhz para el microcontrolador ATMEGA328P-PU. Los resonadores cerámicos son menos precisos que los cristales osciladores, pero para el caso hace perfectamente la función y ahorramos bastante espacio en la placa. Se trata del pequeño, porque el cristal grande es para el 16U2.
  • 7.
    7 ¿Para qué sirve? Arduinose puede utilizar para crear elementos autónomos, conectándose a dispositivos e interactuar tanto con el hardware como con el software. Nos sirve tanto para controlar un elemento, pongamos por ejemplo un motor que nos suba o baje una persiana basada en la luz existente es una habitación, gracias a un sensor de luz conectado al Arduino, o bien para leer la información de una fuente, como puede ser un teclado o una página web, y convertir la información en una acción como puede ser encender una luz y escribir por un display lo tecleado. Hardware y Software: El hardware de Arduino consiste en una placa con un microcontrolador generalmente Atmel AVR con puertos de comunicación y puertos de entrada/salida. Los microcontroladores más usados en las plataformas Arduino son el Atmega168, Atmega328, Atmega1280, ATmega8 por su sencillez, pero se está ampliando a microcontroladores Atmel con arquitectura ARM de 32 bits y también a microcontroladores de Intel. Por otro lado Arduino nos proporciona un software consistente en un entorno de desarrollo (IDE) que implementa el lenguaje de programación de Arduino, las herramientas para transferir el firmware al microcontrolador y el bootloader ejecutado en la placa. La principal característica del software y del lenguaje de programación es su sencillez y facilidad de uso. Los siguientes son los pasos que tienes que seguir para empezar a trabajar con la placa Arduino: 1. Conseguir una placa Arduino y el cable USB 2. Descargar el ambiente de desarrollo Arduino 3. Instalar los drivers USB
  • 8.
    8 4. Conectar latarjeta Arduino 5. Conectar un LED 6. Ejecturar el ambiente de desarrollo Arduino 7. Cargar el programa en la tarjeta 8. Mirar como pestañea el LED 9. Aprender a usar Arduino 1.- Conseguir una placa Arduino y el cable USB La placa Arduino es una tarjeta I/O simple la cual se basa en el procesador ATmega8 de Atmel. La tarjeta está compuesta por un circuito impreso (PCB) y componentes electrónicos. Ilustración 4 Hay varias formas de obtener una placa Arduino: Construir tu propia placa: si quieres construir tu propio PCB descarga los archivos CAD desde la página de Hardware. Extrae el archivo .brd y envíalo a un fabricante de PCB. Ten en cuenta que un fabricante de PCB puede cobrarte bastante caro por hacer una sola placa. Es mejor juntar
  • 9.
    9 a un grupode 20 a 30 personas. Como los archivos CAD están a libre disposición también puedes adaptar la placa a tus propios requerimientos. Comprar las partes: Compra las partes tu tienda de electrónica preferida. La versión serial ha sido diseñada con componentes básicos, para que puedas encontrar los componentes fácilmente. La versión USB requiere de habilidades más avanzadas en cuanto a lo que es soldadura ya que utiliza componentes SMD como el chip FTDI. Programar el bootloader: para que el ambiente de desarrollo pueda programar el chip, este tine que ser programado con un código especial llamado bootloader. Aquí puedes ver la una guía sobre como programar el bootloader en tu chip. 2.- Descargar el entorno de desarrollo Arduino Para programar la tarjeta necesitas el entorno de desarrollo Arduino. 3.- Instala el entorno de desarrollo de Arduino (IDE) Ejecuta el instalador del programa y sigue los pasos de instalación. Ilustración 5
  • 10.
    10 Acepta los términosy condiciones de la licencia. Ilustración 6 Selecciona todas las opciones para que instale todos los complementos y drivers necesarios. Ilustración 7 Selecciona la ruta de instalación y presiona “install”.
  • 11.
    11 Ilustración 8 Espera unpar de minutos que termine el proceso de instalación. Ilustración 9 Si estás utilizando la placa Arduino Picaro, necesitarás instalar los drivers del chip FTDI. Sigue estos pasos para completar la instalación. Si esta usando una placa Arduino Uno original, los drivers se instalan automáticamente con el IDE.
  • 12.
    12 4.- Conectar latarjeta Arduino La alimentación puede ser provista por el puerto USB o por una fuente externa (6- 12V). Cualquiera sea el modo de alimentación conecta el cable USB al PC. El LED de encendido debería iluminarse. Ilustración 10 5.- Ejecutar el ambiente de desarrollo Arduino. Ve a escritorio y haz doble click en la aplicación Arduino. Ilustración 11 7.- Cargar el programa en la tarjeta Abre el sketch de ejemplo: Archivo > Ejemplos > 01.Basics > Blink
  • 13.
    13 Ilustración 12 Aquí puedesver como se debiera ver la pantalla.
  • 14.
    14 Ilustración 13 Selecciona elpuerto COM en el que tienes conectada la tarjeta Arduino en el menú Herramientas > Puerto.
  • 15.
    15 Ilustración 14 Necesitarás tambiénespecificar el microcontrolador que estás utilizando. Mira el chip que está instalado en tu tarjeta y seleccionalo en Herramientas >Placa:
  • 16.
    16 Ilustración 15 Si tienesla nueva Arduino Diecimila, simplemente haz click en el botón “Upload”. Si estás utilizando una Arduino Mini o una Arduino NG u otra tarjeta, necesitarás presionar el botón de reset presente en la placa inmediatamente antes de apretar el botón “Upload”. Espera unos segundos y deberías ver los LED’s RX y Tx de la tarjeta parpadeando. Si el programa se cargó satisfactoriamente un mensaje aparecerá en la barra de status “Done uploading”. Ilustración 16
  • 17.
    17 8.- Mirar comopestañea el LED Unos segundos después de que se haya cargado el programa el LED empezará a parpadear. ¡Si lo hace felicitaciones! Ya ha realizado tu primer paso con las placas Arduino. Conclusión De esta investigación se puede concluir el Arduino es una placa electrónica que está diseñada para poder llevar a cabo cierto tipo de tareas por medio de lenguaje C++, es una placa electrónica diseñada para amateurs dentro de la programación resaltando el fácil uso del Arduino uno siendo una plataforma de libre creación, de código abierto y que se basa en un Hardware y Software libre, además de esto Arduino incorpora un microcontrolador reprogramable y una serie de pines hembra los cuales le dan la posibilidad al desarrollador de crear conexiones entre el microcontrolador y diferentes sensores y actuadores.
  • 18.
    18 Webgrafía:  https://arduino.cl/que-es-arduino/  https://aprendiendoarduino.wordpress.com/tag/esquemas-electricos/ https://aprendiendoarduino.wordpress.com/2016/12/11/que-es-arduino-2/  https://arduino.cl/como-instalar-arduino-en-windows/
  • 19.