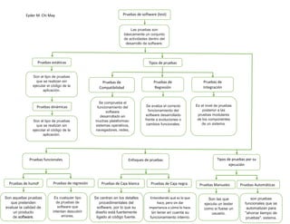
Eyder M. Chi May Pruebas de software (test)
Las pruebas son
básicamente un conjunto
de actividades dentro del
desarrollo de software.
Pruebas estáticas
Son el tipo de pruebas
que se realizan sin
ejecutar el código de la
aplicación.
Pruebas dinámicas
Son el tipo de pruebas
que se realizan sin
ejecutar el código de la
aplicación.
Tipos de pruebas
Se comprueba el
funcionamiento del
software
desarrollado en
muchas plataformas:
sistemas operativos,
navegadores, redes,
hardware...entre
otros.
Pruebas de
Compatibilidad
Pruebas de
Regresión
Pruebas de
Integración
Se evalúa el correcto
funcionamiento del
software desarrollado
frente a evoluciones o
cambios funcionales.
Es el nivel de pruebas
posterior a las
pruebas modulares
de los componentes
de un sistema.
Pruebas de regresiónPruebas de humo
Pruebas funcionales
Pruebas de Caja negra
Enfoques de pruebas
Pruebas de Caja blanca
Tipos de pruebas por su
ejecución
Pruebas AutomáticasPruebas Manuales
Son aquellas pruebas
que pretenden
evaluar la calidad de
un producto
de software.
Es cualquier tipo
de pruebas de
software que
intentan descubrir
errores.
Se centran en los detalles
procedimentales del
software, por lo que su
diseño está fuertemente
ligado al código fuente.
Entendiendo qué es lo que
hace, pero sin dar
importancia a cómo lo hace.
Sin tener en cuenta su
funcionamiento interno.
Son las que
ejecuta un tester
como si fuese un
usuario.
son pruebas
funcionales que se
automatizan para
"ahorrar tiempo de
pruebas". sistema.

Eyder chimay

  • 1.
    Eyder M. ChiMay Pruebas de software (test) Las pruebas son básicamente un conjunto de actividades dentro del desarrollo de software. Pruebas estáticas Son el tipo de pruebas que se realizan sin ejecutar el código de la aplicación. Pruebas dinámicas Son el tipo de pruebas que se realizan sin ejecutar el código de la aplicación. Tipos de pruebas Se comprueba el funcionamiento del software desarrollado en muchas plataformas: sistemas operativos, navegadores, redes, hardware...entre otros. Pruebas de Compatibilidad Pruebas de Regresión Pruebas de Integración Se evalúa el correcto funcionamiento del software desarrollado frente a evoluciones o cambios funcionales. Es el nivel de pruebas posterior a las pruebas modulares de los componentes de un sistema. Pruebas de regresiónPruebas de humo Pruebas funcionales Pruebas de Caja negra Enfoques de pruebas Pruebas de Caja blanca Tipos de pruebas por su ejecución Pruebas AutomáticasPruebas Manuales Son aquellas pruebas que pretenden evaluar la calidad de un producto de software. Es cualquier tipo de pruebas de software que intentan descubrir errores. Se centran en los detalles procedimentales del software, por lo que su diseño está fuertemente ligado al código fuente. Entendiendo qué es lo que hace, pero sin dar importancia a cómo lo hace. Sin tener en cuenta su funcionamiento interno. Son las que ejecuta un tester como si fuese un usuario. son pruebas funcionales que se automatizan para "ahorrar tiempo de pruebas". sistema.