I.E.M. Mora Osejo 2015 Docente: Jairo Segundo Inagan Rodriguez
Funcionamiento y utilidad del computador
Nombre del Aprendiz: Juan Andrés Gálvez Erazo
Institución Educativa
Municipal Luis Eduardo Mora
Osejo
Fecha:
Reconocer el funcionamiento y utilidad de la computadora en el campo laboral y personal, abordando los nombres con los
que se conoce, conceptos, funciones, periféricos de entrada, salida, mixtos, unidades de Medida, etc
1. Describa cual es el concepto del computador y como se lo conoce en su entorno (sinónimos)
Computador: puede definirse como una maquina electrónica que desempeña funciones,
tareas matemáticas y lógicas mediante un lenguaje especial llamado binario.
Se encarga de recibir y procesar datos para convertirlos en información útil y conveniente, de
él se especifican dos conceptos a nivel general que son parte de su arquitectura :
Hardware: Hace énfasis a composición física de un computador, en él se encuentran todos los
dispositivos “reales o visibles al ojo humano ”
Software : Hace énfasis a la parte lógica de un computador, se encuentran los programas,
aplicaciones, sistemas operativos entre otros …
También puede ser llamado :
. ordenador
. pc
. procesador
. cerebro electrónico
. calculadora
http://www.jairoinaganrodriguez.com Página 1 jairoinaganrodriguez@gmail.com
INSTITUCION EDUCATIVA MUNICIPAL LUIS EDUARDO MORA
OSEJO
San Juan de Pasto – Año Escolar 2015
Técnico en Computación
Educación Media Técnica - Desarrollo De Competencias
I.E.M. Mora Osejo 2015 Docente: Jairo Segundo Inagan Rodriguez
_
2. Enumere las funciones que realiza un computador para facilitar las actividades de los usuarios.
3. Describa los periféricos de entrada
Teclado: se compone de una serie de teclas agrupadas en funciones, es
un periférico de entrada que utiliza teclas para que actúen como
palancas mecánicas o interruptores, que envían información a la
computadora.
Mouse: mueve un puntero electrónico sobre una pantalla que Facilita
La interacción usuario-máquina.
Micrófono: dispositivo que transforma la electricidad en sonido,
O viceversa, su función es traducir las vibraciones debidas a la presión
Acústica en energía eléctrica.
Webcam: pequeña cámara digital, la cual puede capturar imágenes
Y transmitirlas mediante el internet y/o computadoras de manera
Personal.
Lápiz óptico: puede ser usado para apuntar a objetos mostrados en un
Monitor. Es habitualmente sustituido por el mouse, requiere de un
Software especial para su funcionamiento.
http://www.jairoinaganrodriguez.com Página 2 jairoinaganrodriguez@gmail.com
1 Aceptar entradas: permite el ingreso de datos mediante los dispositivos de entrada.
2 Procesar datos: realiza tareas específicas mediante la lectura de signos, letras, números…
3 Almacenar datos e información: permite almacenar datos de utilidad para el usuario.
4 Producir salidas: permite la salida de información mediante los dispositivos de salida.
5 Interpreta operaciones: interpreta las operaciones a realizar con los datos para procesos…
6 Recuperar información: permite recuperar la información fácilmente y con rapidez
7 Transmitir información: comparte informaciónentreusuariosde manerarápidaysegura.
1
2
3
4
5
6
7
1
2
3
4
5
6
7
1
2
3
4
5
6
7
I.E.M. Mora Osejo 2015 Docente: Jairo Segundo Inagan Rodriguez
Escáner: Se utiliza para introducir imágenes de papel, libros, negativos
O diapositivas mediante un láser o escáner.
Escáner de código de barras: permite la entrada de datos mediante
Un láser, lee un código de barras y emite el número que muestra el
Código de barras
Joystick: Es un dispositivo de control de dos o tres ejes que se usa desde
Una computadora o videoconsola para ejecutar los movimientos.
Ya que posee un sensor de movimientos
4. Describa lo dispositivos de salida.
Monitor: se conoce como el dispositivo principal que permite la
Interacción máquina – humano y viceversa, produce las imágenes y de
Esta manera el usuario puede ver la información en la pantalla.
Impresora: es el dispositivo por el cual el computador presenta datos e
Información impresa en papel.
Parlantes: son los dispositivos generales utilizados para la
Reproducción De sonido de manera que se escuche en un cierto entorno.
Auriculares: permiten colocar cerca de los oídos unos altavoces
Para generar ondas sonoras audibles.
http://www.jairoinaganrodriguez.com Página 3 jairoinaganrodriguez@gmail.com
I.E.M. Mora Osejo 2015 Docente: Jairo Segundo Inagan Rodriguez
Plotter: Es un periférico destinado a trabajos de impresión
Específicos (planos, esquemas complejos, dibujo de piezas, grandes
Formatos, etc.
Video beam: es un aparato que recibe una señal de vídeo y
Proyecta la imagen correspondiente en una pantalla de proyección
Usando un sistema de lentes, permitiendo así visualizar imágenes fijas
O en movimiento.
5. Describa los dispositivos Mixtos.
Discos rígidos, disquetes, unidades de cinta magnética,
Lecto-grabadoras de CD/DVD las cuales almacenan cualquier tipo de
Información.
Memoria USB: Dispositivo que utiliza una memoria flash para guardar
Información. Se lo conoce también con el nombre de unidad flash USB,
Minidisco duro, unidad de memoria, llave de memoria, entre otros.
La Pantalla Táctil: presenta información y datos (salida) puede actuar
Como un dispositivo de entrada de datos (reemplazando las funciones
Del mouse).
Modem: envía una señal llamada moduladora mediante otra señal
Llamada portadora.
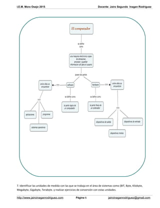
6. Realice un mapa conceptual Sobre los conocimientos básicos del computador.
http://www.jairoinaganrodriguez.com Página 4 jairoinaganrodriguez@gmail.com
I.E.M. Mora Osejo 2015 Docente: Jairo Segundo Inagan Rodriguez
7. Identificar las unidades de medida con las que se trabaja en el área de sistemas como (BIT, Byte, Kilobyte,
Megabyte, Gigabyte, Terabyte. y realizar ejercicios de conversión con estas unidades.
http://www.jairoinaganrodriguez.com Página 5 jairoinaganrodriguez@gmail.com
I.E.M. Mora Osejo 2015 Docente: Jairo Segundo Inagan Rodriguez
1. Convertir la capacidad de un D.V.D a Megabyte, Kilobyte, Bytes y Bit
2. Convertir la capacidad de una memoria USB de 32 Gigabyte a Bytes y Bit
3. Cuantos CD-ROM Se necesitan para guardar la información que tiene como capacidad 12567 Megabyte
http://www.jairoinaganrodriguez.com Página 6 jairoinaganrodriguez@gmail.com
d
I.E.M. Mora Osejo 2015 Docente: Jairo Segundo Inagan Rodriguez
1. Convertir la capacidad de un D.V.D a Megabyte, Kilobyte, Bytes y Bit
2. Convertir la capacidad de una memoria USB de 32 Gigabyte a Bytes y Bit
3. Cuantos CD-ROM Se necesitan para guardar la información que tiene como capacidad 12567 Megabyte
http://www.jairoinaganrodriguez.com Página 6 jairoinaganrodriguez@gmail.com
d

Funcionamiento y utilidad_pc (reparado)

  • 1.
    I.E.M. Mora Osejo2015 Docente: Jairo Segundo Inagan Rodriguez Funcionamiento y utilidad del computador Nombre del Aprendiz: Juan Andrés Gálvez Erazo Institución Educativa Municipal Luis Eduardo Mora Osejo Fecha: Reconocer el funcionamiento y utilidad de la computadora en el campo laboral y personal, abordando los nombres con los que se conoce, conceptos, funciones, periféricos de entrada, salida, mixtos, unidades de Medida, etc 1. Describa cual es el concepto del computador y como se lo conoce en su entorno (sinónimos) Computador: puede definirse como una maquina electrónica que desempeña funciones, tareas matemáticas y lógicas mediante un lenguaje especial llamado binario. Se encarga de recibir y procesar datos para convertirlos en información útil y conveniente, de él se especifican dos conceptos a nivel general que son parte de su arquitectura : Hardware: Hace énfasis a composición física de un computador, en él se encuentran todos los dispositivos “reales o visibles al ojo humano ” Software : Hace énfasis a la parte lógica de un computador, se encuentran los programas, aplicaciones, sistemas operativos entre otros … También puede ser llamado : . ordenador . pc . procesador . cerebro electrónico . calculadora http://www.jairoinaganrodriguez.com Página 1 jairoinaganrodriguez@gmail.com INSTITUCION EDUCATIVA MUNICIPAL LUIS EDUARDO MORA OSEJO San Juan de Pasto – Año Escolar 2015 Técnico en Computación Educación Media Técnica - Desarrollo De Competencias
  • 2.
    I.E.M. Mora Osejo2015 Docente: Jairo Segundo Inagan Rodriguez _ 2. Enumere las funciones que realiza un computador para facilitar las actividades de los usuarios. 3. Describa los periféricos de entrada Teclado: se compone de una serie de teclas agrupadas en funciones, es un periférico de entrada que utiliza teclas para que actúen como palancas mecánicas o interruptores, que envían información a la computadora. Mouse: mueve un puntero electrónico sobre una pantalla que Facilita La interacción usuario-máquina. Micrófono: dispositivo que transforma la electricidad en sonido, O viceversa, su función es traducir las vibraciones debidas a la presión Acústica en energía eléctrica. Webcam: pequeña cámara digital, la cual puede capturar imágenes Y transmitirlas mediante el internet y/o computadoras de manera Personal. Lápiz óptico: puede ser usado para apuntar a objetos mostrados en un Monitor. Es habitualmente sustituido por el mouse, requiere de un Software especial para su funcionamiento. http://www.jairoinaganrodriguez.com Página 2 jairoinaganrodriguez@gmail.com 1 Aceptar entradas: permite el ingreso de datos mediante los dispositivos de entrada. 2 Procesar datos: realiza tareas específicas mediante la lectura de signos, letras, números… 3 Almacenar datos e información: permite almacenar datos de utilidad para el usuario. 4 Producir salidas: permite la salida de información mediante los dispositivos de salida. 5 Interpreta operaciones: interpreta las operaciones a realizar con los datos para procesos… 6 Recuperar información: permite recuperar la información fácilmente y con rapidez 7 Transmitir información: comparte informaciónentreusuariosde manerarápidaysegura. 1 2 3 4 5 6 7 1 2 3 4 5 6 7 1 2 3 4 5 6 7
  • 3.
    I.E.M. Mora Osejo2015 Docente: Jairo Segundo Inagan Rodriguez Escáner: Se utiliza para introducir imágenes de papel, libros, negativos O diapositivas mediante un láser o escáner. Escáner de código de barras: permite la entrada de datos mediante Un láser, lee un código de barras y emite el número que muestra el Código de barras Joystick: Es un dispositivo de control de dos o tres ejes que se usa desde Una computadora o videoconsola para ejecutar los movimientos. Ya que posee un sensor de movimientos 4. Describa lo dispositivos de salida. Monitor: se conoce como el dispositivo principal que permite la Interacción máquina – humano y viceversa, produce las imágenes y de Esta manera el usuario puede ver la información en la pantalla. Impresora: es el dispositivo por el cual el computador presenta datos e Información impresa en papel. Parlantes: son los dispositivos generales utilizados para la Reproducción De sonido de manera que se escuche en un cierto entorno. Auriculares: permiten colocar cerca de los oídos unos altavoces Para generar ondas sonoras audibles. http://www.jairoinaganrodriguez.com Página 3 jairoinaganrodriguez@gmail.com
  • 4.
    I.E.M. Mora Osejo2015 Docente: Jairo Segundo Inagan Rodriguez Plotter: Es un periférico destinado a trabajos de impresión Específicos (planos, esquemas complejos, dibujo de piezas, grandes Formatos, etc. Video beam: es un aparato que recibe una señal de vídeo y Proyecta la imagen correspondiente en una pantalla de proyección Usando un sistema de lentes, permitiendo así visualizar imágenes fijas O en movimiento. 5. Describa los dispositivos Mixtos. Discos rígidos, disquetes, unidades de cinta magnética, Lecto-grabadoras de CD/DVD las cuales almacenan cualquier tipo de Información. Memoria USB: Dispositivo que utiliza una memoria flash para guardar Información. Se lo conoce también con el nombre de unidad flash USB, Minidisco duro, unidad de memoria, llave de memoria, entre otros. La Pantalla Táctil: presenta información y datos (salida) puede actuar Como un dispositivo de entrada de datos (reemplazando las funciones Del mouse). Modem: envía una señal llamada moduladora mediante otra señal Llamada portadora. 6. Realice un mapa conceptual Sobre los conocimientos básicos del computador. http://www.jairoinaganrodriguez.com Página 4 jairoinaganrodriguez@gmail.com
  • 5.
    I.E.M. Mora Osejo2015 Docente: Jairo Segundo Inagan Rodriguez 7. Identificar las unidades de medida con las que se trabaja en el área de sistemas como (BIT, Byte, Kilobyte, Megabyte, Gigabyte, Terabyte. y realizar ejercicios de conversión con estas unidades. http://www.jairoinaganrodriguez.com Página 5 jairoinaganrodriguez@gmail.com
  • 6.
    I.E.M. Mora Osejo2015 Docente: Jairo Segundo Inagan Rodriguez 1. Convertir la capacidad de un D.V.D a Megabyte, Kilobyte, Bytes y Bit 2. Convertir la capacidad de una memoria USB de 32 Gigabyte a Bytes y Bit 3. Cuantos CD-ROM Se necesitan para guardar la información que tiene como capacidad 12567 Megabyte http://www.jairoinaganrodriguez.com Página 6 jairoinaganrodriguez@gmail.com d
  • 7.
    I.E.M. Mora Osejo2015 Docente: Jairo Segundo Inagan Rodriguez 1. Convertir la capacidad de un D.V.D a Megabyte, Kilobyte, Bytes y Bit 2. Convertir la capacidad de una memoria USB de 32 Gigabyte a Bytes y Bit 3. Cuantos CD-ROM Se necesitan para guardar la información que tiene como capacidad 12567 Megabyte http://www.jairoinaganrodriguez.com Página 6 jairoinaganrodriguez@gmail.com d