SERVICIO NACIONAL DE APRENDIZAJE 
SENA 
MANTENIMIENTO DE EQUIPOS DE COMPUTO, DISEÑO E INSTALACIÓN DE 
CABLEADO ESTRUCTURADO 
MEDELLÍN 
2014 
Reflexión: 
Tanto a nivel personal como empresarial hay ocasiones en donde las decisiones 
que tomamos nos obligan a renovar completamente bien sea nuestro interior o 
nuestra empresa, 
1. Reflexione que actitudes personales debe arrancar para alcanzar el 
éxito que desea. 
Primero ser laborioso, el trabajo duro siempre paga y trae sus frutos 
también, y me refiero a focalizar los esfuerzos en uno mismo lograr 
metas y objetivos propios por eso hay que trabajar para eso. Ir 
practicando los bueno hábitos y podre ser una persona diferente 
conforme y me ajustare a los que la vida me enseñe. 
2. Reflexione cómo, desde la posición de aprendiz, puede ayudar a una 
empresa para su crecimiento. 
Con lo que aprende en el curso y con el conocimiento que obtuve 
ayudare a solucionar problemas que se presenten, y buscando e
innovando la información necesaria para poder llevar a cabo una 
reflexión estratégica e identificar los factores clave y de éxito para el 
crecimiento empresaria. 
3. Reflexione cómo, desde la posición de aprendiz, puede ayudar a su 
familia, vecinos, comunidad y país a salir adelante. 
Es decidir si uno va actuar solo o con un grupo, empezó a difundir tus 
ideas entre amigos, familiares, vecinos y todos aquellos que se vean 
directamente afectados por la cuestión que se la haya presentado y así 
mejorando las cosas malas del país e ir mostrándolas para así mejorar y 
salir adelante. 
ACTIVIDAD N° 1. 
Realizar el mantenimiento adecuado a los equipos y a las redes, teniendo en 
cuenta su estado de operación, la utilización y los recursos requeridos. 
El mantenimiento preventivo. 
Los problemas que se hay en equipos de cómputo se pueden evitar o prevenir si 
se realiza un mantenimiento periódico de cada uno de sus componentes cada año 
o cada 6 meses. Cómo hacer paso a paso el mantenimiento preventivo a los 
equipos de cómputo incluyendo periféricos comunes. Se dirá también las 
prevenciones y cuidados que se deben tener con cada tipo. 
Herramientas para el mantenimiento. 
Recuerde que para cualquier labor de mantenimiento se debe hace con la 
herramienta adecuada. En cuanto al mantenimiento preventivo, podemos utilizar 
alguna de estas 
 Una pulsera antiestática. 
 Una brocha pequeña suave.
 Copitos de algodón. 
 blower. 
 tela dulce abrigo 
 Un disquete de limpieza. 
 Alcohol isopropílico. 
 Limpiador electrónico. 
 Crema disipadora. 
 Un borrador de nata 
 Pinzas. 
 Multímetro o tester. 
 Una cajita de plástico para ordenar adecuadamente los tornillos. 
 Un juego de atornilladores de toda clase 
Existen varios procesos que se deben realizar antes iniciar un mantenimiento 
preventivo para determinar el correcto funcionamiento de los componentes antes 
de empezar a destapar la torre. Estos son: 
 Probar la unidad de CD o DVD-ROM, mintiéndole un CD o DVD para haber 
si se lo reconoce si no hacer le mantenimiento abriéndola y limpiar toda la 
suciedad y limpiar el lente. 
 Chequear el disco duro con el comando CHKDSK del D.O.S. 
Liberador de espacio en disco también se puede utilizar en este caso 
 Si tiene parlantes o dispositivos de audio ensañarlos poniendo a reproducir 
un MP3 o un video. 
 Verificar todos dispositivos periféricos que tenga buen funcionamiento 
 Debemos ser ordenados a la de quitar los tornillos porque cada dispositivos 
tiene su tornillos correspondientes. Y no perderlos y a la hora de ponerlos 
que no le sobre
 Esto se realiza para solucionar prevenir fallas operativas de hardware sino 
de limpiar, y mantener limpios los diferentes componentes de del equipo 
para tener el buen funcionamiento. 
 Estas precauciones son importantes para garantizar que el equipo de 
cómputo al que se le realizará dicho mantenimiento quede en perfecto 
estado y funcionando correctamente. 
 Con estos procedimientos previos se delimita el grado de responsabilidad 
antes de realizar el mantenimiento en caso de que algo no funcione 
correctamente 
Mantenimiento de la torre y sus principales dispositivos. 
Abrir la torre no debemos tener conectados todos los dispositivos periféricos como 
los cables de energía y los de datos, y tener organizado los tornillos mediante 
vamos destapando y e ir quitando componentes. 
La tapa de la torre sale sin hacerle mucha fuerza y a hora de taparla mirar que 
quede bien tapada y ajustada. 
El siguiente paso es ponerse la pulsera antiestética, retirar todos los cables 
(molex, sata power, sata datos y el cable IDE si las tienen) y las tarjetas de 
interface (de sonido, de aceleradora gráfica, tarjeta de red, etc.), 
Y tener en cuenta los slots de las tarjetas 
Manejar las tarjetas hay que tener el cuidado de tener siempre la pulsera 
antiestática con el fin de prevenir las descargas electrostáticas del cuerpo.
Retirando los cables y las tarjetas 
Esto es con fin de tener liberar y el espacio para la limpieza de la torre. Tener 
cuidado a la hora de conectar los cables de nuevo fijase bien como van para 
poderlos iguales, con el fin de instalarlos en la misma posición. Y así no hacer 
daño a los componentes y a la placa madre 
Quitando el cable IDE 
Ya procedemos a quitar los cables de alimentación de la fuente de poder.
Lo siguiente es retirar la unidad de DVD, el disco duro y alguna otra componente. 
Después de tener todo retirado sacar la placa madre para limpiarla y hacer el 
procedimiento de mantenimiento y limpiar la torre mejor. Fijase bien con 
detenimiento el sentido que tienen los conectares de alimentación de la tarjeta 
principal donde van ubicados la ventaja es que solo conectan en un sentido.
Ya con la brocha procedemos a hacer el mantenimiento quitando la suciedad de 
las tarjetas expandibles (red, grafica, sonido, etc.) 
Para limpiar los contactos o los pines de las tarjetas expandibles usamos el 
borrador nata. Esto se hace Después de retirar el polvo de las tarjetas, podemos 
aplicar limpiador de contacto. 
Después usamos la sopladora en la torre para eliminar todo el polvo y la suciedad 
y con la brocha ya terminas de limpiarla con esto eliminamos el resto de la 
suciedad. 
Limpieza de la torre con la sopladora
Para la limpieza de la fuente de poder. 
Antes de proceder con el mantenimiento de la fuente de poder la sacamos de la 
torre, 
Debe destapar la fuente para limpiarla. Tener en cuenta de no perder ningún 
tornillo, 
La limpieza se le puede hacer con una brocha. Después de limpiar la fuente de 
poder procedemos a taparla y ponerla en su lugar en la torre.
Limpieza manual de la fuente 
Limpieza de la unidad de disco disquete 
La unidad de disco disquete es uno de los dispositivos de la torre que exige más 
cuidado en el mantenimiento y presenta por la suciedad en sus cabezas o en sus 
partes mecánicas. Para sacarla de la torre se debe sacar suavemente y sin 
presión. 
Retirando la unidad de disco flexible 
Mirar bien la manera, en como esta puesta la tapa para luego retirarla. Se realiza 
simplemente a presión con la ayuda de un atornillador o destornillador de pala 
pequeño. 
Este componente tiene partes móviles y muy delicadas. Las cabezas lectoras se 
mueven de atrás adelante dado por un mecanismo tipo sin fin el cual siempre 
debe estar lubricado. El mal funcionamiento de estas unidades se debe es que se 
debe estar haciendo mantenimiento constantemente, ya que el motor se pega o el 
desplazamiento se vuelve demasiado lento al aumentar la fricción, ocasionando la 
descalibración de la unidad.
Interior de la unidad de disco flexible. 
Kit de limpieza para la unidad flexible 
Impregnando el copito con alcohol isopropílico
Con delicadeza levantar un poco la cabeza lectora superior, y con el copito el 
mantenimiento a al cabezal Se debe tener mucho cuidado con la presión manual 
que se ejerce sobre la cabeza lectora, hacerlo en forma fuerte la puede dañar. 
Limpieza de la cabeza con el copito 
Limpieza de unidades de CD-ROM. 
Para realizar el mantenimiento a la unidad de CD-ROM, es recomendable utilizar 
un disco especial de limpieza o si ha tenido experiencia en destapar la unidad 
también lo puede hacerle el mantenimiento. Este proceso se hace con el sistema 
funcionando. Si existe algún problema de lectura, se debe destapar la unidad y 
limpiar el sistema óptico con alcohol isopropílico.
Mantenimiento del disco duro. 
El disco duro no se debe de abrir. Su mantenimiento consiste sólo en limpiar con 
mucho cuidado la parte exterior y las tarjetas con el limpiador de contacto. 
Mantenimiento de los periféricos. 
Ya terminado todo el mantenimiento de la torre en sí y todos sus componentes ya 
vamos con los periféricos como el Teclado, el monitor, el mouse, las impresoras, 
etc. 
El teclado 
El mantenimiento que se le hace a un teclado es una limpieza exterior y se puede 
utilizar el aire comprimido, ya que es un acumulador de polvo y de suciedad y si se 
tiene conocimiento para hacerle un mantenimiento mejor destaparlo. Ya que hay 
productos de limpieza como la espuma que no reproduce suciedad no hay ningún 
daño.
Desarme del teclado 
Mantenimiento del mouse. 
Su mal funcionamiento es debido con frecuencia debido a los residuos de polvo y 
que se le acumulan en todas las partes distintas del mouse, son en las que se le 
pueden retirar, son los cuales se ensucian y forman una capa de mugre que evita 
que el sistema del foto sensor trabaje correctamente. 
Discos de desplazamiento 
Para el mantenimiento, se destapa el mouse con precaución. Se observan los 
rodillos de desplazamiento de la esfera que también deben limpiar con frecuencia. 
Porque ahí se almacena el polvo se vuelve pegajoso no deja ser el funcionamiento 
correcto
El mantenimiento se le puede hacer con un copito con el alcohol isopropílico. Si la 
suciedad está muy dura o adherida a los rodillos, 
Rodillos de desplazamiento 
Poniendo la tapa de la torre 
Cuando estemos tapando la torre, asegurar de que no este cogiendo cables entre 
los bordes de ésta y la tapa. Así mismo no debemos forzarla a que tape porque no 
hay necesidad. Y si no tapa verificar que la esta obstruyendo.
MANTENIMIENTO DE RED DE DATOS. 
 Kit de herramientas 
 Desforrado de cables UTP/STP 
 Tenaza modular con trinquete y prensa terminal para conectores de 6 y 8 
posiciones 
 Punzador de impacto para conexiones de bloque 110 
 Cortador de cable 
 Probador de cable: sirve para conectores RJ45-EIA, 568A/568B (AT&T 
258A)10 Base-T, protocolo de redes Token Ring, RJ11/12 
Mantenimiento Cableado Estructurado Preventivo, Correctivo y Resolución de 
incidencias con el fin de poder prevenir y resolver los problemas relacionados con 
las redes de comunicaciones de voz y datos, de la forma más rápida y eficiente 
posible. Sobre la evolución de los sistemas más actuales, novedosos y adecuados 
del mercado. 
Dichos mantenimientos se realizarán, o bien acorde a las solicitudes de ampliación 
y/o reparación por parte del cliente, o bien a las deficiencias que se presenten a la 
hora de realizar las inspecciones del mantenimiento preventivo. 
Verificar el correcto funcionamiento de los equipos y Servidores de la red y de sus 
dispositivos y periféricos (Routers, módems, impresoras, scanner, servidores de 
impresión, etc.), así como optimizar el funcionamiento del sistema operativo 
instalado en cada equipo. 
Conectar los ordenadores con mucha seguridad para que puedan compartir 
recursos, como por ejemplo bases de datos, archivos, conexión a Internet, etc. 
Organización de Cableado, identificación de puntos, limpieza y ordenamiento de 
rack de comunicaciones etc. Mantener bien identificados los puntos de red del 
rack de comunicaciones es una gran solución a la hora de resolver inconvenientes 
en la instalación. Con el paso del tiempo los rack de comunicaciones se convierten 
en una telaraña de cables situación que hace muy complicada la identificación de 
algún problema dentro de le red.
Verificar la conectividad 
Tienes que verificar que el cableado este en buenas condiciones, que tenga 
continuidad, es decir que no esté roto y transmita sin problemas, para esto se 
utilizan equipos probadores de cableado que pruebas la continuidad la atenuación 
y la impedancia 
Verificación completa 
Verificar que tantos los Jack's como los Plug's no tengan falsos contactos, es decir 
que estén bien “Ponchados” 
Verificar que los equipos de comunicación estén funcionando correctamente 
(Switchs, Hubs, Routers etc.) verificar el correcto funcionamiento de las tarjeta de 
red utilizadas tanto en los servidores como en las estaciones de trabajo. 
Verificar que las colisiones se encuentren en un nivel despreciable para esto se 
utilizan herramientas de software tales como el Sniffer Pro o el Network Inspector 
ACTIVIDAD 2. 
Realizar contactos comerciales con empresas de ensamble y/o mantenimiento de 
equipos, departamentos de mantenimiento de equipos, y departamento de 
tecnologías de la información, con el fin de consolidar lista de proveedores y de 
asesores comerciales. 
Lista de proveedores y asesores comerciales. 
Mother Boards de alta gama: 
 Asus 
 Msi 
 Intel 
 Evga 
 Gigabyte 
 Asrock 
Mother Boards de baja gama: 
 Biostar 
 Foxconn 
 ABIT
 Pcchips 
 Via 
Discos duros de alta gama: 
 Seagate 
 Maxtor 
 Wester digital 
 Hitachi 
Discos duros de baja gama: 
 Samsung 
 Lg 
 Benq 
Memorias RAM de alta gama: 
 Kingston 
 Corsair 
 Patriot 
 Markvision 
 Samsung 
Memorias RAM de baja gama: 
 Siragon 
 Lg 
 Ocz 
 G.skill 
Unidades de CD/DVD ROM de alta gama: 
 Pioneer 
 Lite on 
 Asus 
 Lg
Unidades de CD/DVD ROM de baja gama: 
 Samsung 
 Hitachi 
 Sony 
Fuentes de poder de alta gama: 
 Corsair 
 Cooler MAster 
 Thermaltake 
Fuentes de poder de baja gama: 
 One 
 Every Power 
 Deluxe 
 Orion 
 Capazity 
ACTIVIDAD 3. 
Establecer métodos de monitoreo para: Prevenir fallas en los equipos, identificar 
los parámetros de desempeño de los equipos, establecer métodos de predicción 
de fallas, implementar métodos de monitoreo de efectividad de las acciones 
correctivas. 
Evite daños físicos en el equipo: 
El computador en su interior está compuesto de muchos componentes 
electrónicos separados pero trabajando en grupo, cada componente tiene una vida 
útil dependiendo del fabricante. Esta vida útil puede llegar a decaer a causa de 
factores externos un incremento de electricidad, vibración excesiva, caerle agua 
así ocasionar humedad, el polvo, el recalentamiento y la falta de mantenimiento.
Así mismo existen otros factores que determinan la vida útil de un componente 
como el margen de error humano en el momento del diseño electrónico y el 
ensamblaje de la pieza, por tanto, es difícil determinar con precisión cuanto podría 
durar un componente sin presentar ningún tipo de falla durante su uso. 
Medidas a tomar para la protección física del computador: 
1- Presencia de tierra eléctrica: Todas las tomas corrientes están compuestos 
por 2 líneas; la negativa y la positiva A través de esas líneas es por donde 
circula la corriente eléctrica. Algunos toma corrientes tienen una tercera 
línea llamada tierra, esta tercera línea está diseñada para que a través de 
ella los componentes conectados puedan expulsar la energía sobrante o el 
exceso de energía suministrado gracias a un alza de tensión. 
Si el computador no está conectado a una toma corriente con la tercera 
línea de tierra el exceso de energía no podrá ser expulsado llevando 
consigo un peligro para los componentes del ordenador. 
Por tanto, la primera recomendación es tener una tierra eléctrica en la toma 
corriente, este trabajo debe realizarlo un electricista, contacte con uno para 
obtener más información al respecto. 
2- Poseer regulador de voltaje y supresor de picos: Antes que nada 
debemos establecer la diferencia entre un supresor de picos y un 
regulador de voltaje: 
 Regulador de Voltaje: Es un aparato diseñado para 
mantener un nivel de voltaje adecuado para los 
componentes conectados, el regulador de voltaje debe 
mantener un margen de entre 100V y 115V en entradas 
de 110VAC y entre 210V y 230V en entradas de 220VAC 
que tiene varios enchufes, se encarga de proteger contra 
altas y bajas de voltaje (el voltaje es la fuerza con que 
son impulsados los electrones a través de los cables de la 
red eléctrica), ello porque comúnmente la electricidad 
llega con variaciones que provocan desgaste de los 
elementos electrónicos a largo plazo en las fuentes de 
alimentación de las computadoras. Lo que el regulador 
hace es estabilizar la electricidad a un nivel promedio 
constante para que no provoque daños en los equipos..
 Supresor de Picos: Su función es simplemente cuando detecta 
un sobre voltaje transitorio, lo suprime y lo manda a tierra de 
manera que ese pico de voltaje no llega a ningún equipo o 
máquina, haciendo que el equipo no se descomponga y dure 
más tiempo. 
Es recomendable tener por lo menos el regulador de voltaje, 
sobre todo si usted vive en una zona propensa a fallas 
eléctricas, con un regulador protegeremos que los 
componentes trabajen con un exceso de energía o con un 
decremento de energía. 
3- Mantenga los componentes en la temperatura adecuada: Es 
recomendable que mantenga los componentes del computador en la 
temperatura más baja posible, una elevada temperatura puede 
provocar que fallen los componentes, para disminuir su vida útil o 
puede lograr que se dañen totalmente. 
4- Realice un mantenimiento al computador mínimo cada 6 (seis) meses 
o cada año: Una de las cosas que menos hace una persona es una 
limpieza a todos los componentes del computador a veces por no 
tener experiencia, la única manera es pagar a un técnico. La limpieza 
es muy importante ya que componentes los mantiene limpios y libres 
del polvo, la corrosión y el recalentamiento. También es útil hacer 
mantenimiento por razones de verificación, mientras se hace el 
proceso del mantenimiento podríamos percatarnos de posibles fallos 
en los ventiladores, cables, condensadores, pistas y un sin fin de 
cosas más, si alguna tuviera un defecto podríamos reparar el defecto 
antes de que termine por dañar toda la pieza o alguna otra parte del 
computador. 
5- Tener una fuente de poder de alta calidad y suficiente potencia: La 
fuente de poder es el componente que reparte la energía a los 
componentes internos del computador, es indispensable poseer una de 
calidad óptima y que pueda surtir de energía a todos los componentes 
internos del computador. Hay que tener la sobre todo cuando tenemos 
una computadora que tiene componentes de alta gama.
6- Cada computador requiere una potencia de energía distinta de acuerdo 
a los componentes que lo conforman, es importante tener una fuente 
que pueda abastecer las necesidades de consumo de energía de cada 
componente y de un 20% a 30% extra de energía que servirá de 
protección frente a alzas o bajas de voltaje, recuerde que la fuente no 
solo cumple una función de surtir de energía eléctrica a los 
componentes sino también funciona de protección. 
7- Conecte su pc a un UPS: Los UPS son dispositivos diseñados para 
mantener el computador que vaya la energía de repente, el tiempo en 
que lo mantiene encendido varía según el modelo, fabricante y la 
batería del UPS, pero básicamente están hechos para permitir al 
usuario guardar los datos o archivos que estaba modificando y poder 
apagar de manera correcta el computador, es decir está hecho para 
durar entre 5 y 20 minutos. Gracias a esto evitamos 2 cosas 
importantes, la pérdida del trabajo que estábamos haciendo y de 
pronto un fallo en algún componente de la torre o hasta en el mismo 
monitor. 
8- Recomendable no tener muchos componentes conectados desde una 
misma toma: Debemos evitar tener muchos aparatos conectados en 
una misma toma de corriente, esto podría producir una sobre carga de 
energía que puede llevar a un corto circuito. 
ACTIVIDAD 4. 
Establecer métodos de verificación y control: analizar los datos de ejecución de 
mantenimiento, ajustar los planes de mantenimiento, ejecutar los cambios y 
ajustes a los planes de mantenimiento, informar los ajustes a los programas de 
mantenimiento, verificar y controlar los costos teniendo. 
Consejos para verificar el funcionamiento de algún dispositivo en equipos de 
escritorio (Desktop) 
Hardware Diagnostics Tools. 
Anteriormente conocido como PC Doctor, esta utilidad contiene varios módulos 
que nos permiten verificar el funcionamiento de la mayoría de los dispositivos del 
equipo. Nos puede servir como base para detectar si el problema que tiene el
equipo es físico, para lo cual no es necesario hacer alguna modificación al 
software ya que con ello no podremos solucionar el problema. 
Para abrir este programa, hay que entra en el menú Inicio>Todos los 
programas>accesorios y Herramientas del sistema, monitor de recursos 
Dentro del programa hay varias secciones que nos permiten tener acceso a las 
pruebas que se pueden hacer con este programa. Existen pruebas para la 
mayoría de los componentes, por ejemplo: Memoria RAM, Disco Duro, modem (si 
el equipo aun lo tiene), Unidad de CD/DVD, procesador, tarjeta de video, 
sintonizadora de TV, mouse, teclado, audio, etc. 
Herramientas del Sistema Operativo. 
El mismo sistema operativo cuenta con algunas pruebas sencillas que de igual 
forma nos ayudan a saber en qué parte se presentan las fallas. En primera
instancia se encuentra la Herramienta de Diagnóstico de Memoria, que se localiza 
en Panel de Control>Herramientas Administrativas. 
Otra herramienta que nos permite recopilar informes de errores, es el Visor de 
Sucesos (visor de eventos). Esta utilidad recaba información de los errores que 
presenta el sistema operativo así como los programas que se ejecutan. Para 
abrirlo, el icono de Windows.En el cuadro de búsqueda, escriba herramientas 
administrativas y, a continuación, haga clic en Herramientas administrativas.. 
Algunas herramientas administrativas comunes de esta carpeta son: 
Servicios de componentes. Configure y administre los componentes del Modelo de 
objetos componentes (COM). Los Servicios de componentes están diseñados para 
ser usados por programadores y administradores. 
Administración de equipos. Administre equipos locales o remotos con una sola 
herramienta de escritorio consolidada. Mediante Administración de equipos, puede
realizar numerosas tareas, como supervisar eventos del sistema, configurar discos 
duros y administrar el rendimiento del sistema. 
Orígenes de datos (ODBC). Use la conectividad abierta de bases de datos 
(ODBC) para mover datos de un tipo de base de datos (un origen de datos) a otro. 
Para obtener más información, consulte ¿Qué es ODBC? 
Visor de eventos. Consulte información acerca de eventos importantes (como 
cuando se inicia o se cierra un programa, o un error de seguridad), que se 
guardan en los registros de eventos. 
Iniciador iSCSI. Configure conexiones avanzadas entre dispositivos de 
almacenamiento en una red. Para obtener más información, consulte ¿Qué es 
iSCSI (Interfaz estándar de equipos pequeños de Internet)? 
Directiva de seguridad local. Consulte y edite la configuración de seguridad de la 
directiva de grupo. 
Monitor de rendimiento. Consulte información avanzada del sistema acerca de la 
unidad central de procesamiento (CPU), la memoria, el disco duro, y el 
rendimiento de la red. 
Administración de impresión. Administre impresoras y servidores de impresión en 
una red y realice otras tareas administrativas. 
Servicios. Administre los diversos servicios que se ejecutan en segundo plano en 
el equipo.
Configuración del sistema. Identifique problemas que puedan estar impidiendo la 
correcta ejecución de Windows. Para obtener más información, consulte Uso de 
Configuración del sistema. 
Programador de tareas. Programe la ejecución automática de aplicaciones u otras 
tareas. Para obtener más información, consulte Programar una tarea. 
Firewall de Windows con seguridad avanzada. Configure opciones avanzadas del 
firewall en el equipo propio y en otros equipos remotos de la misma red. 
Diagnóstico de la memoria de Windows. Compruebe si la memoria del equipo 
funciona correctamente 
Herramientas para detección de posibles virus. 
Para analizar el equipo con Windows Defender 
Para abrir Windows Defender, desliza rápidamente el dedo desde el borde 
derecho de la pantalla y después pulsa Buscar (o, si usas un ratón, apunta a la 
esquina superior derecha de la pantalla, mueve el puntero del ratón hacia abajo y, 
a continuación, haz clic en Buscar), escribe defender en el cuadro de búsqueda y, 
por último, pulsa o haz clic en Windows Defender. 
1. En Opciones de examen, elija el tipo de examen que desea ejecutar: 
2. El examen rápido comprueba solo las áreas del equipo con más 
probabilidades de que las infecte el software malintencionado y las 
aplicaciones en ejecución. 
3. Un examen completo comprueba todos los archivos del equipo. Según 
cómo sea tu equipo, este examen podría durar más de una hora. 
4. El examen personalizado únicamente comprueba las ubicaciones y los 
archivos que elija. 
5. Pulse o haga clic en Examinar ahora
Administrador de Tareas. 
El Administrador de Tareas hace las veces de gestor de procesos, servicios y 
aplicaciones, y de monitor del sistema. También permite establecer prioridades, 
controlar las aplicaciones que inician con Windows, y reiniciar o detener de 
manera forzada programas que no responden. 
¿Cuándo se usa el Administrador de tareas? 
Si tienes poca experiencia con ordenadores y has necesitado ayuda, habrás 
notado que quienes arreglan problemas suelen recurrir a una ventana llamada 
Administrador de tareas. ¿Por qué? Porque es útil en un gran número de 
situaciones en las que...Capó abierto del coche 
 El ordenador ha dejado de responder 
 Hay una ventana que no quiere cerrarse 
 Un programa ha desaparecido en la nada 
 El ordenador va lento sin motivo aparente
 Un programa hace cosas raras 
 
Existe por igual dentro de esta suite otro programa llamado Autoruns, que nos 
muestra los programas que tiene el equipo configurados para que se inicien con el 
mismo Windows, la mayoría de los virus o spywares utilizan este método para 
ponerse en ejecución al encender el equipo, y con este programa podemos 
eliminarlos por completo para que no se ejecuten. 
Estén al pendiente, en mi próximo aporte les daré un proceso bastante útil para 
recuperar información de un disco cuando está dañado o no se puede entrar a 
Windows, sin la necesidad de llevar su disco duro a otro equipo o tener que 
comprar adaptadores para poderlo usar. 
ACTIVIDAD 5. 
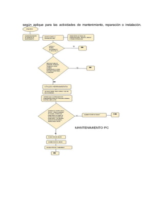
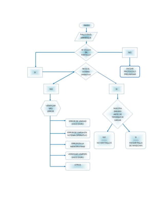
Elaborar diagramas de flujo, distribución de frecuencias, estadísticas, grafico de 
funciones, gráficos de dispersión y tendencias, histogramas, Métodos y tiempos
según aplique para las actividades de mantenimiento, reparación o instalación.
ACTIVIDAD 6. 
Diseñar encuestas para evaluar la satisfacción del cliente teniendo en cuenta la 
calidad del servicio y de los componentes tecnológicos. 
Marqué con un X su nivel de Satisfacción, al frente de cada pregunta 
Interesados en evaluar la percepción que tienen sus clientes sobre los servicios 
prestados en dicha empresa. Agradecemos su colaboración llenando la siguiente 
encuesta. De cualquier manera, la información que suministre será muy 
confidencial. 
Marqué con un X su nivel de Satisfacción, al 
frente de cada pregunta 
Excelente 
Bueno 
Promedio 
Insatisfecho 
Malo
1 ¿Los equipos y la tecnología son de 
apariencia moderna? 
2 ¿Los empleados tienen apariencia pulcra? 
3 ¿Los materiales o elementos observados 
son visualmente atractivos? 
4 ¿Los vehículos en que se transportan los 
elementos tecnológicos son bien 
presentados? 
5 ¿La empresa realiza los procesos en el 
tiempo prometido? 
6 ¿Al presentarse un problema hay un sincero 
interés en solucionarlo? 
7 ¿Los empleados realizan bien el servicio a 
la primera vez 
8 ¿Se atienden a tiempo las quejas y 
reclamos? 
9 ¿Se registran los tipos de errores 
cometidos? 
10 ¿Los empleados comunican a los clientes 
los horarios exactos del servicio? 
11 ¿Los empleados ofrecen un servicio rápido 
a los clientes? 
12 ¿Los empleados están dispuesto a ayudar a 
los clientes? 
13 ¿Los empleados responden oportunamente 
las preguntas a los clientes? 
Marqué con un X su nivel de Satisfacción, al 
frente de cada pregunta 
Excelente 
Bueno 
Promedio 
Insatisfecho 
Malo 
1 ¿El comportamiento de los empleados 
transmite confianza a los clientes? 
2 ¿Cómo cliente se siente seguro de las
transacciones que hace con la compañía? 
3 ¿Los empleados son siempre amables con 
los clientes? 
4 ¿Los empleados tienen conocimiento y 
responden las preguntas de los clientes? 
5 ¿La empresa da a los clientes servicios 
adicionales a los clientes? 
6 ¿Se tienen horarios de trabajo convenientes 
para todos los clientes? 
7 ¿Los empleados ofrecen una atención 
personalizada a los clientes? 
8 ¿La compañía se preocupa por los 
intereses de sus clientes? 
9 ¿Los empleados comprenden las 
necesidades específicas de los clientes? 
¿La empresa utiliza Internet para llevar a 
delante la búsqueda y selección de 
proveedores? 
10 ¿Posee la empresa suficiente información 
acerca de las posibles empresas 
proveedoras? 
11 ¿Está la empresa en la capacidad de 
establecer comparaciones en torno a 
productos, precios, calidades de empresas 
competidoras y de este modo justificar la 
selección realizada? 
12 ¿La empresa utiliza Internet como medio de 
comercialización? 
13 ¿La empresa cuenta con página web?

visita empresarial Guia 4

  • 1.
    SERVICIO NACIONAL DEAPRENDIZAJE SENA MANTENIMIENTO DE EQUIPOS DE COMPUTO, DISEÑO E INSTALACIÓN DE CABLEADO ESTRUCTURADO MEDELLÍN 2014 Reflexión: Tanto a nivel personal como empresarial hay ocasiones en donde las decisiones que tomamos nos obligan a renovar completamente bien sea nuestro interior o nuestra empresa, 1. Reflexione que actitudes personales debe arrancar para alcanzar el éxito que desea. Primero ser laborioso, el trabajo duro siempre paga y trae sus frutos también, y me refiero a focalizar los esfuerzos en uno mismo lograr metas y objetivos propios por eso hay que trabajar para eso. Ir practicando los bueno hábitos y podre ser una persona diferente conforme y me ajustare a los que la vida me enseñe. 2. Reflexione cómo, desde la posición de aprendiz, puede ayudar a una empresa para su crecimiento. Con lo que aprende en el curso y con el conocimiento que obtuve ayudare a solucionar problemas que se presenten, y buscando e
  • 2.
    innovando la informaciónnecesaria para poder llevar a cabo una reflexión estratégica e identificar los factores clave y de éxito para el crecimiento empresaria. 3. Reflexione cómo, desde la posición de aprendiz, puede ayudar a su familia, vecinos, comunidad y país a salir adelante. Es decidir si uno va actuar solo o con un grupo, empezó a difundir tus ideas entre amigos, familiares, vecinos y todos aquellos que se vean directamente afectados por la cuestión que se la haya presentado y así mejorando las cosas malas del país e ir mostrándolas para así mejorar y salir adelante. ACTIVIDAD N° 1. Realizar el mantenimiento adecuado a los equipos y a las redes, teniendo en cuenta su estado de operación, la utilización y los recursos requeridos. El mantenimiento preventivo. Los problemas que se hay en equipos de cómputo se pueden evitar o prevenir si se realiza un mantenimiento periódico de cada uno de sus componentes cada año o cada 6 meses. Cómo hacer paso a paso el mantenimiento preventivo a los equipos de cómputo incluyendo periféricos comunes. Se dirá también las prevenciones y cuidados que se deben tener con cada tipo. Herramientas para el mantenimiento. Recuerde que para cualquier labor de mantenimiento se debe hace con la herramienta adecuada. En cuanto al mantenimiento preventivo, podemos utilizar alguna de estas  Una pulsera antiestática.  Una brocha pequeña suave.
  • 3.
     Copitos dealgodón.  blower.  tela dulce abrigo  Un disquete de limpieza.  Alcohol isopropílico.  Limpiador electrónico.  Crema disipadora.  Un borrador de nata  Pinzas.  Multímetro o tester.  Una cajita de plástico para ordenar adecuadamente los tornillos.  Un juego de atornilladores de toda clase Existen varios procesos que se deben realizar antes iniciar un mantenimiento preventivo para determinar el correcto funcionamiento de los componentes antes de empezar a destapar la torre. Estos son:  Probar la unidad de CD o DVD-ROM, mintiéndole un CD o DVD para haber si se lo reconoce si no hacer le mantenimiento abriéndola y limpiar toda la suciedad y limpiar el lente.  Chequear el disco duro con el comando CHKDSK del D.O.S. Liberador de espacio en disco también se puede utilizar en este caso  Si tiene parlantes o dispositivos de audio ensañarlos poniendo a reproducir un MP3 o un video.  Verificar todos dispositivos periféricos que tenga buen funcionamiento  Debemos ser ordenados a la de quitar los tornillos porque cada dispositivos tiene su tornillos correspondientes. Y no perderlos y a la hora de ponerlos que no le sobre
  • 4.
     Esto serealiza para solucionar prevenir fallas operativas de hardware sino de limpiar, y mantener limpios los diferentes componentes de del equipo para tener el buen funcionamiento.  Estas precauciones son importantes para garantizar que el equipo de cómputo al que se le realizará dicho mantenimiento quede en perfecto estado y funcionando correctamente.  Con estos procedimientos previos se delimita el grado de responsabilidad antes de realizar el mantenimiento en caso de que algo no funcione correctamente Mantenimiento de la torre y sus principales dispositivos. Abrir la torre no debemos tener conectados todos los dispositivos periféricos como los cables de energía y los de datos, y tener organizado los tornillos mediante vamos destapando y e ir quitando componentes. La tapa de la torre sale sin hacerle mucha fuerza y a hora de taparla mirar que quede bien tapada y ajustada. El siguiente paso es ponerse la pulsera antiestética, retirar todos los cables (molex, sata power, sata datos y el cable IDE si las tienen) y las tarjetas de interface (de sonido, de aceleradora gráfica, tarjeta de red, etc.), Y tener en cuenta los slots de las tarjetas Manejar las tarjetas hay que tener el cuidado de tener siempre la pulsera antiestática con el fin de prevenir las descargas electrostáticas del cuerpo.
  • 5.
    Retirando los cablesy las tarjetas Esto es con fin de tener liberar y el espacio para la limpieza de la torre. Tener cuidado a la hora de conectar los cables de nuevo fijase bien como van para poderlos iguales, con el fin de instalarlos en la misma posición. Y así no hacer daño a los componentes y a la placa madre Quitando el cable IDE Ya procedemos a quitar los cables de alimentación de la fuente de poder.
  • 6.
    Lo siguiente esretirar la unidad de DVD, el disco duro y alguna otra componente. Después de tener todo retirado sacar la placa madre para limpiarla y hacer el procedimiento de mantenimiento y limpiar la torre mejor. Fijase bien con detenimiento el sentido que tienen los conectares de alimentación de la tarjeta principal donde van ubicados la ventaja es que solo conectan en un sentido.
  • 7.
    Ya con labrocha procedemos a hacer el mantenimiento quitando la suciedad de las tarjetas expandibles (red, grafica, sonido, etc.) Para limpiar los contactos o los pines de las tarjetas expandibles usamos el borrador nata. Esto se hace Después de retirar el polvo de las tarjetas, podemos aplicar limpiador de contacto. Después usamos la sopladora en la torre para eliminar todo el polvo y la suciedad y con la brocha ya terminas de limpiarla con esto eliminamos el resto de la suciedad. Limpieza de la torre con la sopladora
  • 8.
    Para la limpiezade la fuente de poder. Antes de proceder con el mantenimiento de la fuente de poder la sacamos de la torre, Debe destapar la fuente para limpiarla. Tener en cuenta de no perder ningún tornillo, La limpieza se le puede hacer con una brocha. Después de limpiar la fuente de poder procedemos a taparla y ponerla en su lugar en la torre.
  • 9.
    Limpieza manual dela fuente Limpieza de la unidad de disco disquete La unidad de disco disquete es uno de los dispositivos de la torre que exige más cuidado en el mantenimiento y presenta por la suciedad en sus cabezas o en sus partes mecánicas. Para sacarla de la torre se debe sacar suavemente y sin presión. Retirando la unidad de disco flexible Mirar bien la manera, en como esta puesta la tapa para luego retirarla. Se realiza simplemente a presión con la ayuda de un atornillador o destornillador de pala pequeño. Este componente tiene partes móviles y muy delicadas. Las cabezas lectoras se mueven de atrás adelante dado por un mecanismo tipo sin fin el cual siempre debe estar lubricado. El mal funcionamiento de estas unidades se debe es que se debe estar haciendo mantenimiento constantemente, ya que el motor se pega o el desplazamiento se vuelve demasiado lento al aumentar la fricción, ocasionando la descalibración de la unidad.
  • 10.
    Interior de launidad de disco flexible. Kit de limpieza para la unidad flexible Impregnando el copito con alcohol isopropílico
  • 11.
    Con delicadeza levantarun poco la cabeza lectora superior, y con el copito el mantenimiento a al cabezal Se debe tener mucho cuidado con la presión manual que se ejerce sobre la cabeza lectora, hacerlo en forma fuerte la puede dañar. Limpieza de la cabeza con el copito Limpieza de unidades de CD-ROM. Para realizar el mantenimiento a la unidad de CD-ROM, es recomendable utilizar un disco especial de limpieza o si ha tenido experiencia en destapar la unidad también lo puede hacerle el mantenimiento. Este proceso se hace con el sistema funcionando. Si existe algún problema de lectura, se debe destapar la unidad y limpiar el sistema óptico con alcohol isopropílico.
  • 12.
    Mantenimiento del discoduro. El disco duro no se debe de abrir. Su mantenimiento consiste sólo en limpiar con mucho cuidado la parte exterior y las tarjetas con el limpiador de contacto. Mantenimiento de los periféricos. Ya terminado todo el mantenimiento de la torre en sí y todos sus componentes ya vamos con los periféricos como el Teclado, el monitor, el mouse, las impresoras, etc. El teclado El mantenimiento que se le hace a un teclado es una limpieza exterior y se puede utilizar el aire comprimido, ya que es un acumulador de polvo y de suciedad y si se tiene conocimiento para hacerle un mantenimiento mejor destaparlo. Ya que hay productos de limpieza como la espuma que no reproduce suciedad no hay ningún daño.
  • 13.
    Desarme del teclado Mantenimiento del mouse. Su mal funcionamiento es debido con frecuencia debido a los residuos de polvo y que se le acumulan en todas las partes distintas del mouse, son en las que se le pueden retirar, son los cuales se ensucian y forman una capa de mugre que evita que el sistema del foto sensor trabaje correctamente. Discos de desplazamiento Para el mantenimiento, se destapa el mouse con precaución. Se observan los rodillos de desplazamiento de la esfera que también deben limpiar con frecuencia. Porque ahí se almacena el polvo se vuelve pegajoso no deja ser el funcionamiento correcto
  • 14.
    El mantenimiento sele puede hacer con un copito con el alcohol isopropílico. Si la suciedad está muy dura o adherida a los rodillos, Rodillos de desplazamiento Poniendo la tapa de la torre Cuando estemos tapando la torre, asegurar de que no este cogiendo cables entre los bordes de ésta y la tapa. Así mismo no debemos forzarla a que tape porque no hay necesidad. Y si no tapa verificar que la esta obstruyendo.
  • 15.
    MANTENIMIENTO DE REDDE DATOS.  Kit de herramientas  Desforrado de cables UTP/STP  Tenaza modular con trinquete y prensa terminal para conectores de 6 y 8 posiciones  Punzador de impacto para conexiones de bloque 110  Cortador de cable  Probador de cable: sirve para conectores RJ45-EIA, 568A/568B (AT&T 258A)10 Base-T, protocolo de redes Token Ring, RJ11/12 Mantenimiento Cableado Estructurado Preventivo, Correctivo y Resolución de incidencias con el fin de poder prevenir y resolver los problemas relacionados con las redes de comunicaciones de voz y datos, de la forma más rápida y eficiente posible. Sobre la evolución de los sistemas más actuales, novedosos y adecuados del mercado. Dichos mantenimientos se realizarán, o bien acorde a las solicitudes de ampliación y/o reparación por parte del cliente, o bien a las deficiencias que se presenten a la hora de realizar las inspecciones del mantenimiento preventivo. Verificar el correcto funcionamiento de los equipos y Servidores de la red y de sus dispositivos y periféricos (Routers, módems, impresoras, scanner, servidores de impresión, etc.), así como optimizar el funcionamiento del sistema operativo instalado en cada equipo. Conectar los ordenadores con mucha seguridad para que puedan compartir recursos, como por ejemplo bases de datos, archivos, conexión a Internet, etc. Organización de Cableado, identificación de puntos, limpieza y ordenamiento de rack de comunicaciones etc. Mantener bien identificados los puntos de red del rack de comunicaciones es una gran solución a la hora de resolver inconvenientes en la instalación. Con el paso del tiempo los rack de comunicaciones se convierten en una telaraña de cables situación que hace muy complicada la identificación de algún problema dentro de le red.
  • 16.
    Verificar la conectividad Tienes que verificar que el cableado este en buenas condiciones, que tenga continuidad, es decir que no esté roto y transmita sin problemas, para esto se utilizan equipos probadores de cableado que pruebas la continuidad la atenuación y la impedancia Verificación completa Verificar que tantos los Jack's como los Plug's no tengan falsos contactos, es decir que estén bien “Ponchados” Verificar que los equipos de comunicación estén funcionando correctamente (Switchs, Hubs, Routers etc.) verificar el correcto funcionamiento de las tarjeta de red utilizadas tanto en los servidores como en las estaciones de trabajo. Verificar que las colisiones se encuentren en un nivel despreciable para esto se utilizan herramientas de software tales como el Sniffer Pro o el Network Inspector ACTIVIDAD 2. Realizar contactos comerciales con empresas de ensamble y/o mantenimiento de equipos, departamentos de mantenimiento de equipos, y departamento de tecnologías de la información, con el fin de consolidar lista de proveedores y de asesores comerciales. Lista de proveedores y asesores comerciales. Mother Boards de alta gama:  Asus  Msi  Intel  Evga  Gigabyte  Asrock Mother Boards de baja gama:  Biostar  Foxconn  ABIT
  • 17.
     Pcchips Via Discos duros de alta gama:  Seagate  Maxtor  Wester digital  Hitachi Discos duros de baja gama:  Samsung  Lg  Benq Memorias RAM de alta gama:  Kingston  Corsair  Patriot  Markvision  Samsung Memorias RAM de baja gama:  Siragon  Lg  Ocz  G.skill Unidades de CD/DVD ROM de alta gama:  Pioneer  Lite on  Asus  Lg
  • 18.
    Unidades de CD/DVDROM de baja gama:  Samsung  Hitachi  Sony Fuentes de poder de alta gama:  Corsair  Cooler MAster  Thermaltake Fuentes de poder de baja gama:  One  Every Power  Deluxe  Orion  Capazity ACTIVIDAD 3. Establecer métodos de monitoreo para: Prevenir fallas en los equipos, identificar los parámetros de desempeño de los equipos, establecer métodos de predicción de fallas, implementar métodos de monitoreo de efectividad de las acciones correctivas. Evite daños físicos en el equipo: El computador en su interior está compuesto de muchos componentes electrónicos separados pero trabajando en grupo, cada componente tiene una vida útil dependiendo del fabricante. Esta vida útil puede llegar a decaer a causa de factores externos un incremento de electricidad, vibración excesiva, caerle agua así ocasionar humedad, el polvo, el recalentamiento y la falta de mantenimiento.
  • 19.
    Así mismo existenotros factores que determinan la vida útil de un componente como el margen de error humano en el momento del diseño electrónico y el ensamblaje de la pieza, por tanto, es difícil determinar con precisión cuanto podría durar un componente sin presentar ningún tipo de falla durante su uso. Medidas a tomar para la protección física del computador: 1- Presencia de tierra eléctrica: Todas las tomas corrientes están compuestos por 2 líneas; la negativa y la positiva A través de esas líneas es por donde circula la corriente eléctrica. Algunos toma corrientes tienen una tercera línea llamada tierra, esta tercera línea está diseñada para que a través de ella los componentes conectados puedan expulsar la energía sobrante o el exceso de energía suministrado gracias a un alza de tensión. Si el computador no está conectado a una toma corriente con la tercera línea de tierra el exceso de energía no podrá ser expulsado llevando consigo un peligro para los componentes del ordenador. Por tanto, la primera recomendación es tener una tierra eléctrica en la toma corriente, este trabajo debe realizarlo un electricista, contacte con uno para obtener más información al respecto. 2- Poseer regulador de voltaje y supresor de picos: Antes que nada debemos establecer la diferencia entre un supresor de picos y un regulador de voltaje:  Regulador de Voltaje: Es un aparato diseñado para mantener un nivel de voltaje adecuado para los componentes conectados, el regulador de voltaje debe mantener un margen de entre 100V y 115V en entradas de 110VAC y entre 210V y 230V en entradas de 220VAC que tiene varios enchufes, se encarga de proteger contra altas y bajas de voltaje (el voltaje es la fuerza con que son impulsados los electrones a través de los cables de la red eléctrica), ello porque comúnmente la electricidad llega con variaciones que provocan desgaste de los elementos electrónicos a largo plazo en las fuentes de alimentación de las computadoras. Lo que el regulador hace es estabilizar la electricidad a un nivel promedio constante para que no provoque daños en los equipos..
  • 20.
     Supresor dePicos: Su función es simplemente cuando detecta un sobre voltaje transitorio, lo suprime y lo manda a tierra de manera que ese pico de voltaje no llega a ningún equipo o máquina, haciendo que el equipo no se descomponga y dure más tiempo. Es recomendable tener por lo menos el regulador de voltaje, sobre todo si usted vive en una zona propensa a fallas eléctricas, con un regulador protegeremos que los componentes trabajen con un exceso de energía o con un decremento de energía. 3- Mantenga los componentes en la temperatura adecuada: Es recomendable que mantenga los componentes del computador en la temperatura más baja posible, una elevada temperatura puede provocar que fallen los componentes, para disminuir su vida útil o puede lograr que se dañen totalmente. 4- Realice un mantenimiento al computador mínimo cada 6 (seis) meses o cada año: Una de las cosas que menos hace una persona es una limpieza a todos los componentes del computador a veces por no tener experiencia, la única manera es pagar a un técnico. La limpieza es muy importante ya que componentes los mantiene limpios y libres del polvo, la corrosión y el recalentamiento. También es útil hacer mantenimiento por razones de verificación, mientras se hace el proceso del mantenimiento podríamos percatarnos de posibles fallos en los ventiladores, cables, condensadores, pistas y un sin fin de cosas más, si alguna tuviera un defecto podríamos reparar el defecto antes de que termine por dañar toda la pieza o alguna otra parte del computador. 5- Tener una fuente de poder de alta calidad y suficiente potencia: La fuente de poder es el componente que reparte la energía a los componentes internos del computador, es indispensable poseer una de calidad óptima y que pueda surtir de energía a todos los componentes internos del computador. Hay que tener la sobre todo cuando tenemos una computadora que tiene componentes de alta gama.
  • 21.
    6- Cada computadorrequiere una potencia de energía distinta de acuerdo a los componentes que lo conforman, es importante tener una fuente que pueda abastecer las necesidades de consumo de energía de cada componente y de un 20% a 30% extra de energía que servirá de protección frente a alzas o bajas de voltaje, recuerde que la fuente no solo cumple una función de surtir de energía eléctrica a los componentes sino también funciona de protección. 7- Conecte su pc a un UPS: Los UPS son dispositivos diseñados para mantener el computador que vaya la energía de repente, el tiempo en que lo mantiene encendido varía según el modelo, fabricante y la batería del UPS, pero básicamente están hechos para permitir al usuario guardar los datos o archivos que estaba modificando y poder apagar de manera correcta el computador, es decir está hecho para durar entre 5 y 20 minutos. Gracias a esto evitamos 2 cosas importantes, la pérdida del trabajo que estábamos haciendo y de pronto un fallo en algún componente de la torre o hasta en el mismo monitor. 8- Recomendable no tener muchos componentes conectados desde una misma toma: Debemos evitar tener muchos aparatos conectados en una misma toma de corriente, esto podría producir una sobre carga de energía que puede llevar a un corto circuito. ACTIVIDAD 4. Establecer métodos de verificación y control: analizar los datos de ejecución de mantenimiento, ajustar los planes de mantenimiento, ejecutar los cambios y ajustes a los planes de mantenimiento, informar los ajustes a los programas de mantenimiento, verificar y controlar los costos teniendo. Consejos para verificar el funcionamiento de algún dispositivo en equipos de escritorio (Desktop) Hardware Diagnostics Tools. Anteriormente conocido como PC Doctor, esta utilidad contiene varios módulos que nos permiten verificar el funcionamiento de la mayoría de los dispositivos del equipo. Nos puede servir como base para detectar si el problema que tiene el
  • 22.
    equipo es físico,para lo cual no es necesario hacer alguna modificación al software ya que con ello no podremos solucionar el problema. Para abrir este programa, hay que entra en el menú Inicio>Todos los programas>accesorios y Herramientas del sistema, monitor de recursos Dentro del programa hay varias secciones que nos permiten tener acceso a las pruebas que se pueden hacer con este programa. Existen pruebas para la mayoría de los componentes, por ejemplo: Memoria RAM, Disco Duro, modem (si el equipo aun lo tiene), Unidad de CD/DVD, procesador, tarjeta de video, sintonizadora de TV, mouse, teclado, audio, etc. Herramientas del Sistema Operativo. El mismo sistema operativo cuenta con algunas pruebas sencillas que de igual forma nos ayudan a saber en qué parte se presentan las fallas. En primera
  • 23.
    instancia se encuentrala Herramienta de Diagnóstico de Memoria, que se localiza en Panel de Control>Herramientas Administrativas. Otra herramienta que nos permite recopilar informes de errores, es el Visor de Sucesos (visor de eventos). Esta utilidad recaba información de los errores que presenta el sistema operativo así como los programas que se ejecutan. Para abrirlo, el icono de Windows.En el cuadro de búsqueda, escriba herramientas administrativas y, a continuación, haga clic en Herramientas administrativas.. Algunas herramientas administrativas comunes de esta carpeta son: Servicios de componentes. Configure y administre los componentes del Modelo de objetos componentes (COM). Los Servicios de componentes están diseñados para ser usados por programadores y administradores. Administración de equipos. Administre equipos locales o remotos con una sola herramienta de escritorio consolidada. Mediante Administración de equipos, puede
  • 24.
    realizar numerosas tareas,como supervisar eventos del sistema, configurar discos duros y administrar el rendimiento del sistema. Orígenes de datos (ODBC). Use la conectividad abierta de bases de datos (ODBC) para mover datos de un tipo de base de datos (un origen de datos) a otro. Para obtener más información, consulte ¿Qué es ODBC? Visor de eventos. Consulte información acerca de eventos importantes (como cuando se inicia o se cierra un programa, o un error de seguridad), que se guardan en los registros de eventos. Iniciador iSCSI. Configure conexiones avanzadas entre dispositivos de almacenamiento en una red. Para obtener más información, consulte ¿Qué es iSCSI (Interfaz estándar de equipos pequeños de Internet)? Directiva de seguridad local. Consulte y edite la configuración de seguridad de la directiva de grupo. Monitor de rendimiento. Consulte información avanzada del sistema acerca de la unidad central de procesamiento (CPU), la memoria, el disco duro, y el rendimiento de la red. Administración de impresión. Administre impresoras y servidores de impresión en una red y realice otras tareas administrativas. Servicios. Administre los diversos servicios que se ejecutan en segundo plano en el equipo.
  • 25.
    Configuración del sistema.Identifique problemas que puedan estar impidiendo la correcta ejecución de Windows. Para obtener más información, consulte Uso de Configuración del sistema. Programador de tareas. Programe la ejecución automática de aplicaciones u otras tareas. Para obtener más información, consulte Programar una tarea. Firewall de Windows con seguridad avanzada. Configure opciones avanzadas del firewall en el equipo propio y en otros equipos remotos de la misma red. Diagnóstico de la memoria de Windows. Compruebe si la memoria del equipo funciona correctamente Herramientas para detección de posibles virus. Para analizar el equipo con Windows Defender Para abrir Windows Defender, desliza rápidamente el dedo desde el borde derecho de la pantalla y después pulsa Buscar (o, si usas un ratón, apunta a la esquina superior derecha de la pantalla, mueve el puntero del ratón hacia abajo y, a continuación, haz clic en Buscar), escribe defender en el cuadro de búsqueda y, por último, pulsa o haz clic en Windows Defender. 1. En Opciones de examen, elija el tipo de examen que desea ejecutar: 2. El examen rápido comprueba solo las áreas del equipo con más probabilidades de que las infecte el software malintencionado y las aplicaciones en ejecución. 3. Un examen completo comprueba todos los archivos del equipo. Según cómo sea tu equipo, este examen podría durar más de una hora. 4. El examen personalizado únicamente comprueba las ubicaciones y los archivos que elija. 5. Pulse o haga clic en Examinar ahora
  • 26.
    Administrador de Tareas. El Administrador de Tareas hace las veces de gestor de procesos, servicios y aplicaciones, y de monitor del sistema. También permite establecer prioridades, controlar las aplicaciones que inician con Windows, y reiniciar o detener de manera forzada programas que no responden. ¿Cuándo se usa el Administrador de tareas? Si tienes poca experiencia con ordenadores y has necesitado ayuda, habrás notado que quienes arreglan problemas suelen recurrir a una ventana llamada Administrador de tareas. ¿Por qué? Porque es útil en un gran número de situaciones en las que...Capó abierto del coche  El ordenador ha dejado de responder  Hay una ventana que no quiere cerrarse  Un programa ha desaparecido en la nada  El ordenador va lento sin motivo aparente
  • 27.
     Un programahace cosas raras  Existe por igual dentro de esta suite otro programa llamado Autoruns, que nos muestra los programas que tiene el equipo configurados para que se inicien con el mismo Windows, la mayoría de los virus o spywares utilizan este método para ponerse en ejecución al encender el equipo, y con este programa podemos eliminarlos por completo para que no se ejecuten. Estén al pendiente, en mi próximo aporte les daré un proceso bastante útil para recuperar información de un disco cuando está dañado o no se puede entrar a Windows, sin la necesidad de llevar su disco duro a otro equipo o tener que comprar adaptadores para poderlo usar. ACTIVIDAD 5. Elaborar diagramas de flujo, distribución de frecuencias, estadísticas, grafico de funciones, gráficos de dispersión y tendencias, histogramas, Métodos y tiempos
  • 28.
    según aplique paralas actividades de mantenimiento, reparación o instalación.
  • 30.
    ACTIVIDAD 6. Diseñarencuestas para evaluar la satisfacción del cliente teniendo en cuenta la calidad del servicio y de los componentes tecnológicos. Marqué con un X su nivel de Satisfacción, al frente de cada pregunta Interesados en evaluar la percepción que tienen sus clientes sobre los servicios prestados en dicha empresa. Agradecemos su colaboración llenando la siguiente encuesta. De cualquier manera, la información que suministre será muy confidencial. Marqué con un X su nivel de Satisfacción, al frente de cada pregunta Excelente Bueno Promedio Insatisfecho Malo
  • 31.
    1 ¿Los equiposy la tecnología son de apariencia moderna? 2 ¿Los empleados tienen apariencia pulcra? 3 ¿Los materiales o elementos observados son visualmente atractivos? 4 ¿Los vehículos en que se transportan los elementos tecnológicos son bien presentados? 5 ¿La empresa realiza los procesos en el tiempo prometido? 6 ¿Al presentarse un problema hay un sincero interés en solucionarlo? 7 ¿Los empleados realizan bien el servicio a la primera vez 8 ¿Se atienden a tiempo las quejas y reclamos? 9 ¿Se registran los tipos de errores cometidos? 10 ¿Los empleados comunican a los clientes los horarios exactos del servicio? 11 ¿Los empleados ofrecen un servicio rápido a los clientes? 12 ¿Los empleados están dispuesto a ayudar a los clientes? 13 ¿Los empleados responden oportunamente las preguntas a los clientes? Marqué con un X su nivel de Satisfacción, al frente de cada pregunta Excelente Bueno Promedio Insatisfecho Malo 1 ¿El comportamiento de los empleados transmite confianza a los clientes? 2 ¿Cómo cliente se siente seguro de las
  • 32.
    transacciones que hacecon la compañía? 3 ¿Los empleados son siempre amables con los clientes? 4 ¿Los empleados tienen conocimiento y responden las preguntas de los clientes? 5 ¿La empresa da a los clientes servicios adicionales a los clientes? 6 ¿Se tienen horarios de trabajo convenientes para todos los clientes? 7 ¿Los empleados ofrecen una atención personalizada a los clientes? 8 ¿La compañía se preocupa por los intereses de sus clientes? 9 ¿Los empleados comprenden las necesidades específicas de los clientes? ¿La empresa utiliza Internet para llevar a delante la búsqueda y selección de proveedores? 10 ¿Posee la empresa suficiente información acerca de las posibles empresas proveedoras? 11 ¿Está la empresa en la capacidad de establecer comparaciones en torno a productos, precios, calidades de empresas competidoras y de este modo justificar la selección realizada? 12 ¿La empresa utiliza Internet como medio de comercialización? 13 ¿La empresa cuenta con página web?