Héctor Ortiz Pérez
I A
Informática II
Creatividad
Indice
1) Introducción
2) Algoritmos
3) Diagramas de flujo
4) Diagramas de flujo secuenciales
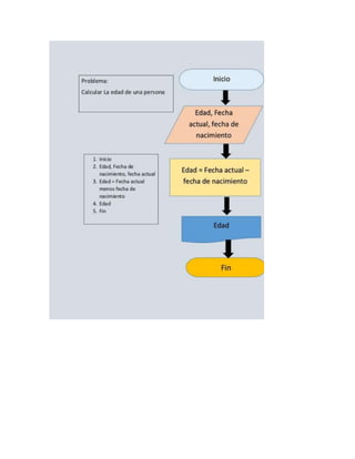
5) ¿Cómo saber la edad de una persona?
6) ¿Cómo calcular la conversión de pesos a dolares?
7) Diagrama de flujo para saber si una persona puede
tramitar su IFE
8) Condicionales
Introducción
La creatividad es una virtud que muchos poseen pero pocos usan, dejando de lado los
pensamientos negativos sobre esta, la creatividad no es un símbolo de inmadurez, sino es
una herramienta una diversión un medio para expresarnos y comunicarnos en el trabajo,
escuela o en la vida misma. Bien dicho en el vídeo "Entre Nosotros" de Edward Bono "El
pensamiento creativo es una habilidad, no solo una cuestión individual, no es solo una
cuestión de sentarse por el río y poner música rock para que te inspires, eso es un
pensamiento muy débil". La creatividad tiene también barreras, los enemigos de la
creatividad son estas barreras. El vídeo "Rompiendo Paradigmas" nos habla de esto y nos
explica "Los humanos tenemos millones y millones de neuronas listas para ser activadas y
usadas" con esto podemos pensar ¿Para qué esto? pues nos dice este vídeo "Con estas
millones de neuronas podemos pensar fuera de la caja" Pero tenemos dudas de nuestro
pasado y futuro y nuestras interrogantes nos están estancando en el pensar ¿Qué pasaría si?
o ¿Que haría si? y todas estas dudas se quedan en simples dudas, pero lo peor de esto es que
no tratamos de resolver estas dudas, no luchamos por descubrir la respuesta, las
interrogantes se hacen más grandes cada vez más y nosotros quedamos atados al fracaso y
nadie piensa en que la creatividad es lo que necesitan para el éxito.
Algoritmos
Un Algoritmo, se puede definir como una
secuencia de instrucciones que representan un modelo de solución para determinado tipo de
problemas. O bien como un conjunto de instrucciones que realizadas en orden conducen a
obtener la solución de un problema. Por lo tanto podemos decir que es un conjunto
ordenado y finito de pasos que nos permite solucionar un problema.
1. Debe ser Preciso, porque cada uno de sus pasos debe indicar de manera precisa e
inequívoca que se debe hacer.
2. Debe ser Finito, porque un algoritmo debe tener un número limitado de pasos.
3. Debe ser Definido, porque debe producir los mismos resultados para las mismas
condiciones de entrada.
4. Puede tener cero o más elementos de entrada.
5. Debe producir un resultado. Los datos de salida serán los resultados de efectuar las
instrucciones.
Diagramas de Flujo
Un diagrama de flujo es una representación gráfica de un proceso. Cada paso del proceso es
representado por un símbolo diferente que contiene una breve descripción de la etapa de
proceso. Los símbolos gráficos del flujo del proceso están unidos entre sí con flechas que
indican la dirección de flujo del proceso.
Diagramas de Flujo Secuenciales
La estructura secuencial es aquella en la que una acción (instrucción) sigue a otra en
secuencia. Las tareas se suceden de tal modo que la salida de una es la entrada de la
siguiente y así sucesivamente hasta el fin del proceso.
¿Cómo saber la edad de una persona?
¿Cómo calcular la conversión de pesos a
dolares?
Diagrama de flujo para saber si una
persona puede tramitar su IFE
Condicionales
Las estructuras condicionales comparan
una variable contra otro(s)valor (es), para que en base al resultado de esta
comparación, se siga un curso de acción dentro del programa. Cabe mencionar
que la comparación se puede hacer contra otra variable o contra una constante,
según se necesite. Existen tres tipos básicos, las simples, las dobles y las
múltiples.

Héctor ortiz pérez

  • 1.
    Héctor Ortiz Pérez IA Informática II Creatividad Indice 1) Introducción 2) Algoritmos 3) Diagramas de flujo 4) Diagramas de flujo secuenciales 5) ¿Cómo saber la edad de una persona? 6) ¿Cómo calcular la conversión de pesos a dolares? 7) Diagrama de flujo para saber si una persona puede tramitar su IFE 8) Condicionales Introducción La creatividad es una virtud que muchos poseen pero pocos usan, dejando de lado los pensamientos negativos sobre esta, la creatividad no es un símbolo de inmadurez, sino es una herramienta una diversión un medio para expresarnos y comunicarnos en el trabajo, escuela o en la vida misma. Bien dicho en el vídeo "Entre Nosotros" de Edward Bono "El pensamiento creativo es una habilidad, no solo una cuestión individual, no es solo una cuestión de sentarse por el río y poner música rock para que te inspires, eso es un pensamiento muy débil". La creatividad tiene también barreras, los enemigos de la creatividad son estas barreras. El vídeo "Rompiendo Paradigmas" nos habla de esto y nos
  • 2.
    explica "Los humanostenemos millones y millones de neuronas listas para ser activadas y usadas" con esto podemos pensar ¿Para qué esto? pues nos dice este vídeo "Con estas millones de neuronas podemos pensar fuera de la caja" Pero tenemos dudas de nuestro pasado y futuro y nuestras interrogantes nos están estancando en el pensar ¿Qué pasaría si? o ¿Que haría si? y todas estas dudas se quedan en simples dudas, pero lo peor de esto es que no tratamos de resolver estas dudas, no luchamos por descubrir la respuesta, las interrogantes se hacen más grandes cada vez más y nosotros quedamos atados al fracaso y nadie piensa en que la creatividad es lo que necesitan para el éxito. Algoritmos Un Algoritmo, se puede definir como una secuencia de instrucciones que representan un modelo de solución para determinado tipo de problemas. O bien como un conjunto de instrucciones que realizadas en orden conducen a obtener la solución de un problema. Por lo tanto podemos decir que es un conjunto ordenado y finito de pasos que nos permite solucionar un problema.
  • 3.
    1. Debe serPreciso, porque cada uno de sus pasos debe indicar de manera precisa e inequívoca que se debe hacer. 2. Debe ser Finito, porque un algoritmo debe tener un número limitado de pasos. 3. Debe ser Definido, porque debe producir los mismos resultados para las mismas condiciones de entrada. 4. Puede tener cero o más elementos de entrada. 5. Debe producir un resultado. Los datos de salida serán los resultados de efectuar las instrucciones. Diagramas de Flujo Un diagrama de flujo es una representación gráfica de un proceso. Cada paso del proceso es representado por un símbolo diferente que contiene una breve descripción de la etapa de proceso. Los símbolos gráficos del flujo del proceso están unidos entre sí con flechas que indican la dirección de flujo del proceso.
  • 4.
    Diagramas de FlujoSecuenciales La estructura secuencial es aquella en la que una acción (instrucción) sigue a otra en secuencia. Las tareas se suceden de tal modo que la salida de una es la entrada de la siguiente y así sucesivamente hasta el fin del proceso. ¿Cómo saber la edad de una persona?
  • 6.
    ¿Cómo calcular laconversión de pesos a dolares?
  • 7.
    Diagrama de flujopara saber si una persona puede tramitar su IFE
  • 8.
    Condicionales Las estructuras condicionalescomparan una variable contra otro(s)valor (es), para que en base al resultado de esta comparación, se siga un curso de acción dentro del programa. Cabe mencionar que la comparación se puede hacer contra otra variable o contra una constante, según se necesite. Existen tres tipos básicos, las simples, las dobles y las múltiples.