ALGORITMOS
                           MARGARITA VILCHIS
                           GARCIA Y MA. DE LOS
                           ANGELES MALDONADO DE
                           BENITO.
MARGARITA VILCHIS GARCIA

MA. DE LOS ANGELES
MALDONADO DE BENITO

CENTRO DE ESRIDIOS DE
BACHILLERATO “LIC. JESUS
REYES HEROLES”
1.- inicio

2.- taza, cuchara, agua, café, azúcar,

Taza de café, taza de te

3.- taza de café= taza, cuchara, agua,

Café, azúcar

4.- taza de té = taza, cuchara, agua, te azúcar

5.-fin




             INICIO




     TAZA, CAFÉ, AGUA,
     CUCHARA, AZUCAR




  TAZA+AGUA+AZUCAR+CA
  FÉ+CUCHARA=A TAZA DE
          CAFE




               FIN
1.-inicio

             2.-año actual, fecha de nacimiento, edad

            3.-edad= año actual- fecha de nacimiento

                             4.-edad

                              5.-fin

         INICIO




     AÑO ACTUAL,
      FECHA DE
     NACIMIENTO,
        EDAD




EDAD= AÑO ACTUAL, FECHA
    DE NACIMIENTO




           EDAD




           FIN
1.-inicio

                        2.-area, radio: 3.1416

                           3.-area=radio x radio x3.1416
        INICIO                 4.-area

                                            5.-fin




     AREA, RADIO,
        3.1416




AREA= RADIO x RADIO x
       3.1416




         AREA




         FIN
1.-inicio

                      2.-area, base, altura

                      3.-area=base-altura

                            4.-area

                             5.-fin
       INICIO




     AREA, BASE,
       ALTURA




AREA= BASE + ALTURA




        AREA




        FIN
1.-inicio

                          2.-perimetro, base, altura

                   3.-perimetro=base +altura +base +altura

                                4-.perimetro

    5.-fin   INICIO                           5-.fin




     PERIMETRO,
    BASE, ALTURA




PERIMETRO=BASE+ALTUR
    A, BASExALTURA




      PERIMETRO




             FIN
1-.inicio

                      2.-numaero 1 + numero 2

                    3.-suma=numero 1+ numero 2

4.-suma=resultado

                             5.-fin
      INICIO




   MUNERO 1,
     SUMA
   NUMERO 2




    NUMERO1
   +NUMERO2




      SUMAR




        FIN
1.-inicio

                    2.-A, B, C, D

                    3.-D=A+B+C

                    4.-D, C, B, A

                       5.-fin
       INICIO




 A, B, C, D
AAA




       D, C, B, A




  D, C, B, A




 FIN
1.- Inicio

                     2.-C1, C2, C3, C4, C5

                     3.-C1+C2+C3+C4+C5/5

                         4.-Promedio

                             5.-fin


     INICIO




    C1, C2, C3,
    C4,
    C5.promedio




Promedio=c1+c2+c3+
c4+c5/5




   Promedio




   FIN
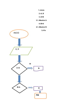
1.-inicio

                 2.-A, B

                 3.-A>B

              3.1.-Mostrar A

                 4.-B>A

              4.1.-Mostrar B

                     5.-Fin
INICIO




  A, B




         SI

   A>B          A




   B>A
                 B



              FIN
1.-INICIO

                      2.-A, B, C
 INICIO           3.-A menor que B

                  4.-B menor que C

                        5.-B

                       6.- FIN

  A, B, C




                 NO
                                   C<
  A<B                              A


                                          SI

            SI

                                                    B
                                   A<               <
                                   C                c
  B<C
                                                          SI

                                               SI

                                     CC             B
                                                    <

FIN

                               FIN                  B




                                                    FIN
1.-INICIO

                  2.-N=SUMA

                  3.- N + 1

                  4.- SUMA

                   5.- 100

                    6.-FIN




      INICIO




N=0

SUMA=0




        N=N+1

        SUMA=N+
        1


                      SI

                             Mostrar 100
          N=1
          9




                               FIN
1.- INICIO

                     2.-A, B

          3.-A es mayor mostrar A

          4.- B es mayor mostrar B

                     5.- FIN




 INICIO




A, B




               SI

                           A
   A+




          NO

                           B
   B+




                           FIN
INICIO




ABCDEF

SUMA,
PROMEDIO




  SUM      Suma
  A        A+B+C+D+E+F




 PRO        Promedio=A+B+C+
 M-         D+E+F/16
 EDIO




              PROMEDIO




                  FIN
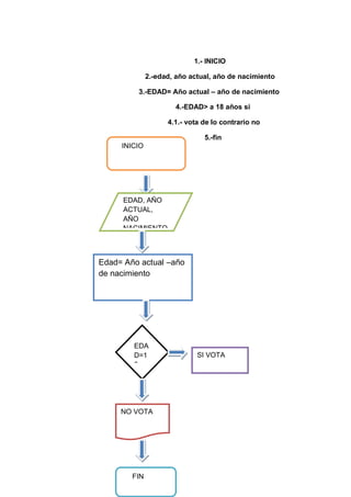
1.- INICIO

              2.-edad, año actual, año de nacimiento

         3.-EDAD= Año actual – año de nacimiento

                      4.-EDAD> a 18 años si

                    4.1.- vota de lo contrario no

                               5.-fin
     INICIO




     EDAD, AÑO
     ACTUAL,
     AÑO
     NACIMIENTO



Edad= Año actual –año
de nacimiento




        EDA
        D=1                  SI VOTA
        8




     NO VOTA




        FIN
1.- INICIO

               2.-Pastel de chocolate

                3.-tiempo= 5 minutos

                        4.-pastel

                         5.-FIN




               INICIO




Pastel de chocolate, 5 min




         5 minutos




                             SI

   NO      Past
           el =                     COCIDO
           cocid
           o

Infotmatica 2

  • 1.
    ALGORITMOS MARGARITA VILCHIS GARCIA Y MA. DE LOS ANGELES MALDONADO DE BENITO. MARGARITA VILCHIS GARCIA MA. DE LOS ANGELES MALDONADO DE BENITO CENTRO DE ESRIDIOS DE BACHILLERATO “LIC. JESUS REYES HEROLES”
  • 2.
    1.- inicio 2.- taza,cuchara, agua, café, azúcar, Taza de café, taza de te 3.- taza de café= taza, cuchara, agua, Café, azúcar 4.- taza de té = taza, cuchara, agua, te azúcar 5.-fin INICIO TAZA, CAFÉ, AGUA, CUCHARA, AZUCAR TAZA+AGUA+AZUCAR+CA FÉ+CUCHARA=A TAZA DE CAFE FIN
  • 3.
    1.-inicio 2.-año actual, fecha de nacimiento, edad 3.-edad= año actual- fecha de nacimiento 4.-edad 5.-fin INICIO AÑO ACTUAL, FECHA DE NACIMIENTO, EDAD EDAD= AÑO ACTUAL, FECHA DE NACIMIENTO EDAD FIN
  • 4.
    1.-inicio 2.-area, radio: 3.1416 3.-area=radio x radio x3.1416 INICIO 4.-area 5.-fin AREA, RADIO, 3.1416 AREA= RADIO x RADIO x 3.1416 AREA FIN
  • 5.
    1.-inicio 2.-area, base, altura 3.-area=base-altura 4.-area 5.-fin INICIO AREA, BASE, ALTURA AREA= BASE + ALTURA AREA FIN
  • 6.
    1.-inicio 2.-perimetro, base, altura 3.-perimetro=base +altura +base +altura 4-.perimetro 5.-fin INICIO 5-.fin PERIMETRO, BASE, ALTURA PERIMETRO=BASE+ALTUR A, BASExALTURA PERIMETRO FIN
  • 7.
    1-.inicio 2.-numaero 1 + numero 2 3.-suma=numero 1+ numero 2 4.-suma=resultado 5.-fin INICIO MUNERO 1, SUMA NUMERO 2 NUMERO1 +NUMERO2 SUMAR FIN
  • 8.
    1.-inicio 2.-A, B, C, D 3.-D=A+B+C 4.-D, C, B, A 5.-fin INICIO A, B, C, D AAA D, C, B, A D, C, B, A FIN
  • 9.
    1.- Inicio 2.-C1, C2, C3, C4, C5 3.-C1+C2+C3+C4+C5/5 4.-Promedio 5.-fin INICIO C1, C2, C3, C4, C5.promedio Promedio=c1+c2+c3+ c4+c5/5 Promedio FIN
  • 10.
    1.-inicio 2.-A, B 3.-A>B 3.1.-Mostrar A 4.-B>A 4.1.-Mostrar B 5.-Fin INICIO A, B SI A>B A B>A B FIN
  • 11.
    1.-INICIO 2.-A, B, C INICIO 3.-A menor que B 4.-B menor que C 5.-B 6.- FIN A, B, C NO C< A<B A SI SI B A< < C c B<C SI SI CC B < FIN FIN B FIN
  • 12.
    1.-INICIO 2.-N=SUMA 3.- N + 1 4.- SUMA 5.- 100 6.-FIN INICIO N=0 SUMA=0 N=N+1 SUMA=N+ 1 SI Mostrar 100 N=1 9 FIN
  • 13.
    1.- INICIO 2.-A, B 3.-A es mayor mostrar A 4.- B es mayor mostrar B 5.- FIN INICIO A, B SI A A+ NO B B+ FIN
  • 14.
    INICIO ABCDEF SUMA, PROMEDIO SUM Suma A A+B+C+D+E+F PRO Promedio=A+B+C+ M- D+E+F/16 EDIO PROMEDIO FIN
  • 15.
    1.- INICIO 2.-edad, año actual, año de nacimiento 3.-EDAD= Año actual – año de nacimiento 4.-EDAD> a 18 años si 4.1.- vota de lo contrario no 5.-fin INICIO EDAD, AÑO ACTUAL, AÑO NACIMIENTO Edad= Año actual –año de nacimiento EDA D=1 SI VOTA 8 NO VOTA FIN
  • 16.
    1.- INICIO 2.-Pastel de chocolate 3.-tiempo= 5 minutos 4.-pastel 5.-FIN INICIO Pastel de chocolate, 5 min 5 minutos SI NO Past el = COCIDO cocid o