SUMA DE DOS NUMEROS
                                           INICIO
1-INICIO

2-numero 1, numero 2, suma

3-suma del numero 1 y del numero 2
                                           NO.1, NO.2 2,
4-suma
                                              SUMA
5- fin




                                     SUMA DEL NO. 1 Y DEL
                                           NO. 2




                                            SUNA




                                             FIN
INICO
SACA EL EREA DE UN CÍRCULO

   1- INICIO
   2- 2-ARIA, π., RESRUESTA

   3-AREA= π x RADIO

   4-AREA                        AREA. Π,
   5-FIN                          RADIO




                              AREA= π x RADIO




                                  AREA




                                    FIN
INICO

SACA EL AREAY E PERIMETRO

DE UN RADIO

1-INICIO
                                     ARES,
2-AREA, PERIMETRO, BACE, ALTURA
                                     BASE,
3-AREA=BASE X ALTURA
                                    ALTURA
4-AREA Y PERIMETRO

5- FIN

                                  AREA= BASE x
                                    ALTURA




                                     AREA Y
                                   PERIMETRO




                                       FIN
SACA LA EDAD DE UN PERSONA

   1- INICIO                                           INICO
   2-AÑO EN QUE NACIO, AÑO ACTUAL

   3-EDAD= AÑO ACTUAL MENOS AÑO EN QUE NACIO

   4- EDAD

   5- FIN
                                                  AÑO EN
                                                 QUE NACIO,
                                                   AÑO



                                                 EDAD= AÑOA
                                               CACTUAL – AÑO
                                                EN QUE NACIO




                                                 EDAD




                                                 FIN
INICO
SACA EL PROMEDIO DE 8 MATERIAS

   1- INICIO
   2- M.1+M.2+M3+M4

       M5+M6+M7+M8

   3- RESULTADO DE DIVIDE EN 8
                                      SE
   4-PROMEDIO
                                    SUMAN
   5- FIN
                                     LAS 8


                                 EL RESULTADO SE
                                    DIVIDE EN 8




                                   PROMEDIO




                                       FIN
CALCULA EL AREA DE UN TRIANGULO
                                    INICIO
   1-   INICIO
   2-   BACE, ALTURA, ARIA
   3-   AREA =BASE x ALTURA
   4-   AREA
   5-   FIN
                                     BASE,
                                     ALTUR


                                  AREA= BASE x
                                    ALTURA




                                     AREA




                                     FIN
RESUALVE UNA ECUACION DE DOS VARIEBLES        INICIO
1-INICIO

2-Z + Y = ECUACION

3-ECUACIO= Z +Y
                                              Z+Y =
4-ECUACION
                                             ECUACI
5-FIN
                                               ON



                                         ECUACION = Z + Y




                                            ECUACION




                                               FIN
PASAO PARA ELABORAR UN SANDWICH     INICIO
1-INICIO

2-INGREDIENTES

3-PREPARACION

4-SANDWICH                         INGREDI
5-FIN                               ENTES




                                  PREPARACION




                                    SADWICH




                                       FIN
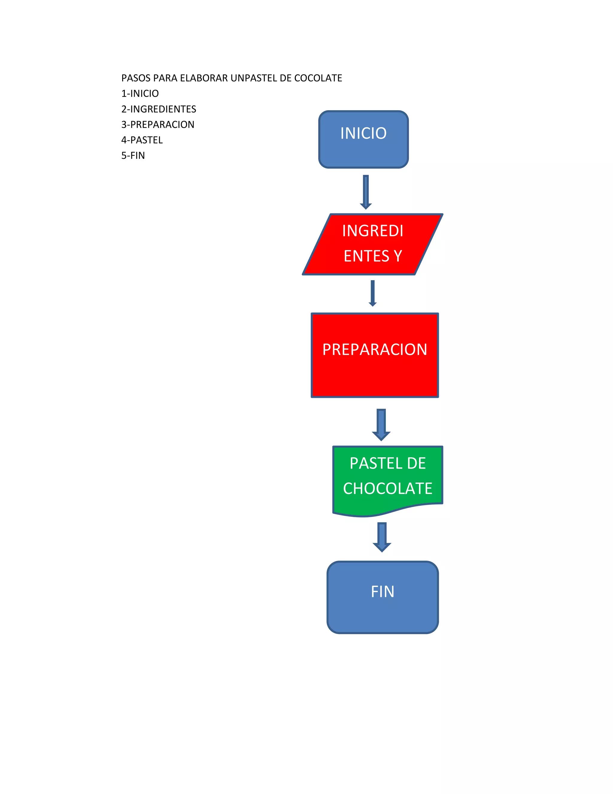
PASOS PARA ELABORAR UNPASTEL DE COCOLATE
1-INICIO
2-INGREDIENTES
3-PREPARACION
4-PASTEL                               INICIO
5-FIN




                                       INGREDI
                                       ENTES Y
                                       RECRTA


                                    PREPARACION




                                            PASTEL DE
                                           CHOCOLATE




                                              FIN
inicio




A,B,C,D,




  D,C,B,A,




    D,C,B,A,




           FIN
inicio




 Calificación
   12345




SUMA Y DIVICION
1+2+3+4+5 = /5




   PROMEDIO




             FIN
INICIO




  A,B




  A,B              SI
                        A


         NO

              SI
 B,A
                        B




                        FIN
INICIO




  A,B,C,




    A,B          SI

                      A



           NO




     B,C
                          B



            NO




    C.A
                      C




    FIN
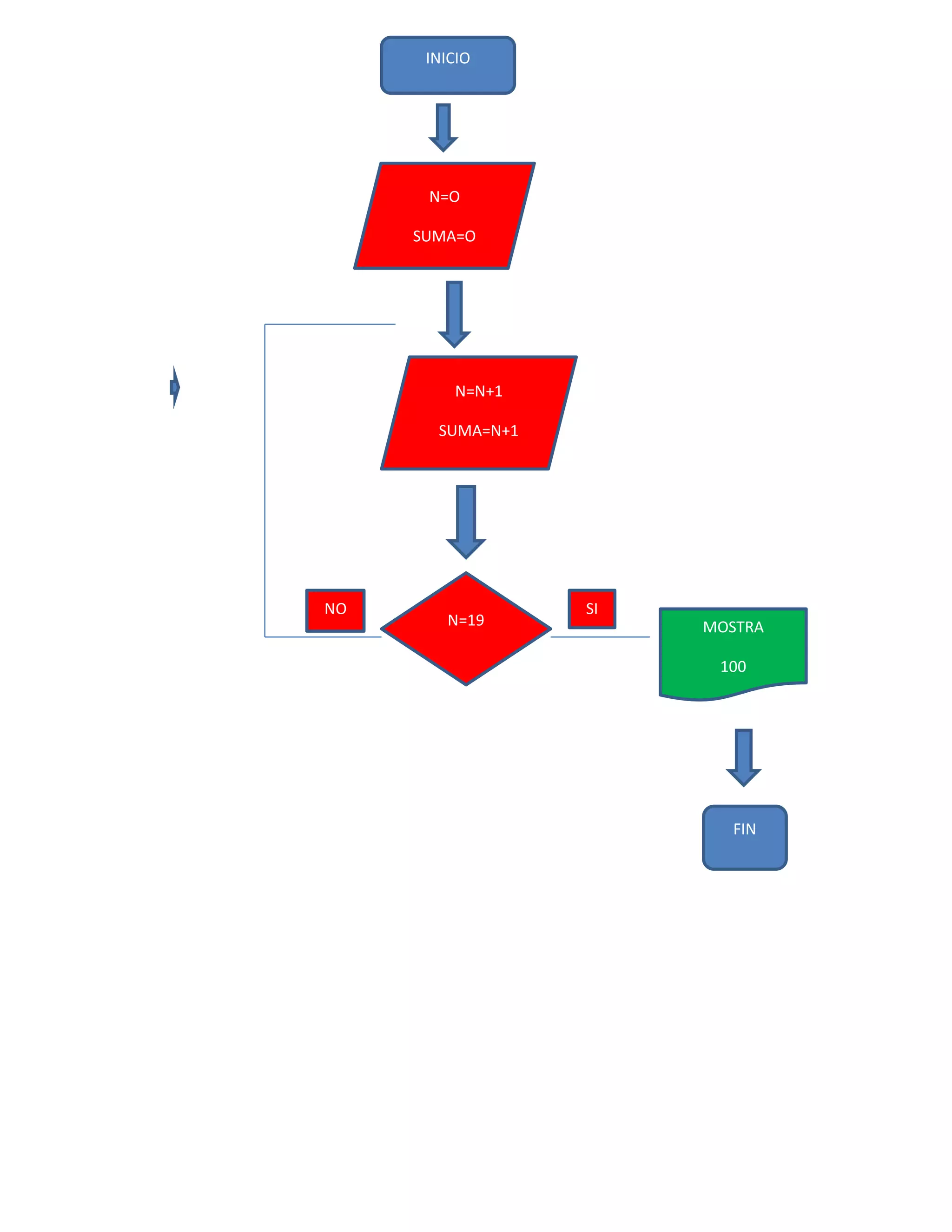
INICIO




      N=O

     SUMA=O




         N=N+1

       SUMA=N+1




NO                SI
        N=19           MOSTRA

                        100




                         FIN
INICIO




  A,B




              A
         SI
 A+




 B+      SI
              B




                  FIN
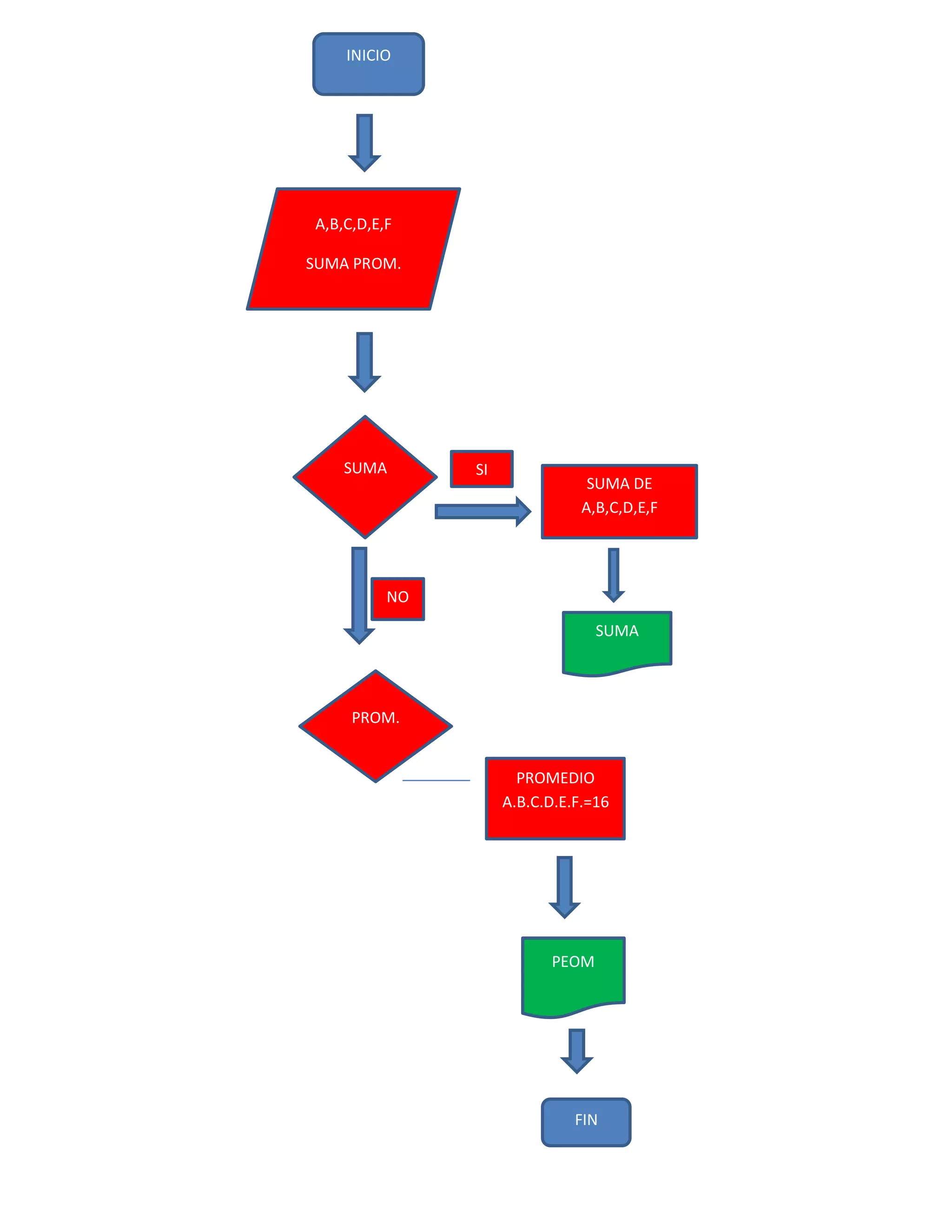
INICIO




A,B,C,D,E,F

SUMA PROM.




    SUMA       SI
                                SUMA DE
                               A,B,C,D,E,F




          NO
                                 SUMA




     PROM.


                      PROMEDIO
                    A.B.C.D.E.F.=16




                          PEOM




                              FIN
INICIO




        Pastel de
     chocolate ,5 min




         Smin.




no
                        si
        Pastel de
          cho.=
                             cocido
         cocido

Algoritmos

  • 1.
    SUMA DE DOSNUMEROS INICIO 1-INICIO 2-numero 1, numero 2, suma 3-suma del numero 1 y del numero 2 NO.1, NO.2 2, 4-suma SUMA 5- fin SUMA DEL NO. 1 Y DEL NO. 2 SUNA FIN
  • 2.
    INICO SACA EL EREADE UN CÍRCULO 1- INICIO 2- 2-ARIA, π., RESRUESTA 3-AREA= π x RADIO 4-AREA AREA. Π, 5-FIN RADIO AREA= π x RADIO AREA FIN
  • 3.
    INICO SACA EL AREAYE PERIMETRO DE UN RADIO 1-INICIO ARES, 2-AREA, PERIMETRO, BACE, ALTURA BASE, 3-AREA=BASE X ALTURA ALTURA 4-AREA Y PERIMETRO 5- FIN AREA= BASE x ALTURA AREA Y PERIMETRO FIN
  • 4.
    SACA LA EDADDE UN PERSONA 1- INICIO INICO 2-AÑO EN QUE NACIO, AÑO ACTUAL 3-EDAD= AÑO ACTUAL MENOS AÑO EN QUE NACIO 4- EDAD 5- FIN AÑO EN QUE NACIO, AÑO EDAD= AÑOA CACTUAL – AÑO EN QUE NACIO EDAD FIN
  • 5.
    INICO SACA EL PROMEDIODE 8 MATERIAS 1- INICIO 2- M.1+M.2+M3+M4 M5+M6+M7+M8 3- RESULTADO DE DIVIDE EN 8 SE 4-PROMEDIO SUMAN 5- FIN LAS 8 EL RESULTADO SE DIVIDE EN 8 PROMEDIO FIN
  • 6.
    CALCULA EL AREADE UN TRIANGULO INICIO 1- INICIO 2- BACE, ALTURA, ARIA 3- AREA =BASE x ALTURA 4- AREA 5- FIN BASE, ALTUR AREA= BASE x ALTURA AREA FIN
  • 7.
    RESUALVE UNA ECUACIONDE DOS VARIEBLES INICIO 1-INICIO 2-Z + Y = ECUACION 3-ECUACIO= Z +Y Z+Y = 4-ECUACION ECUACI 5-FIN ON ECUACION = Z + Y ECUACION FIN
  • 8.
    PASAO PARA ELABORARUN SANDWICH INICIO 1-INICIO 2-INGREDIENTES 3-PREPARACION 4-SANDWICH INGREDI 5-FIN ENTES PREPARACION SADWICH FIN
  • 9.
    PASOS PARA ELABORARUNPASTEL DE COCOLATE 1-INICIO 2-INGREDIENTES 3-PREPARACION 4-PASTEL INICIO 5-FIN INGREDI ENTES Y RECRTA PREPARACION PASTEL DE CHOCOLATE FIN
  • 10.
  • 11.
    inicio Calificación 12345 SUMA Y DIVICION 1+2+3+4+5 = /5 PROMEDIO FIN
  • 12.
    INICIO A,B A,B SI A NO SI B,A B FIN
  • 13.
    INICIO A,B,C, A,B SI A NO B,C B NO C.A C FIN
  • 14.
    INICIO N=O SUMA=O N=N+1 SUMA=N+1 NO SI N=19 MOSTRA 100 FIN
  • 15.
    INICIO A,B A SI A+ B+ SI B FIN
  • 16.
    INICIO A,B,C,D,E,F SUMA PROM. SUMA SI SUMA DE A,B,C,D,E,F NO SUMA PROM. PROMEDIO A.B.C.D.E.F.=16 PEOM FIN
  • 17.
    INICIO Pastel de chocolate ,5 min Smin. no si Pastel de cho.= cocido cocido