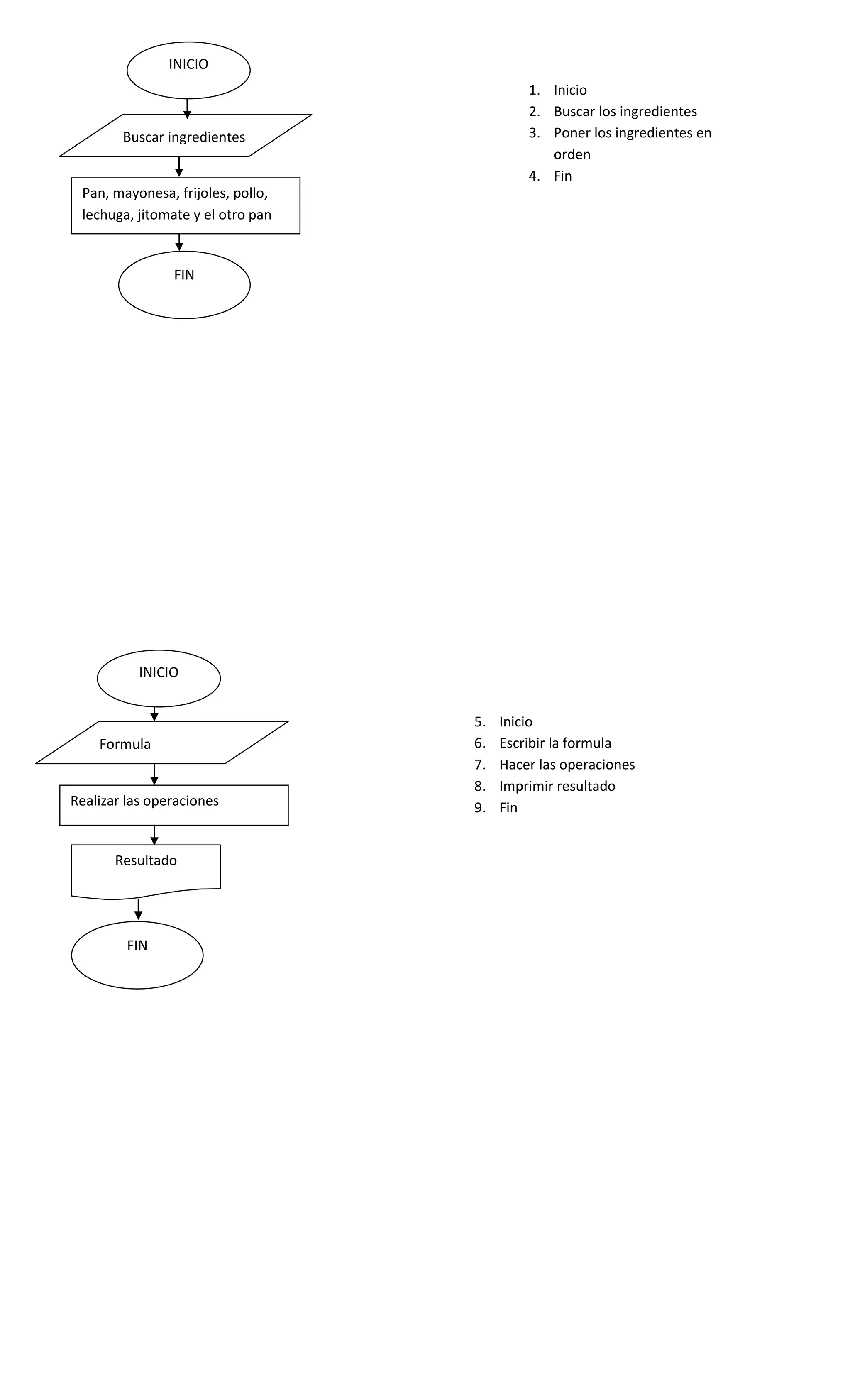
INICIO
                                            1. Inicio
                                            2. Buscar los ingredientes
        Buscar ingredientes                 3. Poner los ingredientes en
                                               orden
                                            4. Fin
 Pan, mayonesa, frijoles, pollo,
 lechuga, jitomate y el otro pan


                FIN




           INICIO


                                   5.   Inicio
    Formula                        6.   Escribir la formula
                                   7.   Hacer las operaciones
                                   8.   Imprimir resultado
Realizar las operaciones           9.   Fin


       Resultado




         FIN
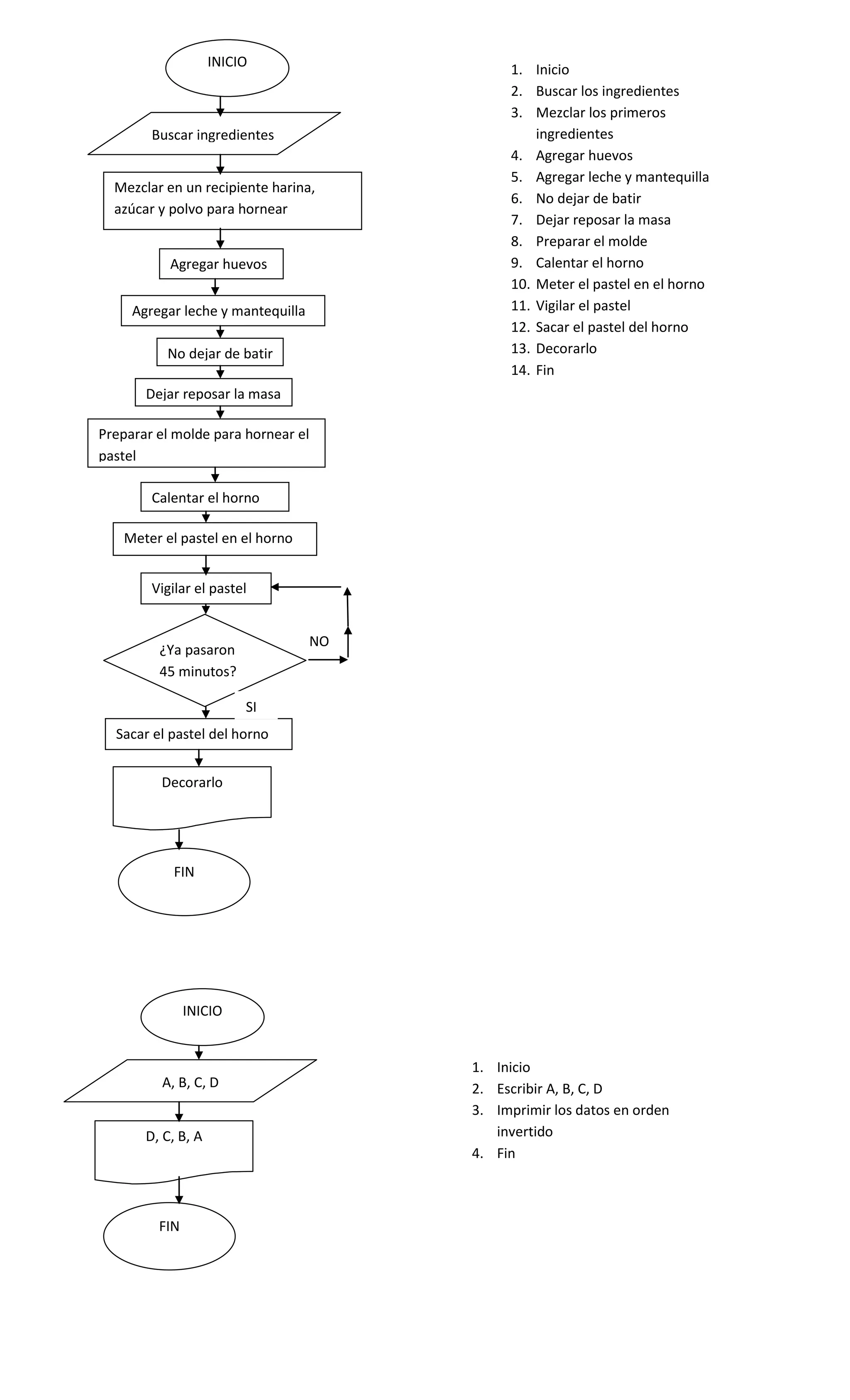
INICIO
                                             1. Inicio
                                             2. Buscar los ingredientes
                                             3. Mezclar los primeros
        Buscar ingredientes                      ingredientes
                                             4. Agregar huevos
                                             5. Agregar leche y mantequilla
  Mezclar en un recipiente harina,
                                             6. No dejar de batir
  azúcar y polvo para hornear
                                             7. Dejar reposar la masa
                                             8. Preparar el molde
           Agregar huevos                    9. Calentar el horno
                                             10. Meter el pastel en el horno
     Agregar leche y mantequilla             11. Vigilar el pastel
                                             12. Sacar el pastel del horno
          No dejar de batir                  13. Decorarlo
                                             14. Fin
       Dejar reposar la masa

Preparar el molde para hornear el
pastel

        Calentar el horno

   Meter el pastel en el horno


        Vigilar el pastel


                                   NO
         ¿Ya pasaron
         45 minutos?

                         SI
  Sacar el pastel del horno


         Decorarlo




           FIN




               INICIO


                                        1. Inicio
         A, B, C, D                     2. Escribir A, B, C, D
                                        3. Imprimir los datos en orden
       D, C, B, A                          invertido
                                        4. Fin



         FIN
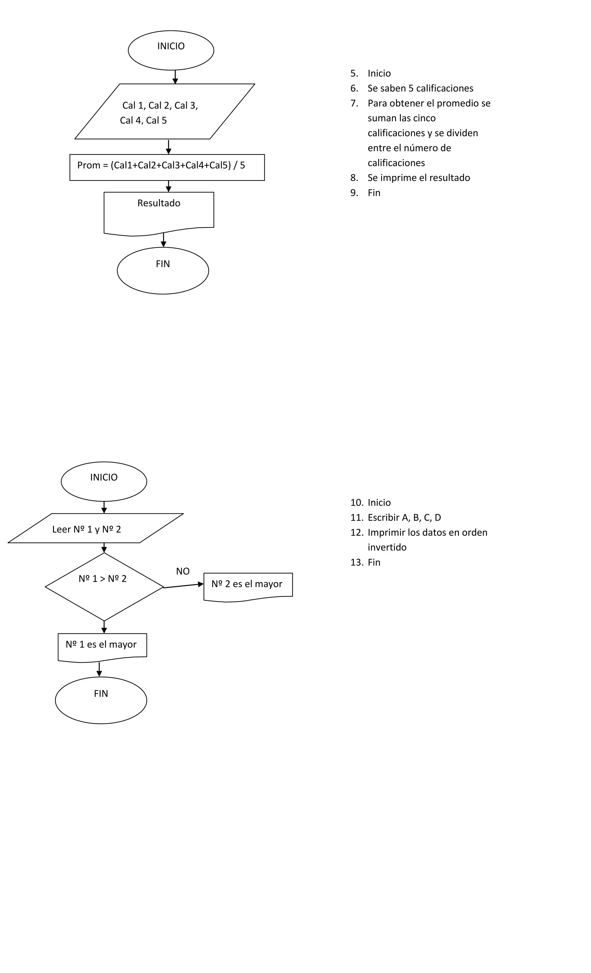
INICIO

                                                           5. Inicio
                                                           6. Se saben 5 calificaciones
                 Cal 1, Cal 2, Cal 3,                      7. Para obtener el promedio se
                 Cal 4, Cal 5                                 suman las cinco
                                                              calificaciones y se dividen
                                                              entre el número de
     Prom = (Cal1+Cal2+Cal3+Cal4+Cal5) / 5                    calificaciones
                                                           8. Se imprime el resultado
                                                           9. Fin
                      Resultado




                          FIN




        INICIO

                                                           10. Inicio
                                                           11. Escribir A, B, C, D
Leer Nº 1 y Nº 2                                           12. Imprimir los datos en orden
                                                               invertido
                                                           13. Fin
                                NO
      Nº 1 > Nº 2                       Nº 2 es el mayor




   Nº 1 es el mayor



         FIN
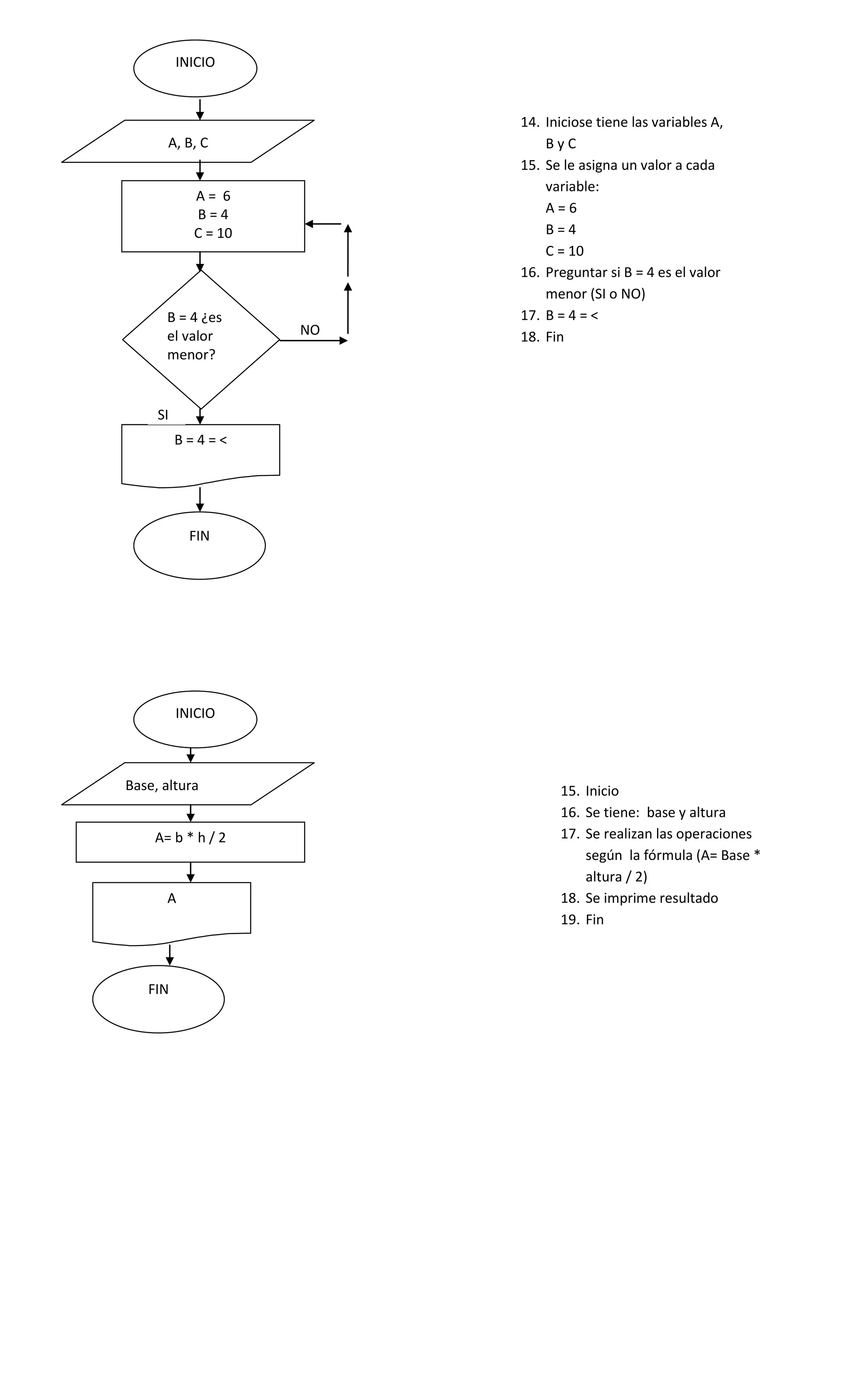
INICIO


                          14. Iniciose tiene las variables A,
       A, B, C                ByC
                          15. Se le asigna un valor a cada
                              variable:
            A= 6
            B=4               A=6
            C = 10            B=4
                              C = 10
                          16. Preguntar si B = 4 es el valor
                              menor (SI o NO)
      B = 4 ¿es           17. B = 4 = <
      el valor       NO   18. Fin
      menor?


     SI
          B=4=<




            FIN




          INICIO



Base, altura                    15. Inicio
                                16. Se tiene: base y altura
    A= b * h / 2                17. Se realizan las operaciones
                                    según la fórmula (A= Base *
                                    altura / 2)
      A                         18. Se imprime resultado
                                19. Fin



   FIN
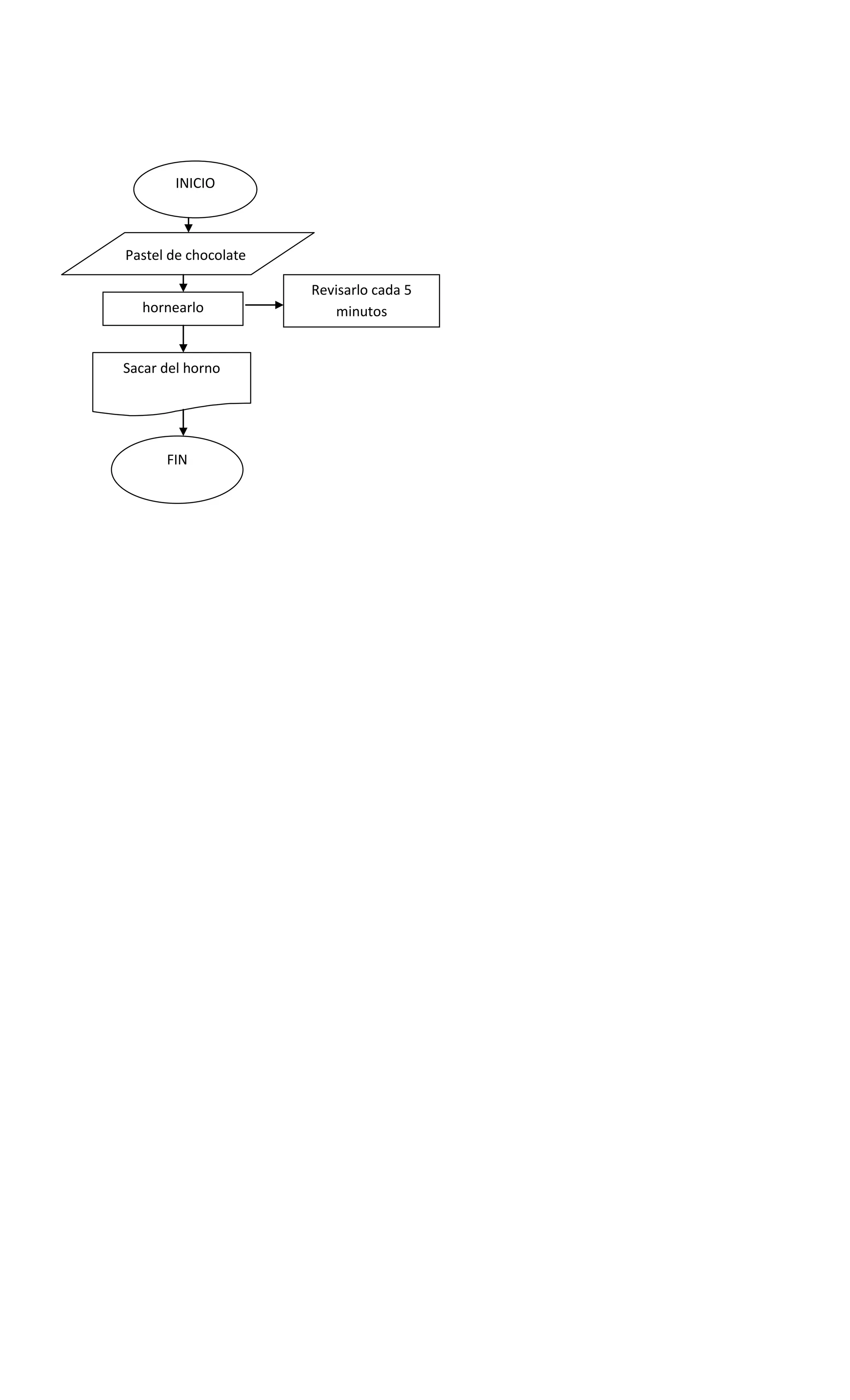
INICIO



Pastel de chocolate

                      Revisarlo cada 5
  hornearlo              minutos


Sacar del horno




      FIN
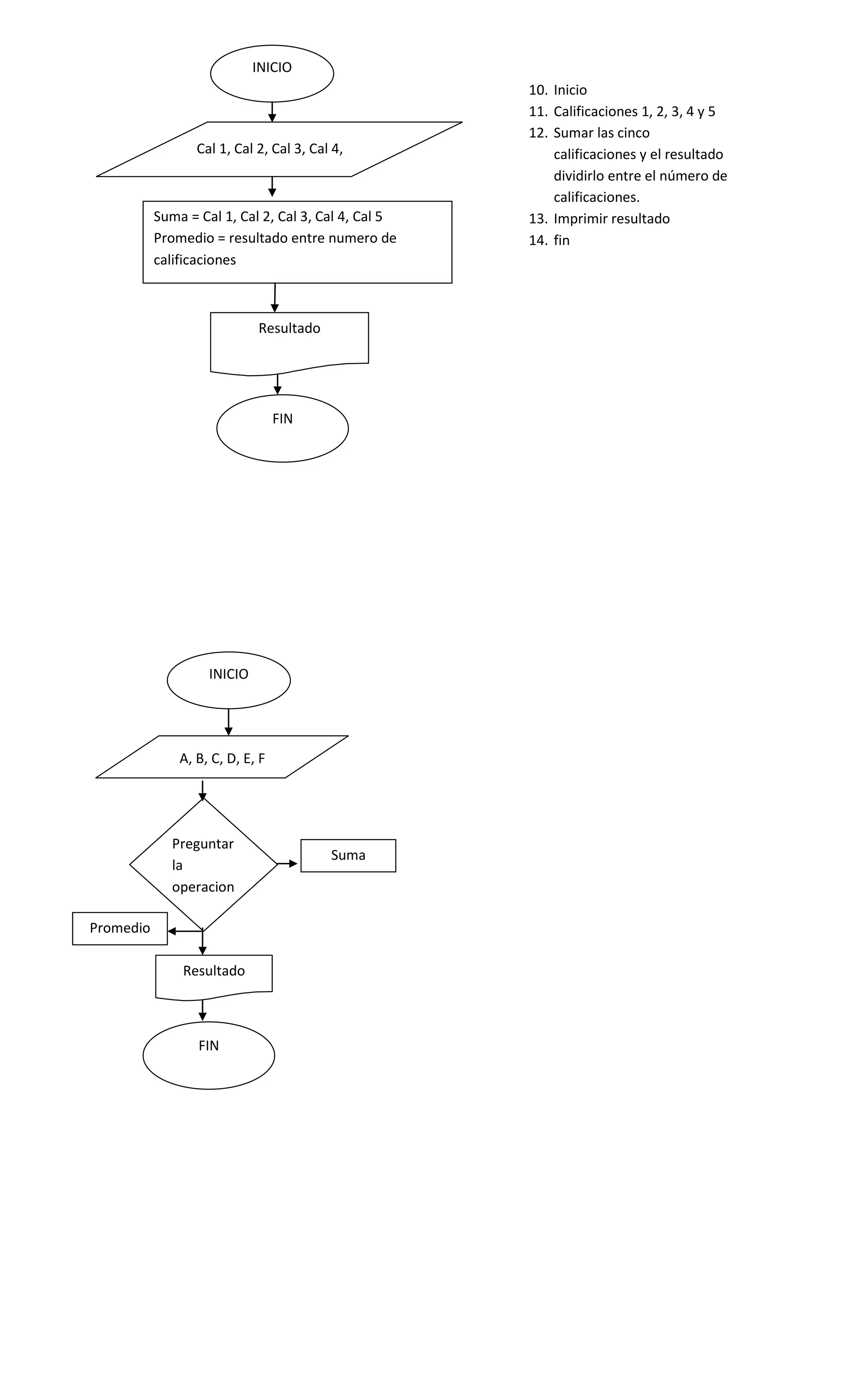
INICIO
                                                      10. Inicio
                                                      11. Calificaciones 1, 2, 3, 4 y 5
                                                      12. Sumar las cinco
                  Cal 1, Cal 2, Cal 3, Cal 4,             calificaciones y el resultado
                  Cal 5                                   dividirlo entre el número de
                                                          calificaciones.
           Suma = Cal 1, Cal 2, Cal 3, Cal 4, Cal 5   13. Imprimir resultado
           Promedio = resultado entre numero de       14. fin
           calificaciones



                             Resultado




                                  FIN




                    INICIO




               A, B, C, D, E, F




              Preguntar
                                          Suma
              la
              operacion

Promedio

               Resultado



                  FIN

Algoritmos y diagramas1

  • 1.
    INICIO 1. Inicio 2. Buscar los ingredientes Buscar ingredientes 3. Poner los ingredientes en orden 4. Fin Pan, mayonesa, frijoles, pollo, lechuga, jitomate y el otro pan FIN INICIO 5. Inicio Formula 6. Escribir la formula 7. Hacer las operaciones 8. Imprimir resultado Realizar las operaciones 9. Fin Resultado FIN
  • 2.
    INICIO 1. Inicio 2. Buscar los ingredientes 3. Mezclar los primeros Buscar ingredientes ingredientes 4. Agregar huevos 5. Agregar leche y mantequilla Mezclar en un recipiente harina, 6. No dejar de batir azúcar y polvo para hornear 7. Dejar reposar la masa 8. Preparar el molde Agregar huevos 9. Calentar el horno 10. Meter el pastel en el horno Agregar leche y mantequilla 11. Vigilar el pastel 12. Sacar el pastel del horno No dejar de batir 13. Decorarlo 14. Fin Dejar reposar la masa Preparar el molde para hornear el pastel Calentar el horno Meter el pastel en el horno Vigilar el pastel NO ¿Ya pasaron 45 minutos? SI Sacar el pastel del horno Decorarlo FIN INICIO 1. Inicio A, B, C, D 2. Escribir A, B, C, D 3. Imprimir los datos en orden D, C, B, A invertido 4. Fin FIN
  • 3.
    INICIO 5. Inicio 6. Se saben 5 calificaciones Cal 1, Cal 2, Cal 3, 7. Para obtener el promedio se Cal 4, Cal 5 suman las cinco calificaciones y se dividen entre el número de Prom = (Cal1+Cal2+Cal3+Cal4+Cal5) / 5 calificaciones 8. Se imprime el resultado 9. Fin Resultado FIN INICIO 10. Inicio 11. Escribir A, B, C, D Leer Nº 1 y Nº 2 12. Imprimir los datos en orden invertido 13. Fin NO Nº 1 > Nº 2 Nº 2 es el mayor Nº 1 es el mayor FIN
  • 4.
    INICIO 14. Iniciose tiene las variables A, A, B, C ByC 15. Se le asigna un valor a cada variable: A= 6 B=4 A=6 C = 10 B=4 C = 10 16. Preguntar si B = 4 es el valor menor (SI o NO) B = 4 ¿es 17. B = 4 = < el valor NO 18. Fin menor? SI B=4=< FIN INICIO Base, altura 15. Inicio 16. Se tiene: base y altura A= b * h / 2 17. Se realizan las operaciones según la fórmula (A= Base * altura / 2) A 18. Se imprime resultado 19. Fin FIN
  • 5.
    INICIO Pastel de chocolate Revisarlo cada 5 hornearlo minutos Sacar del horno FIN
  • 6.
    INICIO 10. Inicio 11. Calificaciones 1, 2, 3, 4 y 5 12. Sumar las cinco Cal 1, Cal 2, Cal 3, Cal 4, calificaciones y el resultado Cal 5 dividirlo entre el número de calificaciones. Suma = Cal 1, Cal 2, Cal 3, Cal 4, Cal 5 13. Imprimir resultado Promedio = resultado entre numero de 14. fin calificaciones Resultado FIN INICIO A, B, C, D, E, F Preguntar Suma la operacion Promedio Resultado FIN