Laboratorio III

        Integrantes:

            -   Carolina Cárdenas D.
            -   AgnesHaase G.
            -   Carla Rojas P.

        Asignatura: Sistemas de
        Información Administrativo I.

        Profesor Responsable: Sr. Cristian
        Salazar.

        Ayudante: José Luis Carrasco.

        Fecha de entrega:22 de noviembre
        de 2012.
Ejercicios

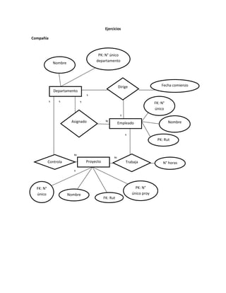
Compañía



                                         PK: N° único
                                        departamento
               Nombre




                                                        Dirige                    Fecha comienzo
               Departamento
                                   1
           1     1             1                                              FK: N°
                                                                              único
                                                         1
                         Asignado              N        Empleado                       Nombre


                                                             1
                                                                               PK: Rut


                           N
                                                    N
           Controla                Proyecto                  Trabaja               N° horas

                          1



  FK: N°                                                           PK: N°
  único                 Nombre                                   único proy
                                              FK: Rut
Diario



                         PK: N° Edición                                                  FK: N° Edición
   Fecha
                                                                    PK: Nombre

                                      1                         N
             Edición                       Se Separa                               Secciones



                                                                               1


                                                                                   Se Separan


              Autor

                                                                       N
                             1                     FK: Nombre

                                                                                      Páginas
             Se Separan                            PK: Número


                                                                           1
                         N

                                       N
             Artículos
                                                                                    Se Dividen



PK: Nombre                       FK: RUN


             FK: Número
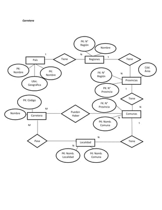
Carretera




                                                       PK: N°
                                                       Región
                                                                           Nombre

                             1                         N
                                                                                1
                  País                Tiene                     Regiones                       Tiene


   PK:                                                                                                          Cód.
 Nombre                        PK:                                                                              Área
                                                                      FK: N°               N
                             Nombre                                   Región
               Ubic.                                                                           Provincias
             Geográfica
                                                                            PK: N°             1
                                                                           Provincia

                                                                                                   Tiene
         PK: Código
                                                                        FK: N°
                                                                       Provincia                            N
                             M
Nombre                                        Pueden
                                                                                               Comunas
                 Carretera                     Haber
                                                                                       N
                                                                       PK: Nomb.
                                                                                                            1
             M                                                          Comuna



                                                                      N
                     Pasa                          Localidad                                       Tiene
                                              N

                                      PK: Nomb.                 FK: Nomb.
                                      Localidad                  Comuna
PK: Rut
                                                                                                                  Cliente
               6. Centro Comercial
                                                                                                                                      Nombre



                                                                                                             1                                 Ciudad
                                                                                                                   Clientes
                      Atiende


PK: Rut                                                                                                                                 Dirección
                                                                FK: Rut                   PK: N°
 vend                                                            vend                     venta

                     1                                                                                                                Fono
                                         1
                    vendedores                        Tiene                 Ventas                   Tiene

                                                                   N
                             1                                                        1
  Nombre                                N° vend                                                     Precio
                                                                                                    venta


                                                      FK: Rut
                                                       vend                   Tiene
                   Vende                                                                                     FK: Rut
                                                                                                              prov.

                                                   PK: N°                            N
                                                   venta


                                                                  N
                                                                            Producto
    PK: Rut                                                 N
     prov.                               Suministran                                                                                            FK: Rut
                                                                                      1              PK:                    Número               Jefe
                                 1                                                                 Nombre
                                                                                                    dept
                                     Proveedores
                                                                 Precio
    Nombre                                                      Compra
                                                                                                                                                          Stock



          Número                                                                                             1         Departamento
                                                                          Pertenece



                                                                                                                          N




                                        Jefes               1                                                                 Tiene




                   PK: Rut
                                                       Nombre
                    Jefe

Laboratorio 3

  • 1.
    Laboratorio III Integrantes: - Carolina Cárdenas D. - AgnesHaase G. - Carla Rojas P. Asignatura: Sistemas de Información Administrativo I. Profesor Responsable: Sr. Cristian Salazar. Ayudante: José Luis Carrasco. Fecha de entrega:22 de noviembre de 2012.
  • 2.
    Ejercicios Compañía PK: N° único departamento Nombre Dirige Fecha comienzo Departamento 1 1 1 1 FK: N° único 1 Asignado N Empleado Nombre 1 PK: Rut N N Controla Proyecto Trabaja N° horas 1 FK: N° PK: N° único Nombre único proy FK: Rut
  • 3.
    Diario PK: N° Edición FK: N° Edición Fecha PK: Nombre 1 N Edición Se Separa Secciones 1 Se Separan Autor N 1 FK: Nombre Páginas Se Separan PK: Número 1 N N Artículos Se Dividen PK: Nombre FK: RUN FK: Número
  • 4.
    Carretera PK: N° Región Nombre 1 N 1 País Tiene Regiones Tiene PK: Cód. Nombre PK: Área FK: N° N Nombre Región Ubic. Provincias Geográfica PK: N° 1 Provincia Tiene PK: Código FK: N° Provincia N M Nombre Pueden Comunas Carretera Haber N PK: Nomb. 1 M Comuna N Pasa Localidad Tiene N PK: Nomb. FK: Nomb. Localidad Comuna
  • 5.
    PK: Rut Cliente 6. Centro Comercial Nombre 1 Ciudad Clientes Atiende PK: Rut Dirección FK: Rut PK: N° vend vend venta 1 Fono 1 vendedores Tiene Ventas Tiene N 1 1 Nombre N° vend Precio venta FK: Rut vend Tiene Vende FK: Rut prov. PK: N° N venta N Producto PK: Rut N prov. Suministran FK: Rut 1 PK: Número Jefe 1 Nombre dept Proveedores Precio Nombre Compra Stock Número 1 Departamento Pertenece N Jefes 1 Tiene PK: Rut Nombre Jefe