Laboratorio 2 - Ayudantía


                  Nombre:
          Ninoska Altamirano Pichún
              Catalina Cárdenas

                 Ayudante:
            José Luis Carrasco V




      Valdivia, 22 de Noviembre de 2012.-
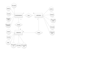
PK:id_dpto


   nombre
                                                                                       nombre



                                                    1                  N
   N_unico
                                                                                        direccion
                          DEPARTAMENTOS                        tiene       EMPLEADOS


  Empleado_
                                            1                               1
    dirige                                                                               PK:rut_empl
                                                                                             eado



Fecha_inicio_                   controla
  empleado
                                                                                        FK:id_dpto

                                           N

   nombre                                           N                                  N_hora_pro
                               PROYECTOS                                    trabaja
                                                                                         yecto



   N_unico




    lugar

                PK:id_proyec                    FK:rut_emple
                               Fk:id_dpto
                     to                              ado
FK:id_secc
                                                                                                                         iones
                                                           PK:id_secc
                                              nombre         iones          FK:id_edici
                                                                               ones


                                                                                                                               PK:id_pagi
PK:id_edici                                                                                                                        na
   ones
                          1               N                             1                         N
              EDICIONES       Se divide                SECCIONES                      Se divide       PAGINAS

                                                                                                                               N_pagina
  nombre
                                                                                                       1




                                                                                                      Se divide




                                                                                                                               nombre
                                                                                                        N


                                                                                                      ARTICULOS                 autor



                                                                                                                                    PK:id_artic
                                                                                                                                       ulos
                                                                                                                  FK:id_pagi
                                                                                                                      na
PK:id_car
                                                          nombre
                                                                          retera



                                                                                                                               nombre

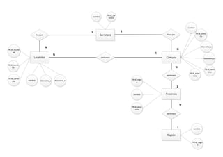
                                                          1                          1
                                                                                                            Pasa por                    PK:id_comu
                         Pasa por                              Carretera                                                                     na




                                    N                                                                                                         Kilometro_s
PK:id_localid                                                                                                          N
     ad                                                                                                1
                                            N
                    Localidad                                      pertenece                               Comuna                                Kilometro_e


FK:id_comu
     na                                                                                                                N
                                                                                                                                                  FK:id_carre
                                                                                                                                                      tera
                                                                                                                                FK:id_provi
                                                                                                           pertenece                ncia
FK:id_carret                                                                             FK:id_regio
     era        nombre        Kilometro_s   Kilometro_e
                                                                                              n

                                                                                                                       1

                                                                                          nombre           Provincia


                                                                                                                           N
                                                                                         PK:id_provi
                                                                                             ncia
                                                                                                           pertenece




                                                                                                                       1
                                                                                                                                   nombre


                                                                                                            Región

                                                                                                                                   PK:id_regio
                                                                                                                                        n
PK:id_dpto                      nombre
                                                                                                                                          Jefe_dpto

                                                                                                                                                                                                               PK:rut_ven
                                                                                                                                                                                                                 dedor
      PK:rut_jefe

                                                       1                                      N
                                Jefe                             Esta a cargo                        Departamentos                                  FK:rut_jefe                   Vendedores
      nombre                                                                                                                                                                                                    nombre

                                                                                                          1                                                                       1


                                                                            descipcion
                                                              PK:id_prod                                                                   FK:rut_ven
                                                                                                          pertenece                          dedor
                                                                 ucto


                                                           precio                                         N                                          FK:id_dpto

                                                                                                                                   N
PK:rut_cliente
                                                                                                          Producto                                                                    vende
                                                                            existencias
                           Clientes                                                                                                                                                                                                       PK:rut_prov
                                                1                                                             1                1
                                                                                                                                                                                                                                             eedor
  nombre
                                                                      genera
                                                                                                                                                                  tiene
                            ciudad                                                                                                                                                                                                          nombre
                                                                                                                                                                                               genera                       Proveedores
direccion                                                                                                                                                                                                          1
                                                                     N                                                                                     N
                    fono
                                                                                          N
                                       PK:id_pro                    Detalle de                                                                              Detalle de
                                         ducto                                                                    tiene
                                                                     Ventas                                                                                 Compras           N


                                                                                                                                                                                                  FK:id_prod
                               FK:id_prod
                                                                                                                                                                                                     ucto
                                  ucto
                                                                                                                                       cantidad
                                                                                                  valor
                                                                                                                                                               PK:rut_prov                    PK:id_prod
                                                                                                                                                  valor           eedor      FK:rut_prov         ucto
                               PK:rut_cliente                       FK:rut_clie cantidad
                                                                        nte                                                                                                     eedor
                                                FK:rut_cliente

Laboratorio N° 3

  • 1.
    Laboratorio 2 -Ayudantía Nombre: Ninoska Altamirano Pichún Catalina Cárdenas Ayudante: José Luis Carrasco V Valdivia, 22 de Noviembre de 2012.-
  • 2.
    PK:id_dpto nombre nombre 1 N N_unico direccion DEPARTAMENTOS tiene EMPLEADOS Empleado_ 1 1 dirige PK:rut_empl eado Fecha_inicio_ controla empleado FK:id_dpto N nombre N N_hora_pro PROYECTOS trabaja yecto N_unico lugar PK:id_proyec FK:rut_emple Fk:id_dpto to ado
  • 3.
    FK:id_secc iones PK:id_secc nombre iones FK:id_edici ones PK:id_pagi PK:id_edici na ones 1 N 1 N EDICIONES Se divide SECCIONES Se divide PAGINAS N_pagina nombre 1 Se divide nombre N ARTICULOS autor PK:id_artic ulos FK:id_pagi na
  • 4.
    PK:id_car nombre retera nombre 1 1 Pasa por PK:id_comu Pasa por Carretera na N Kilometro_s PK:id_localid N ad 1 N Localidad pertenece Comuna Kilometro_e FK:id_comu na N FK:id_carre tera FK:id_provi pertenece ncia FK:id_carret FK:id_regio era nombre Kilometro_s Kilometro_e n 1 nombre Provincia N PK:id_provi ncia pertenece 1 nombre Región PK:id_regio n
  • 5.
    PK:id_dpto nombre Jefe_dpto PK:rut_ven dedor PK:rut_jefe 1 N Jefe Esta a cargo Departamentos FK:rut_jefe Vendedores nombre nombre 1 1 descipcion PK:id_prod FK:rut_ven pertenece dedor ucto precio N FK:id_dpto N PK:rut_cliente Producto vende existencias Clientes PK:rut_prov 1 1 1 eedor nombre genera tiene ciudad nombre genera Proveedores direccion 1 N N fono N PK:id_pro Detalle de Detalle de ducto tiene Ventas Compras N FK:id_prod FK:id_prod ucto ucto cantidad valor PK:rut_prov PK:id_prod valor eedor FK:rut_prov ucto PK:rut_cliente FK:rut_clie cantidad nte eedor FK:rut_cliente