MANUAL COMANDOS TECLADO
WINDOWS 10
P R E S E N T A
SERGIO ALEJANDRO PARRA ARANGO
INSTRUCTOR: Ing. Fernando Forero Gómez
INSTITUCION: Servicio Nacional De Aprendizaje
Contenido
INTRODUCCION .................................................................................................... 2
OBJETIVO............................................................................................................... 2
RESPONSABLES DE CADA ACCIÓN A REALIZARSE......................................... 2
PARTES DEL TECLADO ........................................................................................ 3
Teclas de función:................................................................................................ 3
Teclado alfanumérico: ......................................................................................... 3
Teclas de control: ................................................................................................ 3
Teclado numérico: ............................................................................................... 4
COMANDOS ........................................................................................................... 4
DIAGRAMAS DE FLUJO ...................................................................................... 39
INTRODUCCION
El presente manual es un trabajo para recibir el titulo de Técnico en sistemas
cursado en el Sistema Nacional de Aprendizaje (SENA) es un manual que trata
de los comandos mas usados en el respectivo sistema operativo que uno posea
en mi caso Windows 10.
OBJETIVO
Es conocer los comandos más comunes a través de la realización de este manual
con el soporte de una guía dada por el instructor.
RESPONSABLES DE CADA ACCIÓN A REALIZARSE
Como técnicos en sistemas es nuestra responsabilidad facilitar el trabajo de la
persona a la que le estemos trabajando para esto debemos ser técnicos y conocer
sobre los comandos de los teclados ya que esto también facilitando nuestro
trabajo o algunas tareas que realicemos.
PARTES DEL TECLADO
Teclas de función: En informática, una tecla de función es una tecla en la primera
línea de un teclado de computadora, que puede ser programada para que el
sistema operativo o un determinado programa o aplicación realice ciertas
acciones. En muchos equipos, algunas teclas de función tienen usos
predeterminados en el arranque.
Teclado alfanumérico: Un teclado alfanumérico es aquel que contiene números y
letras en las mismas teclas. Generalmente se encuentran en teléfonos y celulares.
También pueden aparecer en computadoras portátiles, cajeros automáticos o
cualquier dispositivo en el que los números y las letras sean igualmente
necesarias.
Teclas de control: En informática, una tecla Control es una tecla modificadora que,
cuando se pulsa en conjunción con otra tecla, realiza una operación especial (por
ejemplo, Ctrl+Alt+Supr); como la tecla Shift, la tecla Control raramente tiene
alguna función cuando se usa.
Teclado numérico: El teclado numérico es el conjunto de teclas de un teclado de
computadora que hace referencia a los números, operaciones aritméticas, comas y
otras teclas, como otra tecla Enter y el Num Lock. Es similar a una típica calculadora.
COMANDOS
Tabulador
Te permite desplazarte de un objeto a otro o avanzar 5 caracteres, según la tarea
que estés realizando.
Shift, mayúsc o tecla de las mayúsculas para teclear una letra mayúscula,
presiona la tecla shift al mismo tiempo que la tecla de la letra. Al presionar shift al
mismo tiempo que una tecla que no corresponde a una letra verás aparecer el
carácter que está en la parte superior de la tecla en cuestión.
Impr pant (imprimir pantalla)
Esta tecla te permite obtener imágenes de la pantalla completa.
Tecla windows+abajo
Minimizar el tamaño o la aplicación.
Tecla windows+arriba
Abrir aplicación, maximizar tamaño.
Tecla windows+s
Inicia Cortana lista para recibir órdenes escritas.
Tecla windows+i
Abre la página de ajustes de Windows.
Tecla windows+x
Abre el menú contextual del botón de inicio (acceso rápido a funciones).
Tecla windows+m
Temporalmente esconde todas las aplicaciones para mostrar el escritorio (teniendo
presionado Windows).
Tecla windows+d
Minimizar todas las aplicaciones para ir directamente al escritorio.
Tecla windows+l
Bloquear tu pc e ir a la ventana de bloqueo.
Tecla windows+e
Abrir el explorador de archivos.
Alt+tab
Cambiar de ventana (mantén presionado alt mientras presionas tab para elegir
visualmente a cuál ventana dirigirte).
Alt gr+tab
Muestra las ventanas abiertas hasta escoger una opción (enter).
Alt+f4
Cerrar la ventana actual.
Tecla windows+t
Cambiar de aplicación entre las que se encuentran en la barra de tareas (presiona
enter para elegir).
Tecla windows+cualquier tecla numeral
Abrir la aplicación de tu barra de tareas ubicada en esa posición.
F1
Abre ventana de ayuda de las aplicaciones.
Ctrl+b
Activa la ventana de búsqueda.
Ctrl+c
Copia el elemento seleccionado.
Ctrl+x
Corta el elemento seleccionado.
Ctrl+v
Pega el elemento seleccionado.
Ctrl+g
Guardar el archivo.
Ctrl+u
Abre un nuevo archivo.
Ctrl+p
Ingresa al menú de impresión.
Ctrl+z
Deshacer la última opción.
}
Ctrl+esc
Presenta el menú de inicio.
F5
Actualiza el contenido de la pantalla en los exploradores.
F5 (Word)
Manda a la opción de: buscar y reemplazar.
F5 (PowerPoint)
Inicia la presentación de diapositivas.
Ctrl+n
Coloca la palabra seleccionada en negrilla.
Si se activa esta opción antes de escribir, la siguiente palabra será escrita en
negrilla.
Se debe repetir esta función para desactivar.
Ctrl+k
Coloca la palabra seleccionada en cursiva.
Si se activa esta opción antes de escribir, la siguiente palabra será escrita en
cursiva.
Se debe repetir esta función para desactivar.
Ctrl+s
Coloca la palabra seleccionada con un subrayado.
Si se activa esta opción antes de escribir, la siguiente palabra será escrita con un
subrayado.
Se debe repetir esta función para desactivar.
Ctrl+t (Word)
Aplica la alineación centrada al texto seleccionado.
Ctrl+j
Permite justificar el texto (distribuye el texto de forma homogénea entre las
márgenes).
Ctrl+d
Aplica la alineación derecha al texto seleccionado.
Ctrl+q
Aplica alineación a la izquierda al texto seleccionado.
Ctrl+m (PowerPoint)
Selecciona una nueva diapositiva.
Ctrl+m (Word)
Nos manda a la opción de fuente.
Ctrl+shift+esc
Abrir el administrador de tareas de Windows.
Tecla windows+r
Abrir la caja de diálogo “ejecutar”.
Shift+borrar
Borrar archivos permanentemente sin enviarlos a la papelera de reciclaje.
Alt+enter
Mostrar las propiedades del artículo seleccionado.
Tecla windows+u
Abrir el centro de acceso fácil.
Tecla windows+impr pant
Tomar una captura de pantalla y enviarla directo a tu carpeta de imágenes.
Tecla windows+p
Cambiar entre modo de pantalla secundaria (si tienes otro monitor conectado).
Tecla windows+tecla de “mas”
Ampliar o acercar la pantalla usando la lupa virtual.
Tecla windows+tecla de “menos”
Alejar o disminuir la pantalla usando la lupa virtual.
Ctrl+e
Seleccionar toda la pantalla.
Ctrl+h
Abrir el historial del navegador.
Ctrl+a
Abre un documento existente.
Re pag (regresar página)
Hace que el cursor retroceda una página o hasta el principio de la página si se
trata de un documento corto.
Av pag (avanzar página)
Hace que el cursor avance una página o hasta el final de la página si se trata de
un documento corto.
Inicio
Coloca el cursor al inicio de la línea en la que se encuentre.
Fin
Coloca el cursor al final de la línea en la que se encuentre.
Ctrl+f
Abre la barra de búsqueda en el explorador.
Ctrl+t
Abre nueva pestaña en el explorador.
Ctrl+n
Abre nueva página en el explorador.
Ctrl+d
Añadir a favoritos en el explorador.
Ctrl+l (PowerPoint)
Buscar y reemplazar.
Ctrl+(numero)
Cambia la página del explorador dependiendo del orden.
F7
Hace revisión ortográfica del texto.
F12
Opción para guardar el trabajo: “guardar como”.
Alt+espacio:
Muestra el menú sistema de la ventana principal (desde el menú sistema se puede
restaurar, mover, cambiar el tamaño, minimizar, maximizar o cerrar la ventana)
CTRL + Shift + T
Abrir última pestaña cerrada
CTRL + J
Ir a la carpeta de descargas en el explorador.
CTRL + SHIFT + N
Crea una nueva carpeta en el directorio
Ctrl + W
Cierra la pestaña actual
Ctrl + Rueda del ratón
tamaño de la fuente más grande o más pequeño.
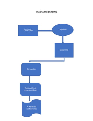
DIAGRAMAS DE FLUJO
PORTADA Objetivos
Desarrollo
Comandos
Explicación de
como se utilizan
A través de
ilustraciones

Manual comandos teclado

  • 1.
    MANUAL COMANDOS TECLADO WINDOWS10 P R E S E N T A SERGIO ALEJANDRO PARRA ARANGO INSTRUCTOR: Ing. Fernando Forero Gómez INSTITUCION: Servicio Nacional De Aprendizaje
  • 2.
    Contenido INTRODUCCION .................................................................................................... 2 OBJETIVO...............................................................................................................2 RESPONSABLES DE CADA ACCIÓN A REALIZARSE......................................... 2 PARTES DEL TECLADO ........................................................................................ 3 Teclas de función:................................................................................................ 3 Teclado alfanumérico: ......................................................................................... 3 Teclas de control: ................................................................................................ 3 Teclado numérico: ............................................................................................... 4 COMANDOS ........................................................................................................... 4 DIAGRAMAS DE FLUJO ...................................................................................... 39 INTRODUCCION El presente manual es un trabajo para recibir el titulo de Técnico en sistemas cursado en el Sistema Nacional de Aprendizaje (SENA) es un manual que trata de los comandos mas usados en el respectivo sistema operativo que uno posea en mi caso Windows 10. OBJETIVO Es conocer los comandos más comunes a través de la realización de este manual con el soporte de una guía dada por el instructor. RESPONSABLES DE CADA ACCIÓN A REALIZARSE Como técnicos en sistemas es nuestra responsabilidad facilitar el trabajo de la persona a la que le estemos trabajando para esto debemos ser técnicos y conocer sobre los comandos de los teclados ya que esto también facilitando nuestro trabajo o algunas tareas que realicemos.
  • 3.
    PARTES DEL TECLADO Teclasde función: En informática, una tecla de función es una tecla en la primera línea de un teclado de computadora, que puede ser programada para que el sistema operativo o un determinado programa o aplicación realice ciertas acciones. En muchos equipos, algunas teclas de función tienen usos predeterminados en el arranque. Teclado alfanumérico: Un teclado alfanumérico es aquel que contiene números y letras en las mismas teclas. Generalmente se encuentran en teléfonos y celulares. También pueden aparecer en computadoras portátiles, cajeros automáticos o cualquier dispositivo en el que los números y las letras sean igualmente necesarias. Teclas de control: En informática, una tecla Control es una tecla modificadora que, cuando se pulsa en conjunción con otra tecla, realiza una operación especial (por ejemplo, Ctrl+Alt+Supr); como la tecla Shift, la tecla Control raramente tiene alguna función cuando se usa.
  • 4.
    Teclado numérico: Elteclado numérico es el conjunto de teclas de un teclado de computadora que hace referencia a los números, operaciones aritméticas, comas y otras teclas, como otra tecla Enter y el Num Lock. Es similar a una típica calculadora. COMANDOS Tabulador Te permite desplazarte de un objeto a otro o avanzar 5 caracteres, según la tarea que estés realizando. Shift, mayúsc o tecla de las mayúsculas para teclear una letra mayúscula, presiona la tecla shift al mismo tiempo que la tecla de la letra. Al presionar shift al mismo tiempo que una tecla que no corresponde a una letra verás aparecer el carácter que está en la parte superior de la tecla en cuestión.
  • 5.
    Impr pant (imprimirpantalla) Esta tecla te permite obtener imágenes de la pantalla completa.
  • 6.
    Tecla windows+abajo Minimizar eltamaño o la aplicación. Tecla windows+arriba Abrir aplicación, maximizar tamaño.
  • 7.
    Tecla windows+s Inicia Cortanalista para recibir órdenes escritas.
  • 8.
    Tecla windows+i Abre lapágina de ajustes de Windows. Tecla windows+x Abre el menú contextual del botón de inicio (acceso rápido a funciones).
  • 9.
    Tecla windows+m Temporalmente escondetodas las aplicaciones para mostrar el escritorio (teniendo presionado Windows). Tecla windows+d Minimizar todas las aplicaciones para ir directamente al escritorio.
  • 10.
    Tecla windows+l Bloquear tupc e ir a la ventana de bloqueo. Tecla windows+e Abrir el explorador de archivos.
  • 11.
    Alt+tab Cambiar de ventana(mantén presionado alt mientras presionas tab para elegir visualmente a cuál ventana dirigirte). Alt gr+tab Muestra las ventanas abiertas hasta escoger una opción (enter).
  • 12.
    Alt+f4 Cerrar la ventanaactual. Tecla windows+t Cambiar de aplicación entre las que se encuentran en la barra de tareas (presiona enter para elegir).
  • 13.
    Tecla windows+cualquier teclanumeral Abrir la aplicación de tu barra de tareas ubicada en esa posición. F1 Abre ventana de ayuda de las aplicaciones.
  • 14.
  • 15.
    Ctrl+c Copia el elementoseleccionado. Ctrl+x Corta el elemento seleccionado. Ctrl+v Pega el elemento seleccionado.
  • 16.
  • 17.
    Ctrl+p Ingresa al menúde impresión. Ctrl+z Deshacer la última opción. }
  • 18.
    Ctrl+esc Presenta el menúde inicio. F5 Actualiza el contenido de la pantalla en los exploradores.
  • 19.
    F5 (Word) Manda ala opción de: buscar y reemplazar. F5 (PowerPoint) Inicia la presentación de diapositivas.
  • 20.
    Ctrl+n Coloca la palabraseleccionada en negrilla. Si se activa esta opción antes de escribir, la siguiente palabra será escrita en negrilla. Se debe repetir esta función para desactivar. Ctrl+k Coloca la palabra seleccionada en cursiva. Si se activa esta opción antes de escribir, la siguiente palabra será escrita en cursiva. Se debe repetir esta función para desactivar.
  • 21.
    Ctrl+s Coloca la palabraseleccionada con un subrayado. Si se activa esta opción antes de escribir, la siguiente palabra será escrita con un subrayado. Se debe repetir esta función para desactivar. Ctrl+t (Word) Aplica la alineación centrada al texto seleccionado.
  • 22.
    Ctrl+j Permite justificar eltexto (distribuye el texto de forma homogénea entre las márgenes). Ctrl+d Aplica la alineación derecha al texto seleccionado.
  • 23.
    Ctrl+q Aplica alineación ala izquierda al texto seleccionado. Ctrl+m (PowerPoint) Selecciona una nueva diapositiva.
  • 24.
    Ctrl+m (Word) Nos mandaa la opción de fuente. Ctrl+shift+esc Abrir el administrador de tareas de Windows.
  • 25.
    Tecla windows+r Abrir lacaja de diálogo “ejecutar”. Shift+borrar Borrar archivos permanentemente sin enviarlos a la papelera de reciclaje.
  • 26.
    Alt+enter Mostrar las propiedadesdel artículo seleccionado. Tecla windows+u Abrir el centro de acceso fácil.
  • 27.
    Tecla windows+impr pant Tomaruna captura de pantalla y enviarla directo a tu carpeta de imágenes. Tecla windows+p Cambiar entre modo de pantalla secundaria (si tienes otro monitor conectado).
  • 28.
    Tecla windows+tecla de“mas” Ampliar o acercar la pantalla usando la lupa virtual. Tecla windows+tecla de “menos” Alejar o disminuir la pantalla usando la lupa virtual. Ctrl+e Seleccionar toda la pantalla.
  • 29.
    Ctrl+h Abrir el historialdel navegador. Ctrl+a Abre un documento existente.
  • 30.
    Re pag (regresarpágina) Hace que el cursor retroceda una página o hasta el principio de la página si se trata de un documento corto. Av pag (avanzar página) Hace que el cursor avance una página o hasta el final de la página si se trata de un documento corto.
  • 31.
    Inicio Coloca el cursoral inicio de la línea en la que se encuentre. Fin Coloca el cursor al final de la línea en la que se encuentre.
  • 32.
    Ctrl+f Abre la barrade búsqueda en el explorador. Ctrl+t Abre nueva pestaña en el explorador.
  • 33.
    Ctrl+n Abre nueva páginaen el explorador. Ctrl+d Añadir a favoritos en el explorador.
  • 34.
    Ctrl+l (PowerPoint) Buscar yreemplazar. Ctrl+(numero) Cambia la página del explorador dependiendo del orden.
  • 35.
    F7 Hace revisión ortográficadel texto. F12 Opción para guardar el trabajo: “guardar como”. Alt+espacio: Muestra el menú sistema de la ventana principal (desde el menú sistema se puede restaurar, mover, cambiar el tamaño, minimizar, maximizar o cerrar la ventana)
  • 36.
    CTRL + Shift+ T Abrir última pestaña cerrada
  • 37.
    CTRL + J Ira la carpeta de descargas en el explorador. CTRL + SHIFT + N Crea una nueva carpeta en el directorio
  • 38.
    Ctrl + W Cierrala pestaña actual Ctrl + Rueda del ratón tamaño de la fuente más grande o más pequeño.
  • 39.
    DIAGRAMAS DE FLUJO PORTADAObjetivos Desarrollo Comandos Explicación de como se utilizan A través de ilustraciones