Incrustar presentación
Descargar para leer sin conexión

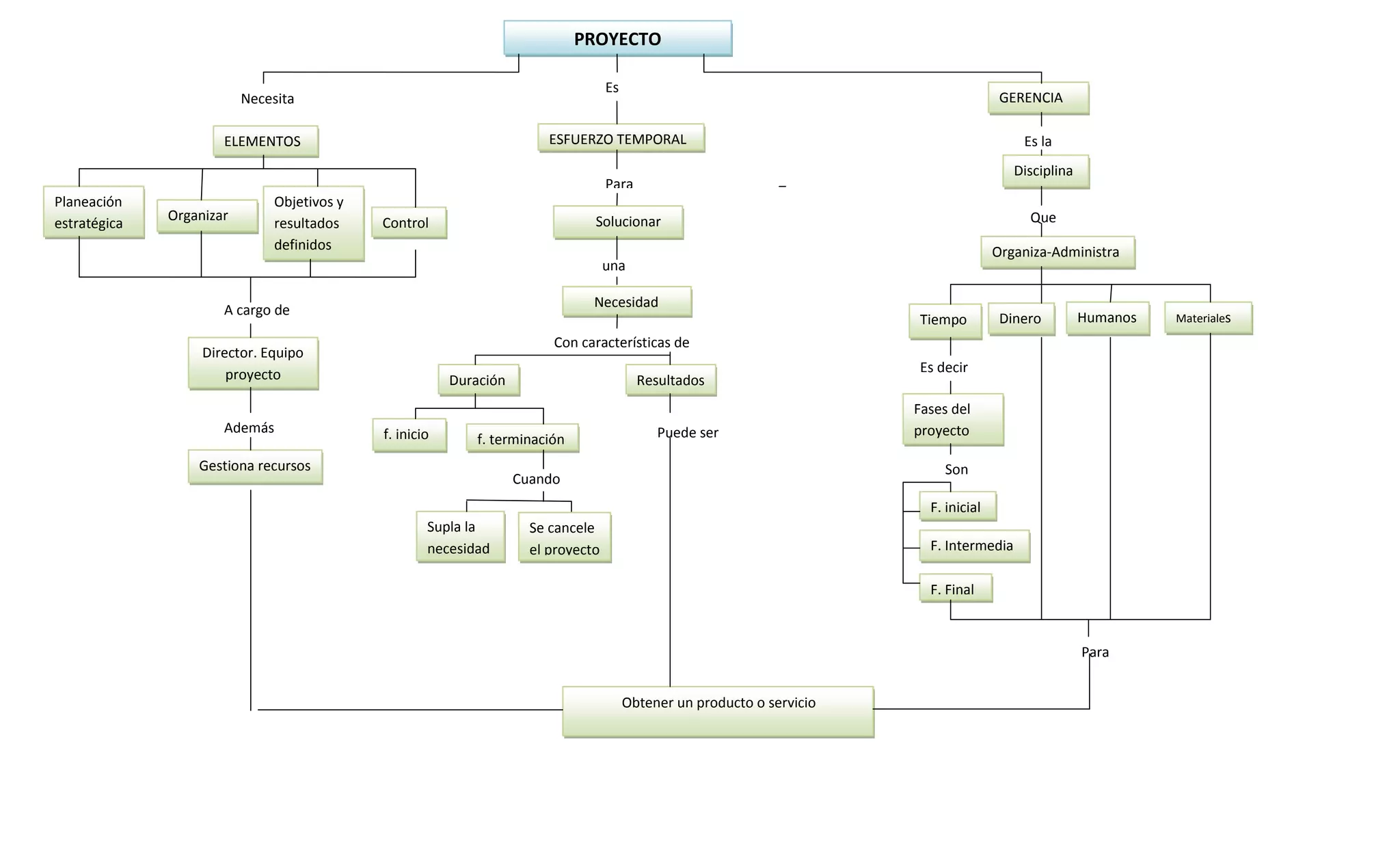
El documento describe los elementos clave de un proyecto, incluyendo la planeación estratégica, la organización de un director y equipo de proyecto, y la gestión de recursos humanos, materiales y financieros a lo largo de las distintas fases del proyecto, desde la fase inicial hasta la fase final, con el objetivo de suplir una necesidad y obtener un producto o servicio.
