Incrustar presentación
Descargar para leer sin conexión


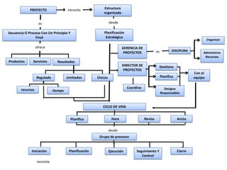
Este documento habla sobre la gerencia de proyectos y su ciclo de vida. La gerencia de proyectos necesita organizar, coordinar y gestionar un proyecto desde su iniciación, planificación, ejecución, seguimiento, control y cierre. Un proyecto es un proceso secuencial con un principio y final que ofrece servicios, productos o resultados limitados y únicos con recursos y tiempo regulados. La gerencia de proyectos requiere una estructura organizada y planificación estratégica.

