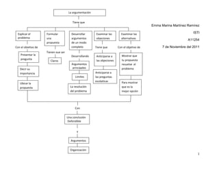
La argumentación


                                          Tiene que
                                                                                                Emma Marina Martínez Ramírez

  Explicar el        Formular            Desarrollar      Examinar las       Examinar las                                ISTI
  problema           una                 argumentos       objeciones         alternativas
                                                                                                                     A11254
                     propuesta           de un modo
Con el objetivo de   definitiva          completo         Tiene que        Con el objetivo de         7 de Noviembre del 2011
                     Tienen que ser
    Presentar la                         Desarrollando    Anticiparse a       Mostrar que
    pregunta                                              las objeciones      tu propuesta
                        Claros
                                         Argumentos                           resuelve el
   Decir su                               principales                         problema
   importancia                                            Anticiparse a
                                            Limites       las preguntas
                                                          escépticas          Para mostrar
   Ubicar la
   propuesta                            La resolución                         que es la
                                        del problema                          mejor opción




                                            Con


                                      Una conclusión
                                      Defendible


                                             Y

                                        Argumentos


                                        Organización
                                                                                                                            1
2

Mapa conceptual

  • 1.
    La argumentación Tiene que Emma Marina Martínez Ramírez Explicar el Formular Desarrollar Examinar las Examinar las ISTI problema una argumentos objeciones alternativas A11254 propuesta de un modo Con el objetivo de definitiva completo Tiene que Con el objetivo de 7 de Noviembre del 2011 Tienen que ser Presentar la Desarrollando Anticiparse a Mostrar que pregunta las objeciones tu propuesta Claros Argumentos resuelve el Decir su principales problema importancia Anticiparse a Limites las preguntas escépticas Para mostrar Ubicar la propuesta La resolución que es la del problema mejor opción Con Una conclusión Defendible Y Argumentos Organización 1
  • 2.