Incrustar presentación
Descargado 75 veces

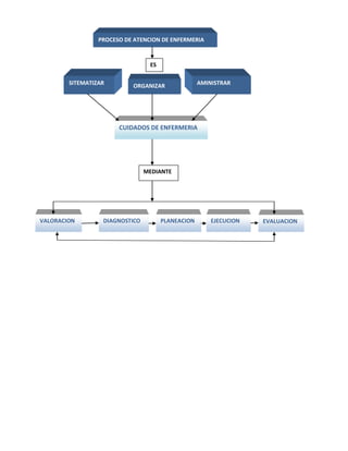
El documento describe el proceso de atención de enfermería que incluye valoración mediante cuidados de enfermería, evaluación, planeación, diagnóstico, ejecución, organización y sistematización para administrar de manera efectiva la atención del paciente.
