Descarga gratis durante 30 días
Iniciar sesión
Cargar
Idioma (ES)
Atención al cliente
Empresariales
Móvil
Redes sociales
Marketing
Tecnología
Arte y fotografía
Empleo
Diseño
Educación
Presentaciones y charlas públicas
Gobierno y org. sin ánimo de lucro
Atención sanitaria
Internet
Derecho
Liderazgo y gestión
Motor
Ingeniería
Software
Reclutamiento y RR. HH.
Venta al por menor
Ventas
Servicios
Ciencias
PYMES y liderazgo
Alimentación
Medio ambiente
Economía y finanzas
Datos y análisis
Relaciones con inversores
Deportes
Meditación
Noticias y política
Viajes
Desarrollo personal
Sector inmobiliario
Entretenimiento y humor
Salud y medicina
Dispositivos y hardware
Estilo de vida
Cambiar idioma
Idioma
English
Español
Português
Français
Deutsche
Cancelar
Guardar
Enviar búsqueda
ES
MR
Subido por
maritza isabel Marañon de la rosa
DOCX, PDF
74 vistas
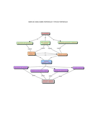
Mapa de ideas sobre portafolio
mapa de ideas de portafolio
Educación
◦
Leer más
0
Guardar
Compartir
Insertar
Incrustar presentación
Descargar
Descargar para leer sin conexión
1
/ 2
2
/ 2
Más contenido relacionado
PPTX
Mapa conceptual las tic en la educacion inicial
por
maritza isabel Marañon de la rosa
PPTX
Mapa conceptual de la nueva tecnologia las tic
por
maritza isabel Marañon de la rosa
DOCX
Mapa mental de la tecnología y la comunicación
por
maritza isabel Marañon de la rosa
DOCX
El skype como uso educativo
por
maritza isabel Marañon de la rosa
DOCX
El skype como uso educativo
por
maritza isabel Marañon de la rosa
DOCX
Trabajo de Escuela normal superior del distrito de barranquilla objetos audio
por
maritza isabel Marañon de la rosa
DOCX
Doc6
por
maritza isabel Marañon de la rosa
DOCX
De informatica lluminate
por
maritza isabel Marañon de la rosa
Mapa conceptual las tic en la educacion inicial
por
maritza isabel Marañon de la rosa
Mapa conceptual de la nueva tecnologia las tic
por
maritza isabel Marañon de la rosa
Mapa mental de la tecnología y la comunicación
por
maritza isabel Marañon de la rosa
El skype como uso educativo
por
maritza isabel Marañon de la rosa
El skype como uso educativo
por
maritza isabel Marañon de la rosa
Trabajo de Escuela normal superior del distrito de barranquilla objetos audio
por
maritza isabel Marañon de la rosa
Doc6
por
maritza isabel Marañon de la rosa
De informatica lluminate
por
maritza isabel Marañon de la rosa
Más de maritza isabel Marañon de la rosa
PPTX
Mapa conceptual de la historia de el internet
por
maritza isabel Marañon de la rosa
PPTX
Historias bíblicas para fortalecer el respeto y la
por
maritza isabel Marañon de la rosa
PPTX
Mapa conceptual de la historia de el internet
por
maritza isabel Marañon de la rosa
PPTX
Mapa conceptual de la nueva tecnologia las tic
por
maritza isabel Marañon de la rosa
DOCX
Mapa conceptual de jean piaget
por
maritza isabel Marañon de la rosa
DOCX
Signo linguistico
por
maritza isabel Marañon de la rosa
DOCX
Preguntas meta-cognitivas-de-la-meta-cognicion-se-explica-la-inportancia
por
maritza isabel Marañon de la rosa
DOCX
Mapa conceptual de jean piaget
por
maritza isabel Marañon de la rosa
DOCX
el ensayo de el video metacognicion y la hoja de presentacion
por
maritza isabel Marañon de la rosa
DOCX
Ectura critica plan de clase de los medio de comunicacion
por
maritza isabel Marañon de la rosa
DOCX
Plan clase
por
maritza isabel Marañon de la rosa
DOCX
Desarrollo de objeto de aprendizaje .
por
maritza isabel Marañon de la rosa
DOCX
Mapa conceptual-de-metacognicion
por
maritza isabel Marañon de la rosa
DOCX
Plan de clase de ciencias naturales
por
maritza isabel Marañon de la rosa
DOCX
Pensamiento critico
por
maritza isabel Marañon de la rosa
Mapa conceptual de la historia de el internet
por
maritza isabel Marañon de la rosa
Historias bíblicas para fortalecer el respeto y la
por
maritza isabel Marañon de la rosa
Mapa conceptual de la historia de el internet
por
maritza isabel Marañon de la rosa
Mapa conceptual de la nueva tecnologia las tic
por
maritza isabel Marañon de la rosa
Mapa conceptual de jean piaget
por
maritza isabel Marañon de la rosa
Signo linguistico
por
maritza isabel Marañon de la rosa
Preguntas meta-cognitivas-de-la-meta-cognicion-se-explica-la-inportancia
por
maritza isabel Marañon de la rosa
Mapa conceptual de jean piaget
por
maritza isabel Marañon de la rosa
el ensayo de el video metacognicion y la hoja de presentacion
por
maritza isabel Marañon de la rosa
Ectura critica plan de clase de los medio de comunicacion
por
maritza isabel Marañon de la rosa
Plan clase
por
maritza isabel Marañon de la rosa
Desarrollo de objeto de aprendizaje .
por
maritza isabel Marañon de la rosa
Mapa conceptual-de-metacognicion
por
maritza isabel Marañon de la rosa
Plan de clase de ciencias naturales
por
maritza isabel Marañon de la rosa
Pensamiento critico
por
maritza isabel Marañon de la rosa
Último
PDF
Enseñar a Investigar - Ricardo Sanchez Ccesa007.pdf
por
Demetrio Ccesa Rayme
PDF
Conflicto en las Aulas - Propuestas Educativas Ccesa007.pdf
por
Demetrio Ccesa Rayme
PDF
Serie Inteligencia Emocional - Proposito , Sentido y Pasion HBR Ccesa007.pdf
por
Demetrio Ccesa Rayme
PDF
La Innovacion en Educacion - Tricot Ccesa007.pdf
por
Demetrio Ccesa Rayme
PDF
Didáctica de las Matemáticas - Roanes Macías Ccesa007.pdf
por
Demetrio Ccesa Rayme
PDF
Técnicas de estudio eficaces con Notebook LM
por
AndinaVirtual
PDF
Inecuaciones Lineales y Cuadraticas X2 Ccesa007.pdf
por
Demetrio Ccesa Rayme
PDF
Como ganar amigos e influir en las personas - Dale Carnegie Ccesa007.pdf
por
Demetrio Ccesa Rayme
PDF
Plan de clase lección 3. Vida y muerte.pdf
por
Alejandrino Halire Ccahuana
PDF
Tutorial para obtener el número de IMSS para alumnos de CUValles - 2026A
por
veganet
PDF
EXAMINAOS SI ESTÁIS EN LA FE. Por Jonathan Bravo
por
Jonathan Bravo
PDF
La insoportable levedad del ser y los opuestos en la novela de Milan Kundera
por
Yanina Gallardo
PDF
Bosquejo lección 3. Esc. Sab. Vida y muerte.pdf
por
Alejandrino Halire Ccahuana
PDF
Aulas y Laboratorios para las materias de CUValles - 2026a
por
veganet
PDF
Tarea N°1: vocabulario ilustrativo de los conceptos básicos de las computadoras
por
nathalymartinez1892
PPTX
c2.hu2.p2.p4.Libertad y responsabilidad.pptx
por
Martín Ramírez
PDF
Cerámica: Fundamentos y Técnicas Artesanales
por
situkira
PPTX
c2.hu2.p2.p3.Las formas del poder...pptx
por
Martín Ramírez
PPTX
c5.ch2.p2.p6. Los liberales y los indígenas.pptx
por
Martín Ramírez
PPTX
c5.ch2.p2.p4. Las luchas obreras, campesinas y femeninas.pptx
por
Martín Ramírez
Enseñar a Investigar - Ricardo Sanchez Ccesa007.pdf
por
Demetrio Ccesa Rayme
Conflicto en las Aulas - Propuestas Educativas Ccesa007.pdf
por
Demetrio Ccesa Rayme
Serie Inteligencia Emocional - Proposito , Sentido y Pasion HBR Ccesa007.pdf
por
Demetrio Ccesa Rayme
La Innovacion en Educacion - Tricot Ccesa007.pdf
por
Demetrio Ccesa Rayme
Didáctica de las Matemáticas - Roanes Macías Ccesa007.pdf
por
Demetrio Ccesa Rayme
Técnicas de estudio eficaces con Notebook LM
por
AndinaVirtual
Inecuaciones Lineales y Cuadraticas X2 Ccesa007.pdf
por
Demetrio Ccesa Rayme
Como ganar amigos e influir en las personas - Dale Carnegie Ccesa007.pdf
por
Demetrio Ccesa Rayme
Plan de clase lección 3. Vida y muerte.pdf
por
Alejandrino Halire Ccahuana
Tutorial para obtener el número de IMSS para alumnos de CUValles - 2026A
por
veganet
EXAMINAOS SI ESTÁIS EN LA FE. Por Jonathan Bravo
por
Jonathan Bravo
La insoportable levedad del ser y los opuestos en la novela de Milan Kundera
por
Yanina Gallardo
Bosquejo lección 3. Esc. Sab. Vida y muerte.pdf
por
Alejandrino Halire Ccahuana
Aulas y Laboratorios para las materias de CUValles - 2026a
por
veganet
Tarea N°1: vocabulario ilustrativo de los conceptos básicos de las computadoras
por
nathalymartinez1892
c2.hu2.p2.p4.Libertad y responsabilidad.pptx
por
Martín Ramírez
Cerámica: Fundamentos y Técnicas Artesanales
por
situkira
c2.hu2.p2.p3.Las formas del poder...pptx
por
Martín Ramírez
c5.ch2.p2.p6. Los liberales y los indígenas.pptx
por
Martín Ramírez
c5.ch2.p2.p4. Las luchas obreras, campesinas y femeninas.pptx
por
Martín Ramírez
Mapa de ideas sobre portafolio
1.
MAPA DE IDEAS
SOBRE PORTAFOLIO Y TIPO DE PORTAFOLIO
Descargar