Elena DelC. Gómez Ortíz 15/03/2017
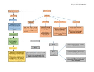
GEOPOLÍTICAOrigen del concepto
Precursores
Rudolf Kjellén
“La geopolítica es la ciencia
que concibe al Estadocomo
un organismogeopolítico o
como un fenómeno en el
espacio”.
“Geopolítica es la ciencia quetrata de
la dependencia delos hechos políticos
con relación al suelo. Geopolítica
aspira a proporcionar las armas para la
acción política, y los principios que
sirven de guía en la vida política. La
geopolítica debe convertirse en la
conciencia del Estado.”
“Proporciona al
conductorpolítico el
sentido geográfico
necesario para
gobernar.”
Freidrich Ratzel
Karl Haushofer
Evolución
Época Nazi
Guerra Fría Segunda Guerra Mundial
Tomó como base la escuela
alemana degeopolítica. Expansión
a base de miedo y ganancia de
territorio.
Se basa en una expansión
comercial. Aparece la
globalización. Se establecen las
instituciones. Con ella surge el
nuevo orden internacional.
Expansión a base de
alianzas. Mundo bipolar
USAy URSS.
Se basa en una guerra de
pensamientos entre el
comunismo y el
capitalismo.
Expansión a basedemilicia y
demostración de poder.
Quien conquista la tierra,
conquista el mar; y quien
conquista elmar, conquista
el mundo.
Época Actual
Conceptos Básicos
Nación
El elemento fáctico: soberanía, sociedad o
pueblo, territorio.
En este
concepto
distinguimos
Estado
Conjunto dehombres y mujeres queviviendo
dentro de unmismo territorio, están unidos
por una misma cultura, lengua, raza o
religión, reconociendo un mismo origen.
El elemento normativo: ordenamiento
jurídico, legalidad.
El elemento axiológico: los fines del Estado
(necesidades, intereses y valores), bien
común, legitimidad.
Elena DelC. Gómez Ortíz 15/03/2017
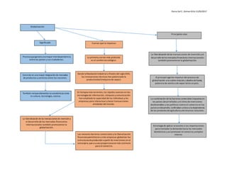
Economía Internacional
Rama de la Economía que estudia la manera cómo interactúan
diferentes economías en el proceso de asignar los recursos
escasos para satisfacer las necesidades humanas.
Consideraciones del concepto
Mercado internacional
de capitales
Áreas de estudio
Finanzas internacionales: aspectos relacionados con
las transacciones financieras quese relacionan entre
residentes y no residentes
Interación
entre países
ComercioInternacional: aspectos
relacionados conel intercambio de
bienes y servicios entre países.
Esquema Básico
En consecuencia, las distintas economías
llevan a cabo relaciones comerciales y
financieras.
Los países interactúanpara tratar de asignar
los recursos escasos del planeta ante una
población mundial
creciente.
Problema económico fundamenta: escasez de
recursos frente a necesidades humanas.
Financiera
Comercial
Patrones decomercio
Asignación de
recursos escasos a
necesidades
humanas.
Coordinación interncional de
políticas
Determinación del
tipo de cambio
Balanza de pagos
Proteccionismocomercial
Ganancias o pérdidas del
comercio internacional
Elena DelC. Gómez Ortíz 15/03/2017
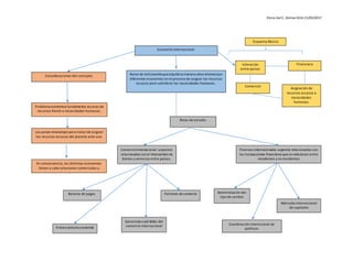
Principales olas
Globalización
También incluyeelementos no económicos como
la cultura, tecnología, ciencia.
Consiste en una mayor integraciónde mercados
de productos y servicios entre las naciones.
Procesoquegenera una mayor interdependencia
entre los países y sus ciudadanos.
Significado
Desde la RevoluciónIndustrial a finales del siglo XVIII,
las innovaciones técnicas han potenciado la
productividad (máquina de vapor).
La primera y talvez más profunda
es el cambio tecnológico.
Fuerzas que la impulsan
La liberalización delas transacciones de inversión y el
desarrollo delos mercados financieros internacionales
también promovieron la globalización.
En tiempos más recientes, los rápidos avances en las
tecnologías de información, cómputo y comunicación
han ampliado la capacidad de los individuos y las
empresas para interactuar y hacer transacciones
alrededor del mundo.
Las menores barreras comerciales y la liberalización
financiera permitieron a más empresas globalizar las
estructuras deproducción a partir de inversiones en el
extranjero, que a suvez proporcionaron más estímulo
para el comercio.
La liberalización delas transacciones de inversión y
el desarrollo de los mercados financieros
internacionales también promovieron la
globalización.
La combinación delas barreras comerciales impuestas en
los países desarrollados y el clima de inversiones
desfavorables y las políticas contra el comercio en los
países endesarrollo, confinaban a éstos a la dependencia
de los productos deagricultura y derecursos naturales.
Estrategia de aplicar aranceles a las importaciones
para trasladar la demanda hacia los mercados
domésticos y así promover el comercio y empleo
interno.
El principal agente impulsor del proceso de
globalización era cuánto músculo,caballos defuerza,
potencia de viento o de vapor tenía un país.
Elena DelC. Gómez Ortíz 15/03/2017
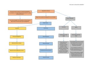
Geopolítica Clásica
En cuanto al poder se le considera un factor que se
desarrolla en función del espacio geográfico.
Objeto de estudio de la geopolítica es el Estado.
Se postula que el espacio o ambiente geográfico
circundante a un Estadoinfluyedirectamenteen la viday
evolución de éste.
Poder Naval
ElementosFactores
Halford Mackinder
1904Situación geográfica Flota de guerra
Extensión de las costas
Políticas marítimas
Relación entre población y el mar
Industria naval
Establecimientos portuarios
Flota mercante
Terrestre Aéreo
Teorías delpoder
Consideraba queantela entrada
de la Guerra Fría se tenía un
equilibrio entre el poder
marítimo y terrestre.
El ruso dividió el mundo en 3
grandes zonas aéreas en virtud
de la lucha entre bloques:
Espacio estadounidense, espacio
soviético y zona de decisión
(conformada por las zonas
industriales de cada uno).
“El que domina la
Europa Central,
controla el corazón
mundial. El que
controla el corazón
mundial, domina la isla
mundial. El que
domina la isla mundial,
domina el mundo”
Alexander Seversky
1950

Mapas conceptuales de Geopolítica

  • 1.
    Elena DelC. GómezOrtíz 15/03/2017 GEOPOLÍTICAOrigen del concepto Precursores Rudolf Kjellén “La geopolítica es la ciencia que concibe al Estadocomo un organismogeopolítico o como un fenómeno en el espacio”. “Geopolítica es la ciencia quetrata de la dependencia delos hechos políticos con relación al suelo. Geopolítica aspira a proporcionar las armas para la acción política, y los principios que sirven de guía en la vida política. La geopolítica debe convertirse en la conciencia del Estado.” “Proporciona al conductorpolítico el sentido geográfico necesario para gobernar.” Freidrich Ratzel Karl Haushofer Evolución Época Nazi Guerra Fría Segunda Guerra Mundial Tomó como base la escuela alemana degeopolítica. Expansión a base de miedo y ganancia de territorio. Se basa en una expansión comercial. Aparece la globalización. Se establecen las instituciones. Con ella surge el nuevo orden internacional. Expansión a base de alianzas. Mundo bipolar USAy URSS. Se basa en una guerra de pensamientos entre el comunismo y el capitalismo. Expansión a basedemilicia y demostración de poder. Quien conquista la tierra, conquista el mar; y quien conquista elmar, conquista el mundo. Época Actual Conceptos Básicos Nación El elemento fáctico: soberanía, sociedad o pueblo, territorio. En este concepto distinguimos Estado Conjunto dehombres y mujeres queviviendo dentro de unmismo territorio, están unidos por una misma cultura, lengua, raza o religión, reconociendo un mismo origen. El elemento normativo: ordenamiento jurídico, legalidad. El elemento axiológico: los fines del Estado (necesidades, intereses y valores), bien común, legitimidad.
  • 2.
    Elena DelC. GómezOrtíz 15/03/2017 Economía Internacional Rama de la Economía que estudia la manera cómo interactúan diferentes economías en el proceso de asignar los recursos escasos para satisfacer las necesidades humanas. Consideraciones del concepto Mercado internacional de capitales Áreas de estudio Finanzas internacionales: aspectos relacionados con las transacciones financieras quese relacionan entre residentes y no residentes Interación entre países ComercioInternacional: aspectos relacionados conel intercambio de bienes y servicios entre países. Esquema Básico En consecuencia, las distintas economías llevan a cabo relaciones comerciales y financieras. Los países interactúanpara tratar de asignar los recursos escasos del planeta ante una población mundial creciente. Problema económico fundamenta: escasez de recursos frente a necesidades humanas. Financiera Comercial Patrones decomercio Asignación de recursos escasos a necesidades humanas. Coordinación interncional de políticas Determinación del tipo de cambio Balanza de pagos Proteccionismocomercial Ganancias o pérdidas del comercio internacional
  • 3.
    Elena DelC. GómezOrtíz 15/03/2017 Principales olas Globalización También incluyeelementos no económicos como la cultura, tecnología, ciencia. Consiste en una mayor integraciónde mercados de productos y servicios entre las naciones. Procesoquegenera una mayor interdependencia entre los países y sus ciudadanos. Significado Desde la RevoluciónIndustrial a finales del siglo XVIII, las innovaciones técnicas han potenciado la productividad (máquina de vapor). La primera y talvez más profunda es el cambio tecnológico. Fuerzas que la impulsan La liberalización delas transacciones de inversión y el desarrollo delos mercados financieros internacionales también promovieron la globalización. En tiempos más recientes, los rápidos avances en las tecnologías de información, cómputo y comunicación han ampliado la capacidad de los individuos y las empresas para interactuar y hacer transacciones alrededor del mundo. Las menores barreras comerciales y la liberalización financiera permitieron a más empresas globalizar las estructuras deproducción a partir de inversiones en el extranjero, que a suvez proporcionaron más estímulo para el comercio. La liberalización delas transacciones de inversión y el desarrollo de los mercados financieros internacionales también promovieron la globalización. La combinación delas barreras comerciales impuestas en los países desarrollados y el clima de inversiones desfavorables y las políticas contra el comercio en los países endesarrollo, confinaban a éstos a la dependencia de los productos deagricultura y derecursos naturales. Estrategia de aplicar aranceles a las importaciones para trasladar la demanda hacia los mercados domésticos y así promover el comercio y empleo interno. El principal agente impulsor del proceso de globalización era cuánto músculo,caballos defuerza, potencia de viento o de vapor tenía un país.
  • 4.
    Elena DelC. GómezOrtíz 15/03/2017 Geopolítica Clásica En cuanto al poder se le considera un factor que se desarrolla en función del espacio geográfico. Objeto de estudio de la geopolítica es el Estado. Se postula que el espacio o ambiente geográfico circundante a un Estadoinfluyedirectamenteen la viday evolución de éste. Poder Naval ElementosFactores Halford Mackinder 1904Situación geográfica Flota de guerra Extensión de las costas Políticas marítimas Relación entre población y el mar Industria naval Establecimientos portuarios Flota mercante Terrestre Aéreo Teorías delpoder Consideraba queantela entrada de la Guerra Fría se tenía un equilibrio entre el poder marítimo y terrestre. El ruso dividió el mundo en 3 grandes zonas aéreas en virtud de la lucha entre bloques: Espacio estadounidense, espacio soviético y zona de decisión (conformada por las zonas industriales de cada uno). “El que domina la Europa Central, controla el corazón mundial. El que controla el corazón mundial, domina la isla mundial. El que domina la isla mundial, domina el mundo” Alexander Seversky 1950