Mario Daniel GonzálezBeltrán
6-D T/M preparatoriaNo.4
Economía Prof.Omar
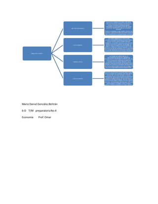
Etapas del comercio
area libre del comercio
un área de libre comercio es la
modalidad menos avanzada de integración
económica, mediante lacual dos o más países
eliminan entre ellos obstáculos de todo tipo al
comercio de bienes, incluidas las barreras
arancelarias, aunque frente al resto del mundo
continúan manteniendo cada uno sus propios
aranceles.
Cuando se establece un área delibre comercio, por
supuesto, cada país firmante del acuerdo comercial
sigue manteniendo sus propias barreras nacionales
respecto a los flujos de trabajo ycapital, así como su
autonomía monetaria y fiscal.
union aduanera
Una unión aduanera es un área de libre
comercio queademás estableceuna tarifa exterior
común; es decir, que los estados miembros
establecen una política comercial común hacia los
estados que no son miembros. Sin embargo, en
algunos casos, los estados tienen el derecho de
aplicar un sistemade cuotas deimportación único.
Uno de los propósitos principales para lacreación de
las uniones aduaneras es incrementar laeficiencia
económica y la unión entre los estados miembros.
mercado comun
La libertad de establecimiento y la
libre prestación de servicios, reguladas en
los artículos 52 a 56 del Tratado de Roma, junto ala
libre circulación de mercancías, de personas
y capitales entre los países miembros, son los
elementos básicos de la noción de Mercado Común,
previsto en el artículo 2 del Tratado de Romacomo
uno de los medios fundamentales para conseguir los
fines de la Comunidad Económica Europea (CEE).
union economica
Una Unión económicaes un tipo de bloque comercial
que se compone de un mercado único que además
dispone den unaunión aduanera. Los países
participantes tienen tanto las políticas comunes en
materia de reglamentación de los productos, la
libertad de circulación de bienes, servicios yfactores
de producción (capital ytrabajo), así como aduanas
comunes, así como potencialmente otras como una
política agraria o energética común. El mayor
ejemplo de unión económica es la Unión Europea.

Mario daniel gonzález beltrán

  • 1.
    Mario Daniel GonzálezBeltrán 6-DT/M preparatoriaNo.4 Economía Prof.Omar Etapas del comercio area libre del comercio un área de libre comercio es la modalidad menos avanzada de integración económica, mediante lacual dos o más países eliminan entre ellos obstáculos de todo tipo al comercio de bienes, incluidas las barreras arancelarias, aunque frente al resto del mundo continúan manteniendo cada uno sus propios aranceles. Cuando se establece un área delibre comercio, por supuesto, cada país firmante del acuerdo comercial sigue manteniendo sus propias barreras nacionales respecto a los flujos de trabajo ycapital, así como su autonomía monetaria y fiscal. union aduanera Una unión aduanera es un área de libre comercio queademás estableceuna tarifa exterior común; es decir, que los estados miembros establecen una política comercial común hacia los estados que no son miembros. Sin embargo, en algunos casos, los estados tienen el derecho de aplicar un sistemade cuotas deimportación único. Uno de los propósitos principales para lacreación de las uniones aduaneras es incrementar laeficiencia económica y la unión entre los estados miembros. mercado comun La libertad de establecimiento y la libre prestación de servicios, reguladas en los artículos 52 a 56 del Tratado de Roma, junto ala libre circulación de mercancías, de personas y capitales entre los países miembros, son los elementos básicos de la noción de Mercado Común, previsto en el artículo 2 del Tratado de Romacomo uno de los medios fundamentales para conseguir los fines de la Comunidad Económica Europea (CEE). union economica Una Unión económicaes un tipo de bloque comercial que se compone de un mercado único que además dispone den unaunión aduanera. Los países participantes tienen tanto las políticas comunes en materia de reglamentación de los productos, la libertad de circulación de bienes, servicios yfactores de producción (capital ytrabajo), así como aduanas comunes, así como potencialmente otras como una política agraria o energética común. El mayor ejemplo de unión económica es la Unión Europea.