1
ADMINISTRACIÓN DE EMPRESAS Y SERVICIOS
DISEÑO DEL MODELO EMPRESARIAL EN LA I.E.
80825 “VIRGEN DEL CARMEN”
INTEGRANTES:
- Ramírez Nicolás, Guísele Anai.
- Romero Yesquen, Patricia Liliana.
- Ruiz Borjas, Joselyn Gianinna.
ASESORA:
Ing. Rodríguez Paredes, Adela
TRUJILLO – PERÚ
2016
2
II PARTE
2. DISEÑO DE ACCIONES DE LA INSTITUCIÓN EDUCATIVA “VIRGEN DEL
CARMEN” 80825 POROTO ........................................................................................... 4
2.1. REVISIÓN DE LA ESTRUCTURA DE LA EMPRESA..................................... 4
MISIÓN.................................................................................................................... 4
VISIÓN ..................................................................................................................... 5
PRINCIPOS ÉTICOS ............................................................................................. 5
OBJETIVOS ESTRATÉGICOS .......................................................................... 11
VALORES .............................................................................................................. 11
PROYECTO........................................................................................................... 12
POLITICAS ........................................................................................................... 12
ACCIONES............................................................................................................ 13
2.2. TENDENCIAS Y BUENAS PRÁCTICAS......................................................... 13
2.3. PLANES DE ACCIÓN........................................................................................ 15
III PARTE
3. IMPLEMENTACIÓN DE ACCIONES DE LA INSTITUCIÓN EDUCATIVA
“VIRGEN DEL CARMEN” 80825 POROTO............................................................... 19
3.1. ¿QUÉ HACER? ................................................................................................... 19
3.2. ¿CÓMO HACERLO? .......................................................................................... 20
3.3. ¿CUÁNDO HACERLO?..................................................................................... 22
IV PARTE
4. EVALUACIÓN Y SEGIMIENTO DE LA RESTRUCTURACIÓN DEL CÓDIGO
DE ÉTICA DE LA IE. “VIRGEN DEL CARMEN” N° 80825..................................... 24
4.1. EVALUACIÓN: .................................................................................................. 24
4.2. COMUNICACIÓN Y REPORTE ....................................................................... 26
CONCLUSIONES:......................................................................................................... 39
REFERENCIAS BIBLIOGRAFICAS: .......................................................................... 40
3
II PARTE
4
2. DISEÑO DE ACCIONES DE LA INSTITUCIÓN EDUCATIVA “VIRGEN DEL
CARMEN” 80825 POROTO
2.1. REVISIÓN DE LA ESTRUCTURA DE LA EMPRESA
Todas las decisiones y acciones de la institución
deben estar dirigidas a la satisfacción de las necesidades e intereses de la
sociedad, por encima de intereses particulares ajenos al bienestar de la
colectividad.
La empresa ya cuenta con un plan estratégico basado
en Responsabilidad Social, para ello solo acoplaremos principios, objetivos
estratégicos, políticas y acciones, relacionado con el Código de Ética, con el
objetivo de desarrollar una política que incluya los principios de
Responsabilidad Social. A continuación presentaremos su plan estratégico y lo
que se aportar:
MISIÓN
Somos una institución educativa que ofrece servicios
educativos en los niveles de educación primaria y secundaria, promoviendo en el
educando la adquisición de conocimientos, formación de personas competentes,
productivas, que contribuyan con la sociedad; para resolver los problemas que
5
se presentan en su vida familiar y social, permitiéndole desarrollar sus
capacidades, valores y actitudes.
VISIÓN
“Seremos una institución educativa líder que al año
2020 brinde una educación integral y de calidad, formando líderes creativos,
reflexivos y críticos, con un enfoque sistémico basado en la gestión por
resultados; comprometidos con la conservación del medio ambiente y la
convivencia democrática, a la vanguardia del avance científico y de las
tecnologías de la información y comunicación.” (CARMEN, 2016)
PRINCIPOS ÉTICOS
o Comportamiento profesional
El Asesor educativo debe realizar actos enmarcados en valores éticos como:
- Honestidad: Forma de pensar, sentir y actuar de manera transparente y
coherente con una filosofía de vida.
- Puntualidad: Cumplir compromisos y responsabilidades para consigo
mismo y la sociedad acorde a los tiempos establecidos.
- Responsabilidad: Manifestarse en todos sus actos como un ser
individual y social, basado en la vivencia de sus deberes y derechos.
- Compromiso: Identificarse e involucrase con las metas de la asesoría
educativa y las instituciones educativas dentro de un contexto social,
histórico, cultural y situacional.
6
- Observancia y respeto a la norma: Hacer su trabajo cumpliendo la
normativa técnica y legal contemplada en la Ley Orgánica de
Educación Intercultural, acuerdos, decretos y otros preceptos
promulgados por el Ministerio de Educación
- Tolerancia: Generar convivencia armónica dentro de un margen
determinado por una cultura de paz.
- Justicia: Desarrollar con equidad su trabajo con las instituciones
educativas.
- Servicio: Buscar la atención y el bien común como estilo de actuación y
trabajo.
o Objetividad:
El Asesor Educativo representa imparcialidad,
desinterés personal y actuación sin perjuicios en su ejercicio profesional.
o Confidencialidad:
El Asesor Educativo tiene obligación de guardar
secreto profesional, no revelando hecho o información que involucre a las
instituciones, a menos que exista la obligación o el derecho legal o
profesional para hacerlo.
o Cooperación y lealtad:
El Asesor Educativo fomenta el trabajo colaborativo,
producto del consenso y acuerdo.
o Criticidad:
7
El Asesor Educativo muestra una actitud reflexiva con
criterio propositivo orientado a la mejora continua personal o social.
o Iniciativa:
El Asesor Educativo muestra la facilidad para la
innovación y la construcción de un nuevo estilo de orientación.
DESCRIPTORES DE LOS PRINCIPIOS ÉTICOS
Son orientaciones de cómo debe relacionarse el asesor con cada uno de los
grupos de interés.
 COMPORTAMIENTO PROFESIONAL
Los Asesores Educativos de la institución educativa:
- Participación con los directivos para la toma de decisiones.
- Utilizar información suficiente, veraz, pertinente y oportuna
sobre la situación institucional.
- Brindar informes garantizando veracidad, oportunidad y
pertinencia sobre el desarrollo de procesos y resultados.
- Manejar con confidencialidad la información institucional.
- Demostrar coherencia entre el discurso y la actuación.
 OBJETIVIDAD
8
El Asesor Educativo debe:
- Ser justos y honestos intelectualmente y libre de intereses o
conflictos personales.
- Analizar información institucional, elaborar la planificación
estimulando el logro de los Estándares de Calidad Educativa.
- Redactar informes ajustados a la realidad institucional.
- Interpretar los resultados en función de indicadores.
- Evaluar aplicando instrumentos técnicos como: rúbricas,
tablas de valoración estandarizadas, listas de cotejo, etc.
 CONFIDENCIALIDAD
El Asesor Educativo debe:
- Guardar la información institucional que la empresa brinda
solo a sus colaboradores.
- Evitar la divulgación de la información recopilada en
beneficio propio o de terceros.
- Respetar la vida personal de los miembros de la comunidad
educativa.
 COOPERACIÓN Y LEALTAD
Los asesores educativos:
- Nos esforzamos por cumplir efectivamente la función
principal de la Asesoría Educativa “orientar la gestión
institucional hacia el cumplimiento de los estándares de
9
calidad educativa definidos por el Nivel Central de la
Autoridad Educativa Nacional” Art. 309 del Reglamento de
la LOEI.
- Optimizar el uso eficiente de recursos.
- Fomentar el trabajo en equipo para alcanzar metas comunes.
- Comunicarse con asertividad con la persona relacionada a la
situación, evitando el uso de comentarios laterales o emitirlos
a terceras personas.
 CRITICIDAD
A partir de nuestro accionar los asesores:
- Reflexionar permanentemente sobre la eficacia de los
procesos de asesoría efectuados, buscando la verdad basada
en la razón.
- Presentar informes basados en argumentos objetivos, con un
fundamento científico y sujetos a líneas de investigación.
- Aplicar varios instrumentos técnicos que nos permiten
analizar las causas y efectos del problema, y determinar
alternativas eficientes de solución.
- Buscar en nuestro diagnóstico institucional el punto de
equilibrio entre la objetividad y la subjetividad, para
identificar los puntos de acción de la asesoría educativa.
 INICIATIVA
Para alcanzar nuestros objetivos los asesores:
10
- Visualizar una educación de calidad planificando los pasos a
efectuarse.
- Estar dispuestos a escuchar y aprender, como mecanismo
para la búsqueda de oportunidades.
- Plantear mejores alternativas a los problemas identificados.
- Identificar necesidades, problemas y tendencias de las
instituciones que asesoramos a fin de concebir alternativas de
satisfacción o solución según sea el caso.
- Generar optimismo y seguridad, brindamos confianza y
credibilidad en el potencial que las instituciones y sus
miembros tienen.
ADMINISTRACIÓN DEL CÓDIGO
o COMITÉ DEL BUEN VIVIR:
Una vez aprobado el Código de Ética se designará dos equipos de
Asesores Educativos, que actuarán como:
- Veedores de su cumplimiento.
- Mediadores para la resolución de controversias.
o CUMPLIMIENTO DEL CÓDIGO
El equipo de veedores aplicará anualmente una encuesta de
cumplimiento del Código de Ética a los directivos institucionales.
o VIGENCIA Y REFORMA DEL CÓDIGO
11
El presente código tendrá una vigencia de 1 años, al cabo de este
tiempo se realizará las actualizaciones respectivas.
OBJETIVOS ESTRATÉGICOS
 Estimular la madurez en su relación interpersonal y grupal, que le
prepare para una integración responsable en el ejercicio de la vida
social.
 Promover el conocimiento y práctica de los valores cívicos,
patrióticos, estéticos y religiosos.
 Promover la preservación del medio ambiente.
 Aumentar el grado de satisfacción de sus clientes en la prestación
del servicio y en la información brindada según lo requieran,
permitiendo disminuir la cantidad de quejas presentadas.
 Cumplir con sus principios éticos.
VALORES
- Respeto: Implica el aprecio por la dignidad humana y el medio
ambiente.
- Puntualidad: En los horarios y actividades programadas.
- Honradez: Implica rectitud, justicia y transparencia consigo misma
y con los demás.
- Ayuda mutua: Cooperación y trabajo en equipo.
- Comunicación: Es la capacidad de expresión, relación y escucha,
expresando libertad y respeto.
12
- Responsabilidad: En el interés, esfuerzo y constancia a las
exigencias del colegio.
PROYECTO
 Restauración del Código de ÉTICA
Objetivo: Mejorar las normas y políticas de la IE. con la finalidad
brindar un adecuado servicio para sus clientes internos y externos,
logrando su satisfacción.
POLITICAS
 Valorar la cultura corporativa.
 Comprometerse en realizar actividades de protección del medio ambiente
y prevenir la contaminación.
 Ser puntual.
 Cumplir con el código de ética de la institución.
 Los alumnos y plana docente deben asistir correctamente uniformados.
 Los clientes deben recibir información que requieran sin ninguna
dificultad, logrando satisfacerlos.
 El personal que lo conforma deberá utilizar un vocabulario serio y de
respeto entre ellos y con los clientes.
 Los docentes deberán recibir, asistir y cumplir las capacitaciones
respectivas.
 Mejorar continuamente los procesos integrales de servicio educativo.
13
 Brindar una propuesta educativa de calidad que satisfaga las necesidades
de nuestros estudiantes y padres de familia que cumpla con las normas
legales e institucionales, aplicables a los servicios.
ACCIONES
 Fortalecer las áreas que presenten dificultades.
 Restauración del Código de Ética.
 Establecer una política de libre comunicación con la comunidad.
 Brindar la información que el personal requiera para realizar sus tareas.
 Conocer las expectativas de los grupos de interés internos y externos.
2.2. TENDENCIAS Y BUENAS PRÁCTICAS
Se tubo conveniente enfocarnos en l estrategia de:
o Derechos Humanos
Exponer públicamente sus compromisos éticos por medio de material
institucional, dándoles a conocer a las partes interesadas.
 Restauración del Código de Ética para mejorar el funcionamiento de
la Institución.
 Ser transparentes a la hora de realizar las actividades.
o Prácticas laborales
 Brindar a su personal todo el material e información que requieran
para realizar su trabajo.
 Realización de capacitaciones constantes para actualizaciones de
temas innovadores que son importantes para los alumnos.
14
 Realizar seguimientos.
o Comunidad:
 Relación con sus grupos de interés.
 Respetar la cultura y tradiciones de la localidad.
o Medio Ambiente:
 Orientar a los estudiantes sobre el cuidado del medio ambiente.
 Realizar actividades de preservación de recursos.
 LLUVIA DE IDEAS (Posibles Acciones a Implementar)
Para la realización de esta lluvia de ideas, se considerara la valoración IGO para
para evaluar cada acción.
VALORACIÓN IGO
Este control puede ser:
o Fuerte = 5: La organización tiene total dominio sobre la acción
o Moderada = 3: La organización tiene un dominio mediano sobre la acción
o Débil = 1: La organización tiene un limitado control sobre la acción
o Nula = 0: La organización no tiene ningún control sobre la acción
Los criterios de importancia y gobernabilidad se estiman con la siguiente tabla:
ACCIONES IMPORTANCIA
GOBERNABILIDAD
F M D N
Restauración del Código de Ética ALTA X
Contar con programas que
preserven el medio ambiente
ALTA X
CUADRO 1: ACCIONES, CRITERIOS SEGUN SU GOBERNABILIDAD (Francisco Mojica)
15
CONCLUSIÓN:
Una vez evaluados los criterios de importancia de gobernabilidad, se puede
concluir que las 5 acciones presentan un fuerte índice de gobernabilidad y son de
mejora para la Institución. Para este caso se enfocara en uno en especial para el
desarrollo.
2.3. PLANES DE ACCIÓN
Este plan de acción que se desarrollara a continuación, describe las actividades
que se deben realizar, según la acción seleccionada para seguir el Modelo de
Gestión de la RSE, para ser implementado en la IE.
FORMATO DE PLAN DE ACCIÓN
NOMBREDE LA EMPRESA:
I.E. “Virgen del Carmen” N° 80825
FECHA:
28 de Noviembre de 2016
Capacitar y evaluar
periódicamente a los colaboradores
de la Institución.
ALTA X
Incentivar al personal y plana
docente, mediante
reconocimientos.
ALTA X
Concientizar a todo el personal de
la Institución con las Políticas.
ALTA X
16
PLAN DE ACCIÓN:
Restructuración del Código de Ética de la IE. “Virgen del Carmen”
OBJETIVOS:
- Incentivar al personal y plana docente al cumplimiento de los nuevos principios y
acciones del ambiente organizacional.
- Promover un adecuado funcionamiento de la organización.
- Lograr ser transparentes con sus partes interesadas.
- Brindar un trato equitativo en todos los miembros de la IE.
METAS:
- Lograr que la IE. sea transparente en un 97% con sus partes interesadas, mejorando sus
relaciones.
- Aumentar el grado de satisfacción de los clientes internos y externos en un 98 %.
- Contar con normas que regulen el comportamiento del personal y los alumnos.
- Mejorar la cultura organizacional de la IE.
BENEFICIO PARA LA EMPRESA:
Brinda normas y políticas que ayudan al personal en su desempeño de su trabajo,
manteniendo una cultura organizacional amena.
BENEFICIO PARA LA SOCIEDAD:
Mejora las relaciones con sus grupos de interés, preserva el medio ambiente y ayuda a ser
transparentes.
CUADRO 2: PLAN DE ACCIÓN
17
N° ACTIVIDAD
RESPONSABLE CRONOGRAMA
RECURSOS INDICADORES
EJECUCIÓN SEGUIMIENTO INICIO FINALIZACIÓN
1
Reunión con el
Administrador de la IE.
Joselyn Ruiz Borjas ADM. 16/11/2016 16/11/2016
- El administrador
- Papel
- Lapiceros.
- Check list
Numero reuniones
programadas/ número
de reuniones ejecutadas
2
Reunión con los
trabajadores
Guisell Ramírez Nicolás SECRETARIA 16/11/2016 16/11/2016
- Los colaboradores
- Papel
- Lapiceros.
- Check list
3
Entrevista con la
directiva de la IE.
Patricia Romero Yesque DIRECTOR 16/11/2016 16/11/2016
- Papel
- Lapiceros
- Celular.
4
Analizar la información
obtenida.
Guisell Ramírez Nicolás ADM. 19/11/2016 19/11/2016
- Laptop
- Papel
- Lapiceros.
Información procesada/
información requerida
5
Restructuración del
Código de Ética.
Joselyn Ruiz Borjas ADM. 25/11/2016 26/11/2016
- Laptop
- Información obtenida.
Número de
modificaciones/código
de ética al 100%
6
Divulgación Patricia Romero Yesque Equipo de Trabajo 30/11/2016 07/12/2016
- Impresiones
- Copias.
N° de trabajadores que
cuenta con el código de
ética/Total de
trabajadores
FIRMAS
APROBO Joselyn Gianinna Ruiz Borjas REVISO Guisell Anai Ramírez Nicolás ELABORO Patricia Liliana Romero Yesquen
CARGO GERENTE CARGO ADMINISTRADORA CARGO LOGISTICA
FIRMAS FIRMA FIRMA
CUADRO 3: ACTIVIDADES A DESARROLLAR
18
III PARTE
19
3. IMPLEMENTACIÓN DE ACCIONES DE LA INSTITUCIÓN EDUCATIVA
“VIRGEN DEL CARMEN” 80825 POROTO
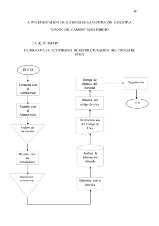
3.1. ¿QUÉ HACER?
FLUJOGRAMA DE ACTIVIDADES DE RESTRUCTURACIÓN DEL CÓDIGO DE
ÉTICA
INICIO
Contactar con
el
Administrado
r
Reunión con
el
Administrado
r
Archivo de
documento
s
Reunión con
los
trabajadores
Recolección
de encuestas Entrevista con la
directiva
Analizar la
información
obtenida
Restructuración
del Código de
Ética
Entrega de
trípticos del
personal
Difusión del
código de ética
Seguimiento
FIN
20
Previo a esto, se realizó una campaña que se dará a conocer a todas las partes que
conforman la IE. “Virgen del Carmen”, para ello revisar el anexo N° 03
3.2. ¿CÓMO HACERLO?
Se consideran las siguientes actividades y subactividades de acuerdo a la
restructuración de nuestro Código de Ética.
Según nuestra cadena de valor presentada anteriormente, para realizar nuestro
trabajo nos ubicados en la parte de Infraestructura, para coordinar con los
directivos sobre nuestra propuesta y también en Gestión del Talento Humano,
para dar a conocer sobre la restructuración del código de ética, al cual se tiene
que regir.
21
PROCESO ACTIVIDAD INDICADORES
Reunión con el
Administrador de la IE.
- Llamar a la secretaria.
- Solicitar una reunión.
- Realizar la reunión.
Numero reuniones
programadas/ número de
reuniones ejecutadas
Reunión con los
trabajadores
- Convocar a los
trabajadores.
- Fijar fecha.
- Realizar reunión.
Entrevista con la directiva
de la IE.
- Citar para entrevistar al
administrador y
trabajadores.
- Obtención de información
de las reuniones.
Analizar la información
obtenida.
- Interpretación de la
información obtenida.
Información procesada/
información requerida
Restructuración del Código
de Ética.
- Verificar el Código de
Ética.
- Elaboración de objetivos.
- Elaboración de principios
éticos.
Número de
modificaciones/código de
ética al 100%
Divulgación
- Elaboración de un tríptico
para dar a conocer sobre
el nuevo Código de Ética.
N° de trabajadores que
cuenta con el código de
ética/Total de trabajadores
CUADRO 4: PROCESOS DEL CÓDIGO DE ÉTICA
22
3.3. ¿CUÁNDO HACERLO?
A continuación presentaremos nuestro cronograma de actividades
CUADRO 5: CRONOGRAMA DE ACTIVIDADES
N° Actividad RECURSOS ENCARGADO
TIEMPO (SEMANAL)
NOVIEMBRE - DICIEMBRE
1 2 3 4 1 2 3
1
Reunión con el
Administrador de la IE.
- El
administrador
- Papel
Lapiceros.
- Check list
Joselyn
Gianinna Ruiz
Borjas
2
Reunión con los
trabajadores
- Los
colaboradores
- Papel
- Lapiceros.
- Check list
Guisell Anai
Ramírez
Nicolás
3
Entrevista con la directiva
de la IE.
- Papel
- Lapiceros
- Celular.
Patricia Liliana
Romero
Yesquen
4
Analizar la información
obtenida.
- Laptop
- Papel
- Lapiceros.
Guisell Anai
Ramírez
Nicolás
5
Restructuración del Código
de Ética.
- Laptop
- Información
obtenida.
Patricia Liliana
Romero
Yesquen
6 Divulgación
- Impresiones
- Copias.
Joselyn
Gianinna Ruiz
Borjas
23
IV PARTE
24
4. EVALUACIÓN Y SEGIMIENTO DE LA RESTRUCTURACIÓN DEL CÓDIGO DE
ÉTICA DE LA IE. “VIRGEN DEL CARMEN” N° 80825
Esta etapa permitirá a la IE. A medir los resultados y analizar su
cumplimiento con respecto a la RSE a través del Cuadro de Mando que arrojará las
actividades e indicadores que le permitirán a la empresa determinar su cumplimiento o
incumplimiento en cada acción realizada.
4.1. EVALUACIÓN:
Le permitirá a la IE., conocer el comportamiento y la convivencia de
la población estudiantil y en general produce impacto por los desajustes y situaciones
conflictivas (agresiones verbal y física) en cuanto al trato inhumano entre estudiantes,
hecho antisociales, dificultad de convivencia familiar, inestabilidad emocional y en
general grandes alteraciones de conducta, anexo a esto están los problemas generales en
el medio en que se desenvuelven: desempleo, desintegración familiar, carencia de
afecto, limitada participación de los padres en la formación de los hijos, uso inadecuado
del tiempo libre, deficientes áreas recreativas y deportivas, alcoholismo y drogadicción.
Además niños con dificultades en el aprendizaje o necesidades educativas especiales. Y
también el cumplimiento de las políticas de RSE, comparado con los recursos
empleados en cada una de las actividades del plan de ejecución. En esta fase se utilizara
el Cuadro de Mando que será de gran utilidad, a continuación se presenta tal cuadro.
25
CRITERIO Objetivo
CUADRO DE MANDO EVALUACIÓN
INDICADOR META Actividades
CONCLUSION:
APROBADO, NO
APROBADO,
SUPERADO
Derechos
Humanos
Restructurar los
puntos más
resaltantes de
Código de Ética
en un 100%
% de Trabajadores que conocen la
restructuración del código de ética /
total de trabajadores.
Presentación del
nuevo código de
ética en el
plazo de un
mes.
Verificar que el código se
elabore en el plazo debido
APROBADO
APROBADO
26
4.2. COMUNICACIÓN Y REPORTE
La empresa deberá informar internamente sus resultados en RSE por
medio de: Comunicación directa a través de reuniones y presentaciones a la Junta
Directiva, docentes y empleados. También se realizarán boletines donde se muestren
los alcances de la compañía en RSE, muestren el nuevo Código de Ética. Estos
boletines serán físicos y por medio de su página web con la que cuenta la IE. De manera
externa a través del periódico mural de la IE., con la finalidad de dar a conocer los
resultados positivos de la implementación de la RSE en el Código de Ética, esto será
visible para todas sus partes interesadas.
27
IE. “VIRGEN DEL CARMEN” N° 80825
CÓDIGO DE ÉTICA
06 DICIEMBRE 2016
TRUJILLO - PERU
28
En nuestro país se viene haciendo un
reclamo para contar con la mejor calidad de
los servicios educativos, debido a los
grandes retos que se enfrenta en la
sociedad, de la cual surge la búsqueda
constante de nuevas alternativas que
permitan facilitar a los docentes la solución
de problemas a nivel pedagógico y
personal, para lograr un desarrollo integral
en el desenvolvimiento de su práctica
profesional y asumir las responsabilidades
éticas que le corresponde.
Estoy seguro de contar con el apoyo
y compromiso para cumplir con el objetivo
de mejorar nuestras relaciones y brindar un
ordenado funcionamiento regido en
principios éticos. Unidos por los valores
que distinguen a todos los que formamos
parte de esta gran IE.
Con un saludo cordial,
Joselyn Ruiz Borjas
Gerente General
MENSAJE DEL
DIRECTOR
GENERAL
29
1. NUESTRA MISIÓN, VISIÓN Y VALORES
- Respeto: Implica el aprecio por la dignidad humana y el medio ambiente.
- Puntualidad: En los horarios y actividades programadas.
- Honradez: Implica rectitud, justicia y transparencia consigo misma y con
los demás.
- Ayuda mutua: Cooperación y trabajo en equipo.
- Comunicación: Es la capacidad de expresión, relación y escucha,
expresando libertad y respeto.
- Responsabilidad: En el interés, esfuerzo y constancia a las exigencias del
colegio.
MISIÓN
Somos una institución educativa que ofrece servicios educativos en los niveles de
educación primaria y secundaria, promoviendo en el educando la adquisición de
conocimientos, formación de personas competentes, productivas, que contribuyan con la
sociedad; para resolver los problemas que se presentan en su vida familiar y social,
permitiéndole desarrollar sus capacidades, valores y actitudes.
VISIÓN
“Seremos una institución educativa líder que al año 2020 brinde una educación integral
y de calidad, formando líderes creativos, reflexivos y críticos, con un enfoque sistémico
basado en la gestión por resultados; comprometidos con la conservación del medio
ambiente y la convivencia democrática, a la vanguardia del avance científico y de las
tecnologías de la información y comunicación.”
VALORES
30
A los miembros de la comunidad de la IE. “Virgen del Carmen” N° 80825
Con la participación de representantes de toda la institución:
estudiantes, educadores, administrativos y miembros de juntas directivas, se preparó
este Código de Ética, el cual servirá como marco de referencia en la planificación
estratégica institucional.
Contiene los términos de referencia fundamentales, la estructura sobre la cual se
fundamenta la misión de la IE.
Al adoptar este Código de Ética buscamos el cumplimiento de la misión y establecer las
normas básicas de comportamiento ético, tanto para la vida personal como profesional.
Los seis valores enumerados en el Código de ética representan los ideales más
significativos para nuestra institución.
Es muy importante que todos leamos, comprendamos, reflexionemos, cumplamos su
contenido y nos comprometamos a orientar nuestra vida diaria y nuestras relaciones,
tomando como base nuestros valores institucionales.
Muchas gracias por su apoyo.
Joselyn G. Ruiz Borjas
Gerente
31
PRINCIPIOS ÉTICOS DE LOS DOCENTES
COMPORTAMIENTO
PROFESIONAL
Participación con los directivos para la toma de decisiones.
Brindar informes garantizando veracidad, oportunidad y
pertinencia sobre el desarrollo de procesos y resultados
Demostrar coherencia entre el discurso y la actuación
OBJETIVIDAD
Ser justos y honestos intelectualmente y libre de intereses o
conflictos personales.
Interpretar los resultados en función de indicadores.
Redactar informes ajustados a la realidad institucional.
CONFIDENCIALIDAD
Evitar la divulgación de la información recopilada en beneficio
propio o de terceros.
Respetar la vida personal de los miembros de la comunidad
educativa.
Guardar información de los alumnos.
COOPERACIÓN Y
LEALTAD
Optimizar el uso eficiente de recursos.
Fomentar el trabajo en equipo para alcanzar metas comunes.
Comunicarse con asertividad
CRITICIDAD
Buscar en nuestro diagnóstico institucional el punto de
equilibrio
Aplicar varios instrumentos técnicos que nos permiten analizar
las causas y efectos del problema, y determinar alternativas
eficientes de solución
Presentar informes basados en argumentos objetivos
INICIATIVA
Visualizar una educación de calidad
Estar dispuestos a escuchar y aprender
Identificar necesidades, problemas y tendencias de las
instituciones
Generar optimismo, seguridad, confianza y credibilidad en sus
miembros.
32
PRINCIPIOS ÉTICOS DE ALUMNOS
LIDER
Saber dirigirse a sus compañeros para alcanzar el beneficio
común y manejo del grupo
OBJETIVIDAD
Ser justos y honestos intelectualmente en el momento de dar
exámenes
Redactar trabajos ajustados a la realidad institucional.
INVESTIGADOR
Buscar nuevos conocimientos orientados a su desarrollo
profesional
PERSEVERANTE
Lograr lo propuesto , siendo constante con presentación en su
trabajo
CRITICIDAD
Buscar su punto de equilibrio
Analizar las causas y efectos del problema, y determinar
alternativas eficientes de solución
Presentar sus trabajos basados en argumentos objetivos
INICIATIVA
Estar dispuestos a escuchar y aprender
Identificar necesidades, problemas y proponer soluciones
Generar optimismo, seguridad, confianza y credibilidad en sus
miembros.
33
AMBITO DE APLICACIÓN
Este Código de Ética nos rige a todos los miembros de la I.E “Virgen del Carmen”:
estudiantes, educadores, administradores, colaboradores y directores.
POLÍTICAS
 Valorar la cultura corporativa.
 Comprometerse en realizar actividades de protección del medio ambiente y prevenir la
contaminación. 
 Ser puntual.
 Cumplir con el código de ética de la institución.
 Los alumnos y plana docente deben asistir correctamente uniformados.
 Los clientes deben recibir información que requieran sin ninguna dificultad, logrando
satisfacerlos.
 El personal que lo conforma deberá utilizar un vocabulario serio y de respeto entre ellos y con
los clientes. 
 Los docentes deberán recibir, asistir y cumplir las capacitaciones respectivas.
 Mejorar continuamente los procesos integrales de servicio educativo. 
 Brindar una propuesta educativa de calidad que satisfaga las necesidades de nuestros
estudiantes y padres de familia que cumpla con las normas legales e institucionales, aplicables a
los servicios. 
34
El Comité de Ética de la IE., integrado por representantes de la institución miembro,
vela por el cumplimiento de este Código.
INTERPRETACIÓN
El cumplimiento de este Código de Ética permitirá tener una convivencia armónica, con
base a los valores que se profesan. Estamos conscientes que su incumplimiento está
sujeto a penalidades y sanciones que van desde una amonestación verbal o escrita, hasta
la pérdida de la relación estudiantil o laboral; sanciones civiles o penales, según las
faltas que se cometan.
El Comité de Ética resolverá cualquier duda en la interpretación de este Código.
SANCIONES POR INCUMPLIMIENTO
Todos son responsables de reportar las faltas que se infrinjan a este Código. El
denunciante puede o no colocar su nombre.
El procedimiento es el siguiente:
1. Describir la falta:
- Mencionar el nombre de la persona (as) involucrada (as),
- Adjuntar pruebas si se tienen (documentos, fotos).
3. El coordinador, designado por el Comité de Ética, convocará a una reunión y se
revisará el caso. Si procede, se iniciará una investigación posterior.
4. Como resultado de la investigación el asunto se resuelve y se comunica
oportunamente.
35
Se garantiza en todo momento la estricta confidencialidad en el tratamiento de las
denuncias recibidas.
ADHESIÓN AL CÓDIGO DE ÉTICA
En la mañana, a los 06 días del mes de Diciembre del año 2016, yo Joselyn Gianinna
Ruiz Borjas, como miembro de la organización, confirmo que he leído y comprendido en
su totalidad el Código de Ética, y expreso mi total adhesión y compromiso a este Código,
haciéndome responsable de su observancia y cumplimiento dentro de mi institución.
___________________________
Firma
EVALUACIÓN Y CONTROL
36
Para la realización de la evaluación se ha preparado un cronograma con las actividades a
realizar. Para el desarrollo de las actividades propuestas se cuenta docente de área como
responsable en primer orden, a los directores de grupo, coordinadores encargados de
disciplina y otros.
37
N° ACTIVIDAD METAS
CRONOGRAMA
FEBRERO MARZO ABRIL MAYO JUNIO JULIO AGOSTO SETIEMBRE OCTUBRE NOVIEMBRE DICIEMBRE
1 2 3 4 1 2 3 4 1 2 3 4 1 2 3 4 1 2 3 4 1 2 3 4 1 2 3 4 1 2 3 4 1 2 3 4 1 2 3 4 1 2 3 4
1
presentación del
código de ética a
docentes y
administrativos
La Institución debe
estar orientada hacia
la formación de
ciudadanos
solidarios, críticos y
responsables para
lograr una sociedad
auténticamente
humana.
2
presentación del
código de ética a
alumnos
3 evaluación previa
conocer si se está
cumpliendo con el
código de ética4
realizar una
entrevista -
encuesta
5
implementar
acciones de
mejora
concientizar al
cumplimiento del
código de ética
6 Divulgación
informar a todo la
institución sobre el
código de ética
7 realizar encuestas
conocer si se está
cumpliendo con el
código de ética
8
presentar
resultados a la área
administrativa y
previa aprobación
lograr un 90% de
aceptación del
cumplimiento del
código de ética
38
4.3 MEJORAMIENTO
Consistirá en aprender de la experiencia, ya que es indispensable identificar los
respectivos ajustes y a su vez, disminuir las debilidades con el objeto de permitir el
perfeccionamiento del modelo. También se hace necesario mantener constantemente
una retroalimentación con los actores involucrados que permitan contribuir al
mejoramiento del modelo.
Para realizar una retroalimentación se tuvo apropiado realizar un cronograma de
actividades para el año 2017 el cual se presenta en el punto 4.2 que la evaluación y
control.
Las acciones que realizaríamos sería la de un auditor interno que este verificando el
cumplimiento del código y este auditor sería un colaborador de la organización
39
CONCLUSIONES:
 El código de ética es parte fundamental de toda empresa para mejorar sus
procesos y reputación de esta.
 El código de ética es un instrumento que ofrece comportamientos acorde al
respeto de la dignidad humana en la cual tiene como objetivo unificar y
fortalecer las prácticas empresariales de la institución en la cual es necesario
cumplir con los más altos estándares.
 El código de ética se le entregara como un manual de organización y
funciones para que se les sirva como guía en el momento de la inducción
 El código de ética profesional son normas que deben cumplir los docentes
para desempeñarse bien en su cargo, manteniendo un alto nivel ético con los
algunos colegios, instituciones y comunidad.
40
REFERENCIAS BIBLIOGRAFICAS:
CARMEN, I. V. (23 de Febrero de 2016). I.E. VIRGEN DEL CARMEN 80825 -
POROTO . Obtenido de http://virgendelcarmen-80825.blogspot.pe/
Pisa, I. d. (19 de Mayo de 2014). Colegios Públicos o Privados? El Informe Pisa.
Obtenido de http://www.elconfidencial.com/alma-corazon-vida/2014-05-
19/colegios-publicos-o-privados-el-informe-pisa-analiza-cuales-son-mejores_132970
file:///C:/Users/USER/Downloads/CodigoDeEtica.pdf
http://www.essalud.gob.pe/noticias/c_etica.pdf
CUADROS
CUADRO 1: ACCIONES,CRITERIOS SEGUN SU GOBERNABILIDAD (Francisco Mojica)
--------------------------------------------------------------------------------------------------------------14
CUADRO 2: PLAN DE ACCIÓN----------------------------------------------------------------------------16
CUADRO 3: ACTIVIDADES A DESARROLLAR------------------------------------------------------------17
CUADRO 4: PROCESOS DEL CÓDIGO DE ÉTICA --------------------------------------------------------21
CUADRO 5: CRONOGRAMA DE ACTIVIDADES ---------------------------------------------------------22
CUADRO 6: ORGANIGRAMA DE LA ORGANIZACIÓN---------------- Error! Bookmark not defined.
CUADRO 7: PRESUPUESTO DE LAS ACTIVIDADES -----------------------------------------------------42
41
ANEXO
42
ANEXO N° 01
-------------
ANEXO N° 02
ACTIVIDAD RECUERSOS PRESUPUSTO
Reunión con el
Administrador de la IE.
- El administrador
- Papel
Lapiceros.
3. 00
1.00
Reunión con los
trabajadores
- Los colaboradores
- Papel
- Lapiceros.
1.00
10.00
Entrevista con la directiva
de la IE.
- Papel
- Lapiceros
- Celular.
5.00
10.00
20.00
Analizar la información
obtenida.
- Laptop
- Papel
- Lapiceros.
20.00
6.00
3.00
Restructuración del Código
de Ética.
- Laptop
- Información obtenida.
20.00
5.00
Divulgación
- Impresiones
- Copias.
15.00
8.00
TOTAL 127.00
CUADRO 7: PRESUPUESTO DE LAS ACTIVIDADES
GERENTE
Joselyn Gianinna Ruiz
Borjas
LOGISTICA
Patricia Liliana Romero
Yesquen
RR. HH.
Guisell Anai Ramírez
Nicolás
GERENTE
Ing. Adela Rodríguez
Paredes
CUADRO 6: ORGANIGRAMA DE LA ORGANIZACIÓN

Modelo general

  • 1.
    1 ADMINISTRACIÓN DE EMPRESASY SERVICIOS DISEÑO DEL MODELO EMPRESARIAL EN LA I.E. 80825 “VIRGEN DEL CARMEN” INTEGRANTES: - Ramírez Nicolás, Guísele Anai. - Romero Yesquen, Patricia Liliana. - Ruiz Borjas, Joselyn Gianinna. ASESORA: Ing. Rodríguez Paredes, Adela TRUJILLO – PERÚ 2016
  • 2.
    2 II PARTE 2. DISEÑODE ACCIONES DE LA INSTITUCIÓN EDUCATIVA “VIRGEN DEL CARMEN” 80825 POROTO ........................................................................................... 4 2.1. REVISIÓN DE LA ESTRUCTURA DE LA EMPRESA..................................... 4 MISIÓN.................................................................................................................... 4 VISIÓN ..................................................................................................................... 5 PRINCIPOS ÉTICOS ............................................................................................. 5 OBJETIVOS ESTRATÉGICOS .......................................................................... 11 VALORES .............................................................................................................. 11 PROYECTO........................................................................................................... 12 POLITICAS ........................................................................................................... 12 ACCIONES............................................................................................................ 13 2.2. TENDENCIAS Y BUENAS PRÁCTICAS......................................................... 13 2.3. PLANES DE ACCIÓN........................................................................................ 15 III PARTE 3. IMPLEMENTACIÓN DE ACCIONES DE LA INSTITUCIÓN EDUCATIVA “VIRGEN DEL CARMEN” 80825 POROTO............................................................... 19 3.1. ¿QUÉ HACER? ................................................................................................... 19 3.2. ¿CÓMO HACERLO? .......................................................................................... 20 3.3. ¿CUÁNDO HACERLO?..................................................................................... 22 IV PARTE 4. EVALUACIÓN Y SEGIMIENTO DE LA RESTRUCTURACIÓN DEL CÓDIGO DE ÉTICA DE LA IE. “VIRGEN DEL CARMEN” N° 80825..................................... 24 4.1. EVALUACIÓN: .................................................................................................. 24 4.2. COMUNICACIÓN Y REPORTE ....................................................................... 26 CONCLUSIONES:......................................................................................................... 39 REFERENCIAS BIBLIOGRAFICAS: .......................................................................... 40
  • 3.
  • 4.
    4 2. DISEÑO DEACCIONES DE LA INSTITUCIÓN EDUCATIVA “VIRGEN DEL CARMEN” 80825 POROTO 2.1. REVISIÓN DE LA ESTRUCTURA DE LA EMPRESA Todas las decisiones y acciones de la institución deben estar dirigidas a la satisfacción de las necesidades e intereses de la sociedad, por encima de intereses particulares ajenos al bienestar de la colectividad. La empresa ya cuenta con un plan estratégico basado en Responsabilidad Social, para ello solo acoplaremos principios, objetivos estratégicos, políticas y acciones, relacionado con el Código de Ética, con el objetivo de desarrollar una política que incluya los principios de Responsabilidad Social. A continuación presentaremos su plan estratégico y lo que se aportar: MISIÓN Somos una institución educativa que ofrece servicios educativos en los niveles de educación primaria y secundaria, promoviendo en el educando la adquisición de conocimientos, formación de personas competentes, productivas, que contribuyan con la sociedad; para resolver los problemas que
  • 5.
    5 se presentan ensu vida familiar y social, permitiéndole desarrollar sus capacidades, valores y actitudes. VISIÓN “Seremos una institución educativa líder que al año 2020 brinde una educación integral y de calidad, formando líderes creativos, reflexivos y críticos, con un enfoque sistémico basado en la gestión por resultados; comprometidos con la conservación del medio ambiente y la convivencia democrática, a la vanguardia del avance científico y de las tecnologías de la información y comunicación.” (CARMEN, 2016) PRINCIPOS ÉTICOS o Comportamiento profesional El Asesor educativo debe realizar actos enmarcados en valores éticos como: - Honestidad: Forma de pensar, sentir y actuar de manera transparente y coherente con una filosofía de vida. - Puntualidad: Cumplir compromisos y responsabilidades para consigo mismo y la sociedad acorde a los tiempos establecidos. - Responsabilidad: Manifestarse en todos sus actos como un ser individual y social, basado en la vivencia de sus deberes y derechos. - Compromiso: Identificarse e involucrase con las metas de la asesoría educativa y las instituciones educativas dentro de un contexto social, histórico, cultural y situacional.
  • 6.
    6 - Observancia yrespeto a la norma: Hacer su trabajo cumpliendo la normativa técnica y legal contemplada en la Ley Orgánica de Educación Intercultural, acuerdos, decretos y otros preceptos promulgados por el Ministerio de Educación - Tolerancia: Generar convivencia armónica dentro de un margen determinado por una cultura de paz. - Justicia: Desarrollar con equidad su trabajo con las instituciones educativas. - Servicio: Buscar la atención y el bien común como estilo de actuación y trabajo. o Objetividad: El Asesor Educativo representa imparcialidad, desinterés personal y actuación sin perjuicios en su ejercicio profesional. o Confidencialidad: El Asesor Educativo tiene obligación de guardar secreto profesional, no revelando hecho o información que involucre a las instituciones, a menos que exista la obligación o el derecho legal o profesional para hacerlo. o Cooperación y lealtad: El Asesor Educativo fomenta el trabajo colaborativo, producto del consenso y acuerdo. o Criticidad:
  • 7.
    7 El Asesor Educativomuestra una actitud reflexiva con criterio propositivo orientado a la mejora continua personal o social. o Iniciativa: El Asesor Educativo muestra la facilidad para la innovación y la construcción de un nuevo estilo de orientación. DESCRIPTORES DE LOS PRINCIPIOS ÉTICOS Son orientaciones de cómo debe relacionarse el asesor con cada uno de los grupos de interés.  COMPORTAMIENTO PROFESIONAL Los Asesores Educativos de la institución educativa: - Participación con los directivos para la toma de decisiones. - Utilizar información suficiente, veraz, pertinente y oportuna sobre la situación institucional. - Brindar informes garantizando veracidad, oportunidad y pertinencia sobre el desarrollo de procesos y resultados. - Manejar con confidencialidad la información institucional. - Demostrar coherencia entre el discurso y la actuación.  OBJETIVIDAD
  • 8.
    8 El Asesor Educativodebe: - Ser justos y honestos intelectualmente y libre de intereses o conflictos personales. - Analizar información institucional, elaborar la planificación estimulando el logro de los Estándares de Calidad Educativa. - Redactar informes ajustados a la realidad institucional. - Interpretar los resultados en función de indicadores. - Evaluar aplicando instrumentos técnicos como: rúbricas, tablas de valoración estandarizadas, listas de cotejo, etc.  CONFIDENCIALIDAD El Asesor Educativo debe: - Guardar la información institucional que la empresa brinda solo a sus colaboradores. - Evitar la divulgación de la información recopilada en beneficio propio o de terceros. - Respetar la vida personal de los miembros de la comunidad educativa.  COOPERACIÓN Y LEALTAD Los asesores educativos: - Nos esforzamos por cumplir efectivamente la función principal de la Asesoría Educativa “orientar la gestión institucional hacia el cumplimiento de los estándares de
  • 9.
    9 calidad educativa definidospor el Nivel Central de la Autoridad Educativa Nacional” Art. 309 del Reglamento de la LOEI. - Optimizar el uso eficiente de recursos. - Fomentar el trabajo en equipo para alcanzar metas comunes. - Comunicarse con asertividad con la persona relacionada a la situación, evitando el uso de comentarios laterales o emitirlos a terceras personas.  CRITICIDAD A partir de nuestro accionar los asesores: - Reflexionar permanentemente sobre la eficacia de los procesos de asesoría efectuados, buscando la verdad basada en la razón. - Presentar informes basados en argumentos objetivos, con un fundamento científico y sujetos a líneas de investigación. - Aplicar varios instrumentos técnicos que nos permiten analizar las causas y efectos del problema, y determinar alternativas eficientes de solución. - Buscar en nuestro diagnóstico institucional el punto de equilibrio entre la objetividad y la subjetividad, para identificar los puntos de acción de la asesoría educativa.  INICIATIVA Para alcanzar nuestros objetivos los asesores:
  • 10.
    10 - Visualizar unaeducación de calidad planificando los pasos a efectuarse. - Estar dispuestos a escuchar y aprender, como mecanismo para la búsqueda de oportunidades. - Plantear mejores alternativas a los problemas identificados. - Identificar necesidades, problemas y tendencias de las instituciones que asesoramos a fin de concebir alternativas de satisfacción o solución según sea el caso. - Generar optimismo y seguridad, brindamos confianza y credibilidad en el potencial que las instituciones y sus miembros tienen. ADMINISTRACIÓN DEL CÓDIGO o COMITÉ DEL BUEN VIVIR: Una vez aprobado el Código de Ética se designará dos equipos de Asesores Educativos, que actuarán como: - Veedores de su cumplimiento. - Mediadores para la resolución de controversias. o CUMPLIMIENTO DEL CÓDIGO El equipo de veedores aplicará anualmente una encuesta de cumplimiento del Código de Ética a los directivos institucionales. o VIGENCIA Y REFORMA DEL CÓDIGO
  • 11.
    11 El presente códigotendrá una vigencia de 1 años, al cabo de este tiempo se realizará las actualizaciones respectivas. OBJETIVOS ESTRATÉGICOS  Estimular la madurez en su relación interpersonal y grupal, que le prepare para una integración responsable en el ejercicio de la vida social.  Promover el conocimiento y práctica de los valores cívicos, patrióticos, estéticos y religiosos.  Promover la preservación del medio ambiente.  Aumentar el grado de satisfacción de sus clientes en la prestación del servicio y en la información brindada según lo requieran, permitiendo disminuir la cantidad de quejas presentadas.  Cumplir con sus principios éticos. VALORES - Respeto: Implica el aprecio por la dignidad humana y el medio ambiente. - Puntualidad: En los horarios y actividades programadas. - Honradez: Implica rectitud, justicia y transparencia consigo misma y con los demás. - Ayuda mutua: Cooperación y trabajo en equipo. - Comunicación: Es la capacidad de expresión, relación y escucha, expresando libertad y respeto.
  • 12.
    12 - Responsabilidad: Enel interés, esfuerzo y constancia a las exigencias del colegio. PROYECTO  Restauración del Código de ÉTICA Objetivo: Mejorar las normas y políticas de la IE. con la finalidad brindar un adecuado servicio para sus clientes internos y externos, logrando su satisfacción. POLITICAS  Valorar la cultura corporativa.  Comprometerse en realizar actividades de protección del medio ambiente y prevenir la contaminación.  Ser puntual.  Cumplir con el código de ética de la institución.  Los alumnos y plana docente deben asistir correctamente uniformados.  Los clientes deben recibir información que requieran sin ninguna dificultad, logrando satisfacerlos.  El personal que lo conforma deberá utilizar un vocabulario serio y de respeto entre ellos y con los clientes.  Los docentes deberán recibir, asistir y cumplir las capacitaciones respectivas.  Mejorar continuamente los procesos integrales de servicio educativo.
  • 13.
    13  Brindar unapropuesta educativa de calidad que satisfaga las necesidades de nuestros estudiantes y padres de familia que cumpla con las normas legales e institucionales, aplicables a los servicios. ACCIONES  Fortalecer las áreas que presenten dificultades.  Restauración del Código de Ética.  Establecer una política de libre comunicación con la comunidad.  Brindar la información que el personal requiera para realizar sus tareas.  Conocer las expectativas de los grupos de interés internos y externos. 2.2. TENDENCIAS Y BUENAS PRÁCTICAS Se tubo conveniente enfocarnos en l estrategia de: o Derechos Humanos Exponer públicamente sus compromisos éticos por medio de material institucional, dándoles a conocer a las partes interesadas.  Restauración del Código de Ética para mejorar el funcionamiento de la Institución.  Ser transparentes a la hora de realizar las actividades. o Prácticas laborales  Brindar a su personal todo el material e información que requieran para realizar su trabajo.  Realización de capacitaciones constantes para actualizaciones de temas innovadores que son importantes para los alumnos.
  • 14.
    14  Realizar seguimientos. oComunidad:  Relación con sus grupos de interés.  Respetar la cultura y tradiciones de la localidad. o Medio Ambiente:  Orientar a los estudiantes sobre el cuidado del medio ambiente.  Realizar actividades de preservación de recursos.  LLUVIA DE IDEAS (Posibles Acciones a Implementar) Para la realización de esta lluvia de ideas, se considerara la valoración IGO para para evaluar cada acción. VALORACIÓN IGO Este control puede ser: o Fuerte = 5: La organización tiene total dominio sobre la acción o Moderada = 3: La organización tiene un dominio mediano sobre la acción o Débil = 1: La organización tiene un limitado control sobre la acción o Nula = 0: La organización no tiene ningún control sobre la acción Los criterios de importancia y gobernabilidad se estiman con la siguiente tabla: ACCIONES IMPORTANCIA GOBERNABILIDAD F M D N Restauración del Código de Ética ALTA X Contar con programas que preserven el medio ambiente ALTA X CUADRO 1: ACCIONES, CRITERIOS SEGUN SU GOBERNABILIDAD (Francisco Mojica)
  • 15.
    15 CONCLUSIÓN: Una vez evaluadoslos criterios de importancia de gobernabilidad, se puede concluir que las 5 acciones presentan un fuerte índice de gobernabilidad y son de mejora para la Institución. Para este caso se enfocara en uno en especial para el desarrollo. 2.3. PLANES DE ACCIÓN Este plan de acción que se desarrollara a continuación, describe las actividades que se deben realizar, según la acción seleccionada para seguir el Modelo de Gestión de la RSE, para ser implementado en la IE. FORMATO DE PLAN DE ACCIÓN NOMBREDE LA EMPRESA: I.E. “Virgen del Carmen” N° 80825 FECHA: 28 de Noviembre de 2016 Capacitar y evaluar periódicamente a los colaboradores de la Institución. ALTA X Incentivar al personal y plana docente, mediante reconocimientos. ALTA X Concientizar a todo el personal de la Institución con las Políticas. ALTA X
  • 16.
    16 PLAN DE ACCIÓN: Restructuracióndel Código de Ética de la IE. “Virgen del Carmen” OBJETIVOS: - Incentivar al personal y plana docente al cumplimiento de los nuevos principios y acciones del ambiente organizacional. - Promover un adecuado funcionamiento de la organización. - Lograr ser transparentes con sus partes interesadas. - Brindar un trato equitativo en todos los miembros de la IE. METAS: - Lograr que la IE. sea transparente en un 97% con sus partes interesadas, mejorando sus relaciones. - Aumentar el grado de satisfacción de los clientes internos y externos en un 98 %. - Contar con normas que regulen el comportamiento del personal y los alumnos. - Mejorar la cultura organizacional de la IE. BENEFICIO PARA LA EMPRESA: Brinda normas y políticas que ayudan al personal en su desempeño de su trabajo, manteniendo una cultura organizacional amena. BENEFICIO PARA LA SOCIEDAD: Mejora las relaciones con sus grupos de interés, preserva el medio ambiente y ayuda a ser transparentes. CUADRO 2: PLAN DE ACCIÓN
  • 17.
    17 N° ACTIVIDAD RESPONSABLE CRONOGRAMA RECURSOSINDICADORES EJECUCIÓN SEGUIMIENTO INICIO FINALIZACIÓN 1 Reunión con el Administrador de la IE. Joselyn Ruiz Borjas ADM. 16/11/2016 16/11/2016 - El administrador - Papel - Lapiceros. - Check list Numero reuniones programadas/ número de reuniones ejecutadas 2 Reunión con los trabajadores Guisell Ramírez Nicolás SECRETARIA 16/11/2016 16/11/2016 - Los colaboradores - Papel - Lapiceros. - Check list 3 Entrevista con la directiva de la IE. Patricia Romero Yesque DIRECTOR 16/11/2016 16/11/2016 - Papel - Lapiceros - Celular. 4 Analizar la información obtenida. Guisell Ramírez Nicolás ADM. 19/11/2016 19/11/2016 - Laptop - Papel - Lapiceros. Información procesada/ información requerida 5 Restructuración del Código de Ética. Joselyn Ruiz Borjas ADM. 25/11/2016 26/11/2016 - Laptop - Información obtenida. Número de modificaciones/código de ética al 100% 6 Divulgación Patricia Romero Yesque Equipo de Trabajo 30/11/2016 07/12/2016 - Impresiones - Copias. N° de trabajadores que cuenta con el código de ética/Total de trabajadores FIRMAS APROBO Joselyn Gianinna Ruiz Borjas REVISO Guisell Anai Ramírez Nicolás ELABORO Patricia Liliana Romero Yesquen CARGO GERENTE CARGO ADMINISTRADORA CARGO LOGISTICA FIRMAS FIRMA FIRMA CUADRO 3: ACTIVIDADES A DESARROLLAR
  • 18.
  • 19.
    19 3. IMPLEMENTACIÓN DEACCIONES DE LA INSTITUCIÓN EDUCATIVA “VIRGEN DEL CARMEN” 80825 POROTO 3.1. ¿QUÉ HACER? FLUJOGRAMA DE ACTIVIDADES DE RESTRUCTURACIÓN DEL CÓDIGO DE ÉTICA INICIO Contactar con el Administrado r Reunión con el Administrado r Archivo de documento s Reunión con los trabajadores Recolección de encuestas Entrevista con la directiva Analizar la información obtenida Restructuración del Código de Ética Entrega de trípticos del personal Difusión del código de ética Seguimiento FIN
  • 20.
    20 Previo a esto,se realizó una campaña que se dará a conocer a todas las partes que conforman la IE. “Virgen del Carmen”, para ello revisar el anexo N° 03 3.2. ¿CÓMO HACERLO? Se consideran las siguientes actividades y subactividades de acuerdo a la restructuración de nuestro Código de Ética. Según nuestra cadena de valor presentada anteriormente, para realizar nuestro trabajo nos ubicados en la parte de Infraestructura, para coordinar con los directivos sobre nuestra propuesta y también en Gestión del Talento Humano, para dar a conocer sobre la restructuración del código de ética, al cual se tiene que regir.
  • 21.
    21 PROCESO ACTIVIDAD INDICADORES Reunióncon el Administrador de la IE. - Llamar a la secretaria. - Solicitar una reunión. - Realizar la reunión. Numero reuniones programadas/ número de reuniones ejecutadas Reunión con los trabajadores - Convocar a los trabajadores. - Fijar fecha. - Realizar reunión. Entrevista con la directiva de la IE. - Citar para entrevistar al administrador y trabajadores. - Obtención de información de las reuniones. Analizar la información obtenida. - Interpretación de la información obtenida. Información procesada/ información requerida Restructuración del Código de Ética. - Verificar el Código de Ética. - Elaboración de objetivos. - Elaboración de principios éticos. Número de modificaciones/código de ética al 100% Divulgación - Elaboración de un tríptico para dar a conocer sobre el nuevo Código de Ética. N° de trabajadores que cuenta con el código de ética/Total de trabajadores CUADRO 4: PROCESOS DEL CÓDIGO DE ÉTICA
  • 22.
    22 3.3. ¿CUÁNDO HACERLO? Acontinuación presentaremos nuestro cronograma de actividades CUADRO 5: CRONOGRAMA DE ACTIVIDADES N° Actividad RECURSOS ENCARGADO TIEMPO (SEMANAL) NOVIEMBRE - DICIEMBRE 1 2 3 4 1 2 3 1 Reunión con el Administrador de la IE. - El administrador - Papel Lapiceros. - Check list Joselyn Gianinna Ruiz Borjas 2 Reunión con los trabajadores - Los colaboradores - Papel - Lapiceros. - Check list Guisell Anai Ramírez Nicolás 3 Entrevista con la directiva de la IE. - Papel - Lapiceros - Celular. Patricia Liliana Romero Yesquen 4 Analizar la información obtenida. - Laptop - Papel - Lapiceros. Guisell Anai Ramírez Nicolás 5 Restructuración del Código de Ética. - Laptop - Información obtenida. Patricia Liliana Romero Yesquen 6 Divulgación - Impresiones - Copias. Joselyn Gianinna Ruiz Borjas
  • 23.
  • 24.
    24 4. EVALUACIÓN YSEGIMIENTO DE LA RESTRUCTURACIÓN DEL CÓDIGO DE ÉTICA DE LA IE. “VIRGEN DEL CARMEN” N° 80825 Esta etapa permitirá a la IE. A medir los resultados y analizar su cumplimiento con respecto a la RSE a través del Cuadro de Mando que arrojará las actividades e indicadores que le permitirán a la empresa determinar su cumplimiento o incumplimiento en cada acción realizada. 4.1. EVALUACIÓN: Le permitirá a la IE., conocer el comportamiento y la convivencia de la población estudiantil y en general produce impacto por los desajustes y situaciones conflictivas (agresiones verbal y física) en cuanto al trato inhumano entre estudiantes, hecho antisociales, dificultad de convivencia familiar, inestabilidad emocional y en general grandes alteraciones de conducta, anexo a esto están los problemas generales en el medio en que se desenvuelven: desempleo, desintegración familiar, carencia de afecto, limitada participación de los padres en la formación de los hijos, uso inadecuado del tiempo libre, deficientes áreas recreativas y deportivas, alcoholismo y drogadicción. Además niños con dificultades en el aprendizaje o necesidades educativas especiales. Y también el cumplimiento de las políticas de RSE, comparado con los recursos empleados en cada una de las actividades del plan de ejecución. En esta fase se utilizara el Cuadro de Mando que será de gran utilidad, a continuación se presenta tal cuadro.
  • 25.
    25 CRITERIO Objetivo CUADRO DEMANDO EVALUACIÓN INDICADOR META Actividades CONCLUSION: APROBADO, NO APROBADO, SUPERADO Derechos Humanos Restructurar los puntos más resaltantes de Código de Ética en un 100% % de Trabajadores que conocen la restructuración del código de ética / total de trabajadores. Presentación del nuevo código de ética en el plazo de un mes. Verificar que el código se elabore en el plazo debido APROBADO APROBADO
  • 26.
    26 4.2. COMUNICACIÓN YREPORTE La empresa deberá informar internamente sus resultados en RSE por medio de: Comunicación directa a través de reuniones y presentaciones a la Junta Directiva, docentes y empleados. También se realizarán boletines donde se muestren los alcances de la compañía en RSE, muestren el nuevo Código de Ética. Estos boletines serán físicos y por medio de su página web con la que cuenta la IE. De manera externa a través del periódico mural de la IE., con la finalidad de dar a conocer los resultados positivos de la implementación de la RSE en el Código de Ética, esto será visible para todas sus partes interesadas.
  • 27.
    27 IE. “VIRGEN DELCARMEN” N° 80825 CÓDIGO DE ÉTICA 06 DICIEMBRE 2016 TRUJILLO - PERU
  • 28.
    28 En nuestro paísse viene haciendo un reclamo para contar con la mejor calidad de los servicios educativos, debido a los grandes retos que se enfrenta en la sociedad, de la cual surge la búsqueda constante de nuevas alternativas que permitan facilitar a los docentes la solución de problemas a nivel pedagógico y personal, para lograr un desarrollo integral en el desenvolvimiento de su práctica profesional y asumir las responsabilidades éticas que le corresponde. Estoy seguro de contar con el apoyo y compromiso para cumplir con el objetivo de mejorar nuestras relaciones y brindar un ordenado funcionamiento regido en principios éticos. Unidos por los valores que distinguen a todos los que formamos parte de esta gran IE. Con un saludo cordial, Joselyn Ruiz Borjas Gerente General MENSAJE DEL DIRECTOR GENERAL
  • 29.
    29 1. NUESTRA MISIÓN,VISIÓN Y VALORES - Respeto: Implica el aprecio por la dignidad humana y el medio ambiente. - Puntualidad: En los horarios y actividades programadas. - Honradez: Implica rectitud, justicia y transparencia consigo misma y con los demás. - Ayuda mutua: Cooperación y trabajo en equipo. - Comunicación: Es la capacidad de expresión, relación y escucha, expresando libertad y respeto. - Responsabilidad: En el interés, esfuerzo y constancia a las exigencias del colegio. MISIÓN Somos una institución educativa que ofrece servicios educativos en los niveles de educación primaria y secundaria, promoviendo en el educando la adquisición de conocimientos, formación de personas competentes, productivas, que contribuyan con la sociedad; para resolver los problemas que se presentan en su vida familiar y social, permitiéndole desarrollar sus capacidades, valores y actitudes. VISIÓN “Seremos una institución educativa líder que al año 2020 brinde una educación integral y de calidad, formando líderes creativos, reflexivos y críticos, con un enfoque sistémico basado en la gestión por resultados; comprometidos con la conservación del medio ambiente y la convivencia democrática, a la vanguardia del avance científico y de las tecnologías de la información y comunicación.” VALORES
  • 30.
    30 A los miembrosde la comunidad de la IE. “Virgen del Carmen” N° 80825 Con la participación de representantes de toda la institución: estudiantes, educadores, administrativos y miembros de juntas directivas, se preparó este Código de Ética, el cual servirá como marco de referencia en la planificación estratégica institucional. Contiene los términos de referencia fundamentales, la estructura sobre la cual se fundamenta la misión de la IE. Al adoptar este Código de Ética buscamos el cumplimiento de la misión y establecer las normas básicas de comportamiento ético, tanto para la vida personal como profesional. Los seis valores enumerados en el Código de ética representan los ideales más significativos para nuestra institución. Es muy importante que todos leamos, comprendamos, reflexionemos, cumplamos su contenido y nos comprometamos a orientar nuestra vida diaria y nuestras relaciones, tomando como base nuestros valores institucionales. Muchas gracias por su apoyo. Joselyn G. Ruiz Borjas Gerente
  • 31.
    31 PRINCIPIOS ÉTICOS DELOS DOCENTES COMPORTAMIENTO PROFESIONAL Participación con los directivos para la toma de decisiones. Brindar informes garantizando veracidad, oportunidad y pertinencia sobre el desarrollo de procesos y resultados Demostrar coherencia entre el discurso y la actuación OBJETIVIDAD Ser justos y honestos intelectualmente y libre de intereses o conflictos personales. Interpretar los resultados en función de indicadores. Redactar informes ajustados a la realidad institucional. CONFIDENCIALIDAD Evitar la divulgación de la información recopilada en beneficio propio o de terceros. Respetar la vida personal de los miembros de la comunidad educativa. Guardar información de los alumnos. COOPERACIÓN Y LEALTAD Optimizar el uso eficiente de recursos. Fomentar el trabajo en equipo para alcanzar metas comunes. Comunicarse con asertividad CRITICIDAD Buscar en nuestro diagnóstico institucional el punto de equilibrio Aplicar varios instrumentos técnicos que nos permiten analizar las causas y efectos del problema, y determinar alternativas eficientes de solución Presentar informes basados en argumentos objetivos INICIATIVA Visualizar una educación de calidad Estar dispuestos a escuchar y aprender Identificar necesidades, problemas y tendencias de las instituciones Generar optimismo, seguridad, confianza y credibilidad en sus miembros.
  • 32.
    32 PRINCIPIOS ÉTICOS DEALUMNOS LIDER Saber dirigirse a sus compañeros para alcanzar el beneficio común y manejo del grupo OBJETIVIDAD Ser justos y honestos intelectualmente en el momento de dar exámenes Redactar trabajos ajustados a la realidad institucional. INVESTIGADOR Buscar nuevos conocimientos orientados a su desarrollo profesional PERSEVERANTE Lograr lo propuesto , siendo constante con presentación en su trabajo CRITICIDAD Buscar su punto de equilibrio Analizar las causas y efectos del problema, y determinar alternativas eficientes de solución Presentar sus trabajos basados en argumentos objetivos INICIATIVA Estar dispuestos a escuchar y aprender Identificar necesidades, problemas y proponer soluciones Generar optimismo, seguridad, confianza y credibilidad en sus miembros.
  • 33.
    33 AMBITO DE APLICACIÓN EsteCódigo de Ética nos rige a todos los miembros de la I.E “Virgen del Carmen”: estudiantes, educadores, administradores, colaboradores y directores. POLÍTICAS  Valorar la cultura corporativa.  Comprometerse en realizar actividades de protección del medio ambiente y prevenir la contaminación.   Ser puntual.  Cumplir con el código de ética de la institución.  Los alumnos y plana docente deben asistir correctamente uniformados.  Los clientes deben recibir información que requieran sin ninguna dificultad, logrando satisfacerlos.  El personal que lo conforma deberá utilizar un vocabulario serio y de respeto entre ellos y con los clientes.   Los docentes deberán recibir, asistir y cumplir las capacitaciones respectivas.  Mejorar continuamente los procesos integrales de servicio educativo.   Brindar una propuesta educativa de calidad que satisfaga las necesidades de nuestros estudiantes y padres de familia que cumpla con las normas legales e institucionales, aplicables a los servicios. 
  • 34.
    34 El Comité deÉtica de la IE., integrado por representantes de la institución miembro, vela por el cumplimiento de este Código. INTERPRETACIÓN El cumplimiento de este Código de Ética permitirá tener una convivencia armónica, con base a los valores que se profesan. Estamos conscientes que su incumplimiento está sujeto a penalidades y sanciones que van desde una amonestación verbal o escrita, hasta la pérdida de la relación estudiantil o laboral; sanciones civiles o penales, según las faltas que se cometan. El Comité de Ética resolverá cualquier duda en la interpretación de este Código. SANCIONES POR INCUMPLIMIENTO Todos son responsables de reportar las faltas que se infrinjan a este Código. El denunciante puede o no colocar su nombre. El procedimiento es el siguiente: 1. Describir la falta: - Mencionar el nombre de la persona (as) involucrada (as), - Adjuntar pruebas si se tienen (documentos, fotos). 3. El coordinador, designado por el Comité de Ética, convocará a una reunión y se revisará el caso. Si procede, se iniciará una investigación posterior. 4. Como resultado de la investigación el asunto se resuelve y se comunica oportunamente.
  • 35.
    35 Se garantiza entodo momento la estricta confidencialidad en el tratamiento de las denuncias recibidas. ADHESIÓN AL CÓDIGO DE ÉTICA En la mañana, a los 06 días del mes de Diciembre del año 2016, yo Joselyn Gianinna Ruiz Borjas, como miembro de la organización, confirmo que he leído y comprendido en su totalidad el Código de Ética, y expreso mi total adhesión y compromiso a este Código, haciéndome responsable de su observancia y cumplimiento dentro de mi institución. ___________________________ Firma EVALUACIÓN Y CONTROL
  • 36.
    36 Para la realizaciónde la evaluación se ha preparado un cronograma con las actividades a realizar. Para el desarrollo de las actividades propuestas se cuenta docente de área como responsable en primer orden, a los directores de grupo, coordinadores encargados de disciplina y otros.
  • 37.
    37 N° ACTIVIDAD METAS CRONOGRAMA FEBREROMARZO ABRIL MAYO JUNIO JULIO AGOSTO SETIEMBRE OCTUBRE NOVIEMBRE DICIEMBRE 1 2 3 4 1 2 3 4 1 2 3 4 1 2 3 4 1 2 3 4 1 2 3 4 1 2 3 4 1 2 3 4 1 2 3 4 1 2 3 4 1 2 3 4 1 presentación del código de ética a docentes y administrativos La Institución debe estar orientada hacia la formación de ciudadanos solidarios, críticos y responsables para lograr una sociedad auténticamente humana. 2 presentación del código de ética a alumnos 3 evaluación previa conocer si se está cumpliendo con el código de ética4 realizar una entrevista - encuesta 5 implementar acciones de mejora concientizar al cumplimiento del código de ética 6 Divulgación informar a todo la institución sobre el código de ética 7 realizar encuestas conocer si se está cumpliendo con el código de ética 8 presentar resultados a la área administrativa y previa aprobación lograr un 90% de aceptación del cumplimiento del código de ética
  • 38.
    38 4.3 MEJORAMIENTO Consistirá enaprender de la experiencia, ya que es indispensable identificar los respectivos ajustes y a su vez, disminuir las debilidades con el objeto de permitir el perfeccionamiento del modelo. También se hace necesario mantener constantemente una retroalimentación con los actores involucrados que permitan contribuir al mejoramiento del modelo. Para realizar una retroalimentación se tuvo apropiado realizar un cronograma de actividades para el año 2017 el cual se presenta en el punto 4.2 que la evaluación y control. Las acciones que realizaríamos sería la de un auditor interno que este verificando el cumplimiento del código y este auditor sería un colaborador de la organización
  • 39.
    39 CONCLUSIONES:  El códigode ética es parte fundamental de toda empresa para mejorar sus procesos y reputación de esta.  El código de ética es un instrumento que ofrece comportamientos acorde al respeto de la dignidad humana en la cual tiene como objetivo unificar y fortalecer las prácticas empresariales de la institución en la cual es necesario cumplir con los más altos estándares.  El código de ética se le entregara como un manual de organización y funciones para que se les sirva como guía en el momento de la inducción  El código de ética profesional son normas que deben cumplir los docentes para desempeñarse bien en su cargo, manteniendo un alto nivel ético con los algunos colegios, instituciones y comunidad.
  • 40.
    40 REFERENCIAS BIBLIOGRAFICAS: CARMEN, I.V. (23 de Febrero de 2016). I.E. VIRGEN DEL CARMEN 80825 - POROTO . Obtenido de http://virgendelcarmen-80825.blogspot.pe/ Pisa, I. d. (19 de Mayo de 2014). Colegios Públicos o Privados? El Informe Pisa. Obtenido de http://www.elconfidencial.com/alma-corazon-vida/2014-05- 19/colegios-publicos-o-privados-el-informe-pisa-analiza-cuales-son-mejores_132970 file:///C:/Users/USER/Downloads/CodigoDeEtica.pdf http://www.essalud.gob.pe/noticias/c_etica.pdf CUADROS CUADRO 1: ACCIONES,CRITERIOS SEGUN SU GOBERNABILIDAD (Francisco Mojica) --------------------------------------------------------------------------------------------------------------14 CUADRO 2: PLAN DE ACCIÓN----------------------------------------------------------------------------16 CUADRO 3: ACTIVIDADES A DESARROLLAR------------------------------------------------------------17 CUADRO 4: PROCESOS DEL CÓDIGO DE ÉTICA --------------------------------------------------------21 CUADRO 5: CRONOGRAMA DE ACTIVIDADES ---------------------------------------------------------22 CUADRO 6: ORGANIGRAMA DE LA ORGANIZACIÓN---------------- Error! Bookmark not defined. CUADRO 7: PRESUPUESTO DE LAS ACTIVIDADES -----------------------------------------------------42
  • 41.
  • 42.
    42 ANEXO N° 01 ------------- ANEXON° 02 ACTIVIDAD RECUERSOS PRESUPUSTO Reunión con el Administrador de la IE. - El administrador - Papel Lapiceros. 3. 00 1.00 Reunión con los trabajadores - Los colaboradores - Papel - Lapiceros. 1.00 10.00 Entrevista con la directiva de la IE. - Papel - Lapiceros - Celular. 5.00 10.00 20.00 Analizar la información obtenida. - Laptop - Papel - Lapiceros. 20.00 6.00 3.00 Restructuración del Código de Ética. - Laptop - Información obtenida. 20.00 5.00 Divulgación - Impresiones - Copias. 15.00 8.00 TOTAL 127.00 CUADRO 7: PRESUPUESTO DE LAS ACTIVIDADES GERENTE Joselyn Gianinna Ruiz Borjas LOGISTICA Patricia Liliana Romero Yesquen RR. HH. Guisell Anai Ramírez Nicolás GERENTE Ing. Adela Rodríguez Paredes CUADRO 6: ORGANIGRAMA DE LA ORGANIZACIÓN