Modelos de Variable
Dependiente Binaria
-Logit y Probit-
Maestría en Evaluación de Proyectos
ITBA-UCEMA
Daniel Lema
Modelos Logit y Probit
• Modelos de regresión donde la variable
dependiente es binaria o dummy
• Por ejemplo:
• Un modelo que trata de explicar los
factores determinantes de que una familia
sea propietaria de una casa.
• En particular, cuantificar la relación entre
ingreso y propiedad
• Se selecciona una muestra de hogares y
se registra el ingreso y si la familia es
propietaria o no de una casa. El modelo
puede expresarse
• Yi=a + b Xi + ei
• Donde Yi = 1 si el hogar es propietario de su
casa y cero en caso contrario.
• Xi es el ingreso del hogar i
• Se puede aplicar MCO a este problema
• Pero existen 3 inconvenientes
• 1. Las predicciones del modelo no
necesariamente estarán entre cero y uno
• 2. Considere el término de error. Para un
valor dado de Xi el término de error sólo
puede tomar uno de los siguientes dos
valores
 ei = 1 – a – bXi cuando Yi = 1
 ei = – a – bXi cuando Yi = 0
• En consecuencia los errores no se distribuyen
como una normal (de hecho lo hacen como
una binomial)
 3. Se puede demostrar que los errores son
heteroscedásticos
• Estos problemas no impiden
absolutamente la aplicación de MCO
• Se puede ajustar por heteroscedasticidad
• Los errores no normales son menos
problemáticos en muestras grandes
• Predicciones negativas o mayores a uno
no son un problema serio (pueden
ignorarse, por ej.)
• Sin embargo, algunos supuestos del
modelo son restrictivos
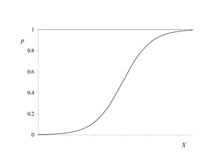
• Por ejemplo la constancia del efecto
marginal de un cambio en el ingreso sobre
la probabilidad de ser propietario (b)
• Esperaríamos un efecto bajo para ingresos
muy bajos y muy altos.
• Y un efecto mayor para ingresos promedio.
• Esto implicaría una relación de este tipo
entre probabilidad de ser propietario e
ingreso
0
0.2
0.4
0.6
0.8
1
X
p
• La relación es no lineal
• La variable dependiente está restringida
entre cero y uno
• Dos modelos producen una relación de
este tipo
• Un modelo basado en la función logística
• Un modelo derivado de una función de
distribución normal acumulada
Modelo Logit
• Expresando el modelo explícitamente en
términos de probabilidades tenemos
• Pi = a + b Xi
• Donde Pi es la probabilidad de que el
hogar i sea propietario de una casa
• Una relación que genera un gráfico como
el anterior es:
)
(
1
1
i
X
i
e
P b
a +

+
=
• Definimos la razón de probabilidades
(odds ratio) como:
i
i
P
P

1
En el caso de la propiedad de casas representa
la razón de la probabilidad de que una familia
posea una casa respecto de la probabilidad de
que no la posea.
Por ejemplo, si Pi = 0.8 significa que las
probabiliades son 4 a 1 a favor de que la familia
posea una casa (0.8/0.2)
• Si tomamos el logaritmo natural de la razón
de probabilidades obtenemos
i
i
i
i
i X
Z
P
P
L b
a +
=
=









=
1
ln
• Entonces, el Li resulta lineal en X y también
en los parámetros
• L es llamado modelo Logit
• La interpretación del modelo es la
siguiente:
 b es la pendiente y mide el cambio en L
ocasionado por un cambio unitario en X,
es decir, dice cómo el logaritmo de las
porbabilidades a favor de tener una casa
cambian a mediada que el ingreso cambia
en una unidad.
 a es el valor de L si el ingreso es cero
• Dado un nivel de ingreso X* si se desea
estimar la probabilidad de tener una casa
(y no las probabilidades a favor de tener
una casa) se puede calcular a partir de la
definición de Pi una vez estimados los
parámetros.
• El método de estimación es por Máxima
Verosimilitud (MV)
El Modelo Probit
• La aproximación al problema es similar al
Logit pero se supone una relación no
lineal distinta (aunque muy similar) entre
Xi y Pi
• Se basa en la distribución normal
acumulada
• Se supone que la decisión de poseer o no
una casa depenede de un índice I
(conocido como variable latente)
• El índice I está determinado por una o varias
variables explicativas. Por ej ingreso
• Cuanto mayor sea el índice mayor la
probabilidad de tener una casa
• Ii = a + b Xi
• Se supone un umbral crítico I* a partir del cuál,
si I supera a I* entonces una familia posee una
casa.
• El umbral I*, al igual que I, no es observable
• Si se supone que está distribuido normalmente
con la misma media y varianza es posible
estimar los parámetros del índice y también
alguna información sobre el I*.
•
• Pi = P (Y=1|X) = P(I*i ≤ Ii)
= P(Zi ≤ a + b Xi) = F(a + b Xi)
Donde
Z es una variable estándar normal, Z ~
N(0, s2)
F es la función de distribución normal
acumulada
• Explícitamente
 








=
Ii
Z
i dz
e
I
F 2
/
2
2
1
)
(


+









=
Xi
Z
dz
e
b
a

2
/
2
2
1
0
0.2
0.4
0.6
0.8
1
X
p
0 - ∞
+ ∞
Pi
Ii = a + b Xi
Pr (I*i≤ Ii)
Pi = F(Ii)
Interpretación de los Coeficientes
• Una diferencia fundamental respecto a los
modelos lineales es que la influencia que
tienen las variables explicativas sobre la
probabilidad de elegir la opción dada por yi
= 1 (la derivada parcial, dyi/dxi = βk en los
modelos lineales) no es independiente del
vector de características xi.
• Una primera aproximación a la relación
entre las variables explicativas y la
probabilidad resultante es calcular los
efectos marginales sobre la variable latente
(y*) .
• Si el efecto marginal expresa el
cambio de la variable dependiente
provocado por un cambio unitario en
una de las independientes
manteniendo el resto constante, los
parámetros estimados del Logit y el
Probit reflejan el efecto marginal de
las xik en yi de la misma forma que en
el MLP, puesto qe E (y*|x) = x´β.
• Los efectos marginales pueden construirse
sobre la probabilidad y, de hecho, este es el
tipo de presentación más frecuente.
• El efecto de la k−ésima variable explicativa,
manteniendo el resto constante, puede ser
calculado como:
• siendo F (.) la función de distribución y f (.) la
función de densidad.
• Por lo tanto, en un modelo binario la
influencia que tienen las explicativas sobre
la probabilidad de elegir la opción dada
por yi = 1 no depende simplemente del
valor los coeficientes, sino también del
valor que toman las variables explicativas.
• Por ej: El efecto marginal máximo ocurrirá
cuando Pr (y = 1) = 0.5
• Esto significa que, a diferencia de lo que
ocurre en el MLP, el efecto de una variable
sobre la probabilidad varía con el valor de
esa variable (es decir, no es
independiente del vector de
características xi).
• En Logit
• En Probit
• Los resultados previos suponen que si bien los
coeficientes de estos modelos no son directamente
interpretables, sus valores relativos si lo son.
• Por ej. el cociente βj/ βk mide la importancia relativa de
los efectos marginales de las variables xj y xk.
• Dado que los efectos marginales varian con x resulta
conveniente calcularlos para valores concretos de la
variable.
• Los “efectos marginales medios”, obtenidos a partir de la
media muestral de la variable, son una de las formas
más comunes de presentación de losresultados
• También se puede calcular, por ejemplo, el
efecto medio respecto al conjunto de las
• observaciones:
Inferencia
• La inferencia no presenta diferencias
sustanciales respecto al Modelo Lineal
Gaussiano, por lo que para llevar a cabo
hipótesis sobre el valor de un coeficiente puede
emplearse un estadístico de la t−Student
tradicional (aunque, siendo rigurosos, la
distribución apropiada sería la Normal).(ratio z)
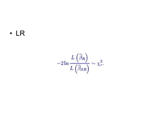
• Por su parte, para contrastar la validez de un
conjunto de restricciones como las que definen
la significación global del modelo puede el test
de razón de verosimilitud (LR)
• LR
• Por ultimo, una forma de evaluación del modelo
es la que se deriva de la bondad del ajuste.
• Evidentemente, al tratarse de modelos no
lineales carece de sentido plantear la bondad
del ajuste en los t´erminos que definen el
coeficiente de determinación (R2).
• Existen criterios alternativos que, en cierto
modo, siguen la misma idea.
• Todas estas medidas deben interpretarse con
cierta cautela
• Su validez como criterios de selección del
modelo es ciertamente limitada.
• Una medida es el pseudo R2 de Mc Fadden:
• En este caso, si los coeficientes son poco
significativos la capacidad explicativa del
modelo será muy reducida y el Loglikelihood
sin restricciones será muy similar al L0; por el
contrario, cuanto mayor sea la capacidad
explicativa del modelo, más proximo estará R2
a uno.

Notas_Clase_5_Probit_Logit.ppt

  • 1.
    Modelos de Variable DependienteBinaria -Logit y Probit- Maestría en Evaluación de Proyectos ITBA-UCEMA Daniel Lema
  • 2.
    Modelos Logit yProbit • Modelos de regresión donde la variable dependiente es binaria o dummy • Por ejemplo: • Un modelo que trata de explicar los factores determinantes de que una familia sea propietaria de una casa. • En particular, cuantificar la relación entre ingreso y propiedad
  • 3.
    • Se seleccionauna muestra de hogares y se registra el ingreso y si la familia es propietaria o no de una casa. El modelo puede expresarse • Yi=a + b Xi + ei • Donde Yi = 1 si el hogar es propietario de su casa y cero en caso contrario. • Xi es el ingreso del hogar i
  • 4.
    • Se puedeaplicar MCO a este problema • Pero existen 3 inconvenientes • 1. Las predicciones del modelo no necesariamente estarán entre cero y uno
  • 5.
    • 2. Considereel término de error. Para un valor dado de Xi el término de error sólo puede tomar uno de los siguientes dos valores  ei = 1 – a – bXi cuando Yi = 1  ei = – a – bXi cuando Yi = 0 • En consecuencia los errores no se distribuyen como una normal (de hecho lo hacen como una binomial)  3. Se puede demostrar que los errores son heteroscedásticos
  • 6.
    • Estos problemasno impiden absolutamente la aplicación de MCO • Se puede ajustar por heteroscedasticidad • Los errores no normales son menos problemáticos en muestras grandes • Predicciones negativas o mayores a uno no son un problema serio (pueden ignorarse, por ej.)
  • 7.
    • Sin embargo,algunos supuestos del modelo son restrictivos • Por ejemplo la constancia del efecto marginal de un cambio en el ingreso sobre la probabilidad de ser propietario (b) • Esperaríamos un efecto bajo para ingresos muy bajos y muy altos. • Y un efecto mayor para ingresos promedio. • Esto implicaría una relación de este tipo entre probabilidad de ser propietario e ingreso
  • 8.
  • 9.
    • La relaciónes no lineal • La variable dependiente está restringida entre cero y uno • Dos modelos producen una relación de este tipo • Un modelo basado en la función logística • Un modelo derivado de una función de distribución normal acumulada
  • 10.
    Modelo Logit • Expresandoel modelo explícitamente en términos de probabilidades tenemos • Pi = a + b Xi • Donde Pi es la probabilidad de que el hogar i sea propietario de una casa • Una relación que genera un gráfico como el anterior es: ) ( 1 1 i X i e P b a +  + =
  • 11.
    • Definimos larazón de probabilidades (odds ratio) como: i i P P  1 En el caso de la propiedad de casas representa la razón de la probabilidad de que una familia posea una casa respecto de la probabilidad de que no la posea. Por ejemplo, si Pi = 0.8 significa que las probabiliades son 4 a 1 a favor de que la familia posea una casa (0.8/0.2)
  • 12.
    • Si tomamosel logaritmo natural de la razón de probabilidades obtenemos i i i i i X Z P P L b a + = =          = 1 ln • Entonces, el Li resulta lineal en X y también en los parámetros • L es llamado modelo Logit
  • 13.
    • La interpretacióndel modelo es la siguiente:  b es la pendiente y mide el cambio en L ocasionado por un cambio unitario en X, es decir, dice cómo el logaritmo de las porbabilidades a favor de tener una casa cambian a mediada que el ingreso cambia en una unidad.  a es el valor de L si el ingreso es cero
  • 14.
    • Dado unnivel de ingreso X* si se desea estimar la probabilidad de tener una casa (y no las probabilidades a favor de tener una casa) se puede calcular a partir de la definición de Pi una vez estimados los parámetros. • El método de estimación es por Máxima Verosimilitud (MV)
  • 15.
    El Modelo Probit •La aproximación al problema es similar al Logit pero se supone una relación no lineal distinta (aunque muy similar) entre Xi y Pi • Se basa en la distribución normal acumulada • Se supone que la decisión de poseer o no una casa depenede de un índice I (conocido como variable latente)
  • 16.
    • El índiceI está determinado por una o varias variables explicativas. Por ej ingreso • Cuanto mayor sea el índice mayor la probabilidad de tener una casa • Ii = a + b Xi • Se supone un umbral crítico I* a partir del cuál, si I supera a I* entonces una familia posee una casa. • El umbral I*, al igual que I, no es observable • Si se supone que está distribuido normalmente con la misma media y varianza es posible estimar los parámetros del índice y también alguna información sobre el I*. •
  • 17.
    • Pi =P (Y=1|X) = P(I*i ≤ Ii) = P(Zi ≤ a + b Xi) = F(a + b Xi) Donde Z es una variable estándar normal, Z ~ N(0, s2) F es la función de distribución normal acumulada
  • 18.
    • Explícitamente           = Ii Z idz e I F 2 / 2 2 1 ) (   +          = Xi Z dz e b a  2 / 2 2 1
  • 19.
    0 0.2 0.4 0.6 0.8 1 X p 0 - ∞ +∞ Pi Ii = a + b Xi Pr (I*i≤ Ii) Pi = F(Ii)
  • 20.
    Interpretación de losCoeficientes • Una diferencia fundamental respecto a los modelos lineales es que la influencia que tienen las variables explicativas sobre la probabilidad de elegir la opción dada por yi = 1 (la derivada parcial, dyi/dxi = βk en los modelos lineales) no es independiente del vector de características xi. • Una primera aproximación a la relación entre las variables explicativas y la probabilidad resultante es calcular los efectos marginales sobre la variable latente (y*) .
  • 21.
    • Si elefecto marginal expresa el cambio de la variable dependiente provocado por un cambio unitario en una de las independientes manteniendo el resto constante, los parámetros estimados del Logit y el Probit reflejan el efecto marginal de las xik en yi de la misma forma que en el MLP, puesto qe E (y*|x) = x´β.
  • 22.
    • Los efectosmarginales pueden construirse sobre la probabilidad y, de hecho, este es el tipo de presentación más frecuente. • El efecto de la k−ésima variable explicativa, manteniendo el resto constante, puede ser calculado como: • siendo F (.) la función de distribución y f (.) la función de densidad.
  • 23.
    • Por lotanto, en un modelo binario la influencia que tienen las explicativas sobre la probabilidad de elegir la opción dada por yi = 1 no depende simplemente del valor los coeficientes, sino también del valor que toman las variables explicativas. • Por ej: El efecto marginal máximo ocurrirá cuando Pr (y = 1) = 0.5
  • 24.
    • Esto significaque, a diferencia de lo que ocurre en el MLP, el efecto de una variable sobre la probabilidad varía con el valor de esa variable (es decir, no es independiente del vector de características xi).
  • 25.
  • 26.
    • Los resultadosprevios suponen que si bien los coeficientes de estos modelos no son directamente interpretables, sus valores relativos si lo son. • Por ej. el cociente βj/ βk mide la importancia relativa de los efectos marginales de las variables xj y xk. • Dado que los efectos marginales varian con x resulta conveniente calcularlos para valores concretos de la variable. • Los “efectos marginales medios”, obtenidos a partir de la media muestral de la variable, son una de las formas más comunes de presentación de losresultados
  • 27.
    • También sepuede calcular, por ejemplo, el efecto medio respecto al conjunto de las • observaciones:
  • 28.
    Inferencia • La inferenciano presenta diferencias sustanciales respecto al Modelo Lineal Gaussiano, por lo que para llevar a cabo hipótesis sobre el valor de un coeficiente puede emplearse un estadístico de la t−Student tradicional (aunque, siendo rigurosos, la distribución apropiada sería la Normal).(ratio z) • Por su parte, para contrastar la validez de un conjunto de restricciones como las que definen la significación global del modelo puede el test de razón de verosimilitud (LR)
  • 29.
  • 30.
    • Por ultimo,una forma de evaluación del modelo es la que se deriva de la bondad del ajuste. • Evidentemente, al tratarse de modelos no lineales carece de sentido plantear la bondad del ajuste en los t´erminos que definen el coeficiente de determinación (R2). • Existen criterios alternativos que, en cierto modo, siguen la misma idea. • Todas estas medidas deben interpretarse con cierta cautela • Su validez como criterios de selección del modelo es ciertamente limitada.
  • 31.
    • Una medidaes el pseudo R2 de Mc Fadden: • En este caso, si los coeficientes son poco significativos la capacidad explicativa del modelo será muy reducida y el Loglikelihood sin restricciones será muy similar al L0; por el contrario, cuanto mayor sea la capacidad explicativa del modelo, más proximo estará R2 a uno.