Los organigramas son la representación gráfica de la estructura orgánica de
una empresa u organización que refleja, en forma esquemática, la posición de las áreas que la
integran, sus niveles jerárquicos, líneas de autoridad y de asesoría [1].
Por tanto, teniendo en cuenta que los organigramas son de suma importancia y utilidad
para empresas, entidades productivas, comerciales, administrativas, políticas, etc., y que todos
aquellos que participan en su diseño y elaboración deben conocer cuáles son los diferentes tipos
de organigramas y qué características tiene cada uno de ellos, en el presente artículo se plantea
una clasificación basada en las clasificaciones de dos autores, con la finalidad de que el lector
pueda tener una idea más completa acerca de los diversos tipos de organigramas y de sus
características generales.
Tipos de Organigramas:
Basándome en las clasificaciones planteadas por Enrique B. Franklin (en su libro "Organización de
Empresas") y Elio Rafael de Zuani (en su libro "Introducción a la Administración de
Organizaciones"), pongo a consideración del lector la siguiente clasificación de organigramas: 1)
Por su naturaleza, 2) por su finalidad, 3) por su ámbito, 4) por su contenido y 5) por su
presentación o disposición gráfica.
1. POR SU NATURALEZA: Este grupo se divide en tres tipos de organigramas:
 Microadministrativos: Corresponden a una sola organización, y pueden referirse a ella en
forma global o mencionar alguna de las áreas que la conforman [2].
 Macroadministrativos: Involucran a más de una organización [2].
 Mesoadministrativos: Consideran una o más organizaciones de un mismo sector de
actividad o ramo específico. Cabe señalar que el término mesoadministrativo corresponde
a una convención utilizada normalmente en el sector público, aunque también puede
utilizarse en el sector privado [2].
2. POR SU FINALIDAD: Este grupo se divide en cuatro tipos de organigramas:
 Informativo: Se denominan de este modo a los organigramas que se diseñan con el
objetivo de ser puestos a disposición de todo público, es decir, como información
accesible a personas no especializadas [3]. Por ello, solo deben expresar las partes o
unidades del modelo y sus relaciones de líneas y unidades asesoras, y ser graficados a
nivel general cuando se trate de organizaciones de ciertas dimensiones [3].
 Analítico: Este tipo de organigrama tiene por finalidad el análisis de determinados
aspectos del comportamiento organizacional, como también de cierto tipo de información
que presentada en un organigrama permite la ventaja de la visión macro o global de la
misma, tales son los casos de análisis de un presupuesto, de la distribución de la planta de
personal, de determinadas partidas de gastos, de remuneraciones, de relaciones
informales, etc. Sus destinatarios son personas especializadas en el conocimiento de estos
instrumentos y sus aplicaciones [3].
 Formal: Se define como tal cuando representa el modelo de funcionamiento planificado o
formal de una organización, y cuenta con el instrumento escrito de su aprobación. Así por
ejemplo, el organigrama de una Sociedad Anónima se considerará formal cuando el mismo
haya sido aprobado por el Directorio de la S.A. [3].
 Informal: Se considera como tal, cuando representando su modelo planificado no cuenta
todavía con el instrumento escrito de su aprobación [3].
3. POR SU ÁMBITO: Este grupo se divide en dos tipos de organigramas:
 Generales: Contienen información representativa de una organización hasta determinado
nivel jerárquico, según su magnitud y características. En el sector público pueden abarcar
hasta el nivel de dirección general o su equivalente, en tanto que en el sector privado
suelen hacerlo hasta el nivel de departamento u oficina [2].
Ejemplo:
 Específicos: Muestran en forma particular la estructura de un área de la organización [2].
Ejemplo:
4. POR SU CONTENIDO: Este grupo se divide en tres tipos de organigramas:
 Integrales: Son representaciones gráficas de todas las unidades administrativas de una
organización y sus relaciones de jerarquía o dependencia. Conviene anotar que los
organigramas generales e integrales son equivalentes [2].
Ejemplo:
 Funcionales: Incluyen las principales funciones que tienen asignadas, además de las
unidades y sus interrelaciones. Este tipo de organigrama es de gran utilidad para capacitar
al personal y presentar a la organización en forma general [2].
Ejemplo:
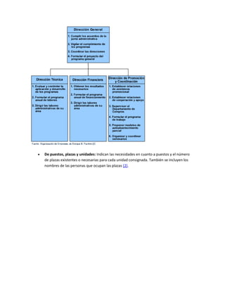
 De puestos, plazas y unidades: Indican las necesidades en cuanto a puestos y el número
de plazas existentes o necesarias para cada unidad consignada. También se incluyen los
nombres de las personas que ocupan las plazas [2].
5. POR SU PRESENTACIÓN O DISPOSICIÓN GRÁFICA: Este grupo se divide en cuatro tipos de
organigramas:
 Verticales: Presentan las unidades ramificadas de arriba abajo a partir del titular, en la
parte superior, y desagregan los diferentes niveles jerárquicos en forma escalonada. Son
los de uso más generalizado en la administración, por lo cual, los manuales de
organización recomiendan su empleo [2].
 Horizontales: Despliegan las unidades de izquierda a derecha y colocan al titular en el
extremo izquierdo. Los niveles jerárquicos se ordenan en forma de columnas, en tanto que
las relaciones entre las unidades se ordenan por líneas dispuestas horizontalmente [2].
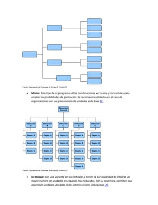
 Mixtos: Este tipo de organigrama utiliza combinaciones verticales y horizontales para
ampliar las posibilidades de graficación. Se recomienda utilizarlos en el caso de
organizaciones con un gran número de unidades en la base [2].
 De Bloque: Son una variante de los verticales y tienen la particularidad de integrar un
mayor número de unidades en espacios más reducidos. Por su cobertura, permiten que
aparezcan unidades ubicadas en los últimos niveles jerárquicos [2].
 Circulares: En este tipo de diseño gráfico, la unidad organizativa de mayor jerarquía se
ubica en el centro de una serie de círculos concéntricos, cada uno de los cuales representa
un nivel distinto de autoridad, que decrece desde el centro hacia los extremos, y el último
círculo, osea el más extenso, indica el menor nivel de jerarquía de autoridad. Las unidades
de igual jerarquía se ubican sobre un mismo círculo, y las relaciones jerárquicas están
indicadas por las líneas que unen las figuras [3].
Organigrama

Organigrama

  • 1.
    Los organigramas sonla representación gráfica de la estructura orgánica de una empresa u organización que refleja, en forma esquemática, la posición de las áreas que la integran, sus niveles jerárquicos, líneas de autoridad y de asesoría [1]. Por tanto, teniendo en cuenta que los organigramas son de suma importancia y utilidad para empresas, entidades productivas, comerciales, administrativas, políticas, etc., y que todos aquellos que participan en su diseño y elaboración deben conocer cuáles son los diferentes tipos de organigramas y qué características tiene cada uno de ellos, en el presente artículo se plantea una clasificación basada en las clasificaciones de dos autores, con la finalidad de que el lector pueda tener una idea más completa acerca de los diversos tipos de organigramas y de sus características generales. Tipos de Organigramas: Basándome en las clasificaciones planteadas por Enrique B. Franklin (en su libro "Organización de Empresas") y Elio Rafael de Zuani (en su libro "Introducción a la Administración de Organizaciones"), pongo a consideración del lector la siguiente clasificación de organigramas: 1) Por su naturaleza, 2) por su finalidad, 3) por su ámbito, 4) por su contenido y 5) por su presentación o disposición gráfica. 1. POR SU NATURALEZA: Este grupo se divide en tres tipos de organigramas:  Microadministrativos: Corresponden a una sola organización, y pueden referirse a ella en forma global o mencionar alguna de las áreas que la conforman [2].  Macroadministrativos: Involucran a más de una organización [2].  Mesoadministrativos: Consideran una o más organizaciones de un mismo sector de actividad o ramo específico. Cabe señalar que el término mesoadministrativo corresponde a una convención utilizada normalmente en el sector público, aunque también puede utilizarse en el sector privado [2]. 2. POR SU FINALIDAD: Este grupo se divide en cuatro tipos de organigramas:  Informativo: Se denominan de este modo a los organigramas que se diseñan con el objetivo de ser puestos a disposición de todo público, es decir, como información accesible a personas no especializadas [3]. Por ello, solo deben expresar las partes o unidades del modelo y sus relaciones de líneas y unidades asesoras, y ser graficados a nivel general cuando se trate de organizaciones de ciertas dimensiones [3].  Analítico: Este tipo de organigrama tiene por finalidad el análisis de determinados aspectos del comportamiento organizacional, como también de cierto tipo de información que presentada en un organigrama permite la ventaja de la visión macro o global de la misma, tales son los casos de análisis de un presupuesto, de la distribución de la planta de personal, de determinadas partidas de gastos, de remuneraciones, de relaciones
  • 2.
    informales, etc. Susdestinatarios son personas especializadas en el conocimiento de estos instrumentos y sus aplicaciones [3].  Formal: Se define como tal cuando representa el modelo de funcionamiento planificado o formal de una organización, y cuenta con el instrumento escrito de su aprobación. Así por ejemplo, el organigrama de una Sociedad Anónima se considerará formal cuando el mismo haya sido aprobado por el Directorio de la S.A. [3].  Informal: Se considera como tal, cuando representando su modelo planificado no cuenta todavía con el instrumento escrito de su aprobación [3]. 3. POR SU ÁMBITO: Este grupo se divide en dos tipos de organigramas:  Generales: Contienen información representativa de una organización hasta determinado nivel jerárquico, según su magnitud y características. En el sector público pueden abarcar hasta el nivel de dirección general o su equivalente, en tanto que en el sector privado suelen hacerlo hasta el nivel de departamento u oficina [2]. Ejemplo:  Específicos: Muestran en forma particular la estructura de un área de la organización [2]. Ejemplo:
  • 3.
    4. POR SUCONTENIDO: Este grupo se divide en tres tipos de organigramas:  Integrales: Son representaciones gráficas de todas las unidades administrativas de una organización y sus relaciones de jerarquía o dependencia. Conviene anotar que los organigramas generales e integrales son equivalentes [2]. Ejemplo:  Funcionales: Incluyen las principales funciones que tienen asignadas, además de las unidades y sus interrelaciones. Este tipo de organigrama es de gran utilidad para capacitar al personal y presentar a la organización en forma general [2]. Ejemplo:
  • 4.
     De puestos,plazas y unidades: Indican las necesidades en cuanto a puestos y el número de plazas existentes o necesarias para cada unidad consignada. También se incluyen los nombres de las personas que ocupan las plazas [2].
  • 5.
    5. POR SUPRESENTACIÓN O DISPOSICIÓN GRÁFICA: Este grupo se divide en cuatro tipos de organigramas:  Verticales: Presentan las unidades ramificadas de arriba abajo a partir del titular, en la parte superior, y desagregan los diferentes niveles jerárquicos en forma escalonada. Son los de uso más generalizado en la administración, por lo cual, los manuales de organización recomiendan su empleo [2].  Horizontales: Despliegan las unidades de izquierda a derecha y colocan al titular en el extremo izquierdo. Los niveles jerárquicos se ordenan en forma de columnas, en tanto que las relaciones entre las unidades se ordenan por líneas dispuestas horizontalmente [2].
  • 6.
     Mixtos: Estetipo de organigrama utiliza combinaciones verticales y horizontales para ampliar las posibilidades de graficación. Se recomienda utilizarlos en el caso de organizaciones con un gran número de unidades en la base [2].  De Bloque: Son una variante de los verticales y tienen la particularidad de integrar un mayor número de unidades en espacios más reducidos. Por su cobertura, permiten que aparezcan unidades ubicadas en los últimos niveles jerárquicos [2].
  • 7.
     Circulares: Eneste tipo de diseño gráfico, la unidad organizativa de mayor jerarquía se ubica en el centro de una serie de círculos concéntricos, cada uno de los cuales representa un nivel distinto de autoridad, que decrece desde el centro hacia los extremos, y el último círculo, osea el más extenso, indica el menor nivel de jerarquía de autoridad. Las unidades de igual jerarquía se ubican sobre un mismo círculo, y las relaciones jerárquicas están indicadas por las líneas que unen las figuras [3].