MUNICIPALIDAD DISTRITAL DE SORITOR
PERFIL DEL PROYECTO:
“Mejoramiento y Ampliación del Sistema de Agua Potable e
Instalación del Sistema del Alcantarillado y Tanques
Sépticos en el Centro Poblado de San Miguel – Soritor”.
RÍO INDOCHEPRINCIPAL FUENTEDEAGUASANMIGUEL
Equipo Form ula dor:
Representantes d e la Municipalidad: Lic. Edwin J . P a is ig Pérez
Asesor Técnico por CON AM: In g . Lucio Fernández Fernández
S O RITO R , OCTUBRE DEL 200,
INDICE
1,0 ASPECTOS GENERALES 6
1.1 NOMBRE DEL PROYECTO 6
1,2 UBICACIÓN DEL PROYECTO 6
1,3 UNIDAD F O RMU LAD O RA Y EJECUTORA 6
1 ,31 Unidad Formuladora 6
1,32 Unidad Ejecutora 6
PA RT ICIPACIO N DE LOS BENEFICIARIOS Y ENTIDADES LOCALES ,R EG IONALES Y1 , 4 7 7
NACIONALES
1,5 MARCO D E REFERENCIA 8
1.5.1 Antecedentes 8
1.5.2 Prioridad del Proyecto 9
2,0 IDENTIFICACION DEL PROYECTO 10
2.1. DIAGNOSTICO D E LA S IT U ACIO N ACTUAL 10
2 .1.1 Antecedentes de la situación que motiva el proyecto 10
A) Los motivos que generan la propuesta del proyecto 10
B) Las características de la situación negativa que se deseamodi,ica r 10
C) Las razones porque es de interés de la población resolver este situación 10
2.1.2 Identificación del Area de Influencia del estudio 11
A) Ubicación 11
B) Accesibilidad 11
C) Clima 11
2.1.3 Situación Socio-Económica de la Población Benefiaria 13
A) Población A,ectada y Población Bene,ia ria del proyecto 13
B) Actividad Económica de la Población 13
C) Nivel de Ingreso de la Población 14
D) Nivel de Educación 14
2.1.4 Características del Centro Poblado 14
A) Ca racte risticas Físicas del Centro Poblado 14
B) Accesibilidad 15
2.1.5 Servicios Públicos 15
A) Energía Eléctrica 15
B) Servicio de Agua Potable y Saneamiento 15
C) Servicio de Salud 15
D) Características de la Vivienda 15
E) Características de la Educación 16
2.1.6 Situación de la Salud de la Población 16
A) Morbilidad causada por el agua de mala calidad y carencia de desagües 16
B) Prácticas de Higiene 16
2.1.7 Situaciónde los Sistemasde Agua Potable ySaneamiento
A) Sistema de Agua Potable
a.1 Fuentes de Abastecimiento
B) Estado Actual del Sistema de Agua Potable
b.1 Linea de Conducción
b.2 Tratamientodel Agua
17
17
17
17
17
17
b.3 Almacenamiento 18
b.4 Distribución 18
b.5 Conexiones Domiciliarias 18
b.6 Calidady Continuidad del agua suministrada 18
C) Sistema de Alcantarillado y Evacuación de Excretas 18
c.1 Conexiones Domiciliarias 18
c.2 DisposiciónFinal de Excretas 18
c.3 Gestión del Se rvicio Actual 18
2,2 D EF IN I CIO N DEL PROBLEMA, CAUSAS Y EFECTOS 19
2.2.1 Problema Central 19
2 .2.2 Análisis de Causas 19
2.2.3 Análisis de Efectos 19
2,3 OBJETIVOS DEL PROYECTO 21
2.3.1 El Objetivo General 21
2.3.2 Análisis de Medios Fundamentales y Acciones 21
2,4 ID EN T IF I CACIO N D E ALTERNATIVAS 21
2.4.1 Sistema de Agua Potable 21
2.4.2 Sistema de Saneamiento 24
2,5 PLANTEAMIENTO D E ALTERNATIVAS 24
2.5.1 Sistema de Agua Potable 24
A) Fuente de Abastecimiento de Agua 24
B) Selecciónde la Fuente de Abastecimiento de agua para el Proyecto 24
C) Selecciónde la Alternativa TecnológicadelSistema de Agua Potable 26
D) Planteamiento de la Alternativa del Sistema de Agua Potable 26
2.5.2 Sistema de Saneamiento 27
A) Selecciónde la Alternativa TecnológicadelSistema de Saneamiento 27
B) Planteamiento de la Alternativa del Sistema de Saneamiento 28
2,6 INTENTO D E SOLUCIONES ANTERIORES 29
2,, POSIBILIDADES Y LIMITACIONES PARA IMPLEMENTAR LA SOLUCIÓN
20
A L
PROBLEMA
3,0 FORMULACION 30
3,1 AN A L IS IS D E LA DEMANDA 30
3
3.1.1 Horizonte de Evaluación 30
3.1.2 Calculo de la Población Futura 30
3.1.3 Dotaciones 30
3.1.4 Cobertura de Servicio 30
3.1.5 Pérdidas de Agua en el Sistema 31
3.1.6 Almacenamiento 31
3.1.7 Resultados del Análisis de la Demanda 31
A) Sistema de Agua Potable 31
B) Sistema de Saneamiento 31
3,2 AN A L IS IS D E LA OFERTA 31
3.2.1 Sistema de Agua Potable 31
A) Fuentes de Abastecimiento de Agua 31
B) O,e rta de Producción 31
C) O,e rta de In,raest ructu ra 32
3.2.2 Sistema de Saneamiento 32
3,3 BALANCE OFERTA - DEMANDA 32
3.3.1 Sistema de Agua Potable 32
A) Fuente de Abastecimiento 32
B) Producción de Agua Potable 32
C) Almacenamiento de Agua Potable 33
3.3.2 Sistema de Saneamiento 33
3,4 AN A L IS IS D E COSTOS 33
3 .4.1 Costos "Sin Proyecto" 33
3.4.2 Costos "Con Proyecto" 33
4,0 EVALUACION DEL PROYECTO 36
4,1 SISTEMA D E AGUA POTABLE 36
4.1.1 Beneficios "Sin Proyecto" 36
4.1.2 Beneficios "Con Proyecto" 36
A) Cálculo de la Función Demanda 37
B) Bene,icios para Nuevos Usuarios 37
C) Bene,icios para Antiguos Usuarios 38
4.1.3 Beneficios Incrementales 39
4.1.4 Evaluación Económica 39
A) Metodología Costo - Bene,icio 39
B) Metodología Costo - E,ectividad 39
C) Resultados de la Evaluación Social 40
4.1.5 Análisis de Sensibilidad 40
A) Sistema de Agua Potable 40
B) Sistema de Saneamiento 41
4.1.6 Análisis de Sostenibilidad 41
A) Capacidad de pago 41
B) Estimación de la Capacidad de Pago 41
C) Impacto Social de la Nueva Ta ri,a 41
D) Financiamiento de la Inversión del Proyecto 42
E) Predisposición de la Autoridad Municipal y Población Bene,icia ria 42
4.1.7 Análisis de Impacto Ambiental 42
A) Aspectos Generales 42
B) Identi,icación de Impactos Ambientales 42
C) Evaluación de Acciones Impactantes/Facto res Impactados 43
D) Impactos Ambientales/Medidas de Mitigación 45
4.1.8 Matriz de Marco Lógico 47
5,0 CONCLUSIONES 48
ANEXOS (Cuadros I al XXVIII) 49
1. ASPECTOS GENERALES
1.1 NOMBRE DEL PROYECTO
Mejoramiento y Ampliación del Sistema de Agua Potable e Instalación del
Sistema del Alcantarillado y Tanques Sépticos en el Centro Poblado de San
Miguel - Soritor.
1.2 UBICACIÓN DELPROYECTO
Departamento : San Martín
Provincia : Moyobamba
Distrito : Soritor
Centro Poblado : San Miguel
Región Natural : Selva
Altitud : 988 m.s.n.m.
UTM Norte : 9313321
UTM Este : 0271732
1.3 UNIDAD FORM ULADORA YEJECUTORADEL PIP
1.3.1 UNIDAD FORMULADORA DEL PROYECTO
Unidad Formuladota : Municipalidad Provincial de Moyobamba1
Sector : Gobiernos Locales
Pliego Presupuestal : Municipalidad Provincial de Moyobamba
Persona Responsable: Ing. Miguel Ángel Ocampo Guerra
Cargo : Encargado de la Unidad Formuladora
Dirección : Jr. Pedro Canga Nº 262
Teléfono : 042 56 – 3164
E-mail : mpmformuladora@hotmail.com
1.3.2 UNIDAD EJECUTORA Y OPERACIÓN DEL PROYECTO
Nombre : Municipalidad Distrital de Soritor2
Sector : Gobiernos Locales
Pliego : Municipalidad Distrital de Soritor
Responsable : Joel Sánchez Vallejos
Cargo : Alcalde Distrital de Soritor
Dirección : Jr. Hipólito Rangel Nº 510
Telefax : 042 – 55 7034
Oficina: Oficina de Proyectos y Obras - MDS
Persona Responsable: Ing. Jairo Ocampo Mesia
Cargo : Jefe de Proyectos y obras
1
Por convenio interinstitucional
2
La municipalidad Distrital de Soritor a través de la oficina de proyectos y obras como ente promotor del
desarrollo local cuenta con la capacitada técnica y experiencia en obras de saneamiento básico en zonas
rurales de su jurisdicción; a si mismo cuenta con profesionales, técnicos, logística, maquinaria y equipos
correspondiente para ejecutar y supervisar estos tipos de proyectos.
1.4 PARTICIPACION DE LOS BENEFICIARIOS Y ENTIDADES LOCALES,
REGIONALES Y NACIONALES.
El proyecto viene generando muchas expectativas en la Población, Instituciones
Públicas y Privadas, Organizaciones Comunales y Religiosas, etc. del Centro
Poblado San Miguel, del Distrito de Soritor y de la Provincia de Moyabamba.
ANALISIS DE INVOLUCRADOS
GRUPO DE
INVOLUCRADOS
PROBLEMAS
PERCIBIDOS INTERESES
ESTRATEGIA PARA
RESOLVER
Municipalidad
Provincial de
Moyobamba
Servicio de,iciente de
agua potable y
evacuación de aguas
se rvidasy excretas en
el Cent ro Poblado.
Brinda rla asistencia
técnica ala
Muncipalidad Dist rital
de Sorito r.
En elma rco de la Ley de
Emergencia delSector
Saneamiento, p rio riza r elproyecto.
Evalua r y decla ra r la viabilidad
del proyecto.
Muncipalidad Dist rital
de So rito r
Exigencia de la
población para la
instalación de un sistema
de agua potable y
evacuación de lasaguas
servidasy excretas.
Dar solución en el
corto plazo al
problema delservicio
de agua potable y
evacuación deaguas
servidasy excretas.
Participar en la capacitación
de ,o rmulación de proyectos,
organizado por elCONAM.
Elaborar elpe r,ildel proyecto.
Pocas conexionesde
agua potable
Comprometer el apoyo de la
Muncipalidad Provincialpara la
evaluación y declaración de
viabilidad del proyecto en el marco
del SNIP.
De,iciente evacuación y
disposición de las aguas
servidasy excretas.
Buscar elapoyo delCONAM para
la búsqueda de ,inanciamiento
para la ejecución delproyecto.
Población Bene,icia
ria de San Miguel
Di,icultadespara
abastecerse de agua
para elconsumo
humano.
Abastecerse de agua
de buena calidad a
travésde conexiones
domiciliarias.
Apoyar a la Muncipalidad Distrital
en la elaboración delestudio dep
reinve rsióndelproyecto.
Di,icultadesy molestias
para la evacuación de
las aguasservidasyde
excretas.
Evacuar lasaguas
residualesy excretas a
travésde un sistema
adecuado.
Apoyar a la MuncipalidadDistrital
en las gestionesque debe realizar
con la asistencia del CONAM para
buscar el,inanciamiento para la
ejecución delproyecto.
incremento de casosde
en,e rmedadescomo
resultado delconsumo
de agua de mala calidad
Disminuir los casos
de en,e rmedadesy
los gastos para su
atención.
Comité de gestión del
Agua Potable de San
Miguel
Limitaciones en su o
rganización, logística,
pe rsonal, etc., pa ra
administrar el servicio.
Constitui rse en una
Unidad de gestión, con
recu rsos y logística
necesaria.
Buscar elapoyo dela
Muncipalidad para ,ortalece r la o
rganización de la Unidad de
gestión y dotarse de losmedios
necesariospara su ,inanciamiento.
Sensibilizar a la población para
cumplir con el pago del servicio en
cuanto entre en operación el
proyecto.
Posta Sanitaria
Incremento de loscasos
de en,e rmedades
gastrointestinales, pa
rasita rias, etc.
Reducción de
loscasosde
en,e rmedadesde la
población.
Apoyar a la Unidad de gestión
en las charlassobre educación
sanita ria.
Falta de medicinas
y p ro,esionales
para la atención de
las en,e rmedades
de la población.
Mic roemp resas
Locales
Falta de un servicio
adecuado de agua
potable, evacuación y
disposición de aguas
servidasy excretas.
Necesidad de tener
un servicio adecuado
de agua potable y
evacuación de
excretas.
Apoyar a la Municipalidad Distrital
en todas lasgestionesque permita
hacer realidad elproyecto.
Altos costos para el
abastecimiento de agua
potable.
Reducir sus costos de
operación.
Garantizar el pago por el servicio
recibido con el proyecto.
Consejo Nacional del
Ambiente (CONAM)
Contaminacióndel
medio ambiente po rel
manejo inadecuadode
lasaguasse rvidasy
excretas.
Mitiga r la
contaminación del
medio ambiente.
Brinda r asistencia técnica a la
Municipalidad Distrital, a travésde
la capacitación pa ra la ,o rmulación
de p royectos.
Fo rtalece r el desa
rrollo de una política
ambiental, la
plani,icación e
institucionalización de
su gestión ambiental.
Apoyar la Muncipalidad Distrital
en la búsqueda de ,inanciamiento
para la ejecución del proyecto.
Ministerio de Vivienda,
Construcción y
Saneamiento
Falta de servicio de agua
potable y de evacuación
de aguas servidasy
excretas. Mejorar losservicios
de saneamiento de las
poblacionespobres,p
rio rita riamente della
zona rural.
La Muncipalidad Distritaldesarrolle
la p reinve rsión y declare la
viabilidad en elmarco delSNIP:
Incremento de casos
de en,e rmedadespor
el consumo de agua de
mala calidad, y la
evacuación inadecuada
de las aguasservidasy
excretas.
Coordinación entrela
Muncipalidad Distritaly el
Ministerio para su evaluación y
p rio rización en elmarco del
Programa Agua ParaTodos.
1.5 MARCO DE REFERENCIA
1.5.1 ANTECEDENTES
Desde 1982, la población y autoridades del Centro Poblado San Miguel, han realizado
reiteradas gestiones ante la Municipalidad Distrital de Soritor, Municipalidad Provincial
de Moyabamba, Gobierno Regional de San Martín, FONCODES – Región San Martín,
Proyecto Especial Alto Mayo, etc. sin resultados positivos.
En el año 2006, el Consejo Nacional del Ambiente (CONAM), otorgó a la
Municipalidad Distrital de Soritor, la Certificación GALS – Gestión Ambiental Local
para el Desarrollo Sostenible, como reconocimiento a una gestión ambiental local,
entendida como un proceso para administrar, planificar, evaluar y monitorear con la
mayor eficiencia posible los recursos ambientales existentes en un determinado
territorio, buscando la mejora de la calidad de vida de sus habitantes, usando un
enfoque de desarrollo sostenible.
1.5.2 PRIORIDAD DEL PROYECTO
En este contexto, por iniciativa de la Municipalidad Distrital de Soritor, se formula el
presente proyecto, con la finalidad de lograr su viabilidad en el marco del Sistema
Nacional de Inversión Pública (SNIP), y gestionar ante las Instituciones Nacionales
(Gobierno regional, Ministerio de Vivienda, etc.) y las Fuentes Cooperantes el
financiamiento para la ejecución del proyecto.
El objetivo del proyecto de “reducir los casos de enfermedades gastrointestinales y
dérmicas de la población del centro Poblado de San Miguel”, se enmarca dentro de
las prioridades y lineamientos de política de los diferentes niveles de gobierno, como
se detallan a continuación:
 Con el Plan de Desarrollo Local Concertado (PDLC 2006-2011) en el eje
estratégico Desarrollo Social e Inclusión textualmente dice: “El Desarrollo Social
es un proceso a través del cual se intenta fomentar y promover las condiciones
para el desarrollo y uso de las capacidades humanas, dentro de un marco de
equidad y sostenibilidad”. Entendiéndose este eje como el acceso a la
educación, salud, servicios básicos, cultura, recreación, deportes, etc. Así mismo
los objetivos Estratégicos Generales contenidos en el Plan Estratégico
institucional 2006 – 2011 de la Municipalidad Distrital de Soritor, se tiene como
un objetivo general en lo relacionado a infraestructura de saneamiento: Dotar de
infraestructura económica y social, necesaria para mejorar la calidad de vida de
la población y la generación de las oportunidades para su desarrollo.
 Con el Plan de Acción de Consejo Regional del Medio Ambiente Región San
Martín CAR-SM órgano del CONAM, en el objetivo estratégico promoción del
saneamiento y calidad ambiental (frente marrón)
 Con el objetivo estratégico general del Sector Vivienda, Construcción y
Saneamiento, para el mediano plazo 2007-2011, referente a promover la
sostenibilidad de los sistemas: ampliación de cobertura y el mejoramiento de la
calidad de los servicios de saneamiento.
 Se enmarca dentro de la Función 14.: Salud y Saneamiento, Programa 047, del
Clasificador Funcional del Sistema Nacional de Inversión Pública.
2. IDENTIFICACION DEL PROYECTO
2.1. DIAGNOSTICO DE LA SITUACION ACTUAL 2.1.1
ANTECEDENTES D E LA SITUACIÓNQUE MOTIVA EL PROYECTO
A.Los motivos que generaron la propuesta del proyecto.
El Centro Poblado de San Miguel, no cuenta con un sistema de abastecimiento de
agua potable, ni de un sistema de evacuación de aguas servidas y excretas,
situación que obliga a la población a recurrir a la quebrada Mishquiyaquillo para
acarrear agua de mala calidad, los mismos que son almacenados en recipientes, y
manipulados sin tomar las medidas de higiene adecuadas, debido al
desconocimiento de la población de los buenos hábitos de higiene, lo cual origina
contaminación del agua que consumen, ocasionando problemas en la salud de la
población.
Asimismo, la inadecuada evacuación de las aguas servidas y disposición de las
excretas, debido a la carencia de un sistema de saneamiento, viene ocasionando
la contaminación del río Indoche, y el deterioro de la calidad ambiental de este
cuerpo de agua, que sirve de habitad de peces nativos y fuente principal de agua
para las distintas actividades cotidianas de la población del Centro Poblado San
Miguel y los poblados ubicadas aguas debajo de dicha localidad.
Ante tal situación, las autoridades, las organizaciones de base y población del
Centro Poblado de San Miguel, con el apoyo de la Municipalidad Distrital de Soritor
y el CONAM, se propusieron a elaborar el proyecto, con el propósito de dar
solución a tan álgido problema que por muchos años viene afectando a los
habitantes del mencionado centro Poblado.
B.Las características de la situación negativa que se desea modificar
El consumo de agua de mala calidad, la evacuación de las aguas servidas a las
calles, patios y jardines, así como la disposición de las excretas al aire libre, esta
ocasionando graves problemas en la salud de la población, principalmente por el
incremento de los casos de enfermedades gastrointestinales y diarreicas, cuyas
consecuencias se vienen manifestando en mayor grado en el aumento de la
morbilidad de los niños, la desnutrición infantil, el bajo rendimiento de los
estudiantes, el bajo rendimiento de las actividades laborales de las personas
mayores, el incremento de los gastos en salud de las familias, y en deterioro de la
economía local.
C.Las razones porqué es de interés de la población resolver esta situación
Con la implementación del proyecto se propone brindar un servicio adecuado de
abastecimiento de agua potable, y un sistema adecuado de evacuación de las
aguas servidas y disposición de las excretas, reduciendo de esta manera a los
niveles mínimos los casos de enfermedades gastrointestinales y dérmicas de la
población, así como reducir el grado de contaminación del medio físico y
biológico. Asimismo, es propósito del proyecto mejorar la gestión y garantizar la
sostenibilidad del servicio, encargando la administración a una Unidad de gestión;
y en cuanto a la población beneficiaria, el proyecto contempla mejorar los hábitos
de higiene de la población, y elbuenuso en eluso delagua.
2.1.2 IDENTIFICACIÓN DEL ÁREA DE INFLUENCIA DEL ESTUDIO
A. Ubicación:
La localidad materia del presente proyecto, se encuentra ubicado a orillas del río
Indoche a 9 kilómetros de la ciudad capital del distrito Soritor, provincia de
Moyobamba, departamento de San Martín; su ubicación geográfica esta dada por
las coordenadas UTM Datum WGS84 9313321 Norte 0271732 Este, a una altitud
de 988 msnm.
Fue creada en 1980 a orillas del río Indoche con el nombre de Puynillo, teniendo
una población semidispersa, en 1982 se cambia el nombre a San Miguel,
creándose la necesidad de los servicios básicos como salud, educación y otros.
B. Accesibilidad:
El centro poblado San Miguel tiene como vía de acceso una carretera afirmada
por lo que se puede acceder con todo tipo en vehículos terrestres en un tiempo
aproximado de 30 minutos desde la ciudad de Soritor ubicada a 9 Km. De
distancia.
C. Clima.
La zona donde se plantea el proyecto tiene un clima sub - tropical húmedo
característico de la Selva Alta o Rupa – Rupa. La temperatura media anual es de
22.7 ºC y una precipitación pluvial cuya media anual se mantiene en 2,500 mm,
teniendo épocas marcadas de mayor precipitación entre Enero a Abril,
Figura01
UBICACIÓN:DEPARTAMENTO DESANMA RT IN
)
Figura 02
UBICACIÓN: PROVINCIADEMOYOBAMBAY DISTRITODES ORITOR
Figura03
UBICACIÓN: CENTROPOBLADOSANMIGUELDISTRITODES O RITO R
2.1.3 SITUACIÓN SOCIO – ECONÓMICA DE LA POBLACIÓN
A. Población Afectada y Población Beneficiaria delProyecto
La población actual del Centro Poblado San Miguel es de 728 habitantes, 383
hombres y 345 mujeres. En la zona urbana del Centro Poblado, se han
identificado 393 lotes3, de los cuales 77 lotes habitados (15 viviendas–bodegas y
05 viviendas-restaurantes), 46 ocasionalmente ocupadas, 01 local educativo, 01
botiquín comunal, 01 Local Municipal, 01 Capilla, y 259 lotes sin construir, en
construcción y viviendas desocupadas. Cabe explicar que, debido a las
características de las actividades económicas que desarrolla esta población
(ganadería de vacunos mejorados y forestal), generalmente se encuentran
trabajando en el campo, en donde tienen su vivienda y solo los fines de semana,
feriados o en fiestas se trasladan a la capital del distrito para permanecer un
tiempo muy corto, para lo cual también disponen de otra vivienda. La densidad
poblacional según el número de viviendas (ocupadas + ocasionalmente
ocupadas) es 4.2 hab. /Viv. La tasa de crecimiento al 2,005 (según el INEI) es de
2.3 % anual.
En el Cuadro Nº 01 se detalla la población del Centro Poblado de San Miguel.
UA DRON °01
CENTRO
POBLADO
POBLACIÓN
TOTAL (H A B .)
POBLACIÓN
URBANA
POBLACIÓN
RURAL
San Miguel 728 323 405
La población beneficiaria del Proyecto, se estima en 516 habitantes (123
viviendas), conformados por 323 habitantes permanentes y 193 habitantes
flotantes (tienen vivienda, pero lo ocupan los fines de semana).
B) Actividades económicas de la población
Actividad Ganadera
Está actividad es una de las principales de la población, fundamentalmente
consiste en la crianza y explotación de ganado vacuno, tiene mayor incidencia en
los ingresos económicos de las familias, en menor escala se desarrolla la crianza
del ganado ovino. El 65% del ganado vacuno producido en la zona beneficia a
los mercados de las ciudades de Moyabamba y Tarapoto.
Actividad Forestal
Es otra actividad importante desarrollada por un grupo beneficiado selectivo
quienes hacen de la explotación forestal un lucro, sin tener en cuenta la
explotación forestal sostenible que beneficiaria a todo el distrito de Soritor.
Actividad Industrial
Esta actividad es incipiente en el distrito debido a la falta de los principales
servicios (Agua, Saneamiento, transportes, electricidad, etc.), y a la falta de
recursos financieros. A pesar de las dificultades y obstáculos, algunos
3
Conteo realizado por el Municipio para propósitos delProyecto,Julio del2,007
13
inversionistas vienen desarrollando actividades extractivas y de transformación
agroindustrial.
Actividad Artesanal
Es realizada principalmente por la población de las comunidades nativas
utilizando materiales propios de la selva y técnicas de trabajo adquirido de sus
antepasados.
Actividad Comercial
Esta actividad fluctuante esta vinculada directamente con la ganadería, la
explotación forestal, los cultivos, mantenimiento de pastos, los roces para la
siembra de pastos y de productos de pan llevar, el comercio se realiza mediante
los establecimientos de ventas de productos al público.
C) Nivel de ingresos de la población
La población del Centro Poblado de San Miguel generalmente percibe ingresos
de dos formas: 1). Por ser trabajadores de empresas o servicios públicos y 2).
Por tener su propia fuente de ingreso a través de: la ganadería, la extracción
forestal, la actividad comercial, la agricultura. Como resultado de estas
actividades, el promedio ponderado de los ingresos mensuales es de S/. 375.00.
La capacidad de pago de los servicios básicos (saneamiento, electricidad, etc.),
teniendo en cuenta que éste es el 5% del ingreso mensual alcanza a S/. 18.85.
D) Niveles de educación
Existe solo una institución educativa Nº 00168, con una población escolar en el
presente año 2007 , asciende un total de 182 alumnos distribuidos en tres niveles
inicial (14 alumnos), primaria (141 alumnos de primero a sexto) y secundaria
(27alumnos solo en primer grado).
Según la encuesta realizada por la municipalidad distrital de Soritor 2007 se
determina que el 10.5% de la población es analfabeta, el 58.2% cuenta con
estudios primarios, 28.3% cuentan con educación secundaria completa, solo el 3
% cuenta con estudios superiores concluíos.
2.1.4 CARACTERÍSTICAS DEL CENTRO POBLADO
A) Características Físicas del Centro Poblado
La localidad de San Miguel se encuentra ubicada en la margen derecha del Río
Indoche a una altitud de 988 m.s.n.m
La topografía del terreno es llana con pendiente suave, en sus alrededores
existen pequeñas lomas de poca altura bordeada por el Río Indoche; en época
de lluvia la zona de la ribera del río se inunda, por lo que el tratamiento de aguas
servidas a través de lagunas, técnicamente no es una buena solución.
La temperatura promedio varía según la estación, teniendo como promedio 30ºC,
durante el verano alcanza a 34ºC, y en invierno a 26ºC. Sin embargo la
temperatura ha descendido en 2 grados por el llamado “Fenómeno de la niña”
que es un enfriamiento generalizado, prolongando la estación del invierno.
El clima es Semi tropical, predominan las lluvias torrenciales durante el invierno y
el calor muy intenso durante el verano. Los meses considerados de invierno son
de noviembre hasta abril y los de verano, de mayo hasta septiembre. En el
invierno las precipitaciones pluviales llegan a producir un incremento en el caudal
de los ríos e inundaciones de sus riveras. Durante el verano las precipitaciones
disminuyen, de modo que los ríos no son aptos para el transporte fluvial. La
precipitación varía entre 5000 a 7000 mm.
B) Accesibilidad y medios de transporte
Se accede desde la ciudad de Soritor en autos y camionetas, desde las 5 de la
mañana, la vía de acceso es una trocha carrozable en buen estado durante el
verano, las lluvias de invierno dificultan en algo el acceso en ciertos tramos de la
trocha
2.1.5 SERVICIOS PÚBLICOS
A) Energía Eléctrica
El Centro Poblado San Miguel, no cuenta con el servicio de energía eléctrica, por
lo que todos sin excepción se alumbran con velas y mecheros, utilizan baterías
como fuente de energía eléctrica.
B) Servicios de Agua Potable y Saneamiento
Tienen acceso a agua no tratada mediante tubería 40 viviendas que se abastecen
de la quebrada Mishquiyaquillo cuyo caudal en época de estiaje (Abril-.Agosto)
llega a 0.178 litros/seg. Esto no abastece a este porcentaje de la población, existen
problemas con la distribución por los sedimentos que la obstruyen. Estas cuarenta
familias tienen un consumo promedio de 5.04 m3/mes, por lo cual pagan una cuota
fija mensual de S/. 1.50.
El abastecimiento de agua por tubería (agua no tratada), no se encuentra
instalado con las respectivas normas de Reglamento Nacional de Edificaciones,
además teniendo en cuenta que se ha realizado un planeamiento urbano
(Manzaneo y Lotización), se plantea la instalación de tuberías de redes de
distribución, aducción y línea de conducción.
El resto de la población se abastece por acarreo directamente del río Indoche
entre 10 minutos del centro poblado aproximadamente a 100 metros.
C) Servicios de Salud
La localidad cuenta con un Botiquín Comunal, para la atención de los casos
de enfermedades de la población.
D) Características de la Vivienda
El 89.5 % de viviendas son de madera, techo de calamina y piso de tierra; 6.2%
son de paredes de ladrillo y otras 5.3% de quincha.
En el centro poblado de San Miguel existe 123 lotes habitados, 15 son viviendas
con bodegas, 5 viviendas con restaurantes y 6 instituciones (1 institución
educativa con tres niveles de educación, 1 Botiquín comunal, 1 casa comunal -
municipalidad y 03 iglesias), y el resto viviendas únicamente.
E) Características de la Educación
Existe solo una institución educativa Nº 00168, con una población escolar en el
presente año 2007, asciende un total de 182 alumnos distribuidos en tres niveles,
inicial (14 alumnos), primaria (141alumnos de primero a sexto) y secundaria
(27alumnos solo en primer grado).
Según la encuesta realizada por la municipalidad distrital de Soritor 2007 se
determina que el 10.5% de la población es analfabeta, el 58.2% cuenta con
estudios primarios, 28.3% cuentan con educación secundaria completa, solo el 3
% cuenta con estudios superiores concluíos.
2.1.6 SITUACIÓN DE LA SALUD DE LA POBLACIÓN
A) Morbilidad causada por el agua y carencia de desagüe
Las enfermedades causadas por el consumo de agua de mala calidad, así como
las que se derivan de la falta de desagüe en el Centro Poblado de San Miguel, en
el año 2005 alcanzan al 59.2% del total de casos tratados en el Centro de Salud
de Soritor; siendo las principales: La parasitosis, enfermedades diarreicas, flujos
vaginales y enfermedades de la piel; etc. Cabe mencionar que el 55 % de la
población reconoce que el agua que consumen es la causa de las enfermedades
gastrointestinales y de la piel el otro gran porcentaje de la población manifiesta no
conocer las causas de las enfermedades.
U AD RON °02
ENFERMEDADES MAS COMUNES REGISTRADAS EN EL CENTRO D E SALUD d e S O R ITO R - 2005
ENFERMEDADES CASOS ESTRUCTURA
Parasitosis * 413 36.01%
Enfermedades Respiratorias 343 29.93%
Enfermedades Diarreicas * 145 12.65%
Conjuntivitis 90 7.84%
Desnutrición Aguda 60 5.27%
Flujos Vaginales ** 40 3.49%
Enfermedades de la Piel * 55 4.61%
TOTAL 1,146 100.0%
* Morbilidad producida por el agua
** Está vinculada a la manipulacióny contacto del agua por tiempo prolongado
FUENTE: MINSA; Oficina de Epidemiología del Centro de Saludde Soritor
B) Prácticas de Higiene
Por falta de servicios de desagüe, la población realiza sus deposiciones en el
campo abierto, con consecuencias graves para el medio ambiente y la presencia
de moscas, mosquitos, zancudos y malos olores en los alrededores del centro
poblado, inclusive se tiene registro de casos de mordeduras de ofidios a los
pobladores que hacen uso de esta práctica. Las aguas servidas en las zonas
donde no existe sistema de alcantarillado o existen letrinas, son vertidas a las
calles y acequias, formando lodazales que son fuente de propagación de
mosquitos y zancudos, causantes de enfermedades como: las enfermedades de
la piel, la fiebre tifoidea, etc.
Las letrinas en el centro poblado no tienen acogida, ya que presentan malos
olores, son fuente de propagación de moscas y zancudos, dada las altas
temperaturas que se registran sobre todo en los meses de verano.
Los pobladores que no cuentan con servicio de agua (67.35%), se abastecen del
río Indoche mediante el acarreo, esta práctica es generadora de enfermedades
gastrointestinales y parasitosis por falta de higiene en el acarreo y
almacenamiento.
Debido a su bajo nivel educativo (10.50% de analfabetos) y a la carencia de
educación sanitaria, sus prácticas de higiene y los usos del agua de los
habitantes del Centro Poblado son inadecuadas.
2.1.7 SITUACIÓN DE LOS SISTEMAS DE AGUA POTABLE Y SANEAMIENTO
A) SISTEMAD E AGUA
a.1) Fuentes de Abastecimiento
El sistema de agua del centro Poblado de San Miguel, cuenta con dos fuentes
posibles de abastecimiento:
 Manantial d e la Quebrada Mis h quiyaquillo, es la fuente de abastecimiento actual
para las 40 viviendas que cuentan con un servicio de agua no tratada, la misma
que se conduce por un sistema muy precario instalado por la propia población, y
cuyo funcionamiento es muy deficiente. Su caudal aprovechable en época de
estiaje (Abril _ Agosto) es de 0.178 litros/seg. La caja de captación tiene más de
15 años de antigüedad y esta en pésimas condiciones de servicio.
 Río In d oc h e , La población que no cuenta con conexiones domiciliarias, se
abastece de esta fuente, mediante el sistema de acarreo, transportando con
baldes y cubetas a sus domicilios. De acuerdo a encuestas realizadas en la
población, se ha podido establecer que en promedio realizan 6 viajes, de los
cuales 03 están a cargo de la madre, y 3 a cargo de los hijos mayores, el
tiempo de acarreo es de 10 minutos (ida y regreso), y el tipo de cunetas de
acarreo es el balde o galoneras de plástico de 5 litros de capacidad. El agua es
de mala calidad debido a que esta contaminado. Asimismo, en época de lluvias
el agua presenta alta turbidez y el nivel del agua crece de manera considerable,
inundando en muchos casos las riberas de la población.
B ) ESTADO ACTUAL DEL SISTEMAD E AGUA POTABLE.
b.1 Conducción
El sistema de conducción tiene una longitud de 720 m. desde la Quebrada
Mishquiyaquillo hasta el punto de distribución (redes). La tubería es de PVC en
mal estado de conservación y en casi toda su longitud no enterrada.
b.2 Tratamiento
No existe ninguna infraestructura de tratamiento, y por lo tanto el agua que
consume la población es agua de mala calidad.
b.3 Almacenamiento
No se cuenta con reservorio para almacenamiento de agua.
b.4 Distribución
La red de distribución, está constituida por tuberías de PVC, con una antigüedad
de 10 años y el mismo que se encuentra en un estado deteriorado.
b.5 Conexiones Domiciliarias
Se tienen 40 conexiones domiciliarias instaladas en actual servicio, que
representa el 32.52% de cobertura, ninguna cuenta con micro medición (ver
Cuadro Nº 3.0)
U AD RON °03
OBERTURA DEL SERVICIO D E AGUA
CONCEPTO N ° VIVIENDAS A B AST ECIMIEN O D E AGUA
POR CON EX. DOM. POR LETRINAS POR ACARREO
Viviendas 123 40 0 83
% 100 32.52 0 67.48
Fuente: Municipalidad Distrital de Soritor
b.6 Calidad y continuidad del agua suministrada
El agua que consumo actualmente la población no es buena debido a que se
encuentra contaminada, y en épocas de lluvia hay turbidez, mayor a los
estándares recomendables.
) SISTEMA D E ALCANTARILLADO Y EVACUACIÓN D E EXCRETAS
c.1 Conexiones Domiciliarias
Las 40 familias que disponen de conexiones domiciliarias de agua, no cuentan
con un sistema de evacuación de aguas servidas, sólo unos cuantos tienen
pozos sépticos artesanales de construcción rústica, que funcionan de manera
deficiente. La mayoría de las familias arrojan las aguas servidas a las calles o
huertos y/o patios al interior de su vivienda, creando focos de infección y malos
olores en el medio ambiente.
c.2 Disposición final de Excretas
La mayor parte de población al no disponer de un medio adecuado para evacuar
las excretas, hace uso de los jardines o el espacio libre de los terrenos baldíos,
originando focos de infección y contaminación del medio ambiente.
c.3 Gestión del Servicio Actual
El servicio de agua actualmente no cuenta con una unidad de gestión, siendo
los propios usuarios que tienen a su cargo la operación y mantenimiento del
servicio que presta dicho sistema de agua potable.
2.2 DEFINICIÓN DEL PROBLEMA, CAUSAS Y EFECTOS
2.2.1 PROBLEM A CENTRAL
El problema central se define como:
ALTOS ÍNDICES D E ENFERMEDADES PARASITARIAS, GASTROINTESTINALES Y DÉRMICAS EN LOS
HABITANTES DEL CENTROPOBLADOD ESAN MIGUEL
El diagnóstico de la situación actual del ámbito de intervención, que describe y
explica en gran parte la condición y estado de la realidad, ha permitido establecer
que el problema principal que afecta a la población que habita en EL Centro
Poblado de San Miguel.
2.2.2 ANALISIS DE LAS CAUSAS Las
causas directas del problema son:
a)Mala calidad del agua y bajo acceso al servicio, debido a que no hay tratamiento
del agua y la cobertura del servicio sólo abarca al 34.6% de la población;
b)Los desagües se descargan sin tratamiento alguno, debido a que no existe un
sistema adecuado;
c) Se vierten las aguas servidas y excretas a campo abierto, por que no existe u
sistema para tal propósito;
d)La población no practica adecuados hábitos de higiene, por su bajo nivel
educativo;
e)No hay una administración del servicio, por la falta de una Unidad de Gestión.
2.2.3 ANALISIS DE LOS EFECTOS.
Los efectos que genera el problema son:
a)Elevados costos de atención a la salud de la familia, lo cual origina la
postergación de otras necesidades básicas;
b)Alto porcentaje de inasistencia laboral, que motiva el menor potencial de
generación de ingresos, y en otros casos la disminución del rendimiento laboral,
c) Alto porcentaje de inasistencia y repitencia escolar, lo que trae consigo una
deficiente calificación escolar;
d)Alta tasa de mortalidad y morbilidad infantil.
Dichos efectos, generan en la población del Centro Poblado el deterioro de su
calidad de Vida.
La sistematización de la información anteriormente descrita, nos ha permitido dar
inicio a la elaboración del diseño del proyecto, mediante el uso del “Árbol del
Problema”, que es una herramienta gráfica que nos permite ordenar de manera
esquematizada y jerarquizada las causas y efectos del problema, así como conocer y
comprender la relación entre sus causas y efectos. Lo anterior hace visible, de mejor
manera, las posibles hipótesis de nuestra intervención y a la vez permite dimensionar
la posibilidad de éxito del proyecto en función de las múltiples causas y variables que
intervienen en el problema identificado. (GráficoN °01: "Árbol d e Problema")
CAUSA DIRECTA Se
vierten las aguas
servidas y so evacuan
las excretas a campo
abierta
CAUSA DIRECTA
La población no practica
buenos hábitos de
higiene_
_ 2 L.
Las desaguas se
descargan sin al
tratan ionto adecuado.
CAUSA DIRECTA
CAUSA INDIRECTA
No hay un sistema de
tratamiento de las aguas
servidas y excretas.
CAUSA INDIRECTA
No hay un cisterna de
evacuación de las aguas
san/idas y exoraras
Graf. N° 01 Arbol del Problema
DERIORD DE LA CALIDAD DE VIDA DE LA POBLACION
DEL CENTRO POBLADO DE SAN MIGUEL FIN
EFECTO INDIRECTO
Postergación do otras
necesidades basicas.
EFECTO INDIRECTO
Disminución del potencial
de generacien de
ingresos
EFECTO INDIRECTO
Deficiente calificación
educativa
EFECTO INDIRECTO
Disminución del
rendimiento laboral
(-EFECTO DIRECTO
Elevados postes de
atención a la salud de la
familia
EFECTO DIRECTO
Alto porcentaje de
inasistencia laboral
EFECTO DIRECTO--.
EFECTO DIRECTOpao porcentaje de
Alta tasa de mortalidad y
inasistencia y rapitencia
morbilidad
escolar
}
INCREMENTO DE LOS CASOS DE ENFERMEDADES
PARASITARIAS, GASTROINTESTINALES Y DERMICAS EN LA
POBLACION DEL CENTRO POBLADO DE SAN MIGUEL
PROBLEMA
/
CAUSA DIRECTA
Mala calidad del agua de
consumó y bajo acceso
al servicio.
CAUSA INDIRECTA
No haytratamiento
del agua para el
consumo de la
población.
CAUSA INDIRECTA
Baja cobertura dei
servicio de agua
CAUSA INDIRECTA
Baja educación sanitaria
de la población.
CAUSA DIRECTA
No hay una
ad rninistracice del
serwicla
CAUSA INDIRECTA
Falta de una Unidad de
Gestión
2 0
2.3 OBJETIVO DEL PROYECTO
2.3.1 OBJETIV O GENERAL
El objetivo central del proyecto es:
REDUCCIÓND ELOSCASOSD EENFERMEDADESPARASITARIAS,GASTROINTESTINALESYDÉRMICAS
D ELA POBLACIÓNDELCENTROPOBLADOD ESAN MIGUEL
Gráfico N ° 02- Árbol d e Objetivos
2.3.2 ANÁLISIS DE MEDIOS FUNDAM ENT AL ES Y ACCIONES
A ) MEDI OS FUNDAMENTALES
 La población consume agua de buena calidad y la cobertura del servicio esalta.
 Los desagüesson tratadasantesde la descarga y/o disposición final.
 Las aguas servidas y excretasse evacuan a travésde redes.
 La población practica buenoshábitosde higiene,
 Existe una buena administración del servicio.
B ) ACCIONES
 Construcción de Captación en Quebrada Puynillo
 Construcción de un reservorio de almacenamiento y regulación
 Mejorar y ampliar lasredesy conexionesdomiciliariasde agua potable.
 Instalación de tanquessépticos con lechosde secado
 Instalación de la red de alcantarillado y conexionesdomiciliarias.
 Realización de programas de capacitación sobre educación sanitaria dirigida a
la población.
 Organización y capacitación del personal de la Unidad de Gestión.
(Gráfico N ° 03 - Medios Fundamentales y Acciones)
2.4 IDENTIFICACION DE LAS ALTERNATIVAS
Mediante el análisis del “Árbol de Problema” y “Árbol de Objetivo”, y asumiendo
consideraciones de orden técnico, ambiental y de uso y costumbres de la
población, se plantean las siguientes alternativas:
2.41 SISTEMA DE AGUA POTABLE
Alternativa Única
 Captación en Quebrada Puynillo
 Construcción de un reservorio de almacenamiento y regulación
 Mejorar y ampliar lasredesy conexionesdomiciliariasde agua potable.
 Realización de programas de capacitación sobre educación sanitaria dirigida a
la población.
 Organización y capacitación del personal de la Unidad de Gestión.
2 2
cobertura del servicio es descarga yio disposición
traves de redes.
Las aguas servidas y
.25Itiet2.5 se evacuan 2
Graf. N° 02
Arbol del Objetivo
MEJORALACALIDADDEVIDADELAPOULACIONDEL
CENTROPOBLADODESANMIGUEL FIN
EFECTO INDIRECTO
Postergación de otras
necesidades basicas.
EFECTO INDIRECTO
El potencial de
generacbn de ingresos
se incrementa
EFECTO INDIRECTO
Mejora la calificacion
educativa
EFECTO INDIRECTO
Se incrementa el
rendimiento laboral
(-
EFECTO DIRECTO-

Los costos de atención a
la salud de la familia se
han reducido
EFECTO DIRECTO
La inexistencia laboral ha
disminuido.
(---
EFECTO DIRECTO--N
El porcentaje da
inasistencia y repitencia
escolar se ha reducido.
rEFECTO DIRECTO --1
La tasa de rrretalldad y
morbilidad han
disminuido.
SE HA REDUCIDO LOS CASOS DE ENFERMEDADES
PARASITARIAS, GASTROINTESTINALES Y DERMICAS EN LA
POBLACION DEL CENTRO POBLADO DE SAN MIGUEL
OBJETIVO
(MEDIO FUNDAMENTAL
Población consume agua
de buena calidad y la
alta.
ACCIONES
potabiliza el agua
para el consumo
humano_
jlífEDICI FUNDAMENTAL
Los desaguas son
tratadas antes de la
final 2,
ACCIONES
Existe un sistema de
tratamiento de las aguan
servidas y excretas_
(MEDIO FUNDAMENTAZ MEDIO FUNDANENTA12
La población practica buenas
habitas de
ACCIONES
Existe un sistema de
evacuación de aguas
servidas y excretas hasta
el sistema de
tratamiento_
ACCIONES
La población ha
mejorado su educación
sanitaria.
11
MEDIO FUNDAMENTAL
Buena administracion
del servicio.
ACCIONES
Se ha Implementado una
Unidad de Gestión
ACCIONES
Se ha ampliado la —
cobertura del servicio de
agua potable_
2 3
Graf.N*03
(/)
CD
o
0 )
U )
2
tri
a
.2
2
59
2
sanitaria.di
ACCIONES
2
LL
5
óá
:2
uJ
5
5
o
u
o
.2
4
7
ii
1,15
14§
4
x
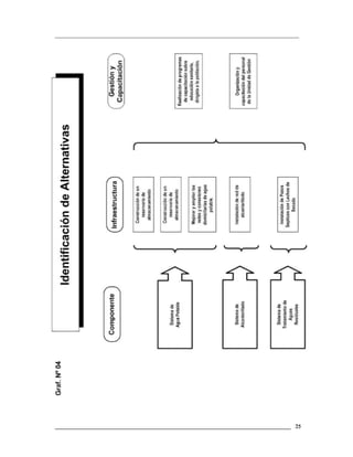
2.4.2 SISTEM A DE SANEAM IENTO
Alte rnativ a Única
 Instalación de tanques sépticos con lechos de secado
 Instalación de la red de alcantarillado y conexiones domiciliarias.
 Realización de programas de capacitación sobre educación sanitaria dirigida a
la población.
 Organización y capacitación del personal de la Unidad de Gestión.
(Gráfico N ° 04- I dentificación d e Alternativas)
2.5 PLANTEAM IENTO DE LAS ALTERNATIVAS
2.5.1 SISTEMA D E AGUA POTABLE
A ) FUENTES POSIBLESD EABASTECIMIENTOD EAGUA
Se han identificado cuatro posibles fuentes de abastecimiento de agua, que se
detallan a continuación:
a.1) Quebrada Puynillo, se ubica a una altura de 1,013 msnm, y a una distancia
de 2.7 km desde el Centro Poblado, Su caudal promedio (medido en el mes de
noviembre 2007), es de 0.72 m3/seg. Sus aguas son de buena calidad y de baja
turbidez en época de lluvias. Según la población del lugar, durante todo el año
por dicha fuente discurre el agua.
a.2) Quebrada Tres Marías, que se ubica a aproximadamente 1. 7 km. del
Centro Poblado, y tiene un caudal promedio de 0.16 m3/seg. (Medido en el mes
de noviembre del 2007). La calidad de agua es buena, y con baja turbidez en
épocas de lluvias. El punto de la posible ubicación de la captación se encuentra
a una altura de 992 msnm. De acuerdo a entrevistas con la población del lugar,
manifiestan que en la época de verano el cauce de la quebrada se seca.
a.3) Manantial de la Quebrada Mishquiyaquillo, es la fuente de abastecimiento
actual para las 40 viviendas que cuentan con un servicio de agua no tratada, la
misma que se conduce por un sistema muy precario instalado por la propia
población, y cuyo funcionamiento es muy deficiente. Su caudal aprovechable en
época de estiaje (Abril _ Agosto) es de 0.178 litros/seg. La caja de captación
tiene más de 15 años de antigüedad y esta en pésimas condiciones de servicio.
a.4) Río Indoche: Se ubica a 100 m. Del Centro Poblado, tienen un caudal de 3
m3 en época de estiaje, pero el agua es de mala calidad, y para efectos de
abastecimiento al sistema de agua potable, se tendría que utilizar el sistema de
bombeo cuyos costos de operación resultan muy costosos. Asimismo, debido a
problemas de inundación en épocas de lluvia no garantiza su funcionamiento, por
lo que NO se considera como alternativa de abastecimiento para el proyecto.
B ) SELECCIÓNDE LA FUENTE D E ABASTECIMIENTODE AGUA PARA EL PROYECTO
La selección de la fuente o fuentes de abastecimiento de agua para el proyecto,
se han seleccionado asumiendo los criterios siguientes. a) Calidad del agua
para consumo humano, b) Caudal promedio en época de estiaje, c) Factibilidad
técnica del punto de ubicación de la fuente.
Sobre la base de dichos criterios, se han analizado y evaluado las cuatro
fuentes con los resultados siguientes:
b.1) Fuente Quebrada Puynillo: Tiene un caudal promedio en época de estiaje
superior al caudal requerido para atender la demanda de la población, su
calidad de agua es buena, y el punto de captación es de fácil acceso y no
presenta dificultades de orden técnico para su construcción. Es una alternativa
para el proyecto
b.2) Fuente Quebrada Tres Marías: Su caudal en época de estiaje es mínimo,
llegando en algunos años a secarse; la calidad del agua es buena, y el punto
de la captación no presenta dificultades de orden técnico y topográfico para la
ejecución de las obras. Sin embargo, debido a que su caudal en época de
estiaje es inferior al caudal requerido para satisfacer la demanda de la
población, no garantiza considerar como alternativa para el proyecto.
b.3) Fuente Quebrada Mishquiyaquillo: Es la fuente de la que actualmente se
abastece de agua la población que dispone de sistemas domiciliarios de agua;
sin embargo su caudal es muy bajo, que no cubre la necesidad de la demanda
de la población actual, por lo que no se considera como alternativa para el
proyecto.
b.4) Fuente Río Indoche: Tiene un caudal considerable, superior a lo requerido
para satisfacer la demanda de la población; sin embargo el agua es de mala
calidad, con alta turbidez en época de lluvias. Asimismo, la cota del cauce del
rió es inferior a la cota de ubicación del Centro Poblado, lo que implica la
instalación de un sistema de bombeo, y energía eléctrica para su
funcionamiento, siendo en la actualidad una restricción, debido a que el centro
Poblado NO cuenta con dicho servicio; por lo que esta alternativa desde el
punto de vista técnico y de costos No es factible.
CONCLUSION: La única alternativa factible para el abastecimiento de agua,
resulta ser la Quebrada Puynillo.
) SELECCIÓNDE LA ALTERNATIVATECNOL OG I CA DELSISTEMA DEAGUA
Considerando que el actual servicio es a través de conexiones domiciliarias, y de
acuerdo a la opinión expresada por la población del Centro Poblado en la
encuesta realizada por el equipo técnico de la Municipalidad Distrital de Soritor,
se propone la instalación de un sistema de agua potable del tipo convencional,
D ) PLANTEAMIENTOD E LA ALTERNATIVA DELSISTEMA D E AGUA POTABLE
ALTERNATIVA U N I CA
Componente I: Infraestructura Física
 Construir un captación directa en la Quebrada Puynillo (0.7 l/s)
 Instalación de la línea de conducción de 2,700 m. de longitud, con tubería
PVC UF ISO 4222 80 mm.
 Construir una planta de filtro lento con 01 sistema de cloración.
 Construir 01 reservorio apoyado de 15 m3 de capacidad de almacenamiento.
 Instalación de 1,260 m. de red de distribución, con tubería PVC-SP PN 7.5
80 mm.
 Instalación de 123 conexiones domiciliarias.
Componente II: Organización y Fortalecimiento de la Unidad de Gestión
del Agua.
 Implementar la Unidad de Gestión
 Cursos de capacitación para los miembros del Comité, en los aspectos de:
operación y mantenimiento de los sistemas.
 Cursos taller sobre administración del servicio.
Componente III: Programa de Educación Sanitaria
 Plan de sensibilización a la población con participación de la Municipalidad
de Soritor, Mesa de Concertación, etc. con el fin de promover el pago por
derecho de servicios de agua y desagüe, y un programa intensivo de
difusión del uso adecuado de disposición de excretas. A través de talleres,
charlas, afiches, socio dramas, eventos culturales, etc.
 Programa de Educación Sanitaria con la finalidad de sensibilizar a la
población sobre el uso adecuado y racional del agua para disminuir las
enfermedades gastrointestinales y parasitarias, y.
 Un programa intensivo de difusión del uso adecuado de Disposición de
Excretas.
2.5.2 SISTEMA D E SANEAMIENTO
A ) SELECCIÓN D E LA ALTERNATIVA T ECN O L O G I CA DEL SISTEMA D ESANEAMIENTO
El Centro Poblado de San Miguel, cuenta con 123 viviendas que se encuentran
concentradas y de acuerdo a su topografía, agrupadas en 02 sectores; y debido
a que todas las viviendas contaran con servicio de agua domiciliario, las
alternativas factibles desde el punto de vista técnico para los componente
aguas residuales y tratamiento son los siguientes:
a.1) Red de alcantarillado, buzonetas + tanques sépticos.
a.2) Letrinas con arrastre hidráulico + tanquessépticos.
De las dos alternativas factibles, la primera permite la evacuación de las aguas
residuales directamente a la red de colectores y estas a su vez a un emisor y a
los tanques sépticos para su tratamiento primario, antes de su descarga final; la
segunda, consiste en evacuar las aguas residuales de las letrinas hasta sus
respectivos tanques sépticos para su tratamiento respectivo, sin embargo tiene
una importante restricción, el nivel freático superficial de algunos sectores de
viviendas, principalmente en épocas de lluvias, que no permitiría el buen
funcionamiento de los tanques sépticos, por lo que no se recomienda dicha
alternativa.
Conclusión: La primera alternativa resulta la más factible desde el punto de
vista técnico, porque permitirá evacuar las aguas residuales a un punto alejado
del Centro Poblado, para su debido tratamiento. Asimismo, la tecnología
propuesta se enmarca dentro de los lineamientos del Sector Saneamiento para
localidades rurales. Sin embargo, es importante precisar que la propuesta de la
red de alcantarillado para la evacuación de las aguas residuales constituye la
única alternativa tecnológica más apropiada, por las condiciones y
características físicas de la localidad.
B ) PLANTEAMIENTO D E LA ALTERNATIVA D E SANEAMIENTO
ALTERNATIVA U N I CA
Componente I: Infraestructura Física
 Instalación de 1,350 redes primarias de tubería PVC-U UF NTP ISO 4435
DN 180 mm;
 Construcción de 25 buzonetas tipo I, a 1.50 m de profundidad
 Instalación de 123 redes secundarias, con tubería DN110 mm PVC SAP.
 Instalación de 02 Tanques sépticos con las siguientes características:
a.1) Tanque Séptico 01:
Población beneficiaria = 270 usuarios. (64 viviendas)
Dimensiones: Altura del Tanque (1.50 m), Borde libre (0.30 m); Total área
(21.25 m2), Ancho (2.66 m.) y Largo (7.99 m.)
Pozo de percolación de 440.47 m2
Lecho de secado de 5.80 m x 5.80 m.
a.2) Tanque Séptico 02:
Población beneficiaria = 246 usuarios. (59 viviendas)
Dimensiones: Altura del Tanque (1.50 m), Borde libre (0.30 m); Total área
(21.38 m2), Ancho (2.67 m.) y Largo (8.01 m.)
Pozo de percolación de 401.32 m2
Lecho de secado de 5.60 m x 5.60 m.
2.6 INTENTO D E SOLUCIONES ANTERIORES
La Municipalidad Distrital de Soritor y las Autoridades del Centro Poblado Menor,
han venido gestionando ante la Municipalidad Provincial de Moyabamba, La Oficina
Regional de FONCODES, el Gobierno Regional y otros, la ejecución del proyecto de
agua potable y saneamiento, sin resultados positivos.
Los pobladores con el apoyo de algunas pequeñas microempresas locales
instalaron un sistema muy precario que actualmente viene prestando un servicio
deficiente y muy restringido.
En el año 2004, el Gobierno Regional de San Martín, formuló el proyecto de Agua
Potable y Alcantarillado de las Ciudades de Motobomba y Soritor, siendo observado
en el marco de la normatividad del Sistema Nacional de Inversión Pública,
recomendándose replantear el proyecto de manera independiente para cada
localidad.
2., POSIBILIDADES Y LIMITACIONES PARA IMPLEMENTAR LA SOLUCIÓNAL PROBLEMA
La Población participa activamente en el desarrollo de su centro poblado, en las
diferentes reuniones convocadas, se han comprometido a apoyar al proyecto en las
diferentes actividades que estén a su alcance (mano de obra no calificada). La
comunidad esta dispuesta a pagar una tarifa mínima que cubra los costos de
operación y mantenimiento del sistema.
El gobierno Municipal también esta dispuesto a apoyar desinteresadamente en la
Gestión y Operación del sistema, proporcionando un personal que se hará cargo de
las labores de Operación y Mantenimiento y otro que se hará cargo a tiempo parcial
de las labores de Administración propiamente dicha.
Las limitaciones son fundamentalmente de carácter económico, por cuanto la
población se encuentra en extrema pobreza e incapaz de aportar con recursos
financieros, pero están en la capacidad de participar con mano de obra no calificada
en la ejecución de obras para mejorar la calidad del agua y ampliar los sistemas de
agua y alcantarillado.
3. FORM ULACION DEL PROYECTO
3.1 ANALISIS DE LA DEMANDA
Variables consideradas para el análisis de la demanda:
 Población futura
 Tasa de crecimiento anual de la población
 Densidad por lote
 Dotación por categoría de usuario
 Aporte de aguas residuales
 Porcentaje de pérdidas en el sistema
 Población servida de agua
 Población servida de alcantarillado
3.1.1 HORIZONTE D E EVA L U ACION
Para efectos del análisis de la rentabilidad del proyecto se considera un horizonte
de evaluación de 20 años, periodo adecuado para proyectos con características del
presente, y que para su determinación se ha tomado en cuenta la vida útil
económica de los principales componentes de los sistemas propuestos.
3.1.2 CÁLCULO D E LA POBLACIÓN FUTURA
Para el cálculo de la población futura se aplicará la siguiente formula:
Pobt = Pobm x ( tasa de crecimiento +1 ) t
Se ha tomado la Tasa de crecimiento poblacional proyectada por el INEI (2001-
2002) para la Provincia de Soritor, igual a 2.3%.
3.1.3 DOTACIONES
Para el cálculo de la demanda de agua potable se considera un consumo promedio
de 70 lts/hab/día, el mismo que es compatible con los consumos promedios
adoptados para proyectos de similares características en la región, y asimismo se
ha tomado en cuenta las costumbres, clima, etc.
La proyección de la demanda de agua se ha estimado sobre la base de las
condiciones actuales del servicio.
3.1.4 COBERTURA D E SERVICIOS
Se prevé alcanzar una cobertura del 96% en agua potable al final del horizonte del
proyecto. En cuanto a alcantarillado sé esta considerando que al final del horizonte
se logrará una cobertura de 94 %. Dichas estimaciones se ha establecido en función
a los criterios siguientes:
a) Para el primer año de operación se asume un crecimiento de la cobertura de
32.52% a 62.7%, y corresponde a conectar a la totalidad de las familias que
habitan en el Centro Poblado de manera permanente (77 familias).
b) A partir del año 3 hasta el año 20, el incremento será gradual.
3.1.5 PÉRDIDAS D E AGUA EN EL SISTEMA
Para la proyección de la demanda en el horizonte de evaluación se considera que
las pérdidas físicas de agua para el año “0” serán de 25% por ser un sistema nuevo,
y al final del horizonte de evaluación llegará a 30%, debido al uso y antigüedad de
los principales componentes del sistema.
3.1.6 ALMACENAMIENTO
En la localidad no se cuenta con la información para realizar el estudio de diagrama
de masa, por lo que se ha optado por un valor de 25% del promedio anual de
demanda como capacidad de regulación, según lo recomendado por el RNE.
Los valores de las variables antes señaladas se muestran en el Cuadro N ° I
(Anexo) 3.1., RESULTADOS DEL AN AL IS IS D E LA DEMANDA
A ) SISTEMA D E AGUA POTABLE
La demanda de producción de agua para el año 1 es de 5,723 m3 (15,680 l/día),
y para el año 20 de 28,514 m3 (78,120 l/día).
El volumen de captación, para un periodo optimo de diseño de 14 años será de
0.96 lts/seg.
La demanda de almacenamiento para el año 1 es de 4 m3 y para el año 20 de 20
m3
Los cálculos se la proyección de la demanda de agua potable y almacenamiento
para el horizonte de evaluación de 20 años, se detallan en los Cuadro N ° II (Anexo)
B ) SISTEMA D E SANEAMIENTO
La demanda de desagües para el año 1 es de 18,346 lts/día (0.21 l/s), y para el
año 20 de 42,806 l/día (0.50l/s). Cuadro N ° III (Anexo)
3.2 ANALISIS DE LA OFERTA
3.2.1 SISTEMA D E AGUA POTABLE
A ) FUENTE D E ABASTECIMIENTO D E AGUA
Del análisis de las fuentes de abastecimiento existente, tratado en el acápite
2.4.1, la Quebrada Puynillo constituye la única fuente de abastecimiento de agua
con un caudal promedio en época de estiaje de 0.72 m3/seg. recomendable
para considerar como alternativa del proyecto.
B ) OFERTA D EP RO D U CCION
El sistema de agua potable existente no es potable, debido a que el agua
captada de la quebrada mishquiyaquillo, es conducida directamente a los
domicilios sin ningun tratamiento, en estas condiciones, la oferta “sin proyecto”
en produccion de agua potable es cero.
) OFERTA D E INFRAESTRUCTURA
Línea de Conducción
De la quebrada Mishquiyaquillo, se extiende una línea de conducción de de
una longitud de 300 m. con diámetro de Ø2” y de material de PVC.
Esta línea se encuentra instalada de manera inadecuada, sin asistencia
técnica, que requiere ser mejorada y con el diámetro correspondiente.
Redes de Distribución
Las redes existentes que tienen una longitud total de 720 m, son de tubería
PVC que , se encuentran instaladas de manera inadecuada, debido a que estas
no contaron con la asistencia técnica, por lo que para efectos del proyecto, la
oferta de redes se considera como “0”.
Conexiones Domiciliarias
Las conexiones domiciliarias de agua potable, están instaladas con tubería de
PVC Ø1/2 de diámetro, no existe ningún tipo de micromedición, ni cajas de
registro. Existen 40 conexiones en el Centro Poblado.
3.2.2 SISTEMA D E SANEAMIENTO
En el Centro Poblado de San Miguel no existe ningún tipo de sistema de evacuación
de de aguas residuales y excretas, solamente algunas familias tienen letrinas
artesanales y pozos sépticos, que actualmente funcionan de manera inadecuada,
contaminando el medio ambiente, por lo que para efectos del proyecto se considera
como oferta “0”.
3.3 BALANCE DE LA OFERTA — DEMANDA
3.3.1 SISTEMA D E AGUA POTABLE
Se ha calculado la demanda del sistema de agua hasta el final del horizonte del
proyecto y se ha comparado con la oferta actual (situación sin proyecto)
considerando que la oferta actual se mantendrá constante durante todo el horizonte
del estudio.
A) FUENTE D E ABASTECIMIENTO
Analizando el balance Oferta – Demanda, desde el año 01 al año 20 existe
superávit de agua durante el horizonte de evaluación del proyecto, debido a que
la fuente de abastecimiento posible tiene una disponibilidad de agua mayor a la
demanda (0.72 m3/seg) en época de estiaje.
B) PRODUCCIÓN D E AGUA POTABLE
El balance en cuanto a producción de agua potable es deficitario, siendo en el
año 1 de 20,384 lts/día (0.24 lts/seg.), y en el año 20 de 101,556 lts/día (1.18
lts/seg). Cuadro N ° IV (Anexo).
) ALMACENAMIENTOD EAGUAPOTABLE
El balance oferta – demanda de almacenamiento no da como resultado la
existencia de déficit, siendo ésta de 4 m3 en el año 1, y de 20 m3 al final del
horizonte del proyecto.
El volumen de almacenamiento para un periodo óptimo de diseño de 10 años es
de 15 m3.
Los cálculos de la proyección de la demanda de agua potable y el balance oferta
demanda se detallan en el Cuadro N °V (Anexo)
3.3.2 SISTEMA DE SANEAMIENTO
Con respecto al volumen de los desagües, toda vez que no se cuenta con un
sistema de saneamiento adecuado se considera un déficit de 100%, el mismo que
se irá incrementando de acuerdo al crecimiento poblacional.
Las cifras del Balance Oferta – Demanda para cada año y para ambos sistemas, se
muestran en el Cuadro N °VI (Anexo).
3.4 ANÁLISIS DE COSTOS
Los costos asociados al proyecto corresponden a la suma del valor de los recursos
o insumos que el proyecto incurre durante toda su vida útil.
La aplicación de los recursos del proyecto, se efectúa en dos momentos bien
definidos: a) En la etapa de ejecución (durante el cual no se obtienen beneficios) y
que se conoce como “periodo de inversión”, y b) Cuando el proyecto entra a prestar
servicio (operación y mantenimiento).
3.4.1 COSTOS "SIN PROYECTO" (OPTIMIZADA)
Costos d e Operacióny Mantenimiento
Corresponden a los gastos mínimos que la los usuarios actuales asumen
básicamente para el mantenimiento del servicio de agua potable en las 40 viviendas
que disponen de dicho servicio. El monto se estima en S/. 175.08 anuales (precios
privados) y de S/. 147.00 anuales (precios sociales), lo que equivale a 0.0306 S/. x
m3 (precios privados) y 0.0257 S/. x m3 (precios sociales). El detalle en los Cuadros N
° VII y VIII ( Anexo).
Para los usuarios NO conectados al sistema de agua potable, que se abastecen a
través del “acarreo”, los costos por el consumo de agua es de S/. 10.42 S/. x m3.
Los detalles se muestran en los Cuadros N °IXy X(Anexo).
3.4.2 COSTOS "CON PROYECTO"
Costos d e I nversión a Precios Privados y Precios Sociales
El monto de inversión en la situación “con proyecto”, comprende los costos de las
obras, los gastos generales, la utilidad, el IGV, la supervisión expediente técnico y
administración del proyecto.
El resumen de los montos totales de la inversión a precios privados para las tres
componentes se detalla en los siguientes Cuadros N °04, 05 y 06
CUADRON°04
MONTO DEINVERS IONDEL SISTEMA D EAGUA POTABLE
ALTERNATIVA U N I CA - CON PROYECTO
COMP ON EN TE PR ECIO
S
PRIVADOS
FACTOR
CORRECCION
P R E CIO S
SOCIALES
COSTOS DIRECTOS OBRAS 180.629,14 14,.423,48
Gastos Generales 9 .0 31,46 9 .031,46
Utilidad 18.0 62,9 1 18.062,9 1
Sub Total 20,.,23,51 1,4.51,,85
IGV 39 .467 ,47
Sub Total (A) 24,.190,98 1,4.51,,85
Capacitación Educ. Sanitaria 5 .5 0 0 ,0 0 0 ,9 1 4.99 9 ,5 0
Mitigación Ambiental 3.612,5 8 0 ,84 3.034,5 7
Expediente Técnico 9 .0 31,46 0 ,9 1 8.20 9 ,5 9
Supervisión 5 .418,87 0 ,9 1 4.925 ,7 6
IN V ERS ION TOTAL 2,0.,53,89 195.68,,2,
UADRON°05
MONTO DEINVERS ION DEL SISTEMA DEALCANTARILLADO
ALTERNATIVA U N I CA - CON PROYECTO
COSTOS DIRECTOS 90.828,31 ,2.693,35
Gastos Generales 4.541,42 3.634,67
Utilidad 9 .0 82,83 7 .269 ,33
Sub Total 104.452,55 83.59,,35
IGV 19 .845 ,9 8
Sub Total (A) 124.298,54 83.59,,35
Expediente Técnico 6.214,9 3 0 ,9 1 5 .649 ,37
Supervisión 3.728,9 6 0 ,9 1 3.389 ,62
IN V ERS ION TOTAL 134.242,42 92.636,34
UADRON°06
MONTO DEINVERS IONDEL SISTEMA D EAGUA POTABLE
ALTERNATIVA U N I CA - CON PROYECTO
COSTOS DIRECTOS 28.509,00 23.092,29
Gastos Generales 1.425 ,45 1.154,61
Utilidad 2.850 ,9 0 2.30 9 ,23
Sub Total 32.,85,35 26.556,13
IGV 6.229 ,22
Sub Total (A) 39.014,5, 26.556,13
Expediente Técnico 1.9 50 ,7 3 0 ,9 1 1.7 7 3,21
Supervisión 1.170 ,44 0 ,9 1 1.0 63,9 3
IN V ERS ION TOTAL 42.135,,3 29.393,2,
El presupuesto por componentes y partidas se detallan en los Cuadros N ° XI, XII Y XIII
(Anexo); y la conversión de precios privados a precios sociales en los Cuadros N ° XIV,
XV y XVI (Anexo)
Costos d e Operación y Mantenimiento "con proyecto"
Estos costos corresponden a una combinación de los costos de operación para la
producción de agua y el mantenimiento del servicio, estimado en un presupuesto
anual, y costos unitarios a precios privados y precios sociales tal como se señala en
el Cuadro N ° 0,. Los detalles de dichos costos se muestran en los Cuadros N ° XVII , XVIII y
XIX(Agua Potable);XX, XXI y XXII (Saneamiento)del Anexo.
UADRON°0,
O S T O S D E OPERACIÓN YMANTENIMIENTO"CON PROYECTO" Nuevos
Soles
Componente Anual
SI.
Unitario
SI m 3
Precios
Privados
Precios
Sociales
Precios
Privados
Precios
Sociales
Sistema Agua
Potable
6,10 0 .0 0 5 ,124.0 0 0 .5 4 0 .45
Sistema
Alcantarillado
2,141.0 0 1,9 25 .12 0 .32 0 .29
Sistema
Tratamiento
9 83.9 0 889 .82 0 .15 0 .13
4. EVALUACION DEL PROYECTO
4.1 SISTEMA DE AGUA POTABLE
4.1.1 BENEFICIOS EN LA SITUACIÓN “SIN PROYECTO”
En la situación sin proyecto, al no realizarse ni programarse obras orientadas a
mejorar o ampliar el abastecimiento de agua potable, tampoco las que se refieren a
elevar la calidad, no se han identificado beneficios sociales, por lo que no hay
beneficios económicos en la situación “sin proyecto”.
4.1.2 BENEFICIOS EN LA SITUACIÓN “CON PROYECTO”
Los beneficios del componente agua potable se calcula tomando como criterio
metodológico los procedimientos indirectos como la máxima disposición a pagar del
usuario, o sea el valor que le otorgan los usuarios a la disponibilidad del servicio,
medido a través del área bajo la curva de demanda de agua potable.
Para un adecuado análisis de los beneficios sociales del proyecto de agua potable
se ha considerado dos tipos de usuarios:
Antiguos Usuarios: son aquellos ya conectados al servicio, pero que están afectados
por racionamiento en el suministro, insuficiente presión o inadecuada calidad del
agua suministrada y que verán superada esta situación al implementarse el
proyecto. Los beneficios provienen fundamentalmente del incremento en el consumo
de agua, medido bajo el área de la curva de demanda.
Nuevos Usuarios: son aquellos que en la “situación sin proyecto” ser abastecen del rió
Indoche, u otra fuente mediante acarreo; y que con el proyecto se incorporaran al
servicio de agua potable de la red publica. Los beneficios provienen de:
a. El valor de los recursos liberados al dejar de usarse las fuentes alternativas al
sistema publico. Se estima a través del monto total que pagan los pobladores no
conectados al servicio para abastecerse de agua mediante la valoración del
tiempo que dichos pobladores dedican al acarreo de agua.
b. Los beneficios del consumidor, por un mayor consumo de agua, medido a través
de su máxima disposición a pagar (área bajo la curva de demanda).
Los beneficios que aporta el proyecto a la población del Centro Poblado San Miguel
son los siguientes:
Liberación de recursos.
En la situación “sin proyecto”, los habitantes no conectados al sistema, se abastecen
de agua por medio del acarreo, siendo el consumo promedio de agua al mes de
2.88 m3, y el costo promedio estimado de S/. 10.42 x m3. En la situación “con
proyecto”, se eliminará el acarreo y por consiguiente la población obtendrá un
beneficio por ahorro de tiempo y liberación de recursos. Así, podrán realizar otro tipo
de actividades por las que podrían recibir alguna compensación.
Mayor consumo de agua potable
En la situación actual, el consumo promedio de las familias conectadas a la red de
agua potable es de 5.04 m3/mes debido al racionamiento a que están sujetos; con el
proyecto se ha considerado un consumo asignado de 8.82 m3/mes/cnx. y un pago
de cuota fija de 0.60 S/. x m3, por lo que la tarifa marginal será igual a cero, situación
que conlleva a que los usuarios antiguos alcancen hasta un consumo de saturación
de 9.18 m3/mes/cnx.
Bajo esta situación se han identificado los beneficios que aporta el proyecto para los
“nuevos usuarios” y los “antiguos o actuales usuarios” del Centro Poblado de San
Miguel, los cuales de detallan a continuación:
A ) CÁLCULO D E LA FUNCIÓN DEMANDA:
Q = a + b P
Donde:
Q = Consumo de agua potable (m3/mes/conexión) de los no conectados
P = Precio del agua (S/.m3) de los no conectados
Datos:
Q1 = Consumo de los no conectados = 2.88 m3 /fam/mes
P1 = Valor del acarreo x m 3 de los no conectados = 10.42
Q2 = Consumo de saturación de los conectados = 9.18 m3 /fam/mes
P2 = Precio x m 3 de los conectados = 0
Cálculo:
Q1 = a + bP1 ............................... Ecuación 1
Q2 = a + bP12 ............................. Ecuación 2
b = Q1 - Q2 = 2.88 - 9.18 = - 0. 605
P1 - P2 10.42 - 0
a = Q1 - bP1 = 2.88 - (- 0.904) * 10.42 = 9.18
La Función Demanda:
Reemplazando en la fórmula los valores de a y b, se obtiene los valores de la
función demanda siguiente:
Q = 9.18 - 0.605 P
B) Beneficios Para Nuevos Usuarios del Servicio (Sin
Medición) Datos:
Q 1 = Consumo de los no conectados al sistema = 2.88 m3/viv./mes
P 1 = Precio económico o valor social del tiempo de acarreo de agua = S/. 10.42
/ m3,
Q 2 = Consumo de saturación de conectados al sistema = 9.18 m3/viv./mes
10.42
Graficar:
Excedente del
Consumidor
S/m3
Recursos
Liberados
1.50
Excedente del
Consumidor
m3/viv./mes
2.88 9.18
El beneficio para los nuevos usuarios por liberación de recursos estará dado por
el área: 2.88 x 10.42 del gráfico Nº 4.1, en tanto que el beneficio por acceso al
servicio lo estará por el área: ((9.18 – 2.88) x 10.42) / 2. Cabe explicar que el
volumen de consumo de agua de los no conectados (2.88 m3/mes/conexión) y el
costo alternativo del agua (S/. 10.42 / m3) proviene de la estimación efectuada
en el Cuadro Nº 4.1 y, el volumen de consumo de saturación, al no existir
micromedición en la localidad (9.18 m3/mes/conexión) se estima teniendo en
cuenta la ecuación de demanda y el precio igual a cero. El beneficio unitario
para este sector de beneficiarios es:
Cálculo:
Tipo de Beneficio Formula Cálculo Resultado
S/. Fam./Mes
Recursos Liberados Q1 x P1 2.88 * 10.42 30.00
Excedente del consumidor (Q2 - Q1)*(P2 -
P1)/2
(9.18 – 2.88)*
(10.42-0)/2
32.82
Beneficios Económicos Totales de Nuevos Usuarios 62.82
C) Beneficios Para Antiguos Usuarios del Servicio (Sin Medición)
Datos:
Q 1 = Consumo de racionamiento = 5.04 m3/mes mes
P 1 = Precio asociado al consumo con racionamiento = S/. 0.60 / m3,
Q 2 = Consumo de saturación cuando no hay medición = 9.18 m3/viv./mes
Graficar:
5.04 9.18
El beneficio para los antiguos usuarios estará dado por el bienestar social
considerado como el incremento de consumo de agua y la mejoría de la calidad,
dado por el área: ((9.18 – 5.04) x 1.50)/2 del gráfico Nº 4.2, que viene a ser la
diferencia entre el consumo de saturación (9.18 m3/mes/conexión) menos el
volumen de consumo de agua de los conectados al sistema, sin proyecto (5.04
m3/mes/conexión) por el precio que corresponde a este nivel de consumo,
calculado a través de la curva de demanda (S/. 1.50 m3). El beneficio unitario es
S/. 3.105 familia/mes.
Cálculo:
Tipo de Beneficio Formula Cálculo Resultado
/. Fam./Mes
Excedente del consumidor (Q2 - Q1)*(P2 - (9.18 – 5.04)* 3.105
P1) /2 (1.50-0)/2
Beneficios Económicos Totales de Antiguos Usuarios 3.105
4.1.3 BENEFICIOS INCREMENTALES
Los beneficios incrementales para el sistema de agua potable son iguales a los
beneficios con proyecto, por cuanto los beneficios en la situación sin proyecto son
nulos. Los beneficios anuales se muestran en el cuadro siguiente:
UADRON°08
Tipo d e Beneficio Económico Beneficio (Sl.F a mlMes ) Beneficio (Sl.
F a mlA ñ o)
Liberación de recursos 30 .0 0 360 .0 0
Mayor consumo NuevosUsuarios 32.82 393.84
Mayor consumo Antiguos Usuarios 3.11 37 .26
BENEFICIOS TOTALES 65.96 ,91.10
4.1.4 EVALUACIÓN ECONÓMICA
A ) METODOLOGÍACOSTOBENEFICIO
La evaluación social del sistema de agua potable, se ha realizado utilizando la
metodología “costo beneficio”, siendo el criterio para considerar si el proyecto es
viable, es que el Valor Actual Neto (VAN) sea mayor que cero y que la TIR sea
mayor que la tasa de descuento social (11%) establecida por el Ministerio de
Economía y Finanzas.
Se ha establecido como horizonte de evaluación 20 años. En tal sentido se
consideran las inversiones iniciales y futuras necesarias para asegurar la
prestación del servicio en las mismas condiciones de calidad y cantidad.
B ) METODOLOGÍACOSTOEFECTIVIDAD
La evaluación social para los componentes de saneamiento, se ha efectuado
mediante la metodología “costo efectividad”, debido a que la cuantificación de
los beneficios generados por dichos sistemas es difícil por la falta de información
confiable que garantice su cálculo.
) RESULTADOSDELAEVAL UACIONSOCIAL
Sistema de AguaPotable:
Los resultados de la evaluación social del Proyecto de agua, demuestran que la
Mejoramiento de la calidad del agua y la ampliación del sistema en el Centro
Poblado de San Miguel, es viable desde el punto de vista social, reflejando que
la valoración que otorgan los beneficiarios a las obras programadas para el
mejoramiento de la calidad del agua y la ampliación de cobertura del servicio
planteado en el proyecto, superan a todos los costos (de inversión y de
operación y mantenimiento), siendo los resultados los siguientes:
VAN (11%) : S/ 209 408 74
TIR : 21%
Los cálculos se muestran en el Cuadro N °XXIII
(Anexo) Sistema d e Saneamiento:
Los resultados del análisis costo/efectividad para el componente alcantarillado
muestra un ICE de S/. 217.02 x Hab., cifra que está por debajo del valor
referencial de S/. 327 x Hab., por lo cual se le considera conveniente su
implementación desde el punto de vista de la evaluación social.
De igual manera el ICE del componente de tratamiento (Tanques sépticos) de
S/. 58.48 x Hab. está dentro del rango de costos establecidos en proyectos
similares en el Departamento de San Martín.
En el cuadro siguiente se resume los resultados de los indicadores del cálculo
de los ICES, y en los Cuadros N °XXIVy XXV( Anexo), los detalles respectivos.
UADRON°09
Componente VAC
(SI.Hab.)
Población
Promedio
ICE
(SI.Hab.)
Alcantarillado 145 ,5 0 9 .0 6 67 1 217 .02
Tanques Sépticos 39 ,214.0 5 67 1 5 8.48
4.1.5 ANÁLISIS DE SENSIBILIDAD
Debido a que los proyectos de saneamiento están sujetos a factores externos,
como al escalamiento de precios, imprecisiones en la información sobre las
características de la zona, etc., es indispensable llevar a cabo un análisis de la
rentabilidad del proyecto ante diversos escenarios, los mismos que permitirán
establecer los cambios que se producirán en el Valor Neto Social (VANS) y en el
indicador Costo Efectividad, ante cambios en la magnitud de las variables
siguientes: a) Beneficios y b) Inversión.
A ) SISTEMAD EAGUA POTABLE.- Cuadros N °XXVI YXXVII (Anexo)
El análisis de sensibilidad para el componente agua potable ante variaciones en
el monto de inversión y en los beneficios muestran los valores siguientes:
El proyecto es rentable si los beneficios varían hasta un -47%, valor que hace que
el VAN = 0, variaciones mayores hace que el proyecto sea no rentable.
El proyecto mantiene su rentabilidad si el monto de inversión varía hasta un
113%, variaciones mayores hace que el VAN sea negativo.
B ) SISTEMA D E SANEAMIENTO.-Cuadros N ° XXVIII (Anexo)
La sensibilidad del sistema de saneamiento se ha establecido relacionando el
indicador costo/efectividad (ICE) con la línea de corte del componente, siendo el
resultado el siguiente:
El máximo incremento que puede tener la inversión para no superar la línea
referencial es de aproximadamente 38%, valores mayores hace que el proyecto
no se conveniente para su ejecución.
4.1.6 ANALISIS DE SOSTENIBILIDAD
A ) CAPACIDAD D E PAGO
La capacidad de pago, se define como la proporción del ingreso familiar que se
destina al pago de los servicios de agua potable y alcantarillado. Según la
Organización Panamericana de la Salud (OPS), así como el BID (Banco
Interamericano de Desarrollo), esta proporción no debe superar el 5% de los
ingresos disponibles de las familias beneficiadas por el Proyecto. En esta
sección se analiza la capacidad de pago de los usuarios teniendo como guía
este 5% del ingreso familiar.
Para estimar la capacidad de pago, se tuvo en cuenta los resultados de la
encuesta socio-económica aplicada a una muestra de la población del Centro
Poblado San Miguel.
B ) ESTIMACIÓN D E LA CAPACIDAD D E PAGO
A través de las encuestas se estimó que el ingreso de las familias en esta
localidad es en promedio S/. 375/mes (S/. 4,500 anuales) y considerando el 5%
como la proporción máxima del ingreso que se debería destinar al pago de los
servicios de agua potable y alcantarillado, se determinó que el promedio de la
capacidad de pago, es de S/. 18.75 mensual por familia.
) IMPACTO SOCIAL D E LA NUEVA TARIFA QUE CONSIDERA EL PROYECTO EN LA POBLACIÓN
La tarifa promedio actualmente vigente en el Centro Poblado de San Miguel es
de S/. 1.50/mes/vivienda (S/. 0.297/m3), la nueva tarifa que se aplicaría con la
puesta en operación del proyecto es de S/. 0.60/ m3, en consecuencia, el pago
mensual promedio por beneficiario es de S/. 5.58 mes/vivienda (9.18 m3/mes x
S/. 0.60/m3), que no causará impacto en la población toda vez que dicho monto
es menor a la capacidad de pago de la población.
D ) FINANCIAMIENTO D E LAS INVERSIONES DEL PROYECTO
Las fuentes de financiamiento para la ejecución del proyecto son: el aporte de la
Municipalidad Distrital de Soritor, y otra fuente que con el apoyo del CONAN se
tratará de identificar y comprometer.
E) PREDISPOSICIÓN D E LAS AUTORIDADES MUNICIPALES Y D E LA POBLACIÓN
La implementación del proyecto cuenta con el apoyo manifiesto de las
autoridades de la Municipalidad Distrital de Soritor, en las diferentes actividades
que se vienen realizando en la fase de pre-inversión. Se ha efectuado
conversaciones respecto a la autonomía en la administración y gestión del
servicio de agua potable y saneamiento; ya que actualmente el servicio no
cuenta con una entidad que administre el servicio, lo ideal sería que exista una
entidad que administre los servicios en la localidad de San Miguel y cuente con
autonomía económica, financiera y de gestión, lo cual podrá ser posible cuando
se defina el funcionamiento de la Unidad de Gestión.
4.1.7 IMPACTO AMBIENTAL
A ) ASPECTOS GENERALES
Objetivo de la Evaluación del Impacto Ambiental
Los estudios de Evaluación de Impacto Ambiental tienen el objetivo de preservar
el medio ambiente con el fin de que los diseños proyectados causen el mínimo
efecto durante su ejecución y operación. En el presente estudio ambiental se
evalúa lo siguiente:
o La propuesta técnica para la construcción de una nueva captación,
ampliación de las redes de agua y conexiones domiciliarias.
o Propuesta técnica se tiene la construcción de las redes de alcantarillado,
construcción de dos tanques sépticos de tratamiento de desagües, entre
otros, estas deberán ser compatibles con el medio ambiente.
o Evaluación de las consecuencias ambientales de los residuos que se generan
durante la construcción y /o durante el funcionamiento de las instalaciones.
Ámbito de Estudio
El ámbito de estudio del Impacto ambiental esta dado por las áreas afectadas
por la implementación del proyecto:
 Agua potable: Captación, línea de interconexión, redes de distribución.
 Alcantarillado: Redes de recolección, colectores y pozos de infiltración
B ) ID EN T IF I CACIO N D EIMPACTOS AMBIENTALES
Entre las muchas acciones que pueden producir impactos, se pueden establecer
dos reacciones para cada periodo: antes de la ejecución del proyecto y después
de la ejecución del proyecto.
ACCIONES QUE PUEDEN CAUSAR IMPACTOS
Tabla N° 0 1
ACCIONES SIN EL PROYECTO CON EL PROYECTO
• Acciones que modifican el
suelo
• No habrá modificación del
suelo
• Se ejecutarán nuevas
obras, habrá movimiento de
tierra para la construcción
•
•
Acciones que implican,
emisión de contaminantes
Acciones que implican el
• En forma de residuos no
tratados que descargan
al río Indoche •
de las nuevas instalaciones.
Todo residual será
previamente tratado antes
uso inadecuado del agua • Uso inadecuado del agua
por falta de concientización
del lanzamiento a cuerpo
receptor (río Indoche).
• Acciones que dan lugar a
modificación del
ecosistema.
• El vertimiento de aguas
residuales en quebradas.
• Se impartirá educación
ambiental y Sanitaria, que
oriente al uso racional del
agua. Se dará tratamiento al
agua residual antes del
vertimiento.
IMPACTOSYMEDIDASD ECORRECCIÓN
Tabla N °02
IMPACTOS SOBRE EL AGUA MEDIDAS PREVENTIVAS MEDIDAS CORRECTORAS
 Contaminación de la fuente • Notificación para evitar  Aplicación de la Ley y
por materia orgánica y
relaves mineros.
vertimientos. sanción pecuniaria en caso
de incumplimiento.
• Educación para el uso Encauzamiento del agua
 Disminución del caudal por
acciones climáticas.
racional del agua. hacia el punto de
captación.
 Posible contaminación en
captación.
• Cercado y vigilancia de la
captación.
) EVA LUACIONDEACCIONESIMPACTA NTES/FACTORES IMPACTA D OS
Tabla N ° 03
ACCIONES IMPACTANTES FACTORES IMPACTADOS
Fase de construcción Medio natural
• Ampliación de tubería de conducción. • Suelo, flora, fauna.
•
•
Deforestación del área o cubierta vegetal.
Movimiento de maquinaria pesada la zona de
• Aire: nivel de ruidos en los trabajos de
tendido.
construcción de la planta. • Se alterará por breve tiempo el hábitat natural
de algunas especies por trabajos de tendido
• Acopio de materiales.
de tubería.
• Tráfico de vehículos. • Tierra: capacidad agrológica de suelos.
• Instalaciones provisionales. • Se eliminará la vegetación en el trayecto del
 Movimiento de tierras.
 Construcción propiamente dicha.
 Incremento de mano de obra.
 Inversión.
tendido de tuberías y de la zona donde se
construirá la planta de tratamiento.
 Flora: eliminación temporal de especies
silvestres.
 Contaminación sonora temporal por ruido de
motores.
Fase de funcionamiento
 Nivel de ocupación laboral.
 Infraestructura operativa.
 Inversión en la operación y mantenimiento
de instalaciones.
 Maquinaria (dosificadores).
 Emisión de gases y polvo por el uso de cloro
y sulfato.
 Acciones socio económico propio del
funcionamiento (empleo, riesgos de
accidente, mantenimiento de las
instalaciones, medios de seguridad).
 Acciones inducidas a pobladores ribereños,
ampliación de frontera agrícola por vía de
acceso.
 Acciones para implementar medios de
seguridad.
 Cambio de la calidad del agua por acción del
tratamiento.
 Fauna: migración temporal de especies
ornitológicas durante el tendido de la línea de
conducción.
 Medio perceptual: alteración temporal del
paisaje natural, tanto en el tendido de redes
como en la construcción de la planta.
Medio socio económico
− Cambio de uso de suelos.
− Cultural: cambio de costumbres por el uso de
servicios básicos en un gran sector de la
población por ampliación de cobertura.
− Mejoramiento dela economía de la empresa.
− Generación de empleos fijos.
− Mejoramiento de calidad de vida y salud de la
población.
− Disminución de la morbilidad atribuida a
enfermedades de origen hídrico.
Economía y población (densidad de la población,
mejoramiento del nivel de empleo, relaciones
sociales, mejoramiento en niveles de consumo,
cambio de valor de suelos. Seguridad en el
consumo del agua. Disminución de la morbi-
mortalidad infantil.
D ) IMPACTOS AMBIENTALES/MEDIDAS D E MIT IG ACIO N
IMPACTOS AMBIENTALES
Tabla N ° 04
IMPACTOS NEGATIVOS
DIRECTOS
MEDIDAS DE MITIGACIÓN LEGISLACIÓN
Alteración de los canales de los
cursos de agua, el hábitat de la
fauna y flora acuática y las áreas
de desove y vivero de la
construcción de la
infraestructura de toma.
Evitar los canales de ríos
ecológicamente importantes.
Exigir la implantación de
controles de la erosión y la
sedimentación durante el
período de construcción.
Accidentes laborales durante la
construcción.
Exigir el cumplimiento de las
normas de seguridad.
R.M. 042-87
Malestar para la salud pública
durante las obras de
construcciones civiles.
Planificar adecuadamente la
obra, comunicar a la población,
para que tome las precauciones
del caso
Molestias, salud pública, por
producción de polvo y residuos
en la ruta, construcciones
civiles.
Suministrar vehículos cerrados
para la recolección.
Peligro de accidentes en general
por construcciones inadecuadas.
Inspección permanente durante
la ejecución de las obras. Exigir
el cumplimiento de las normas
de seguridad.
Código civil
Riesgos para la salud pública
por utilización de fuentes de
aguas contaminadas.
Preanalizar las posibles fuentes
para determinar la presencia de
organismos patógenos o
contaminación química,instalar
plantas de tratamiento o elegir
fuente distinta de agua.
Peligros para la salud durante la
operación.
Asegurar que los procesos de
tratamiento sean adecuados y
que funcionen, a fin de proteger
la salud de personas.
D.L. 17505
Riesgos de salud para el
operador, riesgos para población
cercana por mala operación de
los sistemas de desinfección.
Capacitar permanentemente a
los operadores de la planta
sobre la manipulación adecuada
del gas cloro, riesgos.
Degradación de la calidad del
agua por procesos de
tratamiento.
No colocar tuberías de
alcantarillado en los cauces de
los ríos. Controlar los procesos
de erosión, sedimentación
durante la construcción.
D.L. 17505
D.L. 17752
Degradación de la calidad por
falta de limpieza y desinfección
de los dispositivos de
almacenamiento.
Establecer un programa de
limpieza y desinfección.
Realizar un monitoreo continuo
de la calidad del agua a efectos
de ver su evolución.
D.L. 17505
Alteraciones equilibrio En áreas con déficit de agua, se
hidrológico. recomienda la reutilización.
IMPACTOSAMBIENTALES
( ~~)
IMPACTOS NEGATIVOS
DIRECTOS
MEDIDAS DE MITIGACIÓN LEGISLACIÓN
Riesgos para la salud pública
durante el funcionamiento
normal del sistema reutilización.
Elegir una tecnología apropiada.
Asegurar el buen funcionamiento
a nivel de pre-tratamiento,
operación. Cercar los lugares en
donde se eliminan las aguas
residuales.
D . L . 1 7 5 0 5
D . S . 6 8 F D . L .
2 5 9 7 7
D . L . 1 7 75 2
Pérdida de terreno (agrícola,
bosques, pastos) a causa de la
inundación.
Se debe ubicar la laguna en
zonas que reduzcan las
pérdidas, proteger el área.
D.L. 613
Cáp. III, VII, IX, X
Degradación de la cálida de las
aguas receptoras, durante la
operación, funcionamiento
normal.
Diseñar planta de tratamiento de
acuerdo a las características del
afluente y de acuerdo a los usos
posteriores que se le dé.
D.L. 17505
4.1.8 MATRIZ DE MARCO LOGICO
Componente Resumen Narrativo
Índices Objetivamente
Verificables Medios de Verificación Supuestos
FIN
O BJ ET #VO G EN ERA L
Mejora de la calidad de vida de la
población del Centro Poblado de San
Miguel
Disminución de gastos en salud
y destino de dichos recursosen
otras actividades
Se reduce casosde en,e rmedades
gast rointestinales, pa rasita rias y dé
rmicas en un 15 -20% a partir delaño 2
de operación del servicio.
Encuestas de Hogares
Registros del Centro de Salud
de So rito r.
Encuestas de Hogares
Loses,ue rzosdelMunicipio
tienen que se r compa rtidoscon
losbene,iciariosparaconseguir
elmantenimiento permanece.
Se h a reducido los casos de
en,e rmedades gast rointestinales costo
por el consumo de agua potable para
el riego de las áreas verdes del Distrito
COMPONENTES
Población consume agua de buena
calidad, la 24 h o ras al día y en la
cantidad su,iciente.
Coberturadelservicio deagua potable
al10 0 % a pa rtir delañ o 1 yde9 6% al
año 20 .
Cobertura de servicio de evacuación
y tratamiento de aguas residuales al 10
0% en elaño 1 y de 94% en elaño 20 .
Conexionesdomicilia rias,
pad ronesde usuarios, etc.
Conexionesdomiciliarias,
padronesde usuarios, etc.
Disposición ,avo rable de la
Municpalidad para administrar el
servicio.
Participación de los
bene,icia rios en todo el ciclo
del proyecto.
Población evacua susaguas
residualesde manera adecuada
y tratada al cuerpo receptor.
ACTIVIDADES
Construcción de Sistema de Agua
Potable: Captación, Línea de
conducción, rese rvo rio, redes
secundarias y conexiones
domiciliarias.
Construcción e instalación del sistema
de saneamiento: Conexiones
domiciliarias, redesprimarias, redes
secundarias02 tanques sépticos y
pozos de pe rcolación.
Instalación de 02 TanquesSépticos
y Pozos de Pe rcolación
SI. 2,0,,53,89 Cuaderno de Obra
Valorizacionesmensuales.
. Disponibilidad presupuestal
para la ejecución del Proyecto.
SI. 134,242,42
SI. 42,135,,3
MONTO D E INVERSION TOTAL : SI. 44,,132,04
5.0 CONCLUSIONES
5.1 El Proyecto “Mejoramiento y Ampliación del Sistema de Agua Potable e
Instalación del Sistema del Alcantarillado y Tanques Sépticos en el Centro
Poblado de San Miguel – Soritor”. tiene como objetivo “reducir los casos de
enfermedades gastrointestinales, parasitarias y dérmicas de la población del Centro
Poblado San Miguel.
5.2 La población total beneficiaria actual se estima en 516 habitantes (123 familias), los
mismos que están comprendidos dentro del grupo socioeconómico pobre.
5.3 Las Alternativas planteadas para la solución del problema, desde el punto de vista
tecnológico son apropiadas para la zona, son de fácil operación y mantenimiento, de
bajo costo, se enmarca a los lineamientos del Sector Saneamiento, y cumple con las
exigencias y estándares establecidos en el Reglamento Nacional de Edificaciones.
5.4 El monto de inversión del proyecto a precios privados es de S/. 447,132.04 y a nivel
de componentes como se detalla en el cuadro siguiente:
En NuevosSoles
Componente Precios Privados Precios Sociales
Agua Potable 270,753.89 185,687.27
Alcantarillado 134,242.42 92,636.34
Tanques Sépticos 42,135.73 29,393.27
TOTAL 447,132.04 307,716.88
5.5 Los resultados de la evaluación social del proyecto son los siguientes:
Sistema de AguaPotable:
VAN (11%) : S/. 209,408.74
TIR : 21%
Conclusión: Es rentable porque el VAN (+) y la TIR mayor que la tasa de descuento
social (11%).
Sistema de Saneamiento:
Componente VAC
(SI.Hab.)
Población
Promedio
ICE
(SI.Hab.)
Alcantarillado 145 ,5 0 9 .06 67 1 217 .02
Tanques Sépticos 39 ,214.05 67 1 5 8.48
Conclusión: Los ICEs son menores a los valores referenciales establecidos por el
SNIP, y se encuentran comprendidos dentro del rango de costos obtenidos para
proyectos de similares características en la zona de intervención del proyecto.
5.6 El proyecto es factible desde el punto de vista técnico, económico, social,
institucional y ambiental.
5.7 La sostenibilidad del proyecto, institucionalmente esta garantizada con la
participación conjunta de la Municipalidad Distrital de Soritor, los Beneficiarios y
el CONAM.
ANEXOS
CUADRO Nº I
HOJA DE INGRESO DE DATOS
Registrar la información solicitada enlos siguientescuadros (celdas en amarillo):
a) Información base y parámetros
CENTRO POBLADO San Miguel Sin Proyecto Con Proyecto
POBLACIÓN ACTUAL (habitantes) 516
TASA CRECIMIENTO ANUAL DE POBLACIONAL (%) (1) 2,30%
DENSIDAD POR LOTE (hab/lote) (2) 4,2 4,2
PORCENTAJE DE PÉRDIDAS (4) 25% 30%
APORTE DE AGUAS RESIDUALES (6) 80% 80%
POBLACIÓN ACTUAL CON CONEXIONES AGUA (red pública) 168
POBLACIÓN ACTUAL CON CONEXIONES DESAGÜE (red pública) 0
OFERTA ACTUAL DE TRATAMIENTO DE AGUA (capacidad de producción
del sistema) (lt/sg) 0
OFERTA ACTUAL DE TRATAMIENTO DE DESAGUES (capacidad de
tratamiento del sistema) (lt/sg) 0
OFERTA ACTUAL DE VOLUMEN DE ALMACENAMIENTO(m3) 0
NUMERO PROMEDIO DE VIVIENDAS ABASTECIDAS POR CADA PILETA 0 0
DOTACIONES(solo paraverificación - no llenar)
DE CONSUMO - SIN CONSIDERAR PÉRDIDAS 70,0 70,1
DE DISEÑO - POR CONEXIONES (litros / habitante - dia) 93,33 100,2
(1) (Proy ección INEI)
(2) (Determinado porla UF)
(3) (Estudio de f actibilidad ó Reglamento)
(4) (Estimado)
b) Informaciónde proyección de cobertura de los servicios (celdas enamarillo)
AÑO COBERTURA
AGUA (%)
COBERTURA
ALCANTAR)ILLADO
(%
PÉRDIDAS DE
AGUA (%)
MICROMEDI-
CION (%)
0 ( * ) 32,52% 0,00% 25,00% 0,00%
1 62,70% 62,00% 25,00% 0,00%
2 66,70% 64,00% 25,00% 0,00%
3 71,00% 69,00% 25,00% 0,00%
4 71,00% 69,00% 25,00% 0,00%
5 74,00% 72,00% 26,00% 0,00%
6 74,00% 72,00% 26,00% 0,00%
7 78,00% 76,00% 26,00% 0,00%
8 78,00% 76,00% 26,00% 0,00%
9 82,00% 80,00% 27,00% 0,00%
10 82,00% 80,00% 27,00% 0,00%
11 84,00% 82,00% 27,00% 0,00%
12 84,00% 82,00% 27,00% 0,00%
13 88,00% 86,00% 28,00% 0,00%
14 88,00% 86,00% 28,00% 0,00%
15 92,00% 90,00% 29,00% 0,00%
16 92,00% 90,00% 29,00% 0,00%
17 94,00% 92,00% 30,00% 0,00%
18 94,00% 92,00% 30,00% 0,00%
19 96,00% 94,00% 30,00% 0,00%
20 96,00% 94,00% 30,00% 0,00%
Notas:
Correspondena valores proyectados por la UF
* Inf ormaciónactual (año cero del proyecto)
c) Información de conexionesexistentesal año 2002 por categorias(celdas en amarillo)
CONEXION POR
TIPO DE USUARIO
TIPO DE
MEDICION
No. de
Conex.
TOTAL
Conex.
Doméstico
Con Medidor 0
40
Sin Medidor 40
Comercial
Con Medidor 0
0
Sin Medidor 0
Industrial
Con Medidor 0
0
Sin Medidor 0
Estatal
Con Medidor 0
0
Sin Medidor 0
Social
Con Medidor 0
0
Sin Medidor 0
TOTAL 40
Piletas
Con Medidor 0
0
Sin Medidor 0
d) Información de consumos percapita por conexion (celdasen amarillo)
DATOS DE CONSUMO POR CONEXIÓN SEGÚN CATEGORIAS
(m3/mes/cnx)
DOMESTICO
CONSUMO UNITARIO C/MEDIDOR 0
CONSUMO UNITARIO S/MEDIDOR 8,82
COMERCIAL
CONSUMO UNITARIO C/MEDIDOR 0
CONSUMO UNITARIO S/MEDIDOR 0
INDUSTRIAL
CONSUMO UNITARIO C/MEDIDOR 0
CONSUMO UNITARIO S/MEDIDOR 0
ESTATAL
CONSUMO UNITARIO C/MEDIDOR 0
CONSUMO UNITARIO S/MEDIDOR 0
SOCIAL
CONSUMO UNITARIO C/MEDIDOR 0
CONSUMO UNITARIO S/MEDIDOR 0
PILETAS
CONSUMO POR PILETA C/MEDIDOR 0
CONSUMO POR PILETA S/MEDIDOR 0
UAD RO N° II
PROYECCION DE LA DEMANDA DE AGUA POTABLE
(Completar lasceldasenfondoamarillo)
AÑO
PO BLACION
COBERTURA (%)
POBLACION
SERVIDA (hab)
VIVIENDAS
SERVIDA
S.
(unidades)
VIVIENDAS SERVIDAS POR CATEGORÍAS CONSUMO DE AGUA (l/día)
DEMANDA DE PRODUCCION
DE AGUA
DEMANDA MAXIMA
DIARIA
DEMAN DAVOLU MEN
ALMACENAMIENTO (m3)CONEX.
OTROS
MEDIOS (*)
CONEXIONES DOMÉSTICAS TOTAL CONEXIONES
POR CONEXIONES
DOMICILIARIAS
TOTAL
DOMESTICO
SUB TOTAL
CONSUMO
CONEXIONES
lt/dia m3/año lt/día
C/MED. S/MED. TOTAL C/MED S/MED TOTAL
0 516 32,52% 67,48% 168 40 0 40 40 0 40 40 11.760 11.760 11.760 15.680 5.723 20.384 4
1 528 62,70% 37,30% 331 79 0 79 79 0 79 79 23.226 23.226 23.226 30.968 11.303 40.258 8
2 540 66,70% 33,30% 360 86 0 86 86 0 86 86 25.284 25.284 25.284 33.712 12.305 43.826 8
3 552 71,00% 29,00% 392 93 0 93 93 0 93 93 27.342 27.342 27.342 36.456 13.306 47.393 9
4 565 71,00% 29,00% 401 95 0 95 95 0 95 95 27.930 27.930 27.930 37.240 13.593 48.412 9
5 578 74,00% 26,00% 428 102 0 102 102 0 102 102 29.988 29.988 29.988 40.524 14.791 52.682 10
6 591 74,00% 26,00% 437 104 0 104 104 0 104 104 30.576 30.576 30.576 41.319 15.081 53.715 10
7 605 78,00% 22,00% 472 112 0 112 112 0 112 112 32.928 32.928 32.928 44.497 16.242 57.846 11
8 619 78,00% 22,00% 483 115 0 115 115 0 115 115 33.810 33.810 33.810 45.689 16.677 59.396 11
9 633 82,00% 18,00% 519 124 0 124 124 0 124 124 36.456 36.456 36.456 49.940 18.228 64.922 12
10 648 82,00% 18,00% 531 126 0 126 126 0 126 126 37.044 37.044 37.044 50.745 18.522 65.969 13
11 663 84,00% 16,00% 557 133 0 133 133 0 133 133 39.102 39.102 39.102 53.564 19.551 69.634 13
12 678 84,00% 16,00% 570 136 0 136 136 0 136 136 39.984 39.984 39.984 54.773 19.992 71.204 14
13 694 88,00% 12,00% 611 145 0 145 145 0 145 145 42.630 42.630 42.630 59.208 21.611 76.971 15
14 710 88,00% 12,00% 625 149 0 149 149 0 149 149 43.806 43.806 43.806 60.842 22.207 79.094 15
15 726 92,00% 8,00% 668 159 0 150 150 0 159 159 44.153 44.153 44.153 62.187 22.698 80.843 16
16 743 92,00% 8,00% 684 163 0 154 154 0 163 163 45.329 45.329 45.329 63.844 23.303 82.997 16
17 760 94,00% 6,00% 714 170 0 170 170 0 170 170 49.980 49.980 49.980 71.400 26.061 92.820 18
18 777 94,00% 6,00% 730 174 0 174 174 0 174 174 51.156 51.156 51.156 73.080 26.674 95.004 18
19 795 96,00% 4,00% 763 182 0 182 182 0 182 182 53.508 53.508 53.508 76.440 27.901 99.372 19
20 813 96,00% 4,00% 780 186 0 186 186 0 186 186 54.684 54.684 54.684 78.120 28.514 101.556 20
(* ) OTROSMEDIOSse refierea abastecimientopor acarreoo por cualquier medioenel quenose extraigaaguapotabledel sistema
U AD RO N ° III
PROYECCION DE LA DEMANDA DE ALCANTARILLADO
AÑO
( 1 )
POBLACION
TOTAL
( 2 )
COBERTURA (%)
( 3 )
POBLACION
SERVIDA
C/CONEXION (hab)
( 4 )
NUMERO DE CONEXIONES VOLUMEN DESAGUE
DOMÉSTICO
(5)
TOTAL
(6)
lts/día
(7)
m3/año
(8)
0 516 0,00% 0 0 0 0 0
1 528 62,00% 327 78 78 18.346 6.696
2 540 64,00% 346 82 82 19.286 7.040
3 552 69,00% 381 91 91 21.403 7.812
4 565 69,00% 390 93 93 21.874 7.984
5 578 72,00% 416 99 99 23.285 8.499
6 591 72,00% 426 101 101 23.755 8.671
7 605 76,00% 460 110 110 25.872 9.443
8 619 76,00% 470 112 112 26.342 9.615
9 633 80,00% 506 120 120 28.224 10.302
10 648 80,00% 518 123 123 28.930 10.559
11 663 82,00% 544 130 130 30.576 11.160
12 678 82,00% 556 132 132 31.046 11.332
13 694 86,00% 597 142 142 33.398 12.190
14 710 86,00% 611 145 145 34.104 12.448
15 726 90,00% 653 146 155 34.382 12.549
16 743 90,00% 669 150 159 35.322 12.893
17 760 92,00% 699 166 166 39.043 14.251
18 777 92,00% 715 170 170 39.984 14.594
19 795 94,00% 747 178 178 41.866 15.281
20 813 94,00% 764 182 182 42.806 15.624
Nota:
(4) = (3) x (2)
(6) = (4) / densidad por lote
(8) = (11)*365/1000
La formula para calcular el volumen de desagüe utiliza los consumos promedio en Conex. Domést. y Comerc. y los consumos s/med idor en Indust., Estatales y Sociales
0,609
audaIdeproducción(Itlsg)
-0,20
0,80
0,60
0,40
0,20
0,00
1,40
1,20
1,00
1 2 3 4 5 6 7 8 9 1 0 1 1 1 2 1 3 1 4 1 5 1 6 1 7 1 8 1 9 2 0 2 1
Oferta de producción de agua Demanda de producción de agua
Balance Oferta-Demanda de Producción de Agua Potable
DEMANDA
Año
OFERTA
UAD RON°IV
BALANCE OFERTA-DEMANDA
PRODUCCION DE AGUA
(Itslseg)
Año Oferta actual
Demanda
Proyectada
0 0 0,24
1 0 0,47
2 0 0,55
3 0 0,56
4 0 0,61
5 0 0,62
6 0 0,67
7 0 0,69
8 0 0,75
9 0 0,76
10 0 0,81
11 0 0,82
12 0 0,89
13 0 0,92
14 0 0,94
15 0 0,96
16 0 0,96
17 0 1,07
18 0 1,10
19 0 1,15
20 0 1,18
Año Oferta actual
Demanda
Proyectada
0 0 4
1 0 8
2 0 8
3 0 9
4 0 9
5 0 10
6 0 10
7 0 11
8 0 11
9 0 12
10 0 13
11 0 13
12 0 14
13 0 15
14 0 15
15 0 16
16 0 16
17 0 18
18 0 18
19 0 19
20 0 20
BALANCE OFERTA-DEMANDA
ALMACENAMIENTO
(m 3)
UADRON°V
Volumen(m3)
2 5
2 0
15
10
- 5
5
0
1 2 3 4 5 6 7 8 9 1 0 1 1 1 2 1 3 1 4 1 5 1 6 1 7 1 8 1 9 2 0 2 1
Balance Oferta-Demanda de almacenamiento para regulación - Agua
DEMANDA
Potable
Año
OFERTA
Oferta Volumen Regulación Agua Demanda Volumen Re g ula c ion Agua
audaIdedesagües(It/sg)
0,60
0,50
0,40
0,30
0,20
0,10
0,00
1 2 3 4 5 6 , 8 9 1 0 1 1 1 2 1 3 1 4 1 5 1 6 1 , 1 8 1 9 2 0
Balance Oferta-Demanda de Tratamiento de desagües
Oferta de Tratamiento de desagües Demanda 'Demanda Alcantarillado
Dem anda
Años
Déficit
Ofe r ta
UADRON°VI
BALANCE OFERTA-DEMANDA
PRODUCCION DE DESAGUE
(Its/seg.)
Año Oferta Actual
Demanda
proyectada
1 0 0,21
2 0 0,22
3 0 0,25
4 0 0,25
5 0 0,27
6 0 0,27
7 0 0,30
8 0 0,30
9 0 0,33
10 0 0,33
11 0 0,35
12 0 0,36
13 0 0,39
14 0 0,39
15 0 0,40
16 0 0,41
17 0 0,45
18 0 0,46
19 0 0,48
20 0 0,50
UADRON°IX
CALCULO DELCONSUMOPROMEDIOMENSUALPORVIVIENDA
DATOS UND. VALOR
Numero de acarreos de agua por dia (1) Viajes 6
Volumen del Balde (2) Litros 16
Densidad Poblacional (3) Hab./Viv. 4,2
Consumo promedio diario por vivienda (4) =
(1)x(2)
Litros 96
Consumo promedio mensual por vivienda (5)=(4)x30/1000 m3/mes 2,88
UADRON°X
CALCULO DEL VALOR SOCIAL DEL TIEMPO DEDICADO AL ACARREO POR DIA
El Consumo por Familia Mes y el Precio por M3
Persona que Acarrea
Tiempo de
Acarreo por
Viaje (Minutos)
Nº Viajes/Dia
Tiempo Total
de Acarreo
(Horas)
Valor del Tiempo (*)
Por Hora
(SI.)
De Acarreo
(SI.IDia)
Padres 10 3 0,5 1,00 0,50
Hijos Mayores 10 3 0,5 1,00 0,50
Hijos Menores
TOTAL S/.día 1,00
El valor del tiempo de acarreo por mes: S/.1.00*30=S/.30,00 S/.mes 30,00
La cantidad acarreada: (lts/día) Litros 96,00
La cantidad acarreada al mes: (m3 ) m3 2,88
El valor del tiempo de acarreo de cada m3 deaguaesde:S1.30,0012,88) S/.m3 10,42
(*) Valor del tiempo zona rural, para proposito no laboral.
UADRON°XI
PRESUPUESTO AÑO "0"
SISTEMA D EAGUA POTABLE -ALTERNATIVA U N I CA
ITEM DESCRIPCION UND. MET. P.U. PARCIAL TOTAL
1,0,0 CAPTACION 5.234,57
1,1,0 MOVIMIENTO D E TIERRAS 1.663,,6
1,1,1 EXCAVACION EN T. NORMAL M3 16 81,9 9 1.311,84
1,1,2 ELIMINACION DE MATERIAL EXCD. C/MAQ . (R= 10 KM) M3 12 24,62 29 5 ,44
1,1,3 NIVELACION INTERIOR Y APISONADO PARA LOZA MAC. M2 16 3,5 3 5 6,48
1,2,0 OBRAS D E CONCRETO ARMADO 3.5,0,81
1,2,1 CONCRETO F'C=210 KG(CM2 PRE-MEZ CLADO PARA LOSA SOBRE TERRENO M3 2,8 39 1,68 1.0 96,7 0
1,2,2 ENCOFRADO (INCL. HABILITACION DE MADERA) P/LOSA SOBRE TERRENO M2 6,5 26,17 170 ,11
1,2,3 ACERO ESTRUCTURAL TRABAJADO P/LOSA SOBRE TERRENO KG 45 0 5 ,12 2.304,0 0
2,0,0 LINEA DE CONDUCCION (AGUAS DEBAJO DE CAPTACION) 71.227,70
2,1,0 MOVIMIENTO D E TIERRAS 42.822,00
2,1,1 EXCAV. ZANJA /MAQ .) P/TU.TERRENO NATURAL NORMAL DN 5 0-80MM H= 1.00 A 1.5 0 M M 27 0 0 3,81 10 .287 ,0 0
2,1,2 REFINE Y NIVELACION ZANJA TERR. NORMAL DN 5 0-80 MM PARA TODA PROF. M 27 0 0 0 ,69 1.863,0 0
2,1,3 RELLENO COMP. ZANJA (PULSO) T-NORMAL DN 50-80 MM 1.0 0 A 1.5 0 M M 270 0 10 ,0 8 27 .216,0 0
2,1,4 ELIM. DESMONTE (CARG. VOLQ) T-NORMAL DN 5 0-80 MM D= 10 KM P/TODA PROF. M 27 0 0 1,28 3.456,0 0
2,2,0 SUMINISTRO E INSTA LACIO N DE TU B ERIAPVC U FIS O 4422 24.86,,00
2,2,1 TUBERIA PVC-SP PN 7 .5 80 MM INC. ELEMENTO UNION + 2% DESPERD. M 27 0 0 7 ,88 21.276,0 0
2,2,2 INSTALACION TUBERIA PVC-U UF ISO 4422 PN 80 MM + PRUEBA HIDRA M 27 0 0 1,33 3.5 9 1,0 0
2,3,0 VARIOS 3.538,,0
2,3,1 PRUEBA COMPACTACION SUELOS (PROCTOR MODIFICADO DENSIDAD CAMPO) UND. 2 10 8,85 217 ,7 0
2,3,2 PRUEBA HIDRAULICA + DESINFECCION TUB. DN 5 0-80 MM A ZANJA TAPADA M 27 0 0 1,23 3.321,0 0
PRESUPUESTO AÑO "0"
SISTEMA D EAGUA POTABLE -ALTERNATIVA U N I CA
ITEM DESCRIPCION UND. MET. P.U. PARCIAL TOTAL
3,0,0 PLANTA DE FILTRO LENTO 35.298,21
3,1,0 OBRAS P REML IMINA RES 29,,00
3,1,1 TRAZO Y REPLANTEO M2 25 3,86 96,5 0
3,1,2 LIMPIEZA DE TERRENO CIWEQUIPO M2 25 8,02 200 ,5 0
3,2,0 MOVIMIENTO D E TIERRAS 4.459,26
3,2,1 EXCAVACION DE ZANJAS EN T. NORMAL M3 41 81,99 3.361,5 9
3,2,2 ELIMINACION DE MATERIAL EXCD. C/MAQ. (R= 10 KM) M3 41 24,62 1.0 0 9 ,42
3,2,3 NIVELACION INTERIOR Y APISONADO PARA LOZA MAC. M2 25 3,5 3 88,25
3,3,0 OBRAS D E CONCRETO SIMPLE 5,5,00
3,3,1 SOLADO DE 4" MEZCLA 1:10 CEMENTO-HORMIGON /CEMENTOP-I) M2 25 23 5 75 ,0 0
3,4,0 OBRAS D E CONCRETO ARMADO 5.914,61
3,4,1 CONCRETO F'C=210 KG(CM2 PRE-MEZ CLADO PARA LOSA SOBRE TERRENO M3 6,325 39 1,68 2.477 ,38
3,4,2 ENCOFRADO (INCL. HABILITACION DE MADERA) P/LOSA SOBRE TERRENO M2 7 ,5 26,17 196,28
3,4,3 ACERO ESTRUCTURAL TRABAJADO PILOSA SOBRE TERRENO KG 633 5 ,12 3.240 ,9 6
3,5.0 MUROS LATERALES 20.552,34
3,5 ,1 CONCRETO F'C=210 KG(CM2 PRE-MEZ CLADO PIMUROS REFORZADOS M3 15 39 6,23 5 .943,45
3,5 ,2 ENCOFRADO (INCL. HABILITACION DE MADERA) PIMUROS CARAVISTA M2 125 44,29 5 .5 36,25
3,5 ,3 ACERO ESTRUCTURAL TRABAJADO PIMUROS REFORZ . KG 17 72 5 ,12 9 .0 72,64
3,6.0 ACABADOS 3.500,00
3,6,1 ACABADOS GLB 1 35 0 0 3.5 0 0 ,0 0
PRESUPUESTO AÑO "0"
SISTEMA D E AGUA POTABLE - ALTERNATIVA U N I CA
ITEM DESCRIPCION UND. MET. P.U. PARCIAL TOTAL
4,0,0 RESERVORIO
4.1.0 MOVIMIENTO D E TIERRAS 2.955,14 16.043,52
4,1,1 EXCAVACION DE ZANJAS EN T. NORMAL M3 25 ,6 81,99 2.09 8,94
4,1,2 ELIMINACION DE MATERIAL EXCD. C/MAQ . (R= 10 KM) M3 25 ,6 24,62 630 ,27
4,1,3 NIVELACION INTERIORY APISONADO PARA LOZA MAC. M2 64 3,53 225 ,92
4.2.0 OBRAS DE CONCRETO ARMADO 13.088,38
4,2,1 CONCRETO F'C=210 KG(CM2 PRE-MEZCLADO M3 12,8 39 1,68 5 .0 13,5 0
4,2,2 ENCOFRADO (INCL. HABILITACION DE MADERA) M2 64 26,17 1.674,88
4,2,3 ACERO ESTRUCTURAL TRABAJADO KG 1250 5 ,12 6.40 0 ,0 0
5,0,0 RED DE DISTRIBUCION 30.685,14
5,1,0 MOVIMIENTO D E TIERRAS 19.983,60
5 ,1,1 EXCAV.ZANJA/MAQ.) P/TU.TERRENONATURALNORMALDN5 0-80 MMH= 1.00 A1.50 M M 1260 3,81 4.80 0 ,60
5 ,1,2 REFINE Y NIVELACION ZANJA TERR. NORMALDN 5 0-80 MM PARA TODA PROF. M 1260 0 ,69 869 ,40
5 ,1,3 RELLENO COMP.ZANJA (PULSO) T-NORMAL DN 5 0-80 MM1.00 A 1.5 0 M M 1260 10 ,08 12.70 0 ,80
5 ,1,4 ELIM. DESMONTE (CARG.VOLQ) T-NORMAL DN 50-80 MM D= 10 KM P/TODA PROF. M 1260 1,28 1.612,80
5,2,0 SUMINISTRO E IN S TA LACIO N D E T U B ERIA P VC U F IS O 4422 6.91,,40
5 ,2,1 TUBERIA PVC-SP PN 7 .5 80 MMINC.ELEMENTO UNION+ 2% DESPERD. M 1260 4,16 5 .241,60
5 ,2,2 INSTALACION TUBERIA PVC-UUFNTPISO 4422 PN 50-65 + PRUEBA HIDRA M 1260 1,33 1.67 5 ,80
5,3,0 SUMINISTRO E IN S TA LACIO N D E ACCESORIOS D E PVC-U U F IS O 4422 1.114,00
5 ,3,1 ACCESORIOS (CODO,TEE,CRUZ,TAPON,DN 50 PVC U-UF) UND 25 18,9 472,50
5 ,3,2 INSTALACION DE ACCESORIOS PVC/REDAGUA POTABLE UND 25 2,88 72,00
5 ,3,3 CONCRETO F'C= 140 KG/CM2 PARA ANCLAJES DE ACCESORIOS UND 25 22,7 8 569 ,50
5,4,0 SUMINISTRO E IN S TA LACIO N D E VA LVU LAS Y ACCESORIOS PARA RED 902,64
5 ,4,1 VALVULAS DE COMPUERTA DN 50 MM PZA 6 56,28 337 ,68
5 ,4,2 VALVULAS DE COMPUERTA DN 80 MM PZA 2 142,28 284,56
5 ,4,3 INSTALACION DE VALVULAS COMPUERTA INC. REGISTRO UND 8 35 ,0 5 280 ,40
PRESUPUESTO AÑO "0"
SISTEMA DE AGUA POTABLE - ALTERNATIVA UN ICA
ITEM DESCRIPCION UND. MET. P.U. PARCIAL TOTAL
5,5,0 VARIOS 1.,6,,50
5 ,5 ,1 PRUEBA COMPACTACION SUELOS(PROCTOR MODIFICADO DENSIDAD CAMPO) UND 2 10 8,85 217 ,7 0
5 ,5 ,2 PRUEBA HIDRAULICA + DESIBNFECCION TUB. DN 50-80 MM A ZANJA TAPADA M 1260 1,23 1.549 ,80
6,0,0 CONEXIONES DOMICILIARIAS 22.140,00 22.140,00
6,1,0 CONEXIONEAS DOMICILIARIAS 15MM PVC SP C-10EN RED DN 5 0 MM UND 123 180 22.140 ,0 0
COSTOS DIRECTOS 158.489,14
PRESUPUESTO AÑO "0"
SISTEMA D E ALCANTARILLADO - ALTERNATIVA U N I CA
ITEM DESCRIPCION UND MET P.U. PARCIAL TOTAL
1,00 TUBERIA PRINCIPAL DE ALCANTARILLADO 44.982,91
1,1,0 OBRAS PRELIMINARES 822,,1
1,1,1 TRAZOS Y REPLANTEO K M 1,3 632,85 822,7 1
1,2,0 MOVIMIENTOD ETIERRAS 16.53,,50
1,2,1 EXCAV. ZANJA (MAQ .) P/TUBERIA NORMAL DN 100-180 MM H= 1.0 1 A 1.25 M M 1350 3,9 3 5 .30 5 ,5 0
1,2,2 REFINE Y NIVELACION ZANJA TERRENO NORMAL P/TUB. DN 10 0-150 PARA TODA PROF. M 135 0 0 ,86 1.161,00
1,2,3 RELLENO COMP. ZANJA (MAQ .) T-NORMAL DN 100-150 MM H= 1.0 1 A 1.25 M 135 0 6,0 8 8.208,00
1,2,4 ELIM. DESMONTE (CARG+VOILQ ) T NORMAL D= 10 0 MM DN 10 0-180 MMPARA TODA PROF. M 135 0 1,38 1.863,00
1,3,0 S U MIN S ITROEIN STALACION D E T U B ERIAPVC U F ISO4435 24.394,50
1,3,1 TUBERIA PVC-U UF NTP ISO 4435 DN 180 INC. ANILLO + 2% DESPERD. M 1350 15 ,32 20 .682,0 0
1,3,2 INSTALACION DE TUBERIA DE PVC P/DESAGUE DN 180 INC. PRUEBA HIDRAULICA M 1350 2,75 3.7 12,5 0
1,4,0 VARIOS 3.228,20
1,4,1 PRUEBA COMPACTACION SUELOS (PROCTOR MODIFICADO DENSIDAD CAMPO) UND 2 108,85 217 ,70
1,4,2 PRUEBA HIDRAULICA TUBERIA P/DESAGUE DN 15 0 MM M 1350 2,23 3.0 10 ,50
2,00 CONSTRUCCION BUZONETAS TIPO I 15.095,40 15.095,40
2,1 BUZONETAS TIPO I T-NORMAL 1.0 1 A 1.5 0 M PROF. (ENCOF. INTERIOR EXTERIOR) UND 25 600 ,0 0 15 .0 00 ,00
2,2 PRUEBA DE CALIDAD DEL CONCRETO (PRUEBA DE COMPRENSION) UND 4 23,85 95 ,40
3,00 RAMAL CONDOMINIAL 30.750,00 30.750,00
3,1 RAMAL CONDOMINIAL DE DN 110 MMPVCSAP (INC. SUMINISTROS EINSTALAC. DE CAJACOMIIAUND 123 250 ,0 0 30 .7 50 ,00
COSTOS DIRECTOS 90.828,31
UADRON°XIII
PRESUPUESTO AÑO "0"
SISTEMA D E TRATAMIENTO D E AGUAS RESIDUALES - ALTERNATIVA U N I CA
ITEM DESCRIPCION UND MET P.U. PARCIAL TOTAL
1,00 TRATAMIENTO DE AGUAS RESIDUALES
UND
UND
2
2
11.302,50
2.952,0 0
28.509,00
22.605 ,00
5 .9 04,0 0
28.509,00
1,1
1,2
CONSTRUCCION DETANQUESEPTICO
CONSTRUCCION DEPOZOINFILTRACION
COSTOS DIRECTOS 28.509,00
UADRON°XIV
MONTO DE INVERSION DEL SISTEMA DE AGUA POTABLE
ALTERNATIVA U N I CA - CON PROYECTO
PRECIOS
COMPONENTE
PRIVADOS
FACTOR
CORRECCION
PRECIOS
SOCIALES
SISTEMA DE AGUA POTABLE
Captación 5.234,57 0,81 4.260,94
Línea de conducción 71.227,70 0,82 58.406,71
Planta Filtro Lento 35.298,21 0,81 28.732,74
Almacenamiento 16.043,52 0,79 12.706,47
Redes de distribucion 30.685,14 0,82 25.161,81
Conexiones domiciliarias 22.140,00 0,82 18.154,80
COSTOS DIRECTOS OBRAS 180.629,14 147.423,48
Gastos Generales 9.031,46 9.031,46
Utilidad 18.062,91 18.062,91
Sub Total 207.723,51 174.517,85
IGV 39.467,47
Sub Total (A) 247.190,98 174.517,85
Capacitación Educ. Sanitaria 5.500,00 0,91 4.999,50
Mitigación Ambiental 3.612,58 0,84 3.034,57
Expediente Técnico 9.031,46 0,91 8.209,59
Supervisión 5.418,87 0,91 4.925,76
INVERSION TOTAL 270.753,89 195.687,27
UADRON°XV
MONTO DE INVERSION DEL SISTEMA DE AGUA POTABLE
ALTERNATIVA U N I CA - CON PROYECTO
PRECIOS
COMPONENTE
PRIVADOS
FACTOR
CORRECCION
PRECIOS
SOCIALES
SISTEMA DE ALCANTARILLADO
Redes condominiales 30.750,00 0,80 24.661,50
Red principal de alcantarillado 44.982,91 0,80 36.076,29
Buzoneras 15.095,40 0,79 11.955,56
COSTOS DIRECTOS 90.828,31 72.693,35
Gastos Generales 4.541,42 3.634,67
Utilidad 9.082,83 7.269,33
Sub Total 104.452,55 83.597,35
IGV 19.845,98
Sub Total (A ) 124.298,54 83.597,35
Expediente Técnico 6.214,93 0,91 5.649,37
Supervisión 3.728,96 0,91 3.389,62
INVERSION TOTAL 134.242,42 92.636,34
UADRON°XVI
MONTO DE INVERSION DEL SISTEMADE AGUA POTABLE
ALTERNATIVA U N I CA - CON PROYECTO
PRECIOS
COMPONENTE
PRIVADOS
FACTOR
CORRECCION
PRECIOS
SOCIALES
SISTEMA DE TRATAMIENTO
Construcción de Tanques Septicos 22.605,00 0,81 18.310,05
Construcción pozos infiltración 5.904,00 0,81 4.782,24
COSTOSDIRECTOS 28.509,00 23.092,29
GastosGenerales 1.425,45 1.154,61
Utilidad 2.850,90 2.309,23
Sub Total 32.785,35 26.556,13
IGV 6.229,22
Sub Total (A) 39.014,57 26.556,13
Expediente Técnico 1.950,73 0,91 1.773,21
Supervisión 1.170,44 0,91 1.063,93
INVERSION TOTAL 42.135,73 29.393,27
UADRON°XVII
COSTOS DE OPERACIÓN Y MANTENIMIENTO ANUAL "CON PROYECTO"
Sistema d e Agua Potable - Alternativa U n ic a (Precios Privados)
ITEM COMPONENTES UND CANT. P.U. PARCIAL TOTAL
S/.
1 COSTOS DE OPERACIÓN
1,1 MANO D E OBRA 5.400,00
OPERARIO HH 117,00 4,50 6.318,00
2 COSTOS DE MANTENIMIENTO
2,1 MATERIALES 480,00
TUBERIAS PVC-SP CLASE 7.5 GLB 300,00
ACCESORIOS PVC-SP CALSE 7.5 GLB 120,00
PEGAMENTO GLB 60,00
2,2 INSUMOS Q U IMI CO S 70,00
HIPOCLORITO ALCALCIO AL30% KG 20,00 3,50 70,00
2,3 HERRAMIENTAS 150,00
HERRAMIENTAS (5% M.O) GLB 1,00 150,00
TOTAL COSTO D E OPERACIÓN Y MANTENIMIENTO ANUAL S/. 6.100,00
CUADRON ° XVIII
COSTOS UNITARIOS DE OPERACIÓN Y MANTENIMIENTO ANUAL "CON
PROYECTO" Sistema d e Agua Potable - Alternativa U n ic a
IT EM R U B R O S
COS T O SA P RE CIO S DE
MERCADO (SI.)
FACTORDE
CORRECCION
CO S T O S A P R E CIO S
SOCIALES (SI.)
1 MANO DEOBRA 5.400,00 0,840 4.536,00
2 MATERIALES 480,00 0,840 403,20
INSUMOS 70,00 0,840 58,80
HERRAMIENTAS 150,00 0,840 126,00
COSTO TOTAL 6.100,00 5.124,00
VOLUMEN DEAGUA (M3) 11.303,32 11.303,32
Costo Unitario (S/m3) 0,54 0,45
UADRON°XIX
COSTOS DE OPERACIÓN Y MANTENIMIENTO ANUAL "CON PROYECTO"
Sistema d e Alcantarillado - Alternativa U n ic a
ITEM COMPONENTES UND CANT. P.U. PARCIAL TOTAL S/.
1 COSTOS DE OPERACIÓN
1,1 MANO D E OBRA 1.836,00
OPERARIO HH 4,50 34,00 1.836,00
2 COSTOS DE MANTENIMIENTO
2,1 MATERIALES 250,00
TUBERIAS PVC DN 100 Y 160 MM GLB 1,00 150,00
TAPAS DE BUZONES UND 1,00 50,00
CEMENTO BL 2,00 25,00 50,00
EQUIPOS 550,00
EQUIPO DE DESATORO GLB 500,00
EQUIPO DE PROTECCION (BOTAS, GUANTE, MASCARILLA, E GLB 50,00
2,2 INSUMOS QUIMICOS 10,00
CAL BL 1,00 10,00 10,00
2,3 HERRAMIENTAS 45,00
HERRAMIENTAS (5% M O) GLB 1,00 45,00
TOTAL COSTO D E OPERACIÓN Y MANTENIMIENTO ANUAL S/. 2.691,00
UAD RO N°XX
COSTOS DE OPERACIÓN Y MANTENIMIENTO ANUAL "CON PROYECTO"
Sistema de Tratamiento - Alternativa U n ic a
ITEM COMPONENTES UND CANT. P.U. PARCIAL TOTAL S/.
1 COSTOS DE OPERACIÓN
1,1 MANO D E OBRA 918,00
Operario HH 17,00 4,50 918,00
2 COSTOS DE MANTENIMIENTO
2,1 INSUMOS QUIMICOS 20,00
CAL BL 2,00 10,00 20,00
2,2 HERRAMIENTAS 45,90
HERRAMIENTAS (5% M O) GLB 1,00 45,90
TOTAL COSTO D E OPERACIÓN Y MANTENIMIENTO ANUAL S/. 983,90
UADRON°XXI
COSTOS UNITARIOS DE OPERACIÓN Y MANTENIMIENTO ANUAL "CON PROYECTO"
Sistema d e Alcantarillado
RU B ROS
COSTOSAPRECIOS
D E MERCADO (SI.)
FACTORDE
CORRECCION
COSTOSAPRECIO
SSOCIALES(SI.)
1.MANO DE OBRA 1.836,00 0,909 1.668,92
2.MATERIALES 305,00 0,840 256,20
COSTO TOTAL 2.141,00 1.925,12
VOLUMEN DE DESAGUE (M3) 6.696,14 6.696,14
Costo Unitario (S/m3) 0,32 0,29
CUADRO N ° XXII
COSTOS UNITARIOS DE OPERACIÓN Y MANTENIMIENTO ANUAL "CON PROYECTO"
Sistema d e Tratamiento d e Aguas Residuales
RU B ROS
COSTOSAPRECIOS
DEMERCADO(SI.)
FACTORDE
CORRECCION
COSTOSAPRECIO
SSOCIALES(SI.)
1.MANO DE OBRA 918,00 0,909 834,46
2.MATERIALES 65,90 0,840 55,36
COSTO TOTAL 983,90 889,82
VOLUMEN DE DESAGUE (M3) 6.696,14 6.696,14
Costo Unitario (S/m3) 0,15 0,13
FAMILIAS CONECTADAS OST OS IN CREMENTALESBENEFICIOS BRUTOS
TotalAntiguas Nuevas Antiguas Nuev as Total O & M Total CostosInversiones
P OB LACIO N
TOTAL
OBERTURA
FLUJO NETO A
PRECIOS
FACTOR
DESCUENTO
VALOR ACTUAL
DEL FLUJO NETO
AÑOS
U AD RO N° XXIII
EVALUACION SOCIAL DEL SISTEMA DE AGUA POTABLE
Alternativa U n ica
0 516 32,5% 40 0 40 195.687,27 195.687,27 - 195.687,27 1,000 - 195.687,27
1 528 62,7% 40 39 79 1.490,40 29.399,76 30.890,16 7.020,00 5.393,63 12.413,63 18.476,53 0,901 16.645,53
2 540 66,7% 40 46 86 1.490,40 34.676,64 36.167,04 1.260,00 5.884,39 7.144,39 29.022,65 0,812 23.555,43
3 552 71,0% 40 53 93 1.490,40 39.953,52 41.443,92 1.260,00 6.375,16 7.635,16 33.808,76 0,731 24.720,68
4 565 71,0% 40 61 101 1.490,40 45.984,24 47.474,64 1.440,00 6.515,37 7.955,37 39.519,27 0,659 26.032,56
5 578 74,0% 40 68 108 1.490,40 51.261,12 52.751,52 1.260,00 7.102,78 8.362,78 44.388,74 0,593 26.342,56
6 591 74,0% 40 71 111 1.490,40 53.522,64 55.013,04 540,00 7.244,89 7.784,89 47.228,15 0,535 25.250,10
7 605 78,0% 40 74 114 1.490,40 55.784,16 57.274,56 540,00 7.813,34 8.353,34 48.921,22 0,482 23.563,32
8 619 78,0% 40 82 122 1.490,40 61.814,88 63.305,28 1.440,00 8.026,51 9.466,51 53.838,77 0,434 23.362,07
9 633 82,0% 40 85 125 1.490,40 64.076,40 65.566,80 540,00 8.786,72 9.326,72 56.240,08 0,391 21.985,64
10 648 82,0% 40 100 140 1.490,40 75.384,00 76.874,40 2.700,00 8.930,78 11.630,78 65.243,62 0,352 22.977,79
11 663 84,0% 40 105 145 1.490,40 79.153,20 80.643,60 900,00 9.434,99 10.334,99 70.308,61 0,317 22.307,75
12 678 84,0% 40 110 150 1.490,40 82.922,40 84.412,80 900,00 9.651,08 10.551,08 73.861,72 0,286 21.112,69
13 694 88,0% 40 115 155 1.490,40 86.691,60 88.182,00 900,00 10.444,41 11.344,41 76.837,59 0,258 19.786,77
14 710 88,0% 40 121 161 1.490,40 91.214,64 92.705,04 900,00 10.736,53 11.636,53 81.068,51 0,232 18.807,47
15 726 92,0% 40 124 164 1.490,40 93.476,16 94.966,56 1.080,00 10.977,18 12.057,18 82.909,38 0,209 17.328,42
16 743 92,0% 40 128 168 1.490,40 96.491,52 97.981,92 540,00 11.273,42 11.813,42 86.168,50 0,188 16.224,86
17 760 94,0% 40 135 175 1.490,40 101.768,40 103.258,80 720,00 12.624,89 13.344,89 89.913,91 0,170 15.252,33
18 777 94,0% 40 140 180 1.490,40 105.537,60 107.028,00 1.260,00 12.925,36 14.185,36 92.842,64 0,153 14.188,41
19 795 96,0% 40 145 185 1.490,40 109.306,80 110.797,20 900,00 13.526,29 14.426,29 96.370,91 0,138 13.268,12
20 813 96,0% 40 150 190 1.490,40 113.076,00 114.566,40 900,00 13.826,76 14.726,76 99.839,64 0,124 12.383,50
VAN SOCIAL 209.408,74
TIR SOCIAL 21%
CUADRO N ° XXIV
EVALUACION COSTO EFECTIVIDAD DEL COMPONENTE ALCANTARILLADO
Precios Sociales
Año
Población
Total
Cobertura
(%)
Población
Servida
c/conexción
Viviendas
Servidas
c/conexión
Nuevas
Conexiones
Costo
Unitario x
Cnx.
Inversion
Inicial Año
"0"
Inversiones
Futuras
(S/.)
Costos de
O & M
Incrementales
Flujo de Costos
S/.
0 516 0,0% 0 0 92.636,34 92.636,34
1 528 62,7% 331 79 79 250 15.639,00 2.734,34 18.373,34
2 540 66,7% 360 86 7 250 802,00 2.882,00 3.684,00
3 552 71,0% 392 93 6 250 1.804,50 3.214,23 5.018,73
4 565 74,0% 418 100 7 250 401,00 3.288,06 3.689,06
5 578 78,0% 451 107 7 250 1.203,00 3.509,55 4.712,55
6 591 78,0% 461 110 3 250 401,00 3.583,38 3.984,38
7 605 78,0% 472 112 2 250 1.804,50 3.915,61 5.720,11
8 619 80,0% 495 118 6 250 401,00 3.989,44 4.390,44
9 633 80,0% 506 120 2 250 1.604,00 4.284,76 5.888,76
10 648 80,0% 518 123 3 250 601,50 4.395,50 4.997,00
11 663 85,0% 564 134 11 250 1.403,50 4.653,90 6.057,40
12 678 85,0% 576 137 3 250 401,00 4.727,73 5.128,73
13 694 85,0% 590 140 13 250 2.005,00 5.096,88 7.101,88
14 710 90,0% 639 152 12 250 601,50 5.207,62 5.809,12
15 726 90,0% 653 155 3 250 2.005,00 5.251,18 7.256,18
16 743 90,0% 669 159 4 250 802,00 5.398,84 6.200,84
17 760 94,0% 714 170 11 250 1.403,50 5.982,83 7.386,33
18 777 94,0% 730 174 4 250 802,00 6.130,49 6.932,49
19 795 96,0% 763 182 8 250 1.604,00 6.425,80 8.029,80
20 813 96,0% 780 186 4 250 802,00 6.573,47 7.375,47
VAC (11%) S/. 145.509,06
Poblacion Promedio 671
ICE (S/. Hab.) 217,02
CUADRO N ° XXV
EVALUACION COSTO EFECTIVIDAD DEL COMPONENTE TRATAMIENTO
Precios Sociales
Año
Población
Total
Cobertura
(%)
Población
Servida
c/conexción
Viviendas
Servidas
c/conexión
Inversion
Inicial
Año "0"
Costos de
O & M
Incrementales
Flujo de Costos
S/.
0 516 0,0% 0 0 29.393,27 29.393,27
1 528 62,7% 331 79 889,82 889,82
2 540 66,7% 360 86 915,14 915,14
3 552 71,0% 392 93 1.015,58 1.015,58
4 565 74,0% 418 100 1.037,90 1.037,90
5 578 78,0% 451 107 1.104,86 1.104,86
6 591 78,0% 461 110 1.127,18 1.127,18
7 605 78,0% 472 112 1.227,63 1.227,63
8 619 80,0% 495 118 1.249,95 1.249,95
9 633 80,0% 506 120 1.339,23 1.339,23
10 648 80,0% 518 123 1.372,71 1.372,71
11 663 85,0% 564 134 1.450,83 1.450,83
12 678 85,0% 576 137 1.473,15 1.473,15
13 694 85,0% 590 140 1.584,75 1.584,75
14 710 90,0% 639 152 1.618,23 1.618,23
15 726 90,0% 653 155 1.631,40 1.631,40
16 743 90,0% 669 159 1.676,04 1.676,04
17 760 94,0% 714 170 1.852,60 1.852,60
18 777 94,0% 730 174 1.897,24 1.897,24
19 795 96,0% 763 182 1.986,52 1.986,52
20 813 96,0% 780 186 2.031,16 2.031,16
VAC (11%) S/. 39.214,05
PoblacionPromedio 671
ICE (S/. Hab.) 58,48
PROYECCION DE COSTOS DE OPERACIÓN Y MANTENIMIENTO "CON PROYECTO"
Sistema d e Agua Potable - Alternativa U n ica
Añ os
Volumenes
deAgua
Potable
(m3/año)
Costos Unitarios d e O
& M
(SI.m3)
Costos d e O & M "con
proye cto"
(SI.)
Costos d e O & M
"s in proye cto"
(SI.)
CostosdeO&M
Incrementales
Precios
Mercado
Precios
Sociales
Precios
Mercado
Precios
Sociales
Precio
Mercado
Precios
Sociales
Precio
Mercado
Precios
Sociales
1 11.303 0,54 0,49 6.103,79 5.538,63 175,00 145,00 5.928,79 5.393,63
2 12.305 0,54 0,49 6.644,64 6.029,39 175,00 145,00 6.469,64 5.884,39
3 13.306 0,54 0,49 7.185,48 6.520,16 175,00 145,00 7.010,48 6.375,16
4 13.593 0,54 0,49 7.340,00 6.660,37 175,00 145,00 7.165,00 6.515,37
5 14.791 0,54 0,49 7.987,35 7.247,78 175,00 145,00 7.812,35 7.102,78
6 15.081 0,54 0,49 8.143,96 7.389,89 175,00 145,00 7.968,96 7.244,89
7 16.242 0,54 0,49 8.770,42 7.958,34 175,00 145,00 8.595,42 7.813,34
8 16.677 0,54 0,49 9.005,34 8.171,51 175,00 145,00 8.830,34 8.026,51
9 18.228 0,54 0,49 9.843,12 8.931,72 175,00 145,00 9.668,12 8.786,72
10 18.522 0,54 0,49 10.001,88 9.075,78 175,00 145,00 9.826,88 8.930,78
11 19.551 0,54 0,49 10.557,54 9.579,99 175,00 145,00 10.382,54 9.434,99
12 19.992 0,54 0,49 10.795,68 9.796,08 175,00 145,00 10.620,68 9.651,08
13 21.611 0,54 0,49 11.669,96 10.589,41 175,00 145,00 11.494,96 10.444,41
14 22.207 0,54 0,49 11.991,89 10.881,53 175,00 145,00 11.816,89 10.736,53
15 22.698 0,54 0,49 12.257,10 11.122,18 175,00 145,00 12.082,10 10.977,18
16 23.303 0,54 0,49 12.583,57 11.418,42 175,00 145,00 12.408,57 11.273,42
17 26.061 0,54 0,49 14.072,94 12.769,89 175,00 145,00 13.897,94 12.624,89
18 26.674 0,54 0,49 14.404,07 13.070,36 175,00 145,00 14.229,07 12.925,36
19 27.901 0,54 0,49 15.066,32 13.671,29 175,00 145,00 14.891,32 13.526,29
20 28.514 0,54 0,49 15.397,45 13.971,76 175,00 145,00 15.222,45 13.826,76
PROYECCION DE COSTOS DE OPERACIÓN Y MANTENIMIENTO "CON PROYECTO"
Sistema d e Alcantarillado - Alternativa U n ica
Años
Volum e n es
deDesag
ue(m3)
Costos Unitarios d e O
& M
(SI.m3)
Costos O & M "con
proye cto"
(SI.)
Costos "s in proye cto"
Si.
Cos tos Incrementales
Precios
Mercado
Precios
Sociales
Precios
Mercado
Precios
Sociales
Precio
Mercado
Precios
Sociales
Precio
Mercado
Precios
Sociales
1 6.696 0,47 0,43 3.147,19 2.879,34 175,00 145,00 2.972,19 2.734,34
2 7.040 0,47 0,43 3.308,58 3.027,00 175,00 145,00 3.133,58 2.882,00
3 7.812 0,47 0,43 3.671,72 3.359,23 175,00 145,00 3.496,72 3.214,23
4 7.984 0,47 0,43 3.752,41 3.433,06 175,00 145,00 3.577,41 3.288,06
5 8.499 0,47 0,43 3.994,51 3.654,55 175,00 145,00 3.819,51 3.509,55
6 8.671 0,47 0,43 4.075,21 3.728,38 175,00 145,00 3.900,21 3.583,38
7 9.443 0,47 0,43 4.438,34 4.060,61 175,00 145,00 4.263,34 3.915,61
8 9.615 0,47 0,43 4.519,04 4.134,44 175,00 145,00 4.344,04 3.989,44
9 10.302 0,47 0,43 4.841,83 4.429,76 175,00 145,00 4.666,83 4.284,76
10 10.559 0,47 0,43 4.962,87 4.540,50 175,00 145,00 4.787,87 4.395,50
11 11.160 0,47 0,43 5.245,31 4.798,90 175,00 145,00 5.070,31 4.653,90
12 11.332 0,47 0,43 5.326,01 4.872,73 175,00 145,00 5.151,01 4.727,73
13 12.190 0,47 0,43 5.729,50 5.241,88 175,00 145,00 5.554,50 5.096,88
14 12.448 0,47 0,43 5.850,54 5.352,62 175,00 145,00 5.675,54 5.207,62
15 12.549 0,47 0,43 5.898,15 5.396,18 175,00 145,00 5.723,15 5.251,18
16 12.893 0,47 0,43 6.059,55 5.543,84 175,00 145,00 5.884,55 5.398,84
17 14.251 0,47 0,43 6.697,86 6.127,83 175,00 145,00 6.522,86 5.982,83
18 14.594 0,47 0,43 6.859,26 6.275,49 175,00 145,00 6.684,26 6.130,49
19 15.281 0,47 0,43 7.182,04 6.570,80 175,00 145,00 7.007,04 6.425,80
20 15.624 0,47 0,43 7.343,44 6.718,47 175,00 145,00 7.168,44 6.573,47
PROYECCION DE COSTOS DE OPERACIÓN Y MANTENIMIENTO "CON PROYECTO"
Sistema d e Tratamiento - Alternativa U n ic a
Años
Volum e n es
d e
D es a g ue s
m 3
Costos Unitarios d e O
& M
(SI.m3)
Costos d e O & M "con
proye cto"
(SI.)
Costos d e O & M
"s in proye cto"
Si.
Cos tos d e O & M
Incrementales
Precios
Mercado
Precios
Sociales
Precios
Mercado
Precios
Sociales
Precio
Mercado
Precios
Sociales
Precio
Mercado
Precios
Sociales
1 6.696 0,15 0,13 983,90 889,82 - - 983,90 889,82
2 7.040 0,15 0,13 1.055,93 915,14 - - 1.055,93 915,14
3 7.812 0,15 0,13 1.171,83 1.015,58 - - 1.171,83 1.015,58
4 7.984 0,15 0,13 1.197,58 1.037,90 - - 1.197,58 1.037,90
5 8.499 0,15 0,13 1.274,84 1.104,86 - - 1.274,84 1.104,86
6 8.671 0,15 0,13 1.300,60 1.127,18 - - 1.300,60 1.127,18
7 9.443 0,15 0,13 1.416,49 1.227,63 - - 1.416,49 1.227,63
8 9.615 0,15 0,13 1.442,25 1.249,95 - - 1.442,25 1.249,95
9 10.302 0,15 0,13 1.545,26 1.339,23 - - 1.545,26 1.339,23
10 10.559 0,15 0,13 1.583,90 1.372,71 - - 1.583,90 1.372,71
11 11.160 0,15 0,13 1.674,04 1.450,83 - - 1.674,04 1.450,83
12 11.332 0,15 0,13 1.699,79 1.473,15 - - 1.699,79 1.473,15
13 12.190 0,15 0,13 1.828,56 1.584,75 - - 1.828,56 1.584,75
14 12.448 0,15 0,13 1.867,19 1.618,23 - - 1.867,19 1.618,23
15 12.549 0,15 0,13 1.882,39 1.631,40 - - 1.882,39 1.631,40
16 12.893 0,15 0,13 1.933,90 1.676,04 - - 1.933,90 1.676,04
17 14.251 0,15 0,13 2.137,62 1.852,60 - - 2.137,62 1.852,60
18 14.594 0,15 0,13 2.189,12 1.897,24 - - 2.189,12 1.897,24
19 15.281 0,15 0,13 2.292,14 1.986,52 - - 2.292,14 1.986,52
20 15.624 0,15 0,13 2.343,65 2.031,16 - - 2.343,65 2.031,16
Inversión Futura - Sistema de Alcantarillado
Precios Sociales
Año
Nuevas
Conexiones
Costo
Unitario x
Cnx.
Costo Total
P re c ios
Privados
F a ctor d e
Conversión
P re c ios
Sociales
1 78 250 19.500,000,802 15.639,00
2 4 250 1.000,000,802 802,00
3 9 250 2.250,000,802 1.804,50
4 2 250 500,00 0,802 401,00
5 6 250 1.500,000,802 1.203,00
6 2 250 500,00 0,802 401,00
7 9 250 2.250,000,802 1.804,50
8 2 250 500,00 0,802 401,00
9 8 250 2.000,000,802 1.604,00
10 3 250 750,00 0,802 601,50
11 7 250 1.750,000,802 1.403,50
12 2 250 500,00 0,802 401,00
13 10 250 2.500,000,802 2.005,00
14 3 250 750,00 0,802 601,50
15 10 250 2.500,000,802 2.005,00
16 4 250 1.000,000,802 802,00
17 7 250 1.750,000,802 1.403,50
18 4 250 1.000,000,802 802,00
19 8 250 2.000,000,802 1.604,00
20 4 250 1.000,000,802 802,00
-60% -55% -50% -45% -40% -35% -30% -25% -20% -15% -10% -5% 0%
Sensibilidada variaciónde beneficios
% de reducciónde beneficios
250.000
200.000
50.000
0
-50.000
-100.000
150.000
100.000
VANSOCIAL
CUADRO N ° XXVI
ANALISIS DE SENSIBILIDAD EN SISTEMA DE AGUA POTABLE
%Variación
beneficios
VANS
0% 223.572
-5% 199.431
-10% 175.291
-15% 151.151
-20% 127.010
-25% 102.870
-30% 78.730
-35% 54.343
-55% -41.972
0% 10% 20% 30% 40% 50% 60% ,0% 80% 90% 100
%
Sensibilidad a variación de Costo de Inversión
% de incremento de costo de inversión
110
%
120
%
130
%
140
%
250.000
200.000
50.000
0
-50.000
150.000
100.000
VANSOCIAL
CUADRO N°XXVII
ANALISIS DE SENSIBILIDAD EN SISTEMA DE AGUA POTABLE
% Variación
Costos
Inversión
VANS
0% 223.572
10% 204.003
20% 184.434
30% 164.865
40% 145.297
50% 125.728
60% 106.159
114% 1
130% -30.822
C/E(S/./poblador)
450
430
410
390
370
350
330
310
290
270
250
0 % 1 0 % 2 0 % 3 0 % 4 0 % 5 0 % 6 0 % 7 0 % 8 0 %
Sensibilidad a variación de Costos de Inversión
0%
10%
20%
% VariaciónCostosde Inversión
30%
40%45%50%
60%
70%
80%
SENSIBILIDAD EN EL SISTEMA DE SANEAMIENTO
CUADRO N ° XXVIII
%Variación Costos
de Inversión
C/E (S/./poblador)
Línea de corte (S/. /
poblador)
0% 254 327
10% 274
20% 294
30% 314
40% 334
45% 344
50% 354
60% 374
70% 394
80% 414
C/E (S/./poblador) Línea de corte (S/./ poblador)
270
2,3
10
332
70
18,60
1
18,60
40
1
31,88
1,5
0,3
21,25
1/3
2,66
7,99
2,66
DIMENSIONAMIENTO DE SISTEMAS DE TRATAMIENTO DE AGUAS RESIDUALES
DIMENSIONAMIENTO DE TANQUES SEPTICOS
NOMBRE DEL PROYECTO:
Mejoramiento y Ampliación del
Sistema de Agua Potable e
Instalación del Sistema del
Alcantarillado y Tanques Sépticos
en el Centro Poblado de San
Miguel - Soritor.
1. PARAMETROS DE DISEÑO
POBLACION ACTUAL
TASA DE CRECIMIENTO (%)
PERIODO DE DISEÑO (AÑOS)
POBLACION FUTURA
DOTACION (LT/HAB/DIA)
CAUDAL DE AGUAS RESIDUALES (M3/Dia)
Q = 0.80 * Pob.* Dot./1,000
(*) SI EL CAUDAL ES <20M3 USAR TANQUE SEPTICO
2. DIMENSIONAMIENTO DEL TANQUE SEPTICO
PERIODO DE RETENCION (DIAS)
VOLUMEN DE SEDIMENTACION (m3)
V1 = Q (m3/d) * PR (d)
TASA DE ACUMULACION DE LODOS (L/H/AÑO)
PERIODO DE LIMPIEZA (AÑOS)
VOLUMEN DE ACUMULACION DE LODOS
V2 =Pob * TAL *PL/1000 13,284 Mín. 3.0m3
VOLUMEN TOTAL V1 + V2
Tendra 02 camaras. la primera los2/3 del area total y la segunda 1/3.
ALTURA DEL TANQUE SEPTICO (HASTAESPEJO DE AGUA)
BORDE LIBRE
TOTAL AREA SUPERFICIAL
RELACION ANCHO / LARGO
ENTONCES EL ANCHO SERA
ENTONCES EL LARGO SERA
5,32 2,66 5,32
0,3
2,66
1,5
3 0
440,47
1,00
1,00
140,2
3.- DIMENSIONAMIENTO DEL SISTEMA DE INFILTRACION
RESULTADO DEL TEST DE PERCOLACION (MIN.)
PARA POZODE PERCOLACION
AREA REQUERIDA SEGUN TABLAS (M2)
DIAMETRO DEL POZO DE PERCOLACION ( MTS ).
PROFUNDIDAD: H = AREA REQ./PI*DIAM
NUMERO DE POZOS
685,17
0,40
1712,94
30,00
58,00
33,21
PARA ZANJAS DEINFILTRACION
AREA REQUERIDA SEGUN TABLA ADJUNTA
ANCHO DE LA ZANJA DE ABSORCION (m)
LONGUITUD TOTAL DE ZANJA L = AREA REQ./ ANCHO DE ZANJA
LONGUITUD DE CADA ZANJA
NUMERO TOTAL DE ZANJAS
3.- DIMENSIONAMIENTO DE LOS LECHOS DE SECADO
AREA = POBLACIÓN DE DISEÑO * 0.10
5,80m2
5,80m2
246
2,3
10
303
70
16,94
1
16,94
50
1
15,129
32,07
1,5
0,3
21,38
1/3
2,67
8,01
2,67
2,67
DIMENSIONAMIENTO DE SISTEMAS DE TRATAMIENTO DE AGUAS RESIDUALES
DIMENSIONAMIENTO DE TANQUES SEPTICOS
NOMBRE DEL PROYECTO
Mejoramiento y Ampliación del Sistema de
Agua Potable e Instalación del Sistema del
Alcantarillado y Pozos Sépticos en el Centro
Poblado de San Miguel - Soritor.
1. PARAMETROS DE DISEÑO
POBLACION ACTUAL
TASA DE CRECIMIENTO (%)
PERIODO DE DISEÑO (AÑOS)
POBLACION FUTURA
DOTACION (LT/HAB/DIA)
CAUDAL DE AGUAS RESIDUALES (M3/Dia)
Q = 0.80 * Pob.* Dot./1,000
(*) SI EL CAUDAL ES <20M3 USAR TANQUE SEPTICO
2. DIMENSIONAMIENTO DEL TANQUE SEPTICO
PERIODO DE RETENCION (DIAS)
VOLUMEN DE SEDIMENTACION (m3)
V1 = Q (m3/d)* PR (d)
TASA DE ACUMULACION DE LODOS (L/H/AÑO)
PERIODO DE LIMPIEZA (AÑOS)
VOLUMEN DE ACUMULACION DE LODOS
V2 = Pob * TAL * PL/1000
VOLUMEN TOTAL V1 + V2
Tendra 02 camaras. la primera los2/3 del area total y la segunda1/3.
ALTURA DEL TANQUE SEPTICO (HASTAESPEJO DE AGUA)
BORDE LIBRE
TOTAL AREA SUPERFICIAL
RELACION ANCHO / LARGO
ENTONCES EL ANCHO SERA
ENTONCES EL LARGO SERA
5,34 2,67 5,34
0,3
1,5
3 0
401,32
1,00
1,00
127,7
624,27
0,40
1560,68
30,00
53,00
30,258
3.- DIMENSIONAMIENTO DEL SISTEMA DE INFILTRACION
RESULTADO DEL TEST DE PERCOLACION (MIN.)
PARA POZO DE PERCOLACION
AREA REQUERIDA SEGUN TABLAS (M2)
DIAMETRO DEL POZO DE PERCOLACION ( MTS ).
NUMERO DE POZOS
PROFUNDIDAD: H = AREA REQ./PI*DIAM
PARA ZANJAS DE INFILTRACION
AREA REQUERIDA SEGUN TABLA ADJUNTA
ANCHO DE LA ZANJA DE ABSORCION (m)
LONGUITUD TOTAL DE ZANJA L = AREA REQ./ ANCHO DE ZANJA
LONGUITUD DE CADA ZANJA
NUMERO TOTAL DE ZANJAS
3.- DIMENSIONAMIENTO DE LOS LECHOS DE SECADO
AREA = POBLACIÓN DE DISEÑO * 0.10
5,60 m2
5,60 m2
Perfil bigote
Perfil bigote
Perfil bigote
Perfil bigote
Perfil bigote
Perfil bigote

Perfil bigote

  • 1.
    MUNICIPALIDAD DISTRITAL DESORITOR PERFIL DEL PROYECTO: “Mejoramiento y Ampliación del Sistema de Agua Potable e Instalación del Sistema del Alcantarillado y Tanques Sépticos en el Centro Poblado de San Miguel – Soritor”. RÍO INDOCHEPRINCIPAL FUENTEDEAGUASANMIGUEL Equipo Form ula dor: Representantes d e la Municipalidad: Lic. Edwin J . P a is ig Pérez Asesor Técnico por CON AM: In g . Lucio Fernández Fernández S O RITO R , OCTUBRE DEL 200,
  • 2.
    INDICE 1,0 ASPECTOS GENERALES6 1.1 NOMBRE DEL PROYECTO 6 1,2 UBICACIÓN DEL PROYECTO 6 1,3 UNIDAD F O RMU LAD O RA Y EJECUTORA 6 1 ,31 Unidad Formuladora 6 1,32 Unidad Ejecutora 6 PA RT ICIPACIO N DE LOS BENEFICIARIOS Y ENTIDADES LOCALES ,R EG IONALES Y1 , 4 7 7 NACIONALES 1,5 MARCO D E REFERENCIA 8 1.5.1 Antecedentes 8 1.5.2 Prioridad del Proyecto 9 2,0 IDENTIFICACION DEL PROYECTO 10 2.1. DIAGNOSTICO D E LA S IT U ACIO N ACTUAL 10 2 .1.1 Antecedentes de la situación que motiva el proyecto 10 A) Los motivos que generan la propuesta del proyecto 10 B) Las características de la situación negativa que se deseamodi,ica r 10 C) Las razones porque es de interés de la población resolver este situación 10 2.1.2 Identificación del Area de Influencia del estudio 11 A) Ubicación 11 B) Accesibilidad 11 C) Clima 11 2.1.3 Situación Socio-Económica de la Población Benefiaria 13 A) Población A,ectada y Población Bene,ia ria del proyecto 13 B) Actividad Económica de la Población 13 C) Nivel de Ingreso de la Población 14 D) Nivel de Educación 14 2.1.4 Características del Centro Poblado 14 A) Ca racte risticas Físicas del Centro Poblado 14 B) Accesibilidad 15 2.1.5 Servicios Públicos 15 A) Energía Eléctrica 15 B) Servicio de Agua Potable y Saneamiento 15 C) Servicio de Salud 15 D) Características de la Vivienda 15 E) Características de la Educación 16 2.1.6 Situación de la Salud de la Población 16 A) Morbilidad causada por el agua de mala calidad y carencia de desagües 16 B) Prácticas de Higiene 16
  • 3.
    2.1.7 Situaciónde losSistemasde Agua Potable ySaneamiento A) Sistema de Agua Potable a.1 Fuentes de Abastecimiento B) Estado Actual del Sistema de Agua Potable b.1 Linea de Conducción b.2 Tratamientodel Agua 17 17 17 17 17 17 b.3 Almacenamiento 18 b.4 Distribución 18 b.5 Conexiones Domiciliarias 18 b.6 Calidady Continuidad del agua suministrada 18 C) Sistema de Alcantarillado y Evacuación de Excretas 18 c.1 Conexiones Domiciliarias 18 c.2 DisposiciónFinal de Excretas 18 c.3 Gestión del Se rvicio Actual 18 2,2 D EF IN I CIO N DEL PROBLEMA, CAUSAS Y EFECTOS 19 2.2.1 Problema Central 19 2 .2.2 Análisis de Causas 19 2.2.3 Análisis de Efectos 19 2,3 OBJETIVOS DEL PROYECTO 21 2.3.1 El Objetivo General 21 2.3.2 Análisis de Medios Fundamentales y Acciones 21 2,4 ID EN T IF I CACIO N D E ALTERNATIVAS 21 2.4.1 Sistema de Agua Potable 21 2.4.2 Sistema de Saneamiento 24 2,5 PLANTEAMIENTO D E ALTERNATIVAS 24 2.5.1 Sistema de Agua Potable 24 A) Fuente de Abastecimiento de Agua 24 B) Selecciónde la Fuente de Abastecimiento de agua para el Proyecto 24 C) Selecciónde la Alternativa TecnológicadelSistema de Agua Potable 26 D) Planteamiento de la Alternativa del Sistema de Agua Potable 26 2.5.2 Sistema de Saneamiento 27 A) Selecciónde la Alternativa TecnológicadelSistema de Saneamiento 27 B) Planteamiento de la Alternativa del Sistema de Saneamiento 28 2,6 INTENTO D E SOLUCIONES ANTERIORES 29 2,, POSIBILIDADES Y LIMITACIONES PARA IMPLEMENTAR LA SOLUCIÓN 20 A L PROBLEMA 3,0 FORMULACION 30 3,1 AN A L IS IS D E LA DEMANDA 30 3
  • 4.
    3.1.1 Horizonte deEvaluación 30 3.1.2 Calculo de la Población Futura 30 3.1.3 Dotaciones 30 3.1.4 Cobertura de Servicio 30 3.1.5 Pérdidas de Agua en el Sistema 31 3.1.6 Almacenamiento 31 3.1.7 Resultados del Análisis de la Demanda 31 A) Sistema de Agua Potable 31 B) Sistema de Saneamiento 31 3,2 AN A L IS IS D E LA OFERTA 31 3.2.1 Sistema de Agua Potable 31 A) Fuentes de Abastecimiento de Agua 31 B) O,e rta de Producción 31 C) O,e rta de In,raest ructu ra 32 3.2.2 Sistema de Saneamiento 32 3,3 BALANCE OFERTA - DEMANDA 32 3.3.1 Sistema de Agua Potable 32 A) Fuente de Abastecimiento 32 B) Producción de Agua Potable 32 C) Almacenamiento de Agua Potable 33 3.3.2 Sistema de Saneamiento 33 3,4 AN A L IS IS D E COSTOS 33 3 .4.1 Costos "Sin Proyecto" 33 3.4.2 Costos "Con Proyecto" 33 4,0 EVALUACION DEL PROYECTO 36 4,1 SISTEMA D E AGUA POTABLE 36 4.1.1 Beneficios "Sin Proyecto" 36 4.1.2 Beneficios "Con Proyecto" 36 A) Cálculo de la Función Demanda 37 B) Bene,icios para Nuevos Usuarios 37 C) Bene,icios para Antiguos Usuarios 38 4.1.3 Beneficios Incrementales 39 4.1.4 Evaluación Económica 39 A) Metodología Costo - Bene,icio 39 B) Metodología Costo - E,ectividad 39 C) Resultados de la Evaluación Social 40 4.1.5 Análisis de Sensibilidad 40 A) Sistema de Agua Potable 40 B) Sistema de Saneamiento 41 4.1.6 Análisis de Sostenibilidad 41 A) Capacidad de pago 41 B) Estimación de la Capacidad de Pago 41
  • 5.
    C) Impacto Socialde la Nueva Ta ri,a 41 D) Financiamiento de la Inversión del Proyecto 42 E) Predisposición de la Autoridad Municipal y Población Bene,icia ria 42 4.1.7 Análisis de Impacto Ambiental 42 A) Aspectos Generales 42 B) Identi,icación de Impactos Ambientales 42 C) Evaluación de Acciones Impactantes/Facto res Impactados 43 D) Impactos Ambientales/Medidas de Mitigación 45 4.1.8 Matriz de Marco Lógico 47 5,0 CONCLUSIONES 48 ANEXOS (Cuadros I al XXVIII) 49
  • 6.
    1. ASPECTOS GENERALES 1.1NOMBRE DEL PROYECTO Mejoramiento y Ampliación del Sistema de Agua Potable e Instalación del Sistema del Alcantarillado y Tanques Sépticos en el Centro Poblado de San Miguel - Soritor. 1.2 UBICACIÓN DELPROYECTO Departamento : San Martín Provincia : Moyobamba Distrito : Soritor Centro Poblado : San Miguel Región Natural : Selva Altitud : 988 m.s.n.m. UTM Norte : 9313321 UTM Este : 0271732 1.3 UNIDAD FORM ULADORA YEJECUTORADEL PIP 1.3.1 UNIDAD FORMULADORA DEL PROYECTO Unidad Formuladota : Municipalidad Provincial de Moyobamba1 Sector : Gobiernos Locales Pliego Presupuestal : Municipalidad Provincial de Moyobamba Persona Responsable: Ing. Miguel Ángel Ocampo Guerra Cargo : Encargado de la Unidad Formuladora Dirección : Jr. Pedro Canga Nº 262 Teléfono : 042 56 – 3164 E-mail : mpmformuladora@hotmail.com 1.3.2 UNIDAD EJECUTORA Y OPERACIÓN DEL PROYECTO Nombre : Municipalidad Distrital de Soritor2 Sector : Gobiernos Locales Pliego : Municipalidad Distrital de Soritor Responsable : Joel Sánchez Vallejos Cargo : Alcalde Distrital de Soritor Dirección : Jr. Hipólito Rangel Nº 510 Telefax : 042 – 55 7034 Oficina: Oficina de Proyectos y Obras - MDS Persona Responsable: Ing. Jairo Ocampo Mesia Cargo : Jefe de Proyectos y obras 1 Por convenio interinstitucional 2 La municipalidad Distrital de Soritor a través de la oficina de proyectos y obras como ente promotor del desarrollo local cuenta con la capacitada técnica y experiencia en obras de saneamiento básico en zonas rurales de su jurisdicción; a si mismo cuenta con profesionales, técnicos, logística, maquinaria y equipos correspondiente para ejecutar y supervisar estos tipos de proyectos.
  • 7.
    1.4 PARTICIPACION DELOS BENEFICIARIOS Y ENTIDADES LOCALES, REGIONALES Y NACIONALES. El proyecto viene generando muchas expectativas en la Población, Instituciones Públicas y Privadas, Organizaciones Comunales y Religiosas, etc. del Centro Poblado San Miguel, del Distrito de Soritor y de la Provincia de Moyabamba. ANALISIS DE INVOLUCRADOS GRUPO DE INVOLUCRADOS PROBLEMAS PERCIBIDOS INTERESES ESTRATEGIA PARA RESOLVER Municipalidad Provincial de Moyobamba Servicio de,iciente de agua potable y evacuación de aguas se rvidasy excretas en el Cent ro Poblado. Brinda rla asistencia técnica ala Muncipalidad Dist rital de Sorito r. En elma rco de la Ley de Emergencia delSector Saneamiento, p rio riza r elproyecto. Evalua r y decla ra r la viabilidad del proyecto. Muncipalidad Dist rital de So rito r Exigencia de la población para la instalación de un sistema de agua potable y evacuación de lasaguas servidasy excretas. Dar solución en el corto plazo al problema delservicio de agua potable y evacuación deaguas servidasy excretas. Participar en la capacitación de ,o rmulación de proyectos, organizado por elCONAM. Elaborar elpe r,ildel proyecto. Pocas conexionesde agua potable Comprometer el apoyo de la Muncipalidad Provincialpara la evaluación y declaración de viabilidad del proyecto en el marco del SNIP. De,iciente evacuación y disposición de las aguas servidasy excretas. Buscar elapoyo delCONAM para la búsqueda de ,inanciamiento para la ejecución delproyecto. Población Bene,icia ria de San Miguel Di,icultadespara abastecerse de agua para elconsumo humano. Abastecerse de agua de buena calidad a travésde conexiones domiciliarias. Apoyar a la Muncipalidad Distrital en la elaboración delestudio dep reinve rsióndelproyecto. Di,icultadesy molestias para la evacuación de las aguasservidasyde excretas. Evacuar lasaguas residualesy excretas a travésde un sistema adecuado. Apoyar a la MuncipalidadDistrital en las gestionesque debe realizar con la asistencia del CONAM para buscar el,inanciamiento para la ejecución delproyecto. incremento de casosde en,e rmedadescomo resultado delconsumo de agua de mala calidad Disminuir los casos de en,e rmedadesy los gastos para su atención. Comité de gestión del Agua Potable de San Miguel Limitaciones en su o rganización, logística, pe rsonal, etc., pa ra administrar el servicio. Constitui rse en una Unidad de gestión, con recu rsos y logística necesaria. Buscar elapoyo dela Muncipalidad para ,ortalece r la o rganización de la Unidad de gestión y dotarse de losmedios necesariospara su ,inanciamiento. Sensibilizar a la población para cumplir con el pago del servicio en cuanto entre en operación el proyecto. Posta Sanitaria Incremento de loscasos de en,e rmedades gastrointestinales, pa rasita rias, etc. Reducción de loscasosde en,e rmedadesde la población. Apoyar a la Unidad de gestión en las charlassobre educación sanita ria.
  • 8.
    Falta de medicinas yp ro,esionales para la atención de las en,e rmedades de la población. Mic roemp resas Locales Falta de un servicio adecuado de agua potable, evacuación y disposición de aguas servidasy excretas. Necesidad de tener un servicio adecuado de agua potable y evacuación de excretas. Apoyar a la Municipalidad Distrital en todas lasgestionesque permita hacer realidad elproyecto. Altos costos para el abastecimiento de agua potable. Reducir sus costos de operación. Garantizar el pago por el servicio recibido con el proyecto. Consejo Nacional del Ambiente (CONAM) Contaminacióndel medio ambiente po rel manejo inadecuadode lasaguasse rvidasy excretas. Mitiga r la contaminación del medio ambiente. Brinda r asistencia técnica a la Municipalidad Distrital, a travésde la capacitación pa ra la ,o rmulación de p royectos. Fo rtalece r el desa rrollo de una política ambiental, la plani,icación e institucionalización de su gestión ambiental. Apoyar la Muncipalidad Distrital en la búsqueda de ,inanciamiento para la ejecución del proyecto. Ministerio de Vivienda, Construcción y Saneamiento Falta de servicio de agua potable y de evacuación de aguas servidasy excretas. Mejorar losservicios de saneamiento de las poblacionespobres,p rio rita riamente della zona rural. La Muncipalidad Distritaldesarrolle la p reinve rsión y declare la viabilidad en elmarco delSNIP: Incremento de casos de en,e rmedadespor el consumo de agua de mala calidad, y la evacuación inadecuada de las aguasservidasy excretas. Coordinación entrela Muncipalidad Distritaly el Ministerio para su evaluación y p rio rización en elmarco del Programa Agua ParaTodos. 1.5 MARCO DE REFERENCIA 1.5.1 ANTECEDENTES Desde 1982, la población y autoridades del Centro Poblado San Miguel, han realizado reiteradas gestiones ante la Municipalidad Distrital de Soritor, Municipalidad Provincial de Moyabamba, Gobierno Regional de San Martín, FONCODES – Región San Martín, Proyecto Especial Alto Mayo, etc. sin resultados positivos. En el año 2006, el Consejo Nacional del Ambiente (CONAM), otorgó a la Municipalidad Distrital de Soritor, la Certificación GALS – Gestión Ambiental Local para el Desarrollo Sostenible, como reconocimiento a una gestión ambiental local, entendida como un proceso para administrar, planificar, evaluar y monitorear con la mayor eficiencia posible los recursos ambientales existentes en un determinado territorio, buscando la mejora de la calidad de vida de sus habitantes, usando un enfoque de desarrollo sostenible.
  • 9.
    1.5.2 PRIORIDAD DELPROYECTO En este contexto, por iniciativa de la Municipalidad Distrital de Soritor, se formula el presente proyecto, con la finalidad de lograr su viabilidad en el marco del Sistema Nacional de Inversión Pública (SNIP), y gestionar ante las Instituciones Nacionales (Gobierno regional, Ministerio de Vivienda, etc.) y las Fuentes Cooperantes el financiamiento para la ejecución del proyecto. El objetivo del proyecto de “reducir los casos de enfermedades gastrointestinales y dérmicas de la población del centro Poblado de San Miguel”, se enmarca dentro de las prioridades y lineamientos de política de los diferentes niveles de gobierno, como se detallan a continuación:  Con el Plan de Desarrollo Local Concertado (PDLC 2006-2011) en el eje estratégico Desarrollo Social e Inclusión textualmente dice: “El Desarrollo Social es un proceso a través del cual se intenta fomentar y promover las condiciones para el desarrollo y uso de las capacidades humanas, dentro de un marco de equidad y sostenibilidad”. Entendiéndose este eje como el acceso a la educación, salud, servicios básicos, cultura, recreación, deportes, etc. Así mismo los objetivos Estratégicos Generales contenidos en el Plan Estratégico institucional 2006 – 2011 de la Municipalidad Distrital de Soritor, se tiene como un objetivo general en lo relacionado a infraestructura de saneamiento: Dotar de infraestructura económica y social, necesaria para mejorar la calidad de vida de la población y la generación de las oportunidades para su desarrollo.  Con el Plan de Acción de Consejo Regional del Medio Ambiente Región San Martín CAR-SM órgano del CONAM, en el objetivo estratégico promoción del saneamiento y calidad ambiental (frente marrón)  Con el objetivo estratégico general del Sector Vivienda, Construcción y Saneamiento, para el mediano plazo 2007-2011, referente a promover la sostenibilidad de los sistemas: ampliación de cobertura y el mejoramiento de la calidad de los servicios de saneamiento.  Se enmarca dentro de la Función 14.: Salud y Saneamiento, Programa 047, del Clasificador Funcional del Sistema Nacional de Inversión Pública.
  • 10.
    2. IDENTIFICACION DELPROYECTO 2.1. DIAGNOSTICO DE LA SITUACION ACTUAL 2.1.1 ANTECEDENTES D E LA SITUACIÓNQUE MOTIVA EL PROYECTO A.Los motivos que generaron la propuesta del proyecto. El Centro Poblado de San Miguel, no cuenta con un sistema de abastecimiento de agua potable, ni de un sistema de evacuación de aguas servidas y excretas, situación que obliga a la población a recurrir a la quebrada Mishquiyaquillo para acarrear agua de mala calidad, los mismos que son almacenados en recipientes, y manipulados sin tomar las medidas de higiene adecuadas, debido al desconocimiento de la población de los buenos hábitos de higiene, lo cual origina contaminación del agua que consumen, ocasionando problemas en la salud de la población. Asimismo, la inadecuada evacuación de las aguas servidas y disposición de las excretas, debido a la carencia de un sistema de saneamiento, viene ocasionando la contaminación del río Indoche, y el deterioro de la calidad ambiental de este cuerpo de agua, que sirve de habitad de peces nativos y fuente principal de agua para las distintas actividades cotidianas de la población del Centro Poblado San Miguel y los poblados ubicadas aguas debajo de dicha localidad. Ante tal situación, las autoridades, las organizaciones de base y población del Centro Poblado de San Miguel, con el apoyo de la Municipalidad Distrital de Soritor y el CONAM, se propusieron a elaborar el proyecto, con el propósito de dar solución a tan álgido problema que por muchos años viene afectando a los habitantes del mencionado centro Poblado. B.Las características de la situación negativa que se desea modificar El consumo de agua de mala calidad, la evacuación de las aguas servidas a las calles, patios y jardines, así como la disposición de las excretas al aire libre, esta ocasionando graves problemas en la salud de la población, principalmente por el incremento de los casos de enfermedades gastrointestinales y diarreicas, cuyas consecuencias se vienen manifestando en mayor grado en el aumento de la morbilidad de los niños, la desnutrición infantil, el bajo rendimiento de los estudiantes, el bajo rendimiento de las actividades laborales de las personas mayores, el incremento de los gastos en salud de las familias, y en deterioro de la economía local. C.Las razones porqué es de interés de la población resolver esta situación Con la implementación del proyecto se propone brindar un servicio adecuado de abastecimiento de agua potable, y un sistema adecuado de evacuación de las aguas servidas y disposición de las excretas, reduciendo de esta manera a los niveles mínimos los casos de enfermedades gastrointestinales y dérmicas de la población, así como reducir el grado de contaminación del medio físico y biológico. Asimismo, es propósito del proyecto mejorar la gestión y garantizar la sostenibilidad del servicio, encargando la administración a una Unidad de gestión; y en cuanto a la población beneficiaria, el proyecto contempla mejorar los hábitos de higiene de la población, y elbuenuso en eluso delagua.
  • 11.
    2.1.2 IDENTIFICACIÓN DELÁREA DE INFLUENCIA DEL ESTUDIO A. Ubicación: La localidad materia del presente proyecto, se encuentra ubicado a orillas del río Indoche a 9 kilómetros de la ciudad capital del distrito Soritor, provincia de Moyobamba, departamento de San Martín; su ubicación geográfica esta dada por las coordenadas UTM Datum WGS84 9313321 Norte 0271732 Este, a una altitud de 988 msnm. Fue creada en 1980 a orillas del río Indoche con el nombre de Puynillo, teniendo una población semidispersa, en 1982 se cambia el nombre a San Miguel, creándose la necesidad de los servicios básicos como salud, educación y otros. B. Accesibilidad: El centro poblado San Miguel tiene como vía de acceso una carretera afirmada por lo que se puede acceder con todo tipo en vehículos terrestres en un tiempo aproximado de 30 minutos desde la ciudad de Soritor ubicada a 9 Km. De distancia. C. Clima. La zona donde se plantea el proyecto tiene un clima sub - tropical húmedo característico de la Selva Alta o Rupa – Rupa. La temperatura media anual es de 22.7 ºC y una precipitación pluvial cuya media anual se mantiene en 2,500 mm, teniendo épocas marcadas de mayor precipitación entre Enero a Abril, Figura01 UBICACIÓN:DEPARTAMENTO DESANMA RT IN
  • 12.
    ) Figura 02 UBICACIÓN: PROVINCIADEMOYOBAMBAYDISTRITODES ORITOR Figura03 UBICACIÓN: CENTROPOBLADOSANMIGUELDISTRITODES O RITO R
  • 13.
    2.1.3 SITUACIÓN SOCIO– ECONÓMICA DE LA POBLACIÓN A. Población Afectada y Población Beneficiaria delProyecto La población actual del Centro Poblado San Miguel es de 728 habitantes, 383 hombres y 345 mujeres. En la zona urbana del Centro Poblado, se han identificado 393 lotes3, de los cuales 77 lotes habitados (15 viviendas–bodegas y 05 viviendas-restaurantes), 46 ocasionalmente ocupadas, 01 local educativo, 01 botiquín comunal, 01 Local Municipal, 01 Capilla, y 259 lotes sin construir, en construcción y viviendas desocupadas. Cabe explicar que, debido a las características de las actividades económicas que desarrolla esta población (ganadería de vacunos mejorados y forestal), generalmente se encuentran trabajando en el campo, en donde tienen su vivienda y solo los fines de semana, feriados o en fiestas se trasladan a la capital del distrito para permanecer un tiempo muy corto, para lo cual también disponen de otra vivienda. La densidad poblacional según el número de viviendas (ocupadas + ocasionalmente ocupadas) es 4.2 hab. /Viv. La tasa de crecimiento al 2,005 (según el INEI) es de 2.3 % anual. En el Cuadro Nº 01 se detalla la población del Centro Poblado de San Miguel. UA DRON °01 CENTRO POBLADO POBLACIÓN TOTAL (H A B .) POBLACIÓN URBANA POBLACIÓN RURAL San Miguel 728 323 405 La población beneficiaria del Proyecto, se estima en 516 habitantes (123 viviendas), conformados por 323 habitantes permanentes y 193 habitantes flotantes (tienen vivienda, pero lo ocupan los fines de semana). B) Actividades económicas de la población Actividad Ganadera Está actividad es una de las principales de la población, fundamentalmente consiste en la crianza y explotación de ganado vacuno, tiene mayor incidencia en los ingresos económicos de las familias, en menor escala se desarrolla la crianza del ganado ovino. El 65% del ganado vacuno producido en la zona beneficia a los mercados de las ciudades de Moyabamba y Tarapoto. Actividad Forestal Es otra actividad importante desarrollada por un grupo beneficiado selectivo quienes hacen de la explotación forestal un lucro, sin tener en cuenta la explotación forestal sostenible que beneficiaria a todo el distrito de Soritor. Actividad Industrial Esta actividad es incipiente en el distrito debido a la falta de los principales servicios (Agua, Saneamiento, transportes, electricidad, etc.), y a la falta de recursos financieros. A pesar de las dificultades y obstáculos, algunos 3 Conteo realizado por el Municipio para propósitos delProyecto,Julio del2,007 13
  • 14.
    inversionistas vienen desarrollandoactividades extractivas y de transformación agroindustrial. Actividad Artesanal Es realizada principalmente por la población de las comunidades nativas utilizando materiales propios de la selva y técnicas de trabajo adquirido de sus antepasados. Actividad Comercial Esta actividad fluctuante esta vinculada directamente con la ganadería, la explotación forestal, los cultivos, mantenimiento de pastos, los roces para la siembra de pastos y de productos de pan llevar, el comercio se realiza mediante los establecimientos de ventas de productos al público. C) Nivel de ingresos de la población La población del Centro Poblado de San Miguel generalmente percibe ingresos de dos formas: 1). Por ser trabajadores de empresas o servicios públicos y 2). Por tener su propia fuente de ingreso a través de: la ganadería, la extracción forestal, la actividad comercial, la agricultura. Como resultado de estas actividades, el promedio ponderado de los ingresos mensuales es de S/. 375.00. La capacidad de pago de los servicios básicos (saneamiento, electricidad, etc.), teniendo en cuenta que éste es el 5% del ingreso mensual alcanza a S/. 18.85. D) Niveles de educación Existe solo una institución educativa Nº 00168, con una población escolar en el presente año 2007 , asciende un total de 182 alumnos distribuidos en tres niveles inicial (14 alumnos), primaria (141 alumnos de primero a sexto) y secundaria (27alumnos solo en primer grado). Según la encuesta realizada por la municipalidad distrital de Soritor 2007 se determina que el 10.5% de la población es analfabeta, el 58.2% cuenta con estudios primarios, 28.3% cuentan con educación secundaria completa, solo el 3 % cuenta con estudios superiores concluíos. 2.1.4 CARACTERÍSTICAS DEL CENTRO POBLADO A) Características Físicas del Centro Poblado La localidad de San Miguel se encuentra ubicada en la margen derecha del Río Indoche a una altitud de 988 m.s.n.m La topografía del terreno es llana con pendiente suave, en sus alrededores existen pequeñas lomas de poca altura bordeada por el Río Indoche; en época de lluvia la zona de la ribera del río se inunda, por lo que el tratamiento de aguas servidas a través de lagunas, técnicamente no es una buena solución. La temperatura promedio varía según la estación, teniendo como promedio 30ºC, durante el verano alcanza a 34ºC, y en invierno a 26ºC. Sin embargo la temperatura ha descendido en 2 grados por el llamado “Fenómeno de la niña” que es un enfriamiento generalizado, prolongando la estación del invierno.
  • 15.
    El clima esSemi tropical, predominan las lluvias torrenciales durante el invierno y el calor muy intenso durante el verano. Los meses considerados de invierno son de noviembre hasta abril y los de verano, de mayo hasta septiembre. En el invierno las precipitaciones pluviales llegan a producir un incremento en el caudal de los ríos e inundaciones de sus riveras. Durante el verano las precipitaciones disminuyen, de modo que los ríos no son aptos para el transporte fluvial. La precipitación varía entre 5000 a 7000 mm. B) Accesibilidad y medios de transporte Se accede desde la ciudad de Soritor en autos y camionetas, desde las 5 de la mañana, la vía de acceso es una trocha carrozable en buen estado durante el verano, las lluvias de invierno dificultan en algo el acceso en ciertos tramos de la trocha 2.1.5 SERVICIOS PÚBLICOS A) Energía Eléctrica El Centro Poblado San Miguel, no cuenta con el servicio de energía eléctrica, por lo que todos sin excepción se alumbran con velas y mecheros, utilizan baterías como fuente de energía eléctrica. B) Servicios de Agua Potable y Saneamiento Tienen acceso a agua no tratada mediante tubería 40 viviendas que se abastecen de la quebrada Mishquiyaquillo cuyo caudal en época de estiaje (Abril-.Agosto) llega a 0.178 litros/seg. Esto no abastece a este porcentaje de la población, existen problemas con la distribución por los sedimentos que la obstruyen. Estas cuarenta familias tienen un consumo promedio de 5.04 m3/mes, por lo cual pagan una cuota fija mensual de S/. 1.50. El abastecimiento de agua por tubería (agua no tratada), no se encuentra instalado con las respectivas normas de Reglamento Nacional de Edificaciones, además teniendo en cuenta que se ha realizado un planeamiento urbano (Manzaneo y Lotización), se plantea la instalación de tuberías de redes de distribución, aducción y línea de conducción. El resto de la población se abastece por acarreo directamente del río Indoche entre 10 minutos del centro poblado aproximadamente a 100 metros. C) Servicios de Salud La localidad cuenta con un Botiquín Comunal, para la atención de los casos de enfermedades de la población. D) Características de la Vivienda El 89.5 % de viviendas son de madera, techo de calamina y piso de tierra; 6.2% son de paredes de ladrillo y otras 5.3% de quincha. En el centro poblado de San Miguel existe 123 lotes habitados, 15 son viviendas con bodegas, 5 viviendas con restaurantes y 6 instituciones (1 institución educativa con tres niveles de educación, 1 Botiquín comunal, 1 casa comunal - municipalidad y 03 iglesias), y el resto viviendas únicamente. E) Características de la Educación
  • 16.
    Existe solo unainstitución educativa Nº 00168, con una población escolar en el presente año 2007, asciende un total de 182 alumnos distribuidos en tres niveles, inicial (14 alumnos), primaria (141alumnos de primero a sexto) y secundaria (27alumnos solo en primer grado). Según la encuesta realizada por la municipalidad distrital de Soritor 2007 se determina que el 10.5% de la población es analfabeta, el 58.2% cuenta con estudios primarios, 28.3% cuentan con educación secundaria completa, solo el 3 % cuenta con estudios superiores concluíos. 2.1.6 SITUACIÓN DE LA SALUD DE LA POBLACIÓN A) Morbilidad causada por el agua y carencia de desagüe Las enfermedades causadas por el consumo de agua de mala calidad, así como las que se derivan de la falta de desagüe en el Centro Poblado de San Miguel, en el año 2005 alcanzan al 59.2% del total de casos tratados en el Centro de Salud de Soritor; siendo las principales: La parasitosis, enfermedades diarreicas, flujos vaginales y enfermedades de la piel; etc. Cabe mencionar que el 55 % de la población reconoce que el agua que consumen es la causa de las enfermedades gastrointestinales y de la piel el otro gran porcentaje de la población manifiesta no conocer las causas de las enfermedades. U AD RON °02 ENFERMEDADES MAS COMUNES REGISTRADAS EN EL CENTRO D E SALUD d e S O R ITO R - 2005 ENFERMEDADES CASOS ESTRUCTURA Parasitosis * 413 36.01% Enfermedades Respiratorias 343 29.93% Enfermedades Diarreicas * 145 12.65% Conjuntivitis 90 7.84% Desnutrición Aguda 60 5.27% Flujos Vaginales ** 40 3.49% Enfermedades de la Piel * 55 4.61% TOTAL 1,146 100.0% * Morbilidad producida por el agua ** Está vinculada a la manipulacióny contacto del agua por tiempo prolongado FUENTE: MINSA; Oficina de Epidemiología del Centro de Saludde Soritor B) Prácticas de Higiene Por falta de servicios de desagüe, la población realiza sus deposiciones en el campo abierto, con consecuencias graves para el medio ambiente y la presencia de moscas, mosquitos, zancudos y malos olores en los alrededores del centro poblado, inclusive se tiene registro de casos de mordeduras de ofidios a los pobladores que hacen uso de esta práctica. Las aguas servidas en las zonas donde no existe sistema de alcantarillado o existen letrinas, son vertidas a las calles y acequias, formando lodazales que son fuente de propagación de mosquitos y zancudos, causantes de enfermedades como: las enfermedades de la piel, la fiebre tifoidea, etc. Las letrinas en el centro poblado no tienen acogida, ya que presentan malos olores, son fuente de propagación de moscas y zancudos, dada las altas temperaturas que se registran sobre todo en los meses de verano.
  • 17.
    Los pobladores queno cuentan con servicio de agua (67.35%), se abastecen del río Indoche mediante el acarreo, esta práctica es generadora de enfermedades gastrointestinales y parasitosis por falta de higiene en el acarreo y almacenamiento. Debido a su bajo nivel educativo (10.50% de analfabetos) y a la carencia de educación sanitaria, sus prácticas de higiene y los usos del agua de los habitantes del Centro Poblado son inadecuadas. 2.1.7 SITUACIÓN DE LOS SISTEMAS DE AGUA POTABLE Y SANEAMIENTO A) SISTEMAD E AGUA a.1) Fuentes de Abastecimiento El sistema de agua del centro Poblado de San Miguel, cuenta con dos fuentes posibles de abastecimiento:  Manantial d e la Quebrada Mis h quiyaquillo, es la fuente de abastecimiento actual para las 40 viviendas que cuentan con un servicio de agua no tratada, la misma que se conduce por un sistema muy precario instalado por la propia población, y cuyo funcionamiento es muy deficiente. Su caudal aprovechable en época de estiaje (Abril _ Agosto) es de 0.178 litros/seg. La caja de captación tiene más de 15 años de antigüedad y esta en pésimas condiciones de servicio.  Río In d oc h e , La población que no cuenta con conexiones domiciliarias, se abastece de esta fuente, mediante el sistema de acarreo, transportando con baldes y cubetas a sus domicilios. De acuerdo a encuestas realizadas en la población, se ha podido establecer que en promedio realizan 6 viajes, de los cuales 03 están a cargo de la madre, y 3 a cargo de los hijos mayores, el tiempo de acarreo es de 10 minutos (ida y regreso), y el tipo de cunetas de acarreo es el balde o galoneras de plástico de 5 litros de capacidad. El agua es de mala calidad debido a que esta contaminado. Asimismo, en época de lluvias el agua presenta alta turbidez y el nivel del agua crece de manera considerable, inundando en muchos casos las riberas de la población. B ) ESTADO ACTUAL DEL SISTEMAD E AGUA POTABLE. b.1 Conducción El sistema de conducción tiene una longitud de 720 m. desde la Quebrada Mishquiyaquillo hasta el punto de distribución (redes). La tubería es de PVC en mal estado de conservación y en casi toda su longitud no enterrada. b.2 Tratamiento No existe ninguna infraestructura de tratamiento, y por lo tanto el agua que consume la población es agua de mala calidad.
  • 18.
    b.3 Almacenamiento No secuenta con reservorio para almacenamiento de agua. b.4 Distribución La red de distribución, está constituida por tuberías de PVC, con una antigüedad de 10 años y el mismo que se encuentra en un estado deteriorado. b.5 Conexiones Domiciliarias Se tienen 40 conexiones domiciliarias instaladas en actual servicio, que representa el 32.52% de cobertura, ninguna cuenta con micro medición (ver Cuadro Nº 3.0) U AD RON °03 OBERTURA DEL SERVICIO D E AGUA CONCEPTO N ° VIVIENDAS A B AST ECIMIEN O D E AGUA POR CON EX. DOM. POR LETRINAS POR ACARREO Viviendas 123 40 0 83 % 100 32.52 0 67.48 Fuente: Municipalidad Distrital de Soritor b.6 Calidad y continuidad del agua suministrada El agua que consumo actualmente la población no es buena debido a que se encuentra contaminada, y en épocas de lluvia hay turbidez, mayor a los estándares recomendables. ) SISTEMA D E ALCANTARILLADO Y EVACUACIÓN D E EXCRETAS c.1 Conexiones Domiciliarias Las 40 familias que disponen de conexiones domiciliarias de agua, no cuentan con un sistema de evacuación de aguas servidas, sólo unos cuantos tienen pozos sépticos artesanales de construcción rústica, que funcionan de manera deficiente. La mayoría de las familias arrojan las aguas servidas a las calles o huertos y/o patios al interior de su vivienda, creando focos de infección y malos olores en el medio ambiente. c.2 Disposición final de Excretas La mayor parte de población al no disponer de un medio adecuado para evacuar las excretas, hace uso de los jardines o el espacio libre de los terrenos baldíos, originando focos de infección y contaminación del medio ambiente. c.3 Gestión del Servicio Actual El servicio de agua actualmente no cuenta con una unidad de gestión, siendo los propios usuarios que tienen a su cargo la operación y mantenimiento del servicio que presta dicho sistema de agua potable.
  • 19.
    2.2 DEFINICIÓN DELPROBLEMA, CAUSAS Y EFECTOS 2.2.1 PROBLEM A CENTRAL El problema central se define como: ALTOS ÍNDICES D E ENFERMEDADES PARASITARIAS, GASTROINTESTINALES Y DÉRMICAS EN LOS HABITANTES DEL CENTROPOBLADOD ESAN MIGUEL El diagnóstico de la situación actual del ámbito de intervención, que describe y explica en gran parte la condición y estado de la realidad, ha permitido establecer que el problema principal que afecta a la población que habita en EL Centro Poblado de San Miguel. 2.2.2 ANALISIS DE LAS CAUSAS Las causas directas del problema son: a)Mala calidad del agua y bajo acceso al servicio, debido a que no hay tratamiento del agua y la cobertura del servicio sólo abarca al 34.6% de la población; b)Los desagües se descargan sin tratamiento alguno, debido a que no existe un sistema adecuado; c) Se vierten las aguas servidas y excretas a campo abierto, por que no existe u sistema para tal propósito; d)La población no practica adecuados hábitos de higiene, por su bajo nivel educativo; e)No hay una administración del servicio, por la falta de una Unidad de Gestión. 2.2.3 ANALISIS DE LOS EFECTOS. Los efectos que genera el problema son: a)Elevados costos de atención a la salud de la familia, lo cual origina la postergación de otras necesidades básicas; b)Alto porcentaje de inasistencia laboral, que motiva el menor potencial de generación de ingresos, y en otros casos la disminución del rendimiento laboral, c) Alto porcentaje de inasistencia y repitencia escolar, lo que trae consigo una deficiente calificación escolar; d)Alta tasa de mortalidad y morbilidad infantil. Dichos efectos, generan en la población del Centro Poblado el deterioro de su calidad de Vida. La sistematización de la información anteriormente descrita, nos ha permitido dar inicio a la elaboración del diseño del proyecto, mediante el uso del “Árbol del Problema”, que es una herramienta gráfica que nos permite ordenar de manera esquematizada y jerarquizada las causas y efectos del problema, así como conocer y comprender la relación entre sus causas y efectos. Lo anterior hace visible, de mejor manera, las posibles hipótesis de nuestra intervención y a la vez permite dimensionar la posibilidad de éxito del proyecto en función de las múltiples causas y variables que intervienen en el problema identificado. (GráficoN °01: "Árbol d e Problema")
  • 20.
    CAUSA DIRECTA Se viertenlas aguas servidas y so evacuan las excretas a campo abierta CAUSA DIRECTA La población no practica buenos hábitos de higiene_ _ 2 L. Las desaguas se descargan sin al tratan ionto adecuado. CAUSA DIRECTA CAUSA INDIRECTA No hay un sistema de tratamiento de las aguas servidas y excretas. CAUSA INDIRECTA No hay un cisterna de evacuación de las aguas san/idas y exoraras Graf. N° 01 Arbol del Problema DERIORD DE LA CALIDAD DE VIDA DE LA POBLACION DEL CENTRO POBLADO DE SAN MIGUEL FIN EFECTO INDIRECTO Postergación do otras necesidades basicas. EFECTO INDIRECTO Disminución del potencial de generacien de ingresos EFECTO INDIRECTO Deficiente calificación educativa EFECTO INDIRECTO Disminución del rendimiento laboral (-EFECTO DIRECTO Elevados postes de atención a la salud de la familia EFECTO DIRECTO Alto porcentaje de inasistencia laboral EFECTO DIRECTO--. EFECTO DIRECTOpao porcentaje de Alta tasa de mortalidad y inasistencia y rapitencia morbilidad escolar } INCREMENTO DE LOS CASOS DE ENFERMEDADES PARASITARIAS, GASTROINTESTINALES Y DERMICAS EN LA POBLACION DEL CENTRO POBLADO DE SAN MIGUEL PROBLEMA / CAUSA DIRECTA Mala calidad del agua de consumó y bajo acceso al servicio. CAUSA INDIRECTA No haytratamiento del agua para el consumo de la población. CAUSA INDIRECTA Baja cobertura dei servicio de agua CAUSA INDIRECTA Baja educación sanitaria de la población. CAUSA DIRECTA No hay una ad rninistracice del serwicla CAUSA INDIRECTA Falta de una Unidad de Gestión
  • 21.
  • 22.
    2.3 OBJETIVO DELPROYECTO 2.3.1 OBJETIV O GENERAL El objetivo central del proyecto es: REDUCCIÓND ELOSCASOSD EENFERMEDADESPARASITARIAS,GASTROINTESTINALESYDÉRMICAS D ELA POBLACIÓNDELCENTROPOBLADOD ESAN MIGUEL Gráfico N ° 02- Árbol d e Objetivos 2.3.2 ANÁLISIS DE MEDIOS FUNDAM ENT AL ES Y ACCIONES A ) MEDI OS FUNDAMENTALES  La población consume agua de buena calidad y la cobertura del servicio esalta.  Los desagüesson tratadasantesde la descarga y/o disposición final.  Las aguas servidas y excretasse evacuan a travésde redes.  La población practica buenoshábitosde higiene,  Existe una buena administración del servicio. B ) ACCIONES  Construcción de Captación en Quebrada Puynillo  Construcción de un reservorio de almacenamiento y regulación  Mejorar y ampliar lasredesy conexionesdomiciliariasde agua potable.  Instalación de tanquessépticos con lechosde secado  Instalación de la red de alcantarillado y conexionesdomiciliarias.  Realización de programas de capacitación sobre educación sanitaria dirigida a la población.  Organización y capacitación del personal de la Unidad de Gestión. (Gráfico N ° 03 - Medios Fundamentales y Acciones) 2.4 IDENTIFICACION DE LAS ALTERNATIVAS Mediante el análisis del “Árbol de Problema” y “Árbol de Objetivo”, y asumiendo consideraciones de orden técnico, ambiental y de uso y costumbres de la población, se plantean las siguientes alternativas: 2.41 SISTEMA DE AGUA POTABLE Alternativa Única  Captación en Quebrada Puynillo  Construcción de un reservorio de almacenamiento y regulación  Mejorar y ampliar lasredesy conexionesdomiciliariasde agua potable.  Realización de programas de capacitación sobre educación sanitaria dirigida a la población.  Organización y capacitación del personal de la Unidad de Gestión.
  • 23.
    2 2 cobertura delservicio es descarga yio disposición traves de redes. Las aguas servidas y .25Itiet2.5 se evacuan 2 Graf. N° 02 Arbol del Objetivo MEJORALACALIDADDEVIDADELAPOULACIONDEL CENTROPOBLADODESANMIGUEL FIN EFECTO INDIRECTO Postergación de otras necesidades basicas. EFECTO INDIRECTO El potencial de generacbn de ingresos se incrementa EFECTO INDIRECTO Mejora la calificacion educativa EFECTO INDIRECTO Se incrementa el rendimiento laboral (- EFECTO DIRECTO- Los costos de atención a la salud de la familia se han reducido EFECTO DIRECTO La inexistencia laboral ha disminuido. (--- EFECTO DIRECTO--N El porcentaje da inasistencia y repitencia escolar se ha reducido. rEFECTO DIRECTO --1 La tasa de rrretalldad y morbilidad han disminuido. SE HA REDUCIDO LOS CASOS DE ENFERMEDADES PARASITARIAS, GASTROINTESTINALES Y DERMICAS EN LA POBLACION DEL CENTRO POBLADO DE SAN MIGUEL OBJETIVO (MEDIO FUNDAMENTAL Población consume agua de buena calidad y la alta. ACCIONES potabiliza el agua para el consumo humano_ jlífEDICI FUNDAMENTAL Los desaguas son tratadas antes de la final 2, ACCIONES Existe un sistema de tratamiento de las aguan servidas y excretas_ (MEDIO FUNDAMENTAZ MEDIO FUNDANENTA12 La población practica buenas habitas de ACCIONES Existe un sistema de evacuación de aguas servidas y excretas hasta el sistema de tratamiento_ ACCIONES La población ha mejorado su educación sanitaria. 11 MEDIO FUNDAMENTAL Buena administracion del servicio. ACCIONES Se ha Implementado una Unidad de Gestión ACCIONES Se ha ampliado la — cobertura del servicio de agua potable_
  • 24.
    2 3 Graf.N*03 (/) CD o 0 ) U) 2 tri a .2 2 59 2 sanitaria.di ACCIONES 2 LL 5 óá :2 uJ 5 5 o u o .2 4 7 ii 1,15 14§ 4 x
  • 25.
    2.4.2 SISTEM ADE SANEAM IENTO Alte rnativ a Única  Instalación de tanques sépticos con lechos de secado  Instalación de la red de alcantarillado y conexiones domiciliarias.  Realización de programas de capacitación sobre educación sanitaria dirigida a la población.  Organización y capacitación del personal de la Unidad de Gestión. (Gráfico N ° 04- I dentificación d e Alternativas) 2.5 PLANTEAM IENTO DE LAS ALTERNATIVAS 2.5.1 SISTEMA D E AGUA POTABLE A ) FUENTES POSIBLESD EABASTECIMIENTOD EAGUA Se han identificado cuatro posibles fuentes de abastecimiento de agua, que se detallan a continuación: a.1) Quebrada Puynillo, se ubica a una altura de 1,013 msnm, y a una distancia de 2.7 km desde el Centro Poblado, Su caudal promedio (medido en el mes de noviembre 2007), es de 0.72 m3/seg. Sus aguas son de buena calidad y de baja turbidez en época de lluvias. Según la población del lugar, durante todo el año por dicha fuente discurre el agua. a.2) Quebrada Tres Marías, que se ubica a aproximadamente 1. 7 km. del Centro Poblado, y tiene un caudal promedio de 0.16 m3/seg. (Medido en el mes de noviembre del 2007). La calidad de agua es buena, y con baja turbidez en épocas de lluvias. El punto de la posible ubicación de la captación se encuentra a una altura de 992 msnm. De acuerdo a entrevistas con la población del lugar, manifiestan que en la época de verano el cauce de la quebrada se seca. a.3) Manantial de la Quebrada Mishquiyaquillo, es la fuente de abastecimiento actual para las 40 viviendas que cuentan con un servicio de agua no tratada, la misma que se conduce por un sistema muy precario instalado por la propia población, y cuyo funcionamiento es muy deficiente. Su caudal aprovechable en época de estiaje (Abril _ Agosto) es de 0.178 litros/seg. La caja de captación tiene más de 15 años de antigüedad y esta en pésimas condiciones de servicio. a.4) Río Indoche: Se ubica a 100 m. Del Centro Poblado, tienen un caudal de 3 m3 en época de estiaje, pero el agua es de mala calidad, y para efectos de abastecimiento al sistema de agua potable, se tendría que utilizar el sistema de bombeo cuyos costos de operación resultan muy costosos. Asimismo, debido a problemas de inundación en épocas de lluvia no garantiza su funcionamiento, por lo que NO se considera como alternativa de abastecimiento para el proyecto. B ) SELECCIÓNDE LA FUENTE D E ABASTECIMIENTODE AGUA PARA EL PROYECTO La selección de la fuente o fuentes de abastecimiento de agua para el proyecto, se han seleccionado asumiendo los criterios siguientes. a) Calidad del agua para consumo humano, b) Caudal promedio en época de estiaje, c) Factibilidad técnica del punto de ubicación de la fuente.
  • 27.
    Sobre la basede dichos criterios, se han analizado y evaluado las cuatro fuentes con los resultados siguientes: b.1) Fuente Quebrada Puynillo: Tiene un caudal promedio en época de estiaje superior al caudal requerido para atender la demanda de la población, su calidad de agua es buena, y el punto de captación es de fácil acceso y no presenta dificultades de orden técnico para su construcción. Es una alternativa para el proyecto b.2) Fuente Quebrada Tres Marías: Su caudal en época de estiaje es mínimo, llegando en algunos años a secarse; la calidad del agua es buena, y el punto de la captación no presenta dificultades de orden técnico y topográfico para la ejecución de las obras. Sin embargo, debido a que su caudal en época de estiaje es inferior al caudal requerido para satisfacer la demanda de la población, no garantiza considerar como alternativa para el proyecto. b.3) Fuente Quebrada Mishquiyaquillo: Es la fuente de la que actualmente se abastece de agua la población que dispone de sistemas domiciliarios de agua; sin embargo su caudal es muy bajo, que no cubre la necesidad de la demanda de la población actual, por lo que no se considera como alternativa para el proyecto. b.4) Fuente Río Indoche: Tiene un caudal considerable, superior a lo requerido para satisfacer la demanda de la población; sin embargo el agua es de mala calidad, con alta turbidez en época de lluvias. Asimismo, la cota del cauce del rió es inferior a la cota de ubicación del Centro Poblado, lo que implica la instalación de un sistema de bombeo, y energía eléctrica para su funcionamiento, siendo en la actualidad una restricción, debido a que el centro Poblado NO cuenta con dicho servicio; por lo que esta alternativa desde el punto de vista técnico y de costos No es factible. CONCLUSION: La única alternativa factible para el abastecimiento de agua, resulta ser la Quebrada Puynillo. ) SELECCIÓNDE LA ALTERNATIVATECNOL OG I CA DELSISTEMA DEAGUA Considerando que el actual servicio es a través de conexiones domiciliarias, y de acuerdo a la opinión expresada por la población del Centro Poblado en la encuesta realizada por el equipo técnico de la Municipalidad Distrital de Soritor, se propone la instalación de un sistema de agua potable del tipo convencional, D ) PLANTEAMIENTOD E LA ALTERNATIVA DELSISTEMA D E AGUA POTABLE ALTERNATIVA U N I CA Componente I: Infraestructura Física  Construir un captación directa en la Quebrada Puynillo (0.7 l/s)  Instalación de la línea de conducción de 2,700 m. de longitud, con tubería PVC UF ISO 4222 80 mm.  Construir una planta de filtro lento con 01 sistema de cloración.  Construir 01 reservorio apoyado de 15 m3 de capacidad de almacenamiento.
  • 28.
     Instalación de1,260 m. de red de distribución, con tubería PVC-SP PN 7.5 80 mm.  Instalación de 123 conexiones domiciliarias. Componente II: Organización y Fortalecimiento de la Unidad de Gestión del Agua.  Implementar la Unidad de Gestión  Cursos de capacitación para los miembros del Comité, en los aspectos de: operación y mantenimiento de los sistemas.  Cursos taller sobre administración del servicio. Componente III: Programa de Educación Sanitaria  Plan de sensibilización a la población con participación de la Municipalidad de Soritor, Mesa de Concertación, etc. con el fin de promover el pago por derecho de servicios de agua y desagüe, y un programa intensivo de difusión del uso adecuado de disposición de excretas. A través de talleres, charlas, afiches, socio dramas, eventos culturales, etc.  Programa de Educación Sanitaria con la finalidad de sensibilizar a la población sobre el uso adecuado y racional del agua para disminuir las enfermedades gastrointestinales y parasitarias, y.  Un programa intensivo de difusión del uso adecuado de Disposición de Excretas. 2.5.2 SISTEMA D E SANEAMIENTO A ) SELECCIÓN D E LA ALTERNATIVA T ECN O L O G I CA DEL SISTEMA D ESANEAMIENTO El Centro Poblado de San Miguel, cuenta con 123 viviendas que se encuentran concentradas y de acuerdo a su topografía, agrupadas en 02 sectores; y debido a que todas las viviendas contaran con servicio de agua domiciliario, las alternativas factibles desde el punto de vista técnico para los componente aguas residuales y tratamiento son los siguientes: a.1) Red de alcantarillado, buzonetas + tanques sépticos. a.2) Letrinas con arrastre hidráulico + tanquessépticos. De las dos alternativas factibles, la primera permite la evacuación de las aguas residuales directamente a la red de colectores y estas a su vez a un emisor y a los tanques sépticos para su tratamiento primario, antes de su descarga final; la segunda, consiste en evacuar las aguas residuales de las letrinas hasta sus respectivos tanques sépticos para su tratamiento respectivo, sin embargo tiene una importante restricción, el nivel freático superficial de algunos sectores de viviendas, principalmente en épocas de lluvias, que no permitiría el buen funcionamiento de los tanques sépticos, por lo que no se recomienda dicha alternativa. Conclusión: La primera alternativa resulta la más factible desde el punto de vista técnico, porque permitirá evacuar las aguas residuales a un punto alejado del Centro Poblado, para su debido tratamiento. Asimismo, la tecnología propuesta se enmarca dentro de los lineamientos del Sector Saneamiento para localidades rurales. Sin embargo, es importante precisar que la propuesta de la
  • 29.
    red de alcantarilladopara la evacuación de las aguas residuales constituye la única alternativa tecnológica más apropiada, por las condiciones y características físicas de la localidad. B ) PLANTEAMIENTO D E LA ALTERNATIVA D E SANEAMIENTO ALTERNATIVA U N I CA Componente I: Infraestructura Física  Instalación de 1,350 redes primarias de tubería PVC-U UF NTP ISO 4435 DN 180 mm;  Construcción de 25 buzonetas tipo I, a 1.50 m de profundidad  Instalación de 123 redes secundarias, con tubería DN110 mm PVC SAP.  Instalación de 02 Tanques sépticos con las siguientes características: a.1) Tanque Séptico 01: Población beneficiaria = 270 usuarios. (64 viviendas) Dimensiones: Altura del Tanque (1.50 m), Borde libre (0.30 m); Total área (21.25 m2), Ancho (2.66 m.) y Largo (7.99 m.) Pozo de percolación de 440.47 m2 Lecho de secado de 5.80 m x 5.80 m. a.2) Tanque Séptico 02: Población beneficiaria = 246 usuarios. (59 viviendas) Dimensiones: Altura del Tanque (1.50 m), Borde libre (0.30 m); Total área (21.38 m2), Ancho (2.67 m.) y Largo (8.01 m.) Pozo de percolación de 401.32 m2 Lecho de secado de 5.60 m x 5.60 m. 2.6 INTENTO D E SOLUCIONES ANTERIORES La Municipalidad Distrital de Soritor y las Autoridades del Centro Poblado Menor, han venido gestionando ante la Municipalidad Provincial de Moyabamba, La Oficina Regional de FONCODES, el Gobierno Regional y otros, la ejecución del proyecto de agua potable y saneamiento, sin resultados positivos. Los pobladores con el apoyo de algunas pequeñas microempresas locales instalaron un sistema muy precario que actualmente viene prestando un servicio deficiente y muy restringido. En el año 2004, el Gobierno Regional de San Martín, formuló el proyecto de Agua Potable y Alcantarillado de las Ciudades de Motobomba y Soritor, siendo observado en el marco de la normatividad del Sistema Nacional de Inversión Pública, recomendándose replantear el proyecto de manera independiente para cada localidad.
  • 30.
    2., POSIBILIDADES YLIMITACIONES PARA IMPLEMENTAR LA SOLUCIÓNAL PROBLEMA La Población participa activamente en el desarrollo de su centro poblado, en las diferentes reuniones convocadas, se han comprometido a apoyar al proyecto en las diferentes actividades que estén a su alcance (mano de obra no calificada). La comunidad esta dispuesta a pagar una tarifa mínima que cubra los costos de operación y mantenimiento del sistema. El gobierno Municipal también esta dispuesto a apoyar desinteresadamente en la Gestión y Operación del sistema, proporcionando un personal que se hará cargo de las labores de Operación y Mantenimiento y otro que se hará cargo a tiempo parcial de las labores de Administración propiamente dicha. Las limitaciones son fundamentalmente de carácter económico, por cuanto la población se encuentra en extrema pobreza e incapaz de aportar con recursos financieros, pero están en la capacidad de participar con mano de obra no calificada en la ejecución de obras para mejorar la calidad del agua y ampliar los sistemas de agua y alcantarillado.
  • 31.
    3. FORM ULACIONDEL PROYECTO 3.1 ANALISIS DE LA DEMANDA Variables consideradas para el análisis de la demanda:  Población futura  Tasa de crecimiento anual de la población  Densidad por lote  Dotación por categoría de usuario  Aporte de aguas residuales  Porcentaje de pérdidas en el sistema  Población servida de agua  Población servida de alcantarillado 3.1.1 HORIZONTE D E EVA L U ACION Para efectos del análisis de la rentabilidad del proyecto se considera un horizonte de evaluación de 20 años, periodo adecuado para proyectos con características del presente, y que para su determinación se ha tomado en cuenta la vida útil económica de los principales componentes de los sistemas propuestos. 3.1.2 CÁLCULO D E LA POBLACIÓN FUTURA Para el cálculo de la población futura se aplicará la siguiente formula: Pobt = Pobm x ( tasa de crecimiento +1 ) t Se ha tomado la Tasa de crecimiento poblacional proyectada por el INEI (2001- 2002) para la Provincia de Soritor, igual a 2.3%. 3.1.3 DOTACIONES Para el cálculo de la demanda de agua potable se considera un consumo promedio de 70 lts/hab/día, el mismo que es compatible con los consumos promedios adoptados para proyectos de similares características en la región, y asimismo se ha tomado en cuenta las costumbres, clima, etc. La proyección de la demanda de agua se ha estimado sobre la base de las condiciones actuales del servicio. 3.1.4 COBERTURA D E SERVICIOS Se prevé alcanzar una cobertura del 96% en agua potable al final del horizonte del proyecto. En cuanto a alcantarillado sé esta considerando que al final del horizonte se logrará una cobertura de 94 %. Dichas estimaciones se ha establecido en función a los criterios siguientes: a) Para el primer año de operación se asume un crecimiento de la cobertura de 32.52% a 62.7%, y corresponde a conectar a la totalidad de las familias que habitan en el Centro Poblado de manera permanente (77 familias). b) A partir del año 3 hasta el año 20, el incremento será gradual.
  • 32.
    3.1.5 PÉRDIDAS DE AGUA EN EL SISTEMA Para la proyección de la demanda en el horizonte de evaluación se considera que las pérdidas físicas de agua para el año “0” serán de 25% por ser un sistema nuevo, y al final del horizonte de evaluación llegará a 30%, debido al uso y antigüedad de los principales componentes del sistema. 3.1.6 ALMACENAMIENTO En la localidad no se cuenta con la información para realizar el estudio de diagrama de masa, por lo que se ha optado por un valor de 25% del promedio anual de demanda como capacidad de regulación, según lo recomendado por el RNE. Los valores de las variables antes señaladas se muestran en el Cuadro N ° I (Anexo) 3.1., RESULTADOS DEL AN AL IS IS D E LA DEMANDA A ) SISTEMA D E AGUA POTABLE La demanda de producción de agua para el año 1 es de 5,723 m3 (15,680 l/día), y para el año 20 de 28,514 m3 (78,120 l/día). El volumen de captación, para un periodo optimo de diseño de 14 años será de 0.96 lts/seg. La demanda de almacenamiento para el año 1 es de 4 m3 y para el año 20 de 20 m3 Los cálculos se la proyección de la demanda de agua potable y almacenamiento para el horizonte de evaluación de 20 años, se detallan en los Cuadro N ° II (Anexo) B ) SISTEMA D E SANEAMIENTO La demanda de desagües para el año 1 es de 18,346 lts/día (0.21 l/s), y para el año 20 de 42,806 l/día (0.50l/s). Cuadro N ° III (Anexo) 3.2 ANALISIS DE LA OFERTA 3.2.1 SISTEMA D E AGUA POTABLE A ) FUENTE D E ABASTECIMIENTO D E AGUA Del análisis de las fuentes de abastecimiento existente, tratado en el acápite 2.4.1, la Quebrada Puynillo constituye la única fuente de abastecimiento de agua con un caudal promedio en época de estiaje de 0.72 m3/seg. recomendable para considerar como alternativa del proyecto. B ) OFERTA D EP RO D U CCION El sistema de agua potable existente no es potable, debido a que el agua captada de la quebrada mishquiyaquillo, es conducida directamente a los domicilios sin ningun tratamiento, en estas condiciones, la oferta “sin proyecto” en produccion de agua potable es cero.
  • 33.
    ) OFERTA DE INFRAESTRUCTURA Línea de Conducción De la quebrada Mishquiyaquillo, se extiende una línea de conducción de de una longitud de 300 m. con diámetro de Ø2” y de material de PVC. Esta línea se encuentra instalada de manera inadecuada, sin asistencia técnica, que requiere ser mejorada y con el diámetro correspondiente. Redes de Distribución Las redes existentes que tienen una longitud total de 720 m, son de tubería PVC que , se encuentran instaladas de manera inadecuada, debido a que estas no contaron con la asistencia técnica, por lo que para efectos del proyecto, la oferta de redes se considera como “0”. Conexiones Domiciliarias Las conexiones domiciliarias de agua potable, están instaladas con tubería de PVC Ø1/2 de diámetro, no existe ningún tipo de micromedición, ni cajas de registro. Existen 40 conexiones en el Centro Poblado. 3.2.2 SISTEMA D E SANEAMIENTO En el Centro Poblado de San Miguel no existe ningún tipo de sistema de evacuación de de aguas residuales y excretas, solamente algunas familias tienen letrinas artesanales y pozos sépticos, que actualmente funcionan de manera inadecuada, contaminando el medio ambiente, por lo que para efectos del proyecto se considera como oferta “0”. 3.3 BALANCE DE LA OFERTA — DEMANDA 3.3.1 SISTEMA D E AGUA POTABLE Se ha calculado la demanda del sistema de agua hasta el final del horizonte del proyecto y se ha comparado con la oferta actual (situación sin proyecto) considerando que la oferta actual se mantendrá constante durante todo el horizonte del estudio. A) FUENTE D E ABASTECIMIENTO Analizando el balance Oferta – Demanda, desde el año 01 al año 20 existe superávit de agua durante el horizonte de evaluación del proyecto, debido a que la fuente de abastecimiento posible tiene una disponibilidad de agua mayor a la demanda (0.72 m3/seg) en época de estiaje. B) PRODUCCIÓN D E AGUA POTABLE El balance en cuanto a producción de agua potable es deficitario, siendo en el año 1 de 20,384 lts/día (0.24 lts/seg.), y en el año 20 de 101,556 lts/día (1.18 lts/seg). Cuadro N ° IV (Anexo).
  • 34.
    ) ALMACENAMIENTOD EAGUAPOTABLE Elbalance oferta – demanda de almacenamiento no da como resultado la existencia de déficit, siendo ésta de 4 m3 en el año 1, y de 20 m3 al final del horizonte del proyecto. El volumen de almacenamiento para un periodo óptimo de diseño de 10 años es de 15 m3. Los cálculos de la proyección de la demanda de agua potable y el balance oferta demanda se detallan en el Cuadro N °V (Anexo) 3.3.2 SISTEMA DE SANEAMIENTO Con respecto al volumen de los desagües, toda vez que no se cuenta con un sistema de saneamiento adecuado se considera un déficit de 100%, el mismo que se irá incrementando de acuerdo al crecimiento poblacional. Las cifras del Balance Oferta – Demanda para cada año y para ambos sistemas, se muestran en el Cuadro N °VI (Anexo). 3.4 ANÁLISIS DE COSTOS Los costos asociados al proyecto corresponden a la suma del valor de los recursos o insumos que el proyecto incurre durante toda su vida útil. La aplicación de los recursos del proyecto, se efectúa en dos momentos bien definidos: a) En la etapa de ejecución (durante el cual no se obtienen beneficios) y que se conoce como “periodo de inversión”, y b) Cuando el proyecto entra a prestar servicio (operación y mantenimiento). 3.4.1 COSTOS "SIN PROYECTO" (OPTIMIZADA) Costos d e Operacióny Mantenimiento Corresponden a los gastos mínimos que la los usuarios actuales asumen básicamente para el mantenimiento del servicio de agua potable en las 40 viviendas que disponen de dicho servicio. El monto se estima en S/. 175.08 anuales (precios privados) y de S/. 147.00 anuales (precios sociales), lo que equivale a 0.0306 S/. x m3 (precios privados) y 0.0257 S/. x m3 (precios sociales). El detalle en los Cuadros N ° VII y VIII ( Anexo). Para los usuarios NO conectados al sistema de agua potable, que se abastecen a través del “acarreo”, los costos por el consumo de agua es de S/. 10.42 S/. x m3. Los detalles se muestran en los Cuadros N °IXy X(Anexo). 3.4.2 COSTOS "CON PROYECTO" Costos d e I nversión a Precios Privados y Precios Sociales El monto de inversión en la situación “con proyecto”, comprende los costos de las obras, los gastos generales, la utilidad, el IGV, la supervisión expediente técnico y administración del proyecto.
  • 35.
    El resumen delos montos totales de la inversión a precios privados para las tres componentes se detalla en los siguientes Cuadros N °04, 05 y 06 CUADRON°04 MONTO DEINVERS IONDEL SISTEMA D EAGUA POTABLE ALTERNATIVA U N I CA - CON PROYECTO COMP ON EN TE PR ECIO S PRIVADOS FACTOR CORRECCION P R E CIO S SOCIALES COSTOS DIRECTOS OBRAS 180.629,14 14,.423,48 Gastos Generales 9 .0 31,46 9 .031,46 Utilidad 18.0 62,9 1 18.062,9 1 Sub Total 20,.,23,51 1,4.51,,85 IGV 39 .467 ,47 Sub Total (A) 24,.190,98 1,4.51,,85 Capacitación Educ. Sanitaria 5 .5 0 0 ,0 0 0 ,9 1 4.99 9 ,5 0 Mitigación Ambiental 3.612,5 8 0 ,84 3.034,5 7 Expediente Técnico 9 .0 31,46 0 ,9 1 8.20 9 ,5 9 Supervisión 5 .418,87 0 ,9 1 4.925 ,7 6 IN V ERS ION TOTAL 2,0.,53,89 195.68,,2, UADRON°05 MONTO DEINVERS ION DEL SISTEMA DEALCANTARILLADO ALTERNATIVA U N I CA - CON PROYECTO COSTOS DIRECTOS 90.828,31 ,2.693,35 Gastos Generales 4.541,42 3.634,67 Utilidad 9 .0 82,83 7 .269 ,33 Sub Total 104.452,55 83.59,,35 IGV 19 .845 ,9 8 Sub Total (A) 124.298,54 83.59,,35 Expediente Técnico 6.214,9 3 0 ,9 1 5 .649 ,37 Supervisión 3.728,9 6 0 ,9 1 3.389 ,62 IN V ERS ION TOTAL 134.242,42 92.636,34 UADRON°06 MONTO DEINVERS IONDEL SISTEMA D EAGUA POTABLE ALTERNATIVA U N I CA - CON PROYECTO COSTOS DIRECTOS 28.509,00 23.092,29 Gastos Generales 1.425 ,45 1.154,61 Utilidad 2.850 ,9 0 2.30 9 ,23 Sub Total 32.,85,35 26.556,13 IGV 6.229 ,22 Sub Total (A) 39.014,5, 26.556,13 Expediente Técnico 1.9 50 ,7 3 0 ,9 1 1.7 7 3,21 Supervisión 1.170 ,44 0 ,9 1 1.0 63,9 3 IN V ERS ION TOTAL 42.135,,3 29.393,2, El presupuesto por componentes y partidas se detallan en los Cuadros N ° XI, XII Y XIII (Anexo); y la conversión de precios privados a precios sociales en los Cuadros N ° XIV, XV y XVI (Anexo)
  • 36.
    Costos d eOperación y Mantenimiento "con proyecto" Estos costos corresponden a una combinación de los costos de operación para la producción de agua y el mantenimiento del servicio, estimado en un presupuesto anual, y costos unitarios a precios privados y precios sociales tal como se señala en el Cuadro N ° 0,. Los detalles de dichos costos se muestran en los Cuadros N ° XVII , XVIII y XIX(Agua Potable);XX, XXI y XXII (Saneamiento)del Anexo. UADRON°0, O S T O S D E OPERACIÓN YMANTENIMIENTO"CON PROYECTO" Nuevos Soles Componente Anual SI. Unitario SI m 3 Precios Privados Precios Sociales Precios Privados Precios Sociales Sistema Agua Potable 6,10 0 .0 0 5 ,124.0 0 0 .5 4 0 .45 Sistema Alcantarillado 2,141.0 0 1,9 25 .12 0 .32 0 .29 Sistema Tratamiento 9 83.9 0 889 .82 0 .15 0 .13
  • 37.
    4. EVALUACION DELPROYECTO 4.1 SISTEMA DE AGUA POTABLE 4.1.1 BENEFICIOS EN LA SITUACIÓN “SIN PROYECTO” En la situación sin proyecto, al no realizarse ni programarse obras orientadas a mejorar o ampliar el abastecimiento de agua potable, tampoco las que se refieren a elevar la calidad, no se han identificado beneficios sociales, por lo que no hay beneficios económicos en la situación “sin proyecto”. 4.1.2 BENEFICIOS EN LA SITUACIÓN “CON PROYECTO” Los beneficios del componente agua potable se calcula tomando como criterio metodológico los procedimientos indirectos como la máxima disposición a pagar del usuario, o sea el valor que le otorgan los usuarios a la disponibilidad del servicio, medido a través del área bajo la curva de demanda de agua potable. Para un adecuado análisis de los beneficios sociales del proyecto de agua potable se ha considerado dos tipos de usuarios: Antiguos Usuarios: son aquellos ya conectados al servicio, pero que están afectados por racionamiento en el suministro, insuficiente presión o inadecuada calidad del agua suministrada y que verán superada esta situación al implementarse el proyecto. Los beneficios provienen fundamentalmente del incremento en el consumo de agua, medido bajo el área de la curva de demanda. Nuevos Usuarios: son aquellos que en la “situación sin proyecto” ser abastecen del rió Indoche, u otra fuente mediante acarreo; y que con el proyecto se incorporaran al servicio de agua potable de la red publica. Los beneficios provienen de: a. El valor de los recursos liberados al dejar de usarse las fuentes alternativas al sistema publico. Se estima a través del monto total que pagan los pobladores no conectados al servicio para abastecerse de agua mediante la valoración del tiempo que dichos pobladores dedican al acarreo de agua. b. Los beneficios del consumidor, por un mayor consumo de agua, medido a través de su máxima disposición a pagar (área bajo la curva de demanda). Los beneficios que aporta el proyecto a la población del Centro Poblado San Miguel son los siguientes: Liberación de recursos. En la situación “sin proyecto”, los habitantes no conectados al sistema, se abastecen de agua por medio del acarreo, siendo el consumo promedio de agua al mes de 2.88 m3, y el costo promedio estimado de S/. 10.42 x m3. En la situación “con proyecto”, se eliminará el acarreo y por consiguiente la población obtendrá un beneficio por ahorro de tiempo y liberación de recursos. Así, podrán realizar otro tipo de actividades por las que podrían recibir alguna compensación. Mayor consumo de agua potable En la situación actual, el consumo promedio de las familias conectadas a la red de agua potable es de 5.04 m3/mes debido al racionamiento a que están sujetos; con el
  • 38.
    proyecto se haconsiderado un consumo asignado de 8.82 m3/mes/cnx. y un pago de cuota fija de 0.60 S/. x m3, por lo que la tarifa marginal será igual a cero, situación que conlleva a que los usuarios antiguos alcancen hasta un consumo de saturación de 9.18 m3/mes/cnx. Bajo esta situación se han identificado los beneficios que aporta el proyecto para los “nuevos usuarios” y los “antiguos o actuales usuarios” del Centro Poblado de San Miguel, los cuales de detallan a continuación: A ) CÁLCULO D E LA FUNCIÓN DEMANDA: Q = a + b P Donde: Q = Consumo de agua potable (m3/mes/conexión) de los no conectados P = Precio del agua (S/.m3) de los no conectados Datos: Q1 = Consumo de los no conectados = 2.88 m3 /fam/mes P1 = Valor del acarreo x m 3 de los no conectados = 10.42 Q2 = Consumo de saturación de los conectados = 9.18 m3 /fam/mes P2 = Precio x m 3 de los conectados = 0 Cálculo: Q1 = a + bP1 ............................... Ecuación 1 Q2 = a + bP12 ............................. Ecuación 2 b = Q1 - Q2 = 2.88 - 9.18 = - 0. 605 P1 - P2 10.42 - 0 a = Q1 - bP1 = 2.88 - (- 0.904) * 10.42 = 9.18 La Función Demanda: Reemplazando en la fórmula los valores de a y b, se obtiene los valores de la función demanda siguiente: Q = 9.18 - 0.605 P B) Beneficios Para Nuevos Usuarios del Servicio (Sin Medición) Datos: Q 1 = Consumo de los no conectados al sistema = 2.88 m3/viv./mes P 1 = Precio económico o valor social del tiempo de acarreo de agua = S/. 10.42 / m3, Q 2 = Consumo de saturación de conectados al sistema = 9.18 m3/viv./mes
  • 39.
    10.42 Graficar: Excedente del Consumidor S/m3 Recursos Liberados 1.50 Excedente del Consumidor m3/viv./mes 2.889.18 El beneficio para los nuevos usuarios por liberación de recursos estará dado por el área: 2.88 x 10.42 del gráfico Nº 4.1, en tanto que el beneficio por acceso al servicio lo estará por el área: ((9.18 – 2.88) x 10.42) / 2. Cabe explicar que el volumen de consumo de agua de los no conectados (2.88 m3/mes/conexión) y el costo alternativo del agua (S/. 10.42 / m3) proviene de la estimación efectuada en el Cuadro Nº 4.1 y, el volumen de consumo de saturación, al no existir micromedición en la localidad (9.18 m3/mes/conexión) se estima teniendo en cuenta la ecuación de demanda y el precio igual a cero. El beneficio unitario para este sector de beneficiarios es: Cálculo: Tipo de Beneficio Formula Cálculo Resultado S/. Fam./Mes Recursos Liberados Q1 x P1 2.88 * 10.42 30.00 Excedente del consumidor (Q2 - Q1)*(P2 - P1)/2 (9.18 – 2.88)* (10.42-0)/2 32.82 Beneficios Económicos Totales de Nuevos Usuarios 62.82 C) Beneficios Para Antiguos Usuarios del Servicio (Sin Medición) Datos: Q 1 = Consumo de racionamiento = 5.04 m3/mes mes P 1 = Precio asociado al consumo con racionamiento = S/. 0.60 / m3, Q 2 = Consumo de saturación cuando no hay medición = 9.18 m3/viv./mes Graficar: 5.04 9.18
  • 40.
    El beneficio paralos antiguos usuarios estará dado por el bienestar social considerado como el incremento de consumo de agua y la mejoría de la calidad, dado por el área: ((9.18 – 5.04) x 1.50)/2 del gráfico Nº 4.2, que viene a ser la diferencia entre el consumo de saturación (9.18 m3/mes/conexión) menos el volumen de consumo de agua de los conectados al sistema, sin proyecto (5.04 m3/mes/conexión) por el precio que corresponde a este nivel de consumo, calculado a través de la curva de demanda (S/. 1.50 m3). El beneficio unitario es S/. 3.105 familia/mes. Cálculo: Tipo de Beneficio Formula Cálculo Resultado /. Fam./Mes Excedente del consumidor (Q2 - Q1)*(P2 - (9.18 – 5.04)* 3.105 P1) /2 (1.50-0)/2 Beneficios Económicos Totales de Antiguos Usuarios 3.105 4.1.3 BENEFICIOS INCREMENTALES Los beneficios incrementales para el sistema de agua potable son iguales a los beneficios con proyecto, por cuanto los beneficios en la situación sin proyecto son nulos. Los beneficios anuales se muestran en el cuadro siguiente: UADRON°08 Tipo d e Beneficio Económico Beneficio (Sl.F a mlMes ) Beneficio (Sl. F a mlA ñ o) Liberación de recursos 30 .0 0 360 .0 0 Mayor consumo NuevosUsuarios 32.82 393.84 Mayor consumo Antiguos Usuarios 3.11 37 .26 BENEFICIOS TOTALES 65.96 ,91.10 4.1.4 EVALUACIÓN ECONÓMICA A ) METODOLOGÍACOSTOBENEFICIO La evaluación social del sistema de agua potable, se ha realizado utilizando la metodología “costo beneficio”, siendo el criterio para considerar si el proyecto es viable, es que el Valor Actual Neto (VAN) sea mayor que cero y que la TIR sea mayor que la tasa de descuento social (11%) establecida por el Ministerio de Economía y Finanzas. Se ha establecido como horizonte de evaluación 20 años. En tal sentido se consideran las inversiones iniciales y futuras necesarias para asegurar la prestación del servicio en las mismas condiciones de calidad y cantidad. B ) METODOLOGÍACOSTOEFECTIVIDAD La evaluación social para los componentes de saneamiento, se ha efectuado mediante la metodología “costo efectividad”, debido a que la cuantificación de los beneficios generados por dichos sistemas es difícil por la falta de información confiable que garantice su cálculo.
  • 41.
    ) RESULTADOSDELAEVAL UACIONSOCIAL Sistemade AguaPotable: Los resultados de la evaluación social del Proyecto de agua, demuestran que la Mejoramiento de la calidad del agua y la ampliación del sistema en el Centro Poblado de San Miguel, es viable desde el punto de vista social, reflejando que la valoración que otorgan los beneficiarios a las obras programadas para el mejoramiento de la calidad del agua y la ampliación de cobertura del servicio planteado en el proyecto, superan a todos los costos (de inversión y de operación y mantenimiento), siendo los resultados los siguientes: VAN (11%) : S/ 209 408 74 TIR : 21% Los cálculos se muestran en el Cuadro N °XXIII (Anexo) Sistema d e Saneamiento: Los resultados del análisis costo/efectividad para el componente alcantarillado muestra un ICE de S/. 217.02 x Hab., cifra que está por debajo del valor referencial de S/. 327 x Hab., por lo cual se le considera conveniente su implementación desde el punto de vista de la evaluación social. De igual manera el ICE del componente de tratamiento (Tanques sépticos) de S/. 58.48 x Hab. está dentro del rango de costos establecidos en proyectos similares en el Departamento de San Martín. En el cuadro siguiente se resume los resultados de los indicadores del cálculo de los ICES, y en los Cuadros N °XXIVy XXV( Anexo), los detalles respectivos. UADRON°09 Componente VAC (SI.Hab.) Población Promedio ICE (SI.Hab.) Alcantarillado 145 ,5 0 9 .0 6 67 1 217 .02 Tanques Sépticos 39 ,214.0 5 67 1 5 8.48 4.1.5 ANÁLISIS DE SENSIBILIDAD Debido a que los proyectos de saneamiento están sujetos a factores externos, como al escalamiento de precios, imprecisiones en la información sobre las características de la zona, etc., es indispensable llevar a cabo un análisis de la rentabilidad del proyecto ante diversos escenarios, los mismos que permitirán establecer los cambios que se producirán en el Valor Neto Social (VANS) y en el indicador Costo Efectividad, ante cambios en la magnitud de las variables siguientes: a) Beneficios y b) Inversión. A ) SISTEMAD EAGUA POTABLE.- Cuadros N °XXVI YXXVII (Anexo) El análisis de sensibilidad para el componente agua potable ante variaciones en el monto de inversión y en los beneficios muestran los valores siguientes: El proyecto es rentable si los beneficios varían hasta un -47%, valor que hace que el VAN = 0, variaciones mayores hace que el proyecto sea no rentable.
  • 42.
    El proyecto mantienesu rentabilidad si el monto de inversión varía hasta un 113%, variaciones mayores hace que el VAN sea negativo. B ) SISTEMA D E SANEAMIENTO.-Cuadros N ° XXVIII (Anexo) La sensibilidad del sistema de saneamiento se ha establecido relacionando el indicador costo/efectividad (ICE) con la línea de corte del componente, siendo el resultado el siguiente: El máximo incremento que puede tener la inversión para no superar la línea referencial es de aproximadamente 38%, valores mayores hace que el proyecto no se conveniente para su ejecución. 4.1.6 ANALISIS DE SOSTENIBILIDAD A ) CAPACIDAD D E PAGO La capacidad de pago, se define como la proporción del ingreso familiar que se destina al pago de los servicios de agua potable y alcantarillado. Según la Organización Panamericana de la Salud (OPS), así como el BID (Banco Interamericano de Desarrollo), esta proporción no debe superar el 5% de los ingresos disponibles de las familias beneficiadas por el Proyecto. En esta sección se analiza la capacidad de pago de los usuarios teniendo como guía este 5% del ingreso familiar. Para estimar la capacidad de pago, se tuvo en cuenta los resultados de la encuesta socio-económica aplicada a una muestra de la población del Centro Poblado San Miguel. B ) ESTIMACIÓN D E LA CAPACIDAD D E PAGO A través de las encuestas se estimó que el ingreso de las familias en esta localidad es en promedio S/. 375/mes (S/. 4,500 anuales) y considerando el 5% como la proporción máxima del ingreso que se debería destinar al pago de los servicios de agua potable y alcantarillado, se determinó que el promedio de la capacidad de pago, es de S/. 18.75 mensual por familia. ) IMPACTO SOCIAL D E LA NUEVA TARIFA QUE CONSIDERA EL PROYECTO EN LA POBLACIÓN La tarifa promedio actualmente vigente en el Centro Poblado de San Miguel es de S/. 1.50/mes/vivienda (S/. 0.297/m3), la nueva tarifa que se aplicaría con la puesta en operación del proyecto es de S/. 0.60/ m3, en consecuencia, el pago mensual promedio por beneficiario es de S/. 5.58 mes/vivienda (9.18 m3/mes x S/. 0.60/m3), que no causará impacto en la población toda vez que dicho monto es menor a la capacidad de pago de la población.
  • 43.
    D ) FINANCIAMIENTOD E LAS INVERSIONES DEL PROYECTO Las fuentes de financiamiento para la ejecución del proyecto son: el aporte de la Municipalidad Distrital de Soritor, y otra fuente que con el apoyo del CONAN se tratará de identificar y comprometer. E) PREDISPOSICIÓN D E LAS AUTORIDADES MUNICIPALES Y D E LA POBLACIÓN La implementación del proyecto cuenta con el apoyo manifiesto de las autoridades de la Municipalidad Distrital de Soritor, en las diferentes actividades que se vienen realizando en la fase de pre-inversión. Se ha efectuado conversaciones respecto a la autonomía en la administración y gestión del servicio de agua potable y saneamiento; ya que actualmente el servicio no cuenta con una entidad que administre el servicio, lo ideal sería que exista una entidad que administre los servicios en la localidad de San Miguel y cuente con autonomía económica, financiera y de gestión, lo cual podrá ser posible cuando se defina el funcionamiento de la Unidad de Gestión. 4.1.7 IMPACTO AMBIENTAL A ) ASPECTOS GENERALES Objetivo de la Evaluación del Impacto Ambiental Los estudios de Evaluación de Impacto Ambiental tienen el objetivo de preservar el medio ambiente con el fin de que los diseños proyectados causen el mínimo efecto durante su ejecución y operación. En el presente estudio ambiental se evalúa lo siguiente: o La propuesta técnica para la construcción de una nueva captación, ampliación de las redes de agua y conexiones domiciliarias. o Propuesta técnica se tiene la construcción de las redes de alcantarillado, construcción de dos tanques sépticos de tratamiento de desagües, entre otros, estas deberán ser compatibles con el medio ambiente. o Evaluación de las consecuencias ambientales de los residuos que se generan durante la construcción y /o durante el funcionamiento de las instalaciones. Ámbito de Estudio El ámbito de estudio del Impacto ambiental esta dado por las áreas afectadas por la implementación del proyecto:  Agua potable: Captación, línea de interconexión, redes de distribución.  Alcantarillado: Redes de recolección, colectores y pozos de infiltración B ) ID EN T IF I CACIO N D EIMPACTOS AMBIENTALES Entre las muchas acciones que pueden producir impactos, se pueden establecer dos reacciones para cada periodo: antes de la ejecución del proyecto y después de la ejecución del proyecto.
  • 44.
    ACCIONES QUE PUEDENCAUSAR IMPACTOS Tabla N° 0 1 ACCIONES SIN EL PROYECTO CON EL PROYECTO • Acciones que modifican el suelo • No habrá modificación del suelo • Se ejecutarán nuevas obras, habrá movimiento de tierra para la construcción • • Acciones que implican, emisión de contaminantes Acciones que implican el • En forma de residuos no tratados que descargan al río Indoche • de las nuevas instalaciones. Todo residual será previamente tratado antes uso inadecuado del agua • Uso inadecuado del agua por falta de concientización del lanzamiento a cuerpo receptor (río Indoche). • Acciones que dan lugar a modificación del ecosistema. • El vertimiento de aguas residuales en quebradas. • Se impartirá educación ambiental y Sanitaria, que oriente al uso racional del agua. Se dará tratamiento al agua residual antes del vertimiento. IMPACTOSYMEDIDASD ECORRECCIÓN Tabla N °02 IMPACTOS SOBRE EL AGUA MEDIDAS PREVENTIVAS MEDIDAS CORRECTORAS  Contaminación de la fuente • Notificación para evitar  Aplicación de la Ley y por materia orgánica y relaves mineros. vertimientos. sanción pecuniaria en caso de incumplimiento. • Educación para el uso Encauzamiento del agua  Disminución del caudal por acciones climáticas. racional del agua. hacia el punto de captación.  Posible contaminación en captación. • Cercado y vigilancia de la captación. ) EVA LUACIONDEACCIONESIMPACTA NTES/FACTORES IMPACTA D OS Tabla N ° 03 ACCIONES IMPACTANTES FACTORES IMPACTADOS Fase de construcción Medio natural • Ampliación de tubería de conducción. • Suelo, flora, fauna. • • Deforestación del área o cubierta vegetal. Movimiento de maquinaria pesada la zona de • Aire: nivel de ruidos en los trabajos de tendido. construcción de la planta. • Se alterará por breve tiempo el hábitat natural de algunas especies por trabajos de tendido • Acopio de materiales. de tubería. • Tráfico de vehículos. • Tierra: capacidad agrológica de suelos. • Instalaciones provisionales. • Se eliminará la vegetación en el trayecto del
  • 45.
     Movimiento detierras.  Construcción propiamente dicha.  Incremento de mano de obra.  Inversión. tendido de tuberías y de la zona donde se construirá la planta de tratamiento.  Flora: eliminación temporal de especies silvestres.  Contaminación sonora temporal por ruido de motores. Fase de funcionamiento  Nivel de ocupación laboral.  Infraestructura operativa.  Inversión en la operación y mantenimiento de instalaciones.  Maquinaria (dosificadores).  Emisión de gases y polvo por el uso de cloro y sulfato.  Acciones socio económico propio del funcionamiento (empleo, riesgos de accidente, mantenimiento de las instalaciones, medios de seguridad).  Acciones inducidas a pobladores ribereños, ampliación de frontera agrícola por vía de acceso.  Acciones para implementar medios de seguridad.  Cambio de la calidad del agua por acción del tratamiento.  Fauna: migración temporal de especies ornitológicas durante el tendido de la línea de conducción.  Medio perceptual: alteración temporal del paisaje natural, tanto en el tendido de redes como en la construcción de la planta. Medio socio económico − Cambio de uso de suelos. − Cultural: cambio de costumbres por el uso de servicios básicos en un gran sector de la población por ampliación de cobertura. − Mejoramiento dela economía de la empresa. − Generación de empleos fijos. − Mejoramiento de calidad de vida y salud de la población. − Disminución de la morbilidad atribuida a enfermedades de origen hídrico. Economía y población (densidad de la población, mejoramiento del nivel de empleo, relaciones sociales, mejoramiento en niveles de consumo, cambio de valor de suelos. Seguridad en el consumo del agua. Disminución de la morbi- mortalidad infantil.
  • 46.
    D ) IMPACTOSAMBIENTALES/MEDIDAS D E MIT IG ACIO N IMPACTOS AMBIENTALES Tabla N ° 04 IMPACTOS NEGATIVOS DIRECTOS MEDIDAS DE MITIGACIÓN LEGISLACIÓN Alteración de los canales de los cursos de agua, el hábitat de la fauna y flora acuática y las áreas de desove y vivero de la construcción de la infraestructura de toma. Evitar los canales de ríos ecológicamente importantes. Exigir la implantación de controles de la erosión y la sedimentación durante el período de construcción. Accidentes laborales durante la construcción. Exigir el cumplimiento de las normas de seguridad. R.M. 042-87 Malestar para la salud pública durante las obras de construcciones civiles. Planificar adecuadamente la obra, comunicar a la población, para que tome las precauciones del caso Molestias, salud pública, por producción de polvo y residuos en la ruta, construcciones civiles. Suministrar vehículos cerrados para la recolección. Peligro de accidentes en general por construcciones inadecuadas. Inspección permanente durante la ejecución de las obras. Exigir el cumplimiento de las normas de seguridad. Código civil Riesgos para la salud pública por utilización de fuentes de aguas contaminadas. Preanalizar las posibles fuentes para determinar la presencia de organismos patógenos o contaminación química,instalar plantas de tratamiento o elegir fuente distinta de agua. Peligros para la salud durante la operación. Asegurar que los procesos de tratamiento sean adecuados y que funcionen, a fin de proteger la salud de personas. D.L. 17505 Riesgos de salud para el operador, riesgos para población cercana por mala operación de los sistemas de desinfección. Capacitar permanentemente a los operadores de la planta sobre la manipulación adecuada del gas cloro, riesgos. Degradación de la calidad del agua por procesos de tratamiento. No colocar tuberías de alcantarillado en los cauces de los ríos. Controlar los procesos de erosión, sedimentación durante la construcción. D.L. 17505 D.L. 17752 Degradación de la calidad por falta de limpieza y desinfección de los dispositivos de almacenamiento. Establecer un programa de limpieza y desinfección. Realizar un monitoreo continuo de la calidad del agua a efectos de ver su evolución. D.L. 17505
  • 47.
    Alteraciones equilibrio Enáreas con déficit de agua, se hidrológico. recomienda la reutilización. IMPACTOSAMBIENTALES ( ~~) IMPACTOS NEGATIVOS DIRECTOS MEDIDAS DE MITIGACIÓN LEGISLACIÓN Riesgos para la salud pública durante el funcionamiento normal del sistema reutilización. Elegir una tecnología apropiada. Asegurar el buen funcionamiento a nivel de pre-tratamiento, operación. Cercar los lugares en donde se eliminan las aguas residuales. D . L . 1 7 5 0 5 D . S . 6 8 F D . L . 2 5 9 7 7 D . L . 1 7 75 2 Pérdida de terreno (agrícola, bosques, pastos) a causa de la inundación. Se debe ubicar la laguna en zonas que reduzcan las pérdidas, proteger el área. D.L. 613 Cáp. III, VII, IX, X Degradación de la cálida de las aguas receptoras, durante la operación, funcionamiento normal. Diseñar planta de tratamiento de acuerdo a las características del afluente y de acuerdo a los usos posteriores que se le dé. D.L. 17505
  • 48.
    4.1.8 MATRIZ DEMARCO LOGICO Componente Resumen Narrativo Índices Objetivamente Verificables Medios de Verificación Supuestos FIN O BJ ET #VO G EN ERA L Mejora de la calidad de vida de la población del Centro Poblado de San Miguel Disminución de gastos en salud y destino de dichos recursosen otras actividades Se reduce casosde en,e rmedades gast rointestinales, pa rasita rias y dé rmicas en un 15 -20% a partir delaño 2 de operación del servicio. Encuestas de Hogares Registros del Centro de Salud de So rito r. Encuestas de Hogares Loses,ue rzosdelMunicipio tienen que se r compa rtidoscon losbene,iciariosparaconseguir elmantenimiento permanece. Se h a reducido los casos de en,e rmedades gast rointestinales costo por el consumo de agua potable para el riego de las áreas verdes del Distrito COMPONENTES Población consume agua de buena calidad, la 24 h o ras al día y en la cantidad su,iciente. Coberturadelservicio deagua potable al10 0 % a pa rtir delañ o 1 yde9 6% al año 20 . Cobertura de servicio de evacuación y tratamiento de aguas residuales al 10 0% en elaño 1 y de 94% en elaño 20 . Conexionesdomicilia rias, pad ronesde usuarios, etc. Conexionesdomiciliarias, padronesde usuarios, etc. Disposición ,avo rable de la Municpalidad para administrar el servicio. Participación de los bene,icia rios en todo el ciclo del proyecto. Población evacua susaguas residualesde manera adecuada y tratada al cuerpo receptor. ACTIVIDADES Construcción de Sistema de Agua Potable: Captación, Línea de conducción, rese rvo rio, redes secundarias y conexiones domiciliarias. Construcción e instalación del sistema de saneamiento: Conexiones domiciliarias, redesprimarias, redes secundarias02 tanques sépticos y pozos de pe rcolación. Instalación de 02 TanquesSépticos y Pozos de Pe rcolación SI. 2,0,,53,89 Cuaderno de Obra Valorizacionesmensuales. . Disponibilidad presupuestal para la ejecución del Proyecto. SI. 134,242,42 SI. 42,135,,3 MONTO D E INVERSION TOTAL : SI. 44,,132,04
  • 49.
    5.0 CONCLUSIONES 5.1 ElProyecto “Mejoramiento y Ampliación del Sistema de Agua Potable e Instalación del Sistema del Alcantarillado y Tanques Sépticos en el Centro Poblado de San Miguel – Soritor”. tiene como objetivo “reducir los casos de enfermedades gastrointestinales, parasitarias y dérmicas de la población del Centro Poblado San Miguel. 5.2 La población total beneficiaria actual se estima en 516 habitantes (123 familias), los mismos que están comprendidos dentro del grupo socioeconómico pobre. 5.3 Las Alternativas planteadas para la solución del problema, desde el punto de vista tecnológico son apropiadas para la zona, son de fácil operación y mantenimiento, de bajo costo, se enmarca a los lineamientos del Sector Saneamiento, y cumple con las exigencias y estándares establecidos en el Reglamento Nacional de Edificaciones. 5.4 El monto de inversión del proyecto a precios privados es de S/. 447,132.04 y a nivel de componentes como se detalla en el cuadro siguiente: En NuevosSoles Componente Precios Privados Precios Sociales Agua Potable 270,753.89 185,687.27 Alcantarillado 134,242.42 92,636.34 Tanques Sépticos 42,135.73 29,393.27 TOTAL 447,132.04 307,716.88 5.5 Los resultados de la evaluación social del proyecto son los siguientes: Sistema de AguaPotable: VAN (11%) : S/. 209,408.74 TIR : 21% Conclusión: Es rentable porque el VAN (+) y la TIR mayor que la tasa de descuento social (11%). Sistema de Saneamiento: Componente VAC (SI.Hab.) Población Promedio ICE (SI.Hab.) Alcantarillado 145 ,5 0 9 .06 67 1 217 .02 Tanques Sépticos 39 ,214.05 67 1 5 8.48 Conclusión: Los ICEs son menores a los valores referenciales establecidos por el SNIP, y se encuentran comprendidos dentro del rango de costos obtenidos para proyectos de similares características en la zona de intervención del proyecto. 5.6 El proyecto es factible desde el punto de vista técnico, económico, social, institucional y ambiental. 5.7 La sostenibilidad del proyecto, institucionalmente esta garantizada con la participación conjunta de la Municipalidad Distrital de Soritor, los Beneficiarios y el CONAM.
  • 50.
    ANEXOS CUADRO Nº I HOJADE INGRESO DE DATOS Registrar la información solicitada enlos siguientescuadros (celdas en amarillo): a) Información base y parámetros CENTRO POBLADO San Miguel Sin Proyecto Con Proyecto POBLACIÓN ACTUAL (habitantes) 516 TASA CRECIMIENTO ANUAL DE POBLACIONAL (%) (1) 2,30% DENSIDAD POR LOTE (hab/lote) (2) 4,2 4,2 PORCENTAJE DE PÉRDIDAS (4) 25% 30% APORTE DE AGUAS RESIDUALES (6) 80% 80% POBLACIÓN ACTUAL CON CONEXIONES AGUA (red pública) 168 POBLACIÓN ACTUAL CON CONEXIONES DESAGÜE (red pública) 0 OFERTA ACTUAL DE TRATAMIENTO DE AGUA (capacidad de producción del sistema) (lt/sg) 0 OFERTA ACTUAL DE TRATAMIENTO DE DESAGUES (capacidad de tratamiento del sistema) (lt/sg) 0 OFERTA ACTUAL DE VOLUMEN DE ALMACENAMIENTO(m3) 0 NUMERO PROMEDIO DE VIVIENDAS ABASTECIDAS POR CADA PILETA 0 0 DOTACIONES(solo paraverificación - no llenar) DE CONSUMO - SIN CONSIDERAR PÉRDIDAS 70,0 70,1 DE DISEÑO - POR CONEXIONES (litros / habitante - dia) 93,33 100,2 (1) (Proy ección INEI) (2) (Determinado porla UF) (3) (Estudio de f actibilidad ó Reglamento) (4) (Estimado) b) Informaciónde proyección de cobertura de los servicios (celdas enamarillo) AÑO COBERTURA AGUA (%) COBERTURA ALCANTAR)ILLADO (% PÉRDIDAS DE AGUA (%) MICROMEDI- CION (%) 0 ( * ) 32,52% 0,00% 25,00% 0,00% 1 62,70% 62,00% 25,00% 0,00% 2 66,70% 64,00% 25,00% 0,00% 3 71,00% 69,00% 25,00% 0,00% 4 71,00% 69,00% 25,00% 0,00% 5 74,00% 72,00% 26,00% 0,00% 6 74,00% 72,00% 26,00% 0,00% 7 78,00% 76,00% 26,00% 0,00% 8 78,00% 76,00% 26,00% 0,00% 9 82,00% 80,00% 27,00% 0,00% 10 82,00% 80,00% 27,00% 0,00% 11 84,00% 82,00% 27,00% 0,00% 12 84,00% 82,00% 27,00% 0,00% 13 88,00% 86,00% 28,00% 0,00% 14 88,00% 86,00% 28,00% 0,00% 15 92,00% 90,00% 29,00% 0,00% 16 92,00% 90,00% 29,00% 0,00% 17 94,00% 92,00% 30,00% 0,00% 18 94,00% 92,00% 30,00% 0,00% 19 96,00% 94,00% 30,00% 0,00% 20 96,00% 94,00% 30,00% 0,00% Notas: Correspondena valores proyectados por la UF * Inf ormaciónactual (año cero del proyecto)
  • 51.
    c) Información deconexionesexistentesal año 2002 por categorias(celdas en amarillo) CONEXION POR TIPO DE USUARIO TIPO DE MEDICION No. de Conex. TOTAL Conex. Doméstico Con Medidor 0 40 Sin Medidor 40 Comercial Con Medidor 0 0 Sin Medidor 0 Industrial Con Medidor 0 0 Sin Medidor 0 Estatal Con Medidor 0 0 Sin Medidor 0 Social Con Medidor 0 0 Sin Medidor 0 TOTAL 40 Piletas Con Medidor 0 0 Sin Medidor 0 d) Información de consumos percapita por conexion (celdasen amarillo) DATOS DE CONSUMO POR CONEXIÓN SEGÚN CATEGORIAS (m3/mes/cnx) DOMESTICO CONSUMO UNITARIO C/MEDIDOR 0 CONSUMO UNITARIO S/MEDIDOR 8,82 COMERCIAL CONSUMO UNITARIO C/MEDIDOR 0 CONSUMO UNITARIO S/MEDIDOR 0 INDUSTRIAL CONSUMO UNITARIO C/MEDIDOR 0 CONSUMO UNITARIO S/MEDIDOR 0 ESTATAL CONSUMO UNITARIO C/MEDIDOR 0 CONSUMO UNITARIO S/MEDIDOR 0 SOCIAL CONSUMO UNITARIO C/MEDIDOR 0 CONSUMO UNITARIO S/MEDIDOR 0 PILETAS CONSUMO POR PILETA C/MEDIDOR 0 CONSUMO POR PILETA S/MEDIDOR 0
  • 52.
    UAD RO N°II PROYECCION DE LA DEMANDA DE AGUA POTABLE (Completar lasceldasenfondoamarillo) AÑO PO BLACION COBERTURA (%) POBLACION SERVIDA (hab) VIVIENDAS SERVIDA S. (unidades) VIVIENDAS SERVIDAS POR CATEGORÍAS CONSUMO DE AGUA (l/día) DEMANDA DE PRODUCCION DE AGUA DEMANDA MAXIMA DIARIA DEMAN DAVOLU MEN ALMACENAMIENTO (m3)CONEX. OTROS MEDIOS (*) CONEXIONES DOMÉSTICAS TOTAL CONEXIONES POR CONEXIONES DOMICILIARIAS TOTAL DOMESTICO SUB TOTAL CONSUMO CONEXIONES lt/dia m3/año lt/día C/MED. S/MED. TOTAL C/MED S/MED TOTAL 0 516 32,52% 67,48% 168 40 0 40 40 0 40 40 11.760 11.760 11.760 15.680 5.723 20.384 4 1 528 62,70% 37,30% 331 79 0 79 79 0 79 79 23.226 23.226 23.226 30.968 11.303 40.258 8 2 540 66,70% 33,30% 360 86 0 86 86 0 86 86 25.284 25.284 25.284 33.712 12.305 43.826 8 3 552 71,00% 29,00% 392 93 0 93 93 0 93 93 27.342 27.342 27.342 36.456 13.306 47.393 9 4 565 71,00% 29,00% 401 95 0 95 95 0 95 95 27.930 27.930 27.930 37.240 13.593 48.412 9 5 578 74,00% 26,00% 428 102 0 102 102 0 102 102 29.988 29.988 29.988 40.524 14.791 52.682 10 6 591 74,00% 26,00% 437 104 0 104 104 0 104 104 30.576 30.576 30.576 41.319 15.081 53.715 10 7 605 78,00% 22,00% 472 112 0 112 112 0 112 112 32.928 32.928 32.928 44.497 16.242 57.846 11 8 619 78,00% 22,00% 483 115 0 115 115 0 115 115 33.810 33.810 33.810 45.689 16.677 59.396 11 9 633 82,00% 18,00% 519 124 0 124 124 0 124 124 36.456 36.456 36.456 49.940 18.228 64.922 12 10 648 82,00% 18,00% 531 126 0 126 126 0 126 126 37.044 37.044 37.044 50.745 18.522 65.969 13 11 663 84,00% 16,00% 557 133 0 133 133 0 133 133 39.102 39.102 39.102 53.564 19.551 69.634 13 12 678 84,00% 16,00% 570 136 0 136 136 0 136 136 39.984 39.984 39.984 54.773 19.992 71.204 14 13 694 88,00% 12,00% 611 145 0 145 145 0 145 145 42.630 42.630 42.630 59.208 21.611 76.971 15 14 710 88,00% 12,00% 625 149 0 149 149 0 149 149 43.806 43.806 43.806 60.842 22.207 79.094 15 15 726 92,00% 8,00% 668 159 0 150 150 0 159 159 44.153 44.153 44.153 62.187 22.698 80.843 16 16 743 92,00% 8,00% 684 163 0 154 154 0 163 163 45.329 45.329 45.329 63.844 23.303 82.997 16 17 760 94,00% 6,00% 714 170 0 170 170 0 170 170 49.980 49.980 49.980 71.400 26.061 92.820 18 18 777 94,00% 6,00% 730 174 0 174 174 0 174 174 51.156 51.156 51.156 73.080 26.674 95.004 18 19 795 96,00% 4,00% 763 182 0 182 182 0 182 182 53.508 53.508 53.508 76.440 27.901 99.372 19 20 813 96,00% 4,00% 780 186 0 186 186 0 186 186 54.684 54.684 54.684 78.120 28.514 101.556 20 (* ) OTROSMEDIOSse refierea abastecimientopor acarreoo por cualquier medioenel quenose extraigaaguapotabledel sistema
  • 53.
    U AD RON ° III PROYECCION DE LA DEMANDA DE ALCANTARILLADO AÑO ( 1 ) POBLACION TOTAL ( 2 ) COBERTURA (%) ( 3 ) POBLACION SERVIDA C/CONEXION (hab) ( 4 ) NUMERO DE CONEXIONES VOLUMEN DESAGUE DOMÉSTICO (5) TOTAL (6) lts/día (7) m3/año (8) 0 516 0,00% 0 0 0 0 0 1 528 62,00% 327 78 78 18.346 6.696 2 540 64,00% 346 82 82 19.286 7.040 3 552 69,00% 381 91 91 21.403 7.812 4 565 69,00% 390 93 93 21.874 7.984 5 578 72,00% 416 99 99 23.285 8.499 6 591 72,00% 426 101 101 23.755 8.671 7 605 76,00% 460 110 110 25.872 9.443 8 619 76,00% 470 112 112 26.342 9.615 9 633 80,00% 506 120 120 28.224 10.302 10 648 80,00% 518 123 123 28.930 10.559 11 663 82,00% 544 130 130 30.576 11.160 12 678 82,00% 556 132 132 31.046 11.332 13 694 86,00% 597 142 142 33.398 12.190 14 710 86,00% 611 145 145 34.104 12.448 15 726 90,00% 653 146 155 34.382 12.549 16 743 90,00% 669 150 159 35.322 12.893 17 760 92,00% 699 166 166 39.043 14.251 18 777 92,00% 715 170 170 39.984 14.594 19 795 94,00% 747 178 178 41.866 15.281 20 813 94,00% 764 182 182 42.806 15.624 Nota: (4) = (3) x (2) (6) = (4) / densidad por lote (8) = (11)*365/1000 La formula para calcular el volumen de desagüe utiliza los consumos promedio en Conex. Domést. y Comerc. y los consumos s/med idor en Indust., Estatales y Sociales
  • 54.
    0,609 audaIdeproducción(Itlsg) -0,20 0,80 0,60 0,40 0,20 0,00 1,40 1,20 1,00 1 2 34 5 6 7 8 9 1 0 1 1 1 2 1 3 1 4 1 5 1 6 1 7 1 8 1 9 2 0 2 1 Oferta de producción de agua Demanda de producción de agua Balance Oferta-Demanda de Producción de Agua Potable DEMANDA Año OFERTA UAD RON°IV BALANCE OFERTA-DEMANDA PRODUCCION DE AGUA (Itslseg) Año Oferta actual Demanda Proyectada 0 0 0,24 1 0 0,47 2 0 0,55 3 0 0,56 4 0 0,61 5 0 0,62 6 0 0,67 7 0 0,69 8 0 0,75 9 0 0,76 10 0 0,81 11 0 0,82 12 0 0,89 13 0 0,92 14 0 0,94 15 0 0,96 16 0 0,96 17 0 1,07 18 0 1,10 19 0 1,15 20 0 1,18
  • 55.
    Año Oferta actual Demanda Proyectada 00 4 1 0 8 2 0 8 3 0 9 4 0 9 5 0 10 6 0 10 7 0 11 8 0 11 9 0 12 10 0 13 11 0 13 12 0 14 13 0 15 14 0 15 15 0 16 16 0 16 17 0 18 18 0 18 19 0 19 20 0 20 BALANCE OFERTA-DEMANDA ALMACENAMIENTO (m 3) UADRON°V Volumen(m3) 2 5 2 0 15 10 - 5 5 0 1 2 3 4 5 6 7 8 9 1 0 1 1 1 2 1 3 1 4 1 5 1 6 1 7 1 8 1 9 2 0 2 1 Balance Oferta-Demanda de almacenamiento para regulación - Agua DEMANDA Potable Año OFERTA Oferta Volumen Regulación Agua Demanda Volumen Re g ula c ion Agua
  • 56.
    audaIdedesagües(It/sg) 0,60 0,50 0,40 0,30 0,20 0,10 0,00 1 2 34 5 6 , 8 9 1 0 1 1 1 2 1 3 1 4 1 5 1 6 1 , 1 8 1 9 2 0 Balance Oferta-Demanda de Tratamiento de desagües Oferta de Tratamiento de desagües Demanda 'Demanda Alcantarillado Dem anda Años Déficit Ofe r ta UADRON°VI BALANCE OFERTA-DEMANDA PRODUCCION DE DESAGUE (Its/seg.) Año Oferta Actual Demanda proyectada 1 0 0,21 2 0 0,22 3 0 0,25 4 0 0,25 5 0 0,27 6 0 0,27 7 0 0,30 8 0 0,30 9 0 0,33 10 0 0,33 11 0 0,35 12 0 0,36 13 0 0,39 14 0 0,39 15 0 0,40 16 0 0,41 17 0 0,45 18 0 0,46 19 0 0,48 20 0 0,50
  • 57.
    UADRON°IX CALCULO DELCONSUMOPROMEDIOMENSUALPORVIVIENDA DATOS UND.VALOR Numero de acarreos de agua por dia (1) Viajes 6 Volumen del Balde (2) Litros 16 Densidad Poblacional (3) Hab./Viv. 4,2 Consumo promedio diario por vivienda (4) = (1)x(2) Litros 96 Consumo promedio mensual por vivienda (5)=(4)x30/1000 m3/mes 2,88 UADRON°X CALCULO DEL VALOR SOCIAL DEL TIEMPO DEDICADO AL ACARREO POR DIA El Consumo por Familia Mes y el Precio por M3 Persona que Acarrea Tiempo de Acarreo por Viaje (Minutos) Nº Viajes/Dia Tiempo Total de Acarreo (Horas) Valor del Tiempo (*) Por Hora (SI.) De Acarreo (SI.IDia) Padres 10 3 0,5 1,00 0,50 Hijos Mayores 10 3 0,5 1,00 0,50 Hijos Menores TOTAL S/.día 1,00 El valor del tiempo de acarreo por mes: S/.1.00*30=S/.30,00 S/.mes 30,00 La cantidad acarreada: (lts/día) Litros 96,00 La cantidad acarreada al mes: (m3 ) m3 2,88 El valor del tiempo de acarreo de cada m3 deaguaesde:S1.30,0012,88) S/.m3 10,42 (*) Valor del tiempo zona rural, para proposito no laboral.
  • 58.
    UADRON°XI PRESUPUESTO AÑO "0" SISTEMAD EAGUA POTABLE -ALTERNATIVA U N I CA ITEM DESCRIPCION UND. MET. P.U. PARCIAL TOTAL 1,0,0 CAPTACION 5.234,57 1,1,0 MOVIMIENTO D E TIERRAS 1.663,,6 1,1,1 EXCAVACION EN T. NORMAL M3 16 81,9 9 1.311,84 1,1,2 ELIMINACION DE MATERIAL EXCD. C/MAQ . (R= 10 KM) M3 12 24,62 29 5 ,44 1,1,3 NIVELACION INTERIOR Y APISONADO PARA LOZA MAC. M2 16 3,5 3 5 6,48 1,2,0 OBRAS D E CONCRETO ARMADO 3.5,0,81 1,2,1 CONCRETO F'C=210 KG(CM2 PRE-MEZ CLADO PARA LOSA SOBRE TERRENO M3 2,8 39 1,68 1.0 96,7 0 1,2,2 ENCOFRADO (INCL. HABILITACION DE MADERA) P/LOSA SOBRE TERRENO M2 6,5 26,17 170 ,11 1,2,3 ACERO ESTRUCTURAL TRABAJADO P/LOSA SOBRE TERRENO KG 45 0 5 ,12 2.304,0 0 2,0,0 LINEA DE CONDUCCION (AGUAS DEBAJO DE CAPTACION) 71.227,70 2,1,0 MOVIMIENTO D E TIERRAS 42.822,00 2,1,1 EXCAV. ZANJA /MAQ .) P/TU.TERRENO NATURAL NORMAL DN 5 0-80MM H= 1.00 A 1.5 0 M M 27 0 0 3,81 10 .287 ,0 0 2,1,2 REFINE Y NIVELACION ZANJA TERR. NORMAL DN 5 0-80 MM PARA TODA PROF. M 27 0 0 0 ,69 1.863,0 0 2,1,3 RELLENO COMP. ZANJA (PULSO) T-NORMAL DN 50-80 MM 1.0 0 A 1.5 0 M M 270 0 10 ,0 8 27 .216,0 0 2,1,4 ELIM. DESMONTE (CARG. VOLQ) T-NORMAL DN 5 0-80 MM D= 10 KM P/TODA PROF. M 27 0 0 1,28 3.456,0 0 2,2,0 SUMINISTRO E INSTA LACIO N DE TU B ERIAPVC U FIS O 4422 24.86,,00 2,2,1 TUBERIA PVC-SP PN 7 .5 80 MM INC. ELEMENTO UNION + 2% DESPERD. M 27 0 0 7 ,88 21.276,0 0 2,2,2 INSTALACION TUBERIA PVC-U UF ISO 4422 PN 80 MM + PRUEBA HIDRA M 27 0 0 1,33 3.5 9 1,0 0 2,3,0 VARIOS 3.538,,0 2,3,1 PRUEBA COMPACTACION SUELOS (PROCTOR MODIFICADO DENSIDAD CAMPO) UND. 2 10 8,85 217 ,7 0 2,3,2 PRUEBA HIDRAULICA + DESINFECCION TUB. DN 5 0-80 MM A ZANJA TAPADA M 27 0 0 1,23 3.321,0 0
  • 59.
    PRESUPUESTO AÑO "0" SISTEMAD EAGUA POTABLE -ALTERNATIVA U N I CA ITEM DESCRIPCION UND. MET. P.U. PARCIAL TOTAL 3,0,0 PLANTA DE FILTRO LENTO 35.298,21 3,1,0 OBRAS P REML IMINA RES 29,,00 3,1,1 TRAZO Y REPLANTEO M2 25 3,86 96,5 0 3,1,2 LIMPIEZA DE TERRENO CIWEQUIPO M2 25 8,02 200 ,5 0 3,2,0 MOVIMIENTO D E TIERRAS 4.459,26 3,2,1 EXCAVACION DE ZANJAS EN T. NORMAL M3 41 81,99 3.361,5 9 3,2,2 ELIMINACION DE MATERIAL EXCD. C/MAQ. (R= 10 KM) M3 41 24,62 1.0 0 9 ,42 3,2,3 NIVELACION INTERIOR Y APISONADO PARA LOZA MAC. M2 25 3,5 3 88,25 3,3,0 OBRAS D E CONCRETO SIMPLE 5,5,00 3,3,1 SOLADO DE 4" MEZCLA 1:10 CEMENTO-HORMIGON /CEMENTOP-I) M2 25 23 5 75 ,0 0 3,4,0 OBRAS D E CONCRETO ARMADO 5.914,61 3,4,1 CONCRETO F'C=210 KG(CM2 PRE-MEZ CLADO PARA LOSA SOBRE TERRENO M3 6,325 39 1,68 2.477 ,38 3,4,2 ENCOFRADO (INCL. HABILITACION DE MADERA) P/LOSA SOBRE TERRENO M2 7 ,5 26,17 196,28 3,4,3 ACERO ESTRUCTURAL TRABAJADO PILOSA SOBRE TERRENO KG 633 5 ,12 3.240 ,9 6 3,5.0 MUROS LATERALES 20.552,34 3,5 ,1 CONCRETO F'C=210 KG(CM2 PRE-MEZ CLADO PIMUROS REFORZADOS M3 15 39 6,23 5 .943,45 3,5 ,2 ENCOFRADO (INCL. HABILITACION DE MADERA) PIMUROS CARAVISTA M2 125 44,29 5 .5 36,25 3,5 ,3 ACERO ESTRUCTURAL TRABAJADO PIMUROS REFORZ . KG 17 72 5 ,12 9 .0 72,64 3,6.0 ACABADOS 3.500,00 3,6,1 ACABADOS GLB 1 35 0 0 3.5 0 0 ,0 0
  • 60.
    PRESUPUESTO AÑO "0" SISTEMAD E AGUA POTABLE - ALTERNATIVA U N I CA ITEM DESCRIPCION UND. MET. P.U. PARCIAL TOTAL 4,0,0 RESERVORIO 4.1.0 MOVIMIENTO D E TIERRAS 2.955,14 16.043,52 4,1,1 EXCAVACION DE ZANJAS EN T. NORMAL M3 25 ,6 81,99 2.09 8,94 4,1,2 ELIMINACION DE MATERIAL EXCD. C/MAQ . (R= 10 KM) M3 25 ,6 24,62 630 ,27 4,1,3 NIVELACION INTERIORY APISONADO PARA LOZA MAC. M2 64 3,53 225 ,92 4.2.0 OBRAS DE CONCRETO ARMADO 13.088,38 4,2,1 CONCRETO F'C=210 KG(CM2 PRE-MEZCLADO M3 12,8 39 1,68 5 .0 13,5 0 4,2,2 ENCOFRADO (INCL. HABILITACION DE MADERA) M2 64 26,17 1.674,88 4,2,3 ACERO ESTRUCTURAL TRABAJADO KG 1250 5 ,12 6.40 0 ,0 0 5,0,0 RED DE DISTRIBUCION 30.685,14 5,1,0 MOVIMIENTO D E TIERRAS 19.983,60 5 ,1,1 EXCAV.ZANJA/MAQ.) P/TU.TERRENONATURALNORMALDN5 0-80 MMH= 1.00 A1.50 M M 1260 3,81 4.80 0 ,60 5 ,1,2 REFINE Y NIVELACION ZANJA TERR. NORMALDN 5 0-80 MM PARA TODA PROF. M 1260 0 ,69 869 ,40 5 ,1,3 RELLENO COMP.ZANJA (PULSO) T-NORMAL DN 5 0-80 MM1.00 A 1.5 0 M M 1260 10 ,08 12.70 0 ,80 5 ,1,4 ELIM. DESMONTE (CARG.VOLQ) T-NORMAL DN 50-80 MM D= 10 KM P/TODA PROF. M 1260 1,28 1.612,80 5,2,0 SUMINISTRO E IN S TA LACIO N D E T U B ERIA P VC U F IS O 4422 6.91,,40 5 ,2,1 TUBERIA PVC-SP PN 7 .5 80 MMINC.ELEMENTO UNION+ 2% DESPERD. M 1260 4,16 5 .241,60 5 ,2,2 INSTALACION TUBERIA PVC-UUFNTPISO 4422 PN 50-65 + PRUEBA HIDRA M 1260 1,33 1.67 5 ,80 5,3,0 SUMINISTRO E IN S TA LACIO N D E ACCESORIOS D E PVC-U U F IS O 4422 1.114,00 5 ,3,1 ACCESORIOS (CODO,TEE,CRUZ,TAPON,DN 50 PVC U-UF) UND 25 18,9 472,50 5 ,3,2 INSTALACION DE ACCESORIOS PVC/REDAGUA POTABLE UND 25 2,88 72,00 5 ,3,3 CONCRETO F'C= 140 KG/CM2 PARA ANCLAJES DE ACCESORIOS UND 25 22,7 8 569 ,50 5,4,0 SUMINISTRO E IN S TA LACIO N D E VA LVU LAS Y ACCESORIOS PARA RED 902,64 5 ,4,1 VALVULAS DE COMPUERTA DN 50 MM PZA 6 56,28 337 ,68 5 ,4,2 VALVULAS DE COMPUERTA DN 80 MM PZA 2 142,28 284,56 5 ,4,3 INSTALACION DE VALVULAS COMPUERTA INC. REGISTRO UND 8 35 ,0 5 280 ,40
  • 61.
    PRESUPUESTO AÑO "0" SISTEMADE AGUA POTABLE - ALTERNATIVA UN ICA ITEM DESCRIPCION UND. MET. P.U. PARCIAL TOTAL 5,5,0 VARIOS 1.,6,,50 5 ,5 ,1 PRUEBA COMPACTACION SUELOS(PROCTOR MODIFICADO DENSIDAD CAMPO) UND 2 10 8,85 217 ,7 0 5 ,5 ,2 PRUEBA HIDRAULICA + DESIBNFECCION TUB. DN 50-80 MM A ZANJA TAPADA M 1260 1,23 1.549 ,80 6,0,0 CONEXIONES DOMICILIARIAS 22.140,00 22.140,00 6,1,0 CONEXIONEAS DOMICILIARIAS 15MM PVC SP C-10EN RED DN 5 0 MM UND 123 180 22.140 ,0 0 COSTOS DIRECTOS 158.489,14
  • 62.
    PRESUPUESTO AÑO "0" SISTEMAD E ALCANTARILLADO - ALTERNATIVA U N I CA ITEM DESCRIPCION UND MET P.U. PARCIAL TOTAL 1,00 TUBERIA PRINCIPAL DE ALCANTARILLADO 44.982,91 1,1,0 OBRAS PRELIMINARES 822,,1 1,1,1 TRAZOS Y REPLANTEO K M 1,3 632,85 822,7 1 1,2,0 MOVIMIENTOD ETIERRAS 16.53,,50 1,2,1 EXCAV. ZANJA (MAQ .) P/TUBERIA NORMAL DN 100-180 MM H= 1.0 1 A 1.25 M M 1350 3,9 3 5 .30 5 ,5 0 1,2,2 REFINE Y NIVELACION ZANJA TERRENO NORMAL P/TUB. DN 10 0-150 PARA TODA PROF. M 135 0 0 ,86 1.161,00 1,2,3 RELLENO COMP. ZANJA (MAQ .) T-NORMAL DN 100-150 MM H= 1.0 1 A 1.25 M 135 0 6,0 8 8.208,00 1,2,4 ELIM. DESMONTE (CARG+VOILQ ) T NORMAL D= 10 0 MM DN 10 0-180 MMPARA TODA PROF. M 135 0 1,38 1.863,00 1,3,0 S U MIN S ITROEIN STALACION D E T U B ERIAPVC U F ISO4435 24.394,50 1,3,1 TUBERIA PVC-U UF NTP ISO 4435 DN 180 INC. ANILLO + 2% DESPERD. M 1350 15 ,32 20 .682,0 0 1,3,2 INSTALACION DE TUBERIA DE PVC P/DESAGUE DN 180 INC. PRUEBA HIDRAULICA M 1350 2,75 3.7 12,5 0 1,4,0 VARIOS 3.228,20 1,4,1 PRUEBA COMPACTACION SUELOS (PROCTOR MODIFICADO DENSIDAD CAMPO) UND 2 108,85 217 ,70 1,4,2 PRUEBA HIDRAULICA TUBERIA P/DESAGUE DN 15 0 MM M 1350 2,23 3.0 10 ,50 2,00 CONSTRUCCION BUZONETAS TIPO I 15.095,40 15.095,40 2,1 BUZONETAS TIPO I T-NORMAL 1.0 1 A 1.5 0 M PROF. (ENCOF. INTERIOR EXTERIOR) UND 25 600 ,0 0 15 .0 00 ,00 2,2 PRUEBA DE CALIDAD DEL CONCRETO (PRUEBA DE COMPRENSION) UND 4 23,85 95 ,40 3,00 RAMAL CONDOMINIAL 30.750,00 30.750,00 3,1 RAMAL CONDOMINIAL DE DN 110 MMPVCSAP (INC. SUMINISTROS EINSTALAC. DE CAJACOMIIAUND 123 250 ,0 0 30 .7 50 ,00 COSTOS DIRECTOS 90.828,31
  • 63.
    UADRON°XIII PRESUPUESTO AÑO "0" SISTEMAD E TRATAMIENTO D E AGUAS RESIDUALES - ALTERNATIVA U N I CA ITEM DESCRIPCION UND MET P.U. PARCIAL TOTAL 1,00 TRATAMIENTO DE AGUAS RESIDUALES UND UND 2 2 11.302,50 2.952,0 0 28.509,00 22.605 ,00 5 .9 04,0 0 28.509,00 1,1 1,2 CONSTRUCCION DETANQUESEPTICO CONSTRUCCION DEPOZOINFILTRACION COSTOS DIRECTOS 28.509,00
  • 64.
    UADRON°XIV MONTO DE INVERSIONDEL SISTEMA DE AGUA POTABLE ALTERNATIVA U N I CA - CON PROYECTO PRECIOS COMPONENTE PRIVADOS FACTOR CORRECCION PRECIOS SOCIALES SISTEMA DE AGUA POTABLE Captación 5.234,57 0,81 4.260,94 Línea de conducción 71.227,70 0,82 58.406,71 Planta Filtro Lento 35.298,21 0,81 28.732,74 Almacenamiento 16.043,52 0,79 12.706,47 Redes de distribucion 30.685,14 0,82 25.161,81 Conexiones domiciliarias 22.140,00 0,82 18.154,80 COSTOS DIRECTOS OBRAS 180.629,14 147.423,48 Gastos Generales 9.031,46 9.031,46 Utilidad 18.062,91 18.062,91 Sub Total 207.723,51 174.517,85 IGV 39.467,47 Sub Total (A) 247.190,98 174.517,85 Capacitación Educ. Sanitaria 5.500,00 0,91 4.999,50 Mitigación Ambiental 3.612,58 0,84 3.034,57 Expediente Técnico 9.031,46 0,91 8.209,59 Supervisión 5.418,87 0,91 4.925,76 INVERSION TOTAL 270.753,89 195.687,27
  • 65.
    UADRON°XV MONTO DE INVERSIONDEL SISTEMA DE AGUA POTABLE ALTERNATIVA U N I CA - CON PROYECTO PRECIOS COMPONENTE PRIVADOS FACTOR CORRECCION PRECIOS SOCIALES SISTEMA DE ALCANTARILLADO Redes condominiales 30.750,00 0,80 24.661,50 Red principal de alcantarillado 44.982,91 0,80 36.076,29 Buzoneras 15.095,40 0,79 11.955,56 COSTOS DIRECTOS 90.828,31 72.693,35 Gastos Generales 4.541,42 3.634,67 Utilidad 9.082,83 7.269,33 Sub Total 104.452,55 83.597,35 IGV 19.845,98 Sub Total (A ) 124.298,54 83.597,35 Expediente Técnico 6.214,93 0,91 5.649,37 Supervisión 3.728,96 0,91 3.389,62 INVERSION TOTAL 134.242,42 92.636,34
  • 66.
    UADRON°XVI MONTO DE INVERSIONDEL SISTEMADE AGUA POTABLE ALTERNATIVA U N I CA - CON PROYECTO PRECIOS COMPONENTE PRIVADOS FACTOR CORRECCION PRECIOS SOCIALES SISTEMA DE TRATAMIENTO Construcción de Tanques Septicos 22.605,00 0,81 18.310,05 Construcción pozos infiltración 5.904,00 0,81 4.782,24 COSTOSDIRECTOS 28.509,00 23.092,29 GastosGenerales 1.425,45 1.154,61 Utilidad 2.850,90 2.309,23 Sub Total 32.785,35 26.556,13 IGV 6.229,22 Sub Total (A) 39.014,57 26.556,13 Expediente Técnico 1.950,73 0,91 1.773,21 Supervisión 1.170,44 0,91 1.063,93 INVERSION TOTAL 42.135,73 29.393,27
  • 67.
    UADRON°XVII COSTOS DE OPERACIÓNY MANTENIMIENTO ANUAL "CON PROYECTO" Sistema d e Agua Potable - Alternativa U n ic a (Precios Privados) ITEM COMPONENTES UND CANT. P.U. PARCIAL TOTAL S/. 1 COSTOS DE OPERACIÓN 1,1 MANO D E OBRA 5.400,00 OPERARIO HH 117,00 4,50 6.318,00 2 COSTOS DE MANTENIMIENTO 2,1 MATERIALES 480,00 TUBERIAS PVC-SP CLASE 7.5 GLB 300,00 ACCESORIOS PVC-SP CALSE 7.5 GLB 120,00 PEGAMENTO GLB 60,00 2,2 INSUMOS Q U IMI CO S 70,00 HIPOCLORITO ALCALCIO AL30% KG 20,00 3,50 70,00 2,3 HERRAMIENTAS 150,00 HERRAMIENTAS (5% M.O) GLB 1,00 150,00 TOTAL COSTO D E OPERACIÓN Y MANTENIMIENTO ANUAL S/. 6.100,00
  • 68.
    CUADRON ° XVIII COSTOSUNITARIOS DE OPERACIÓN Y MANTENIMIENTO ANUAL "CON PROYECTO" Sistema d e Agua Potable - Alternativa U n ic a IT EM R U B R O S COS T O SA P RE CIO S DE MERCADO (SI.) FACTORDE CORRECCION CO S T O S A P R E CIO S SOCIALES (SI.) 1 MANO DEOBRA 5.400,00 0,840 4.536,00 2 MATERIALES 480,00 0,840 403,20 INSUMOS 70,00 0,840 58,80 HERRAMIENTAS 150,00 0,840 126,00 COSTO TOTAL 6.100,00 5.124,00 VOLUMEN DEAGUA (M3) 11.303,32 11.303,32 Costo Unitario (S/m3) 0,54 0,45
  • 69.
    UADRON°XIX COSTOS DE OPERACIÓNY MANTENIMIENTO ANUAL "CON PROYECTO" Sistema d e Alcantarillado - Alternativa U n ic a ITEM COMPONENTES UND CANT. P.U. PARCIAL TOTAL S/. 1 COSTOS DE OPERACIÓN 1,1 MANO D E OBRA 1.836,00 OPERARIO HH 4,50 34,00 1.836,00 2 COSTOS DE MANTENIMIENTO 2,1 MATERIALES 250,00 TUBERIAS PVC DN 100 Y 160 MM GLB 1,00 150,00 TAPAS DE BUZONES UND 1,00 50,00 CEMENTO BL 2,00 25,00 50,00 EQUIPOS 550,00 EQUIPO DE DESATORO GLB 500,00 EQUIPO DE PROTECCION (BOTAS, GUANTE, MASCARILLA, E GLB 50,00 2,2 INSUMOS QUIMICOS 10,00 CAL BL 1,00 10,00 10,00 2,3 HERRAMIENTAS 45,00 HERRAMIENTAS (5% M O) GLB 1,00 45,00 TOTAL COSTO D E OPERACIÓN Y MANTENIMIENTO ANUAL S/. 2.691,00 UAD RO N°XX COSTOS DE OPERACIÓN Y MANTENIMIENTO ANUAL "CON PROYECTO" Sistema de Tratamiento - Alternativa U n ic a ITEM COMPONENTES UND CANT. P.U. PARCIAL TOTAL S/. 1 COSTOS DE OPERACIÓN 1,1 MANO D E OBRA 918,00 Operario HH 17,00 4,50 918,00 2 COSTOS DE MANTENIMIENTO 2,1 INSUMOS QUIMICOS 20,00 CAL BL 2,00 10,00 20,00 2,2 HERRAMIENTAS 45,90 HERRAMIENTAS (5% M O) GLB 1,00 45,90 TOTAL COSTO D E OPERACIÓN Y MANTENIMIENTO ANUAL S/. 983,90
  • 70.
    UADRON°XXI COSTOS UNITARIOS DEOPERACIÓN Y MANTENIMIENTO ANUAL "CON PROYECTO" Sistema d e Alcantarillado RU B ROS COSTOSAPRECIOS D E MERCADO (SI.) FACTORDE CORRECCION COSTOSAPRECIO SSOCIALES(SI.) 1.MANO DE OBRA 1.836,00 0,909 1.668,92 2.MATERIALES 305,00 0,840 256,20 COSTO TOTAL 2.141,00 1.925,12 VOLUMEN DE DESAGUE (M3) 6.696,14 6.696,14 Costo Unitario (S/m3) 0,32 0,29 CUADRO N ° XXII COSTOS UNITARIOS DE OPERACIÓN Y MANTENIMIENTO ANUAL "CON PROYECTO" Sistema d e Tratamiento d e Aguas Residuales RU B ROS COSTOSAPRECIOS DEMERCADO(SI.) FACTORDE CORRECCION COSTOSAPRECIO SSOCIALES(SI.) 1.MANO DE OBRA 918,00 0,909 834,46 2.MATERIALES 65,90 0,840 55,36 COSTO TOTAL 983,90 889,82 VOLUMEN DE DESAGUE (M3) 6.696,14 6.696,14 Costo Unitario (S/m3) 0,15 0,13
  • 71.
    FAMILIAS CONECTADAS OSTOS IN CREMENTALESBENEFICIOS BRUTOS TotalAntiguas Nuevas Antiguas Nuev as Total O & M Total CostosInversiones P OB LACIO N TOTAL OBERTURA FLUJO NETO A PRECIOS FACTOR DESCUENTO VALOR ACTUAL DEL FLUJO NETO AÑOS U AD RO N° XXIII EVALUACION SOCIAL DEL SISTEMA DE AGUA POTABLE Alternativa U n ica 0 516 32,5% 40 0 40 195.687,27 195.687,27 - 195.687,27 1,000 - 195.687,27 1 528 62,7% 40 39 79 1.490,40 29.399,76 30.890,16 7.020,00 5.393,63 12.413,63 18.476,53 0,901 16.645,53 2 540 66,7% 40 46 86 1.490,40 34.676,64 36.167,04 1.260,00 5.884,39 7.144,39 29.022,65 0,812 23.555,43 3 552 71,0% 40 53 93 1.490,40 39.953,52 41.443,92 1.260,00 6.375,16 7.635,16 33.808,76 0,731 24.720,68 4 565 71,0% 40 61 101 1.490,40 45.984,24 47.474,64 1.440,00 6.515,37 7.955,37 39.519,27 0,659 26.032,56 5 578 74,0% 40 68 108 1.490,40 51.261,12 52.751,52 1.260,00 7.102,78 8.362,78 44.388,74 0,593 26.342,56 6 591 74,0% 40 71 111 1.490,40 53.522,64 55.013,04 540,00 7.244,89 7.784,89 47.228,15 0,535 25.250,10 7 605 78,0% 40 74 114 1.490,40 55.784,16 57.274,56 540,00 7.813,34 8.353,34 48.921,22 0,482 23.563,32 8 619 78,0% 40 82 122 1.490,40 61.814,88 63.305,28 1.440,00 8.026,51 9.466,51 53.838,77 0,434 23.362,07 9 633 82,0% 40 85 125 1.490,40 64.076,40 65.566,80 540,00 8.786,72 9.326,72 56.240,08 0,391 21.985,64 10 648 82,0% 40 100 140 1.490,40 75.384,00 76.874,40 2.700,00 8.930,78 11.630,78 65.243,62 0,352 22.977,79 11 663 84,0% 40 105 145 1.490,40 79.153,20 80.643,60 900,00 9.434,99 10.334,99 70.308,61 0,317 22.307,75 12 678 84,0% 40 110 150 1.490,40 82.922,40 84.412,80 900,00 9.651,08 10.551,08 73.861,72 0,286 21.112,69 13 694 88,0% 40 115 155 1.490,40 86.691,60 88.182,00 900,00 10.444,41 11.344,41 76.837,59 0,258 19.786,77 14 710 88,0% 40 121 161 1.490,40 91.214,64 92.705,04 900,00 10.736,53 11.636,53 81.068,51 0,232 18.807,47 15 726 92,0% 40 124 164 1.490,40 93.476,16 94.966,56 1.080,00 10.977,18 12.057,18 82.909,38 0,209 17.328,42 16 743 92,0% 40 128 168 1.490,40 96.491,52 97.981,92 540,00 11.273,42 11.813,42 86.168,50 0,188 16.224,86 17 760 94,0% 40 135 175 1.490,40 101.768,40 103.258,80 720,00 12.624,89 13.344,89 89.913,91 0,170 15.252,33 18 777 94,0% 40 140 180 1.490,40 105.537,60 107.028,00 1.260,00 12.925,36 14.185,36 92.842,64 0,153 14.188,41 19 795 96,0% 40 145 185 1.490,40 109.306,80 110.797,20 900,00 13.526,29 14.426,29 96.370,91 0,138 13.268,12 20 813 96,0% 40 150 190 1.490,40 113.076,00 114.566,40 900,00 13.826,76 14.726,76 99.839,64 0,124 12.383,50 VAN SOCIAL 209.408,74 TIR SOCIAL 21%
  • 72.
    CUADRO N °XXIV EVALUACION COSTO EFECTIVIDAD DEL COMPONENTE ALCANTARILLADO Precios Sociales Año Población Total Cobertura (%) Población Servida c/conexción Viviendas Servidas c/conexión Nuevas Conexiones Costo Unitario x Cnx. Inversion Inicial Año "0" Inversiones Futuras (S/.) Costos de O & M Incrementales Flujo de Costos S/. 0 516 0,0% 0 0 92.636,34 92.636,34 1 528 62,7% 331 79 79 250 15.639,00 2.734,34 18.373,34 2 540 66,7% 360 86 7 250 802,00 2.882,00 3.684,00 3 552 71,0% 392 93 6 250 1.804,50 3.214,23 5.018,73 4 565 74,0% 418 100 7 250 401,00 3.288,06 3.689,06 5 578 78,0% 451 107 7 250 1.203,00 3.509,55 4.712,55 6 591 78,0% 461 110 3 250 401,00 3.583,38 3.984,38 7 605 78,0% 472 112 2 250 1.804,50 3.915,61 5.720,11 8 619 80,0% 495 118 6 250 401,00 3.989,44 4.390,44 9 633 80,0% 506 120 2 250 1.604,00 4.284,76 5.888,76 10 648 80,0% 518 123 3 250 601,50 4.395,50 4.997,00 11 663 85,0% 564 134 11 250 1.403,50 4.653,90 6.057,40 12 678 85,0% 576 137 3 250 401,00 4.727,73 5.128,73 13 694 85,0% 590 140 13 250 2.005,00 5.096,88 7.101,88 14 710 90,0% 639 152 12 250 601,50 5.207,62 5.809,12 15 726 90,0% 653 155 3 250 2.005,00 5.251,18 7.256,18 16 743 90,0% 669 159 4 250 802,00 5.398,84 6.200,84 17 760 94,0% 714 170 11 250 1.403,50 5.982,83 7.386,33 18 777 94,0% 730 174 4 250 802,00 6.130,49 6.932,49 19 795 96,0% 763 182 8 250 1.604,00 6.425,80 8.029,80 20 813 96,0% 780 186 4 250 802,00 6.573,47 7.375,47 VAC (11%) S/. 145.509,06 Poblacion Promedio 671 ICE (S/. Hab.) 217,02
  • 73.
    CUADRO N °XXV EVALUACION COSTO EFECTIVIDAD DEL COMPONENTE TRATAMIENTO Precios Sociales Año Población Total Cobertura (%) Población Servida c/conexción Viviendas Servidas c/conexión Inversion Inicial Año "0" Costos de O & M Incrementales Flujo de Costos S/. 0 516 0,0% 0 0 29.393,27 29.393,27 1 528 62,7% 331 79 889,82 889,82 2 540 66,7% 360 86 915,14 915,14 3 552 71,0% 392 93 1.015,58 1.015,58 4 565 74,0% 418 100 1.037,90 1.037,90 5 578 78,0% 451 107 1.104,86 1.104,86 6 591 78,0% 461 110 1.127,18 1.127,18 7 605 78,0% 472 112 1.227,63 1.227,63 8 619 80,0% 495 118 1.249,95 1.249,95 9 633 80,0% 506 120 1.339,23 1.339,23 10 648 80,0% 518 123 1.372,71 1.372,71 11 663 85,0% 564 134 1.450,83 1.450,83 12 678 85,0% 576 137 1.473,15 1.473,15 13 694 85,0% 590 140 1.584,75 1.584,75 14 710 90,0% 639 152 1.618,23 1.618,23 15 726 90,0% 653 155 1.631,40 1.631,40 16 743 90,0% 669 159 1.676,04 1.676,04 17 760 94,0% 714 170 1.852,60 1.852,60 18 777 94,0% 730 174 1.897,24 1.897,24 19 795 96,0% 763 182 1.986,52 1.986,52 20 813 96,0% 780 186 2.031,16 2.031,16 VAC (11%) S/. 39.214,05 PoblacionPromedio 671 ICE (S/. Hab.) 58,48
  • 74.
    PROYECCION DE COSTOSDE OPERACIÓN Y MANTENIMIENTO "CON PROYECTO" Sistema d e Agua Potable - Alternativa U n ica Añ os Volumenes deAgua Potable (m3/año) Costos Unitarios d e O & M (SI.m3) Costos d e O & M "con proye cto" (SI.) Costos d e O & M "s in proye cto" (SI.) CostosdeO&M Incrementales Precios Mercado Precios Sociales Precios Mercado Precios Sociales Precio Mercado Precios Sociales Precio Mercado Precios Sociales 1 11.303 0,54 0,49 6.103,79 5.538,63 175,00 145,00 5.928,79 5.393,63 2 12.305 0,54 0,49 6.644,64 6.029,39 175,00 145,00 6.469,64 5.884,39 3 13.306 0,54 0,49 7.185,48 6.520,16 175,00 145,00 7.010,48 6.375,16 4 13.593 0,54 0,49 7.340,00 6.660,37 175,00 145,00 7.165,00 6.515,37 5 14.791 0,54 0,49 7.987,35 7.247,78 175,00 145,00 7.812,35 7.102,78 6 15.081 0,54 0,49 8.143,96 7.389,89 175,00 145,00 7.968,96 7.244,89 7 16.242 0,54 0,49 8.770,42 7.958,34 175,00 145,00 8.595,42 7.813,34 8 16.677 0,54 0,49 9.005,34 8.171,51 175,00 145,00 8.830,34 8.026,51 9 18.228 0,54 0,49 9.843,12 8.931,72 175,00 145,00 9.668,12 8.786,72 10 18.522 0,54 0,49 10.001,88 9.075,78 175,00 145,00 9.826,88 8.930,78 11 19.551 0,54 0,49 10.557,54 9.579,99 175,00 145,00 10.382,54 9.434,99 12 19.992 0,54 0,49 10.795,68 9.796,08 175,00 145,00 10.620,68 9.651,08 13 21.611 0,54 0,49 11.669,96 10.589,41 175,00 145,00 11.494,96 10.444,41 14 22.207 0,54 0,49 11.991,89 10.881,53 175,00 145,00 11.816,89 10.736,53 15 22.698 0,54 0,49 12.257,10 11.122,18 175,00 145,00 12.082,10 10.977,18 16 23.303 0,54 0,49 12.583,57 11.418,42 175,00 145,00 12.408,57 11.273,42 17 26.061 0,54 0,49 14.072,94 12.769,89 175,00 145,00 13.897,94 12.624,89 18 26.674 0,54 0,49 14.404,07 13.070,36 175,00 145,00 14.229,07 12.925,36 19 27.901 0,54 0,49 15.066,32 13.671,29 175,00 145,00 14.891,32 13.526,29 20 28.514 0,54 0,49 15.397,45 13.971,76 175,00 145,00 15.222,45 13.826,76
  • 75.
    PROYECCION DE COSTOSDE OPERACIÓN Y MANTENIMIENTO "CON PROYECTO" Sistema d e Alcantarillado - Alternativa U n ica Años Volum e n es deDesag ue(m3) Costos Unitarios d e O & M (SI.m3) Costos O & M "con proye cto" (SI.) Costos "s in proye cto" Si. Cos tos Incrementales Precios Mercado Precios Sociales Precios Mercado Precios Sociales Precio Mercado Precios Sociales Precio Mercado Precios Sociales 1 6.696 0,47 0,43 3.147,19 2.879,34 175,00 145,00 2.972,19 2.734,34 2 7.040 0,47 0,43 3.308,58 3.027,00 175,00 145,00 3.133,58 2.882,00 3 7.812 0,47 0,43 3.671,72 3.359,23 175,00 145,00 3.496,72 3.214,23 4 7.984 0,47 0,43 3.752,41 3.433,06 175,00 145,00 3.577,41 3.288,06 5 8.499 0,47 0,43 3.994,51 3.654,55 175,00 145,00 3.819,51 3.509,55 6 8.671 0,47 0,43 4.075,21 3.728,38 175,00 145,00 3.900,21 3.583,38 7 9.443 0,47 0,43 4.438,34 4.060,61 175,00 145,00 4.263,34 3.915,61 8 9.615 0,47 0,43 4.519,04 4.134,44 175,00 145,00 4.344,04 3.989,44 9 10.302 0,47 0,43 4.841,83 4.429,76 175,00 145,00 4.666,83 4.284,76 10 10.559 0,47 0,43 4.962,87 4.540,50 175,00 145,00 4.787,87 4.395,50 11 11.160 0,47 0,43 5.245,31 4.798,90 175,00 145,00 5.070,31 4.653,90 12 11.332 0,47 0,43 5.326,01 4.872,73 175,00 145,00 5.151,01 4.727,73 13 12.190 0,47 0,43 5.729,50 5.241,88 175,00 145,00 5.554,50 5.096,88 14 12.448 0,47 0,43 5.850,54 5.352,62 175,00 145,00 5.675,54 5.207,62 15 12.549 0,47 0,43 5.898,15 5.396,18 175,00 145,00 5.723,15 5.251,18 16 12.893 0,47 0,43 6.059,55 5.543,84 175,00 145,00 5.884,55 5.398,84 17 14.251 0,47 0,43 6.697,86 6.127,83 175,00 145,00 6.522,86 5.982,83 18 14.594 0,47 0,43 6.859,26 6.275,49 175,00 145,00 6.684,26 6.130,49 19 15.281 0,47 0,43 7.182,04 6.570,80 175,00 145,00 7.007,04 6.425,80 20 15.624 0,47 0,43 7.343,44 6.718,47 175,00 145,00 7.168,44 6.573,47
  • 76.
    PROYECCION DE COSTOSDE OPERACIÓN Y MANTENIMIENTO "CON PROYECTO" Sistema d e Tratamiento - Alternativa U n ic a Años Volum e n es d e D es a g ue s m 3 Costos Unitarios d e O & M (SI.m3) Costos d e O & M "con proye cto" (SI.) Costos d e O & M "s in proye cto" Si. Cos tos d e O & M Incrementales Precios Mercado Precios Sociales Precios Mercado Precios Sociales Precio Mercado Precios Sociales Precio Mercado Precios Sociales 1 6.696 0,15 0,13 983,90 889,82 - - 983,90 889,82 2 7.040 0,15 0,13 1.055,93 915,14 - - 1.055,93 915,14 3 7.812 0,15 0,13 1.171,83 1.015,58 - - 1.171,83 1.015,58 4 7.984 0,15 0,13 1.197,58 1.037,90 - - 1.197,58 1.037,90 5 8.499 0,15 0,13 1.274,84 1.104,86 - - 1.274,84 1.104,86 6 8.671 0,15 0,13 1.300,60 1.127,18 - - 1.300,60 1.127,18 7 9.443 0,15 0,13 1.416,49 1.227,63 - - 1.416,49 1.227,63 8 9.615 0,15 0,13 1.442,25 1.249,95 - - 1.442,25 1.249,95 9 10.302 0,15 0,13 1.545,26 1.339,23 - - 1.545,26 1.339,23 10 10.559 0,15 0,13 1.583,90 1.372,71 - - 1.583,90 1.372,71 11 11.160 0,15 0,13 1.674,04 1.450,83 - - 1.674,04 1.450,83 12 11.332 0,15 0,13 1.699,79 1.473,15 - - 1.699,79 1.473,15 13 12.190 0,15 0,13 1.828,56 1.584,75 - - 1.828,56 1.584,75 14 12.448 0,15 0,13 1.867,19 1.618,23 - - 1.867,19 1.618,23 15 12.549 0,15 0,13 1.882,39 1.631,40 - - 1.882,39 1.631,40 16 12.893 0,15 0,13 1.933,90 1.676,04 - - 1.933,90 1.676,04 17 14.251 0,15 0,13 2.137,62 1.852,60 - - 2.137,62 1.852,60 18 14.594 0,15 0,13 2.189,12 1.897,24 - - 2.189,12 1.897,24 19 15.281 0,15 0,13 2.292,14 1.986,52 - - 2.292,14 1.986,52 20 15.624 0,15 0,13 2.343,65 2.031,16 - - 2.343,65 2.031,16
  • 77.
    Inversión Futura -Sistema de Alcantarillado Precios Sociales Año Nuevas Conexiones Costo Unitario x Cnx. Costo Total P re c ios Privados F a ctor d e Conversión P re c ios Sociales 1 78 250 19.500,000,802 15.639,00 2 4 250 1.000,000,802 802,00 3 9 250 2.250,000,802 1.804,50 4 2 250 500,00 0,802 401,00 5 6 250 1.500,000,802 1.203,00 6 2 250 500,00 0,802 401,00 7 9 250 2.250,000,802 1.804,50 8 2 250 500,00 0,802 401,00 9 8 250 2.000,000,802 1.604,00 10 3 250 750,00 0,802 601,50 11 7 250 1.750,000,802 1.403,50 12 2 250 500,00 0,802 401,00 13 10 250 2.500,000,802 2.005,00 14 3 250 750,00 0,802 601,50 15 10 250 2.500,000,802 2.005,00 16 4 250 1.000,000,802 802,00 17 7 250 1.750,000,802 1.403,50 18 4 250 1.000,000,802 802,00 19 8 250 2.000,000,802 1.604,00 20 4 250 1.000,000,802 802,00
  • 78.
    -60% -55% -50%-45% -40% -35% -30% -25% -20% -15% -10% -5% 0% Sensibilidada variaciónde beneficios % de reducciónde beneficios 250.000 200.000 50.000 0 -50.000 -100.000 150.000 100.000 VANSOCIAL CUADRO N ° XXVI ANALISIS DE SENSIBILIDAD EN SISTEMA DE AGUA POTABLE %Variación beneficios VANS 0% 223.572 -5% 199.431 -10% 175.291 -15% 151.151 -20% 127.010 -25% 102.870 -30% 78.730 -35% 54.343 -55% -41.972
  • 79.
    0% 10% 20%30% 40% 50% 60% ,0% 80% 90% 100 % Sensibilidad a variación de Costo de Inversión % de incremento de costo de inversión 110 % 120 % 130 % 140 % 250.000 200.000 50.000 0 -50.000 150.000 100.000 VANSOCIAL CUADRO N°XXVII ANALISIS DE SENSIBILIDAD EN SISTEMA DE AGUA POTABLE % Variación Costos Inversión VANS 0% 223.572 10% 204.003 20% 184.434 30% 164.865 40% 145.297 50% 125.728 60% 106.159 114% 1 130% -30.822
  • 80.
    C/E(S/./poblador) 450 430 410 390 370 350 330 310 290 270 250 0 % 10 % 2 0 % 3 0 % 4 0 % 5 0 % 6 0 % 7 0 % 8 0 % Sensibilidad a variación de Costos de Inversión 0% 10% 20% % VariaciónCostosde Inversión 30% 40%45%50% 60% 70% 80% SENSIBILIDAD EN EL SISTEMA DE SANEAMIENTO CUADRO N ° XXVIII %Variación Costos de Inversión C/E (S/./poblador) Línea de corte (S/. / poblador) 0% 254 327 10% 274 20% 294 30% 314 40% 334 45% 344 50% 354 60% 374 70% 394 80% 414 C/E (S/./poblador) Línea de corte (S/./ poblador)
  • 81.
    270 2,3 10 332 70 18,60 1 18,60 40 1 31,88 1,5 0,3 21,25 1/3 2,66 7,99 2,66 DIMENSIONAMIENTO DE SISTEMASDE TRATAMIENTO DE AGUAS RESIDUALES DIMENSIONAMIENTO DE TANQUES SEPTICOS NOMBRE DEL PROYECTO: Mejoramiento y Ampliación del Sistema de Agua Potable e Instalación del Sistema del Alcantarillado y Tanques Sépticos en el Centro Poblado de San Miguel - Soritor. 1. PARAMETROS DE DISEÑO POBLACION ACTUAL TASA DE CRECIMIENTO (%) PERIODO DE DISEÑO (AÑOS) POBLACION FUTURA DOTACION (LT/HAB/DIA) CAUDAL DE AGUAS RESIDUALES (M3/Dia) Q = 0.80 * Pob.* Dot./1,000 (*) SI EL CAUDAL ES <20M3 USAR TANQUE SEPTICO 2. DIMENSIONAMIENTO DEL TANQUE SEPTICO PERIODO DE RETENCION (DIAS) VOLUMEN DE SEDIMENTACION (m3) V1 = Q (m3/d) * PR (d) TASA DE ACUMULACION DE LODOS (L/H/AÑO) PERIODO DE LIMPIEZA (AÑOS) VOLUMEN DE ACUMULACION DE LODOS V2 =Pob * TAL *PL/1000 13,284 Mín. 3.0m3 VOLUMEN TOTAL V1 + V2 Tendra 02 camaras. la primera los2/3 del area total y la segunda 1/3. ALTURA DEL TANQUE SEPTICO (HASTAESPEJO DE AGUA) BORDE LIBRE TOTAL AREA SUPERFICIAL RELACION ANCHO / LARGO ENTONCES EL ANCHO SERA ENTONCES EL LARGO SERA 5,32 2,66 5,32 0,3
  • 82.
  • 83.
    3 0 440,47 1,00 1,00 140,2 3.- DIMENSIONAMIENTODEL SISTEMA DE INFILTRACION RESULTADO DEL TEST DE PERCOLACION (MIN.) PARA POZODE PERCOLACION AREA REQUERIDA SEGUN TABLAS (M2) DIAMETRO DEL POZO DE PERCOLACION ( MTS ). PROFUNDIDAD: H = AREA REQ./PI*DIAM NUMERO DE POZOS 685,17 0,40 1712,94 30,00 58,00 33,21 PARA ZANJAS DEINFILTRACION AREA REQUERIDA SEGUN TABLA ADJUNTA ANCHO DE LA ZANJA DE ABSORCION (m) LONGUITUD TOTAL DE ZANJA L = AREA REQ./ ANCHO DE ZANJA LONGUITUD DE CADA ZANJA NUMERO TOTAL DE ZANJAS 3.- DIMENSIONAMIENTO DE LOS LECHOS DE SECADO AREA = POBLACIÓN DE DISEÑO * 0.10 5,80m2 5,80m2
  • 84.
    246 2,3 10 303 70 16,94 1 16,94 50 1 15,129 32,07 1,5 0,3 21,38 1/3 2,67 8,01 2,67 2,67 DIMENSIONAMIENTO DE SISTEMASDE TRATAMIENTO DE AGUAS RESIDUALES DIMENSIONAMIENTO DE TANQUES SEPTICOS NOMBRE DEL PROYECTO Mejoramiento y Ampliación del Sistema de Agua Potable e Instalación del Sistema del Alcantarillado y Pozos Sépticos en el Centro Poblado de San Miguel - Soritor. 1. PARAMETROS DE DISEÑO POBLACION ACTUAL TASA DE CRECIMIENTO (%) PERIODO DE DISEÑO (AÑOS) POBLACION FUTURA DOTACION (LT/HAB/DIA) CAUDAL DE AGUAS RESIDUALES (M3/Dia) Q = 0.80 * Pob.* Dot./1,000 (*) SI EL CAUDAL ES <20M3 USAR TANQUE SEPTICO 2. DIMENSIONAMIENTO DEL TANQUE SEPTICO PERIODO DE RETENCION (DIAS) VOLUMEN DE SEDIMENTACION (m3) V1 = Q (m3/d)* PR (d) TASA DE ACUMULACION DE LODOS (L/H/AÑO) PERIODO DE LIMPIEZA (AÑOS) VOLUMEN DE ACUMULACION DE LODOS V2 = Pob * TAL * PL/1000 VOLUMEN TOTAL V1 + V2 Tendra 02 camaras. la primera los2/3 del area total y la segunda1/3. ALTURA DEL TANQUE SEPTICO (HASTAESPEJO DE AGUA) BORDE LIBRE TOTAL AREA SUPERFICIAL RELACION ANCHO / LARGO ENTONCES EL ANCHO SERA ENTONCES EL LARGO SERA 5,34 2,67 5,34 0,3 1,5
  • 85.
    3 0 401,32 1,00 1,00 127,7 624,27 0,40 1560,68 30,00 53,00 30,258 3.- DIMENSIONAMIENTODEL SISTEMA DE INFILTRACION RESULTADO DEL TEST DE PERCOLACION (MIN.) PARA POZO DE PERCOLACION AREA REQUERIDA SEGUN TABLAS (M2) DIAMETRO DEL POZO DE PERCOLACION ( MTS ). NUMERO DE POZOS PROFUNDIDAD: H = AREA REQ./PI*DIAM PARA ZANJAS DE INFILTRACION AREA REQUERIDA SEGUN TABLA ADJUNTA ANCHO DE LA ZANJA DE ABSORCION (m) LONGUITUD TOTAL DE ZANJA L = AREA REQ./ ANCHO DE ZANJA LONGUITUD DE CADA ZANJA NUMERO TOTAL DE ZANJAS 3.- DIMENSIONAMIENTO DE LOS LECHOS DE SECADO AREA = POBLACIÓN DE DISEÑO * 0.10 5,60 m2 5,60 m2