EstudioaNivel dePerfil delProyecto: “Mejoramiento y Ampliación
del servicio de Agua Potable, Alcantarillado y Tratamiento de
aguas residuales en la Localidad de Huamantanga – Distrito de
Huamantanga – Provincia de Canta – Región lima Provincias”.
1
Estudio a Nivelde Perfil delProyecto: “MEJORAMIENTO Y AMPLIACION DEL
SISTEMA DE AGUA POTABLE, ALCANTARILLADO Y TRATAMIENTO DE AGUAS
RESIDUALES EN LA LOCALIDAD DE HUAMANTANGA – DISTRITO DE
HUAMANTANGA - PROVINCIA DE CANTA – REGION LIMA PROVINCIAS”
EstudioaNivel dePerfil delProyecto: “Mejoramiento y Ampliación
del servicio de Agua Potable, Alcantarillado y Tratamiento de
aguas residuales en la Localidad de Huamantanga – Distrito de
Huamantanga – Provincia de Canta – Región lima Provincias”.
2
CONTENIDO
CAPÍTULO I: RESUMEN EJECUTIVO ..........................................................................5
A. NOMBRE DEL PROYECTO ...............................................................................................................5
B. OBJETIVO DEL PROYECTO.............................................................................................................5
C. BALANCE OFERTA Y DEMANDA DE LOS BIENES O SERVICIOS DEL PIP................................6
D. DESCRIPCIÓN TÉCNICA DEL PIP....................................................................................................6
E. COSTOS DEL PIP...............................................................................................................................8
F. BENEFICIOS DEL PIP........................................................................................................................8
G. RESULTADOS DE LA EVALUACIÓN SOCIAL ................................................................................9
H. SOSTENIBILIDAD DEL PIP .............................................................................................................10
I. IMPACTO AMBIENTAL....................................................................................................................10
J. ORGANIZACIÓN Y GESTIÓN..........................................................................................................10
K. PLAN DE IMPLEMENTACIÓN.........................................................................................................10
L. CONCLUSIONES Y RECOMENDACIONES....................................................................................11
M. MARCO LÓGICO..............................................................................................................................13
CAPÍTULO II: ASPECTOS GENERALES......................................................................15
2.1 NOMBRE DEL PROYECTO .............................................................................................................15
2.2 LOCALIZACIÓN DEL PIP ................................................................................................................15
2.3 UNIDAD FORMULADORA Y EJECUTORA ....................................................................................16
2.4 PARTICIPACIÓN DE LAS ENTIDADES INVOLUCRADAS Y POBLACIÓN BENEFICIARIA.......16
2.4.1 Población de la comunidad campesina de Perca ........................................................................16
2.4.2 Entidades involucradas ..................................................................................................................17
2.4.3 Matriz de Involucrados....................................................................................................................21
2.5 MARCO DE REFERENCIA...............................................................................................................24
2.5.1 Antecedentes del Proyecto ............................................................................................................24
2.5.2 Lineamientos de Política ................................................................................................................27
2.5.3 Aspectos Legales ............................................................................................................................29
CAPÍTULO III: IDENTIFICACIÓN DEL PIP....................................................................31
3.1 DIAGNÓSTICO DE LA SITUACIÓN ACTUAL.................................................................................31
3.1.1 Diagnóstico del área de influencia y área de estudio..................................................................31
3.1.2 Diagnóstico de los servicios..........................................................................................................66
3.1.3 Diagnóstico de los involucrados en el PIP ...................................................................................72
3.1.4 Intentos anteriores de solución .....................................................................................................77
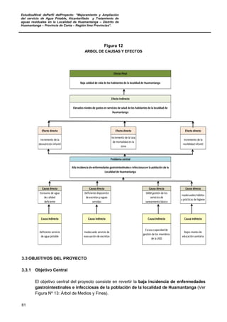
3.2 DEFINICIÓN DEL PROBLEMA Y SUS CAUSAS............................................................................78
3.2.1 Problema Central.............................................................................................................................78
3.2.2 Causas Indirectas............................................................................................................................78
3.2.3 Causas directas ...............................................................................................................................79
3.2.4 Efectos directos...............................................................................................................................79
3.2.5 Efectos indirectos............................................................................................................................80
3.2.6 Efecto final .......................................................................................................................................80
3.3 OBJETIVOS DEL PROYECTO.........................................................................................................81
3.3.1 Objetivo Central...............................................................................................................................81
3.3.2 Objetivo final....................................................................................................................................82
3.3.3 Medios de Primer Nivel ...................................................................................................................82
EstudioaNivel dePerfil delProyecto: “Mejoramiento y Ampliación
del servicio de Agua Potable, Alcantarillado y Tratamiento de
aguas residuales en la Localidad de Huamantanga – Distrito de
Huamantanga – Provincia de Canta – Región lima Provincias”.
3
3.3.4 Clasificación de medios fundamentales como imprescindibles................................................82
3.3.5 Relación de medios fundamentales ..............................................................................................82
3.3.6 Planteamiento de acciones ............................................................................................................83
3.4 ALTERNATIVAS DE SOLUCIÓN.....................................................................................................87
3.4.1 Alternativa para el sistema de agua potable ................................................................................87
3.4.2 Alternativa para el sistema de disposición sanitaria de excretas..............................................87
3.4.3 Sistema de gestión y administración de los servicios de agua potable y saneamiento .........87
3.4.4 Programa de educación sanitaria y ambiental .............................................................................88
CAPÍTULO IV: FORMULACIÓN ....................................................................................89
4.1 HORIZONTE DE EVALUACIÓN DEL PROYECTO.........................................................................89
4.2 ANÁLISIS DE LA DEMANDA...........................................................................................................89
4.2.1 Identificación Servicios de Saneamiento......................................................................................89
4.2.2 Definición del ámbito de influencia del PIP y la población demandante, potencial y efectiva
90
4.2.3 Determinación de la Demanda Proyectada de Agua Potable .....................................................93
4.2.4 Cálculo y Proyección de los servicios demandados...................................................................95
4.2.5 Demanda para el servicio de Evacuación sanitaria de excretas................................................99
4.3 ANÁLISIS DE LA OFERTA ............................................................................................................100
4.3.1 Oferta de la fuente y del sistema de agua potable sin proyecto ..............................................100
4.3.2 Oferta del sistema disposición sanitaria de excretas sin proyecto .........................................100
4.3.3 Optimización de la oferta existente .................................................... ¡Error! Marcador no definido.
4.4 BALANCE OFERTA DEMANDA....................................................................................................100
4.4.1 Balance Oferta Demanda del Sistema de Agua Potable ...........................................................101
4.4.2 Balance Oferta Demanda del Sistema de disposición sanitaria de excretas..........................103
4.5 ANÁLISIS TÉCNICO DE LAS ALTERNATIVAS DE SOLUCIÓN .................................................103
4.5.1 Componente 01: Sistema de Abastecimiento de agua potable................................................104
4.5.2 Componente 02: Disposición Sanitaria de Excretas ........................ ¡Error! Marcador no definido.
4.5.3 Componente 03: Gestión de los Servicios .................................................................................105
4.5.4 Componente 04: Educación Sanitaria y Ambiental ...................................................................106
4.6 COSTOS A PRECIOS DE MERCADO...........................................................................................107
4.6.1 Costos en la Situación Sin proyecto a precios de mercado.....................................................108
4.6.2 Costos en la Situación Con proyecto a precios de mercado ...................................................108
4.6.3 Flujo de Costos Incrementales a precios de mercado ..................... ¡Error! Marcador no definido.
CAPÍTULO V. EVALUACIÓN.......................................................................................119
5.1 EVALUACIÓN SOCIAL ..................................................................................................................119
5.1.1 Beneficios sociales .......................................................................................................................119
5.1.2 Costos Sociales.............................................................................................................................124
5.1.3 Indicadores de Rentabilidad Social.............................................................................................133
5.2 ANÁLISIS DE SENSIBILIDAD .......................................................................................................136
5.2.1 Análisis de sensibilidad del sistema de agua potable...............................................................136
5.2.2 Análisis de sensibilidad del sistema de evacuación sanitaria de excretas ............................138
5.3 ANÁLISIS DE SOSTENIBILIDAD ..................................................................................................138
5.3.1 Los Arreglos institucionales ........................................................................................................138
5.3.2 La capacidad de gestión y organización de la entidad ejecutora de operación y
mantenimiento del proyecto.....................................................................................................................138
5.3.3 Financiamiento de los costos de inversión y de los costos de operación y mantenimiento
del proyecto ...............................................................................................................................................139
5.3.4 Cuota de pago promedio de operación y mantenimiento.........................................................139
5.3.5 Capacidad de pago........................................................................................................................141
EstudioaNivel dePerfil delProyecto: “Mejoramiento y Ampliación
del servicio de Agua Potable, Alcantarillado y Tratamiento de
aguas residuales en la Localidad de Huamantanga – Distrito de
Huamantanga – Provincia de Canta – Región lima Provincias”.
4
5.3.6 Estimación de la capacidad de pago...........................................................................................141
5.3.7 Cuota promedio de operación y mantenimiento comparado con la capacidad de pago de los
usuarios......................................................................................................................................................141
5.3.8 Impacto social en la población con la nueva cuota que considera el proyecto.....................142
5.3.9 Participación de los beneficiarios ...............................................................................................142
5.4 IMPACTO AMBIENTAL..................................................................................................................142
5.5 SELECCIÓN DE ALTERNATIVAS.................................................................................................151
5.5.1 Sistema de agua potable ..............................................................................................................151
5.5.2 Sistema de saneamiento...............................................................................................................151
5.6 PLAN DE IMPLEMENTACIÓN.......................................................................................................152
5.7 ORGANIZACIÓN Y GESTIÓN........................................................................................................152
5.8 FINANCIAMIENTO DE LA INVERSIÓN.........................................................................................153
5.9 MATRIZ DEL MARCO LÓGICO PARA LA ALTERNATIVA SELECCIONADA ...........................154
5.10 LINEA DE BASE PARA LA EVALUACIÓNDE IMPACTO............................................................156
CAPÍTULO VI: CONCLUSIONES Y RECOMENDACIONES.......................................157
6.1 CONCLUSIONES............................................................................................................................157
6.2 RECOMENDACIONES ...................................................................................................................157
EstudioaNivel dePerfil delProyecto: “Mejoramiento y Ampliación
del servicio de Agua Potable, Alcantarillado y Tratamiento de
aguas residuales en la Localidad de Huamantanga – Distrito de
Huamantanga – Provincia de Canta – Región lima Provincias”.
5
CAPÍTULO I: RESUMEN EJECUTIVO
A. NOMBRE DEL PROYECTO
Estudio a Nivelde Perfil delProyecto: “Mejoramiento Y Ampliación Del Sistema de Agua
Potable, Alcantarillado y Tratamiento de Aguas Residuales en La Localidad de
Huamantanga – Distrito de Huamantanga- Provincia de Canta – Región Lima
Provincias”
A.1 Unidad Formuladora
Sector Gobiernos Locales
Pliego Municipalidad Distrital de Vegueta
Unidad Formuladora (UF) Oficina Liquidadora de Obras
Responsable de la UF David Ovar Mejía Tarazona
Localidad Vegueta
Dirección Vegueta
Teléfono
Correo alpamayocg@yahoo.es
Responsable de elaborar el Perfil Carlos Alberto quiñones Eusebio
A.2 Unidad Ejecutora
Sector Gobiernos locales
Pliego Municipalidad Distrital de Huamantanga
Unidad Ejecutora (UE)
Responsable de la UF Ing Luis delgado Rufino Villar
Teléfono
Correo
Dirección Plaza de armas S/n Huamantanga
Localidad Huamantanga
B. OBJETIVO DEL PROYECTO
El objetivo central del proyecto está orientado a disminuir la alta incidencia de
enfermedades gastrointestinales e infecciosas en la población de la Localidad de
Huamantanga.
EstudioaNivel dePerfil delProyecto: “Mejoramiento y Ampliación
del servicio de Agua Potable, Alcantarillado y Tratamiento de
aguas residuales en la Localidad de Huamantanga – Distrito de
Huamantanga – Provincia de Canta – Región lima Provincias”.
6
C. BALANCE OFERTA Y DEMANDA DE LOS BIENES O SERVICIOS DEL PIP
C.1 Sistema de Agua Potable – Alternativa Única
Captación
La oferta en la situación actual es de 1.57 lps, en tanto en la Situación con proyecto es
de 2.50 lps, la demanda de agua potable para el año 1 es de 1.97 lps y se incrementa
hasta 2.37 lps en el año 20. Podemos ver que la demanda y la oferta se ponen en
equilibrio el año 20.
Almacenamiento
El proyecto contempla la construcción de 01 Reservorio de Almacenamiento,de
concreto simplemente apoyadode 25 m3
de agua de forma circular, además del
mejoramiento del reservorio existente de 20 m3 de capacidad, con el cual se llega a
una oferta con proyecto al año 20 de 45 m3.
C.2 Sistema de Alcantarillado
La cobertura del sistema de alcantarillado es de 80%, en tal sentido para mejorar la
situación actual se propone la instalación de 4,950 m de Tubería PVC de 200 mm, en
la red general, construcción de 68 Buzones e instalación de 300 m de tubería PVC 250
mm para el emisor final.
D. DESCRIPCIÓN TÉCNICA DEL PIP
D.1 Componente 01: Sistema de Agua Potable
 Captación
Construcción de 02 captaciones de agua de manantial Par Caudal de 2.50 lps. (Q1 =
1.20 lps y Q2 = 1.3 lps)
 Almacenamiento
Se proyecta la Construcción de 01 reservorio de 25m
3
con su respetiva caja de válvulas
y el mejoramiento del reservorio existente de 20 m3 de capacidad.
 Línea de Conducción y Red de distribución
Instalación de 2,144 m de línea de Conducción con Tubería, PVC C-10 de 63 mm, 09
Cámaras rompe presión tipo 7, y una cámara reunión de concreto.
EstudioaNivel dePerfil delProyecto: “Mejoramiento y Ampliación
del servicio de Agua Potable, Alcantarillado y Tratamiento de
aguas residuales en la Localidad de Huamantanga – Distrito de
Huamantanga – Provincia de Canta – Región lima Provincias”.
7
En la red de Distribución se considera el Suministro e instalación de Tubería de PVC C-
10 de 63 mm con sus respetivos accesorios en una longitud de 5,042 m de los cuales
4,582 m se utilizara para mejorar el sistema existente, en tanto 460 m servirá para
ampliar la cobertura del sistema.
 Conexiones Domiciliarias
♦ Instalación de 238 conexiones domiciliarias de agua potable con su respetiva
caja de registro
D.2 Componente 02: Alcantarillado
• Considera el suministro e instalación de 4,950 m de tubería PVC UF de 200 mm en la red
general de distribución
• construcción de 68 Buzones de concreto armado
• 300 m de Tubería PVC UF de 250 mm para el emisor final.
♦ Instalación de 238 conexiones domiciliarias de desagüe, con su respetiva caja
de registro
D.3Componente 02: Tratamiento de Aguas Residuales
• Considera el mejoramiento de 03 lagunas de oxidación existentes.
• Construcción de Cerco Perimétrico
D.3Componente 03: Programa de educación sanitaria y ambiental
Serealizaránlaboresdeinformación;charlasy capacitaciónalapoblaciónparael ahorroy
unmejorusodelagua,promoviendoyfortaleciendodeestamanerala educaciónsanitaria,
para lo cual se hará uso de folletos y trípticosalusivosaestos temas de educación
sanitaria.
Del mismo modo se les impartirá a los beneficiarios talleres en cuanto a las
buenasprácticasyculturadeusodelosservicios,así como cultura de pago porel
servicio.Asimismo,paramitigarlosimpactosambientales negativos,se
realizaráncharlas,talleresparticipativosy se hará énfasis en la organizaciónde
lapoblaciónparalamejorpreservacióndelmedioambientey así,lograrelcambio
dehábitosdehigienedelapoblación.La ejecución de los talleres se realizará a través de la
estrategia “CASCADA”, que consiste en la identificación de Facilitadores Sociales (FAS),
quienes serán capacitados y entrenados en metodologías básicas de capacitación de
adultos.
D.4Componente 04: Sistema de gestión y administración de los servicios de agua
potable y alcantarillado
Se desarrollará y fortalecerá capacidades en los miembros del Comité Directivo de las
JASS y líderes potenciales para la Administración, Operación y Mantenimiento de los
servicios de agua y saneamiento; de tal manera que se contribuya a mejorar la
EstudioaNivel dePerfil delProyecto: “Mejoramiento y Ampliación
del servicio de Agua Potable, Alcantarillado y Tratamiento de
aguas residuales en la Localidad de Huamantanga – Distrito de
Huamantanga – Provincia de Canta – Región lima Provincias”.
8
autogestión de la JASS, para lo cual se realizarán diversos talleres donde se abarcarán
temas administrativos y técnico en cuanto al manejo del sistema de agua potable y
disposición sanitaria de excretas.
E. COSTOS DEL PIP
E.1 Costos de Inversión Inicial
Loscostos delainversióninicialtotalparalaalternativaseleccionadaaejecutarseenel año
0esdeS/.3’214,350.31 a precios privados (ver detallesenelCuadrosiguiente).
Inversión Inicial Totalparael Proyecto
COMPONENTES DEL
PROYECTO
COSTO DIRECTO
GASTOS
GENERALES
(10 %)
UTILIDADES
(10% )
SUB TOTAL
(1)
EXPEDIENTE
(7 % )
SUPERVISION
(6 %)
SUB TOTAL (2) IGV (18%) TOTAL
SISTEMA DE AGUA POTABLE 959,767.35 95,976.74 95,976.74 1,151,720.82 80,620.46 69,103.25 1,301,444.53 234,260.01 1,535,704.54
SISTEMA DE ALCANTARILLADO 822,182.16 82,218.22 82,218.22 986,618.59 69,063.30 59,197.12 1,114,879.01 200,678.22 1,315,557.23
SISTEMA DE TRATAMIENTO DE
AGUAS RESIDUALES
226,918.99 22,691.90 22,691.90 272,302.79 19,061.20 16,338.17 307,702.15 55,386.39 363,088.54
TOTAL S/. 2,008,868.50 200,886.85 200,886.85 2,410,642.20 168,744.95 144,638.53 2,724,025.69 490,324.62 3,214,350.31
FUENTE:ElaboracióndelConsultor.
E.2 Costos de Operación y Mantenimiento
Loscostosdeoperaciónymantenimientoenlasituaciónsinproyectoson de 1,520.a precios
privados y S/1,189.74 a precios sociales en cambio en la situación con proyecto se ha
proyectado para el horizonte de vida del Proyecto. Ver cuadro adjunto
CostosdeOperaciónyMantenimientodelproyecto
Costos Fijos
Costos
Variables
Total
0 2013 1,060.00 - 1,060.00 460.00 1,520.00
1 2014 1,410.00 746.82 2,156.82 2,156.82 4,313.64
2 2015 1,410.00 752.80 2,162.80 2,156.82 4,319.61
3 2016 1,410.00 758.78 2,168.78 2,156.82 4,325.60
4 2017 1,410.00 778.86 2,188.86 2,156.82 4,345.68
5 2018 1,410.00 784.97 2,194.97 2,156.82 4,351.78
6 2019 1,410.00 791.08 2,201.08 2,156.82 4,357.89
7 2020 1,410.00 799.79 2,209.79 2,156.82 4,366.61
8 2021 1,410.00 805.40 2,215.40 2,156.82 4,372.22
9 2022 1,410.00 811.53 2,221.53 2,156.82 4,378.35
10 2023 1,410.00 820.27 2,230.27 2,156.82 4,387.09
11 2024 1,410.00 826.42 2,236.42 2,156.82 4,393.24
12 2025 1,410.00 832.57 2,242.57 2,156.82 4,399.39
13 2026 1,410.00 840.82 2,250.82 2,156.82 4,407.63
14 2027 1,410.00 849.58 2,259.58 2,156.82 4,416.40
15 2028 3,497.85 855.76 4,353.62 4,244.67 8,598.29
16 2029 1,410.00 864.55 2,274.55 2,156.82 4,431.37
17 2030 1,410.00 873.34 2,283.34 2,156.82 4,440.16
18 2031 1,410.00 879.03 2,289.03 2,156.82 4,445.84
19 2032 1,410.00 887.73 2,297.73 2,156.82 4,454.55
20 2033 3,497.85 896.44 4,394.30 4,244.67 8,638.97
Costos de Mtto
(S/.)
PERIODO
Total de Costos
de O&M
(S/.)
Costos de Operación (S/.)
AÑO
F. BENEFICIOS DEL PIP
EstudioaNivel dePerfil delProyecto: “Mejoramiento y Ampliación
del servicio de Agua Potable, Alcantarillado y Tratamiento de
aguas residuales en la Localidad de Huamantanga – Distrito de
Huamantanga – Provincia de Canta – Región lima Provincias”.
9
F.1 Beneficios del Sistema de Agua Potable
En las zonas de intervención del proyecto,
existenúnicamentenuevosusuariosdelserviciodeaguapotable,siendolosbeneficios
porlaimplementacióndel proyectolossiguientes:
Beneficiosdel proyecto
CONSUMO DE LOS NO CONECTADOS AL SISTEMA (m3/mes/viv) 2.88
PRECIO ECONOMICO DEL AGUA PARA LOS NO CONECTADOS
AL SISTEMA (S/. /m3)
20.75
Nº DE FAMILIAS ACTUALMENTE CONECTADAS AL SISTEMA DE
AGUA POTABLE
222
TARIFA ACTUAL SOLES/FAMILIA/MES 2.00
CONSUMO DE SATURACION CON TARIFA MARGINAL CERO 9.00
BENEFICIO TOTAL(S/ x FAMILXMES) 121.75
F.2 Beneficios del Sistema de Alcantarillado
Al igual que en la situación del agua potable,
existensolonuevosusuariosdelserviciodesaneamiento,losbeneficios cualitativosque
elProyecto generaconsideraelaccesoalserviciodealcantarillado de calidad.
G. RESULTADOS DE LA EVALUACIÓN SOCIAL
G.1 Evaluación del sistema de Agua Potable
Losindicadoresdeevaluaciónresultantes,basadoenloscostosybeneficiosaprecios
socialesenel horizontedeplaneamientodel proyecto(flujodecaja),sonlossiguientes:
VAN SOCIAL 542,755.35
TIR SOCIAL 14.41%
G.2 Evaluación del sistema de Alcantarillado y tratamiento de aguas residuales
TRATAMIENTO DE
AGUAS
RESIDUALES
TOTAL
1,058,091.22 179,952
Poblacion Promedio Beneficiaria 832 832
Inversion por habitantes ICE 1,273 216 1,489
1,582 437Costo Percapita
ALCANTARILLADO
VAC (9%)
EstudioaNivel dePerfil delProyecto: “Mejoramiento y Ampliación
del servicio de Agua Potable, Alcantarillado y Tratamiento de
aguas residuales en la Localidad de Huamantanga – Distrito de
Huamantanga – Provincia de Canta – Región lima Provincias”.
10
H. SOSTENIBILIDAD DEL PIP
LasostenibilidaddelPIPsebasaen lacapacidadde gestiónyejecución deproyectospor parte de
la Municipalidad Distrital de Huamantanga(UnidadEjecutora),entidad
queseencargarádecontratary supervisarlaempresa
constructoraencoordinaciónconelFONIPREL El financiamientode
lasinversionesestáaseguradoconrecursosdelFONIPREL
Lacapacidaddepagodelapoblación es de S/.27.76/mesporfamilia la misma que
cubreloscostosde
operaciónymantenimientodelProyecto,estimándoseunacuotapromediomensualde S/.2.90/
mesporvivienda (S/. 0.56/m3
x 5.14 m3
/mes deagua).
I. IMPACTO AMBIENTAL
Aplicando los criterios de evaluación de los posibles impactos ambiental en las fases
proyecto, podemos concluir que los impactos negativos generados son de magnitud leve,
por ende, no presenta ningún riesgo al medio ambiente, si se aplica adecuadamente las
medidas de mitigación.
J. ORGANIZACIÓN Y GESTIÓN
La Municipalidad, asume la responsabilidad de formar una Unidad Técnica de Gestión y
Administración de los servicios de agua potable para que brinde capacitación, asistencia
técnica y supervisión a la JASS, quien será el administrador del servicio. Asimismo la
municipalidad ha involucrado a otros actores locales como es salud para el tema de
educación sanitaria y control de calidad del agua y al sector educación para el
acompañamiento en el proceso de capacitación, en temas de educación sanitaria para que
estos ayuden a cambiar o crear conciencia en los alumnos.
K. PLAN DE IMPLEMENTACIÓN
ElPlandeImplementacióndelainversióndelaobratotalproyectadaseindicaenel
siguientecuadro:
PlandeImplementacióndel Proyecto
MES1 MES2 MES 3 MES 4 MES 5 MES 6 MES 7 MES 8
SISTEMA DE AGUA POTABLE GBL 265,332.16 530,664.32 397,998.24 132,666.08 1,326,660.81
SISTEMA DE ALCANTARILLADO GBL 232,841.99 349,262.98 349,262.98 232,841.99 1,164,209.94
TRATAMIENTO DE AGUAS SERVIDAS GBL 78,315.70 104,420.93 78,315.70 261,052.33
CAPACITACION
DESARROLLO DE EVENTOS DE CAPACITACION GBL 16,184.88 16,184.88 32,369.76
MITIGACION AMBIENTAL
MEDIDAS DE MITIGACION AMBIENTAL GBL 60,264.96 60,264.96
EXPEDIENTE TECNICO
FORMULACION DEL EXPEDIENTE TECNICO UND 59,735.72 139,383.34 199,119.05
SUPERVISION Y LIQUIDACION DEL PROYECTO
SUPERVISION Y LIQUIDACION DEL PROYECTO INFORMES 17,067.35 34,134.69 34,134.69 34134.694 34134.694 17,067.35 170,673.47
59,735.72 139,383.34 282,399.51 564,799.02 664,974.92 594,379.46 504,003.49 404,674.87 3,214,350.32
TOTAL POR
COMPONENTE
INFRAEESTRUCTURA
TOTAL COSTO POR COMPONENTES
COMPONENTES UND
SEGUNDO TRIMESTRE (2013)
TERCER TRIMESTRE
(2013)
PRIMER TRIMESTRE (2013)
EstudioaNivel dePerfil delProyecto: “Mejoramiento y Ampliación
del servicio de Agua Potable, Alcantarillado y Tratamiento de
aguas residuales en la Localidad de Huamantanga – Distrito de
Huamantanga – Provincia de Canta – Región lima Provincias”.
11
L. CONCLUSIONES Y RECOMENDACIONES
L.1 Conclusiones
 Del análisis realizado eneldesarrollodelpresenteestudio,elproyecto“Mejoramiento y Ampliación
del servicio de agua potable, Alcantarillado y Tratamiento de Aguas Residuales ”es
viabledesdeelpuntodevista técnico,económico,social yambiental,porcuantolos
beneficioscuantificables (apreciossociales)delserviciodeagua quepercibiránlos
usuariossonmayoresa loscostosdeinversiónydeoperacióny mantenimiento (también a precios
sociales),siendo los valores evaluativos:VAN(s)S/.542,755.35 y TIR(s) de14.41%.
 La alternativa única de mejoramiento del sistema de alcantarillado y tratamiento de
aguas residuales resulta viable, pese a que el valor unitario de inversión inicial per
cápita es mayor a los costos referenciales del Anexo SNIP 09, ya que la alternativa
planteada contempla los contenidos mínimos que la Ley establece en la Resolución
Ministerial 201-2012, y trae beneficios no cuantificables, tales como: incidencia en la
salud de la población, mitigando las enfermedades digestivas agudas, parasitosis y
desnutrición sobre todo en la población de niños y adolescentes de 5 a 14 años;
erradicando los focos infecciosos existentes debido a los desagües vertidos a los
patios de las viviendas y a los campos libres de la comunidad y cambiando la
inadecuada evacuación de residuos fecales. En consecuencia, la implementación del
Proyecto contribuirá a mitigar la inadecuada evacuación de residuos fecales y
preservará el medio ambiente, incrementando el bienestar de los pobladores de este
sector.
 Este proyecto permitirá brindar servicios de agua potable y evacuación de excretas a un total
de 748 pobladores que actualmente habitan en 238 viviendas al primer año de
funcionamiento del proyecto, así mismo se atenderá a 02 organizaciones sociales,
contribuyendo de esta manera a mejorar la calidad de vida y las condiciones sanitarias de los
pobladores de la localidad de Huamantanga
 La inversión inicial del Proyecto (a ejecutarse el año 0) a precios de mercado para la
alternativa seleccionada de Agua Potable, Alcantarillado y Tratamiento de Aguas Residuales
asciende a la suma de S/.3 214,350.32 soles.
 La sostenibilidad financiera del sistema de agua potable se basa en una cuota de S/. 2.90/mes
por vivienda (0.56x5.14), el mismo que cubre los costos de operación y mantenimiento de
dicho sistema y a la vez es menor que la capacidad de pago de la población (S/. 27.76/mes
por familia), en consecuencia, garantiza la operación y mantenimiento del servicio de agua
potable.
 Desde el punto de vista ambiental, en la fase de ejecución y operación del proyecto se mitigan
los impactos ambientales negativos; y también traerá beneficios positivos en el ambiente,
contribuyendo a mejorar la salud de la población, a través del mejoramiento de la calidad del
aire del agua y del suelo, como efecto de la implementación del proyecto de saneamiento
L.2 Recomendaciones
EstudioaNivel dePerfil delProyecto: “Mejoramiento y Ampliación
del servicio de Agua Potable, Alcantarillado y Tratamiento de
aguas residuales en la Localidad de Huamantanga – Distrito de
Huamantanga – Provincia de Canta – Región lima Provincias”.
12
 Una vez, aprobado el Estudio de Pre inversión, por los organismos pertinentes que conforman
el Sistema Nacional de Inversión Pública – SNIP, se continúe con las etapas siguientes del
ciclo del proyecto.
 Asegurar que en el presupuesto de inversiones 2013 de FONIPREL que es la entidad que
financia las inversiones iniciales del proyecto, se consideren los recursos financieros que
garanticen la ejecución de las obras.
EstudioaNivel dePerfil delProyecto: “Mejoramiento y Ampliación
del servicio de Agua Potable, Alcantarillado y Tratamiento de
aguas residuales en la Localidad de Huamantanga – Distrito de
Huamantanga – Provincia de Canta – Región lima Provincias”.
13
M. MARCO LÓGICO
RESUMEN DE OBJETIVOS INDICADORES Y METAS
MEDIOS DE
VERIFICACIÓN
SUPUESTOS
FIN
Mejora de la calidad de vida de los
habitantes de la localidad de
Huamantanga
El 100% de la población encuestada, considera que ha mejorado su
calidad de vida
Encuesta de evaluación de
impacto por el Proyecto
PROPOSITO
Baja incidencia de enfermedades
gastrointestinales e infecciosas de la
población de Huamantanga
Al año 1: El 100% de la población cuenta con servicio de agua
potable domiciliario Evaluación ex-post del
Proyecto.
Se mantiene el ingreso
real de la población.El 80% de la población está satisfecha con el servicio y con el
funcionamiento de la JASS
COMPONENTES
Adecuado Servicio de agua potable
Al año 1: El 100% de las pruebas bacteriológicas que se realizan
son óptimas. Se instalarán conexiones de agua potable al 95% de
la población Reporte anual de la JASS
HUAMANTANGA Pobladores pagan
oportunamente la tarifa
por el servicio de agua
potable
Adecuado Servicio de Alcantarillado
En el año 2: El 80% de las familias eliminan adecuadamente sus
excretas
Padrón de usuarios de la
JASS
Capacidades de gestión fortalecida de
los miembros de la JASS
Al año 2: la morosidad del cobro de cuotas por la JASS es 10%
anual
Mejora de los niveles de educación
Sanitaria
En el año 5: El 80% de la población cuenta con adecuados hábitos
de higiene
ACCIONES
AGUA POTABLE
Mejoramiento y ampliación del sistema de agua
Potable a un costo de S/.1 326,660.81
soles incluido IGV
Informe de valorizaciones y
liquidación de obras y Acta
de Recepción de Obras.
Registros de asistentes a
los eventos de educación
sanitaria
Beneficiarios participan
en la difusión de
adecuados hábitos de
higiene y saneamiento
y valorizaciones del
agua
1.- Construcción de 02 sistemas de
Captación de agua
2.- Construcción de 09 cámaras
rompe presión Tipo 7
3.- Construcción de 01 reservorio de
Almacenamiento de 25 m3 de
capacidad
4.- Suministro e instalación de 2,144
m de tubería PVC C-10 en la línea de
conducción
EstudioaNivel dePerfil delProyecto: “Mejoramiento y Ampliación
del servicio de Agua Potable, Alcantarillado y Tratamiento de
aguas residuales en la Localidad de Huamantanga – Distrito de
Huamantanga – Provincia de Canta – Región lima Provincias”.
14
5.- Suministro e instalación de 5,042
m de tubería PVC C-10 en la red
general de distribución
6.- Instalación de 238 conexiones
domiciliarias
SISTEMA DE ALCANTARILLADO
1.- Construcción de 68 Buzones de
Concreto Armado
Mejoramiento y ampliación del sistema de
Alcantarillado a un costo de S/.1 164,209.94
soles incluido IGV
2.- .- Suministro e instalación de 5,042
m de tubería PVC UF en la red
general de distribución y emisor final
3.- Instalación de 238 conexiones
domiciliarias
SISTEMA DE TRATAMIENTO DE
AGUAS RESIDUALES
Mejoramiento de 03 lagunas de oxidación a un
costo de S/.261, 052.33 soles incluido IGV
1.- Mejoramiento d e03 Lagunas de
oxidación
2.- Construcción de Cerco Perimétrico
FORTALECIMIENTO Y EDUCACION
SANITARIA
Desarrollo de Eventos de capacitación a un
costo de S/32,369.76 soles
1.- Desarrollo de eventos de
capacitación Estudios Definitivos S/. 168,744.95
Supervisión de obra S/.144,638.53
IGV S/. 490,324.62
Total S/. 3,214,350.31
EstudioaNivel dePerfil delProyecto: “Mejoramiento y Ampliación
del servicio de Agua Potable, Alcantarillado y Tratamiento de
aguas residuales en la Localidad de Huamantanga – Distrito de
Huamantanga – Provincia de Canta – Región lima Provincias”.
15
CAPÍTULO II: ASPECTOS GENERALES
2.1 NOMBRE DEL PROYECTO
EstudioaNiveldePerfil delProyecto “Mejoramiento y Ampliación Del Sistema De Agua
Potable, Alcantarillado y Tratamiento de Aguas Residuales en La Localidad De
Huamantanga – Distrito De Huamantanga- Provincia De Canta – Región Lima
Provincias”
2.2 LOCALIZACIÓN DEL PIP
El proyecto se ubica en la Localidad de Huamantanga, perteneciente al distrito de
Huamantanga, provincia de Canta ,Región Lima Provincias.
Figura Nº 1: Macro Localización del Proyecto ubicación regional y provincial
EstudioaNivel dePerfil delProyecto: “Mejoramiento y Ampliación
del servicio de Agua Potable, Alcantarillado y Tratamiento de
aguas residuales en la Localidad de Huamantanga – Distrito de
Huamantanga – Provincia de Canta – Región lima Provincias”.
16
2.3 UNIDAD FORMULADORA Y EJECUTORA
Unidad Formuladora
Sector Gobiernos Locales
Pliego Municipalidad Distrital de Vegueta
Unidad Formuladora (UF) Oficina Liquidadora de Obras
Responsable de la UF David Ovar Mejía Tarazona
Localidad Vegueta
Dirección Vegueta
Teléfono
Correo alpamayocg@yahoo.es
Responsable de elaborar el Perfil Carlos Alberto quiñones Eusebio
Unidad Ejecutora
Sector Gobiernos locales
Pliego Municipalidad Distrital de Huamantanga
Unidad Ejecutora (UE)
Responsable de la UF Ing Luis delgado Rufino Villar
Teléfono
Correo
Dirección Plaza de armas S/N Huamantanga
Localidad Huamantanga
2.4 PARTICIPACIÓN DE LAS ENTIDADES INVOLUCRADAS Y POBLACIÓN
BENEFICIARIA
2.4.1 Población de la localidad de Huamantanga
En las reuniones del trabajo de campo que se efectuó, los beneficiarios manifestaron su
predisposición a un pago mensual mínimo para cubrir principalmente los costos de
operación y mantenimiento del sistema de agua potable, para lo cual han suscrito el Acta
de Operación y mantenimiento (Ver Anexo: Acta de compromiso de pago de cuotas).
Igualmente se comprometen a participar en las capacitaciones de educación sanitaria que
se programen.
Se cuenta con la Junta Administradora de los Servicios de Saneamiento (JASS)
Huamantanga; quienes serán los encargados de dar sostenibilidad a la operación y
mantenimiento de las instalaciones del sistema de agua potable.
EstudioaNivel dePerfil delProyecto: “Mejoramiento y Ampliación
del servicio de Agua Potable, Alcantarillado y Tratamiento de
aguas residuales en la Localidad de Huamantanga – Distrito de
Huamantanga – Provincia de Canta – Región lima Provincias”.
17
2.4.2 Entidades involucradas
a) Ministerio de Vivienda, Construcción y Saneamiento
De conformidad con el artículo 8º de la Ley 26338, el Ministerio de Vivienda, Construcción
y Saneamiento es el organismo rector del estado en los asuntos referidos a los servicios de
saneamiento y como tal, formula las políticas y dicta las normas para la prestación de los
mismos.
El MVCS promueve la sostenibilidad de los servicios de agua potable y evacuación de
excretas implementando adecuada gestión de los servicios; ampliando la cobertura de los
mismos mediante conexiones domiciliarias y piletas públicas. Esta acción implica la
ejecución de proyectos de inversión pública; que a su vez implicará que un mayor número
de habitantes tengan fácil acceso a estos vitales servicios, contribuyendo a mejorar la
salud de la población y su calidad de vida.
Coordina con los Gobiernos Regionales y Locales para la formulación de los planes y
programas que le corresponde (vivienda, urbanismo, desarrollo urbano, construcción y
saneamiento, etc.) a través de su Oficina General de Planificación y Presupuesto (Oficina
de Programación e Inversiones - OPI) evalúa, aprueba y declara la viabilidad de los
proyectos de pre-inversión y solicita la autorización del Ministerio de Economía y Finanzas
para el siguiente nivel de estudio en los casos que lo requieran.
b) Dirección Nacional de Saneamiento – DNS
La DNS es el órgano de Línea normativo encargado de proponer los lineamientos de
política, planes, Programas y normas referidas a los servicios de saneamiento básico. La
DNS es una de las 4 Direcciones Nacionales del MVCS. Es la encargada de priorizar
proyectos de inversión pública y la asignación de recursos, coordinar con los demás
órganos del Ministerio y demás entidades del sector, así como con gobiernos regionales,
locales y entidades públicas y privadas en materia de saneamiento, persigue los mismos
objetivos del MVCS.
c) Programa Nacional de Saneamiento Rural
El Programa Nacional de Agua y Saneamiento Rural, PRONASAR, es un programa
diseñado para mejorar las condiciones de vida de la población rural del país, disminuyendo
la incidencia de enfermedades diarreicas a través de la implementación y el mejoramiento
de la calidad de los servicios de agua y saneamiento, la adopción de mejores prácticas de
higiene por parte de la población, el fortalecimiento de las capacidades de la Municipalidad
y otras organizaciones responsables de la administración, operación y mantenimiento de
los servicios. Siendo sus objetivos específicos:
1. Generar en las comunidades atendidas, capacidad de gestión a través de efectivos
procesos de participación en el ciclo del proyecto, la introducción de sólidos principios
financieros y económicos para valorar el agua y los servicios sanitarios.
2. Implementar nuevos modelos de gestión en el ámbito de pequeñas ciudades poniendo
EstudioaNivel dePerfil delProyecto: “Mejoramiento y Ampliación
del servicio de Agua Potable, Alcantarillado y Tratamiento de
aguas residuales en la Localidad de Huamantanga – Distrito de
Huamantanga – Provincia de Canta – Región lima Provincias”.
18
énfasis en la calidad; la gestión de los servicios y el mejoramiento, ampliación y
rehabilitación de los sistemas de agua y saneamiento existentes.
3. Construir, mejorar y/o rehabilitar servicios de agua y saneamiento en el ámbito rural, a
través de nuevos mecanismos de intervención propuestos por el proyecto.
4. Fortalecer la capacidad técnica de los gobiernos locales para supervisar, fiscalizar y
controlar los servicios de agua y saneamiento en su jurisdicción, y dar asistencia técnica
y apoyo a las Juntas Administradoras de Servicio de Saneamiento JASS cuando sea
necesario.
5. Mejorar los hábitos de aseo e higiene de la población, mediante una intensiva educación
sanitaria.
6. Fortalecer la capacidad de la Dirección Nacional de Saneamiento (DNS) para desarrollar
políticas sectoriales, legislación e información para el planeamiento y vigilancia en
aspectos relacionados con la provisión de agua y servicios de saneamiento de las áreas
rurales y pequeñas ciudades, pautas para el marco institucional del sector que permitan
la coordinación interinstitucional y la ejecución del proyecto en forma ordenada y
descentralizada, definir políticas que incentiven la participación del sector privado en el
suministro de agua y saneamiento en pequeñas ciudades.
La estrategia general de intervención del proyecto de pequeñas ciudades consiste:
• Identificación de parámetros de intervención para el proyecto en términos de
características del servicio que aseguren condiciones mínimas aceptables para la
calidad de vida de la población usuaria.
• Definición de ciudades potenciales integrantes del proyecto en base al enfoque de
respuesta a la demanda.
• Sensibilización a la sociedad civil y Municipio acerca del proyecto a fin de lograr su
inclusión en forma voluntaria y participativa en las diversas actividades del proyecto.
• Fortalecimiento de capacidades locales que den soporte al proceso de intervención y
aseguren la sostenibilidad del servicio en el tiempo.
• Concientización de público usuario, operador, Municipio y demás actores del proyecto
en cuanto a sus roles, en materia de deberes y derechos con el servicio.
• Identificación participativa del modelo de gestión y características del operador más
adecuado para la ciudad.
• Inversión en la rehabilitación de sistemas a fin de lograr el cumplimiento de los objetivos
del proyecto, en términos de parámetros de intervención.
EldesarrollodelProyecto:“Mejoramiento y Ampliación Del Sistema De Agua Potable,
Alcantarillado Y Tratamiento De Aguas Residuales En La Localidad De Huamantanga –
Distrito De Huamantanga- Provincia De Canta – Región Lima
Provincias”,contribuyeaalcanzarel objetivogeneral delMVCS,allograrla cobertura
delosserviciosdeaguaysaneamiento, principalmente,enlocalidades alejadasy
comoenelpresenteProyecto, localizadasenlasierraaltoandinadel departamentodeLima.
EstudioaNivel dePerfil delProyecto: “Mejoramiento y Ampliación
del servicio de Agua Potable, Alcantarillado y Tratamiento de
aguas residuales en la Localidad de Huamantanga – Distrito de
Huamantanga – Provincia de Canta – Región lima Provincias”.
19
d) El Programa de Instalación de Agua y Saneamiento en el Perú – PROCOES
El principal objetivo del PROCOES, es contribuir al incremento de la cobertura de los
servicios de agua potable y saneamiento a la población de áreas rurales (población entre
201 a 2,000 habitantes) y de pequeñas ciudades (población entre 2,001 a 15,000
habitantes) del ámbito de intervención del Programa.
El Programa de Instalación de los Servicios de Agua y Saneamiento en el Perú,considera
soluciones integrales a la problemática del agua potable y saneamiento. Comprende los
estudios y ejecución de los aspectos técnicos de las obras de infraestructura y la atención
a los aspectos sociales, fortalecimiento institucional, gestión y ambiental.El desarrollo de
capacidades locales, entre ellos, el de los municipios distritales para que cumplan su rol de
ser gestores de la promoción y sostenibilidad de los servicios en las localidades de su
ámbito, así como la fiscalización de la gestión rural de los servicios a través de un Área
Técnica (ATMS); adicionalmente, el rol de participación de las comunidades en la
conformación de esquemas de gestión comunitaria de los servicios en la zona rural
mediante una Organización Comunal (JASS u otras); y en el ámbito de pequeñas ciudades
la prestación de los servicios, a través de Prestador de Servicio (UG y/u OE).
e) Gobierno Regional de Lima
El Gobierno Regional de Lima, es una institución pública que impulsa el desarrollo integral
de la región con la participación de los agentes del desarrollo y la población, a través de
una gestión eficiente y transparente; así como promover la inversión y ejecutar proyectos
estratégicos en forma concertada, en el marco de sus competencias, para generar empleo
y disminuir los niveles de pobreza y pobreza extrema en el ámbito de la Región Lima.
Los principales objetivos estratégicos son:
• Gestión pública participativa, eficiente, eficaz y transparente con valores que promueve el
desarrollo regional sostenible.
• Servicios de calidad en educación y salud integral con interculturalidad, así como adecuados
servicios básicos, asegurando el bienestar de la población.
• Espacio regional articulado e integrado a los principales corredores de nivel nacional e
internacional.
• Actividades económicas productivas competitivas y sostenibles con valor agregado para la
seguridad alimentaria y la exportación.
• Manejo sostenible y sustentable del ambiente, recursos naturales y la gestión de riesgos.
• Actividad minera limpia y energética sostenible, con responsabilidad social.
El Gobiernos Regional de Lima, participa en el Programa en el contexto de los Convenios
Marcos de Cooperación Interinstitucional, entre el Ministerio de Vivienda, Construcción y
Saneamiento y el Gobierno Regional de Puno, cuyo objeto es establecer los términos y
condiciones que ambas instituciones deberán cumplir para asegurar su participación en el
desarrollo de las Actividades del “Programa de Instalación de Servicios de Agua y
Saneamiento en Perú (PROCOES)- GRT/WS-12127”, en la jurisdicción del Gobierno
Regional de Lima.
EstudioaNivel dePerfil delProyecto: “Mejoramiento y Ampliación
del servicio de Agua Potable, Alcantarillado y Tratamiento de
aguas residuales en la Localidad de Huamantanga – Distrito de
Huamantanga – Provincia de Canta – Región lima Provincias”.
20
f) Municipalidad Distrital de Huamantanga
La Municipalidad distrital de Huamantanga es un órgano de gobierno promotor del
desarrollo local, con personería jurídica de derecho público y plena capacidad para el
cumplimiento de sus fines. Representa al vecindario, promueve la adecuada prestación de
los servicios públicos locales y el desarrollo integral, sostenible y armónico de su
circunscripción. Como gobierno más cercano a la población es el más idóneo para ejercer
la competencia o función; por consiguiente, en este caso el gobierno nacional puede
asumir competencias del gobierno local.
Los Gobiernos Locales ante la limitada participación como administradores de sistemas,
así como la función de vigilancia de la calidad de agua de los servicios de agua y
saneamiento rural, que ha venido siendo asumida por el sector salud, es evidente que
existen serias debilidades en la gestión de los servicios de saneamiento rural y son los
gobiernos locales en la nueva normatividad, los responsables de planificar y promover el
desarrollo de los servicios de saneamiento en su jurisdicción y velar por la sostenibilidad de
los servicios.
g) Centro de Salud Huamantanga
El Centro de Salud, brindará apoyo y orientará a la población de la localidad de
Huamantanga en temas de educación sanitaria, cumpliendo así, una labor importante
ayudando a la sostenibilidad del proyecto, por medio de charlas y capacitaciones a la
población usuaria de los servicios de agua y saneamiento, por cuanto, el objetivo del
Centro de Salud, es promover la salud y prevenir las enfermedades de la población a la
que atiende.
h) Autoridad Local del Agua
La Autoridad Nacional del Agua (ANA), como ente rector del Sistema Nacional de
Recursos Hídricos, designó la creación de los Administradores Locales del Agua (ALA),
mediante Resolución Jefatura Nº 0015-2009-ANA. Las Administraciones Locales de Aguas
son las unidades orgánicas de las Autoridades Administrativas del Agua, que administran
las aguas de usono agrario en sus respectivos ámbitos territoriales que se aprueban
mediante Resolución Ministerial, en base a la agrupación de unidades hidrográficas
indivisas, conforme a la metodología aprobada por el Ministerio de Agricultura. La
autoridad Local del Agua participa otorgando los permisos y autorizaciones de uso de agua
para el presente proyecto. Asimismo tendrá la administración y mantendrá actualizado el
inventario de las fuentes de aguas pública y privada, remitiendo la información para su
consolidación y derivación a la Dirección de Estudios de Proyectos Hidráulicos
Multisectoriales.
i) Instituciones Educativas
Las Instituciones Educativos deberán mantener la responsabilidad sobre la vigilancia de la
limpieza y desinfección del establecimiento educativo y el buen estado de los servicios
higiénicos y la disponibilidad de los insumos para el lavado de manos de forma adecuada
EstudioaNivel dePerfil delProyecto: “Mejoramiento y Ampliación
del servicio de Agua Potable, Alcantarillado y Tratamiento de
aguas residuales en la Localidad de Huamantanga – Distrito de
Huamantanga – Provincia de Canta – Región lima Provincias”.
21
para el personal en general de la Institución educativa y el alumnado, la cual está
enmarcado en la Directiva Sanitaria para la Limpieza y Desinfección de Centros
Educativos en el Territorio Nacional- RESOLUCION MINISTERIAL N° 525-2009 /
MINSA.
2.4.3 Matriz de Involucrados
Para la elaboración de la matriz de involucrados se ha tenido en cuenta los siguientes
criterios:
a) Magnitud
Se toma encuentaa lapoblaciónafectada,aloshogaresafectadosporel problemacentral
en la localidad de Huamantanga.
b) Gravedad
Sehaconsiderado que alno existirunservicioadecuadodeaguapotabley
disposiciónhigiénicadeexcretasen la localidad de Huamantanga
afectadesobremaneralacalidaddevidadelaspersonasque vivenen dichocentropoblado,
principalmente, alosniños.
c) Importancia
En los procesos de presupuesto participativo se ha priorizado esta necesidad de la
poblaciónqueanhelavivirconmejoresnivelesdevida.
EstudioaNivel dePerfil delProyecto: “Mejoramiento y Ampliación
del servicio de Agua Potable, Alcantarillado y Tratamiento de
aguas residuales en la Localidad de Huamantanga – Distrito de
Huamantanga – Provincia de Canta – Región lima Provincias”.
22
Figura Nº 2: Mapa de participación de los involucrados
EstudioaNivel dePerfil delProyecto: “Mejoramiento y Ampliación
del servicio de Agua Potable, Alcantarillado y Tratamiento de
aguas residuales en la Localidad de Huamantanga – Distrito de
Huamantanga – Provincia de Canta – Región lima Provincias”.
23
Cuadro Nº 1
Intereses, problemas percibidos y compromisos de los involucrados
GRUPOS INTERESES PROBLEMASPERCIBIDOS COMPROMISOS
Población
beneficiada
deláreade
intervención
delProyecto.
a. Contar con servicio
continuode
aguapotable de
calidady adecuado
sistema de disposición
sanitaria de excretas
mediante unidades
básicasde
saneamiento.
b. Mejorar
lascondicionesde viday
residencia.
a. Incidencia creciente de
enfermedades digestivas
agudas y dérmicas en la
población de la localidad
Huamantanga en la
comunidad campesina de
San Juan de Aracachi.
b.-
Exposiciónalacontami
naciónal nocontarcon
adecuado sistemasde
disposicióndeexcretas.
a.- Pobladoresde la localidad de
Huamantanga,Beneficiarios
conproyecto están dispuestos
paraapoyar enla
preparacióndelainformación.
b.- Existe predisposición de los
beneficiariospara pagar cuotas
mensualespor la prestación del
servicio, que permita cubrir los
costosdeoperacióny
mantenimientoatravés delaJASS
recientemente creada (ver Actas
en anexo).
c.- Existe disposición de los
beneficiariospara la disponibilidad
y uso de los terrenos para la
construcción de reservorio y
captación para el proyecto (ver
Actas en anexo).
Municipalidad
Distrital de
Huamantanga
a. Promovereldesarrollode
l
distritodeHuamantanga
b.- Financiamiento de
los proyectos de
inversión Pública,
priorizados, tanto a
nivel de Pre inversión
como a nivel de
ejecución de obras.
a. Insatisfacción de los
pobladores por consumo
de agua sin potabilizar.
b. Escasez de recursos
financieros de inversión
para financiar obras de
impacto.
c. Carencia de capacidad
técnica mínima para
supervisar a la JASS de la
localidad de Huamantanga
a.- Brindar apoyo en cuanto a
información, para la elaboración
del estudio a nivel de Perfil en el
marco del SNIP
b.- Reconocimiento de la JASS, de
la localidad de Huamantanga,
mediante resolución (ver
Resolución de Reconocimiento en
anexos).
c.- La Municipalidad cuenta con la
Oficina Técnica de Saneamiento
Básico – SABA, y designará un
responsable a través del cual
supervigilará a la JASS de la
localidad de Huamantanga, para
lo cual tiene una Resolución de
Alcaldía (ver Anexo de Actas y
compromisos).
Ministerio de
Vivienda,
Construcción
y
Saneamiento
a.- Contribuir a mejorar la
saludy calidaddevidade
la población de áreas
rurales,en
especialdelaszonas
más pobresdelpaís.
b.- Incrementarla
coberturay eluso
sostenible de los
servicios de agua
y saneamiento en
áreasrurales.
a.- Existencia de población
pobre y extremadamente
pobre en el distrito de
Huamantanga que no
cuenta con servicios de
saneamiento.
b.- Conflictos entre la
población desatendida y
las autoridades locales.
a.- Apoyo financiero al Proyecto, en
las fases e pre-inversión e
inversión del Proyecto.
Financiamiento del total de
inversiones requeridas para las
fases mencionadas del proyecto,
EstudioaNivel dePerfil delProyecto: “Mejoramiento y Ampliación
del servicio de Agua Potable, Alcantarillado y Tratamiento de
aguas residuales en la Localidad de Huamantanga – Distrito de
Huamantanga – Provincia de Canta – Región lima Provincias”.
24
GRUPOS INTERESES PROBLEMASPERCIBIDOS COMPROMISOS
Gobierno Regional
de Lima (GRL)
Promover el incremento
de cobertura de los
servicios de agua y
saneamiento en las zonas
rurales de la Región.
El Gobierno regional de Lima
no tiene la competencia para
la formulación, evaluación y la
ejecución de Proyectos de
Saneamiento.
Baja cobertura de los servicios
de agua y saneamiento en las
zonas rurales de la Región.
a. Participar como coordinador en la
firma del Convenio Marco de
Cooperación Interinstitucional
entre el Ministerio de Vivienda,
Construcción y Saneamiento y el
Gobierno Regional de Lima.
b. Intervención comoUnidad
Formuladora(UF)yla evaluación
del Perfil y el expediente técnico
enlaOficinadeProgramación de
Inversiones -OPIdelGRP, en el
marco del SNIP.
Red de Salud
canta (Centro de
Salud de
Huamantanga)
Promoverlasaludyprevenir
las enfermedades, así
como inculcarhábitos
dehigieneyalimentaciónde
la población delámbito del
Proyecto.
Incidencia de casos de
enfermedades digestivas
agudasy parasitosisenla
población de la localidad de
Huamantanga,
principalmenteen niños,
adultos y adultos mayores de
65 años
a. Impartir educación sanitaria:
Charlas y capacitaciones a la
población de la localidad de
Huamantanga, tanto a
mujerescomodevarones.
Instituciones
Educativas
a. Contar con estudiantes
capacitados en el uso
eficiente de los
servicios de agua y
saneamiento.
b. Contar con
infraestructura de agua
potable y disposición de
excretas
a. Presencia de EDAs en la
población estudiantil
b. Servicios inadecuados de
agua y disposición de
excretas en las II. EE.
a.- Incluir dentro del desarrollo de
las clases el uso adecuado de los
servicios de agua y saneamiento
Autoridad Local del
Agua-ALA
a.- Otorgar los permisos y
autorizaciones de uso
de agua no agrario para
el proyecto.
b.- Administrar el inventario
de las fuentes de aguas
públicas.
a.- Registro escaso de control
de la calidad de agua de
las fuentes disponibles
para el Proyecto.
a.- Emitir la Resolución de permiso
de uso de agua para consumo
humano.
FUENTE: Elaboración del Consultor basado en el Trabajo de Campo.
2.5 MARCO DE REFERENCIA
2.5.1 Antecedentes del Proyecto
La Localidad de Huamantanga es la capital del Distrito del Mismo nombre, cuenta con una
población total de 1, 345 habitantes según el INEI al año (2012), además periódicamente
cuenta con una población flotante que visita la zona en épocas de festividad y por
actividades comerciales.
EstudioaNivel dePerfil delProyecto: “Mejoramiento y Ampliación
del servicio de Agua Potable, Alcantarillado y Tratamiento de
aguas residuales en la Localidad de Huamantanga – Distrito de
Huamantanga – Provincia de Canta – Región lima Provincias”.
25
Al ser la capital del Distrito, no cuenta con una adecuada cobertura del sistema de agua
potable y alcantarillado menos con un adecuado sistema de tratamiento de aguas
residuales, a la fecha la cobertura de agua potable es del 85 % de la población actual y la
Cobertura del Sistema de Alcantarillado llega al 80% de la Población Actual, de ahí que la
población no conectada evacue o haga sus necesidades fisiológicas en el campo,
contaminado el ambiente y generando focos de propagación de enfermedades
contagiosas.
Por otro lado la infraestructura de Captación, Almacenamiento y Distribución de agua es
deficiente no cubre la demanda actual de la población, de ahí que el servicio se limite a
un racionamiento de 6 horas por día.
En tal sentido, teniendo en cuenta el alto grado de pobreza y pese a los múltiples esfuerzos
realizados anteriormente por contar con un sistema de agua y saneamiento que garantice una
disponibilidad continua de agua potable, y teniendo en cuenta que la oferta del recurso hídrico se
presenta en buenas cantidades para ser eficientemente aprovechada, surge la necesidad de la
Autoridades Locales y Beneficiarios de plantear el mejoramiento y ampliación del sistema de Agua
Potable y alcantarillado, además de la construcción de un sistema de tratamiento de aguas
residuales, teniendo en cuenta que el sistema actual vierte el emisor a la quebrada, contaminado el
eco sistema y sobre todo contribuyendo a la propagación de enfermedades infecto contagiosas
atribuibles a descargas sin tratamiento, de tal manera que en la brevedad posible se haga realidad
un proyecto esperado por muchos años de contar con una infraestructura sanitaria que garantice
la disponibilidad de agua potable continua, así como un adecuado sistema de tratamiento de aguas
residuales.
a. Motivos que generaron la propuesta del proyecto.
Del trabajo de campo realizado, se ha podido identificar que los motivos que generan la
formulación del proyecto son los problemas de salud de origen hídrico que
frecuentemente se registran en el Centro de Salud, cuya causa, por lo común son la
ausencia de una adecuada disposición sanitaria de excretas.
En resumen se pueden citar los siguientes motivos que generan la formulación del
proyecto:
 Inadecuada Disposición Sanitaria de Excretas de la población.
 Baja Cobertura del Servicio de agua potable para la población.
 Inadecuada prácticas de higiene de la población, en relación con el uso del agua.
b. Características del problema que se intenta solucionar con el proyecto
La población de la localidad de Huamantangaregistra con incidenciaenfermedades de
origen hídrico tales como EDAs.
Estas enfermedades tienen un impacto importante en la salud de la población pues
ocasionan desnutrición y por consiguiente una baja capacidad inmunológica de los
habitantes y en especial en los niños y ancianos; un bajo rendimiento escolar en los
niños y baja productividad en los adultos. El conjunto de estas enfermedades, inciden
EstudioaNivel dePerfil delProyecto: “Mejoramiento y Ampliación
del servicio de Agua Potable, Alcantarillado y Tratamiento de
aguas residuales en la Localidad de Huamantanga – Distrito de
Huamantanga – Provincia de Canta – Región lima Provincias”.
26
en la economía de las familias puesto que ocasionan gastos en la compra de medicinas,
originando el deterioro de la calidad de vida por disminución de recursos económicos
disponibles.
c. Razones por las que es de interés para la población de Huamantanga los
problemas de agua y saneamiento
Es necesario dar solución al problema planteado pues con la disminución de las
enfermedades de origen hídrico, tales como las EDAs y parasitosis, se mejorará la
calidad de vida de la población, se incrementará el rendimiento escolar en los niños y
mejorará la productividad de la población adulta.Las metas que se espera alcanzar con
la implementación del proyecto son las siguientes:
 Mejorar y ampliar el servicio de Agua Potable para elevar la calidad de vida de la población.
 Mejorar la adecuada Disposición Sanitaria de Excretas en la zona.
 Implementar y fortalecer una Junta Administradora de agua y saneamiento con la finalidad de
tener una buena gestión de los servicios, que garantice la sostenibilidad de los servicios.
 Mejorar los hábitos de higiene para el uso racional del agua potable a instalar.
 Lograr la valoración de la misma, a través de la implantación de talleres de educación
sanitaria.
 Implementar, fortalecer y supervisar la JASS a través del Área Técnica Municipal (ATM) para
garantizar la sostenibilidad del proyecto.
d. Intento de soluciones anteriores
Considerando la crítica situación existente, algunos intentos han existido para resolver el
problema y mejorar la calidad del servicio, sin embargo, por falta de capacidad de gestión,
especialmente por parte de las autoridades locales, se han visto frustrados estos intentos. Por
otro lado, el bajo nivel de instrucción de los pobladores y un diferente concepto cultural en
relación al valor económico del agua, se ha convertido en aliados de la resignación por no
mejorar el nivel de vida.
Según los lineamientos del SNIP, de acuerdo al Clasificador Funcional Programático; este
proyecto tiene la siguiente clasificación funcional programática:
FUNCION 18: Saneamiento
Corresponde al nivel máximo de agregación de las acciones orientadas a garantizar el
abastecimiento de agua potable, la implementación y mantenimiento del sistema de
evacuación de excretas sanitario y pluvial.
PROGRAMA 040: Saneamiento
Conjunto de acciones para garantizar el abastecimiento de agua potable, la implementación y
mantenimiento del sistema de evacuación de excretas sanitario y pluvial, así como para la
mejora de las condiciones sanitarias de la población. Comprende el planeamiento, promoción
y desarrollo de las entidades prestadoras de servicios de saneamiento.
EstudioaNivel dePerfil delProyecto: “Mejoramiento y Ampliación
del servicio de Agua Potable, Alcantarillado y Tratamiento de
aguas residuales en la Localidad de Huamantanga – Distrito de
Huamantanga – Provincia de Canta – Región lima Provincias”.
27
SUBPROGRAMA 0089: Saneamiento rural
Comprende las acciones orientadas al planeamiento, construcción, operación y
mantenimiento de sistemas de abastecimiento de agua potable, instalaciones para disposición
de excretas, evacuación de excretas y tratamiento de aguas residuales, saneamiento pluvial,
control de la calidad del agua y control de focos de contaminación ambiental, en las zonas
rurales.
De acuerdo al Clasificador de Responsabilidad Funcional del SNIP, el Sector
responsable es el Ministerio de Vivienda, Construcción y Saneamiento.
Figura Nº 3: Línea de tiempo para el proyecto
En 1982se construye el sistema
de agua potable y alcantarillado
o
2002
Se crea el Ministerio de Vivienda Construcción
y Saneamiento
2010
Se mejora el sistema de
Tratamiento de Aguas Residuales
mediante la construcción de 02
lagunas de oxidación y se mejora
el sistema de almacenamiento
mediante la construcción de 01
Reservorio de 20 m3 de capacidad.
2011
Mediante Decreto Supremo N°
014-2011-PE de fecha 01 de
febrero del 2011, se ratificó el
Convenio de Cooperación
Técnica no Reembolsable N°
ATN/OC-12170, para Estudios
de Pre Inversión para apoyar el
Programa de Mejoramiento y
Ampliación de los servicios Agua
y Saneamiento en el Perú, el
mismo que entró en vigencia el
03 de febrero del 2011
2011
El Gobierno Local Busca el financiamiento
para mejorar y ampliar el sistema de agua
potable y alcantarillado
2012
El Gobierno Local de
Huamantanga logra el
financiamiento del estudio de Pre
Inversión Mediante el DU 058 EF -
2011.
2.5.2 Lineamientos de Política
Cuadro Nº 2
Lineamientos de Política del Sector Saneamiento
Instrumentos de Gestión Lineamiento Asociado
EstudioaNivel dePerfil delProyecto: “Mejoramiento y Ampliación
del servicio de Agua Potable, Alcantarillado y Tratamiento de
aguas residuales en la Localidad de Huamantanga – Distrito de
Huamantanga – Provincia de Canta – Región lima Provincias”.
28
Instrumentos de Gestión Lineamiento Asociado
1. PLAN BICENTENARIO:
Objetivo Estratégico: Acceso universal de la
población a servicios adecuados de agua …
Pág. 97
 Decreto Supremo Nº 054-2011-PCM - Aprueban el
Plan Estratégico de Desarrollo Nacional denominado:
PLAN BICENTENARIO: El Perú hacia el 2021.
2. PLAN NACIONAL DE SANEAMIENTO DEL
MINISTERIO DE VIVIENDA
CONSTRUCCION Y SANEAMIENTO:
Objetivo Estratégico: Tener acceso a
servicios de saneamiento en condiciones
adecuadas de calidad y precio a través de
unidades prestadoras de servicios eficientes
regulados por el Estado en base a políticas de
desarrollo sectorial ordenadas y
ambientalmente sostenibles
 Lineamientos de acuerdo a la Ley General de los
Servicios de Saneamiento Ley Nº 26338 y su
reglamento aprobado mediante Decreto Supremo Nº
09-95 PRES y sus modificatorias
 Plan Nacional de Saneamiento 2006-2015 “Agua es
Vida” - Decreto Supremo Nº 007-2006-Vivienda
 Ley 26338 - Ley General de Servicios de
Saneamiento y sus normas modificatorias (Ley Nº
28696, publicada el 22 marzo 2006 y Ley 28870,
publicada el 12 agosto 2006)
 Resolución Ministerial Nº 207-2010-VIVIENDA -
Aprueban los “Lineamientos para la Regulación de
los Servicios de Saneamiento en los Centro Poblados
del Ámbito Rural”, la “Guía para la Elaboración del
Plan Operativo Anual y Presupuesto Anual”, y el
“Procedimiento para el Cálculo de la Cuota Familiar
publicada el 29 de diciembre de 2010
 Resolución Ministerial Nº 108-2011-VIVIENDA -
Aprueban los “Lineamientos para la formulación de
programas y proyectos de agua y saneamiento para
los centros poblados del ámbito rural”- Resolución
Ministerial N° 201-2012-VIVIENDA
 Resolución Ministerial N° 184-2012-VIVIENDA-
Aprueban la “Guía de opciones técnicas para
abastecimiento de agua potable y saneamiento para
los centros poblados del ámbito rural.
 Resolución Ministerial N° 161-2012-VIVIENDA-
Aprueban los Criterios de Focalización de las
intervenciones que el Programa de Saneamiento
Rural realice en los centros poblados rurales.
3. PROGRAMA DE MEJORAMIENTO Y
AMPLIACIÓN DE AGUA Y SANEAMIENTO
EN EL PERÚ
Objetivo Estratégico: Contribuir al
incremento de la cobertura de los servicios de
agua potable y saneamiento en las áreas
rurales y pequeñas ciudades del ámbito de
intervención del Programa, orientados a
reducir las brechas en la provisión de los
servicios e infraestructura básica, que tengan
el mayor impacto posible en la reducción de la
pobreza y pobreza extrema en el país.
 Resolución Ministerial N° 072-2011-VIVIENDA –
Aprueban el Manual de Operaciones del “Programa
de Mejoramiento y Ampliación de Servicios de Agua
y Saneamiento en Perú”
 Resolución Ministerial Nº 108-2010-VIVIENDA -
Integran el “Programa de Mejoramiento y Ampliación
de Servicios de Agua y Saneamiento en el Perú” en
la Unidad Operativa de Saneamiento Rural del
Programa “Agua para Todos”, publicada el 24 de
Junio de 2010
4. PLAN DE DESARROLLO CONCERTADO
DEL GOBIERNO REGIONAL DE LIMA:
 Ley Nº 27867 - Ley Orgánica de Gobiernos
Regionales - (parte pertinente, Art. 58), publicada el
EstudioaNivel dePerfil delProyecto: “Mejoramiento y Ampliación
del servicio de Agua Potable, Alcantarillado y Tratamiento de
aguas residuales en la Localidad de Huamantanga – Distrito de
Huamantanga – Provincia de Canta – Región lima Provincias”.
29
Instrumentos de Gestión Lineamiento Asociado
Objetivo Estratégico: Servicios de calidad en
educación y salud integral con interculturalidad,
así como adecuados servicios básicos,
asegurando el bienestar de la población.
18 de Noviembre de 2002
 Ley 27972- Ley Orgánica Municipalidades – (parte
pertinente, Art. 80), publicada el 27 de Mayo 2003
 Decreto Supremo Nº 002-2006-VIVIENDA - Precisan
facultades de Gobiernos Regionales en la prestación
de servicios de saneamiento, publicada el 11 de
Febrero de 2006
 Resolución Ministerial Nº 424-2007-VIVIENDA-
Aprueban Lineamientos para la Formulación de
Planes Regionales de Saneamiento, publicada el 21
de Setiembre de 2007
 Resolución Directoral Nº 007-2003-EF-68.01-
Aprueban Directiva del Sistema Nacional de
Inversión Pública para los Gobiernos Regionales y
Gobiernos Locales (parte pertinente), publicada el 14
de Setiembre de 2003
2.5.3 Aspectos Legales
LaformulaciónycontenidoseenmarcaenlanormatividadvigentedelSistema Nacional de
InversiónPúblicay lassiguientes leyes:
 Ley N° 27245-Ley de Responsabilidad y De Transparencia Fiscal, modificada por la
Ley N° 27958
 Ley N° 27972-Ley Orgánica de Municipalidades y Normas Modificados
 Ley N° 27783-Ley de Bases de la Descentralización, dispone que el SNIP se
desarrollará y descentralizará progresivamente en el ámbito Regional y Local.
 Ley N° 27209- Ley de Gestión Presupuestaria del Estado
 Ley Nº 27293, Ley del Sistema Nacional de Inversión Pública, modificada por las
Leyes Nº 28522 y 28802 y por los Decretos Legislativos Nº 1005 y 1091
 Reglamento de la calidad del agua para consumo humano DS N°031-2010-SA
 Alcances del DS N°0189-2009-MINAM-Reglamento de la Ley 27446-Ley del sistema
Nacional de Evaluación de Impacto Ambiental.
 Ley N° 29664 del Sistema Nacional de gestión del Riesgo de Desastres, e) Ley de los
recursos Hídricos 29338.
 RM N°108-2011 -VIVIENDA del 29/04/2011- Ley General de los Servicios de
saneamiento.
 Resolución Ministerial 184-2012-MVCS
 Resolución Ministerial 201-2012-MVCS
 Resolución Ministerial Nº096-2012-VIVIENDA “Aprueban Manual de Operaciones del
Programa Nacional de Saneamiento Rural”.
 Decreto Supremo Nº 102-2007-EF, que aprueba el nuevo Reglamento del Sistema
Nacional de Inversión Pública.
 D.S. N° 015-2004-VIVIENDA “Reglamento Nacional de Edificaciones-RNE“
EstudioaNivel dePerfil delProyecto: “Mejoramiento y Ampliación
del servicio de Agua Potable, Alcantarillado y Tratamiento de
aguas residuales en la Localidad de Huamantanga – Distrito de
Huamantanga – Provincia de Canta – Región lima Provincias”.
30
 D.S. N° 011-2006-VIVIENDA “Aprobación de 66 Normas Técnicas del Reglamento
Nacional de Edificaciones-RNE”.
 Decreto Supremo Nº 002-2012-VIVIENDA, se crea el Programa Nacional de
Saneamiento Rural.
 LaLey N° 27245-Ley de Responsabilidad y De Transparencia Fiscal, modificada por la
Ley N° 27958
 Ley N° 27972-Ley Orgánica de Municipalidades y Normas Modificados
 Ley N° 27783-Ley de Bases de la Descentralización, dispone que el SNIP se
desarrollará y descentralizará progresivamente en el ámbito Regional y Local.
 Ley N° 27209- Ley de Gestión Presupuestaria del Estado
 Ley Nº 27293, Ley del Sistema Nacional de Inversión Pública, modificada por las
Leyes Nº 28522 y 28802 y por los Decretos Legislativos Nº 1005 y 1091
 Estándares Nacionales de Calidad Ambiental para Agua - ECA, DS Nº 002- 2008-
MINAM del 16 de junio de 1999.
 Alcances del DS N°0189-2009-MINAM-Reglamento de la Ley 27446-Ley del sistema
Nacional de Evaluación de Impacto Ambiental.
 Ley N° 29664 del Sistema Nacional de gestión del Riesgo de Desastres, e) Ley de los
recursos Hídricos 29338.
 RM N°108-2011 -VIVIENDA del 29/04/2011- Ley General de los Servicios de
saneamiento.
 Resolución Ministerial 184-2012-MVCS
 Resolución Ministerial 201-2012-MVCS
 Resolución Ministerial Nº096-2012-VIVIENDA “Aprueban Manual de Operaciones del
Programa Nacional de Saneamiento Rural”.
 Decreto Supremo Nº 102-2007-EF, que aprueba el nuevo Reglamento del Sistema
Nacional de Inversión Pública.
 D.S. N° 015-2004-VIVIENDA “Reglamento Nacional de Edificaciones-RNE“
 D.S. N° 011-2006-VIVIENDA “Aprobación de 66 Normas Técnicas del Reglamento
Nacional de Edificaciones-RNE”.
 Decreto Supremo Nº 002-2012-VIVIENDA, se crea el Programa Nacional de
Saneamiento Rural.
La formulación del presente Estudio a nivel de Perfil se elabora en base a los contenidos
mínimos - perfil para viabilidad del PIP de un Proyecto de Inversión Pública expresado en el
ANEXO SNIP 05-A; y considerando también, lo establecido en la Guía para Elaboración de
Perfiles Proyectos de Agua y Saneamiento del Programa Nacional de Agua y Saneamiento y
el Anexo N° 02: Guía para elaboración de Proyectos de Inversión Pública (PIP) de Agua y
Saneamiento Rural y pequeñas ciudades.
EstudioaNivel dePerfil delProyecto: “Mejoramiento y Ampliación
del servicio de Agua Potable, Alcantarillado y Tratamiento de
aguas residuales en la Localidad de Huamantanga – Distrito de
Huamantanga – Provincia de Canta – Región lima Provincias”.
31
CAPÍTULO III: IDENTIFICACIÓN DEL PIP
3.1 DIAGNÓSTICO DE LA SITUACIÓN ACTUAL
3.1.1 Diagnóstico del área de influencia y área de estudio
Se ha definido como área de influencia del proyecto al ámbito donde se ubican los
afectadospor el problema, siendo esta la localidad de Huamantanga, ubicada en el distrito
de Huamantanga, Provincia de Canta, Región Lima Provincias. La población estimada
para el área de influencia del estudio en el año 2,012 es de 714 habitantes y 238 viviendas.
Especificacionesdemográficas del área de influencia:
N° de familias : 238
N° de viviendas habitadas : 238
N° de viviendas no habitadas : 260
N° de Instituciones públicas y organizaciones : 10
N° Promedio de integrantes por vivienda : 3. Hab./vivienda
Población Total : 714 habitantes
N° de viviendas, instit. y organizaciones beneficiadas con el proyecto : 238 viviendas
Población Beneficiaria : 714 habitantes
El Área de Estudio para el proyecto es el área geográfica de la localidad de Huamantanga,
en donde se encuentran ubicadas las fuentes familiares.
a) Características físicas
a.1 Topografía y geografía
La localidad de Huamantanga se encuentra ubicado en el Distrito de Huamantanga en la
provincia de Canta – Región lima Provincias.
Políticamenteestáubicadoen:
Departamento/Región: LIMA
Provincia: CANTA
Distrito: HUAMANTANGA
RegiónGeográfica: LIMA
EstudioaNivel dePerfil delProyecto: “Mejoramiento y Ampliación
del servicio de Agua Potable, Alcantarillado y Tratamiento de
aguas residuales en la Localidad de Huamantanga – Distrito de
Huamantanga – Provincia de Canta – Región lima Provincias”.
32
a.2 Clima
El área de estudio, seubicaenlaRegiónQuechua(entre2500a3000 msnm), por lo que el
climaesfrío,con gran sequedadambientaly precipitacionesestacionalesdelluviay granizo.
Por lo consiguiente, eslluviosaenlosmesesde diciembre,enero,
febreroymarzoyconabundantebrillosolarporlosdíasynoches
frígidasenlosdemásmesesdelaño.Sepresentanfuertesheladasenlosmeses de junio,
agosto y templado en septiembre, octubre, noviembre y diciembre.
Además,enlazonaaltapredominaunclimafríointensoyseco,enlazonamedia esfrío
templadohúmedo
a.3 Hidrológica
La información meteorológica en la zona de estudio es muy limitada, se encontraron
registros de la estación meteorológica, que actualmente se encuentra en operación, y que
nos ha proporcionado datos de precipitación mensual de los años 1992 al 2011.
De acuerdo a estos datos, podemos indicar que la precipitación promedio anual de la
zona de estudio es de 556.94 mm, teniendo picos de precipitación promedio máxima
anual de 829.50 mm y precipitación promedio mínima anual de 322.40 mm.
En relación al comportamiento estacional de las precipitaciones tenemos dos épocas bien
establecidas: una de lluvias fuertes que va de diciembre a marzo y otra de lluvias escasas
de abril a noviembre. El mes de Junio es el que presente en los últimos 20 años la menor
precipitación mensual con 2.64 mm. Mientras que el mes de enero presenta la más alta
precipitación mensual con 155.71 mm.
En el año 1994 se registra la mayor precipitación anual con 829.50 mm y el año de 1988
registra la menor precipitación anual con 322.40 mm.
En general los últimos 10 años registran valores en descenso de precipitación mensual
sobre todo en los meses de menos lluvia llegando a presentar algunos meses
precipitaciones nulas como es el caso del año de 2010. Situación que se reflejaría en el
caudal de los manantiales de la zona de estudio que dependen directamente de las
precipitaciones, es decir, que los datos de aforo tomados para el presente estudio
estarían reflejando los caudales mínimos con los que se contaría en los manantiales,
sobre todo en la época de lluvias escasas.
De acuerdo a la estación meteorológica canta (estación más cercana a la localidad de
Huamantanga), podemos observar las precipitaciones mensuales oscilan de 0.00 mm
EstudioaNivel dePerfil delProyecto: “Mejoramiento y Ampliación
del servicio de Agua Potable, Alcantarillado y Tratamiento de
aguas residuales en la Localidad de Huamantanga – Distrito de
Huamantanga – Provincia de Canta – Región lima Provincias”.
33
como mínimo a 215 mm como máximo, siendo el promedio mensual anual de 62.76 mm,
tal como se muestran en el siguiente cuadro.
a.4 Dimensiones ambientales
Medio Físico– Natural
 Zonas de vida/ Entorno Ecológico
Por encontrarse en una zona alto andina , con una altitud promedio 3253 msnm, el clima
que predomina en la zona es frio y seco, con temperaturas promedio anual de 16 ºC,
llegando hasta 0.15 ºC durante los meses de helada, con intensas precipitaciones de
676.3 mm/año, con frecuentes granizada y con una alta intensidad luminosa durante todo
el año. En la ficha de clasificación ambiental (FICA), se realizara a mayor detalle la
descripción del ítem.
Fuente: http://www.senamhilima.org/web/hb.php?p=2034
Medio Biológico
 Flora
Para la identificación de la flora típica del lugar se consideró el métodos de avistamiento,
consultas respectivas a los lugareños y referencias bibliográficas de registros de flora de
Lima (publicaciones de la Dirección General Forestal y de Fauna Silvestre - DGFFS) y de
autores como Cano, A. (“Las plantas comunes de San Marcos”) del Museo de Historia
Natural de la Universidad San Marcos. Véase el cuadro siguiente de identificación de
flora.
 Fauna
Para la identificación de la fauna típica del lugar, se consideraron los métodos de
avistamiento y las consultas respectivas a los lugareños quienes dieron referencias de
aves, reptiles y mamíferos típicos de la localidad, es por ello que se da una lista general
de la fauna identificada tanto por información propia del lugar, así como también
empleando las referencias bibliográficas de registros de fauna de Puno (publicaciones de
la Dirección General Forestal y de Fauna Silvestre - DGFFS) y del Museo de Historia
Natural de la Universidad San Marcos. Véase el cuadro siguiente de identificación de
fauna.
EstudioaNivel dePerfil delProyecto: “Mejoramiento y Ampliación
del servicio de Agua Potable, Alcantarillado y Tratamiento de
aguas residuales en la Localidad de Huamantanga – Distrito de
Huamantanga – Provincia de Canta – Región lima Provincias”.
34
Cuadro Nº 6
FAUNA
Nombre común Nombre científico
Keullas (gaviota serrana) Larus serranus
Cernicalo Falco sparverius
Golondrina Hirundo rustica
Gaviota andina Chroicicephalus serranus
Zorro andino Dusicyon culpaeus
Ovinos Ovis Aries
Vacunos Bos taurus
Equinos Equus caballus
Perros Canis familiares
Fuente: Universidad Nacional de San Marcos
Medio Social
Población, vivienda y comercio:
En la actualidad la localidad cuenta con 714 habitantes y 238 viviendas de acuerdo al
empadronamiento realizado por el consultor. Dentro del área de influencia del proyecto no
existen vestigios en superficies de sitios arqueológicos o ruinas. Las actividades
económicas que predominan en el entorno de la zona es la agricultura, ganadería y el
comercio, por encontrase cerca de la ciudad Lima, la población se desplaza
constantemente a esta ciudad.
a.5.1 Identificación y caracterización de los peligros
En la identificación de peligros se ha considerado los siguientes aspectos:
A. Identificación de aspectos generales sobre la ocurrencia de peligros en la zona del
proyecto:
Para la identificación de los posibles peligros en la zona del proyecto se realizó las siguientes
actividades:
 Estableció la ubicación geográfica de poblaciones en ámbito de su jurisdicción.
 Revisión documental de antecedentes y pronósticos de amenazas
EstudioaNivel dePerfil delProyecto: “Mejoramiento y Ampliación
del servicio de Agua Potable, Alcantarillado y Tratamiento de
aguas residuales en la Localidad de Huamantanga – Distrito de
Huamantanga – Provincia de Canta – Región lima Provincias”.
35
 Recopilación de información durante la visita de campo, sobre las condiciones de peligro que
existen en la zona.
 Revisión de documentos técnicos y teóricos que permitan precisar la información Revisión de
inventarios históricos de desastres (sísmicas, inundación, etc.).
 Análisis de antecedentes y pronósticos de amenazas.
 Análisis del nivel de frecuencia y severidad de la amenaza de la zona.
 Síntesis interpretativa de la amenazas en la zona.´
Identificación de peligros en la zona de ejecución del proyecto
1. ¿Existen antecedentes de peligros en la zona en la
cual se pretende ejecutar el proyecto?
2. ¿Existen estudios que pronostican la probable
ocurrencia de peligros en la zona bajo análisis? ¿Qué tipo
de peligros?
PELIGRO Sí No Comentarios PELIGRO Sí No Comentarios
Inundaciones x Encuesta Inundaciones x
Las intensas lluvias y
el relieve ondulado
de la localidad
permite que no haya
el riesgo de
producirse
inundaciones.
Lluvias
intensas
x
SENAMHI, cuenta con
registros de periodos lluviosos.
Lluvias intensas x
SENAMHI, cuenta
con registros de
periodos lluviosos.
Heladas x
En épocas de helada.
(Fuente: Información de
campo).
Heladas x
En épocas de
helada, puede
romperse las
tuberías, etc.
Friaje / Nevada x Información de campo Friaje / Nevada x SENAMHI.
Sismos x
Sismicidad Media nivel
IVEscala de Mercalli.
(Fuente: www.igp.gob.pe)
Sismos x
Sismicidad Media, a
nivel IV Escala de
Mercalli.
Sequías x
Las sequias se
presentaronentre los meses de
Setiembre y Diciembre
(Fuente: Información de
campo).
Sequías x
Información de
bibliográfica de
SENAMHI.
Huaycos x Huaycos x
Derrumbes /
Deslizamientos
x
Derrumbes /
Deslizamientos
x
Tsunamis x Tsunamis x
Incendios x Incendios x
Derramesde
hidrocarburos
x
Derrames
hidrocarburos
x
Por movilización de
maquinarias y
vehículos.
Fallas de
estructuras
x Fallas de estructuras x
EstudioaNivel dePerfil delProyecto: “Mejoramiento y Ampliación
del servicio de Agua Potable, Alcantarillado y Tratamiento de
aguas residuales en la Localidad de Huamantanga – Distrito de
Huamantanga – Provincia de Canta – Región lima Provincias”.
36
1. ¿Existen antecedentes de peligros en la zona en la
cual se pretende ejecutar el proyecto?
2. ¿Existen estudios que pronostican la probable
ocurrencia de peligros en la zona bajo análisis? ¿Qué tipo
de peligros?
PELIGRO Sí No Comentarios PELIGRO Sí No Comentarios
Accidente de
trabajo
x Accidente de trabajo x
Conflictos
sociales
x Conflictos sociales x
3. ¿Existe la probabilidad de ocurrencia de algunos de los peligros señalados en
las preguntas anteriores durante la vida útil del proyecto?
SI NO
x
4. ¿La información existente sobre la ocurrencia de peligros naturales en la
zona es suficiente para tomar decisiones para la formulación y evaluación de
proyectos?
SI NO
x
FUENTE: Elaborado por el consultor e información bibliográfica de INDECI y CMRRD (Véase en Imagen Nº 01 y 02)
Conclusión:
La información analizada a través del cuadro N°01 permite definir los peligros que ha
existido en la zona y pronostica los peligros que está expuesto la zona del proyecto.
B. Evaluación de grado de peligros
Los criterios para medir el grado de peligro son:
• Frecuencia (a): se define de acuerdo con el período de recurrencia de cada uno de los peligros
identificados, lo cual se puede realizar sobre la base de información histórica o en estudios de
prospectiva.
B = Bajo: 1; Período de ocurrencia cada 4 años
M= Medio: 2; Período de ocurrencia cada 1 a 2 años
A = Alto: 3; Período de ocurrencia 2 veces al año.
• Severidad (b), define el grado de impacto de un peligro específico (intensidad, área de
impacto).
B = Bajo: 1; necesidades de rehabilitación mínima, que no superan el 10% del valor de los
activos.
No implica la suspensión del servicio que brindan los activos y de ser el caso, ello ocurre sólo en
períodos de horas.
M= Medio: 2; Necesidades de rehabilitación que implican gastos equivalentes entre el 10% y el
40% del valor del activo.
Implica la suspensión del servicio que brindan los activos por tiempos superiores a 1 día.
A = Alto: 3; Pérdida de vidas humanas.
Necesidad de reconstrucción en niveles superiores al 40%.
Declaratoria de emergencia por parte de las instituciones encargadas del control de situaciones
de peligro.
EstudioaNivel dePerfil delProyecto: “Mejoramiento y Ampliación
del servicio de Agua Potable, Alcantarillado y Tratamiento de
aguas residuales en la Localidad de Huamantanga – Distrito de
Huamantanga – Provincia de Canta – Región lima Provincias”.
37
• Nivel de peligro: El nivel de peligro encontrado se analizará de la siguiente manera
(c)= (a)*(b) = Resultado = 1 Peligro Bajo
Resultado = 2 Peligro Medio
Resultado >= 3 Peligro Alto
Conclusión:
Según la evaluación con los criterios definidos, el grado de evaluación de peligros en la
zona del proyecto es considerado generalmente de PELIGRO BAJO. Esta información se
analizará de manera conjunta con el análisis de vulnerabilidades, para determinar el nivel
de riesgo está expuesto el proyecto.
EstudioaNivel dePerfil delProyecto: “Mejoramiento y Ampliación
del servicio de Agua Potable, Alcantarillado y Tratamiento de
aguas residuales en la Localidad de Huamantanga – Distrito de
Huamantanga – Provincia de Canta – Región lima Provincias”.
38
Figura 10: Mapa de Sismicidad
EstudioaNivel dePerfil delProyecto: “Mejoramiento y Ampliación
del servicio de Agua Potable, Alcantarillado y Tratamiento de
aguas residuales en la Localidad de Huamantanga – Distrito de
Huamantanga – Provincia de Canta – Región lima Provincias”.
39
Figura Nº 11:
Mapa de zonas con peligro múltiples
EstudioaNivel dePerfil delProyecto: “Mejoramiento y Ampliación
del servicio de Agua Potable, Alcantarillado y Tratamiento de
aguas residuales en la Localidad de Huamantanga – Distrito de
Huamantanga – Provincia de Canta – Región lima Provincias”.
40
a.5.2 Vulnerabilidad de los componentes del sistema proyectado
A) ANÁLISIS DE VULNERABILIDAD
A.1. Análisis de vulnerabilidad del Proyecto
a) Definición de preguntas
Cada una de las preguntas que se han incluido, lista de verificaciones sobre la generación de
vulnerabilidades (Exposición, fragilidad y resiliencia) del proyecto, sirve para analizar las
condiciones de exposición, fragilidad y resiliencia, las cuales deben analizarse de manera
sucesiva.
b) Definición de criterios
Se utilizaron los siguientes criterios de evaluación:
El grado de exposición,decisiones y prácticas que ubican a una unidad social en las zonas de
influenciade un peligro.
El nivel de fragilidad, Nivel de resistencia y protección frente al impacto de un peligro-amenaza.
En la práctica, se refiere a la inseguridad estructural de las edificaciones debido a formas
constructivas inadecuadas.
La Resiliencia: Nivel de asimilación o la capacidad de recuperación que pueda tener la unidad
social (persona, familia, comunidad) frente al impacto de un peligro-amenaza.
c) Criterios de evaluación de preguntas
Los criterios de las preguntas son:
Para las preguntas sobre Exposición:
(i) Si las respuestas a las preguntas 1 y 2 son NO, se deberá incluir medidas de reducción de
riesgo en el proyecto.
(ii) Si la respuesta a la pregunta 1 es NO y a la pregunta 2 es SI, el formulador deberá hacer la
pregunta 1 para la nueva alternativa de localización. Si la respuesta es NO otra vez, se
seguirán las indicaciones de (i) para la localización alternativa.
(iii) Si las respuestas a las preguntas 1 y 2 son SI, entonces se continúa analizando las
condiciones de vulnerabilidad por fragilidad o resiliencia.
Para las preguntas sobre Fragilidad:
(i) Si alguna de las respuestas a las preguntas 1 al 5 es NO, se deberá recopilar información
sobre el o los aspectos que no se han incluido: normativa de construcción vigente,
materiales de construcción, características geográficas, físicas, climáticas, entre otras, y
sobre la base de esa información tomar acciones concretas en el planteamiento de las
alternativas, para reducir el riesgo. De ser necesario, deberá realizar una nueva visita de
campo a la probable zona de ejecución del proyecto para recopilar la información básica.
(ii) Si la respuesta a la pregunta 6 es NO, el formulador deberá recopilar información sobre las
características geográficas, físicas y climáticas de la probable zona de ejecución y
deberá diseñar el horizonte de evaluación, considerando dichas características.
Para las preguntas sobre Resiliencia:
(i) Las respuestas a las preguntas 1 al 3 proporcionan información sobre la existencia de
mecanismos para recuperar la operatividad del proyecto frente a la presencia de una
situación de riesgo en la zona de ejecución. Las acciones frente a los resultados de estas
preguntas se toman a través de la respuesta de la pregunta 4. Así, se presentan dos casos
posibles:
EstudioaNivel dePerfil delProyecto: “Mejoramiento y Ampliación
del servicio de Agua Potable, Alcantarillado y Tratamiento de
aguas residuales en la Localidad de Huamantanga – Distrito de
Huamantanga – Provincia de Canta – Región lima Provincias”.
41
a) Si alguna de las respuestas a las preguntas 1 al 3 es NO, el formulador deberá verificar
que la pregunta 4 tenga una respuesta afirmativa para garantizar que existan mecanismos
para mantener la operatividad del proyecto frente a la presencia de situaciones de peligro.
Si la respuesta a la pregunta 4 es NO, el formulador deberá incorporar medidas de
reducción de riesgo para mantener la operatividad del proyecto.
b) Si todas las respuestas a las preguntas 1 al 3 son SI y la pregunta 4 es afirmativa, se
puede concluir que el proyecto cuenta con elementos (externos e internos) para responder a
situaciones de peligro. Si la respuesta a la pregunta 4 es NO, deberá verificarse que los
mecanismos existentes en la zona son suficientes para mantener el proyecto operativo ante
situaciones de peligro. Si dichos mecanismos no son suficientes, el formulador del proyecto
deberá plantear tales mecanismos adecuados para mantener la operatividad.
(ii) Si la respuesta a la pregunta 5 es NO, deberá lograrse, mediante la coordinación
institucional, la promoción de mecanismos de difusión sobre los daños que se ocasionarían
si no se toman medidas para reducir las condiciones de riesgo.
Cuadro Nº 09:
Lista de verificaciones sobre la generación de vulnerabilidades
(Exposición, fragilidad y resiliencia) del proyecto.
PREGUNTAS SI NO COMENTARIOS
A. Análisis de Vulnerabilidad por Exposición (localización)
¿La localización escogida para la ubicación del Proyecto evita su
exposición al peligro?
X
Prevalece el interés por la preservación de
la salud humana.
Si la localización prevista para el Proyecto lo expone a peligro
¿Es posible técnicamente cambiar la ubicación del Proyecto a
una zona menos expuesta?
X
Prevalece el interés por la preservación de
la salud humana.
B. Análisis de Vulnerabilidad por Fragilidad (tamaño y tecnología)
¿La construcción de la infraestructura sigue la normatividad
vigente, de acuerdo con el tipo de infraestructura de que se trate?
X
Se tiene en cuenta el Reglamento Nacional
de Edificaciones.
¿Los materiales de construcción consideran las características
geográficas y físicas de la zona de ejecución del proyecto?
X
En coherencia con el CE.010, CE.020 y
CE.030 del Título II Habilitaciones Urbanas
del Reglamento Nacional de Edificaciones
¿El diseño toma en consideración las características geográficas
y físicas de la zona de ejecución del Proyecto?
X
Se tiene en cuenta el artículo 5° de la
norma G.010 de características de Diseño
del Reglamento Nacional de Edificaciones
2006 y NTP 339.162:2001
¿La decisión del tamaño del Proyecto considera las
características geográficas y físicas de la zona de la ejecución del
Proyecto?
X
Se tiene en cuenta la cantidad de la
población
¿La tecnología propuesta para el Proyecto considera las
características geográficas y físicas de la zona de ejecución del
Proyecto?
X
Es coherente con el tamaño y la topografía
del área del Proyecto
¿Las decisiones de fecha de inicio y de ejecución del Proyecto
toman en cuenta las características geográficas, climáticas y
X Generalmente
EstudioaNivel dePerfil delProyecto: “Mejoramiento y Ampliación
del servicio de Agua Potable, Alcantarillado y Tratamiento de
aguas residuales en la Localidad de Huamantanga – Distrito de
Huamantanga – Provincia de Canta – Región lima Provincias”.
42
físicas de la zona de ejecución del Proyecto?
C. Análisis de Vulnerabilidad por Resiliencia
En la zona de ejecución del Proyecto ¿Existen mecanismos
técnicos (sistema alternativo para la provisión de servicio) para
hacer frente a la ocurrencia de peligros?
X Se tiene las consideraciones técnicas.
En la zona de ejecución del Proyecto ¿Existen mecanismos
financieros (por ejemplo fondo para atención de emergencias)
para hacer frente a daños ocasionados por la ocurrencia de
peligros?
X
Se tiene al Sistema de Defensa Civil:
INDECI-Municipalidad
En la zona de ejecución del Proyecto ¿Existen mecanismos
organizativos (por ejemplo planes de contingencia) para hacer
frente a daños ocasionados por la ocurrencia de peligros?
X
Se tiene al Sistema de Defensa Civil:
INDECI-Municipalidad
Las tres preguntas anteriores sobre resiliencia se refirieron a la zona de ejecución del Proyecto, ahora la idea es
saber si el PIP, de manera específica, está incluyendo mecanismos para hacer frente a una situación de riesgo
¿El problema incluye mecanismos técnicos, financieros y/o
organizativos para hacer frente a los daños ocasionados por la
ocurrencia de peligros?
X Se prevé la ocurrencia de peligros
¿La población beneficiaria del Proyecto conoce los potenciales
daños que se generarían si el Proyecto se ve afectado por una
situación peligrosa?
X
Prevalece el interés por la preservación de
la salud humana.
FUENTE: Elaborado por el consultor.
Conclusión:
En el cuadro N° 03 ha permitido analizar las condiciones de exposición, fragilidad y
resiliencia del proyecto.
d) Grado de vulnerabilidad del proyecto.
Los criterios para evaluar el grado de vulnerabilidad son:
(i) Si por lo menos alguna variable de exposición presenta Vulnerabilidad Alta y por lo
menos alguna variable de fragilidad o resiliencia presenta Vulnerabilidad Alta o
Media (y las demás variables un grado menor), entonces, el proyecto enfrenta
VULNERABILIDAD ALTA.
(ii) Si por lo menos alguna variable de exposición presenta Vulnerabilidad Alta y todas
las variables de fragilidad o resiliencia presenta Vulnerabilidad Baja, entonces el
proyecto enfrenta VULNERABILIDAD MEDIA.
(iii) Si todas las variables de exposición enfrentan Vulnerabilidad Media y por lo menos
alguna de las variables de fragilidad o resiliencia presentan Vulnerabilidad Alta (y
las demás un grado menor), entonces, el proyecto enfrenta VULNERABILIDAD
ALTA.
(iv) Si todas las variables de exposición presentan Vulnerabilidad Media y por lo menos
alguna de las variables de fragilidad o resiliencia presentan Vulnerabilidad Media
(y las demás un grado menor), entonces, el proyecto enfrenta VULNERABILIDAD
MEDIA.
EstudioaNivel dePerfil delProyecto: “Mejoramiento y Ampliación
del servicio de Agua Potable, Alcantarillado y Tratamiento de
aguas residuales en la Localidad de Huamantanga – Distrito de
Huamantanga – Provincia de Canta – Región lima Provincias”.
43
(v) Si todas las variables de exposición presentan Vulnerabilidad Media y todas las
variables de fragilidad o resiliencia presentan Vulnerabilidad Baja, entonces, el
proyecto enfrenta VULNERABILIDAD MEDIA.
(vi) Si todas las variables de exposición presentan Vulnerabilidad Baja y por lo menos
alguna de las variables de fragilidad o resiliencia presentan Vulnerabilidad Alta (y
las demás un grado menor), entonces, el proyecto enfrenta VULNERABILIDAD
MEDIA.
Si todas las variables de exposición presentan Vulnerabilidad Baja y todas las
variables de fragilidad o resiliencia presentan Vulnerabilidad Media o Baja (y
ninguna Vulnerabilidad Alta),entonces, el proyecto enfrenta VULNERABILIDAD
BAJA.
Conclusión:
Según los criterios de evaluación, el nivel de vulnerabilidad que está expuesto el
proyecto es de VULNERABILIDAD MEDIA, dado que todas las variables de exposición
presentan Vulnerabilidad Baja y una de las variables de fragilidad o resiliencia es alta
ylas otras menores. Esta información se analizará de manera conjunta con el nivel de
peligro y nivel de vulnerabilidades, para determinar el nivel de riesgo está expuesto el
proyecto.
A.2. Análisis de vulnerabilidad de los componentes del sistema existente.
Criterio de evaluación de los componentes del sistema.
Los criterios de evaluación de los componentes son:
Cuadro Nº 11:
Nivel de grado de vulnerabilidad de los componentes del sistema
Peso
Estado de
conservación
Tipo de
suelo
Pendiente
Mantenimiento
del sistema
Obra de
protección
Nivel de
organización
Bueno Compacto Baja Bueno
Con obras de
protección
Organizados
EstudioaNivel dePerfil delProyecto: “Mejoramiento y Ampliación
del servicio de Agua Potable, Alcantarillado y Tratamiento de
aguas residuales en la Localidad de Huamantanga – Distrito de
Huamantanga – Provincia de Canta – Región lima Provincias”.
44
1
2
Regular Medio Media Regular
Con obras
insuficientes
Poco
organizados
3
Malo
Suelo
deslizable
Alta Malo
No cuenta con
obras
Nada
organizados
a) Grado de vulnerabilidad de los componentes del sistema.
Los niveles de grado de vulnerabilidad del componente del sistema son:
Cuadro Nº 12:
Nivel de grado de vulnerabilidad del componente del sistema
CALIFICACIÒN VALORACIÒN POR
COMPONENTE
VALORACIÒN POR
SISTEMA
I Alta Vulnerabilidad + 13 + 49
II Mediana
Vulnerabilidad
7- 12 25 - 48
III Baja Vulnerabilidad 0 - 6 0 - 24
b) Matriz de vulnerabilidad de los componentes del sistema existente.
La evaluación del nivel de vulnerabilidad de los componentes del sistema, véase en el
cuadro Nº 12:
Cuadro Nº 12:
Nivel de grado de vulnerabilidad de los componentes del sistema.
INDICADORES
COMPONENTES DEL SISTEMA DE AGUA
TOTAL
CAPTACION CONDUCCION RESERVORIO
RED DE
DISTRIBUCION
ESTADO DE
CONSERVACION
2 1 2 2 7
EstudioaNivel dePerfil delProyecto: “Mejoramiento y Ampliación
del servicio de Agua Potable, Alcantarillado y Tratamiento de
aguas residuales en la Localidad de Huamantanga – Distrito de
Huamantanga – Provincia de Canta – Región lima Provincias”.
45
TIPO DE SUELO 1 1 1 1 4
PENDIENTE 1 1 1 1 4
MANTENIMIENTO 2 1 2 2 7
OBRAS DE
PROTECCION
2 1 1 2 6
NIVEL DE
ORGANIZACION
2 2 2 2 8
TOTAL 10 7 9 10
36
GRADO DE
VULNERABILIDAD
Medina
vulnerabilidad
Medina
vulnerabilidad
Medina
vulnerabilidad
Medina
vulnerabilidad
MEDIA
VULNERABILIDAD
FUENTE: Elaborado por el consultor.
Conclusión:
Según la evaluación con los criterios definidos, el nivel de grado vulnerabilidad es
MEDIANA VULNERABILIDAD. Esta información se analizará de manera conjunta con
el nivel de peligro y nivel de vulnerabilidades del sistema para determinar el nivel de
riesgo está expuesto el proyecto.
B) Evaluación del nivel de riesgo del proyecto.
B.1 Evaluación del nivel de riesgo del proyecto.
La evaluación del nivel de riesgo se obtendrá mediante la intersección entre el nivel de
grado de vulnerabilidad y el nivel de grado de peligro, véase el cuadro Nº 13.
Cuadro Nº 13:
Criterios de evaluación del nivel de riesgo del proyecto
EstudioaNivel dePerfil delProyecto: “Mejoramiento y Ampliación
del servicio de Agua Potable, Alcantarillado y Tratamiento de
aguas residuales en la Localidad de Huamantanga – Distrito de
Huamantanga – Provincia de Canta – Región lima Provincias”.
46
Conclusión:
El análisis del nivel de peligroses Bajo y el nivel de vulnerabilidad es Medio, la
intersección de ambas determino que el nivel de riesgo del proyecto, por ende, el
proyecto enfrentara condiciones de RIESGO BAJO. Esta clasificación del nivel de
riesgo contribuirá a evaluar las pérdidas probables que se generarían ante laocurrencia
de la situación de riesgo y, por tanto, permitirá estimar los beneficios y la incorporación
de las medidas de reducción de riesgo.
C) Medidas de mitigación de los riesgos
Las medidas de mitigación del riesgo que está expuesto del proyecto (véase el cuadro
Nº 14)
Cuadro Nº 14:
Medidas de mitigación de riesgo del proyecto
RIESGOS LOCALIZACIÓN MEDIDAS MITIGACIÓN
Inundaciones
Las inundaciones podrían afectar
a los componentes del proyecto
Diseñar las redes de distribución de agua por circuitos que permitan aislar con válvulas
los sectores con amenazas de inundación.
El diseño de los sistemas deberá cumplir con las especificaciones de los planos y con
especificaciones técnicas, para evitar las inundaciones.
Supervisar el cumplimiento de las especificaciones técnicas durante la etapa de
construcción.
Implementar el plan de contingencia en caso de inundación.
Intensas lluvias
Las intensas lluvias podría
afectar a los componentes del
proyecto y la población
El diseño de los sistemas deberá cumplir con las especificaciones de los planos y con
especificaciones técnicas*
Supervisar el cumplimiento de las especificaciones técnicas durante la etapa de
construcción.
Heladas
Las heladas podrían afectar los
componentes del proyecto
(ruptura de las tuberías por
aumento de agua congelada,
etc.)
El diseño de los sistemas deberá cumplir con las especificaciones técnicas de los
materiales y construcción, que deberán soportar temperaturas variables *
Utilizar tuberías de buena resistencia a temperaturas bajas*
Supervisar el cumplimiento de las especificaciones técnicas durante la etapa de
construcción *
En la madrugada evitar que el agua permanezca dentro de la tubería, para lo cual se
recomendable cerrar la salida del agua en la noche en el reservorio y abrirlo en la mana
GRADO DE
VULNERABILIDAD
BAJO MEDIO ALTO
GRADO
DE
PELIGRO
BAJO Bajo Bajo Medio
MEDIO Bajo Medio Alto
ALTO Medio Alto Alto
EstudioaNivel dePerfil delProyecto: “Mejoramiento y Ampliación
del servicio de Agua Potable, Alcantarillado y Tratamiento de
aguas residuales en la Localidad de Huamantanga – Distrito de
Huamantanga – Provincia de Canta – Región lima Provincias”.
47
RIESGOS LOCALIZACIÓN MEDIDAS MITIGACIÓN
Inundaciones
Las inundaciones podrían afectar
a los componentes del proyecto
Diseñar las redes de distribución de agua por circuitos que permitan aislar con válvulas
los sectores con amenazas de inundación.
El diseño de los sistemas deberá cumplir con las especificaciones de los planos y con
especificaciones técnicas, para evitar las inundaciones.
Supervisar el cumplimiento de las especificaciones técnicas durante la etapa de
construcción.
Implementar el plan de contingencia en caso de inundación.
siguiente (Implementar el plan de contingencia ante heladas).
Capacitación para el manejo adecuado del ante esta situación.
Friaje / nevada
El friaje podría afectar a los
componentes del proyecto y a la
población.
Cumplimiento de las especificaciones técnicas de los materiales*
Implementación del plan de contingencia*
Sismo
Destrucción parcial de los
componentes del proyecto.
Agrietamiento e inclinación de
estructuras de concreto armado,
ruptura de tuberías, etc.
Cumplimiento del Reglamento Nacional de edificaciones*.
Cumplimiento de Norma Técnica de Edificaciones E-30, Diseño Sismorresistente*
Realizar procesos constructivos adecuados (considerar empalme con accesorios
flexibles, etc.)
Realizar pruebas de control de calidad*
Capacitación para el manejo adecuado del ante esta situación*
Implementación del plan de contingencia ante un sismo*.
Sequias
Las sequias, podría generar
conflictos sociales, por la
reducción del nivel del caudal de
agua del manante.
Verificar que el agua circule de manera continua para todos los tramos de las redes*
En los planos de redes de tubería de distribución se dejara señalada la toma para
conectar sistemas alternos en caso de necesidad.
Capacitación para el manejo adecuado del ante esta situación*
Derrame de
hidrocarburo
El derrame de hidrocarburo
podría afectar el suelo y calidad
del agua del área de influencia,
durante la ejecución del proyecto.
Programación de mantenimiento preventivo en vehículos y maquinaria, control de llenado
de aceites y combustibles*
En caso de derrame implementar el plan de contingencia ante un derrame de
hidrocarburo.
Falla de
estructuras.
Las fallas estructurales afectara
a los componentes del proyecto
y la población
El diseño de los sistemas deberá cumplir con las especificaciones de los planos y con
especificaciones técnicas*
Supervisar para llevar un control adecuado, tanto de la calidad de los materiales
utilizados y de los procesos constructivos*
Accidentes de
trabajo.
Se pueden presentar en los
frentes de las obras.
Cumplimiento de las normas de seguridad industrial.
Señalización del área de trabajo (cintas reflectivas, mallas y barreras) *
Supervisión del área de trabajo*
Conflictos
sociales
El sistema de abastecimiento de
agua, puede generar conflictos
sociales
Definir el área donde se abastecerá de agua potable y saneamiento.
Informar a la población, a través de talleres en qué consiste el proyecto (los beneficios e
impactos que ocasionara el proyecto) *
* Los costos de las medidas de mitigación de riesgos ya se encuentran incluidos dentro del presupuesto del proyecto en sus
partidas correspondientes.
FUENTE: Elaborado por el consultor.
EstudioaNivel dePerfil delProyecto: “Mejoramiento y Ampliación
del servicio de Agua Potable, Alcantarillado y Tratamiento de
aguas residuales en la Localidad de Huamantanga – Distrito de
Huamantanga – Provincia de Canta – Región lima Provincias”.
48
a.5.3 Análisis de riesgos
A) Evaluación del nivel de riesgo del proyecto.
Evaluación del nivel de riesgo del proyecto.
La evaluación del nivel de riesgo se obtendrá mediante la intersección entre el nivel de
grado de vulnerabilidad y el nivel de grado de peligro, véase el cuadro Nº 15.
Cuadro Nº 15:
Criterios de evaluación del nivel de riesgo del proyecto
Conclusión:
El análisis del nivel de peligroses Bajo y el nivel de vulnerabilidad es Medio, la
intersección de ambas determino que el nivel de riesgo del proyecto, es de RIESGO
BAJO. Esta clasificación del nivel de riesgo contribuirá a evaluar las pérdidas probables
que se generarían ante laocurrencia de la situación de riesgo y, por tanto, permitirá
estimar los beneficios y la incorporación de las medidas de reducción de riesgo.
Medidas de mitigación de los riesgos
Las medidas de mitigación del riesgo que está expuesto del proyecto (véase el cuadro
Nº 16)
Cuadro Nº 16:
GRADO DE
VULNERABILIDAD
BAJO MEDIO ALTO
GRADO
DE
PELIGRO
BAJO Bajo Bajo Medio
MEDIO Bajo Medio Alto
ALTO Medio Alto Alto
EstudioaNivel dePerfil delProyecto: “Mejoramiento y Ampliación
del servicio de Agua Potable, Alcantarillado y Tratamiento de
aguas residuales en la Localidad de Huamantanga – Distrito de
Huamantanga – Provincia de Canta – Región lima Provincias”.
49
Medidas de mitigación de riesgo del proyecto
RIESGOS LOCALIZACIÓN MEDIDAS MITIGACIÓN
Inundaciones
Las inundaciones podrían afectar
a los componentes del proyecto
Diseñar las redes de distribución de agua por circuitos que permitan aislar con válvulas
los sectores con amenazas de inundación.
El diseño de los sistemas deberá cumplir con las especificaciones de los planos y con
especificaciones técnicas, para evitar las inundaciones.
Supervisar el cumplimiento de las especificaciones técnicas durante la etapa de
construcción.
Implementar el plan de contingencia en caso de inundación
Intensas lluvias
Las intensas lluvias podría
afectar a los componentes del
proyecto y la población
El diseño de los sistemas deberá cumplir con las especificaciones de los planos y con
especificaciones técnicas*
Supervisar el cumplimiento de las especificaciones técnicas durante la etapa de
construcción.
Heladas
Las heladas podrían afectar los
componentes del proyecto
(ruptura de las tuberías por
aumento de agua congelada,
etc.)
El diseño de los sistemas deberá cumplir con las especificaciones técnicas de los
materiales y construcción, que deberán soportar temperaturas variables *
Utilizar tuberías de buena resistencia a temperaturas bajas*
Supervisar el cumplimiento de las especificaciones técnicas durante la etapa de
construcción *
En la madrugada evitar que el agua permanezca dentro de la tubería, para lo cual se
recomendable cerrar la salida del agua en la noche en el reservorio y abrirlo en la mana
siguiente (Implementar el plan de contingencia ante heladas).
Capacitación para el manejo adecuado del ante esta situación.
Friaje / nevada
El friaje podría afectar a los
componentes del proyecto y a la
población.
Cumplimiento de las especificaciones técnicas de los materiales*
Implementación del plan de contingencia*
Sismo
Destrucción parcial de los
componentes del proyecto.
Agrietamiento e inclinación de
estructuras de concreto armado,
ruptura de tuberías, etc.
Cumplimiento del Reglamento Nacional de edificaciones*.
Cumplimiento de Norma Técnica de Edificaciones E-30, Diseño Sismorresistente*
Realizar procesos constructivos adecuados (considerar empalme con accesorios
flexibles, etc.)
Realizar pruebas de control de calidad*
Capacitación para el manejo adecuado del ante esta situación*
Implementación del plan de contingencia ante un sismo*.
Sequias
Las sequias, podría generar
conflictos sociales, por la
reducción del nivel del caudal de
agua del manante.
Verificar que el agua circule de manera continua para todos los tramos de las redes*
En los planos de redes de tubería de distribución se dejara señalada la toma para
conectar sistemas alternos en caso de necesidad.
Capacitación para el manejo adecuado del ante esta situación*
Derrame de
hidrocarburo
El derrame de hidrocarburo
podría afectar el suelo y calidad
del agua del área de influencia,
durante la ejecución del proyecto.
Programación de mantenimiento preventivo en vehículos y maquinaria, control de llenado
de aceites y combustibles*
En caso de derrame implementar el plan de contingencia ante un derrame de
hidrocarburo.
Falla de
estructuras.
Las fallas estructurales afectara
a los componentes del proyecto
y la población
El diseño de los sistemas deberá cumplir con las especificaciones de los planos y con
especificaciones técnicas*
Supervisar para llevar un control adecuado, tanto de la calidad de los materiales
utilizados y de los procesos constructivos*
Accidentes de
trabajo.
Se pueden presentar en los
frentes de las obras.
Cumplimiento de las normas de seguridad industrial.
Señalización del área de trabajo (cintas reflectivas, mallas y barreras) *
Supervisión del área de trabajo*
EstudioaNivel dePerfil delProyecto: “Mejoramiento y Ampliación
del servicio de Agua Potable, Alcantarillado y Tratamiento de
aguas residuales en la Localidad de Huamantanga – Distrito de
Huamantanga – Provincia de Canta – Región lima Provincias”.
50
RIESGOS LOCALIZACIÓN MEDIDAS MITIGACIÓN
Inundaciones
Las inundaciones podrían afectar
a los componentes del proyecto
Diseñar las redes de distribución de agua por circuitos que permitan aislar con válvulas
los sectores con amenazas de inundación.
El diseño de los sistemas deberá cumplir con las especificaciones de los planos y con
especificaciones técnicas, para evitar las inundaciones.
Supervisar el cumplimiento de las especificaciones técnicas durante la etapa de
construcción.
Implementar el plan de contingencia en caso de inundación
Conflictos
sociales
El sistema de abastecimiento de
agua, puede generar conflictos
sociales
Definir el área donde se abastecerá de agua potable y saneamiento.
Informar a la población, a través de talleres en qué consiste el proyecto (los beneficios e
impactos que ocasionara el proyecto) *
* Los costos de las medidas de mitigación de riesgos ya se encuentran incluidos dentro del presupuesto del proyecto.
FUENTE: Elaborado por el consultor.
b) Vías de Comunicación
a. Accesibilidad, existencia y condiciones de los caminos
La principal vía de acceso es la carretera Lima – Canta, hasta el desvió a la altura
del Km. 87 (Carretera asfaltada), de ahí parte una trocha afirmada hasta la
localidad de San José, luego del cual continua la trocha afirmada hasta la
Localidad de Huamantanga capital del Distrito del Mismo Nombre. La frecuencia
de movilidad es diaria, en pequeños buses y autos
Cuadro Nº 17
Vías de acceso
Fuente: Elaborado por el Consultor.
b. Riesgos que podría confrontar la movilización de recursos para ejecutar el proyecto.
UBICACIÓN
VIA DE ACCESO TIPO DISTANCIA (Km)
TIEMPO DE
VIAJE (horas)INCIO FINAL
LIMA
DESVIO A
CANTA
CARRETERA ASFALTADA 22
½”
DESVIO A
CANTA
SAN JOSE CARRETERA AFIRMADA 65 2”
SAN JOSE HUAMANTANGA CARRETERA AFIRMADA 21 1”
TOTAL 112 3 ½”
EstudioaNivel dePerfil delProyecto: “Mejoramiento y Ampliación
del servicio de Agua Potable, Alcantarillado y Tratamiento de
aguas residuales en la Localidad de Huamantanga – Distrito de
Huamantanga – Provincia de Canta – Región lima Provincias”.
51
Según las características de la vía, entre Lima y la zona del proyecto, se aprecian
potencialmente, áreas y sectores puntuales que constituyen o determinan algún riesgo en
el normal tránsito vehicular de materiales a esta zona, considerándose que los riesgos de
transporte están condicionados por lo siguiente:
♦ Cruce de centros poblados
♦ Cruce de ríos / quebradas (puentes y/o pontones)
Cuadro Nº 18
Riesgos para la movilización de materiales para ejecución del proyecto
ITEM
RIESGO A LA
CARRETERA
RIESGO AL MEDIO
SOCIOAMBIENTAL
PRINCIPALES ELEMENTOS
IMPACTABLES
PROBABILIDAD
DE
AFECTACIÓN
Cruce en centros poblados
y comunidades campesinas
Baja y Medio Baja
Viviendas e integridad física de
la población, Cultivos dispersos
y vegetación arbustiva en
laderas
Baja
Cruce en ríos / quebradas
(puentes y/o pontones)
Baja Baja
Infraestructura vial y
Contaminación hídrica en
ocurrencia de accidentes
Baja
Fuente: Elaborado por el Consultor.
c. Principales actividades económicas del área de influencia y niveles de ingreso
 La encuesta como instrumento para obtener información socio-económica de la
población
Para caracterizar a la población, en cuanto a sus actividades sociales, económicas y
culturales, sus niveles de ingresos, su conducta referida a la salud e higiene; se ha
realizado una encuesta socio-económica, para lo cual el universo es la totalidad de
viviendas de la localidad de Huamantanga, que fue obtenido del Padrón de viviendas de
dicha localidad (recogido como información en la visita al campo); sobre la cual se ha
diseñado una muestra representativa.
Cuadro Nº 19
Cantidad de Predios utilizados para determinar la muestra representativa
Características
Nº de
Predios
VIVIENDAS DOMESTICAS TOTAL 238
Fuente: Elaborado por el Consultor
La ecuación matemática utilizada para la estimación de la muestra es la siguiente:
M = K2
xPxQxN
(e2
x(N-1))+K2
xPxQ
EstudioaNivel dePerfil delProyecto: “Mejoramiento y Ampliación
del servicio de Agua Potable, Alcantarillado y Tratamiento de
aguas residuales en la Localidad de Huamantanga – Distrito de
Huamantanga – Provincia de Canta – Región lima Provincias”.
52
Dónde:
N = Es el tamaño de la población o universo
K = Es una constante que depende del nivel de confianza que se asigne. El nivel de
confianza indica la probabilidad de que los resultados de la investigación sean ciertos. Para
nuestro caso asumimos una probabilidad del 95%, K=1.96
Los valores de K más utilizados y sus niveles de confianza son:
K 1,15 1,28 1,44 1,65 1,96 2 2,58
Nivel de confianza 75% 80% 85% 90% 95% 95,5% 99%
e = Es el error muestral deseado. El error muestral es la diferencia que puede haber entre
el resultado que obtenemos preguntando a una muestra de la población y el que
obtendríamos si preguntáramos al total de ella, para nuestro caso asumimos una confianza
del 95%.
P = Proporción de pobladores que aceptan conectarse a la red de agua potable, se asume que
P=85% de la población desea acceder a los servicios de agua potable de calidad.
Q = Es la proporción de viviendas que no cuentan con conexión, es decir, es 1-p = 0.20
M = Es el tamaño de la muestra (número de encuestas que se van a tomar).
Reemplazando datos en las ecuaciones se tiene:
M= 238 encuestas
Cuadro Nº 20
Número de encuestas resultantes, Localidad Huamantanga - Año 2012
Características Nº de
vivienda
Partic.
(%)
Nº de
Encuestas
VIVIENDAS DOMESTICAS TOTAL 238 100 238
Fuente: Elaborado por el Consultor
El número total de encuestas es de 238, como se muestra en el siguiente cuadro:
Cuadro Nº 21
Número de encuestas tomadas en la localidad Humantanga
N° Nombre de la Localidad Nº de encuestas
1 Huamantanga 238
Total 238
Fuente: Elaborado por el Consultor en base al padrón de Beneficiarios.
Los formularios de entrevistas que recogen información diversa de aspectos
socioeconómicos y culturales, se presentan en el Anexo: diagnóstico socioeconómico,
cultural, institucional y de gestión.
EstudioaNivel dePerfil delProyecto: “Mejoramiento y Ampliación
del servicio de Agua Potable, Alcantarillado y Tratamiento de
aguas residuales en la Localidad de Huamantanga – Distrito de
Huamantanga – Provincia de Canta – Región lima Provincias”.
53
 Ingresos y gastos familiares
Como resultado del análisisyevaluaciónefectuadasobrelabasedelaencuestasocio
económica realizadaenel mesdeoctubre de2,012la localidad de
Huamantanga,seestimaqueelingresopromediomensualdelasfamiliasesdeS/. 460.50
mensual (ver siguiente cuadro).
Losprincipalesaportantessonel padreylamadreyeventualmente
loshijos.Losingresosdelamadreyloshijos,sondetipoesporádicoyestán
referidosalpagodeactividadesquetemporalmenteserealizansobretodoen
épocasdesiembraycosechadeproductosagropecuariosdelazona.
Cuadro Nº 22
Ingresos económicos en promedio familiar
PROMEDIO
Ingreso mensual familiar 460.50
FUENTE: Encuesta socio económica
Los gastos en alimentación representan el 45.31% del total de los gastos mensuales
realizados por cada familia, lesigue en importancia el gasto por educación con
14.08%de su presupuesto mensual. Menor proporción del gasto total se asigna a la del
transporte (9.05%) y el vestimenta (9.61%). Los servicios de salud (4.53%) y la electricidad
(3.39%).
Con ello se ha identificado que las familias de la localidad de Huamantanga realizan un
gasto familiar promedio deS/.441.93mensuales, la diferencia marcada con los ingresos
familiares se debe principalmente a que los pobladores son conservadores para
manifestar cuánto gastan en cada rubro.
Elgasto promediomenor alosingresos, indica que los habitantes de esta comunidad en
promedio, cuentan con un ingreso disponible luego de cubrir la canasta considerando
los gastos.
Cuadro Nº 23
Gasto promedio familiar por tipo
Concepto Promedio Estructura (%)
Alimentación 200.26 45.31
Agua y Desagüe 2.00 0.00
Educación 62.22 14.08
Servicio de salud 20.00 4.53
Transporte 40.00 9.05
Vestimenta 42.45 9.61
Contribución en fiestas
patronales
.00 0.00
EstudioaNivel dePerfil delProyecto: “Mejoramiento y Ampliación
del servicio de Agua Potable, Alcantarillado y Tratamiento de
aguas residuales en la Localidad de Huamantanga – Distrito de
Huamantanga – Provincia de Canta – Región lima Provincias”.
54
Electricidad 15.00 3.39
Teléfono 10.00 2.26
Otros gastos 50.00 11.31
Total 441.93 100.00
FUENTE: Encuesta socio económica realizada en la localidad de Huamantanga
 Tipos de producción y actividades económicas preponderantes
Actividadpecuaria
De acuerdo a la encuesta socioeconómica, laactividadpecuaria es la actividad relevante
que está vinculadacon laexistenciapastosnaturales, quese ubicaen las zonasaltase
intermediasdel distrito.Laspraderasnaturalesestán
conformadasporasociacióndegramíneaspermanentesyanuales,así comode
especiesarbustivasy herbáceos.Las tierrasaptasparapastossondemediana
fertilidad,contopografía accidentaday susceptiblealaerosión.
Laproducción pecuaria(crianzadevacunosy ovinos)representael mayorporcentajedesu
economíaconlaventa de ganadovacunoenpie,quesosdetipo frescoy paria.
LaComercializacióndeanimalesenpieserealizaenelmismodistrito de Huamantanga
oenlacapitalprovincial(Canta).La crianza de especies pecuarias es tradicional, notándose
la ausencia de asistenciatécnicaenelmanejo,alimentación,reproduccióny
lasanidadanimal,lo que serefleja enlabaja produccióny
productividadencadaespecie.Setieneen
promedioquelasvacasproducenleche6a8lts,ysuprecioesde S/.0.70,casi
todalaproducciónestá destinadaala elaboraciónde quesos de tipo frescoy paria
loscualessecomercializanenlamismalocalidadadieznuevossoleselkilogramo
ytambiénsecomercializaenlosmercadosdela ciudad de Canta y La ciudad de Lima.
Actividad agrícola
Laactividadagrícola es la actividad más importante en la localidad de
Huamantanga,estáconstituidaporlapequeñaagricultura con finesde
autoconsumoysubsistencia. Las dificultades que enfrenta el agricultorsonlos
fenómenosclimatológicosadversosenlasdiferentes etapasdel
procesoproductivo,presenciadeplagas y enfermedades,insuficienteo inadecuada
infraestructurade riego,empleode tecnologíarudimentaria, faltadeasistencia técnica,
crediticiaycanalesdecomercializaciónpocoapropiados.
Lasiembradeestoscultivosserealizaenlosmesesdeseptiembrea noviembre,
coincidiendoconeliniciodelaslluvias;seutilizalayunta(aradode bueyes)parala preparacióndel
terreno; lafertilizaciónsebasaenlaaplicacióndeestiércol de
vacunos,ovinosyalgunoscasosdeanimales mennores;seutilizamuy pocolospesticidas
químicos,paraelcontroldeplagasy latecnologíaaplicadaes
EstudioaNivel dePerfil delProyecto: “Mejoramiento y Ampliación
del servicio de Agua Potable, Alcantarillado y Tratamiento de
aguas residuales en la Localidad de Huamantanga – Distrito de
Huamantanga – Provincia de Canta – Región lima Provincias”.
55
tradicional.Losrendimientosdeloscultivosprincipalesdeldistritoseencuentran
pordebajodelaprovincia.Estosedebeala faltadecréditosy asesoramiento técnicooportuno.
Entrelosprincipalescultivostenemosloscereales:Cebaday habas maíz amiláceo;tubérculos
y raíces: papa, olluco, oca, y mashua. Los cultivos que se siembran en mayor extensión
son la papa y haba. El destino de la producción es para autoconsumo. La fuerza básica
que se utiliza es de la familia (esposo, esposa e hijos) y si no es suficiente, cuentan con la
ayuda de familiares y amigos. Los varones tienen asignados actividades de mayor
esfuerzo físico, mientras que las mujeres se ocupan de actividades de menor esfuerzo
físico. Los hijos también aportan en cuanto al: cuidado de los animales, recojo de leña,
traslado de agua juntamente con la ama de casa.
d. Aspectos Socioeconómicos
 Situación socioeconómica y sus posibilidades de crecimiento y desarrollo
económico
A partir delCensode2,007paraeldistritodeHuamantanga, se calculó la PEA para la
localidad de Huamantanga, siendo éstade115personas, que representan el 92.6%está
ocupada (Cuadro 26), labaseeconómicade lapoblaciónde huamantanga, según la
encuesta socioeconómica realizada, es la agricultura y ganadería como se observa en el
cuadro Nº 27.
Cuadro Nº 26
Población económicamente activa y
población en edad de trabajar: Año 2012
PEA
POBLACIÓN ESTRUCTURA
(Nº Hab) (%)
Población Econ. Activa 190 100.0%
Ocupada 178 92.6%
Desocupada 12 7.4%
Pob. Econ. No Activa 48
PET (Pob. En Edad de Trabajar) 238
1/LaPoblación Objetivoes de2007 personas;la diferencia de 237 Hab. correspondea los menoresdeedad,que no
seencuentranenedaddetrabajar.
FUENTE: INEI, Censos Nacionales2,007y estimacionespara el 2,012.
Cuadro Nº 27
Sectores de la PEA: Año 2012
EstudioaNivel dePerfil delProyecto: “Mejoramiento y Ampliación
del servicio de Agua Potable, Alcantarillado y Tratamiento de
aguas residuales en la Localidad de Huamantanga – Distrito de
Huamantanga – Provincia de Canta – Región lima Provincias”.
56
Ocupaciones
Jefe de
familia
Cónyuge
Porcentaje Porcentaje
Ganadero 14.4% 2.8%
Agricultor 49.4% 12.0%
Comerciante 18.8% 2.9%
Obrero 10.3% 1.9%
Empleado público 2.5% 1.0%
Trabajador de servicio 0.0% 0.0%
Ama de casa 4.6% 79.4%
Total 100.0% 100.0%
FUENTE: Encuesta socioeconómica realizada por el consultor
 Niveles de educación de la población
Unamayor proporción de la población de la localidad de Huamantanga cuenta con
educaciónsecundaria (44.0%);con primaria (31.6%),le sigue en importancia aquellos que
tienen superior no universitaria incompleta, luego superiornouniversitariacompletayasí
sucesivamentehastaaquellosquetienen superior universitaria incompleta que representa
solo el 2.3% del total de personas.
Cuadro Nº 29
Población total por nivel de educación alcanzado, Año 2012
CATEGORÍAS % Acumulado %
Sin Nivel 9.8% 9.8%
Educación Inicial 2.3% 12.1%
Primaria 31.6% 43.7%
Secundaria 44.0% 87.7%
Superior No Univ. Incompleta 3.8% 91.6%
Superior No Univ. Completa 3.2% 94.8%
Superior Univ. Incompleta 2.3% 97.1%
Superior Univ. Completa 2.9% 100.0%
Total 100.0% 100.0%
FUENTE:INEICensodePoblaciónyViviendade 2,007 yestimacionesparaal 2,012.
A nivel de los jefes de hogar, prevalecen los que cuentan con secundaria completa
que representan el 34.4 % del total,seguidoporlosquetienensuperior técnico completo
(21.9%) y primaria completa como se indica en el siguiente cuadro.
Cuadro Nº 30
EstudioaNivel dePerfil delProyecto: “Mejoramiento y Ampliación
del servicio de Agua Potable, Alcantarillado y Tratamiento de
aguas residuales en la Localidad de Huamantanga – Distrito de
Huamantanga – Provincia de Canta – Región lima Provincias”.
57
Localidad Huamantanga: Nivel de educación alcanzado
por el jefe del hogar,Año 2012 (%)
Niveles
Jefe de familia
Porcentaje
Sin nivel 3.1%
Primaria incompleta 15.6%
Primaria completa 17.2%
Secundaria incompleta 3.1%
Secundaria completa 34.4%
Superior técnico incompleta 4.7%
Superior técnico completo 21.9%
Superior universitario incompleto 0.0%
Superior universitario completo 0.0%
Total 100.0%
FUENTE:Encuestasocioeconómicarealizadaen la localidad de Huamantanga
El idioma oficial que hablan los jefes de hogar y los conyugues, en la localidad de
Huamantanga, es el Español.
Cuadro Nº 31
Localidad Humantanga: Idioma
Ocupaciones Porcentaje
Aymara 0%
Español 100%
Quechua 0.0%
Otro 0.0%
TOTAL 100%
 Características de la vivienda
En base a los trabajos de campo en el ámbito de influencia del Proyecto, el número de
viviendas en el año 2012 es de 87 unidades y el número de personas por vivienda de 3.38,
la misma que ha sido estimado teniendo en empadronamiento censal de población y la
encuesta socio económica.
La característica de las viviendas en el área de influencia del proyecto, según el material de
construcción es: El piso es de tierra; la pared es de tapia o adobe; el techo es de calamina
y paja; el detalle se muestra en el siguiente cuadro. Según la cantidad de ambientes, la
gran mayoría cuentan con 2 sólo ambiente; le sigue en importancia viviendas con 2
ambientes. Los ambientes son principalmente dormitorios, sala y comedor.De acuerdo a
los datos obtenidos en la encuesta, no cuentan con un ambiente exclusivo para baño.
EstudioaNivel dePerfil delProyecto: “Mejoramiento y Ampliación
del servicio de Agua Potable, Alcantarillado y Tratamiento de
aguas residuales en la Localidad de Huamantanga – Distrito de
Huamantanga – Provincia de Canta – Región lima Provincias”.
58
Cuadro Nº 32
Localidad Huamantanga: Viviendas por el material predominante
en su construcción, Año 2012 (%)
MATERIAL PREDOMINANTE
PISO
%
PARED
%
TECHO
%
Tierra 100 0 0
Madera 0 0 0
Tapia o adobe 0 100 0
Quincha 0 0 0
Calamine y paja 0 0 1.7
Techo de paja 0 0 3.4
Calamina o similar 0 0 95.0
TOTAL 100 100 100
FUENTE:Encuestasocioeconómicarealizadaen la localidad de Humantanga
Cuadro Nº 33
Localidad de Huamantanga: Nº de ambientes con que cuenta la vivienda: Año
2012
Ambientes
1 2 3
Más
de 3
Total
% % % % %
1. Dormitorios 29.7% 46.9% 76.6%
2. Sala / comedor 14.1% 1.6% 15.7%
3. Cocina 54.7% 54.7%
4. Baño / letrina 1.6% 1.6%
5. Un solo ambiente 20.3% 20.3%
FUENTE:Encuestasocioeconómica
e. Salud, higiene y Saneamiento básico
 El servicio y prácticas de salud
El áreade Intervencióndel proyectoparalasatencionesdelasaludengeneral no
cuentaconunapostao uncentro desaludensuámbito geográfico.La población
concurrealoscentrosdeSalud(capital del distrito);siendo elmediodetransporte elmoto
taxi,oloscolectivosde serviciosentrelalocalidadyestosdistritos.
Seobservaprevalenciadeenfermedades relacionadasconla faltadeservicios
básicos,comolasEDAs1
,además delasIRAs2
queafectanalos
segmentosmásvulnerablesdelapoblación(niños,mujeres gestantes y ancianos),
alocualseañade la faltadeserviciosdesaluddecalidad,laatenciónestáacargo deunnúmero
1
/ Enfermedades diarreicas agudas
2
/ Infecciones respiratorias agudas
EstudioaNivel dePerfil delProyecto: “Mejoramiento y Ampliación
del servicio de Agua Potable, Alcantarillado y Tratamiento de
aguas residuales en la Localidad de Huamantanga – Distrito de
Huamantanga – Provincia de Canta – Región lima Provincias”.
59
reducido deprofesionalesdelasaludenesosestablecimientos,la
mayoríadelospuestosdesaludnocuentanconlasmedicinasni el instrumental
paraunaatencióndeemergencia.
En el área de intervención se practica con bastante frecuencia la curación de
enfermedades en base a yerbas medicinales, de modo que la concurrencia de pacientes a
los Centros Médicos generalmente se realiza después de haber intentado el tratamiento
bajo la modalidad de curandería, lo cual explica una reducida cantidad de casos en el
ámbito de influencia del proyecto.
Lasenfermedadesquetienenrelacióndirectaconelconsumodeaguainsalubrey
eldéficitdelosserviciosdeaguapotabley evacuacióndeexcretasdenominadas
enfermedadeshídricas,afectanconmayorincidenciaalosniñosyadolescentesde 5a14años.
Su presencia es notoria entre las principales causasde
morbilidad,especialmenteenlapoblaciónensituacióndepobrezayextremapobreza,Lasenferm
edadeshídricasdemayorincidenciaregistradas porelCentrode Saludson: las enfermedades
diarreicas, conjuntivitisy la parasitosis.
Cuadro Nº 34
Localidad Huamantanga: Episodio de enfermedades en menores de 06 años:
Agosto de 2012 (%).
Enfermedades
SI NO
Frecuencia % Frecuencia % %
Diarrea 42 100.0% 120 0.0% 100%
Conjuntivitis 2 37.5% 3 62.5% 100%
Tuberculosis 7 2
Enfermedades de
la piel 7 0.0% 2 100.0% 100%
Infecciones 6 0.0% 3 0.0%
Parasitosis 3 87.5% 2 12.5% 100%
Tifoidea,
hepatitis, otros 0 0.0% 2 100.0% 100%
El tratamiento más utilizado por las familias de la Localidad der Huamantanga como forma
de curar EDAs como las diarreas es el uso de hierbas medicinales, un 90.6 % de la muestra
considera que es un método adecuado y suficiente para curar diarreas. Solo el 9.4 % de las
familias preparan suero casero. Ningún encuestado respondió que acudía a un
establecimiento de salud para tratar esta enfermedad.
Cuadro Nº 35
EstudioaNivel dePerfil delProyecto: “Mejoramiento y Ampliación
del servicio de Agua Potable, Alcantarillado y Tratamiento de
aguas residuales en la Localidad de Huamantanga – Distrito de
Huamantanga – Provincia de Canta – Región lima Provincias”.
60
Tipos de tratamiento realiza para tratar la diarrea (%)
Descripción Porcentaje
Prepara suero casero 19%
Usa hierbas medicinales 15%
Acude al establecimiento de salud 204%
Acude al curandero 0.0%
Total 100.0%
FUENTE:Encuestasocioeconómica
De acuerdo al cuadro siguiente, la población en la localidad de Huamantanga creen
preponderantemente que la gran causa por la cual los niños adquieren EDAs como la
diarrea es el comer alimentos contaminados (48.4%). Asimismo, un 25 % de los
encuestados sustentan su percepción de la ocurrencia de las EDAs en la creencia de que
se origina por el frio y el 21.9 % por no lavarse las manos antes de comer; por lo que
podemos concluir que la mayor proporción de los encuestados conocen las causas reales
como comer alimentos contaminados pero desconocen el beber agua contaminada (sin
hervir o tratar).
Frente a esto, se concluye que entre las principales problemáticas de información sobre las
EDAs entre la población no solo se encuentra el desconocimiento, sino la desinformación,
factores que gravitan sobre la ocurrencia de EDAs en la localidad.
Cuadro Nº 36
Localidad Huamantanga: Razonespara que los niños se enfermen
de diarrea: Agosto de 2012 (%)
Descripción Porcentaje
Comen alimentos contaminados 5.9%
No se lavan las manos antes de comer 4.5%
Toman agua contaminada (sin hervir o tratar) 78%
Por frío 25.0%
No sabe 1.6%
Total 100.0%
FUENTE:Encuestasocioeconómicarealizadaen la localidad Huamantanga
Los métodos más utilizados por las familias de la localidad de Huamantanga como forma de
prevenir EDAs como las diarreas consisten en asear a los niños y niñas (13.9%),
alimentándolos bien (9.7 %) y tomando agua hervida. Estas repuestas pueden indicar
desconocimiento de los pobladores pues el consumo de agua hervida no tiene un valor
porcentual generalizado en todos los encuestados y le dan valores importantes al aseo y
abrigo de los niños. Es necesaria la implementación del proyecto para la operatividad de un
sistema de capacitación sobre el cuidado de la higiene.
EstudioaNivel dePerfil delProyecto: “Mejoramiento y Ampliación
del servicio de Agua Potable, Alcantarillado y Tratamiento de
aguas residuales en la Localidad de Huamantanga – Distrito de
Huamantanga – Provincia de Canta – Región lima Provincias”.
61
Localidad Huamantanga:¿Cómo previene la diarrea?,
Agosto de 2012 (%)
Descripción Porcentaje
Aseando a los niños 13.9%
Tomando agua hervida 76.5%
Alimentándolos bien 9.7%
Abrigándolos 0.0%
Otros 0.0%
No sabe 0.0%
Total 100.0%
FUENTE:Encuesta socio económicarealizadaen la localidad de Huamantanga
 Costumbres y hábitos de higiene
Almacenamiento del Agua
Respecto a los tipos de depósito del agua se han identificado que un 5% de los casos
utilizan bidones o tachos plásticos, seguido de un valor porcentual relativamente
significativo (7.8%) que utiliza baldes de plástico. Estos recipientes, frecuentes para
almacenar agua, pueden perjudicar su calidad, pues no garantizan condiciones adecuadas
de higiene.
Cuadro Nº 38
Localidad Huamantanga:Almacenamiento de agua, Agosto de 2012 (%)
Tipo de recipiente Porcentaje
Baldes plásticos 8%
Bidones o tachos de plástico 5%
Tachos o baldes de aluminio 2.1%
Cilindros o barril 2.9%
Galoneras 3.1%
Otros no almacenan 81.9
Total 100.0%
FUENTE:Encuesta socio económicapor el consultor
Tratamiento de Agua en vivienda
Los hábitos de tratamiento del agua para ser bebida son fundamentales para la salud de
las familias. El 98.4% de la muestra manifestó que no realiza ningún tratamiento. Ante
esto, se muestra como importante acciones concretas que promuevan prácticas
saludables respecto del consumo del agua.
EstudioaNivel dePerfil delProyecto: “Mejoramiento y Ampliación
del servicio de Agua Potable, Alcantarillado y Tratamiento de
aguas residuales en la Localidad de Huamantanga – Distrito de
Huamantanga – Provincia de Canta – Región lima Provincias”.
62
Cuadro Nº 39
Tratamiento que aplican al agua para beber
Tratamiento Porcentaje
Hierve 1.6%
Le ponen cloro/lejía 0.0%
Ninguno 98.4%
Total 100.0%
FUENTE: Encuestasocio económica
Lavado de manos
El lavado de manos es un hábito de higiene personal fundamental para evitar EDAs y otras
infecciones que afecten la salud y el bienestar de la población. De acuerdo al estudio
realizado, este importante hábito no se realiza con cotidianeidad, sino solamente “algunas
veces”. De esta manera, hábitos como lavarse las manos para preparar los alimentos,
después de defecar o después de limpiar las heces a un niño no son realizados” por el
79.7%, el 73.4% y 81.0% de la población, respectivamente. A esta situación se le suma
que el 23.4% nunca se lava las manos antes de comer y el 23.8% nunca se lava las
manos antes de dar de comer al niño . Finalmente, se tiene que la población de
Huamantanga no practica los hábitos adecuados de higiene para el lavado de manos, lo
que los expone a mayores riesgos para la protección de la salud, especialmente en los
grupos más vulnerables de la localidad.
Cuadro Nº 40
Prácticas de lavado de manos en momentos críticos, Setiembre del 2012 (%)
Lavado de manos
Se lava las
manos para
preparar los
alimentos
Se lava las
manos
después de
defecar
Se lava las
manos después
de limpiar las
heces del niño
Se lava las
manos antes de
comer
Se lava las
manos antes de
dar de comer al
niño
% % % % %
Siempre 17.2% 1.6% 0.0% 14.1% 19.0%
Algunas veces 3.1% 25.0% 19.0% 62.5% 57.1%
Nunca 79.7% 73.4% 81.0% 23.4% 23.8%
Total 100.0% 100.0% 100.0% 100.0% 100.0%
FUENTE:Encuestasocioeconómicarealizadapor el consultor
Los pobladores de la localidad de Huamantanga manifiestan en su mayoría lavarse
siempre las manos solamente con agua (60.9%). En cuanto al jabón, solo el 1.6% de los
encuestados señala que siempre lo utiliza para lavarse las manos, el 34.4% señala que
solamente algunas veces y el 64.1% que nunca. En el caso del detergente, solo el 1.6% lo
utiliza siempre, mientras el 98.4% de la muestra señaló que nunca lo utiliza. Los
desinfectantes solo es utilizada siempre por el 1.6% de la población. Con todo, hacen falta
prácticas más seguras de lavado de manos como el uso generalizado del jabón o algún
EstudioaNivel dePerfil delProyecto: “Mejoramiento y Ampliación
del servicio de Agua Potable, Alcantarillado y Tratamiento de
aguas residuales en la Localidad de Huamantanga – Distrito de
Huamantanga – Provincia de Canta – Región lima Provincias”.
63
desinfectante.
Cuadro Nº 41
Con qué se lava las manos?, Octubre de 2012 (%)
Con qué se lava las
manos
Utiliza jabón
para lavarse las
manos
Utiliza sólo
agua para
lavarse las
manos
Utiliza
desinfectantes
para lavarse las
manos
Utiliza detergente
de ropa
% % % %
Siempre 1.6% 60.9% 1.6% 1.6%
Algunas veces 34.4% 39.1% 0.0% 0.0%
Nunca 64.1% 0.0% 98.4% 98.4%
Total 100.0% 100.0% 100.0% 100.0%
FUENTE:Encuestasocioeconómicarealizadapor el consultor octubre de 2012.
 Limpieza pública
Paraefectos de conocer elmanejoderesiduossólidos
enlacomunidadenestudioserecolectóinformaciónreferentealmétodoyfrecuenciadeeliminació
ndebasura.
En la localidad de Huamantanga no está incorporada a ningún sistema de recojo de
basura que pueda proporcionar la Municipalidad Distrital. En tal sentido, la mayoría de las
familias la junta y la quema (67.2%).Un segmento relativamente significativo hace uso de
la eliminación de residuos botando en el patio de la casa o alrededor de la casa (21.9%).
Otro grupo de personas lo entierra en un hueco (10.9%). Estas prácticas perjudican el
medio ambiente y la salud familiar como la acción de quemar residuos sólidos. Las
respuestas recogidas revelan el desconocimiento existente sobre la disposición adecuada
de los residuos sólidos.
EstudioaNivel dePerfil delProyecto: “Mejoramiento y Ampliación
del servicio de Agua Potable, Alcantarillado y Tratamiento de
aguas residuales en la Localidad de Huamantanga – Distrito de
Huamantanga – Provincia de Canta – Región lima Provincias”.
64
Cuadro Nº 43
Prácticas de eliminación de residuos sólidos,
Octubre de 2012 (%)
Descripción Porcentaje
Los entierra en un hueco 10.9%
Arroja a una acequia o río 0.0%
Bota en el patio de la casa o alrededor de la casa 21.9%
La junta y la quema 67.2%
Total 100.0%
FUENTE:Encuestasocioeconómicarealizada
De acuerdo al estudio socioeconómico la responsabilidad de la eliminación de los
residuos sólidos recae de manera frecuente en la madre (82.8%), seguido del padre
(14.1%). Los hijos menores también participan en esta actividad (1.6%).
Finalmente, se evidencia que la madre es quien realiza la actividad de manera
significativa en comparación con el padre cosa que demuestra un grado de inequidad.
Cuadro Nº 44
Responsable de eliminación de residuos sólidos,
Octubre de 2012 (%)
Miembros de la familia Porcentaje
Padre 14.1%
Madre 82.8%
Hijos mayores 1.6%
Hijos menores 1.6%
Total 100.0%
FUENTE:Encuesta socio económica
De acuerdo al estudio socioeconómico realizado, las aguas grises eliminadas dentro del
patio de la casa son una práctica mayoritaria (87.5%), mientras que el 9.4% de la
población lo arroja fuera de la vivienda.
Las prácticas de eliminación de aguas grises ponen en riesgo la salud de la población,
puesto que la mayoría de las veces son eliminadas dentro de la vivienda, lo que
ocasiona la contaminación del suelo y la consecuente exposición de enfermedades a los
grupos vulnerables. A través de la implementación y operación de los sistemas de agua
y saneamiento se podrá controlar y anular estas inadecuadas prácticas que exponen a
la proliferación de enfermedades a los miembros de la familia.
Cuadro Nº 45
EstudioaNivel dePerfil delProyecto: “Mejoramiento y Ampliación
del servicio de Agua Potable, Alcantarillado y Tratamiento de
aguas residuales en la Localidad de Huamantanga – Distrito de
Huamantanga – Provincia de Canta – Región lima Provincias”.
65
Prácticas de eliminación
de aguas grises, Agosto de 2012 (%)
Descripción Porcentaje
La arroja a la calle 3.1%
Arroja a una acequia o río 0.0%
Arroja dentro del patio de la casa 87.5%
Arroja fuera de la vivienda 9.4%
Total 100.0%
FUENTE:Encuesta socio económica.
De acuerdo al estudio socioeconómico la responsabilidad de la eliminación de las aguas
grises recae de manera frecuente en la madre (82.8%), seguido del padre (15.6%). Y el
1.6% representa a los hijos menores que participan en esta actividad. Finalmente, se
evidencia que la madre es quien realiza la actividad en la mayor parte del tiempo puesto
que las cifras de su participación en comparación del esposo son ampliamente superiores.
Cuadro Nº 46
Responsable de eliminación de
aguas grises, Agosto de 2012 (%)
Miembros de la familia Porcentaje
Padre 15.6%
Madre 82.8%
Hijos mayores 0.0%
Hijos menores 1.6%
Total 100.0%
FUENTE:Encuesta socio económica.
f. Características y niveles de educación
 Número de centros educativos
En la Localidad de Huamantanga se cuenta con 03 Instituciones Educativas, 01 de nivel
inicial, otra de nivel primaria y una de nivel secundaria.
EstudioaNivel dePerfil delProyecto: “Mejoramiento y Ampliación
del servicio de Agua Potable, Alcantarillado y Tratamiento de
aguas residuales en la Localidad de Huamantanga – Distrito de
Huamantanga – Provincia de Canta – Región lima Provincias”.
66
g. Otros servicios existentes
 Comunicaciones
Los medios de comunicación de la población es utilizancomomediodetransportela combi
ruraldesdelalocalidadde Huamantanga hacia la Ciudad de Lima y Viceversa, la frecuencia
de salida es diaria en la maña salen de la Ciudad de Lima y en la tarde Regresan
 Energía Eléctrica
En laencuestasocioeconómicoindicaqueel
84%delasviviendascuentanconservicioeléctrico.El gasto mensual de las viviendasque
cuentan conservicioeléctricoes menosdeS/. 6.50/mes.
 Organización Comunal
El máximo representantedelacomunidad,esel gobernador que esel representantedel
Presidentedela Repúblicaenlazona,y fiscalizalostrabajos,principalmentedelosservicios
públicosexistentes,quepuedensereducación,salud,asegurandounabuena
laborconlapoblacióndepartedeestasinstituciones.
Así también, actualmente ya se cuenta con una JASS, para asegurar la gestión y también
una buena labor con la población de parte de estas instituciones.
3.1.2 Diagnóstico de los servicios
a) Diagnóstico del servicio de agua
a.1 Situación del Servicio
a.1.1 Calidad del agua
De acuerdo a los resultados obtenidos de los análisis de laboratorio, podemos indicar que
la muestra de agua presenta todos sus parámetros dentro de los límites permisibles.
Por lo expuesto, podemos indicar que los manantiales destinados a la captación de agua
para consumo humano, no está influenciado por factores externos que pudieran
contaminar sus aguas y por lo tanto se estima que sus aguas estarán aptas para el
consumo humano. Sin embargo, se recomienda implementar un sistema de cloración del
agua captada antes de consumirla.
EstudioaNivel dePerfil delProyecto: “Mejoramiento y Ampliación
del servicio de Agua Potable, Alcantarillado y Tratamiento de
aguas residuales en la Localidad de Huamantanga – Distrito de
Huamantanga – Provincia de Canta – Región lima Provincias”.
67
Cuadro Nº 48
Cuadro comparativo de las propiedades fisicoquímicas de la fuente y estándares.
PARAMETROS UNIDAD
Limite
Permisible POZO K-37-01
pH Unid. pH 6.5-8.5 7.26
Turbidez NTU 5.00 <1.00
Conductividad Umhos/Cl 1500 420
Sólidos Solubles mg/L 1000 905
Sólidos Sedimentables ml/L/h 9
Sólidos Volátiles mg/L 575
Sólidos Totales mg/L 1000.00 905
Nitratos (N-NO3) mg/L 50.00 4.20
Sulfatos mg/L 250.00 225
Cloruros mg/L 250.00 30.88
Arsénico mg/L 0.01 0.00906
Plomo mg/L 0.05 <0.013
Cadmio mg/L 0.005 0.00194
Hierro mg/L 0.30 <0.012
Manganeso mg/L 0.10 0.037
Magnesio mg/L 30.00 16.49
Sodio mg/L 200.00 <125
Coliformes Fecales CF/100ml 0.00 AUSENCIA
Fuente: Análisis Físico Químico y Bacteriológico
a.1.2 Consumo de agua
Durante el estudio socioeconómico se identificó que la población se abastece de
agua en su mayoría de la red existente.
Cuadro Nº 49
Formas de abastecimiento de agua,
Octubre 2012
TIPO DE SISTEMA PORCENTAJE
Conexión domiciliaria a la red pública 85.0%
Pileta pública 0.0%
Manantial protegido 0.0%
Manantial sin protección 0.0%
Río o acequia 15.0%
Total 100.0%
FUENTE:EncuestasocioeconómicarealizadaConsultor.
EstudioaNivel dePerfil delProyecto: “Mejoramiento y Ampliación
del servicio de Agua Potable, Alcantarillado y Tratamiento de
aguas residuales en la Localidad de Huamantanga – Distrito de
Huamantanga – Provincia de Canta – Región lima Provincias”.
68
Respecto al grado de satisfacción de la cantidad de agua que se abastece, el 100%
de los encuestados manifestaron que no se encuentran satisfechos. Así mismo,
respecto a la calidad de agua que reciben, el 100.0% indicaron que es regular
Cuadro Nº 50
Satisfacción de la cantidad de agua que se abastecen,Octubre 2012
¿ESTÁ USTED SATISFECHO CON LA CANTIDAD
DE AGUA CON LA QUE SE ABASTECE?
PORCENTAJE
Satisfecho 10.0%
No satisfecho 90.0%
Total 100.0%
FUENTE:Encuestasocioeconómicaconsultor.
Cuadro Nº 51
Satisfacción de la calidad de agua que se abastecen,
Agosto 2012
¿QUÉ LE PARECE LA CALIDAD DE AGUA
QUE RECIBE?
PORCENTAJE
Buena 12.0%
Mala 88.0%
Total 100.0%
FUENTE:Encuestasocioeconómicaconsultor
a.1.3 Población Servida
Actualmente lapoblaciónservida es de 636 habitantes
Conexiones Otros
2012 748 85% 15% 636 212
2013 754 85% 15% 641 214
2014 761 100% 0% 761 254
2015 768 100% 0% 768 256
2016 775 100% 0% 775 258
2017 782 100% 0% 782 261
2018 789 100% 0% 789 263
2019 796 100% 0% 796 265
2020 803 100% 0% 803 268
2021 810 100% 0% 810 270
2022 817 100% 0% 817 272
2023 824 100% 0% 824 275
2024 831 100% 0% 831 277
2025 838 100% 0% 838 279
2026 846 100% 0% 846 282
2027 854 100% 0% 854 285
2028 862 100% 0% 862 287
2029 870 100% 0% 870 290
2030 878 100% 0% 878 293
2031 886 100% 0% 886 295
2032 894 100% 0% 894 298
2033 902 100% 0% 902 301
Año
Población
Total (hab)
Cobertura
Población
Servida
Viviendas con
Servicio
EstudioaNivel dePerfil delProyecto: “Mejoramiento y Ampliación
del servicio de Agua Potable, Alcantarillado y Tratamiento de
aguas residuales en la Localidad de Huamantanga – Distrito de
Huamantanga – Provincia de Canta – Región lima Provincias”.
69
a.1.4 Cobertura actual del servicio
Coberturadel servicioconconexióndomiciliaria: 8 5 0.0%
a.1.5 Número de conexiones de los usuarios domésticos y otros
Actualmente,existen conexiones domiciliarias de agua, por lo que la población se
abastece de agua para consumo de la red general, así como de otras fuentes, tal
como se indica en el siguiente cuadro.
Cuadro Nº 52
Población servida, cobertura y conexiones
CONCEPTO
POBLACION
TOTAL
(Nº)
CON
CONEXION
(Nº) 1/
MANANTIAL
2/
POZO
2/
PILETAS
2/
OTRAS
FUENTES
Población 748 0 0 0 0 0
Nº VIVIENDAS 238 202 0 0 0 36
DENSIDAD (Pers./Viv.) 3.11 3.11 3.11 3.11 3.11 3.11
POB. TOTAL 748 636 0 0 0 112
(%) 100.00% 85.00% 0.00% 100.00% 0.00% 15.00%
FUENTE:Elaboración propia a partir de la Encuestasocioeconómicarealizadapor el consultor
a.1.6 Población no servida por conexión domiciliaria
a.2 Situación de la infraestructura de agua potable
El sistema de agua potable es deficiente, la cobertura del servicio es del 85%
de la población Total por otro lado debido el servicio de agua se limita a 8
horas diarias debido a la falta de infraestructura de almacenamiento y
regulación.
a.2.3Vulnerabilidad de los componentes del sistema de agua existente
-Criterio de evaluación de los componentes del sistema.
Los criterios de evaluación de los componentes son:
EstudioaNivel dePerfil delProyecto: “Mejoramiento y Ampliación
del servicio de Agua Potable, Alcantarillado y Tratamiento de
aguas residuales en la Localidad de Huamantanga – Distrito de
Huamantanga – Provincia de Canta – Región lima Provincias”.
70
Cuadro Nº 56:
Nivel de grado de vulnerabilidad de los componentes del sistema
Peso
Estado de
conservación
Tipo de
suelo
Pendiente
Mantenimiento
del sistema
Obra de
protección
Nivel de
organización
1
Bueno Compacto Baja Bueno
Con obras de
protección
Organizados
2
Regular Medio Media Regular
Con obras
insuficientes
Poco
organizados
3
Malo
Suelo
deslizable
Alta Malo
No cuenta con
obras
Nada
organizados
-Grado de vulnerabilidad de los componentes del sistema.
Los niveles de grado de vulnerabilidad del componente del sistema son:
Cuadro Nº 57:
Nivel de grado de vulnerabilidad del componente del sistema
CALIFICACIÒN VALORACIÒN
POR
COMPONENTE
VALORACIÒN
POR
SISTEMA
I Alta
Vulnerabilidad
+ 13 + 49
II Mediana
Vulnerabilidad
7- 12 25 - 48
III Baja
Vulnerabilidad
0 - 6 0 - 24
-Matriz de vulnerabilidad de los componentes del sistema existente.
La evaluación del nivel de vulnerabilidad de los componentes del sistema, véase
en el cuadro Nº 58:
Cuadro Nº 58:
Nivel de grado de vulnerabilidad de los componentes del sistema.
INDICADORES
COMPONENTES DEL SISTEMA DE AGUA
TOTAL
CAPTACION CONDUCCION RESERVORIO
RED DE
DISTRIBUCION
ESTADO DE 2 1 2 2 7
EstudioaNivel dePerfil delProyecto: “Mejoramiento y Ampliación
del servicio de Agua Potable, Alcantarillado y Tratamiento de
aguas residuales en la Localidad de Huamantanga – Distrito de
Huamantanga – Provincia de Canta – Región lima Provincias”.
71
CONSERVACION
TIPO DE SUELO 1 1 1 1 4
PENDIENTE 1 1 1 1 4
MANTENIMIENTO 2 1 2 2 7
OBRAS DE
PROTECCION
2 1 1 2 6
NIVEL DE
ORGANIZACION
2 2 2 2 8
TOTAL 10 7 9 10
36
GRADO DE
VULNERABILIDAD
Medina
vulnerabilidad
Medina
vulnerabilidad
Medina
vulnerabilidad
Medina
vulnerabilidad
MEDIA
VULNERABILIDAD
FUENTE: Elaborado por el consultor.
Conclusión:
Según la evaluación con los criterios definidos, el nivel de grado vulnerabilidad es de
MEDIANA VULNERABILIDAD. Esta información se analizará de manera conjunta con el
nivel de peligro y nivel de vulnerabilidades del sistema para determinar el nivel de riesgo
está expuesto el proyecto.
b) Diagnóstico del servicio de disposición sanitaria de excretas
b.1 Situación del Servicio
b.1.1 Cobertura de saneamiento
Coberturadeservicio de alcantarillado es del 80%, en el estado actual la red
general de distribución tiene más de 20 años de funcionamiento, por lo tanto se
trata de un sistema cuya red está conformada por tubería de Asbesto Cemento, de
6” y 8”.
b.2 Situación de la infraestructura
El sistemadesaneamientoes deficiente requiere de un mejoramiento integral, que
comprenda además el mejoramiento del sistema de tratamiento de las aguas residuales.
c) Diagnóstico de la Gestión de los Servicios
c.1 Diagnóstico de la Gestión Administrativa
LaJASSelegidaenAsambleaGeneral,
seencargarádemaneraexclusiva,delagestióndelosserviciosde aguaydelasletrinas.
EstudioaNivel dePerfil delProyecto: “Mejoramiento y Ampliación
del servicio de Agua Potable, Alcantarillado y Tratamiento de
aguas residuales en la Localidad de Huamantanga – Distrito de
Huamantanga – Provincia de Canta – Región lima Provincias”.
72
LaJASStienecomo función general,administrar,operarymantener,
principalmente,lossistemasdeabastecimientodeagua,brindandolosservicios
enformaadecuadaentérminosdecalidad, cantidadycontinuidad.
Entresusfuncionestiene:
 Participar conjuntamente con toda la comunidad en todas las fases del Programa.
 Suscribir el Convenio Tripartito de participación en el Programa.
 Proponer y justificar las cuotas familiares ante la Asamblea General de Usuarios.
 Participar en forma activa en el proceso de ejecución del proyecto de su localidad.
 Coordinar y facilitar las acciones para cuando la comunidad haga su aporte de
cofinanciamiento, de ser el caso.
 Apoyar al Consultor de Estudios en el trámite para obtener la autorización para el
uso de agua, ante laAutoridadNacionaldel Agua(ANA).
LaJASS tienecomofunción,enlafasedepost-inversión,brindarlosserviciosde agua y
saneamiento en óptimas condiciones, mantenerenbuen estado elsistema deaguay
vigilarigualmente quelasletrinassemantenganoperativasy sean utilizadasadecuadamente
c.2 Diagnóstico de las actividades de Operación y Mantenimiento
Las actividades de operación y mantenimiento del sistema son asumidos por la JASS
con apoyo económico de la Municipalidad Distrital de Huamantanga.
c.3 Diagnóstico de la Actividad comercial
El servicio de agua y alcantarillado es deficiente, el cobro por la tarifa de agua es de
únicamente 2 soles/familia o vivienda, factor que determina que los ingresos para gastos
de operación y mantenimiento son mínimos.
3.1.3 Diagnóstico de los involucrados en el PIP
a) Análisis de Grupos Sociales y Entidades
 Ministerio de Vivienda, construcción y Saneamiento – MVCS
El MVCS como ente público promueve la ampliación de la cobertura y el mejoramiento de
la calidad de los servicios de saneamiento, tratamiento de aguas servidas y disposición
de excretas. Dado que tiene el manejo del Programa PROCOES, asegura la inversión de
forma integral y, la ejecución de los Proyectos que corresponden a este Lote.
EstudioaNivel dePerfil delProyecto: “Mejoramiento y Ampliación
del servicio de Agua Potable, Alcantarillado y Tratamiento de
aguas residuales en la Localidad de Huamantanga – Distrito de
Huamantanga – Provincia de Canta – Región lima Provincias”.
73
 Dirección Nacional de Saneamiento DNS
La DNS es el órgano de Línea normativo encargado de proponer los lineamientos de
política, planes, Programas y normas referidas a los servicios de saneamiento básico,
quien busca la priorización de los proyectos en los sectores de pobreza extrema como es
el caso de los estudios de Pre inversión de los Lotes III y IV. Para la implementación de
los proyectos en sus fases de Pre Inversión y de Inversión y para la Ejecución de las
Obras la DNS, respalda todas las acciones del PROCOES, con los instrumentos de
política, planes y normas que correspondan a cada una de sus fases.
 Programa Nacional de Saneamiento Rural – PNSR
Como ya se ha manifestado, el Programa Nacional de Saneamiento Rural buscará lograr
la cobertura de los servicios de agua y saneamiento en las localidades elegidas con el
presente Proyecto, con la finalidad de mejorar la calidad de vida de la población. En tal
sentido, tiene todos los recursos necesarios para la gestión de los proyectos de tal
manera que logren sus objetivos generales y específicos.
 Gobierno Regional Lima - Provincias
El Gobierno Regional de la Región LIMA PROVINCIAS tiene por finalidad como objetivo
estratégico la de implementar Servicios Básicos de Calidad asegurando el bienestar de la
población, por lo que el interés en la ejecución del proyecto, ayudaría a incrementar la
calidad de vida de la población y una gestión y manejo ambiental sostenible. De acuerdo
a los Convenios Inter-Institucionales que ha suscrito con el Ministerio y con el Distrito, se
asegura su intervención, más aún, cuando el Ministerio tiene como compromiso fortalecer
al Gobierno Regional en sus recursos humanos para lograr que se cumpla la Viabilidad
de los Proyectos.
 Municipalidad Distrital de Huamantanga
La Municipalidad Distrital de Huamantanga como representante de la población local,
está interesado en la ejecución con la finalidad de obtener una adecuada prestación de
los servicios públicos locales para un desarrollo integral, sostenible y armónico de su
ámbito jurisdiccional. Su capacidad de gestión en proyectos de esta naturaleza es todavía
limitada, a pesar que ya tiene una Unidad Orgánica que atiende los problemas de
saneamiento básico, en la misma que se debe insertar la ATMS, cuya implantación
todavía requiere de un fortalecimiento institucional que se dará en la fase de inversión.
 Autoridad Local del Agua
Los Administradores Locales del Agua (ALA) contribuirán con los permisos de uso de
agua para consumo humano, por lo que la ejecución del proyecto será vinculante con el
ambiente mediante el control de caudales de las fuentes disponibles. En el ámbito del
proyecto, la oficina administrativa se encuentra ubicada en Acora. Se ha podido
EstudioaNivel dePerfil delProyecto: “Mejoramiento y Ampliación
del servicio de Agua Potable, Alcantarillado y Tratamiento de
aguas residuales en la Localidad de Huamantanga – Distrito de
Huamantanga – Provincia de Canta – Región lima Provincias”.
74
comprobar que su capacidad de gestión es buena y existen condiciones favorables para
la atención de la demanda regional.
 Institución educativa
Las instituciones educativas presentan gran interés en participar activamente en el
proyecto a fin de mejorar la cultura y los hábitos de higiene. Los recursos humanos y la
infraestructura por lo general es buena, lo que se ha podido comprobar es que, en la
mayoría de los casos, se requiere material educativo apropiado a las nuevas realidades
asociadas al nivel de servicio que ofrece el proyecto.
 Beneficiarios
La población, en la mayoría de los casos, muestra gran interés en el proyecto ya que será
beneficiada en su totalidad por lo que asumirá el compromiso de cancelar una cuota
mensual para cubrir los gastos administrativos y así tener un funcionamiento correcto del
servicio de agua potable. La población está organizada según las tradiciones Aymaras y
disponen de mecanismos internos que imparten estímulos y, también sanciones, en caso
de incumplimiento a las normas establecidas por la comunidad campesina. Por los
problemas regionales de esta parte de la región, existe un permanente temor a la
incursión de las actividades mineras y por ello se confunde permanentemente cualquier
incursión del estado en su beneficio. Es muy importante, un programa especial de
sensibilización en todas las fases del proyecto.
 Junta Administradora de Servicios de Saneamiento - JASS
La JASS como ente de la gestión de los servicios de agua y de las Unidades Básica de
Saneamiento debe proporcionar una administración acorde las infraestructuras de agua y
saneamiento, manteniendo el buen estado del sistema de agua y, vigilar igualmente que
las Unidades Básicas de Saneamiento se mantengan operativas y sean utilizadas
adecuadamente. Si bien es cierto que en otros programas anteriores se han formado
Juntas Administradoras, éstas han perdido su operatividad en la medida que las
infraestructuras han dejado de funcionar adecuadamente. Esta situación se ha
presentado por:
a. Inexistencia de una cuota familiar suficiente, para operar adecuadamente el sistema.
b. Ausencia de Educación Sanitaria.
c. Falta de asistencia técnica por parte de la Municipalidad.
d. Personal que opera el sistema sin capacitación permanente.
La JASS viene realizando coordinaciones con el gobierno local y los responsables de la
formulación del proyecto, por lo que tienen el interés de que la población de la localidad
de Huamantanga acceda al servicio de agua potable y alcantarillado de calidad.
EstudioaNivel dePerfil delProyecto: “Mejoramiento y Ampliación
del servicio de Agua Potable, Alcantarillado y Tratamiento de
aguas residuales en la Localidad de Huamantanga – Distrito de
Huamantanga – Provincia de Canta – Región lima Provincias”.
75
Del mismo modo la población beneficiaria y las instituciones públicas, están
comprometidas con el estudio de preinversión, por lo que vienen apoyando brindando la
información necesaria para la formulación del proyecto.
b) Análisis de las Organizaciones y Principales Líderes de la Sociedad Civil
 Aspectos Sociales y de Gestión de la comunidad
A nivel distrital la población se ha organizado con distintos fines de asociación, de modo
que se tiene aquellas con objetivos políticos y/o liderazgo vecinal denominadas alcaldía,
gobernación y juntas vecinales.
 Organizaciones sociales de base
La organización solo cuenta con una organización comunal con 256 integrantes.
c) Análisis de la Población Afectada
 Población afectada por edad y sexo
La población afectada conformada por la categoría sexo, es como sigue,
laproporcióndehombresdelapoblacióndeláreadeintervenciónes52.0%,y las
mujeres48.0%(Cuadro 60).
Cuadro Nº 60
Población por sexo: Año 2012
Categorías Casos %
Acumulado
%
Hombre 389 52.0% 52.0%
Mujer 389 48.0% 100.0%
Total 748 100.0% 100.0%
FUENTE: INEI Censo de Población y Vivienda de 2,007, Proyecciones al 2,012.
Los rangosde mayorproporción en laclasificación poredades sonlos que correspondenalos
adultosde26 a 65años;luegolos jóvenesde18 a25 años,en
seguidalosadolescentesde7a12años,lesiguen en importancialosniñosde13
a17añosyasísucesivamente;deloquesepuedeinterpretar quelapoblaciónobjetivoes
fundamentalmente jóvenesyadultos.
Cuadro Nº 61
Población por edad: Año 2012
Grupo Etario Hombre Mujer
EstudioaNivel dePerfil delProyecto: “Mejoramiento y Ampliación
del servicio de Agua Potable, Alcantarillado y Tratamiento de
aguas residuales en la Localidad de Huamantanga – Distrito de
Huamantanga – Provincia de Canta – Región lima Provincias”.
76
% %
De 0 a 3 años 6.56% 7.37%
De 4 a 6 años 7.38% 5.26%
De 7 a 12 años 11.48% 10.53%
De 13 a 17 años 11.48% 8.42%
De 18 a 25 años 13.11% 13.68%
De 26 años 65 años 43.44% 49.47%
De 66 a más años 6.56% 5.26%
TOTAL 100.00% 100.00%
FUENTE: Encuesta socioeconómica
 Proyección de la población en el horizonte del proyecto
Para determinar la población futura se efectúan en base a los indicadores establecidos en
el numeral anterior y la dinámica poblacional que se detalla en los ítems que se
desarrollan más adelante. Dicha estimación se realiza aplicando la tasa de crecimiento
poblacional promedio anual de 0.90%, para el periodo de 20 años, periodo que
corresponde al horizonte de evaluación del proyecto para agua potableyalcantarillado.
El CEPES (Centro Peruano de Estudios Sociales), realiza algunas recomendaciones
metodológicas para el cálculo de la población proyectada, empleando la fórmula
matemática de crecimiento aritmético.
Lafórmulamatemáticaes:
Endonde:
P0 = Es la población total inicial en el año base (2012) = 748 habitantes
r = Es la tasa de crecimiento promedio anual, expresado como decimal = 0.009
Pf = Es la población final calculada para en el año “n”
n = Es el año para el cual se calcula la proyección y varía de 1 a 20, para el sistema de
agua potable y alcantarillado (Cuadro Nº 62).
Cuadro Nº 62
P f = P0(1+ r n)
EstudioaNivel dePerfil delProyecto: “Mejoramiento y Ampliación
del servicio de Agua Potable, Alcantarillado y Tratamiento de
aguas residuales en la Localidad de Huamantanga – Distrito de
Huamantanga – Provincia de Canta – Región lima Provincias”.
77
Población futura
Año
Población
Total (Hab.)
Año
Población
Total (Hab.)
Base 2012 748 10 2023 824
0 2013 754 11 2024 831
1 2014 761 12 2025 838
2 2015 768 13 2026 846
3 2016 775 14 2027 854
4 2017 782 15 2028 862
5 2018 789 16 2029 870
6 2019 796 17 2030 878
7 2020 803 18 2031 886
8 2021 810 19 2032 894
9 2022 817 20 2033 902
FUENTE: Elaboración del Consultor.
 Capacidad y disposición de pago de la Población Beneficiaria
La capacidad de pago por servicios de agua, para el nivel promedio de ingresos es de S/.
27.76/mes (S/. 555.16*0.05), Según el Programa Nacional de Agua Potable y
Alcantarillado – PRONAP en su Estudio de Factibilidad del Plan de Expansión de Mínimo
Costo de los Sistemas de Agua Potable y Alcantarillado de la Ciudad de Cerro de Pasco,
Pag. 9-4, Junio de 1,999, se tiene en cuenta que para el pago de los servicios de agua
potable se considera como máximo el 5% del total de ingresos mensuales.
Según la Encuesta Socioeconómica, el 95.3% manifestó que estaría dispuesto a pagar
por un mejor servicio.
Cuadro Nº 63
Predisposición de pago
Descripción Porcentaje
Si 95.3
No 4.7
Total 100
FUENTE: Encuesta socioeconómica
3.1.4 Intentos anteriores de solución
Considerando la crítica situación existente, algunos intentos han existido para resolver el
problema de no contar con ningún tipo de servicio, sin embargo, por falta de capacidad de
gestión, especialmente por parte de los representantes y líderes comunales, se han visto
frustrados estos intentos. Por otro lado, el bajo nivel de instrucción de los pobladores y un
diferente concepto cultural en relación al valor económico del agua, se ha convertido en
aliados de la resignación por no mejorar el nivel de vida.
EstudioaNivel dePerfil delProyecto: “Mejoramiento y Ampliación
del servicio de Agua Potable, Alcantarillado y Tratamiento de
aguas residuales en la Localidad de Huamantanga – Distrito de
Huamantanga – Provincia de Canta – Región lima Provincias”.
78
3.2 DEFINICIÓN DEL PROBLEMA Y SUS CAUSAS
3.2.1 Problema Central
Elproblemacentralidentificado es la alta incidencia de enfermedades
gastrointestinales e infecciosas en la poblaciónde la localidad de Huamantanga
– distrito de Huamantanga(verfigura deÁrbolde CausasyEfectos).
De acuerdo al Centro de Salud Huamantanga (cuadro N° 33), en el año 2010, las
enfermedades del sistema digestivo fueron las que se presentaron en mayor proporción,
así también podemos apreciar que los niños y adolescentes son los que presentan la
mayor cantidad de casos.
Lasenfermedades gastrointestinales e infecciosas queinvolucranunaseriede malesentre
ellasladiarrea yotrasrelacionadasconelagua insalubreylafaltadesuministrodeagua,de
buena calidad.
En laencuestasocioeconómica, el 47.6%de los entrevistados respondieron que los
menoresde6años se enfermarondediarrea;siendo el tratamiento con hierbas medicinales
el90.6%de casos. Así también de acuerdo a la encuesta socio económica cabe resaltar
que la población en su totalidad no acude a un centro de saludparatratarladiarrea. A partir
de estos datos podemos mostrar unasituaciónpreocupantedelasaluddelos
habitantesdeestalocalidad.
3.2.2 Causas Indirectas
a) Deficiente servicio de agua potable
El medio de abastecimiento de agua con que cuenta la localidad de Huamantanga es
mediante la red general de abastecimiento pero la cobertura de agua es de solamente
el 85% de la población Total.
b) Inadecuadoservicio de Alcantarillado
En el diagnóstico realizado se determinó que el sistema de alcantarillado s
deficiente, y ha cumplido su vida útil ya que fue construido hace más de 20 años.
c) Escasa capacidad de gestión de los miembros de la JASS
Actualmente,la JASS se encuentra desfortalecida siendo importante generar
capacidades de gestión en la población para que asuman responsabilidades y ser
partícipes del cambio y desarrollo local.
d) Bajos niveles de educación sanitaria
La población no está debidamente culturizadaacercadel
EstudioaNivel dePerfil delProyecto: “Mejoramiento y Ampliación
del servicio de Agua Potable, Alcantarillado y Tratamiento de
aguas residuales en la Localidad de Huamantanga – Distrito de
Huamantanga – Provincia de Canta – Región lima Provincias”.
79
buenusodelosserviciosdeaguapotableyalcantarillado.A pesar de la baja cantidad de
analfabetos en la localidad de Huamantanga (10.9%delapoblaciónnosabeleerni
escribir);secarecedeconocimientosacercadelarelaciónagualimpiay
salud;asícomoquelasprácticasdehigieneno sondelasmásadecuadas
3.2.3 Causas directas
a) Consumo de agua de calidad deficiente
Dadalacarenciadelserviciode agua adecuado,lacalidaddelagua
queconsumelapoblaciónde huamantanganoes adecuadapara el consumo humano,
esto lo demuestrala gran proporción de casos tratados entre las primeras
causasde morbilidad(EDAs), puesto queno existeanálisismicrobiológico delagua que
consumela población.
b) Deficientedisposicióndeexcretas y aguas servidas
Actualmente el sistema deevacuacióndeexcretas es mediante la red general de
alcantarillado, Las aguas servidas son tratadas en 03 lagunas de oxidación, sin
embargo cabe indicar que el servicio de alcantarillado es deficiente y obsoleto.
c) Débil gestión de los servicios de saneamiento básico
Las autoridades del distrito de Huamantanga presentan una gestión ineficiente para la
implementación de los servicios, tampoco existe una entidadquerealiceestatarea.
d) Inadecuados hábitos y prácticas de higiene
Lasprácticasdehigienedelapoblación nosonadecuadasysederivandelacarencia
deeducaciónsanitaria e importante porcentajedeanalfabetismoenel ámbitoenestudio.
3.2.4 Efectos directos
a) Incremento de la desnutrición infantil
La desnutrición infantil está ocasionandogravesconsecuenciaenlapoblacióninfantily
adolescentes de la localidad de Huamantanga(niñosyadolescentesentrelos5
y14años),locualpeligrael futurodeldesarrollosocio-económicodela localidad,de
noafrontarestarealidadestaríamosfrenteaunproblemagrave,quehoy en díacrececadavez
mássobretodoenlosestratosdemayorpobreza.
b) Incremento de la tasa de mortalidad en la zona
Esteesunefectodela incidenciadeenfermedadesdigestivasagudasy
ladesnutriciónqueimperaen lazonadel proyecto.
c) Incremento de la morbilidad infantil
Segúnlasestadísticasdelasdiez primerasenfermedades recopiladasen
elCentrodeSaludHuamantanga,por edadescronológicosseobservaque
EstudioaNivel dePerfil delProyecto: “Mejoramiento y Ampliación
del servicio de Agua Potable, Alcantarillado y Tratamiento de
aguas residuales en la Localidad de Huamantanga – Distrito de
Huamantanga – Provincia de Canta – Región lima Provincias”.
80
laparasitosis,laacarosis,las
enfermedadesintestinaleseinfecciosas(EDAsengeneral)enniños;porlo quese
puedeafirmarquelaspersonasenestegrupoetariosonlosmásafectados
porlasenfermedades hídricas.
3.2.5 Efectos indirectos
Elevado niveles de gastos en servicios de salud de los habitantes de la Localidad de
Huamantanga
Loshabitantesde la localidad de Huamantanga,
empeoransusituacióndepobreza,puestoque unapartedelos recursoseconómicoscon que
cuentanlostienen queorientaralas
atencionesdesaludymitigarladesnutricióndelosniñosyadolescentes,enlugar
deatendernecesidadesprimarias(alimentación,viviendas,otras).Actualmenteel 100% de la
poblacióntienen porlo menosunanecesidadbásicainsatisfecha –NBI,locual
losubicadentrodela
poblaciónconpobrezayprecisamenteunadelasnecesidadesinsatisfechasesla referida a la
carencia delosservicios de agua potable de calidadysaneamiento en dichalocalidad.
Según la encuestasocio económica realizada enOctubre
de2,012,losgastosensaludreferidosa medicina convencionalsonenpromedioS/.8.25/mes
querepresentael2.40%de losgastos totales,estaproporción representalosgastos
efectivosdelospacientesenla comprade
medicinasotratamientoenelCentrodeSaludHuamantanga uotros
establecimientodesalud,enelquenoestáincluidolos gastos quedemandanala economía
nacionallosniñosyadolescentesque se tratan a travésdel Sistema Integral de Salud –
SIS;porotro lado,una proporción considerable del gasto se concentra en el tratamiento y
curación de enfermedades en base a medicina
natural,comúnmentepracticadaporlapoblaciónmáspobresdeestacomunidad,enel
quenosecontabilizaeltiempoutilizadoparalarecolección deyerbas
medicinalesyeltratamientopropiamente dicho practicado por terceros
(curanderos),demaneraqueloscostos seelevancadavezmás.
3.2.6 Efecto final
Elefecto finaleslabaja calidad de vida de los habitantes de la localidad de
Huamantanga,debido a ladeficiente calidad del serviciodeaguay
alcantarillado;estasituaciónderivaenelempeoramientodela
pobrezayfaltadedesarrollosocioeconómicodelapoblación.
EstudioaNivel dePerfil delProyecto: “Mejoramiento y Ampliación
del servicio de Agua Potable, Alcantarillado y Tratamiento de
aguas residuales en la Localidad de Huamantanga – Distrito de
Huamantanga – Provincia de Canta – Región lima Provincias”.
81
Figura 12
ARBOL DE CAUSAS Y EFECTOS
Efecto directo Efecto directo Efecto directo
Incremento de la
desnutrición infantil
Incremento de la tasa
de mortalidad en la
zona
Incremento de la
morbilidad infantil
Causa directa Causa directa Causa directa Causa directa
Consumo de agua
de calidad
deficiente
Deficiente disposición
de excretas y aguas
servidas
Débil gestión de los
servicios de
saneamiento básico
Inadecuados hábitos
y prácticas de higiene
Causa indirecta Causa indirecta Causa indirecta Causa indirecta
Deficiente servicio
de agua potable
Inadecuado servicio de
evacuación de excretas
Escasa capacidad de
gestión de los miembros
de la JASS
Bajos niveles de
educación sanitaria
Baja calidad de vida de los habitantes de la localidad de Huamantanga
Elevados niveles de gastos en servicios de salud de los habitantes de la localidad de
Huamantanga
Alta incidencia de enfermedades gastrointestinales e infecciosas en la población de la
Localidad de Huamantanga
Efecto Final
Efecto Indirecto
Problema central
3.3 OBJETIVOS DEL PROYECTO
3.3.1 Objetivo Central
El objetivo central del proyecto consiste en revertir la baja incidencia de enfermedades
gastrointestinales e infecciosas de la población de la localidad de Huamantanga (Ver
Figura Nº 13: Árbol de Medios y Fines).
EstudioaNivel dePerfil delProyecto: “Mejoramiento y Ampliación
del servicio de Agua Potable, Alcantarillado y Tratamiento de
aguas residuales en la Localidad de Huamantanga – Distrito de
Huamantanga – Provincia de Canta – Región lima Provincias”.
82
3.3.2 Objetivo final
Elobjetivofinaldelproyectoconsisteenla Mejora de la calidad de vida de los habitantes de la
Localidad de Huamantanga (Ver GráficoNº 13: ÁrboldeMediosyFines).
3.3.3 Medios de Primer Nivel
• Consumo de agua de calidad: Brindar elserviciodeaguapotablemediante
laconexióndomiciliaria,parasatisfacer lademandaactualy futuradeloshabitantesde la
localidad de Huamantanga
• Adecuada disposición de excretas y aguas servidas: Brindar el servicio de
alcantarillado y tratamiento de aguas servidas
• Adecuada gestión de los servicios de saneamiento básico:
Implementarunsistemadegestiónyadministracióndelosserviciosdeagua potabley
saneamiento,fortaleciendola JASS para que sea eficiente,y capacitandoalpersonal
queseencargarádelaadministración,operacióny mantenimientodelos servicios.
• Adecuados hábitos y prácticas de higiene: Implementarunprogramade
educaciónsanitaria,parasensibilizarala
poblaciónbeneficiadaenaspectoscomo:valorarelaguapotable,el uso
adecuadodelsistemadeevacuacióndeexcretasyadecuadasprácticasde higiene.
3.3.4 Clasificación de medios fundamentales como imprescindibles
Paraalcanzarlaobtenciónplenadelosmediosfundamentales querepresentanla
basedelárboldeobjetivos.Sehaidentificadocomomedios fundamentales
imprescindibleslos04mediossiguientes:
♦ Mediofundamental 1: Adecuado servicio de agua potable.
♦ Mediofundamental 2: Adecuada servicio de alcantarillado y tratamiento de aguas servidas.
♦ Mediofundamental 3: Capacidades de gestión fortalecida de los miembros
de la JASS.
♦ Mediofundamental 4: Mejora de los niveles de educación sanitaria.
3.3.5 Relación de medios fundamentales
Los04mediosfundamentalessonimprescindiblesyserelacionandelasiguiente manera:
Los medios fundamentales 1, 3 y 4 son complementarios por cuanto deben llevarse a
cabo conjuntamente, estánreferidos a la instalación ygestión del
sistemadeaguapotableyeducaciónsanitariaparael buenusodel servicio.
Losmedios fundamentales2y4tambiénsoncomplementariospuestoquedeben
llevarseacaboconjuntamente,estánreferidos alsistemadeevacuaciónde
excretasyeducaciónsanitaria.
Figura Nº 13
EstudioaNivel dePerfil delProyecto: “Mejoramiento y Ampliación
del servicio de Agua Potable, Alcantarillado y Tratamiento de
aguas residuales en la Localidad de Huamantanga – Distrito de
Huamantanga – Provincia de Canta – Región lima Provincias”.
83
ÁRBOL DE MEDIOS Y FINES
Fin directo Fin directo Fin directo
Disminuciónde la
desnutricióninfantil
Disminuciónde la tasa
de mortalidadenla
zona
Reducciónde la
morbilidadinfantil
Medio de primer
nivel
Medio de primernivel Medio de primernivel
Medio de primer
nivel
Consumo de agua de
calidad
Adecuada disposición
de excretas y aguas
servidas
Adecuada gestiónde los
servicios de
saneamiento básico
Adecuados hábitos y
prácticas de higiene
Medio Fundamental
1
Medio Fundamental2 Medio Fundamental3
Medio Fundamental
4
Adecuado servicio de
agua potable
Adecuado servicio de
evacuaciónde
excretas
Capacidades de gestión
fortalecida de los
miembros de la JASS
Mejora de los niveles
de educación
sanitaria
Fuente: Elaboraciónpropia
Baja incidencia de enfermedades gastrointestinales e infecciosas en la población de la localidad de
Huamantanga
Fin Final
Mejora de la calidad de vida de los habitantes de la Localidad de Huamantanga
Fin Indirecto
Disminución de gastos en servicios de salud de los habitantes de la localidad de Huamantanga
Objetivo central
3.3.6 Planteamiento de acciones
EstudioaNivel dePerfil delProyecto: “Mejoramiento y Ampliación
del servicio de Agua Potable, Alcantarillado y Tratamiento de
aguas residuales en la Localidad de Huamantanga – Distrito de
Huamantanga – Provincia de Canta – Región lima Provincias”.
84
Parael logrodelos mediosfundamentalesestablecidosenel árbol deobjetivos,es
necesarioplantearaccionesconcretastendentes allogrodelosestos medios.Las
accionesplanteadasparacada mediofundamental sonlassiguientes:
a) Sistema de agua potable
MedioFundamental 1: Adecuado serviciodeaguapotable.
Acciones 1.1: Captación del agua de fuentes existentes
Actividades
o Construcción de 02 sistema de captación de man
o
o antial
Acciones 1.2: Línea de Conducción
Actividades
o Instalación de 2,144 m de Tubería PVC en línea de conducción y 09 Cámaras rompe
presión Tipo 7
Acciones 1.3: Almacenamiento del agua
Actividades
o Construcción de 01reservorios de 25m
3
y mejoramiento del reservorio existente. De 20 M3
de capacidad
Acciones 1.4: Distribución del agua
Actividades
o Instalación de 5,042 m de red general de distribución con Tubería PVC c -10
Acciones 1.5: Instalaciones domiciliarias
Actividades
o Instalación de 238 conexiones domiciliarias
EstudioaNivel dePerfil delProyecto: “Mejoramiento y Ampliación
del servicio de Agua Potable, Alcantarillado y Tratamiento de
aguas residuales en la Localidad de Huamantanga – Distrito de
Huamantanga – Provincia de Canta – Región lima Provincias”.
85
b) Sistema de Alcantarillado y Tratamiento de Aguas Residuales
Mediofundamental2: Adecuado servicio de alcantarillado y tratamiento de aguas servidas
Acciones 2.1: Instalación del sistemas de alcantarillado y tratamiento de aguas
residuales
Actividades
o Suministro e instalación de 5,250 m de tubería PVC de 200 mm y 250 MM para la red
general de distribución
o Construcción de 68 Buzones de inspección
o Instalación de 238 Conexiones Domiciliarias
c) Gestión, administración, operación y mantenimiento de los sistemas
MedioFundamental 3:Capacidades de gestión fortalecida de los miembros de la JASS
Acciones 3.1: Implementación de un programa de fortalecimiento de la gestión
administrativa y operacional de los servicios
Actividades
o Capacitación del personal para la operación y mantenimiento de los sistemas de
saneamiento
o Capacitación a los miembros de la JASS
d) Programa de educación sanitaria
MedioFundamental 4:Mejora de los niveles de educación sanitaria
Acciones 4.1: Implementación de programas de educación sanitaria
Actividades
o Implementación de un programa de educación sanitaria en agua potable
o Implementación de un programa de educación sanitaria en sistema de disposición sanitaria
de excretas.
EstudioaNivel dePerfil delProyecto: “Mejoramiento y Ampliación
del servicio de Agua Potable, Alcantarillado y Tratamiento de
aguas residuales en la Localidad de Huamantanga – Distrito de
Huamantanga – Provincia de Canta – Región lima Provincias”.
86
Gráfico 13
ARBOL DE MEDIOS FUNDAMENTALES Y ACCIONES
Medio Fundamental 2 Medio Fundamental 3 Medio Fundamental 4
Adecuado servicio de
Alcantarillado y Tratamiento
de Aguas servidas
Capacidades de gestión fortalecida
de los miembros de la JASS
Mejora de los niveles de
educación sanitaria
Acción 1.1: Captación
del agua de fuentes
existentes
Actividades:
- Construcción de 02
capataciones de
manantial
Acción 1.2: Linea de
Conduccion
Actividades:
- Suministro e
Instalación de 2,144
m de tuberia PVC C-
10 de 63 mm
Acción 1.3:
Almacenamiento del
agua
Actividades:
- Construcción de 01
reservorio de agua (01
reservorio apoyado)
capacidad = 25 m3
Acción 1.4:
Red General de
Distribucion de
agua
Actividades:
Suministro e
instalacion de 5,042
m de tuberia PVC C-
10 de 63 mm
Acción 1.5:
Instalaciones
domiciliarias
Actividades:
- Instalación de
238 conexiones
domiciliarias
Acción 2.1: Instalación de
sistemas de alcantarillado
sistema de tratamiento
Actividades:
- Suministro de Instalación de
5,50 m de Tuberia PVC UF de
200 mm y 250 mm en la red
geral de distribucion y emisor
final.
-Construcción de 68 Buzones
de Inspeccion
Acción 3.1: Implementación de
un programa de fortalecimiento de
la gestión administrativa y
operacional de los servicios
Actividades:
-Capacitación del personal para la
operación y mantenimiento de los
sistemas de saneamiento
- Capacitación a los miembros de
la JASS
Acción 4.1:
Implementación de
programas de educación
sanitaria
Actividades:
-Implementación de un
programa de educación
sanitaria en agua
potable
- Implementación de un
programa de educación
sanitaria en evacuación
de excretas y aguas
servidas
Alternativa única de
saneamiento
FUENTE: Elaboración propia
Medio Fundamental 1
Adecuado servicio de agua potable
Alternativa única de agua
ÁRBOL DE MEDIOS FUNDAMENTALES Y ACCIONES
Las acciones 3.1 y 4.1, son complementarias para la alternativa
única de agua y la alternativa única de saneamiento
EstudioaNivel dePerfil delProyecto: “Mejoramiento y Ampliación
del servicio de Agua Potable, Alcantarillado y Tratamiento de
aguas residuales en la Localidad de Huamantanga – Distrito de
Huamantanga – Provincia de Canta – Región lima Provincias”.
87
3.4 ALTERNATIVAS DE SOLUCIÓN
Paraelplanteamientodelaalternativadesoluciónparalossistemasdeagua potableysaneamiento,
sehatenidoenconsideraciónlassiguientespremisas:
♦ Utilizacióndelasfuentesexistentesenlazonadel proyecto.
♦ Elconocimientoylasexperienciasacercadelproyectoyla población beneficiada del
distrito de Huamantanga
3.4.1 Alternativa para el sistema de agua potable
a. Alternativa Única
El proyecto contempla los siguientes ítems como fundamentales para satisfacer la
demanda de agua de los pobladores de la localidad de Huamantanga, éstos son los
siguientes:
♦ Construcción de 02 captaciones de manantial
♦ Construcción de uno (01) reservorio
♦ Instalación de línea de conducción
♦ Instalación de línea de aducción y distribución
♦ Instalación de conexiones domiciliarias de agua potable
3.4.2 Alternativa para el sistema de Alcantarillado y Tratamiento de Aguas servidas
El proyecto contempla los siguientes ítems como fundamentales para satisfacer la
demanda de agua de los pobladores de la localidad de Huamantanga, éstos son los
siguientes:
♦ Construcción de 68 buzones de inspección
♦ Instalación de la red general de distribución
♦ Instalación del emisor final
♦ Instalación de conexiones domiciliarias de desagüe
♦ Mejoramiento de 03 lagunas de Oxidación
3.4.3 Sistema de gestión y administración de los servicios de agua potable y
saneamiento
Está considerado el desarrollo y fortalecimiento de capacidades en los miembros del C.D.
de las JASS y líderes potenciales para la Administración, Operación y Mantenimiento de
los servicios de agua y saneamiento; de esta manera contribuir a mejor la autogestión de
la JASS.
EstudioaNivel dePerfil delProyecto: “Mejoramiento y Ampliación
del servicio de Agua Potable, Alcantarillado y Tratamiento de
aguas residuales en la Localidad de Huamantanga – Distrito de
Huamantanga – Provincia de Canta – Región lima Provincias”.
88
Para lo cual:
 Se fortalecerá capacidades del Consejo Directivo de la JASS, en el manejo
adecuado de los instrumentos de gestión, para la sostenibilidad del saneamiento
básico en la localidad.
 Se fortalecerá las capacidades técnicas del Consejo directivo de la JASS, en
cloración, desinfección, operación, administración y mantenimiento del sistema de
agua potable y alcantarillado y tratamiento de aguas residuales.
 Se acompañará en la réplica sobre temas del manejo adecuado de los
instrumentos de gestión, así como en la buena operación y mantenimiento del
sistema de agua potable y saneamiento.
Mediante el desarrollo de Talleres en los siguientes temas:
Taller I: Administración, Contabilidad y Manejo de Almacén.
Taller II: Operación y Mantenimiento del Sistema de Agua
Taller III: Cloración y Desinfección del Sistema de Agua
3.4.4 Programa de educación sanitaria y ambiental
Se propone fortalecer y/o mejorar estilos de vida (hábitos, costumbre, comportamientos)
saludables en las familias de la Localidad de Huamantanga, mediante el fortalecimiento de
capacidades que ayude a la prevención de enfermedades ligadas al agua y saneamiento.
Para lo cual:
• Se mejorará los conocimientos y prácticas saludables de las familias: higiene en los
momentos críticos y práctica de lavado de manos.
• Se mejorará las prácticas de las familias en el uso y cuidado del agua.
• Se mejorará prácticas de las familias en el uso y mantenimiento de las UBS.
Ejecución de talleres de capacitación.
La ejecución de los talleres se realizará a través de la estrategia “CASCADA”, que
consiste en la identificación de Facilitadores Sociales (FAS), quienes serán capacitados y
entrenados en metodologías básicas de capacitación de adultos.
Taller I : Metodología de capacitación a adultos
(dirigido exclusivamente para FAS)
Taller II : Enfermedades prevalentes ligadas al saneamiento básico y
hábitos de higiene.
Taller III : Higiene personal, vivienda y ambiental.
Taller IV : Uso y cuidado del agua.
Taller V : Eliminación adecuada de excretas
EstudioaNivel dePerfil delProyecto: “Mejoramiento y Ampliación
del servicio de Agua Potable, Alcantarillado y Tratamiento de
aguas residuales en la Localidad de Huamantanga – Distrito de
Huamantanga – Provincia de Canta – Región lima Provincias”.
89
CAPÍTULO IV: FORMULACIÓN
4.1 HORIZONTE DE EVALUACIÓN DEL PROYECTO
Para proyectos de agua potable el periodo de evaluación es de 20 años3
/, dado que existen
diferentes componentes cuya vida económica se aproxima a este horizonte. El Reglamento
Nacional de Construcciones, establece el cálculo del periodo óptimo de diseño por
componentes; es decir que cada componente puede tener periodos de diseño diferentes; en
consecuencia, se establece que el horizonte de evaluación para este Proyecto es de 20 años.
Para el saneamiento, el Sistema Nacional de Inversión Pública (SNIP - 10), referente al
período de evaluación indica que éste no será menor a diez años; en ese caso, una
infraestructura debería evaluarse solo por el tiempo en que la misma pueda proporcionar
beneficios a los usuarios, lo que está relacionado con el periodo de vida económica. Bajo
este criterio es que en Saneamiento el periodo de evaluación se adopta alrededor de los 10
años.
En el siguiente cuadro se presenta el resumendel horizonte de evaluación del proyecto:
Cuadro Nº 64
Ciclo del proyecto y Horizonte de Evaluación
1 2 3 4 5 6 7 8 9 10 11 12
(*) ET = Expediente Técnico
(**) PC = Proceso de Licitación, Selección y Contratación
(***) EE = Evacuación de Excretas
(…)
Año
20
Año 2 Año 3 (…)
Año
10
Año 1
Ejecución de obra
FASE DE INVERSIÓN
POST INVERSIÓN
Operación y mantenimiento del PIP - Agua
Operación y mantenimiento del PIP - EE(***)
POST INVERSION
ET (*) PC (**)
4.2 ANÁLISIS DE LA DEMANDA
4.2.1 Identificación Servicios de Saneamiento
3
/ FUENTE:DirectivaGeneral del Sistema Nacional de Inversión Pública, Resolución Directoral N° 003-2011-EF/68.01, Anexo SNIP
10, Parámetros de Evaluación.
EstudioaNivel dePerfil delProyecto: “Mejoramiento y Ampliación
del servicio de Agua Potable, Alcantarillado y Tratamiento de
aguas residuales en la Localidad de Huamantanga – Distrito de
Huamantanga – Provincia de Canta – Región lima Provincias”.
90
a. Abastecimiento de agua
a.1 Consumo Doméstico
Sobre la base de la información consignada en el diagnóstico, se establece que la
población del distrito de huamantanga cuenta con un servicio de agua potable deciente
Por lo tanto la demanda insatisfecha está representada por 238 viviendas computándose
un total de 748 pobladores.
a.2 Otros consumos
Del mismo modo a partir de la información consignada en el diagnóstico, existe 10 locales
de organizaciones sociales (3 escuelas, 01 Centro de salud, 01 local comunal y 01 iglesia,
02 Club de Madres y 01 Municipalidad).Por lo tanto la demanda insatisfecha está
representada por 10 organizaciones sociales.
b. Disposición Sanitaria de Excretas
El servicio de alcantarillado es deficiente y ha cumplido su vida útil
4.2.2 Definición del ámbito de influencia del PIP y la población demandante, potencial y
efectiva
a. Población de referencia
La población de referencia es la población total del área de influencia del proyecto, que
está constituida porla población de la localidad de Huamantanga (748 habitantes
constituidas en 238 familias), Siendo necesario conocerla dinámica de lapoblación
beneficiada,se analizalasituación
demográficadelárearuraldeestosámbitos,estainformaciónnosdaráelmarco
dereferenciasobre tododela tasade crecimientoanualparael estudioyla
proyeccióndelapoblaciónbeneficiariaconproyecto.
b. Población demandante potencial
La población demandante potencial es la población total del área de influencia que no
recibe el servicio, para el caso del presente estudio, son todas las familias de la localidad
de Huamantanga, ya que todas están siendo afectadas en mayor o menor grado por el
problema y que potencialmente requerirán los servicios ofrecidos por el proyecto. Esta
población asciende a 748 personas constituidas en 238 viviendas.
EstudioaNivel dePerfil delProyecto: “Mejoramiento y Ampliación
del servicio de Agua Potable, Alcantarillado y Tratamiento de
aguas residuales en la Localidad de Huamantanga – Distrito de
Huamantanga – Provincia de Canta – Región lima Provincias”.
91
c. Población demandante efectiva
La población demandante efectiva es la población que solicita el servicio, para el caso
del presente estudio, de acuerdo al diagnóstico realizado a través de encuestas
socioeconómicas, se ha identificado que la población demandante efectiva es la misma
población demandante potencial, ya que no existe población que este siendo atendida
con servicios de agua potable y saneamiento de calidad y está constituido por:
1. Lapoblaciónquenocuentaconconexióndeaguaensuviviendaono
estáconectadaatravésdepiletaspúblicas.
2. La población que si cuenta con pozo de agua con deficiencias
significativasensufuncionamiento,razónporelqueseconsiderasin servicio.
Por lo tanto, la población demandante efectiva está conformada por748 personas, que
vivenen238 viviendas.Estacantidadde
población,asícomolacantidaddeviviendassehaobtenidorealizandouncenso
acargodelequipoconsultor. Cabe mencionar que, la metodología de estimación de la
población consistióen
dividirlacomunidadencuatrogrupososectoresdecensocorrespondientes al
mismonúmerodesectoresdelacomunidad. Las características a considerarse fueron:
Nºdevarones / Nºdemujeres / Total Habitantes
NºdeViviendasHabitadas
NºdeViviendasDeshabitadas
NºdeInstituciones.
La tasa de crecimiento del área de intervención se asume en 0.90 % anual promedio
correspondiente a la tasa de la provincia de Canta; esta tasa está en el promedio de las
tasasde crecimiento de la población rural del departamento de Lima y el distrito de
Huamantanga entrelos censos 1993 y 2007. En consecuencia, teniendo en cuenta que la
dinámica poblacional correspondiente al área de intervención es fluctuante, para
propósitos de las proyecciones de la población se tomará en cuenta la tasa de 0.90
%anual promedio.
EstudioaNivel dePerfil delProyecto: “Mejoramiento y Ampliación
del servicio de Agua Potable, Alcantarillado y Tratamiento de
aguas residuales en la Localidad de Huamantanga – Distrito de
Huamantanga – Provincia de Canta – Región lima Provincias”.
92
EstudioaNivel dePerfil delProyecto: “Mejoramiento y Ampliación
del servicio de Agua Potable, Alcantarillado y Tratamiento de
aguas residuales en la Localidad de Huamantanga – Distrito de
Huamantanga – Provincia de Canta – Región lima Provincias”.
93
La población actual al año 2012 fue obtenida por medio de la recopilación del padrón de
beneficiarios, el cual nos da como resultado lo siguiente:
Cuadro Nº 66
Tipos de vivienda
N° Tipo de vivienda Viviendas
1 Domestico habitados 238
2 Domestico no habitados 0
3 Estatal 4
3 Social 6
Total 89
Fuente: Elaborado por el Consultor
Cuadro Nº 67
Resultado de Padrón de Beneficiarios
Población Actual
4
748 Hab.
Número de Viviendas Domesticas 238 Viv.
Densidad de Vivienda 3.11 Hab/Viv
Fuente: Elaborado por el Consultor
4.2.3 Determinación de la Demanda Proyectada de Agua Potable
a. Población Actual, tasa de crecimiento de la población y densidad poblacional
La información poblaciónfutura y servida hasidoestimada teniendo comobaseel
empadronamientorealizadoporel
ConsultorylosCensosNacionalesdePoblaciónyViviendade1,993y
2,007.Lasproyeccionesdepoblaciónse han realizadobasándoseenla tasa de
crecimientoadoptadoparalacomunidad(enpromedio0.90 %anual).La población parael
año2,012(añobaseparael Proyecto) esde748 habitantes, lacantidadde viviendases
de238unidadesy la densidadporlote de 3.11personas por vivienda;(desarrolladoenel
CuadroNº65 del CapítuloIV: Formulacióndel PIP). A parte de las viviendas familiares,
existe 02 locales de organizaciones sociales que demandan de los servicios de agua
potable, por lo que se considera parte de la demanda.
El método adoptado para realizar las proyecciones de la población es mediante el
método aritmético, puesto que se trata de una población cuya dinámica está basada
en actividades agropecuarias y comerciales.
4
Dato obtenido del Padrón de Beneficiario según la carga familiar por vivienda
EstudioaNivel dePerfil delProyecto: “Mejoramiento y Ampliación
del servicio de Agua Potable, Alcantarillado y Tratamiento de
aguas residuales en la Localidad de Huamantanga – Distrito de
Huamantanga – Provincia de Canta – Región lima Provincias”.
94
b. Cobertura de agua potable
Lapoblaciónservidaparael añobase,estáconstituidaporlapoblación total multiplicada porla
coberturacon conexión domiciliariacorrespondiente;paraelaño 2,012esdel
85%;lapoblaciónservidavariaañoporaño, debidoal crecimiento poblacional y
lacoberturadel servicioqueesdel100%anualmente.
La proyección de la población beneficiada con conexiones sin medición, ylas viviendas
conectadas, se realizó bajo el supuesto de que su crecimiento en el horizonte de
evaluación delProyecto será alritmo de la tasa de crecimiento poblacional.
c. Número de conexiones domiciliarias de agua
Actualmente, no existen conexiones de agua, dado que no existen viviendas con sistema
de conexión domiciliaria, por lo que en el año la cobertura es 0%.
Cuadro Nº 68
Proyecciones de población total y servida con conexión domiciliaria de agua
potable
Conexiones Otros C/MED. S/MED. TOTAL MICROMED. C/MED S/MED TOTAL C/MED S/MED TOTAL C/MED S/MED TOTAL
2012 748 80% 20% 598 199 0 199 199 0% 0 10 10 0 0 0 0 209 209
2013 754 80% 20% 604 201 0 201 201 0% 0 10 10 0 0 0 0 211 211
2014 761 100% 0% 761 254 0 254 254 0% 0 10 10 0 0 0 0 264 264
2015 768 100% 0% 768 256 0 256 256 0% 0 10 10 0 0 0 0 266 266
2016 775 100% 0% 775 258 0 258 258 0% 0 10 10 0 0 0 0 268 268
2017 782 100% 0% 782 261 0 261 261 0% 10 0 10 0 1 1 10 262 272
2018 789 100% 0% 789 263 0 263 263 0% 11 0 11 0 1 1 11 264 275
2019 796 100% 0% 796 265 0 265 265 0% 11 0 11 0 1 1 11 266 277
2020 803 100% 0% 803 268 0 268 268 0% 11 0 11 0 1 1 11 269 280
2021 811 100% 0% 811 270 0 270 270 0% 11 0 11 0 1 1 11 271 282
2022 818 100% 0% 818 273 0 273 273 0% 11 0 11 0 1 1 11 274 285
2023 825 100% 0% 825 275 0 275 275 0% 11 0 11 0 1 1 11 276 287
2024 833 100% 0% 833 278 0 278 278 0% 11 0 11 0 1 1 11 279 290
2025 840 100% 0% 840 280 0 280 280 0% 11 0 11 0 1 1 11 281 292
2026 848 100% 0% 848 283 0 283 283 0% 11 0 11 0 1 1 11 284 295
2027 855 100% 0% 855 285 0 285 285 0% 11 0 11 0 1 1 11 286 297
2028 863 100% 0% 863 288 0 288 288 0% 12 0 12 0 1 1 12 289 301
2029 871 100% 0% 871 290 0 290 290 0% 12 0 12 0 1 1 12 291 303
2030 879 100% 0% 879 293 0 293 293 0% 12 0 12 0 1 1 12 294 306
2031 887 100% 0% 887 296 0 296 296 0% 12 0 12 0 1 1 12 297 309
2032 895 100% 0% 895 298 0 298 298 0% 12 0 12 0 1 1 12 299 311
2033 903 100% 0% 903 301 0 301 301 0% 12 0 12 0 1 1 12 302 314
Año
Población
Total (hab)
Cobertura
Población
Servida
Viviendas
con Servicio
Conexiones Domésticas
Conexiones Comerciales y
Estatales
Conexiones Industriales Total Conexiones
FUENTE: Elaboración del Consultor
d. Consumo de usuarios domésticos
Como lo descrito en el capítulo de Identificación, el sistema de agua potable es
deficientetampoco existe información de volúmenesdelagua que consume o
quedemandalapoblación.Anteesta situación,elconsumoy lademandadeagua para la
población del en la
situaciónconProyecto,seestima,teniendoencuentalaGuíaparalaformulacióndeproyectosdei
EstudioaNivel dePerfil delProyecto: “Mejoramiento y Ampliación
del servicio de Agua Potable, Alcantarillado y Tratamiento de
aguas residuales en la Localidad de Huamantanga – Distrito de
Huamantanga – Provincia de Canta – Región lima Provincias”.
95
nversiónexitosos;enel queseconsidera,parausuarios domésticosdel
árearural,lasdotacionessiguientes:
• 80lppdparalocalidadesdela regiónSierra, considerandosistema de alcantarillado
Puesto queenestalocalidad no existe un sistema adecuado para la disposición y
evacuación de excretas,sepropone instalar
letrinassinarrastrehidráulico;enconsecuencia,ladotaciónconsiderada
esde50lppd.Estainformación sepresentaenel CuadroNº69.
Cuadro Nº 69
Promedio de consumo de agua sin medidor
CATEGORIADE CONSUMO
CONSUMOPER
CAPITA (lppd)
CONSUMOPOR
VIVIENDA
(m
3
/cnx-mes)
DOMESTICO
ConsumounitarioC/medidor
ConsumounitarioS/medidor 80.00
1/
5.14
FUENTE:1/Guía para la formulaciónde proyectosde inversión exitosos,2011.
e. Consumo de usuarios no domésticos
Para el caso de las organizaciones sociales, se considera la misma dotación que para las
viviendas. (50 lppd).
f. Demanda total de agua potable
El consumo total de agua de los demandantes, se define de la siguiente forma:
DTt = DDt
DTt = Demanda Total de agua en el año “t”
DDt = Demanda Doméstica con conexiones domiciliarias en el año “t”
4.2.4 Cálculo y Proyección de los servicios demandados
Paraefectuarlasproyeccionesdedemanda deaguay saneamiento,previamente se han
establecido lasvariablesen elaño base,lascualesse presentan en el CuadroNº70(Hojade
ingreso dedatospara lasproyeccionesdedemanda). Luego se hanproyectado
lascoberturas,teniendo en cuenta laspolíticasdel gobiernoy
lacapacidadeconómicadelapoblaciónde Huamantanga,a
continuaciónsehanestimadolascoberturasanualesde demandadeagua
quesepresentanenelCuadroNº71. Tambiénlascoberturas correspondientesasaneamiento.
EstudioaNivel dePerfil delProyecto: “Mejoramiento y Ampliación
del servicio de Agua Potable, Alcantarillado y Tratamiento de
aguas residuales en la Localidad de Huamantanga – Distrito de
Huamantanga – Provincia de Canta – Región lima Provincias”.
96
Cuadro Nº 70
Hoja de ingreso de datos para las proyecciones de la demanda de agua y
saneamiento
Datos
Sin Proyecto
2012
Con Proyecto
2032
POBLACIÓN ACTUAL (habitantes) (1) 748 903
TASA CRECIMIENTO ANUAL DE POBLACIONAL (%) (1) 0.90 0.90
DENSIDAD POR LOTE (hab/lote) (1) 3.11 3.11
CONSUMO POR PERSONA (litros / habitante - dia) (2) 50 100
PORCENTAJE DE PÉRDIDAS (2) 60% 20%
POBLACIÓN ACTUAL CON CONEXIONES AGUA (3) 636 903
FUENTE: ElaboracióndelConsultor,teniendoencuenta los formatosdelMinisterio deVivienda,ConstrucciónySaneamiento,año2,012.
(1),(2) (Proyección INEI, EmpadronamientoConsorcioIDOM- SERCONSULT)
(3)(Estimadobasándoseenlapoblacióncensaday viviendasempadronadaspor Consorcio IDOM- SERCONSULT,agostode2012)
(4)FUENTE: Estimación, Equipode IngenieríaConsorcioIDOM-SERCONSULT (5)ReglamentoNacionalDeEdificaciones
a. Pérdidas físicas
A partir delas pérdidas físicasenotras localidadessimilaresdelazona delproyectoy también
enlaEPSLIMA PROVINCIAS.,se estimó que laspérdidas físicasdeaguaenelsistemade
agua potable Huamantanga enlasituaciónconproyectosondel ordende20.00%.
Otrosupuestomanejadoparalasproyeccioneses,quelasnuevasconexiones
desdeuninicioseráninstaladassinmicromedidor,dadoelárearuralenquese
encuentralalocalidadenestudio.
Cuadro Nº 71
Proyecciones de cobertura de los servicios de agua y saneamiento
AÑO
Cobertura de
Agua Potable
Cobertura
desague
Pérdidas de
Agua
Micromedición
2012 85% 80% 20% 0%
2013 85% 80% 20% 0%
2014 100% 100% 20% 0%
2015 100% 100% 20% 0%
2016 100% 100% 20% 0%
2017 100% 100% 20% 0%
2018 100% 100% 20% 0%
2019 100% 100% 20% 0%
2020 100% 100% 20% 0%
2021 100% 100% 20% 0%
2022 100% 100% 20% 0%
2023 100% 100% 20% 0%
2024 100% 100% 20% 0%
2025 100% 100% 20% 0%
2026 100% 100% 20% 0%
2027 100% 100% 20% 0%
2028 100% 100% 20% 0%
2029 100% 100% 20% 0%
2030 100% 100% 20% 0%
2031 100% 100% 20% 0%
2032 100% 100% 20% 0%
2033 100% 100% 20% 0%
EstudioaNivel dePerfil delProyecto: “Mejoramiento y Ampliación
del servicio de Agua Potable, Alcantarillado y Tratamiento de
aguas residuales en la Localidad de Huamantanga – Distrito de
Huamantanga – Provincia de Canta – Región lima Provincias”.
97
FUENTE:ElaboracióndelConsultor,teniendoencuentalosformatosdelMinisteriodeVivienda,ConstrucciónySaneamiento,año2,0
12.
b. Periodo óptimo de diseño
El períodoóptimodediseñoesel númerodeañosduranteel cual lacapacidadde producción
de un componente de un sistema de agua potable o de saneamiento
cubrelademandaproyectadaminimizandoelvaloractualdeinversión,operación
ymantenimientoduranteel períododeanálisisdel proyecto.
Seproponeel usodelossiguientesperiodosdediseñopropuestosporel Programa
NacionaldeSaneamientoRural(PRONASAR)delMinisteriode Vivienda,Construccióny
Saneamiento:
• Componentes del sistema de agua potable: 20 años
• Componentes del sistema de alcantarillado : 20 años
c. Proyecciones de la Demanda de Agua
Lademandadomésticadeaguaestáconformadapordemandantesdelservicio
correspondientesalsectornomedido.Lademandaparaestesectorsedetermina
utilizandoelconsumopromediode80.0lppd(9.33m3
/conexiónmensual),se considera que
estos usuarios al no contar con micro medidor tenderán a demandary
aconsumirlamáximacantidaddeagua,dado queelprecio marginal
esigualacero;estademandasehaproyectado teniendoencuenta elnúmerode
conexionessinmedidory elconsumopromedioporconexiónestimadoparael caso.
Lademandatotaldeaguaestáconformada porlademandadomésticasin
medición.Lademanda totalparaelsistema,seestimateniendoencuentalos
coeficientesdevariacióndeconsumo,losmismos quesehantomadodel ReglamentoNacional
deEdificaciones,estosvaloressonlossiguientes:
K1Variacióndeconsumo máximodiario : 1.3
K2Variacióndeconsumo máximohorario : 2.5
En el cuadro siguiente se aprecian las proyecciones de la demanda total de agua para
los usuarios de la localidad de Huamantanga
EstudioaNivel dePerfil delProyecto: “Mejoramiento y Ampliación
del servicio de Agua Potable, Alcantarillado y Tratamiento de
aguas residuales en la Localidad de Huamantanga – Distrito de
Huamantanga – Provincia de Canta – Región lima Provincias”.
98
Cuadro Nº 72
Proyección de la demanda total de agua potable
(* ) OTROS MEDIOS se refieren a abastecimiento por acarreo o por cualquier medio en el que no se extraiga agua potable del sistema de red pública
FUENTE: Elaboración del Consultor
Conexiones Otros Doméstico
Comercial y
Estatal
Industrial
Total por
conexiones
l/d m3
/año
2012 748 85% 15% 636 212 77,380 12,000 0 89,380 111,725 40,780 22 1.29
2013 754 85% 15% 641 214 78,110 12,108 0 90,218 112,773 41,162 23 1.31
2014 761 100% 0% 761 254 92,710 12,217 0 104,927 131,159 47,873 26 1.52
2015 768 100% 0% 768 256 93,440 12,327 0 105,767 132,209 48,256 26 1.53
2016 775 100% 0% 775 258 94,170 12,438 0 106,608 133,260 48,640 27 1.54
2017 782 100% 0% 782 261 95,265 12,550 1,614 109,429 136,787 49,927 27 1.58
2018 789 100% 0% 789 263 95,995 12,663 1,629 110,287 137,858 50,318 28 1.60
2019 796 100% 0% 796 265 96,725 12,777 1,644 111,145 138,932 50,710 28 1.61
2020 803 100% 0% 803 268 97,820 12,892 1,658 112,370 140,463 51,269 28 1.63
2021 810 100% 0% 810 270 98,550 13,008 1,600 113,158 141,447 51,628 28 1.64
2022 817 100% 0% 817 272 99,280 13,125 1,614 114,019 142,524 52,021 29 1.65
2023 824 100% 0% 824 275 100,375 13,243 1,629 115,247 144,059 52,581 29 1.67
2024 831 100% 0% 831 277 101,105 13,362 1,644 116,111 145,138 52,976 29 1.68
2025 838 100% 0% 838 279 101,835 13,482 1,658 116,976 146,220 53,370 29 1.69
2026 846 100% 0% 846 282 102,930 13,604 1,600 118,134 147,667 53,899 30 1.71
2027 854 100% 0% 854 285 104,025 13,726 1,614 119,366 149,207 54,461 30 1.73
2028 862 100% 0% 862 287 104,755 13,850 1,629 120,234 150,292 54,857 30 1.74
2029 870 100% 0% 870 290 105,850 13,974 1,644 121,468 151,835 55,420 30 1.76
2030 878 100% 0% 878 293 106,945 14,100 1,658 122,703 153,379 55,983 31 1.78
2031 886 100% 0% 886 295 107,675 14,227 1,600 123,502 154,378 56,348 31 1.79
2032 894 100% 0% 894 298 108,770 14,355 1,600 124,725 155,906 56,906 31 1.80
2033 902 100% 0% 902 301 109,865 14,484 1,600 125,949 157,437 57,464 31 1.82
Demanda
Regulación
(m3)
Caudal
Promedio
(l/s)
Año
Población
Total (hab)
Cobertura
Población
Servida
Viviendas con
Servicio
Consumos (litros/día) Demanda
EstudioaNivel dePerfil delProyecto: “Mejoramiento y Ampliación
del servicio de Agua Potable, Alcantarillado y Tratamiento de
aguas residuales en la Localidad de Huamantanga – Distrito de
Huamantanga – Provincia de Canta – Región lima Provincias”.
99
4.2.5 Demanda para el servicio de Alcantarillado
Enlasituaciónsinproyecto,lacoberturadelserviciosesnula;conproyecto,la
coberturaparaelsistemadeevacuacióndeexcretas,seestimateniendoen
cuentalacoberturadeaguaconconexióndomiciliaria,bajoelsupuestodeque solo lasviviendas
que cuentan conconexión deagua potable podrán accedera
unaunidadbásicadesaneamiento(letrinaconarrastrehidráulico), siendoel
indicadordelacobertura que aliniciodeoperacionesdelproyecto (Año1)se esperaalcanzaral
100.0%deviviendas,cuandolacoberturadelapoblacióncon aguapotableestambién
del100.0%(Año1delhorizontetemporaldelProyecto).
Lasproyeccionesdecoberturassedetallaronenel siguiente cuadro,lasmismas que
fueroncalculadasteniendoencuentaloscriteriossiguientes:
Cobertura con Unidad básica de saneamiento (Viviendas): 100%
Densidad por vivienda (Nº de Pers./Viv) 3.11
Unidad básica de saneamiento/vivienda (letrina sin arrastre hidráulico): 1.0
Cuadro Nº 73
Proyección de la demanda del sistema de Alcantarillado
Conexiones Otros
2012 748 80% 20% 598 199
2013 754 80% 20% 604 201
2014 761 100% 0% 761 254
2015 768 100% 0% 768 256
2016 775 100% 0% 775 258
2017 782 100% 0% 782 261
2018 789 100% 0% 789 263
2019 796 100% 0% 796 265
2020 803 100% 0% 803 268
2021 811 100% 0% 811 270
2022 818 100% 0% 818 273
2023 825 100% 0% 825 275
2024 833 100% 0% 833 278
2025 840 100% 0% 840 280
2026 848 100% 0% 848 283
2027 855 100% 0% 855 285
2028 863 100% 0% 863 288
2029 871 100% 0% 871 290
2030 879 100% 0% 879 293
2031 887 100% 0% 887 296
2032 895 100% 0% 895 298
2033 903 100% 0% 903 301
Año
Población
Total (hab)
Cobertura
Población
Servida
Viviendas
con Servicio
EstudioaNivel dePerfil delProyecto: “Mejoramiento y Ampliación
del servicio de Agua Potable, Alcantarillado y Tratamiento de
aguas residuales en la Localidad de Huamantanga – Distrito de
Huamantanga – Provincia de Canta – Región lima Provincias”.
100
4.3 ANÁLISIS DE LA OFERTA
4.3.1 Oferta de la fuente y del sistema de agua potable sin proyecto
En la localidad de Huamantanga no cuentan con la provisión eficiente y de calidad de
agua, en consecuencia,la oferta deagua potable enla situación sin proyecto es deficiente;
conproyectoseplantealaimplementacióndeunsistemadeaguaconconexiones
domiciliariasqueenelprimerañodeoperacióncubreal100.0%de la población afectada.
Cuadro Nº 74
Oferta de la fuente y del sistema de agua potable sin proyecto por componentes
COMPONENTES
UNIDAD
DE
MEDIDA
OFERTA
CON
PROYECTO
Construcción de captaciones de manantial u 2.0
Instalación de 2,144 m de línea de conducción ml 2,144
Construcción de Reservorio Apoyado de 25 m3 de capacidad u 1
Instalación de 5,042 ml de Línea de Aducción y Línea de Distribución ml 5,042
Conexiones de Agua Domiciliario u 238
Programa de Mitigación e Impacto Ambiental gbl 1.0
Programa de Fortalecimiento de la Unidad de Gestión gbl 1.0
Programa de Educación Sanitaria Agua Potable gbl 1.0
FUENTE: Elaboración del Consultor.
4.3.2 Oferta del sistema de Alcantarillado
Laofertade lasituaciónsinproyectoes del 80 %,
Cuadro Nº 75
Oferta del sistema de Alcantarillado
COMPONENTES
UNIDAD
DE
MEDIDA
OFERTA
CON
PROYECTO
Construcción de 63 Buzones u 63
Instalaciones Domiciliarais und 238
Instalación de 5,245 m de red de distribución y emisor final. m 5,245
FUENTE: Elaboración del Consultor
4.4 BALANCE OFERTA DEMANDA
EstudioaNivel dePerfil delProyecto: “Mejoramiento y Ampliación
del servicio de Agua Potable, Alcantarillado y Tratamiento de
aguas residuales en la Localidad de Huamantanga – Distrito de
Huamantanga – Provincia de Canta – Región lima Provincias”.
101
4.4.1 Balance Oferta Demanda del Sistema de Agua Potable
Teniendoencuentalasproyeccionesdelademandadeagua conproyectoyla
ofertatambiénconproyecto, seefectúaelbalanceoferta-demandapor
componentes:captación y almacenamiento,losquesepresentanenlossiguientes cuadros
conlosgráficos correspondientes.
Cuadro Nº 76
Balance oferta demanda del sistema de captaciónde agua
FUENTE: Elaboración del Consultor.
ACTUAL
CON
PROYECTO
ACTUAL
CON
PROYECTO
2012 1.68 1.57 2.37 -0.11 0.69
2013 1.70 1.57 2.37 -0.13 0.67
2014 1.97 1.57 2.37 -0.40 0.40
2015 1.99 1.57 2.37 -0.42 0.38
2016 2.01 1.57 2.37 -0.44 0.36
2017 2.06 1.57 2.37 -0.49 0.31
2018 2.07 1.57 2.37 -0.50 0.29
2019 2.09 1.57 2.37 -0.52 0.28
2020 2.11 1.57 2.37 -0.54 0.26
2021 2.13 1.57 2.37 -0.56 0.24
2022 2.14 1.57 2.37 -0.57 0.22
2023 2.17 1.57 2.37 -0.60 0.20
2024 2.18 1.57 2.37 -0.61 0.19
2025 2.20 1.57 2.37 -0.63 0.17
2026 2.22 1.57 2.37 -0.65 0.15
2027 2.25 1.57 2.37 -0.68 0.12
2028 2.26 1.57 2.37 -0.69 0.11
2029 2.28 1.57 2.37 -0.71 0.08
2030 2.31 1.57 2.37 -0.74 0.06
2031 2.32 1.57 2.37 -0.75 0.05
2032 2.35 1.57 2.37 -0.78 0.02
2033 2.37 1.57 2.37 -0.80 0.00
AÑO
CAPTACION LPS
Demanda
Maxima
Diaria
OFERTA
BALANCE OFERTA
DEMANDA
EstudioaNivel dePerfil delProyecto: “Mejoramiento y Ampliación
del servicio de Agua Potable, Alcantarillado y Tratamiento de
aguas residuales en la Localidad de Huamantanga – Distrito de
Huamantanga – Provincia de Canta – Región lima Provincias”.
102
Gráfico Nº 14
FUENTE: Elaboración del Consultor.
Cuadro Nº 77
Balance oferta demanda de almacenamiento
ACTUAL
CON
PROYECTO
ACTUAL
CON
PROYECTO
2012 32 20 45 -12 13
2013 33 20 45 -13 12
2014 37 20 45 -17 8
2015 37 20 45 -17 8
2016 38 20 45 -18 7
2017 38 20 45 -18 7
2018 40 20 45 -20 5
2019 40 20 45 -20 5
2020 40 20 45 -20 5
2021 40 20 45 -20 5
2022 41 20 45 -21 4
2023 41 20 45 -21 4
2024 41 20 45 -21 4
2025 41 20 45 -21 4
2026 42 20 45 -22 3
2027 42 20 45 -22 3
2028 42 20 45 -22 3
2029 43 20 45 -23 2
2030 44 20 45 -24 1
2031 44 20 45 -24 1
2032 44 20 45 -24 1
2033 45 20 45 -25 0
AÑO
RESERVORIO (M3)
Demanda de
Volumen de
Almacenamiento
(M3/DIA)
OFERTA
BALANCE OFERTA
DEMANDA
1/ Consideralasituaciónsinproyecto.
EstudioaNivel dePerfil delProyecto: “Mejoramiento y Ampliación
del servicio de Agua Potable, Alcantarillado y Tratamiento de
aguas residuales en la Localidad de Huamantanga – Distrito de
Huamantanga – Provincia de Canta – Región lima Provincias”.
103
FUENTE: Elaboracióndel Consultor
4.4.2 Balance Oferta Demanda del Sistema de Alcantarillado
Teniendoencuentalas proyeccionesdelademandaseefectúaelBalanceOferta–
Demanda,losmismosquese presentanenelcuadro siguienteygráficocorrespondiente.
Cuadro Nº 78
Balance oferta demanda del componente Alcantarillado
APORTE
TOTAL AL
SISTEMA
Conexiones Otros Doméstico
Comercial y
Estatal
Industrial
Total por
conexiones
Qp Qmh Qmin m3/dia
2012 748 80% 20% 598 199 72,757 12,000 0 84,757 1.19 1.97 0.43 170.48
2013 754 80% 20% 604 201 73,487 12,108 0 85,595 1.20 1.99 0.44 172.16
2014 761 100% 0% 761 254 92,588 12,217 0 104,805 1.47 2.45 0.53 211.28
2015 768 100% 0% 768 256 93,440 12,327 0 105,767 1.49 2.47 0.54 213.18
2016 775 100% 0% 775 258 94,292 12,438 0 106,730 1.50 2.49 0.54 215.08
2017 782 100% 0% 782 261 95,143 10,458 1,600 107,202 1.51 2.50 0.55 216.28
2018 789 100% 0% 789 263 95,995 10,552 1,629 108,176 1.52 2.53 0.55 218.29
2019 796 100% 0% 796 265 96,847 10,647 1,644 109,138 1.54 2.55 0.56 220.19
2020 803 100% 0% 803 268 97,698 10,743 1,658 110,100 1.55 2.57 0.56 222.18
2021 811 100% 0% 811 270 98,672 10,840 1,600 111,111 1.57 2.59 0.57 224.17
2022 818 100% 0% 818 273 99,523 10,937 1,614 112,075 1.58 2.62 0.57 226.16
2023 825 100% 0% 825 275 100,375 11,036 1,629 113,040 1.59 2.64 0.58 228.07
2024 833 100% 0% 833 278 101,348 11,135 1,644 114,127 1.61 2.67 0.58 230.29
2025 840 100% 0% 840 280 102,200 11,235 1,658 115,094 1.62 2.69 0.59 232.20
2026 848 100% 0% 848 283 103,173 11,336 1,600 116,110 1.64 2.71 0.59 234.28
2027 855 100% 0% 855 285 104,025 11,438 1,614 117,078 1.65 2.73 0.60 236.20
2028 863 100% 0% 863 288 104,998 11,541 1,629 118,169 1.67 2.76 0.60 238.50
2029 871 100% 0% 871 290 105,972 11,645 1,644 119,261 1.68 2.79 0.61 240.64
2030 879 100% 0% 879 293 106,945 11,750 1,658 120,353 1.70 2.81 0.61 242.86
2031 887 100% 0% 887 296 107,918 11,856 1,600 121,374 1.71 2.84 0.62 244.96
2032 895 100% 0% 895 298 108,892 11,963 1,600 122,454 1.73 2.86 0.62 247.07
2033 903 100% 0% 903 301 109,865 12,070 1,600 123,535 1.74 2.89 0.63 249.28
Caudales de Diseño (l/s)
Año
Población
Total (hab)
Cobertura
Población
Servida
Viviendas
con Servicio
Consumos (litros/día)
1/Consideralasituaciónsinproyecto.
FUENTE:Elaboracióndel Consultor.
Gráfico Nº 16
FUENTE: Elaboración del Consultor.
4.5 ANÁLISIS TÉCNICO DE LAS ALTERNATIVAS DE SOLUCIÓN
EstudioaNivel dePerfil delProyecto: “Mejoramiento y Ampliación
del servicio de Agua Potable, Alcantarillado y Tratamiento de
aguas residuales en la Localidad de Huamantanga – Distrito de
Huamantanga – Provincia de Canta – Región lima Provincias”.
104
4.5.1 Componente 01: Sistema de Abastecimiento de agua potable
C.1 Sistema de Agua Potable – Alternativa Única
Captación
La oferta en la situación actual es de 1.57 lps, en tanto en la Situación con proyecto es
de 2.50 lps, la demanda de agua potable para el año 1 es de 1.97 lps y se incrementa
hasta 2.37 lps en el año 20. Podemos ver que la demanda y la oferta se ponen en
equilibrio el año 20.
Almacenamiento
El proyecto contempla la construcción de 01 Reservorio de Almacenamiento,de
concreto simplemente apoyado de 25 m3
de agua de forma circular, además del
mejoramiento del reservorio existente de 20 m3 de capacidad, con el cual se llega a
una oferta con proyecto al año 20 de 45 m3.
C.2 Sistema de Alcantarillado
La cobertura del sistema de alcantarillado es de 80%, en tal sentido para mejorar la
situación actual se propone la instalación de 4,950 m de Tubería PVC de 200 mm, en la
red general, construcción de 68 Buzones e instalación de 300 m de tubería PVC 250
mm para el emisor final.
N. DESCRIPCIÓN TÉCNICA DEL PIP
D.1 Componente 01: Sistema de Agua Potable
 Captación
Construcción de 02 captaciones de agua de manantial Par Caudal de 2.50 lps. (Q1 =
1.20 lps y Q2 = 1.3 lps)
 Almacenamiento
Se proyecta la Construcción de 01 reservorio de 25m
3
con su respetiva caja de válvulas
y el mejoramiento del reservorio existente de 20 m3 de capacidad.
 Línea de Conducción y Red de distribución
Instalación de 2,144 m de línea de Conducción con Tubería, PVC C-10 de 63 mm, 09
EstudioaNivel dePerfil delProyecto: “Mejoramiento y Ampliación
del servicio de Agua Potable, Alcantarillado y Tratamiento de
aguas residuales en la Localidad de Huamantanga – Distrito de
Huamantanga – Provincia de Canta – Región lima Provincias”.
105
Cámaras rompe presión tipo 7, y una cámara reunión de concreto.
En la red de Distribución se considera el Suministro e instalación de Tubería de PVC C-
10 de 63 mm con sus respetivos accesorios en una longitud de 5,042 m de los cuales
4,582 m se utilizara para mejorar el sistema existente, en tanto 460 m servirá para
ampliar la cobertura del sistema.
 Conexiones Domiciliarias
♦ Instalación de 238 conexiones domiciliarias de agua potable con su respetiva
caja de registro
D.2 Componente 02: Alcantarillado
• Considera el suministro e instalación de 4,950 m de tubería PVC UF de 200 mm en la red
general de distribución
• construcción de 68 Buzones de concreto armado
• 300 m de Tubería PVC UF de 250 mm para el emisor final.
♦ Instalación de 238 conexiones domiciliarias de desagüe, con su respetiva caja
de registro
D.3Componente 02: Tratamiento de Aguas Residuales
• Considera el mejoramiento de 03 lagunas de oxidación existentes.
• Construcción de Cerco Perimétrico
4.5.2 Componente 03: Gestión de los Servicios
Está considerado el desarrollo y fortalecimiento de capacidades en los miembros del
C.D. de las JASS y líderes potenciales para la Administración, Operación y
Mantenimiento de los servicios de agua y saneamiento; de esta manera contribuir a
mejor la autogestión de la JASS, para lo cual:
 Se fortalecerá capacidades del Consejo Directivo de la JASS, en el manejo
adecuado de los instrumentos de gestión, para la sostenibilidad del saneamiento
básico en la localidad.
 Se fortalecerá las capacidades técnicas del Consejo directivo de la JASS, en
cloración, desinfección, operación, administración y mantenimiento del sistema de
agua potable y las UBS.
 Se acompañará en la réplica sobre temas del manejo adecuado de los
instrumentos de gestión, así como en la buena operación y mantenimiento del
sistema de agua potable y saneamiento.
Mediante el desarrollo de Talleres en los siguientes temas:
EstudioaNivel dePerfil delProyecto: “Mejoramiento y Ampliación
del servicio de Agua Potable, Alcantarillado y Tratamiento de
aguas residuales en la Localidad de Huamantanga – Distrito de
Huamantanga – Provincia de Canta – Región lima Provincias”.
106
Taller I: Administración, Contabilidad y Manejo de Almacén.
 Administración: responsables y funciones
Instrumentos: plan de trabajo, libro de actas, padrón de usuarios, archivadores
entre otros
 Contabilidad: responsables y funciones
Instrumentos: libro de caja, recibos de ingresos y egresos, archivadores, padrón
Taller II: Operación y Mantenimiento del Sistema de Agua
 Partes del Sistema: Captación, línea de conducción, reservorio, red de
distribución, Conexiones domiciliarias y otras estructuras complementarias
(Cámara distribuidor de caudales, CRP, Cámaras de purga y limpia entre otras).
 Gasfitería y Reparaciones: herramientas, materiales y accesorios, elaboración de
accesorios
 Operación y Mantenimiento: herramientas, materiales y accesorios
Taller III: Cloración y Desinfección del Sistema de Agua
 Desinfección: Importancia, equipo, materiales y procedimientos.
 Cloración: Importancia, equipo, materiales, procedimientos y tipos
4.5.3 Componente 04: Educación Sanitaria y Ambiental
Se propone fortalecer y/o mejorar estilos de vida (hábitos, costumbre,
comportamientos) saludables en las familias de la localidad de Huamantanga,
mediante el fortalecimiento de capacidades que ayude a la prevención de
enfermedades ligadas al agua y saneamiento.
Para lo cual:
• Se mejorará los conocimientos y prácticas saludables de las familias: higiene en los momentos
críticos y práctica de lavado de manos.
• Se mejorará las prácticas de las familias en el uso y cuidado del agua.
• Se mejorará prácticas de las familias en el uso y mantenimiento de las UBS.
Ejecución de talleres de capacitación.
EstudioaNivel dePerfil delProyecto: “Mejoramiento y Ampliación
del servicio de Agua Potable, Alcantarillado y Tratamiento de
aguas residuales en la Localidad de Huamantanga – Distrito de
Huamantanga – Provincia de Canta – Región lima Provincias”.
107
La ejecución de los talleres se realizará a través de la estrategia “CASCADA”, que
consiste en la identificación de Facilitadores Sociales (FAS), quienes serán
capacitados y entrenados en metodologías básicas de capacitación de adultos.
Taller I: Metodología de capacitación a adultos (dirigido exclusivamente para FAS)
• Como aprenden los adultos
• El ambiente de aprendizaje: confianza, informalidad, cooperación, autoestima,
aprendizaje permanente.
• Rol y habilidades de un facilitador.
Taller II: Enfermedades prevalentes ligadas al saneamiento básico y hábitos de
higiene
• Principales enfermedades ligadas a saneamiento: Parasitosis, EDAs, Enfermedades
de la piel.
• Concepto, síntomas, vías de transmisión, causas, efectos y medidas preventivas.
Taller III: Higiene personal, vivienda y ambiental
• Importancia del lavado de manos.
• Momentos críticos del lavado de manos.
• Técnica adecuada del lavado de manos.
• Higiene de alimentos.
• Higiene de la Vivienda.
• Higiene ambiental.
Taller IV: Uso y cuidado del agua
• Importancia del agua.
• Formas de contaminación.
• Almacenamiento y manipulación y adecuado del agua en el hogar.
• Tratamiento del agua en el hogar.
• Uso y cuidado del agua dentro de la vivienda.
• Operación y mantenimiento de la batea familiar.
Taller V: Eliminación adecuada de excretas
• Eliminación de excretas y contaminación de nuestra localidad.
• Importancia de una adecuada de eliminación de excretas
4.6 COSTOS A PRECIOS DE MERCADO
EstudioaNivel dePerfil delProyecto: “Mejoramiento y Ampliación
del servicio de Agua Potable, Alcantarillado y Tratamiento de
aguas residuales en la Localidad de Huamantanga – Distrito de
Huamantanga – Provincia de Canta – Región lima Provincias”.
108
4.6.1 Costos en la Situación Sin proyecto a precios de mercado
4.6.1.1 Sistema de agua potable
a. Costos de inversión
Los costos de inversión en la situación sin Proyecto son aquellos que están
referidosacostosprogramados,presupuestadosoenejecuciónparala instalación del
sistemadeaguade la localidad de Huamantanga,tantode partedel
GobiernoNacional,Regional,uotrosorganismosdedesarrollo;enla actualidad todos
loscostosenestosconceptossonnulos.
b. Costos de operación y mantenimiento
Los Costos de operación y mantenimiento sin Proyecto de los serviciosde aguay
saneamiento,sonaquellosquese refieren acostosincurridosenmantenerlos
sistemasdeaguapotable,comonoexisteun sistema,esterubrotambiénesnulo.
4.6.1.2 Sistema de Alcantarillado
a. Costos de inversión
EnlasituaciónSinProyecto, loscostosdeinversiónsonnulos.
b. Costos de operación y mantenimiento en la situación sin proyecto
Los costos de operación y mantenimiento, también son nulos.
4.6.2 Costos en la Situación Con proyecto a precios de mercado
4.6.2.1 Sistema de agua potable
a. Consideraciones generales
Los costos de inversión inicial, reinversiones o costos futuros así como los de operación y
mantenimiento, se estiman teniendo en cuenta la propuesta de obras civiles con Proyecto
correspondiente al sistema de agua potable para la alternativa de agua potable se
consideran los costos del programa de gestión y administración, así como los de educación
sanitaria, que son adicionales a los costos en infraestructura civil.
Los costos de inversión están expresados en moneda nacional a precios de
Noviembre de 2,012, el tipo de cambio de US$ 1 = S/. 2.60 (se tomó el promedio del tipo
de cambio bancario correspondiente al mes de noviembre, 2012); el año 0, y un horizonte
EstudioaNivel dePerfil delProyecto: “Mejoramiento y Ampliación
del servicio de Agua Potable, Alcantarillado y Tratamiento de
aguas residuales en la Localidad de Huamantanga – Distrito de
Huamantanga – Provincia de Canta – Región lima Provincias”.
109
de evaluación de 20 años. Los flujos de costos de inversión incluyen la inversión
inicial y las reinversiones necesarias para el normal funcionamiento del sistema,
considerando el período óptimo de diseño, la vida económica de los equipos propuestos
para el Proyecto y la ampliación del sistema, según el crecimiento poblacional.
Los costos directos a precios de mercado, se estiman teniendo en cuenta los costos
unitarios de mano de obra, los precios de mercado de los insumos, materiales, equipos y
máquinas, a nivel de costo directo sin impuestos. Los costos en gastos generales y
administrativos resultan siendo el 16.62% y utilidades 10%; supervisión de
estudios definitivos y supervisión de obra y los intangibles, como: Expediente técnico,
supervisión de obras y expediente técnico y estudio de restos arqueológicos; al final se
adicionan los impuestos (18%).
b. Estimación de los costos de inversión en infraestructura
Loscostoseninfraestructura civilparaelsistemadeaguaseestiman teniendoen
cuentalapropuestadeobrasprogramadaseneltiempoconsistenciadosconel plan
deimplementacióndemodoqueseincluyentodotipodecostoscomo:Obras civileseintangibles
(estudiosdefinitivosy supervisióndeobrasy estudios)durante
losañosenqueseejecutaránlasobras.Enlossiguientes cuadrossepresentan,
elpresupuestodeobras,lasinversionesiniciales y futurasparalaalternativaa
preciosdemercado. Los costos de las inversiones futuras serán asumidos por los
beneficiarios.
EstudioaNivel dePerfil delProyecto: “Mejoramiento y Ampliación
del servicio de Agua Potable, Alcantarillado y Tratamiento de
aguas residuales en la Localidad de Huamantanga – Distrito de
Huamantanga – Provincia de Canta – Región lima Provincias”.
110
Cuadro Nº 79
Inversión Inicial por componente para el sistema de agua potable
a Precios de Mercado
OBRAS PROVISIONALES GBL 1 23,728.66
CONSTRUCCION Y MEJ DEL SISTEMA DE
CAPTACION DE MANANTIAL
UND 2 19,524.00
CAMARAS ROMPE PRESION UND 9 69,343.16
CONSTRUCCION DE RESERVORIO M3 30 78,504.69
LINEA DE CONDUCCION KM 2.144 190,733.38
LINEA RED GENERAL DE DISTRIBUCION KM 5.042 470,468.00
CONEXIONES DOMCILIARIAS UND 238 84,605.46
CURSOS DE EDUCACION SANITARIA UND 3 22,860.00
959,767.35
95,976.74
95,976.74
1,151,720.82
80,620.46
69,103.25
1,301,444.53
234,260.01
1,535,704.54
COMPONENTES
PRECIO DE
MERCADO
CANT


UND


COSTO DIRECTO S/.
GAST OS GEN ER ALES (10%)
U T ILID AD (10%)



Fuente:Elaboración delConsultor
1/ Losgastosgeneralesson 16.62%
EstudioaNivel dePerfil delProyecto: “Mejoramiento y Ampliación
del servicio de Agua Potable, Alcantarillado y Tratamiento de
aguas residuales en la Localidad de Huamantanga – Distrito de
Huamantanga – Provincia de Canta – Región lima Provincias”.
111
Cuadro Nº 80
Inversiones futuras para el sistema de agua potable a precios de mercado
Fuente: ElaboracióndelConsultor.
EstudioaNivel dePerfil delProyecto: “Mejoramiento y Ampliación
del servicio de Agua Potable, Alcantarillado y Tratamiento de
aguas residuales en la Localidad de Huamantanga – Distrito de
Huamantanga – Provincia de Canta – Región lima Provincias”.
112
d.Costos de operación y mantenimiento
ALTERNATIVA UNICA:
EnlasituaciónconProyecto,loscostosdeoperacióny mantenimientoparael sistema de agua se
estiman teniendo en cuenta la eficiente operación y mantenimientodelserviciodeagua.Estos
costos deoperacióny mantenimientose
estimanporseparado,clasificándolosencostosfijosyvariables.Loscostosfijos
permanecenenelhorizontetemporaldelProyecto;entanto quelosvariables
fluctúandeacuerdoal volumendeaguaproducido;paraestosúltimosseestiman
costosunitarios,loscualessonfijosysemultiplicanporlosvolúmenesdeaguaen
elhorizontedeevaluacióndelProyectoquevaríanañoporaño.Resultandoasí el
costototaldeoperaciónydemantenimiento,lasumatoriadelosdostiposde costosdael costototal
del sistemaparacadaaño.
d.1 Costos de operación
♦ Costos fijos de Operación (Mano de obra)
Loscostosunitariosde manodeobraseestimanenbaseacostosque rigenen el la
localidad de Huamantanga y teniendoencuentalasactividades
quedesarrollaráncadaunodeellos,losmismosquesedetallanenelCuadroNº
81,seconsideraloscriteriossiguientes:
 Loscostosunitariosdemanodeobraincluyentodotipodecostoscomo:leyessociale
s,CTSyotros rubrosdecostos.
 SeconsiderangratificacionesporFiestasPatrias,Navidadyvacaciones.(dos
sueldosadicionales,entotal 14sueldosanuales).Estoscostosseaplicanal
personal permanente,al contratadoanualmenteoporservicio;en tantoquela
manodeobracontratadaparalaboresespecíficas,comoel mantenimientode
lossistemasseconsideran montosglobalesmensuales.
 Se requieren 01 operador a tiempo parcial y mano de obra para
asesoramientotambiéna tiempoparcial.
♦ Costos Variables de Operación (Insumos)
Hipoclorito de calcio y energía eléctrica
Seconsideralacloracióndel aguacomouna medidadedesinfección,esnecesaria
lacloraciónpuestoqueesteaspectoesunaformadedesinfectarel aguaentregada
EstudioaNivel dePerfil delProyecto: “Mejoramiento y Ampliación
del servicio de Agua Potable, Alcantarillado y Tratamiento de
aguas residuales en la Localidad de Huamantanga – Distrito de
Huamantanga – Provincia de Canta – Región lima Provincias”.
113
alapoblaciónusuaria,eimpactaenla mitigacióndeenfermedades digestivas agudas.El
consumodehipoclorito de calcio,seestimóteniendoencuentalosiguiente:
Consumodehipoclorito de calcio=2.1gr.porm3
deaguaenlasituaciónconProyecto,
cuyo costo unitario en la localidad de Huamantanga ees de:S/. 7.80/Kg.
Para dar operatividad al sistema es necesario el empleo de energía eléctrica puesto
que nuestro sistema es de bombeo razón por la cual se considera como costo
variable fundamental en la etapa de operación del proyecto, ver el detalle en el
siguiente cuadro.
Cuadro Nº 81
Costos de operación y mantenimiento del sistema de agua potable
1 47,873 0.002 95.75 7.80 746.82 0.8475 632.93
2 48,256 0.002 96.51 7.80 752.80 0.8475 637.99
3 48,640 0.002 97.28 7.80 758.78 0.8475 643.07
4 49,927 0.002 99.85 7.80 778.86 0.8475 660.09
5 50,318 0.002 100.64 7.80 784.97 0.8475 665.26
6 50,710 0.002 101.42 7.80 791.08 0.8475 670.44
7 51,269 0.002 102.54 7.80 799.79 0.8475 677.83
8 51,628 0.002 103.26 7.80 805.40 0.8475 682.58
9 52,021 0.002 104.04 7.80 811.53 0.8475 687.77
10 52,581 0.002 105.16 7.80 820.27 0.8475 695.18
11 52,976 0.002 105.95 7.80 826.42 0.8475 700.39
12 53,370 0.002 106.74 7.80 832.57 0.8475 705.61
13 53,899 0.002 107.80 7.80 840.82 0.8475 712.59
14 54,461 0.002 108.92 7.80 849.58 0.8475 720.02
15 54,857 0.002 109.71 7.80 855.76 0.8475 725.26
16 55,420 0.002 110.84 7.80 864.55 0.8475 732.70
17 55,983 0.002 111.97 7.80 873.34 0.8475 740.16
18 56,348 0.002 112.70 7.80 879.03 0.8475 744.97
19 56,906 0.002 113.81 7.80 887.73 0.8475 752.35
20 57,464 0.002 114.93 7.80 896.44 0.8475 759.74
REQUERIMIENTOS
DE CLORO (KG)
PRECIO DEL
HIPOCLORITO S/. /
KG
COSTO TOTAL A
PRECIO DE
MERCADO (S/.)
FACTOR DE
CORRECCION
INVERSION TOTAL
A PRECIO SOCIAL
(S/.)
AÑO
PRODUCCION
DE AGUA
(M3/AÑO)
REQUERIMIENTO
DE CLORO POR
KG/M3
FUENTE: Elaboracióndel Consultor.
d.2 Costos de mantenimiento
♦ Costos de mantenimiento fijos
Mano de obra
Los costos de mano de obra para mantenimiento del sistema de agua se consideran la
contratación de una persona especialista para este tipo de actividadesconexclusividad
(manodeobracalificadaa tiempoparcial). Además esta actividad se complementa con
mano de obra no calificada de la comunidad, bajolamodalidaddefaenascomunales.
EstudioaNivel dePerfil delProyecto: “Mejoramiento y Ampliación
del servicio de Agua Potable, Alcantarillado y Tratamiento de
aguas residuales en la Localidad de Huamantanga – Distrito de
Huamantanga – Provincia de Canta – Región lima Provincias”.
114
Herramientas
Consideralasherramientasconlasquetrabajael personal tantocalificadocomolos
comuneros son crucetas,llavesstilson,barreta,lampa.Seconsiderael5.0%de
loscostosenmanodeobraparamantenimiento.
Pinturas
Seconsideranpinturasparaelrepintadodeconstruccionesyequipos, etc.
Materiales
Considerahipocloritodecalcio,pinturaanticorrosiva,pegamento, tuberías,
accesorios;losquese utilizarán paraelmantenimientodelainfraestructuradel sistema.
Repuestosyreposiciones
Repuestosparaelsistemadeagua y reposicionesdeequipos,seconsiderael montoglobal
deS/. 250.0anuales.
d.3 Costos de administración y comercial
Dentro de estoscostosse consideran mano de obra a tiempo parcial para administraciónde
la JASS;luego,se consideraloscostosen materialese insumos paraadministración
(materialesdeescritorio)yserviciosbásicos.
d.4. Costos Unitarios
Loscostosunitariosdeoperacióny mantenimientoparaelsistemade aguapotable
sehanestimado teniendoencuenta loscostos variablesdetallados (tantoen operacióncomoen
mantenimiento)y los volúmenesde aguapotable parael1er añodeoperacióndel
Proyecto;dichoscostosdeoperaciónson:
Costounitariovariabledeoperación: S/.0.143/ m3
apreciosde mercado
Costounitariovariablede mantenimiento: S/.0.00/ m3
apreciosde mercado
4.6.2.2Sistema De Alcantarillado
ALTERNATIVA UNICA
a. Costos de inversión
Deacuerdoconlosrequerimientosdeobras programadasparaelsistemade
evacuacióndeexcretas, loscostossehanestimadoteniendoencuentalosprecios
unitariosdemercadopuestoseneláreadelProyecto;encuantoalosmateriales
quenoseconsiguenenellugar,seestiman considerandosutransporte.Las
inversionesseprogramansegún elplandeimplementaciónestructuradoparael proyecto.En el
EstudioaNivel dePerfil delProyecto: “Mejoramiento y Ampliación
del servicio de Agua Potable, Alcantarillado y Tratamiento de
aguas residuales en la Localidad de Huamantanga – Distrito de
Huamantanga – Provincia de Canta – Región lima Provincias”.
115
cuadro siguiente,se presentan lospresupuestosde obra,las metas propuestas Ver cuadro N|
82
Cuadro Nº 82
Presupuesto de obras para el sistema de evacuación de excretas,
Precios de Mercado
INSTALACION DE TUBERIAS RED GENERAL Y EMISOR GENERAL KM 5.25 490,604.00
CONSTRUCCION DE BUZONES DE CONCRETO RED GENERAL UND 68 224,767.16
CONEXIONES DOMICILIARIAS DESAGUE UND 238 106,811.00
822,182.16
82,218.22
82,218.22
986,618.59
69,063.30
59,197.12
1,114,879.01
200,678.22
1,315,557.23
COMPONENTES
PRECIO DE
MERCADO (S/.)
UND CANT
GASTOS GENERALES (10%)
UTILIDAD (10%)
COSTO TOTAL
COSTO DIRECTO S/.
SUB TOTAL 1
INTANGIBLES
EXPEDIENTE TECNICO (6%)
SUPERVISION (6%)
SUB TOTAL 2
IMPUESTOS (18%)
Fuente: ElaboracióndelConsultor.
1/Los gastos generales y administrativos son de 16.62%
b. Costos de operación y mantenimiento para el sistema de Saneamiento
En la situación con Proyecto, los costos de operación y mantenimiento para el sistema de
evacuación de excretas se estiman teniendo en cuenta la eficiente operación
ymantenimiento del sistema.
Similaralcasodel serviciodeagua potable;loscostosdeoperacióny mantenimientoparael
sistemadeevacuacióndeexcretasseestimanpor separado, clasificándolosencostos fijosy
variables.Resultandoelcosto totaldeoperacióny mantenimiento,
comolasumatoriadelosdostiposdecostos. Además los costos generales fueron
determinados para 500 unidades básicas de saneamiento, a partir del cual se determina los
costos unitarios.
b.1 Costos de operación
♦ Costos variables de operación
EstudioaNivel dePerfil delProyecto: “Mejoramiento y Ampliación
del servicio de Agua Potable, Alcantarillado y Tratamiento de
aguas residuales en la Localidad de Huamantanga – Distrito de
Huamantanga – Provincia de Canta – Región lima Provincias”.
116
El sistema de evacuación de excretas no cuenta con costos de operación, por lo
que estos son nulos
Cuadro Nº 83
Costos de operación y mantenimiento saneamiento
Operación Mtto Operación Mtto Operación Mtto Operación Mtto
0 2012 209 - - - - - - - - - -
1 2013 211 3.88 1.84 818 389 1,206 3.39 1.28 715 270 985
2 2014 264 3.88 1.84 1,023 486 1,509 3.39 1.28 895 337 1,232
3 2015 266 3.88 1.84 1,031 490 1,521 3.39 1.28 902 340 1,242
4 2016 268 3.88 1.84 1,039 494 1,532 3.39 1.28 908 343 1,251
5 2017 272 3.88 1.84 1,054 501 1,555 3.39 1.28 922 348 1,270
6 2018 275 3.88 1.84 1,066 507 1,572 3.39 1.28 932 351 1,284
7 2019 277 3.88 1.84 1,074 510 1,584 3.39 1.28 939 354 1,293
8 2020 280 3.88 1.84 1,085 516 1,601 3.39 1.28 949 358 1,307
9 2021 282 3.88 1.84 1,093 519 1,612 3.39 1.28 956 360 1,316
10 2022 285 3.88 1.84 1,105 525 1,630 3.39 1.28 966 364 1,330
11 2023 287 3.88 1.84 1,112 529 1,641 3.39 1.28 973 367 1,340
12 2024 290 3.88 1.84 1,124 534 1,658 3.39 1.28 983 371 1,354
13 2025 292 3.88 1.84 1,132 538 1,670 3.39 1.28 990 373 1,363
14 2026 295 3.88 1.84 1,143 543 1,687 3.39 1.28 1,000 377 1,377
15 2027 297 3.88 26.06 1,151 7,741 8,892 3.39 20.76 1,007 6,165 7,172
16 2028 301 3.88 1.84 1,167 554 1,721 3.39 1.28 1,020 385 1,405
17 2029 303 3.88 1.84 1,174 558 1,732 3.39 1.28 1,027 387 1,414
18 2030 306 3.88 1.84 1,186 564 1,750 3.39 1.28 1,037 391 1,428
19 2031 309 3.88 1.84 1,198 569 1,767 3.39 1.28 1,047 395 1,442
20 2032 314 3.88 26.06 1,217 8,184 9,401 3.39 20.76 1,064 6,518 7,582
PERIODO Costo / Conexión (S/.)
SITUACION CON PROYECTO PRECIOS PRIVADOS
Costo / Conexión (S/.)
Total
NUMERO DE
CONEXIONES
AÑO
SITUACION CON PROYECTO PRECIOS SOCIALES
Total
Costo Anuales (S/.) Costo Anuales (S/.)
Fuente: ElaboracióndelConsultor
b.2 Costos de mantenimiento
♦ Costos de mantenimiento fijos
Loscostosde manode obraparamantenimientodelsistemadeevacuaciónde excretas
se considera mano de obra para actividades específicas. Además considera las
herramientas necesarias para efectuarlas actividades de
mantenimiento,seestimacomoel3%delmonto decostosenmanode obrapara
mantenimiento.
b.3 Costos unitarios
Loscostosunitariosdeoperaciónymantenimientoparaelsistemadeevacuación de excretasse
estiman teniendo en cuenta loscostosde mantenimientoy tomando como referencia que el
análisis fue realizado para 500 unidades básicas de saneamiento,dichos costosde
mantenimientoson:
Costounitariovariablede mantenimiento: S/.11.4/personaaPrecio. de mercado
EstudioaNivel dePerfil delProyecto: “Mejoramiento y Ampliación
del servicio de Agua Potable, Alcantarillado y Tratamiento de
aguas residuales en la Localidad de Huamantanga – Distrito de
Huamantanga – Provincia de Canta – Región lima Provincias”.
117
4.6.2.3 Costo de inversión por componentes
El proyecto contempla 4 componentes que son fundamentales para solucionar el problema
identificado, es así que se diseña el presupuesto referente a los costos de inversión para
cada uno de ellos. Los componentes son y los costos de Inversión se presentan en el
siguiente cuadro:
♦ Componente 01: Sistema de agua potable
♦ Componente 02: Sistema de Alcantarillado y Tratamiento de Aguas servidas
♦ Componente 03: Fortalecimiento y capacitación de la JASS
♦ Componente 04: Programa de educación sanitaria
CUADRO Nº 84.
INVERSIÓN POR COMPONENTES DEL PROYECTO
Fuente: ElaboracióndelConsultor
COMPONENTES DEL
PROYECTO
COSTO DIRECTO
GASTOS
GENERALES
(10 %)
UTILIDADES
(10% )
SUB TOTAL
(1)
EXPEDIENTE
(7 % )
SUPERVISION
(6 %)
SUB TOTAL (2) IGV (18%) TOTAL
SISTEMA DE AGUA POTABLE 959,767.35 95,976.74 95,976.74 1,151,720.82 80,620.46 69,103.25 1,301,444.53 234,260.01 1,535,704.54
SISTEMA DE ALCANTARILLADO 822,182.16 82,218.22 82,218.22 986,618.59 69,063.30 59,197.12 1,114,879.01 200,678.22 1,315,557.23
SISTEMA DE TRATAMIENTO DE
AGUAS RESIDUALES
226,918.99 22,691.90 22,691.90 272,302.79 19,061.20 16,338.17 307,702.15 55,386.39 363,088.54
TOTAL S/. 2,008,868.50 200,886.85 200,886.85 2,410,642.20 168,744.95 144,638.53 2,724,025.69 490,324.62 3,214,350.31
c. Cronograma de inversiones del proyecto
El cronogramadeinversionesdel Proyecto resultadelaprogramacióndelas inversiones
anuales quese efectúan para la alternativa,la misma que se aprecia en el CuadroNº 86.
EstudioaNivel dePerfil delProyecto: “Mejoramiento y Ampliación
del servicio de Agua Potable, Alcantarillado y Tratamiento de
aguas residuales en la Localidad de Huamantanga – Distrito de
Huamantanga – Provincia de Canta – Región lima Provincias”.
118
MES1 MES2 MES 3 MES 4 MES 5 MES 6 MES 7 MES 8
SISTEMA DE AGUA POTABLE GBL 265,332.16 530,664.32 397,998.24 132,666.08 1,326,660.81
SISTEMA DE ALCANTARILLADO GBL 232,841.99 349,262.98 349,262.98 232,841.99 1,164,209.94
TRATAMIENTO DE AGUAS SERVIDAS GBL 78,315.70 104,420.93 78,315.70 261,052.33
CAPACITACION
DESARROLLO DE EVENTOS DE CAPACITACION GBL 16,184.88 16,184.88 32,369.76
MITIGACION AMBIENTAL
MEDIDAS DE MITIGACION AMBIENTAL GBL 60,264.96 60,264.96
EXPEDIENTE TECNICO
FORMULACION DEL EXPEDIENTE TECNICO UND 59,735.72 139,383.34 199,119.05
SUPERVISION Y LIQUIDACION DEL PROYECTO
SUPERVISION Y LIQUIDACION DEL PROYECTO INFORMES 17,067.35 34,134.69 34,134.69 34134.694 34134.694 17,067.35 170,673.47
59,735.72 139,383.34 282,399.51 564,799.02 664,974.92 594,379.46 504,003.49 404,674.87 3,214,350.32
TOTAL POR
COMPONENTE
INFRAEESTRUCTURA
TOTAL COSTO POR COMPONENTES
COMPONENTES UND
SEGUNDO TRIMESTRE (2013)
TERCER TRIMESTRE
(2013)
PRIMER TRIMESTRE (2013)
EstudioaNivel dePerfil delProyecto: “Mejoramiento y Ampliación
del servicio de Agua Potable, Alcantarillado y Tratamiento de
aguas residuales en la Localidad de Huamantanga – Distrito de
Huamantanga – Provincia de Canta – Región lima Provincias”.
119
CAPÍTULO V. EVALUACIÓN
5.1 EVALUACIÓN SOCIAL
5.1.1 Beneficios sociales
5.1.1.1 Beneficios del sistema de agua potable
a. Beneficios en la Situación “Sin Proyecto”
Enlasituaciónsinproyecto,alnoestarprogramadas,enejecución,ni estudios
definitivosuobrasorientadasaimplementarelsistemapúblicodeabastecimiento
deagua,tampocolasqueserefierena mejorarlacalidaddelservicio,nosehan
identificadobeneficiossocialesenlasituaciónsinproyecto,osea que éstosson igualesacero.
b. Beneficios en la Situación “Con Proyecto”
b.1 Consideraciones previas
El abastecimientodeaguaencondicionesdeprecariedadeineficienciaencuantolos pozos
artesanales construidos por instituciones y la población, actualmentetieneserios
problemas que redundanenlasaluddelospobladoresde estascomunidades.
Estecontextodelasituaciónactualy proyectadadelserviciodeagua, seha
tomadoencuentapara establecerlosbeneficioseconómicos del
proyecto,estosbeneficiosestán conformadosporel consumodenuevosusuarios,
quepercibiránlosbeneficiosde
accederalservicioyconsumirmejorcalidadymayorcantidaddeaguasegúnsu
demanda.Portanto,losbeneficioseconómicosdelproyectoresultandelaadición de los
beneficios porla liberación de recursos (que en este caso consiste en elvalor del
tiempodeacarreodelagua queactualmenteconsumenloshabitantesdeesta
localidad,laliberación de las fuentes de agua actualmente utilizadas por las familias
noconectadasaredpúblicayelgasto quelesocasionalaprovisióndeaguaalas
familiasnoconectadas, máslosbeneficiosporel consumoadicional deaguacon Proyecto;
multiplicadoporel númerodeconexionesnuevas.
Paralaestimacióndelosbeneficios,previamentesehacalculadoelvolumende agua
consumidoporlas familiasnoconectadasa redpúblicay elcosto alternativoo
valorsocialdelagua,efectuadoporloshabitantesque alnocontarconelsistemade red pública
acceden a un servicio de mayor calidad.
Elpromediodeaguaconsumidaporlosnoconectadosalsistemaesde
1.02m3
/vivienda,elvalorsocial del aguaesdeS/.36.29/m3
ylafrecuenciade acarreoses2.47
vecespordía.
EstudioaNivel dePerfil delProyecto: “Mejoramiento y Ampliación
del servicio de Agua Potable, Alcantarillado y Tratamiento de
aguas residuales en la Localidad de Huamantanga – Distrito de
Huamantanga – Provincia de Canta – Región lima Provincias”.
120
Elpromediodeacarreo deagua delosnoconectadosalsistema sedetallaenel
CuadroNº88yelvalorsocial del agua (ovaloracióndel tiempodeacarreo), el detalle se
presentaenelCuadroNº89.Seconsidera 2.47viajespordía;dicha actividad es realizada
principalmente por la madre y padre (Encuesta socio económica).
Cuadro Nº 88
Consumo de agua acarreada, realizada por las familias no
conectadas a la red pública
DATOS UNIDAD CANTIDAD
Número de acarreos de agua por vivienda (1) Viajes 6
Volumen de agua por cada acarreo(2) Lt. 16
Consumo promedio semanal por vivienda (3) =
(1)x(2)x7 Lt.
672
Consumo promedio mensual por vivienda
(1)x(2)X365/12 Lt.
2,920
TOTAL m3/mes 2.920
CONSUMO POR PERSONA (lppd) 97.33
Fuente: Elaboración del Consultor en base a la encuesta socio económica
Cuadro Nº 89
Costo alternativo del agua o valor social del tiempo de acarreo de agua
PERSONA QUE
ACARREA EL AGUA
Tiempo de
acarreo por
viaje (min)
Nº de viajes
/día
Tiempo total de acarreo
(hr.)
Valor del
tiempo por
hora (S/.)
Valor
del
tiempo
de
acarreo
(S/. Por
día)
1 2 (3) = (1)x(2)/60 4
(5) =
(3)x(4)
Padre, madre 20 6 2 0.996 1.99
Hijos mayores 30.11 0.00 0.00 0.996 0.00
VALOR DEL TIEMPO DE ACARREO TOTAL POR DIA 1.99
Valor del tiempo de acarreo por vivienda (S/. mes) 59.76
Cantidad acarreada al mes por vivienda (m3/mes) 2.92
Costo Unitario del tiempo de agua acarreada (S/. x m
3
) 20.47
Costo promedio del agua, acarreada (S/.mes) 0.00
Costo del agua pagado por las familias no conectadas a red pública (S/.m
3
)
Costo Unitario del agua acarreada (S/. x m
3
) 20.47
1/Fuente:Encuesta socioeconómico
2/Fuente:Idem.
Losbeneficiospara losnuevosusuariosseestimanapartirdel valor queasignan a
ladisponibilidaddelserviciodeagua,para locualse tomóen cuenta la
disposiciónapagarporunbuenservicio (DAP),estimadacomoeláreabajo la curva de
lademanda, la misma que se ha establecidoconsiderando el volumen consumidopor las
familias queseabastecena travésdeacarreode agua.
EstudioaNivel dePerfil delProyecto: “Mejoramiento y Ampliación
del servicio de Agua Potable, Alcantarillado y Tratamiento de
aguas residuales en la Localidad de Huamantanga – Distrito de
Huamantanga – Provincia de Canta – Región lima Provincias”.
121
Para completarla información necesaria en la construcción de la curva de
demanda,seconsiderócomoconsumo máximo odesaturación,elconsumoola
dotaciónasumidaconproyecto:5.14m3
/conexión mensual (100lppd); conlos
cualessehallólapendientedelacurvadelademanda;portanto, lafunción
demandaresultanteeslasiguiente:
Ecuación de demanda
Q =9.00–0.29X P
Donde:
Q
P
=
=
Consumodeaguapotable (m3
/mes/conexión)
Preciodel agua(S/.m3
).
b.2. Beneficios para los nuevos usuarios
Teniendoencuentala funcióndemandapresentada,elconsumoactual deagua
paradiferentesusos (alimentación,higieney otrosdelasfamiliasnoconectadasa
respública)queesde2.88m3
/viv./mesyelprecioeconómicoovalorsocialdel agua (S/.30.51
/m3
),se haestablecidoelexcedentedelconsumidor(áreabajola curva de demanda,compuesta
porla liberación de recursosyelincremento de consumodeaguaoaccesoal
servicio),lamismaquesedetallaenelGráfico17.
Gráfico Nº 17
Beneficios para Nuevos Usuarios
S/. /m3
30.51
20.75
2.88 9.00 m3/conx/mes0
Recursos
Liberados
Beneficio mayor
consumo
de agua
EstudioaNivel dePerfil delProyecto: “Mejoramiento y Ampliación
del servicio de Agua Potable, Alcantarillado y Tratamiento de
aguas residuales en la Localidad de Huamantanga – Distrito de
Huamantanga – Provincia de Canta – Región lima Provincias”.
122
Fuente: Elaboración del consultor
El beneficioporliberaciónde recursosparalosnuevosusuariossin micro medidor
estádadoporelárea:2.88x20.75delgráfico17,siendoelresultadodeS/.59.76;
elbeneficioporacceso alserviciopormayorconsumodeagua(excedentedel
consumidor)loestaráporelárea:((9–2.88)x20.75)/2,siendoelresultado
deS/.63.495,teniendoencuenta quelasconexionesnuevasseinstalaránsin medidor. El
beneficiounitarioqueseconsideraparacadabeneficiarionuevoes:
a. Beneficios por recursos liberados (S/. / fam/mes) 59.76
b. Benef. por Increm. de consumo de agua (S/. / fam/mes) 63.495
c. Beneficios brutos totales (S/. / fam/mes) 123.26
Las proyecciones de losbeneficios sociales con proyecto se calculan teniendo en cuenta
estosbeneficios unitariosporlaproyeccióndeconexionesnuevassinmicro medidor
(verCuadroNº90).
EstudioaNivel dePerfil delProyecto: “Mejoramiento y Ampliación
del servicio de Agua Potable, Alcantarillado y Tratamiento de
aguas residuales en la Localidad de Huamantanga – Distrito de
Huamantanga – Provincia de Canta – Región lima Provincias”.
123
Cuadro Nº 90
Flujo de beneficios sociales atribuibles al proyecto de agua potable
Fuente:Elaboración delConsultor.
Nota: Losbeneficiosseestiman
paratodo
TOTAL ANTIGUAS NUEVAS
0 754 85.0% 224 224 0 1,214,328.26 32,930 41,162 1,189.74
1 761 100.0% 264 224 40 38,298 47,873 1,189.74
2 768 100.0% 266 224 42 38,605 48,256 1,189.74
3 775 100.0% 268 224 44 38,912 48,640 1,189.74
4 782 100.0% 272 224 48 39,942 49,927 1,189.74
5 789 100.0% 275 224 51 40,255 50,318 1,189.74
6 796 100.0% 277 224 53 40,568 50,710 1,189.74
7 803 100.0% 280 224 56 41,015 51,269 1,189.74
8 810 100.0% 282 224 58 41,303 51,628 1,189.74
9 817 100.0% 284 224 60 41,617 52,021 1,189.74
10 824 100.0% 287 224 63 42,065 52,581 1,189.74
11 831 100.0% 289 224 65 42,380 52,976 1,189.74
12 838 100.0% 291 224 67 42,696 53,370 1,189.74
13 846 100.0% 294 224 70 43,119 53,899 1,189.74
14 854 100.0% 297 224 73 43,568 54,461 1,189.74
15 862 100.0% 300 224 76 43,885 54,857 1,189.74
16 870 100.0% 303 224 79 44,336 55,420 1,189.74
17 878 100.0% 306 224 82 44,787 55,983 1,189.74
18 886 100.0% 308 224 84 45,078 56,348 1,189.74
19 894 100.0% 311 224 87 45,525 56,906 1,189.74
20 902 100.0% 314 224 90 45,971 45,971 1,189.74
COSTOS DE
OPERACIÓN Y
MANTENIMIENTO
(Precio Social)
Nº DE FAMILIAS CONECTADAS AL
SERVICIO
AÑOS
PRODUCCIÓN
DE AGUA
(m3/año)
POBLACION
TOTAL
POBLACION
CONECTADA
INVERSIÓN
TOTAL A Precios
Sociales (S/.)
CONSUMO DE
AGUA
(m3/año)
EstudioaNivel dePerfil delProyecto: “Mejoramiento y Ampliación
del servicio de Agua Potable, Alcantarillado y Tratamiento de
aguas residuales en la Localidad de Huamantanga – Distrito de
Huamantanga – Provincia de Canta – Región lima Provincias”.
124
5.1.1.2 Beneficios del sistema de Alcantarillado
Los habitantes de la localidad de Huamantanga presentan serios problemas referidos a
la salud de la población como: altas tasas de insalubridad como consecuencia del
deciente sistema de alcantarillado y tratamiento de aguas residuales.
La situación deficitaria del saneamiento, trae como efecto la disposición de excretas y
aguas residuales en el campo libre adyacente a la comunidad, o en las vías públicas,
contaminando así los campos adyacentes y el medio ambiente de la misma. Frente a
estos problemas, la alternativa analizada considera el mejoramiento y ampliación del
sistema de alcantarillado y tratamiento de aguas servidas.
5.1.2 Costos Sociales
5.1.2.1 Factores de corrección
En la estimación de precioscuenta para la evaluación social,se han tomado en cuentalos
factoresdecorrecciónestablecidosporelMinisteriodeEconomíay
Finanzas.Losfactoresdecorreccióndecostos,sepresentanenelCuadroNº91.
Elanálisiseconómicoa preciossocialesdelProyectosebasa encriteriosde
eficiencia,esdecirpermiteanalizarlaeficienciaeconómicadel Proyectodesdeel
puntodevistadesuimpactoenel usodelos recursoseconómicosdel país.Para la conversión
de preciosde mercado a precios sociales,se han multiplicado los
costosapreciosdemercadoporlos factoresde correcciónmencionadosenel
Cuadrocitadoenelpárrafoanterior.
EstudioaNivel dePerfil delProyecto: “Mejoramiento y Ampliación
del servicio de Agua Potable, Alcantarillado y Tratamiento de
aguas residuales en la Localidad de Huamantanga – Distrito de
Huamantanga – Provincia de Canta – Región lima Provincias”.
125
Cuadro Nº 91
Factores de corrección por componentes para la estimación de Precios Sociales
Componentes de Inversión
Factor de
Corrección
Planta de Tratamiento de Agua 0.797
Líneas de Agua Potable 0.802
Obras Civiles y Estructuras 0.759
Equipamiento e Instalaciones Hidráulicas 0.838
Líneas de alcantarillado 0.772
Planta de Tratamiento de aguas residuales 0.785
FUENTE: Ministerio de Economía y Finanzas, Aplicación de los factores de conversión de precios de mercado a precios
sociales en proyectos de saneamiento básico rural.
5.1.2.2Costos a precios sociales en la situación sin proyecto
a. Costos del sistema de agua
a.1 Costos de inversión
Costos de inversión en la situación sin Proyecto en la actualidad no se cuenta con ninguno
costo de inversión, por lo que son equivalentes a cero.
a.2. Costos de operación y mantenimiento
Costos de operación y mantenimiento sin Proyecto para el servicio de agua potable son de
1,520 a precios de mercado y 1,189.74 a precios sociales
1.0 Costos de Administracion y Operación 1,060.00 957.39
Operario (*) MES 2.00 480.00 960.00 0.9090 872.64
Insumos quimicos (Hipoclorito de Calcio) (**) KG/M3 - 7.80 - 0.8475 -
Gastos Administrativos + Herramientas (***) GLB 1.00 100.00 100.00 0.8475 84.75
2.0 Costos de Mantenimiento 460.00 232.35
Mano de Obra No calificada mes 2.00 180.00 360.00 0.4100 147.60
Materiales + Herramientas (***) GLB 1.00 100.00 100.00 0.8475 84.75
TOTAL - 1,520.00 1,189.74
(*) El Operador percibe un sueldo mensual de S/. 1,200 , del cual 40 % participa en el sistema de agua. (**) Se calcula de acuerdo al volumen de producción - Costos Variables
(***) Los gastos administrativos corresponden a la gastos de energia electrica (S/. 200.00), herramientas (S/. 200.00), Utiles de Escritorio (S/. 50.00)
RUBROS CANTIDAD
FACTOR DE
CORRECCION
PRECIOS DE
MERCADO
(S/. / MES)
UNIDAD
INVERSION
TOTAL A PRECIO
SOCIAL
SIN PROYECTO
PRECIOS DE
MERCADO
(S/. / AÑO)
b. Sistema de Alcantarillado
b.1 Costos de inversión
En la situación Sin Proyecto, los costos de inversión son nulos.
EstudioaNivel dePerfil delProyecto: “Mejoramiento y Ampliación
del servicio de Agua Potable, Alcantarillado y Tratamiento de
aguas residuales en la Localidad de Huamantanga – Distrito de
Huamantanga – Provincia de Canta – Región lima Provincias”.
126
b.2 Costos de operación y mantenimiento en la situación sin proyecto
Los costos de operación y mantenimiento para el sistema de tratamiento es cero
1.0 Costos de Operación - - - -
Operario MES 0 360.00 - 0.909 - - -
Herramientas GLB 0 - - 0.847 - - -
2.0 Costos de Mantenimiento - - - -
Mano de Obra No calificada MES 0 135.00 - 0.410 - - -
Herramientas y accesorios GLB 0 250.00 - 0.847 - - -
TOTAL - - - - -
COSTO /
CONEXIONES
PRECIO
MERCADO
Se considera el mismo operario y personal de apoyo tanto para el agua potable como el sistema de desague, coeficente .30
COSTO /
CONEXIONES
PRECIO
SOCIAL
COSTOS DE OPERACIÓN Y MANTENIMIENTO (FIJOS Y VARIABLES - REDES DE ALCANTARILLADO
SIN PROYECTO
RUBROS UNIDAD CANTIDAD
PRECIOS DE
MERCADO
(S/. / MES)
PRECIOS DE
MERCADO
(S/. / AÑO)
FACTOR DE
CORRECCION
INVERSION
TOTAL A
PRECIO
SOCIAL
5.1.2.3Costos a precios sociales en la situación con proyecto
a. Sistema de Agua Potable
a.1. Costos de inversión en infraestructura
Loscostosaprecioscuentaosocialessepresentan,enloscuadros Nº92y93.Las inversiones
iniciales y futuras para la alternativa única. Para la conversión de precios de mercado a
precios sociales,se han multiplicado los costos a precios de mercadopor
losfactoresdecorrección mencionadosenel CuadroNº91.
Cuadro Nº 92
Inversión Inicial por componente para el sistema de agua potable a Precios Sociales
OBRAS PROVISIONALES GBL 1 23,728.66 2,372.87 2,372.87 28,474.39 1,993.21 1,708.46 32,176.06 5,791.69 37,967.75 0.759000 28,817.53
CONSTRUCCION Y MEJ DEL SISTEMA DE
CAPTACION DE MANANTIAL
UND 2 19,524.00 1,952.40 1,952.40 23,428.80 1,640.02 1,405.73 26,474.54 4,765.42 31,239.96 0.759000 23,711.13
CAMARAS ROMPE PRESION UND 9 69,343.16 6,934.32 6,934.32 83,211.79 5,824.83 4,992.71 94,029.32 16,925.28 110,954.60 0.759000 84,214.54
CONSTRUCCION DE RESERVORIO M3 30 78,504.69 7,850.47 7,850.47 94,205.63 6,594.39 5,652.34 106,452.36 19,161.42 125,613.78 0.759000 95,340.86
LINEA DE CONDUCCION KM 2.144 190,733.38 19,073.34 19,073.34 228,880.06 16,021.60 13,732.80 258,634.46 46,554.20 305,188.67 0.802000 244,761.31
LINEA RED GENERAL DE DISTRIBUCION KM 5.042 470,468.00 47,046.80 47,046.80 564,561.60 39,519.31 33,873.70 637,954.61 114,831.83 752,786.44 0.802000 603,734.72
CONEXIONES DOMCILIARIAS UND 238 84,605.46 8,460.55 8,460.55 101,526.55 7,106.86 6,091.59 114,725.00 20,650.50 135,375.50 0.759000 102,750.01
CURSOS DE EDUCACION SANITARIA UND 3 22,860.00 2,286.00 2,286.00 27,432.00 1,920.24 1,645.92 30,998.16 5,579.67 36,577.83 0.847458 30,998.16
959,767.35 95,976.74 95,976.74 1,151,720.82 80,620.46 69,103.25 1,301,444.53 234,260.01 1,535,704.54 1,214,328.26
SUB TOTAL 2 IGV TOTAL
PRECIOS
SOCIALES
COMPONENTES
PRECIO DE
MERCADO
FACTORES DE
CONVERSION
GASTOS
GENERALES
UTILIDDADES SUB TOTAL 1CANT
EXPEDIENTE
TECNICO
SUPERVISION
DE OBRA
UND
COSTO DIRECTO S/.
Fuente:Elaboración delConsultorenbaseaestimacionesefectuadasenlospresupuestosdelProyecto. Los factores de
corrección corresponden a los indicadores por componentes establecidos en el Cuadro 91. Nota:
Losimpuestoshansidodistribuidosproporcionalmenteencadarubro.
EstudioaNivel dePerfil delProyecto: “Mejoramiento y Ampliación
del servicio de Agua Potable, Alcantarillado y Tratamiento de
aguas residuales en la Localidad de Huamantanga – Distrito de
Huamantanga – Provincia de Canta – Región lima Provincias”.
127
a.2. Costos de operación y mantenimiento
Paralaconversióndecostos,depreciosde mercadoapreciossocialesse consideran los factores
de conversión establecidos por el Ministerio de Economía y Finanzas, los cuales han sido
presentados en el Cuadro Nº 91.
Cuadro Nº 94
Costos de administración, operación y mantenimiento del sistema de agua potablea
precios sociales
1 47,873 0.002 95.75 7.80 746.82 0.8475 632.93
2 48,256 0.002 96.51 7.80 752.80 0.8475 637.99
3 48,640 0.002 97.28 7.80 758.78 0.8475 643.07
4 49,927 0.002 99.85 7.80 778.86 0.8475 660.09
5 50,318 0.002 100.64 7.80 784.97 0.8475 665.26
6 50,710 0.002 101.42 7.80 791.08 0.8475 670.44
7 51,269 0.002 102.54 7.80 799.79 0.8475 677.83
8 51,628 0.002 103.26 7.80 805.40 0.8475 682.58
9 52,021 0.002 104.04 7.80 811.53 0.8475 687.77
10 52,581 0.002 105.16 7.80 820.27 0.8475 695.18
11 52,976 0.002 105.95 7.80 826.42 0.8475 700.39
12 53,370 0.002 106.74 7.80 832.57 0.8475 705.61
13 53,899 0.002 107.80 7.80 840.82 0.8475 712.59
14 54,461 0.002 108.92 7.80 849.58 0.8475 720.02
15 54,857 0.002 109.71 7.80 855.76 0.8475 725.26
16 55,420 0.002 110.84 7.80 864.55 0.8475 732.70
17 55,983 0.002 111.97 7.80 873.34 0.8475 740.16
18 56,348 0.002 112.70 7.80 879.03 0.8475 744.97
19 56,906 0.002 113.81 7.80 887.73 0.8475 752.35
20 57,464 0.002 114.93 7.80 896.44 0.8475 759.74
REQUERIMIENTOS
DE CLORO (KG)
PRECIO DEL
HIPOCLORITO S/. /
KG
COSTO TOTAL A
PRECIO DE
MERCADO (S/.)
FACTOR DE
CORRECCION
INVERSION TOTAL
A PRECIO SOCIAL
(S/.)
AÑO
PRODUCCION
DE AGUA
(M3/AÑO)
REQUERIMIENTO
DE CLORO POR
KG/M3
FUENTE: Ministerio de Vivienda Construcción y Saneamiento; Aplicación de los factores de conversión de precios de mercado a precios sociales en
proyectos de saneamiento básico. El coeficiente de mano de obra calificada es igual para ámbitos urbanos o rurales (0.909), en cambio la mano de obra
no calificada es distinta, en la sierra rural es 0.410.
a.4. Proyección de costos de operación y mantenimiento
Teniendoenconsideraciónloscostosunitariosvariablesapreciosdemercadoy a
preciossociales, quecorrespondenal primer añodeoperacióndel proyecto,
multiplicadosporelvolumen de agua;se proyectan loscostosde operación y
mantenimientovariables,alosqueseadicionanloscostosfijosyadministrativos; tal
comoseapreciaenloscuadros siguientes.
EstudioaNivel dePerfil delProyecto: “Mejoramiento y Ampliación
del servicio de Agua Potable, Alcantarillado y Tratamiento de
aguas residuales en la Localidad de Huamantanga – Distrito de
Huamantanga – Provincia de Canta – Región lima Provincias”.
128
Cuadro Nº 95
Proyección de costos de operación ye mantenimiento para el sistema de agua
Costos
Fijos
Costos
Variables
Total
0 2013 957.39 - 957.39 232.35 1,189.74
1 2014 1,254.02 632.93 1,886.94 1,886.94 3,773.89
2 2015 1,254.02 637.99 1,892.01 1,886.94 3,778.95
3 2016 1,254.02 643.07 1,897.08 1,886.94 3,784.03
4 2017 1,254.02 660.09 1,914.10 1,886.94 3,801.04
5 2018 1,254.02 665.26 1,919.27 1,886.94 3,806.22
6 2019 1,254.02 670.44 1,924.45 1,886.94 3,811.40
7 2020 1,254.02 677.83 1,931.84 1,886.94 3,818.78
8 2021 1,254.02 682.58 1,936.59 1,886.94 3,823.53
9 2022 1,254.02 687.77 1,941.79 1,886.94 3,828.73
10 2023 1,254.02 695.18 1,949.19 1,886.94 3,836.14
11 2024 1,254.02 700.39 1,954.40 1,886.94 3,841.35
12 2025 1,254.02 705.61 1,959.62 1,886.94 3,846.57
13 2026 1,254.02 712.59 1,966.61 1,886.94 3,853.55
14 2027 1,254.02 720.02 1,974.04 1,886.94 3,860.98
15 2028 2,925.01 725.26 3,650.27 3,557.94 7,208.21
16 2029 1,254.02 732.70 1,986.72 1,886.94 3,873.66
17 2030 1,254.02 740.16 1,994.17 1,886.94 3,881.12
18 2031 1,254.02 744.97 1,998.99 1,886.94 3,885.93
19 2032 1,254.02 752.35 2,006.37 1,886.94 3,893.31
20 2033 2,925.01 759.74 3,684.75 3,557.94 7,242.68
Total de
Costos de
O&M
(S/.)
PERIODO
Costos de
Mtto
(S/.)
AÑO
Costos de Operación (S/.)
b. Sistema de saneamiento
b.1. Costos de inversión
Loscostosdeinversióninicialesparalaalternativadelsistemade evacuaciónde excretasa
precios sociales se presentan,en el Cuadro Nº96.Para la conversión de precios de mercado
a precios sociales,se han multiplicado los costos a precios demercadopor
losfactoresdecorreccióndelCuadroNº91.
EstudioaNivel dePerfil delProyecto: “Mejoramiento y Ampliación
del servicio de Agua Potable, Alcantarillado y Tratamiento de
aguas residuales en la Localidad de Huamantanga – Distrito de
Huamantanga – Provincia de Canta – Región lima Provincias”.
129
Cuadro Nº 97
Inversión inicial por componente para el sistema de Alcantarillado
INSTALACIONDETUBERIASREDGENERAL YEMISORGENERAL KM 5.25 490,604.00 49,060.40 49,060.40 588,724.80 41,210.74 35,323.49 665,259.02 119,746.62 785,005.65 0.772 606,024.36
CONSTRUCCIONDEBUZONESDECONCRETOREDGENERAL UND 68 224,767.16 22,476.72 22,476.72 269,720.59 18,880.44 16,183.24 304,784.27 54,861.17 359,645.44 0.759 272,970.89
CONEXIONESDOMICILIARIASDESAGUE UND 238 106,811.00 10,681.10 10,681.10 128,173.20 8,972.12 7,690.39 144,835.72 26,070.43 170,906.14 0.759 129,717.76
822,182.16 82,218.22 82,218.22 986,618.59 69,063.30 59,197.12 1,114,879.01 200,678.22 1,315,557.23 1,008,713.01
PRECIOS
SOCIALES
COMPONENTES
PRECIODE
MERCADO
(S/.)
FACTORES
DE
CONVERSION
GASTOS
GENERALES
(10%)
UTILIDAD
(10%)
SUBTOTAL2 IGV TOTALSUBTOTAL1
EXPEDIENTE
TECNICO(6%)
SUPERVISION
(6%)
UND CANT
COSTODIRECTOS/.
b.2. Costos de operación y mantenimiento
Paralaconversióndecostos,depreciosde mercadoapreciossocialesse consideran los factores
de conversión establecidos por el Ministerio de Economía y Finanzas, los cuales han sido
presentados en el Cuadro Nº 98.
Cuadro Nº 98
Costos de administración, operación y mantenimiento del sistema de alcantarillado
a precios sociales
1.0 Costos de Operación 810.00 708.39 3.88 3.39
Operario MES 1 360.00 360.00 0.909 327.24 1.72 1.57
Herramientas GLB 1 450.00 450.00 0.847 381.15 2.15 1.82
2.0 Costos de Mantenimiento 385.00 267.10 1.84 1.28
Mano de Obra No calificada MES 1 135.00 135.00 0.410 55.35 0.65 0.26
materiales - Herramientas y accesorios GLB 1 250.00 250.00 0.847 211.75 1.20 1.01
TOTAL - 1,195.00 975.49 5.72 4.67
(*) Un mismo operario cumplira las labores de operación (30%) y mantenimiento (70%)
COSTO /
CONEXIONES
PRECIO
SOCIAL
COSTO /
CONEXIONES
PRECIO
MERCADO
UNIDAD
INVERSION
TOTAL A
PRECIO
SOCIAL
CANTIDAD
FACTOR DE
CORRECCION
PRECIOS DE
MERCADO
(S/. / AÑO)
PRECIOS DE
MERCADO
(S/. / MES)
RUBROS
FUENTE: Ministerio de Vivienda Construcción y Saneamiento; Aplicación de los factores de conversión de precios de mercado a
precios sociales en proyectos de saneamiento básico. El coeficiente de mano de obra calificada es igual para ámbitos urbanos o
rurales (0.909), en cambio la mano de obra no calificada es distinta, en la sierra rural es 0.410.
FUENTE: Elaboración del Consultor.
b.3. Proyección de costos de operación y mantenimiento
EstudioaNivel dePerfil delProyecto: “Mejoramiento y Ampliación
del servicio de Agua Potable, Alcantarillado y Tratamiento de
aguas residuales en la Localidad de Huamantanga – Distrito de
Huamantanga – Provincia de Canta – Región lima Provincias”.
130
Teniendoenconsideraciónloscostosunitariosvariablesapreciosdemercadoy a
preciossociales, quecorrespondenal primer añodeoperacióndel proyecto,
multiplicadosporlacantidaddepoblaciónbeneficiadase proyectanlos costosde mantenimiento
fijos; tal comoseapreciaenel cuadro siguiente.
Cuadro Nº 99
Operación Mtto Operación Mtto Operación Mtto Operación Mtto
0 2012 209 - - - - - - - - - -
1 2013 211 3.88 1.84 818 389 1,206 3.39 1.28 715 270 985
2 2014 264 3.88 1.84 1,023 486 1,509 3.39 1.28 895 337 1,232
3 2015 266 3.88 1.84 1,031 490 1,521 3.39 1.28 902 340 1,242
4 2016 268 3.88 1.84 1,039 494 1,532 3.39 1.28 908 343 1,251
5 2017 272 3.88 1.84 1,054 501 1,555 3.39 1.28 922 348 1,270
6 2018 275 3.88 1.84 1,066 507 1,572 3.39 1.28 932 351 1,284
7 2019 277 3.88 1.84 1,074 510 1,584 3.39 1.28 939 354 1,293
8 2020 280 3.88 1.84 1,085 516 1,601 3.39 1.28 949 358 1,307
9 2021 282 3.88 1.84 1,093 519 1,612 3.39 1.28 956 360 1,316
10 2022 285 3.88 1.84 1,105 525 1,630 3.39 1.28 966 364 1,330
11 2023 287 3.88 1.84 1,112 529 1,641 3.39 1.28 973 367 1,340
12 2024 290 3.88 1.84 1,124 534 1,658 3.39 1.28 983 371 1,354
13 2025 292 3.88 1.84 1,132 538 1,670 3.39 1.28 990 373 1,363
14 2026 295 3.88 1.84 1,143 543 1,687 3.39 1.28 1,000 377 1,377
15 2027 297 3.88 26.06 1,151 7,741 8,892 3.39 20.76 1,007 6,165 7,172
16 2028 301 3.88 1.84 1,167 554 1,721 3.39 1.28 1,020 385 1,405
17 2029 303 3.88 1.84 1,174 558 1,732 3.39 1.28 1,027 387 1,414
18 2030 306 3.88 1.84 1,186 564 1,750 3.39 1.28 1,037 391 1,428
19 2031 309 3.88 1.84 1,198 569 1,767 3.39 1.28 1,047 395 1,442
20 2032 314 3.88 26.06 1,217 8,184 9,401 3.39 20.76 1,064 6,518 7,582
PERIODO Costo / Conexión (S/.)
SITUACION CON PROYECTO PRECIOS PRIVADOS
Costo / Conexión (S/.)
Total
NUMERO DE
CONEXIONES
AÑO
SITUACION CON PROYECTO PRECIOS SOCIALES
Total
Costo Anuales (S/.) Costo Anuales (S/.)
5.1.2.4Costos incrementales
a. Costos de inversión, operación y mantenimiento incrementales del sistema de agua
potable
Loscostosincrementales,resultantes deladiferenciaentreloscostosconproyecto menos
los costos sin proyecto, tanto de las inversiones como de loscostos de
operaciónymantenimientoparael sistemadeaguaapreciossocialessepresentan enel
CuadroNº100
CUADRO N° 100
EstudioaNivel dePerfil delProyecto: “Mejoramiento y Ampliación
del servicio de Agua Potable, Alcantarillado y Tratamiento de
aguas residuales en la Localidad de Huamantanga – Distrito de
Huamantanga – Provincia de Canta – Región lima Provincias”.
131
Precios Privados Precios Sociales Precios Privados Precios Sociales Precios Privados Precios Sociales
0 2013 1,520.00 1,189.74 1,520.00 1,189.74 - -
1 2014 1,520.00 1,189.74 4,313.64 3,773.89 2,794 2,584
2 2015 1,520.00 1,189.74 4,319.61 3,778.95 2,800 2,589
3 2016 1,520.00 1,189.74 4,325.60 3,784.03 2,806 2,594
4 2017 1,520.00 1,189.74 4,345.68 3,801.04 2,826 2,611
5 2018 1,520.00 1,189.74 4,351.78 3,806.22 2,832 2,616
6 2019 1,520.00 1,189.74 4,357.89 3,811.40 2,838 2,622
7 2020 1,520.00 1,189.74 4,366.61 3,818.78 2,847 2,629
8 2021 1,520.00 1,189.74 4,372.22 3,823.53 2,852 2,634
9 2022 1,520.00 1,189.74 4,378.35 3,828.73 2,858 2,639
10 2023 1,520.00 1,189.74 4,387.09 3,836.14 2,867 2,646
11 2024 1,520.00 1,189.74 4,393.24 3,841.35 2,873 2,652
12 2025 1,520.00 1,189.74 4,399.39 3,846.57 2,879 2,657
13 2026 1,520.00 1,189.74 4,407.63 3,853.55 2,888 2,664
14 2027 1,520.00 1,189.74 4,416.40 3,860.98 2,896 2,671
15 2028 1,520.00 1,189.74 8,598.29 7,208.21 7,078 6,018
16 2029 1,520.00 1,189.74 4,431.37 3,873.66 2,911 2,684
17 2030 1,520.00 1,189.74 4,440.16 3,881.12 2,920 2,691
18 2031 1,520.00 1,189.74 4,445.84 3,885.93 2,926 2,696
19 2032 1,520.00 1,189.74 4,454.55 3,893.31 2,935 2,704
20 2033 1,520.00 1,189.74 8,638.97 7,242.68 7,119 6,053
(*) Se considera los gastos fijos y variables (Cloro)
COSTOS INCREMENTALES
AÑO
SITUACION SIN PROYECTO SITUACION CON PROYECTO
Costos de Operación y Mtto (S/. / Año) Costos de Operación y Mtto (S/. / Año)PERIODO
b. Costos de inversión y operación y mantenimiento incrementales del sistema de
alcantarillado
Loscostosincrementales,resultantes deladiferenciaentreloscostosconproyecto
menosloscostossinproyectodelsistema deevacuacióndeexcretas,tantodelas
inversionescomolosdeoperaciónymantenimientosepresentanenelCuadrosNº101
EstudioaNivel dePerfil delProyecto: “Mejoramiento y Ampliación
del servicio de Agua Potable, Alcantarillado y Tratamiento de
aguas residuales en la Localidad de Huamantanga – Distrito de
Huamantanga – Provincia de Canta – Región lima Provincias”.
132
CUADRO N°
101
Precios
Privados
Precios
Sociales
Precios
Privados
Precios
Sociales
Precios
Privados
Precios
Sociales
0 2011 0 0 - - - -
1 2012 0 0 1,206 985 1,206 985
2 2013 0 0 1,509 1,232 1,509 1,232
3 2014 0 0 1,521 1,242 1,521 1,242
4 2015 0 0 1,532 1,251 1,532 1,251
5 2016 0 0 1,555 1,270 1,555 1,270
6 2017 0 0 1,572 1,284 1,572 1,284
7 2018 0 0 1,584 1,293 1,584 1,293
8 2019 0 0 1,601 1,307 1,601 1,307
9 2020 0 0 1,612 1,316 1,612 1,316
10 2021 0 0 1,630 1,330 1,630 1,330
11 2022 0 0 1,641 1,340 1,641 1,340
12 2023 0 0 1,658 1,354 1,658 1,354
13 2024 0 0 1,670 1,363 1,670 1,363
14 2025 0 0 1,687 1,377 1,687 1,377
15 2026 0 0 8,892 7,172 8,892 7,172
16 2027 0 0 1,721 1,405 1,721 1,405
17 2028 0 0 1,732 1,414 1,732 1,414
18 2029 0 0 1,750 1,428 1,750 1,428
19 2030 0 0 1,767 1,442 1,767 1,442
20 2031 0 0 9,401 7,582 9,401 7,582
PERIODO
SITUACION CON PROYECTO
COSTOS
INCREMENTALESCostos de Operación y Mtto
(S/. / Año)
Costos de Operación y Mtto
(S/. / Año)
AÑO
SITUACION SIN PROYECTO
COSTOS INCREMENTALES /ALCANTARILLADO
EstudioaNivel dePerfil delProyecto: “Mejoramiento y Ampliación
del servicio de Agua Potable, Alcantarillado y Tratamiento de
aguas residuales en la Localidad de Huamantanga – Distrito de
Huamantanga – Provincia de Canta – Región lima Provincias”.
133
5.1.3 Indicadores de Rentabilidad Social
5.1.3.1 Evaluación del sistema de agua
a. Metodología Costo / beneficio
Paraevaluareconómicamentelainstalacióndel
sistemadeaguapotablesehautilizadolametodología COSTO-BENEFICIO,siendo el criterio
que,el proyecto esviable,si el ValorActual
Netosocial(VANs)esmayorqueceroyquelaTasaInternadeRetornosocial (TIRs)es mayor
quelatasadedescuentosocial (9.0%) siendoelaño0,el2,013. La tasa de descuento
mencionada ha sido establecida por el Ministerio de EconomíayFinanzas.
Sehaestablecidocomo horizontedeevaluacióndelProyecto20años(2013-2033). En tal sentido
se consideran lasinversionesinicialesa efectuarse el año 0,para
asegurarlaprestacióndelservicioenlasmismascondicionesdecalidad ycantidad enel
horizontedeevaluacióndel Proyecto,sehaconsiderado,el costode
ampliacióndeconexionessinmicromedidorañoporaño que generaelcrecimiento poblacional.
b. Resultados de la evaluación
Paracalcularlosindicadoresdeevaluacióncorrespondientes,basadoen loscostos
ybeneficiossehaestablecidoelflujodecajaa preciossocialesenelhorizontede
planeamientodelproyecto,ysepresentaenelCuadroNº90. Enbasea este flujo,
losindicadoresdeevaluación resultantessonlossiguientes:
VANs (9%) : S/. 542,755.35
TIRs : 14.41%
LosindicadoresqueresultandelaevaluaciónsocialdelProyecto,demuestranque
elproyectopropuestoparalainstalacióndel sistemadeaguapotablees viabledesde el punto de
vista social, reflejando quelavaloraciónqueasignanlosbeneficiariosalasobrasprogramadas
paraelProyecto,superana todosloscostos (deinversiónydeoperacióny mantenimiento).
EstudioaNivel dePerfil delProyecto: “Mejoramiento y Ampliación
del servicio de Agua Potable, Alcantarillado y Tratamiento de
aguas residuales en la Localidad de Huamantanga – Distrito de
Huamantanga – Provincia de Canta – Región lima Provincias”.
134
Cuadro Nº 102
Evaluación social del sistema de agua potable
ANTIGUAS NUEVAS TOTAL ANTIGUAS NUEVAS TOTAL INVERSIONES
OPERACIÓN -
MANTENIM
TOTAL COSTOS
0 754 80 224 0 224 0 0 41,162 1,214,328.26 - 1,214,328.26 -1,214,328.26
1 761 100 224 40 264 111,552 59,162 170,714 47,873 - 2,584 2,584 168,130
2 768 100 224 42 266 111,552 62,121 173,673 48,256 863.45 2,589 3,453 170,220
3 775 100 224 44 268 111,552 65,079 176,631 48,640 863.45 2,594 3,458 173,173
4 782 100 224 48 272 111,552 70,995 182,547 49,927 1,726.89 2,611 4,338 178,209
5 789 100 224 51 275 111,552 75,432 186,984 50,318 1,295.17 2,616 3,912 183,072
6 796 100 224 53 277 111,552 78,390 189,942 50,710 863.45 2,622 3,485 186,457
7 803 100 224 56 280 111,552 82,827 194,379 51,269 1,295.17 2,629 3,924 190,455
8 810 100 224 58 282 111,552 85,785 197,337 51,628 863.45 2,634 3,497 193,840
9 817 100 224 60 284 111,552 88,744 200,296 52,021 863.45 2,639 3,502 196,793
10 824 100 224 63 287 111,552 93,181 204,733 52,581 1,295.17 2,646 3,942 200,791
11 831 100 224 65 289 111,552 96,139 207,691 52,976 863.45 2,652 3,515 204,176
12 838 100 224 67 291 111,552 99,097 210,649 53,370 863.45 2,657 3,520 207,129
13 846 100 224 70 294 111,552 103,534 215,086 53,899 1,295.17 2,664 3,959 211,127
14 854 100 224 73 297 111,552 107,971 219,523 54,461 1,295.17 2,671 3,966 215,557
15 862 100 224 76 300 111,552 112,409 223,961 54,857 1,295.17 6,018 7,314 216,647
16 870 100 224 79 303 111,552 116,846 228,398 55,420 1,295.17 2,684 3,979 224,419
17 878 100 224 82 306 111,552 121,283 232,835 55,983 1,295.17 2,691 3,987 228,848
18 886 100 224 84 308 111,552 124,241 235,793 56,348 863.45 2,696 3,560 232,233
19 894 100 224 87 311 111,552 128,678 240,230 56,906 1,295.17 2,704 3,999 236,231
20 902 100 224 90 314 111,552 133,115 244,667 45,971 1,295.17 6,053 7,348 237,319
542,755.35
14.41%
COSTOS INCREMENTALES (PRECIOS SOCIALES S/.)
AÑOS
POBLACION
TOTAL (Nº de
Hab)
POBLACION
CONECTADA
(%)
FLUJO NETO A
PRECIOS
SOCIALES S/.
PRODUCCIÓN DE
AGUA (m3/año)
FAMILIAS CONECTADAS AL SERVICIO
(Nº Fam)
BENEFICIOS BRUTOS (S/. Año)
VAN SOCIAL
TIR SOCIAL
5.1.3.2Evaluación del sistema de Alcantarillado
a. Metodología Costo / efectividad
Comolosbeneficiosdel Proyectode evacuacióndeexcretassonnocuantificables, la técnica
aplicada para evaluareconómicamente el Proyecto esel cálculo del
indicadorcosto/efectividadconuna tasadedescuentosocial de 9.0%,quemideel
costoporusuariobeneficiadoy constituyeunametodologíaalternativaal
costo/beneficioparaanalizarlaeficienciaenel usodelosrecursosnacionales.
Estametodologíaconsisteencompararlasintervenciones queproducen similares
beneficiosesperados,con el objeto de seleccionarla de menorcosto entre las
alternativasplanteadas, atravésdela medicióndelbeneficiounitarioporusuario.
Ademásmidelaeficienciaenelusodelosrecursos,enloscasosenquenoes posiblecuantificar
losbeneficiosdel proyectoentérminosmonetarios.
b.Resultados de evaluación para el sistema de alcantarillado
EstudioaNivel dePerfil delProyecto: “Mejoramiento y Ampliación
del servicio de Agua Potable, Alcantarillado y Tratamiento de
aguas residuales en la Localidad de Huamantanga – Distrito de
Huamantanga – Provincia de Canta – Región lima Provincias”.
135
CUADRO N° 103
NUEVAS TOTAL INVERSIONES
OPERACIÓN -
MANTENIM
TOTAL COSTOS
0 754 209 0 209 1,008,713.01 - 1,008,713
1 761 209 2 211 - 985 985
2 768 209 55 264 28,886.73 1,232 30,119
3 775 209 57 266 1,090.07 1,242 2,332
4 782 209 59 268 1,090.07 1,251 2,341
5 789 209 63 272 2,180.13 1,270 3,450
6 796 209 66 275 1,635.10 1,284 2,919
7 803 209 68 277 1,090.07 1,293 2,383
8 810 209 71 280 1,635.10 1,307 2,942
9 817 209 73 282 1,090.07 1,316 2,406
10 824 209 76 285 1,635.10 1,330 2,965
11 831 209 78 287 1,090.07 1,340 2,430
12 838 209 81 290 1,635.10 1,354 2,989
13 846 209 83 292 1,090.07 1,363 2,453
14 854 209 86 295 1,635.10 1,377 3,012
15 862 209 88 297 1,090.07 7,172 8,262
16 870 209 92 301 2,180.13 1,405 3,585
17 878 209 94 303 1,090.07 1,414 2,504
18 886 209 97 306 1,635.10 1,428 3,063
19 894 209 100 309 1,635.10 1,442 3,077
20 902 209 105 314 2,725.16 7,582 10,308
VAC (9%) 1,058,091.22
Poblacion Promedio Beneficiaria 832
Inversion por habitantes ICE 1,273
1,582Costo Percapita
EVALUACIÓN ECONOMICA DEL PROYECTO (COSTO - EFECTIVIDAD)/ALCANTARILLADO
COSTOS INCREMENTALES (PRECIOS SOCIALES S/.)
AÑOS
POBLACION TOTAL
(Nº de Hab)
CONEXIONES
ANTIGUAS
CONEXIONES DE AGUA
En consecuencia, la implementación del Proyecto es viable y contribuirá a mitigar la
inadecuada evacuación de residuos fecales y residuos domiciliarios y preservará el medio
ambiente, incrementando el bienestar de los pobladores.
EstudioaNivel dePerfil delProyecto: “Mejoramiento y Ampliación
del servicio de Agua Potable, Alcantarillado y Tratamiento de
aguas residuales en la Localidad de Huamantanga – Distrito de
Huamantanga – Provincia de Canta – Región lima Provincias”.
136
Cuadro Nº 104
Evaluación social del componente de Tratamiento de Aguas residuales
INVERSIONES
OPERACIÓN -
MANTENIM
TOTAL COSTOS
0 754 168,746.21 - 168,746.21
1 761 0.00 1,253.09 1,253.09
2 768 0.00 1,253.09 1,253.09
3 775 0.00 1,253.09 1,253.09
4 782 0.00 1,253.09 1,253.09
5 789 0.00 1,253.09 1,253.09
6 796 0.00 1,253.09 1,253.09
7 803 0.00 1,253.09 1,253.09
8 810 0.00 1,253.09 1,253.09
9 817 0.00 1,253.09 1,253.09
10 824 0.00 1,253.09 1,253.09
11 831 0.00 1,253.09 1,253.09
12 838 0.00 1,253.09 1,253.09
13 846 0.00 1,253.09 1,253.09
14 854 0.00 1,253.09 1,253.09
15 862 0.00 737.52 737.52
16 870 0.00 1,253.09 1,253.09
17 878 0.00 1,253.09 1,253.09
18 886 0.00 1,253.09 1,253.09
19 894 0.00 1,253.09 1,253.09
20 902 0.00 737.52 737.52
VAC (9%) 179,952
Poblacion Promedio Beneficiaria 832
Inversion por habitantes ICE 216
437Costo Percapita
AÑOS
POBLACION TOTAL (Nº
de Hab)
COSTOS INCREMENTALES (PRECIOS SOCIALES S/.)
5.2 ANÁLISIS DE SENSIBILIDAD
5.2.1 Análisis de sensibilidad del sistema de agua potable
Uno de los criterios para efectuar análisis de sensibilidad son los factores imponderables que se
presentan al ejecutar el Proyecto, en el
análisisdesensibilidadsedebeconsiderarunavariacióndepreciosrelativaequivalentea
unamagnitudquepodríaserunatasacomoparámetrodeevaluación;porotro
lado,seconsideraelhorizontedeevaluacióndelProyecto(20años),periodoen el
quelasvariableseconómicaspuedenvariar significativamente, teniendoen cuenta estos dos
aspectos se consideran tasas de evaluaciónque varían de acuerdoalavariableenanálisis.
El análisisde sensibilidad teniendo en cuenta lastasasde variación,se ha
efectuadoendosvariablesprincipales:porunlado,loscostosdeinversión,otro
loscostosdeadministración,operacióny mantenimiento.Laotravariablede
análisissonlosbeneficiosoprecioalternativodelagua,los mismos que se
presentanentresescenarios:
EstudioaNivel dePerfil delProyecto: “Mejoramiento y Ampliación
del servicio de Agua Potable, Alcantarillado y Tratamiento de
aguas residuales en la Localidad de Huamantanga – Distrito de
Huamantanga – Provincia de Canta – Región lima Provincias”.
137
1. Elefectodelavariacióndelincrementodecostosdeinversiónenforma
independiente;hastaalcanzarel máximoincremento, cuandoel VAN esceroy laTIResigual
alatasadedescuento,9.0%.
2. El efecto de la variación del incremento de costos de operación y mantenimiento en forma
independiente; hasta alcanzar el máximo incrementocuandoel VANesceroyla TIR
esigualal9.0%o tasade descuento.
3. Elefectodeladisminucióndelosbeneficiosenformaindependiente;hasta
alcanzarelmínimocuandoelVANesceroylaTIResigualal9.0%otasa dedescuento.
Enlos gráficos siguientesseapreciaelanálisisdesensibilidadparalastres variables:
Gráfico Nº 18: Análisis de sensibilidad de los costos de inversión
VANs S/. TIRs (%)
-30% 780,408.11 21.09%
-20% 658,975.29 18.38%
-10% 537,542.46 16.20%
0 542,755.35 14.41%
+10% 294,676.81 12.89%
+20% 173,243.98 11.59%
+30% 51,811.15 10.45%
Variacion de Costos de
Inversión
INDICADORESVariacion de
Costos de
Inversion
ESCENARIO
ANALISIS DE SENSIBILIDAD CON VARIACION DE INVERSIONES
FUENTE: Elaboración del Consultor
Gráfico Nº 19: Análisis de sensibilidad de los costos de operación y mantenimiento
VANs S/. TIRs (%)
-30% 553,161.34 14.51%
-20% 549,692.68 14.47%
-10% 546,224.02 14.44%
0 542,755.35 14.41%
+10% 539,286.69 14.38%
+20% 535,818.03 14.34%
+30% 532,349.37 14.31%
INDICADORES
Variacion de Operación y
Mantenimiento
ESCENARIO
Variacion de
Costos de O &
M
FUENTE: Elaboración del Consultor.
EstudioaNivel dePerfil delProyecto: “Mejoramiento y Ampliación
del servicio de Agua Potable, Alcantarillado y Tratamiento de
aguas residuales en la Localidad de Huamantanga – Distrito de
Huamantanga – Provincia de Canta – Región lima Provincias”.
138
Gráfico Nº 20: Análisis de sensibilidad de los beneficios
VANs S/. TIRs (%)
-30% 5,224.28 9.06%
-20% 184,401.30 10.93%
-10% 363,578.33 12.70%
0 542,755.35 14.41%
+10% 721,932.38 16.06%
+20% 901,109.40 17.66%
+30% 1,080,286.43 19.23%
Variacion de Beneficios
ESCENARIO
Variacion de
Beneficios
INDICADORES
FUENTE: Elaboración del Consultor
Losresultadosdelasensibilidadteniendoencuentaestasvariaciones,indican
queantecambiosenestasvariables,el proyectoaguasiguesiendo económicamenteviable,lo
quesignificaque elProyectonoessensible
socialmenteantedichasvariacionesdepreciosy/ocostos;enel cuadro siguiente,se puede
observarel máximo incremento de inversionesycostosde operación y mantenimiento,
asícomola mínimadisminucióndebeneficiosporseparado. Se puede incrementar el costo
5.2.2 Análisis de sensibilidad del sistema de Alcantarillado y Tratamiento de aguas
Residuales
Elanálisisdesensibilidadparaelcomponenteevacuacióndeexcretas,debería
efectuarseendosvariablesprincipales:loscostosdeinversióninicial apreciosde
mercado(sensibilidadcostos)y porotro,elanálisisdelavariacióndelos
beneficiarios(sensibilidadbeneficiarios),losmismos quealserno viable el
proyectodeevacuacióndeexcretasnoserealiza.
5.3 ANÁLISIS DE SOSTENIBILIDAD
5.3.1 Los Arreglos institucionales
Laentidadqueestaráacargodelaadministracióndelserviciodeaguapotable
conProyectoeslaJASSde la Localidad de Huamantanga ,entidadadministradora autónoma
encargadadelagestióndelosserviciosydelaoperaciónymantenimientodel sistemadeagua.
Esta entidad se fortalecida con el Proyecto.
5.3.2 La capacidad de gestión y organización de la entidad ejecutora de operación y
mantenimiento del proyecto.
EstudioaNivel dePerfil delProyecto: “Mejoramiento y Ampliación
del servicio de Agua Potable, Alcantarillado y Tratamiento de
aguas residuales en la Localidad de Huamantanga – Distrito de
Huamantanga – Provincia de Canta – Región lima Provincias”.
139
Laentidadencargada deejecutarelProyectoserá la Municipalidad Distrital de
Huamantanga, La empresa constructoraque salga seleccionada deberá contarcon la
capacidad de gestión y organizaciónparaejecutarproyectosde granenvergadura,con
supervisión contratadaporla entidad financiera locual garantizalabuena
ejecucióndelasobras.
5.3.3 Financiamiento de los costos de inversión y de los costos de operación y
mantenimiento del proyecto
Los costos de inversión serán asumidos por la Municipalidad Distrital de Huamantanga o el
FONIPREL,
Los pobladores de la localidad de Huamantanga tienen la predisposición de realizar pagos
por el servicio (dato tomado de la encuesta socioeconómica), para ello se conformará
una junta encargada para recaudar las tarifas.
SeprevéquelosingresosdelaJASS,dependerándelascuotaspropuestasy
queellagarantizarálasostenibilidadfinanciera del proyecto,esdecir queexistirá
unbalancepositivodeflujodecajaenel horizontedel proyecto.
5.3.4 Cuota de pago promedio de operación y mantenimiento
Las tarifasdeaguaenel Perúseencuentransujetosanormas regidas por la ley Nº.26338,
lascualesestablecen la implementación gradualde tarifas deagua potablebajoelcriteriode
viabilidad financierade la Entidad Administradora, que enestecasoserá laJASS
HUAMANTANGA
.Eluso eficientede los recursosse minimizacuandoel valorestablecidopor la
sociedadparaelconsumodeunbienes igualalcostode los recursosutilizados en
laproducciónde dichobienpara la sociedad, locualseexpresa comúnmente como: “Costo
marginal = Precio marginal”.
Paraelserviciodeaguaesecosto marginalesgeneralmenteelcosto marginal de largoplazo
(CMLP) que representaelcostodeproducciónadicionaldelaguay saneamientoa largoplazo
(costosde inversión ydeoperacióny mantenimiento), cuandoel usode todos los
factoresdeproducciónpuedecambiar. El CIP tal como esdefinidopor la leyseaproximaal
conceptoeconómicode CMLP.
Debidoa lasituaciónde pobrezade lapoblaciónde la localidad de hUAMANTANGA,se
tenderíaabuscar lasostenibilidaddelsistemacubriendo los costospromediodeoperacióny
mantenimiento, que reflejanelpago mínimo necesariopara
mantenerelsistemaoperandoyasí lograrsostenibilidad financiera de laentidadencargada
deadministrarelservicio. Enestecaso la capacidadde pagode los usuarios de agua, cubre
los costosde operación y mantenimiento del Proyecto, lo que significa que la
sostenibilidad financieraestaríaasegurada,con unacuotade S/. 0.82/m3.
Sehasupuesto queestacuota resultanteseaplicaríaa losnuevosusuarios, ya
quenoexistenantiguasconexiones.Laaplicacióndeestacuotaalserviciode aguase
efectivizaríaapartir del segundoañode funcionamientodel Proyecto.
EstudioaNivel dePerfil delProyecto: “Mejoramiento y Ampliación
del servicio de Agua Potable, Alcantarillado y Tratamiento de
aguas residuales en la Localidad de Huamantanga – Distrito de
Huamantanga – Provincia de Canta – Región lima Provincias”.
140
Para la aplicación de esta cuota es importante el Programa de educación
sanitaria,porcuanto, incluirá temasde valoracióndel agua, la relaciónagua potable–
saludyotras; loscualesse veránensu integridadapartirdel primeraño deoperacióndel
Proyecto,por lo quesepropone queestacuotasea aplicado tambiéndesdeeseaño.
Elcálculo delascuotassehaefectuadoapartirdelaconstruccióndelflujodecajaenbase a la
información contable con Proyecto,referidasa costosde inversionesy
reinversiones,costosdeadministración,operaciónymantenimiento,losmismos
quehansidoexplicadosenel capítulocorrespondienteacostos.
Previamente se estimó el valor residual de los activos fijos propuestos conProyecto
conformado por el sistema de agua, la misma que se presenta en el cuadro siguiente. La
metodología de cálculo del valor residual ha sido empleando el método de línea recta
para la depreciación de los activos. Cabe mencionar que se considera el valor residual,
puesto que al cabo del horizonte temporal de 20 años, el sistema de agua de esta
comunidad continuará en operación.
Cuadro Nº 107
Calculo de la cuota incremental promedio de largo plazo
AÑOS
CONSUMO DE AGUA
(m3/año)
CONSUMO DE AGUA
INCREMENTAL
ANUAL (m3/año)
CONSUMO DE
AGUA
INCREMENTAL
TOTAL (m3/año)
INVERSION TOTAL
A PRECIOS
PRIVADOS (S/.)
COSTOS DE O&M A
PRECIOS PRIVADOS
(S/.)
TOTAL DE COSTOS A
PRECIOS PRIVADOS
(S/.)
0 40,780 0.00 0.00 1,535,704.54 1,535,704.54
1 41,162 382.33 382.33 0.00 6,909.90 6,909.90
2 47,873 6,710.97 7,093.30 28,886.73 7,218.91 36,105.64
3 48,256 383.23 7,476.53 1,090.07 7,236.33 8,326.40
4 48,640 383.68 7,860.21 1,090.07 7,267.85 8,357.91
5 49,927 1,287.24 9,147.45 2,180.13 7,296.82 9,476.95
6 50,318 391.22 9,538.67 1,635.10 7,320.09 8,955.19
7 50,710 391.75 9,930.42 1,090.07 7,340.24 8,430.31
8 51,269 558.81 10,489.23 1,635.10 7,363.00 8,998.10
9 51,628 359.36 10,848.59 1,090.07 7,380.57 8,470.63
10 52,021 393.04 11,241.63 1,635.10 7,406.46 9,041.56
11 52,581 560.12 11,801.75 1,090.07 7,424.04 8,514.11
12 52,976 394.13 12,195.88 1,635.10 7,447.35 9,082.45
13 53,370 394.68 12,590.56 1,090.07 7,467.03 8,557.09
14 53,899 528.32 13,118.88 1,635.10 7,492.95 9,128.05
15 54,461 562.02 13,680.90 1,090.07 18,956.05 20,046.11
16 54,857 396.06 14,076.96 2,180.13 7,542.22 9,722.35
17 55,420 563.15 14,640.11 1,090.07 7,562.45 8,652.51
18 55,983 563.72 15,203.83 1,635.10 7,585.29 9,220.38
19 56,348 364.33 15,568.16 1,635.10 7,611.14 9,246.24
20 57,464 1,116.55 16,684.71 2,725.16 19,505.70 22,230.86
VAN 94,850.85 1,572,194.74 78,142.33 1,650,337.07
0.82
17.40
Tarifa de Operación y Mantenimiento (S/. /m3)
Tarifa de Inversion + Operación y Mantenimiento (S/. /m3)
Fuente: Elaboración del Consultor
EstudioaNivel dePerfil delProyecto: “Mejoramiento y Ampliación
del servicio de Agua Potable, Alcantarillado y Tratamiento de
aguas residuales en la Localidad de Huamantanga – Distrito de
Huamantanga – Provincia de Canta – Región lima Provincias”.
141
5.3.5 Capacidad de pago
La capacidad de pago, se define como la proporción máxima del ingreso familiar que se
puede destinar al pago del servicio de agua potable. Según la Organización
Panamericana de la Salud (OPS), así como el BID (Banco Interamericano de Desarrollo),
esta proporción no debe superar el 5% de los ingresos de las familias beneficiadas por el
Proyecto. En esta sección se analiza la capacidad de pago de los usuarios teniendo como
guía este 5%, como proporciónmáxima del ingresofamiliar.
Para estimar la capacidad de pago, se tuvo en cuenta los resultados de la encuesta
socio-económica aplicada a una muestra de la población de la localidad de
Huamantanga.
5.3.6 Estimación de la capacidad de pago
A través de las encuestas se estimó que el ingreso de las familias de la localidad de
huamantanga, esenpromedioS/.555.16/mes(S/. 6,661.92anuales)y
considerandoel5%comolaproporciónmáximadelingreso
quesepuedeutilizarparaelpagodelserviciodeaguapotable,sedeterminóque
elpromediodelacapacidaddepago,esdeS/.27.76mensualporfamilia,en
tantoquelacapacidaddepagounitariaesdeS/.0.56/m3
deagua.
5.3.7 Cuota promedio de operación y mantenimiento comparado con la capacidad de
pago de los usuarios
Teniendoencuenta quelacapacidaddepagoestádefinidacomoelmáximo
ingresoquesepuedeutilizarparacubrirgastosenagua,esconvenienterealizar
lacomparacióndelacapacidaddepagoconlacuotapromediodeoperacióny mantenimiento
resultante (S/.0.56/m3
)paraversi losbeneficiariosseencuentran en la capacidad de pagar
dicha cuota, bajo el supuestode sostenibilidad
financieradeloscostosdeoperaciónymantenimientodelProyecto.
Conestepropósito,sedeterminalacapacidaddepagoporm3
deagua,tomando encuentael
consumopromediodeaguaestimadoparalalocalidad,comparándose con la cuota promedio
de operación y mantenimiento estimado, ver cuadro adjunto.
Cuadro Nº 108
Comparación de la cuota promedio de operación y
mantenimiento de agua potable con la capacidad de pago
promedio de los usuarios
EstudioaNivel dePerfil delProyecto: “Mejoramiento y Ampliación
del servicio de Agua Potable, Alcantarillado y Tratamiento de
aguas residuales en la Localidad de Huamantanga – Distrito de
Huamantanga – Provincia de Canta – Región lima Provincias”.
142
CUOTA PROMEDIO
DE OPERACIÓN Y
MANTENIMIENTO DE
AGUA Y DESAGUE
CAPACIDAD
DE PAGO
PROMEDIO
CONSUMO
PROMEDIO DE
AGUA CON
PROYECTO
CAPACIDAD DE
PAGO
PROMEDIO DE
AGUAPOTABLE
(S/. x m
3
) (S/. x mes) (m
3
/mes) (S/. x m
3
)
0.56 27.76 5.14 5.40
Fuente:Elaboración delConsultor.
Lacomparaciónde lacuotapromediode operacióny mantenimientode agua con
lacapacidaddepago promediomuestra que en estacomunidad,lapoblaciónestá
encondicionesdepagarlacuotapromediodeoperacióny mantenimiento;en
consecuencia,noserequerirásubsidiosquegaranticenlaeficienteoperacióny mantenimiento
del sistema de agua potable en la localidad de Huamantanga.
5.3.8 Impacto social en la población con la nueva cuota que considera el proyecto.
La cuota que se aplicaría con la puesta en operación del proyecto, teniendo en cuenta la
sostenibilidad financiera es de S/. 2.90/mes/vivienda (5.14 m3/mes x S/.0.56/m3
) que
vendría a ser la cuota mensual promedio a pagar por parte de los beneficiarios, esta
cuota constituye un impacto para los beneficiarios con elProyecto. Otro impacto del
proyecto está asociado con la educación sanitaria que se implementaría en la población
beneficiaria, en la medida que permitiría comportamientosracionales en el uso del recurso.
Finalmente,constituye un impacto positivo paralospobladores de la localidad de
Huamantanga,enaquellosquenocuentanconserviciosde
redpúblicaqueactualmenteincurrenencostos en tiempodeacarreoalrededorde
S/.36.29/mes;luego,lamitigacióndelas enfermedadesdigestivasagudas, parasitosis y
desnutrición, de manera que la implementación del Proyecto ahorraría los costos
incurridos en el tratamiento y curación de estas enfermedades
5.3.9 Participación de los beneficiarios
♦ Fase de preinversión: Diagnóstico sociocultural proporcionando la información que se solicita en
las encuestas y entrevistas.
♦ Fase de inversión: Participación en las actividades de capacitación y cesión libre de
disponibilidad de terreno.
♦ Fase de operación: administración del servicio por la JASS.
5.4 IMPACTO AMBIENTAL
EstudioaNivel dePerfil delProyecto: “Mejoramiento y Ampliación
del servicio de Agua Potable, Alcantarillado y Tratamiento de
aguas residuales en la Localidad de Huamantanga – Distrito de
Huamantanga – Provincia de Canta – Región lima Provincias”.
143
5.4.1 Identificación de Aspectos e Impactos Ambientales.
De acuerdo a lo establecido a la normativa vigente, se ha procedido identificar los
posibles impactos ambientales positivos (+X) y negativos (-X), mediante el método de
Check List (listas simples de control),se basa en el interrelacionamiento sistemático
procesal de causa – efecto entre los medios (físico, biótico, interés humano y socio-
económico) y las fases del proyecto (planificación, construcción, operación,
mantenimiento, abandono y cierre). Véase el cuadro Nº 110, identificación de posibles
impactos ambientales del proyecto.
5.4.2 Evaluación de Impactos Ambientales.
La evaluación de los impactos ambientalesse realizó bajo la normativa vigente, aplicando los
siguientes criterios de evaluación (véase el cuadro Nº 109, criterios de evaluación de posibles
impactos ambientales).
Cuadro Nº 109
Criterios de Evaluación de posibles Impactos Ambientales Potenciales
Criterios
deEvaluación
Símbolo Escala Jerárquica
Cualitativa
Ponderación de
Impactos
Negativo
s
Positivos
Tipo de impacto TI Positivo +
Negativo -
Magnitud M Baja (B) 1 1
Mediano (E) 2 2
Severo (S) 3 3
Duración D Temporal (T) 1 1
Intermitente (I) 2 2
Permanente (P) 3 3
Mitigabilidad* MI Mitigable (M) 1
Medianamente mitigable (G) 2
No mitigable (N) 3
Significancia**
S= TI (M+D+MI)
S Leve (L) 3 – 4 2 – 3
Moderada (M) 5 – 7 4
Alta (A) 8 – 9 5 – 6
(*) Criterio aplicable sólo a los impactos negativos
(**) Su valor es la resultante de la valoración de los demás criterios que intervienen en la evaluación
Véase los cuadros Nº 110 y 111 de evaluación de posibles impactos ambientales del
proyecto y significancia de posibles impactos ambientales del proyecto.
EstudioaNivel dePerfil delProyecto: “Mejoramiento y Ampliación
del servicio de Agua Potable, Alcantarillado y Tratamiento de
aguas residuales en la Localidad de Huamantanga – Distrito de
Huamantanga – Provincia de Canta – Región lima Provincias”.
144
Cuadro Nº 110:
Check List: Identificación de Posibles Impactos Ambientales del Proyecto.
Fase de
Planificación
Fase de Construcción Fase de Operación y Mantenimiento
Fase de
Abandono y
Cierre
Medios Ambientales Impactos Ambientales
Actividades
Aspectos
Ambientales
Elaboracióndeperfil.
Elaboracióndeexpediente
técnicoyestudiodefinito.
Elaboracióndeestudios
ambientalesy/opermisos.
Instalacióndecampamento/
Hospedaje.
Instalaciónde
campamento/Oficinas.
Instalaciónde
campamento/Almacén
Transportedemateriales,
equipos,herramientas,etc.
Excavacióndehoyos.
Rellenoycompactación.
Construccióndeestructuras
/Obrasciviles.
Instalacióndetuberías.
Instalacióndeconexiones
domiciliariasdeagua
potable.
Instalacióndeletrinas.
Operatividaddelsistemade
aguapotable.
Mantenimientodelsistema
deaguapotable.
Operatividaddelsistemade
saneamiento(letrinas).
Mantenimientodelsistema
desaneamiento(letrinas).
Demolicióndeestructuras.
Retirodecampamento.
Transportedemateriales
sobrante.
MedioFísico
Aire
Contaminación de sonara. Emisión de ruidos. ___ ___ ___ ___ -X -X -X -X -X -X -X -X -X ___ -X ___ -X -X -X -X
Contaminación de aire.
Emisión de material particulado. ___ ___ ___ ___ -X -X -X -X -X -X -X -X -X ___ -X ___ -X -X -X -X
Emisión de gases de combustión
vehicular / olores.
___ ___ ___ ___ -X -X -X -X -X -X -X -X -X ___ -X ___ -X -X -X -X
Suelo
Contaminación de suelo.
.
Generación de residuos. -X -X -X -X -X -X -X -X -X -X -X -X -X -X -X -X -X -X -X -X
Alteración de la geomorfología del
terreno.
___ ___ ___ ___ -X -X ___ -X -X -X -X ___ -X ___ ___ ___ ___ -X -X -X
Derrame de hidrocarburos por
utilización de maquinarias
pesadas y transporte vehicular.
___ ___ ___ ___ -X -X -X -X -X -X -X ___ -X ___ ___ ___ ___ -X -X -X
Agua Contaminación de agua. Alteración de la calidad agua. ___ ___ ___ ___ -X -X -X -X -X -X -X ___ ___ -X -X ___ ___ -X ___ -X
Medio
biótico
Flora Deterioro de flora. Alteración de la cobertura vegetal. ___ ___ ___ ___ -X -X -X -X -X -X -X -X -X ___ -X ___ -X -X -X -X
Fauna Perturbación de la fauna local. Alteración del hábitat. ___ ___ ___ ___ -X -X -X -X -X -X -X -X -X ___ -X ___ -X -X -X -X
Interés
Humano
Cultural
Deterioro de las zonas
Arqueológicas.
Alteración de las zonas
Arqueológicas.
___ ___ ___ ___ ___ ___ ___ ___ ___ ___ ___ ___ ___ ___ ___ ___ ___ ___ ___ ___
Perceptual Contaminación visual Alteración del paisaje. ___ ___ ___ ___ -X -X -X -X -X -X -X -X -X ___ -X ___ -X -X -X -X
MedioSocio-Económico
Social
Seguridad laboral Accidentes laborales ___ ___ ___ -X -X -X -X -X -X -X -X -X -X -X -X -X -X -X -X -X
Mejora de la calidad de vida Servicio de agua potable ___ ___ ___ ___ ___ ___ ___ ___ ___ ___ ___ ___ ___ +X +X +X +X ___ ___ ___
Salud e higiene Ocupacional Afectación de la salud. ___ ___ ___ -X -X -X -X -X -X -X -X -X -X -X -X -X -X -X -X -X
Conflictos sociales
Generación de conflictos
Sociales.
-X -X -X -X -X -X -X -X -X -X -X -X -X -X -X -X -X -X -X -X
Economía
Incremento de empleo. Generación de empleo. +X +X +X +X +X +X +X +X +X +X +X +X +X +X +X +X +X +X +X +X
Incremento de comercio.
Generación de actividades
económicas.
+X +X +X +X +X +X +X +X +X +X +X +X +X +X +X +X +X +X +X +X
FUENTE:Elaboracióndel Consultor.
EstudioaNivel dePerfil delProyecto: “Mejoramiento y Ampliación
del servicio de Agua Potable, Alcantarillado y Tratamiento de
aguas residuales en la Localidad de Huamantanga – Distrito de
Huamantanga – Provincia de Canta – Región lima Provincias”.
145
Cuadro Nº 111:
Evaluación de Posibles Impactos Ambientales del Proyecto
Fase de Planificación Fase de Construcción Fase de Operación y Mantenimiento Fase de Abandono y Cierre
Medios Ambientales Impactos Ambientales
Actividades
Aspectos
Ambientales
Elaboracióndeperfil.
Elaboracióndeexpediente
técnicoyestudiodefinito.
Elaboracióndeestudios
ambientalesy/opermisos.
Instalacióndecampamento/
Hospedaje.
Instalaciónde
campamento/Oficinas.
Instalaciónde
campamento/Almacén
Transportedemateriales,
equipos,herramientas,etc.
Excavacióndehoyos.
Rellenoycompactación.
Construccióndeestructuras
/Obrasciviles.
Instalacióndetuberías.
Instalacióndeconexiones
domiciliariasdeaguapotable.
Instalacióndeletrinas.
Operatividaddelsistemade
aguapotable.
Mantenimientodelsistemade
aguapotable.
Operatividaddelsistemade
saneamiento(letrinas).
Mantenimientodelsistemade
saneamiento(letrinas).
Demolicióndeestructuras.
Retirodecampamento.
Transportedemateriales
sobrante.
MedioFísico
Aire
Contaminación de sonara. Emisión de ruidos. ___ ___ ___ ___ -BTM -BTM -BTM -BTM -BTM -BTM -BTM -BTM -BTM ___ -BTM ___ -BTM -BTM -BTM -BTM
Contaminación de aire.
Emisión de material particulado. ___ ___ ___ ___ -BTM -BTM -BTM -BTM -BTM -BTM -BTM -BTM -BTM ___ -BTM ___ -BTM -BTM -BTM -BTM
Emisión de gases de combustión
vehicular.
___ ___ ___ ___ -BTM -BTM -BTM -BTM -BTM -BTM -BTM -BTM -BTM ___ -BTM ___ -BTM -BTM -BTM -BTM
Suelo Contaminación de suelo.
Generación de residuos. -BTM -BTM -BTM -BTM -BTM -ETM -ETM -ETM -ETM -ETM -BTM -BTM -BTM -BIM -BTM -BIM -BTM -ETM -ETM -ETM
Alteración de la geomorfología del
terreno.
___ ___ ___ ___ -BTM -BTM ___ -BTM -BTM -BTM -BTM ___ -BTM ___ ___ ___ ___ -BTM -BTM -BTM
Derrame de hidrocarburos por
utilización de maquinarias pesadas y
transporte vehicular.
___ ___ ___ ___ -BTG -BTG -BTG -BTG -BTG -BTG -BTG ___ -BTG ___ ___ ___ ___ -BTG -BTG -BTG
Agua Contaminación de agua. Alteración de la calidad agua. ___ ___ ___ ___ -BTG -BTG -ETM -BTG -BTG -BTG -BTG ___ ___ -BTG -BTG ___ ___ -BTG __ -BTG
Medio
biótico
Flora Deterioro de flora. Alteración de la cobertura vegetal. ___ ___ ___ ___ -BTM -BTM -BTM -BTM -BTM -BTM -BTM -BTM -BTM ___ -BTM ___ -BTM -BTM -BTM -BTM
Fauna Perturbación de la fauna local. Alteración del hábitat. ___ ___ ___ ___ -BTM -BTM -BTM -BTM -BTM -BTM -BTM -BTM -BTM ___ -BTM ___ -BTM -BTM -BTM -BTM
Interés
Humano
Cultural
Deterioro de las zonas
Arqueológicas.
Alteración de las zonas
Arqueológicas.
___ ___ ___ ___ ___ ___ ___ ___ ___ ___ ___ ___ ___ ___ ___ ___ ___ __ __ __
Perceptual Contaminación visual Alteración del paisaje. ___ ___ ___ ___ -BTM -BTM -BTM -BTM -BTM -BTM -BTM -BTM -BTM ___ -BTM ___ -BTM -BTM -BTM -BTM
MedioSocio-Económico
Social
Seguridad laboral Accidentes laborales ___ ___ ___ -BTM -BTM -BTM -ETM -ETM -ETM -ETM -ETM -ETM -ETM -BTM -BTM -BTM -BTM -ETM -ETM -ETM
Mejora de la calidad de vida Servicio de agua potable ___ ___ ___ ___ ___ ___ ___ ___ ___ ___ ___ ___ ___ +EP +EP +EP +EP __ __ __
Salud e higiene Ocupacional Afectación de la salud. ___ ___ ___ -BTM -BTM -BTM -BTM -BTM -BTM -BTM -BTM -BTM -BTM -BTM -BTM -BTM -BTM -BTM -BTM -BTM
Conflictos sociales Generación de conflictos Sociales. -BTM -BTM -BTM -BTM -BTM -BTM -BTM -BTM -BTM -BTM -BTM -BTM -BTM -BTM -BTM -BTM -BTM -BTM -BTM -BTM
Economía
Incremento de empleo. Generación de empleo. +BT +BT +BT +BT +BT +BT +BT +BT +BT +BT +BT +BT +BT +BT +BT +BT +BT +BT +BT +BT
Incremento de comercio.
Generación de actividades
económicas.
+BT +BT +BT +BT +BT +BT +BT +BT +BT +BT +BT +BT +BT +BT +BT +BT +BT +BT +BT +BT
FUENTE:Elaboracióndel Consultor.
Criterios para Evaluación de posibles Impactos Ambientales Potenciales
Criterios
deEvaluación
Símbolo Escala Jerárquica
Cualitativa
Ponderación de
Impactos
Negativos Positivos
Tipo de impacto TI Positivo +
Negativo -
Magnitud M Baja (B) 1 1
Mediano (E) 2 2
Severo (S) 3 3
Duración D Temporal (T) 1 1
Intermitente (I) 2 2
Permanente (P) 3 3
Mitigabilidad* MI Mitigable (M) 1
Medianamente mitigable
(G)
2
No mitigable (N) 3
(*) Criterio aplicable sólo a los impactos negativos
EstudioaNivel dePerfil delProyecto: “Mejoramiento y Ampliación
del servicio de Agua Potable, Alcantarillado y Tratamiento de
aguas residuales en la Localidad de Huamantanga – Distrito de
Huamantanga – Provincia de Canta – Región lima Provincias”.
146
Cuadro Nº 111 - a:
Significancia de Posibles Impactos Ambientales del Proyecto
Fase de Planificación Fase de Construcción Fase de Operación y Mantenimiento Fase de Abandono y Cierre
Medios Ambientales Impactos Ambientales
Actividades
Aspectos
Ambientales
Elaboracióndeperfil.
Elaboracióndeexpediente
técnicoyestudiodefinito.
Elaboracióndeestudios
ambientalesy/opermisos.
Instalacióndecampamento/
Hospedaje.
Instalaciónde
campamento/Oficinas.
Instalaciónde
campamento/Almacén
Transportedemateriales,
equipos,herramientas,etc.
Excavacióndehoyos.
Rellenoycompactación.
Construccióndeestructuras
/Obrasciviles.
Instalacióndetuberías.
Instalacióndeconexiones
domiciliariasdeaguapotable.
Instalacióndeletrinas.
Operatividaddelsistemade
aguapotable.
Mantenimientodelsistemade
aguapotable.
Operatividaddelsistemade
saneamiento(letrinas).
Mantenimientodelsistemade
saneamiento(letrinas).
Demolicióndeestructuras.
Retirodecampamento.
Transportedemateriales
sobrante.
MedioFísico
Aire
Contaminación de sonara. Emisión de ruidos. ___ ___ ___ ___
- 3
(Leve
- 3
(Leve
- 3
(Leve)
- 3
(Leve)
- 3
(Leve)
- 3
(Leve)
- 3
(Leve)
- 3
(Leve)
- 3
(Leve)
___
- 3
(Leve)
___
- 3
(Leve)
- 3
(Leve)
__
- 3
(Leve)
Contaminación de aire.
Emisión de material particulado. ___ ___ ___ ___
- 3
(Leve)
- 3
(Leve)
- 3
(Leve)
- 3
(Leve)
- 3
(Leve)
- 3
(Leve)
- 3
(Leve)
- 3
(Leve)
- 3
(Leve)
___
- 3
(Leve)
___
- 3
(Leve)
- 3
(Leve)
__
- 3
(Leve)
Emisión de gases de combustión
vehicular.
___ ___ ___ ___
- 3
(Leve)
- 3
(Leve)
- 3
(Leve)
- 3
(Leve)
- 3
(Leve)
- 3
(Leve)
- 3
(Leve)
- 3
(Leve)
- 3
(Leve)
___
- 3
(Leve)
___
- 3
(Leve)
- 3
(Leve)
__
- 3
(Leve)
Suelo Contaminación de suelo.
Generación de residuos.
- 3
(Leve)
- 3
(Leve)
- 3
(Leve)
- 3
(Leve)
- 3
(Leve)
- 4
(Leve)
- 4
(Leve)
- 4
(Leve)
- 4
(Leve)
- 4
(Leve)
- 3
(Leve)
- 3
(Leve)
- 3
(Leve)
- 3
(Leve)
- 3
(Leve)
- 3
(Leve)
- 3
(Leve)
- 4
(Leve)
- 4
(Leve)
- 4
(Leve)
Alteración de la geomorfología del
terreno.
___ ___ ___ ___
- 3
(Leve)
- 3
(Leve)
___
- 3
(Leve)
- 3
(Leve)
- 3
(Leve)
- 3
(Leve)
___
- 3
(Leve)
___ ___ ___ ___
- 3
(Leve)
- 3
(Leve)
- 3
(Leve)
Derrame de hidrocarburos por
utilización de maquinarias pesadas y
transporte vehicular.
___ ___ ___ ___
- 4
(Leve)
- 4
(Leve)
- 4
(Leve)
- 4
(Leve)
- 4
(Leve)
- 4
(Leve)
- 4
(Leve)
___
- 4
(Leve
___ ___ ___ ___
- 4
(Leve)
- 4
(Leve)
- 4
(Leve)
Agua Contaminación de agua. Alteración de la calidad agua. ___ ___ ___ ___
- 4
(Leve)
- 4
(Leve)
- 4
(Leve)
- 4
(Leve)
- 4
(Leve)
- 4
(Leve)
- 4
(Leve)
___ ___
- 4
(Leve)
- 4
(Leve)
___ ___
- 4
(Leve)
__
- 4
(Leve)
Medio
biótico
Flora Deterioro de flora. Alteración de la cobertura vegetal. ___ ___ ___ ___
- 3
(Leve)
- 3
(Leve)
- 3
(Leve)
- 3
(Leve)
- 3
(Leve)
- 3
(Leve)
- 3
(Leve)
- 3
(Leve)
- 3
(Leve)
___
- 3
(Leve)
___
- 3
(Leve)
- 3
(Leve)
__
- 3
(Leve)
Fauna Perturbación de la fauna local. Alteración del hábitat. ___ ___ ___ ___
- 3
(Leve)
- 3
(Leve)
- 3
(Leve)
- 3
(Leve)
- 3
(Leve)
- 3
(Leve)
- 3
(Leve)
- 3
(Leve)
- 3
(Leve)
___
- 3
(Leve)
___
- 3
(Leve)
- 3
(Leve)
__
- 3
(Leve)
Interés
Humano
Cultural
Deterioro de las zonas
Arqueológicas.
Alteración de las zonas
Arqueológicas.
___ ___ ___ ___ ___ ___ ___ ___ ___ ___ ___ ___ ___ ___ ___ ___ ___ __ __ __
Perceptual Contaminación visual Alteración del paisaje. ___ ___ ___ ___
- 3
(Leve)
- 3
(Leve)
- 3
(Leve)
- 3
(Leve)
- 3
(Leve)
- 3
(Leve)
- 3
(Leve)
- 3
(Leve)
- 3
(Leve)
___
- 3
(Leve)
___
- 3
(Leve)
- 3
(Leve)
- 3
(Leve)
- 3
(Leve)
MedioSocio-Económico
Social
Seguridad laboral Accidentes laborales ___ ___ ___
- 3
(Leve)
- 3
(Leve)
- 3
(Leve)
- 4
(Leve)
- 4
(Leve)
- 4
(Leve)
- 4
(Leve)
- 4
(Leve)
- 4
(Leve)
- 4
(Leve)
- 3
(Leve)
- 3
(Leve)
- 3
(Leve)
- 3
(Leve)
- 4
(Leve)
- 4
(Leve)
- 4
(Leve)
Mejora de la calidad de vida Servicio de agua potable ___ ___ ___ ___ ___ ___ ___ ___ ___ ___ ___ ___ ___
+ 5
(Alta)
+ 5
(Alta)
+ 5
(Alta)
+ 5
(Alta)
__ __ __
Salud e higiene Ocupacional Afectación de la salud. ___ ___ ___
- 3
(Leve)
- 3
(Leve)
- 3
(Leve)
- 3
(Leve)
- 3
(Leve)
- 3
(Leve)
- 3
(Leve)
- 3
(Leve)
- 3
(Leve)
- 3
(Leve)
- 3
(Leve)
- 3
(Leve)
- 3
(Leve)
- 3
(Leve)
- 3
(Leve)
- 3
(Leve)
- 3
(Leve)
Conflictos sociales Generación de conflictos Sociales. - 3
(Leve)
- 3
(Leve)
- 3
(Leve)
-BTM
- 3
(Leve)
- 3
(Leve)
- 3
(Leve)
- 3
(Leve)
- 3
(Leve)
- 3
(Leve)
- 3
(Leve)
- 3
(Leve)
- 3
(Leve)
- 3
(Leve)
- 3
(Leve)
- 3
(Leve)
- 3
(Leve)
- 3
(Leve)
- 3
(Leve)
- 3
(Leve)
Economía
Incremento de empleo. Generación de empleo.
+ 2
(Baja)
+ 2
(Baja)
+ 2
(Baja)
+ 2
(Baja)
+ 2
(Baja)
+ 2
(Baja)
+ 2
(Baja)
+ 2
(Baja)
+ 2
(Baja)
+ 2
(Baja)
+ 2
(Baja)
+ 2
(Baja)
+ 2
(Baja)
+ 2
(Baja)
+ 2
(Baja)
+ 2
(Baja)
+ 2
(Baja)
+ 2
(Baja)
+ 2
(Baja)
+ 2
(Baja)
Incremento de comercio.
Generación de actividades
económicas.
+ 2
(Baja)
+ 2
(Baja)
+ 2
(Baja)
+ 2
(Baja)
+ 2
(Baja)
+ 2
(Baja)
+ 2
(Baja)
+ 2
(Baja)
+ 2
(Baja)
+ 2
(Baja)
+ 2
(Baja)
+ 2
(Baja)
+ 2
(Baja)
+ 2
(Baja)
+ 2
(Baja)
+ 2
(Baja)
+ 2
(Baja)
+ 2
(Baja)
+ 2
(Baja)
+ 2
(Baja)
FUENTE:Elaboracióndel Consultor.
Criterios para Evaluación de posibles Impactos Ambientales Potenciales
Criterios
deEvaluación
Símbolo Escala Jerárquica
Cualitativa
Ponderación de Impactos
Negativos Positivos
Tipo de impacto TI Positivo +
Negativo -
Magnitud M Baja (B) 1 1
Mediano (E) 2 2
Severo (S) 3 3
Duración D Temporal (T) 1 1
Intermitente (I) 2 2
Permanente (P) 3 3
Mitigabilidad* MI Mitigable (M) 1
Medianamente mitigable (G) 2
No mitigable (N) 3
Significancia**
S= TI (M+D+MI)
S Leve (L) 3 – 4 2 – 3
Moderada (M) 5 – 7 4
Alta (A) 8 – 9 5 – 6
(*) Criterio aplicable sólo a los impactos negativos
(**) Su valor es la resultante de la valoración de los demás criterios que intervienen en la evaluació
EstudioaNivel dePerfil delProyecto: “Mejoramiento y Ampliación
del servicio de Agua Potable, Alcantarillado y Tratamiento de
aguas residuales en la Localidad de Huamantanga – Distrito de
Huamantanga – Provincia de Canta – Región lima Provincias”.
147
5.4.3 Medidas de Mitigación de los posibles Impactos Ambientales
Las medidas de mitigación de los impactos ambientales, se ha desarrollado en todas las fases del proyecto (Véase los cuadros Nº 113, 114
y 115 medidas de mitigación en las etapa de construcción, operación y mantenimiento, abandono y cierre; elaborado por el consultor).
Cuadro Nº 113:
Medidas de mitigación de Impactos Ambientales - Etapa de Construcción.
FACT.
AMBIENTAL
IMPACTO
AMBIENTAL
ELEMENTO
CAUSANTE
TIPO DE
MEDIDA
MEDIDA PROPUESTA RESPONSABLE
AIRE
Contaminación del aire
por gases de
combustión de
vehículos.
Transporte de maquinarias, equipos y
materiales.
Preventiva
Disponer de unidades móviles en perfecto estado de funcionamiento.
Monitorear los equipos y maquinarias (supervisión técnica vehicular)
Realizar mantenimientos constantes de los equipos, maquinarias vehiculares.
CONTRATISTA
Contaminación sonora
por emisión de ruidos.
Instalación de oficinas, instalación de almacén
y en trabajos de excavación, relleno,
compactación, construcción de estructuras
utilizando maquinarias pesadas, equipos y
unidades vehiculares.
Preventiva Las maquinarias, equipos y unidades vehiculares utilizadas deberán contar con checklist de
equipo en buen estado.
Mitigación Realizar trabajos de excavación, relleno, compactación, instalación de tuberías y construcción de
estructuras en horarios diurnos.
Contaminación del aire
por generación de
material particulado.
Transporte de maquinarias, equipos y
materiales.
Mitigación Humedecer periódicamente las vías de acceso a la obra.
Transportar el material de excavación cubierto y por las rutas establecidas.
Instalación de oficinas, instalación de almacén
y en trabajos de excavación, relleno,
compactación y de construcción de estructuras
utilizando maquinarias pesadas, equipos y
unidades vehiculares.
Mitigación
Realizar riego en trabajos de excavación, relleno, compactación, instalación de tuberías y de
construcción de estructuras en horarios diurnos. (Riego del área a excavar y del material que se
extrae)
SUELO Contaminación del suelo
Generación de residuos sólidos, líquidos
(provenientes del uso de los baños químicos
utilizados en la obra) y residuos inertes
Preventiva
Implementar el programa de manejo de residuos.
Retirar, transportar y disponer los residuos líquidos a través de una EPS-RS registrada por
DIGESA y/o Municipalidad.
CONTRATISTA
Mitigación
Recuperar y reutilizar la mayor cantidad de residuos inertes provenientes de las excavaciones.
Retirar, transportar y disponer los residuos sobrantes, en lugares autorizados, según lo
establecido en el plan de manejo de residuos
Alteración de geomorfología del terreno por la
ejecución de las actividades de excavación,
relleno, compactación, construcción de
estructuradas y tendido de tuberías.
Mitigación
Realizar trabajo de excavaciones en los diámetros establecidos
La construcción de estructuras y el tendido de tuberías en los lugares establecidos.
EstudioaNivel dePerfil delProyecto: “Mejoramiento y Ampliación
del servicio de Agua Potable, Alcantarillado y Tratamiento de
aguas residuales en la Localidad de Huamantanga – Distrito de
Huamantanga – Provincia de Canta – Región lima Provincias”.
148
Cuadro Nº 113-a:
Medidas de Impactos Ambientales - Etapa de Construcción.
FACT.
AMBIENTAL
IMPACTO
AMBIENTAL
ELEMENTO
CAUSANTE
TIPO DE
MEDIDA
MEDIDA PROPUESTA RESPONSABLE
SUELO
Contaminación de
suelo.
Derrame de aceites y/o combustibles por causa del transporte
vehicular, maquinarias pesadas y equipos.
Preventiva
Realizar el mantenimiento constantes de los vehículos en talleres dedicados para
tal fin.
CONTRATISTA
Correctiva
En caso de derrames accidentales de hidrocarburos utilizar el kit anti derrames,
siguiendo el plan de contingencia.
AGUA Contaminación
del agua.
Inadecuado manejo del residuos líquidos.
Inadecuado manejo del residuos sólidos.
Preventiva
Implementar el programa de manejo de residuos.
Retirar, transportar y disponer los residuos líquidos a través de una EPS-RS
registrada por DIGESA y/o Municipalidad.
CONTRATISTA
FLORA Deterioro de la
cobertura vegetal.
Desbroce de vegetación por la ejecución de las actividades de
instalación de oficinas, instalación de almacén, trabajos de
excavación, relleno, compactación, construcción de estructuras
utilizando maquinarias pesadas, equipos y unidades vehiculares
Mitigación
Realizar el desbroce sólo de la vegetación que sea estrictamente necesaria.
Restaurar las zonas afectadas con especies establecidas en el lugar.
CONTRATISTA
Traslado de maquinarias, equipos y unidades vehiculares. Mitigación
Evitar el paso de maquinaria, equipos y unidades vehiculares sobre suelo con
cobertura vegetal.
El Tránsito vehicular de maquinaria, equipos y unidades se realizara en
carreteras existentes.
FAUNA Perturbación de
la fauna local.
Durante las actividades de instalación de oficinas, instalación de
almacén, trabajos de excavación, relleno, compactación,
construcción de estructuras utilizando maquinarias pesadas,
equipos y unidades vehiculares
Mitigación
Evitar generar ruidos excesivos.
CONTRATISTA
Realizar las actividades sólo en los lugares establecidos.
Preventiva
Realizar la supervisión de equipos y maquinarias, para que no generen ruidos
excesivos.
Prohibir a los trabajadores la caza de animales silvestres.
PERCEPTUAL Contaminación
visual.
Generación de materiales, residuos y desmontes en la ejecución de
la obra.
Preventiva
Recuperar y restaurar el espacio afectado en la obra, retirando todos los
materiales y residuos provenientes de las actividades constructivas.
Implementar el programa de manejo de residuos.
CONTRATISTADurante las actividades de instalación de oficinas, instalación de
almacén, trabajos de excavación, relleno, compactación,
construcción de estructuras, instalación letrinas y transporte de
maquinarias pesadas, equipos y unidades vehiculares
Correctiva
Reconformar el área afectada de acuerdo al entorno.
El tránsito vehicular se realizara en horas establecidas.
La instalación de las letrinas se realizara según las características del terreno
(color, forma, etc.).
SOCIO
Seguridad
laboral, salud e
higiene
ocupacional.
Durante todas las actividades de ejecución de la obra hay riesgo de
accidentes.
Preventiva
Capacitar al personal de obra en temas relacionados con seguridad laboral.
Proveer al personal de la obra de equipos de protección personal.
Señalizar adecuadamente los lugares de trabajo indicando zonas de seguridad
de tránsito de vehículos, excavaciones, cercos perimetrales en los frentes de
trabajo, etc.
CONTRATISTA
Conflictos
sociales.
Durante la ejecución de la obra Preventiva
Realizar talleres informativos a la población, para explicar en qué consiste el
proyecto.
CONTRATISTA
ECONOMICA
Incremento de
empleo.
Durante la ejecución del proyecto se genera puestos de trabajo. Preventiva
Contratación de mano de obra no calificada de la localidad permitirá a la
población disponer de un ingreso adicional a su trabajo rutinario, mejorando
temporalmente su condición económica.
CONTRATISTA
Incremento de
comercio.
Durante la ejecución del proyecto se adquirirá insumos (materiales,
herramientas, etc.).
Preventiva
La compra de algunos insumos se realizara de la zona, genera incremento de
comercio en la zona.
CONTRATISTA
EstudioaNivel dePerfil delProyecto: “Mejoramiento y Ampliación
del servicio de Agua Potable, Alcantarillado y Tratamiento de
aguas residuales en la Localidad de Huamantanga – Distrito de
Huamantanga – Provincia de Canta – Región lima Provincias”.
149
Cuadro Nº 114:
Medidas de Impactos Ambientales – Etapa de Operación y Mantenimiento.
FACT.
AMBIENTAL
IMPACTO
AMBIENTAL
ELEMENTO CAUSANTE TIPO DE MEDIDA MEDIDA PROPUESTA RESPONSABLE
AIRE
Contaminación sonora Emisión de ruido Preventiva
Las maquinarias, equipos y unidades vehiculares utilizadas en la
operación y mantenimiento, deberán contar con checklist de
equipo en buen estado.
MUNICIPALIDAD y JASS.
Contaminación de aire
Generación de olores por el inadecuado
mantenimiento de las letrinas
Preventiva Realizar los mantenimientos periódicos del componente
MUNICIPALIDAD y JASS.Emisión de gases de combustión vehicular y material
particulado por el traslado de maquinarias para el
mantenimiento del proyecto.
Preventiva
Disponer de unidades móviles en perfecto estado de
funcionamiento (supervisión técnica vehicular).
Realizar mantenimientos constantes de los equipos, maquinarias
vehiculares
Monitorear los equipos y maquinarias.
SUELO Contaminación de suelo
Acumulación de residuos por la operación y
mantenimiento del proyecto.
Preventiva
Implementar el programa de manejo de residuos.
Retirar, transportar y disponer los residuos líquidos a través de una
EPS-RS registrada por DIGESA y/o Municipalidad.
MUNICIPALIDAD Y JAAS.
FAUNA Perturbación de la fauna
local
Por la inadecuada mantenimiento del sistema de agua
y saneamiento.
Preventiva
Realizar el mantenimiento del proyecto sólo en los lugares
establecidos.
MUNICIPALIDAD Y JAAS.
Prohibir a los trabajadores la caza de animales silvestres.
Evitar generar ruidos excesivos.
FLORA Deterioro de la cobertura
vegetal.
El desbroce de la vegetación donde se ubican los
componentes.
Preventiva
Realizar el desbroce sólo de la vegetación que sea estrictamente
necesaria.
MUNICIPALIDAD Y JAAS.
Traslado de maquinarias, equipos y unidades
vehiculares.
Mitigación
Evitar el paso de maquinaria, equipos y unidades vehiculares
sobre suelo con cobertura vegetal.
El Tránsito vehicular de maquinaria, equipos y unidades se
realizara en carreteras existentes.
MUNICIPALIDAD Y JASS
PERCEPTUAL Contaminación visual.
Generación de materiales, residuos y desmontes el
mantenimiento.
Preventiva
Recuperar y restaurar el espacio afectado retirando todos los
materiales y residuos, producto del mantenimiento del proyecto.
Implementar el programa de manejo de residuos.
MUNICIPALIDAD Y JASS.
SOCIO Seguridad laboral, salud e
higiene ocupacional.
Por la inadecuada operación y mantenimiento del
sistema de agua y saneamiento.
Preventiva
Capacitar al personal en temas relacionados con seguridad laboral
en la adecuada operación y mantenimiento del sistema.
MUNICIPALIDAD Y JASS.
ECONOMICO
Incremento de empleo.
Contratación de mano de obra calificada para la
operación y mantenimiento
Preventiva
Generación de puestos de trabajo, permitirá a la población
disponer de un ingreso adicional a su trabajo rutinario.
MUNICIPALIDAD Y JASS.
Incremento de comercio.
Durante el operación y mantenimiento del proyecto se
adquirirá insumos y materiales, herramientas, etc.
Preventiva
La compra de algunos insumos y materiales se realizara de la
zona, genera incremento de comercio en la zona.
MUNICIPALIDAD Y JASS.
EstudioaNivel dePerfil delProyecto: “Mejoramiento y Ampliación
del servicio de Agua Potable, Alcantarillado y Tratamiento de
aguas residuales en la Localidad de Huamantanga – Distrito de
Huamantanga – Provincia de Canta – Región lima Provincias”.
150
Cuadro Nº 115:
Medidas de mitigación de Impactos Ambientales – Etapa de Abandono y cierre.
FACT.
AMBIENTAL
IMPACTO
AMBIENTAL
ELEMENTO
CAUSANTE
TIPO DE
MEDIDA
MEDIDA PROPUESTA RESPONSABLE
AIRE
Contaminación de aire
Demolición de las estructuras y retiro del
campamento.
Preventiva
Disponer de unidades móviles en perfecto estado de funcionamiento.
Monitorear los equipos y maquinarias (supervisión técnica vehicular)
Realizar mantenimientos constantes de los equipos, maquinarias vehiculares.
CONTRATISTA
Mitigación Humedecer periódicamente las estructuras a demoler.
Realizar trabajos de demolición de estructuras en horarios diurnos
Transporte de maquinarias, equipos,
materiales y desmontes.
Mitigación Humedecer periódicamente las vías de acceso a la obra.
Transportar el material de excavación cubierto y por las rutas establecidas con anticipación.
Preventiva Disponer de unidades móviles en perfecto estado de funcionamiento. Monitorear los equipos y maquinarias
(supervisión técnica vehicular) y Realizar mantenimientos constantes de los equipos y maquinarias.
Contaminación sonora
Trabajos de demolición y trasporte
maquinarias, equipos y unidades
vehiculares)
Prevención Las maquinarias, equipos y unidades vehiculares utilizadas deberán contar con checklist de equipo en
buen estado.
Mitigación Realizar trabajos de demolición de estructuras en horarios diurnos.
SUELO
Contaminación de
suelo.
Generación de residuos sólidos, residuos
líquidos y residuos inertes proveniente del
desmontaje de estructuras.
Preventiva
Prohibición de arrojo de residuos sólidos, en la zona de trabajo.
Implementar el programa de manejo de residuos
CONTRATISTA
Mitigación
Recuperar y reutilizar la mayor cantidad de residuos inertes provenientes de las actividades de abandono
y cierre.
Retirar, transportar y disponer los residuos sólidos, en lugares autorizados a través de una EPS-RS y/o
Municipalidad Distrital.
Alteración de geomorfología del terreno por
el abandono y cierre del proyecto.
Mitigación Realizar las actividades de abandono y cierre según lo establecido.
Derrame de aceites y/o combustibles por
causa del transporte vehicular, maquinarias
pesadas y equipos.
Preventiva Realizar el mantenimiento constantes de los vehículos en talleres dedicados para tal fin.
Correctiva
En caso de derrames accidentales de hidrocarburos utilizar el kit anti derrames, siguiendo el plan de
contingencia.
EstudioaNivel dePerfil delProyecto: “Mejoramiento y Ampliación
del servicio de Agua Potable, Alcantarillado y Tratamiento de
aguas residuales en la Localidad de Huamantanga – Distrito de
Huamantanga – Provincia de Canta – Región lima Provincias”.
151
5.4.4 Programa de monitoreo
El programa de monitoreo se realizara de acuerdo a la legislación ambiental vigente. A nivel de
expediente técnico, en la ficha de clasificación ambiental (FICA), se realizara este ítem.
5.4.5 Costos Ambientales
Los costos ambientales incluyen todos las partidas del programas ambiental que exige la
normativa vigente del sector y de acuerdo a los términos de referencia (Véase en el anexo 01de
diagnóstico, del ítem Nº 6 de costo y financiamiento ambiental).
A nivel de expediente técnico, en la ficha de clasificación ambiental (FICA), se realizara a mayor
detalle los costos y presupuestos de cada partida ambiental.
5.4.6 Conclusión:
Aplicando los criterios de evaluación de los posibles impactos ambiental en las fases proyecto,
podemos concluir que los impactos negativos generados son de magnitud leve, por ende, no
presenta ningún riesgo al medio ambiente, si se aplica adecuadamente las medidas de mitigación.
5.5 SELECCIÓN DE ALTERNATIVAS
5.5.1 Sistema de agua potable
Paraelsistemadeaguaseplanteóunaalternativaúnica,siendolosindicadores
deevaluaciónlosdelCuadroNº116.Estosindicadores,de evaluaciónsocial,
sensibilidad,sostenibilidadeimpactoambientalcorrespondientealaalternativa,
demuestranquelamismaeslaseleccionada.
Cuadro Nº 116
Indicadores de evaluación de la mejor alternativa de agua potable
ESCENARIOS INDICADORES
Valor Actual Neto social /S/,)
542,755.35
Tasa Interna de Retorno social (%) 14.41%
Sensibilidad
1. Incremento de costos de Inversión
36.22%
2. Incremento de costos de Operación y Mantenimiento
1545.65%
3. Disminución de beneficios
-26.14%
SOSTENIBILIDAD ASEGURADA
IMPACTO AMBIENTAL NINGUNA
FUENTE:ElaboracióndelConsultor
5.5.2 Sistema de Alcantarillado y tratamiento de aguas residuales
El componente presenta 01 sola alternativa, los indicadoressonlasquesepresentanenel
siguiente cuadro.
EstudioaNivel dePerfil delProyecto: “Mejoramiento y Ampliación
del servicio de Agua Potable, Alcantarillado y Tratamiento de
aguas residuales en la Localidad de Huamantanga – Distrito de
Huamantanga – Provincia de Canta – Región lima Provincias”.
152
Cuadro Nº 117
Indicadores de evaluación de la mejor alternativa del sistema de Alcantarillado y
Tratamiento de Aguas residuales
ALCANTARILLADO TRATAMIENTO DE
AGUAS
RESIDUALES
TOTAL
VAC (9%) 1,058,091.22 179,952
Población Promedio Beneficiaria 832 832
Inversión por habitantes ICE 1,273 216 1,489
Costo Perca pita 1,582 437
FUENTE: Elaboracióndel Consultor
5.6 PLAN DE IMPLEMENTACIÓN
El plan de implementación del proyecto se plantea teniendo en cuenta los tiempos
necesarios para la realización de las obras, de acuerdo a los componentes
previstos.
Enelcuadro siguiente,sedescribeelplandeimplementaciónadesarrollarseen aguapotabley
el sistema de alcantarillado
Cuadro Nº 118
Plan de implementación del Proyecto
MES1 MES2 MES 3 MES 4 MES 5 MES 6 MES 7 MES 8
OBRAS PROVISIONALES GBL 23,728.66 23,728.66
MEJORAMIENTO DEL SISTEMA DE CAPTACION UND 19,524.00 19,524.00
MEJORAMIENTO CAMARAS ROMPE PRESION LINEA DE
CONDUCCION
UND 13,868.63 55,474.53 69,343.16
CONSTRUCCION DE RESERVORIO DE ALMACENAMIENTO M3 54,953.28 23,551.41 78,504.69
LINEA DE ADUCCION M 114,440.03 76,293.35 190,733.38
RED DE DISTRIBUCION M 188,187.20 282,280.80 470,468.00
CONEXIONES DOMCIILIARIAS UND 33,842.18 50,763.28 84,605.46
CURSOS DE EDUCACION SANITARIA UND 6,858.00 6,858.00 9,144.00 22,860.00
INSTALACION DE TUBERIAS REDES COLECTORAS KM 98,120.80 245,302.00 98,120.80 49,060.40 490,604.00
CONSTRUCCION DE BUZONES DE CONCRETO RED GENERAL UND 67,430.15 134,860.30 22,476.72 224,767.16
CONEXIONES DOMICILIARIAS DESAGUE UND 53,405.50 53,405.50 106,811.00
DESARENADOR Y CAMARA DE REJAS UND 30,353.95 0.00 30,353.95
LAGUNAS DE OXIDACION UND 48,754.03 20,894.59 69,648.62
CAMARA DE CARGA LAGUNA DE OXIDACION UND 8,499.83 8,499.83
CERO PERIMETRICO UND 25,000.00 25,000.00
EMISOR AL EFLUENTE FINAL M 50,856.59 50,856.59
MEDIDAS DE MITIGACION AMBIENTAL GBL 42,560.00 42,560.00
GASTOS GENERALES % 17,841.93 37,490.84 43,779.52 40,920.72 33,514.06 27,339.78 200,886.85
UTILIDADES DEL EJECUTOR % 17,841.93 37,490.84 43,779.52 40,920.72 33,514.06 27,339.78 200,886.85
EXPEDIENTE TECNICO UND 67,497.98 101,246.97 168,744.95
SUPERVISION Y LIQUIDACION DEL PROYECTO INFORMES 14,463.85 28,927.71 28,927.71 28,927.71 28,927.71 14,463.85 144,638.53
IMPUESTO GENERAL A LAS VENTAS (18%) % 12,149.64 18,224.46 41,142.07 86,187.19 99,770.75 93,595.74 77,597.36 61,657.42 490,324.62
79,647.62 119,471.43 269,709.10 565,004.94 654,052.68 613,572.09 508,693.83 404,198.62 3,214,350.31
COMPONENTES UND
TOTAL POR
COMPONENTE
SISTEMA DE ALCANTARILLADO Y TRATAMIENTO DE AGUAS RESIDUALES
MEJORAMIENTO DEL SISTEMA DE AGUA POTABLE
TOTAL COSTO POR PERIODO S/.
TERCER TRIMESTRE
(2013)
PRIMER TRIMESTRE (2013) SEGUNDO TRIMESTRE (2013)
5.7 ORGANIZACIÓN Y GESTIÓN
Etapa de Inversión
EstudioaNivel dePerfil delProyecto: “Mejoramiento y Ampliación
del servicio de Agua Potable, Alcantarillado y Tratamiento de
aguas residuales en la Localidad de Huamantanga – Distrito de
Huamantanga – Provincia de Canta – Región lima Provincias”.
153
El GobiernoCentral(FOMIPREL)cuenta conlaorganizaciónadecuaday conla
experienciaparala gestióndelproyectoen suetapadeinversión,así
comoconlosrecursosparael financiamientodelas obrasaejecutarse.
Paralaejecucióndel proyectosecontaráconlosserviciosdevariasfirmas
contratistasdereconocidatrayectoriaenobrasdesaneamiento,así comoen
supervisióndeobras,paraasegurar quelasoperacionesfinancierasvayan dirigidasen un
contexto de desarrollo para la localidad,incluyendo educación sanitariay
capacitaciónparalaadministración,operacióny mantenimientodel servicio.
Etapa de Operación
La Municipalidad, asume la responsabilidad de formar una Unidad Técnica de Gestión y
Administración de los serviciosdeaguapotablepara quebrinde capacitación,asistencia
técnicaysupervisióna laJASS, quienseráel administradordelservicio,de tal manera quea
travésdelproyectoadquieran las capacidadesnecesarias parauna efectiva gestión.
Asimismo la municipalidadha involucradoaotrosactores localescomo es saludparael tema
de educación sanitariay controldecalidaddelaguayalsectoreducaciónparael
acompañamientoenel procesodecapacitación,en temasdeeducación sanitaria
enloscursosde cienciayambienteyqueestosayudenacambiarocrear
concienciaenlosalumnos.
5.8 FINANCIAMIENTO DE LA INVERSIÓN
El GobiernoCentral a travésdelFONIPREL participaconel financiamientodel100%
delcostodelainfraestructuradelosservicios deaguay
saneamiento,porcorresponderaunnuevosistema.
LaMunicipalidad conjuntamente con la población,participarán en el co-
financiamientodelcostodelasobrasy laoperacióny mantenimientodelos servicios,el cual
puedeserconrecursosfinancierosoconmanodeobra.
EstudioaNivel dePerfil delProyecto: “Mejoramiento y Ampliación
del servicio de Agua Potable, Alcantarillado y Tratamiento de
aguas residuales en la Localidad de Huamantanga – Distrito de
Huamantanga – Provincia de Canta – Región lima Provincias”.
154
5.9 MATRIZ DEL MARCO LÓGICO PARA LA ALTERNATIVA SELECCIONADA
RESUMEN DE OBJETIVOS INDICADORES Y METAS
MEDIOS DE
VERIFICACIÓN
SUPUESTOS
FIN
Mejora de la calidad de vida de los
habitantes de la localidad de
Huamantanga
El 100% de la población encuestada, considera que ha mejorado su
calidad de vida
Encuesta de evaluación de
impacto por el Proyecto
PROPOSITO
Baja incidencia de enfermedades
gastrointestinales e infecciosas de la
población de Huamantanga
Al año 1: El 100% de la población cuenta con servicio de agua
potable domiciliario Evaluación ex-post del
Proyecto.
Se mantiene el ingreso
real de la población.El 80% de la población está satisfecha con el servicio y con el
funcionamiento de la JASS
COMPONENTES
Adecuado Servicio de agua potable
Al año 1: El 100% de las pruebas bacteriológicas que se realizan
son óptimas. Se instalarán conexiones de agua potable al 95% de
la población Reporte anual de la JASS
HUAMANTANGA Pobladores pagan
oportunamente la tarifa
por el servicio de agua
potable
Adecuado Servicio de Alcantarillado
En el año 2: El 80% de las familias eliminan adecuadamente sus
excretas
Padrón de usuarios de la
JASS
Capacidades de gestión fortalecida de
los miembros de la JASS
Al año 2: la morosidad del cobro de cuotas por la JASS es 10%
anual
Mejora de los niveles de educación
Sanitaria
En el año 5: El 80% de la población cuenta con adecuados hábitos
de higiene
ACCIONES
AGUA POTABLE
Mejoramiento y ampliación del sistema de agua
Potable a un costo de S/.1 326,660.81
soles incluido IGV
Informe de valorizaciones y
liquidación de obras y Acta
de Recepción de Obras.
Registros de asistentes a
los eventos de educación
sanitaria
Beneficiarios participan
en la difusión de
adecuados hábitos de
higiene y saneamiento
y valorizaciones del
agua
1.- Construcción de 02 sistemas de
Captación de agua
2.- Construcción de 09 cámaras
rompe presión Tipo 7
3.- Construcción de 01 reservorio de
Almacenamiento de 25 m3 de
capacidad
4.- Suministro e instalación de 2,144
m de tubería PVC C-10 en la línea de
conducción
EstudioaNivel dePerfil delProyecto: “Mejoramiento y Ampliación
del servicio de Agua Potable, Alcantarillado y Tratamiento de
aguas residuales en la Localidad de Huamantanga – Distrito de
Huamantanga – Provincia de Canta – Región lima Provincias”.
155
5.- Suministro e instalación de 5,042
m de tubería PVC C-10 en la red
general de distribución
6.- Instalación de 238 conexiones
domiciliarias
SISTEMA DE ALCANTARILLADO
1.- Construcción de 68 Buzones de
Concreto Armado
Mejoramiento y ampliación del sistema de
Alcantarillado a un costo de S/.1 164,209.94
soles incluido IGV
2.- .- Suministro e instalación de 5,042
m de tubería PVC UF en la red
general de distribución y emisor final
3.- Instalación de 238 conexiones
domiciliarias
SISTEMA DE TRATAMIENTO DE
AGUAS RESIDUALES
Mejoramiento de 03 lagunas de oxidación a un
costo de S/.261, 052.33 soles incluido IGV
1.- Mejoramiento d e03 Lagunas de
oxidación
2.- Construcción de Cerco Perimétrico
FORTALECIMIENTO Y EDUCACION
SANITARIA
Desarrollo de Eventos de capacitación a un
costo de S/32,369.76 soles
1.- Desarrollo de eventos de
capacitación Estudios Definitivos S/. 168,744.95
Supervisión de obra S/.144,638.53
IGV S/. 490,324.62
Total S/. 3,214,350.31
EstudioaNivel dePerfil delProyecto: “Mejoramiento y Ampliación
del servicio de Agua Potable, Alcantarillado y Tratamiento de
aguas residuales en la Localidad de Huamantanga – Distrito de
Huamantanga – Provincia de Canta – Región lima Provincias”.
156
5.10 LINEA DE BASE PARA LA EVALUACIÓNDE IMPACTO
LaLíneadeBaseparaevaluacióndeimpactosdelosprincipalesindicadoresdel
proyectosepresentaenel cuadrosiguiente.
Cuadro Nº 1
Línea de base para evaluación de impacto
INDICADOR
DEFINICIÓN
VALOR
LÍNEA
BASE
(2012)
Enfermedades de origen
hídrico
Cantidad de casos anuales de enfermedades infecciosas intestinales
atendidas en los centros de salud (Año 2011)
457
Continuidad (cantidad
Horas)
∑ horas de suministro del sector de distribución
N° de sectores de distribución
0.0
horas
Cobertura Agua con
conexión domiciliaria
(% )
(N° Total de Conex. Dom. de agua * promedio hab. por conexión)*100
Población total
0.0%
Cobertura UBS %
(N° Total de viviendas con UBS * promedio hab. Por letrina)*100
Población total
0.0%
Pérdidas físicas (%)
(Volumen producido – Volumen de pérdidas)*100
Volumen producido
0.0 %
Micro medición
operativa (%)
N° total de conexiones activas de agua c/micro medidor *100
N° total de conexiones de agua
0.0 %
FUENTE: Elaboración del Consultor
EstudioaNivel dePerfil delProyecto: “Mejoramiento y Ampliación
del servicio de Agua Potable, Alcantarillado y Tratamiento de
aguas residuales en la Localidad de Huamantanga – Distrito de
Huamantanga – Provincia de Canta – Región lima Provincias”.
157
CAPÍTULO VI: CONCLUSIONES Y RECOMENDACIONES
6.1 CONCLUSIONES
♦ Del análisis realizado eneldesarrollodelpresenteestudio,elproyecto“Mejoramiento y Ampliación
del servicio de agua potable , Alcantarillado y Tratamiento de Aguas Residuales de la
Localidad de Huamantanga , Distrito de Huamantanga, Provincia de Canta - Región Lima
Provincias”es viabledesdeelpuntodevista técnico,económico,social yambiental,porcuantolos
beneficioscuantificables (apreciossociales)delserviciodeagua quepercibiránlos
usuariossonmayoresa loscostosdeinversiónydeoperacióny mantenimiento (también a precios
sociales),siendo los valores evaluativos:VAN(s)S/.542,755.35 y TIR(s) de14.41%.
♦ La alternativa única de alcantarillado resulta viable, pese a que el valor unitario de
inversión inicial per cápita es mayor a los costos referenciales del Anexo SNIP 09, ya
que la alternativa planteada contempla los contenidos mínimos que la Ley establece
en la Resolución Ministerial 201-2012, a la vez, desde el punto de vista técnico y
ambiental, la implementación del sistema de alcantarillado, trae beneficios no
cuantificables, tales como: incidencia en la salud de la población, mitigando las
enfermedades digestivas agudas, parasitosis y desnutrición sobre todo en la
población de niños y adolescentes de 5 a 14 años; erradicando los focos infecciosos
existentes debido a los desagües vertidos a los patios de las viviendas y a los
campos libres de la comunidad y cambiando la inadecuada evacuación de residuos
fecales. En consecuencia, la implementación del Proyecto contribuirá a mitigar la
inadecuada evacuación de residuos fecales y preservará el medio ambiente,
incrementando el bienestar de los pobladores de este sector.
♦ Este proyecto permitirá brindar servicios de agua potable y alcantarillado a un total de 748
pobladores que actualmente habitan en 238 viviendas al primer año de funcionamiento del
proyecto, así mismo se atenderá a 02 organizaciones sociales, contribuyendo de esta manera
a mejorar la calidad de vida y las condiciones sanitarias de los pobladores de la Localidad de
Huamantanga
♦ La inversión inicial del Proyecto (a ejecutarse el año 0) a precios de mercado para la
alternativa seleccionada de Agua Potable, asciende a S/.1,359,030.57; para el sistema de
alcantarillado S/. 1,164,209.94; Tratamiento de Aguas Residuales un total de S/. 321,317.29,
Expediente Técnico a un costo de S/. 199,119.00 soles y supervison de obra a un costo de
S/. 170,673.47 soles haciendo un total del proyecto de S/. 3, 214,350.31 (todos con IGV).
♦ Desde el punto de vista ambiental, en la fase de ejecución y operación del proyecto se mitigan
los impactos ambientales negativos; y también traerá beneficios positivos en el ambiente,
contribuyendo a mejorar la salud de la población, a través del mejoramiento de la calidad del
aire del agua y del suelo, como efecto de la implementación del proyecto de saneamiento
6.2 RECOMENDACIONES
EstudioaNivel dePerfil delProyecto: “Mejoramiento y Ampliación
del servicio de Agua Potable, Alcantarillado y Tratamiento de
aguas residuales en la Localidad de Huamantanga – Distrito de
Huamantanga – Provincia de Canta – Región lima Provincias”.
158
♦ Una vez, aprobado el Estudio de Pre inversión, por los organismos pertinentes que conforman
el Sistema Nacional de Inversión Pública – SNIP, se continúe con las etapas siguientes del
ciclo del proyecto.
♦ Asegurar que en el presupuesto de inversiones 2013 del FONIPREL que es la entidad que
financia las inversiones iniciales del proyecto, se consideren los recursos financieros que
garanticen laejecucióndelasobras.

Perfil de_agua__poatable__huamantanga[1] (1)

  • 1.
    EstudioaNivel dePerfil delProyecto:“Mejoramiento y Ampliación del servicio de Agua Potable, Alcantarillado y Tratamiento de aguas residuales en la Localidad de Huamantanga – Distrito de Huamantanga – Provincia de Canta – Región lima Provincias”. 1 Estudio a Nivelde Perfil delProyecto: “MEJORAMIENTO Y AMPLIACION DEL SISTEMA DE AGUA POTABLE, ALCANTARILLADO Y TRATAMIENTO DE AGUAS RESIDUALES EN LA LOCALIDAD DE HUAMANTANGA – DISTRITO DE HUAMANTANGA - PROVINCIA DE CANTA – REGION LIMA PROVINCIAS”
  • 2.
    EstudioaNivel dePerfil delProyecto:“Mejoramiento y Ampliación del servicio de Agua Potable, Alcantarillado y Tratamiento de aguas residuales en la Localidad de Huamantanga – Distrito de Huamantanga – Provincia de Canta – Región lima Provincias”. 2 CONTENIDO CAPÍTULO I: RESUMEN EJECUTIVO ..........................................................................5 A. NOMBRE DEL PROYECTO ...............................................................................................................5 B. OBJETIVO DEL PROYECTO.............................................................................................................5 C. BALANCE OFERTA Y DEMANDA DE LOS BIENES O SERVICIOS DEL PIP................................6 D. DESCRIPCIÓN TÉCNICA DEL PIP....................................................................................................6 E. COSTOS DEL PIP...............................................................................................................................8 F. BENEFICIOS DEL PIP........................................................................................................................8 G. RESULTADOS DE LA EVALUACIÓN SOCIAL ................................................................................9 H. SOSTENIBILIDAD DEL PIP .............................................................................................................10 I. IMPACTO AMBIENTAL....................................................................................................................10 J. ORGANIZACIÓN Y GESTIÓN..........................................................................................................10 K. PLAN DE IMPLEMENTACIÓN.........................................................................................................10 L. CONCLUSIONES Y RECOMENDACIONES....................................................................................11 M. MARCO LÓGICO..............................................................................................................................13 CAPÍTULO II: ASPECTOS GENERALES......................................................................15 2.1 NOMBRE DEL PROYECTO .............................................................................................................15 2.2 LOCALIZACIÓN DEL PIP ................................................................................................................15 2.3 UNIDAD FORMULADORA Y EJECUTORA ....................................................................................16 2.4 PARTICIPACIÓN DE LAS ENTIDADES INVOLUCRADAS Y POBLACIÓN BENEFICIARIA.......16 2.4.1 Población de la comunidad campesina de Perca ........................................................................16 2.4.2 Entidades involucradas ..................................................................................................................17 2.4.3 Matriz de Involucrados....................................................................................................................21 2.5 MARCO DE REFERENCIA...............................................................................................................24 2.5.1 Antecedentes del Proyecto ............................................................................................................24 2.5.2 Lineamientos de Política ................................................................................................................27 2.5.3 Aspectos Legales ............................................................................................................................29 CAPÍTULO III: IDENTIFICACIÓN DEL PIP....................................................................31 3.1 DIAGNÓSTICO DE LA SITUACIÓN ACTUAL.................................................................................31 3.1.1 Diagnóstico del área de influencia y área de estudio..................................................................31 3.1.2 Diagnóstico de los servicios..........................................................................................................66 3.1.3 Diagnóstico de los involucrados en el PIP ...................................................................................72 3.1.4 Intentos anteriores de solución .....................................................................................................77 3.2 DEFINICIÓN DEL PROBLEMA Y SUS CAUSAS............................................................................78 3.2.1 Problema Central.............................................................................................................................78 3.2.2 Causas Indirectas............................................................................................................................78 3.2.3 Causas directas ...............................................................................................................................79 3.2.4 Efectos directos...............................................................................................................................79 3.2.5 Efectos indirectos............................................................................................................................80 3.2.6 Efecto final .......................................................................................................................................80 3.3 OBJETIVOS DEL PROYECTO.........................................................................................................81 3.3.1 Objetivo Central...............................................................................................................................81 3.3.2 Objetivo final....................................................................................................................................82 3.3.3 Medios de Primer Nivel ...................................................................................................................82
  • 3.
    EstudioaNivel dePerfil delProyecto:“Mejoramiento y Ampliación del servicio de Agua Potable, Alcantarillado y Tratamiento de aguas residuales en la Localidad de Huamantanga – Distrito de Huamantanga – Provincia de Canta – Región lima Provincias”. 3 3.3.4 Clasificación de medios fundamentales como imprescindibles................................................82 3.3.5 Relación de medios fundamentales ..............................................................................................82 3.3.6 Planteamiento de acciones ............................................................................................................83 3.4 ALTERNATIVAS DE SOLUCIÓN.....................................................................................................87 3.4.1 Alternativa para el sistema de agua potable ................................................................................87 3.4.2 Alternativa para el sistema de disposición sanitaria de excretas..............................................87 3.4.3 Sistema de gestión y administración de los servicios de agua potable y saneamiento .........87 3.4.4 Programa de educación sanitaria y ambiental .............................................................................88 CAPÍTULO IV: FORMULACIÓN ....................................................................................89 4.1 HORIZONTE DE EVALUACIÓN DEL PROYECTO.........................................................................89 4.2 ANÁLISIS DE LA DEMANDA...........................................................................................................89 4.2.1 Identificación Servicios de Saneamiento......................................................................................89 4.2.2 Definición del ámbito de influencia del PIP y la población demandante, potencial y efectiva 90 4.2.3 Determinación de la Demanda Proyectada de Agua Potable .....................................................93 4.2.4 Cálculo y Proyección de los servicios demandados...................................................................95 4.2.5 Demanda para el servicio de Evacuación sanitaria de excretas................................................99 4.3 ANÁLISIS DE LA OFERTA ............................................................................................................100 4.3.1 Oferta de la fuente y del sistema de agua potable sin proyecto ..............................................100 4.3.2 Oferta del sistema disposición sanitaria de excretas sin proyecto .........................................100 4.3.3 Optimización de la oferta existente .................................................... ¡Error! Marcador no definido. 4.4 BALANCE OFERTA DEMANDA....................................................................................................100 4.4.1 Balance Oferta Demanda del Sistema de Agua Potable ...........................................................101 4.4.2 Balance Oferta Demanda del Sistema de disposición sanitaria de excretas..........................103 4.5 ANÁLISIS TÉCNICO DE LAS ALTERNATIVAS DE SOLUCIÓN .................................................103 4.5.1 Componente 01: Sistema de Abastecimiento de agua potable................................................104 4.5.2 Componente 02: Disposición Sanitaria de Excretas ........................ ¡Error! Marcador no definido. 4.5.3 Componente 03: Gestión de los Servicios .................................................................................105 4.5.4 Componente 04: Educación Sanitaria y Ambiental ...................................................................106 4.6 COSTOS A PRECIOS DE MERCADO...........................................................................................107 4.6.1 Costos en la Situación Sin proyecto a precios de mercado.....................................................108 4.6.2 Costos en la Situación Con proyecto a precios de mercado ...................................................108 4.6.3 Flujo de Costos Incrementales a precios de mercado ..................... ¡Error! Marcador no definido. CAPÍTULO V. EVALUACIÓN.......................................................................................119 5.1 EVALUACIÓN SOCIAL ..................................................................................................................119 5.1.1 Beneficios sociales .......................................................................................................................119 5.1.2 Costos Sociales.............................................................................................................................124 5.1.3 Indicadores de Rentabilidad Social.............................................................................................133 5.2 ANÁLISIS DE SENSIBILIDAD .......................................................................................................136 5.2.1 Análisis de sensibilidad del sistema de agua potable...............................................................136 5.2.2 Análisis de sensibilidad del sistema de evacuación sanitaria de excretas ............................138 5.3 ANÁLISIS DE SOSTENIBILIDAD ..................................................................................................138 5.3.1 Los Arreglos institucionales ........................................................................................................138 5.3.2 La capacidad de gestión y organización de la entidad ejecutora de operación y mantenimiento del proyecto.....................................................................................................................138 5.3.3 Financiamiento de los costos de inversión y de los costos de operación y mantenimiento del proyecto ...............................................................................................................................................139 5.3.4 Cuota de pago promedio de operación y mantenimiento.........................................................139 5.3.5 Capacidad de pago........................................................................................................................141
  • 4.
    EstudioaNivel dePerfil delProyecto:“Mejoramiento y Ampliación del servicio de Agua Potable, Alcantarillado y Tratamiento de aguas residuales en la Localidad de Huamantanga – Distrito de Huamantanga – Provincia de Canta – Región lima Provincias”. 4 5.3.6 Estimación de la capacidad de pago...........................................................................................141 5.3.7 Cuota promedio de operación y mantenimiento comparado con la capacidad de pago de los usuarios......................................................................................................................................................141 5.3.8 Impacto social en la población con la nueva cuota que considera el proyecto.....................142 5.3.9 Participación de los beneficiarios ...............................................................................................142 5.4 IMPACTO AMBIENTAL..................................................................................................................142 5.5 SELECCIÓN DE ALTERNATIVAS.................................................................................................151 5.5.1 Sistema de agua potable ..............................................................................................................151 5.5.2 Sistema de saneamiento...............................................................................................................151 5.6 PLAN DE IMPLEMENTACIÓN.......................................................................................................152 5.7 ORGANIZACIÓN Y GESTIÓN........................................................................................................152 5.8 FINANCIAMIENTO DE LA INVERSIÓN.........................................................................................153 5.9 MATRIZ DEL MARCO LÓGICO PARA LA ALTERNATIVA SELECCIONADA ...........................154 5.10 LINEA DE BASE PARA LA EVALUACIÓNDE IMPACTO............................................................156 CAPÍTULO VI: CONCLUSIONES Y RECOMENDACIONES.......................................157 6.1 CONCLUSIONES............................................................................................................................157 6.2 RECOMENDACIONES ...................................................................................................................157
  • 5.
    EstudioaNivel dePerfil delProyecto:“Mejoramiento y Ampliación del servicio de Agua Potable, Alcantarillado y Tratamiento de aguas residuales en la Localidad de Huamantanga – Distrito de Huamantanga – Provincia de Canta – Región lima Provincias”. 5 CAPÍTULO I: RESUMEN EJECUTIVO A. NOMBRE DEL PROYECTO Estudio a Nivelde Perfil delProyecto: “Mejoramiento Y Ampliación Del Sistema de Agua Potable, Alcantarillado y Tratamiento de Aguas Residuales en La Localidad de Huamantanga – Distrito de Huamantanga- Provincia de Canta – Región Lima Provincias” A.1 Unidad Formuladora Sector Gobiernos Locales Pliego Municipalidad Distrital de Vegueta Unidad Formuladora (UF) Oficina Liquidadora de Obras Responsable de la UF David Ovar Mejía Tarazona Localidad Vegueta Dirección Vegueta Teléfono Correo alpamayocg@yahoo.es Responsable de elaborar el Perfil Carlos Alberto quiñones Eusebio A.2 Unidad Ejecutora Sector Gobiernos locales Pliego Municipalidad Distrital de Huamantanga Unidad Ejecutora (UE) Responsable de la UF Ing Luis delgado Rufino Villar Teléfono Correo Dirección Plaza de armas S/n Huamantanga Localidad Huamantanga B. OBJETIVO DEL PROYECTO El objetivo central del proyecto está orientado a disminuir la alta incidencia de enfermedades gastrointestinales e infecciosas en la población de la Localidad de Huamantanga.
  • 6.
    EstudioaNivel dePerfil delProyecto:“Mejoramiento y Ampliación del servicio de Agua Potable, Alcantarillado y Tratamiento de aguas residuales en la Localidad de Huamantanga – Distrito de Huamantanga – Provincia de Canta – Región lima Provincias”. 6 C. BALANCE OFERTA Y DEMANDA DE LOS BIENES O SERVICIOS DEL PIP C.1 Sistema de Agua Potable – Alternativa Única Captación La oferta en la situación actual es de 1.57 lps, en tanto en la Situación con proyecto es de 2.50 lps, la demanda de agua potable para el año 1 es de 1.97 lps y se incrementa hasta 2.37 lps en el año 20. Podemos ver que la demanda y la oferta se ponen en equilibrio el año 20. Almacenamiento El proyecto contempla la construcción de 01 Reservorio de Almacenamiento,de concreto simplemente apoyadode 25 m3 de agua de forma circular, además del mejoramiento del reservorio existente de 20 m3 de capacidad, con el cual se llega a una oferta con proyecto al año 20 de 45 m3. C.2 Sistema de Alcantarillado La cobertura del sistema de alcantarillado es de 80%, en tal sentido para mejorar la situación actual se propone la instalación de 4,950 m de Tubería PVC de 200 mm, en la red general, construcción de 68 Buzones e instalación de 300 m de tubería PVC 250 mm para el emisor final. D. DESCRIPCIÓN TÉCNICA DEL PIP D.1 Componente 01: Sistema de Agua Potable  Captación Construcción de 02 captaciones de agua de manantial Par Caudal de 2.50 lps. (Q1 = 1.20 lps y Q2 = 1.3 lps)  Almacenamiento Se proyecta la Construcción de 01 reservorio de 25m 3 con su respetiva caja de válvulas y el mejoramiento del reservorio existente de 20 m3 de capacidad.  Línea de Conducción y Red de distribución Instalación de 2,144 m de línea de Conducción con Tubería, PVC C-10 de 63 mm, 09 Cámaras rompe presión tipo 7, y una cámara reunión de concreto.
  • 7.
    EstudioaNivel dePerfil delProyecto:“Mejoramiento y Ampliación del servicio de Agua Potable, Alcantarillado y Tratamiento de aguas residuales en la Localidad de Huamantanga – Distrito de Huamantanga – Provincia de Canta – Región lima Provincias”. 7 En la red de Distribución se considera el Suministro e instalación de Tubería de PVC C- 10 de 63 mm con sus respetivos accesorios en una longitud de 5,042 m de los cuales 4,582 m se utilizara para mejorar el sistema existente, en tanto 460 m servirá para ampliar la cobertura del sistema.  Conexiones Domiciliarias ♦ Instalación de 238 conexiones domiciliarias de agua potable con su respetiva caja de registro D.2 Componente 02: Alcantarillado • Considera el suministro e instalación de 4,950 m de tubería PVC UF de 200 mm en la red general de distribución • construcción de 68 Buzones de concreto armado • 300 m de Tubería PVC UF de 250 mm para el emisor final. ♦ Instalación de 238 conexiones domiciliarias de desagüe, con su respetiva caja de registro D.3Componente 02: Tratamiento de Aguas Residuales • Considera el mejoramiento de 03 lagunas de oxidación existentes. • Construcción de Cerco Perimétrico D.3Componente 03: Programa de educación sanitaria y ambiental Serealizaránlaboresdeinformación;charlasy capacitaciónalapoblaciónparael ahorroy unmejorusodelagua,promoviendoyfortaleciendodeestamanerala educaciónsanitaria, para lo cual se hará uso de folletos y trípticosalusivosaestos temas de educación sanitaria. Del mismo modo se les impartirá a los beneficiarios talleres en cuanto a las buenasprácticasyculturadeusodelosservicios,así como cultura de pago porel servicio.Asimismo,paramitigarlosimpactosambientales negativos,se realizaráncharlas,talleresparticipativosy se hará énfasis en la organizaciónde lapoblaciónparalamejorpreservacióndelmedioambientey así,lograrelcambio dehábitosdehigienedelapoblación.La ejecución de los talleres se realizará a través de la estrategia “CASCADA”, que consiste en la identificación de Facilitadores Sociales (FAS), quienes serán capacitados y entrenados en metodologías básicas de capacitación de adultos. D.4Componente 04: Sistema de gestión y administración de los servicios de agua potable y alcantarillado Se desarrollará y fortalecerá capacidades en los miembros del Comité Directivo de las JASS y líderes potenciales para la Administración, Operación y Mantenimiento de los servicios de agua y saneamiento; de tal manera que se contribuya a mejorar la
  • 8.
    EstudioaNivel dePerfil delProyecto:“Mejoramiento y Ampliación del servicio de Agua Potable, Alcantarillado y Tratamiento de aguas residuales en la Localidad de Huamantanga – Distrito de Huamantanga – Provincia de Canta – Región lima Provincias”. 8 autogestión de la JASS, para lo cual se realizarán diversos talleres donde se abarcarán temas administrativos y técnico en cuanto al manejo del sistema de agua potable y disposición sanitaria de excretas. E. COSTOS DEL PIP E.1 Costos de Inversión Inicial Loscostos delainversióninicialtotalparalaalternativaseleccionadaaejecutarseenel año 0esdeS/.3’214,350.31 a precios privados (ver detallesenelCuadrosiguiente). Inversión Inicial Totalparael Proyecto COMPONENTES DEL PROYECTO COSTO DIRECTO GASTOS GENERALES (10 %) UTILIDADES (10% ) SUB TOTAL (1) EXPEDIENTE (7 % ) SUPERVISION (6 %) SUB TOTAL (2) IGV (18%) TOTAL SISTEMA DE AGUA POTABLE 959,767.35 95,976.74 95,976.74 1,151,720.82 80,620.46 69,103.25 1,301,444.53 234,260.01 1,535,704.54 SISTEMA DE ALCANTARILLADO 822,182.16 82,218.22 82,218.22 986,618.59 69,063.30 59,197.12 1,114,879.01 200,678.22 1,315,557.23 SISTEMA DE TRATAMIENTO DE AGUAS RESIDUALES 226,918.99 22,691.90 22,691.90 272,302.79 19,061.20 16,338.17 307,702.15 55,386.39 363,088.54 TOTAL S/. 2,008,868.50 200,886.85 200,886.85 2,410,642.20 168,744.95 144,638.53 2,724,025.69 490,324.62 3,214,350.31 FUENTE:ElaboracióndelConsultor. E.2 Costos de Operación y Mantenimiento Loscostosdeoperaciónymantenimientoenlasituaciónsinproyectoson de 1,520.a precios privados y S/1,189.74 a precios sociales en cambio en la situación con proyecto se ha proyectado para el horizonte de vida del Proyecto. Ver cuadro adjunto CostosdeOperaciónyMantenimientodelproyecto Costos Fijos Costos Variables Total 0 2013 1,060.00 - 1,060.00 460.00 1,520.00 1 2014 1,410.00 746.82 2,156.82 2,156.82 4,313.64 2 2015 1,410.00 752.80 2,162.80 2,156.82 4,319.61 3 2016 1,410.00 758.78 2,168.78 2,156.82 4,325.60 4 2017 1,410.00 778.86 2,188.86 2,156.82 4,345.68 5 2018 1,410.00 784.97 2,194.97 2,156.82 4,351.78 6 2019 1,410.00 791.08 2,201.08 2,156.82 4,357.89 7 2020 1,410.00 799.79 2,209.79 2,156.82 4,366.61 8 2021 1,410.00 805.40 2,215.40 2,156.82 4,372.22 9 2022 1,410.00 811.53 2,221.53 2,156.82 4,378.35 10 2023 1,410.00 820.27 2,230.27 2,156.82 4,387.09 11 2024 1,410.00 826.42 2,236.42 2,156.82 4,393.24 12 2025 1,410.00 832.57 2,242.57 2,156.82 4,399.39 13 2026 1,410.00 840.82 2,250.82 2,156.82 4,407.63 14 2027 1,410.00 849.58 2,259.58 2,156.82 4,416.40 15 2028 3,497.85 855.76 4,353.62 4,244.67 8,598.29 16 2029 1,410.00 864.55 2,274.55 2,156.82 4,431.37 17 2030 1,410.00 873.34 2,283.34 2,156.82 4,440.16 18 2031 1,410.00 879.03 2,289.03 2,156.82 4,445.84 19 2032 1,410.00 887.73 2,297.73 2,156.82 4,454.55 20 2033 3,497.85 896.44 4,394.30 4,244.67 8,638.97 Costos de Mtto (S/.) PERIODO Total de Costos de O&M (S/.) Costos de Operación (S/.) AÑO F. BENEFICIOS DEL PIP
  • 9.
    EstudioaNivel dePerfil delProyecto:“Mejoramiento y Ampliación del servicio de Agua Potable, Alcantarillado y Tratamiento de aguas residuales en la Localidad de Huamantanga – Distrito de Huamantanga – Provincia de Canta – Región lima Provincias”. 9 F.1 Beneficios del Sistema de Agua Potable En las zonas de intervención del proyecto, existenúnicamentenuevosusuariosdelserviciodeaguapotable,siendolosbeneficios porlaimplementacióndel proyectolossiguientes: Beneficiosdel proyecto CONSUMO DE LOS NO CONECTADOS AL SISTEMA (m3/mes/viv) 2.88 PRECIO ECONOMICO DEL AGUA PARA LOS NO CONECTADOS AL SISTEMA (S/. /m3) 20.75 Nº DE FAMILIAS ACTUALMENTE CONECTADAS AL SISTEMA DE AGUA POTABLE 222 TARIFA ACTUAL SOLES/FAMILIA/MES 2.00 CONSUMO DE SATURACION CON TARIFA MARGINAL CERO 9.00 BENEFICIO TOTAL(S/ x FAMILXMES) 121.75 F.2 Beneficios del Sistema de Alcantarillado Al igual que en la situación del agua potable, existensolonuevosusuariosdelserviciodesaneamiento,losbeneficios cualitativosque elProyecto generaconsideraelaccesoalserviciodealcantarillado de calidad. G. RESULTADOS DE LA EVALUACIÓN SOCIAL G.1 Evaluación del sistema de Agua Potable Losindicadoresdeevaluaciónresultantes,basadoenloscostosybeneficiosaprecios socialesenel horizontedeplaneamientodel proyecto(flujodecaja),sonlossiguientes: VAN SOCIAL 542,755.35 TIR SOCIAL 14.41% G.2 Evaluación del sistema de Alcantarillado y tratamiento de aguas residuales TRATAMIENTO DE AGUAS RESIDUALES TOTAL 1,058,091.22 179,952 Poblacion Promedio Beneficiaria 832 832 Inversion por habitantes ICE 1,273 216 1,489 1,582 437Costo Percapita ALCANTARILLADO VAC (9%)
  • 10.
    EstudioaNivel dePerfil delProyecto:“Mejoramiento y Ampliación del servicio de Agua Potable, Alcantarillado y Tratamiento de aguas residuales en la Localidad de Huamantanga – Distrito de Huamantanga – Provincia de Canta – Región lima Provincias”. 10 H. SOSTENIBILIDAD DEL PIP LasostenibilidaddelPIPsebasaen lacapacidadde gestiónyejecución deproyectospor parte de la Municipalidad Distrital de Huamantanga(UnidadEjecutora),entidad queseencargarádecontratary supervisarlaempresa constructoraencoordinaciónconelFONIPREL El financiamientode lasinversionesestáaseguradoconrecursosdelFONIPREL Lacapacidaddepagodelapoblación es de S/.27.76/mesporfamilia la misma que cubreloscostosde operaciónymantenimientodelProyecto,estimándoseunacuotapromediomensualde S/.2.90/ mesporvivienda (S/. 0.56/m3 x 5.14 m3 /mes deagua). I. IMPACTO AMBIENTAL Aplicando los criterios de evaluación de los posibles impactos ambiental en las fases proyecto, podemos concluir que los impactos negativos generados son de magnitud leve, por ende, no presenta ningún riesgo al medio ambiente, si se aplica adecuadamente las medidas de mitigación. J. ORGANIZACIÓN Y GESTIÓN La Municipalidad, asume la responsabilidad de formar una Unidad Técnica de Gestión y Administración de los servicios de agua potable para que brinde capacitación, asistencia técnica y supervisión a la JASS, quien será el administrador del servicio. Asimismo la municipalidad ha involucrado a otros actores locales como es salud para el tema de educación sanitaria y control de calidad del agua y al sector educación para el acompañamiento en el proceso de capacitación, en temas de educación sanitaria para que estos ayuden a cambiar o crear conciencia en los alumnos. K. PLAN DE IMPLEMENTACIÓN ElPlandeImplementacióndelainversióndelaobratotalproyectadaseindicaenel siguientecuadro: PlandeImplementacióndel Proyecto MES1 MES2 MES 3 MES 4 MES 5 MES 6 MES 7 MES 8 SISTEMA DE AGUA POTABLE GBL 265,332.16 530,664.32 397,998.24 132,666.08 1,326,660.81 SISTEMA DE ALCANTARILLADO GBL 232,841.99 349,262.98 349,262.98 232,841.99 1,164,209.94 TRATAMIENTO DE AGUAS SERVIDAS GBL 78,315.70 104,420.93 78,315.70 261,052.33 CAPACITACION DESARROLLO DE EVENTOS DE CAPACITACION GBL 16,184.88 16,184.88 32,369.76 MITIGACION AMBIENTAL MEDIDAS DE MITIGACION AMBIENTAL GBL 60,264.96 60,264.96 EXPEDIENTE TECNICO FORMULACION DEL EXPEDIENTE TECNICO UND 59,735.72 139,383.34 199,119.05 SUPERVISION Y LIQUIDACION DEL PROYECTO SUPERVISION Y LIQUIDACION DEL PROYECTO INFORMES 17,067.35 34,134.69 34,134.69 34134.694 34134.694 17,067.35 170,673.47 59,735.72 139,383.34 282,399.51 564,799.02 664,974.92 594,379.46 504,003.49 404,674.87 3,214,350.32 TOTAL POR COMPONENTE INFRAEESTRUCTURA TOTAL COSTO POR COMPONENTES COMPONENTES UND SEGUNDO TRIMESTRE (2013) TERCER TRIMESTRE (2013) PRIMER TRIMESTRE (2013)
  • 11.
    EstudioaNivel dePerfil delProyecto:“Mejoramiento y Ampliación del servicio de Agua Potable, Alcantarillado y Tratamiento de aguas residuales en la Localidad de Huamantanga – Distrito de Huamantanga – Provincia de Canta – Región lima Provincias”. 11 L. CONCLUSIONES Y RECOMENDACIONES L.1 Conclusiones  Del análisis realizado eneldesarrollodelpresenteestudio,elproyecto“Mejoramiento y Ampliación del servicio de agua potable, Alcantarillado y Tratamiento de Aguas Residuales ”es viabledesdeelpuntodevista técnico,económico,social yambiental,porcuantolos beneficioscuantificables (apreciossociales)delserviciodeagua quepercibiránlos usuariossonmayoresa loscostosdeinversiónydeoperacióny mantenimiento (también a precios sociales),siendo los valores evaluativos:VAN(s)S/.542,755.35 y TIR(s) de14.41%.  La alternativa única de mejoramiento del sistema de alcantarillado y tratamiento de aguas residuales resulta viable, pese a que el valor unitario de inversión inicial per cápita es mayor a los costos referenciales del Anexo SNIP 09, ya que la alternativa planteada contempla los contenidos mínimos que la Ley establece en la Resolución Ministerial 201-2012, y trae beneficios no cuantificables, tales como: incidencia en la salud de la población, mitigando las enfermedades digestivas agudas, parasitosis y desnutrición sobre todo en la población de niños y adolescentes de 5 a 14 años; erradicando los focos infecciosos existentes debido a los desagües vertidos a los patios de las viviendas y a los campos libres de la comunidad y cambiando la inadecuada evacuación de residuos fecales. En consecuencia, la implementación del Proyecto contribuirá a mitigar la inadecuada evacuación de residuos fecales y preservará el medio ambiente, incrementando el bienestar de los pobladores de este sector.  Este proyecto permitirá brindar servicios de agua potable y evacuación de excretas a un total de 748 pobladores que actualmente habitan en 238 viviendas al primer año de funcionamiento del proyecto, así mismo se atenderá a 02 organizaciones sociales, contribuyendo de esta manera a mejorar la calidad de vida y las condiciones sanitarias de los pobladores de la localidad de Huamantanga  La inversión inicial del Proyecto (a ejecutarse el año 0) a precios de mercado para la alternativa seleccionada de Agua Potable, Alcantarillado y Tratamiento de Aguas Residuales asciende a la suma de S/.3 214,350.32 soles.  La sostenibilidad financiera del sistema de agua potable se basa en una cuota de S/. 2.90/mes por vivienda (0.56x5.14), el mismo que cubre los costos de operación y mantenimiento de dicho sistema y a la vez es menor que la capacidad de pago de la población (S/. 27.76/mes por familia), en consecuencia, garantiza la operación y mantenimiento del servicio de agua potable.  Desde el punto de vista ambiental, en la fase de ejecución y operación del proyecto se mitigan los impactos ambientales negativos; y también traerá beneficios positivos en el ambiente, contribuyendo a mejorar la salud de la población, a través del mejoramiento de la calidad del aire del agua y del suelo, como efecto de la implementación del proyecto de saneamiento L.2 Recomendaciones
  • 12.
    EstudioaNivel dePerfil delProyecto:“Mejoramiento y Ampliación del servicio de Agua Potable, Alcantarillado y Tratamiento de aguas residuales en la Localidad de Huamantanga – Distrito de Huamantanga – Provincia de Canta – Región lima Provincias”. 12  Una vez, aprobado el Estudio de Pre inversión, por los organismos pertinentes que conforman el Sistema Nacional de Inversión Pública – SNIP, se continúe con las etapas siguientes del ciclo del proyecto.  Asegurar que en el presupuesto de inversiones 2013 de FONIPREL que es la entidad que financia las inversiones iniciales del proyecto, se consideren los recursos financieros que garanticen la ejecución de las obras.
  • 13.
    EstudioaNivel dePerfil delProyecto:“Mejoramiento y Ampliación del servicio de Agua Potable, Alcantarillado y Tratamiento de aguas residuales en la Localidad de Huamantanga – Distrito de Huamantanga – Provincia de Canta – Región lima Provincias”. 13 M. MARCO LÓGICO RESUMEN DE OBJETIVOS INDICADORES Y METAS MEDIOS DE VERIFICACIÓN SUPUESTOS FIN Mejora de la calidad de vida de los habitantes de la localidad de Huamantanga El 100% de la población encuestada, considera que ha mejorado su calidad de vida Encuesta de evaluación de impacto por el Proyecto PROPOSITO Baja incidencia de enfermedades gastrointestinales e infecciosas de la población de Huamantanga Al año 1: El 100% de la población cuenta con servicio de agua potable domiciliario Evaluación ex-post del Proyecto. Se mantiene el ingreso real de la población.El 80% de la población está satisfecha con el servicio y con el funcionamiento de la JASS COMPONENTES Adecuado Servicio de agua potable Al año 1: El 100% de las pruebas bacteriológicas que se realizan son óptimas. Se instalarán conexiones de agua potable al 95% de la población Reporte anual de la JASS HUAMANTANGA Pobladores pagan oportunamente la tarifa por el servicio de agua potable Adecuado Servicio de Alcantarillado En el año 2: El 80% de las familias eliminan adecuadamente sus excretas Padrón de usuarios de la JASS Capacidades de gestión fortalecida de los miembros de la JASS Al año 2: la morosidad del cobro de cuotas por la JASS es 10% anual Mejora de los niveles de educación Sanitaria En el año 5: El 80% de la población cuenta con adecuados hábitos de higiene ACCIONES AGUA POTABLE Mejoramiento y ampliación del sistema de agua Potable a un costo de S/.1 326,660.81 soles incluido IGV Informe de valorizaciones y liquidación de obras y Acta de Recepción de Obras. Registros de asistentes a los eventos de educación sanitaria Beneficiarios participan en la difusión de adecuados hábitos de higiene y saneamiento y valorizaciones del agua 1.- Construcción de 02 sistemas de Captación de agua 2.- Construcción de 09 cámaras rompe presión Tipo 7 3.- Construcción de 01 reservorio de Almacenamiento de 25 m3 de capacidad 4.- Suministro e instalación de 2,144 m de tubería PVC C-10 en la línea de conducción
  • 14.
    EstudioaNivel dePerfil delProyecto:“Mejoramiento y Ampliación del servicio de Agua Potable, Alcantarillado y Tratamiento de aguas residuales en la Localidad de Huamantanga – Distrito de Huamantanga – Provincia de Canta – Región lima Provincias”. 14 5.- Suministro e instalación de 5,042 m de tubería PVC C-10 en la red general de distribución 6.- Instalación de 238 conexiones domiciliarias SISTEMA DE ALCANTARILLADO 1.- Construcción de 68 Buzones de Concreto Armado Mejoramiento y ampliación del sistema de Alcantarillado a un costo de S/.1 164,209.94 soles incluido IGV 2.- .- Suministro e instalación de 5,042 m de tubería PVC UF en la red general de distribución y emisor final 3.- Instalación de 238 conexiones domiciliarias SISTEMA DE TRATAMIENTO DE AGUAS RESIDUALES Mejoramiento de 03 lagunas de oxidación a un costo de S/.261, 052.33 soles incluido IGV 1.- Mejoramiento d e03 Lagunas de oxidación 2.- Construcción de Cerco Perimétrico FORTALECIMIENTO Y EDUCACION SANITARIA Desarrollo de Eventos de capacitación a un costo de S/32,369.76 soles 1.- Desarrollo de eventos de capacitación Estudios Definitivos S/. 168,744.95 Supervisión de obra S/.144,638.53 IGV S/. 490,324.62 Total S/. 3,214,350.31
  • 15.
    EstudioaNivel dePerfil delProyecto:“Mejoramiento y Ampliación del servicio de Agua Potable, Alcantarillado y Tratamiento de aguas residuales en la Localidad de Huamantanga – Distrito de Huamantanga – Provincia de Canta – Región lima Provincias”. 15 CAPÍTULO II: ASPECTOS GENERALES 2.1 NOMBRE DEL PROYECTO EstudioaNiveldePerfil delProyecto “Mejoramiento y Ampliación Del Sistema De Agua Potable, Alcantarillado y Tratamiento de Aguas Residuales en La Localidad De Huamantanga – Distrito De Huamantanga- Provincia De Canta – Región Lima Provincias” 2.2 LOCALIZACIÓN DEL PIP El proyecto se ubica en la Localidad de Huamantanga, perteneciente al distrito de Huamantanga, provincia de Canta ,Región Lima Provincias. Figura Nº 1: Macro Localización del Proyecto ubicación regional y provincial
  • 16.
    EstudioaNivel dePerfil delProyecto:“Mejoramiento y Ampliación del servicio de Agua Potable, Alcantarillado y Tratamiento de aguas residuales en la Localidad de Huamantanga – Distrito de Huamantanga – Provincia de Canta – Región lima Provincias”. 16 2.3 UNIDAD FORMULADORA Y EJECUTORA Unidad Formuladora Sector Gobiernos Locales Pliego Municipalidad Distrital de Vegueta Unidad Formuladora (UF) Oficina Liquidadora de Obras Responsable de la UF David Ovar Mejía Tarazona Localidad Vegueta Dirección Vegueta Teléfono Correo alpamayocg@yahoo.es Responsable de elaborar el Perfil Carlos Alberto quiñones Eusebio Unidad Ejecutora Sector Gobiernos locales Pliego Municipalidad Distrital de Huamantanga Unidad Ejecutora (UE) Responsable de la UF Ing Luis delgado Rufino Villar Teléfono Correo Dirección Plaza de armas S/N Huamantanga Localidad Huamantanga 2.4 PARTICIPACIÓN DE LAS ENTIDADES INVOLUCRADAS Y POBLACIÓN BENEFICIARIA 2.4.1 Población de la localidad de Huamantanga En las reuniones del trabajo de campo que se efectuó, los beneficiarios manifestaron su predisposición a un pago mensual mínimo para cubrir principalmente los costos de operación y mantenimiento del sistema de agua potable, para lo cual han suscrito el Acta de Operación y mantenimiento (Ver Anexo: Acta de compromiso de pago de cuotas). Igualmente se comprometen a participar en las capacitaciones de educación sanitaria que se programen. Se cuenta con la Junta Administradora de los Servicios de Saneamiento (JASS) Huamantanga; quienes serán los encargados de dar sostenibilidad a la operación y mantenimiento de las instalaciones del sistema de agua potable.
  • 17.
    EstudioaNivel dePerfil delProyecto:“Mejoramiento y Ampliación del servicio de Agua Potable, Alcantarillado y Tratamiento de aguas residuales en la Localidad de Huamantanga – Distrito de Huamantanga – Provincia de Canta – Región lima Provincias”. 17 2.4.2 Entidades involucradas a) Ministerio de Vivienda, Construcción y Saneamiento De conformidad con el artículo 8º de la Ley 26338, el Ministerio de Vivienda, Construcción y Saneamiento es el organismo rector del estado en los asuntos referidos a los servicios de saneamiento y como tal, formula las políticas y dicta las normas para la prestación de los mismos. El MVCS promueve la sostenibilidad de los servicios de agua potable y evacuación de excretas implementando adecuada gestión de los servicios; ampliando la cobertura de los mismos mediante conexiones domiciliarias y piletas públicas. Esta acción implica la ejecución de proyectos de inversión pública; que a su vez implicará que un mayor número de habitantes tengan fácil acceso a estos vitales servicios, contribuyendo a mejorar la salud de la población y su calidad de vida. Coordina con los Gobiernos Regionales y Locales para la formulación de los planes y programas que le corresponde (vivienda, urbanismo, desarrollo urbano, construcción y saneamiento, etc.) a través de su Oficina General de Planificación y Presupuesto (Oficina de Programación e Inversiones - OPI) evalúa, aprueba y declara la viabilidad de los proyectos de pre-inversión y solicita la autorización del Ministerio de Economía y Finanzas para el siguiente nivel de estudio en los casos que lo requieran. b) Dirección Nacional de Saneamiento – DNS La DNS es el órgano de Línea normativo encargado de proponer los lineamientos de política, planes, Programas y normas referidas a los servicios de saneamiento básico. La DNS es una de las 4 Direcciones Nacionales del MVCS. Es la encargada de priorizar proyectos de inversión pública y la asignación de recursos, coordinar con los demás órganos del Ministerio y demás entidades del sector, así como con gobiernos regionales, locales y entidades públicas y privadas en materia de saneamiento, persigue los mismos objetivos del MVCS. c) Programa Nacional de Saneamiento Rural El Programa Nacional de Agua y Saneamiento Rural, PRONASAR, es un programa diseñado para mejorar las condiciones de vida de la población rural del país, disminuyendo la incidencia de enfermedades diarreicas a través de la implementación y el mejoramiento de la calidad de los servicios de agua y saneamiento, la adopción de mejores prácticas de higiene por parte de la población, el fortalecimiento de las capacidades de la Municipalidad y otras organizaciones responsables de la administración, operación y mantenimiento de los servicios. Siendo sus objetivos específicos: 1. Generar en las comunidades atendidas, capacidad de gestión a través de efectivos procesos de participación en el ciclo del proyecto, la introducción de sólidos principios financieros y económicos para valorar el agua y los servicios sanitarios. 2. Implementar nuevos modelos de gestión en el ámbito de pequeñas ciudades poniendo
  • 18.
    EstudioaNivel dePerfil delProyecto:“Mejoramiento y Ampliación del servicio de Agua Potable, Alcantarillado y Tratamiento de aguas residuales en la Localidad de Huamantanga – Distrito de Huamantanga – Provincia de Canta – Región lima Provincias”. 18 énfasis en la calidad; la gestión de los servicios y el mejoramiento, ampliación y rehabilitación de los sistemas de agua y saneamiento existentes. 3. Construir, mejorar y/o rehabilitar servicios de agua y saneamiento en el ámbito rural, a través de nuevos mecanismos de intervención propuestos por el proyecto. 4. Fortalecer la capacidad técnica de los gobiernos locales para supervisar, fiscalizar y controlar los servicios de agua y saneamiento en su jurisdicción, y dar asistencia técnica y apoyo a las Juntas Administradoras de Servicio de Saneamiento JASS cuando sea necesario. 5. Mejorar los hábitos de aseo e higiene de la población, mediante una intensiva educación sanitaria. 6. Fortalecer la capacidad de la Dirección Nacional de Saneamiento (DNS) para desarrollar políticas sectoriales, legislación e información para el planeamiento y vigilancia en aspectos relacionados con la provisión de agua y servicios de saneamiento de las áreas rurales y pequeñas ciudades, pautas para el marco institucional del sector que permitan la coordinación interinstitucional y la ejecución del proyecto en forma ordenada y descentralizada, definir políticas que incentiven la participación del sector privado en el suministro de agua y saneamiento en pequeñas ciudades. La estrategia general de intervención del proyecto de pequeñas ciudades consiste: • Identificación de parámetros de intervención para el proyecto en términos de características del servicio que aseguren condiciones mínimas aceptables para la calidad de vida de la población usuaria. • Definición de ciudades potenciales integrantes del proyecto en base al enfoque de respuesta a la demanda. • Sensibilización a la sociedad civil y Municipio acerca del proyecto a fin de lograr su inclusión en forma voluntaria y participativa en las diversas actividades del proyecto. • Fortalecimiento de capacidades locales que den soporte al proceso de intervención y aseguren la sostenibilidad del servicio en el tiempo. • Concientización de público usuario, operador, Municipio y demás actores del proyecto en cuanto a sus roles, en materia de deberes y derechos con el servicio. • Identificación participativa del modelo de gestión y características del operador más adecuado para la ciudad. • Inversión en la rehabilitación de sistemas a fin de lograr el cumplimiento de los objetivos del proyecto, en términos de parámetros de intervención. EldesarrollodelProyecto:“Mejoramiento y Ampliación Del Sistema De Agua Potable, Alcantarillado Y Tratamiento De Aguas Residuales En La Localidad De Huamantanga – Distrito De Huamantanga- Provincia De Canta – Región Lima Provincias”,contribuyeaalcanzarel objetivogeneral delMVCS,allograrla cobertura delosserviciosdeaguaysaneamiento, principalmente,enlocalidades alejadasy comoenelpresenteProyecto, localizadasenlasierraaltoandinadel departamentodeLima.
  • 19.
    EstudioaNivel dePerfil delProyecto:“Mejoramiento y Ampliación del servicio de Agua Potable, Alcantarillado y Tratamiento de aguas residuales en la Localidad de Huamantanga – Distrito de Huamantanga – Provincia de Canta – Región lima Provincias”. 19 d) El Programa de Instalación de Agua y Saneamiento en el Perú – PROCOES El principal objetivo del PROCOES, es contribuir al incremento de la cobertura de los servicios de agua potable y saneamiento a la población de áreas rurales (población entre 201 a 2,000 habitantes) y de pequeñas ciudades (población entre 2,001 a 15,000 habitantes) del ámbito de intervención del Programa. El Programa de Instalación de los Servicios de Agua y Saneamiento en el Perú,considera soluciones integrales a la problemática del agua potable y saneamiento. Comprende los estudios y ejecución de los aspectos técnicos de las obras de infraestructura y la atención a los aspectos sociales, fortalecimiento institucional, gestión y ambiental.El desarrollo de capacidades locales, entre ellos, el de los municipios distritales para que cumplan su rol de ser gestores de la promoción y sostenibilidad de los servicios en las localidades de su ámbito, así como la fiscalización de la gestión rural de los servicios a través de un Área Técnica (ATMS); adicionalmente, el rol de participación de las comunidades en la conformación de esquemas de gestión comunitaria de los servicios en la zona rural mediante una Organización Comunal (JASS u otras); y en el ámbito de pequeñas ciudades la prestación de los servicios, a través de Prestador de Servicio (UG y/u OE). e) Gobierno Regional de Lima El Gobierno Regional de Lima, es una institución pública que impulsa el desarrollo integral de la región con la participación de los agentes del desarrollo y la población, a través de una gestión eficiente y transparente; así como promover la inversión y ejecutar proyectos estratégicos en forma concertada, en el marco de sus competencias, para generar empleo y disminuir los niveles de pobreza y pobreza extrema en el ámbito de la Región Lima. Los principales objetivos estratégicos son: • Gestión pública participativa, eficiente, eficaz y transparente con valores que promueve el desarrollo regional sostenible. • Servicios de calidad en educación y salud integral con interculturalidad, así como adecuados servicios básicos, asegurando el bienestar de la población. • Espacio regional articulado e integrado a los principales corredores de nivel nacional e internacional. • Actividades económicas productivas competitivas y sostenibles con valor agregado para la seguridad alimentaria y la exportación. • Manejo sostenible y sustentable del ambiente, recursos naturales y la gestión de riesgos. • Actividad minera limpia y energética sostenible, con responsabilidad social. El Gobiernos Regional de Lima, participa en el Programa en el contexto de los Convenios Marcos de Cooperación Interinstitucional, entre el Ministerio de Vivienda, Construcción y Saneamiento y el Gobierno Regional de Puno, cuyo objeto es establecer los términos y condiciones que ambas instituciones deberán cumplir para asegurar su participación en el desarrollo de las Actividades del “Programa de Instalación de Servicios de Agua y Saneamiento en Perú (PROCOES)- GRT/WS-12127”, en la jurisdicción del Gobierno Regional de Lima.
  • 20.
    EstudioaNivel dePerfil delProyecto:“Mejoramiento y Ampliación del servicio de Agua Potable, Alcantarillado y Tratamiento de aguas residuales en la Localidad de Huamantanga – Distrito de Huamantanga – Provincia de Canta – Región lima Provincias”. 20 f) Municipalidad Distrital de Huamantanga La Municipalidad distrital de Huamantanga es un órgano de gobierno promotor del desarrollo local, con personería jurídica de derecho público y plena capacidad para el cumplimiento de sus fines. Representa al vecindario, promueve la adecuada prestación de los servicios públicos locales y el desarrollo integral, sostenible y armónico de su circunscripción. Como gobierno más cercano a la población es el más idóneo para ejercer la competencia o función; por consiguiente, en este caso el gobierno nacional puede asumir competencias del gobierno local. Los Gobiernos Locales ante la limitada participación como administradores de sistemas, así como la función de vigilancia de la calidad de agua de los servicios de agua y saneamiento rural, que ha venido siendo asumida por el sector salud, es evidente que existen serias debilidades en la gestión de los servicios de saneamiento rural y son los gobiernos locales en la nueva normatividad, los responsables de planificar y promover el desarrollo de los servicios de saneamiento en su jurisdicción y velar por la sostenibilidad de los servicios. g) Centro de Salud Huamantanga El Centro de Salud, brindará apoyo y orientará a la población de la localidad de Huamantanga en temas de educación sanitaria, cumpliendo así, una labor importante ayudando a la sostenibilidad del proyecto, por medio de charlas y capacitaciones a la población usuaria de los servicios de agua y saneamiento, por cuanto, el objetivo del Centro de Salud, es promover la salud y prevenir las enfermedades de la población a la que atiende. h) Autoridad Local del Agua La Autoridad Nacional del Agua (ANA), como ente rector del Sistema Nacional de Recursos Hídricos, designó la creación de los Administradores Locales del Agua (ALA), mediante Resolución Jefatura Nº 0015-2009-ANA. Las Administraciones Locales de Aguas son las unidades orgánicas de las Autoridades Administrativas del Agua, que administran las aguas de usono agrario en sus respectivos ámbitos territoriales que se aprueban mediante Resolución Ministerial, en base a la agrupación de unidades hidrográficas indivisas, conforme a la metodología aprobada por el Ministerio de Agricultura. La autoridad Local del Agua participa otorgando los permisos y autorizaciones de uso de agua para el presente proyecto. Asimismo tendrá la administración y mantendrá actualizado el inventario de las fuentes de aguas pública y privada, remitiendo la información para su consolidación y derivación a la Dirección de Estudios de Proyectos Hidráulicos Multisectoriales. i) Instituciones Educativas Las Instituciones Educativos deberán mantener la responsabilidad sobre la vigilancia de la limpieza y desinfección del establecimiento educativo y el buen estado de los servicios higiénicos y la disponibilidad de los insumos para el lavado de manos de forma adecuada
  • 21.
    EstudioaNivel dePerfil delProyecto:“Mejoramiento y Ampliación del servicio de Agua Potable, Alcantarillado y Tratamiento de aguas residuales en la Localidad de Huamantanga – Distrito de Huamantanga – Provincia de Canta – Región lima Provincias”. 21 para el personal en general de la Institución educativa y el alumnado, la cual está enmarcado en la Directiva Sanitaria para la Limpieza y Desinfección de Centros Educativos en el Territorio Nacional- RESOLUCION MINISTERIAL N° 525-2009 / MINSA. 2.4.3 Matriz de Involucrados Para la elaboración de la matriz de involucrados se ha tenido en cuenta los siguientes criterios: a) Magnitud Se toma encuentaa lapoblaciónafectada,aloshogaresafectadosporel problemacentral en la localidad de Huamantanga. b) Gravedad Sehaconsiderado que alno existirunservicioadecuadodeaguapotabley disposiciónhigiénicadeexcretasen la localidad de Huamantanga afectadesobremaneralacalidaddevidadelaspersonasque vivenen dichocentropoblado, principalmente, alosniños. c) Importancia En los procesos de presupuesto participativo se ha priorizado esta necesidad de la poblaciónqueanhelavivirconmejoresnivelesdevida.
  • 22.
    EstudioaNivel dePerfil delProyecto:“Mejoramiento y Ampliación del servicio de Agua Potable, Alcantarillado y Tratamiento de aguas residuales en la Localidad de Huamantanga – Distrito de Huamantanga – Provincia de Canta – Región lima Provincias”. 22 Figura Nº 2: Mapa de participación de los involucrados
  • 23.
    EstudioaNivel dePerfil delProyecto:“Mejoramiento y Ampliación del servicio de Agua Potable, Alcantarillado y Tratamiento de aguas residuales en la Localidad de Huamantanga – Distrito de Huamantanga – Provincia de Canta – Región lima Provincias”. 23 Cuadro Nº 1 Intereses, problemas percibidos y compromisos de los involucrados GRUPOS INTERESES PROBLEMASPERCIBIDOS COMPROMISOS Población beneficiada deláreade intervención delProyecto. a. Contar con servicio continuode aguapotable de calidady adecuado sistema de disposición sanitaria de excretas mediante unidades básicasde saneamiento. b. Mejorar lascondicionesde viday residencia. a. Incidencia creciente de enfermedades digestivas agudas y dérmicas en la población de la localidad Huamantanga en la comunidad campesina de San Juan de Aracachi. b.- Exposiciónalacontami naciónal nocontarcon adecuado sistemasde disposicióndeexcretas. a.- Pobladoresde la localidad de Huamantanga,Beneficiarios conproyecto están dispuestos paraapoyar enla preparacióndelainformación. b.- Existe predisposición de los beneficiariospara pagar cuotas mensualespor la prestación del servicio, que permita cubrir los costosdeoperacióny mantenimientoatravés delaJASS recientemente creada (ver Actas en anexo). c.- Existe disposición de los beneficiariospara la disponibilidad y uso de los terrenos para la construcción de reservorio y captación para el proyecto (ver Actas en anexo). Municipalidad Distrital de Huamantanga a. Promovereldesarrollode l distritodeHuamantanga b.- Financiamiento de los proyectos de inversión Pública, priorizados, tanto a nivel de Pre inversión como a nivel de ejecución de obras. a. Insatisfacción de los pobladores por consumo de agua sin potabilizar. b. Escasez de recursos financieros de inversión para financiar obras de impacto. c. Carencia de capacidad técnica mínima para supervisar a la JASS de la localidad de Huamantanga a.- Brindar apoyo en cuanto a información, para la elaboración del estudio a nivel de Perfil en el marco del SNIP b.- Reconocimiento de la JASS, de la localidad de Huamantanga, mediante resolución (ver Resolución de Reconocimiento en anexos). c.- La Municipalidad cuenta con la Oficina Técnica de Saneamiento Básico – SABA, y designará un responsable a través del cual supervigilará a la JASS de la localidad de Huamantanga, para lo cual tiene una Resolución de Alcaldía (ver Anexo de Actas y compromisos). Ministerio de Vivienda, Construcción y Saneamiento a.- Contribuir a mejorar la saludy calidaddevidade la población de áreas rurales,en especialdelaszonas más pobresdelpaís. b.- Incrementarla coberturay eluso sostenible de los servicios de agua y saneamiento en áreasrurales. a.- Existencia de población pobre y extremadamente pobre en el distrito de Huamantanga que no cuenta con servicios de saneamiento. b.- Conflictos entre la población desatendida y las autoridades locales. a.- Apoyo financiero al Proyecto, en las fases e pre-inversión e inversión del Proyecto. Financiamiento del total de inversiones requeridas para las fases mencionadas del proyecto,
  • 24.
    EstudioaNivel dePerfil delProyecto:“Mejoramiento y Ampliación del servicio de Agua Potable, Alcantarillado y Tratamiento de aguas residuales en la Localidad de Huamantanga – Distrito de Huamantanga – Provincia de Canta – Región lima Provincias”. 24 GRUPOS INTERESES PROBLEMASPERCIBIDOS COMPROMISOS Gobierno Regional de Lima (GRL) Promover el incremento de cobertura de los servicios de agua y saneamiento en las zonas rurales de la Región. El Gobierno regional de Lima no tiene la competencia para la formulación, evaluación y la ejecución de Proyectos de Saneamiento. Baja cobertura de los servicios de agua y saneamiento en las zonas rurales de la Región. a. Participar como coordinador en la firma del Convenio Marco de Cooperación Interinstitucional entre el Ministerio de Vivienda, Construcción y Saneamiento y el Gobierno Regional de Lima. b. Intervención comoUnidad Formuladora(UF)yla evaluación del Perfil y el expediente técnico enlaOficinadeProgramación de Inversiones -OPIdelGRP, en el marco del SNIP. Red de Salud canta (Centro de Salud de Huamantanga) Promoverlasaludyprevenir las enfermedades, así como inculcarhábitos dehigieneyalimentaciónde la población delámbito del Proyecto. Incidencia de casos de enfermedades digestivas agudasy parasitosisenla población de la localidad de Huamantanga, principalmenteen niños, adultos y adultos mayores de 65 años a. Impartir educación sanitaria: Charlas y capacitaciones a la población de la localidad de Huamantanga, tanto a mujerescomodevarones. Instituciones Educativas a. Contar con estudiantes capacitados en el uso eficiente de los servicios de agua y saneamiento. b. Contar con infraestructura de agua potable y disposición de excretas a. Presencia de EDAs en la población estudiantil b. Servicios inadecuados de agua y disposición de excretas en las II. EE. a.- Incluir dentro del desarrollo de las clases el uso adecuado de los servicios de agua y saneamiento Autoridad Local del Agua-ALA a.- Otorgar los permisos y autorizaciones de uso de agua no agrario para el proyecto. b.- Administrar el inventario de las fuentes de aguas públicas. a.- Registro escaso de control de la calidad de agua de las fuentes disponibles para el Proyecto. a.- Emitir la Resolución de permiso de uso de agua para consumo humano. FUENTE: Elaboración del Consultor basado en el Trabajo de Campo. 2.5 MARCO DE REFERENCIA 2.5.1 Antecedentes del Proyecto La Localidad de Huamantanga es la capital del Distrito del Mismo nombre, cuenta con una población total de 1, 345 habitantes según el INEI al año (2012), además periódicamente cuenta con una población flotante que visita la zona en épocas de festividad y por actividades comerciales.
  • 25.
    EstudioaNivel dePerfil delProyecto:“Mejoramiento y Ampliación del servicio de Agua Potable, Alcantarillado y Tratamiento de aguas residuales en la Localidad de Huamantanga – Distrito de Huamantanga – Provincia de Canta – Región lima Provincias”. 25 Al ser la capital del Distrito, no cuenta con una adecuada cobertura del sistema de agua potable y alcantarillado menos con un adecuado sistema de tratamiento de aguas residuales, a la fecha la cobertura de agua potable es del 85 % de la población actual y la Cobertura del Sistema de Alcantarillado llega al 80% de la Población Actual, de ahí que la población no conectada evacue o haga sus necesidades fisiológicas en el campo, contaminado el ambiente y generando focos de propagación de enfermedades contagiosas. Por otro lado la infraestructura de Captación, Almacenamiento y Distribución de agua es deficiente no cubre la demanda actual de la población, de ahí que el servicio se limite a un racionamiento de 6 horas por día. En tal sentido, teniendo en cuenta el alto grado de pobreza y pese a los múltiples esfuerzos realizados anteriormente por contar con un sistema de agua y saneamiento que garantice una disponibilidad continua de agua potable, y teniendo en cuenta que la oferta del recurso hídrico se presenta en buenas cantidades para ser eficientemente aprovechada, surge la necesidad de la Autoridades Locales y Beneficiarios de plantear el mejoramiento y ampliación del sistema de Agua Potable y alcantarillado, además de la construcción de un sistema de tratamiento de aguas residuales, teniendo en cuenta que el sistema actual vierte el emisor a la quebrada, contaminado el eco sistema y sobre todo contribuyendo a la propagación de enfermedades infecto contagiosas atribuibles a descargas sin tratamiento, de tal manera que en la brevedad posible se haga realidad un proyecto esperado por muchos años de contar con una infraestructura sanitaria que garantice la disponibilidad de agua potable continua, así como un adecuado sistema de tratamiento de aguas residuales. a. Motivos que generaron la propuesta del proyecto. Del trabajo de campo realizado, se ha podido identificar que los motivos que generan la formulación del proyecto son los problemas de salud de origen hídrico que frecuentemente se registran en el Centro de Salud, cuya causa, por lo común son la ausencia de una adecuada disposición sanitaria de excretas. En resumen se pueden citar los siguientes motivos que generan la formulación del proyecto:  Inadecuada Disposición Sanitaria de Excretas de la población.  Baja Cobertura del Servicio de agua potable para la población.  Inadecuada prácticas de higiene de la población, en relación con el uso del agua. b. Características del problema que se intenta solucionar con el proyecto La población de la localidad de Huamantangaregistra con incidenciaenfermedades de origen hídrico tales como EDAs. Estas enfermedades tienen un impacto importante en la salud de la población pues ocasionan desnutrición y por consiguiente una baja capacidad inmunológica de los habitantes y en especial en los niños y ancianos; un bajo rendimiento escolar en los niños y baja productividad en los adultos. El conjunto de estas enfermedades, inciden
  • 26.
    EstudioaNivel dePerfil delProyecto:“Mejoramiento y Ampliación del servicio de Agua Potable, Alcantarillado y Tratamiento de aguas residuales en la Localidad de Huamantanga – Distrito de Huamantanga – Provincia de Canta – Región lima Provincias”. 26 en la economía de las familias puesto que ocasionan gastos en la compra de medicinas, originando el deterioro de la calidad de vida por disminución de recursos económicos disponibles. c. Razones por las que es de interés para la población de Huamantanga los problemas de agua y saneamiento Es necesario dar solución al problema planteado pues con la disminución de las enfermedades de origen hídrico, tales como las EDAs y parasitosis, se mejorará la calidad de vida de la población, se incrementará el rendimiento escolar en los niños y mejorará la productividad de la población adulta.Las metas que se espera alcanzar con la implementación del proyecto son las siguientes:  Mejorar y ampliar el servicio de Agua Potable para elevar la calidad de vida de la población.  Mejorar la adecuada Disposición Sanitaria de Excretas en la zona.  Implementar y fortalecer una Junta Administradora de agua y saneamiento con la finalidad de tener una buena gestión de los servicios, que garantice la sostenibilidad de los servicios.  Mejorar los hábitos de higiene para el uso racional del agua potable a instalar.  Lograr la valoración de la misma, a través de la implantación de talleres de educación sanitaria.  Implementar, fortalecer y supervisar la JASS a través del Área Técnica Municipal (ATM) para garantizar la sostenibilidad del proyecto. d. Intento de soluciones anteriores Considerando la crítica situación existente, algunos intentos han existido para resolver el problema y mejorar la calidad del servicio, sin embargo, por falta de capacidad de gestión, especialmente por parte de las autoridades locales, se han visto frustrados estos intentos. Por otro lado, el bajo nivel de instrucción de los pobladores y un diferente concepto cultural en relación al valor económico del agua, se ha convertido en aliados de la resignación por no mejorar el nivel de vida. Según los lineamientos del SNIP, de acuerdo al Clasificador Funcional Programático; este proyecto tiene la siguiente clasificación funcional programática: FUNCION 18: Saneamiento Corresponde al nivel máximo de agregación de las acciones orientadas a garantizar el abastecimiento de agua potable, la implementación y mantenimiento del sistema de evacuación de excretas sanitario y pluvial. PROGRAMA 040: Saneamiento Conjunto de acciones para garantizar el abastecimiento de agua potable, la implementación y mantenimiento del sistema de evacuación de excretas sanitario y pluvial, así como para la mejora de las condiciones sanitarias de la población. Comprende el planeamiento, promoción y desarrollo de las entidades prestadoras de servicios de saneamiento.
  • 27.
    EstudioaNivel dePerfil delProyecto:“Mejoramiento y Ampliación del servicio de Agua Potable, Alcantarillado y Tratamiento de aguas residuales en la Localidad de Huamantanga – Distrito de Huamantanga – Provincia de Canta – Región lima Provincias”. 27 SUBPROGRAMA 0089: Saneamiento rural Comprende las acciones orientadas al planeamiento, construcción, operación y mantenimiento de sistemas de abastecimiento de agua potable, instalaciones para disposición de excretas, evacuación de excretas y tratamiento de aguas residuales, saneamiento pluvial, control de la calidad del agua y control de focos de contaminación ambiental, en las zonas rurales. De acuerdo al Clasificador de Responsabilidad Funcional del SNIP, el Sector responsable es el Ministerio de Vivienda, Construcción y Saneamiento. Figura Nº 3: Línea de tiempo para el proyecto En 1982se construye el sistema de agua potable y alcantarillado o 2002 Se crea el Ministerio de Vivienda Construcción y Saneamiento 2010 Se mejora el sistema de Tratamiento de Aguas Residuales mediante la construcción de 02 lagunas de oxidación y se mejora el sistema de almacenamiento mediante la construcción de 01 Reservorio de 20 m3 de capacidad. 2011 Mediante Decreto Supremo N° 014-2011-PE de fecha 01 de febrero del 2011, se ratificó el Convenio de Cooperación Técnica no Reembolsable N° ATN/OC-12170, para Estudios de Pre Inversión para apoyar el Programa de Mejoramiento y Ampliación de los servicios Agua y Saneamiento en el Perú, el mismo que entró en vigencia el 03 de febrero del 2011 2011 El Gobierno Local Busca el financiamiento para mejorar y ampliar el sistema de agua potable y alcantarillado 2012 El Gobierno Local de Huamantanga logra el financiamiento del estudio de Pre Inversión Mediante el DU 058 EF - 2011. 2.5.2 Lineamientos de Política Cuadro Nº 2 Lineamientos de Política del Sector Saneamiento Instrumentos de Gestión Lineamiento Asociado
  • 28.
    EstudioaNivel dePerfil delProyecto:“Mejoramiento y Ampliación del servicio de Agua Potable, Alcantarillado y Tratamiento de aguas residuales en la Localidad de Huamantanga – Distrito de Huamantanga – Provincia de Canta – Región lima Provincias”. 28 Instrumentos de Gestión Lineamiento Asociado 1. PLAN BICENTENARIO: Objetivo Estratégico: Acceso universal de la población a servicios adecuados de agua … Pág. 97  Decreto Supremo Nº 054-2011-PCM - Aprueban el Plan Estratégico de Desarrollo Nacional denominado: PLAN BICENTENARIO: El Perú hacia el 2021. 2. PLAN NACIONAL DE SANEAMIENTO DEL MINISTERIO DE VIVIENDA CONSTRUCCION Y SANEAMIENTO: Objetivo Estratégico: Tener acceso a servicios de saneamiento en condiciones adecuadas de calidad y precio a través de unidades prestadoras de servicios eficientes regulados por el Estado en base a políticas de desarrollo sectorial ordenadas y ambientalmente sostenibles  Lineamientos de acuerdo a la Ley General de los Servicios de Saneamiento Ley Nº 26338 y su reglamento aprobado mediante Decreto Supremo Nº 09-95 PRES y sus modificatorias  Plan Nacional de Saneamiento 2006-2015 “Agua es Vida” - Decreto Supremo Nº 007-2006-Vivienda  Ley 26338 - Ley General de Servicios de Saneamiento y sus normas modificatorias (Ley Nº 28696, publicada el 22 marzo 2006 y Ley 28870, publicada el 12 agosto 2006)  Resolución Ministerial Nº 207-2010-VIVIENDA - Aprueban los “Lineamientos para la Regulación de los Servicios de Saneamiento en los Centro Poblados del Ámbito Rural”, la “Guía para la Elaboración del Plan Operativo Anual y Presupuesto Anual”, y el “Procedimiento para el Cálculo de la Cuota Familiar publicada el 29 de diciembre de 2010  Resolución Ministerial Nº 108-2011-VIVIENDA - Aprueban los “Lineamientos para la formulación de programas y proyectos de agua y saneamiento para los centros poblados del ámbito rural”- Resolución Ministerial N° 201-2012-VIVIENDA  Resolución Ministerial N° 184-2012-VIVIENDA- Aprueban la “Guía de opciones técnicas para abastecimiento de agua potable y saneamiento para los centros poblados del ámbito rural.  Resolución Ministerial N° 161-2012-VIVIENDA- Aprueban los Criterios de Focalización de las intervenciones que el Programa de Saneamiento Rural realice en los centros poblados rurales. 3. PROGRAMA DE MEJORAMIENTO Y AMPLIACIÓN DE AGUA Y SANEAMIENTO EN EL PERÚ Objetivo Estratégico: Contribuir al incremento de la cobertura de los servicios de agua potable y saneamiento en las áreas rurales y pequeñas ciudades del ámbito de intervención del Programa, orientados a reducir las brechas en la provisión de los servicios e infraestructura básica, que tengan el mayor impacto posible en la reducción de la pobreza y pobreza extrema en el país.  Resolución Ministerial N° 072-2011-VIVIENDA – Aprueban el Manual de Operaciones del “Programa de Mejoramiento y Ampliación de Servicios de Agua y Saneamiento en Perú”  Resolución Ministerial Nº 108-2010-VIVIENDA - Integran el “Programa de Mejoramiento y Ampliación de Servicios de Agua y Saneamiento en el Perú” en la Unidad Operativa de Saneamiento Rural del Programa “Agua para Todos”, publicada el 24 de Junio de 2010 4. PLAN DE DESARROLLO CONCERTADO DEL GOBIERNO REGIONAL DE LIMA:  Ley Nº 27867 - Ley Orgánica de Gobiernos Regionales - (parte pertinente, Art. 58), publicada el
  • 29.
    EstudioaNivel dePerfil delProyecto:“Mejoramiento y Ampliación del servicio de Agua Potable, Alcantarillado y Tratamiento de aguas residuales en la Localidad de Huamantanga – Distrito de Huamantanga – Provincia de Canta – Región lima Provincias”. 29 Instrumentos de Gestión Lineamiento Asociado Objetivo Estratégico: Servicios de calidad en educación y salud integral con interculturalidad, así como adecuados servicios básicos, asegurando el bienestar de la población. 18 de Noviembre de 2002  Ley 27972- Ley Orgánica Municipalidades – (parte pertinente, Art. 80), publicada el 27 de Mayo 2003  Decreto Supremo Nº 002-2006-VIVIENDA - Precisan facultades de Gobiernos Regionales en la prestación de servicios de saneamiento, publicada el 11 de Febrero de 2006  Resolución Ministerial Nº 424-2007-VIVIENDA- Aprueban Lineamientos para la Formulación de Planes Regionales de Saneamiento, publicada el 21 de Setiembre de 2007  Resolución Directoral Nº 007-2003-EF-68.01- Aprueban Directiva del Sistema Nacional de Inversión Pública para los Gobiernos Regionales y Gobiernos Locales (parte pertinente), publicada el 14 de Setiembre de 2003 2.5.3 Aspectos Legales LaformulaciónycontenidoseenmarcaenlanormatividadvigentedelSistema Nacional de InversiónPúblicay lassiguientes leyes:  Ley N° 27245-Ley de Responsabilidad y De Transparencia Fiscal, modificada por la Ley N° 27958  Ley N° 27972-Ley Orgánica de Municipalidades y Normas Modificados  Ley N° 27783-Ley de Bases de la Descentralización, dispone que el SNIP se desarrollará y descentralizará progresivamente en el ámbito Regional y Local.  Ley N° 27209- Ley de Gestión Presupuestaria del Estado  Ley Nº 27293, Ley del Sistema Nacional de Inversión Pública, modificada por las Leyes Nº 28522 y 28802 y por los Decretos Legislativos Nº 1005 y 1091  Reglamento de la calidad del agua para consumo humano DS N°031-2010-SA  Alcances del DS N°0189-2009-MINAM-Reglamento de la Ley 27446-Ley del sistema Nacional de Evaluación de Impacto Ambiental.  Ley N° 29664 del Sistema Nacional de gestión del Riesgo de Desastres, e) Ley de los recursos Hídricos 29338.  RM N°108-2011 -VIVIENDA del 29/04/2011- Ley General de los Servicios de saneamiento.  Resolución Ministerial 184-2012-MVCS  Resolución Ministerial 201-2012-MVCS  Resolución Ministerial Nº096-2012-VIVIENDA “Aprueban Manual de Operaciones del Programa Nacional de Saneamiento Rural”.  Decreto Supremo Nº 102-2007-EF, que aprueba el nuevo Reglamento del Sistema Nacional de Inversión Pública.  D.S. N° 015-2004-VIVIENDA “Reglamento Nacional de Edificaciones-RNE“
  • 30.
    EstudioaNivel dePerfil delProyecto:“Mejoramiento y Ampliación del servicio de Agua Potable, Alcantarillado y Tratamiento de aguas residuales en la Localidad de Huamantanga – Distrito de Huamantanga – Provincia de Canta – Región lima Provincias”. 30  D.S. N° 011-2006-VIVIENDA “Aprobación de 66 Normas Técnicas del Reglamento Nacional de Edificaciones-RNE”.  Decreto Supremo Nº 002-2012-VIVIENDA, se crea el Programa Nacional de Saneamiento Rural.  LaLey N° 27245-Ley de Responsabilidad y De Transparencia Fiscal, modificada por la Ley N° 27958  Ley N° 27972-Ley Orgánica de Municipalidades y Normas Modificados  Ley N° 27783-Ley de Bases de la Descentralización, dispone que el SNIP se desarrollará y descentralizará progresivamente en el ámbito Regional y Local.  Ley N° 27209- Ley de Gestión Presupuestaria del Estado  Ley Nº 27293, Ley del Sistema Nacional de Inversión Pública, modificada por las Leyes Nº 28522 y 28802 y por los Decretos Legislativos Nº 1005 y 1091  Estándares Nacionales de Calidad Ambiental para Agua - ECA, DS Nº 002- 2008- MINAM del 16 de junio de 1999.  Alcances del DS N°0189-2009-MINAM-Reglamento de la Ley 27446-Ley del sistema Nacional de Evaluación de Impacto Ambiental.  Ley N° 29664 del Sistema Nacional de gestión del Riesgo de Desastres, e) Ley de los recursos Hídricos 29338.  RM N°108-2011 -VIVIENDA del 29/04/2011- Ley General de los Servicios de saneamiento.  Resolución Ministerial 184-2012-MVCS  Resolución Ministerial 201-2012-MVCS  Resolución Ministerial Nº096-2012-VIVIENDA “Aprueban Manual de Operaciones del Programa Nacional de Saneamiento Rural”.  Decreto Supremo Nº 102-2007-EF, que aprueba el nuevo Reglamento del Sistema Nacional de Inversión Pública.  D.S. N° 015-2004-VIVIENDA “Reglamento Nacional de Edificaciones-RNE“  D.S. N° 011-2006-VIVIENDA “Aprobación de 66 Normas Técnicas del Reglamento Nacional de Edificaciones-RNE”.  Decreto Supremo Nº 002-2012-VIVIENDA, se crea el Programa Nacional de Saneamiento Rural. La formulación del presente Estudio a nivel de Perfil se elabora en base a los contenidos mínimos - perfil para viabilidad del PIP de un Proyecto de Inversión Pública expresado en el ANEXO SNIP 05-A; y considerando también, lo establecido en la Guía para Elaboración de Perfiles Proyectos de Agua y Saneamiento del Programa Nacional de Agua y Saneamiento y el Anexo N° 02: Guía para elaboración de Proyectos de Inversión Pública (PIP) de Agua y Saneamiento Rural y pequeñas ciudades.
  • 31.
    EstudioaNivel dePerfil delProyecto:“Mejoramiento y Ampliación del servicio de Agua Potable, Alcantarillado y Tratamiento de aguas residuales en la Localidad de Huamantanga – Distrito de Huamantanga – Provincia de Canta – Región lima Provincias”. 31 CAPÍTULO III: IDENTIFICACIÓN DEL PIP 3.1 DIAGNÓSTICO DE LA SITUACIÓN ACTUAL 3.1.1 Diagnóstico del área de influencia y área de estudio Se ha definido como área de influencia del proyecto al ámbito donde se ubican los afectadospor el problema, siendo esta la localidad de Huamantanga, ubicada en el distrito de Huamantanga, Provincia de Canta, Región Lima Provincias. La población estimada para el área de influencia del estudio en el año 2,012 es de 714 habitantes y 238 viviendas. Especificacionesdemográficas del área de influencia: N° de familias : 238 N° de viviendas habitadas : 238 N° de viviendas no habitadas : 260 N° de Instituciones públicas y organizaciones : 10 N° Promedio de integrantes por vivienda : 3. Hab./vivienda Población Total : 714 habitantes N° de viviendas, instit. y organizaciones beneficiadas con el proyecto : 238 viviendas Población Beneficiaria : 714 habitantes El Área de Estudio para el proyecto es el área geográfica de la localidad de Huamantanga, en donde se encuentran ubicadas las fuentes familiares. a) Características físicas a.1 Topografía y geografía La localidad de Huamantanga se encuentra ubicado en el Distrito de Huamantanga en la provincia de Canta – Región lima Provincias. Políticamenteestáubicadoen: Departamento/Región: LIMA Provincia: CANTA Distrito: HUAMANTANGA RegiónGeográfica: LIMA
  • 32.
    EstudioaNivel dePerfil delProyecto:“Mejoramiento y Ampliación del servicio de Agua Potable, Alcantarillado y Tratamiento de aguas residuales en la Localidad de Huamantanga – Distrito de Huamantanga – Provincia de Canta – Región lima Provincias”. 32 a.2 Clima El área de estudio, seubicaenlaRegiónQuechua(entre2500a3000 msnm), por lo que el climaesfrío,con gran sequedadambientaly precipitacionesestacionalesdelluviay granizo. Por lo consiguiente, eslluviosaenlosmesesde diciembre,enero, febreroymarzoyconabundantebrillosolarporlosdíasynoches frígidasenlosdemásmesesdelaño.Sepresentanfuertesheladasenlosmeses de junio, agosto y templado en septiembre, octubre, noviembre y diciembre. Además,enlazonaaltapredominaunclimafríointensoyseco,enlazonamedia esfrío templadohúmedo a.3 Hidrológica La información meteorológica en la zona de estudio es muy limitada, se encontraron registros de la estación meteorológica, que actualmente se encuentra en operación, y que nos ha proporcionado datos de precipitación mensual de los años 1992 al 2011. De acuerdo a estos datos, podemos indicar que la precipitación promedio anual de la zona de estudio es de 556.94 mm, teniendo picos de precipitación promedio máxima anual de 829.50 mm y precipitación promedio mínima anual de 322.40 mm. En relación al comportamiento estacional de las precipitaciones tenemos dos épocas bien establecidas: una de lluvias fuertes que va de diciembre a marzo y otra de lluvias escasas de abril a noviembre. El mes de Junio es el que presente en los últimos 20 años la menor precipitación mensual con 2.64 mm. Mientras que el mes de enero presenta la más alta precipitación mensual con 155.71 mm. En el año 1994 se registra la mayor precipitación anual con 829.50 mm y el año de 1988 registra la menor precipitación anual con 322.40 mm. En general los últimos 10 años registran valores en descenso de precipitación mensual sobre todo en los meses de menos lluvia llegando a presentar algunos meses precipitaciones nulas como es el caso del año de 2010. Situación que se reflejaría en el caudal de los manantiales de la zona de estudio que dependen directamente de las precipitaciones, es decir, que los datos de aforo tomados para el presente estudio estarían reflejando los caudales mínimos con los que se contaría en los manantiales, sobre todo en la época de lluvias escasas. De acuerdo a la estación meteorológica canta (estación más cercana a la localidad de Huamantanga), podemos observar las precipitaciones mensuales oscilan de 0.00 mm
  • 33.
    EstudioaNivel dePerfil delProyecto:“Mejoramiento y Ampliación del servicio de Agua Potable, Alcantarillado y Tratamiento de aguas residuales en la Localidad de Huamantanga – Distrito de Huamantanga – Provincia de Canta – Región lima Provincias”. 33 como mínimo a 215 mm como máximo, siendo el promedio mensual anual de 62.76 mm, tal como se muestran en el siguiente cuadro. a.4 Dimensiones ambientales Medio Físico– Natural  Zonas de vida/ Entorno Ecológico Por encontrarse en una zona alto andina , con una altitud promedio 3253 msnm, el clima que predomina en la zona es frio y seco, con temperaturas promedio anual de 16 ºC, llegando hasta 0.15 ºC durante los meses de helada, con intensas precipitaciones de 676.3 mm/año, con frecuentes granizada y con una alta intensidad luminosa durante todo el año. En la ficha de clasificación ambiental (FICA), se realizara a mayor detalle la descripción del ítem. Fuente: http://www.senamhilima.org/web/hb.php?p=2034 Medio Biológico  Flora Para la identificación de la flora típica del lugar se consideró el métodos de avistamiento, consultas respectivas a los lugareños y referencias bibliográficas de registros de flora de Lima (publicaciones de la Dirección General Forestal y de Fauna Silvestre - DGFFS) y de autores como Cano, A. (“Las plantas comunes de San Marcos”) del Museo de Historia Natural de la Universidad San Marcos. Véase el cuadro siguiente de identificación de flora.  Fauna Para la identificación de la fauna típica del lugar, se consideraron los métodos de avistamiento y las consultas respectivas a los lugareños quienes dieron referencias de aves, reptiles y mamíferos típicos de la localidad, es por ello que se da una lista general de la fauna identificada tanto por información propia del lugar, así como también empleando las referencias bibliográficas de registros de fauna de Puno (publicaciones de la Dirección General Forestal y de Fauna Silvestre - DGFFS) y del Museo de Historia Natural de la Universidad San Marcos. Véase el cuadro siguiente de identificación de fauna.
  • 34.
    EstudioaNivel dePerfil delProyecto:“Mejoramiento y Ampliación del servicio de Agua Potable, Alcantarillado y Tratamiento de aguas residuales en la Localidad de Huamantanga – Distrito de Huamantanga – Provincia de Canta – Región lima Provincias”. 34 Cuadro Nº 6 FAUNA Nombre común Nombre científico Keullas (gaviota serrana) Larus serranus Cernicalo Falco sparverius Golondrina Hirundo rustica Gaviota andina Chroicicephalus serranus Zorro andino Dusicyon culpaeus Ovinos Ovis Aries Vacunos Bos taurus Equinos Equus caballus Perros Canis familiares Fuente: Universidad Nacional de San Marcos Medio Social Población, vivienda y comercio: En la actualidad la localidad cuenta con 714 habitantes y 238 viviendas de acuerdo al empadronamiento realizado por el consultor. Dentro del área de influencia del proyecto no existen vestigios en superficies de sitios arqueológicos o ruinas. Las actividades económicas que predominan en el entorno de la zona es la agricultura, ganadería y el comercio, por encontrase cerca de la ciudad Lima, la población se desplaza constantemente a esta ciudad. a.5.1 Identificación y caracterización de los peligros En la identificación de peligros se ha considerado los siguientes aspectos: A. Identificación de aspectos generales sobre la ocurrencia de peligros en la zona del proyecto: Para la identificación de los posibles peligros en la zona del proyecto se realizó las siguientes actividades:  Estableció la ubicación geográfica de poblaciones en ámbito de su jurisdicción.  Revisión documental de antecedentes y pronósticos de amenazas
  • 35.
    EstudioaNivel dePerfil delProyecto:“Mejoramiento y Ampliación del servicio de Agua Potable, Alcantarillado y Tratamiento de aguas residuales en la Localidad de Huamantanga – Distrito de Huamantanga – Provincia de Canta – Región lima Provincias”. 35  Recopilación de información durante la visita de campo, sobre las condiciones de peligro que existen en la zona.  Revisión de documentos técnicos y teóricos que permitan precisar la información Revisión de inventarios históricos de desastres (sísmicas, inundación, etc.).  Análisis de antecedentes y pronósticos de amenazas.  Análisis del nivel de frecuencia y severidad de la amenaza de la zona.  Síntesis interpretativa de la amenazas en la zona.´ Identificación de peligros en la zona de ejecución del proyecto 1. ¿Existen antecedentes de peligros en la zona en la cual se pretende ejecutar el proyecto? 2. ¿Existen estudios que pronostican la probable ocurrencia de peligros en la zona bajo análisis? ¿Qué tipo de peligros? PELIGRO Sí No Comentarios PELIGRO Sí No Comentarios Inundaciones x Encuesta Inundaciones x Las intensas lluvias y el relieve ondulado de la localidad permite que no haya el riesgo de producirse inundaciones. Lluvias intensas x SENAMHI, cuenta con registros de periodos lluviosos. Lluvias intensas x SENAMHI, cuenta con registros de periodos lluviosos. Heladas x En épocas de helada. (Fuente: Información de campo). Heladas x En épocas de helada, puede romperse las tuberías, etc. Friaje / Nevada x Información de campo Friaje / Nevada x SENAMHI. Sismos x Sismicidad Media nivel IVEscala de Mercalli. (Fuente: www.igp.gob.pe) Sismos x Sismicidad Media, a nivel IV Escala de Mercalli. Sequías x Las sequias se presentaronentre los meses de Setiembre y Diciembre (Fuente: Información de campo). Sequías x Información de bibliográfica de SENAMHI. Huaycos x Huaycos x Derrumbes / Deslizamientos x Derrumbes / Deslizamientos x Tsunamis x Tsunamis x Incendios x Incendios x Derramesde hidrocarburos x Derrames hidrocarburos x Por movilización de maquinarias y vehículos. Fallas de estructuras x Fallas de estructuras x
  • 36.
    EstudioaNivel dePerfil delProyecto:“Mejoramiento y Ampliación del servicio de Agua Potable, Alcantarillado y Tratamiento de aguas residuales en la Localidad de Huamantanga – Distrito de Huamantanga – Provincia de Canta – Región lima Provincias”. 36 1. ¿Existen antecedentes de peligros en la zona en la cual se pretende ejecutar el proyecto? 2. ¿Existen estudios que pronostican la probable ocurrencia de peligros en la zona bajo análisis? ¿Qué tipo de peligros? PELIGRO Sí No Comentarios PELIGRO Sí No Comentarios Accidente de trabajo x Accidente de trabajo x Conflictos sociales x Conflictos sociales x 3. ¿Existe la probabilidad de ocurrencia de algunos de los peligros señalados en las preguntas anteriores durante la vida útil del proyecto? SI NO x 4. ¿La información existente sobre la ocurrencia de peligros naturales en la zona es suficiente para tomar decisiones para la formulación y evaluación de proyectos? SI NO x FUENTE: Elaborado por el consultor e información bibliográfica de INDECI y CMRRD (Véase en Imagen Nº 01 y 02) Conclusión: La información analizada a través del cuadro N°01 permite definir los peligros que ha existido en la zona y pronostica los peligros que está expuesto la zona del proyecto. B. Evaluación de grado de peligros Los criterios para medir el grado de peligro son: • Frecuencia (a): se define de acuerdo con el período de recurrencia de cada uno de los peligros identificados, lo cual se puede realizar sobre la base de información histórica o en estudios de prospectiva. B = Bajo: 1; Período de ocurrencia cada 4 años M= Medio: 2; Período de ocurrencia cada 1 a 2 años A = Alto: 3; Período de ocurrencia 2 veces al año. • Severidad (b), define el grado de impacto de un peligro específico (intensidad, área de impacto). B = Bajo: 1; necesidades de rehabilitación mínima, que no superan el 10% del valor de los activos. No implica la suspensión del servicio que brindan los activos y de ser el caso, ello ocurre sólo en períodos de horas. M= Medio: 2; Necesidades de rehabilitación que implican gastos equivalentes entre el 10% y el 40% del valor del activo. Implica la suspensión del servicio que brindan los activos por tiempos superiores a 1 día. A = Alto: 3; Pérdida de vidas humanas. Necesidad de reconstrucción en niveles superiores al 40%. Declaratoria de emergencia por parte de las instituciones encargadas del control de situaciones de peligro.
  • 37.
    EstudioaNivel dePerfil delProyecto:“Mejoramiento y Ampliación del servicio de Agua Potable, Alcantarillado y Tratamiento de aguas residuales en la Localidad de Huamantanga – Distrito de Huamantanga – Provincia de Canta – Región lima Provincias”. 37 • Nivel de peligro: El nivel de peligro encontrado se analizará de la siguiente manera (c)= (a)*(b) = Resultado = 1 Peligro Bajo Resultado = 2 Peligro Medio Resultado >= 3 Peligro Alto Conclusión: Según la evaluación con los criterios definidos, el grado de evaluación de peligros en la zona del proyecto es considerado generalmente de PELIGRO BAJO. Esta información se analizará de manera conjunta con el análisis de vulnerabilidades, para determinar el nivel de riesgo está expuesto el proyecto.
  • 38.
    EstudioaNivel dePerfil delProyecto:“Mejoramiento y Ampliación del servicio de Agua Potable, Alcantarillado y Tratamiento de aguas residuales en la Localidad de Huamantanga – Distrito de Huamantanga – Provincia de Canta – Región lima Provincias”. 38 Figura 10: Mapa de Sismicidad
  • 39.
    EstudioaNivel dePerfil delProyecto:“Mejoramiento y Ampliación del servicio de Agua Potable, Alcantarillado y Tratamiento de aguas residuales en la Localidad de Huamantanga – Distrito de Huamantanga – Provincia de Canta – Región lima Provincias”. 39 Figura Nº 11: Mapa de zonas con peligro múltiples
  • 40.
    EstudioaNivel dePerfil delProyecto:“Mejoramiento y Ampliación del servicio de Agua Potable, Alcantarillado y Tratamiento de aguas residuales en la Localidad de Huamantanga – Distrito de Huamantanga – Provincia de Canta – Región lima Provincias”. 40 a.5.2 Vulnerabilidad de los componentes del sistema proyectado A) ANÁLISIS DE VULNERABILIDAD A.1. Análisis de vulnerabilidad del Proyecto a) Definición de preguntas Cada una de las preguntas que se han incluido, lista de verificaciones sobre la generación de vulnerabilidades (Exposición, fragilidad y resiliencia) del proyecto, sirve para analizar las condiciones de exposición, fragilidad y resiliencia, las cuales deben analizarse de manera sucesiva. b) Definición de criterios Se utilizaron los siguientes criterios de evaluación: El grado de exposición,decisiones y prácticas que ubican a una unidad social en las zonas de influenciade un peligro. El nivel de fragilidad, Nivel de resistencia y protección frente al impacto de un peligro-amenaza. En la práctica, se refiere a la inseguridad estructural de las edificaciones debido a formas constructivas inadecuadas. La Resiliencia: Nivel de asimilación o la capacidad de recuperación que pueda tener la unidad social (persona, familia, comunidad) frente al impacto de un peligro-amenaza. c) Criterios de evaluación de preguntas Los criterios de las preguntas son: Para las preguntas sobre Exposición: (i) Si las respuestas a las preguntas 1 y 2 son NO, se deberá incluir medidas de reducción de riesgo en el proyecto. (ii) Si la respuesta a la pregunta 1 es NO y a la pregunta 2 es SI, el formulador deberá hacer la pregunta 1 para la nueva alternativa de localización. Si la respuesta es NO otra vez, se seguirán las indicaciones de (i) para la localización alternativa. (iii) Si las respuestas a las preguntas 1 y 2 son SI, entonces se continúa analizando las condiciones de vulnerabilidad por fragilidad o resiliencia. Para las preguntas sobre Fragilidad: (i) Si alguna de las respuestas a las preguntas 1 al 5 es NO, se deberá recopilar información sobre el o los aspectos que no se han incluido: normativa de construcción vigente, materiales de construcción, características geográficas, físicas, climáticas, entre otras, y sobre la base de esa información tomar acciones concretas en el planteamiento de las alternativas, para reducir el riesgo. De ser necesario, deberá realizar una nueva visita de campo a la probable zona de ejecución del proyecto para recopilar la información básica. (ii) Si la respuesta a la pregunta 6 es NO, el formulador deberá recopilar información sobre las características geográficas, físicas y climáticas de la probable zona de ejecución y deberá diseñar el horizonte de evaluación, considerando dichas características. Para las preguntas sobre Resiliencia: (i) Las respuestas a las preguntas 1 al 3 proporcionan información sobre la existencia de mecanismos para recuperar la operatividad del proyecto frente a la presencia de una situación de riesgo en la zona de ejecución. Las acciones frente a los resultados de estas preguntas se toman a través de la respuesta de la pregunta 4. Así, se presentan dos casos posibles:
  • 41.
    EstudioaNivel dePerfil delProyecto:“Mejoramiento y Ampliación del servicio de Agua Potable, Alcantarillado y Tratamiento de aguas residuales en la Localidad de Huamantanga – Distrito de Huamantanga – Provincia de Canta – Región lima Provincias”. 41 a) Si alguna de las respuestas a las preguntas 1 al 3 es NO, el formulador deberá verificar que la pregunta 4 tenga una respuesta afirmativa para garantizar que existan mecanismos para mantener la operatividad del proyecto frente a la presencia de situaciones de peligro. Si la respuesta a la pregunta 4 es NO, el formulador deberá incorporar medidas de reducción de riesgo para mantener la operatividad del proyecto. b) Si todas las respuestas a las preguntas 1 al 3 son SI y la pregunta 4 es afirmativa, se puede concluir que el proyecto cuenta con elementos (externos e internos) para responder a situaciones de peligro. Si la respuesta a la pregunta 4 es NO, deberá verificarse que los mecanismos existentes en la zona son suficientes para mantener el proyecto operativo ante situaciones de peligro. Si dichos mecanismos no son suficientes, el formulador del proyecto deberá plantear tales mecanismos adecuados para mantener la operatividad. (ii) Si la respuesta a la pregunta 5 es NO, deberá lograrse, mediante la coordinación institucional, la promoción de mecanismos de difusión sobre los daños que se ocasionarían si no se toman medidas para reducir las condiciones de riesgo. Cuadro Nº 09: Lista de verificaciones sobre la generación de vulnerabilidades (Exposición, fragilidad y resiliencia) del proyecto. PREGUNTAS SI NO COMENTARIOS A. Análisis de Vulnerabilidad por Exposición (localización) ¿La localización escogida para la ubicación del Proyecto evita su exposición al peligro? X Prevalece el interés por la preservación de la salud humana. Si la localización prevista para el Proyecto lo expone a peligro ¿Es posible técnicamente cambiar la ubicación del Proyecto a una zona menos expuesta? X Prevalece el interés por la preservación de la salud humana. B. Análisis de Vulnerabilidad por Fragilidad (tamaño y tecnología) ¿La construcción de la infraestructura sigue la normatividad vigente, de acuerdo con el tipo de infraestructura de que se trate? X Se tiene en cuenta el Reglamento Nacional de Edificaciones. ¿Los materiales de construcción consideran las características geográficas y físicas de la zona de ejecución del proyecto? X En coherencia con el CE.010, CE.020 y CE.030 del Título II Habilitaciones Urbanas del Reglamento Nacional de Edificaciones ¿El diseño toma en consideración las características geográficas y físicas de la zona de ejecución del Proyecto? X Se tiene en cuenta el artículo 5° de la norma G.010 de características de Diseño del Reglamento Nacional de Edificaciones 2006 y NTP 339.162:2001 ¿La decisión del tamaño del Proyecto considera las características geográficas y físicas de la zona de la ejecución del Proyecto? X Se tiene en cuenta la cantidad de la población ¿La tecnología propuesta para el Proyecto considera las características geográficas y físicas de la zona de ejecución del Proyecto? X Es coherente con el tamaño y la topografía del área del Proyecto ¿Las decisiones de fecha de inicio y de ejecución del Proyecto toman en cuenta las características geográficas, climáticas y X Generalmente
  • 42.
    EstudioaNivel dePerfil delProyecto:“Mejoramiento y Ampliación del servicio de Agua Potable, Alcantarillado y Tratamiento de aguas residuales en la Localidad de Huamantanga – Distrito de Huamantanga – Provincia de Canta – Región lima Provincias”. 42 físicas de la zona de ejecución del Proyecto? C. Análisis de Vulnerabilidad por Resiliencia En la zona de ejecución del Proyecto ¿Existen mecanismos técnicos (sistema alternativo para la provisión de servicio) para hacer frente a la ocurrencia de peligros? X Se tiene las consideraciones técnicas. En la zona de ejecución del Proyecto ¿Existen mecanismos financieros (por ejemplo fondo para atención de emergencias) para hacer frente a daños ocasionados por la ocurrencia de peligros? X Se tiene al Sistema de Defensa Civil: INDECI-Municipalidad En la zona de ejecución del Proyecto ¿Existen mecanismos organizativos (por ejemplo planes de contingencia) para hacer frente a daños ocasionados por la ocurrencia de peligros? X Se tiene al Sistema de Defensa Civil: INDECI-Municipalidad Las tres preguntas anteriores sobre resiliencia se refirieron a la zona de ejecución del Proyecto, ahora la idea es saber si el PIP, de manera específica, está incluyendo mecanismos para hacer frente a una situación de riesgo ¿El problema incluye mecanismos técnicos, financieros y/o organizativos para hacer frente a los daños ocasionados por la ocurrencia de peligros? X Se prevé la ocurrencia de peligros ¿La población beneficiaria del Proyecto conoce los potenciales daños que se generarían si el Proyecto se ve afectado por una situación peligrosa? X Prevalece el interés por la preservación de la salud humana. FUENTE: Elaborado por el consultor. Conclusión: En el cuadro N° 03 ha permitido analizar las condiciones de exposición, fragilidad y resiliencia del proyecto. d) Grado de vulnerabilidad del proyecto. Los criterios para evaluar el grado de vulnerabilidad son: (i) Si por lo menos alguna variable de exposición presenta Vulnerabilidad Alta y por lo menos alguna variable de fragilidad o resiliencia presenta Vulnerabilidad Alta o Media (y las demás variables un grado menor), entonces, el proyecto enfrenta VULNERABILIDAD ALTA. (ii) Si por lo menos alguna variable de exposición presenta Vulnerabilidad Alta y todas las variables de fragilidad o resiliencia presenta Vulnerabilidad Baja, entonces el proyecto enfrenta VULNERABILIDAD MEDIA. (iii) Si todas las variables de exposición enfrentan Vulnerabilidad Media y por lo menos alguna de las variables de fragilidad o resiliencia presentan Vulnerabilidad Alta (y las demás un grado menor), entonces, el proyecto enfrenta VULNERABILIDAD ALTA. (iv) Si todas las variables de exposición presentan Vulnerabilidad Media y por lo menos alguna de las variables de fragilidad o resiliencia presentan Vulnerabilidad Media (y las demás un grado menor), entonces, el proyecto enfrenta VULNERABILIDAD MEDIA.
  • 43.
    EstudioaNivel dePerfil delProyecto:“Mejoramiento y Ampliación del servicio de Agua Potable, Alcantarillado y Tratamiento de aguas residuales en la Localidad de Huamantanga – Distrito de Huamantanga – Provincia de Canta – Región lima Provincias”. 43 (v) Si todas las variables de exposición presentan Vulnerabilidad Media y todas las variables de fragilidad o resiliencia presentan Vulnerabilidad Baja, entonces, el proyecto enfrenta VULNERABILIDAD MEDIA. (vi) Si todas las variables de exposición presentan Vulnerabilidad Baja y por lo menos alguna de las variables de fragilidad o resiliencia presentan Vulnerabilidad Alta (y las demás un grado menor), entonces, el proyecto enfrenta VULNERABILIDAD MEDIA. Si todas las variables de exposición presentan Vulnerabilidad Baja y todas las variables de fragilidad o resiliencia presentan Vulnerabilidad Media o Baja (y ninguna Vulnerabilidad Alta),entonces, el proyecto enfrenta VULNERABILIDAD BAJA. Conclusión: Según los criterios de evaluación, el nivel de vulnerabilidad que está expuesto el proyecto es de VULNERABILIDAD MEDIA, dado que todas las variables de exposición presentan Vulnerabilidad Baja y una de las variables de fragilidad o resiliencia es alta ylas otras menores. Esta información se analizará de manera conjunta con el nivel de peligro y nivel de vulnerabilidades, para determinar el nivel de riesgo está expuesto el proyecto. A.2. Análisis de vulnerabilidad de los componentes del sistema existente. Criterio de evaluación de los componentes del sistema. Los criterios de evaluación de los componentes son: Cuadro Nº 11: Nivel de grado de vulnerabilidad de los componentes del sistema Peso Estado de conservación Tipo de suelo Pendiente Mantenimiento del sistema Obra de protección Nivel de organización Bueno Compacto Baja Bueno Con obras de protección Organizados
  • 44.
    EstudioaNivel dePerfil delProyecto:“Mejoramiento y Ampliación del servicio de Agua Potable, Alcantarillado y Tratamiento de aguas residuales en la Localidad de Huamantanga – Distrito de Huamantanga – Provincia de Canta – Región lima Provincias”. 44 1 2 Regular Medio Media Regular Con obras insuficientes Poco organizados 3 Malo Suelo deslizable Alta Malo No cuenta con obras Nada organizados a) Grado de vulnerabilidad de los componentes del sistema. Los niveles de grado de vulnerabilidad del componente del sistema son: Cuadro Nº 12: Nivel de grado de vulnerabilidad del componente del sistema CALIFICACIÒN VALORACIÒN POR COMPONENTE VALORACIÒN POR SISTEMA I Alta Vulnerabilidad + 13 + 49 II Mediana Vulnerabilidad 7- 12 25 - 48 III Baja Vulnerabilidad 0 - 6 0 - 24 b) Matriz de vulnerabilidad de los componentes del sistema existente. La evaluación del nivel de vulnerabilidad de los componentes del sistema, véase en el cuadro Nº 12: Cuadro Nº 12: Nivel de grado de vulnerabilidad de los componentes del sistema. INDICADORES COMPONENTES DEL SISTEMA DE AGUA TOTAL CAPTACION CONDUCCION RESERVORIO RED DE DISTRIBUCION ESTADO DE CONSERVACION 2 1 2 2 7
  • 45.
    EstudioaNivel dePerfil delProyecto:“Mejoramiento y Ampliación del servicio de Agua Potable, Alcantarillado y Tratamiento de aguas residuales en la Localidad de Huamantanga – Distrito de Huamantanga – Provincia de Canta – Región lima Provincias”. 45 TIPO DE SUELO 1 1 1 1 4 PENDIENTE 1 1 1 1 4 MANTENIMIENTO 2 1 2 2 7 OBRAS DE PROTECCION 2 1 1 2 6 NIVEL DE ORGANIZACION 2 2 2 2 8 TOTAL 10 7 9 10 36 GRADO DE VULNERABILIDAD Medina vulnerabilidad Medina vulnerabilidad Medina vulnerabilidad Medina vulnerabilidad MEDIA VULNERABILIDAD FUENTE: Elaborado por el consultor. Conclusión: Según la evaluación con los criterios definidos, el nivel de grado vulnerabilidad es MEDIANA VULNERABILIDAD. Esta información se analizará de manera conjunta con el nivel de peligro y nivel de vulnerabilidades del sistema para determinar el nivel de riesgo está expuesto el proyecto. B) Evaluación del nivel de riesgo del proyecto. B.1 Evaluación del nivel de riesgo del proyecto. La evaluación del nivel de riesgo se obtendrá mediante la intersección entre el nivel de grado de vulnerabilidad y el nivel de grado de peligro, véase el cuadro Nº 13. Cuadro Nº 13: Criterios de evaluación del nivel de riesgo del proyecto
  • 46.
    EstudioaNivel dePerfil delProyecto:“Mejoramiento y Ampliación del servicio de Agua Potable, Alcantarillado y Tratamiento de aguas residuales en la Localidad de Huamantanga – Distrito de Huamantanga – Provincia de Canta – Región lima Provincias”. 46 Conclusión: El análisis del nivel de peligroses Bajo y el nivel de vulnerabilidad es Medio, la intersección de ambas determino que el nivel de riesgo del proyecto, por ende, el proyecto enfrentara condiciones de RIESGO BAJO. Esta clasificación del nivel de riesgo contribuirá a evaluar las pérdidas probables que se generarían ante laocurrencia de la situación de riesgo y, por tanto, permitirá estimar los beneficios y la incorporación de las medidas de reducción de riesgo. C) Medidas de mitigación de los riesgos Las medidas de mitigación del riesgo que está expuesto del proyecto (véase el cuadro Nº 14) Cuadro Nº 14: Medidas de mitigación de riesgo del proyecto RIESGOS LOCALIZACIÓN MEDIDAS MITIGACIÓN Inundaciones Las inundaciones podrían afectar a los componentes del proyecto Diseñar las redes de distribución de agua por circuitos que permitan aislar con válvulas los sectores con amenazas de inundación. El diseño de los sistemas deberá cumplir con las especificaciones de los planos y con especificaciones técnicas, para evitar las inundaciones. Supervisar el cumplimiento de las especificaciones técnicas durante la etapa de construcción. Implementar el plan de contingencia en caso de inundación. Intensas lluvias Las intensas lluvias podría afectar a los componentes del proyecto y la población El diseño de los sistemas deberá cumplir con las especificaciones de los planos y con especificaciones técnicas* Supervisar el cumplimiento de las especificaciones técnicas durante la etapa de construcción. Heladas Las heladas podrían afectar los componentes del proyecto (ruptura de las tuberías por aumento de agua congelada, etc.) El diseño de los sistemas deberá cumplir con las especificaciones técnicas de los materiales y construcción, que deberán soportar temperaturas variables * Utilizar tuberías de buena resistencia a temperaturas bajas* Supervisar el cumplimiento de las especificaciones técnicas durante la etapa de construcción * En la madrugada evitar que el agua permanezca dentro de la tubería, para lo cual se recomendable cerrar la salida del agua en la noche en el reservorio y abrirlo en la mana GRADO DE VULNERABILIDAD BAJO MEDIO ALTO GRADO DE PELIGRO BAJO Bajo Bajo Medio MEDIO Bajo Medio Alto ALTO Medio Alto Alto
  • 47.
    EstudioaNivel dePerfil delProyecto:“Mejoramiento y Ampliación del servicio de Agua Potable, Alcantarillado y Tratamiento de aguas residuales en la Localidad de Huamantanga – Distrito de Huamantanga – Provincia de Canta – Región lima Provincias”. 47 RIESGOS LOCALIZACIÓN MEDIDAS MITIGACIÓN Inundaciones Las inundaciones podrían afectar a los componentes del proyecto Diseñar las redes de distribución de agua por circuitos que permitan aislar con válvulas los sectores con amenazas de inundación. El diseño de los sistemas deberá cumplir con las especificaciones de los planos y con especificaciones técnicas, para evitar las inundaciones. Supervisar el cumplimiento de las especificaciones técnicas durante la etapa de construcción. Implementar el plan de contingencia en caso de inundación. siguiente (Implementar el plan de contingencia ante heladas). Capacitación para el manejo adecuado del ante esta situación. Friaje / nevada El friaje podría afectar a los componentes del proyecto y a la población. Cumplimiento de las especificaciones técnicas de los materiales* Implementación del plan de contingencia* Sismo Destrucción parcial de los componentes del proyecto. Agrietamiento e inclinación de estructuras de concreto armado, ruptura de tuberías, etc. Cumplimiento del Reglamento Nacional de edificaciones*. Cumplimiento de Norma Técnica de Edificaciones E-30, Diseño Sismorresistente* Realizar procesos constructivos adecuados (considerar empalme con accesorios flexibles, etc.) Realizar pruebas de control de calidad* Capacitación para el manejo adecuado del ante esta situación* Implementación del plan de contingencia ante un sismo*. Sequias Las sequias, podría generar conflictos sociales, por la reducción del nivel del caudal de agua del manante. Verificar que el agua circule de manera continua para todos los tramos de las redes* En los planos de redes de tubería de distribución se dejara señalada la toma para conectar sistemas alternos en caso de necesidad. Capacitación para el manejo adecuado del ante esta situación* Derrame de hidrocarburo El derrame de hidrocarburo podría afectar el suelo y calidad del agua del área de influencia, durante la ejecución del proyecto. Programación de mantenimiento preventivo en vehículos y maquinaria, control de llenado de aceites y combustibles* En caso de derrame implementar el plan de contingencia ante un derrame de hidrocarburo. Falla de estructuras. Las fallas estructurales afectara a los componentes del proyecto y la población El diseño de los sistemas deberá cumplir con las especificaciones de los planos y con especificaciones técnicas* Supervisar para llevar un control adecuado, tanto de la calidad de los materiales utilizados y de los procesos constructivos* Accidentes de trabajo. Se pueden presentar en los frentes de las obras. Cumplimiento de las normas de seguridad industrial. Señalización del área de trabajo (cintas reflectivas, mallas y barreras) * Supervisión del área de trabajo* Conflictos sociales El sistema de abastecimiento de agua, puede generar conflictos sociales Definir el área donde se abastecerá de agua potable y saneamiento. Informar a la población, a través de talleres en qué consiste el proyecto (los beneficios e impactos que ocasionara el proyecto) * * Los costos de las medidas de mitigación de riesgos ya se encuentran incluidos dentro del presupuesto del proyecto en sus partidas correspondientes. FUENTE: Elaborado por el consultor.
  • 48.
    EstudioaNivel dePerfil delProyecto:“Mejoramiento y Ampliación del servicio de Agua Potable, Alcantarillado y Tratamiento de aguas residuales en la Localidad de Huamantanga – Distrito de Huamantanga – Provincia de Canta – Región lima Provincias”. 48 a.5.3 Análisis de riesgos A) Evaluación del nivel de riesgo del proyecto. Evaluación del nivel de riesgo del proyecto. La evaluación del nivel de riesgo se obtendrá mediante la intersección entre el nivel de grado de vulnerabilidad y el nivel de grado de peligro, véase el cuadro Nº 15. Cuadro Nº 15: Criterios de evaluación del nivel de riesgo del proyecto Conclusión: El análisis del nivel de peligroses Bajo y el nivel de vulnerabilidad es Medio, la intersección de ambas determino que el nivel de riesgo del proyecto, es de RIESGO BAJO. Esta clasificación del nivel de riesgo contribuirá a evaluar las pérdidas probables que se generarían ante laocurrencia de la situación de riesgo y, por tanto, permitirá estimar los beneficios y la incorporación de las medidas de reducción de riesgo. Medidas de mitigación de los riesgos Las medidas de mitigación del riesgo que está expuesto del proyecto (véase el cuadro Nº 16) Cuadro Nº 16: GRADO DE VULNERABILIDAD BAJO MEDIO ALTO GRADO DE PELIGRO BAJO Bajo Bajo Medio MEDIO Bajo Medio Alto ALTO Medio Alto Alto
  • 49.
    EstudioaNivel dePerfil delProyecto:“Mejoramiento y Ampliación del servicio de Agua Potable, Alcantarillado y Tratamiento de aguas residuales en la Localidad de Huamantanga – Distrito de Huamantanga – Provincia de Canta – Región lima Provincias”. 49 Medidas de mitigación de riesgo del proyecto RIESGOS LOCALIZACIÓN MEDIDAS MITIGACIÓN Inundaciones Las inundaciones podrían afectar a los componentes del proyecto Diseñar las redes de distribución de agua por circuitos que permitan aislar con válvulas los sectores con amenazas de inundación. El diseño de los sistemas deberá cumplir con las especificaciones de los planos y con especificaciones técnicas, para evitar las inundaciones. Supervisar el cumplimiento de las especificaciones técnicas durante la etapa de construcción. Implementar el plan de contingencia en caso de inundación Intensas lluvias Las intensas lluvias podría afectar a los componentes del proyecto y la población El diseño de los sistemas deberá cumplir con las especificaciones de los planos y con especificaciones técnicas* Supervisar el cumplimiento de las especificaciones técnicas durante la etapa de construcción. Heladas Las heladas podrían afectar los componentes del proyecto (ruptura de las tuberías por aumento de agua congelada, etc.) El diseño de los sistemas deberá cumplir con las especificaciones técnicas de los materiales y construcción, que deberán soportar temperaturas variables * Utilizar tuberías de buena resistencia a temperaturas bajas* Supervisar el cumplimiento de las especificaciones técnicas durante la etapa de construcción * En la madrugada evitar que el agua permanezca dentro de la tubería, para lo cual se recomendable cerrar la salida del agua en la noche en el reservorio y abrirlo en la mana siguiente (Implementar el plan de contingencia ante heladas). Capacitación para el manejo adecuado del ante esta situación. Friaje / nevada El friaje podría afectar a los componentes del proyecto y a la población. Cumplimiento de las especificaciones técnicas de los materiales* Implementación del plan de contingencia* Sismo Destrucción parcial de los componentes del proyecto. Agrietamiento e inclinación de estructuras de concreto armado, ruptura de tuberías, etc. Cumplimiento del Reglamento Nacional de edificaciones*. Cumplimiento de Norma Técnica de Edificaciones E-30, Diseño Sismorresistente* Realizar procesos constructivos adecuados (considerar empalme con accesorios flexibles, etc.) Realizar pruebas de control de calidad* Capacitación para el manejo adecuado del ante esta situación* Implementación del plan de contingencia ante un sismo*. Sequias Las sequias, podría generar conflictos sociales, por la reducción del nivel del caudal de agua del manante. Verificar que el agua circule de manera continua para todos los tramos de las redes* En los planos de redes de tubería de distribución se dejara señalada la toma para conectar sistemas alternos en caso de necesidad. Capacitación para el manejo adecuado del ante esta situación* Derrame de hidrocarburo El derrame de hidrocarburo podría afectar el suelo y calidad del agua del área de influencia, durante la ejecución del proyecto. Programación de mantenimiento preventivo en vehículos y maquinaria, control de llenado de aceites y combustibles* En caso de derrame implementar el plan de contingencia ante un derrame de hidrocarburo. Falla de estructuras. Las fallas estructurales afectara a los componentes del proyecto y la población El diseño de los sistemas deberá cumplir con las especificaciones de los planos y con especificaciones técnicas* Supervisar para llevar un control adecuado, tanto de la calidad de los materiales utilizados y de los procesos constructivos* Accidentes de trabajo. Se pueden presentar en los frentes de las obras. Cumplimiento de las normas de seguridad industrial. Señalización del área de trabajo (cintas reflectivas, mallas y barreras) * Supervisión del área de trabajo*
  • 50.
    EstudioaNivel dePerfil delProyecto:“Mejoramiento y Ampliación del servicio de Agua Potable, Alcantarillado y Tratamiento de aguas residuales en la Localidad de Huamantanga – Distrito de Huamantanga – Provincia de Canta – Región lima Provincias”. 50 RIESGOS LOCALIZACIÓN MEDIDAS MITIGACIÓN Inundaciones Las inundaciones podrían afectar a los componentes del proyecto Diseñar las redes de distribución de agua por circuitos que permitan aislar con válvulas los sectores con amenazas de inundación. El diseño de los sistemas deberá cumplir con las especificaciones de los planos y con especificaciones técnicas, para evitar las inundaciones. Supervisar el cumplimiento de las especificaciones técnicas durante la etapa de construcción. Implementar el plan de contingencia en caso de inundación Conflictos sociales El sistema de abastecimiento de agua, puede generar conflictos sociales Definir el área donde se abastecerá de agua potable y saneamiento. Informar a la población, a través de talleres en qué consiste el proyecto (los beneficios e impactos que ocasionara el proyecto) * * Los costos de las medidas de mitigación de riesgos ya se encuentran incluidos dentro del presupuesto del proyecto. FUENTE: Elaborado por el consultor. b) Vías de Comunicación a. Accesibilidad, existencia y condiciones de los caminos La principal vía de acceso es la carretera Lima – Canta, hasta el desvió a la altura del Km. 87 (Carretera asfaltada), de ahí parte una trocha afirmada hasta la localidad de San José, luego del cual continua la trocha afirmada hasta la Localidad de Huamantanga capital del Distrito del Mismo Nombre. La frecuencia de movilidad es diaria, en pequeños buses y autos Cuadro Nº 17 Vías de acceso Fuente: Elaborado por el Consultor. b. Riesgos que podría confrontar la movilización de recursos para ejecutar el proyecto. UBICACIÓN VIA DE ACCESO TIPO DISTANCIA (Km) TIEMPO DE VIAJE (horas)INCIO FINAL LIMA DESVIO A CANTA CARRETERA ASFALTADA 22 ½” DESVIO A CANTA SAN JOSE CARRETERA AFIRMADA 65 2” SAN JOSE HUAMANTANGA CARRETERA AFIRMADA 21 1” TOTAL 112 3 ½”
  • 51.
    EstudioaNivel dePerfil delProyecto:“Mejoramiento y Ampliación del servicio de Agua Potable, Alcantarillado y Tratamiento de aguas residuales en la Localidad de Huamantanga – Distrito de Huamantanga – Provincia de Canta – Región lima Provincias”. 51 Según las características de la vía, entre Lima y la zona del proyecto, se aprecian potencialmente, áreas y sectores puntuales que constituyen o determinan algún riesgo en el normal tránsito vehicular de materiales a esta zona, considerándose que los riesgos de transporte están condicionados por lo siguiente: ♦ Cruce de centros poblados ♦ Cruce de ríos / quebradas (puentes y/o pontones) Cuadro Nº 18 Riesgos para la movilización de materiales para ejecución del proyecto ITEM RIESGO A LA CARRETERA RIESGO AL MEDIO SOCIOAMBIENTAL PRINCIPALES ELEMENTOS IMPACTABLES PROBABILIDAD DE AFECTACIÓN Cruce en centros poblados y comunidades campesinas Baja y Medio Baja Viviendas e integridad física de la población, Cultivos dispersos y vegetación arbustiva en laderas Baja Cruce en ríos / quebradas (puentes y/o pontones) Baja Baja Infraestructura vial y Contaminación hídrica en ocurrencia de accidentes Baja Fuente: Elaborado por el Consultor. c. Principales actividades económicas del área de influencia y niveles de ingreso  La encuesta como instrumento para obtener información socio-económica de la población Para caracterizar a la población, en cuanto a sus actividades sociales, económicas y culturales, sus niveles de ingresos, su conducta referida a la salud e higiene; se ha realizado una encuesta socio-económica, para lo cual el universo es la totalidad de viviendas de la localidad de Huamantanga, que fue obtenido del Padrón de viviendas de dicha localidad (recogido como información en la visita al campo); sobre la cual se ha diseñado una muestra representativa. Cuadro Nº 19 Cantidad de Predios utilizados para determinar la muestra representativa Características Nº de Predios VIVIENDAS DOMESTICAS TOTAL 238 Fuente: Elaborado por el Consultor La ecuación matemática utilizada para la estimación de la muestra es la siguiente: M = K2 xPxQxN (e2 x(N-1))+K2 xPxQ
  • 52.
    EstudioaNivel dePerfil delProyecto:“Mejoramiento y Ampliación del servicio de Agua Potable, Alcantarillado y Tratamiento de aguas residuales en la Localidad de Huamantanga – Distrito de Huamantanga – Provincia de Canta – Región lima Provincias”. 52 Dónde: N = Es el tamaño de la población o universo K = Es una constante que depende del nivel de confianza que se asigne. El nivel de confianza indica la probabilidad de que los resultados de la investigación sean ciertos. Para nuestro caso asumimos una probabilidad del 95%, K=1.96 Los valores de K más utilizados y sus niveles de confianza son: K 1,15 1,28 1,44 1,65 1,96 2 2,58 Nivel de confianza 75% 80% 85% 90% 95% 95,5% 99% e = Es el error muestral deseado. El error muestral es la diferencia que puede haber entre el resultado que obtenemos preguntando a una muestra de la población y el que obtendríamos si preguntáramos al total de ella, para nuestro caso asumimos una confianza del 95%. P = Proporción de pobladores que aceptan conectarse a la red de agua potable, se asume que P=85% de la población desea acceder a los servicios de agua potable de calidad. Q = Es la proporción de viviendas que no cuentan con conexión, es decir, es 1-p = 0.20 M = Es el tamaño de la muestra (número de encuestas que se van a tomar). Reemplazando datos en las ecuaciones se tiene: M= 238 encuestas Cuadro Nº 20 Número de encuestas resultantes, Localidad Huamantanga - Año 2012 Características Nº de vivienda Partic. (%) Nº de Encuestas VIVIENDAS DOMESTICAS TOTAL 238 100 238 Fuente: Elaborado por el Consultor El número total de encuestas es de 238, como se muestra en el siguiente cuadro: Cuadro Nº 21 Número de encuestas tomadas en la localidad Humantanga N° Nombre de la Localidad Nº de encuestas 1 Huamantanga 238 Total 238 Fuente: Elaborado por el Consultor en base al padrón de Beneficiarios. Los formularios de entrevistas que recogen información diversa de aspectos socioeconómicos y culturales, se presentan en el Anexo: diagnóstico socioeconómico, cultural, institucional y de gestión.
  • 53.
    EstudioaNivel dePerfil delProyecto:“Mejoramiento y Ampliación del servicio de Agua Potable, Alcantarillado y Tratamiento de aguas residuales en la Localidad de Huamantanga – Distrito de Huamantanga – Provincia de Canta – Región lima Provincias”. 53  Ingresos y gastos familiares Como resultado del análisisyevaluaciónefectuadasobrelabasedelaencuestasocio económica realizadaenel mesdeoctubre de2,012la localidad de Huamantanga,seestimaqueelingresopromediomensualdelasfamiliasesdeS/. 460.50 mensual (ver siguiente cuadro). Losprincipalesaportantessonel padreylamadreyeventualmente loshijos.Losingresosdelamadreyloshijos,sondetipoesporádicoyestán referidosalpagodeactividadesquetemporalmenteserealizansobretodoen épocasdesiembraycosechadeproductosagropecuariosdelazona. Cuadro Nº 22 Ingresos económicos en promedio familiar PROMEDIO Ingreso mensual familiar 460.50 FUENTE: Encuesta socio económica Los gastos en alimentación representan el 45.31% del total de los gastos mensuales realizados por cada familia, lesigue en importancia el gasto por educación con 14.08%de su presupuesto mensual. Menor proporción del gasto total se asigna a la del transporte (9.05%) y el vestimenta (9.61%). Los servicios de salud (4.53%) y la electricidad (3.39%). Con ello se ha identificado que las familias de la localidad de Huamantanga realizan un gasto familiar promedio deS/.441.93mensuales, la diferencia marcada con los ingresos familiares se debe principalmente a que los pobladores son conservadores para manifestar cuánto gastan en cada rubro. Elgasto promediomenor alosingresos, indica que los habitantes de esta comunidad en promedio, cuentan con un ingreso disponible luego de cubrir la canasta considerando los gastos. Cuadro Nº 23 Gasto promedio familiar por tipo Concepto Promedio Estructura (%) Alimentación 200.26 45.31 Agua y Desagüe 2.00 0.00 Educación 62.22 14.08 Servicio de salud 20.00 4.53 Transporte 40.00 9.05 Vestimenta 42.45 9.61 Contribución en fiestas patronales .00 0.00
  • 54.
    EstudioaNivel dePerfil delProyecto:“Mejoramiento y Ampliación del servicio de Agua Potable, Alcantarillado y Tratamiento de aguas residuales en la Localidad de Huamantanga – Distrito de Huamantanga – Provincia de Canta – Región lima Provincias”. 54 Electricidad 15.00 3.39 Teléfono 10.00 2.26 Otros gastos 50.00 11.31 Total 441.93 100.00 FUENTE: Encuesta socio económica realizada en la localidad de Huamantanga  Tipos de producción y actividades económicas preponderantes Actividadpecuaria De acuerdo a la encuesta socioeconómica, laactividadpecuaria es la actividad relevante que está vinculadacon laexistenciapastosnaturales, quese ubicaen las zonasaltase intermediasdel distrito.Laspraderasnaturalesestán conformadasporasociacióndegramíneaspermanentesyanuales,así comode especiesarbustivasy herbáceos.Las tierrasaptasparapastossondemediana fertilidad,contopografía accidentaday susceptiblealaerosión. Laproducción pecuaria(crianzadevacunosy ovinos)representael mayorporcentajedesu economíaconlaventa de ganadovacunoenpie,quesosdetipo frescoy paria. LaComercializacióndeanimalesenpieserealizaenelmismodistrito de Huamantanga oenlacapitalprovincial(Canta).La crianza de especies pecuarias es tradicional, notándose la ausencia de asistenciatécnicaenelmanejo,alimentación,reproduccióny lasanidadanimal,lo que serefleja enlabaja produccióny productividadencadaespecie.Setieneen promedioquelasvacasproducenleche6a8lts,ysuprecioesde S/.0.70,casi todalaproducciónestá destinadaala elaboraciónde quesos de tipo frescoy paria loscualessecomercializanenlamismalocalidadadieznuevossoleselkilogramo ytambiénsecomercializaenlosmercadosdela ciudad de Canta y La ciudad de Lima. Actividad agrícola Laactividadagrícola es la actividad más importante en la localidad de Huamantanga,estáconstituidaporlapequeñaagricultura con finesde autoconsumoysubsistencia. Las dificultades que enfrenta el agricultorsonlos fenómenosclimatológicosadversosenlasdiferentes etapasdel procesoproductivo,presenciadeplagas y enfermedades,insuficienteo inadecuada infraestructurade riego,empleode tecnologíarudimentaria, faltadeasistencia técnica, crediticiaycanalesdecomercializaciónpocoapropiados. Lasiembradeestoscultivosserealizaenlosmesesdeseptiembrea noviembre, coincidiendoconeliniciodelaslluvias;seutilizalayunta(aradode bueyes)parala preparacióndel terreno; lafertilizaciónsebasaenlaaplicacióndeestiércol de vacunos,ovinosyalgunoscasosdeanimales mennores;seutilizamuy pocolospesticidas químicos,paraelcontroldeplagasy latecnologíaaplicadaes
  • 55.
    EstudioaNivel dePerfil delProyecto:“Mejoramiento y Ampliación del servicio de Agua Potable, Alcantarillado y Tratamiento de aguas residuales en la Localidad de Huamantanga – Distrito de Huamantanga – Provincia de Canta – Región lima Provincias”. 55 tradicional.Losrendimientosdeloscultivosprincipalesdeldistritoseencuentran pordebajodelaprovincia.Estosedebeala faltadecréditosy asesoramiento técnicooportuno. Entrelosprincipalescultivostenemosloscereales:Cebaday habas maíz amiláceo;tubérculos y raíces: papa, olluco, oca, y mashua. Los cultivos que se siembran en mayor extensión son la papa y haba. El destino de la producción es para autoconsumo. La fuerza básica que se utiliza es de la familia (esposo, esposa e hijos) y si no es suficiente, cuentan con la ayuda de familiares y amigos. Los varones tienen asignados actividades de mayor esfuerzo físico, mientras que las mujeres se ocupan de actividades de menor esfuerzo físico. Los hijos también aportan en cuanto al: cuidado de los animales, recojo de leña, traslado de agua juntamente con la ama de casa. d. Aspectos Socioeconómicos  Situación socioeconómica y sus posibilidades de crecimiento y desarrollo económico A partir delCensode2,007paraeldistritodeHuamantanga, se calculó la PEA para la localidad de Huamantanga, siendo éstade115personas, que representan el 92.6%está ocupada (Cuadro 26), labaseeconómicade lapoblaciónde huamantanga, según la encuesta socioeconómica realizada, es la agricultura y ganadería como se observa en el cuadro Nº 27. Cuadro Nº 26 Población económicamente activa y población en edad de trabajar: Año 2012 PEA POBLACIÓN ESTRUCTURA (Nº Hab) (%) Población Econ. Activa 190 100.0% Ocupada 178 92.6% Desocupada 12 7.4% Pob. Econ. No Activa 48 PET (Pob. En Edad de Trabajar) 238 1/LaPoblación Objetivoes de2007 personas;la diferencia de 237 Hab. correspondea los menoresdeedad,que no seencuentranenedaddetrabajar. FUENTE: INEI, Censos Nacionales2,007y estimacionespara el 2,012. Cuadro Nº 27 Sectores de la PEA: Año 2012
  • 56.
    EstudioaNivel dePerfil delProyecto:“Mejoramiento y Ampliación del servicio de Agua Potable, Alcantarillado y Tratamiento de aguas residuales en la Localidad de Huamantanga – Distrito de Huamantanga – Provincia de Canta – Región lima Provincias”. 56 Ocupaciones Jefe de familia Cónyuge Porcentaje Porcentaje Ganadero 14.4% 2.8% Agricultor 49.4% 12.0% Comerciante 18.8% 2.9% Obrero 10.3% 1.9% Empleado público 2.5% 1.0% Trabajador de servicio 0.0% 0.0% Ama de casa 4.6% 79.4% Total 100.0% 100.0% FUENTE: Encuesta socioeconómica realizada por el consultor  Niveles de educación de la población Unamayor proporción de la población de la localidad de Huamantanga cuenta con educaciónsecundaria (44.0%);con primaria (31.6%),le sigue en importancia aquellos que tienen superior no universitaria incompleta, luego superiornouniversitariacompletayasí sucesivamentehastaaquellosquetienen superior universitaria incompleta que representa solo el 2.3% del total de personas. Cuadro Nº 29 Población total por nivel de educación alcanzado, Año 2012 CATEGORÍAS % Acumulado % Sin Nivel 9.8% 9.8% Educación Inicial 2.3% 12.1% Primaria 31.6% 43.7% Secundaria 44.0% 87.7% Superior No Univ. Incompleta 3.8% 91.6% Superior No Univ. Completa 3.2% 94.8% Superior Univ. Incompleta 2.3% 97.1% Superior Univ. Completa 2.9% 100.0% Total 100.0% 100.0% FUENTE:INEICensodePoblaciónyViviendade 2,007 yestimacionesparaal 2,012. A nivel de los jefes de hogar, prevalecen los que cuentan con secundaria completa que representan el 34.4 % del total,seguidoporlosquetienensuperior técnico completo (21.9%) y primaria completa como se indica en el siguiente cuadro. Cuadro Nº 30
  • 57.
    EstudioaNivel dePerfil delProyecto:“Mejoramiento y Ampliación del servicio de Agua Potable, Alcantarillado y Tratamiento de aguas residuales en la Localidad de Huamantanga – Distrito de Huamantanga – Provincia de Canta – Región lima Provincias”. 57 Localidad Huamantanga: Nivel de educación alcanzado por el jefe del hogar,Año 2012 (%) Niveles Jefe de familia Porcentaje Sin nivel 3.1% Primaria incompleta 15.6% Primaria completa 17.2% Secundaria incompleta 3.1% Secundaria completa 34.4% Superior técnico incompleta 4.7% Superior técnico completo 21.9% Superior universitario incompleto 0.0% Superior universitario completo 0.0% Total 100.0% FUENTE:Encuestasocioeconómicarealizadaen la localidad de Huamantanga El idioma oficial que hablan los jefes de hogar y los conyugues, en la localidad de Huamantanga, es el Español. Cuadro Nº 31 Localidad Humantanga: Idioma Ocupaciones Porcentaje Aymara 0% Español 100% Quechua 0.0% Otro 0.0% TOTAL 100%  Características de la vivienda En base a los trabajos de campo en el ámbito de influencia del Proyecto, el número de viviendas en el año 2012 es de 87 unidades y el número de personas por vivienda de 3.38, la misma que ha sido estimado teniendo en empadronamiento censal de población y la encuesta socio económica. La característica de las viviendas en el área de influencia del proyecto, según el material de construcción es: El piso es de tierra; la pared es de tapia o adobe; el techo es de calamina y paja; el detalle se muestra en el siguiente cuadro. Según la cantidad de ambientes, la gran mayoría cuentan con 2 sólo ambiente; le sigue en importancia viviendas con 2 ambientes. Los ambientes son principalmente dormitorios, sala y comedor.De acuerdo a los datos obtenidos en la encuesta, no cuentan con un ambiente exclusivo para baño.
  • 58.
    EstudioaNivel dePerfil delProyecto:“Mejoramiento y Ampliación del servicio de Agua Potable, Alcantarillado y Tratamiento de aguas residuales en la Localidad de Huamantanga – Distrito de Huamantanga – Provincia de Canta – Región lima Provincias”. 58 Cuadro Nº 32 Localidad Huamantanga: Viviendas por el material predominante en su construcción, Año 2012 (%) MATERIAL PREDOMINANTE PISO % PARED % TECHO % Tierra 100 0 0 Madera 0 0 0 Tapia o adobe 0 100 0 Quincha 0 0 0 Calamine y paja 0 0 1.7 Techo de paja 0 0 3.4 Calamina o similar 0 0 95.0 TOTAL 100 100 100 FUENTE:Encuestasocioeconómicarealizadaen la localidad de Humantanga Cuadro Nº 33 Localidad de Huamantanga: Nº de ambientes con que cuenta la vivienda: Año 2012 Ambientes 1 2 3 Más de 3 Total % % % % % 1. Dormitorios 29.7% 46.9% 76.6% 2. Sala / comedor 14.1% 1.6% 15.7% 3. Cocina 54.7% 54.7% 4. Baño / letrina 1.6% 1.6% 5. Un solo ambiente 20.3% 20.3% FUENTE:Encuestasocioeconómica e. Salud, higiene y Saneamiento básico  El servicio y prácticas de salud El áreade Intervencióndel proyectoparalasatencionesdelasaludengeneral no cuentaconunapostao uncentro desaludensuámbito geográfico.La población concurrealoscentrosdeSalud(capital del distrito);siendo elmediodetransporte elmoto taxi,oloscolectivosde serviciosentrelalocalidadyestosdistritos. Seobservaprevalenciadeenfermedades relacionadasconla faltadeservicios básicos,comolasEDAs1 ,además delasIRAs2 queafectanalos segmentosmásvulnerablesdelapoblación(niños,mujeres gestantes y ancianos), alocualseañade la faltadeserviciosdesaluddecalidad,laatenciónestáacargo deunnúmero 1 / Enfermedades diarreicas agudas 2 / Infecciones respiratorias agudas
  • 59.
    EstudioaNivel dePerfil delProyecto:“Mejoramiento y Ampliación del servicio de Agua Potable, Alcantarillado y Tratamiento de aguas residuales en la Localidad de Huamantanga – Distrito de Huamantanga – Provincia de Canta – Región lima Provincias”. 59 reducido deprofesionalesdelasaludenesosestablecimientos,la mayoríadelospuestosdesaludnocuentanconlasmedicinasni el instrumental paraunaatencióndeemergencia. En el área de intervención se practica con bastante frecuencia la curación de enfermedades en base a yerbas medicinales, de modo que la concurrencia de pacientes a los Centros Médicos generalmente se realiza después de haber intentado el tratamiento bajo la modalidad de curandería, lo cual explica una reducida cantidad de casos en el ámbito de influencia del proyecto. Lasenfermedadesquetienenrelacióndirectaconelconsumodeaguainsalubrey eldéficitdelosserviciosdeaguapotabley evacuacióndeexcretasdenominadas enfermedadeshídricas,afectanconmayorincidenciaalosniñosyadolescentesde 5a14años. Su presencia es notoria entre las principales causasde morbilidad,especialmenteenlapoblaciónensituacióndepobrezayextremapobreza,Lasenferm edadeshídricasdemayorincidenciaregistradas porelCentrode Saludson: las enfermedades diarreicas, conjuntivitisy la parasitosis. Cuadro Nº 34 Localidad Huamantanga: Episodio de enfermedades en menores de 06 años: Agosto de 2012 (%). Enfermedades SI NO Frecuencia % Frecuencia % % Diarrea 42 100.0% 120 0.0% 100% Conjuntivitis 2 37.5% 3 62.5% 100% Tuberculosis 7 2 Enfermedades de la piel 7 0.0% 2 100.0% 100% Infecciones 6 0.0% 3 0.0% Parasitosis 3 87.5% 2 12.5% 100% Tifoidea, hepatitis, otros 0 0.0% 2 100.0% 100% El tratamiento más utilizado por las familias de la Localidad der Huamantanga como forma de curar EDAs como las diarreas es el uso de hierbas medicinales, un 90.6 % de la muestra considera que es un método adecuado y suficiente para curar diarreas. Solo el 9.4 % de las familias preparan suero casero. Ningún encuestado respondió que acudía a un establecimiento de salud para tratar esta enfermedad. Cuadro Nº 35
  • 60.
    EstudioaNivel dePerfil delProyecto:“Mejoramiento y Ampliación del servicio de Agua Potable, Alcantarillado y Tratamiento de aguas residuales en la Localidad de Huamantanga – Distrito de Huamantanga – Provincia de Canta – Región lima Provincias”. 60 Tipos de tratamiento realiza para tratar la diarrea (%) Descripción Porcentaje Prepara suero casero 19% Usa hierbas medicinales 15% Acude al establecimiento de salud 204% Acude al curandero 0.0% Total 100.0% FUENTE:Encuestasocioeconómica De acuerdo al cuadro siguiente, la población en la localidad de Huamantanga creen preponderantemente que la gran causa por la cual los niños adquieren EDAs como la diarrea es el comer alimentos contaminados (48.4%). Asimismo, un 25 % de los encuestados sustentan su percepción de la ocurrencia de las EDAs en la creencia de que se origina por el frio y el 21.9 % por no lavarse las manos antes de comer; por lo que podemos concluir que la mayor proporción de los encuestados conocen las causas reales como comer alimentos contaminados pero desconocen el beber agua contaminada (sin hervir o tratar). Frente a esto, se concluye que entre las principales problemáticas de información sobre las EDAs entre la población no solo se encuentra el desconocimiento, sino la desinformación, factores que gravitan sobre la ocurrencia de EDAs en la localidad. Cuadro Nº 36 Localidad Huamantanga: Razonespara que los niños se enfermen de diarrea: Agosto de 2012 (%) Descripción Porcentaje Comen alimentos contaminados 5.9% No se lavan las manos antes de comer 4.5% Toman agua contaminada (sin hervir o tratar) 78% Por frío 25.0% No sabe 1.6% Total 100.0% FUENTE:Encuestasocioeconómicarealizadaen la localidad Huamantanga Los métodos más utilizados por las familias de la localidad de Huamantanga como forma de prevenir EDAs como las diarreas consisten en asear a los niños y niñas (13.9%), alimentándolos bien (9.7 %) y tomando agua hervida. Estas repuestas pueden indicar desconocimiento de los pobladores pues el consumo de agua hervida no tiene un valor porcentual generalizado en todos los encuestados y le dan valores importantes al aseo y abrigo de los niños. Es necesaria la implementación del proyecto para la operatividad de un sistema de capacitación sobre el cuidado de la higiene.
  • 61.
    EstudioaNivel dePerfil delProyecto:“Mejoramiento y Ampliación del servicio de Agua Potable, Alcantarillado y Tratamiento de aguas residuales en la Localidad de Huamantanga – Distrito de Huamantanga – Provincia de Canta – Región lima Provincias”. 61 Localidad Huamantanga:¿Cómo previene la diarrea?, Agosto de 2012 (%) Descripción Porcentaje Aseando a los niños 13.9% Tomando agua hervida 76.5% Alimentándolos bien 9.7% Abrigándolos 0.0% Otros 0.0% No sabe 0.0% Total 100.0% FUENTE:Encuesta socio económicarealizadaen la localidad de Huamantanga  Costumbres y hábitos de higiene Almacenamiento del Agua Respecto a los tipos de depósito del agua se han identificado que un 5% de los casos utilizan bidones o tachos plásticos, seguido de un valor porcentual relativamente significativo (7.8%) que utiliza baldes de plástico. Estos recipientes, frecuentes para almacenar agua, pueden perjudicar su calidad, pues no garantizan condiciones adecuadas de higiene. Cuadro Nº 38 Localidad Huamantanga:Almacenamiento de agua, Agosto de 2012 (%) Tipo de recipiente Porcentaje Baldes plásticos 8% Bidones o tachos de plástico 5% Tachos o baldes de aluminio 2.1% Cilindros o barril 2.9% Galoneras 3.1% Otros no almacenan 81.9 Total 100.0% FUENTE:Encuesta socio económicapor el consultor Tratamiento de Agua en vivienda Los hábitos de tratamiento del agua para ser bebida son fundamentales para la salud de las familias. El 98.4% de la muestra manifestó que no realiza ningún tratamiento. Ante esto, se muestra como importante acciones concretas que promuevan prácticas saludables respecto del consumo del agua.
  • 62.
    EstudioaNivel dePerfil delProyecto:“Mejoramiento y Ampliación del servicio de Agua Potable, Alcantarillado y Tratamiento de aguas residuales en la Localidad de Huamantanga – Distrito de Huamantanga – Provincia de Canta – Región lima Provincias”. 62 Cuadro Nº 39 Tratamiento que aplican al agua para beber Tratamiento Porcentaje Hierve 1.6% Le ponen cloro/lejía 0.0% Ninguno 98.4% Total 100.0% FUENTE: Encuestasocio económica Lavado de manos El lavado de manos es un hábito de higiene personal fundamental para evitar EDAs y otras infecciones que afecten la salud y el bienestar de la población. De acuerdo al estudio realizado, este importante hábito no se realiza con cotidianeidad, sino solamente “algunas veces”. De esta manera, hábitos como lavarse las manos para preparar los alimentos, después de defecar o después de limpiar las heces a un niño no son realizados” por el 79.7%, el 73.4% y 81.0% de la población, respectivamente. A esta situación se le suma que el 23.4% nunca se lava las manos antes de comer y el 23.8% nunca se lava las manos antes de dar de comer al niño . Finalmente, se tiene que la población de Huamantanga no practica los hábitos adecuados de higiene para el lavado de manos, lo que los expone a mayores riesgos para la protección de la salud, especialmente en los grupos más vulnerables de la localidad. Cuadro Nº 40 Prácticas de lavado de manos en momentos críticos, Setiembre del 2012 (%) Lavado de manos Se lava las manos para preparar los alimentos Se lava las manos después de defecar Se lava las manos después de limpiar las heces del niño Se lava las manos antes de comer Se lava las manos antes de dar de comer al niño % % % % % Siempre 17.2% 1.6% 0.0% 14.1% 19.0% Algunas veces 3.1% 25.0% 19.0% 62.5% 57.1% Nunca 79.7% 73.4% 81.0% 23.4% 23.8% Total 100.0% 100.0% 100.0% 100.0% 100.0% FUENTE:Encuestasocioeconómicarealizadapor el consultor Los pobladores de la localidad de Huamantanga manifiestan en su mayoría lavarse siempre las manos solamente con agua (60.9%). En cuanto al jabón, solo el 1.6% de los encuestados señala que siempre lo utiliza para lavarse las manos, el 34.4% señala que solamente algunas veces y el 64.1% que nunca. En el caso del detergente, solo el 1.6% lo utiliza siempre, mientras el 98.4% de la muestra señaló que nunca lo utiliza. Los desinfectantes solo es utilizada siempre por el 1.6% de la población. Con todo, hacen falta prácticas más seguras de lavado de manos como el uso generalizado del jabón o algún
  • 63.
    EstudioaNivel dePerfil delProyecto:“Mejoramiento y Ampliación del servicio de Agua Potable, Alcantarillado y Tratamiento de aguas residuales en la Localidad de Huamantanga – Distrito de Huamantanga – Provincia de Canta – Región lima Provincias”. 63 desinfectante. Cuadro Nº 41 Con qué se lava las manos?, Octubre de 2012 (%) Con qué se lava las manos Utiliza jabón para lavarse las manos Utiliza sólo agua para lavarse las manos Utiliza desinfectantes para lavarse las manos Utiliza detergente de ropa % % % % Siempre 1.6% 60.9% 1.6% 1.6% Algunas veces 34.4% 39.1% 0.0% 0.0% Nunca 64.1% 0.0% 98.4% 98.4% Total 100.0% 100.0% 100.0% 100.0% FUENTE:Encuestasocioeconómicarealizadapor el consultor octubre de 2012.  Limpieza pública Paraefectos de conocer elmanejoderesiduossólidos enlacomunidadenestudioserecolectóinformaciónreferentealmétodoyfrecuenciadeeliminació ndebasura. En la localidad de Huamantanga no está incorporada a ningún sistema de recojo de basura que pueda proporcionar la Municipalidad Distrital. En tal sentido, la mayoría de las familias la junta y la quema (67.2%).Un segmento relativamente significativo hace uso de la eliminación de residuos botando en el patio de la casa o alrededor de la casa (21.9%). Otro grupo de personas lo entierra en un hueco (10.9%). Estas prácticas perjudican el medio ambiente y la salud familiar como la acción de quemar residuos sólidos. Las respuestas recogidas revelan el desconocimiento existente sobre la disposición adecuada de los residuos sólidos.
  • 64.
    EstudioaNivel dePerfil delProyecto:“Mejoramiento y Ampliación del servicio de Agua Potable, Alcantarillado y Tratamiento de aguas residuales en la Localidad de Huamantanga – Distrito de Huamantanga – Provincia de Canta – Región lima Provincias”. 64 Cuadro Nº 43 Prácticas de eliminación de residuos sólidos, Octubre de 2012 (%) Descripción Porcentaje Los entierra en un hueco 10.9% Arroja a una acequia o río 0.0% Bota en el patio de la casa o alrededor de la casa 21.9% La junta y la quema 67.2% Total 100.0% FUENTE:Encuestasocioeconómicarealizada De acuerdo al estudio socioeconómico la responsabilidad de la eliminación de los residuos sólidos recae de manera frecuente en la madre (82.8%), seguido del padre (14.1%). Los hijos menores también participan en esta actividad (1.6%). Finalmente, se evidencia que la madre es quien realiza la actividad de manera significativa en comparación con el padre cosa que demuestra un grado de inequidad. Cuadro Nº 44 Responsable de eliminación de residuos sólidos, Octubre de 2012 (%) Miembros de la familia Porcentaje Padre 14.1% Madre 82.8% Hijos mayores 1.6% Hijos menores 1.6% Total 100.0% FUENTE:Encuesta socio económica De acuerdo al estudio socioeconómico realizado, las aguas grises eliminadas dentro del patio de la casa son una práctica mayoritaria (87.5%), mientras que el 9.4% de la población lo arroja fuera de la vivienda. Las prácticas de eliminación de aguas grises ponen en riesgo la salud de la población, puesto que la mayoría de las veces son eliminadas dentro de la vivienda, lo que ocasiona la contaminación del suelo y la consecuente exposición de enfermedades a los grupos vulnerables. A través de la implementación y operación de los sistemas de agua y saneamiento se podrá controlar y anular estas inadecuadas prácticas que exponen a la proliferación de enfermedades a los miembros de la familia. Cuadro Nº 45
  • 65.
    EstudioaNivel dePerfil delProyecto:“Mejoramiento y Ampliación del servicio de Agua Potable, Alcantarillado y Tratamiento de aguas residuales en la Localidad de Huamantanga – Distrito de Huamantanga – Provincia de Canta – Región lima Provincias”. 65 Prácticas de eliminación de aguas grises, Agosto de 2012 (%) Descripción Porcentaje La arroja a la calle 3.1% Arroja a una acequia o río 0.0% Arroja dentro del patio de la casa 87.5% Arroja fuera de la vivienda 9.4% Total 100.0% FUENTE:Encuesta socio económica. De acuerdo al estudio socioeconómico la responsabilidad de la eliminación de las aguas grises recae de manera frecuente en la madre (82.8%), seguido del padre (15.6%). Y el 1.6% representa a los hijos menores que participan en esta actividad. Finalmente, se evidencia que la madre es quien realiza la actividad en la mayor parte del tiempo puesto que las cifras de su participación en comparación del esposo son ampliamente superiores. Cuadro Nº 46 Responsable de eliminación de aguas grises, Agosto de 2012 (%) Miembros de la familia Porcentaje Padre 15.6% Madre 82.8% Hijos mayores 0.0% Hijos menores 1.6% Total 100.0% FUENTE:Encuesta socio económica. f. Características y niveles de educación  Número de centros educativos En la Localidad de Huamantanga se cuenta con 03 Instituciones Educativas, 01 de nivel inicial, otra de nivel primaria y una de nivel secundaria.
  • 66.
    EstudioaNivel dePerfil delProyecto:“Mejoramiento y Ampliación del servicio de Agua Potable, Alcantarillado y Tratamiento de aguas residuales en la Localidad de Huamantanga – Distrito de Huamantanga – Provincia de Canta – Región lima Provincias”. 66 g. Otros servicios existentes  Comunicaciones Los medios de comunicación de la población es utilizancomomediodetransportela combi ruraldesdelalocalidadde Huamantanga hacia la Ciudad de Lima y Viceversa, la frecuencia de salida es diaria en la maña salen de la Ciudad de Lima y en la tarde Regresan  Energía Eléctrica En laencuestasocioeconómicoindicaqueel 84%delasviviendascuentanconservicioeléctrico.El gasto mensual de las viviendasque cuentan conservicioeléctricoes menosdeS/. 6.50/mes.  Organización Comunal El máximo representantedelacomunidad,esel gobernador que esel representantedel Presidentedela Repúblicaenlazona,y fiscalizalostrabajos,principalmentedelosservicios públicosexistentes,quepuedensereducación,salud,asegurandounabuena laborconlapoblacióndepartedeestasinstituciones. Así también, actualmente ya se cuenta con una JASS, para asegurar la gestión y también una buena labor con la población de parte de estas instituciones. 3.1.2 Diagnóstico de los servicios a) Diagnóstico del servicio de agua a.1 Situación del Servicio a.1.1 Calidad del agua De acuerdo a los resultados obtenidos de los análisis de laboratorio, podemos indicar que la muestra de agua presenta todos sus parámetros dentro de los límites permisibles. Por lo expuesto, podemos indicar que los manantiales destinados a la captación de agua para consumo humano, no está influenciado por factores externos que pudieran contaminar sus aguas y por lo tanto se estima que sus aguas estarán aptas para el consumo humano. Sin embargo, se recomienda implementar un sistema de cloración del agua captada antes de consumirla.
  • 67.
    EstudioaNivel dePerfil delProyecto:“Mejoramiento y Ampliación del servicio de Agua Potable, Alcantarillado y Tratamiento de aguas residuales en la Localidad de Huamantanga – Distrito de Huamantanga – Provincia de Canta – Región lima Provincias”. 67 Cuadro Nº 48 Cuadro comparativo de las propiedades fisicoquímicas de la fuente y estándares. PARAMETROS UNIDAD Limite Permisible POZO K-37-01 pH Unid. pH 6.5-8.5 7.26 Turbidez NTU 5.00 <1.00 Conductividad Umhos/Cl 1500 420 Sólidos Solubles mg/L 1000 905 Sólidos Sedimentables ml/L/h 9 Sólidos Volátiles mg/L 575 Sólidos Totales mg/L 1000.00 905 Nitratos (N-NO3) mg/L 50.00 4.20 Sulfatos mg/L 250.00 225 Cloruros mg/L 250.00 30.88 Arsénico mg/L 0.01 0.00906 Plomo mg/L 0.05 <0.013 Cadmio mg/L 0.005 0.00194 Hierro mg/L 0.30 <0.012 Manganeso mg/L 0.10 0.037 Magnesio mg/L 30.00 16.49 Sodio mg/L 200.00 <125 Coliformes Fecales CF/100ml 0.00 AUSENCIA Fuente: Análisis Físico Químico y Bacteriológico a.1.2 Consumo de agua Durante el estudio socioeconómico se identificó que la población se abastece de agua en su mayoría de la red existente. Cuadro Nº 49 Formas de abastecimiento de agua, Octubre 2012 TIPO DE SISTEMA PORCENTAJE Conexión domiciliaria a la red pública 85.0% Pileta pública 0.0% Manantial protegido 0.0% Manantial sin protección 0.0% Río o acequia 15.0% Total 100.0% FUENTE:EncuestasocioeconómicarealizadaConsultor.
  • 68.
    EstudioaNivel dePerfil delProyecto:“Mejoramiento y Ampliación del servicio de Agua Potable, Alcantarillado y Tratamiento de aguas residuales en la Localidad de Huamantanga – Distrito de Huamantanga – Provincia de Canta – Región lima Provincias”. 68 Respecto al grado de satisfacción de la cantidad de agua que se abastece, el 100% de los encuestados manifestaron que no se encuentran satisfechos. Así mismo, respecto a la calidad de agua que reciben, el 100.0% indicaron que es regular Cuadro Nº 50 Satisfacción de la cantidad de agua que se abastecen,Octubre 2012 ¿ESTÁ USTED SATISFECHO CON LA CANTIDAD DE AGUA CON LA QUE SE ABASTECE? PORCENTAJE Satisfecho 10.0% No satisfecho 90.0% Total 100.0% FUENTE:Encuestasocioeconómicaconsultor. Cuadro Nº 51 Satisfacción de la calidad de agua que se abastecen, Agosto 2012 ¿QUÉ LE PARECE LA CALIDAD DE AGUA QUE RECIBE? PORCENTAJE Buena 12.0% Mala 88.0% Total 100.0% FUENTE:Encuestasocioeconómicaconsultor a.1.3 Población Servida Actualmente lapoblaciónservida es de 636 habitantes Conexiones Otros 2012 748 85% 15% 636 212 2013 754 85% 15% 641 214 2014 761 100% 0% 761 254 2015 768 100% 0% 768 256 2016 775 100% 0% 775 258 2017 782 100% 0% 782 261 2018 789 100% 0% 789 263 2019 796 100% 0% 796 265 2020 803 100% 0% 803 268 2021 810 100% 0% 810 270 2022 817 100% 0% 817 272 2023 824 100% 0% 824 275 2024 831 100% 0% 831 277 2025 838 100% 0% 838 279 2026 846 100% 0% 846 282 2027 854 100% 0% 854 285 2028 862 100% 0% 862 287 2029 870 100% 0% 870 290 2030 878 100% 0% 878 293 2031 886 100% 0% 886 295 2032 894 100% 0% 894 298 2033 902 100% 0% 902 301 Año Población Total (hab) Cobertura Población Servida Viviendas con Servicio
  • 69.
    EstudioaNivel dePerfil delProyecto:“Mejoramiento y Ampliación del servicio de Agua Potable, Alcantarillado y Tratamiento de aguas residuales en la Localidad de Huamantanga – Distrito de Huamantanga – Provincia de Canta – Región lima Provincias”. 69 a.1.4 Cobertura actual del servicio Coberturadel servicioconconexióndomiciliaria: 8 5 0.0% a.1.5 Número de conexiones de los usuarios domésticos y otros Actualmente,existen conexiones domiciliarias de agua, por lo que la población se abastece de agua para consumo de la red general, así como de otras fuentes, tal como se indica en el siguiente cuadro. Cuadro Nº 52 Población servida, cobertura y conexiones CONCEPTO POBLACION TOTAL (Nº) CON CONEXION (Nº) 1/ MANANTIAL 2/ POZO 2/ PILETAS 2/ OTRAS FUENTES Población 748 0 0 0 0 0 Nº VIVIENDAS 238 202 0 0 0 36 DENSIDAD (Pers./Viv.) 3.11 3.11 3.11 3.11 3.11 3.11 POB. TOTAL 748 636 0 0 0 112 (%) 100.00% 85.00% 0.00% 100.00% 0.00% 15.00% FUENTE:Elaboración propia a partir de la Encuestasocioeconómicarealizadapor el consultor a.1.6 Población no servida por conexión domiciliaria a.2 Situación de la infraestructura de agua potable El sistema de agua potable es deficiente, la cobertura del servicio es del 85% de la población Total por otro lado debido el servicio de agua se limita a 8 horas diarias debido a la falta de infraestructura de almacenamiento y regulación. a.2.3Vulnerabilidad de los componentes del sistema de agua existente -Criterio de evaluación de los componentes del sistema. Los criterios de evaluación de los componentes son:
  • 70.
    EstudioaNivel dePerfil delProyecto:“Mejoramiento y Ampliación del servicio de Agua Potable, Alcantarillado y Tratamiento de aguas residuales en la Localidad de Huamantanga – Distrito de Huamantanga – Provincia de Canta – Región lima Provincias”. 70 Cuadro Nº 56: Nivel de grado de vulnerabilidad de los componentes del sistema Peso Estado de conservación Tipo de suelo Pendiente Mantenimiento del sistema Obra de protección Nivel de organización 1 Bueno Compacto Baja Bueno Con obras de protección Organizados 2 Regular Medio Media Regular Con obras insuficientes Poco organizados 3 Malo Suelo deslizable Alta Malo No cuenta con obras Nada organizados -Grado de vulnerabilidad de los componentes del sistema. Los niveles de grado de vulnerabilidad del componente del sistema son: Cuadro Nº 57: Nivel de grado de vulnerabilidad del componente del sistema CALIFICACIÒN VALORACIÒN POR COMPONENTE VALORACIÒN POR SISTEMA I Alta Vulnerabilidad + 13 + 49 II Mediana Vulnerabilidad 7- 12 25 - 48 III Baja Vulnerabilidad 0 - 6 0 - 24 -Matriz de vulnerabilidad de los componentes del sistema existente. La evaluación del nivel de vulnerabilidad de los componentes del sistema, véase en el cuadro Nº 58: Cuadro Nº 58: Nivel de grado de vulnerabilidad de los componentes del sistema. INDICADORES COMPONENTES DEL SISTEMA DE AGUA TOTAL CAPTACION CONDUCCION RESERVORIO RED DE DISTRIBUCION ESTADO DE 2 1 2 2 7
  • 71.
    EstudioaNivel dePerfil delProyecto:“Mejoramiento y Ampliación del servicio de Agua Potable, Alcantarillado y Tratamiento de aguas residuales en la Localidad de Huamantanga – Distrito de Huamantanga – Provincia de Canta – Región lima Provincias”. 71 CONSERVACION TIPO DE SUELO 1 1 1 1 4 PENDIENTE 1 1 1 1 4 MANTENIMIENTO 2 1 2 2 7 OBRAS DE PROTECCION 2 1 1 2 6 NIVEL DE ORGANIZACION 2 2 2 2 8 TOTAL 10 7 9 10 36 GRADO DE VULNERABILIDAD Medina vulnerabilidad Medina vulnerabilidad Medina vulnerabilidad Medina vulnerabilidad MEDIA VULNERABILIDAD FUENTE: Elaborado por el consultor. Conclusión: Según la evaluación con los criterios definidos, el nivel de grado vulnerabilidad es de MEDIANA VULNERABILIDAD. Esta información se analizará de manera conjunta con el nivel de peligro y nivel de vulnerabilidades del sistema para determinar el nivel de riesgo está expuesto el proyecto. b) Diagnóstico del servicio de disposición sanitaria de excretas b.1 Situación del Servicio b.1.1 Cobertura de saneamiento Coberturadeservicio de alcantarillado es del 80%, en el estado actual la red general de distribución tiene más de 20 años de funcionamiento, por lo tanto se trata de un sistema cuya red está conformada por tubería de Asbesto Cemento, de 6” y 8”. b.2 Situación de la infraestructura El sistemadesaneamientoes deficiente requiere de un mejoramiento integral, que comprenda además el mejoramiento del sistema de tratamiento de las aguas residuales. c) Diagnóstico de la Gestión de los Servicios c.1 Diagnóstico de la Gestión Administrativa LaJASSelegidaenAsambleaGeneral, seencargarádemaneraexclusiva,delagestióndelosserviciosde aguaydelasletrinas.
  • 72.
    EstudioaNivel dePerfil delProyecto:“Mejoramiento y Ampliación del servicio de Agua Potable, Alcantarillado y Tratamiento de aguas residuales en la Localidad de Huamantanga – Distrito de Huamantanga – Provincia de Canta – Región lima Provincias”. 72 LaJASStienecomo función general,administrar,operarymantener, principalmente,lossistemasdeabastecimientodeagua,brindandolosservicios enformaadecuadaentérminosdecalidad, cantidadycontinuidad. Entresusfuncionestiene:  Participar conjuntamente con toda la comunidad en todas las fases del Programa.  Suscribir el Convenio Tripartito de participación en el Programa.  Proponer y justificar las cuotas familiares ante la Asamblea General de Usuarios.  Participar en forma activa en el proceso de ejecución del proyecto de su localidad.  Coordinar y facilitar las acciones para cuando la comunidad haga su aporte de cofinanciamiento, de ser el caso.  Apoyar al Consultor de Estudios en el trámite para obtener la autorización para el uso de agua, ante laAutoridadNacionaldel Agua(ANA). LaJASS tienecomofunción,enlafasedepost-inversión,brindarlosserviciosde agua y saneamiento en óptimas condiciones, mantenerenbuen estado elsistema deaguay vigilarigualmente quelasletrinassemantenganoperativasy sean utilizadasadecuadamente c.2 Diagnóstico de las actividades de Operación y Mantenimiento Las actividades de operación y mantenimiento del sistema son asumidos por la JASS con apoyo económico de la Municipalidad Distrital de Huamantanga. c.3 Diagnóstico de la Actividad comercial El servicio de agua y alcantarillado es deficiente, el cobro por la tarifa de agua es de únicamente 2 soles/familia o vivienda, factor que determina que los ingresos para gastos de operación y mantenimiento son mínimos. 3.1.3 Diagnóstico de los involucrados en el PIP a) Análisis de Grupos Sociales y Entidades  Ministerio de Vivienda, construcción y Saneamiento – MVCS El MVCS como ente público promueve la ampliación de la cobertura y el mejoramiento de la calidad de los servicios de saneamiento, tratamiento de aguas servidas y disposición de excretas. Dado que tiene el manejo del Programa PROCOES, asegura la inversión de forma integral y, la ejecución de los Proyectos que corresponden a este Lote.
  • 73.
    EstudioaNivel dePerfil delProyecto:“Mejoramiento y Ampliación del servicio de Agua Potable, Alcantarillado y Tratamiento de aguas residuales en la Localidad de Huamantanga – Distrito de Huamantanga – Provincia de Canta – Región lima Provincias”. 73  Dirección Nacional de Saneamiento DNS La DNS es el órgano de Línea normativo encargado de proponer los lineamientos de política, planes, Programas y normas referidas a los servicios de saneamiento básico, quien busca la priorización de los proyectos en los sectores de pobreza extrema como es el caso de los estudios de Pre inversión de los Lotes III y IV. Para la implementación de los proyectos en sus fases de Pre Inversión y de Inversión y para la Ejecución de las Obras la DNS, respalda todas las acciones del PROCOES, con los instrumentos de política, planes y normas que correspondan a cada una de sus fases.  Programa Nacional de Saneamiento Rural – PNSR Como ya se ha manifestado, el Programa Nacional de Saneamiento Rural buscará lograr la cobertura de los servicios de agua y saneamiento en las localidades elegidas con el presente Proyecto, con la finalidad de mejorar la calidad de vida de la población. En tal sentido, tiene todos los recursos necesarios para la gestión de los proyectos de tal manera que logren sus objetivos generales y específicos.  Gobierno Regional Lima - Provincias El Gobierno Regional de la Región LIMA PROVINCIAS tiene por finalidad como objetivo estratégico la de implementar Servicios Básicos de Calidad asegurando el bienestar de la población, por lo que el interés en la ejecución del proyecto, ayudaría a incrementar la calidad de vida de la población y una gestión y manejo ambiental sostenible. De acuerdo a los Convenios Inter-Institucionales que ha suscrito con el Ministerio y con el Distrito, se asegura su intervención, más aún, cuando el Ministerio tiene como compromiso fortalecer al Gobierno Regional en sus recursos humanos para lograr que se cumpla la Viabilidad de los Proyectos.  Municipalidad Distrital de Huamantanga La Municipalidad Distrital de Huamantanga como representante de la población local, está interesado en la ejecución con la finalidad de obtener una adecuada prestación de los servicios públicos locales para un desarrollo integral, sostenible y armónico de su ámbito jurisdiccional. Su capacidad de gestión en proyectos de esta naturaleza es todavía limitada, a pesar que ya tiene una Unidad Orgánica que atiende los problemas de saneamiento básico, en la misma que se debe insertar la ATMS, cuya implantación todavía requiere de un fortalecimiento institucional que se dará en la fase de inversión.  Autoridad Local del Agua Los Administradores Locales del Agua (ALA) contribuirán con los permisos de uso de agua para consumo humano, por lo que la ejecución del proyecto será vinculante con el ambiente mediante el control de caudales de las fuentes disponibles. En el ámbito del proyecto, la oficina administrativa se encuentra ubicada en Acora. Se ha podido
  • 74.
    EstudioaNivel dePerfil delProyecto:“Mejoramiento y Ampliación del servicio de Agua Potable, Alcantarillado y Tratamiento de aguas residuales en la Localidad de Huamantanga – Distrito de Huamantanga – Provincia de Canta – Región lima Provincias”. 74 comprobar que su capacidad de gestión es buena y existen condiciones favorables para la atención de la demanda regional.  Institución educativa Las instituciones educativas presentan gran interés en participar activamente en el proyecto a fin de mejorar la cultura y los hábitos de higiene. Los recursos humanos y la infraestructura por lo general es buena, lo que se ha podido comprobar es que, en la mayoría de los casos, se requiere material educativo apropiado a las nuevas realidades asociadas al nivel de servicio que ofrece el proyecto.  Beneficiarios La población, en la mayoría de los casos, muestra gran interés en el proyecto ya que será beneficiada en su totalidad por lo que asumirá el compromiso de cancelar una cuota mensual para cubrir los gastos administrativos y así tener un funcionamiento correcto del servicio de agua potable. La población está organizada según las tradiciones Aymaras y disponen de mecanismos internos que imparten estímulos y, también sanciones, en caso de incumplimiento a las normas establecidas por la comunidad campesina. Por los problemas regionales de esta parte de la región, existe un permanente temor a la incursión de las actividades mineras y por ello se confunde permanentemente cualquier incursión del estado en su beneficio. Es muy importante, un programa especial de sensibilización en todas las fases del proyecto.  Junta Administradora de Servicios de Saneamiento - JASS La JASS como ente de la gestión de los servicios de agua y de las Unidades Básica de Saneamiento debe proporcionar una administración acorde las infraestructuras de agua y saneamiento, manteniendo el buen estado del sistema de agua y, vigilar igualmente que las Unidades Básicas de Saneamiento se mantengan operativas y sean utilizadas adecuadamente. Si bien es cierto que en otros programas anteriores se han formado Juntas Administradoras, éstas han perdido su operatividad en la medida que las infraestructuras han dejado de funcionar adecuadamente. Esta situación se ha presentado por: a. Inexistencia de una cuota familiar suficiente, para operar adecuadamente el sistema. b. Ausencia de Educación Sanitaria. c. Falta de asistencia técnica por parte de la Municipalidad. d. Personal que opera el sistema sin capacitación permanente. La JASS viene realizando coordinaciones con el gobierno local y los responsables de la formulación del proyecto, por lo que tienen el interés de que la población de la localidad de Huamantanga acceda al servicio de agua potable y alcantarillado de calidad.
  • 75.
    EstudioaNivel dePerfil delProyecto:“Mejoramiento y Ampliación del servicio de Agua Potable, Alcantarillado y Tratamiento de aguas residuales en la Localidad de Huamantanga – Distrito de Huamantanga – Provincia de Canta – Región lima Provincias”. 75 Del mismo modo la población beneficiaria y las instituciones públicas, están comprometidas con el estudio de preinversión, por lo que vienen apoyando brindando la información necesaria para la formulación del proyecto. b) Análisis de las Organizaciones y Principales Líderes de la Sociedad Civil  Aspectos Sociales y de Gestión de la comunidad A nivel distrital la población se ha organizado con distintos fines de asociación, de modo que se tiene aquellas con objetivos políticos y/o liderazgo vecinal denominadas alcaldía, gobernación y juntas vecinales.  Organizaciones sociales de base La organización solo cuenta con una organización comunal con 256 integrantes. c) Análisis de la Población Afectada  Población afectada por edad y sexo La población afectada conformada por la categoría sexo, es como sigue, laproporcióndehombresdelapoblacióndeláreadeintervenciónes52.0%,y las mujeres48.0%(Cuadro 60). Cuadro Nº 60 Población por sexo: Año 2012 Categorías Casos % Acumulado % Hombre 389 52.0% 52.0% Mujer 389 48.0% 100.0% Total 748 100.0% 100.0% FUENTE: INEI Censo de Población y Vivienda de 2,007, Proyecciones al 2,012. Los rangosde mayorproporción en laclasificación poredades sonlos que correspondenalos adultosde26 a 65años;luegolos jóvenesde18 a25 años,en seguidalosadolescentesde7a12años,lesiguen en importancialosniñosde13 a17añosyasísucesivamente;deloquesepuedeinterpretar quelapoblaciónobjetivoes fundamentalmente jóvenesyadultos. Cuadro Nº 61 Población por edad: Año 2012 Grupo Etario Hombre Mujer
  • 76.
    EstudioaNivel dePerfil delProyecto:“Mejoramiento y Ampliación del servicio de Agua Potable, Alcantarillado y Tratamiento de aguas residuales en la Localidad de Huamantanga – Distrito de Huamantanga – Provincia de Canta – Región lima Provincias”. 76 % % De 0 a 3 años 6.56% 7.37% De 4 a 6 años 7.38% 5.26% De 7 a 12 años 11.48% 10.53% De 13 a 17 años 11.48% 8.42% De 18 a 25 años 13.11% 13.68% De 26 años 65 años 43.44% 49.47% De 66 a más años 6.56% 5.26% TOTAL 100.00% 100.00% FUENTE: Encuesta socioeconómica  Proyección de la población en el horizonte del proyecto Para determinar la población futura se efectúan en base a los indicadores establecidos en el numeral anterior y la dinámica poblacional que se detalla en los ítems que se desarrollan más adelante. Dicha estimación se realiza aplicando la tasa de crecimiento poblacional promedio anual de 0.90%, para el periodo de 20 años, periodo que corresponde al horizonte de evaluación del proyecto para agua potableyalcantarillado. El CEPES (Centro Peruano de Estudios Sociales), realiza algunas recomendaciones metodológicas para el cálculo de la población proyectada, empleando la fórmula matemática de crecimiento aritmético. Lafórmulamatemáticaes: Endonde: P0 = Es la población total inicial en el año base (2012) = 748 habitantes r = Es la tasa de crecimiento promedio anual, expresado como decimal = 0.009 Pf = Es la población final calculada para en el año “n” n = Es el año para el cual se calcula la proyección y varía de 1 a 20, para el sistema de agua potable y alcantarillado (Cuadro Nº 62). Cuadro Nº 62 P f = P0(1+ r n)
  • 77.
    EstudioaNivel dePerfil delProyecto:“Mejoramiento y Ampliación del servicio de Agua Potable, Alcantarillado y Tratamiento de aguas residuales en la Localidad de Huamantanga – Distrito de Huamantanga – Provincia de Canta – Región lima Provincias”. 77 Población futura Año Población Total (Hab.) Año Población Total (Hab.) Base 2012 748 10 2023 824 0 2013 754 11 2024 831 1 2014 761 12 2025 838 2 2015 768 13 2026 846 3 2016 775 14 2027 854 4 2017 782 15 2028 862 5 2018 789 16 2029 870 6 2019 796 17 2030 878 7 2020 803 18 2031 886 8 2021 810 19 2032 894 9 2022 817 20 2033 902 FUENTE: Elaboración del Consultor.  Capacidad y disposición de pago de la Población Beneficiaria La capacidad de pago por servicios de agua, para el nivel promedio de ingresos es de S/. 27.76/mes (S/. 555.16*0.05), Según el Programa Nacional de Agua Potable y Alcantarillado – PRONAP en su Estudio de Factibilidad del Plan de Expansión de Mínimo Costo de los Sistemas de Agua Potable y Alcantarillado de la Ciudad de Cerro de Pasco, Pag. 9-4, Junio de 1,999, se tiene en cuenta que para el pago de los servicios de agua potable se considera como máximo el 5% del total de ingresos mensuales. Según la Encuesta Socioeconómica, el 95.3% manifestó que estaría dispuesto a pagar por un mejor servicio. Cuadro Nº 63 Predisposición de pago Descripción Porcentaje Si 95.3 No 4.7 Total 100 FUENTE: Encuesta socioeconómica 3.1.4 Intentos anteriores de solución Considerando la crítica situación existente, algunos intentos han existido para resolver el problema de no contar con ningún tipo de servicio, sin embargo, por falta de capacidad de gestión, especialmente por parte de los representantes y líderes comunales, se han visto frustrados estos intentos. Por otro lado, el bajo nivel de instrucción de los pobladores y un diferente concepto cultural en relación al valor económico del agua, se ha convertido en aliados de la resignación por no mejorar el nivel de vida.
  • 78.
    EstudioaNivel dePerfil delProyecto:“Mejoramiento y Ampliación del servicio de Agua Potable, Alcantarillado y Tratamiento de aguas residuales en la Localidad de Huamantanga – Distrito de Huamantanga – Provincia de Canta – Región lima Provincias”. 78 3.2 DEFINICIÓN DEL PROBLEMA Y SUS CAUSAS 3.2.1 Problema Central Elproblemacentralidentificado es la alta incidencia de enfermedades gastrointestinales e infecciosas en la poblaciónde la localidad de Huamantanga – distrito de Huamantanga(verfigura deÁrbolde CausasyEfectos). De acuerdo al Centro de Salud Huamantanga (cuadro N° 33), en el año 2010, las enfermedades del sistema digestivo fueron las que se presentaron en mayor proporción, así también podemos apreciar que los niños y adolescentes son los que presentan la mayor cantidad de casos. Lasenfermedades gastrointestinales e infecciosas queinvolucranunaseriede malesentre ellasladiarrea yotrasrelacionadasconelagua insalubreylafaltadesuministrodeagua,de buena calidad. En laencuestasocioeconómica, el 47.6%de los entrevistados respondieron que los menoresde6años se enfermarondediarrea;siendo el tratamiento con hierbas medicinales el90.6%de casos. Así también de acuerdo a la encuesta socio económica cabe resaltar que la población en su totalidad no acude a un centro de saludparatratarladiarrea. A partir de estos datos podemos mostrar unasituaciónpreocupantedelasaluddelos habitantesdeestalocalidad. 3.2.2 Causas Indirectas a) Deficiente servicio de agua potable El medio de abastecimiento de agua con que cuenta la localidad de Huamantanga es mediante la red general de abastecimiento pero la cobertura de agua es de solamente el 85% de la población Total. b) Inadecuadoservicio de Alcantarillado En el diagnóstico realizado se determinó que el sistema de alcantarillado s deficiente, y ha cumplido su vida útil ya que fue construido hace más de 20 años. c) Escasa capacidad de gestión de los miembros de la JASS Actualmente,la JASS se encuentra desfortalecida siendo importante generar capacidades de gestión en la población para que asuman responsabilidades y ser partícipes del cambio y desarrollo local. d) Bajos niveles de educación sanitaria La población no está debidamente culturizadaacercadel
  • 79.
    EstudioaNivel dePerfil delProyecto:“Mejoramiento y Ampliación del servicio de Agua Potable, Alcantarillado y Tratamiento de aguas residuales en la Localidad de Huamantanga – Distrito de Huamantanga – Provincia de Canta – Región lima Provincias”. 79 buenusodelosserviciosdeaguapotableyalcantarillado.A pesar de la baja cantidad de analfabetos en la localidad de Huamantanga (10.9%delapoblaciónnosabeleerni escribir);secarecedeconocimientosacercadelarelaciónagualimpiay salud;asícomoquelasprácticasdehigieneno sondelasmásadecuadas 3.2.3 Causas directas a) Consumo de agua de calidad deficiente Dadalacarenciadelserviciode agua adecuado,lacalidaddelagua queconsumelapoblaciónde huamantanganoes adecuadapara el consumo humano, esto lo demuestrala gran proporción de casos tratados entre las primeras causasde morbilidad(EDAs), puesto queno existeanálisismicrobiológico delagua que consumela población. b) Deficientedisposicióndeexcretas y aguas servidas Actualmente el sistema deevacuacióndeexcretas es mediante la red general de alcantarillado, Las aguas servidas son tratadas en 03 lagunas de oxidación, sin embargo cabe indicar que el servicio de alcantarillado es deficiente y obsoleto. c) Débil gestión de los servicios de saneamiento básico Las autoridades del distrito de Huamantanga presentan una gestión ineficiente para la implementación de los servicios, tampoco existe una entidadquerealiceestatarea. d) Inadecuados hábitos y prácticas de higiene Lasprácticasdehigienedelapoblación nosonadecuadasysederivandelacarencia deeducaciónsanitaria e importante porcentajedeanalfabetismoenel ámbitoenestudio. 3.2.4 Efectos directos a) Incremento de la desnutrición infantil La desnutrición infantil está ocasionandogravesconsecuenciaenlapoblacióninfantily adolescentes de la localidad de Huamantanga(niñosyadolescentesentrelos5 y14años),locualpeligrael futurodeldesarrollosocio-económicodela localidad,de noafrontarestarealidadestaríamosfrenteaunproblemagrave,quehoy en díacrececadavez mássobretodoenlosestratosdemayorpobreza. b) Incremento de la tasa de mortalidad en la zona Esteesunefectodela incidenciadeenfermedadesdigestivasagudasy ladesnutriciónqueimperaen lazonadel proyecto. c) Incremento de la morbilidad infantil Segúnlasestadísticasdelasdiez primerasenfermedades recopiladasen elCentrodeSaludHuamantanga,por edadescronológicosseobservaque
  • 80.
    EstudioaNivel dePerfil delProyecto:“Mejoramiento y Ampliación del servicio de Agua Potable, Alcantarillado y Tratamiento de aguas residuales en la Localidad de Huamantanga – Distrito de Huamantanga – Provincia de Canta – Región lima Provincias”. 80 laparasitosis,laacarosis,las enfermedadesintestinaleseinfecciosas(EDAsengeneral)enniños;porlo quese puedeafirmarquelaspersonasenestegrupoetariosonlosmásafectados porlasenfermedades hídricas. 3.2.5 Efectos indirectos Elevado niveles de gastos en servicios de salud de los habitantes de la Localidad de Huamantanga Loshabitantesde la localidad de Huamantanga, empeoransusituacióndepobreza,puestoque unapartedelos recursoseconómicoscon que cuentanlostienen queorientaralas atencionesdesaludymitigarladesnutricióndelosniñosyadolescentes,enlugar deatendernecesidadesprimarias(alimentación,viviendas,otras).Actualmenteel 100% de la poblacióntienen porlo menosunanecesidadbásicainsatisfecha –NBI,locual losubicadentrodela poblaciónconpobrezayprecisamenteunadelasnecesidadesinsatisfechasesla referida a la carencia delosservicios de agua potable de calidadysaneamiento en dichalocalidad. Según la encuestasocio económica realizada enOctubre de2,012,losgastosensaludreferidosa medicina convencionalsonenpromedioS/.8.25/mes querepresentael2.40%de losgastos totales,estaproporción representalosgastos efectivosdelospacientesenla comprade medicinasotratamientoenelCentrodeSaludHuamantanga uotros establecimientodesalud,enelquenoestáincluidolos gastos quedemandanala economía nacionallosniñosyadolescentesque se tratan a travésdel Sistema Integral de Salud – SIS;porotro lado,una proporción considerable del gasto se concentra en el tratamiento y curación de enfermedades en base a medicina natural,comúnmentepracticadaporlapoblaciónmáspobresdeestacomunidad,enel quenosecontabilizaeltiempoutilizadoparalarecolección deyerbas medicinalesyeltratamientopropiamente dicho practicado por terceros (curanderos),demaneraqueloscostos seelevancadavezmás. 3.2.6 Efecto final Elefecto finaleslabaja calidad de vida de los habitantes de la localidad de Huamantanga,debido a ladeficiente calidad del serviciodeaguay alcantarillado;estasituaciónderivaenelempeoramientodela pobrezayfaltadedesarrollosocioeconómicodelapoblación.
  • 81.
    EstudioaNivel dePerfil delProyecto:“Mejoramiento y Ampliación del servicio de Agua Potable, Alcantarillado y Tratamiento de aguas residuales en la Localidad de Huamantanga – Distrito de Huamantanga – Provincia de Canta – Región lima Provincias”. 81 Figura 12 ARBOL DE CAUSAS Y EFECTOS Efecto directo Efecto directo Efecto directo Incremento de la desnutrición infantil Incremento de la tasa de mortalidad en la zona Incremento de la morbilidad infantil Causa directa Causa directa Causa directa Causa directa Consumo de agua de calidad deficiente Deficiente disposición de excretas y aguas servidas Débil gestión de los servicios de saneamiento básico Inadecuados hábitos y prácticas de higiene Causa indirecta Causa indirecta Causa indirecta Causa indirecta Deficiente servicio de agua potable Inadecuado servicio de evacuación de excretas Escasa capacidad de gestión de los miembros de la JASS Bajos niveles de educación sanitaria Baja calidad de vida de los habitantes de la localidad de Huamantanga Elevados niveles de gastos en servicios de salud de los habitantes de la localidad de Huamantanga Alta incidencia de enfermedades gastrointestinales e infecciosas en la población de la Localidad de Huamantanga Efecto Final Efecto Indirecto Problema central 3.3 OBJETIVOS DEL PROYECTO 3.3.1 Objetivo Central El objetivo central del proyecto consiste en revertir la baja incidencia de enfermedades gastrointestinales e infecciosas de la población de la localidad de Huamantanga (Ver Figura Nº 13: Árbol de Medios y Fines).
  • 82.
    EstudioaNivel dePerfil delProyecto:“Mejoramiento y Ampliación del servicio de Agua Potable, Alcantarillado y Tratamiento de aguas residuales en la Localidad de Huamantanga – Distrito de Huamantanga – Provincia de Canta – Región lima Provincias”. 82 3.3.2 Objetivo final Elobjetivofinaldelproyectoconsisteenla Mejora de la calidad de vida de los habitantes de la Localidad de Huamantanga (Ver GráficoNº 13: ÁrboldeMediosyFines). 3.3.3 Medios de Primer Nivel • Consumo de agua de calidad: Brindar elserviciodeaguapotablemediante laconexióndomiciliaria,parasatisfacer lademandaactualy futuradeloshabitantesde la localidad de Huamantanga • Adecuada disposición de excretas y aguas servidas: Brindar el servicio de alcantarillado y tratamiento de aguas servidas • Adecuada gestión de los servicios de saneamiento básico: Implementarunsistemadegestiónyadministracióndelosserviciosdeagua potabley saneamiento,fortaleciendola JASS para que sea eficiente,y capacitandoalpersonal queseencargarádelaadministración,operacióny mantenimientodelos servicios. • Adecuados hábitos y prácticas de higiene: Implementarunprogramade educaciónsanitaria,parasensibilizarala poblaciónbeneficiadaenaspectoscomo:valorarelaguapotable,el uso adecuadodelsistemadeevacuacióndeexcretasyadecuadasprácticasde higiene. 3.3.4 Clasificación de medios fundamentales como imprescindibles Paraalcanzarlaobtenciónplenadelosmediosfundamentales querepresentanla basedelárboldeobjetivos.Sehaidentificadocomomedios fundamentales imprescindibleslos04mediossiguientes: ♦ Mediofundamental 1: Adecuado servicio de agua potable. ♦ Mediofundamental 2: Adecuada servicio de alcantarillado y tratamiento de aguas servidas. ♦ Mediofundamental 3: Capacidades de gestión fortalecida de los miembros de la JASS. ♦ Mediofundamental 4: Mejora de los niveles de educación sanitaria. 3.3.5 Relación de medios fundamentales Los04mediosfundamentalessonimprescindiblesyserelacionandelasiguiente manera: Los medios fundamentales 1, 3 y 4 son complementarios por cuanto deben llevarse a cabo conjuntamente, estánreferidos a la instalación ygestión del sistemadeaguapotableyeducaciónsanitariaparael buenusodel servicio. Losmedios fundamentales2y4tambiénsoncomplementariospuestoquedeben llevarseacaboconjuntamente,estánreferidos alsistemadeevacuaciónde excretasyeducaciónsanitaria. Figura Nº 13
  • 83.
    EstudioaNivel dePerfil delProyecto:“Mejoramiento y Ampliación del servicio de Agua Potable, Alcantarillado y Tratamiento de aguas residuales en la Localidad de Huamantanga – Distrito de Huamantanga – Provincia de Canta – Región lima Provincias”. 83 ÁRBOL DE MEDIOS Y FINES Fin directo Fin directo Fin directo Disminuciónde la desnutricióninfantil Disminuciónde la tasa de mortalidadenla zona Reducciónde la morbilidadinfantil Medio de primer nivel Medio de primernivel Medio de primernivel Medio de primer nivel Consumo de agua de calidad Adecuada disposición de excretas y aguas servidas Adecuada gestiónde los servicios de saneamiento básico Adecuados hábitos y prácticas de higiene Medio Fundamental 1 Medio Fundamental2 Medio Fundamental3 Medio Fundamental 4 Adecuado servicio de agua potable Adecuado servicio de evacuaciónde excretas Capacidades de gestión fortalecida de los miembros de la JASS Mejora de los niveles de educación sanitaria Fuente: Elaboraciónpropia Baja incidencia de enfermedades gastrointestinales e infecciosas en la población de la localidad de Huamantanga Fin Final Mejora de la calidad de vida de los habitantes de la Localidad de Huamantanga Fin Indirecto Disminución de gastos en servicios de salud de los habitantes de la localidad de Huamantanga Objetivo central 3.3.6 Planteamiento de acciones
  • 84.
    EstudioaNivel dePerfil delProyecto:“Mejoramiento y Ampliación del servicio de Agua Potable, Alcantarillado y Tratamiento de aguas residuales en la Localidad de Huamantanga – Distrito de Huamantanga – Provincia de Canta – Región lima Provincias”. 84 Parael logrodelos mediosfundamentalesestablecidosenel árbol deobjetivos,es necesarioplantearaccionesconcretastendentes allogrodelosestos medios.Las accionesplanteadasparacada mediofundamental sonlassiguientes: a) Sistema de agua potable MedioFundamental 1: Adecuado serviciodeaguapotable. Acciones 1.1: Captación del agua de fuentes existentes Actividades o Construcción de 02 sistema de captación de man o o antial Acciones 1.2: Línea de Conducción Actividades o Instalación de 2,144 m de Tubería PVC en línea de conducción y 09 Cámaras rompe presión Tipo 7 Acciones 1.3: Almacenamiento del agua Actividades o Construcción de 01reservorios de 25m 3 y mejoramiento del reservorio existente. De 20 M3 de capacidad Acciones 1.4: Distribución del agua Actividades o Instalación de 5,042 m de red general de distribución con Tubería PVC c -10 Acciones 1.5: Instalaciones domiciliarias Actividades o Instalación de 238 conexiones domiciliarias
  • 85.
    EstudioaNivel dePerfil delProyecto:“Mejoramiento y Ampliación del servicio de Agua Potable, Alcantarillado y Tratamiento de aguas residuales en la Localidad de Huamantanga – Distrito de Huamantanga – Provincia de Canta – Región lima Provincias”. 85 b) Sistema de Alcantarillado y Tratamiento de Aguas Residuales Mediofundamental2: Adecuado servicio de alcantarillado y tratamiento de aguas servidas Acciones 2.1: Instalación del sistemas de alcantarillado y tratamiento de aguas residuales Actividades o Suministro e instalación de 5,250 m de tubería PVC de 200 mm y 250 MM para la red general de distribución o Construcción de 68 Buzones de inspección o Instalación de 238 Conexiones Domiciliarias c) Gestión, administración, operación y mantenimiento de los sistemas MedioFundamental 3:Capacidades de gestión fortalecida de los miembros de la JASS Acciones 3.1: Implementación de un programa de fortalecimiento de la gestión administrativa y operacional de los servicios Actividades o Capacitación del personal para la operación y mantenimiento de los sistemas de saneamiento o Capacitación a los miembros de la JASS d) Programa de educación sanitaria MedioFundamental 4:Mejora de los niveles de educación sanitaria Acciones 4.1: Implementación de programas de educación sanitaria Actividades o Implementación de un programa de educación sanitaria en agua potable o Implementación de un programa de educación sanitaria en sistema de disposición sanitaria de excretas.
  • 86.
    EstudioaNivel dePerfil delProyecto:“Mejoramiento y Ampliación del servicio de Agua Potable, Alcantarillado y Tratamiento de aguas residuales en la Localidad de Huamantanga – Distrito de Huamantanga – Provincia de Canta – Región lima Provincias”. 86 Gráfico 13 ARBOL DE MEDIOS FUNDAMENTALES Y ACCIONES Medio Fundamental 2 Medio Fundamental 3 Medio Fundamental 4 Adecuado servicio de Alcantarillado y Tratamiento de Aguas servidas Capacidades de gestión fortalecida de los miembros de la JASS Mejora de los niveles de educación sanitaria Acción 1.1: Captación del agua de fuentes existentes Actividades: - Construcción de 02 capataciones de manantial Acción 1.2: Linea de Conduccion Actividades: - Suministro e Instalación de 2,144 m de tuberia PVC C- 10 de 63 mm Acción 1.3: Almacenamiento del agua Actividades: - Construcción de 01 reservorio de agua (01 reservorio apoyado) capacidad = 25 m3 Acción 1.4: Red General de Distribucion de agua Actividades: Suministro e instalacion de 5,042 m de tuberia PVC C- 10 de 63 mm Acción 1.5: Instalaciones domiciliarias Actividades: - Instalación de 238 conexiones domiciliarias Acción 2.1: Instalación de sistemas de alcantarillado sistema de tratamiento Actividades: - Suministro de Instalación de 5,50 m de Tuberia PVC UF de 200 mm y 250 mm en la red geral de distribucion y emisor final. -Construcción de 68 Buzones de Inspeccion Acción 3.1: Implementación de un programa de fortalecimiento de la gestión administrativa y operacional de los servicios Actividades: -Capacitación del personal para la operación y mantenimiento de los sistemas de saneamiento - Capacitación a los miembros de la JASS Acción 4.1: Implementación de programas de educación sanitaria Actividades: -Implementación de un programa de educación sanitaria en agua potable - Implementación de un programa de educación sanitaria en evacuación de excretas y aguas servidas Alternativa única de saneamiento FUENTE: Elaboración propia Medio Fundamental 1 Adecuado servicio de agua potable Alternativa única de agua ÁRBOL DE MEDIOS FUNDAMENTALES Y ACCIONES Las acciones 3.1 y 4.1, son complementarias para la alternativa única de agua y la alternativa única de saneamiento
  • 87.
    EstudioaNivel dePerfil delProyecto:“Mejoramiento y Ampliación del servicio de Agua Potable, Alcantarillado y Tratamiento de aguas residuales en la Localidad de Huamantanga – Distrito de Huamantanga – Provincia de Canta – Región lima Provincias”. 87 3.4 ALTERNATIVAS DE SOLUCIÓN Paraelplanteamientodelaalternativadesoluciónparalossistemasdeagua potableysaneamiento, sehatenidoenconsideraciónlassiguientespremisas: ♦ Utilizacióndelasfuentesexistentesenlazonadel proyecto. ♦ Elconocimientoylasexperienciasacercadelproyectoyla población beneficiada del distrito de Huamantanga 3.4.1 Alternativa para el sistema de agua potable a. Alternativa Única El proyecto contempla los siguientes ítems como fundamentales para satisfacer la demanda de agua de los pobladores de la localidad de Huamantanga, éstos son los siguientes: ♦ Construcción de 02 captaciones de manantial ♦ Construcción de uno (01) reservorio ♦ Instalación de línea de conducción ♦ Instalación de línea de aducción y distribución ♦ Instalación de conexiones domiciliarias de agua potable 3.4.2 Alternativa para el sistema de Alcantarillado y Tratamiento de Aguas servidas El proyecto contempla los siguientes ítems como fundamentales para satisfacer la demanda de agua de los pobladores de la localidad de Huamantanga, éstos son los siguientes: ♦ Construcción de 68 buzones de inspección ♦ Instalación de la red general de distribución ♦ Instalación del emisor final ♦ Instalación de conexiones domiciliarias de desagüe ♦ Mejoramiento de 03 lagunas de Oxidación 3.4.3 Sistema de gestión y administración de los servicios de agua potable y saneamiento Está considerado el desarrollo y fortalecimiento de capacidades en los miembros del C.D. de las JASS y líderes potenciales para la Administración, Operación y Mantenimiento de los servicios de agua y saneamiento; de esta manera contribuir a mejor la autogestión de la JASS.
  • 88.
    EstudioaNivel dePerfil delProyecto:“Mejoramiento y Ampliación del servicio de Agua Potable, Alcantarillado y Tratamiento de aguas residuales en la Localidad de Huamantanga – Distrito de Huamantanga – Provincia de Canta – Región lima Provincias”. 88 Para lo cual:  Se fortalecerá capacidades del Consejo Directivo de la JASS, en el manejo adecuado de los instrumentos de gestión, para la sostenibilidad del saneamiento básico en la localidad.  Se fortalecerá las capacidades técnicas del Consejo directivo de la JASS, en cloración, desinfección, operación, administración y mantenimiento del sistema de agua potable y alcantarillado y tratamiento de aguas residuales.  Se acompañará en la réplica sobre temas del manejo adecuado de los instrumentos de gestión, así como en la buena operación y mantenimiento del sistema de agua potable y saneamiento. Mediante el desarrollo de Talleres en los siguientes temas: Taller I: Administración, Contabilidad y Manejo de Almacén. Taller II: Operación y Mantenimiento del Sistema de Agua Taller III: Cloración y Desinfección del Sistema de Agua 3.4.4 Programa de educación sanitaria y ambiental Se propone fortalecer y/o mejorar estilos de vida (hábitos, costumbre, comportamientos) saludables en las familias de la Localidad de Huamantanga, mediante el fortalecimiento de capacidades que ayude a la prevención de enfermedades ligadas al agua y saneamiento. Para lo cual: • Se mejorará los conocimientos y prácticas saludables de las familias: higiene en los momentos críticos y práctica de lavado de manos. • Se mejorará las prácticas de las familias en el uso y cuidado del agua. • Se mejorará prácticas de las familias en el uso y mantenimiento de las UBS. Ejecución de talleres de capacitación. La ejecución de los talleres se realizará a través de la estrategia “CASCADA”, que consiste en la identificación de Facilitadores Sociales (FAS), quienes serán capacitados y entrenados en metodologías básicas de capacitación de adultos. Taller I : Metodología de capacitación a adultos (dirigido exclusivamente para FAS) Taller II : Enfermedades prevalentes ligadas al saneamiento básico y hábitos de higiene. Taller III : Higiene personal, vivienda y ambiental. Taller IV : Uso y cuidado del agua. Taller V : Eliminación adecuada de excretas
  • 89.
    EstudioaNivel dePerfil delProyecto:“Mejoramiento y Ampliación del servicio de Agua Potable, Alcantarillado y Tratamiento de aguas residuales en la Localidad de Huamantanga – Distrito de Huamantanga – Provincia de Canta – Región lima Provincias”. 89 CAPÍTULO IV: FORMULACIÓN 4.1 HORIZONTE DE EVALUACIÓN DEL PROYECTO Para proyectos de agua potable el periodo de evaluación es de 20 años3 /, dado que existen diferentes componentes cuya vida económica se aproxima a este horizonte. El Reglamento Nacional de Construcciones, establece el cálculo del periodo óptimo de diseño por componentes; es decir que cada componente puede tener periodos de diseño diferentes; en consecuencia, se establece que el horizonte de evaluación para este Proyecto es de 20 años. Para el saneamiento, el Sistema Nacional de Inversión Pública (SNIP - 10), referente al período de evaluación indica que éste no será menor a diez años; en ese caso, una infraestructura debería evaluarse solo por el tiempo en que la misma pueda proporcionar beneficios a los usuarios, lo que está relacionado con el periodo de vida económica. Bajo este criterio es que en Saneamiento el periodo de evaluación se adopta alrededor de los 10 años. En el siguiente cuadro se presenta el resumendel horizonte de evaluación del proyecto: Cuadro Nº 64 Ciclo del proyecto y Horizonte de Evaluación 1 2 3 4 5 6 7 8 9 10 11 12 (*) ET = Expediente Técnico (**) PC = Proceso de Licitación, Selección y Contratación (***) EE = Evacuación de Excretas (…) Año 20 Año 2 Año 3 (…) Año 10 Año 1 Ejecución de obra FASE DE INVERSIÓN POST INVERSIÓN Operación y mantenimiento del PIP - Agua Operación y mantenimiento del PIP - EE(***) POST INVERSION ET (*) PC (**) 4.2 ANÁLISIS DE LA DEMANDA 4.2.1 Identificación Servicios de Saneamiento 3 / FUENTE:DirectivaGeneral del Sistema Nacional de Inversión Pública, Resolución Directoral N° 003-2011-EF/68.01, Anexo SNIP 10, Parámetros de Evaluación.
  • 90.
    EstudioaNivel dePerfil delProyecto:“Mejoramiento y Ampliación del servicio de Agua Potable, Alcantarillado y Tratamiento de aguas residuales en la Localidad de Huamantanga – Distrito de Huamantanga – Provincia de Canta – Región lima Provincias”. 90 a. Abastecimiento de agua a.1 Consumo Doméstico Sobre la base de la información consignada en el diagnóstico, se establece que la población del distrito de huamantanga cuenta con un servicio de agua potable deciente Por lo tanto la demanda insatisfecha está representada por 238 viviendas computándose un total de 748 pobladores. a.2 Otros consumos Del mismo modo a partir de la información consignada en el diagnóstico, existe 10 locales de organizaciones sociales (3 escuelas, 01 Centro de salud, 01 local comunal y 01 iglesia, 02 Club de Madres y 01 Municipalidad).Por lo tanto la demanda insatisfecha está representada por 10 organizaciones sociales. b. Disposición Sanitaria de Excretas El servicio de alcantarillado es deficiente y ha cumplido su vida útil 4.2.2 Definición del ámbito de influencia del PIP y la población demandante, potencial y efectiva a. Población de referencia La población de referencia es la población total del área de influencia del proyecto, que está constituida porla población de la localidad de Huamantanga (748 habitantes constituidas en 238 familias), Siendo necesario conocerla dinámica de lapoblación beneficiada,se analizalasituación demográficadelárearuraldeestosámbitos,estainformaciónnosdaráelmarco dereferenciasobre tododela tasade crecimientoanualparael estudioyla proyeccióndelapoblaciónbeneficiariaconproyecto. b. Población demandante potencial La población demandante potencial es la población total del área de influencia que no recibe el servicio, para el caso del presente estudio, son todas las familias de la localidad de Huamantanga, ya que todas están siendo afectadas en mayor o menor grado por el problema y que potencialmente requerirán los servicios ofrecidos por el proyecto. Esta población asciende a 748 personas constituidas en 238 viviendas.
  • 91.
    EstudioaNivel dePerfil delProyecto:“Mejoramiento y Ampliación del servicio de Agua Potable, Alcantarillado y Tratamiento de aguas residuales en la Localidad de Huamantanga – Distrito de Huamantanga – Provincia de Canta – Región lima Provincias”. 91 c. Población demandante efectiva La población demandante efectiva es la población que solicita el servicio, para el caso del presente estudio, de acuerdo al diagnóstico realizado a través de encuestas socioeconómicas, se ha identificado que la población demandante efectiva es la misma población demandante potencial, ya que no existe población que este siendo atendida con servicios de agua potable y saneamiento de calidad y está constituido por: 1. Lapoblaciónquenocuentaconconexióndeaguaensuviviendaono estáconectadaatravésdepiletaspúblicas. 2. La población que si cuenta con pozo de agua con deficiencias significativasensufuncionamiento,razónporelqueseconsiderasin servicio. Por lo tanto, la población demandante efectiva está conformada por748 personas, que vivenen238 viviendas.Estacantidadde población,asícomolacantidaddeviviendassehaobtenidorealizandouncenso acargodelequipoconsultor. Cabe mencionar que, la metodología de estimación de la población consistióen dividirlacomunidadencuatrogrupososectoresdecensocorrespondientes al mismonúmerodesectoresdelacomunidad. Las características a considerarse fueron: Nºdevarones / Nºdemujeres / Total Habitantes NºdeViviendasHabitadas NºdeViviendasDeshabitadas NºdeInstituciones. La tasa de crecimiento del área de intervención se asume en 0.90 % anual promedio correspondiente a la tasa de la provincia de Canta; esta tasa está en el promedio de las tasasde crecimiento de la población rural del departamento de Lima y el distrito de Huamantanga entrelos censos 1993 y 2007. En consecuencia, teniendo en cuenta que la dinámica poblacional correspondiente al área de intervención es fluctuante, para propósitos de las proyecciones de la población se tomará en cuenta la tasa de 0.90 %anual promedio.
  • 92.
    EstudioaNivel dePerfil delProyecto:“Mejoramiento y Ampliación del servicio de Agua Potable, Alcantarillado y Tratamiento de aguas residuales en la Localidad de Huamantanga – Distrito de Huamantanga – Provincia de Canta – Región lima Provincias”. 92
  • 93.
    EstudioaNivel dePerfil delProyecto:“Mejoramiento y Ampliación del servicio de Agua Potable, Alcantarillado y Tratamiento de aguas residuales en la Localidad de Huamantanga – Distrito de Huamantanga – Provincia de Canta – Región lima Provincias”. 93 La población actual al año 2012 fue obtenida por medio de la recopilación del padrón de beneficiarios, el cual nos da como resultado lo siguiente: Cuadro Nº 66 Tipos de vivienda N° Tipo de vivienda Viviendas 1 Domestico habitados 238 2 Domestico no habitados 0 3 Estatal 4 3 Social 6 Total 89 Fuente: Elaborado por el Consultor Cuadro Nº 67 Resultado de Padrón de Beneficiarios Población Actual 4 748 Hab. Número de Viviendas Domesticas 238 Viv. Densidad de Vivienda 3.11 Hab/Viv Fuente: Elaborado por el Consultor 4.2.3 Determinación de la Demanda Proyectada de Agua Potable a. Población Actual, tasa de crecimiento de la población y densidad poblacional La información poblaciónfutura y servida hasidoestimada teniendo comobaseel empadronamientorealizadoporel ConsultorylosCensosNacionalesdePoblaciónyViviendade1,993y 2,007.Lasproyeccionesdepoblaciónse han realizadobasándoseenla tasa de crecimientoadoptadoparalacomunidad(enpromedio0.90 %anual).La población parael año2,012(añobaseparael Proyecto) esde748 habitantes, lacantidadde viviendases de238unidadesy la densidadporlote de 3.11personas por vivienda;(desarrolladoenel CuadroNº65 del CapítuloIV: Formulacióndel PIP). A parte de las viviendas familiares, existe 02 locales de organizaciones sociales que demandan de los servicios de agua potable, por lo que se considera parte de la demanda. El método adoptado para realizar las proyecciones de la población es mediante el método aritmético, puesto que se trata de una población cuya dinámica está basada en actividades agropecuarias y comerciales. 4 Dato obtenido del Padrón de Beneficiario según la carga familiar por vivienda
  • 94.
    EstudioaNivel dePerfil delProyecto:“Mejoramiento y Ampliación del servicio de Agua Potable, Alcantarillado y Tratamiento de aguas residuales en la Localidad de Huamantanga – Distrito de Huamantanga – Provincia de Canta – Región lima Provincias”. 94 b. Cobertura de agua potable Lapoblaciónservidaparael añobase,estáconstituidaporlapoblación total multiplicada porla coberturacon conexión domiciliariacorrespondiente;paraelaño 2,012esdel 85%;lapoblaciónservidavariaañoporaño, debidoal crecimiento poblacional y lacoberturadel servicioqueesdel100%anualmente. La proyección de la población beneficiada con conexiones sin medición, ylas viviendas conectadas, se realizó bajo el supuesto de que su crecimiento en el horizonte de evaluación delProyecto será alritmo de la tasa de crecimiento poblacional. c. Número de conexiones domiciliarias de agua Actualmente, no existen conexiones de agua, dado que no existen viviendas con sistema de conexión domiciliaria, por lo que en el año la cobertura es 0%. Cuadro Nº 68 Proyecciones de población total y servida con conexión domiciliaria de agua potable Conexiones Otros C/MED. S/MED. TOTAL MICROMED. C/MED S/MED TOTAL C/MED S/MED TOTAL C/MED S/MED TOTAL 2012 748 80% 20% 598 199 0 199 199 0% 0 10 10 0 0 0 0 209 209 2013 754 80% 20% 604 201 0 201 201 0% 0 10 10 0 0 0 0 211 211 2014 761 100% 0% 761 254 0 254 254 0% 0 10 10 0 0 0 0 264 264 2015 768 100% 0% 768 256 0 256 256 0% 0 10 10 0 0 0 0 266 266 2016 775 100% 0% 775 258 0 258 258 0% 0 10 10 0 0 0 0 268 268 2017 782 100% 0% 782 261 0 261 261 0% 10 0 10 0 1 1 10 262 272 2018 789 100% 0% 789 263 0 263 263 0% 11 0 11 0 1 1 11 264 275 2019 796 100% 0% 796 265 0 265 265 0% 11 0 11 0 1 1 11 266 277 2020 803 100% 0% 803 268 0 268 268 0% 11 0 11 0 1 1 11 269 280 2021 811 100% 0% 811 270 0 270 270 0% 11 0 11 0 1 1 11 271 282 2022 818 100% 0% 818 273 0 273 273 0% 11 0 11 0 1 1 11 274 285 2023 825 100% 0% 825 275 0 275 275 0% 11 0 11 0 1 1 11 276 287 2024 833 100% 0% 833 278 0 278 278 0% 11 0 11 0 1 1 11 279 290 2025 840 100% 0% 840 280 0 280 280 0% 11 0 11 0 1 1 11 281 292 2026 848 100% 0% 848 283 0 283 283 0% 11 0 11 0 1 1 11 284 295 2027 855 100% 0% 855 285 0 285 285 0% 11 0 11 0 1 1 11 286 297 2028 863 100% 0% 863 288 0 288 288 0% 12 0 12 0 1 1 12 289 301 2029 871 100% 0% 871 290 0 290 290 0% 12 0 12 0 1 1 12 291 303 2030 879 100% 0% 879 293 0 293 293 0% 12 0 12 0 1 1 12 294 306 2031 887 100% 0% 887 296 0 296 296 0% 12 0 12 0 1 1 12 297 309 2032 895 100% 0% 895 298 0 298 298 0% 12 0 12 0 1 1 12 299 311 2033 903 100% 0% 903 301 0 301 301 0% 12 0 12 0 1 1 12 302 314 Año Población Total (hab) Cobertura Población Servida Viviendas con Servicio Conexiones Domésticas Conexiones Comerciales y Estatales Conexiones Industriales Total Conexiones FUENTE: Elaboración del Consultor d. Consumo de usuarios domésticos Como lo descrito en el capítulo de Identificación, el sistema de agua potable es deficientetampoco existe información de volúmenesdelagua que consume o quedemandalapoblación.Anteesta situación,elconsumoy lademandadeagua para la población del en la situaciónconProyecto,seestima,teniendoencuentalaGuíaparalaformulacióndeproyectosdei
  • 95.
    EstudioaNivel dePerfil delProyecto:“Mejoramiento y Ampliación del servicio de Agua Potable, Alcantarillado y Tratamiento de aguas residuales en la Localidad de Huamantanga – Distrito de Huamantanga – Provincia de Canta – Región lima Provincias”. 95 nversiónexitosos;enel queseconsidera,parausuarios domésticosdel árearural,lasdotacionessiguientes: • 80lppdparalocalidadesdela regiónSierra, considerandosistema de alcantarillado Puesto queenestalocalidad no existe un sistema adecuado para la disposición y evacuación de excretas,sepropone instalar letrinassinarrastrehidráulico;enconsecuencia,ladotaciónconsiderada esde50lppd.Estainformación sepresentaenel CuadroNº69. Cuadro Nº 69 Promedio de consumo de agua sin medidor CATEGORIADE CONSUMO CONSUMOPER CAPITA (lppd) CONSUMOPOR VIVIENDA (m 3 /cnx-mes) DOMESTICO ConsumounitarioC/medidor ConsumounitarioS/medidor 80.00 1/ 5.14 FUENTE:1/Guía para la formulaciónde proyectosde inversión exitosos,2011. e. Consumo de usuarios no domésticos Para el caso de las organizaciones sociales, se considera la misma dotación que para las viviendas. (50 lppd). f. Demanda total de agua potable El consumo total de agua de los demandantes, se define de la siguiente forma: DTt = DDt DTt = Demanda Total de agua en el año “t” DDt = Demanda Doméstica con conexiones domiciliarias en el año “t” 4.2.4 Cálculo y Proyección de los servicios demandados Paraefectuarlasproyeccionesdedemanda deaguay saneamiento,previamente se han establecido lasvariablesen elaño base,lascualesse presentan en el CuadroNº70(Hojade ingreso dedatospara lasproyeccionesdedemanda). Luego se hanproyectado lascoberturas,teniendo en cuenta laspolíticasdel gobiernoy lacapacidadeconómicadelapoblaciónde Huamantanga,a continuaciónsehanestimadolascoberturasanualesde demandadeagua quesepresentanenelCuadroNº71. Tambiénlascoberturas correspondientesasaneamiento.
  • 96.
    EstudioaNivel dePerfil delProyecto:“Mejoramiento y Ampliación del servicio de Agua Potable, Alcantarillado y Tratamiento de aguas residuales en la Localidad de Huamantanga – Distrito de Huamantanga – Provincia de Canta – Región lima Provincias”. 96 Cuadro Nº 70 Hoja de ingreso de datos para las proyecciones de la demanda de agua y saneamiento Datos Sin Proyecto 2012 Con Proyecto 2032 POBLACIÓN ACTUAL (habitantes) (1) 748 903 TASA CRECIMIENTO ANUAL DE POBLACIONAL (%) (1) 0.90 0.90 DENSIDAD POR LOTE (hab/lote) (1) 3.11 3.11 CONSUMO POR PERSONA (litros / habitante - dia) (2) 50 100 PORCENTAJE DE PÉRDIDAS (2) 60% 20% POBLACIÓN ACTUAL CON CONEXIONES AGUA (3) 636 903 FUENTE: ElaboracióndelConsultor,teniendoencuenta los formatosdelMinisterio deVivienda,ConstrucciónySaneamiento,año2,012. (1),(2) (Proyección INEI, EmpadronamientoConsorcioIDOM- SERCONSULT) (3)(Estimadobasándoseenlapoblacióncensaday viviendasempadronadaspor Consorcio IDOM- SERCONSULT,agostode2012) (4)FUENTE: Estimación, Equipode IngenieríaConsorcioIDOM-SERCONSULT (5)ReglamentoNacionalDeEdificaciones a. Pérdidas físicas A partir delas pérdidas físicasenotras localidadessimilaresdelazona delproyectoy también enlaEPSLIMA PROVINCIAS.,se estimó que laspérdidas físicasdeaguaenelsistemade agua potable Huamantanga enlasituaciónconproyectosondel ordende20.00%. Otrosupuestomanejadoparalasproyeccioneses,quelasnuevasconexiones desdeuninicioseráninstaladassinmicromedidor,dadoelárearuralenquese encuentralalocalidadenestudio. Cuadro Nº 71 Proyecciones de cobertura de los servicios de agua y saneamiento AÑO Cobertura de Agua Potable Cobertura desague Pérdidas de Agua Micromedición 2012 85% 80% 20% 0% 2013 85% 80% 20% 0% 2014 100% 100% 20% 0% 2015 100% 100% 20% 0% 2016 100% 100% 20% 0% 2017 100% 100% 20% 0% 2018 100% 100% 20% 0% 2019 100% 100% 20% 0% 2020 100% 100% 20% 0% 2021 100% 100% 20% 0% 2022 100% 100% 20% 0% 2023 100% 100% 20% 0% 2024 100% 100% 20% 0% 2025 100% 100% 20% 0% 2026 100% 100% 20% 0% 2027 100% 100% 20% 0% 2028 100% 100% 20% 0% 2029 100% 100% 20% 0% 2030 100% 100% 20% 0% 2031 100% 100% 20% 0% 2032 100% 100% 20% 0% 2033 100% 100% 20% 0%
  • 97.
    EstudioaNivel dePerfil delProyecto:“Mejoramiento y Ampliación del servicio de Agua Potable, Alcantarillado y Tratamiento de aguas residuales en la Localidad de Huamantanga – Distrito de Huamantanga – Provincia de Canta – Región lima Provincias”. 97 FUENTE:ElaboracióndelConsultor,teniendoencuentalosformatosdelMinisteriodeVivienda,ConstrucciónySaneamiento,año2,0 12. b. Periodo óptimo de diseño El períodoóptimodediseñoesel númerodeañosduranteel cual lacapacidadde producción de un componente de un sistema de agua potable o de saneamiento cubrelademandaproyectadaminimizandoelvaloractualdeinversión,operación ymantenimientoduranteel períododeanálisisdel proyecto. Seproponeel usodelossiguientesperiodosdediseñopropuestosporel Programa NacionaldeSaneamientoRural(PRONASAR)delMinisteriode Vivienda,Construccióny Saneamiento: • Componentes del sistema de agua potable: 20 años • Componentes del sistema de alcantarillado : 20 años c. Proyecciones de la Demanda de Agua Lademandadomésticadeaguaestáconformadapordemandantesdelservicio correspondientesalsectornomedido.Lademandaparaestesectorsedetermina utilizandoelconsumopromediode80.0lppd(9.33m3 /conexiónmensual),se considera que estos usuarios al no contar con micro medidor tenderán a demandary aconsumirlamáximacantidaddeagua,dado queelprecio marginal esigualacero;estademandasehaproyectado teniendoencuenta elnúmerode conexionessinmedidory elconsumopromedioporconexiónestimadoparael caso. Lademandatotaldeaguaestáconformada porlademandadomésticasin medición.Lademanda totalparaelsistema,seestimateniendoencuentalos coeficientesdevariacióndeconsumo,losmismos quesehantomadodel ReglamentoNacional deEdificaciones,estosvaloressonlossiguientes: K1Variacióndeconsumo máximodiario : 1.3 K2Variacióndeconsumo máximohorario : 2.5 En el cuadro siguiente se aprecian las proyecciones de la demanda total de agua para los usuarios de la localidad de Huamantanga
  • 98.
    EstudioaNivel dePerfil delProyecto:“Mejoramiento y Ampliación del servicio de Agua Potable, Alcantarillado y Tratamiento de aguas residuales en la Localidad de Huamantanga – Distrito de Huamantanga – Provincia de Canta – Región lima Provincias”. 98 Cuadro Nº 72 Proyección de la demanda total de agua potable (* ) OTROS MEDIOS se refieren a abastecimiento por acarreo o por cualquier medio en el que no se extraiga agua potable del sistema de red pública FUENTE: Elaboración del Consultor Conexiones Otros Doméstico Comercial y Estatal Industrial Total por conexiones l/d m3 /año 2012 748 85% 15% 636 212 77,380 12,000 0 89,380 111,725 40,780 22 1.29 2013 754 85% 15% 641 214 78,110 12,108 0 90,218 112,773 41,162 23 1.31 2014 761 100% 0% 761 254 92,710 12,217 0 104,927 131,159 47,873 26 1.52 2015 768 100% 0% 768 256 93,440 12,327 0 105,767 132,209 48,256 26 1.53 2016 775 100% 0% 775 258 94,170 12,438 0 106,608 133,260 48,640 27 1.54 2017 782 100% 0% 782 261 95,265 12,550 1,614 109,429 136,787 49,927 27 1.58 2018 789 100% 0% 789 263 95,995 12,663 1,629 110,287 137,858 50,318 28 1.60 2019 796 100% 0% 796 265 96,725 12,777 1,644 111,145 138,932 50,710 28 1.61 2020 803 100% 0% 803 268 97,820 12,892 1,658 112,370 140,463 51,269 28 1.63 2021 810 100% 0% 810 270 98,550 13,008 1,600 113,158 141,447 51,628 28 1.64 2022 817 100% 0% 817 272 99,280 13,125 1,614 114,019 142,524 52,021 29 1.65 2023 824 100% 0% 824 275 100,375 13,243 1,629 115,247 144,059 52,581 29 1.67 2024 831 100% 0% 831 277 101,105 13,362 1,644 116,111 145,138 52,976 29 1.68 2025 838 100% 0% 838 279 101,835 13,482 1,658 116,976 146,220 53,370 29 1.69 2026 846 100% 0% 846 282 102,930 13,604 1,600 118,134 147,667 53,899 30 1.71 2027 854 100% 0% 854 285 104,025 13,726 1,614 119,366 149,207 54,461 30 1.73 2028 862 100% 0% 862 287 104,755 13,850 1,629 120,234 150,292 54,857 30 1.74 2029 870 100% 0% 870 290 105,850 13,974 1,644 121,468 151,835 55,420 30 1.76 2030 878 100% 0% 878 293 106,945 14,100 1,658 122,703 153,379 55,983 31 1.78 2031 886 100% 0% 886 295 107,675 14,227 1,600 123,502 154,378 56,348 31 1.79 2032 894 100% 0% 894 298 108,770 14,355 1,600 124,725 155,906 56,906 31 1.80 2033 902 100% 0% 902 301 109,865 14,484 1,600 125,949 157,437 57,464 31 1.82 Demanda Regulación (m3) Caudal Promedio (l/s) Año Población Total (hab) Cobertura Población Servida Viviendas con Servicio Consumos (litros/día) Demanda
  • 99.
    EstudioaNivel dePerfil delProyecto:“Mejoramiento y Ampliación del servicio de Agua Potable, Alcantarillado y Tratamiento de aguas residuales en la Localidad de Huamantanga – Distrito de Huamantanga – Provincia de Canta – Región lima Provincias”. 99 4.2.5 Demanda para el servicio de Alcantarillado Enlasituaciónsinproyecto,lacoberturadelserviciosesnula;conproyecto,la coberturaparaelsistemadeevacuacióndeexcretas,seestimateniendoen cuentalacoberturadeaguaconconexióndomiciliaria,bajoelsupuestodeque solo lasviviendas que cuentan conconexión deagua potable podrán accedera unaunidadbásicadesaneamiento(letrinaconarrastrehidráulico), siendoel indicadordelacobertura que aliniciodeoperacionesdelproyecto (Año1)se esperaalcanzaral 100.0%deviviendas,cuandolacoberturadelapoblacióncon aguapotableestambién del100.0%(Año1delhorizontetemporaldelProyecto). Lasproyeccionesdecoberturassedetallaronenel siguiente cuadro,lasmismas que fueroncalculadasteniendoencuentaloscriteriossiguientes: Cobertura con Unidad básica de saneamiento (Viviendas): 100% Densidad por vivienda (Nº de Pers./Viv) 3.11 Unidad básica de saneamiento/vivienda (letrina sin arrastre hidráulico): 1.0 Cuadro Nº 73 Proyección de la demanda del sistema de Alcantarillado Conexiones Otros 2012 748 80% 20% 598 199 2013 754 80% 20% 604 201 2014 761 100% 0% 761 254 2015 768 100% 0% 768 256 2016 775 100% 0% 775 258 2017 782 100% 0% 782 261 2018 789 100% 0% 789 263 2019 796 100% 0% 796 265 2020 803 100% 0% 803 268 2021 811 100% 0% 811 270 2022 818 100% 0% 818 273 2023 825 100% 0% 825 275 2024 833 100% 0% 833 278 2025 840 100% 0% 840 280 2026 848 100% 0% 848 283 2027 855 100% 0% 855 285 2028 863 100% 0% 863 288 2029 871 100% 0% 871 290 2030 879 100% 0% 879 293 2031 887 100% 0% 887 296 2032 895 100% 0% 895 298 2033 903 100% 0% 903 301 Año Población Total (hab) Cobertura Población Servida Viviendas con Servicio
  • 100.
    EstudioaNivel dePerfil delProyecto:“Mejoramiento y Ampliación del servicio de Agua Potable, Alcantarillado y Tratamiento de aguas residuales en la Localidad de Huamantanga – Distrito de Huamantanga – Provincia de Canta – Región lima Provincias”. 100 4.3 ANÁLISIS DE LA OFERTA 4.3.1 Oferta de la fuente y del sistema de agua potable sin proyecto En la localidad de Huamantanga no cuentan con la provisión eficiente y de calidad de agua, en consecuencia,la oferta deagua potable enla situación sin proyecto es deficiente; conproyectoseplantealaimplementacióndeunsistemadeaguaconconexiones domiciliariasqueenelprimerañodeoperacióncubreal100.0%de la población afectada. Cuadro Nº 74 Oferta de la fuente y del sistema de agua potable sin proyecto por componentes COMPONENTES UNIDAD DE MEDIDA OFERTA CON PROYECTO Construcción de captaciones de manantial u 2.0 Instalación de 2,144 m de línea de conducción ml 2,144 Construcción de Reservorio Apoyado de 25 m3 de capacidad u 1 Instalación de 5,042 ml de Línea de Aducción y Línea de Distribución ml 5,042 Conexiones de Agua Domiciliario u 238 Programa de Mitigación e Impacto Ambiental gbl 1.0 Programa de Fortalecimiento de la Unidad de Gestión gbl 1.0 Programa de Educación Sanitaria Agua Potable gbl 1.0 FUENTE: Elaboración del Consultor. 4.3.2 Oferta del sistema de Alcantarillado Laofertade lasituaciónsinproyectoes del 80 %, Cuadro Nº 75 Oferta del sistema de Alcantarillado COMPONENTES UNIDAD DE MEDIDA OFERTA CON PROYECTO Construcción de 63 Buzones u 63 Instalaciones Domiciliarais und 238 Instalación de 5,245 m de red de distribución y emisor final. m 5,245 FUENTE: Elaboración del Consultor 4.4 BALANCE OFERTA DEMANDA
  • 101.
    EstudioaNivel dePerfil delProyecto:“Mejoramiento y Ampliación del servicio de Agua Potable, Alcantarillado y Tratamiento de aguas residuales en la Localidad de Huamantanga – Distrito de Huamantanga – Provincia de Canta – Región lima Provincias”. 101 4.4.1 Balance Oferta Demanda del Sistema de Agua Potable Teniendoencuentalasproyeccionesdelademandadeagua conproyectoyla ofertatambiénconproyecto, seefectúaelbalanceoferta-demandapor componentes:captación y almacenamiento,losquesepresentanenlossiguientes cuadros conlosgráficos correspondientes. Cuadro Nº 76 Balance oferta demanda del sistema de captaciónde agua FUENTE: Elaboración del Consultor. ACTUAL CON PROYECTO ACTUAL CON PROYECTO 2012 1.68 1.57 2.37 -0.11 0.69 2013 1.70 1.57 2.37 -0.13 0.67 2014 1.97 1.57 2.37 -0.40 0.40 2015 1.99 1.57 2.37 -0.42 0.38 2016 2.01 1.57 2.37 -0.44 0.36 2017 2.06 1.57 2.37 -0.49 0.31 2018 2.07 1.57 2.37 -0.50 0.29 2019 2.09 1.57 2.37 -0.52 0.28 2020 2.11 1.57 2.37 -0.54 0.26 2021 2.13 1.57 2.37 -0.56 0.24 2022 2.14 1.57 2.37 -0.57 0.22 2023 2.17 1.57 2.37 -0.60 0.20 2024 2.18 1.57 2.37 -0.61 0.19 2025 2.20 1.57 2.37 -0.63 0.17 2026 2.22 1.57 2.37 -0.65 0.15 2027 2.25 1.57 2.37 -0.68 0.12 2028 2.26 1.57 2.37 -0.69 0.11 2029 2.28 1.57 2.37 -0.71 0.08 2030 2.31 1.57 2.37 -0.74 0.06 2031 2.32 1.57 2.37 -0.75 0.05 2032 2.35 1.57 2.37 -0.78 0.02 2033 2.37 1.57 2.37 -0.80 0.00 AÑO CAPTACION LPS Demanda Maxima Diaria OFERTA BALANCE OFERTA DEMANDA
  • 102.
    EstudioaNivel dePerfil delProyecto:“Mejoramiento y Ampliación del servicio de Agua Potable, Alcantarillado y Tratamiento de aguas residuales en la Localidad de Huamantanga – Distrito de Huamantanga – Provincia de Canta – Región lima Provincias”. 102 Gráfico Nº 14 FUENTE: Elaboración del Consultor. Cuadro Nº 77 Balance oferta demanda de almacenamiento ACTUAL CON PROYECTO ACTUAL CON PROYECTO 2012 32 20 45 -12 13 2013 33 20 45 -13 12 2014 37 20 45 -17 8 2015 37 20 45 -17 8 2016 38 20 45 -18 7 2017 38 20 45 -18 7 2018 40 20 45 -20 5 2019 40 20 45 -20 5 2020 40 20 45 -20 5 2021 40 20 45 -20 5 2022 41 20 45 -21 4 2023 41 20 45 -21 4 2024 41 20 45 -21 4 2025 41 20 45 -21 4 2026 42 20 45 -22 3 2027 42 20 45 -22 3 2028 42 20 45 -22 3 2029 43 20 45 -23 2 2030 44 20 45 -24 1 2031 44 20 45 -24 1 2032 44 20 45 -24 1 2033 45 20 45 -25 0 AÑO RESERVORIO (M3) Demanda de Volumen de Almacenamiento (M3/DIA) OFERTA BALANCE OFERTA DEMANDA 1/ Consideralasituaciónsinproyecto.
  • 103.
    EstudioaNivel dePerfil delProyecto:“Mejoramiento y Ampliación del servicio de Agua Potable, Alcantarillado y Tratamiento de aguas residuales en la Localidad de Huamantanga – Distrito de Huamantanga – Provincia de Canta – Región lima Provincias”. 103 FUENTE: Elaboracióndel Consultor 4.4.2 Balance Oferta Demanda del Sistema de Alcantarillado Teniendoencuentalas proyeccionesdelademandaseefectúaelBalanceOferta– Demanda,losmismosquese presentanenelcuadro siguienteygráficocorrespondiente. Cuadro Nº 78 Balance oferta demanda del componente Alcantarillado APORTE TOTAL AL SISTEMA Conexiones Otros Doméstico Comercial y Estatal Industrial Total por conexiones Qp Qmh Qmin m3/dia 2012 748 80% 20% 598 199 72,757 12,000 0 84,757 1.19 1.97 0.43 170.48 2013 754 80% 20% 604 201 73,487 12,108 0 85,595 1.20 1.99 0.44 172.16 2014 761 100% 0% 761 254 92,588 12,217 0 104,805 1.47 2.45 0.53 211.28 2015 768 100% 0% 768 256 93,440 12,327 0 105,767 1.49 2.47 0.54 213.18 2016 775 100% 0% 775 258 94,292 12,438 0 106,730 1.50 2.49 0.54 215.08 2017 782 100% 0% 782 261 95,143 10,458 1,600 107,202 1.51 2.50 0.55 216.28 2018 789 100% 0% 789 263 95,995 10,552 1,629 108,176 1.52 2.53 0.55 218.29 2019 796 100% 0% 796 265 96,847 10,647 1,644 109,138 1.54 2.55 0.56 220.19 2020 803 100% 0% 803 268 97,698 10,743 1,658 110,100 1.55 2.57 0.56 222.18 2021 811 100% 0% 811 270 98,672 10,840 1,600 111,111 1.57 2.59 0.57 224.17 2022 818 100% 0% 818 273 99,523 10,937 1,614 112,075 1.58 2.62 0.57 226.16 2023 825 100% 0% 825 275 100,375 11,036 1,629 113,040 1.59 2.64 0.58 228.07 2024 833 100% 0% 833 278 101,348 11,135 1,644 114,127 1.61 2.67 0.58 230.29 2025 840 100% 0% 840 280 102,200 11,235 1,658 115,094 1.62 2.69 0.59 232.20 2026 848 100% 0% 848 283 103,173 11,336 1,600 116,110 1.64 2.71 0.59 234.28 2027 855 100% 0% 855 285 104,025 11,438 1,614 117,078 1.65 2.73 0.60 236.20 2028 863 100% 0% 863 288 104,998 11,541 1,629 118,169 1.67 2.76 0.60 238.50 2029 871 100% 0% 871 290 105,972 11,645 1,644 119,261 1.68 2.79 0.61 240.64 2030 879 100% 0% 879 293 106,945 11,750 1,658 120,353 1.70 2.81 0.61 242.86 2031 887 100% 0% 887 296 107,918 11,856 1,600 121,374 1.71 2.84 0.62 244.96 2032 895 100% 0% 895 298 108,892 11,963 1,600 122,454 1.73 2.86 0.62 247.07 2033 903 100% 0% 903 301 109,865 12,070 1,600 123,535 1.74 2.89 0.63 249.28 Caudales de Diseño (l/s) Año Población Total (hab) Cobertura Población Servida Viviendas con Servicio Consumos (litros/día) 1/Consideralasituaciónsinproyecto. FUENTE:Elaboracióndel Consultor. Gráfico Nº 16 FUENTE: Elaboración del Consultor. 4.5 ANÁLISIS TÉCNICO DE LAS ALTERNATIVAS DE SOLUCIÓN
  • 104.
    EstudioaNivel dePerfil delProyecto:“Mejoramiento y Ampliación del servicio de Agua Potable, Alcantarillado y Tratamiento de aguas residuales en la Localidad de Huamantanga – Distrito de Huamantanga – Provincia de Canta – Región lima Provincias”. 104 4.5.1 Componente 01: Sistema de Abastecimiento de agua potable C.1 Sistema de Agua Potable – Alternativa Única Captación La oferta en la situación actual es de 1.57 lps, en tanto en la Situación con proyecto es de 2.50 lps, la demanda de agua potable para el año 1 es de 1.97 lps y se incrementa hasta 2.37 lps en el año 20. Podemos ver que la demanda y la oferta se ponen en equilibrio el año 20. Almacenamiento El proyecto contempla la construcción de 01 Reservorio de Almacenamiento,de concreto simplemente apoyado de 25 m3 de agua de forma circular, además del mejoramiento del reservorio existente de 20 m3 de capacidad, con el cual se llega a una oferta con proyecto al año 20 de 45 m3. C.2 Sistema de Alcantarillado La cobertura del sistema de alcantarillado es de 80%, en tal sentido para mejorar la situación actual se propone la instalación de 4,950 m de Tubería PVC de 200 mm, en la red general, construcción de 68 Buzones e instalación de 300 m de tubería PVC 250 mm para el emisor final. N. DESCRIPCIÓN TÉCNICA DEL PIP D.1 Componente 01: Sistema de Agua Potable  Captación Construcción de 02 captaciones de agua de manantial Par Caudal de 2.50 lps. (Q1 = 1.20 lps y Q2 = 1.3 lps)  Almacenamiento Se proyecta la Construcción de 01 reservorio de 25m 3 con su respetiva caja de válvulas y el mejoramiento del reservorio existente de 20 m3 de capacidad.  Línea de Conducción y Red de distribución Instalación de 2,144 m de línea de Conducción con Tubería, PVC C-10 de 63 mm, 09
  • 105.
    EstudioaNivel dePerfil delProyecto:“Mejoramiento y Ampliación del servicio de Agua Potable, Alcantarillado y Tratamiento de aguas residuales en la Localidad de Huamantanga – Distrito de Huamantanga – Provincia de Canta – Región lima Provincias”. 105 Cámaras rompe presión tipo 7, y una cámara reunión de concreto. En la red de Distribución se considera el Suministro e instalación de Tubería de PVC C- 10 de 63 mm con sus respetivos accesorios en una longitud de 5,042 m de los cuales 4,582 m se utilizara para mejorar el sistema existente, en tanto 460 m servirá para ampliar la cobertura del sistema.  Conexiones Domiciliarias ♦ Instalación de 238 conexiones domiciliarias de agua potable con su respetiva caja de registro D.2 Componente 02: Alcantarillado • Considera el suministro e instalación de 4,950 m de tubería PVC UF de 200 mm en la red general de distribución • construcción de 68 Buzones de concreto armado • 300 m de Tubería PVC UF de 250 mm para el emisor final. ♦ Instalación de 238 conexiones domiciliarias de desagüe, con su respetiva caja de registro D.3Componente 02: Tratamiento de Aguas Residuales • Considera el mejoramiento de 03 lagunas de oxidación existentes. • Construcción de Cerco Perimétrico 4.5.2 Componente 03: Gestión de los Servicios Está considerado el desarrollo y fortalecimiento de capacidades en los miembros del C.D. de las JASS y líderes potenciales para la Administración, Operación y Mantenimiento de los servicios de agua y saneamiento; de esta manera contribuir a mejor la autogestión de la JASS, para lo cual:  Se fortalecerá capacidades del Consejo Directivo de la JASS, en el manejo adecuado de los instrumentos de gestión, para la sostenibilidad del saneamiento básico en la localidad.  Se fortalecerá las capacidades técnicas del Consejo directivo de la JASS, en cloración, desinfección, operación, administración y mantenimiento del sistema de agua potable y las UBS.  Se acompañará en la réplica sobre temas del manejo adecuado de los instrumentos de gestión, así como en la buena operación y mantenimiento del sistema de agua potable y saneamiento. Mediante el desarrollo de Talleres en los siguientes temas:
  • 106.
    EstudioaNivel dePerfil delProyecto:“Mejoramiento y Ampliación del servicio de Agua Potable, Alcantarillado y Tratamiento de aguas residuales en la Localidad de Huamantanga – Distrito de Huamantanga – Provincia de Canta – Región lima Provincias”. 106 Taller I: Administración, Contabilidad y Manejo de Almacén.  Administración: responsables y funciones Instrumentos: plan de trabajo, libro de actas, padrón de usuarios, archivadores entre otros  Contabilidad: responsables y funciones Instrumentos: libro de caja, recibos de ingresos y egresos, archivadores, padrón Taller II: Operación y Mantenimiento del Sistema de Agua  Partes del Sistema: Captación, línea de conducción, reservorio, red de distribución, Conexiones domiciliarias y otras estructuras complementarias (Cámara distribuidor de caudales, CRP, Cámaras de purga y limpia entre otras).  Gasfitería y Reparaciones: herramientas, materiales y accesorios, elaboración de accesorios  Operación y Mantenimiento: herramientas, materiales y accesorios Taller III: Cloración y Desinfección del Sistema de Agua  Desinfección: Importancia, equipo, materiales y procedimientos.  Cloración: Importancia, equipo, materiales, procedimientos y tipos 4.5.3 Componente 04: Educación Sanitaria y Ambiental Se propone fortalecer y/o mejorar estilos de vida (hábitos, costumbre, comportamientos) saludables en las familias de la localidad de Huamantanga, mediante el fortalecimiento de capacidades que ayude a la prevención de enfermedades ligadas al agua y saneamiento. Para lo cual: • Se mejorará los conocimientos y prácticas saludables de las familias: higiene en los momentos críticos y práctica de lavado de manos. • Se mejorará las prácticas de las familias en el uso y cuidado del agua. • Se mejorará prácticas de las familias en el uso y mantenimiento de las UBS. Ejecución de talleres de capacitación.
  • 107.
    EstudioaNivel dePerfil delProyecto:“Mejoramiento y Ampliación del servicio de Agua Potable, Alcantarillado y Tratamiento de aguas residuales en la Localidad de Huamantanga – Distrito de Huamantanga – Provincia de Canta – Región lima Provincias”. 107 La ejecución de los talleres se realizará a través de la estrategia “CASCADA”, que consiste en la identificación de Facilitadores Sociales (FAS), quienes serán capacitados y entrenados en metodologías básicas de capacitación de adultos. Taller I: Metodología de capacitación a adultos (dirigido exclusivamente para FAS) • Como aprenden los adultos • El ambiente de aprendizaje: confianza, informalidad, cooperación, autoestima, aprendizaje permanente. • Rol y habilidades de un facilitador. Taller II: Enfermedades prevalentes ligadas al saneamiento básico y hábitos de higiene • Principales enfermedades ligadas a saneamiento: Parasitosis, EDAs, Enfermedades de la piel. • Concepto, síntomas, vías de transmisión, causas, efectos y medidas preventivas. Taller III: Higiene personal, vivienda y ambiental • Importancia del lavado de manos. • Momentos críticos del lavado de manos. • Técnica adecuada del lavado de manos. • Higiene de alimentos. • Higiene de la Vivienda. • Higiene ambiental. Taller IV: Uso y cuidado del agua • Importancia del agua. • Formas de contaminación. • Almacenamiento y manipulación y adecuado del agua en el hogar. • Tratamiento del agua en el hogar. • Uso y cuidado del agua dentro de la vivienda. • Operación y mantenimiento de la batea familiar. Taller V: Eliminación adecuada de excretas • Eliminación de excretas y contaminación de nuestra localidad. • Importancia de una adecuada de eliminación de excretas 4.6 COSTOS A PRECIOS DE MERCADO
  • 108.
    EstudioaNivel dePerfil delProyecto:“Mejoramiento y Ampliación del servicio de Agua Potable, Alcantarillado y Tratamiento de aguas residuales en la Localidad de Huamantanga – Distrito de Huamantanga – Provincia de Canta – Región lima Provincias”. 108 4.6.1 Costos en la Situación Sin proyecto a precios de mercado 4.6.1.1 Sistema de agua potable a. Costos de inversión Los costos de inversión en la situación sin Proyecto son aquellos que están referidosacostosprogramados,presupuestadosoenejecuciónparala instalación del sistemadeaguade la localidad de Huamantanga,tantode partedel GobiernoNacional,Regional,uotrosorganismosdedesarrollo;enla actualidad todos loscostosenestosconceptossonnulos. b. Costos de operación y mantenimiento Los Costos de operación y mantenimiento sin Proyecto de los serviciosde aguay saneamiento,sonaquellosquese refieren acostosincurridosenmantenerlos sistemasdeaguapotable,comonoexisteun sistema,esterubrotambiénesnulo. 4.6.1.2 Sistema de Alcantarillado a. Costos de inversión EnlasituaciónSinProyecto, loscostosdeinversiónsonnulos. b. Costos de operación y mantenimiento en la situación sin proyecto Los costos de operación y mantenimiento, también son nulos. 4.6.2 Costos en la Situación Con proyecto a precios de mercado 4.6.2.1 Sistema de agua potable a. Consideraciones generales Los costos de inversión inicial, reinversiones o costos futuros así como los de operación y mantenimiento, se estiman teniendo en cuenta la propuesta de obras civiles con Proyecto correspondiente al sistema de agua potable para la alternativa de agua potable se consideran los costos del programa de gestión y administración, así como los de educación sanitaria, que son adicionales a los costos en infraestructura civil. Los costos de inversión están expresados en moneda nacional a precios de Noviembre de 2,012, el tipo de cambio de US$ 1 = S/. 2.60 (se tomó el promedio del tipo de cambio bancario correspondiente al mes de noviembre, 2012); el año 0, y un horizonte
  • 109.
    EstudioaNivel dePerfil delProyecto:“Mejoramiento y Ampliación del servicio de Agua Potable, Alcantarillado y Tratamiento de aguas residuales en la Localidad de Huamantanga – Distrito de Huamantanga – Provincia de Canta – Región lima Provincias”. 109 de evaluación de 20 años. Los flujos de costos de inversión incluyen la inversión inicial y las reinversiones necesarias para el normal funcionamiento del sistema, considerando el período óptimo de diseño, la vida económica de los equipos propuestos para el Proyecto y la ampliación del sistema, según el crecimiento poblacional. Los costos directos a precios de mercado, se estiman teniendo en cuenta los costos unitarios de mano de obra, los precios de mercado de los insumos, materiales, equipos y máquinas, a nivel de costo directo sin impuestos. Los costos en gastos generales y administrativos resultan siendo el 16.62% y utilidades 10%; supervisión de estudios definitivos y supervisión de obra y los intangibles, como: Expediente técnico, supervisión de obras y expediente técnico y estudio de restos arqueológicos; al final se adicionan los impuestos (18%). b. Estimación de los costos de inversión en infraestructura Loscostoseninfraestructura civilparaelsistemadeaguaseestiman teniendoen cuentalapropuestadeobrasprogramadaseneltiempoconsistenciadosconel plan deimplementacióndemodoqueseincluyentodotipodecostoscomo:Obras civileseintangibles (estudiosdefinitivosy supervisióndeobrasy estudios)durante losañosenqueseejecutaránlasobras.Enlossiguientes cuadrossepresentan, elpresupuestodeobras,lasinversionesiniciales y futurasparalaalternativaa preciosdemercado. Los costos de las inversiones futuras serán asumidos por los beneficiarios.
  • 110.
    EstudioaNivel dePerfil delProyecto:“Mejoramiento y Ampliación del servicio de Agua Potable, Alcantarillado y Tratamiento de aguas residuales en la Localidad de Huamantanga – Distrito de Huamantanga – Provincia de Canta – Región lima Provincias”. 110 Cuadro Nº 79 Inversión Inicial por componente para el sistema de agua potable a Precios de Mercado OBRAS PROVISIONALES GBL 1 23,728.66 CONSTRUCCION Y MEJ DEL SISTEMA DE CAPTACION DE MANANTIAL UND 2 19,524.00 CAMARAS ROMPE PRESION UND 9 69,343.16 CONSTRUCCION DE RESERVORIO M3 30 78,504.69 LINEA DE CONDUCCION KM 2.144 190,733.38 LINEA RED GENERAL DE DISTRIBUCION KM 5.042 470,468.00 CONEXIONES DOMCILIARIAS UND 238 84,605.46 CURSOS DE EDUCACION SANITARIA UND 3 22,860.00 959,767.35 95,976.74 95,976.74 1,151,720.82 80,620.46 69,103.25 1,301,444.53 234,260.01 1,535,704.54 COMPONENTES PRECIO DE MERCADO CANT   UND   COSTO DIRECTO S/. GAST OS GEN ER ALES (10%) U T ILID AD (10%)    Fuente:Elaboración delConsultor 1/ Losgastosgeneralesson 16.62%
  • 111.
    EstudioaNivel dePerfil delProyecto:“Mejoramiento y Ampliación del servicio de Agua Potable, Alcantarillado y Tratamiento de aguas residuales en la Localidad de Huamantanga – Distrito de Huamantanga – Provincia de Canta – Región lima Provincias”. 111 Cuadro Nº 80 Inversiones futuras para el sistema de agua potable a precios de mercado Fuente: ElaboracióndelConsultor.
  • 112.
    EstudioaNivel dePerfil delProyecto:“Mejoramiento y Ampliación del servicio de Agua Potable, Alcantarillado y Tratamiento de aguas residuales en la Localidad de Huamantanga – Distrito de Huamantanga – Provincia de Canta – Región lima Provincias”. 112 d.Costos de operación y mantenimiento ALTERNATIVA UNICA: EnlasituaciónconProyecto,loscostosdeoperacióny mantenimientoparael sistema de agua se estiman teniendo en cuenta la eficiente operación y mantenimientodelserviciodeagua.Estos costos deoperacióny mantenimientose estimanporseparado,clasificándolosencostosfijosyvariables.Loscostosfijos permanecenenelhorizontetemporaldelProyecto;entanto quelosvariables fluctúandeacuerdoal volumendeaguaproducido;paraestosúltimosseestiman costosunitarios,loscualessonfijosysemultiplicanporlosvolúmenesdeaguaen elhorizontedeevaluacióndelProyectoquevaríanañoporaño.Resultandoasí el costototaldeoperaciónydemantenimiento,lasumatoriadelosdostiposde costosdael costototal del sistemaparacadaaño. d.1 Costos de operación ♦ Costos fijos de Operación (Mano de obra) Loscostosunitariosde manodeobraseestimanenbaseacostosque rigenen el la localidad de Huamantanga y teniendoencuentalasactividades quedesarrollaráncadaunodeellos,losmismosquesedetallanenelCuadroNº 81,seconsideraloscriteriossiguientes:  Loscostosunitariosdemanodeobraincluyentodotipodecostoscomo:leyessociale s,CTSyotros rubrosdecostos.  SeconsiderangratificacionesporFiestasPatrias,Navidadyvacaciones.(dos sueldosadicionales,entotal 14sueldosanuales).Estoscostosseaplicanal personal permanente,al contratadoanualmenteoporservicio;en tantoquela manodeobracontratadaparalaboresespecíficas,comoel mantenimientode lossistemasseconsideran montosglobalesmensuales.  Se requieren 01 operador a tiempo parcial y mano de obra para asesoramientotambiéna tiempoparcial. ♦ Costos Variables de Operación (Insumos) Hipoclorito de calcio y energía eléctrica Seconsideralacloracióndel aguacomouna medidadedesinfección,esnecesaria lacloraciónpuestoqueesteaspectoesunaformadedesinfectarel aguaentregada
  • 113.
    EstudioaNivel dePerfil delProyecto:“Mejoramiento y Ampliación del servicio de Agua Potable, Alcantarillado y Tratamiento de aguas residuales en la Localidad de Huamantanga – Distrito de Huamantanga – Provincia de Canta – Región lima Provincias”. 113 alapoblaciónusuaria,eimpactaenla mitigacióndeenfermedades digestivas agudas.El consumodehipoclorito de calcio,seestimóteniendoencuentalosiguiente: Consumodehipoclorito de calcio=2.1gr.porm3 deaguaenlasituaciónconProyecto, cuyo costo unitario en la localidad de Huamantanga ees de:S/. 7.80/Kg. Para dar operatividad al sistema es necesario el empleo de energía eléctrica puesto que nuestro sistema es de bombeo razón por la cual se considera como costo variable fundamental en la etapa de operación del proyecto, ver el detalle en el siguiente cuadro. Cuadro Nº 81 Costos de operación y mantenimiento del sistema de agua potable 1 47,873 0.002 95.75 7.80 746.82 0.8475 632.93 2 48,256 0.002 96.51 7.80 752.80 0.8475 637.99 3 48,640 0.002 97.28 7.80 758.78 0.8475 643.07 4 49,927 0.002 99.85 7.80 778.86 0.8475 660.09 5 50,318 0.002 100.64 7.80 784.97 0.8475 665.26 6 50,710 0.002 101.42 7.80 791.08 0.8475 670.44 7 51,269 0.002 102.54 7.80 799.79 0.8475 677.83 8 51,628 0.002 103.26 7.80 805.40 0.8475 682.58 9 52,021 0.002 104.04 7.80 811.53 0.8475 687.77 10 52,581 0.002 105.16 7.80 820.27 0.8475 695.18 11 52,976 0.002 105.95 7.80 826.42 0.8475 700.39 12 53,370 0.002 106.74 7.80 832.57 0.8475 705.61 13 53,899 0.002 107.80 7.80 840.82 0.8475 712.59 14 54,461 0.002 108.92 7.80 849.58 0.8475 720.02 15 54,857 0.002 109.71 7.80 855.76 0.8475 725.26 16 55,420 0.002 110.84 7.80 864.55 0.8475 732.70 17 55,983 0.002 111.97 7.80 873.34 0.8475 740.16 18 56,348 0.002 112.70 7.80 879.03 0.8475 744.97 19 56,906 0.002 113.81 7.80 887.73 0.8475 752.35 20 57,464 0.002 114.93 7.80 896.44 0.8475 759.74 REQUERIMIENTOS DE CLORO (KG) PRECIO DEL HIPOCLORITO S/. / KG COSTO TOTAL A PRECIO DE MERCADO (S/.) FACTOR DE CORRECCION INVERSION TOTAL A PRECIO SOCIAL (S/.) AÑO PRODUCCION DE AGUA (M3/AÑO) REQUERIMIENTO DE CLORO POR KG/M3 FUENTE: Elaboracióndel Consultor. d.2 Costos de mantenimiento ♦ Costos de mantenimiento fijos Mano de obra Los costos de mano de obra para mantenimiento del sistema de agua se consideran la contratación de una persona especialista para este tipo de actividadesconexclusividad (manodeobracalificadaa tiempoparcial). Además esta actividad se complementa con mano de obra no calificada de la comunidad, bajolamodalidaddefaenascomunales.
  • 114.
    EstudioaNivel dePerfil delProyecto:“Mejoramiento y Ampliación del servicio de Agua Potable, Alcantarillado y Tratamiento de aguas residuales en la Localidad de Huamantanga – Distrito de Huamantanga – Provincia de Canta – Región lima Provincias”. 114 Herramientas Consideralasherramientasconlasquetrabajael personal tantocalificadocomolos comuneros son crucetas,llavesstilson,barreta,lampa.Seconsiderael5.0%de loscostosenmanodeobraparamantenimiento. Pinturas Seconsideranpinturasparaelrepintadodeconstruccionesyequipos, etc. Materiales Considerahipocloritodecalcio,pinturaanticorrosiva,pegamento, tuberías, accesorios;losquese utilizarán paraelmantenimientodelainfraestructuradel sistema. Repuestosyreposiciones Repuestosparaelsistemadeagua y reposicionesdeequipos,seconsiderael montoglobal deS/. 250.0anuales. d.3 Costos de administración y comercial Dentro de estoscostosse consideran mano de obra a tiempo parcial para administraciónde la JASS;luego,se consideraloscostosen materialese insumos paraadministración (materialesdeescritorio)yserviciosbásicos. d.4. Costos Unitarios Loscostosunitariosdeoperacióny mantenimientoparaelsistemade aguapotable sehanestimado teniendoencuenta loscostos variablesdetallados (tantoen operacióncomoen mantenimiento)y los volúmenesde aguapotable parael1er añodeoperacióndel Proyecto;dichoscostosdeoperaciónson: Costounitariovariabledeoperación: S/.0.143/ m3 apreciosde mercado Costounitariovariablede mantenimiento: S/.0.00/ m3 apreciosde mercado 4.6.2.2Sistema De Alcantarillado ALTERNATIVA UNICA a. Costos de inversión Deacuerdoconlosrequerimientosdeobras programadasparaelsistemade evacuacióndeexcretas, loscostossehanestimadoteniendoencuentalosprecios unitariosdemercadopuestoseneláreadelProyecto;encuantoalosmateriales quenoseconsiguenenellugar,seestiman considerandosutransporte.Las inversionesseprogramansegún elplandeimplementaciónestructuradoparael proyecto.En el
  • 115.
    EstudioaNivel dePerfil delProyecto:“Mejoramiento y Ampliación del servicio de Agua Potable, Alcantarillado y Tratamiento de aguas residuales en la Localidad de Huamantanga – Distrito de Huamantanga – Provincia de Canta – Región lima Provincias”. 115 cuadro siguiente,se presentan lospresupuestosde obra,las metas propuestas Ver cuadro N| 82 Cuadro Nº 82 Presupuesto de obras para el sistema de evacuación de excretas, Precios de Mercado INSTALACION DE TUBERIAS RED GENERAL Y EMISOR GENERAL KM 5.25 490,604.00 CONSTRUCCION DE BUZONES DE CONCRETO RED GENERAL UND 68 224,767.16 CONEXIONES DOMICILIARIAS DESAGUE UND 238 106,811.00 822,182.16 82,218.22 82,218.22 986,618.59 69,063.30 59,197.12 1,114,879.01 200,678.22 1,315,557.23 COMPONENTES PRECIO DE MERCADO (S/.) UND CANT GASTOS GENERALES (10%) UTILIDAD (10%) COSTO TOTAL COSTO DIRECTO S/. SUB TOTAL 1 INTANGIBLES EXPEDIENTE TECNICO (6%) SUPERVISION (6%) SUB TOTAL 2 IMPUESTOS (18%) Fuente: ElaboracióndelConsultor. 1/Los gastos generales y administrativos son de 16.62% b. Costos de operación y mantenimiento para el sistema de Saneamiento En la situación con Proyecto, los costos de operación y mantenimiento para el sistema de evacuación de excretas se estiman teniendo en cuenta la eficiente operación ymantenimiento del sistema. Similaralcasodel serviciodeagua potable;loscostosdeoperacióny mantenimientoparael sistemadeevacuacióndeexcretasseestimanpor separado, clasificándolosencostos fijosy variables.Resultandoelcosto totaldeoperacióny mantenimiento, comolasumatoriadelosdostiposdecostos. Además los costos generales fueron determinados para 500 unidades básicas de saneamiento, a partir del cual se determina los costos unitarios. b.1 Costos de operación ♦ Costos variables de operación
  • 116.
    EstudioaNivel dePerfil delProyecto:“Mejoramiento y Ampliación del servicio de Agua Potable, Alcantarillado y Tratamiento de aguas residuales en la Localidad de Huamantanga – Distrito de Huamantanga – Provincia de Canta – Región lima Provincias”. 116 El sistema de evacuación de excretas no cuenta con costos de operación, por lo que estos son nulos Cuadro Nº 83 Costos de operación y mantenimiento saneamiento Operación Mtto Operación Mtto Operación Mtto Operación Mtto 0 2012 209 - - - - - - - - - - 1 2013 211 3.88 1.84 818 389 1,206 3.39 1.28 715 270 985 2 2014 264 3.88 1.84 1,023 486 1,509 3.39 1.28 895 337 1,232 3 2015 266 3.88 1.84 1,031 490 1,521 3.39 1.28 902 340 1,242 4 2016 268 3.88 1.84 1,039 494 1,532 3.39 1.28 908 343 1,251 5 2017 272 3.88 1.84 1,054 501 1,555 3.39 1.28 922 348 1,270 6 2018 275 3.88 1.84 1,066 507 1,572 3.39 1.28 932 351 1,284 7 2019 277 3.88 1.84 1,074 510 1,584 3.39 1.28 939 354 1,293 8 2020 280 3.88 1.84 1,085 516 1,601 3.39 1.28 949 358 1,307 9 2021 282 3.88 1.84 1,093 519 1,612 3.39 1.28 956 360 1,316 10 2022 285 3.88 1.84 1,105 525 1,630 3.39 1.28 966 364 1,330 11 2023 287 3.88 1.84 1,112 529 1,641 3.39 1.28 973 367 1,340 12 2024 290 3.88 1.84 1,124 534 1,658 3.39 1.28 983 371 1,354 13 2025 292 3.88 1.84 1,132 538 1,670 3.39 1.28 990 373 1,363 14 2026 295 3.88 1.84 1,143 543 1,687 3.39 1.28 1,000 377 1,377 15 2027 297 3.88 26.06 1,151 7,741 8,892 3.39 20.76 1,007 6,165 7,172 16 2028 301 3.88 1.84 1,167 554 1,721 3.39 1.28 1,020 385 1,405 17 2029 303 3.88 1.84 1,174 558 1,732 3.39 1.28 1,027 387 1,414 18 2030 306 3.88 1.84 1,186 564 1,750 3.39 1.28 1,037 391 1,428 19 2031 309 3.88 1.84 1,198 569 1,767 3.39 1.28 1,047 395 1,442 20 2032 314 3.88 26.06 1,217 8,184 9,401 3.39 20.76 1,064 6,518 7,582 PERIODO Costo / Conexión (S/.) SITUACION CON PROYECTO PRECIOS PRIVADOS Costo / Conexión (S/.) Total NUMERO DE CONEXIONES AÑO SITUACION CON PROYECTO PRECIOS SOCIALES Total Costo Anuales (S/.) Costo Anuales (S/.) Fuente: ElaboracióndelConsultor b.2 Costos de mantenimiento ♦ Costos de mantenimiento fijos Loscostosde manode obraparamantenimientodelsistemadeevacuaciónde excretas se considera mano de obra para actividades específicas. Además considera las herramientas necesarias para efectuarlas actividades de mantenimiento,seestimacomoel3%delmonto decostosenmanode obrapara mantenimiento. b.3 Costos unitarios Loscostosunitariosdeoperaciónymantenimientoparaelsistemadeevacuación de excretasse estiman teniendo en cuenta loscostosde mantenimientoy tomando como referencia que el análisis fue realizado para 500 unidades básicas de saneamiento,dichos costosde mantenimientoson: Costounitariovariablede mantenimiento: S/.11.4/personaaPrecio. de mercado
  • 117.
    EstudioaNivel dePerfil delProyecto:“Mejoramiento y Ampliación del servicio de Agua Potable, Alcantarillado y Tratamiento de aguas residuales en la Localidad de Huamantanga – Distrito de Huamantanga – Provincia de Canta – Región lima Provincias”. 117 4.6.2.3 Costo de inversión por componentes El proyecto contempla 4 componentes que son fundamentales para solucionar el problema identificado, es así que se diseña el presupuesto referente a los costos de inversión para cada uno de ellos. Los componentes son y los costos de Inversión se presentan en el siguiente cuadro: ♦ Componente 01: Sistema de agua potable ♦ Componente 02: Sistema de Alcantarillado y Tratamiento de Aguas servidas ♦ Componente 03: Fortalecimiento y capacitación de la JASS ♦ Componente 04: Programa de educación sanitaria CUADRO Nº 84. INVERSIÓN POR COMPONENTES DEL PROYECTO Fuente: ElaboracióndelConsultor COMPONENTES DEL PROYECTO COSTO DIRECTO GASTOS GENERALES (10 %) UTILIDADES (10% ) SUB TOTAL (1) EXPEDIENTE (7 % ) SUPERVISION (6 %) SUB TOTAL (2) IGV (18%) TOTAL SISTEMA DE AGUA POTABLE 959,767.35 95,976.74 95,976.74 1,151,720.82 80,620.46 69,103.25 1,301,444.53 234,260.01 1,535,704.54 SISTEMA DE ALCANTARILLADO 822,182.16 82,218.22 82,218.22 986,618.59 69,063.30 59,197.12 1,114,879.01 200,678.22 1,315,557.23 SISTEMA DE TRATAMIENTO DE AGUAS RESIDUALES 226,918.99 22,691.90 22,691.90 272,302.79 19,061.20 16,338.17 307,702.15 55,386.39 363,088.54 TOTAL S/. 2,008,868.50 200,886.85 200,886.85 2,410,642.20 168,744.95 144,638.53 2,724,025.69 490,324.62 3,214,350.31 c. Cronograma de inversiones del proyecto El cronogramadeinversionesdel Proyecto resultadelaprogramacióndelas inversiones anuales quese efectúan para la alternativa,la misma que se aprecia en el CuadroNº 86.
  • 118.
    EstudioaNivel dePerfil delProyecto:“Mejoramiento y Ampliación del servicio de Agua Potable, Alcantarillado y Tratamiento de aguas residuales en la Localidad de Huamantanga – Distrito de Huamantanga – Provincia de Canta – Región lima Provincias”. 118 MES1 MES2 MES 3 MES 4 MES 5 MES 6 MES 7 MES 8 SISTEMA DE AGUA POTABLE GBL 265,332.16 530,664.32 397,998.24 132,666.08 1,326,660.81 SISTEMA DE ALCANTARILLADO GBL 232,841.99 349,262.98 349,262.98 232,841.99 1,164,209.94 TRATAMIENTO DE AGUAS SERVIDAS GBL 78,315.70 104,420.93 78,315.70 261,052.33 CAPACITACION DESARROLLO DE EVENTOS DE CAPACITACION GBL 16,184.88 16,184.88 32,369.76 MITIGACION AMBIENTAL MEDIDAS DE MITIGACION AMBIENTAL GBL 60,264.96 60,264.96 EXPEDIENTE TECNICO FORMULACION DEL EXPEDIENTE TECNICO UND 59,735.72 139,383.34 199,119.05 SUPERVISION Y LIQUIDACION DEL PROYECTO SUPERVISION Y LIQUIDACION DEL PROYECTO INFORMES 17,067.35 34,134.69 34,134.69 34134.694 34134.694 17,067.35 170,673.47 59,735.72 139,383.34 282,399.51 564,799.02 664,974.92 594,379.46 504,003.49 404,674.87 3,214,350.32 TOTAL POR COMPONENTE INFRAEESTRUCTURA TOTAL COSTO POR COMPONENTES COMPONENTES UND SEGUNDO TRIMESTRE (2013) TERCER TRIMESTRE (2013) PRIMER TRIMESTRE (2013)
  • 119.
    EstudioaNivel dePerfil delProyecto:“Mejoramiento y Ampliación del servicio de Agua Potable, Alcantarillado y Tratamiento de aguas residuales en la Localidad de Huamantanga – Distrito de Huamantanga – Provincia de Canta – Región lima Provincias”. 119 CAPÍTULO V. EVALUACIÓN 5.1 EVALUACIÓN SOCIAL 5.1.1 Beneficios sociales 5.1.1.1 Beneficios del sistema de agua potable a. Beneficios en la Situación “Sin Proyecto” Enlasituaciónsinproyecto,alnoestarprogramadas,enejecución,ni estudios definitivosuobrasorientadasaimplementarelsistemapúblicodeabastecimiento deagua,tampocolasqueserefierena mejorarlacalidaddelservicio,nosehan identificadobeneficiossocialesenlasituaciónsinproyecto,osea que éstosson igualesacero. b. Beneficios en la Situación “Con Proyecto” b.1 Consideraciones previas El abastecimientodeaguaencondicionesdeprecariedadeineficienciaencuantolos pozos artesanales construidos por instituciones y la población, actualmentetieneserios problemas que redundanenlasaluddelospobladoresde estascomunidades. Estecontextodelasituaciónactualy proyectadadelserviciodeagua, seha tomadoencuentapara establecerlosbeneficioseconómicos del proyecto,estosbeneficiosestán conformadosporel consumodenuevosusuarios, quepercibiránlosbeneficiosde accederalservicioyconsumirmejorcalidadymayorcantidaddeaguasegúnsu demanda.Portanto,losbeneficioseconómicosdelproyectoresultandelaadición de los beneficios porla liberación de recursos (que en este caso consiste en elvalor del tiempodeacarreodelagua queactualmenteconsumenloshabitantesdeesta localidad,laliberación de las fuentes de agua actualmente utilizadas por las familias noconectadasaredpúblicayelgasto quelesocasionalaprovisióndeaguaalas familiasnoconectadas, máslosbeneficiosporel consumoadicional deaguacon Proyecto; multiplicadoporel númerodeconexionesnuevas. Paralaestimacióndelosbeneficios,previamentesehacalculadoelvolumende agua consumidoporlas familiasnoconectadasa redpúblicay elcosto alternativoo valorsocialdelagua,efectuadoporloshabitantesque alnocontarconelsistemade red pública acceden a un servicio de mayor calidad. Elpromediodeaguaconsumidaporlosnoconectadosalsistemaesde 1.02m3 /vivienda,elvalorsocial del aguaesdeS/.36.29/m3 ylafrecuenciade acarreoses2.47 vecespordía.
  • 120.
    EstudioaNivel dePerfil delProyecto:“Mejoramiento y Ampliación del servicio de Agua Potable, Alcantarillado y Tratamiento de aguas residuales en la Localidad de Huamantanga – Distrito de Huamantanga – Provincia de Canta – Región lima Provincias”. 120 Elpromediodeacarreo deagua delosnoconectadosalsistema sedetallaenel CuadroNº88yelvalorsocial del agua (ovaloracióndel tiempodeacarreo), el detalle se presentaenelCuadroNº89.Seconsidera 2.47viajespordía;dicha actividad es realizada principalmente por la madre y padre (Encuesta socio económica). Cuadro Nº 88 Consumo de agua acarreada, realizada por las familias no conectadas a la red pública DATOS UNIDAD CANTIDAD Número de acarreos de agua por vivienda (1) Viajes 6 Volumen de agua por cada acarreo(2) Lt. 16 Consumo promedio semanal por vivienda (3) = (1)x(2)x7 Lt. 672 Consumo promedio mensual por vivienda (1)x(2)X365/12 Lt. 2,920 TOTAL m3/mes 2.920 CONSUMO POR PERSONA (lppd) 97.33 Fuente: Elaboración del Consultor en base a la encuesta socio económica Cuadro Nº 89 Costo alternativo del agua o valor social del tiempo de acarreo de agua PERSONA QUE ACARREA EL AGUA Tiempo de acarreo por viaje (min) Nº de viajes /día Tiempo total de acarreo (hr.) Valor del tiempo por hora (S/.) Valor del tiempo de acarreo (S/. Por día) 1 2 (3) = (1)x(2)/60 4 (5) = (3)x(4) Padre, madre 20 6 2 0.996 1.99 Hijos mayores 30.11 0.00 0.00 0.996 0.00 VALOR DEL TIEMPO DE ACARREO TOTAL POR DIA 1.99 Valor del tiempo de acarreo por vivienda (S/. mes) 59.76 Cantidad acarreada al mes por vivienda (m3/mes) 2.92 Costo Unitario del tiempo de agua acarreada (S/. x m 3 ) 20.47 Costo promedio del agua, acarreada (S/.mes) 0.00 Costo del agua pagado por las familias no conectadas a red pública (S/.m 3 ) Costo Unitario del agua acarreada (S/. x m 3 ) 20.47 1/Fuente:Encuesta socioeconómico 2/Fuente:Idem. Losbeneficiospara losnuevosusuariosseestimanapartirdel valor queasignan a ladisponibilidaddelserviciodeagua,para locualse tomóen cuenta la disposiciónapagarporunbuenservicio (DAP),estimadacomoeláreabajo la curva de lademanda, la misma que se ha establecidoconsiderando el volumen consumidopor las familias queseabastecena travésdeacarreode agua.
  • 121.
    EstudioaNivel dePerfil delProyecto:“Mejoramiento y Ampliación del servicio de Agua Potable, Alcantarillado y Tratamiento de aguas residuales en la Localidad de Huamantanga – Distrito de Huamantanga – Provincia de Canta – Región lima Provincias”. 121 Para completarla información necesaria en la construcción de la curva de demanda,seconsiderócomoconsumo máximo odesaturación,elconsumoola dotaciónasumidaconproyecto:5.14m3 /conexión mensual (100lppd); conlos cualessehallólapendientedelacurvadelademanda;portanto, lafunción demandaresultanteeslasiguiente: Ecuación de demanda Q =9.00–0.29X P Donde: Q P = = Consumodeaguapotable (m3 /mes/conexión) Preciodel agua(S/.m3 ). b.2. Beneficios para los nuevos usuarios Teniendoencuentala funcióndemandapresentada,elconsumoactual deagua paradiferentesusos (alimentación,higieney otrosdelasfamiliasnoconectadasa respública)queesde2.88m3 /viv./mesyelprecioeconómicoovalorsocialdel agua (S/.30.51 /m3 ),se haestablecidoelexcedentedelconsumidor(áreabajola curva de demanda,compuesta porla liberación de recursosyelincremento de consumodeaguaoaccesoal servicio),lamismaquesedetallaenelGráfico17. Gráfico Nº 17 Beneficios para Nuevos Usuarios S/. /m3 30.51 20.75 2.88 9.00 m3/conx/mes0 Recursos Liberados Beneficio mayor consumo de agua
  • 122.
    EstudioaNivel dePerfil delProyecto:“Mejoramiento y Ampliación del servicio de Agua Potable, Alcantarillado y Tratamiento de aguas residuales en la Localidad de Huamantanga – Distrito de Huamantanga – Provincia de Canta – Región lima Provincias”. 122 Fuente: Elaboración del consultor El beneficioporliberaciónde recursosparalosnuevosusuariossin micro medidor estádadoporelárea:2.88x20.75delgráfico17,siendoelresultadodeS/.59.76; elbeneficioporacceso alserviciopormayorconsumodeagua(excedentedel consumidor)loestaráporelárea:((9–2.88)x20.75)/2,siendoelresultado deS/.63.495,teniendoencuenta quelasconexionesnuevasseinstalaránsin medidor. El beneficiounitarioqueseconsideraparacadabeneficiarionuevoes: a. Beneficios por recursos liberados (S/. / fam/mes) 59.76 b. Benef. por Increm. de consumo de agua (S/. / fam/mes) 63.495 c. Beneficios brutos totales (S/. / fam/mes) 123.26 Las proyecciones de losbeneficios sociales con proyecto se calculan teniendo en cuenta estosbeneficios unitariosporlaproyeccióndeconexionesnuevassinmicro medidor (verCuadroNº90).
  • 123.
    EstudioaNivel dePerfil delProyecto:“Mejoramiento y Ampliación del servicio de Agua Potable, Alcantarillado y Tratamiento de aguas residuales en la Localidad de Huamantanga – Distrito de Huamantanga – Provincia de Canta – Región lima Provincias”. 123 Cuadro Nº 90 Flujo de beneficios sociales atribuibles al proyecto de agua potable Fuente:Elaboración delConsultor. Nota: Losbeneficiosseestiman paratodo TOTAL ANTIGUAS NUEVAS 0 754 85.0% 224 224 0 1,214,328.26 32,930 41,162 1,189.74 1 761 100.0% 264 224 40 38,298 47,873 1,189.74 2 768 100.0% 266 224 42 38,605 48,256 1,189.74 3 775 100.0% 268 224 44 38,912 48,640 1,189.74 4 782 100.0% 272 224 48 39,942 49,927 1,189.74 5 789 100.0% 275 224 51 40,255 50,318 1,189.74 6 796 100.0% 277 224 53 40,568 50,710 1,189.74 7 803 100.0% 280 224 56 41,015 51,269 1,189.74 8 810 100.0% 282 224 58 41,303 51,628 1,189.74 9 817 100.0% 284 224 60 41,617 52,021 1,189.74 10 824 100.0% 287 224 63 42,065 52,581 1,189.74 11 831 100.0% 289 224 65 42,380 52,976 1,189.74 12 838 100.0% 291 224 67 42,696 53,370 1,189.74 13 846 100.0% 294 224 70 43,119 53,899 1,189.74 14 854 100.0% 297 224 73 43,568 54,461 1,189.74 15 862 100.0% 300 224 76 43,885 54,857 1,189.74 16 870 100.0% 303 224 79 44,336 55,420 1,189.74 17 878 100.0% 306 224 82 44,787 55,983 1,189.74 18 886 100.0% 308 224 84 45,078 56,348 1,189.74 19 894 100.0% 311 224 87 45,525 56,906 1,189.74 20 902 100.0% 314 224 90 45,971 45,971 1,189.74 COSTOS DE OPERACIÓN Y MANTENIMIENTO (Precio Social) Nº DE FAMILIAS CONECTADAS AL SERVICIO AÑOS PRODUCCIÓN DE AGUA (m3/año) POBLACION TOTAL POBLACION CONECTADA INVERSIÓN TOTAL A Precios Sociales (S/.) CONSUMO DE AGUA (m3/año)
  • 124.
    EstudioaNivel dePerfil delProyecto:“Mejoramiento y Ampliación del servicio de Agua Potable, Alcantarillado y Tratamiento de aguas residuales en la Localidad de Huamantanga – Distrito de Huamantanga – Provincia de Canta – Región lima Provincias”. 124 5.1.1.2 Beneficios del sistema de Alcantarillado Los habitantes de la localidad de Huamantanga presentan serios problemas referidos a la salud de la población como: altas tasas de insalubridad como consecuencia del deciente sistema de alcantarillado y tratamiento de aguas residuales. La situación deficitaria del saneamiento, trae como efecto la disposición de excretas y aguas residuales en el campo libre adyacente a la comunidad, o en las vías públicas, contaminando así los campos adyacentes y el medio ambiente de la misma. Frente a estos problemas, la alternativa analizada considera el mejoramiento y ampliación del sistema de alcantarillado y tratamiento de aguas servidas. 5.1.2 Costos Sociales 5.1.2.1 Factores de corrección En la estimación de precioscuenta para la evaluación social,se han tomado en cuentalos factoresdecorrecciónestablecidosporelMinisteriodeEconomíay Finanzas.Losfactoresdecorreccióndecostos,sepresentanenelCuadroNº91. Elanálisiseconómicoa preciossocialesdelProyectosebasa encriteriosde eficiencia,esdecirpermiteanalizarlaeficienciaeconómicadel Proyectodesdeel puntodevistadesuimpactoenel usodelos recursoseconómicosdel país.Para la conversión de preciosde mercado a precios sociales,se han multiplicado los costosapreciosdemercadoporlos factoresde correcciónmencionadosenel Cuadrocitadoenelpárrafoanterior.
  • 125.
    EstudioaNivel dePerfil delProyecto:“Mejoramiento y Ampliación del servicio de Agua Potable, Alcantarillado y Tratamiento de aguas residuales en la Localidad de Huamantanga – Distrito de Huamantanga – Provincia de Canta – Región lima Provincias”. 125 Cuadro Nº 91 Factores de corrección por componentes para la estimación de Precios Sociales Componentes de Inversión Factor de Corrección Planta de Tratamiento de Agua 0.797 Líneas de Agua Potable 0.802 Obras Civiles y Estructuras 0.759 Equipamiento e Instalaciones Hidráulicas 0.838 Líneas de alcantarillado 0.772 Planta de Tratamiento de aguas residuales 0.785 FUENTE: Ministerio de Economía y Finanzas, Aplicación de los factores de conversión de precios de mercado a precios sociales en proyectos de saneamiento básico rural. 5.1.2.2Costos a precios sociales en la situación sin proyecto a. Costos del sistema de agua a.1 Costos de inversión Costos de inversión en la situación sin Proyecto en la actualidad no se cuenta con ninguno costo de inversión, por lo que son equivalentes a cero. a.2. Costos de operación y mantenimiento Costos de operación y mantenimiento sin Proyecto para el servicio de agua potable son de 1,520 a precios de mercado y 1,189.74 a precios sociales 1.0 Costos de Administracion y Operación 1,060.00 957.39 Operario (*) MES 2.00 480.00 960.00 0.9090 872.64 Insumos quimicos (Hipoclorito de Calcio) (**) KG/M3 - 7.80 - 0.8475 - Gastos Administrativos + Herramientas (***) GLB 1.00 100.00 100.00 0.8475 84.75 2.0 Costos de Mantenimiento 460.00 232.35 Mano de Obra No calificada mes 2.00 180.00 360.00 0.4100 147.60 Materiales + Herramientas (***) GLB 1.00 100.00 100.00 0.8475 84.75 TOTAL - 1,520.00 1,189.74 (*) El Operador percibe un sueldo mensual de S/. 1,200 , del cual 40 % participa en el sistema de agua. (**) Se calcula de acuerdo al volumen de producción - Costos Variables (***) Los gastos administrativos corresponden a la gastos de energia electrica (S/. 200.00), herramientas (S/. 200.00), Utiles de Escritorio (S/. 50.00) RUBROS CANTIDAD FACTOR DE CORRECCION PRECIOS DE MERCADO (S/. / MES) UNIDAD INVERSION TOTAL A PRECIO SOCIAL SIN PROYECTO PRECIOS DE MERCADO (S/. / AÑO) b. Sistema de Alcantarillado b.1 Costos de inversión En la situación Sin Proyecto, los costos de inversión son nulos.
  • 126.
    EstudioaNivel dePerfil delProyecto:“Mejoramiento y Ampliación del servicio de Agua Potable, Alcantarillado y Tratamiento de aguas residuales en la Localidad de Huamantanga – Distrito de Huamantanga – Provincia de Canta – Región lima Provincias”. 126 b.2 Costos de operación y mantenimiento en la situación sin proyecto Los costos de operación y mantenimiento para el sistema de tratamiento es cero 1.0 Costos de Operación - - - - Operario MES 0 360.00 - 0.909 - - - Herramientas GLB 0 - - 0.847 - - - 2.0 Costos de Mantenimiento - - - - Mano de Obra No calificada MES 0 135.00 - 0.410 - - - Herramientas y accesorios GLB 0 250.00 - 0.847 - - - TOTAL - - - - - COSTO / CONEXIONES PRECIO MERCADO Se considera el mismo operario y personal de apoyo tanto para el agua potable como el sistema de desague, coeficente .30 COSTO / CONEXIONES PRECIO SOCIAL COSTOS DE OPERACIÓN Y MANTENIMIENTO (FIJOS Y VARIABLES - REDES DE ALCANTARILLADO SIN PROYECTO RUBROS UNIDAD CANTIDAD PRECIOS DE MERCADO (S/. / MES) PRECIOS DE MERCADO (S/. / AÑO) FACTOR DE CORRECCION INVERSION TOTAL A PRECIO SOCIAL 5.1.2.3Costos a precios sociales en la situación con proyecto a. Sistema de Agua Potable a.1. Costos de inversión en infraestructura Loscostosaprecioscuentaosocialessepresentan,enloscuadros Nº92y93.Las inversiones iniciales y futuras para la alternativa única. Para la conversión de precios de mercado a precios sociales,se han multiplicado los costos a precios de mercadopor losfactoresdecorrección mencionadosenel CuadroNº91. Cuadro Nº 92 Inversión Inicial por componente para el sistema de agua potable a Precios Sociales OBRAS PROVISIONALES GBL 1 23,728.66 2,372.87 2,372.87 28,474.39 1,993.21 1,708.46 32,176.06 5,791.69 37,967.75 0.759000 28,817.53 CONSTRUCCION Y MEJ DEL SISTEMA DE CAPTACION DE MANANTIAL UND 2 19,524.00 1,952.40 1,952.40 23,428.80 1,640.02 1,405.73 26,474.54 4,765.42 31,239.96 0.759000 23,711.13 CAMARAS ROMPE PRESION UND 9 69,343.16 6,934.32 6,934.32 83,211.79 5,824.83 4,992.71 94,029.32 16,925.28 110,954.60 0.759000 84,214.54 CONSTRUCCION DE RESERVORIO M3 30 78,504.69 7,850.47 7,850.47 94,205.63 6,594.39 5,652.34 106,452.36 19,161.42 125,613.78 0.759000 95,340.86 LINEA DE CONDUCCION KM 2.144 190,733.38 19,073.34 19,073.34 228,880.06 16,021.60 13,732.80 258,634.46 46,554.20 305,188.67 0.802000 244,761.31 LINEA RED GENERAL DE DISTRIBUCION KM 5.042 470,468.00 47,046.80 47,046.80 564,561.60 39,519.31 33,873.70 637,954.61 114,831.83 752,786.44 0.802000 603,734.72 CONEXIONES DOMCILIARIAS UND 238 84,605.46 8,460.55 8,460.55 101,526.55 7,106.86 6,091.59 114,725.00 20,650.50 135,375.50 0.759000 102,750.01 CURSOS DE EDUCACION SANITARIA UND 3 22,860.00 2,286.00 2,286.00 27,432.00 1,920.24 1,645.92 30,998.16 5,579.67 36,577.83 0.847458 30,998.16 959,767.35 95,976.74 95,976.74 1,151,720.82 80,620.46 69,103.25 1,301,444.53 234,260.01 1,535,704.54 1,214,328.26 SUB TOTAL 2 IGV TOTAL PRECIOS SOCIALES COMPONENTES PRECIO DE MERCADO FACTORES DE CONVERSION GASTOS GENERALES UTILIDDADES SUB TOTAL 1CANT EXPEDIENTE TECNICO SUPERVISION DE OBRA UND COSTO DIRECTO S/. Fuente:Elaboración delConsultorenbaseaestimacionesefectuadasenlospresupuestosdelProyecto. Los factores de corrección corresponden a los indicadores por componentes establecidos en el Cuadro 91. Nota: Losimpuestoshansidodistribuidosproporcionalmenteencadarubro.
  • 127.
    EstudioaNivel dePerfil delProyecto:“Mejoramiento y Ampliación del servicio de Agua Potable, Alcantarillado y Tratamiento de aguas residuales en la Localidad de Huamantanga – Distrito de Huamantanga – Provincia de Canta – Región lima Provincias”. 127 a.2. Costos de operación y mantenimiento Paralaconversióndecostos,depreciosde mercadoapreciossocialesse consideran los factores de conversión establecidos por el Ministerio de Economía y Finanzas, los cuales han sido presentados en el Cuadro Nº 91. Cuadro Nº 94 Costos de administración, operación y mantenimiento del sistema de agua potablea precios sociales 1 47,873 0.002 95.75 7.80 746.82 0.8475 632.93 2 48,256 0.002 96.51 7.80 752.80 0.8475 637.99 3 48,640 0.002 97.28 7.80 758.78 0.8475 643.07 4 49,927 0.002 99.85 7.80 778.86 0.8475 660.09 5 50,318 0.002 100.64 7.80 784.97 0.8475 665.26 6 50,710 0.002 101.42 7.80 791.08 0.8475 670.44 7 51,269 0.002 102.54 7.80 799.79 0.8475 677.83 8 51,628 0.002 103.26 7.80 805.40 0.8475 682.58 9 52,021 0.002 104.04 7.80 811.53 0.8475 687.77 10 52,581 0.002 105.16 7.80 820.27 0.8475 695.18 11 52,976 0.002 105.95 7.80 826.42 0.8475 700.39 12 53,370 0.002 106.74 7.80 832.57 0.8475 705.61 13 53,899 0.002 107.80 7.80 840.82 0.8475 712.59 14 54,461 0.002 108.92 7.80 849.58 0.8475 720.02 15 54,857 0.002 109.71 7.80 855.76 0.8475 725.26 16 55,420 0.002 110.84 7.80 864.55 0.8475 732.70 17 55,983 0.002 111.97 7.80 873.34 0.8475 740.16 18 56,348 0.002 112.70 7.80 879.03 0.8475 744.97 19 56,906 0.002 113.81 7.80 887.73 0.8475 752.35 20 57,464 0.002 114.93 7.80 896.44 0.8475 759.74 REQUERIMIENTOS DE CLORO (KG) PRECIO DEL HIPOCLORITO S/. / KG COSTO TOTAL A PRECIO DE MERCADO (S/.) FACTOR DE CORRECCION INVERSION TOTAL A PRECIO SOCIAL (S/.) AÑO PRODUCCION DE AGUA (M3/AÑO) REQUERIMIENTO DE CLORO POR KG/M3 FUENTE: Ministerio de Vivienda Construcción y Saneamiento; Aplicación de los factores de conversión de precios de mercado a precios sociales en proyectos de saneamiento básico. El coeficiente de mano de obra calificada es igual para ámbitos urbanos o rurales (0.909), en cambio la mano de obra no calificada es distinta, en la sierra rural es 0.410. a.4. Proyección de costos de operación y mantenimiento Teniendoenconsideraciónloscostosunitariosvariablesapreciosdemercadoy a preciossociales, quecorrespondenal primer añodeoperacióndel proyecto, multiplicadosporelvolumen de agua;se proyectan loscostosde operación y mantenimientovariables,alosqueseadicionanloscostosfijosyadministrativos; tal comoseapreciaenloscuadros siguientes.
  • 128.
    EstudioaNivel dePerfil delProyecto:“Mejoramiento y Ampliación del servicio de Agua Potable, Alcantarillado y Tratamiento de aguas residuales en la Localidad de Huamantanga – Distrito de Huamantanga – Provincia de Canta – Región lima Provincias”. 128 Cuadro Nº 95 Proyección de costos de operación ye mantenimiento para el sistema de agua Costos Fijos Costos Variables Total 0 2013 957.39 - 957.39 232.35 1,189.74 1 2014 1,254.02 632.93 1,886.94 1,886.94 3,773.89 2 2015 1,254.02 637.99 1,892.01 1,886.94 3,778.95 3 2016 1,254.02 643.07 1,897.08 1,886.94 3,784.03 4 2017 1,254.02 660.09 1,914.10 1,886.94 3,801.04 5 2018 1,254.02 665.26 1,919.27 1,886.94 3,806.22 6 2019 1,254.02 670.44 1,924.45 1,886.94 3,811.40 7 2020 1,254.02 677.83 1,931.84 1,886.94 3,818.78 8 2021 1,254.02 682.58 1,936.59 1,886.94 3,823.53 9 2022 1,254.02 687.77 1,941.79 1,886.94 3,828.73 10 2023 1,254.02 695.18 1,949.19 1,886.94 3,836.14 11 2024 1,254.02 700.39 1,954.40 1,886.94 3,841.35 12 2025 1,254.02 705.61 1,959.62 1,886.94 3,846.57 13 2026 1,254.02 712.59 1,966.61 1,886.94 3,853.55 14 2027 1,254.02 720.02 1,974.04 1,886.94 3,860.98 15 2028 2,925.01 725.26 3,650.27 3,557.94 7,208.21 16 2029 1,254.02 732.70 1,986.72 1,886.94 3,873.66 17 2030 1,254.02 740.16 1,994.17 1,886.94 3,881.12 18 2031 1,254.02 744.97 1,998.99 1,886.94 3,885.93 19 2032 1,254.02 752.35 2,006.37 1,886.94 3,893.31 20 2033 2,925.01 759.74 3,684.75 3,557.94 7,242.68 Total de Costos de O&M (S/.) PERIODO Costos de Mtto (S/.) AÑO Costos de Operación (S/.) b. Sistema de saneamiento b.1. Costos de inversión Loscostosdeinversióninicialesparalaalternativadelsistemade evacuaciónde excretasa precios sociales se presentan,en el Cuadro Nº96.Para la conversión de precios de mercado a precios sociales,se han multiplicado los costos a precios demercadopor losfactoresdecorreccióndelCuadroNº91.
  • 129.
    EstudioaNivel dePerfil delProyecto:“Mejoramiento y Ampliación del servicio de Agua Potable, Alcantarillado y Tratamiento de aguas residuales en la Localidad de Huamantanga – Distrito de Huamantanga – Provincia de Canta – Región lima Provincias”. 129 Cuadro Nº 97 Inversión inicial por componente para el sistema de Alcantarillado INSTALACIONDETUBERIASREDGENERAL YEMISORGENERAL KM 5.25 490,604.00 49,060.40 49,060.40 588,724.80 41,210.74 35,323.49 665,259.02 119,746.62 785,005.65 0.772 606,024.36 CONSTRUCCIONDEBUZONESDECONCRETOREDGENERAL UND 68 224,767.16 22,476.72 22,476.72 269,720.59 18,880.44 16,183.24 304,784.27 54,861.17 359,645.44 0.759 272,970.89 CONEXIONESDOMICILIARIASDESAGUE UND 238 106,811.00 10,681.10 10,681.10 128,173.20 8,972.12 7,690.39 144,835.72 26,070.43 170,906.14 0.759 129,717.76 822,182.16 82,218.22 82,218.22 986,618.59 69,063.30 59,197.12 1,114,879.01 200,678.22 1,315,557.23 1,008,713.01 PRECIOS SOCIALES COMPONENTES PRECIODE MERCADO (S/.) FACTORES DE CONVERSION GASTOS GENERALES (10%) UTILIDAD (10%) SUBTOTAL2 IGV TOTALSUBTOTAL1 EXPEDIENTE TECNICO(6%) SUPERVISION (6%) UND CANT COSTODIRECTOS/. b.2. Costos de operación y mantenimiento Paralaconversióndecostos,depreciosde mercadoapreciossocialesse consideran los factores de conversión establecidos por el Ministerio de Economía y Finanzas, los cuales han sido presentados en el Cuadro Nº 98. Cuadro Nº 98 Costos de administración, operación y mantenimiento del sistema de alcantarillado a precios sociales 1.0 Costos de Operación 810.00 708.39 3.88 3.39 Operario MES 1 360.00 360.00 0.909 327.24 1.72 1.57 Herramientas GLB 1 450.00 450.00 0.847 381.15 2.15 1.82 2.0 Costos de Mantenimiento 385.00 267.10 1.84 1.28 Mano de Obra No calificada MES 1 135.00 135.00 0.410 55.35 0.65 0.26 materiales - Herramientas y accesorios GLB 1 250.00 250.00 0.847 211.75 1.20 1.01 TOTAL - 1,195.00 975.49 5.72 4.67 (*) Un mismo operario cumplira las labores de operación (30%) y mantenimiento (70%) COSTO / CONEXIONES PRECIO SOCIAL COSTO / CONEXIONES PRECIO MERCADO UNIDAD INVERSION TOTAL A PRECIO SOCIAL CANTIDAD FACTOR DE CORRECCION PRECIOS DE MERCADO (S/. / AÑO) PRECIOS DE MERCADO (S/. / MES) RUBROS FUENTE: Ministerio de Vivienda Construcción y Saneamiento; Aplicación de los factores de conversión de precios de mercado a precios sociales en proyectos de saneamiento básico. El coeficiente de mano de obra calificada es igual para ámbitos urbanos o rurales (0.909), en cambio la mano de obra no calificada es distinta, en la sierra rural es 0.410. FUENTE: Elaboración del Consultor. b.3. Proyección de costos de operación y mantenimiento
  • 130.
    EstudioaNivel dePerfil delProyecto:“Mejoramiento y Ampliación del servicio de Agua Potable, Alcantarillado y Tratamiento de aguas residuales en la Localidad de Huamantanga – Distrito de Huamantanga – Provincia de Canta – Región lima Provincias”. 130 Teniendoenconsideraciónloscostosunitariosvariablesapreciosdemercadoy a preciossociales, quecorrespondenal primer añodeoperacióndel proyecto, multiplicadosporlacantidaddepoblaciónbeneficiadase proyectanlos costosde mantenimiento fijos; tal comoseapreciaenel cuadro siguiente. Cuadro Nº 99 Operación Mtto Operación Mtto Operación Mtto Operación Mtto 0 2012 209 - - - - - - - - - - 1 2013 211 3.88 1.84 818 389 1,206 3.39 1.28 715 270 985 2 2014 264 3.88 1.84 1,023 486 1,509 3.39 1.28 895 337 1,232 3 2015 266 3.88 1.84 1,031 490 1,521 3.39 1.28 902 340 1,242 4 2016 268 3.88 1.84 1,039 494 1,532 3.39 1.28 908 343 1,251 5 2017 272 3.88 1.84 1,054 501 1,555 3.39 1.28 922 348 1,270 6 2018 275 3.88 1.84 1,066 507 1,572 3.39 1.28 932 351 1,284 7 2019 277 3.88 1.84 1,074 510 1,584 3.39 1.28 939 354 1,293 8 2020 280 3.88 1.84 1,085 516 1,601 3.39 1.28 949 358 1,307 9 2021 282 3.88 1.84 1,093 519 1,612 3.39 1.28 956 360 1,316 10 2022 285 3.88 1.84 1,105 525 1,630 3.39 1.28 966 364 1,330 11 2023 287 3.88 1.84 1,112 529 1,641 3.39 1.28 973 367 1,340 12 2024 290 3.88 1.84 1,124 534 1,658 3.39 1.28 983 371 1,354 13 2025 292 3.88 1.84 1,132 538 1,670 3.39 1.28 990 373 1,363 14 2026 295 3.88 1.84 1,143 543 1,687 3.39 1.28 1,000 377 1,377 15 2027 297 3.88 26.06 1,151 7,741 8,892 3.39 20.76 1,007 6,165 7,172 16 2028 301 3.88 1.84 1,167 554 1,721 3.39 1.28 1,020 385 1,405 17 2029 303 3.88 1.84 1,174 558 1,732 3.39 1.28 1,027 387 1,414 18 2030 306 3.88 1.84 1,186 564 1,750 3.39 1.28 1,037 391 1,428 19 2031 309 3.88 1.84 1,198 569 1,767 3.39 1.28 1,047 395 1,442 20 2032 314 3.88 26.06 1,217 8,184 9,401 3.39 20.76 1,064 6,518 7,582 PERIODO Costo / Conexión (S/.) SITUACION CON PROYECTO PRECIOS PRIVADOS Costo / Conexión (S/.) Total NUMERO DE CONEXIONES AÑO SITUACION CON PROYECTO PRECIOS SOCIALES Total Costo Anuales (S/.) Costo Anuales (S/.) 5.1.2.4Costos incrementales a. Costos de inversión, operación y mantenimiento incrementales del sistema de agua potable Loscostosincrementales,resultantes deladiferenciaentreloscostosconproyecto menos los costos sin proyecto, tanto de las inversiones como de loscostos de operaciónymantenimientoparael sistemadeaguaapreciossocialessepresentan enel CuadroNº100 CUADRO N° 100
  • 131.
    EstudioaNivel dePerfil delProyecto:“Mejoramiento y Ampliación del servicio de Agua Potable, Alcantarillado y Tratamiento de aguas residuales en la Localidad de Huamantanga – Distrito de Huamantanga – Provincia de Canta – Región lima Provincias”. 131 Precios Privados Precios Sociales Precios Privados Precios Sociales Precios Privados Precios Sociales 0 2013 1,520.00 1,189.74 1,520.00 1,189.74 - - 1 2014 1,520.00 1,189.74 4,313.64 3,773.89 2,794 2,584 2 2015 1,520.00 1,189.74 4,319.61 3,778.95 2,800 2,589 3 2016 1,520.00 1,189.74 4,325.60 3,784.03 2,806 2,594 4 2017 1,520.00 1,189.74 4,345.68 3,801.04 2,826 2,611 5 2018 1,520.00 1,189.74 4,351.78 3,806.22 2,832 2,616 6 2019 1,520.00 1,189.74 4,357.89 3,811.40 2,838 2,622 7 2020 1,520.00 1,189.74 4,366.61 3,818.78 2,847 2,629 8 2021 1,520.00 1,189.74 4,372.22 3,823.53 2,852 2,634 9 2022 1,520.00 1,189.74 4,378.35 3,828.73 2,858 2,639 10 2023 1,520.00 1,189.74 4,387.09 3,836.14 2,867 2,646 11 2024 1,520.00 1,189.74 4,393.24 3,841.35 2,873 2,652 12 2025 1,520.00 1,189.74 4,399.39 3,846.57 2,879 2,657 13 2026 1,520.00 1,189.74 4,407.63 3,853.55 2,888 2,664 14 2027 1,520.00 1,189.74 4,416.40 3,860.98 2,896 2,671 15 2028 1,520.00 1,189.74 8,598.29 7,208.21 7,078 6,018 16 2029 1,520.00 1,189.74 4,431.37 3,873.66 2,911 2,684 17 2030 1,520.00 1,189.74 4,440.16 3,881.12 2,920 2,691 18 2031 1,520.00 1,189.74 4,445.84 3,885.93 2,926 2,696 19 2032 1,520.00 1,189.74 4,454.55 3,893.31 2,935 2,704 20 2033 1,520.00 1,189.74 8,638.97 7,242.68 7,119 6,053 (*) Se considera los gastos fijos y variables (Cloro) COSTOS INCREMENTALES AÑO SITUACION SIN PROYECTO SITUACION CON PROYECTO Costos de Operación y Mtto (S/. / Año) Costos de Operación y Mtto (S/. / Año)PERIODO b. Costos de inversión y operación y mantenimiento incrementales del sistema de alcantarillado Loscostosincrementales,resultantes deladiferenciaentreloscostosconproyecto menosloscostossinproyectodelsistema deevacuacióndeexcretas,tantodelas inversionescomolosdeoperaciónymantenimientosepresentanenelCuadrosNº101
  • 132.
    EstudioaNivel dePerfil delProyecto:“Mejoramiento y Ampliación del servicio de Agua Potable, Alcantarillado y Tratamiento de aguas residuales en la Localidad de Huamantanga – Distrito de Huamantanga – Provincia de Canta – Región lima Provincias”. 132 CUADRO N° 101 Precios Privados Precios Sociales Precios Privados Precios Sociales Precios Privados Precios Sociales 0 2011 0 0 - - - - 1 2012 0 0 1,206 985 1,206 985 2 2013 0 0 1,509 1,232 1,509 1,232 3 2014 0 0 1,521 1,242 1,521 1,242 4 2015 0 0 1,532 1,251 1,532 1,251 5 2016 0 0 1,555 1,270 1,555 1,270 6 2017 0 0 1,572 1,284 1,572 1,284 7 2018 0 0 1,584 1,293 1,584 1,293 8 2019 0 0 1,601 1,307 1,601 1,307 9 2020 0 0 1,612 1,316 1,612 1,316 10 2021 0 0 1,630 1,330 1,630 1,330 11 2022 0 0 1,641 1,340 1,641 1,340 12 2023 0 0 1,658 1,354 1,658 1,354 13 2024 0 0 1,670 1,363 1,670 1,363 14 2025 0 0 1,687 1,377 1,687 1,377 15 2026 0 0 8,892 7,172 8,892 7,172 16 2027 0 0 1,721 1,405 1,721 1,405 17 2028 0 0 1,732 1,414 1,732 1,414 18 2029 0 0 1,750 1,428 1,750 1,428 19 2030 0 0 1,767 1,442 1,767 1,442 20 2031 0 0 9,401 7,582 9,401 7,582 PERIODO SITUACION CON PROYECTO COSTOS INCREMENTALESCostos de Operación y Mtto (S/. / Año) Costos de Operación y Mtto (S/. / Año) AÑO SITUACION SIN PROYECTO COSTOS INCREMENTALES /ALCANTARILLADO
  • 133.
    EstudioaNivel dePerfil delProyecto:“Mejoramiento y Ampliación del servicio de Agua Potable, Alcantarillado y Tratamiento de aguas residuales en la Localidad de Huamantanga – Distrito de Huamantanga – Provincia de Canta – Región lima Provincias”. 133 5.1.3 Indicadores de Rentabilidad Social 5.1.3.1 Evaluación del sistema de agua a. Metodología Costo / beneficio Paraevaluareconómicamentelainstalacióndel sistemadeaguapotablesehautilizadolametodología COSTO-BENEFICIO,siendo el criterio que,el proyecto esviable,si el ValorActual Netosocial(VANs)esmayorqueceroyquelaTasaInternadeRetornosocial (TIRs)es mayor quelatasadedescuentosocial (9.0%) siendoelaño0,el2,013. La tasa de descuento mencionada ha sido establecida por el Ministerio de EconomíayFinanzas. Sehaestablecidocomo horizontedeevaluacióndelProyecto20años(2013-2033). En tal sentido se consideran lasinversionesinicialesa efectuarse el año 0,para asegurarlaprestacióndelservicioenlasmismascondicionesdecalidad ycantidad enel horizontedeevaluacióndel Proyecto,sehaconsiderado,el costode ampliacióndeconexionessinmicromedidorañoporaño que generaelcrecimiento poblacional. b. Resultados de la evaluación Paracalcularlosindicadoresdeevaluacióncorrespondientes,basadoen loscostos ybeneficiossehaestablecidoelflujodecajaa preciossocialesenelhorizontede planeamientodelproyecto,ysepresentaenelCuadroNº90. Enbasea este flujo, losindicadoresdeevaluación resultantessonlossiguientes: VANs (9%) : S/. 542,755.35 TIRs : 14.41% LosindicadoresqueresultandelaevaluaciónsocialdelProyecto,demuestranque elproyectopropuestoparalainstalacióndel sistemadeaguapotablees viabledesde el punto de vista social, reflejando quelavaloraciónqueasignanlosbeneficiariosalasobrasprogramadas paraelProyecto,superana todosloscostos (deinversiónydeoperacióny mantenimiento).
  • 134.
    EstudioaNivel dePerfil delProyecto:“Mejoramiento y Ampliación del servicio de Agua Potable, Alcantarillado y Tratamiento de aguas residuales en la Localidad de Huamantanga – Distrito de Huamantanga – Provincia de Canta – Región lima Provincias”. 134 Cuadro Nº 102 Evaluación social del sistema de agua potable ANTIGUAS NUEVAS TOTAL ANTIGUAS NUEVAS TOTAL INVERSIONES OPERACIÓN - MANTENIM TOTAL COSTOS 0 754 80 224 0 224 0 0 41,162 1,214,328.26 - 1,214,328.26 -1,214,328.26 1 761 100 224 40 264 111,552 59,162 170,714 47,873 - 2,584 2,584 168,130 2 768 100 224 42 266 111,552 62,121 173,673 48,256 863.45 2,589 3,453 170,220 3 775 100 224 44 268 111,552 65,079 176,631 48,640 863.45 2,594 3,458 173,173 4 782 100 224 48 272 111,552 70,995 182,547 49,927 1,726.89 2,611 4,338 178,209 5 789 100 224 51 275 111,552 75,432 186,984 50,318 1,295.17 2,616 3,912 183,072 6 796 100 224 53 277 111,552 78,390 189,942 50,710 863.45 2,622 3,485 186,457 7 803 100 224 56 280 111,552 82,827 194,379 51,269 1,295.17 2,629 3,924 190,455 8 810 100 224 58 282 111,552 85,785 197,337 51,628 863.45 2,634 3,497 193,840 9 817 100 224 60 284 111,552 88,744 200,296 52,021 863.45 2,639 3,502 196,793 10 824 100 224 63 287 111,552 93,181 204,733 52,581 1,295.17 2,646 3,942 200,791 11 831 100 224 65 289 111,552 96,139 207,691 52,976 863.45 2,652 3,515 204,176 12 838 100 224 67 291 111,552 99,097 210,649 53,370 863.45 2,657 3,520 207,129 13 846 100 224 70 294 111,552 103,534 215,086 53,899 1,295.17 2,664 3,959 211,127 14 854 100 224 73 297 111,552 107,971 219,523 54,461 1,295.17 2,671 3,966 215,557 15 862 100 224 76 300 111,552 112,409 223,961 54,857 1,295.17 6,018 7,314 216,647 16 870 100 224 79 303 111,552 116,846 228,398 55,420 1,295.17 2,684 3,979 224,419 17 878 100 224 82 306 111,552 121,283 232,835 55,983 1,295.17 2,691 3,987 228,848 18 886 100 224 84 308 111,552 124,241 235,793 56,348 863.45 2,696 3,560 232,233 19 894 100 224 87 311 111,552 128,678 240,230 56,906 1,295.17 2,704 3,999 236,231 20 902 100 224 90 314 111,552 133,115 244,667 45,971 1,295.17 6,053 7,348 237,319 542,755.35 14.41% COSTOS INCREMENTALES (PRECIOS SOCIALES S/.) AÑOS POBLACION TOTAL (Nº de Hab) POBLACION CONECTADA (%) FLUJO NETO A PRECIOS SOCIALES S/. PRODUCCIÓN DE AGUA (m3/año) FAMILIAS CONECTADAS AL SERVICIO (Nº Fam) BENEFICIOS BRUTOS (S/. Año) VAN SOCIAL TIR SOCIAL 5.1.3.2Evaluación del sistema de Alcantarillado a. Metodología Costo / efectividad Comolosbeneficiosdel Proyectode evacuacióndeexcretassonnocuantificables, la técnica aplicada para evaluareconómicamente el Proyecto esel cálculo del indicadorcosto/efectividadconuna tasadedescuentosocial de 9.0%,quemideel costoporusuariobeneficiadoy constituyeunametodologíaalternativaal costo/beneficioparaanalizarlaeficienciaenel usodelosrecursosnacionales. Estametodologíaconsisteencompararlasintervenciones queproducen similares beneficiosesperados,con el objeto de seleccionarla de menorcosto entre las alternativasplanteadas, atravésdela medicióndelbeneficiounitarioporusuario. Ademásmidelaeficienciaenelusodelosrecursos,enloscasosenquenoes posiblecuantificar losbeneficiosdel proyectoentérminosmonetarios. b.Resultados de evaluación para el sistema de alcantarillado
  • 135.
    EstudioaNivel dePerfil delProyecto:“Mejoramiento y Ampliación del servicio de Agua Potable, Alcantarillado y Tratamiento de aguas residuales en la Localidad de Huamantanga – Distrito de Huamantanga – Provincia de Canta – Región lima Provincias”. 135 CUADRO N° 103 NUEVAS TOTAL INVERSIONES OPERACIÓN - MANTENIM TOTAL COSTOS 0 754 209 0 209 1,008,713.01 - 1,008,713 1 761 209 2 211 - 985 985 2 768 209 55 264 28,886.73 1,232 30,119 3 775 209 57 266 1,090.07 1,242 2,332 4 782 209 59 268 1,090.07 1,251 2,341 5 789 209 63 272 2,180.13 1,270 3,450 6 796 209 66 275 1,635.10 1,284 2,919 7 803 209 68 277 1,090.07 1,293 2,383 8 810 209 71 280 1,635.10 1,307 2,942 9 817 209 73 282 1,090.07 1,316 2,406 10 824 209 76 285 1,635.10 1,330 2,965 11 831 209 78 287 1,090.07 1,340 2,430 12 838 209 81 290 1,635.10 1,354 2,989 13 846 209 83 292 1,090.07 1,363 2,453 14 854 209 86 295 1,635.10 1,377 3,012 15 862 209 88 297 1,090.07 7,172 8,262 16 870 209 92 301 2,180.13 1,405 3,585 17 878 209 94 303 1,090.07 1,414 2,504 18 886 209 97 306 1,635.10 1,428 3,063 19 894 209 100 309 1,635.10 1,442 3,077 20 902 209 105 314 2,725.16 7,582 10,308 VAC (9%) 1,058,091.22 Poblacion Promedio Beneficiaria 832 Inversion por habitantes ICE 1,273 1,582Costo Percapita EVALUACIÓN ECONOMICA DEL PROYECTO (COSTO - EFECTIVIDAD)/ALCANTARILLADO COSTOS INCREMENTALES (PRECIOS SOCIALES S/.) AÑOS POBLACION TOTAL (Nº de Hab) CONEXIONES ANTIGUAS CONEXIONES DE AGUA En consecuencia, la implementación del Proyecto es viable y contribuirá a mitigar la inadecuada evacuación de residuos fecales y residuos domiciliarios y preservará el medio ambiente, incrementando el bienestar de los pobladores.
  • 136.
    EstudioaNivel dePerfil delProyecto:“Mejoramiento y Ampliación del servicio de Agua Potable, Alcantarillado y Tratamiento de aguas residuales en la Localidad de Huamantanga – Distrito de Huamantanga – Provincia de Canta – Región lima Provincias”. 136 Cuadro Nº 104 Evaluación social del componente de Tratamiento de Aguas residuales INVERSIONES OPERACIÓN - MANTENIM TOTAL COSTOS 0 754 168,746.21 - 168,746.21 1 761 0.00 1,253.09 1,253.09 2 768 0.00 1,253.09 1,253.09 3 775 0.00 1,253.09 1,253.09 4 782 0.00 1,253.09 1,253.09 5 789 0.00 1,253.09 1,253.09 6 796 0.00 1,253.09 1,253.09 7 803 0.00 1,253.09 1,253.09 8 810 0.00 1,253.09 1,253.09 9 817 0.00 1,253.09 1,253.09 10 824 0.00 1,253.09 1,253.09 11 831 0.00 1,253.09 1,253.09 12 838 0.00 1,253.09 1,253.09 13 846 0.00 1,253.09 1,253.09 14 854 0.00 1,253.09 1,253.09 15 862 0.00 737.52 737.52 16 870 0.00 1,253.09 1,253.09 17 878 0.00 1,253.09 1,253.09 18 886 0.00 1,253.09 1,253.09 19 894 0.00 1,253.09 1,253.09 20 902 0.00 737.52 737.52 VAC (9%) 179,952 Poblacion Promedio Beneficiaria 832 Inversion por habitantes ICE 216 437Costo Percapita AÑOS POBLACION TOTAL (Nº de Hab) COSTOS INCREMENTALES (PRECIOS SOCIALES S/.) 5.2 ANÁLISIS DE SENSIBILIDAD 5.2.1 Análisis de sensibilidad del sistema de agua potable Uno de los criterios para efectuar análisis de sensibilidad son los factores imponderables que se presentan al ejecutar el Proyecto, en el análisisdesensibilidadsedebeconsiderarunavariacióndepreciosrelativaequivalentea unamagnitudquepodríaserunatasacomoparámetrodeevaluación;porotro lado,seconsideraelhorizontedeevaluacióndelProyecto(20años),periodoen el quelasvariableseconómicaspuedenvariar significativamente, teniendoen cuenta estos dos aspectos se consideran tasas de evaluaciónque varían de acuerdoalavariableenanálisis. El análisisde sensibilidad teniendo en cuenta lastasasde variación,se ha efectuadoendosvariablesprincipales:porunlado,loscostosdeinversión,otro loscostosdeadministración,operacióny mantenimiento.Laotravariablede análisissonlosbeneficiosoprecioalternativodelagua,los mismos que se presentanentresescenarios:
  • 137.
    EstudioaNivel dePerfil delProyecto:“Mejoramiento y Ampliación del servicio de Agua Potable, Alcantarillado y Tratamiento de aguas residuales en la Localidad de Huamantanga – Distrito de Huamantanga – Provincia de Canta – Región lima Provincias”. 137 1. Elefectodelavariacióndelincrementodecostosdeinversiónenforma independiente;hastaalcanzarel máximoincremento, cuandoel VAN esceroy laTIResigual alatasadedescuento,9.0%. 2. El efecto de la variación del incremento de costos de operación y mantenimiento en forma independiente; hasta alcanzar el máximo incrementocuandoel VANesceroyla TIR esigualal9.0%o tasade descuento. 3. Elefectodeladisminucióndelosbeneficiosenformaindependiente;hasta alcanzarelmínimocuandoelVANesceroylaTIResigualal9.0%otasa dedescuento. Enlos gráficos siguientesseapreciaelanálisisdesensibilidadparalastres variables: Gráfico Nº 18: Análisis de sensibilidad de los costos de inversión VANs S/. TIRs (%) -30% 780,408.11 21.09% -20% 658,975.29 18.38% -10% 537,542.46 16.20% 0 542,755.35 14.41% +10% 294,676.81 12.89% +20% 173,243.98 11.59% +30% 51,811.15 10.45% Variacion de Costos de Inversión INDICADORESVariacion de Costos de Inversion ESCENARIO ANALISIS DE SENSIBILIDAD CON VARIACION DE INVERSIONES FUENTE: Elaboración del Consultor Gráfico Nº 19: Análisis de sensibilidad de los costos de operación y mantenimiento VANs S/. TIRs (%) -30% 553,161.34 14.51% -20% 549,692.68 14.47% -10% 546,224.02 14.44% 0 542,755.35 14.41% +10% 539,286.69 14.38% +20% 535,818.03 14.34% +30% 532,349.37 14.31% INDICADORES Variacion de Operación y Mantenimiento ESCENARIO Variacion de Costos de O & M FUENTE: Elaboración del Consultor.
  • 138.
    EstudioaNivel dePerfil delProyecto:“Mejoramiento y Ampliación del servicio de Agua Potable, Alcantarillado y Tratamiento de aguas residuales en la Localidad de Huamantanga – Distrito de Huamantanga – Provincia de Canta – Región lima Provincias”. 138 Gráfico Nº 20: Análisis de sensibilidad de los beneficios VANs S/. TIRs (%) -30% 5,224.28 9.06% -20% 184,401.30 10.93% -10% 363,578.33 12.70% 0 542,755.35 14.41% +10% 721,932.38 16.06% +20% 901,109.40 17.66% +30% 1,080,286.43 19.23% Variacion de Beneficios ESCENARIO Variacion de Beneficios INDICADORES FUENTE: Elaboración del Consultor Losresultadosdelasensibilidadteniendoencuentaestasvariaciones,indican queantecambiosenestasvariables,el proyectoaguasiguesiendo económicamenteviable,lo quesignificaque elProyectonoessensible socialmenteantedichasvariacionesdepreciosy/ocostos;enel cuadro siguiente,se puede observarel máximo incremento de inversionesycostosde operación y mantenimiento, asícomola mínimadisminucióndebeneficiosporseparado. Se puede incrementar el costo 5.2.2 Análisis de sensibilidad del sistema de Alcantarillado y Tratamiento de aguas Residuales Elanálisisdesensibilidadparaelcomponenteevacuacióndeexcretas,debería efectuarseendosvariablesprincipales:loscostosdeinversióninicial apreciosde mercado(sensibilidadcostos)y porotro,elanálisisdelavariacióndelos beneficiarios(sensibilidadbeneficiarios),losmismos quealserno viable el proyectodeevacuacióndeexcretasnoserealiza. 5.3 ANÁLISIS DE SOSTENIBILIDAD 5.3.1 Los Arreglos institucionales Laentidadqueestaráacargodelaadministracióndelserviciodeaguapotable conProyectoeslaJASSde la Localidad de Huamantanga ,entidadadministradora autónoma encargadadelagestióndelosserviciosydelaoperaciónymantenimientodel sistemadeagua. Esta entidad se fortalecida con el Proyecto. 5.3.2 La capacidad de gestión y organización de la entidad ejecutora de operación y mantenimiento del proyecto.
  • 139.
    EstudioaNivel dePerfil delProyecto:“Mejoramiento y Ampliación del servicio de Agua Potable, Alcantarillado y Tratamiento de aguas residuales en la Localidad de Huamantanga – Distrito de Huamantanga – Provincia de Canta – Región lima Provincias”. 139 Laentidadencargada deejecutarelProyectoserá la Municipalidad Distrital de Huamantanga, La empresa constructoraque salga seleccionada deberá contarcon la capacidad de gestión y organizaciónparaejecutarproyectosde granenvergadura,con supervisión contratadaporla entidad financiera locual garantizalabuena ejecucióndelasobras. 5.3.3 Financiamiento de los costos de inversión y de los costos de operación y mantenimiento del proyecto Los costos de inversión serán asumidos por la Municipalidad Distrital de Huamantanga o el FONIPREL, Los pobladores de la localidad de Huamantanga tienen la predisposición de realizar pagos por el servicio (dato tomado de la encuesta socioeconómica), para ello se conformará una junta encargada para recaudar las tarifas. SeprevéquelosingresosdelaJASS,dependerándelascuotaspropuestasy queellagarantizarálasostenibilidadfinanciera del proyecto,esdecir queexistirá unbalancepositivodeflujodecajaenel horizontedel proyecto. 5.3.4 Cuota de pago promedio de operación y mantenimiento Las tarifasdeaguaenel Perúseencuentransujetosanormas regidas por la ley Nº.26338, lascualesestablecen la implementación gradualde tarifas deagua potablebajoelcriteriode viabilidad financierade la Entidad Administradora, que enestecasoserá laJASS HUAMANTANGA .Eluso eficientede los recursosse minimizacuandoel valorestablecidopor la sociedadparaelconsumodeunbienes igualalcostode los recursosutilizados en laproducciónde dichobienpara la sociedad, locualseexpresa comúnmente como: “Costo marginal = Precio marginal”. Paraelserviciodeaguaesecosto marginalesgeneralmenteelcosto marginal de largoplazo (CMLP) que representaelcostodeproducciónadicionaldelaguay saneamientoa largoplazo (costosde inversión ydeoperacióny mantenimiento), cuandoel usode todos los factoresdeproducciónpuedecambiar. El CIP tal como esdefinidopor la leyseaproximaal conceptoeconómicode CMLP. Debidoa lasituaciónde pobrezade lapoblaciónde la localidad de hUAMANTANGA,se tenderíaabuscar lasostenibilidaddelsistemacubriendo los costospromediodeoperacióny mantenimiento, que reflejanelpago mínimo necesariopara mantenerelsistemaoperandoyasí lograrsostenibilidad financiera de laentidadencargada deadministrarelservicio. Enestecaso la capacidadde pagode los usuarios de agua, cubre los costosde operación y mantenimiento del Proyecto, lo que significa que la sostenibilidad financieraestaríaasegurada,con unacuotade S/. 0.82/m3. Sehasupuesto queestacuota resultanteseaplicaríaa losnuevosusuarios, ya quenoexistenantiguasconexiones.Laaplicacióndeestacuotaalserviciode aguase efectivizaríaapartir del segundoañode funcionamientodel Proyecto.
  • 140.
    EstudioaNivel dePerfil delProyecto:“Mejoramiento y Ampliación del servicio de Agua Potable, Alcantarillado y Tratamiento de aguas residuales en la Localidad de Huamantanga – Distrito de Huamantanga – Provincia de Canta – Región lima Provincias”. 140 Para la aplicación de esta cuota es importante el Programa de educación sanitaria,porcuanto, incluirá temasde valoracióndel agua, la relaciónagua potable– saludyotras; loscualesse veránensu integridadapartirdel primeraño deoperacióndel Proyecto,por lo quesepropone queestacuotasea aplicado tambiéndesdeeseaño. Elcálculo delascuotassehaefectuadoapartirdelaconstruccióndelflujodecajaenbase a la información contable con Proyecto,referidasa costosde inversionesy reinversiones,costosdeadministración,operaciónymantenimiento,losmismos quehansidoexplicadosenel capítulocorrespondienteacostos. Previamente se estimó el valor residual de los activos fijos propuestos conProyecto conformado por el sistema de agua, la misma que se presenta en el cuadro siguiente. La metodología de cálculo del valor residual ha sido empleando el método de línea recta para la depreciación de los activos. Cabe mencionar que se considera el valor residual, puesto que al cabo del horizonte temporal de 20 años, el sistema de agua de esta comunidad continuará en operación. Cuadro Nº 107 Calculo de la cuota incremental promedio de largo plazo AÑOS CONSUMO DE AGUA (m3/año) CONSUMO DE AGUA INCREMENTAL ANUAL (m3/año) CONSUMO DE AGUA INCREMENTAL TOTAL (m3/año) INVERSION TOTAL A PRECIOS PRIVADOS (S/.) COSTOS DE O&M A PRECIOS PRIVADOS (S/.) TOTAL DE COSTOS A PRECIOS PRIVADOS (S/.) 0 40,780 0.00 0.00 1,535,704.54 1,535,704.54 1 41,162 382.33 382.33 0.00 6,909.90 6,909.90 2 47,873 6,710.97 7,093.30 28,886.73 7,218.91 36,105.64 3 48,256 383.23 7,476.53 1,090.07 7,236.33 8,326.40 4 48,640 383.68 7,860.21 1,090.07 7,267.85 8,357.91 5 49,927 1,287.24 9,147.45 2,180.13 7,296.82 9,476.95 6 50,318 391.22 9,538.67 1,635.10 7,320.09 8,955.19 7 50,710 391.75 9,930.42 1,090.07 7,340.24 8,430.31 8 51,269 558.81 10,489.23 1,635.10 7,363.00 8,998.10 9 51,628 359.36 10,848.59 1,090.07 7,380.57 8,470.63 10 52,021 393.04 11,241.63 1,635.10 7,406.46 9,041.56 11 52,581 560.12 11,801.75 1,090.07 7,424.04 8,514.11 12 52,976 394.13 12,195.88 1,635.10 7,447.35 9,082.45 13 53,370 394.68 12,590.56 1,090.07 7,467.03 8,557.09 14 53,899 528.32 13,118.88 1,635.10 7,492.95 9,128.05 15 54,461 562.02 13,680.90 1,090.07 18,956.05 20,046.11 16 54,857 396.06 14,076.96 2,180.13 7,542.22 9,722.35 17 55,420 563.15 14,640.11 1,090.07 7,562.45 8,652.51 18 55,983 563.72 15,203.83 1,635.10 7,585.29 9,220.38 19 56,348 364.33 15,568.16 1,635.10 7,611.14 9,246.24 20 57,464 1,116.55 16,684.71 2,725.16 19,505.70 22,230.86 VAN 94,850.85 1,572,194.74 78,142.33 1,650,337.07 0.82 17.40 Tarifa de Operación y Mantenimiento (S/. /m3) Tarifa de Inversion + Operación y Mantenimiento (S/. /m3) Fuente: Elaboración del Consultor
  • 141.
    EstudioaNivel dePerfil delProyecto:“Mejoramiento y Ampliación del servicio de Agua Potable, Alcantarillado y Tratamiento de aguas residuales en la Localidad de Huamantanga – Distrito de Huamantanga – Provincia de Canta – Región lima Provincias”. 141 5.3.5 Capacidad de pago La capacidad de pago, se define como la proporción máxima del ingreso familiar que se puede destinar al pago del servicio de agua potable. Según la Organización Panamericana de la Salud (OPS), así como el BID (Banco Interamericano de Desarrollo), esta proporción no debe superar el 5% de los ingresos de las familias beneficiadas por el Proyecto. En esta sección se analiza la capacidad de pago de los usuarios teniendo como guía este 5%, como proporciónmáxima del ingresofamiliar. Para estimar la capacidad de pago, se tuvo en cuenta los resultados de la encuesta socio-económica aplicada a una muestra de la población de la localidad de Huamantanga. 5.3.6 Estimación de la capacidad de pago A través de las encuestas se estimó que el ingreso de las familias de la localidad de huamantanga, esenpromedioS/.555.16/mes(S/. 6,661.92anuales)y considerandoel5%comolaproporciónmáximadelingreso quesepuedeutilizarparaelpagodelserviciodeaguapotable,sedeterminóque elpromediodelacapacidaddepago,esdeS/.27.76mensualporfamilia,en tantoquelacapacidaddepagounitariaesdeS/.0.56/m3 deagua. 5.3.7 Cuota promedio de operación y mantenimiento comparado con la capacidad de pago de los usuarios Teniendoencuenta quelacapacidaddepagoestádefinidacomoelmáximo ingresoquesepuedeutilizarparacubrirgastosenagua,esconvenienterealizar lacomparacióndelacapacidaddepagoconlacuotapromediodeoperacióny mantenimiento resultante (S/.0.56/m3 )paraversi losbeneficiariosseencuentran en la capacidad de pagar dicha cuota, bajo el supuestode sostenibilidad financieradeloscostosdeoperaciónymantenimientodelProyecto. Conestepropósito,sedeterminalacapacidaddepagoporm3 deagua,tomando encuentael consumopromediodeaguaestimadoparalalocalidad,comparándose con la cuota promedio de operación y mantenimiento estimado, ver cuadro adjunto. Cuadro Nº 108 Comparación de la cuota promedio de operación y mantenimiento de agua potable con la capacidad de pago promedio de los usuarios
  • 142.
    EstudioaNivel dePerfil delProyecto:“Mejoramiento y Ampliación del servicio de Agua Potable, Alcantarillado y Tratamiento de aguas residuales en la Localidad de Huamantanga – Distrito de Huamantanga – Provincia de Canta – Región lima Provincias”. 142 CUOTA PROMEDIO DE OPERACIÓN Y MANTENIMIENTO DE AGUA Y DESAGUE CAPACIDAD DE PAGO PROMEDIO CONSUMO PROMEDIO DE AGUA CON PROYECTO CAPACIDAD DE PAGO PROMEDIO DE AGUAPOTABLE (S/. x m 3 ) (S/. x mes) (m 3 /mes) (S/. x m 3 ) 0.56 27.76 5.14 5.40 Fuente:Elaboración delConsultor. Lacomparaciónde lacuotapromediode operacióny mantenimientode agua con lacapacidaddepago promediomuestra que en estacomunidad,lapoblaciónestá encondicionesdepagarlacuotapromediodeoperacióny mantenimiento;en consecuencia,noserequerirásubsidiosquegaranticenlaeficienteoperacióny mantenimiento del sistema de agua potable en la localidad de Huamantanga. 5.3.8 Impacto social en la población con la nueva cuota que considera el proyecto. La cuota que se aplicaría con la puesta en operación del proyecto, teniendo en cuenta la sostenibilidad financiera es de S/. 2.90/mes/vivienda (5.14 m3/mes x S/.0.56/m3 ) que vendría a ser la cuota mensual promedio a pagar por parte de los beneficiarios, esta cuota constituye un impacto para los beneficiarios con elProyecto. Otro impacto del proyecto está asociado con la educación sanitaria que se implementaría en la población beneficiaria, en la medida que permitiría comportamientosracionales en el uso del recurso. Finalmente,constituye un impacto positivo paralospobladores de la localidad de Huamantanga,enaquellosquenocuentanconserviciosde redpúblicaqueactualmenteincurrenencostos en tiempodeacarreoalrededorde S/.36.29/mes;luego,lamitigacióndelas enfermedadesdigestivasagudas, parasitosis y desnutrición, de manera que la implementación del Proyecto ahorraría los costos incurridos en el tratamiento y curación de estas enfermedades 5.3.9 Participación de los beneficiarios ♦ Fase de preinversión: Diagnóstico sociocultural proporcionando la información que se solicita en las encuestas y entrevistas. ♦ Fase de inversión: Participación en las actividades de capacitación y cesión libre de disponibilidad de terreno. ♦ Fase de operación: administración del servicio por la JASS. 5.4 IMPACTO AMBIENTAL
  • 143.
    EstudioaNivel dePerfil delProyecto:“Mejoramiento y Ampliación del servicio de Agua Potable, Alcantarillado y Tratamiento de aguas residuales en la Localidad de Huamantanga – Distrito de Huamantanga – Provincia de Canta – Región lima Provincias”. 143 5.4.1 Identificación de Aspectos e Impactos Ambientales. De acuerdo a lo establecido a la normativa vigente, se ha procedido identificar los posibles impactos ambientales positivos (+X) y negativos (-X), mediante el método de Check List (listas simples de control),se basa en el interrelacionamiento sistemático procesal de causa – efecto entre los medios (físico, biótico, interés humano y socio- económico) y las fases del proyecto (planificación, construcción, operación, mantenimiento, abandono y cierre). Véase el cuadro Nº 110, identificación de posibles impactos ambientales del proyecto. 5.4.2 Evaluación de Impactos Ambientales. La evaluación de los impactos ambientalesse realizó bajo la normativa vigente, aplicando los siguientes criterios de evaluación (véase el cuadro Nº 109, criterios de evaluación de posibles impactos ambientales). Cuadro Nº 109 Criterios de Evaluación de posibles Impactos Ambientales Potenciales Criterios deEvaluación Símbolo Escala Jerárquica Cualitativa Ponderación de Impactos Negativo s Positivos Tipo de impacto TI Positivo + Negativo - Magnitud M Baja (B) 1 1 Mediano (E) 2 2 Severo (S) 3 3 Duración D Temporal (T) 1 1 Intermitente (I) 2 2 Permanente (P) 3 3 Mitigabilidad* MI Mitigable (M) 1 Medianamente mitigable (G) 2 No mitigable (N) 3 Significancia** S= TI (M+D+MI) S Leve (L) 3 – 4 2 – 3 Moderada (M) 5 – 7 4 Alta (A) 8 – 9 5 – 6 (*) Criterio aplicable sólo a los impactos negativos (**) Su valor es la resultante de la valoración de los demás criterios que intervienen en la evaluación Véase los cuadros Nº 110 y 111 de evaluación de posibles impactos ambientales del proyecto y significancia de posibles impactos ambientales del proyecto.
  • 144.
    EstudioaNivel dePerfil delProyecto:“Mejoramiento y Ampliación del servicio de Agua Potable, Alcantarillado y Tratamiento de aguas residuales en la Localidad de Huamantanga – Distrito de Huamantanga – Provincia de Canta – Región lima Provincias”. 144 Cuadro Nº 110: Check List: Identificación de Posibles Impactos Ambientales del Proyecto. Fase de Planificación Fase de Construcción Fase de Operación y Mantenimiento Fase de Abandono y Cierre Medios Ambientales Impactos Ambientales Actividades Aspectos Ambientales Elaboracióndeperfil. Elaboracióndeexpediente técnicoyestudiodefinito. Elaboracióndeestudios ambientalesy/opermisos. Instalacióndecampamento/ Hospedaje. Instalaciónde campamento/Oficinas. Instalaciónde campamento/Almacén Transportedemateriales, equipos,herramientas,etc. Excavacióndehoyos. Rellenoycompactación. Construccióndeestructuras /Obrasciviles. Instalacióndetuberías. Instalacióndeconexiones domiciliariasdeagua potable. Instalacióndeletrinas. Operatividaddelsistemade aguapotable. Mantenimientodelsistema deaguapotable. Operatividaddelsistemade saneamiento(letrinas). Mantenimientodelsistema desaneamiento(letrinas). Demolicióndeestructuras. Retirodecampamento. Transportedemateriales sobrante. MedioFísico Aire Contaminación de sonara. Emisión de ruidos. ___ ___ ___ ___ -X -X -X -X -X -X -X -X -X ___ -X ___ -X -X -X -X Contaminación de aire. Emisión de material particulado. ___ ___ ___ ___ -X -X -X -X -X -X -X -X -X ___ -X ___ -X -X -X -X Emisión de gases de combustión vehicular / olores. ___ ___ ___ ___ -X -X -X -X -X -X -X -X -X ___ -X ___ -X -X -X -X Suelo Contaminación de suelo. . Generación de residuos. -X -X -X -X -X -X -X -X -X -X -X -X -X -X -X -X -X -X -X -X Alteración de la geomorfología del terreno. ___ ___ ___ ___ -X -X ___ -X -X -X -X ___ -X ___ ___ ___ ___ -X -X -X Derrame de hidrocarburos por utilización de maquinarias pesadas y transporte vehicular. ___ ___ ___ ___ -X -X -X -X -X -X -X ___ -X ___ ___ ___ ___ -X -X -X Agua Contaminación de agua. Alteración de la calidad agua. ___ ___ ___ ___ -X -X -X -X -X -X -X ___ ___ -X -X ___ ___ -X ___ -X Medio biótico Flora Deterioro de flora. Alteración de la cobertura vegetal. ___ ___ ___ ___ -X -X -X -X -X -X -X -X -X ___ -X ___ -X -X -X -X Fauna Perturbación de la fauna local. Alteración del hábitat. ___ ___ ___ ___ -X -X -X -X -X -X -X -X -X ___ -X ___ -X -X -X -X Interés Humano Cultural Deterioro de las zonas Arqueológicas. Alteración de las zonas Arqueológicas. ___ ___ ___ ___ ___ ___ ___ ___ ___ ___ ___ ___ ___ ___ ___ ___ ___ ___ ___ ___ Perceptual Contaminación visual Alteración del paisaje. ___ ___ ___ ___ -X -X -X -X -X -X -X -X -X ___ -X ___ -X -X -X -X MedioSocio-Económico Social Seguridad laboral Accidentes laborales ___ ___ ___ -X -X -X -X -X -X -X -X -X -X -X -X -X -X -X -X -X Mejora de la calidad de vida Servicio de agua potable ___ ___ ___ ___ ___ ___ ___ ___ ___ ___ ___ ___ ___ +X +X +X +X ___ ___ ___ Salud e higiene Ocupacional Afectación de la salud. ___ ___ ___ -X -X -X -X -X -X -X -X -X -X -X -X -X -X -X -X -X Conflictos sociales Generación de conflictos Sociales. -X -X -X -X -X -X -X -X -X -X -X -X -X -X -X -X -X -X -X -X Economía Incremento de empleo. Generación de empleo. +X +X +X +X +X +X +X +X +X +X +X +X +X +X +X +X +X +X +X +X Incremento de comercio. Generación de actividades económicas. +X +X +X +X +X +X +X +X +X +X +X +X +X +X +X +X +X +X +X +X FUENTE:Elaboracióndel Consultor.
  • 145.
    EstudioaNivel dePerfil delProyecto:“Mejoramiento y Ampliación del servicio de Agua Potable, Alcantarillado y Tratamiento de aguas residuales en la Localidad de Huamantanga – Distrito de Huamantanga – Provincia de Canta – Región lima Provincias”. 145 Cuadro Nº 111: Evaluación de Posibles Impactos Ambientales del Proyecto Fase de Planificación Fase de Construcción Fase de Operación y Mantenimiento Fase de Abandono y Cierre Medios Ambientales Impactos Ambientales Actividades Aspectos Ambientales Elaboracióndeperfil. Elaboracióndeexpediente técnicoyestudiodefinito. Elaboracióndeestudios ambientalesy/opermisos. Instalacióndecampamento/ Hospedaje. Instalaciónde campamento/Oficinas. Instalaciónde campamento/Almacén Transportedemateriales, equipos,herramientas,etc. Excavacióndehoyos. Rellenoycompactación. Construccióndeestructuras /Obrasciviles. Instalacióndetuberías. Instalacióndeconexiones domiciliariasdeaguapotable. Instalacióndeletrinas. Operatividaddelsistemade aguapotable. Mantenimientodelsistemade aguapotable. Operatividaddelsistemade saneamiento(letrinas). Mantenimientodelsistemade saneamiento(letrinas). Demolicióndeestructuras. Retirodecampamento. Transportedemateriales sobrante. MedioFísico Aire Contaminación de sonara. Emisión de ruidos. ___ ___ ___ ___ -BTM -BTM -BTM -BTM -BTM -BTM -BTM -BTM -BTM ___ -BTM ___ -BTM -BTM -BTM -BTM Contaminación de aire. Emisión de material particulado. ___ ___ ___ ___ -BTM -BTM -BTM -BTM -BTM -BTM -BTM -BTM -BTM ___ -BTM ___ -BTM -BTM -BTM -BTM Emisión de gases de combustión vehicular. ___ ___ ___ ___ -BTM -BTM -BTM -BTM -BTM -BTM -BTM -BTM -BTM ___ -BTM ___ -BTM -BTM -BTM -BTM Suelo Contaminación de suelo. Generación de residuos. -BTM -BTM -BTM -BTM -BTM -ETM -ETM -ETM -ETM -ETM -BTM -BTM -BTM -BIM -BTM -BIM -BTM -ETM -ETM -ETM Alteración de la geomorfología del terreno. ___ ___ ___ ___ -BTM -BTM ___ -BTM -BTM -BTM -BTM ___ -BTM ___ ___ ___ ___ -BTM -BTM -BTM Derrame de hidrocarburos por utilización de maquinarias pesadas y transporte vehicular. ___ ___ ___ ___ -BTG -BTG -BTG -BTG -BTG -BTG -BTG ___ -BTG ___ ___ ___ ___ -BTG -BTG -BTG Agua Contaminación de agua. Alteración de la calidad agua. ___ ___ ___ ___ -BTG -BTG -ETM -BTG -BTG -BTG -BTG ___ ___ -BTG -BTG ___ ___ -BTG __ -BTG Medio biótico Flora Deterioro de flora. Alteración de la cobertura vegetal. ___ ___ ___ ___ -BTM -BTM -BTM -BTM -BTM -BTM -BTM -BTM -BTM ___ -BTM ___ -BTM -BTM -BTM -BTM Fauna Perturbación de la fauna local. Alteración del hábitat. ___ ___ ___ ___ -BTM -BTM -BTM -BTM -BTM -BTM -BTM -BTM -BTM ___ -BTM ___ -BTM -BTM -BTM -BTM Interés Humano Cultural Deterioro de las zonas Arqueológicas. Alteración de las zonas Arqueológicas. ___ ___ ___ ___ ___ ___ ___ ___ ___ ___ ___ ___ ___ ___ ___ ___ ___ __ __ __ Perceptual Contaminación visual Alteración del paisaje. ___ ___ ___ ___ -BTM -BTM -BTM -BTM -BTM -BTM -BTM -BTM -BTM ___ -BTM ___ -BTM -BTM -BTM -BTM MedioSocio-Económico Social Seguridad laboral Accidentes laborales ___ ___ ___ -BTM -BTM -BTM -ETM -ETM -ETM -ETM -ETM -ETM -ETM -BTM -BTM -BTM -BTM -ETM -ETM -ETM Mejora de la calidad de vida Servicio de agua potable ___ ___ ___ ___ ___ ___ ___ ___ ___ ___ ___ ___ ___ +EP +EP +EP +EP __ __ __ Salud e higiene Ocupacional Afectación de la salud. ___ ___ ___ -BTM -BTM -BTM -BTM -BTM -BTM -BTM -BTM -BTM -BTM -BTM -BTM -BTM -BTM -BTM -BTM -BTM Conflictos sociales Generación de conflictos Sociales. -BTM -BTM -BTM -BTM -BTM -BTM -BTM -BTM -BTM -BTM -BTM -BTM -BTM -BTM -BTM -BTM -BTM -BTM -BTM -BTM Economía Incremento de empleo. Generación de empleo. +BT +BT +BT +BT +BT +BT +BT +BT +BT +BT +BT +BT +BT +BT +BT +BT +BT +BT +BT +BT Incremento de comercio. Generación de actividades económicas. +BT +BT +BT +BT +BT +BT +BT +BT +BT +BT +BT +BT +BT +BT +BT +BT +BT +BT +BT +BT FUENTE:Elaboracióndel Consultor. Criterios para Evaluación de posibles Impactos Ambientales Potenciales Criterios deEvaluación Símbolo Escala Jerárquica Cualitativa Ponderación de Impactos Negativos Positivos Tipo de impacto TI Positivo + Negativo - Magnitud M Baja (B) 1 1 Mediano (E) 2 2 Severo (S) 3 3 Duración D Temporal (T) 1 1 Intermitente (I) 2 2 Permanente (P) 3 3 Mitigabilidad* MI Mitigable (M) 1 Medianamente mitigable (G) 2 No mitigable (N) 3 (*) Criterio aplicable sólo a los impactos negativos
  • 146.
    EstudioaNivel dePerfil delProyecto:“Mejoramiento y Ampliación del servicio de Agua Potable, Alcantarillado y Tratamiento de aguas residuales en la Localidad de Huamantanga – Distrito de Huamantanga – Provincia de Canta – Región lima Provincias”. 146 Cuadro Nº 111 - a: Significancia de Posibles Impactos Ambientales del Proyecto Fase de Planificación Fase de Construcción Fase de Operación y Mantenimiento Fase de Abandono y Cierre Medios Ambientales Impactos Ambientales Actividades Aspectos Ambientales Elaboracióndeperfil. Elaboracióndeexpediente técnicoyestudiodefinito. Elaboracióndeestudios ambientalesy/opermisos. Instalacióndecampamento/ Hospedaje. Instalaciónde campamento/Oficinas. Instalaciónde campamento/Almacén Transportedemateriales, equipos,herramientas,etc. Excavacióndehoyos. Rellenoycompactación. Construccióndeestructuras /Obrasciviles. Instalacióndetuberías. Instalacióndeconexiones domiciliariasdeaguapotable. Instalacióndeletrinas. Operatividaddelsistemade aguapotable. Mantenimientodelsistemade aguapotable. Operatividaddelsistemade saneamiento(letrinas). Mantenimientodelsistemade saneamiento(letrinas). Demolicióndeestructuras. Retirodecampamento. Transportedemateriales sobrante. MedioFísico Aire Contaminación de sonara. Emisión de ruidos. ___ ___ ___ ___ - 3 (Leve - 3 (Leve - 3 (Leve) - 3 (Leve) - 3 (Leve) - 3 (Leve) - 3 (Leve) - 3 (Leve) - 3 (Leve) ___ - 3 (Leve) ___ - 3 (Leve) - 3 (Leve) __ - 3 (Leve) Contaminación de aire. Emisión de material particulado. ___ ___ ___ ___ - 3 (Leve) - 3 (Leve) - 3 (Leve) - 3 (Leve) - 3 (Leve) - 3 (Leve) - 3 (Leve) - 3 (Leve) - 3 (Leve) ___ - 3 (Leve) ___ - 3 (Leve) - 3 (Leve) __ - 3 (Leve) Emisión de gases de combustión vehicular. ___ ___ ___ ___ - 3 (Leve) - 3 (Leve) - 3 (Leve) - 3 (Leve) - 3 (Leve) - 3 (Leve) - 3 (Leve) - 3 (Leve) - 3 (Leve) ___ - 3 (Leve) ___ - 3 (Leve) - 3 (Leve) __ - 3 (Leve) Suelo Contaminación de suelo. Generación de residuos. - 3 (Leve) - 3 (Leve) - 3 (Leve) - 3 (Leve) - 3 (Leve) - 4 (Leve) - 4 (Leve) - 4 (Leve) - 4 (Leve) - 4 (Leve) - 3 (Leve) - 3 (Leve) - 3 (Leve) - 3 (Leve) - 3 (Leve) - 3 (Leve) - 3 (Leve) - 4 (Leve) - 4 (Leve) - 4 (Leve) Alteración de la geomorfología del terreno. ___ ___ ___ ___ - 3 (Leve) - 3 (Leve) ___ - 3 (Leve) - 3 (Leve) - 3 (Leve) - 3 (Leve) ___ - 3 (Leve) ___ ___ ___ ___ - 3 (Leve) - 3 (Leve) - 3 (Leve) Derrame de hidrocarburos por utilización de maquinarias pesadas y transporte vehicular. ___ ___ ___ ___ - 4 (Leve) - 4 (Leve) - 4 (Leve) - 4 (Leve) - 4 (Leve) - 4 (Leve) - 4 (Leve) ___ - 4 (Leve ___ ___ ___ ___ - 4 (Leve) - 4 (Leve) - 4 (Leve) Agua Contaminación de agua. Alteración de la calidad agua. ___ ___ ___ ___ - 4 (Leve) - 4 (Leve) - 4 (Leve) - 4 (Leve) - 4 (Leve) - 4 (Leve) - 4 (Leve) ___ ___ - 4 (Leve) - 4 (Leve) ___ ___ - 4 (Leve) __ - 4 (Leve) Medio biótico Flora Deterioro de flora. Alteración de la cobertura vegetal. ___ ___ ___ ___ - 3 (Leve) - 3 (Leve) - 3 (Leve) - 3 (Leve) - 3 (Leve) - 3 (Leve) - 3 (Leve) - 3 (Leve) - 3 (Leve) ___ - 3 (Leve) ___ - 3 (Leve) - 3 (Leve) __ - 3 (Leve) Fauna Perturbación de la fauna local. Alteración del hábitat. ___ ___ ___ ___ - 3 (Leve) - 3 (Leve) - 3 (Leve) - 3 (Leve) - 3 (Leve) - 3 (Leve) - 3 (Leve) - 3 (Leve) - 3 (Leve) ___ - 3 (Leve) ___ - 3 (Leve) - 3 (Leve) __ - 3 (Leve) Interés Humano Cultural Deterioro de las zonas Arqueológicas. Alteración de las zonas Arqueológicas. ___ ___ ___ ___ ___ ___ ___ ___ ___ ___ ___ ___ ___ ___ ___ ___ ___ __ __ __ Perceptual Contaminación visual Alteración del paisaje. ___ ___ ___ ___ - 3 (Leve) - 3 (Leve) - 3 (Leve) - 3 (Leve) - 3 (Leve) - 3 (Leve) - 3 (Leve) - 3 (Leve) - 3 (Leve) ___ - 3 (Leve) ___ - 3 (Leve) - 3 (Leve) - 3 (Leve) - 3 (Leve) MedioSocio-Económico Social Seguridad laboral Accidentes laborales ___ ___ ___ - 3 (Leve) - 3 (Leve) - 3 (Leve) - 4 (Leve) - 4 (Leve) - 4 (Leve) - 4 (Leve) - 4 (Leve) - 4 (Leve) - 4 (Leve) - 3 (Leve) - 3 (Leve) - 3 (Leve) - 3 (Leve) - 4 (Leve) - 4 (Leve) - 4 (Leve) Mejora de la calidad de vida Servicio de agua potable ___ ___ ___ ___ ___ ___ ___ ___ ___ ___ ___ ___ ___ + 5 (Alta) + 5 (Alta) + 5 (Alta) + 5 (Alta) __ __ __ Salud e higiene Ocupacional Afectación de la salud. ___ ___ ___ - 3 (Leve) - 3 (Leve) - 3 (Leve) - 3 (Leve) - 3 (Leve) - 3 (Leve) - 3 (Leve) - 3 (Leve) - 3 (Leve) - 3 (Leve) - 3 (Leve) - 3 (Leve) - 3 (Leve) - 3 (Leve) - 3 (Leve) - 3 (Leve) - 3 (Leve) Conflictos sociales Generación de conflictos Sociales. - 3 (Leve) - 3 (Leve) - 3 (Leve) -BTM - 3 (Leve) - 3 (Leve) - 3 (Leve) - 3 (Leve) - 3 (Leve) - 3 (Leve) - 3 (Leve) - 3 (Leve) - 3 (Leve) - 3 (Leve) - 3 (Leve) - 3 (Leve) - 3 (Leve) - 3 (Leve) - 3 (Leve) - 3 (Leve) Economía Incremento de empleo. Generación de empleo. + 2 (Baja) + 2 (Baja) + 2 (Baja) + 2 (Baja) + 2 (Baja) + 2 (Baja) + 2 (Baja) + 2 (Baja) + 2 (Baja) + 2 (Baja) + 2 (Baja) + 2 (Baja) + 2 (Baja) + 2 (Baja) + 2 (Baja) + 2 (Baja) + 2 (Baja) + 2 (Baja) + 2 (Baja) + 2 (Baja) Incremento de comercio. Generación de actividades económicas. + 2 (Baja) + 2 (Baja) + 2 (Baja) + 2 (Baja) + 2 (Baja) + 2 (Baja) + 2 (Baja) + 2 (Baja) + 2 (Baja) + 2 (Baja) + 2 (Baja) + 2 (Baja) + 2 (Baja) + 2 (Baja) + 2 (Baja) + 2 (Baja) + 2 (Baja) + 2 (Baja) + 2 (Baja) + 2 (Baja) FUENTE:Elaboracióndel Consultor. Criterios para Evaluación de posibles Impactos Ambientales Potenciales Criterios deEvaluación Símbolo Escala Jerárquica Cualitativa Ponderación de Impactos Negativos Positivos Tipo de impacto TI Positivo + Negativo - Magnitud M Baja (B) 1 1 Mediano (E) 2 2 Severo (S) 3 3 Duración D Temporal (T) 1 1 Intermitente (I) 2 2 Permanente (P) 3 3 Mitigabilidad* MI Mitigable (M) 1 Medianamente mitigable (G) 2 No mitigable (N) 3 Significancia** S= TI (M+D+MI) S Leve (L) 3 – 4 2 – 3 Moderada (M) 5 – 7 4 Alta (A) 8 – 9 5 – 6 (*) Criterio aplicable sólo a los impactos negativos (**) Su valor es la resultante de la valoración de los demás criterios que intervienen en la evaluació
  • 147.
    EstudioaNivel dePerfil delProyecto:“Mejoramiento y Ampliación del servicio de Agua Potable, Alcantarillado y Tratamiento de aguas residuales en la Localidad de Huamantanga – Distrito de Huamantanga – Provincia de Canta – Región lima Provincias”. 147 5.4.3 Medidas de Mitigación de los posibles Impactos Ambientales Las medidas de mitigación de los impactos ambientales, se ha desarrollado en todas las fases del proyecto (Véase los cuadros Nº 113, 114 y 115 medidas de mitigación en las etapa de construcción, operación y mantenimiento, abandono y cierre; elaborado por el consultor). Cuadro Nº 113: Medidas de mitigación de Impactos Ambientales - Etapa de Construcción. FACT. AMBIENTAL IMPACTO AMBIENTAL ELEMENTO CAUSANTE TIPO DE MEDIDA MEDIDA PROPUESTA RESPONSABLE AIRE Contaminación del aire por gases de combustión de vehículos. Transporte de maquinarias, equipos y materiales. Preventiva Disponer de unidades móviles en perfecto estado de funcionamiento. Monitorear los equipos y maquinarias (supervisión técnica vehicular) Realizar mantenimientos constantes de los equipos, maquinarias vehiculares. CONTRATISTA Contaminación sonora por emisión de ruidos. Instalación de oficinas, instalación de almacén y en trabajos de excavación, relleno, compactación, construcción de estructuras utilizando maquinarias pesadas, equipos y unidades vehiculares. Preventiva Las maquinarias, equipos y unidades vehiculares utilizadas deberán contar con checklist de equipo en buen estado. Mitigación Realizar trabajos de excavación, relleno, compactación, instalación de tuberías y construcción de estructuras en horarios diurnos. Contaminación del aire por generación de material particulado. Transporte de maquinarias, equipos y materiales. Mitigación Humedecer periódicamente las vías de acceso a la obra. Transportar el material de excavación cubierto y por las rutas establecidas. Instalación de oficinas, instalación de almacén y en trabajos de excavación, relleno, compactación y de construcción de estructuras utilizando maquinarias pesadas, equipos y unidades vehiculares. Mitigación Realizar riego en trabajos de excavación, relleno, compactación, instalación de tuberías y de construcción de estructuras en horarios diurnos. (Riego del área a excavar y del material que se extrae) SUELO Contaminación del suelo Generación de residuos sólidos, líquidos (provenientes del uso de los baños químicos utilizados en la obra) y residuos inertes Preventiva Implementar el programa de manejo de residuos. Retirar, transportar y disponer los residuos líquidos a través de una EPS-RS registrada por DIGESA y/o Municipalidad. CONTRATISTA Mitigación Recuperar y reutilizar la mayor cantidad de residuos inertes provenientes de las excavaciones. Retirar, transportar y disponer los residuos sobrantes, en lugares autorizados, según lo establecido en el plan de manejo de residuos Alteración de geomorfología del terreno por la ejecución de las actividades de excavación, relleno, compactación, construcción de estructuradas y tendido de tuberías. Mitigación Realizar trabajo de excavaciones en los diámetros establecidos La construcción de estructuras y el tendido de tuberías en los lugares establecidos.
  • 148.
    EstudioaNivel dePerfil delProyecto:“Mejoramiento y Ampliación del servicio de Agua Potable, Alcantarillado y Tratamiento de aguas residuales en la Localidad de Huamantanga – Distrito de Huamantanga – Provincia de Canta – Región lima Provincias”. 148 Cuadro Nº 113-a: Medidas de Impactos Ambientales - Etapa de Construcción. FACT. AMBIENTAL IMPACTO AMBIENTAL ELEMENTO CAUSANTE TIPO DE MEDIDA MEDIDA PROPUESTA RESPONSABLE SUELO Contaminación de suelo. Derrame de aceites y/o combustibles por causa del transporte vehicular, maquinarias pesadas y equipos. Preventiva Realizar el mantenimiento constantes de los vehículos en talleres dedicados para tal fin. CONTRATISTA Correctiva En caso de derrames accidentales de hidrocarburos utilizar el kit anti derrames, siguiendo el plan de contingencia. AGUA Contaminación del agua. Inadecuado manejo del residuos líquidos. Inadecuado manejo del residuos sólidos. Preventiva Implementar el programa de manejo de residuos. Retirar, transportar y disponer los residuos líquidos a través de una EPS-RS registrada por DIGESA y/o Municipalidad. CONTRATISTA FLORA Deterioro de la cobertura vegetal. Desbroce de vegetación por la ejecución de las actividades de instalación de oficinas, instalación de almacén, trabajos de excavación, relleno, compactación, construcción de estructuras utilizando maquinarias pesadas, equipos y unidades vehiculares Mitigación Realizar el desbroce sólo de la vegetación que sea estrictamente necesaria. Restaurar las zonas afectadas con especies establecidas en el lugar. CONTRATISTA Traslado de maquinarias, equipos y unidades vehiculares. Mitigación Evitar el paso de maquinaria, equipos y unidades vehiculares sobre suelo con cobertura vegetal. El Tránsito vehicular de maquinaria, equipos y unidades se realizara en carreteras existentes. FAUNA Perturbación de la fauna local. Durante las actividades de instalación de oficinas, instalación de almacén, trabajos de excavación, relleno, compactación, construcción de estructuras utilizando maquinarias pesadas, equipos y unidades vehiculares Mitigación Evitar generar ruidos excesivos. CONTRATISTA Realizar las actividades sólo en los lugares establecidos. Preventiva Realizar la supervisión de equipos y maquinarias, para que no generen ruidos excesivos. Prohibir a los trabajadores la caza de animales silvestres. PERCEPTUAL Contaminación visual. Generación de materiales, residuos y desmontes en la ejecución de la obra. Preventiva Recuperar y restaurar el espacio afectado en la obra, retirando todos los materiales y residuos provenientes de las actividades constructivas. Implementar el programa de manejo de residuos. CONTRATISTADurante las actividades de instalación de oficinas, instalación de almacén, trabajos de excavación, relleno, compactación, construcción de estructuras, instalación letrinas y transporte de maquinarias pesadas, equipos y unidades vehiculares Correctiva Reconformar el área afectada de acuerdo al entorno. El tránsito vehicular se realizara en horas establecidas. La instalación de las letrinas se realizara según las características del terreno (color, forma, etc.). SOCIO Seguridad laboral, salud e higiene ocupacional. Durante todas las actividades de ejecución de la obra hay riesgo de accidentes. Preventiva Capacitar al personal de obra en temas relacionados con seguridad laboral. Proveer al personal de la obra de equipos de protección personal. Señalizar adecuadamente los lugares de trabajo indicando zonas de seguridad de tránsito de vehículos, excavaciones, cercos perimetrales en los frentes de trabajo, etc. CONTRATISTA Conflictos sociales. Durante la ejecución de la obra Preventiva Realizar talleres informativos a la población, para explicar en qué consiste el proyecto. CONTRATISTA ECONOMICA Incremento de empleo. Durante la ejecución del proyecto se genera puestos de trabajo. Preventiva Contratación de mano de obra no calificada de la localidad permitirá a la población disponer de un ingreso adicional a su trabajo rutinario, mejorando temporalmente su condición económica. CONTRATISTA Incremento de comercio. Durante la ejecución del proyecto se adquirirá insumos (materiales, herramientas, etc.). Preventiva La compra de algunos insumos se realizara de la zona, genera incremento de comercio en la zona. CONTRATISTA
  • 149.
    EstudioaNivel dePerfil delProyecto:“Mejoramiento y Ampliación del servicio de Agua Potable, Alcantarillado y Tratamiento de aguas residuales en la Localidad de Huamantanga – Distrito de Huamantanga – Provincia de Canta – Región lima Provincias”. 149 Cuadro Nº 114: Medidas de Impactos Ambientales – Etapa de Operación y Mantenimiento. FACT. AMBIENTAL IMPACTO AMBIENTAL ELEMENTO CAUSANTE TIPO DE MEDIDA MEDIDA PROPUESTA RESPONSABLE AIRE Contaminación sonora Emisión de ruido Preventiva Las maquinarias, equipos y unidades vehiculares utilizadas en la operación y mantenimiento, deberán contar con checklist de equipo en buen estado. MUNICIPALIDAD y JASS. Contaminación de aire Generación de olores por el inadecuado mantenimiento de las letrinas Preventiva Realizar los mantenimientos periódicos del componente MUNICIPALIDAD y JASS.Emisión de gases de combustión vehicular y material particulado por el traslado de maquinarias para el mantenimiento del proyecto. Preventiva Disponer de unidades móviles en perfecto estado de funcionamiento (supervisión técnica vehicular). Realizar mantenimientos constantes de los equipos, maquinarias vehiculares Monitorear los equipos y maquinarias. SUELO Contaminación de suelo Acumulación de residuos por la operación y mantenimiento del proyecto. Preventiva Implementar el programa de manejo de residuos. Retirar, transportar y disponer los residuos líquidos a través de una EPS-RS registrada por DIGESA y/o Municipalidad. MUNICIPALIDAD Y JAAS. FAUNA Perturbación de la fauna local Por la inadecuada mantenimiento del sistema de agua y saneamiento. Preventiva Realizar el mantenimiento del proyecto sólo en los lugares establecidos. MUNICIPALIDAD Y JAAS. Prohibir a los trabajadores la caza de animales silvestres. Evitar generar ruidos excesivos. FLORA Deterioro de la cobertura vegetal. El desbroce de la vegetación donde se ubican los componentes. Preventiva Realizar el desbroce sólo de la vegetación que sea estrictamente necesaria. MUNICIPALIDAD Y JAAS. Traslado de maquinarias, equipos y unidades vehiculares. Mitigación Evitar el paso de maquinaria, equipos y unidades vehiculares sobre suelo con cobertura vegetal. El Tránsito vehicular de maquinaria, equipos y unidades se realizara en carreteras existentes. MUNICIPALIDAD Y JASS PERCEPTUAL Contaminación visual. Generación de materiales, residuos y desmontes el mantenimiento. Preventiva Recuperar y restaurar el espacio afectado retirando todos los materiales y residuos, producto del mantenimiento del proyecto. Implementar el programa de manejo de residuos. MUNICIPALIDAD Y JASS. SOCIO Seguridad laboral, salud e higiene ocupacional. Por la inadecuada operación y mantenimiento del sistema de agua y saneamiento. Preventiva Capacitar al personal en temas relacionados con seguridad laboral en la adecuada operación y mantenimiento del sistema. MUNICIPALIDAD Y JASS. ECONOMICO Incremento de empleo. Contratación de mano de obra calificada para la operación y mantenimiento Preventiva Generación de puestos de trabajo, permitirá a la población disponer de un ingreso adicional a su trabajo rutinario. MUNICIPALIDAD Y JASS. Incremento de comercio. Durante el operación y mantenimiento del proyecto se adquirirá insumos y materiales, herramientas, etc. Preventiva La compra de algunos insumos y materiales se realizara de la zona, genera incremento de comercio en la zona. MUNICIPALIDAD Y JASS.
  • 150.
    EstudioaNivel dePerfil delProyecto:“Mejoramiento y Ampliación del servicio de Agua Potable, Alcantarillado y Tratamiento de aguas residuales en la Localidad de Huamantanga – Distrito de Huamantanga – Provincia de Canta – Región lima Provincias”. 150 Cuadro Nº 115: Medidas de mitigación de Impactos Ambientales – Etapa de Abandono y cierre. FACT. AMBIENTAL IMPACTO AMBIENTAL ELEMENTO CAUSANTE TIPO DE MEDIDA MEDIDA PROPUESTA RESPONSABLE AIRE Contaminación de aire Demolición de las estructuras y retiro del campamento. Preventiva Disponer de unidades móviles en perfecto estado de funcionamiento. Monitorear los equipos y maquinarias (supervisión técnica vehicular) Realizar mantenimientos constantes de los equipos, maquinarias vehiculares. CONTRATISTA Mitigación Humedecer periódicamente las estructuras a demoler. Realizar trabajos de demolición de estructuras en horarios diurnos Transporte de maquinarias, equipos, materiales y desmontes. Mitigación Humedecer periódicamente las vías de acceso a la obra. Transportar el material de excavación cubierto y por las rutas establecidas con anticipación. Preventiva Disponer de unidades móviles en perfecto estado de funcionamiento. Monitorear los equipos y maquinarias (supervisión técnica vehicular) y Realizar mantenimientos constantes de los equipos y maquinarias. Contaminación sonora Trabajos de demolición y trasporte maquinarias, equipos y unidades vehiculares) Prevención Las maquinarias, equipos y unidades vehiculares utilizadas deberán contar con checklist de equipo en buen estado. Mitigación Realizar trabajos de demolición de estructuras en horarios diurnos. SUELO Contaminación de suelo. Generación de residuos sólidos, residuos líquidos y residuos inertes proveniente del desmontaje de estructuras. Preventiva Prohibición de arrojo de residuos sólidos, en la zona de trabajo. Implementar el programa de manejo de residuos CONTRATISTA Mitigación Recuperar y reutilizar la mayor cantidad de residuos inertes provenientes de las actividades de abandono y cierre. Retirar, transportar y disponer los residuos sólidos, en lugares autorizados a través de una EPS-RS y/o Municipalidad Distrital. Alteración de geomorfología del terreno por el abandono y cierre del proyecto. Mitigación Realizar las actividades de abandono y cierre según lo establecido. Derrame de aceites y/o combustibles por causa del transporte vehicular, maquinarias pesadas y equipos. Preventiva Realizar el mantenimiento constantes de los vehículos en talleres dedicados para tal fin. Correctiva En caso de derrames accidentales de hidrocarburos utilizar el kit anti derrames, siguiendo el plan de contingencia.
  • 151.
    EstudioaNivel dePerfil delProyecto:“Mejoramiento y Ampliación del servicio de Agua Potable, Alcantarillado y Tratamiento de aguas residuales en la Localidad de Huamantanga – Distrito de Huamantanga – Provincia de Canta – Región lima Provincias”. 151 5.4.4 Programa de monitoreo El programa de monitoreo se realizara de acuerdo a la legislación ambiental vigente. A nivel de expediente técnico, en la ficha de clasificación ambiental (FICA), se realizara este ítem. 5.4.5 Costos Ambientales Los costos ambientales incluyen todos las partidas del programas ambiental que exige la normativa vigente del sector y de acuerdo a los términos de referencia (Véase en el anexo 01de diagnóstico, del ítem Nº 6 de costo y financiamiento ambiental). A nivel de expediente técnico, en la ficha de clasificación ambiental (FICA), se realizara a mayor detalle los costos y presupuestos de cada partida ambiental. 5.4.6 Conclusión: Aplicando los criterios de evaluación de los posibles impactos ambiental en las fases proyecto, podemos concluir que los impactos negativos generados son de magnitud leve, por ende, no presenta ningún riesgo al medio ambiente, si se aplica adecuadamente las medidas de mitigación. 5.5 SELECCIÓN DE ALTERNATIVAS 5.5.1 Sistema de agua potable Paraelsistemadeaguaseplanteóunaalternativaúnica,siendolosindicadores deevaluaciónlosdelCuadroNº116.Estosindicadores,de evaluaciónsocial, sensibilidad,sostenibilidadeimpactoambientalcorrespondientealaalternativa, demuestranquelamismaeslaseleccionada. Cuadro Nº 116 Indicadores de evaluación de la mejor alternativa de agua potable ESCENARIOS INDICADORES Valor Actual Neto social /S/,) 542,755.35 Tasa Interna de Retorno social (%) 14.41% Sensibilidad 1. Incremento de costos de Inversión 36.22% 2. Incremento de costos de Operación y Mantenimiento 1545.65% 3. Disminución de beneficios -26.14% SOSTENIBILIDAD ASEGURADA IMPACTO AMBIENTAL NINGUNA FUENTE:ElaboracióndelConsultor 5.5.2 Sistema de Alcantarillado y tratamiento de aguas residuales El componente presenta 01 sola alternativa, los indicadoressonlasquesepresentanenel siguiente cuadro.
  • 152.
    EstudioaNivel dePerfil delProyecto:“Mejoramiento y Ampliación del servicio de Agua Potable, Alcantarillado y Tratamiento de aguas residuales en la Localidad de Huamantanga – Distrito de Huamantanga – Provincia de Canta – Región lima Provincias”. 152 Cuadro Nº 117 Indicadores de evaluación de la mejor alternativa del sistema de Alcantarillado y Tratamiento de Aguas residuales ALCANTARILLADO TRATAMIENTO DE AGUAS RESIDUALES TOTAL VAC (9%) 1,058,091.22 179,952 Población Promedio Beneficiaria 832 832 Inversión por habitantes ICE 1,273 216 1,489 Costo Perca pita 1,582 437 FUENTE: Elaboracióndel Consultor 5.6 PLAN DE IMPLEMENTACIÓN El plan de implementación del proyecto se plantea teniendo en cuenta los tiempos necesarios para la realización de las obras, de acuerdo a los componentes previstos. Enelcuadro siguiente,sedescribeelplandeimplementaciónadesarrollarseen aguapotabley el sistema de alcantarillado Cuadro Nº 118 Plan de implementación del Proyecto MES1 MES2 MES 3 MES 4 MES 5 MES 6 MES 7 MES 8 OBRAS PROVISIONALES GBL 23,728.66 23,728.66 MEJORAMIENTO DEL SISTEMA DE CAPTACION UND 19,524.00 19,524.00 MEJORAMIENTO CAMARAS ROMPE PRESION LINEA DE CONDUCCION UND 13,868.63 55,474.53 69,343.16 CONSTRUCCION DE RESERVORIO DE ALMACENAMIENTO M3 54,953.28 23,551.41 78,504.69 LINEA DE ADUCCION M 114,440.03 76,293.35 190,733.38 RED DE DISTRIBUCION M 188,187.20 282,280.80 470,468.00 CONEXIONES DOMCIILIARIAS UND 33,842.18 50,763.28 84,605.46 CURSOS DE EDUCACION SANITARIA UND 6,858.00 6,858.00 9,144.00 22,860.00 INSTALACION DE TUBERIAS REDES COLECTORAS KM 98,120.80 245,302.00 98,120.80 49,060.40 490,604.00 CONSTRUCCION DE BUZONES DE CONCRETO RED GENERAL UND 67,430.15 134,860.30 22,476.72 224,767.16 CONEXIONES DOMICILIARIAS DESAGUE UND 53,405.50 53,405.50 106,811.00 DESARENADOR Y CAMARA DE REJAS UND 30,353.95 0.00 30,353.95 LAGUNAS DE OXIDACION UND 48,754.03 20,894.59 69,648.62 CAMARA DE CARGA LAGUNA DE OXIDACION UND 8,499.83 8,499.83 CERO PERIMETRICO UND 25,000.00 25,000.00 EMISOR AL EFLUENTE FINAL M 50,856.59 50,856.59 MEDIDAS DE MITIGACION AMBIENTAL GBL 42,560.00 42,560.00 GASTOS GENERALES % 17,841.93 37,490.84 43,779.52 40,920.72 33,514.06 27,339.78 200,886.85 UTILIDADES DEL EJECUTOR % 17,841.93 37,490.84 43,779.52 40,920.72 33,514.06 27,339.78 200,886.85 EXPEDIENTE TECNICO UND 67,497.98 101,246.97 168,744.95 SUPERVISION Y LIQUIDACION DEL PROYECTO INFORMES 14,463.85 28,927.71 28,927.71 28,927.71 28,927.71 14,463.85 144,638.53 IMPUESTO GENERAL A LAS VENTAS (18%) % 12,149.64 18,224.46 41,142.07 86,187.19 99,770.75 93,595.74 77,597.36 61,657.42 490,324.62 79,647.62 119,471.43 269,709.10 565,004.94 654,052.68 613,572.09 508,693.83 404,198.62 3,214,350.31 COMPONENTES UND TOTAL POR COMPONENTE SISTEMA DE ALCANTARILLADO Y TRATAMIENTO DE AGUAS RESIDUALES MEJORAMIENTO DEL SISTEMA DE AGUA POTABLE TOTAL COSTO POR PERIODO S/. TERCER TRIMESTRE (2013) PRIMER TRIMESTRE (2013) SEGUNDO TRIMESTRE (2013) 5.7 ORGANIZACIÓN Y GESTIÓN Etapa de Inversión
  • 153.
    EstudioaNivel dePerfil delProyecto:“Mejoramiento y Ampliación del servicio de Agua Potable, Alcantarillado y Tratamiento de aguas residuales en la Localidad de Huamantanga – Distrito de Huamantanga – Provincia de Canta – Región lima Provincias”. 153 El GobiernoCentral(FOMIPREL)cuenta conlaorganizaciónadecuaday conla experienciaparala gestióndelproyectoen suetapadeinversión,así comoconlosrecursosparael financiamientodelas obrasaejecutarse. Paralaejecucióndel proyectosecontaráconlosserviciosdevariasfirmas contratistasdereconocidatrayectoriaenobrasdesaneamiento,así comoen supervisióndeobras,paraasegurar quelasoperacionesfinancierasvayan dirigidasen un contexto de desarrollo para la localidad,incluyendo educación sanitariay capacitaciónparalaadministración,operacióny mantenimientodel servicio. Etapa de Operación La Municipalidad, asume la responsabilidad de formar una Unidad Técnica de Gestión y Administración de los serviciosdeaguapotablepara quebrinde capacitación,asistencia técnicaysupervisióna laJASS, quienseráel administradordelservicio,de tal manera quea travésdelproyectoadquieran las capacidadesnecesarias parauna efectiva gestión. Asimismo la municipalidadha involucradoaotrosactores localescomo es saludparael tema de educación sanitariay controldecalidaddelaguayalsectoreducaciónparael acompañamientoenel procesodecapacitación,en temasdeeducación sanitaria enloscursosde cienciayambienteyqueestosayudenacambiarocrear concienciaenlosalumnos. 5.8 FINANCIAMIENTO DE LA INVERSIÓN El GobiernoCentral a travésdelFONIPREL participaconel financiamientodel100% delcostodelainfraestructuradelosservicios deaguay saneamiento,porcorresponderaunnuevosistema. LaMunicipalidad conjuntamente con la población,participarán en el co- financiamientodelcostodelasobrasy laoperacióny mantenimientodelos servicios,el cual puedeserconrecursosfinancierosoconmanodeobra.
  • 154.
    EstudioaNivel dePerfil delProyecto:“Mejoramiento y Ampliación del servicio de Agua Potable, Alcantarillado y Tratamiento de aguas residuales en la Localidad de Huamantanga – Distrito de Huamantanga – Provincia de Canta – Región lima Provincias”. 154 5.9 MATRIZ DEL MARCO LÓGICO PARA LA ALTERNATIVA SELECCIONADA RESUMEN DE OBJETIVOS INDICADORES Y METAS MEDIOS DE VERIFICACIÓN SUPUESTOS FIN Mejora de la calidad de vida de los habitantes de la localidad de Huamantanga El 100% de la población encuestada, considera que ha mejorado su calidad de vida Encuesta de evaluación de impacto por el Proyecto PROPOSITO Baja incidencia de enfermedades gastrointestinales e infecciosas de la población de Huamantanga Al año 1: El 100% de la población cuenta con servicio de agua potable domiciliario Evaluación ex-post del Proyecto. Se mantiene el ingreso real de la población.El 80% de la población está satisfecha con el servicio y con el funcionamiento de la JASS COMPONENTES Adecuado Servicio de agua potable Al año 1: El 100% de las pruebas bacteriológicas que se realizan son óptimas. Se instalarán conexiones de agua potable al 95% de la población Reporte anual de la JASS HUAMANTANGA Pobladores pagan oportunamente la tarifa por el servicio de agua potable Adecuado Servicio de Alcantarillado En el año 2: El 80% de las familias eliminan adecuadamente sus excretas Padrón de usuarios de la JASS Capacidades de gestión fortalecida de los miembros de la JASS Al año 2: la morosidad del cobro de cuotas por la JASS es 10% anual Mejora de los niveles de educación Sanitaria En el año 5: El 80% de la población cuenta con adecuados hábitos de higiene ACCIONES AGUA POTABLE Mejoramiento y ampliación del sistema de agua Potable a un costo de S/.1 326,660.81 soles incluido IGV Informe de valorizaciones y liquidación de obras y Acta de Recepción de Obras. Registros de asistentes a los eventos de educación sanitaria Beneficiarios participan en la difusión de adecuados hábitos de higiene y saneamiento y valorizaciones del agua 1.- Construcción de 02 sistemas de Captación de agua 2.- Construcción de 09 cámaras rompe presión Tipo 7 3.- Construcción de 01 reservorio de Almacenamiento de 25 m3 de capacidad 4.- Suministro e instalación de 2,144 m de tubería PVC C-10 en la línea de conducción
  • 155.
    EstudioaNivel dePerfil delProyecto:“Mejoramiento y Ampliación del servicio de Agua Potable, Alcantarillado y Tratamiento de aguas residuales en la Localidad de Huamantanga – Distrito de Huamantanga – Provincia de Canta – Región lima Provincias”. 155 5.- Suministro e instalación de 5,042 m de tubería PVC C-10 en la red general de distribución 6.- Instalación de 238 conexiones domiciliarias SISTEMA DE ALCANTARILLADO 1.- Construcción de 68 Buzones de Concreto Armado Mejoramiento y ampliación del sistema de Alcantarillado a un costo de S/.1 164,209.94 soles incluido IGV 2.- .- Suministro e instalación de 5,042 m de tubería PVC UF en la red general de distribución y emisor final 3.- Instalación de 238 conexiones domiciliarias SISTEMA DE TRATAMIENTO DE AGUAS RESIDUALES Mejoramiento de 03 lagunas de oxidación a un costo de S/.261, 052.33 soles incluido IGV 1.- Mejoramiento d e03 Lagunas de oxidación 2.- Construcción de Cerco Perimétrico FORTALECIMIENTO Y EDUCACION SANITARIA Desarrollo de Eventos de capacitación a un costo de S/32,369.76 soles 1.- Desarrollo de eventos de capacitación Estudios Definitivos S/. 168,744.95 Supervisión de obra S/.144,638.53 IGV S/. 490,324.62 Total S/. 3,214,350.31
  • 156.
    EstudioaNivel dePerfil delProyecto:“Mejoramiento y Ampliación del servicio de Agua Potable, Alcantarillado y Tratamiento de aguas residuales en la Localidad de Huamantanga – Distrito de Huamantanga – Provincia de Canta – Región lima Provincias”. 156 5.10 LINEA DE BASE PARA LA EVALUACIÓNDE IMPACTO LaLíneadeBaseparaevaluacióndeimpactosdelosprincipalesindicadoresdel proyectosepresentaenel cuadrosiguiente. Cuadro Nº 1 Línea de base para evaluación de impacto INDICADOR DEFINICIÓN VALOR LÍNEA BASE (2012) Enfermedades de origen hídrico Cantidad de casos anuales de enfermedades infecciosas intestinales atendidas en los centros de salud (Año 2011) 457 Continuidad (cantidad Horas) ∑ horas de suministro del sector de distribución N° de sectores de distribución 0.0 horas Cobertura Agua con conexión domiciliaria (% ) (N° Total de Conex. Dom. de agua * promedio hab. por conexión)*100 Población total 0.0% Cobertura UBS % (N° Total de viviendas con UBS * promedio hab. Por letrina)*100 Población total 0.0% Pérdidas físicas (%) (Volumen producido – Volumen de pérdidas)*100 Volumen producido 0.0 % Micro medición operativa (%) N° total de conexiones activas de agua c/micro medidor *100 N° total de conexiones de agua 0.0 % FUENTE: Elaboración del Consultor
  • 157.
    EstudioaNivel dePerfil delProyecto:“Mejoramiento y Ampliación del servicio de Agua Potable, Alcantarillado y Tratamiento de aguas residuales en la Localidad de Huamantanga – Distrito de Huamantanga – Provincia de Canta – Región lima Provincias”. 157 CAPÍTULO VI: CONCLUSIONES Y RECOMENDACIONES 6.1 CONCLUSIONES ♦ Del análisis realizado eneldesarrollodelpresenteestudio,elproyecto“Mejoramiento y Ampliación del servicio de agua potable , Alcantarillado y Tratamiento de Aguas Residuales de la Localidad de Huamantanga , Distrito de Huamantanga, Provincia de Canta - Región Lima Provincias”es viabledesdeelpuntodevista técnico,económico,social yambiental,porcuantolos beneficioscuantificables (apreciossociales)delserviciodeagua quepercibiránlos usuariossonmayoresa loscostosdeinversiónydeoperacióny mantenimiento (también a precios sociales),siendo los valores evaluativos:VAN(s)S/.542,755.35 y TIR(s) de14.41%. ♦ La alternativa única de alcantarillado resulta viable, pese a que el valor unitario de inversión inicial per cápita es mayor a los costos referenciales del Anexo SNIP 09, ya que la alternativa planteada contempla los contenidos mínimos que la Ley establece en la Resolución Ministerial 201-2012, a la vez, desde el punto de vista técnico y ambiental, la implementación del sistema de alcantarillado, trae beneficios no cuantificables, tales como: incidencia en la salud de la población, mitigando las enfermedades digestivas agudas, parasitosis y desnutrición sobre todo en la población de niños y adolescentes de 5 a 14 años; erradicando los focos infecciosos existentes debido a los desagües vertidos a los patios de las viviendas y a los campos libres de la comunidad y cambiando la inadecuada evacuación de residuos fecales. En consecuencia, la implementación del Proyecto contribuirá a mitigar la inadecuada evacuación de residuos fecales y preservará el medio ambiente, incrementando el bienestar de los pobladores de este sector. ♦ Este proyecto permitirá brindar servicios de agua potable y alcantarillado a un total de 748 pobladores que actualmente habitan en 238 viviendas al primer año de funcionamiento del proyecto, así mismo se atenderá a 02 organizaciones sociales, contribuyendo de esta manera a mejorar la calidad de vida y las condiciones sanitarias de los pobladores de la Localidad de Huamantanga ♦ La inversión inicial del Proyecto (a ejecutarse el año 0) a precios de mercado para la alternativa seleccionada de Agua Potable, asciende a S/.1,359,030.57; para el sistema de alcantarillado S/. 1,164,209.94; Tratamiento de Aguas Residuales un total de S/. 321,317.29, Expediente Técnico a un costo de S/. 199,119.00 soles y supervison de obra a un costo de S/. 170,673.47 soles haciendo un total del proyecto de S/. 3, 214,350.31 (todos con IGV). ♦ Desde el punto de vista ambiental, en la fase de ejecución y operación del proyecto se mitigan los impactos ambientales negativos; y también traerá beneficios positivos en el ambiente, contribuyendo a mejorar la salud de la población, a través del mejoramiento de la calidad del aire del agua y del suelo, como efecto de la implementación del proyecto de saneamiento 6.2 RECOMENDACIONES
  • 158.
    EstudioaNivel dePerfil delProyecto:“Mejoramiento y Ampliación del servicio de Agua Potable, Alcantarillado y Tratamiento de aguas residuales en la Localidad de Huamantanga – Distrito de Huamantanga – Provincia de Canta – Región lima Provincias”. 158 ♦ Una vez, aprobado el Estudio de Pre inversión, por los organismos pertinentes que conforman el Sistema Nacional de Inversión Pública – SNIP, se continúe con las etapas siguientes del ciclo del proyecto. ♦ Asegurar que en el presupuesto de inversiones 2013 del FONIPREL que es la entidad que financia las inversiones iniciales del proyecto, se consideren los recursos financieros que garanticen laejecucióndelasobras.