REPÚBLICA BOLIVARIANA DE VENEZUELA
UNIVERSIDAD FERMÍN TORO
SISTEMA DE APRENDIZAJES INTERACTIVOS A DISTANCIA
ASIGNATURA: GERENCIA INDUSTRIAL

Integrantes:
 Delky Silva

C.I. 16.071.051

 Alíx Figueroa

C.I. 17.726.997

 Alejandra Ramírez C.I. 17.362.665

 Adriel Ríos.

Enero 2014

C.I. 18.263.778
FASE I
PLANIFICACIÓN

TÍTULO DEL PLAN DE PRODUCCIÓN

“Plan de Producción para la Fabricación de conjuntos deportivos de
algodón en la Empresa TextilSPORT, C.A, ubicada en el estado Mérida, para su
comercialización en el mercado de la región andina”.

OBJETIVO DE LA PRODUCCIÓN

Producir mensualmente cuatro mil (4.000) conjuntos deportivos de
algodón con el objeto de cubrir la demanda de clientes en la región andina
durante los próximos 3 meses.

ESPECIFICACIONES DEL PRODUCTO DEMANDADO

CUALIDAD
(Característica)

CALIDAD

CANTIDAD Y
CONTINUIDAD

PRECIO Y FORMA DE
PAGO

- Diseños variados y a la
moda.

Materia
prima
altamente seleccionada
para garantizar la mejor
calidad
en
la
elaboración de las
prendas.
- Variedad de diseños
que
garantiza
la
comodidad de
los
clientes con el uso de
las prendas.
- El uso de maquinarias
de alta Tecnología para
un excelente acabado.

-La producción de
4.000 conjuntos
deportivos
de
algodón.

- TextilSPORT, C.A. solo
realiza ventas al por
mayor.
- Se solicitará el 50% del
pago total
para
elaborar su pedido y el
otro 50% al entregar del
mismo.
- Se otorgará un 8% de
descuento a los clientes
que
cancelen
de
contado.
- En compras superiores
a 36 unidades, se les
otorgará un descuento
del 15 %.

- Tecnología de punta
para la producción de los
conjuntos deportivos en
algodón.
- Materia Prima de alta
calidad
para
su
elaboración.

- En el periodo 3
meses.
DESCRIPCIÓN DEL PROCESO PRODUCTIVO Y REQUERIMIENTO DE MATERIAS
PRIMAS, INSUMOS, MAQUINARIAS Y HERRAMIENTAS

Descripción del proceso

La fase inicial del proceso de producción de los conjuntos deportivos para
damas comienza con la elaboración del diseño y patrones de medidas, lo cual es
realizado por el equipo de diseñadores especializados en este campo con los que
debe contar la empresa. Una vez realizados los diseños se comienza con el
proceso de corte, confección, acabados, distribución en almacén y el desarrollo
de toda la serie de tareas que permitirán entregar el producto totalmente
terminado al cliente.

La empresa debe contar con el capital humano necesario y altamente
capacitado para que pueda llevar a cabo las actividades del proceso de
producción que permitirán cubrir la demanda y al mismo tiempo la empresa
deberá proporcionar a los trabajadores las condiciones de trabajo, herramientas
y maquinaria de trabajo necesarias para lograr culminar las tareas exitosamente.
Para esto es necesario cumplir con un proceso de selección de personal en
donde se ubique el perfil deseado que garantice un recurso humano apto para
llevar a cabo cada uno de procesos operativos y administrativos, además de que
se debe realizar un plan de capacitación al momento del ingreso que se traducirá
en aumento de niveles de producción y productos de mejor calidad.

Finalmente, deben desarrollarse todos los procesos de manufactura
estipulados en la elaboración de los conjuntos deportivos en algodón diseñados
para damas, se deben tener presentes en todo momento las normas y requisitos
establecidos en cuanto a la contratación de personal, y condiciones laborales,
mantener niveles y campañas de motivación interna que favorecerán el clima
laboral, además establecer un sistema de remuneración y salarios que se
satisfaga las necesidades de los empleados, lo cual se traduce en un mejor
desempeño del trabajo, logrando productos de calidad, cumpliendo con los
pedidos de los clientes y alcanzando las metas propuestas.
CUADRO DE DESCRIPCIÓN DEL PROCESO PRODUCTIVO

MATERIA PRIMA

MANO DE OBRA

CANT.

 Administrador.
 Gerente.

1

 Hilo

 Diseñador.

3

 Elástico

 Personal Encargado

6

CANT.

 Máquina de coser semi-

6

GASTOS DE SERVICIOS

1

 Tela

MAQUINARIA Y EQUIPOS

 Etiquetas
 Empaques

de Costura.

 Servicio de agua.

industrial.
 Tablero para cortes y

3

moldes.

2

 Operarios.

4

 Estantería

2

 Ayudantes.
El insumo de la materia
prima se realizara por
medio
de
los
proveedores.

4

 Tijeras

8

 Encargado de

1

 Reglas

6

Supervisar el

TOTAL

Producto Terminado
 Personal Técnico de
Mantenimiento de la

2

Maquinaria.
TOTAL

22

 Servicio de luz.

27

 Servicio de
telefonía fija.
DESCRIPCIÓN DE LA TECNOLOGÍA, RENDIMIENTO Y PRODUCCIÓN

La tecnología es un factor sumamente importante que actualmente es
tomado en cuenta por la mayoría de las empresas, especialmente cuando se trata
de producción, ya que los avances tecnológicos se convierten en una gran fortaleza
capaz de colocar a la empresa por encima de la competencia que no hace uso de
tan valioso recurso.
El mercado textil es altamente competitivo y la empresa TextilSPORT, C.A
preocupada por estar a la vanguardia en sus procesos de fabricación, está siempre
dispuesta a innovar e invertir en herramientas tecnológicas que permitan aumentar
la producción, bajar los costos y hacer cada día más efectiva la utilización de los
recursos.
Es por ello, que la organización utiliza tecnología de la más alta calidad a lo
largo de todos sus procesos. Comenzando por las máquinas de coser que se utilizan
para la fabricación de las prendas, dichas máquinas han sido adquiridas del
fabricante Singer modelo 20U33, el cual permite realizar distintos tipos de costura,
utiliza hasta dos agujas al mismo tiempo, refuerzo de costura y una sola persona
puede ejecutar en ellas diversas funciones de costura y bordado; además son
máquinas metálicas y su diseño es de larga duración, lo cual se traduce en que se
requiere menos personal para trabajar y al ser máquinas resistentes y duraderas se
está realizando una inversión a largo plazo.
Cabe destacar que la nueva tecnología en diseño y elaboración de las
prendas para conjuntos deportivos es capaz de entregar un mayor valor agregado
frente a los competidores y permite alcanzar un nivel de posicionamiento más
elevado en el mercado textil, obteniendo productos de alta calidad y con diseños a
la vanguardia de la moda deportiva.
FASE II
INVESTIGACIÓN

DIAGRAMA DE FLUJO DEL PROCESO

Inspección de
Tela y
Habilitaciones

Transporte al
área de costura

Ensamblado
de las piezas
de tela.

Recepción y
almacenamiento de
materiales
Transporte al
área de acabados

Planchado

Inspección

Transporte al área
de planchado

Empaque

Acabado

Transporte al almacén
productos terminados

Almacenamiento
COSTOS ESTIMADOS DE PRODUCCIÓN

Descripción

Producción

Precio al mayor

Total Ingreso

Mensual
Camisetas

1.500

500

750.000

Pantalonetas

1.500

500

750.000

Calentadores

1.000

350

350.000

Total

4.000

1.350

1.850.000

La Empresa TextilSPORT, C.A, cuenta con las maquinaria de alta tecnología
para obtener unos excelentes acabados y rendimiento, para garantizar la calidad
de las prendas, además que posee una serie de bienes indispensables y necesarios
para realizar la actividad empresarial. Dichos bienes nos ayudara a cumplir día a
día con la producción estimada correspondiente a tres (3) meses, cuatro mil
unidades mensuales con un total de ingreso de Bsf. 1.850.000. Para la elaboración
de las mismas se trabaja con un 50% por adelantado y el resto al momento de la
entrega, cuando sus pedidos sobrepasar las 36 unidades gozan de un descuento
adicional de 15% y un 8% si la compra se realiza de contado; así contaran con un
dinero constante y ayudar a mantener su capital, constituyendo con un capital
satisfactorio y no es necesario acudir a instituciones privadas para solicitar
créditos ya que tiene disponibilidad en su efectivo.
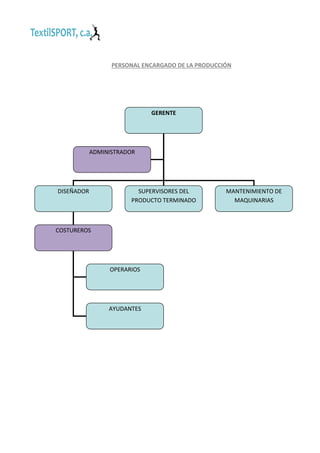
PERSONAL ENCARGADO DE LA PRODUCCIÓN

GERENTE

ADMINISTRADOR

DISEÑADOR

SUPERVISORES DEL
PRODUCTO TERMINADO

COSTUREROS

OPERARIOS

AYUDANTES

MANTENIMIENTO DE
MAQUINARIAS
ESPECIFICACIÓN DE SU FUNCIÓN
Gerente:
Debe de coordinar y guiar las funciones de la empresa, esto lo hace con
ayuda los encargados de cada área, sus funciones son más administrativas y de
supervisión, este debe vigilar que todas las áreas cumplan con sus objetivos, en caso
de no ser así tomar las medidas necesarias, y buscar soluciones, obviamente debe
tener idea de lo que se hace en cada departamento, también puede establecer
políticas, reglas, fijar metas, etc.
Administrador:
Se ocupa de la planificación, organización, dirección y control de los recursos
de la empresa ya sea humanos, financieros, materiales, tecnológicos, y de
conocimiento, etc. Con la finalidad de obtener el máximo beneficio posible y el
logro de los objetivos planteados por la organización.
Diseñador:
Se encarga de diseño de ropa y accesorios creados dentro de las influencias
culturales y sociales de un período específico. Representa el estilo e idea del
diseñador según sus principios de la composición, conocimientos y talento. No debe
de confundirse con Corte y Confección o sastrería, pues aunque el diseño de modas
esté muy ligado a este, es una tarea distinta al Corte y Confección o Sastrería. El
mismo se encargara de los diseñar los modelos deportivos para su confección.
Costureros:
Son los encargados de realizar la confección y costuras de los trajes o
conjuntos.
Operarios:
Son los encargados del manejo de maquinaria.
Ayudantes:
Se encargar de trabajar en conjunto con lo demás empleados en la
elaboración de producto
Supervisores de Productos Terminados:

Coordinar las actividades de recibo, almacenamiento, identificación de
materiales en el almacén, las actividades de despacho de materiales y la calidad de
los productos terminados.

Mantenimiento de Maquinaria:

Son los encargados de velar por el buen funcionamiento de las máquinas y
su revisión periódica para su mantenimiento, con la finalidad de que no se vea
afectado la producción.
CRONOGRAMA DE ACTIVIDAD

MESES
ACTIVIDADES

ÁREA
RESPONSABLE

Semanas
Recepción y Almacenamiento de
materiales
Diseño de las piezas

Mes 1

Mes 2

Mes 3

1 2 3 4 5 1 2 3 4 5 1 2 3 4 5
Administración
Diseño

Ensamblado de las piezas de tela

Corte y Confección

Acabado y Planchado

Corte y Confección

Control de Calidad, Empacado y
Despacho del Producto

Sup. de Productos
Terminados

Plan de Producción TextilSPORT, C.A

  • 1.
    REPÚBLICA BOLIVARIANA DEVENEZUELA UNIVERSIDAD FERMÍN TORO SISTEMA DE APRENDIZAJES INTERACTIVOS A DISTANCIA ASIGNATURA: GERENCIA INDUSTRIAL Integrantes:  Delky Silva C.I. 16.071.051  Alíx Figueroa C.I. 17.726.997  Alejandra Ramírez C.I. 17.362.665  Adriel Ríos. Enero 2014 C.I. 18.263.778
  • 2.
    FASE I PLANIFICACIÓN TÍTULO DELPLAN DE PRODUCCIÓN “Plan de Producción para la Fabricación de conjuntos deportivos de algodón en la Empresa TextilSPORT, C.A, ubicada en el estado Mérida, para su comercialización en el mercado de la región andina”. OBJETIVO DE LA PRODUCCIÓN Producir mensualmente cuatro mil (4.000) conjuntos deportivos de algodón con el objeto de cubrir la demanda de clientes en la región andina durante los próximos 3 meses. ESPECIFICACIONES DEL PRODUCTO DEMANDADO CUALIDAD (Característica) CALIDAD CANTIDAD Y CONTINUIDAD PRECIO Y FORMA DE PAGO - Diseños variados y a la moda. Materia prima altamente seleccionada para garantizar la mejor calidad en la elaboración de las prendas. - Variedad de diseños que garantiza la comodidad de los clientes con el uso de las prendas. - El uso de maquinarias de alta Tecnología para un excelente acabado. -La producción de 4.000 conjuntos deportivos de algodón. - TextilSPORT, C.A. solo realiza ventas al por mayor. - Se solicitará el 50% del pago total para elaborar su pedido y el otro 50% al entregar del mismo. - Se otorgará un 8% de descuento a los clientes que cancelen de contado. - En compras superiores a 36 unidades, se les otorgará un descuento del 15 %. - Tecnología de punta para la producción de los conjuntos deportivos en algodón. - Materia Prima de alta calidad para su elaboración. - En el periodo 3 meses.
  • 3.
    DESCRIPCIÓN DEL PROCESOPRODUCTIVO Y REQUERIMIENTO DE MATERIAS PRIMAS, INSUMOS, MAQUINARIAS Y HERRAMIENTAS Descripción del proceso La fase inicial del proceso de producción de los conjuntos deportivos para damas comienza con la elaboración del diseño y patrones de medidas, lo cual es realizado por el equipo de diseñadores especializados en este campo con los que debe contar la empresa. Una vez realizados los diseños se comienza con el proceso de corte, confección, acabados, distribución en almacén y el desarrollo de toda la serie de tareas que permitirán entregar el producto totalmente terminado al cliente. La empresa debe contar con el capital humano necesario y altamente capacitado para que pueda llevar a cabo las actividades del proceso de producción que permitirán cubrir la demanda y al mismo tiempo la empresa deberá proporcionar a los trabajadores las condiciones de trabajo, herramientas y maquinaria de trabajo necesarias para lograr culminar las tareas exitosamente. Para esto es necesario cumplir con un proceso de selección de personal en donde se ubique el perfil deseado que garantice un recurso humano apto para llevar a cabo cada uno de procesos operativos y administrativos, además de que se debe realizar un plan de capacitación al momento del ingreso que se traducirá en aumento de niveles de producción y productos de mejor calidad. Finalmente, deben desarrollarse todos los procesos de manufactura estipulados en la elaboración de los conjuntos deportivos en algodón diseñados para damas, se deben tener presentes en todo momento las normas y requisitos establecidos en cuanto a la contratación de personal, y condiciones laborales,
  • 4.
    mantener niveles ycampañas de motivación interna que favorecerán el clima laboral, además establecer un sistema de remuneración y salarios que se satisfaga las necesidades de los empleados, lo cual se traduce en un mejor desempeño del trabajo, logrando productos de calidad, cumpliendo con los pedidos de los clientes y alcanzando las metas propuestas.
  • 5.
    CUADRO DE DESCRIPCIÓNDEL PROCESO PRODUCTIVO MATERIA PRIMA MANO DE OBRA CANT.  Administrador.  Gerente. 1  Hilo  Diseñador. 3  Elástico  Personal Encargado 6 CANT.  Máquina de coser semi- 6 GASTOS DE SERVICIOS 1  Tela MAQUINARIA Y EQUIPOS  Etiquetas  Empaques de Costura.  Servicio de agua. industrial.  Tablero para cortes y 3 moldes. 2  Operarios. 4  Estantería 2  Ayudantes. El insumo de la materia prima se realizara por medio de los proveedores. 4  Tijeras 8  Encargado de 1  Reglas 6 Supervisar el TOTAL Producto Terminado  Personal Técnico de Mantenimiento de la 2 Maquinaria. TOTAL 22  Servicio de luz. 27  Servicio de telefonía fija.
  • 6.
    DESCRIPCIÓN DE LATECNOLOGÍA, RENDIMIENTO Y PRODUCCIÓN La tecnología es un factor sumamente importante que actualmente es tomado en cuenta por la mayoría de las empresas, especialmente cuando se trata de producción, ya que los avances tecnológicos se convierten en una gran fortaleza capaz de colocar a la empresa por encima de la competencia que no hace uso de tan valioso recurso. El mercado textil es altamente competitivo y la empresa TextilSPORT, C.A preocupada por estar a la vanguardia en sus procesos de fabricación, está siempre dispuesta a innovar e invertir en herramientas tecnológicas que permitan aumentar la producción, bajar los costos y hacer cada día más efectiva la utilización de los recursos. Es por ello, que la organización utiliza tecnología de la más alta calidad a lo largo de todos sus procesos. Comenzando por las máquinas de coser que se utilizan para la fabricación de las prendas, dichas máquinas han sido adquiridas del fabricante Singer modelo 20U33, el cual permite realizar distintos tipos de costura, utiliza hasta dos agujas al mismo tiempo, refuerzo de costura y una sola persona puede ejecutar en ellas diversas funciones de costura y bordado; además son máquinas metálicas y su diseño es de larga duración, lo cual se traduce en que se requiere menos personal para trabajar y al ser máquinas resistentes y duraderas se está realizando una inversión a largo plazo. Cabe destacar que la nueva tecnología en diseño y elaboración de las prendas para conjuntos deportivos es capaz de entregar un mayor valor agregado frente a los competidores y permite alcanzar un nivel de posicionamiento más elevado en el mercado textil, obteniendo productos de alta calidad y con diseños a la vanguardia de la moda deportiva.
  • 7.
    FASE II INVESTIGACIÓN DIAGRAMA DEFLUJO DEL PROCESO Inspección de Tela y Habilitaciones Transporte al área de costura Ensamblado de las piezas de tela. Recepción y almacenamiento de materiales Transporte al área de acabados Planchado Inspección Transporte al área de planchado Empaque Acabado Transporte al almacén productos terminados Almacenamiento
  • 8.
    COSTOS ESTIMADOS DEPRODUCCIÓN Descripción Producción Precio al mayor Total Ingreso Mensual Camisetas 1.500 500 750.000 Pantalonetas 1.500 500 750.000 Calentadores 1.000 350 350.000 Total 4.000 1.350 1.850.000 La Empresa TextilSPORT, C.A, cuenta con las maquinaria de alta tecnología para obtener unos excelentes acabados y rendimiento, para garantizar la calidad de las prendas, además que posee una serie de bienes indispensables y necesarios para realizar la actividad empresarial. Dichos bienes nos ayudara a cumplir día a día con la producción estimada correspondiente a tres (3) meses, cuatro mil unidades mensuales con un total de ingreso de Bsf. 1.850.000. Para la elaboración de las mismas se trabaja con un 50% por adelantado y el resto al momento de la entrega, cuando sus pedidos sobrepasar las 36 unidades gozan de un descuento adicional de 15% y un 8% si la compra se realiza de contado; así contaran con un dinero constante y ayudar a mantener su capital, constituyendo con un capital satisfactorio y no es necesario acudir a instituciones privadas para solicitar créditos ya que tiene disponibilidad en su efectivo.
  • 9.
    PERSONAL ENCARGADO DELA PRODUCCIÓN GERENTE ADMINISTRADOR DISEÑADOR SUPERVISORES DEL PRODUCTO TERMINADO COSTUREROS OPERARIOS AYUDANTES MANTENIMIENTO DE MAQUINARIAS
  • 10.
    ESPECIFICACIÓN DE SUFUNCIÓN Gerente: Debe de coordinar y guiar las funciones de la empresa, esto lo hace con ayuda los encargados de cada área, sus funciones son más administrativas y de supervisión, este debe vigilar que todas las áreas cumplan con sus objetivos, en caso de no ser así tomar las medidas necesarias, y buscar soluciones, obviamente debe tener idea de lo que se hace en cada departamento, también puede establecer políticas, reglas, fijar metas, etc. Administrador: Se ocupa de la planificación, organización, dirección y control de los recursos de la empresa ya sea humanos, financieros, materiales, tecnológicos, y de conocimiento, etc. Con la finalidad de obtener el máximo beneficio posible y el logro de los objetivos planteados por la organización. Diseñador: Se encarga de diseño de ropa y accesorios creados dentro de las influencias culturales y sociales de un período específico. Representa el estilo e idea del diseñador según sus principios de la composición, conocimientos y talento. No debe de confundirse con Corte y Confección o sastrería, pues aunque el diseño de modas esté muy ligado a este, es una tarea distinta al Corte y Confección o Sastrería. El mismo se encargara de los diseñar los modelos deportivos para su confección. Costureros: Son los encargados de realizar la confección y costuras de los trajes o conjuntos.
  • 11.
    Operarios: Son los encargadosdel manejo de maquinaria. Ayudantes: Se encargar de trabajar en conjunto con lo demás empleados en la elaboración de producto Supervisores de Productos Terminados: Coordinar las actividades de recibo, almacenamiento, identificación de materiales en el almacén, las actividades de despacho de materiales y la calidad de los productos terminados. Mantenimiento de Maquinaria: Son los encargados de velar por el buen funcionamiento de las máquinas y su revisión periódica para su mantenimiento, con la finalidad de que no se vea afectado la producción.
  • 12.
    CRONOGRAMA DE ACTIVIDAD MESES ACTIVIDADES ÁREA RESPONSABLE Semanas Recepcióny Almacenamiento de materiales Diseño de las piezas Mes 1 Mes 2 Mes 3 1 2 3 4 5 1 2 3 4 5 1 2 3 4 5 Administración Diseño Ensamblado de las piezas de tela Corte y Confección Acabado y Planchado Corte y Confección Control de Calidad, Empacado y Despacho del Producto Sup. de Productos Terminados