CUADERNO DE PRÁCTICAS
                 MICROSOFT WORD
CUADERNO DE PRÁCTICAS
     MICROSOFT WORD


 SAN JOSÉ OBRERO
PALMA DE MALLORCA


     PRIMERA EDICION
INDICE DE CONTENIDOS
1.- conceptos básicos…………………………………………………………………………………………5
Practica 1…………………………………………………………………………………………………………..6
Practica 2…………………………………………………………………………………………………………..8
Practica 3…………………………………………………………………………………………………………..10

2.-tablas y tabulaciones……………………………………………………………………………………..13
Practica 4…………………………………………………………………………………………………………..14
Practica 5……………………………………………………………………………………………………………16
Practica 6……………………………………………………………………………………………………………18

3.-herramientas del Word………………………………………………………………………………….20
Practica 7……………………………………………………………………………………………………………21
Practica 8……………………………………………………………………………………………………………24
Practica 9……………………………………………………………………………………………………………26

4.-opciones del párrafo………………………………………………………………………………………28
Practica 10…………………………………………………………………………………………………………29
Practica 11…………………………………………………………………………………………………………32
Practica 12…………………………………………………………………………………………………………34

5.-trabajo con hojas de cálculo y grafica……………………………………………………………37
Practica 13…………………………………………………………………………………………………………38
Practica 14………………………………………………………………………………………………….……..40
Practica 15………………………………………………………………………………………………………….42

6.-hipervinculos, objetos y otras opciones………………………………………………………….44
Practica 16………………………………………………………………………………………….………………45
Practica 17………………………………………………………………………………………..………………..48
Practica 18……………………………………………………………………………………….………………….51

7.-examenes de prueba………………………………………………………………….……………………54
Examen 1……………………………………………………………………………………….…………………….54
Examen 2……………………………………………………………………………………………………………..56
Examen 3…………………………………………………………………………………..…………………………59

8.-algunas ayudas…………………………………………………………………….……………………………62
1 CONCEPTOS BASICOS

Objetivos del tema: en este primer tema, se trataran conceptos básicos imprescindibles
para trabajar con el programa de procesador de textos. Los principales apartados que se
verán a lo largo del tema son:

*operaciones básicas con los menús.
*numeración y viñetas.
*utilizar la herramienta paint de Windows.
*importar imágenes de paint.
*ajustar las imágenes.
*aplicar formato a un texto.
*bordes y sombreados.

DURACION APROXIMADA DEL TEMA: 3 SECIONES DE 55 MINUTOS

NIVEL DE DIFICULTAD:bajo

NOTA DE INTERESES SOBRE LAS PRÁCTICAS
*es preciso mantener el mismo el mismo formato de las practicas.
*el tema consta de tres ejercicios de repaso que se realizaran sin la ayuda del profesor.
PRACTICA 1
Nombre y apeidos: Zaira Giselle Bañuelos Perez
Grupo: 1º O

                                            TEORIA
Numeración y viñetas
Bordes y sombreados



1.- Explica para qué sirve el Windows o cualquier sistema
operativo.
Windows sirve para controlar la computadora de forma fácil y amigable. Su función es
la de cualquier otro sistema operativo, sólo que es el más extendido del mundo,
especialmente porque fue el más fácil de usar desde el principio. Al encender la
computadora, luego de los procesos básicos de configuración y chequeos, el control de
la computadora es "entregado" al sistema operativo. El sistema operativo se encargará
de reconocer todos los dispositivos de la computadora (es decir, el hardware) y de
iniciar todas las aplicaciones necesarias para el usuario. Desde hace varios
años, Windows es el sistema operativo más popular del mundo, especialmente por su
facilidad de uso y su "amigabilidad" con el hardware.


2.- Nombra los pasos para ir a los accesorios del
Windows.

Presiona el boton Inicio de barra de tareas de windows ir a Programas - Accesorios. Allí se
listan todos los programas accesorios del sistema operativo Windows.
3.-Nombra 5 accesorios.

     *Calculadora

     *Paint

      *WordPad

      *Bloc de notas

      *explorador de Windows




4.- ¿Para qué sirve el paint y el wordPad?
 Microsoft Paint es un programa simple para editar gráficos, este programa esta
 incluido en Microsoft Windows.
 Muchas de las opciones en Paint se encuentran incluidas en otros programas similares
 pero más sofisticados, así que Paint es una buena introducción para aprender a usar
 otros programas.
 WordPad es un procesador de textos básico que se incluye con casi todas las
 versiones de Microsoft Windows desde Windows 29 en adelante. Es más avanzado
 que el Bloc de notas pero más sencillo que el procesador de textos de Microsoft
 Works y Microsoft Word. Reemplazó a Windows Write.


5.- Explica los pasos para crear una carpeta en MIS
DOCUMENTOS. quieras crear la carpeta, en el escritorio o en "mis
 1. Situate en el lugar donde
 documentos" o donde sea que la quieras.
 2. Da clic con el botón derecho del mouse y suelta.
 3. Mueve la flechita (sin hacer clic) en la opción "Nuevo".
 4. Mueve el cursor sobre el menú que se desplego y has clic con el botón Izquierdo en
 "Carpeta"
 5.Listo ya se tiene una nueva carpeta y se le puede poner el nombre que se desee.
6.- Explica el icono de mi pc.
         La carpeta Mi PC es una carpeta del sistema y contiene las unidades de disco instaladas en
         el equipo y las carpetas generales de almacenamiento, como Documentos compartidos y
         Documentos de usuario.



        7.- Pasos para configurar la pantalla (fondo, protector,
        resolución…)
“Cambiar el tamaño y resolución del escritorio”.
 El tamaño y la forma del escritorio pueden ajustarse según sus preferencias personales. Durante una
instalación normal de Vista, el programa prueba la tarjeta de gráficos y muestra el tamaño y resolución
óptimos.

Para cambiar la configuración de pantalla,s realizan los pasos a continuación:

1.Haga clic con el botón derecho del mouse en la imagen de fondo del escritorio y          seleccione
Personalizar .

2.Seleccione Configuración de pantalla para abrir la ventana Configuración de pantalla.

3.Para modificar el tamaño del área de pantalla, haga clic en el deslizador que se encuentra en Resolución
de pantalla . Arrastre el deslizador hacia la derecha o izquierda para modificar el tamaño y la proporción
del área de pantalla

4. Para modificar la cantidad de colores, seleccione la calidad deseada en el menú desplegable que se
encuentra en Colores .

5. Al utilizar más colores, las fotografías e imágenes parecerán más reales; sin embargo, se utiliza más
memoria de pantalla y el tiempo de actualización de la pantalla es más lento.Si el equipo portátil está
conectado a varios monitores, puede mostrar la misma información en ambos monitores o información
diferente en cada monitor.Ilumine la imagen del monitor que desea designar como monitor principal y
marque la casilla de verificación que se encuentra en la opción Monitor principal .

 Si desea tener información distinta en cada monitor ilumine la imagen del monitor secundario y marque la
casilla de verificación que se encuentra en la opción Extender el escritorio a este monitor .Si el escritorio
de Windows se coloca en el monitor secundario, cuando el monitor está desconectado el escritorio no
puede verse. Deje la imagen del escritorio en el monitor de LCD incorporado.

 6.Luego de haber realizado los ajustes deseados, haga clic en Aceptar para guardar la configuración y
cerrar la ventana Propiedades de pantalla.
“Cambio de imagen de fondo.”
Puede cambiar la imagen de fondo del escritorio al agregar un fondo de pantalla (una fotografía o una imagen) a
la pantalla.

Para cambiar el tema o el fondo de pantalla, siga los pasos a continuación:

1.Haga clic con el botón derecho del mouse en la imagen de fondo del escritorio y seleccione Personalizar .

2.Seleccione Fondo de escritorio para abrir la ventana Configuración de pantalla.

3.Para modificar la imagen del escritorio, seleccione uno de los fondos estándar o haga clic en Examinar y
busque alguna imagen que tenga guardada en su PC.Para utilizar una imagen personal como fondo de pantalla,
guarde la imagen en un formato de archivo que tenga una de las siguientes extensiones: .bmp, .gif, .jpg, .DIB,
.png.

4.Seleccione la posición en que aparecerá la imagen en el escritorio.

Expanda un gráfico hasta que rellene toda la pantalla o coloque un gráfico en forma de mosaico en toda la
pantalla.

Cambie el fondo de pantalla a un gráfico único que aparezca sólo en el centro de la pantalla.

Repita una imagen pequeña varias veces hasta que la pantalla entera se llene con la imagen.

5.Luego de haber realizado los ajustes deseados, haga clic en Aceptar para guardar la configuración y cerrar la
ventana Propiedades de pantalla.
“Cambiar el protector de pantalla”.
Windows tiene una buena cantidad de protectores de pantalla. Los protectores de pantalla ayudan a impedir
que la imagen "se queme" en forma permanente en la pantalla. El equipo puede configurarse para
bloquearse automáticamente cuando el protector de pantalla está activado. Para quitar un protector de
pantalla una vez activado y reanudar el funcionamiento del equipo, mueva el mouse o presione cualquier
tecla.

Para cambiar el protector de pantalla, siga estos pasos:

1.Haga clic con el botón derecho del mouse en la imagen de fondo del escritorio y seleccione Personalizar .

2.Seleccione Protector de pantalla para abrir la ventana Configuración de pantalla.

3.En el menú desplegable del Protector de pantalla , seleccione el protector de pantalla que desea utilizar.

4.Haga clic en Configuración para modificar las configuraciones y adecuarlas al protector de pantalla
seleccionado.

5.Haga clic en Vista previa para ver cómo aparecerá el protector de pantalla en la pantalla de su equipo. La
vista previa finalizará y regresará al panel Propiedades de pantalla luego de unos segundos.

6.Para especificar cuándo activar el protector de pantalla, ingrese una cantidad de minutos en el cuadro
Esperar . Ingrese una cantidad específica o utilice las flechas para aumentar o reducir el tiempo de espera.

7.Para bloquear automáticamente el equipo cuando el protector de pantalla está activado, seleccione la
opción Al continuar, mostrar pantalla de conexión .

8.Luego de haber realizado los ajustes deseados, haga clic en Aceptar para guardar la configuración y cerrar la
ventana Propiedades de pantalla.
PRACTICA 2

                                                  TEORIA
     Importar imágenes del paint
     Ajustar una imagen a un texto
     Aplicar formato a un texto
     Utilizar la herramienta de dibujo de paint




      1.- Explica las opciones de la barra de herramientas
      FORMATO indicando su nombre.



1.-Fuentes del tema
2.-Tamaño de la fuente
3.-Negrita
4.-Cursiva
5.-Subrayado
6.-Alinear texto a la izquierda
7.-Centrar
8.-Alinear texto a la derecha
9.-Justificar
10.-Numeracion
11.-Viñetas
12.-Disminuir Sangria
13.-Aumentar Sangria
14.-Borde inferior
15.-Color de la fuente
16.-
2.-Realiza el siguiente dibujo en paint y explica para
que sirve cada uno de los botones.




3.-Copia el siguiente dibujo con el paint.
PRACTICA 3

                                                TEORIA

Fuente
Párrafo
Cambiar mayúsculas y minúsculas




 1.- Copia el siguiente texto y aplica las siguientes
 características de formato.
 a) color azul
 b) tipo de fuente Tahona.
 c) tamaño 14
 d) fuente negrita y cursiva
 e) con un borde en el texto

 TEXTO
 El ratón es un dispositivo externo del ordenador que codifica los movimientos que se realizan y
 se interpretan en la aplicación. Cuando se está trabajando con Windows 98, la posición donde
 se encuentra el ratón viene indicada por una punta de una flecha (normalmente).

 RESPUESTA:


 El ratón es un dispositivo externo del ordenador que codifica los
 movimientos que se realizan y los interpreta en la aplicación.
 Cuando se esta trabajando con WINDOWS 98, la posición donde
 se encuentra el ratón viene indicada por una punta de una flecha
 (normalmente).
2.- Copia el siguiente texto y pásalo a mayúsculas.
TEXTO:
Las posibilidades de WINDOWS.
1.- interfaz INTUITIVO
2.-multitarea prioritaria
3.- plug and play
4.-capacidad MULTIMEDIA
5.-acceso telefónico a las autopistas de la información

RESPUESTA:



       LAS POSIBILIDADES DEL WINDOWS
       1. INTERFAZ INTUITIVO
       2. MULTITAREA PRIORITARIA
       3. PLUG AND PLAY
       4. CAPACIDAD MULTIMEDIA
       5. ACCESO TELEFONICO A LAS AUTOPISTAS DE LA INFORMACION



3.- Explica los pasos que realizarías para aumentar la distancia
entre líneas en un texto.
RESPUESTAS:


       Formato
       -> Párrafo
       -> Espaciado
       -> Interlineado: Ahí se elige el interlineado que esta predeterminado o se personaliza con
       la distancia que parezca más apropiada.
4.- Copia el siguiente texto matemático.
La hipotenusa del cuadrado es igual a la suma de los cuadrados de los catetos.

         H2= C2+ C2

El conjunto de números naturales es a= {a1, a2, a3, a4, a5, a6, a7 ...} que corresponde a
1, 2, 3, 4, 5, 6, 7, 8, 9 …. Infinito.



 H2=C2+C2

 El conjunto de números naturales esa={a1, a2, a3, a4,
 a5, a6, a7,...} que corresponde a 1,2,3,4,5,6,7,8,9,... infinito
2.- TABLAS Y TABULACIONES

Objetivo del tema: como se puede ver, poco a poco nos vamos
adentrando en aspectos más potentes del Word. Este y los posteriores
capítulos nos servirán para ir repasando los conceptos vistos
anteriormente e ir introduciendo nuevos conceptos. A continuación vamos
a enfrentarnos a temas como:

° Tablas
° Tabulaciones
° Opciones del menú insertar
° Formato columnas

DURACION APROXIMADA DEL TEMA: tres sesiones de 55 minutos

NIVEL DE DIFICULTAD: Medio

NOTA DE INTERES SOBRE LAS PRÁCTICAS: hay que mantener el mismo formato
PRACTICA 4




1.- Crea las siguientes tablas.
JUEVES                    VIERNES                      SABADO
12/01                      3/02                        15/03




                           NIVELES DE ORGANIZACIÓN


                         PUNTO 1

           BAJO          PUNTO 2                                CERRADO

                         PUNTO 3



          MEDIO          PUNTO 2                                ABIERTO

           ALTO          PUNTO 1                                CERRADO
                         PUNTO 4

         MUY ALTO                                               CERRRADO
                         NINGUNO
                         PUNTO

                         PUNTO



                    Código 1                                     Código alfa

POSICION A                                POSICION B

                    Código 2                                     Código beta
TAMAÑO                       ALINEACION

 TIPO
        MAQUINA 1       MAQUINA 2   MAQUINA 1            MAQUINA 2

CHAR       8                8         8                     64

SHORT     16               24          16                   64

INT       32               48          32                    64
PRACTICA 5

                                        TEORIA

 TABULACIONES



1.- Copia el siguiente texto con las siguientes
características.
   1.1 TABULACIONES DERECHA, POSICION 10, RELLENO 2.

Arroz………………………………………………………………………………………..100
Efectos impagados…………………………………………………………………..50
Gastos personal………………………………………………………………………..1.200
B° ventas mercaderías…………………………………………………………………522
Efectos negociados………………………………………………………………………..150
Gastos transportes……………………………………………………………………….80


2.- Copia el siguiente texto con las siguientes
características.
2.1 TABULACION DERCECHA, POSOCION 5, RELLENO 2.
2.2 TABULACION IZQUIERDA, POSICION 5, 5, RELLENO NINGUNO.
2.3 TABULACION DERECHA, POSICION 10, RELLENO 2.



  DEBE                                            HABER

Gastos inmueble………………….70                    Productos inmueble…………………………….156
gastos financieros………………..44                 Beneficio ventas ‘’A’’……………………………8
Gastos generales Admón…….308                 Productos financieros…………………………..86
Saldo (ganancias)………………….563                 Resul. Cartera valores…………………………….400
                                             Beneficio ventas ‘’C’’……………………………..355
3.- Copia la siguiente estadística.

Alemania                          1.9_____________________________________61.8
Austria                           2.1_____________________________________68.5
Bélgica                           1.9_____________________________________126.7
Dinamarca                         2.8_____________________________________67.2
España                            1.9_____________________________________68.1
Finlandia                          0.9_____________________________________59.2
Francia                            1.6_____________________________________57.9
Grecia                             6.0_____________________________________108.3
Holanda                            2.4_____________________________________76.2
Irlanda                           2.0_____________________________________68.3
Italia                             2.7_____________________________________122.4
Luxemburgo                         1.7_____________________________________6.5
Portugal                            2.5_____________________________________64.1
Reino unido                         2.3_____________________________________54.7
Suecia78.5_____________________________________78.5
PRACTICA 6

                                              TEORIA
 MENÚ INSERTAR
              SALTOS DE PÁGINAS
              NUMERO DE PÁGINA
              FECHA Y HORA
              IMAGEN
 MENÚ FORMATO
              COLUMNAS
 MENÚ FORMATO
              AJUSTAR LAS IMÁGENES



1.-COPIA EL
SIGUIENTE TEXTO Y
AJUSTA LAS IMÁGENES
Y DIVIDELO EN DOS
COLUMNAS.                                                                HORARIO
                                                            CLASE                     HORA

                                                               X11                     9.00

              NUEVO: para empezar a                            X12                    11.00
trabajar con un documento en blanco.
                                                               X13                    12.30




                                                   MMMM…
                                                   ¡Qué rico¡
             El profesor será tu guía en el        Las frutas y las verduras son deliciosas!!!.
ejercicio.


Trabaja como una hormiguita y así tendrás




mejor provecho.
Pero ahora hay que trabajar duro como una    5    5              =   22
                                             31   23    100      =
                                             3          4        =   8
hormiguita.




2.- Inserta aquí la fecha                    5.-Dibuja el siguiente
y la hora.                                   dibujo con las
                                             herramientas del Word y
                                             a continuación agrúpalo.


3.-Inserta el número de
página con un pie de                                     12:00
página con la siguiente
frase.
‘’clase 10 del procesador de textos’’



4.-Copia y completa
                                                          13:00
Suma

4        5         12        =
         9         2         =          31
3.- HERRAMIENTAS DEL WORD

Objetivos del tema:Para evitar el problema de las faltas de ortografía, Word proporciona un
conjunto de herramientas de escritura. Además en este capítulo veremos como tener un
documento en varios formatos de páginas. En concreto dedicaremos este capítulo aparte de la
corrección ortográfica a las siguientes opciones:


*MENU HERRAMIENTAS: idioma, ortografía.
*CONFIGURAR UNA PAGINA
*ENCABEZADO Y PIE DE PÁGINA.
*BARRA DE DIBUJO

DURACION APROXIMADA DEL TEMA: 3 sesiones, 55 minutos

NIVEL DE DIFICULTAD: medio

NOTA DE INTERES SOBRE LAS PRÁCTICAS: hay que mantener el mismo formato.
PRACTICA 7


                                                         TEORIA

 MENÚ HERRAMIENTAS
                     Idioma
                     Ortografía
 ARCHIVO
         Configurar páginas
 VER
       Encabezado y pie de página.




1.- Copia el siguiente balance y aplícale las tabulaciones
correspondientes.

100.000         mercaderías------------------------------ caja                                   40.000
                ----------------------------------------------efectos a pagar                    30.000
                ----------------------------------------------caja                               20.000
                ----------------------------------------------proveedores                        10.000
60.000         caja
65.000          banco c/c----------------------------------mercaderías                           105.000
     -----------------------------------------------periodos-ganaderías                 20.000



2.- Copia la siguiente tabla.


                 TAMAÑO                                              ALINEACION

  TIPO        MAQUINA 1              MAQUINA 2                 MAQUINA 1           MAQUINA 2

 CHAR            8                     8                         8                64a

 SHORT           16                    24                       16                64

 INT              32                    48                     32                 64
3.- Configura la página con los siguientes valores.
    MARGENES                               TAMAÑO DEL PAPEL          ORIENTACION

M. SUPERIOR                    3

M. INFERIOR                   3                 A-DIN 4             VERTICAL

M. DERECHO                    1.5

M. I IZUIERDO                 2




4.- Copia el siguiente texto. Ahora, utilizando las
opciones de copiar y pegar déjalo tal y como se
muestra.
TEXTO:

Cambiar el tamaño de fuente de un tema de la ayuda.

1.- en la ventana temas de ayuda, haga clic en opciones.

2.-para cambiar el tamaño de fuente, señale fuente y, a continuación, haga clic en
pequeña, normal o grande.

NOTA: al cambiar el tamaño de la fuente, solo se verá afectado el archivo de ayuda que
este consultando.



RESULTADO: cambiar el tamaño de fuente               1.-en la ventana temas de haga clic en
de un tema de la ayuda.                              opciones.

NOTA: al cambiar el tamaño de la fuente,             2.- para cambiar el tamaño de la fuente,
solo se verá afectado el archivo de ayuda que        señale fuente y, haga clic en pequeña,
este consultando.                                    normal o grande



5.- para el corrector ortográfico el documento corrige las palabras erróneas. Incluye además el
encabezado y pie de página que figura en la práctica.
PRACTICA 8

                                           TEORIA

 HERRAMIENTA DE DIBUJO




                  PASATIEMPOS

            1.- Monta el pasatiempos ‘’sopa de letras’’ e
            introdúcele las siguientes palabras, las
            características deben ser:
       Filas 15, columnas 15.

Escritorio, Word juegos, accesorios, inicio, photopaint, powerpoint, calculadora.
2.- Busca el caminito para que el burrito pueda
regresar a su casa.
UNA AUTOFORMA:

                     SOY LA MEJOR




IMÁGENES AGRUPADAS
5.- Copia la siguiente tabla.
PRACTICA 9


                           TEORIA

   Nota al pie de página


1.- Crea la siguiente tabla predeterminada.




TABLA 1

1.- Configura la página con los datos de la tabla.
Inserta en número de página en el texto, tal y como
está en el ejercicio y añade además en encabezado de
la práctica.




3.- Crea un árbol jerárquico con el aspecto de botón
con la herramienta de la barra de dibujo del Word.
4.- Copia el siguiente texto con tabulaciones necesarias
e inserta la nota de pie de página.




5.- Mediante la opción de buscar y reemplazar del
menú edición, cambia la palabra ‘’página’’ por ‘’texto’’




Pulsar la tecla que se indica.
OPCIONES DE PARRAFO
OBJETIVOS DEL TEMA: en este capítulo veremos las características que dan formato a los párrafos.
En concreto, se podrá ajustar los espacios anteriores y posteriores, los interlineados, las sangrías y
otros elementos que facilitan la lectura del documento.

DURACION APROXIMADA DEL TEMA: 3 sesiones de 55 minutos.

NIVEL DE DIFICULTAD: medio.

NOTA DE INTERES SOBRE LAS PRÁCTICAS: hay que mantener el mismo formato.
PRACTICA 10

                                              TEORIA

FORMATO
PARRAFO


1.- Copia el siguiente cuadro y aplícale las siguientes
opciones de párrafo.




TEXTO:



 El mantenimiento de un equipo informático, es tan importante como la elección de uno
 mismo.

 Esta práctica en desuso por la gran mayoría de usuarios puede acarrear mal funcionamiento y
 averías del equipo o de algunos de sus componentes con el consiguiente coste de reparación.

 Unas sencillas revisiones son suficientes para sacar el máximo partido al ordenador.
2.-Copia el siguiente párrafo y aplica las opciones de
párrafo más adecuadas.
TEXTO:




3.- Copia el siguiente texto y aplica las opciones de
párrafo convenientes (espacios entre líneas, posterior =
12)



Nuevo: permite crear un documento nuevo.




Abrir: permite abrir un documento creado anteriormente.
Guardar: graba un documento en el dispositivo de almacenamiento seleccionado.




Imprimir: imprime todo el documento que tiene ahora mismo en la pantalla.




Presentación preliminar: le enseña por pantalla tal como quedara el documento cuando lo




imprima.
PRACTICA 11
2.- Copia el siguiente balance.
PRACTICA 12

                                               TEORIA

 Insertar
        Objeto        Microsoft editor de ecuaciones 3.0




1.- Copia el siguiente texto matemático, pero antes
configura la página con el encabezado y pie de página
que se muestran en la práctica y los siguientes valores.




TEXTO:

¿Cuándo está bien definido un conjunto?

     DEFINICIÓN 1: un conjunto está bien definido, cuando se puede saber, sin ambigüedad, si un
determinado elemento permanece o no ha dicho conjunto.

         Hay dos formas de definir un conjunto: por extensión y por comprensión.



   Según la primera, ‘’un conjunto queda bien definido al enumerar todos sus elementos uno a
uno’’ y según la segunda, ‘’un conjunto queda bien definido cuando demos una propiedad que
caracterice los elementos de dicho conjunto’’.
3.-Copia el siguiente esquema con la opción de
autoformas de la barra de dibujo del Word)
   Un anillo es un conjunto A en el que hay definidas dos operaciones internas (*) y (o), que tienen
las siguientes opciones:
5 TRABAJO CON HOJAS DE CALCULO Y GRAFICAS
OBJETIVOS DEL TEMA: Algunas veces es preciso crear un documento que contenga tablas de
valores, para ello se dispone, de la aplicación de Microsoft Excel que permite realizar operaciones
simples o complejas con los datos que se introducen en sus celdas. Además, después de
realizados los cálculos, si se modifican los datos de alguna de las celdas estos cambios se ven
inmediatamente reflejados en el resultado.

Los gráficos consiguen transformar un grupo de datos numéricos en una imagen representativa
de los mismos. Estos gráficos ayudan a comprender ya ver de manera rápida y eficaz el contenido
de una hoja de cálculo o de una sección de la misma.



DURACION APROXIMADA: 3 sesiones de 55 minutos.

NIVEL DE DIFICULTAD: medio.

NOTA DE INTERES SOBRE LAS PRACTICAS: Hay que mantener el mismo formato.
PRACTICA 13


1.- Crea la siguiente hoja con Microsoft Excel y crea
una gráfica de los gastos del trimestre.
2.- Crea la siguiente hoja con Microsoft Excel, escribe
las formulas y crea el grafico que se muestra.
PRACTICA 14

1.- Crear el siguiente albarán.
2.- Crear el siguiente modelo de hoja de cálculo
(aplicar el formato de sombra y rellenos de las celdas
tal y como se muestra en la figura.
3.-Copia la siguiente figura utiliza para ello las
herramientas de la barra de dibujo del Word.
PRACTICA 15

1.- Copia el siguiente texto.
6.-HIPERVINCULOS, OBJETOS Y OTROS OBJETOS.


OBJETIVO DEL TEMA: el hipervínculo es una parte del documento que tiene la característica de que
al hacer clic sobre él se podrá acceder a otra página WWW, a otro documento del disco duro, o
simplemente a una parte concreta del documento en el que se está trabajando. En general un
hipervínculo se reconoce porque está en un color diferente y subrayado.

DURACION APROXIMADA DEL TEMA: 4 sesiones de 55 minutos.

NIVEL DE DIFICULTAD: bajo.

NOTA DE INTERES SOBRE LAS PRACTICAS: hay que mantener el mismo formato.
PRACTICA 16
PRACTICA 17

1.-Copia el siguiente texto.
PRACTICA 18


1.- Copia el siguiente texto.
EXAMEN 1


1.- Nombra los pasos para ir a los accesorios de
Windows.

 *Inicio
 *Todos los programas
 *Accesorios



2.- Copia la siguiente tabla.
4.- Copia la siguiente estadística.




EXAMEN 2


1.- ¿Paraqué sirve el paint y el wordpat?
2.- Copia el siguiente texto. Ahora, utilizando las
opciones de copiar y pegar, déjalo tal y como se
muestra.
3.- Copia las siguientes formulas.




4.- Crea la siguiente hoja con Microsoft Excel y crea
un gráfico de los gastos de trimestre:
1.- Copia el siguiente texto.
2.- Crea el siguiente organigrama.
3.- Copia la siguiente figura.
ALGUNAS AYUDAS
 PRACTICAS DE WORD
 PRACTICAS DE WORD

PRACTICAS DE WORD

  • 1.
  • 2.
    CUADERNO DE PRÁCTICAS MICROSOFT WORD SAN JOSÉ OBRERO PALMA DE MALLORCA PRIMERA EDICION
  • 3.
    INDICE DE CONTENIDOS 1.-conceptos básicos…………………………………………………………………………………………5 Practica 1…………………………………………………………………………………………………………..6 Practica 2…………………………………………………………………………………………………………..8 Practica 3…………………………………………………………………………………………………………..10 2.-tablas y tabulaciones……………………………………………………………………………………..13 Practica 4…………………………………………………………………………………………………………..14 Practica 5……………………………………………………………………………………………………………16 Practica 6……………………………………………………………………………………………………………18 3.-herramientas del Word………………………………………………………………………………….20 Practica 7……………………………………………………………………………………………………………21 Practica 8……………………………………………………………………………………………………………24 Practica 9……………………………………………………………………………………………………………26 4.-opciones del párrafo………………………………………………………………………………………28 Practica 10…………………………………………………………………………………………………………29 Practica 11…………………………………………………………………………………………………………32 Practica 12…………………………………………………………………………………………………………34 5.-trabajo con hojas de cálculo y grafica……………………………………………………………37 Practica 13…………………………………………………………………………………………………………38 Practica 14………………………………………………………………………………………………….……..40 Practica 15………………………………………………………………………………………………………….42 6.-hipervinculos, objetos y otras opciones………………………………………………………….44 Practica 16………………………………………………………………………………………….………………45 Practica 17………………………………………………………………………………………..………………..48 Practica 18……………………………………………………………………………………….………………….51 7.-examenes de prueba………………………………………………………………….……………………54 Examen 1……………………………………………………………………………………….…………………….54 Examen 2……………………………………………………………………………………………………………..56 Examen 3…………………………………………………………………………………..…………………………59 8.-algunas ayudas…………………………………………………………………….……………………………62
  • 4.
    1 CONCEPTOS BASICOS Objetivosdel tema: en este primer tema, se trataran conceptos básicos imprescindibles para trabajar con el programa de procesador de textos. Los principales apartados que se verán a lo largo del tema son: *operaciones básicas con los menús. *numeración y viñetas. *utilizar la herramienta paint de Windows. *importar imágenes de paint. *ajustar las imágenes. *aplicar formato a un texto. *bordes y sombreados. DURACION APROXIMADA DEL TEMA: 3 SECIONES DE 55 MINUTOS NIVEL DE DIFICULTAD:bajo NOTA DE INTERESES SOBRE LAS PRÁCTICAS *es preciso mantener el mismo el mismo formato de las practicas. *el tema consta de tres ejercicios de repaso que se realizaran sin la ayuda del profesor.
  • 5.
    PRACTICA 1 Nombre yapeidos: Zaira Giselle Bañuelos Perez Grupo: 1º O TEORIA Numeración y viñetas Bordes y sombreados 1.- Explica para qué sirve el Windows o cualquier sistema operativo. Windows sirve para controlar la computadora de forma fácil y amigable. Su función es la de cualquier otro sistema operativo, sólo que es el más extendido del mundo, especialmente porque fue el más fácil de usar desde el principio. Al encender la computadora, luego de los procesos básicos de configuración y chequeos, el control de la computadora es "entregado" al sistema operativo. El sistema operativo se encargará de reconocer todos los dispositivos de la computadora (es decir, el hardware) y de iniciar todas las aplicaciones necesarias para el usuario. Desde hace varios años, Windows es el sistema operativo más popular del mundo, especialmente por su facilidad de uso y su "amigabilidad" con el hardware. 2.- Nombra los pasos para ir a los accesorios del Windows. Presiona el boton Inicio de barra de tareas de windows ir a Programas - Accesorios. Allí se listan todos los programas accesorios del sistema operativo Windows.
  • 6.
    3.-Nombra 5 accesorios. *Calculadora *Paint *WordPad *Bloc de notas *explorador de Windows 4.- ¿Para qué sirve el paint y el wordPad? Microsoft Paint es un programa simple para editar gráficos, este programa esta incluido en Microsoft Windows. Muchas de las opciones en Paint se encuentran incluidas en otros programas similares pero más sofisticados, así que Paint es una buena introducción para aprender a usar otros programas. WordPad es un procesador de textos básico que se incluye con casi todas las versiones de Microsoft Windows desde Windows 29 en adelante. Es más avanzado que el Bloc de notas pero más sencillo que el procesador de textos de Microsoft Works y Microsoft Word. Reemplazó a Windows Write. 5.- Explica los pasos para crear una carpeta en MIS DOCUMENTOS. quieras crear la carpeta, en el escritorio o en "mis 1. Situate en el lugar donde documentos" o donde sea que la quieras. 2. Da clic con el botón derecho del mouse y suelta. 3. Mueve la flechita (sin hacer clic) en la opción "Nuevo". 4. Mueve el cursor sobre el menú que se desplego y has clic con el botón Izquierdo en "Carpeta" 5.Listo ya se tiene una nueva carpeta y se le puede poner el nombre que se desee.
  • 7.
    6.- Explica elicono de mi pc. La carpeta Mi PC es una carpeta del sistema y contiene las unidades de disco instaladas en el equipo y las carpetas generales de almacenamiento, como Documentos compartidos y Documentos de usuario. 7.- Pasos para configurar la pantalla (fondo, protector, resolución…) “Cambiar el tamaño y resolución del escritorio”. El tamaño y la forma del escritorio pueden ajustarse según sus preferencias personales. Durante una instalación normal de Vista, el programa prueba la tarjeta de gráficos y muestra el tamaño y resolución óptimos. Para cambiar la configuración de pantalla,s realizan los pasos a continuación: 1.Haga clic con el botón derecho del mouse en la imagen de fondo del escritorio y seleccione Personalizar . 2.Seleccione Configuración de pantalla para abrir la ventana Configuración de pantalla. 3.Para modificar el tamaño del área de pantalla, haga clic en el deslizador que se encuentra en Resolución de pantalla . Arrastre el deslizador hacia la derecha o izquierda para modificar el tamaño y la proporción del área de pantalla 4. Para modificar la cantidad de colores, seleccione la calidad deseada en el menú desplegable que se encuentra en Colores . 5. Al utilizar más colores, las fotografías e imágenes parecerán más reales; sin embargo, se utiliza más memoria de pantalla y el tiempo de actualización de la pantalla es más lento.Si el equipo portátil está conectado a varios monitores, puede mostrar la misma información en ambos monitores o información diferente en cada monitor.Ilumine la imagen del monitor que desea designar como monitor principal y marque la casilla de verificación que se encuentra en la opción Monitor principal . Si desea tener información distinta en cada monitor ilumine la imagen del monitor secundario y marque la casilla de verificación que se encuentra en la opción Extender el escritorio a este monitor .Si el escritorio de Windows se coloca en el monitor secundario, cuando el monitor está desconectado el escritorio no puede verse. Deje la imagen del escritorio en el monitor de LCD incorporado. 6.Luego de haber realizado los ajustes deseados, haga clic en Aceptar para guardar la configuración y cerrar la ventana Propiedades de pantalla.
  • 8.
    “Cambio de imagende fondo.” Puede cambiar la imagen de fondo del escritorio al agregar un fondo de pantalla (una fotografía o una imagen) a la pantalla. Para cambiar el tema o el fondo de pantalla, siga los pasos a continuación: 1.Haga clic con el botón derecho del mouse en la imagen de fondo del escritorio y seleccione Personalizar . 2.Seleccione Fondo de escritorio para abrir la ventana Configuración de pantalla. 3.Para modificar la imagen del escritorio, seleccione uno de los fondos estándar o haga clic en Examinar y busque alguna imagen que tenga guardada en su PC.Para utilizar una imagen personal como fondo de pantalla, guarde la imagen en un formato de archivo que tenga una de las siguientes extensiones: .bmp, .gif, .jpg, .DIB, .png. 4.Seleccione la posición en que aparecerá la imagen en el escritorio. Expanda un gráfico hasta que rellene toda la pantalla o coloque un gráfico en forma de mosaico en toda la pantalla. Cambie el fondo de pantalla a un gráfico único que aparezca sólo en el centro de la pantalla. Repita una imagen pequeña varias veces hasta que la pantalla entera se llene con la imagen. 5.Luego de haber realizado los ajustes deseados, haga clic en Aceptar para guardar la configuración y cerrar la ventana Propiedades de pantalla.
  • 9.
    “Cambiar el protectorde pantalla”. Windows tiene una buena cantidad de protectores de pantalla. Los protectores de pantalla ayudan a impedir que la imagen "se queme" en forma permanente en la pantalla. El equipo puede configurarse para bloquearse automáticamente cuando el protector de pantalla está activado. Para quitar un protector de pantalla una vez activado y reanudar el funcionamiento del equipo, mueva el mouse o presione cualquier tecla. Para cambiar el protector de pantalla, siga estos pasos: 1.Haga clic con el botón derecho del mouse en la imagen de fondo del escritorio y seleccione Personalizar . 2.Seleccione Protector de pantalla para abrir la ventana Configuración de pantalla. 3.En el menú desplegable del Protector de pantalla , seleccione el protector de pantalla que desea utilizar. 4.Haga clic en Configuración para modificar las configuraciones y adecuarlas al protector de pantalla seleccionado. 5.Haga clic en Vista previa para ver cómo aparecerá el protector de pantalla en la pantalla de su equipo. La vista previa finalizará y regresará al panel Propiedades de pantalla luego de unos segundos. 6.Para especificar cuándo activar el protector de pantalla, ingrese una cantidad de minutos en el cuadro Esperar . Ingrese una cantidad específica o utilice las flechas para aumentar o reducir el tiempo de espera. 7.Para bloquear automáticamente el equipo cuando el protector de pantalla está activado, seleccione la opción Al continuar, mostrar pantalla de conexión . 8.Luego de haber realizado los ajustes deseados, haga clic en Aceptar para guardar la configuración y cerrar la ventana Propiedades de pantalla.
  • 10.
    PRACTICA 2 TEORIA Importar imágenes del paint Ajustar una imagen a un texto Aplicar formato a un texto Utilizar la herramienta de dibujo de paint 1.- Explica las opciones de la barra de herramientas FORMATO indicando su nombre. 1.-Fuentes del tema 2.-Tamaño de la fuente 3.-Negrita 4.-Cursiva 5.-Subrayado 6.-Alinear texto a la izquierda 7.-Centrar 8.-Alinear texto a la derecha 9.-Justificar 10.-Numeracion 11.-Viñetas 12.-Disminuir Sangria 13.-Aumentar Sangria 14.-Borde inferior 15.-Color de la fuente 16.-
  • 11.
    2.-Realiza el siguientedibujo en paint y explica para que sirve cada uno de los botones. 3.-Copia el siguiente dibujo con el paint.
  • 12.
    PRACTICA 3 TEORIA Fuente Párrafo Cambiar mayúsculas y minúsculas 1.- Copia el siguiente texto y aplica las siguientes características de formato. a) color azul b) tipo de fuente Tahona. c) tamaño 14 d) fuente negrita y cursiva e) con un borde en el texto TEXTO El ratón es un dispositivo externo del ordenador que codifica los movimientos que se realizan y se interpretan en la aplicación. Cuando se está trabajando con Windows 98, la posición donde se encuentra el ratón viene indicada por una punta de una flecha (normalmente). RESPUESTA: El ratón es un dispositivo externo del ordenador que codifica los movimientos que se realizan y los interpreta en la aplicación. Cuando se esta trabajando con WINDOWS 98, la posición donde se encuentra el ratón viene indicada por una punta de una flecha (normalmente).
  • 13.
    2.- Copia elsiguiente texto y pásalo a mayúsculas. TEXTO: Las posibilidades de WINDOWS. 1.- interfaz INTUITIVO 2.-multitarea prioritaria 3.- plug and play 4.-capacidad MULTIMEDIA 5.-acceso telefónico a las autopistas de la información RESPUESTA: LAS POSIBILIDADES DEL WINDOWS 1. INTERFAZ INTUITIVO 2. MULTITAREA PRIORITARIA 3. PLUG AND PLAY 4. CAPACIDAD MULTIMEDIA 5. ACCESO TELEFONICO A LAS AUTOPISTAS DE LA INFORMACION 3.- Explica los pasos que realizarías para aumentar la distancia entre líneas en un texto. RESPUESTAS: Formato -> Párrafo -> Espaciado -> Interlineado: Ahí se elige el interlineado que esta predeterminado o se personaliza con la distancia que parezca más apropiada.
  • 14.
    4.- Copia elsiguiente texto matemático. La hipotenusa del cuadrado es igual a la suma de los cuadrados de los catetos. H2= C2+ C2 El conjunto de números naturales es a= {a1, a2, a3, a4, a5, a6, a7 ...} que corresponde a 1, 2, 3, 4, 5, 6, 7, 8, 9 …. Infinito. H2=C2+C2 El conjunto de números naturales esa={a1, a2, a3, a4, a5, a6, a7,...} que corresponde a 1,2,3,4,5,6,7,8,9,... infinito
  • 15.
    2.- TABLAS YTABULACIONES Objetivo del tema: como se puede ver, poco a poco nos vamos adentrando en aspectos más potentes del Word. Este y los posteriores capítulos nos servirán para ir repasando los conceptos vistos anteriormente e ir introduciendo nuevos conceptos. A continuación vamos a enfrentarnos a temas como: ° Tablas ° Tabulaciones ° Opciones del menú insertar ° Formato columnas DURACION APROXIMADA DEL TEMA: tres sesiones de 55 minutos NIVEL DE DIFICULTAD: Medio NOTA DE INTERES SOBRE LAS PRÁCTICAS: hay que mantener el mismo formato
  • 16.
    PRACTICA 4 1.- Crealas siguientes tablas. JUEVES VIERNES SABADO 12/01 3/02 15/03 NIVELES DE ORGANIZACIÓN PUNTO 1 BAJO PUNTO 2 CERRADO PUNTO 3 MEDIO PUNTO 2 ABIERTO ALTO PUNTO 1 CERRADO PUNTO 4 MUY ALTO CERRRADO NINGUNO PUNTO PUNTO Código 1 Código alfa POSICION A POSICION B Código 2 Código beta
  • 17.
    TAMAÑO ALINEACION TIPO MAQUINA 1 MAQUINA 2 MAQUINA 1 MAQUINA 2 CHAR 8 8 8 64 SHORT 16 24 16 64 INT 32 48 32 64
  • 18.
    PRACTICA 5 TEORIA TABULACIONES 1.- Copia el siguiente texto con las siguientes características. 1.1 TABULACIONES DERECHA, POSICION 10, RELLENO 2. Arroz………………………………………………………………………………………..100 Efectos impagados…………………………………………………………………..50 Gastos personal………………………………………………………………………..1.200 B° ventas mercaderías…………………………………………………………………522 Efectos negociados………………………………………………………………………..150 Gastos transportes……………………………………………………………………….80 2.- Copia el siguiente texto con las siguientes características. 2.1 TABULACION DERCECHA, POSOCION 5, RELLENO 2. 2.2 TABULACION IZQUIERDA, POSICION 5, 5, RELLENO NINGUNO. 2.3 TABULACION DERECHA, POSICION 10, RELLENO 2. DEBE HABER Gastos inmueble………………….70 Productos inmueble…………………………….156 gastos financieros………………..44 Beneficio ventas ‘’A’’……………………………8 Gastos generales Admón…….308 Productos financieros…………………………..86 Saldo (ganancias)………………….563 Resul. Cartera valores…………………………….400 Beneficio ventas ‘’C’’……………………………..355
  • 19.
    3.- Copia lasiguiente estadística. Alemania 1.9_____________________________________61.8 Austria 2.1_____________________________________68.5 Bélgica 1.9_____________________________________126.7 Dinamarca 2.8_____________________________________67.2 España 1.9_____________________________________68.1 Finlandia 0.9_____________________________________59.2 Francia 1.6_____________________________________57.9 Grecia 6.0_____________________________________108.3 Holanda 2.4_____________________________________76.2 Irlanda 2.0_____________________________________68.3 Italia 2.7_____________________________________122.4 Luxemburgo 1.7_____________________________________6.5 Portugal 2.5_____________________________________64.1 Reino unido 2.3_____________________________________54.7 Suecia78.5_____________________________________78.5
  • 20.
    PRACTICA 6 TEORIA MENÚ INSERTAR SALTOS DE PÁGINAS NUMERO DE PÁGINA FECHA Y HORA IMAGEN MENÚ FORMATO COLUMNAS MENÚ FORMATO AJUSTAR LAS IMÁGENES 1.-COPIA EL SIGUIENTE TEXTO Y AJUSTA LAS IMÁGENES Y DIVIDELO EN DOS COLUMNAS. HORARIO CLASE HORA X11 9.00 NUEVO: para empezar a X12 11.00 trabajar con un documento en blanco. X13 12.30 MMMM… ¡Qué rico¡ El profesor será tu guía en el Las frutas y las verduras son deliciosas!!!. ejercicio. Trabaja como una hormiguita y así tendrás mejor provecho.
  • 21.
    Pero ahora hayque trabajar duro como una 5 5 = 22 31 23 100 = 3 4 = 8 hormiguita. 2.- Inserta aquí la fecha 5.-Dibuja el siguiente y la hora. dibujo con las herramientas del Word y a continuación agrúpalo. 3.-Inserta el número de página con un pie de 12:00 página con la siguiente frase. ‘’clase 10 del procesador de textos’’ 4.-Copia y completa 13:00 Suma 4 5 12 = 9 2 = 31
  • 22.
    3.- HERRAMIENTAS DELWORD Objetivos del tema:Para evitar el problema de las faltas de ortografía, Word proporciona un conjunto de herramientas de escritura. Además en este capítulo veremos como tener un documento en varios formatos de páginas. En concreto dedicaremos este capítulo aparte de la corrección ortográfica a las siguientes opciones: *MENU HERRAMIENTAS: idioma, ortografía. *CONFIGURAR UNA PAGINA *ENCABEZADO Y PIE DE PÁGINA. *BARRA DE DIBUJO DURACION APROXIMADA DEL TEMA: 3 sesiones, 55 minutos NIVEL DE DIFICULTAD: medio NOTA DE INTERES SOBRE LAS PRÁCTICAS: hay que mantener el mismo formato.
  • 23.
    PRACTICA 7 TEORIA MENÚ HERRAMIENTAS Idioma Ortografía ARCHIVO Configurar páginas VER Encabezado y pie de página. 1.- Copia el siguiente balance y aplícale las tabulaciones correspondientes. 100.000 mercaderías------------------------------ caja 40.000 ----------------------------------------------efectos a pagar 30.000 ----------------------------------------------caja 20.000 ----------------------------------------------proveedores 10.000 60.000 caja 65.000 banco c/c----------------------------------mercaderías 105.000 -----------------------------------------------periodos-ganaderías 20.000 2.- Copia la siguiente tabla. TAMAÑO ALINEACION TIPO MAQUINA 1 MAQUINA 2 MAQUINA 1 MAQUINA 2 CHAR 8 8 8 64a SHORT 16 24 16 64 INT 32 48 32 64
  • 24.
    3.- Configura lapágina con los siguientes valores. MARGENES TAMAÑO DEL PAPEL ORIENTACION M. SUPERIOR 3 M. INFERIOR 3 A-DIN 4 VERTICAL M. DERECHO 1.5 M. I IZUIERDO 2 4.- Copia el siguiente texto. Ahora, utilizando las opciones de copiar y pegar déjalo tal y como se muestra. TEXTO: Cambiar el tamaño de fuente de un tema de la ayuda. 1.- en la ventana temas de ayuda, haga clic en opciones. 2.-para cambiar el tamaño de fuente, señale fuente y, a continuación, haga clic en pequeña, normal o grande. NOTA: al cambiar el tamaño de la fuente, solo se verá afectado el archivo de ayuda que este consultando. RESULTADO: cambiar el tamaño de fuente 1.-en la ventana temas de haga clic en de un tema de la ayuda. opciones. NOTA: al cambiar el tamaño de la fuente, 2.- para cambiar el tamaño de la fuente, solo se verá afectado el archivo de ayuda que señale fuente y, haga clic en pequeña, este consultando. normal o grande 5.- para el corrector ortográfico el documento corrige las palabras erróneas. Incluye además el encabezado y pie de página que figura en la práctica.
  • 25.
    PRACTICA 8 TEORIA HERRAMIENTA DE DIBUJO PASATIEMPOS 1.- Monta el pasatiempos ‘’sopa de letras’’ e introdúcele las siguientes palabras, las características deben ser: Filas 15, columnas 15. Escritorio, Word juegos, accesorios, inicio, photopaint, powerpoint, calculadora.
  • 26.
    2.- Busca elcaminito para que el burrito pueda regresar a su casa.
  • 27.
    UNA AUTOFORMA: SOY LA MEJOR IMÁGENES AGRUPADAS
  • 28.
    5.- Copia lasiguiente tabla.
  • 29.
    PRACTICA 9 TEORIA Nota al pie de página 1.- Crea la siguiente tabla predeterminada. TABLA 1 1.- Configura la página con los datos de la tabla. Inserta en número de página en el texto, tal y como está en el ejercicio y añade además en encabezado de la práctica. 3.- Crea un árbol jerárquico con el aspecto de botón con la herramienta de la barra de dibujo del Word.
  • 30.
    4.- Copia elsiguiente texto con tabulaciones necesarias e inserta la nota de pie de página. 5.- Mediante la opción de buscar y reemplazar del menú edición, cambia la palabra ‘’página’’ por ‘’texto’’ Pulsar la tecla que se indica.
  • 31.
    OPCIONES DE PARRAFO OBJETIVOSDEL TEMA: en este capítulo veremos las características que dan formato a los párrafos. En concreto, se podrá ajustar los espacios anteriores y posteriores, los interlineados, las sangrías y otros elementos que facilitan la lectura del documento. DURACION APROXIMADA DEL TEMA: 3 sesiones de 55 minutos. NIVEL DE DIFICULTAD: medio. NOTA DE INTERES SOBRE LAS PRÁCTICAS: hay que mantener el mismo formato.
  • 32.
    PRACTICA 10 TEORIA FORMATO PARRAFO 1.- Copia el siguiente cuadro y aplícale las siguientes opciones de párrafo. TEXTO: El mantenimiento de un equipo informático, es tan importante como la elección de uno mismo. Esta práctica en desuso por la gran mayoría de usuarios puede acarrear mal funcionamiento y averías del equipo o de algunos de sus componentes con el consiguiente coste de reparación. Unas sencillas revisiones son suficientes para sacar el máximo partido al ordenador.
  • 33.
    2.-Copia el siguientepárrafo y aplica las opciones de párrafo más adecuadas. TEXTO: 3.- Copia el siguiente texto y aplica las opciones de párrafo convenientes (espacios entre líneas, posterior = 12) Nuevo: permite crear un documento nuevo. Abrir: permite abrir un documento creado anteriormente.
  • 34.
    Guardar: graba undocumento en el dispositivo de almacenamiento seleccionado. Imprimir: imprime todo el documento que tiene ahora mismo en la pantalla. Presentación preliminar: le enseña por pantalla tal como quedara el documento cuando lo imprima.
  • 36.
  • 37.
    2.- Copia elsiguiente balance.
  • 38.
    PRACTICA 12 TEORIA Insertar Objeto Microsoft editor de ecuaciones 3.0 1.- Copia el siguiente texto matemático, pero antes configura la página con el encabezado y pie de página que se muestran en la práctica y los siguientes valores. TEXTO: ¿Cuándo está bien definido un conjunto? DEFINICIÓN 1: un conjunto está bien definido, cuando se puede saber, sin ambigüedad, si un determinado elemento permanece o no ha dicho conjunto. Hay dos formas de definir un conjunto: por extensión y por comprensión. Según la primera, ‘’un conjunto queda bien definido al enumerar todos sus elementos uno a uno’’ y según la segunda, ‘’un conjunto queda bien definido cuando demos una propiedad que caracterice los elementos de dicho conjunto’’.
  • 40.
    3.-Copia el siguienteesquema con la opción de autoformas de la barra de dibujo del Word) Un anillo es un conjunto A en el que hay definidas dos operaciones internas (*) y (o), que tienen las siguientes opciones:
  • 41.
    5 TRABAJO CONHOJAS DE CALCULO Y GRAFICAS OBJETIVOS DEL TEMA: Algunas veces es preciso crear un documento que contenga tablas de valores, para ello se dispone, de la aplicación de Microsoft Excel que permite realizar operaciones simples o complejas con los datos que se introducen en sus celdas. Además, después de realizados los cálculos, si se modifican los datos de alguna de las celdas estos cambios se ven inmediatamente reflejados en el resultado. Los gráficos consiguen transformar un grupo de datos numéricos en una imagen representativa de los mismos. Estos gráficos ayudan a comprender ya ver de manera rápida y eficaz el contenido de una hoja de cálculo o de una sección de la misma. DURACION APROXIMADA: 3 sesiones de 55 minutos. NIVEL DE DIFICULTAD: medio. NOTA DE INTERES SOBRE LAS PRACTICAS: Hay que mantener el mismo formato.
  • 42.
    PRACTICA 13 1.- Creala siguiente hoja con Microsoft Excel y crea una gráfica de los gastos del trimestre.
  • 44.
    2.- Crea lasiguiente hoja con Microsoft Excel, escribe las formulas y crea el grafico que se muestra.
  • 46.
    PRACTICA 14 1.- Crearel siguiente albarán.
  • 47.
    2.- Crear elsiguiente modelo de hoja de cálculo (aplicar el formato de sombra y rellenos de las celdas tal y como se muestra en la figura.
  • 48.
    3.-Copia la siguientefigura utiliza para ello las herramientas de la barra de dibujo del Word.
  • 49.
    PRACTICA 15 1.- Copiael siguiente texto.
  • 51.
    6.-HIPERVINCULOS, OBJETOS YOTROS OBJETOS. OBJETIVO DEL TEMA: el hipervínculo es una parte del documento que tiene la característica de que al hacer clic sobre él se podrá acceder a otra página WWW, a otro documento del disco duro, o simplemente a una parte concreta del documento en el que se está trabajando. En general un hipervínculo se reconoce porque está en un color diferente y subrayado. DURACION APROXIMADA DEL TEMA: 4 sesiones de 55 minutos. NIVEL DE DIFICULTAD: bajo. NOTA DE INTERES SOBRE LAS PRACTICAS: hay que mantener el mismo formato.
  • 54.
  • 57.
    PRACTICA 17 1.-Copia elsiguiente texto.
  • 60.
    PRACTICA 18 1.- Copiael siguiente texto.
  • 63.
    EXAMEN 1 1.- Nombralos pasos para ir a los accesorios de Windows. *Inicio *Todos los programas *Accesorios 2.- Copia la siguiente tabla.
  • 64.
    4.- Copia lasiguiente estadística. EXAMEN 2 1.- ¿Paraqué sirve el paint y el wordpat?
  • 65.
    2.- Copia elsiguiente texto. Ahora, utilizando las opciones de copiar y pegar, déjalo tal y como se muestra.
  • 66.
    3.- Copia lassiguientes formulas. 4.- Crea la siguiente hoja con Microsoft Excel y crea un gráfico de los gastos de trimestre:
  • 68.
    1.- Copia elsiguiente texto.
  • 69.
    2.- Crea elsiguiente organigrama.
  • 70.
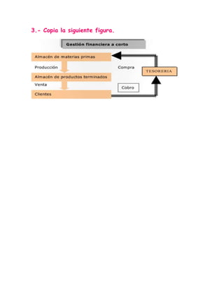
    3.- Copia lasiguiente figura.
  • 71.