Privacidad en la red TEMA 13 Elena Arcos Y Silvia Alfaro 4ºESO C
Índice Las amenazas en las redes. Pérdida de privacidad. Apropiación de indebida de claves, identidades y recursos. Estafa informática (phishing). Amenazas al servicio. Amenazas a programas y a datos. Hábitos y medidas para cuidar nuestra privacidad.
1. Las amenazas en las redes. El anonimato en Internet:  Navegar por Internet no es una actividad anónima. Todo lo que se transmite puede archivarse. En diapositivas, como cookies y programas espía, pueden utilizarse para fines comerciales generar spam o realizar otras operaciones dañinas. La solución es adoptar medidas de seguridad. Piratería informática:  Un pirata informático es alguien que utiliza una red o conexión a Internet para introducirse en otro ordenador y cometer un acto ilegal. Pueden acceder a nuestro ordenador debido al gran numero de usuarios conectados a través de routers y estar conectados todo el día a servicios de banda ancha. Se pueden producir las siguientes amenazas:
1) Pérdida de privacidad:  Pueden obtener datos y claves e infectar al ordenador atacado. 2) Amenazas de servicio:  Pretenden inutilizar o degradar el servicio prestado en la red por los servidores. 3) Saturación a los recursos del sistema:  Desactivan o saturan los recursos del sistema, como pueden ser el consumo de toda la memoria o espacio en disco disponible. 4) Amenazas a programas y a datos:  Ataques que modifican o eliminan tantos datos como el software instalado en el sistema victima.
Cookies:  Estas son unos archivos que almacenan información sobre un usuario que accede a Internet. Es un ataque a la privacidad del usuario y de la información sobre nuestro acceso a un sitio Web. La forma más sencilla y directa de liberarse de ellas es desactivándolas en el navegador. Insectos en la Web:  Un insecto es un pequeño archivo de imagen con formato GIF que puede ser incrustado en una página Web o en un mensaje de correo electrónico con formato HTML. Puede ser tan pequeño como un píxel un encontrarse escondido. Detrás de la imagen se esconde un código que permita al insecto realizar el seguimiento de muchas de las actividades on-line.  Software de espionaje : Se utiliza para referirse a diversos tipos de programas que pueden rastrear las actividades de un ordenador y enviarlas a otra persona.
2. Pérdida de privacidad. Amenazas más relevantes: Escucha o rastreo de puertos (scanning):  Es posible analizar el estado de los puertos de una máquina conectada a una red de comunicaciones. Estos programas son empleados por administradores de sistemas para analizar posibles problemas de seguridad. Sin embargo, también utilizan usuarios que quieren amenazar la integridad del ordenador o de la red. Existen diversos tipos de programas de escucha de tipos de red. El más conocido es Nmap, disponible tanto para Linux como para Windows. Husmear (sniffing):  Estos programas observan los paquetes de datos que pueden ser colocados en una estación de trabajo conectada a la red, utilizan un equipo router o una puerta de enlace de Internet. Esta acción puede ser realizada tanto un usuario como un intruso. Los sniffers actúan sobre la tarjeta de red del ordenador donde está instalado, desactivando el filtro que averigua las elecciones.  Algunos ejemplos son la captura de contraseñas, de números de tarjetas de crédito y de direcciones de correo electrónico.
3. Apropiación de indebida de claves, identidades y recursos. Obtención de claves (passwords):  Se apoyan en programas que usan unos archivos llamados diccionarios, que prueban millones de combinaciones de passwords hasta encontrar la correcta. Dependiendo del número de caracteres, y de los distintos tipos de caracteres podríamos tardar en encontrar una contraseña desde 51 minutos hasta 21 081 705 de años. Secuestro (hijacking):  Se refiere a un recurso de la red que puede aplicarse a distintos ámbitos. Algunas de estas formas son:  IP:  Secuestra una conexión TCP/IP. Página Web:  Son modificaciones sobre una página Web. Dominio:  Es el caso de secuestro de un dominio de Internet. Sesión: Captura una sesión después de haber comprobado la autenticidad.  Navegador: Se realizan algunos spywares sobre el navegador  Módem: Se refiere a la estafa del módem  Puertas traseras: Fragmentos de código que los programadores insertan para probar dicho programa.
Robo de identidad (spoofing):  Se produce cuando una persona realiza una suplantación de identidad. Una forma virtual es conseguir el nombre y la clave de acceso para poder acceder al sistema y realizar acciones sobre él. Existen diferentes tipos de robos de identidad: IP:  Las respuestas del dispositivo irán redirigidas a la IP falsificada. DNS:  Falsea la relación entre el nombre y la dirección IP. Web:  Dirige la conexión  de una víctima a través de una página falsa, con el objetivo de obtener información de esa víctima. Esta amenaza es difícil de detectar Mail:  Reemplaza la dirección de correo electrónico de otras personas.
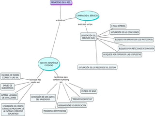
4.Estafa informática (phishing). Es un tipo de delito que se comete al obtener de forma fraudalenta información íntima. El estafador se hace pasar por una empresa de confianza con una fingida comunicación oficial electrónica. Los trucos más usados son: Escribir de manera incorrecta la URL :  es la cadena de caracteres con la cual se asigna una dirección única a los recursos en Internet. Empleo de subdominios:  Se camuflan enlaces utilizando direcciones para preguntar el nombre de usuario y contraseña. Alterar la barra de direcciones:  Es un cambio que se realiza poniendo una imagen de la URL en la entidad legítima sobre la barrera de direcciones. Utilización del propio código de programa de la entidad o servicio suplantado.
Existen varias técnicas para combatir el phishing, como por ejemplo: Activación de una alerta del navegador. Utilización de programas antiphishing. Utilización de filtros de spam. Introducción de las denominadas “preguntas secretas”. Añadir en las páginas de Internet herramientas de verificación.
5. Amenazas al servicio. -Denegación del servicio:  Se denomina ataque de denegación al servicio (DoS) al sufrido por una red de ordenadores que provoca que un servicio o recurso sea inaccesibles. Algunos de estos ataques son: -  Saturación de los recursos y sistemas. Bloqueos por esperas en las respuestas. Saturación de las conexiones. Bloqueo por peticiones de conexión. Bloqueos por errores en los protocolos. E-mail bombing. Un ataque de Denegación de Servicio Distribuido (DDoS) es un tipo de DoS en que se realiza un ataque conjunto y coordinado entre numerosos equipos ante un servidor víctima.
6. Amenazas a programas y a datos. Malware y virus:  Los malware incluyen virus, gusanos y los caballos de Troya.  -  Los virus:  Son fragmentos de un código que se fijan a los programa anfitriones. Los gusanos:  Atacan a las redes realizando ataques programados y repartiéndolos a otros ordenadores. Los caballos de Troya:  Introducen  un código maligno en el interior de un programa útil. Ataques de modificación-daño:  Son los que eliminan sin autorización datos instalados en el sistema víctima. Esta acción se denomina ‘eliminación de huellas’. Problemas de seguridad por diseño defectuoso del software:  Esta vulnerabilidad es aprovechada por piratas informáticos para obtener claves. Los ataques por vulnerabilidad en los navegadores son ataques que se realizan sobre navegadores aprovechando fallos internos en su programación.
7. Hábitos y medidas para cuidar nuestra privacidad. Cortafuegos y sistemas de detención de intrusos:  Instalar un cortafuegos nos ayudará a evitar que pueda entrar un pirata en nuestro ordenador. Es recomendable contar con un sistema de detención de intrusos, que es un programa que detecta accesos desautorizados. Antivirus + antispyware:  Es necesario disponer de un programa antivirus que también detecte spyware.  Actualizaciones del sistema operativo y del navegador:  Es necesario mantener actualizados nuestro navegador. Podremos evitar que alguien se apodere en nuestro ordenador. Envío de correos electrónicos:  Es conveniente utilizar ‘correo oculto’ para no demostrarlos y que aparezcan como privados. Accesos a páginas web seguras:  No es recomendable entrar en páginas web sospechosas.
Redes inalámbricas y equipos públicos:  Debemos   adoptar una serie de precauciones para mantener la privacidad, por ejemplo: Emplear un firewall. Proteger los archivos. No escribir contraseñas. Desactivar la red inalámbrica cuando no la estemos utilizando. No guardar información de inicio de sesión. Borrar las huellas.
 
 
 

PresentacióN.

  • 1.
    Privacidad en lared TEMA 13 Elena Arcos Y Silvia Alfaro 4ºESO C
  • 2.
    Índice Las amenazasen las redes. Pérdida de privacidad. Apropiación de indebida de claves, identidades y recursos. Estafa informática (phishing). Amenazas al servicio. Amenazas a programas y a datos. Hábitos y medidas para cuidar nuestra privacidad.
  • 3.
    1. Las amenazasen las redes. El anonimato en Internet: Navegar por Internet no es una actividad anónima. Todo lo que se transmite puede archivarse. En diapositivas, como cookies y programas espía, pueden utilizarse para fines comerciales generar spam o realizar otras operaciones dañinas. La solución es adoptar medidas de seguridad. Piratería informática: Un pirata informático es alguien que utiliza una red o conexión a Internet para introducirse en otro ordenador y cometer un acto ilegal. Pueden acceder a nuestro ordenador debido al gran numero de usuarios conectados a través de routers y estar conectados todo el día a servicios de banda ancha. Se pueden producir las siguientes amenazas:
  • 4.
    1) Pérdida deprivacidad: Pueden obtener datos y claves e infectar al ordenador atacado. 2) Amenazas de servicio: Pretenden inutilizar o degradar el servicio prestado en la red por los servidores. 3) Saturación a los recursos del sistema: Desactivan o saturan los recursos del sistema, como pueden ser el consumo de toda la memoria o espacio en disco disponible. 4) Amenazas a programas y a datos: Ataques que modifican o eliminan tantos datos como el software instalado en el sistema victima.
  • 5.
    Cookies: Estasson unos archivos que almacenan información sobre un usuario que accede a Internet. Es un ataque a la privacidad del usuario y de la información sobre nuestro acceso a un sitio Web. La forma más sencilla y directa de liberarse de ellas es desactivándolas en el navegador. Insectos en la Web: Un insecto es un pequeño archivo de imagen con formato GIF que puede ser incrustado en una página Web o en un mensaje de correo electrónico con formato HTML. Puede ser tan pequeño como un píxel un encontrarse escondido. Detrás de la imagen se esconde un código que permita al insecto realizar el seguimiento de muchas de las actividades on-line. Software de espionaje : Se utiliza para referirse a diversos tipos de programas que pueden rastrear las actividades de un ordenador y enviarlas a otra persona.
  • 6.
    2. Pérdida deprivacidad. Amenazas más relevantes: Escucha o rastreo de puertos (scanning): Es posible analizar el estado de los puertos de una máquina conectada a una red de comunicaciones. Estos programas son empleados por administradores de sistemas para analizar posibles problemas de seguridad. Sin embargo, también utilizan usuarios que quieren amenazar la integridad del ordenador o de la red. Existen diversos tipos de programas de escucha de tipos de red. El más conocido es Nmap, disponible tanto para Linux como para Windows. Husmear (sniffing): Estos programas observan los paquetes de datos que pueden ser colocados en una estación de trabajo conectada a la red, utilizan un equipo router o una puerta de enlace de Internet. Esta acción puede ser realizada tanto un usuario como un intruso. Los sniffers actúan sobre la tarjeta de red del ordenador donde está instalado, desactivando el filtro que averigua las elecciones. Algunos ejemplos son la captura de contraseñas, de números de tarjetas de crédito y de direcciones de correo electrónico.
  • 7.
    3. Apropiación deindebida de claves, identidades y recursos. Obtención de claves (passwords): Se apoyan en programas que usan unos archivos llamados diccionarios, que prueban millones de combinaciones de passwords hasta encontrar la correcta. Dependiendo del número de caracteres, y de los distintos tipos de caracteres podríamos tardar en encontrar una contraseña desde 51 minutos hasta 21 081 705 de años. Secuestro (hijacking): Se refiere a un recurso de la red que puede aplicarse a distintos ámbitos. Algunas de estas formas son: IP: Secuestra una conexión TCP/IP. Página Web: Son modificaciones sobre una página Web. Dominio: Es el caso de secuestro de un dominio de Internet. Sesión: Captura una sesión después de haber comprobado la autenticidad. Navegador: Se realizan algunos spywares sobre el navegador Módem: Se refiere a la estafa del módem Puertas traseras: Fragmentos de código que los programadores insertan para probar dicho programa.
  • 8.
    Robo de identidad(spoofing): Se produce cuando una persona realiza una suplantación de identidad. Una forma virtual es conseguir el nombre y la clave de acceso para poder acceder al sistema y realizar acciones sobre él. Existen diferentes tipos de robos de identidad: IP: Las respuestas del dispositivo irán redirigidas a la IP falsificada. DNS: Falsea la relación entre el nombre y la dirección IP. Web: Dirige la conexión de una víctima a través de una página falsa, con el objetivo de obtener información de esa víctima. Esta amenaza es difícil de detectar Mail: Reemplaza la dirección de correo electrónico de otras personas.
  • 9.
    4.Estafa informática (phishing).Es un tipo de delito que se comete al obtener de forma fraudalenta información íntima. El estafador se hace pasar por una empresa de confianza con una fingida comunicación oficial electrónica. Los trucos más usados son: Escribir de manera incorrecta la URL : es la cadena de caracteres con la cual se asigna una dirección única a los recursos en Internet. Empleo de subdominios: Se camuflan enlaces utilizando direcciones para preguntar el nombre de usuario y contraseña. Alterar la barra de direcciones: Es un cambio que se realiza poniendo una imagen de la URL en la entidad legítima sobre la barrera de direcciones. Utilización del propio código de programa de la entidad o servicio suplantado.
  • 10.
    Existen varias técnicaspara combatir el phishing, como por ejemplo: Activación de una alerta del navegador. Utilización de programas antiphishing. Utilización de filtros de spam. Introducción de las denominadas “preguntas secretas”. Añadir en las páginas de Internet herramientas de verificación.
  • 11.
    5. Amenazas alservicio. -Denegación del servicio: Se denomina ataque de denegación al servicio (DoS) al sufrido por una red de ordenadores que provoca que un servicio o recurso sea inaccesibles. Algunos de estos ataques son: - Saturación de los recursos y sistemas. Bloqueos por esperas en las respuestas. Saturación de las conexiones. Bloqueo por peticiones de conexión. Bloqueos por errores en los protocolos. E-mail bombing. Un ataque de Denegación de Servicio Distribuido (DDoS) es un tipo de DoS en que se realiza un ataque conjunto y coordinado entre numerosos equipos ante un servidor víctima.
  • 12.
    6. Amenazas aprogramas y a datos. Malware y virus: Los malware incluyen virus, gusanos y los caballos de Troya. - Los virus: Son fragmentos de un código que se fijan a los programa anfitriones. Los gusanos: Atacan a las redes realizando ataques programados y repartiéndolos a otros ordenadores. Los caballos de Troya: Introducen un código maligno en el interior de un programa útil. Ataques de modificación-daño: Son los que eliminan sin autorización datos instalados en el sistema víctima. Esta acción se denomina ‘eliminación de huellas’. Problemas de seguridad por diseño defectuoso del software: Esta vulnerabilidad es aprovechada por piratas informáticos para obtener claves. Los ataques por vulnerabilidad en los navegadores son ataques que se realizan sobre navegadores aprovechando fallos internos en su programación.
  • 13.
    7. Hábitos ymedidas para cuidar nuestra privacidad. Cortafuegos y sistemas de detención de intrusos: Instalar un cortafuegos nos ayudará a evitar que pueda entrar un pirata en nuestro ordenador. Es recomendable contar con un sistema de detención de intrusos, que es un programa que detecta accesos desautorizados. Antivirus + antispyware: Es necesario disponer de un programa antivirus que también detecte spyware. Actualizaciones del sistema operativo y del navegador: Es necesario mantener actualizados nuestro navegador. Podremos evitar que alguien se apodere en nuestro ordenador. Envío de correos electrónicos: Es conveniente utilizar ‘correo oculto’ para no demostrarlos y que aparezcan como privados. Accesos a páginas web seguras: No es recomendable entrar en páginas web sospechosas.
  • 14.
    Redes inalámbricas yequipos públicos: Debemos adoptar una serie de precauciones para mantener la privacidad, por ejemplo: Emplear un firewall. Proteger los archivos. No escribir contraseñas. Desactivar la red inalámbrica cuando no la estemos utilizando. No guardar información de inicio de sesión. Borrar las huellas.
  • 15.
  • 16.
  • 17.