UNIVERSIDAD TÉCNICA DE MACHALA
FACULTAD DE CIENCIAS QUIMICAS Y LA SALUD
ESCUELA DE ENFERMERÍA
EXPRECIÓN ORAL Y ESCRITA
PROYECTO
TEMA:
“EL DEMONIO Y LA SEÑORITA PRYM”
INTEGRANTES:
 Espinoza Tatiana
 Parra Stephanie
 Quichimbo Miriam
 Torres Nadia
DOCENTE:
Ing. Ramiro Quezada
SEMESTRE:
PRIMERO “A”
PERIODO LECTIVO
2016-2017
MACHALA – EL ORO – ECUADOR
INTRODUCCIÓN
En la ciudad de Viscos casi 15 años sentada afuera de su casa la vieja Berta, quien
aseguraba que lo hacía para vigilar la ciudad, todo termina aquella mañana cuando vio al
forastero llegar, dirigiéndose al único hotel quien en su mochila llevaba algo de ropa lo
suficiente para quedarse 7 días y 11 lingotes de oro aquella visita tenía un propósito
específico.
El extranjero se dirigió al bosque, enterrando el primer lingote en una formación rocosa
en forma de Y, y en la de forma de Águila los restantes, caminando de regreso se encontró
a Chantal, a la cual le hizo conversa, ella un poco asustada comenzó a responderle pero
en el transcurso del discurso la llevó hacia las montañas mostrándole el primer lingote,
proponiéndole que todos podrían ser del pueblo siempre y cuando se infringiere uno de
los mandamientos de Dios “NO MATAR”. Chantal decide confesar al pueblo lo que el
extranjero le había ofrecido a cambio de que mataran, los habitantes estaban asustados y
desistieron de lo que habían escuchado, hasta que cierto día el sacerdote en la misa les
dice “El hijo de Dios sacrificó la vida por todos nosotros”, la gente del pueblo entendió
bien el mensaje, tenían que sacrificar a alguien y esa persona podría ser Chantal ya que
nadie la reclamaba debido a que era huérfana.
Todos estuvieron de acuerdo menos una persona, enseguida el pueblo pensó en la más
vieja ya que pasaba sola y no servía para nada, Berta sabía que había sido escogida para
el sacrificio.
El cura y tres hombres se dirigieron a la casa de la vieja Berta manifestándole que se
tomara una pastilla, ella se negó, pero el cura le dijo varias cosas y finalmente cedió, al
momento que iban a ejecutar a Berta llegó Chantal salvándola de morir.
OBJETIVO GENERAL:
Realizar la lectura del libro el Demonio y la Señorita Prym mediante diferentes técnicas,
como subrayado, lectura comprensiva, para potencializar nuestros hábitos y mejorar
nuestro léxico.
LAS AUTORAS
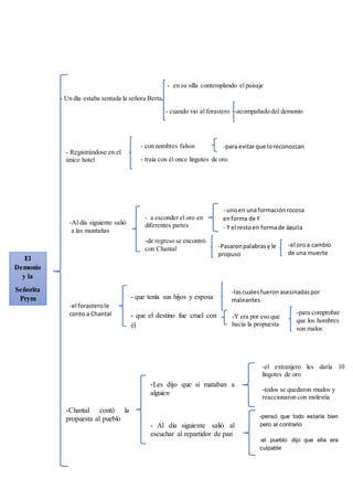
- en su silla contemplando el paisaje
- Un día estaba sentada la señora Berta
- cuando vio al forastero -acompañado del demonio
El
Demonio
y la
Señorita
Prym
- Registrándose en el
único hotel
- con nombres falsos
- traía con él once lingotes de oro
-Al día siguiente salió
a las montañas
- a esconder el oro en
diferentes partes
-de regreso se encontró
con Chantal
-el forasterole
conto a Chantal
- que tenía sus hijos y esposa
- que el destino fue cruel con
él
-Chantal contó la
propuesta al pueblo
-Les dijo que si mataban a
alguien
- Al día siguiente salió al
escuchar al repartidor de pan
-para evitarque loreconozcan
- unoen unaformaciónrocosa
enforma de Y
- Y el restoen formade águila
-Pasaronpalabrasy le
propuso
-el oroa cambio
de una muerte
-lascualesfueron asesinadaspor
maleantes
-Y era por eso que
hacia la propuesta
-para comprobar
que los hombres
son malos
-el extranjero les daría 10
lingotes de oro
-todos se quedaron mudos y
reaccionaron con molestia
-pensó que todo estaría bien
pero al contrario
-el pueblo dijo que ella era
culpable
-Berta llamó a Chantal
-Chantal se acercó a ella
-mientras Chantal iba al
bosque se dio una reunión
-Chantal ya no tenía
ninguna duda
-se dirigía hacia la roca en
forma de Y
- todo el pueblo estaba
soñando con cometer un
crimen
- El extranjero apareció.
-El sacerdote sabía que viscos no
era religioso
- ya que solodospersonas
asistíana laiglesia.
- y decide proponerles
El
Demonio
y la
Señorita
Prym
-Chantal vio al lobo maldito
- el lobo abrió la boca y gruño
-como una película alguien
aparecía detrás del lobo
- manteniendo la mirada fija
hacia el lobo
-Berta presentía su
muerte
-porque nunca nadie la
visitaba
-había sido escogida por el
pueblo de Viscos
-Señorita Prym salvo a
Berta
- porque ella no quería
que haya muerte en su
pueblo.
-para robar el lingote
que le pertenecía
-erade losque no
amenazabansi no atacaban
-erael extranjero
-lafuerzade sus ojos
evitabael ataque
-sacrificara una persona
por loslingotes
En ese momento pasó el extranjero
saludándolas
Bertha le propuso a Chantal que
diera un paseo en el bosque
-Chantal se acercó a ella
-mientras Chantal iba al
bosque se dio una reunión
-de repente llegó la dueña del
hotel
-y la mujer del alcalde
-porque decían que ella era una
anciana
-ella se dio cuenta que la señora
no había hecho nada malo para
morir.
-ni por más oro que haya no
quería Chantal que muera nadie.
RESUMEN
Berta llevaba más de 15 años sentada en una silla afuera de su casa esperando un suceso
que se había dado esa tarde, la señora se encontraba parada en la puerta de su casa cuando
vio llegar a un forastero llegando con el demonio a lado, así ella se lo suponía, venía a
destruir la tranquilidad que existía en el pueblo. A partir de la llegada del extranjero
empezaron a pasar cosas muy extrañas.
El hombre se registró en el hotel con nombres falsos haciéndose llamar Carlos, el cargaba
11 lingotes de oro que al día siguiente salió con dirección al bosque de visco para esconder
sus lingotes en un formación rocosa de forma de “Y” escondió un lingote, y el resto en
otra parte muy cerca del otro, de regreso al hotel se encontró en el camino a una joven
llamada Chantal, la cual él le pidió que le acompañara para enseñarle algo que jamás ella
había visto, terminó aceptando ir con él y le enseñó los lingotes de oro y le dijo que ese
oro era de él y podría ser de ellos si hacían lo que él les pedía, hacer algo que nunca habían
hecho, de infringir los mandamientos de DIOS ella tenía que decir a todos en el pueblo
que había visto el oro y que si querían ese oro tenía que matar a alguien.
Les dio siete días de plazo donde tenía que aparecer alguien muerto ya sea un viejo inútil
o algún enfermo no importa quién sea la víctima y todo ese dinero será de todos los
habitantes de Visco pero él quería comprobarlo así llegaría a la conclusión de que todos
eran malos, él quería ver si la ambición de todos llegaría al extremo de querer matar a
alguien o se negaban a matar, así él se daría cuenta que hay buenos y malos dentro del
pueblo.
Desde aquella noche Chantal no podía estar tranquila sus noches eran incómodas con
muchas pesadillas solo de pensar como se lo iba a decir a todos en el pueblo lo que había
visto y lo que tenían que hacer para obtener ese oro, pasaba el tiempo y Chantal era cada
vez más nerviosa, decidió caminar por las calles de viscos pensando en cómo iba a
decir lo que había escondido en el bosque mientras caminaba por las calles de viscos
Chantal vio a la señora Bertha y pensó en contarle a ella pero mantuvo su silencio, Bertha
la invitó a sentarse a su lado y le empezó a contar cómo su marido había muerto y que él
era uno de los guías más respetados de la comarca. Chantal pensó que Bertha sabía de lo
del extranjero que él había conversado con ella, cosa que no fue así una vez que ella
escuchó a Bertha solo hablar de su marido, Prym entendió que Berta le dio un consejo
que la hizo pensar en cómo podría ella destruir al extranjero.
El extranjero al pagar la ronda de bebidas, dejo en las manos de Chantal una nota, en la
cual le decía que se encontrasen en el lugar donde se habían conocido, ella lo guardó sin
mostrar ningún gesto, al llegar a casa destrozó la nota y la botó en el inodoro y luego se
fue a dormir. Al día siguiente se suscitó el encuentro, estaba lloviendo por lo que Chantal
propuso ir a un lugar donde podrían conversar, al llegar a la carpa verde se sentaron bajo
ella y le dijo al extranjero que le dijese lo que quería decirle, este le respondió
diciendo que era fin de semana y si ella no comunicaba lo que le había pedido lo haría
él, Chantal le dio una escopeta que había pedido a un amigo y se la dio para que le
disparara, durante un buen tiempo estuvo apuntando, cuando ella le iba a pedir perdón, él
bajó la escopeta.
Chantal por su parte le dijo que cumpliría esta noche, el extranjero le dijo que él ya había
apretados muchos más gatillos, a decir verdad él había fabricado muchas armas, un día
unos terroristas secuestraron a su familia y pedían a cambio armas, ya que este era un
fabricante, él pudo entregarlas pero decidió llamar a la policía, al asaltar el lugar mataron
a los asaltantes, pero habían tenido tiempo para matar a su familia, las armas de los
policías y las de los secuestradores habían sido fabricadas por él. Luego de esto se lamentó
por lo sucedido se preguntaba cómo fueron capaces de tanta maldad, a él que había
cumplido con los mandamientos y se consideraba una persona de bien. Ahora su
compasión había desaparecido, le da igual vivir o morir, pero antes por su familia quería
saber si el destino que fue cruel con él, podría cambiar y en una lucha del bien y el mal,
ganaría el bien y de esta manera saber si aceptar o alejar al demonio que vive con él.
Chantal pregunto por qué su pueblo y él dijo porque mi familia, es simple por azar,
necesitaba un pueblo en el cual los habitantes se conozcan y se aprecien y saber si son
capaces de matar al saber de la recompensa.
En esa noche Chantal golpeó un vaso para llamar la atención de los presentes les contó
dos historias la de Ahab que conocían los del pueblo y la historia que conocía solo el
extranjero, en la historia de ahab este creo una horca en medio del pueblo, y pidió a las
personas cambiar y los que no quieran se fueran a otro pueblo, las personas pensaron que
estaba loco por lo cual debían matarlo, pero al verla horca todos los días sintieron miedo
por lo tanto se hicieron campesino, y los que no se fueron a otro pueblo. Luego de esto
dijo lo que el extranjero quería que matara a alguien y él les daría 10 lingotes de oro,
todos se quedaron mudos, el alcalde dijo que sería mejor llamar a la policía, pero el
extranjero había grabado la historio y lo único que había pronunciado era que la chica
contaba buenas historias, la dueña del hotel le exigió que se valla, pero este se negó.
Todos se fueron y Chantal le dijo al extranjero que debía haber una recompensa si su
pueblo no mataba a nadie, pero esta no diría nada y el extranjero acepto. Luego ella cogió
su abrigo y se fue.
a la mañana siguiente Chantal al oír la bocina del repartidor del pan, ella salió pensó que
todo estaría bien pues las personas eran honradas y no tomarían en serio la propuesta del
extranjero, pero al contrario de esto las personas alrededor del carro, estaban extrañas y
no hablaban, es por eso que el panadero pregunto qué sucedía a lo cual respondieron que
alguien no la pasaba bien, Chantal con desesperación pregunto qué pasaba mientras
pensaba no se pudieron tomar en serio la propuesta del extranjero, a lo que respondieron
que ella era la culpable, y se marcharon. Ella no sabía qué hacer, y en ese momento Berta
que era la más anciana del pueblo la llamo, Chantal se dirige a ella, y por esa mañana
había sido la única persona que la había tratado amablemente, por lo que esta la abrazo,
luego de un silencio Berta le dijo que lo hacían porque necesitaban buscar un culpable, a
lo que Chantal respondió que el culpable era el extranjero, Bertha dijo bien eso es cierto,
pero ellos prefieren verlo así. En ese momento pasó el extranjero saludando las, Berta
sintió algo distinto en el extranjero, luego esta le dijo a Chantal que debería dar una vuelta
por la montaña y pensar en lo que había sucedido, ya que dentro de esta se estaba librando
una batalla entre el bien y el mal, luego de esto Chantal decidió hacer caso a lo que ella
le había dicho y así lo hizo mientras ella se dirigía al bosque, los habitantes de Viscos se
reunieron en la iglesia, solo los que les interesaba entre ellos, el herrero, el terrateniente,
el alcalde, la esposa del alcalde, el cura y la dueña del hotel, mientras hablaba si era cierto
o no la propuesta del extranjero, la esposa del alcalde abrió la cortina indicando que se
demoraron mucho en encontrar ese oro, en eso el terrateniente le propuso al cura darle
otro terreno, por aquel en el que estaba el cementerio, ya que tenía una buena vista y
podría poner una casa de verano en la cual un visitante se hospede, al fin y al cabo solo
les dirían a los habitantes que no dijeran nada. Luego de hablar de esto el terrateniente
dijo que salvaran el pueblo como sea y el cura comento que después de todo un hombre
se sacrificó para salvar al mundo, tengo que prepararme para la misa deberían venir todos,
luego de esto se retiraron y quedaron en reunirse al final del día.
Chantal se dirigió a la roca en forma de Y para de esa manera poder tomar el lingote que
pensaba que le pertenecía por haber confesado lo que el extranjero le había pedido que
haga en la ciudad de Viscos, ya no le importaba lo que iban a pensar de ella debido a que
ellos habían desperdiciado la oportunidad de poder hacer que Viscos cambiará por
completo, al encontrarse frente a la roca en forma de Y comenzó a cavar con la misma
rama que le había dado el extranjero hace tres días, sacó el lingote y se le vino muchas
cosas en su cabeza, pero al transcurrir unos minutos sintió que alguien se asomaba lo cual
se asustó y tiró el lingote al hueco que había hecho con un puñado de tierra.
Al darse la vuelta sintió un miedo terrible porque acababa de ver al lobo maldito
mostrándole sus dientes y gruñendo frecuentemente, ella lo miraba fijamente a los ojos
pero sintió que en ese momento moriría y no podría robar el lingote que le pertenecía,
sintió que alguien más se asomaba pero el lobo maldito no la dejaba de gruñir.
El extranjero se había dirigido donde se encontraba Chantal, lanzando una piedra por
delante del lobo lo cual él se voltio hacia el extranjero y comenzó acercarse a él, Chantal
aprovechó para subirse al árbol que estaba cerca de ella y le dijo al extranjero que hiciera
lo mismo con el árbol que se encontraba cerca de él, los dos subieron al árbol y el lobo
permanecía gruñéndole y saltando al extranjero para ver si lo atacaba pero esto no era
posible ya que se resbalaba.
Chantal le gritaba al extranjero que cortara unas ramas, él estaba en una especie de trance,
pero captó su mensaje y comenzó a tirarle ramas al lobo. Chantal le gritó que no haga
eso, que lo que debía hacer es juntar las ramas y encenderlas pero todas las ramas estaban
húmedas debido a la lluvia que había pegado la noche anterior, por eso tardo una eternidad
en encenderlas,
Ahora que ya tienes la antorcha baja del árbol y demuestra que eres un hombre le dijo
Chantal, mira fijamente al lobo y camina hacia él, el lobo seguía gruñendo pero se alejaba
lentamente , el extranjero comenzó a correr en dirección del lobo y el lobo se ausentó en
el bosque.
Ella bajó rápidamente del árbol y sintió un dolor en el hombro, lo cual el extranjero le
dijo que no se preocupara ya que no se trataba de algún hueso roto solo debe de ser algún
músculo contraído ya que a él le había pasado anteriormente.
Él quiso darle un masaje pero ella muy molesta le dijo que no la tocara porque estaba
segura que él había visto como desenterraba el lingote ya que el Demonio era su
compañero y los demonios conocen el alma de los demás.
Pero también pensaba que ahora mismo todo el pueblo de Viscos soñaba con cometer el
crimen, Chantal creía que merecía el oro por haber salvado la vida de él, lo cual el
extranjero le dijo que hiciera lo que ella quisiera pero que el pueblo de Viscos en ese
momento estaban decidiendo quién iba a morir.
El extranjero confesó a Chantal que él inconscientemente pidió lo que le había pasado ya
que él era malo y merecía el castigo que Dios había puesto en su camino, por eso no
quiero demostrar que la humanidad es perversa dijo el extranjero, lo que sí quiero es
demostrar que Dios es justo.
El sacerdote sabía que la gente de Viscos no era muy religiosa ya que solo dos personas
asistían a sus misas semanales, y a pesar de eso él insistía en hacerlas, pero aquel día todo
el pueblo de Viscos asistió excepto la señorita Prym y la vieja Berta quien todos pensaban
que era alérgica a cualquier religión.
El sacerdote dio la misa diciendo entre muchas cosas que el sacrificio del hijo de Dios
nos salvó, ósea quería dar a entender que fue el sacrificio de una sola persona.
Chantal quería robar el lingote porque temía volver a Viscos donde sería mal vista por lo
que había confesado, el extranjero le manifestó que se iría y que si quería que robe nomas
el oro ya no le importaba nada.
Ella agarró una rama encendida y se dirigió nuevamente al lingote mirándolo fijamente,
pero sintió mucho miedo y se fue dejando el lingote.
Al llegar al pueblo Berta la llamaba pero ella fingió que no la escuchaba, extrañamente
todo el pueblo había ido a misa, al salir todo el pueblo de misa la miraban fijamente pero
nadie le dirigía la palabra.
Al haber desenterrado el lingote por tres veces había visto algo en el que sería la solución
al problema que se había ocasionado.
Su ángel le pidió que durmiera para contarle lo que necesitaba que entienda acerca del
lingote.
La gente de viscos se volvió a reunir para tratar el tema del crimen que estaban pensando
en cometer, o quizás ofrecer un sacrificio manifestó el sacerdote, todos callaron
manifestando que estaban de acuerdo.
Todos comenzaron a rezar, pero ellos querían saber quién se iba a ofrecer por el sacrificio
y quien iba a ejecutar el sacrificio.
Todos pensaron en ejecutar a la señorita Prym ya que ella había traído al demonio y nadie
reclamará por su cuerpo ya que no tenía familia, pero la mujer del alcalde fue la única
que se opuso ya que manifestaba que ella era la única que había visto y sabía dónde se
encontraba el lingote.
Todos se sorprendieron ya que era la única que no estaba de acuerdo y preguntaron por
qué razón quería salvarla ya que sabían que le caía mal, pero el sacerdote pensó y dijo
que quizás ella lo hacía porque quería que Chantal se sienta culpable por haber provocado
que se cometiera un crimen, y de esa manera ella se suicidara por su cuenta.
El cura tenía bien claro quién podría ser la víctima pero no lo decía directamente, y
comenzó a insinuar que los únicos que dormían solos eran Berta, Prym y el.
Todos pensaron en que el sacerdote se estaba ofreciendo como un sacrificio, lo cual él
manifestó que todo sea por su pueblo
Pero hay un problema manifestó el sacerdote ustedes tendrán que comunicar al pueblo
del crimen que cometieron conmigo, ya que la iglesia siempre ha dicho que la vida es un
don de Dios, ellos se quedaron sorprendidos y dijeron que nadie les creería por
qué pensarían que están matando a un santo por dinero.
Pero uno de los habitantes que se encontraba en la reunión manifestó que podría ser la
señora Berta, a la cual el sacerdote comenzó a decir todos los defectos que tenía dicha
señora finalmente la víctima ya estaba elegido.
Y como y cuando lo llevaremos a cabo manifestó la mujer del alcalde. El alcalde tiene
que convencer a todos los hombre del pueblo dijo el sacerdote y hacer que vengan a la
asamblea en la plaza a las nueve de la noche, pero alguien tiene que hacerle conversa a la
señora Berta por precaución.
Chantal se dirige a trabajar al hotel, pero como sorpresa no había nadie y se le supuso que
estaba pasando, la dueña del hotel le pregunto seguro que vistes el oro, Chantal respondió,
sí, pero sería necesario que el extranjero les mostrará, a lo cual la dueña del hotel subió a
la habitación del extranjero y bajo a los diez minutos manifestando que le había dicho que
mañana nos traerá.
Pero quisiera saber qué piensas acerca de lo que se va hacer en Viscos preguntó la dueña
del hotel a Chantal.
No quiso responder, pero ella sabía lo que pensaba hacer, solo diré que el mal nunca ha
traído nada bueno.
El alcalde llegó con los hombres que le había pedido el sacerdote y le preguntó qué tenía
que decir a lo cual el cura le respondió que él hablaría con ellos, al alcalde no le gustó
mucho la idea ya que él era la máxima autoridad y el cura no conocía bien a Viscos. Las
dos señoras llegaron a la casa de Berta y la encontraron tejiendo en la sala Berta dijo el
pueblo está distinto, hay mucha gente por las calles y en el bar hay demasiada
movimiento y ruido lo que nunca ha sabido haber.
Las dos mujeres pensaron en levantarse e irse , Berta les dice cierto a qué debo el honor
de su visita, esto es nuevo para mí ,si lo que pasa es que la señorita Prym nos dijo que
había escuchado al lobo maldito , no todo está en orden dijo Berta yo estoy haciendo un
mantel pero no sé si lo terminaré porque nadie sabe si moriré mañana mismo , hubo un
momento de tensión entre ellas , creo que con la edad los ancianos entendemos que la
muerte es inevitable, he pensando todo el día en eso y llegue a la conclusión que tengo
demasiado miedo de morir, aun mas no creo que sea mi hora manifestó Berta.
Berta se levantó y abrió la puerta y las señoras se despidieron de ella , entre ellas hablaron
despacio la señora del hotel y la mujer del alcalde ellas murmuraron lo sabe todo pero
como no creo que vengan a contarle lo que a ella le va a pasar o solo al no ser que ella
sea una bruja , pero Berta se quedó contemplando a las mujeres desde su casa ella no
sabía si tenía que reír , llorar o simplemente aceptar su destino lo único que sabía que ella
era la escogida o víctima de lo que tenían planeado , nadie sabía cómo ella se había
enterado pero en la tarde el esposo y la abuela de la señorita Prym llegaron a su casa para
contarle lo que ellos habían escuchado lo que decía el sacerdote , ellos le dijeron sal de
ahí ella les dijo bromean si a duras penas me puedo ir a la iglesia como creen que voy a
bajar por la cuesta ella les dice ayúdenme resuelvan el problema arriba que yo me
encargare de rezar mucho a todos los santos.
El alcalde contó por qué habían elegido a Berta porque sufría mucho , sufría por su
marido, era vieja no tenía amigos, pasaba solo sentada en la puerta de su casa , era loca ,
y porque no ayudaba a hacer nada por la aldea, porque todo su dinero lo había ingresado
a una cuenta en la cual quedaba muy lejos de allí, por ese motivo escogieron a Berta ,
mientras tanto el alcalde le decía al pueblo contento que el sacerdote ya había obedecido
lo que él quería , ningún hombre o mujer creían que visco podían recuperar la gloria, el
sacerdote les quiso explicar cómo hacer para poderle quitar la vida a Berta sin que ella
sufriera el sacerdote tuvo una idea de cómo poder hacerlo y dio un ejemplo como cuando
fusilan a alguien que ponen a siete soldados y uno de ellos solo tendrá la bala que va
eliminar para que así nadie tenga esa culpa en el fondo de su corazón pero los hombres
solo escucharon nada más.
La señora Berta solo miraba lo que se acercaba el cura con otros tres hombres ella se puso
muy triste ya que le llegaba la hora de que la iban a matar , pero al mismo tiempo se puso
contenta ya que se iba a encontrar con su marido , lo sé todo señor cura va a matar a una
mujer inocente solo por el oro que ustedes deseen pero les recuerdo que el oro es maldito,
como el pueblo de visco ya que solo les interesa el dinero nada más , entonces el cura le
dice tomate estas pastillas para que duermas y nada sentirás , y despertaras en el cielo a
lado de tu marido , que pena me da del señor alcalde de del sacerdote de la señorita Prym
y de todos los habitantes ya que nunca el mal trae el bien .
El pueblo se reunió para ir a la casa de la señora Berta todos llevaron antorchas para
iluminar y no fallar en lo que se habían propuesto , los leñadores llevaron a Berta y la
sentaron en el suelo para acabar con la vida de ella , pero se escuchó una voz muy fuerte
esperen que van hacer dijo la señorita Prym acaso ustedes han visto los lingotes de oro ,
ellos se miraron y dijeron no hemos visto nada de repente el extranjero sacó los lingotes
y se los enseñó, la señorita Prym les dijo están seguros de que el resto son de oro , la
mujer del alcalde cogió el lingote y dijo es de oro entonces ella les dijo con un grito
cállense idiotas no saben lo que van hacer, el alcalde le dice que te pasa Chantal te has
vuelto loca cállate déjame hablar el loco eres tú que no sabes que nos llevas a la maldición
y a la muerte el señor alcalde se quiso acercar pero no lo dejaron dijo una voz entre el
gentío déjala que hable, Chantal le dice hablaré lo que yo quiera y me callaré cuando yo
lo crea necesario miren les daré un ejemplo se acuerdan de Midas él deseaba tener oro a
su alrededor y todo lo que tocaba a él se le convertía en oro pero no se dio cuenta que
cuando quiso comer y toco la pierna de cerdo, el vino también se le convirtió en oro , él
se sintió desesperado y acudió a su esposa y la toco y también la convirtió en un
monumento dorado , en menos de una semana él murió de sed y de hambre y rodeado de
oro les cuento esto porque el oro no vale nada no podemos utilizarlo ni comprar nada es
por esta razón que les cuento entonces se comenzaron a retirar esto les digo porque yo no
quiero ser cómplices de este crimen la gente se asustó y comenzó a bajar las armas y les
dijo si quieren pueden disparar pero yo ya les hice saber el porqué de no matar vale más
la vida de una persona que ese maldito oro, el terrateniente le dijo tú no sabes nada ella
le dijo si porque el alcalde se irá preso y vendrán al pueblo a investigar de dónde salió ese
oro es por eso que les digo no hagan esto entonces la gente se comenzó a retirar primero
los mayores y después los más jóvenes.
Entonces el extranjero le dijo a Chantal ese oro es tuyo y gracias a mi serás rica ella le
dijo con ironía eres muy generoso , Chantal desató a Berta y se dio cuenta de que ella
tenía una herida en la cabeza pero no era de gravedad , Chantal salió como que nada había
pasado nadie sabía que ella se iba de la aldea se levantó como cualquier día y saludaba a
todos , el extranjero se encargó de todo los papeles de la transferencia de los metales y
se encargó de la venta del oro y puso aquel dinero todo al nombre de la señorita
Prym ella estaba como que si nada había pasado en el pueblo de viscos como que no
había llegado el demonio al pueblo , Chantal se dio la vuelta y la espalda y se despidió
para siempre del pueblo de visco .
COMENTARIOS
Esto nos da a entender que no todos somos tan buenos y todos somos tan malos como
podemos creer que somos, si no que más que nada depende le la circunstancia que nos
encontremos, es un libro muy interesante como lo plantea porque aquí juega la codicia,
la moral y la lógica para ver cómo nosotros como seres humanos vamos a reaccionar ante
cualquier tentación que se nos atraviese por nuestro camino y hasta donde llegaríamos.
También da a conocer que todos los seres humanos vivimos en constante pelea con
nuestros ángeles y demonios, y que a veces nuestros problemas pueden hacer que vivamos
en una vida de tragedias culpando a otras personas lo que nos sucede, es por eso que si
queremos un mundo mejor, debemos asumir nuestras responsabilidades.
Esta novela nos lleva a la reflexión ya que nos demuestra cómo la ambición o las ganas
de salir de un lugar que naciste te pueden llevar a cometer un crimen. Si la vida se muestra
de una forma negativa es porque el destino ya está planteado de esa manera y si nosotros
tratamos de cambiarlo nos enfrascamos en el odio hacia los demás, por eso si alguna vez
nos proponen cambiar nuestros mundo por dinero debemos actuar de inmediato
manifestando que no, ya que si damos alas el demonio puede hablar por nosotros cayendo
en la tentación maligna que nos llevará a incumplir los mandamientos de Dios.
Finalmente puedo acotar que lo malo nunca va a generar nada bueno debido a que esto
traerá conflictos externos a lo largo de nuestras vidas.
Esta novela es muy interesante, ya que nos da a entender que el bien y el mal se presentan
en nuestras vidas, y nosotros debemos saber reaccionar ante ello y no dejarnos llevar por
la ambición, la codicia y la avaricia, cada ser humano decide su futuro si pecar o no, pero
es la compasión la que nos ayuda a decidir lo correcto, no debemos ser mensajeros del
mal, al contrario de ser cobardes, debemos tener el coraje y el valor para enfrentarnos a
este y decidir con sabiduría.
Nos da una gran reflexión por más tentación que tengamos nunca se debe actuar por
ambición y menos aún con cobardía, ya que el resultado que podremos obtener si
actuamos con bien será mejor que el que hagamos con guía del mal, nunca dejar atrás a
alguien y avanzar juntos. El destino muchas veces nos pone a prueba pero somos nosotros
los que decimos si seguirlo o tomar nuestro propio camino.
Buenos nos ayuda a darnos cuenta que el dinero no lo es todo que debemos ayudar o
limpiar nuestros sentimientos pues vale más la amistad de tantos años que el mismo
dinero ,estos nos ayuda a ver que es necesario respetar y no lastimar a nadie porque es
mejor vivir en armonía ,respeto, ser solidarios ,amables ,bondadosos con las personas que
están tanto tiempo en un mismo lugar y haber compartido es por eso que nunca debemos
cambiar para un mal más bien siempre sembrar el bien ya que nos hace ver personas útiles
pues el orgullo y el odio es un mal camino como se dice lo que uno siembra cosecha y es
muy necesaria para la misma familia y la gente que nos rodea , ayudar cuando haya como
sin necesidad de cambio a nada ni tampoco juzgar sin tratar a la persona pues no sabemos
si se trata de alguien con un espíritu o con un corazón bueno listo para ayudar .
Las Autoras

PrimeroAnovela

  • 1.
    UNIVERSIDAD TÉCNICA DEMACHALA FACULTAD DE CIENCIAS QUIMICAS Y LA SALUD ESCUELA DE ENFERMERÍA EXPRECIÓN ORAL Y ESCRITA PROYECTO TEMA: “EL DEMONIO Y LA SEÑORITA PRYM” INTEGRANTES:  Espinoza Tatiana  Parra Stephanie  Quichimbo Miriam  Torres Nadia DOCENTE: Ing. Ramiro Quezada SEMESTRE: PRIMERO “A” PERIODO LECTIVO 2016-2017 MACHALA – EL ORO – ECUADOR
  • 2.
    INTRODUCCIÓN En la ciudadde Viscos casi 15 años sentada afuera de su casa la vieja Berta, quien aseguraba que lo hacía para vigilar la ciudad, todo termina aquella mañana cuando vio al forastero llegar, dirigiéndose al único hotel quien en su mochila llevaba algo de ropa lo suficiente para quedarse 7 días y 11 lingotes de oro aquella visita tenía un propósito específico. El extranjero se dirigió al bosque, enterrando el primer lingote en una formación rocosa en forma de Y, y en la de forma de Águila los restantes, caminando de regreso se encontró a Chantal, a la cual le hizo conversa, ella un poco asustada comenzó a responderle pero en el transcurso del discurso la llevó hacia las montañas mostrándole el primer lingote, proponiéndole que todos podrían ser del pueblo siempre y cuando se infringiere uno de los mandamientos de Dios “NO MATAR”. Chantal decide confesar al pueblo lo que el extranjero le había ofrecido a cambio de que mataran, los habitantes estaban asustados y desistieron de lo que habían escuchado, hasta que cierto día el sacerdote en la misa les dice “El hijo de Dios sacrificó la vida por todos nosotros”, la gente del pueblo entendió bien el mensaje, tenían que sacrificar a alguien y esa persona podría ser Chantal ya que nadie la reclamaba debido a que era huérfana. Todos estuvieron de acuerdo menos una persona, enseguida el pueblo pensó en la más vieja ya que pasaba sola y no servía para nada, Berta sabía que había sido escogida para el sacrificio. El cura y tres hombres se dirigieron a la casa de la vieja Berta manifestándole que se tomara una pastilla, ella se negó, pero el cura le dijo varias cosas y finalmente cedió, al momento que iban a ejecutar a Berta llegó Chantal salvándola de morir.
  • 3.
    OBJETIVO GENERAL: Realizar lalectura del libro el Demonio y la Señorita Prym mediante diferentes técnicas, como subrayado, lectura comprensiva, para potencializar nuestros hábitos y mejorar nuestro léxico. LAS AUTORAS
  • 4.
    - en susilla contemplando el paisaje - Un día estaba sentada la señora Berta - cuando vio al forastero -acompañado del demonio El Demonio y la Señorita Prym - Registrándose en el único hotel - con nombres falsos - traía con él once lingotes de oro -Al día siguiente salió a las montañas - a esconder el oro en diferentes partes -de regreso se encontró con Chantal -el forasterole conto a Chantal - que tenía sus hijos y esposa - que el destino fue cruel con él -Chantal contó la propuesta al pueblo -Les dijo que si mataban a alguien - Al día siguiente salió al escuchar al repartidor de pan -para evitarque loreconozcan - unoen unaformaciónrocosa enforma de Y - Y el restoen formade águila -Pasaronpalabrasy le propuso -el oroa cambio de una muerte -lascualesfueron asesinadaspor maleantes -Y era por eso que hacia la propuesta -para comprobar que los hombres son malos -el extranjero les daría 10 lingotes de oro -todos se quedaron mudos y reaccionaron con molestia -pensó que todo estaría bien pero al contrario -el pueblo dijo que ella era culpable
  • 5.
    -Berta llamó aChantal -Chantal se acercó a ella -mientras Chantal iba al bosque se dio una reunión -Chantal ya no tenía ninguna duda -se dirigía hacia la roca en forma de Y - todo el pueblo estaba soñando con cometer un crimen - El extranjero apareció. -El sacerdote sabía que viscos no era religioso - ya que solodospersonas asistíana laiglesia. - y decide proponerles El Demonio y la Señorita Prym -Chantal vio al lobo maldito - el lobo abrió la boca y gruño -como una película alguien aparecía detrás del lobo - manteniendo la mirada fija hacia el lobo -Berta presentía su muerte -porque nunca nadie la visitaba -había sido escogida por el pueblo de Viscos -Señorita Prym salvo a Berta - porque ella no quería que haya muerte en su pueblo. -para robar el lingote que le pertenecía -erade losque no amenazabansi no atacaban -erael extranjero -lafuerzade sus ojos evitabael ataque -sacrificara una persona por loslingotes En ese momento pasó el extranjero saludándolas Bertha le propuso a Chantal que diera un paseo en el bosque -Chantal se acercó a ella -mientras Chantal iba al bosque se dio una reunión -de repente llegó la dueña del hotel -y la mujer del alcalde -porque decían que ella era una anciana -ella se dio cuenta que la señora no había hecho nada malo para morir. -ni por más oro que haya no quería Chantal que muera nadie.
  • 6.
    RESUMEN Berta llevaba másde 15 años sentada en una silla afuera de su casa esperando un suceso que se había dado esa tarde, la señora se encontraba parada en la puerta de su casa cuando vio llegar a un forastero llegando con el demonio a lado, así ella se lo suponía, venía a destruir la tranquilidad que existía en el pueblo. A partir de la llegada del extranjero empezaron a pasar cosas muy extrañas. El hombre se registró en el hotel con nombres falsos haciéndose llamar Carlos, el cargaba 11 lingotes de oro que al día siguiente salió con dirección al bosque de visco para esconder sus lingotes en un formación rocosa de forma de “Y” escondió un lingote, y el resto en otra parte muy cerca del otro, de regreso al hotel se encontró en el camino a una joven llamada Chantal, la cual él le pidió que le acompañara para enseñarle algo que jamás ella había visto, terminó aceptando ir con él y le enseñó los lingotes de oro y le dijo que ese oro era de él y podría ser de ellos si hacían lo que él les pedía, hacer algo que nunca habían hecho, de infringir los mandamientos de DIOS ella tenía que decir a todos en el pueblo que había visto el oro y que si querían ese oro tenía que matar a alguien. Les dio siete días de plazo donde tenía que aparecer alguien muerto ya sea un viejo inútil o algún enfermo no importa quién sea la víctima y todo ese dinero será de todos los habitantes de Visco pero él quería comprobarlo así llegaría a la conclusión de que todos eran malos, él quería ver si la ambición de todos llegaría al extremo de querer matar a alguien o se negaban a matar, así él se daría cuenta que hay buenos y malos dentro del pueblo. Desde aquella noche Chantal no podía estar tranquila sus noches eran incómodas con muchas pesadillas solo de pensar como se lo iba a decir a todos en el pueblo lo que había visto y lo que tenían que hacer para obtener ese oro, pasaba el tiempo y Chantal era cada vez más nerviosa, decidió caminar por las calles de viscos pensando en cómo iba a
  • 7.
    decir lo quehabía escondido en el bosque mientras caminaba por las calles de viscos Chantal vio a la señora Bertha y pensó en contarle a ella pero mantuvo su silencio, Bertha la invitó a sentarse a su lado y le empezó a contar cómo su marido había muerto y que él era uno de los guías más respetados de la comarca. Chantal pensó que Bertha sabía de lo del extranjero que él había conversado con ella, cosa que no fue así una vez que ella escuchó a Bertha solo hablar de su marido, Prym entendió que Berta le dio un consejo que la hizo pensar en cómo podría ella destruir al extranjero. El extranjero al pagar la ronda de bebidas, dejo en las manos de Chantal una nota, en la cual le decía que se encontrasen en el lugar donde se habían conocido, ella lo guardó sin mostrar ningún gesto, al llegar a casa destrozó la nota y la botó en el inodoro y luego se fue a dormir. Al día siguiente se suscitó el encuentro, estaba lloviendo por lo que Chantal propuso ir a un lugar donde podrían conversar, al llegar a la carpa verde se sentaron bajo ella y le dijo al extranjero que le dijese lo que quería decirle, este le respondió diciendo que era fin de semana y si ella no comunicaba lo que le había pedido lo haría él, Chantal le dio una escopeta que había pedido a un amigo y se la dio para que le disparara, durante un buen tiempo estuvo apuntando, cuando ella le iba a pedir perdón, él bajó la escopeta. Chantal por su parte le dijo que cumpliría esta noche, el extranjero le dijo que él ya había apretados muchos más gatillos, a decir verdad él había fabricado muchas armas, un día unos terroristas secuestraron a su familia y pedían a cambio armas, ya que este era un fabricante, él pudo entregarlas pero decidió llamar a la policía, al asaltar el lugar mataron a los asaltantes, pero habían tenido tiempo para matar a su familia, las armas de los policías y las de los secuestradores habían sido fabricadas por él. Luego de esto se lamentó por lo sucedido se preguntaba cómo fueron capaces de tanta maldad, a él que había cumplido con los mandamientos y se consideraba una persona de bien. Ahora su
  • 8.
    compasión había desaparecido,le da igual vivir o morir, pero antes por su familia quería saber si el destino que fue cruel con él, podría cambiar y en una lucha del bien y el mal, ganaría el bien y de esta manera saber si aceptar o alejar al demonio que vive con él. Chantal pregunto por qué su pueblo y él dijo porque mi familia, es simple por azar, necesitaba un pueblo en el cual los habitantes se conozcan y se aprecien y saber si son capaces de matar al saber de la recompensa. En esa noche Chantal golpeó un vaso para llamar la atención de los presentes les contó dos historias la de Ahab que conocían los del pueblo y la historia que conocía solo el extranjero, en la historia de ahab este creo una horca en medio del pueblo, y pidió a las personas cambiar y los que no quieran se fueran a otro pueblo, las personas pensaron que estaba loco por lo cual debían matarlo, pero al verla horca todos los días sintieron miedo por lo tanto se hicieron campesino, y los que no se fueron a otro pueblo. Luego de esto dijo lo que el extranjero quería que matara a alguien y él les daría 10 lingotes de oro, todos se quedaron mudos, el alcalde dijo que sería mejor llamar a la policía, pero el extranjero había grabado la historio y lo único que había pronunciado era que la chica contaba buenas historias, la dueña del hotel le exigió que se valla, pero este se negó. Todos se fueron y Chantal le dijo al extranjero que debía haber una recompensa si su pueblo no mataba a nadie, pero esta no diría nada y el extranjero acepto. Luego ella cogió su abrigo y se fue. a la mañana siguiente Chantal al oír la bocina del repartidor del pan, ella salió pensó que todo estaría bien pues las personas eran honradas y no tomarían en serio la propuesta del extranjero, pero al contrario de esto las personas alrededor del carro, estaban extrañas y no hablaban, es por eso que el panadero pregunto qué sucedía a lo cual respondieron que alguien no la pasaba bien, Chantal con desesperación pregunto qué pasaba mientras pensaba no se pudieron tomar en serio la propuesta del extranjero, a lo que respondieron
  • 9.
    que ella erala culpable, y se marcharon. Ella no sabía qué hacer, y en ese momento Berta que era la más anciana del pueblo la llamo, Chantal se dirige a ella, y por esa mañana había sido la única persona que la había tratado amablemente, por lo que esta la abrazo, luego de un silencio Berta le dijo que lo hacían porque necesitaban buscar un culpable, a lo que Chantal respondió que el culpable era el extranjero, Bertha dijo bien eso es cierto, pero ellos prefieren verlo así. En ese momento pasó el extranjero saludando las, Berta sintió algo distinto en el extranjero, luego esta le dijo a Chantal que debería dar una vuelta por la montaña y pensar en lo que había sucedido, ya que dentro de esta se estaba librando una batalla entre el bien y el mal, luego de esto Chantal decidió hacer caso a lo que ella le había dicho y así lo hizo mientras ella se dirigía al bosque, los habitantes de Viscos se reunieron en la iglesia, solo los que les interesaba entre ellos, el herrero, el terrateniente, el alcalde, la esposa del alcalde, el cura y la dueña del hotel, mientras hablaba si era cierto o no la propuesta del extranjero, la esposa del alcalde abrió la cortina indicando que se demoraron mucho en encontrar ese oro, en eso el terrateniente le propuso al cura darle otro terreno, por aquel en el que estaba el cementerio, ya que tenía una buena vista y podría poner una casa de verano en la cual un visitante se hospede, al fin y al cabo solo les dirían a los habitantes que no dijeran nada. Luego de hablar de esto el terrateniente dijo que salvaran el pueblo como sea y el cura comento que después de todo un hombre se sacrificó para salvar al mundo, tengo que prepararme para la misa deberían venir todos, luego de esto se retiraron y quedaron en reunirse al final del día. Chantal se dirigió a la roca en forma de Y para de esa manera poder tomar el lingote que pensaba que le pertenecía por haber confesado lo que el extranjero le había pedido que haga en la ciudad de Viscos, ya no le importaba lo que iban a pensar de ella debido a que ellos habían desperdiciado la oportunidad de poder hacer que Viscos cambiará por completo, al encontrarse frente a la roca en forma de Y comenzó a cavar con la misma
  • 10.
    rama que lehabía dado el extranjero hace tres días, sacó el lingote y se le vino muchas cosas en su cabeza, pero al transcurrir unos minutos sintió que alguien se asomaba lo cual se asustó y tiró el lingote al hueco que había hecho con un puñado de tierra. Al darse la vuelta sintió un miedo terrible porque acababa de ver al lobo maldito mostrándole sus dientes y gruñendo frecuentemente, ella lo miraba fijamente a los ojos pero sintió que en ese momento moriría y no podría robar el lingote que le pertenecía, sintió que alguien más se asomaba pero el lobo maldito no la dejaba de gruñir. El extranjero se había dirigido donde se encontraba Chantal, lanzando una piedra por delante del lobo lo cual él se voltio hacia el extranjero y comenzó acercarse a él, Chantal aprovechó para subirse al árbol que estaba cerca de ella y le dijo al extranjero que hiciera lo mismo con el árbol que se encontraba cerca de él, los dos subieron al árbol y el lobo permanecía gruñéndole y saltando al extranjero para ver si lo atacaba pero esto no era posible ya que se resbalaba. Chantal le gritaba al extranjero que cortara unas ramas, él estaba en una especie de trance, pero captó su mensaje y comenzó a tirarle ramas al lobo. Chantal le gritó que no haga eso, que lo que debía hacer es juntar las ramas y encenderlas pero todas las ramas estaban húmedas debido a la lluvia que había pegado la noche anterior, por eso tardo una eternidad en encenderlas, Ahora que ya tienes la antorcha baja del árbol y demuestra que eres un hombre le dijo Chantal, mira fijamente al lobo y camina hacia él, el lobo seguía gruñendo pero se alejaba lentamente , el extranjero comenzó a correr en dirección del lobo y el lobo se ausentó en el bosque. Ella bajó rápidamente del árbol y sintió un dolor en el hombro, lo cual el extranjero le dijo que no se preocupara ya que no se trataba de algún hueso roto solo debe de ser algún músculo contraído ya que a él le había pasado anteriormente.
  • 11.
    Él quiso darleun masaje pero ella muy molesta le dijo que no la tocara porque estaba segura que él había visto como desenterraba el lingote ya que el Demonio era su compañero y los demonios conocen el alma de los demás. Pero también pensaba que ahora mismo todo el pueblo de Viscos soñaba con cometer el crimen, Chantal creía que merecía el oro por haber salvado la vida de él, lo cual el extranjero le dijo que hiciera lo que ella quisiera pero que el pueblo de Viscos en ese momento estaban decidiendo quién iba a morir. El extranjero confesó a Chantal que él inconscientemente pidió lo que le había pasado ya que él era malo y merecía el castigo que Dios había puesto en su camino, por eso no quiero demostrar que la humanidad es perversa dijo el extranjero, lo que sí quiero es demostrar que Dios es justo. El sacerdote sabía que la gente de Viscos no era muy religiosa ya que solo dos personas asistían a sus misas semanales, y a pesar de eso él insistía en hacerlas, pero aquel día todo el pueblo de Viscos asistió excepto la señorita Prym y la vieja Berta quien todos pensaban que era alérgica a cualquier religión. El sacerdote dio la misa diciendo entre muchas cosas que el sacrificio del hijo de Dios nos salvó, ósea quería dar a entender que fue el sacrificio de una sola persona. Chantal quería robar el lingote porque temía volver a Viscos donde sería mal vista por lo que había confesado, el extranjero le manifestó que se iría y que si quería que robe nomas el oro ya no le importaba nada. Ella agarró una rama encendida y se dirigió nuevamente al lingote mirándolo fijamente, pero sintió mucho miedo y se fue dejando el lingote. Al llegar al pueblo Berta la llamaba pero ella fingió que no la escuchaba, extrañamente todo el pueblo había ido a misa, al salir todo el pueblo de misa la miraban fijamente pero nadie le dirigía la palabra.
  • 12.
    Al haber desenterradoel lingote por tres veces había visto algo en el que sería la solución al problema que se había ocasionado. Su ángel le pidió que durmiera para contarle lo que necesitaba que entienda acerca del lingote. La gente de viscos se volvió a reunir para tratar el tema del crimen que estaban pensando en cometer, o quizás ofrecer un sacrificio manifestó el sacerdote, todos callaron manifestando que estaban de acuerdo. Todos comenzaron a rezar, pero ellos querían saber quién se iba a ofrecer por el sacrificio y quien iba a ejecutar el sacrificio. Todos pensaron en ejecutar a la señorita Prym ya que ella había traído al demonio y nadie reclamará por su cuerpo ya que no tenía familia, pero la mujer del alcalde fue la única que se opuso ya que manifestaba que ella era la única que había visto y sabía dónde se encontraba el lingote. Todos se sorprendieron ya que era la única que no estaba de acuerdo y preguntaron por qué razón quería salvarla ya que sabían que le caía mal, pero el sacerdote pensó y dijo que quizás ella lo hacía porque quería que Chantal se sienta culpable por haber provocado que se cometiera un crimen, y de esa manera ella se suicidara por su cuenta. El cura tenía bien claro quién podría ser la víctima pero no lo decía directamente, y comenzó a insinuar que los únicos que dormían solos eran Berta, Prym y el. Todos pensaron en que el sacerdote se estaba ofreciendo como un sacrificio, lo cual él manifestó que todo sea por su pueblo Pero hay un problema manifestó el sacerdote ustedes tendrán que comunicar al pueblo del crimen que cometieron conmigo, ya que la iglesia siempre ha dicho que la vida es un don de Dios, ellos se quedaron sorprendidos y dijeron que nadie les creería por qué pensarían que están matando a un santo por dinero.
  • 13.
    Pero uno delos habitantes que se encontraba en la reunión manifestó que podría ser la señora Berta, a la cual el sacerdote comenzó a decir todos los defectos que tenía dicha señora finalmente la víctima ya estaba elegido. Y como y cuando lo llevaremos a cabo manifestó la mujer del alcalde. El alcalde tiene que convencer a todos los hombre del pueblo dijo el sacerdote y hacer que vengan a la asamblea en la plaza a las nueve de la noche, pero alguien tiene que hacerle conversa a la señora Berta por precaución. Chantal se dirige a trabajar al hotel, pero como sorpresa no había nadie y se le supuso que estaba pasando, la dueña del hotel le pregunto seguro que vistes el oro, Chantal respondió, sí, pero sería necesario que el extranjero les mostrará, a lo cual la dueña del hotel subió a la habitación del extranjero y bajo a los diez minutos manifestando que le había dicho que mañana nos traerá. Pero quisiera saber qué piensas acerca de lo que se va hacer en Viscos preguntó la dueña del hotel a Chantal. No quiso responder, pero ella sabía lo que pensaba hacer, solo diré que el mal nunca ha traído nada bueno. El alcalde llegó con los hombres que le había pedido el sacerdote y le preguntó qué tenía que decir a lo cual el cura le respondió que él hablaría con ellos, al alcalde no le gustó mucho la idea ya que él era la máxima autoridad y el cura no conocía bien a Viscos. Las dos señoras llegaron a la casa de Berta y la encontraron tejiendo en la sala Berta dijo el pueblo está distinto, hay mucha gente por las calles y en el bar hay demasiada movimiento y ruido lo que nunca ha sabido haber. Las dos mujeres pensaron en levantarse e irse , Berta les dice cierto a qué debo el honor de su visita, esto es nuevo para mí ,si lo que pasa es que la señorita Prym nos dijo que había escuchado al lobo maldito , no todo está en orden dijo Berta yo estoy haciendo un
  • 14.
    mantel pero nosé si lo terminaré porque nadie sabe si moriré mañana mismo , hubo un momento de tensión entre ellas , creo que con la edad los ancianos entendemos que la muerte es inevitable, he pensando todo el día en eso y llegue a la conclusión que tengo demasiado miedo de morir, aun mas no creo que sea mi hora manifestó Berta. Berta se levantó y abrió la puerta y las señoras se despidieron de ella , entre ellas hablaron despacio la señora del hotel y la mujer del alcalde ellas murmuraron lo sabe todo pero como no creo que vengan a contarle lo que a ella le va a pasar o solo al no ser que ella sea una bruja , pero Berta se quedó contemplando a las mujeres desde su casa ella no sabía si tenía que reír , llorar o simplemente aceptar su destino lo único que sabía que ella era la escogida o víctima de lo que tenían planeado , nadie sabía cómo ella se había enterado pero en la tarde el esposo y la abuela de la señorita Prym llegaron a su casa para contarle lo que ellos habían escuchado lo que decía el sacerdote , ellos le dijeron sal de ahí ella les dijo bromean si a duras penas me puedo ir a la iglesia como creen que voy a bajar por la cuesta ella les dice ayúdenme resuelvan el problema arriba que yo me encargare de rezar mucho a todos los santos. El alcalde contó por qué habían elegido a Berta porque sufría mucho , sufría por su marido, era vieja no tenía amigos, pasaba solo sentada en la puerta de su casa , era loca , y porque no ayudaba a hacer nada por la aldea, porque todo su dinero lo había ingresado a una cuenta en la cual quedaba muy lejos de allí, por ese motivo escogieron a Berta , mientras tanto el alcalde le decía al pueblo contento que el sacerdote ya había obedecido lo que él quería , ningún hombre o mujer creían que visco podían recuperar la gloria, el sacerdote les quiso explicar cómo hacer para poderle quitar la vida a Berta sin que ella sufriera el sacerdote tuvo una idea de cómo poder hacerlo y dio un ejemplo como cuando fusilan a alguien que ponen a siete soldados y uno de ellos solo tendrá la bala que va
  • 15.
    eliminar para queasí nadie tenga esa culpa en el fondo de su corazón pero los hombres solo escucharon nada más. La señora Berta solo miraba lo que se acercaba el cura con otros tres hombres ella se puso muy triste ya que le llegaba la hora de que la iban a matar , pero al mismo tiempo se puso contenta ya que se iba a encontrar con su marido , lo sé todo señor cura va a matar a una mujer inocente solo por el oro que ustedes deseen pero les recuerdo que el oro es maldito, como el pueblo de visco ya que solo les interesa el dinero nada más , entonces el cura le dice tomate estas pastillas para que duermas y nada sentirás , y despertaras en el cielo a lado de tu marido , que pena me da del señor alcalde de del sacerdote de la señorita Prym y de todos los habitantes ya que nunca el mal trae el bien . El pueblo se reunió para ir a la casa de la señora Berta todos llevaron antorchas para iluminar y no fallar en lo que se habían propuesto , los leñadores llevaron a Berta y la sentaron en el suelo para acabar con la vida de ella , pero se escuchó una voz muy fuerte esperen que van hacer dijo la señorita Prym acaso ustedes han visto los lingotes de oro , ellos se miraron y dijeron no hemos visto nada de repente el extranjero sacó los lingotes y se los enseñó, la señorita Prym les dijo están seguros de que el resto son de oro , la mujer del alcalde cogió el lingote y dijo es de oro entonces ella les dijo con un grito cállense idiotas no saben lo que van hacer, el alcalde le dice que te pasa Chantal te has vuelto loca cállate déjame hablar el loco eres tú que no sabes que nos llevas a la maldición y a la muerte el señor alcalde se quiso acercar pero no lo dejaron dijo una voz entre el gentío déjala que hable, Chantal le dice hablaré lo que yo quiera y me callaré cuando yo lo crea necesario miren les daré un ejemplo se acuerdan de Midas él deseaba tener oro a su alrededor y todo lo que tocaba a él se le convertía en oro pero no se dio cuenta que cuando quiso comer y toco la pierna de cerdo, el vino también se le convirtió en oro , él se sintió desesperado y acudió a su esposa y la toco y también la convirtió en un
  • 16.
    monumento dorado ,en menos de una semana él murió de sed y de hambre y rodeado de oro les cuento esto porque el oro no vale nada no podemos utilizarlo ni comprar nada es por esta razón que les cuento entonces se comenzaron a retirar esto les digo porque yo no quiero ser cómplices de este crimen la gente se asustó y comenzó a bajar las armas y les dijo si quieren pueden disparar pero yo ya les hice saber el porqué de no matar vale más la vida de una persona que ese maldito oro, el terrateniente le dijo tú no sabes nada ella le dijo si porque el alcalde se irá preso y vendrán al pueblo a investigar de dónde salió ese oro es por eso que les digo no hagan esto entonces la gente se comenzó a retirar primero los mayores y después los más jóvenes. Entonces el extranjero le dijo a Chantal ese oro es tuyo y gracias a mi serás rica ella le dijo con ironía eres muy generoso , Chantal desató a Berta y se dio cuenta de que ella tenía una herida en la cabeza pero no era de gravedad , Chantal salió como que nada había pasado nadie sabía que ella se iba de la aldea se levantó como cualquier día y saludaba a todos , el extranjero se encargó de todo los papeles de la transferencia de los metales y se encargó de la venta del oro y puso aquel dinero todo al nombre de la señorita Prym ella estaba como que si nada había pasado en el pueblo de viscos como que no había llegado el demonio al pueblo , Chantal se dio la vuelta y la espalda y se despidió para siempre del pueblo de visco .
  • 17.
    COMENTARIOS Esto nos daa entender que no todos somos tan buenos y todos somos tan malos como podemos creer que somos, si no que más que nada depende le la circunstancia que nos encontremos, es un libro muy interesante como lo plantea porque aquí juega la codicia, la moral y la lógica para ver cómo nosotros como seres humanos vamos a reaccionar ante cualquier tentación que se nos atraviese por nuestro camino y hasta donde llegaríamos. También da a conocer que todos los seres humanos vivimos en constante pelea con nuestros ángeles y demonios, y que a veces nuestros problemas pueden hacer que vivamos en una vida de tragedias culpando a otras personas lo que nos sucede, es por eso que si queremos un mundo mejor, debemos asumir nuestras responsabilidades. Esta novela nos lleva a la reflexión ya que nos demuestra cómo la ambición o las ganas de salir de un lugar que naciste te pueden llevar a cometer un crimen. Si la vida se muestra de una forma negativa es porque el destino ya está planteado de esa manera y si nosotros tratamos de cambiarlo nos enfrascamos en el odio hacia los demás, por eso si alguna vez nos proponen cambiar nuestros mundo por dinero debemos actuar de inmediato manifestando que no, ya que si damos alas el demonio puede hablar por nosotros cayendo en la tentación maligna que nos llevará a incumplir los mandamientos de Dios. Finalmente puedo acotar que lo malo nunca va a generar nada bueno debido a que esto traerá conflictos externos a lo largo de nuestras vidas. Esta novela es muy interesante, ya que nos da a entender que el bien y el mal se presentan en nuestras vidas, y nosotros debemos saber reaccionar ante ello y no dejarnos llevar por la ambición, la codicia y la avaricia, cada ser humano decide su futuro si pecar o no, pero es la compasión la que nos ayuda a decidir lo correcto, no debemos ser mensajeros del
  • 18.
    mal, al contrariode ser cobardes, debemos tener el coraje y el valor para enfrentarnos a este y decidir con sabiduría. Nos da una gran reflexión por más tentación que tengamos nunca se debe actuar por ambición y menos aún con cobardía, ya que el resultado que podremos obtener si actuamos con bien será mejor que el que hagamos con guía del mal, nunca dejar atrás a alguien y avanzar juntos. El destino muchas veces nos pone a prueba pero somos nosotros los que decimos si seguirlo o tomar nuestro propio camino. Buenos nos ayuda a darnos cuenta que el dinero no lo es todo que debemos ayudar o limpiar nuestros sentimientos pues vale más la amistad de tantos años que el mismo dinero ,estos nos ayuda a ver que es necesario respetar y no lastimar a nadie porque es mejor vivir en armonía ,respeto, ser solidarios ,amables ,bondadosos con las personas que están tanto tiempo en un mismo lugar y haber compartido es por eso que nunca debemos cambiar para un mal más bien siempre sembrar el bien ya que nos hace ver personas útiles pues el orgullo y el odio es un mal camino como se dice lo que uno siembra cosecha y es muy necesaria para la misma familia y la gente que nos rodea , ayudar cuando haya como sin necesidad de cambio a nada ni tampoco juzgar sin tratar a la persona pues no sabemos si se trata de alguien con un espíritu o con un corazón bueno listo para ayudar . Las Autoras