REPÚBLICA BOLIVARIANA DE VENEZUELA
UNIVERSIDAD NACIONAL EXPERIMENTAL DE LOS LLANOS CENTRALES
“RÓMULO GALLEGOS”
ÁREA DE INGENIERÍA DE SISTEMAS

SISTEMA DE INFORMACIÓN INTEGRADO PARA EL CONTROL
GERENCIAL DE PESAJES DE SACOS DE HARINA BASE PARA
ALIMENTO DE GANADO. CASO: PLANTA DE SUBPRODUCTO DE LA
EMPRESA SERVICIOS AVÍCOLAS, C.A., UBICADA EN CAGUA, ESTADO
ARAGUA
Proyecto del Trabajo de Grado para optar al Título de Ingeniero en Informática

Autor: Br. Víctor Reyes Campos
Tutor Académico: Ing. María Colicchio

San Juan de los Morros, Noviembre de 2013
REPÚBLICA BOLIVARIANA DE VENEZUELA
UNIVERSIDAD NACIONAL EXPERIMENTAL DE LOS LLANOS CENTRALES
“RÓMULO GALLEGOS”
ÁREA DE INGENIERÍA DE SISTEMAS

APROBACIÓN DEL TUTOR ACADÉMICO

En mi carácter de Tutor Académico del Trabajo Especial de Grado presentado
por el Bachiller VÍCTOR REYES CAMPOS titular de la cédula de identidad V20.055.362 para optar al Título de INGENIERO EN INFORMÁTICA, considero que
dicho trabajo, el cual tiene por título SISTEMA DE INFORMACIÓN
INTEGRADO PARA EL CONTROL GERENCIAL DE PESAJES DE SACOS
DE HARINA BASE PARA ALIMENTO DE GANADO. CASO: PLANTA DE
SUBPRODUCTO DE LA EMPRESA SERVICIOS AVÍCOLAS, C.A.,
UBICADA EN CAGUA, ESTADO ARAGUA, reúne los requisitos y méritos
suficientes para ser sometido a la presentación pública y evaluación por parte del
jurado examinador que se designe.

En la ciudad de San Juan de los Morros, a los 22 días del mes de Ontubre del
año 2013

________________________
Ing. María Cólchico

ii
DEDICATORIA

A Dios todo poderoso, EL Universo, en general esa supremacía que rige
nuestras vidas a nivel espiritual, por darme el conocimiento, inteligencia, salud y
fuerza

para concluir esta gran meta, que es una más en mi vida; en tal sentido

agradezco especialmente a María Francia.
A mis Padres que me han dado su apoyo y su amor incondicional en los
momentos más difíciles e importantes tanto en mi vida como a lo largo de esta
carrera y junto con ellos se cumple una meta más, que Dios me les de mucha salud
para que juntos podamos seguir cosechando triunfos.
A mi Hermana que me dio el ánimo de seguir adelante para conseguir este
logro importante en mi vida.
A mi Abuelo que con sus décadas y pintando muchas canasha sido ejemplo
de vida, constancia, perseverancia y dedicación al trabajo.
A mis Tíos y Tías, que en todo momento me dieron su aliento y apoyo a lo
largo de esta carrera.
A todos mis demás Familiares, por estar pendiente de mí en todo momento.
A mi Tutora María Colicchio, por su aporte significativo para lograr esta
meta, por ser gentil, con un carisma inigualable y con un capacidad humana increíble,
además de creer en mí y haber sido parte de mi formación como Ingeniero.
A amigos que de una u otra forma estuvieron apoyándome siempre para
conseguir este laurel.

A todos Mil Gracias...!

iii
AGRADECIMIENTOS

A Dios Todopoderoso, por ser el maestro universal del mundo y darme el
conocimiento; por permitirme lograr esta meta en mi vida, brindándome la
oportunidad de ser un profesionalpróspero.
A mis Padres,Yris Campos y Víctor Ramón Reyes por nunca haber perdido
la confianza en mí, y por servirme de ejemplo para hacer posible este logro.
A la Universidad Nacional Experimental de los Llanos Centrales
"Rómulo Gallegos”, por ser parte de mi vida profesional, y abrirme las puertas para
obtener este título.
A los profesores, que con su orientación, docencia y experiencia calificada
nosayudaron pacientemente en la evolución de nuestros estudios.
A mis compañeros de estudio, gracias por su ayuda, su valiosa colaboración
y apoyo mutuo en la trayectoria de nuestra carrera.
A mi tutora María Colicchio, por su confianza infinita y enseñarme que el
camino al éxito comienza con el recorrido de nuestros esfuerzos.

A todas aquellas personas que estuvieron y son parte de mi entorno social,
académico, laboral y familiar, y en especial aquellas que en la elaboración de este
trabajo de grado me brindaron su valiosa colaboración y experiencia en el desarrollo
de este trabajo especial de grado.
A todos, Gracias.

iv
ÍNDICE GENERAL
Página
Aprobación del Tutor………………………………………………………………..ii
Dedicatoria…...……………………………………………………………………...iii
Agradecimientos……………………………………………………..……………...iv
Índice de Cuadros……………………………..…………………………………...viii
Índice de Gráficos…………………...................…...……………………………….ix
Resumen………………………………………………………………………………x
Introducción………………………………………………………………………….1
I. Contexto de Problematización
Planteamiento del problema……………………………...………………… 4
Objetivo General………………………………………….…………………8
Objetivos Específicos…………………………………………...……………8
Justificación…….……………………………………………….……………9
II. Enfoque Interpretativo
Plataforma Tecnológica Pertinente.……………………………..…………11
Transdisciplinariedad en el Desarrollo de la Investigación………………14
III. Recorrido Metodológico- Tecnológico
Tipo y Diseño de la Investigación………………………...………………17
Fases en el proceso de investigación del proyecto………………..………19
Metodología y modelo de desarrollo tecnológico………………..………20
v
Informantes clave en cuanto al desarrollo tecnológico……………..……21
Línea de Investigación………………………………………….…………23
Técnicas e Instrumentos para la recolección de datos……………………24
Técnicas e Instrumentos para el Análisis de datos…………………..……26

IV. Conociendo La Situación Actual
Presentación de los Resultados…………………………………...………27
Descripción Detallada de los Procesos del Sistema Actual.………...……31
Diagramas de apoyo a la Descripción de los Procesos………..…………36
Necesidades Generales de la Nueva Herramienta……………..…………39
Definición de los Requerimientos…………………………………………40

V. Diseño Y Desarrollo Del Producto Tecnológico En Forma Acabada
Presentación……………………………………………………..………..43
Objetivos del Producto Tecnológico Propuesto………………..…………44
Descripción del Producto Tecnológico Propuesto…………………..……45
Diagramas de apoyo a la Descripción de los procesos…………..………46
Alcance del Producto Tecnológico Propuesto……………………...…….48
Sujetos que Interactuarán con el Producto Tecnológico Propuesto…..…49
Descripción de los escenarios del Producto Tecnológico Propuesto….…50

vi
Manejo y Uso del Producto Tecnológico Propuesto……………...………56

VI. Implementación Y Evaluación De La Herramienta Tecnológica
Sistematización y Evaluación de la Implementación………………...……65

Conclusión…………………………………………………………………………..70
Recomendaciones…………………………………………………………….……..71
Bibliografía………………………………………………………………….………72

vii
ÍNDICE DE CUADROS

Presentación de resultados
Revisión Documental o bibliográfica………………………………………..26
Entrevista no estructurada……………………………………………………28
Observación directa 1………………………………………………………..29
Observación directa 2………………………………………………………..29
Descripción detallada de los procesos de SA
Proceso de registro de pesos de sacos de harina base………………………..30
Consulta y emisión de reporte de pesajes totales…………………………….31
Definición de requerimientos
Requerimientos generales de la nueva herramienta………………………….41
Diagramas de Apoyo a la Descripción de los Procesos del Producto Tecnológico
Propuesto
Actor 1……………………………………………………………………….47
Actor 2……………………………………………………………………….47
Sistematización y Evaluación de la Implementación
Cuadro de actividades………………………………………………………65
Preguntas prueba alfa………………………………………………………...67
Usuarios para prueba beta……………………………………………………68
Preguntas prueba beta………………………………………………………..69

viii
INDICE DE GRAFICOS

Descripción Detallada de los Procesos del Sistema Actual
Reporte de pesajes global……………………………………………………………34

Diagramas de Apoyo a la Descripción de Procesos
Notación para los Casos de Uso……………………………………………………..36
Diagrama de Caso de Uso del Sistema Actual………………………………………37
Diagrama de Procesos del Sistema Actual…………………………………………..37

Diagramas de Apoyo a la Descripción de los Procesos del Producto Tecnológico
Propuesto
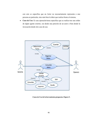
Caso de Uso de la herramienta propuesta…………………………………………..46

Descripción de los escenarios del Producto Tecnológico Propuesto
Pantallas o escenarios………………………………………………………………..50
Mapa de Navegación (Módulo de Consulta)………………………………………...55
Mapa de Navegación (Módulo de Registro)…………………………………………55

ix
REPÚBLICA BOLIVARIANA DE VENEZUELA
UNIVERSIDAD NACIONAL EXPERIMENTAL DE LOS LLANOS CENTRALES
“RÓMULO GALLEGOS”
ÁREA DE INGENIERÍA DE SISTEMAS

SISTEMA DE INFORMACIÓN INTEGRADO PARA EL CONTROL
GERENCIAL DE PESAJES DE SACOS DE HARINA BASE PARA
ALIMENTO DE GANADO. CASO: PLANTA DE SUBPRODUCTO DE LA
EMPRESA SERVICIOS AVÍCOLAS, C.A., UBICADA EN CAGUA, ESTADO
ARAGUA
Proyecto del Trabajo de Grado para optar al título de Ingeniero en Informática
Autor: Br. Víctor Reyes Campos
Tutor: Ing. María Colicchio
RESUMEN

El desarrollo del proyecto de grado propuesto se basa en la mejora y
automatización del procesamiento, registro y almacenamiento de datos de pesajes de
sacos de una harina base que se utiliza para enriquecer el valor proteico del alimento
para ganado en general, la cual se produce en ésta empresa; se busca que sea más
fácil para los operarios de la romana realizar el registro de los pesajes y para la
gerencia obtener los reportes que reflejan la producción diaria y existencia en
depósito de la harina, Se plantea desarrollar una aplicación de escritorio en C# que
permita hacer tanto el registro como la consulta local de los datos, para la máquina de
la romana, conectada mediante puerto serial, así como una aplicación hecha en PHP,
MySQL y otros lenguajes de carácter Web que estará alojada en un servidor en otra
red lan virtual de la misma red lan física que permita visualizar los registros de la
base de datos, así como realizar varios estimaciones que ofrezcan información sobre
la producción en un determinado intervalo de tiempo y hacer estimaciones y que
permita además ser visualizada desde una computadora, una laptop, una tablet o un
SmartPhone, todo esto siguiendo una integración de la metodología de sistemas que
plantea Roger Pressmany el lenguaje de modelado UML, así como una adaptación
Web de éstas mismas técnicas de desarrollo tecnológico. Se plantea además hacer las
respectivas configuraciones a la red y solicitar al departamento de sistemas la
apertura del puerto en el router principal que permita acceder la aplicación de
consulta desde fuera de la empresa con una conexión a internet.
Descriptores:Romana,

producto

terminado,

x

Automatización,

Puerto

Serial.
INTRODUCCIÓN

La informática se ha tornado parte fundamental del desarrollo de las
sociedades en todos sus niveles, tanto es así que es muy poco común ver alguna
organización, grupo de trabajo, firma, institución o empresa, pequeña mediana o
grande, que no utilice al menos un equipo de computación para respaldar la gestión
financiera, almacenar información y datos de interés, y utilizar herramientas que
ayuden a cumplir de forma específica la tarea primordial de las computadoras, ayudar
a facilitar las labores para así alcanzar una mejor calidad de trabajo y eficiencia.
En tal sentido, la automatización es un elemento que se ha tornado
imprescindible para la realización de labores empresariales, “el tiempo es dinero” y
por tanto si se puede lograr una automatización que aumente la cantidad de trabajo
realizado con respecto al tiempo, más eficiente se torna un proceso productivo y más
eficaz se tornan las actividades administrativas de planificación, organización,
dirección y control.
Los propósitos principales que dan lugar al presente trabajo de investigación
consisten en lograr una integración de los procesos productivos y de gestión
administrativa en la planta de subproducto de Servicios Avícolas, C.A. en base al
aprovechamiento de la plataforma de red, a la mejora en la captura y almacenamiento
de datos de producción y a la automatización de la forma en la que se consultan los
datos almacenados, de tal manera que no se haga necesario para el gerente de planta
acudir a los miembros del departamento de sistemas para realizar el análisis y
estimaciones del proceso productivo.

1
Dentro del presente trabajo se observan diferentes apartados, los mismos
tienen una explicación de cada paso necesario para la realización del proyecto.
El Contexto de Problematización nos habla sobre la presentación del tema, el
por qué se considera un problema, quienes lo consideran un problema, la propuesta de
solución y la justificación de la misma.
En el Enfoque Interpretativo, se trataran temas importantes como la
Transdisciplinariedad en el desarrollo de la investigación, necesaria para la
realización del sistema, apoyándose en las ciencias de las cuales se sustenta o ayuda
el presente trabajo, así como las bases teóricas en las cuales el sistema está
sustentado.
En el Recorrido Metodológico - Tecnológico se tocara el punto de las
herramientas utilizadas para detectar la problemática, así como también la
Metodología utilizada para la realización del software, sus fases e importante,
también se hablara sobre la línea de investigación a la cual pertenece el proyecto.
Respecto a Conociendo la situación actual. Es la presentación de los resultados, la
descripción de los procesos del sistema actual y las necesidades de la nueva
herramienta.
El Apartado V. Es el diseño y desarrollo del producto tecnológico en forma
acabada. Es una presentación del sistema, detallando los objetivos de la herramienta
tecnológica, señalando también la descripción del sistema, los alcances del producto
tecnológico propuesto, los sujetos que Interactuarán con este y la descripción de los
escenarios del mismo.
Además, la Implementación y evaluación de la herramienta tecnológica. Trata
de la implementación del sistema y es donde se llevan a cabo, todas y cada una de las
pruebas, tales como: prueba alfa, prueba beta, prueba de integración y para concluir la
prueba de seguridad.

2
Finalmente se presentan las conclusiones, las cuales permiten entender la situación
general de las problemáticas presentadas y posibles soluciones a las mismas, además
de las recomendaciones por parte de la autora a la institución en estudio y referencias
bibliográficas utilizadas para el desarrollo de la investigación.

3
CONTEXTO DE PROBLEMATIZACIÓN

Planteamiento del Problema

En la actualidad, vivimos en la “Era de la Información”, y no es un secreto
para nadie que la informática es capaz de respaldar y apoyar cada una de las
actividades del desarrollo humano, de tal manera que es una disciplina global,
adaptable, con amplitud de campos de estudio, investigación, desarrollo e innovación.
Es muy difícil encontrar un sector de actividad humana donde la informática no esté a
la orden del día, dando las herramientas necesarias para agilizar procesos, almacenar
información de manera eficaz y eficiente, optimizar la gestión de negocios, posibilitar
la comunicación global, etc.
En un contexto inicial referente al amplio campo de estudio en el que se
desarrolla el presente trabajo de investigación, Martha Orozco, María Chávez y
Joaquín Chávez (2006) definen la informática de la siguiente manera:
La informática es la ciencia de la información. Este tecnicismo tiene
su origen en la combinación de los vocablos información y
automática, y se usa para designar el conjunto de conocimientos que
permite el tratamiento automático de la información e involucra todo
el proceso de manejo de datos mediante computadoras. (p.4).
Según esto, podemos entender la informática como parte fundamental de
cualquier proceso en una gran o mediana organización, incluso aquel que se lleva a
cabo en la producción de alimento para todo tipo de ganado, que es objeto de estudio
en el presente trabajo de investigación, de tal manera que se puede identificar las
debilidades y fortalezas que pueda haber en el tratamiento de la información en

4
cuanto al producto terminado, y así mejorar el almacenamiento y acceso al registro de
información que se maneja del producto final.
A pesar del sofisticado proceso productivo y maquinaria que se ven
involucrados en la fabricación de harina base de alimento para ganado en la planta de
sub-producto de Servicios Avícolas, C.A.(SERAVICA), se logra ver a simple vista
que se necesita restructurar e incluso remplazar ciertos componentes de software y
hardware que realizan la captura, almacenamiento y consulta de la información de los
pesajes diarios de sacos de harinaque proporciona una romana ubicada en dicha
planta.
La romana registra el peso neto de varios sacos de harina, agrupados por
paletas o lotes, y ese registro pasa a un computador conectado a la romana a través de
su puerto Serial (COM) y la consulta de registros se realiza a través de una Interfaz
Gráfica de Usuario (GUI, por sus siglas en inglés, GraphicalUser Interface)
desarrollada en una versión de Microsoft Visual Fox Pro que ya no recibe soporte de
parte de Microsoft Corporation. Además, los registros se almacenan localmente en
dicho computador, de manera que si el gerente de la planta de sub-producto necesita
consultar los registros de pesajes, debe dirigirse un miembro del departamento de
sistemas a obtener el reporte en formato PDF (siglas en inglés de Portable
DocumentFormat), guardarlo en una memoria flash USB perteneciente al gerente de
sub-producto y así, este podría trasladar esa información a su computador de uso
frecuente para el análisis y gestión de dicha información.
El proceso para la consulta y obtención de esa información es sumamente
engorroso, además de ser inseguro para la integridad de los equipos de computación
de la empresa, ya que se presta a la propagación en ese equipo, y así mismo en la red
LAN (Local Area Network por sus siglas en inglés), de riesgosos virus informáticos
que puedan comprometer los archivos, procesos, comunicación y resguardo de la
información en esa sección, o incluso en toda la empresa.

5
Cabe destacar también quelos datos que recibe directamente el computador
que está conectado a la romana permanecen ahí almacenados, sin tener opción de ser
resguardados en otro medio físico, como un servidor o la máquina del propio gerente,
que ayude a prevenir la perdida de información por daño o algún problema en dicho
equipo, y más aún, el gerente se ve limitado a acceder los datos únicamente en planta,
sin la posibilidad de hacer una consulta remota, cumpliendo con una estructura
Cliente-Servidor, que le facilite el acceso a la información desde cualquier ubicación.
Es por lo anteriormente expuesto que se presenta la propuesta de desarrollar
un sistema de información integrado que permita automatizar el registro y consulta
los pesajes de la romana de la planta de sub-producto de Servicios Avícolas, C.A., y
en tal contexto, se presentan algunas dudas o interrogantes para la realización de éste
proyecto, las cuales son:
¿Cuál es la situación actual del control estadístico de los pesajes de sacos de
harina producidos en la planta de subproducto?
¿Cuáles serán los requerimientos necesarios para el desarrollo de un sistema
de información que abarque los procesos de registro y consulta de información por
parte del departamento de sub-producto?
¿Cuáles son las herramientas pertinentes para corregir y optimizar la manera
en la que se llevan los procesos de registro y consulta de los pesajes?
¿Qué aportes y ventajas trae consigo la implementación de las nuevas
herramientas de software y restructuración de las herramientas de hardware del
sistema actual?

6
Objetivo General

Desarrollar un Sistema de Información integrado que permita automatizar el
registro, consulta y control de los pesajes de sacos de harina base de alimento para
ganado, producidos en la planta de subproducto. Caso: Servicios Avícolas, C.A.,
ubicada en Cagua, Estado Aragua.

Objetivos Específicos

Establecer la problemática en cuanto a la utilización del sistema de pesaje de
sacos de harina base de alimento para ganado,producido en la planta de sub-producto.
Caso: Servicios Avícolas, C.A.
Desarrollar los componentes de software, así como restructurar los
componentes de hardware requeridos, que permiten llevar a cabo los procesos de
registro y consulta de pesajes de sacos de harina en la planta de sub-producto de la
empresa.
Describirlas herramientas tecnológicas necesarias que permitirán optimizar el
proceso de registro y consultas de pesaje de sacos de harinade manera eficiente y
óptima.
Demostrar los aportes y ventajas trae consigo la implementación de las nuevas
herramientas de software y restructuración de las herramientas de hardware del
sistema actual

7
Justificación

El desarrollo y puesta en funcionamiento de las herramientas de software, así
como la restructuración de los componentes de hardware del sistema actual de la
planta de sub-producto de SERAVICA se fundamentan en una idea primordial de la
tecnología en general, que es la de facilitar el trabajo para lograr una mejor calidad de
vida; lo que se busca conseguir es mejorar la manera en la que los datos son
capturados y almacenados por la romana de la planta de sub-producto, al mismo
tiempo que la forma de accederlos logre mayor alcance tanto en distancia como en
facilidad, así, en un sentido más concreto, optimizar el proceso para lograr un mayor
índice en el cálculo y estimación de productividad, mayor procesamiento en menor
tiempo y facilidad de acceso a los datos que ayuden a una pronta y eficiente toma de
decisiones.
En estos días, donde todo va tan rápido y eficientemente, una organización no
puede permitirse que uno de sus procesos productivos se vea afectado porque uno de
sus módulos o componentes de software no ofrezcan respuestas rápidas que
satisfagan la velocidad de proceso de las demás etapas de producción, en tal sentido,
se considera importante proporcionar las respectivas mejoras a una fase productiva
que elabora un componente tan importante para un rubro principal de la agricultura,
como lo es el alimento para todo tipo de ganado.
En tal caso, en cuanto al aspecto social, el nuevo sistema estaría apoyando y
agilizando el proceso de fabricación de harina base de alimento para ganado, el cual
es de suma importancia para el desarrollo agrícola y pecuario de la región, así como
lo es para toda la nación, y en tal sentido ayuda también a mejorar el control de
cantidades netas de Kilogramos de harina para ser despachados con mayor facilidad y
rapidez a los consumidores, dueños de ganado que es parte importante de nuestra
soberanía alimentaria.

8
De acuerdo a lo antes expuesto, a nivelpráctico, tanto la gerencia de subproducto, como los propios operarios de la romana se verían beneficiados por el
mejoramiento del sistema actual, ya que, para los operarios, esto pondría a su alcance
una herramienta más fácil de utilizar, más amigable al usuario, que les permita
realizar más eficientemente y de manera sencilla la labor que desempeñan; en lo que
respecta a la gerencia de sub-producto, los aportes del nuevo sistema son aún
mejores, ya que les facilitaría el acceso a la información almacenada, para realizar
más fácil y rápidamente el análisis y revisión de dicha información, ayudando a
facilitar la toma de decisiones y control administrativo de los recursos y del producto
terminado, y en un nuevo contexto, acceder a los datos desde cualquier dispositivo
con una conexión a internet y en cualquier momento.
Finalmente, cumpliendo con lo esencial en cuanto al aspectotecnológico, el
desarrollo del nuevo sistema comprende el uso de tecnologías recientes y con gran
potencial para sustentar eficientemente las labores para las que han de ser
desarrollados o modificados, según sea el caso, todo esto implementando nuevos
paradigmas de diseño de software, optimizando el tratamiento y almacenamiento de
la información y utilizando robustos y competentes lenguajes de programación que
ofrezcan o permitan el acceso a la información a distancias grandes.

9
ENFOQUE INTERPRETATIVO

Plataforma Tecnológica Pertinente Para el Desarrollo de la Investigación

Siguiendo los lineamientos para la elaboración del presente trabajo de
investigación, se han de utilizar los componentes de hardware existentes en la
empresa para llevar a cabo las fases del desarrollo del nuevo sistema, por tanto, se
utilizarán tanto como servidor, máquina del gerente y máquina de la romana,
respectivamente, un equipo de computación HP Compaq 6000 pro, con unos 2Gb de
memoria RAM ddr3 para las maquinas del gerente y la romana, y 8 Gb de memoria
RAM para el servidor, un Disco Duro SATA de 500 Gb a 7200 revoluciones por
minuto igualmente para las máquinas de gerencia y romana respectivamente, y un
disco duro de semejantes características, exceptuando el almacenamiento que es de
1Terabyte (Tb) para el servidor.
Todos los equipos involucrados en el funcionamiento del nuevo sistema de
información se encuentran en una misma red LAN, pero en diferentes redes virtuales
o VLAN por sus siglas en inglés(Virtual Local Area Network), como es el caso del
servidor que se encuentra en el segmento de red 10.X.177.0 y los equipos de la
romana y de la oficina del gerente que por su parte están en el segmento 10.X.175.0,
situación que no interfiere la comunicación entre ellos y la cual tampoco sería un
impedimento para el acceso a la información desde la WEB con las respectivas
configuraciones de los permisos de acceso en los enrutadores de la LAN por parte de
la gerencia de Telecomunicaciones de Grupo La Caridad.

10
En cuanto a software se refiere, el desarrollo del nuevo sistema involucra
varios desarrollos separados pero a su vez interdependientes entre sí, en líneas
generales, se ha de desarrollar un sistema de registro y consulta de datos para la
romana, así mismo como un sistema de consulta de información para el servidor, de
tal manera que pueda ser accesible tanto desde la máquina del gerente de subproducto
como desde cualquier dispositivo cliente autorizado, cumpliendo con la arquitectura
cliente – servidor. En tal sentido, la plataforma de software con la que cuenta la
empresa, así como las herramientas y lenguajes autorizados compatibles para diseñar
e implementar los módulos del sistema de información que ha de ser desarrollado son
las siguientes:
El equipo de computación del gerente de subproducto ejecuta como sistema
operativo Microsoft Windows XP Service Pack 3 (SP3), mientras que, tanto la
máquina de la romana como el servidor ejecutan como sistema operativo Microsoft
Windows 7 Professional SP1, lo cual permite una gran compatibilidad de
aplicaciones entre todos estos equipos, de tal manera que no sea necesario tomar
consideraciones diferentes de desarrollo en el caso del ingreso de los datos o el
acceso a la información.
Actualmente la máquina de la romana posee una aplicación desarrollada en
Microsoft Visual FoxPro 5.0, la cual se encarga del registro, almacenamiento y
consulta de los datos recibidos desde el sensor de peso; cabe destacar que el registro
en la base de datos se hace de forma local o nativa en la máquina de la romana
usando el Sistema Gestor de Bases de Datos (SGBD por sus siglas en inglés)
incorporado en Visual FoxPro 5.0.
El departamento de sistemas de la oficina principal de Grupo La Caridad puso
a la orden las Interfaces Gráficas de Desarrollo (IDE por sus siglas en inglés), que
permitirán diseñar los módulos del sistema en un entorno conforme con los lenguajes
de programación y servidores que son de uso frecuente del grupo de desarrollo del
departamento de sistemas;

11
Como ya se ha dicho, el desarrollo del sistema de información propuesto
amerita varios trabajos de creación de software separados, pero que han de ser parte
del mismo sistema principal, es decir, se ha de realizar un sistema para el registro y
consulta de datos, que capture desde puerto serial las lecturas que emite la romana del
peso de los sacos. Otro sistema de consulta de datos que es el que va a utilizar la
gerencia de sub-producto para apoyar la gestión de la planta y la toma de decisiones.
Y así mismo restructurar o acondicionar la plataforma de red en torno a la romana
para darle acceso a la LAN y así comunicar todos los equipos involucrados en el
funcionamiento del sistema de información propuesto.
El sistema local de registro y consulta de datos de la máquina de la romana
será desarrollado con el lenguaje Visual C# de la suite Microsoft Visual Studio 2010,
el cual al recibir los datos de la romana los enviará a través de la red hacia la base de
datos alojada en el servidor, la cual estará desarrollada en MySQL, ya que su diseño
le permite soportar una gran carga de información de forma muy eficiente; es un
sistema gestor de bases de datos (SGBD por sus siglas en inglés) que organiza los
datos y los relaciona en tablas que se componen de filas y columnas, lo que nos lleva
a pensar que por sus características es idóneo para éste fin.
Por su parte, el sistema de consulta de datos del cual podrá hacer uso la
gerencia de subproducto se ha de desarrollar usando la combinación de PHP,
HTML, CSS y en menor parte de otras herramientas como JQuery. PHP porque es
un lenguaje de programación del lado del servidor gratuito e independiente de la
plataforma, rápido y con una gran cantidad de funciones y mucha documentación.
HTML y CSS porque nos permiten hacer inserciones multimedia, gráficos, sonidos
enlaces o hyperlinks que permiten conexión o conducen a otros documentos o fuentes
de información así como dar agrado visual al sistema; además de lo antes
mencionado, éste tendrá la gran capacidad de ser visualizado desde cualquier
dispositivo, ya sea una PC (computadora personal por sus siglas en inglés) de
escritorio, laptop, Tablet, o SmartPhone, gracias a la gran adaptabilidad que le
proporcionan éstos lenguajes.

12
PhotoScape o cualquier herramienta de diseño para realizar los iconos, fondos,
efectos, banners, etc.
La máquina que ha de funcionar como servidor van a ejecutar XAMPP, que
es una aplicación servidor independiente de la plataforma, es software libre, y
consiste principalmente en la base de datos MySQL, el servidor Apache y los
intérpretes de para los lenguajes de script: PHP y Perl. El nombre proviene del
acrónimo de X (para cualquiera de los diferentes sistemas operativos), Apache,
MySQL, PHP y Perl. El programa está liberado bajo licencia GNU y actúa como un
servidor web libre, fácil de usar y capaz de interpretar paginas dinámicas.

La Transdisciplinariedad en el Desarrollo de la Investigación

Las realidades del mundo actual se han ido volviendo cada vez más
complejas. En las últimas décadas, las interrelaciones de los constituyentes
biológicos, psicológicos, sociales, económicos, políticos, culturales y ecológicos,
tanto a nivel de las naciones como a nivel mundial, se han incrementado de tal
manera, que la investigación científica clásica y tradicional (con su enfoque lógicopositivista) se ha vuelto corta, limitada e insuficiente para abordar estas nuevas
realidades.BasaradNicolescu (2002), nos dicen que:
La Transdisciplinariedad comprende una familia de métodos para
relacionar el conocimiento científico, la experiencia extra-científica y
la práctica de la resolución de problemas. En esta comprensión la
investigación transdisciplinar se orienta hacia los aspectos del mundo
real, más que a aquellos que tienen origen y relevancia sólo en el
debate científico. Una cuestión de mayor importancia en la
investigación transdisciplinar es hasta qué punto se consigue la
integración de las distintas perspectivas científicas. Este aspecto es a
menudo
usado
para
distinguir
entre
tras-,
intery
multidisciplinariedad. (p.1)
Éstas palabras denotan que el espíritu de la Transdisciplinariedad va más allá
de todo lo que prácticamente se está haciendo hasta el presente, su meta o ideal no

13
consiste sólo en la unidad del conocimiento que es considerada como un medio, sino
que camina hacia la auto-transformación y hacia la creación de un nuevo arte de vivir.
Así mismo la Transdisciplinariedad nos lleva al desarrollo tecnológico de la ciencia
con la que cuenta el mundo hoy día como lo es la informática. Es de significar que es
aplicada en el entorno de las actividades de cada persona, tales como medicina,
construcción, industria, controles de proceso, investigaciones científicas y gestión
empresarial, entre otros empleando sus bondades como son las ventajas que ofrece la
digitalización de la información.
De acuerdo a lo antes expuesto, las ciencias o áreas del conocimiento que
están dispuestas a apoyar el presente trabajo de investigación directamente son las
siguientes:
Las Ciencias Gerenciales y Administrativas, para contribuir con la toma de
decisiones en base a información oportuna y fidedigna, ya que estudian y analizan los
problemas organizacionales y funcionales de la empresa, para ofrecer alternativas que
faciliten la toma de decisiones. Asimismo, planificar, organizar y controlar las tareas
de las actividades específicas de la empresa u oficina para lograr un elevado
rendimiento, intervenir en la reforma, estudio y aplicación de sistemas y
procedimientos administrativos.
Así mismo a Las Ciencias Industriales y de La Producción, que se ocupan
del desarrollo, mejora, implantación y evaluación de sistemas integrados de gente,
dinero, conocimientos, información, equipamiento, energía, materiales y procesos, ya
que el sistema formara parte de un proceso de producción en masa de un rubro vital
para La Agricultura y La Ganadería, ciencias que también estarían apoyando al
sistema propuesto, las cuales se basan en ser una actividad económica de origen muy
antiguo que consiste en el manejo de animales domesticables con fines de producción
para su aprovechamiento.
A demás de todo lo expuesto anteriormente, a lo largo del desarrollo del
sistema propuesto, podemos notar la fusión de diferentes ramas de la informática,

14
como lo son el desarrollo en plataformas web, las redes de computadoras y la
programación de aplicaciones de escritorio. De forma general, podemos detallar
los aportes de estas áreas del conocimiento según sea el caso:
El sistema de información permitirá ejercer control en la producción de harina
base de alimento para ganado.

Ayudará a fortalecer las áreas sociales nacionales y provinciales en cuanto a la
alimentación del ganado destinado al consumo del pueblo.
La automatización y orden de los datos permitirá facilitar la contabilidad física de
producto y mejorar la gestión de los recursos y producto terminado.

En forma general, el sistema ha de dar apoyo a la toma de decisiones por parte de
la gerencia, cumpliendo con las tres características de un sistema de información,
siendo transaccional, operacional y estratégico.

15
RECORRIDO METODOLÓGICO – TECNOLÓGICO

Tipo y diseño de la investigación

Para el diseño de todo trabajo se necesita saber que se quiere hacer, las
maneras, modos y herramientas necesarias para la realización de las mismas y una
visión de sus resultados, y éste trabajo de investigación no es la excepción. En tal
sentido, Cervo y Bervian (1989), definen la investigación como“una actividad
encaminada a la solución de problemas. Su objetivo consiste en hallar respuestas a
preguntas mediante el empleado de procesos científicos”. (p.41).
En correspondencia con el tipo de investigación, este estudio se adaptara a la
modalidad de Proyecto Especial. De acuerdo con la Norma para la Elaboración,
Presentación y Evaluación del Proyecto de Grado en el Área de Ingeniería de
Ingeniería de Sistemas de la Universidad Nacional Experimental de los Llanos
Centrales “Rómulo Gallegos”, en su Capítulo IV artículo 8º. Es porconsiguiente,que
el diseño de la investigacióncorresponderáaunestudiodecampo, que segúnFidias
(2006),
“esaquellaqueconsisteenlarecoleccióndedatosdirectamentedelossujetosinvestigados”
(p.31), ya que resulta necesario involucrarse con los procesos e involucrados en ellos
para percibir los datos necesarios para analizar y diagnosticar la forma en la que viene
trabajando la romana de subproducto, así como verificar directamente la forma en la
que la gerencia obtiene los reportes y la forma en la que éstos ayudan a la toma de
decisiones. A demás, el presente trabajo de investigación tiene la cualidad de ser al
mismo tiempo documental, ya que como lo describe Franklin (1997) “La

16
investigación documental aplicada a la organización de empresas es una técnica de
investigación en la que se deben seleccionar y analizar aquellos escritos que
contienen datos de interés relacionados con el estudio...,”(p.13), por tanto es de suma
importancia hacer revisión de los documentos con los que cuenta la empresa en torno
a la planta de subproducto, como lo son diversos reportes de materiales, costos,
precios al consumidor y la manera en la que éstos son tabulados y clasificados.
Todo

lo

anteriormente

descrito,

apoyadoenunainvestigacióndetipodescriptiva;estacaracterística,sedebeaquedebe
serincluidalademostracióndelasnecesidaddelacreaciónodelaimportanciadelaporte,elfu
ndamentoteórico,ladescripcióndelametodologíautilizadayelresultadoconcretodeltrabaj
oenformaacabada,comoeselcasodelacreacióndeunsistemadeinformación que apoye
estadísticamente a la toma de decisiones en la gerencia de subproducto de
SERAVICA, y finalmente, pero no menos importante, apoyado también en una
investigación proyectiva, la cual intenta proponer soluciones a una situación
determinada para explorar, describir, explicar y proponer una alternativa de cambio
en cuanto a proyectos factibles en base a una planificación holística, que integra la
retrointrospección, es decir, abarca pasado, presente y futuro del objeto de estudio, de
manera que se pueda analizar cómo se llevan a cabo todos los procesos que se
planean automatizar y mejorar con el desarrollo de un nuevo sistema de información,
y así mismo planificar cómo y por qué de realizar dichas mejoras de forma
perspectiva.
Fases en el proceso de investigación del proyecto

Para el presente trabajo de investigación, se han de utilizar las tres fases
primordiales en la investigación científica, como lo son la planeación, la ejecución y
la comunicación de resultados.

17
En cuanto a la fase de planeación, el propósito es precisar y ajustar todo lo
que conlleva a la realización del proyecto de desarrollo del sistema de información
para la planta de subproducto, e identificar cualquier tipo de complicación con
respecto a la ejecución del proyecto, en esta fase se propone como será estructurado
el software y hardware y se determina como se trabajara hasta la fase final, es decir
que en esta fase se define el alcance del proyecto.
Para la fase de ejecución, se seleccionan casos de uso que permitirán definir
como se conformara el sistema y a su vez desarrollarlo, y así proceder a diseñar la
solución preliminar. Es donde buscamos completar el funcionamiento óptimo del
sistema implementándolo, corrigiendo las fallas y errores, en tiempo real, debemos
tomando en cuenta lo que determinamos como requerimiento del sistema,
administrando los cambios de acuerdo a las evaluaciones realizadas por los miembros
de la gerencia de planta y se realizan las mejoras para el proyecto.
Para la fase de comunicación de resultados, se debe asegurar que el software
esté disponible para la gerencia de subproducto, detectar los errores y defectos
encontrados en las pruebas de funcionamiento del sistema, se debe capacitar
correspondientemente a los usuarios y proveer el soporte técnico necesario. Se debe
verificar que el Sistema cumpla con las especificaciones entregadas por las personas
involucradas en el proyecto y cualquier actividad de cierre pertinente.

Metodología y modelo de desarrollo tecnológico

La metodología que se implementará para el desarrollo del presente proyecto
de grado es la Roger Pressman la cual comprende una serie de fases o etapas que
proporcionan una manera más estructural y eficiente, para la realización de un
determinado Sistema de Información y en ese mismo sentido, adaptarnos a las
características del proyecto. De tal manera, se ha de destacar que una Metodología

18
para el Desarrollo de Sistemas de Información, es un conjunto de actividades llevadas
a cabo para desarrollar y poner en marcha un Sistema de Información.
Los objetivos de las Metodologías de Desarrollo de Sistemas de Información
son:
• Definir actividades a llevarse a cabo en un Proyecto de S.I.
• Unificar criterios en la organización para el desarrollo de S.I
• Proporcionar puntos de control y revisión
De acuerdo con Roger Pressman, las etapas metodológicas a llevar a cabo
para el desarrollo de Sistemas de Información, se establecen de la siguiente manera:
1. Análisis
2. Diseño
3. Codificación
4. Prueba
5. Mantenimiento
Tomando en cuenta la metodología antes expuesta a través de sus fases se
creó un plan de trabajo para así lograr el objetivo final, el trabajo se plantea
desarrollar de la siguiente manera:
Etapa I, Análisis de los requisitos del software: El proceso de reunión de
requisitos se intensifica y se centra especialmente en el software. Dentro del proceso
de análisis, es fundamental que a través de una colección de requerimientos
funcionales y no funcionales, el desarrollador o desarrolladores del software
comprendan completamente la naturaleza de los programas que deben construirse
para desarrollar la aplicación, la función requerida, comportamiento, rendimiento e
interconexión. Es de suma importancia que antes de empezar a codificar los
programas, se tenga una completa y plena comprensión de los requisitos del software.

19
Se realizó un análisis de la situación que se presenta a fin de levantar el
sistema administrativo y del mismo modo se efectúo el levantamiento de la
información mediante la realización de entrevistas o encuestas para identificar así los
requerimientos del sistema, y luego establecer las actividades, para el desarrollo del
trabajo, esto a fin de obtener el alcance del proyecto.
Pressman establece que la tarea del análisis de requisitos es un proceso de
descubrimiento, refinamiento, modelado y especificación. Se refina en detalle el
ámbito del software, y se crean modelos de los requisitos de datos, flujo de
información y control, y del comportamiento operativo. Se analizan soluciones
alternativas y se asignan a diferentes elementos del software. El análisis de requisitos
permite al desarrollador o desarrolladores especificar la función y el rendimiento del
software, indica la interfaz del software con otros elementos del sistema y establece
las restricciones que debe cumplir el software.
El análisis de requisitos del software puede dividirse en cinco áreas de
esfuerzo, que son:
1. Reconocimiento del problema. Reconocer los elementos básicos del
problema tal y como los perciben los usuarios finales.
2. Evaluación y síntesis. Definir todos los objetos de datos observables
externamente, evaluar el flujo y contenido de la información, definir y elaborar todas
las funciones del software, entender el comportamiento del software en el contexto de
acontecimientos que afectan al sistema.
3. Modelado. Crear modelos del sistema con el fin de entender mejor el flujo
de datos y control, el tratamiento funcional y el comportamiento operativo y el
contenido de la información.
4. Especificación. Realizar la especificación formal del software.
5. Revisión. Un último chequeo general de todo el proceso.

20
Etapa II, Diseño: Según Pressman, el diseño del software es realmente un
proceso de muchos pasos pero que se clasifican dentro de uno mismo. En general, la
actividad del diseño se refiere al establecimiento de las estructuras de datos, la
arquitectura general del software, representaciones de interfaz y algoritmos. El
proceso de diseño traduce requisitos en una representación de software.
El diseño es el primer paso en la fase de desarrollo de cualquier producto o
sistema de ingeniería. De acuerdo con Pressman, el objetivo del diseño es producir un
modelo o representación de una entidad que se va a construir posteriormente.
Se realizó un análisis del sistema para describir detalladamente sus
requerimientos y validar el diseño asegurando que el mismo satisfaga las necesidades
de los usuarios. Se crearon los diagramas como casos de usos, diagramas de
actividades y de secuencia para visualizar de una manera gráfica como funcionara el
sistema.
El diseño, es la primera de las tres actividades técnicas que implica un proceso
de ingeniería de software; estas etapas son diseño, codificación y pruebas.
Generalmente la fase de diseño produce un diseño de datos, un diseño arquitectónico,
un diseño de interfaz, y un diseño procedimental.
El diseño de datos esencialmente se encarga de transformar el modelo de
dominio de la información creado durante el análisis. En el diseño arquitectónico se
definen las relaciones entre los principales elementos estructurales del programa. Para
una herramienta de software basada en el desarrollo e implementación de ambientes
virtuales éste es un aspecto fundamental dado que en esta representación del diseño se
establece la estructura modular del software que se desarrolla.
El diseño de interfaz describe cómo se comunica el software consigo mismo,
con los sistemas que operan con él, y con los operadores que lo emplean.
Etapa III, Generador de código: Esta actividad consiste en traducir el
diseño, en una forma legible por la máquina. La generación de código se refiere tanto

21
a la parte de generación de los ambientes virtuales, como a la parte en la cual se
añadirá comportamiento a estos ambientes. Por ejemplo, el lenguaje de programación
VRML 2.0 es un lenguaje de modelado en 3D en el cuál se dibuja por medio de
generar código de programación de formato y marcado para especificar las
características del objeto u objetos que se van agregando a un mundo o entorno
virtual. El comportamiento de las escenas virtuales es decir, su funcionalidad, se
puede construir a través de algún otro lenguaje de programación, como clases Java o
scripts especificados en JavaScript. Todas estas actividades implican generar código.
Etapa IV, Prueba: Una vez que se ha generado código, comienzan las
pruebas del software o sistema que se ha desarrollado. De acuerdo con Pressman, el
proceso de pruebas se centra en los procesos lógicos internos del software,
asegurando que todas las sentencias se han comprobado, y en los procesos externos
funcionales, es decir, la realización de las prueba para la detección de errores. En el
caso de una herramienta de software, es necesario tener etapas de pruebas tanto para
la parte funcional del software, como para la parte aplicativa del mismo. Se requiere
poder probar el software con aplicaciones reales que puedan evaluar el
comportamiento del software, con el fin de proporcionar retroalimentación a los
desarrolladores. Es sumamente importante que durante el proceso de desarrollo no se
pierda el contacto con los interesados o solicitantes del desarrollo de software, de esta
manera los objetivos de proyecto se mantendrán vigentes y se tendrá una idea clara de
los aspectos que tienen que probarse durante el periodo de pruebas.Generado o
desarrollado el código se procede a la fase de prueba
Etapa V, Mantenimiento: El software indudablemente sufrirá cambios, y
habrá que hacer algunas modificaciones a su funcionalidad. Es de suma importancia
que el software de calidad pueda adaptarse con fines de acoplarse a los cambios de su
entorno externo. Por medio de la documentación apropiada y atinada del software se
pueden presentar las vías para el mantenimiento y modificaciones al mismo.

22
Informantes clave en cuanto al desarrollo tecnológico

De acuerdo con el contexto, mi informante clave es:
• Gerente de Sub-Producto de Servicios Avícolas, C.A.

Línea de Investigación

La línea de investigación en la cual se basa el desarrollo del presente trabajo
es la que corresponde al “Desarrollo de Sistemas Automatizados de Información”
ya que como se describe en www.rena.edu.ve (2008) “Es la integración de hardware,
software, personas, procedimientos y datos. Todos estos elementos se conjugan,
trabajando juntos, para proporcionar información básica para la conducción de la
empresa”.
De acuerdo a lo antes expuesto, se puede observar que el sistema propuesto
cumple con las características que ameritan dicha línea de investigación, ya que lo
que se desea alcanzar es una mejor integración del recurso humano y el recurso
informático, para dar apoyo a la toma de decisiones y llevar un mejor control de
material en planta para realizar una más eficiente asignación de harina y llevar
estimados de producción usando modelos estadísticos eficaces.

Técnicas e instrumentos de recolección de datos

Según Arias (2006) “se entenderá por técnica, el procedimiento o forma
particular de obtener datos o información” (p.69), esto quiere decir que las técnicas

23
de recolección de datos en su diseño son las encargadas de obtener la información
que se desee. De las técnicas de recolección de información las implementadas en
esta investigación fueron:
Revisión documental o bibliográfica, la misma consiste en la revisión de
diferentes materiales y manuales de procedimientos pertenecientes al departamento
de gerencia, como lo son varios reportes y cálculos que ellos ameritan necesarios para
llevar a cabo sus trabajos de rutina, para así afianzar los conocimientos acerca del
tema y poder dar una solución más factible al mismo, la presente se realizó gracias a
la colaboración del gerente.
Observación Directa, la cual es una técnica que consiste en observar
atentamente el fenómeno, hecho o caso, tomar información y registrarla para su
posterior análisis. La observación es un elemento fundamental de todo proceso
investigativo; en ella se apoya el investigador para obtener el mayor número de datos.
Gran parte del acervo de conocimientos que constituye la ciencia ha sido lograda
mediante la observación. Existen dos clases de observación: la Observación no
científica y la observación científica. La diferencia básica entre una y otra está en la
intencionalidad: observar científicamente significa observar con un objetivo claro,
definido y preciso: el investigador sabe qué es lo que desea observar y para qué
quiere hacerlo, lo cual implica que debe preparar cuidadosamente la observación.
Observar no científicamente significa observar sin intención, sin objetivo definido y
por tanto, sin preparación previa.
Por último, se utilizó la Entrevista. En la cual se entabla una conversación
entre el investigador y las personas objetos de la investigación quienes son la fuente
primaria de información (en éste caso, el gerente de subproducto) Objeto del estudio,
a fin de tratar de obtener datos relevantes de la situación mediante la aplicación de
dicho instrumento.
Las personas involucradas en la investigación fueron sometidas a entrevistas
no estructuradas por poseer un alto grado de espontaneidad al formular las preguntas

24
y por ende obtener respuestas significativas, de suma importancia. De esta manera se
realizó la entrevista informal, ya que en un principio lo importante no era establecer
los límites de ésta, sino dejar que el entrevistado expresara todas sus necesidades,
expectativas e inquietudes, para poder obtener visión clara de los problemas más
sobresalientes del sistema en estudio y los requerimientos.

Técnicas e Instrumentos de Análisis de datos

Las técnicas e instrumentos para el análisis de datos se pueden definir como
las herramientas por las cuales los datos pueden ser evaluados cualitativamente o
cuantitativamente, para el apoyo de las necesidades de la investigación y el
afianzamiento de la misma.
Con respecto a la revisión documental se tiene que la técnica utilizada es el
análisis y emisión de conclusiones sobre cómo se realizara la herramienta partiendo
de los conceptos y teorías ya establecidas.
En esta investigación, la técnica de análisis de datos a través de ese conjunto
de preguntas abiertas, es decir, la entrevista, en forma verbal realizadas para obtener
los datos, permiten describir, definir y determina los requerimientos y necesidades del
sistema.
Para la Observación directa se utilizó el análisis crítico de la misma,
afianzándose en el resultado de la entrevista.

25
CONOCIENDO LA SITUACIÓN ACTUAL

Presentación de resultados

En la presente investigación se utilizaran como técnicas de recolección de
datos la observación directa y la revisión bibliográfica, y como instrumento de
recolección de los datos la entrevista no estructurada a fin de recabar toda la
información actual en cuanto al registro y consulta de los datos almacenados desde la
romana de sub-producto en la empresa Servicios Avícolas, C.A., los resultados
obtenidos son los siguientes:
Resultados de la Revisión Documental o Bibliográfica
REVISIÓN DOCUMENTAL O BIBLIOGRÁFICA
Aspectos
Consultados

Conexión
Serial(COM),
manejo de
base de datos.

Fuentes

Áreas de Conflicto

Conclusiones

Joyanes, L. y
Fernández, M.
(2002) C#:
manual de
programación.
Press, P. (2003)
C# Web
Development
for Asp. Net.

Funciones de
conexión de puerto
COM y envío de
datos por el mismo.
Conexión y manejo
de bases de datos
MySQL. Se
determinó como
área crítica el
manejo de estos
tipos de conexión
para apoyar el
registro seguro de
los datos en el
Sistema de
Información.

Los textos
ofrecen
información
sobre cómo
lograr una
lectura de
datos recibidos
desde puerto
COM y tienen
ejemplos
claros de cómo
lograr
almacenar la
información
recibida en una
base de datos
MySQL.

26

Oportunidades
de Mejora

Diseñar un
módulo de
registro de datos
que permita que
estos sean
almacenados en
un servidor de
forma segura y
no localmente
para evitar
riesgos de
pérdidas de
datos.
Almacenamie
nto e
inventario de
productos
terminados.

Reportes y
Archivos
propios del
departamento

Gaither, N. y
Frazier, G.
(2000)
Administración
de producción y
operaciones.

Departamento
de Sub-Producto
SERAVICA

Tabulaciones y
reportes del manejo
y existencia de
productos
terminados en
almacén.

Existen
muchas
estimaciones
de producción
que necesitan
ser
fundamentadas
en base a un
fidedigno y
oportuno
resumen por
turno de lo que
se produce y
almacena,
requiriendo
detallar de
forma
estadística
dichas
estimaciones.

Incluir los
módulos
necesarios para
manejar los
reportes de
producción
según lo que se
va registrando
por los
operarios.

Reportes que no se
obtienen en tiempo
real; se obtienen
después de conteos
manuales o no
automatizados.

Los reportes
que no se
obtienen en
tiempo real
generan un
cierto retraso
en la
estimación de
almacén para
ser
consideradas
ciertas
cantidades de
producto en el
inventario y
despacho.

La obtención de
reportes del
departamento
pueden ser
obtenidos en el
transcurso de
ocurrencia del
mismo registro
de datos de
manera que no
se haga
necesario
esperar finalizar
el proceso de
registro para
realizar
consultas.

27
Resultados de la Entrevista Estructurada
ENTREVISTA NO ESTRUCTURADA
Nº: 01

FECHA:

HORA: 7:15

LUGAR: Oficina de planta Sub-

09/08/2013

am

Producto, SERAVICA.

Informante Clave:Gerente de Sub-Producto de Servicios Avícolas, C.A.
1. Interrogante: ¿Cómo se llevan a cabo los procesos de registro y consulta de
los datos de pesos de sacos de producto terminado?
Respuesta:En primer lugar, el registro se hace a través del sistema de pesaje
que tiene actualmente la romana, se coloca la paleta y se lee el peso que
luego descargo del mismo sistema en formato PDF a mi pendrive y luego lo
leo en mi computador para hacer mis estimaciones de producto disponible y
producción.
2. Interrogante: ¿Cómo describe su experiencia con el sistema actual?
Respuesta: El sistema actual se hace lento, tedioso y desorganizado para
llevar una gestión eficiente de la información que requiero, además un poco
inseguro por aquello de los virus informáticos.
3. Interrogante: ¿Considera que el reporte que emite el sistema es suficiente
para llevar a cabo sus estimaciones y cálculos administrativos y gerenciales?
Respuesta: Realmente si, sin embargo de darse la posibilidad de poder
filtrar la información que recibo y recibirla más detallada o especifica
ayudaría mucho en el tiempo de toma de decisiones.
4. Interrogante: ¿Qué otra característica considera que deba tener un Sistema
de Información para resultarle más útil en su labor diaria en la empresa?
Respuesta: Que además de poder tener en digital o físico los reportes, pueda
también acceder a esos datos desde mi teléfono móvil a través de la red
inalámbrica de la empresa..

28
Resultados de la Observación Directa
OBSERVACIÓN DIRECTA
FECHA:

HORA:

LUGAR: Zona de pesaje de producto

09/08/2013

Nº: 01

11:00 am

terminado, Planta Sub-Producto, SERAVICA.

Descripción: Según lo observado a la primera visita, en base a lo aprendido en la
revisión documental, se pudo notar que en la planta de sub-producto de Servicios
Avícolas, C.A.existe una aplicación que no cubre con las necesidades de registro y
consulta de datos de pesos de los sacos de harina base de alimentos producida en la
planta. El registro de los datos se efectúa con normalidad, pero se almacenan de
forma local en el equipo de cómputo que está conectado a la romana por puerto
serial. Los registros se almacenan de forma local en la base de datos interna de la
mencionada aplicación. Cabe destacar que en la planta hay gran cantidad de
partículas que ingresan al interior del equipo de cómputo, lo cual pone en riesgo la
integridad de los datos que se encuentran ahí almacenados.

OBSERVACIÓN DIRECTA
FECHA:

HORA:

LUGAR: Oficina de planta Sub-

10/08/2013

Nº: 02

9:00 am

Producto, SERAVICA.

Descripción:Se pudo notar que para obtener un listado de pesajes determinado es
necesario dirigirse al equipo de cómputo en la zona de pesaje y guardarlo en una
memoria USB personal del gerente, lo cual amenaza con dispersar todo tipo de virus
informáticos en el equipo y en general en la red, ya que después el listado es
verificado en la máquina de computación del gerente.Además se pudo observar que
para el momento de cargar un despacho no se contaba a tiempo con la información
de existencia necesaria, lo cual retarda el proceso y pone en espera por un rato
considerable a diferentes productores ganaderos y compradores en general, y en tal
sentido que en ausencia del gerente, los datos no pueden ser consultados.

29
Descripción Detallada de los Procesos del Sistema Actual

ENTREVISTA ESTRUCTURADA
NOMBRE DEL PROCESO (1)

DESCRIPCIÓN (MOMENTOS O FASES)
A la hora de registrar los pesos que se
reconocen en la romana, los registros

PROCESO DE REGISTRO DE

permanecen en el mismo equipo que está

PESOS DE SACOS DE HARINA

conectado a ésta por puerto serial (COM)

BASE

de manera que la única forma de acceso a
dicha información es que el gerente se
dirija de forma directa con una memoria
USB posiblemente infectada con virus
informáticos a hacer un guardado inseguro
de lo que fue previamente registrado.
OBSERVACIÓN DIRECTA

NOMBRE DEL PROCESO (1)

DESCRIPCIÓN (MOMENTOS O FASES)
Se observó que el sistema actual, además
de inseguro en cuanto a evitar la necesidad

PROCESO DE REGISTRO DE

de usar memorias USB personales, hace un

PESOS DE SACOS DE HARINA

guardado de datos de forma local en un

BASE

equipo

que

se

encuentra

diaria

y

constantemente expuesto a todo tipo de
partículas que pueden ingresar a dicho
equipo y dañar sus componentes internos
de hardware y así dar por perdida la
información valiosa almacenada en ésta.

30
ENTREVISTA ESTRUCTURADA
NOMBRE DEL PROCESO (2)

DESCRIPCIÓN (MOMENTOS O FASES)
En cuanto a las consultas de los datos de
pesos almacenados el problema radica en

CONSULTA Y EMISIÓN DE

que el único reporte que emite el sistema

REPORTE DE PESAJES TOTALES no es accesible tan fácil como se quisiera,
hay que generar el reporte directamente en
la máquina de registro que se encuentra
relativamente apartada de la oficina del
gerente.
OBSERVACIÓN DIRECTA
NOMBRE DEL PROCESO (2)

DESCRIPCIÓN (MOMENTOS O FASES)
De acuerdo a lo observado, el reporte
único que genera el actual sistema es útil,

CONSULTA Y EMISIÓN DE

sin embargo se desea que hubiese otros

REPORTE DE PESAJES TOTALES reportes más detallados que ayuden a la
toma de decisiones y a filtrar con mayor
facilidad

la

información

realmente

necesaria por más criterios que sólo un
rango de fechas. Además de alguna forma
de acceso desde el teléfono móvil que
permita al gerente aprovechar la conexión
Wireless LAN que posee la empresa y
acceder a la información desde cualquier
parte de la empresa desde su móvil.

31
Análisis del Sistema Actual:
El Sistema Actual decontrol gerencial de pesajes de sacos de harina base para
alimento de ganado de la planta de sub-Producto de Servicios Avícolas, C.A., ubicada
en Cagua, Estado Aragua fue sometido a un proceso de análisis donde se aplicaron
diferentes técnicas de recolección de datos para así conocer su situación del sistema
actual.
Luego de aplicar técnicas tales como,Revisión documental,Observación
Directa y Entrevista No Estructurada, se logró llegar a conocer la situación actual
en la que se encuentra el sistema de control gerencial de pesajes de sacos de harina
base para alimento de ganado de la planta de sub-Producto de Servicios Avícolas,
C.A. (SERAVICA).
El proceso de registro de los pesos que se lleva a cabo en la romana,
demuestra que los registros permanecen en el mismo equipo que está conectado a ésta
por puerto serial de manera que la única forma de acceso a dicha información es que
el gerente se dirija de forma directa con una memoria usb posiblemente infectada con
virus informáticos a hacer un guardado inseguro de lo que fue previamente registrado.
Se puede constatar que el proceso actual no corresponde a un proceso que sea global
en sentido de la organización donde se encuentra, ya que está confinado a la maquina
donde se encuentran los datos y no se ve interconectado de algún modo en el proceso
administrativo de forma directa, presentando un proceso tedioso y poco eficaz.
En cuanto a las consultas de los datos de pesos almacenados el problema
radica en que el único reporte que emite el sistema no es accesible tan fácil como se
quisiera, hay que generar el reporte directamente en la máquina de registro que se
encuentra relativamente apartada de la oficina del gerente. De acuerdo a lo
observado, el reporte único que genera el actual sistema es útil, sin embargo se desea
que hubiese otros reportes más detallados que ayuden a la toma de decisiones y a
filtrar con mayor facilidad la información realmente necesaria por más criterios que
sólo un rango de fechas. Además de alguna forma de acceso desde el teléfono móvil

32
que permita al gerente aprovechar la conexión inalámbrica que posee la empresa y
acceder a la información desde cualquier parte de la empresa desde su teléfono
celular.
Descripción de los Procesos:
Los procesos representan las fases de más importancia dentro de cualquier
sistema, debido a que cada uno de ellos poseen diferentes actividades que deben
ejecutarse dentro del sistema para así lograr la funcionalidad para lo cual fue creado.
En el sistema actual se llevan a cabo dos procesos esenciales, los cuales son,
Proceso de Registro de Datos y Proceso de Consulta de Datos; Cada uno de ellos se
lleva a cabo en la Planta de Sub-Producto de SERAVICA, en la oficina del gerente y
en la zona de pesaje respectivamente.
Proceso de Registro de Datos: Este proceso es (a lo que se refiere a
informática) el más complejo, ya que requiere la lectura del puerto serie de un equipo
visor usando el lenguaje C# de Microsoft, que permite que los datos recibidos desde
una romana o bascula de paletas y pesos grandes en general sean leídos por un
computador para su posterior tratamiento. Este proceso da lugar al almacenamiento
de la información que será objeto del siguiente proceso.
Proceso de Consulta de Datos: En cuanto al proceso de la consulta de datos
se refiere, el sistema actual se encuentra acoplado a una impresora virtual que al
momento de realizar una búsqueda según los criterios de fecha determinados y enviar
dicha búsqueda, los resultados se muestran en pantalla en un nuevo archivo PDF que
muestra una tabulación rudimentaria de la información solicitada. A continuación un
ejemplo del reporte emitido por el sistema, el cual se guarda cada vez que se instancia
esa función con el nombre de archivo “maestro.pdf”:

33
Servicios Avícolas, C.A. (Pollos la Caridad) Planta Cagua
Rif.: J-00092863-0

Reporte de pesos por fecha del: 07/10/2013 al 21/10/2013:

1256,65 Kg
963, 45 Kg
1127,41 Kg
993,35 Kg
1001,45 Kg
988,12 Kg
1193,74 Kg
1212,65 Kg
1331,24 Kg
10068,06 Kg

Total de Paletas: 9

Página 1

34
Diagramas de Apoyo a la Descripción de Procesos

Diagrama de Caso de Uso: Un caso de uso es una descripción de los pasos o
las actividades que deberán realizarse para llevar a cabo algún proceso. Los
personajes o entidades que participarán en un caso de uso se denominan actores. En el
contexto de ingeniería del software, un caso de uso es una secuencia de interacciones
que se desarrollarán entre un sistema y sus actores en respuesta a un evento que inicia
un actor principal sobre el propio sistema. Los diagramas de casos de uso sirven para
especificar la comunicación y el comportamiento de un sistema mediante su
interacción con los usuarios y/u otros sistemas. O lo que es igual, un diagrama que
muestra la relación entre los actores y los casos de uso en un sistema. Una relación es
una conexión entre los elementos del modelo, por ejemplo la especialización y la
generalización son relaciones. Los diagramas de casos de uso se utilizan para ilustrar
los requerimientos del sistema al mostrar cómo reacciona a eventos que se producen
en su ámbito o en él mismo.
En otras palabras, un caso de uso involucra interacciones entre diversos
actores y el sistema, siendo el actor otro sistema o subsistema. Asimismo, los
diagramas de casos de uso definen conjuntos de funcionalidades afines que el sistema
debe cumplir para satisfacer todos los requerimientos que tiene a su cargo.
En este sentido, IBM (ob.cit), plantea varios tipos de relaciones utilizadas en
los diagramas de casos de uso:
a) Generalization (generalización): en la herencia de los casos de uso, el caso de
uso secundario hereda acciones y significado del primario, además agrega sus
propias acciones. El caso de uso hijo hereda el comportamiento y significado
del caso de uso padre. Así cómo es posible con clases, un caso de uso padre.
La representación de la generalización es una flecha vacía que apunta del caso
de uso hijo al caso de uso padre.

35
b) Include (inclusión): los casos de uso pueden incluir otros casos de uso, cuando
existen secuencias de pasos en común es importante crear un nuevo caso de
uso que agrupe esas secuencias, luego existirán casos de usos que incluirán al
nuevo creado, de manera de simplificar el diagrama. Es importante destacar
que los casos de uso que se incluyen nunca aparecerán solos, simplemente
funcionan como parte de un caso de uso que lo incluye. El estereotipo
<<include>> se usa para denotar la relación include.
c) Extend (extensión): los casos de uso pueden extenderse de otros casos de uso.
La relación extend indica que el comportamiento del caso de uso base es
extendido o ampliado por otro caso de uso (caso de uso que extiende), en la
ubicación especificada por el punto de extensión. El caso de uso base puede
existir por sí mismo, los puntos de extensión pueden ser mencionados dentro
del caso de uso base, además los puntos de extensión son puntos donde el
comportamiento del caso de uso extendido aparece. Estos casos de uso pueden
tener uno o más puntos de extensión, y cada uno de ellos tiene nombre. El
estereotipo <<extend>> se usa para denotar la relación “extend”.

Notación para los Casos de Uso. Fuente: Wikipedia. Figura 2.

36
Diagrama de Caso de Uso del Sistema Actual. Figura 3.

Diagrama de Procesos del Sistema Actual. Figura 4.

37
Necesidades Generales de la Nueva Herramienta

En el estudio realizado en la planta de Sub-Producto de la empresa Servicios
Avícolas, C.A. se detectó la necesidad de mejorar los procesos mediante los cuales se
registran y se consultan los datos que corresponden al pesaje de sacos de producto
terminado, datos que son esenciales para las estimaciones y en general para la gestión
administrativa y de producción en el área.
Con base a la información obtenida mediante la observación directa de los
procesos y la entrevista no estructurada con el gerente, se pudo establecer que la
metodología actual de procesamiento de información es muy rudimentaria y no
brinda una efectividad y rapidez adecuada, ya que no garantiza un buen control y fácil
acceso a la información registrada.
Al respecto, se detectaron las siguientes necesidades:
1.

Registrar efectiva y eficazmente los pesos de producto terminado de tal

manera que los datos puedan mantenerse a salvo de posibles daños en el equipo
donde se alojan.
2.

Mejorar la forma en la que se accede a los datos registrados, de tal

manera que no se haga necesario salir de la oficina para tenerlos disponibles.
3.

Contar con reportes más detallados de los datos registrados que

realmente puedan agilizar los procesos del departamento en base a la toma de
decisiones.
De acuerdo a lo antes señalado, se requiere de un sistema de información que
permita su operatividad permanente de una forma eficaz y rápida, esto se puede
lograr a través de la implementación de un Sistema de Información para el control
gerencial de pesajes de sacos de harina base para alimento de ganado, que permita
registrar y consultar más rápidamente los pesajes diarios de la romana de planta,

38
además de acceder a una base de datos ubicada en un equipo de cómputo localizado
en un Data Center seguro, donde dichos datos no corran riesgos considerables.

Definición de los Requerimientos

A continuación se presentan los requerimientos del sistema actual:
Requerimientos de Entrada
Los requerimientos de entrada representan la manera en que los datos ingresan
al sistema actual y también el proceso mediante el cual el sistema de información
utiliza los datos necesarios para procesar la información. En el caso del sistema actual
las entradas son pulsos electrónicos que el visor de la romana lee e interpreta,
enviándolos posteriormente al computador por puerto serial, donde se almacenan. En
tal caso, enla planta de sub-producto de SERAVICA se observan los siguientes datos
utilizados para generar información:Datos obtenidos desde el actual sistema de la
romana que el operario verifica antes de utilizar la opción guardar de la aplicación en
la máquina de computación de la romana.
Se requiere que el sistema proporcione un nivel se seguridad de los datos, de
modo que no se mantengan en esa máquina que está expuesta a partículas de polvillo
y posibles daños, sino que los envíe a una base de datos en un servidor de la misma
empresa, en el Data Center.
Requerimientos de Almacenamiento
Los requerimientos de almacenamiento se refieren a la manera en que se
guarda la información del sistema. Para almacenar la información que se genera al
realizarse los procesos del sistema actual en la planta de sub-producto de
SERAVICA, se utiliza la misma aplicación con la que se registran, quedando dicha
información en la base de datos interna de Visual Fox Pro 5.0.
39
Es necesario destacar que la cantidad de datos manejados es muy amplia, y al
tratarse de una base de datos estática, que según Wikipedia.org son “bases de datos
de solo lectura, utilizadas para almacenar datos históricos que posteriormente se
utilizan para estudiar el comportamiento de un conjunto de datos en el tiempo,
realizar proyecciones, tomar decisiones y realizar análisis de datos para inteligencia
empresarial”, en oportunidades tiende a necesitar una adecuada presentación al
usuario para poder ser interpretada la información más claramente.
Se requiere que el sistema sea capaz de almacenar la información
correspondiente a los pesajes de manera segura, y que además se encuentren en una
base de datos que permita la integración de ambos módulos, el de registro y el de
consulta.
Requerimientos de Salida
Los requerimientos de salida están constituidos por la forma como se maneja
la salida de información, esto es, la capacidad del sistema de emitir la información
procesada o datos de entrada al exterior.
En el sistema actual se realiza a través de un reporte, que desglosa por un
rango de fechas requerido por el usuario, los pesajes realizados en la romana, por lo
que se requiere que se emitan más reportes, que sean específicos y apoyen
considerablemente el proceso de toma de dediciones en cuanto al despacho de
producto terminado.
Debido a toda la investigación realizada y las dificultades encontradas en el
sistema actual se plantea una nueva herramienta tecnológica que permita agilizar el
proceso en el control de pesajes de sacos de producto terminado y genere seguridad,
eficacia y eficiencia en cada uno de los procesos como es la implementación de un
Sistema de Información Integrado para el Control Gerencial de Pesajes de Sacos de
Harina Base Para Alimento de Ganado en la planta de sub-producto de la empresa
Servicios Avícolas, C.A. (SERAVICA), ubicada en Cagua, Estado Aragua.

40
Requerimientos generales de la nueva herramienta
Requerimientos generales de la nueva herramienta
Hardware
Requerimientos Mínimos
Memoria: 512Mb
Velocidad del CPU: 300 MHz
Disco Duro: 60 Gb.
Requerimientos Generales
Memoria: 1Gb
Velocidad del CPU: 2 GHz
Disco Duro: 160 Gb.

Software
Requerimientos Deseables
Sistema Operativo: Windows 7 SP1.
.NET FrameWork 4.0 o superior.
Servidor Base de Datos, Apache y PHP: XAMPP.
Navegador web:Google Chrome.

41
DISEÑO Y DESARROLLO DEL PRODUCTO TECNOLÓGICO EN FORMA
ACABADA

Presentación

Hace algunas décadas, con el surgimiento de las tecnologías de la información
se han experimentado transformaciones en todos los ámbitos de la sociedad,
cambiando de manera positiva y significativa

la forma en que operan las

organizaciones actuales debido a que a través de su uso permite importantes mejoras
como son suministrar una plataforma de información necesaria para la toma de
decisiones, automatizar los procesos operativos, y lo más importante, brindar ventajas
mediante su implantación apoyando el máximo nivel de la organización.
Estas Tecnologías han sido conceptualizadas como la integración y
correlación de la computación, las telecomunicaciones y la técnica para el
procesamiento de datos, en la que sus principales componentes son el factor humano,
el equipamiento necesario, la infraestructura, el software y los mecanismos de
intercambio de información, además de los recursos financieros y muy importante los
contenidos de la información, la cual representa una parte fundamental dentro de
cualquier empresa o institución para tener un alto nivel de desarrollo y
competitividad. Razón por la cual han recurrido a la rápida adopción de sistemas
automatizados capaces de facilitar tareas mecánicas rutinarias, evitar errores, mejorar
la atención.
Bajo esta perspectiva, la planta de sub-producto de Servicios Avícolas, C.A. no
escapa de ésta palpable realidad, razón por la cual para efectos de la presente

42
investigación se diseñó y desarrolló un sistema de información para el
controlgerencial de pesajes de sacos de producto terminado, cuyo propósito
fundamental es brindar una mayor eficiencia y calidad en los procesos de registro,
análisis, almacenamiento y consulta de los mismos, haciendo uso de una base de
datos sólida, rápida y segura, que permita la realización de las funciones mencionadas
anteriormente por medio de interfaces amigables que garantizan la entrada,
almacenamiento y salida de datos sin tener que ubicar la información en forma
dificultosa.

Objetivos del Producto Tecnológico Propuesto

Objetivo General
Sistematizar

el

control de pesajes de sacos de producto terminado,

producidos en la planta de sub-producto de la empresa Servicios Avícolas, C.A.,
ubicada en Cagua, Estado Aragua.
Objetivos Específicos
•

Facilitar la consulta de datos registrados en el sistema de manera que

pueda ser más eficiente el proceso de estimaciones de producción y toma de
decisiones.
•

Ofrecer una interfaz amigable a los usuarios que permitan una cómoda

interacción con el sistema y mejora en la experiencia de usuario.
•

Generar módulos de consulta que permitan realizar búsquedas de

información referente a los pesajes que han sido registrados de manera que dicha
información pueda estar disponible cuando sea requerida.

43
•

Emitir reportes digitalizados e impresos de acuerdo a la información

pertinente en los formatos de los registros.

Descripción del Producto Tecnológico Propuesto

De acuerdo a lo anterior, se desarrollará un sistema de información
automatizado que permita llevar un control en forma adecuada de todo el proceso
que comprende al almacenamiento y búsqueda de la información que proporcionan
los registros y de esta manera erradicar las problemáticas mencionadas.
El sistema se desarrolló bajo una plataforma propietaria, totalmente segura
bajo la programación orientada a objetos y diseños web. Los lenguajes utilizados para
la herramienta tecnológica fueron: PHP5, la cual goza de una alta aceptación en el
ámbito de la programación web a nivel mundial, cabe destacar que este lenguaje fue
desarrollado bajo una licencia con características libres, la licencia permite desarrollar
aplicaciones en este lenguaje sin ningún costo adicional. Además de ser una
tecnología accesible, PHP es también muy seguro y provee en estos momentos una
base de mecanismos para proteger la integridad del sistema y evitar que se filtre hacia
el exterior información sensible, esto ayuda mucho al proyecto puesto que la
información manejada debe ser tratada con discreción.
Al mismo tiempo, el sistema manejador de base de datos utilizado fue
MySQL, este también es un Software libre y no genera gastos adicionales por el pago
de licencias, se eligió trabajar con este administrador por ser uno de los más rápidos
en la web y constituye uno de los mayores contenedores de datos a nivel mundial.
Así mismo como el uso de la herramienta Visual Studio 2010 para el
desarrollo del módulo de registro, de manera que permitiera integrar componentes

44
que permiten la lectura de puertos seriales, de suma importancia en el desarrollo del
presente trabajo especial de grado.
Cabe destacar, que el sistema propuesto fue desarrollado en un diseño que
permite registrar, consultar, y listar cualquier registro según sea el caso, directamente
desde el servidor que se encuentra ubicado enel data center de la empresa, ofreciendo
de esta forma seguridad y confiabilidad al acceso de la información de la base de
datos del sistema, así como la agilización y optimización de los procesos,
proporcionando un soporte de apoyo para la rápida y eficaz toma de decisiones en
producción y control de inventarios de la planta.
Por otro lado, las operaciones o manejabilidad del sistema es muy sencilla con
una interfaz interesante y adecuada para el departamento, de forma que cualquier
persona con conocimiento básico de computación e informática pueda manejarlo sin
ningún problema por su interfaz agradable y dinámica.

Diagramas de Apoyo a la Descripción de los Procesos del Producto Tecnológico
Propuesto

Para la descripción de los procesos del sistema propuesto, donde se lleva a
cabo el control gerencial de pesajes de sacos de harina base para alimento de ganado,
se empleó una técnica de diagramación que permite visualizar la interacción de las
entidades para realizar las diferentes actividades el cual fue el diagrama de casos de
usos basado en el lenguaje orientado a objetos UML (Lenguaje de Modelado
Unificado).
Elementos
Actor: Una definición previa, es que un Actor es un rol que un usuario juega
con respecto al sistema. Es importante destacar el uso de la palabra rol, pues

45
con esto se especifica que un Actor no necesariamente representa a una
persona en particular, sino más bien la labor que realiza frente al sistema.
Caso de Uso: Es una operación/tarea específica que se realiza tras una orden
de algún agente externo, sea desde una petición de un actor o bien desde la
invocación desde otro caso de uso.

Casos de Uso de la herramienta propuesta. Figura 5.

46
Actores

Actor

Gerente

Descripción

El Gerente es el encargado de hacer la consulta de los
datos, de manera que pueda darles validación para hacer
estimaciones y toma de decisiones, puede emitir reportes
impresos o en pantalla.

Tipo

Primario

Relaciones

Operario

Autor

Gerente de Sub-Producto.

Actor

Operario

Descripción

El Operario es quien se encarga de hacer los procesos de registro de
datos en la base de datos a fin de ofrecer la base del trabajo de gestión
del departamento.

Tipo

Secundario

Relaciones

Gerente

Autor

Operario de turno indistinto de planta.

Alcance del Producto Tecnológico Propuesto

El sistema desarrollado cabo para el control gerencial de pesajes de sacos de
harina base para alimento de ganado (SAGPROT), tiene como alcance convertirse en
una invaluable herramienta capaz de mejorar la calidad en cuanto a la satisfacción de

47
necesidades presentadas por la gerencia de la planta de sub-producto de SERAVICA.
Además de fundamentar parámetros de seguridad en pro de la integridad y
confiabilidad de la información que el sistema soporta. En este sentido, la propuesta
desarrollada es una herramienta que se encuentra destinada a lograr optimizar y
agilizar los procesos de control y manejo de la información relacionada con cada
pasaje que se registra de producto terminado.
Dicho esto, se tiene por alcance tecnológico del nuevo sistema las siguientes
funciones:
•

Al iniciar el sistema de consulta se solicitará un usuario y contraseña que

disminuirá los riesgos de plagio de información, hurto o cualquier otra actividad
maliciosa, aumentado así la seguridad e integridad de la información.
•

Luego de que el usuario ingrese su login y password, se procederá a verificar

que este registrado en el sistema en caso de ser así, el usuario accederá a los
diferentes módulos del sistema. En caso de que el usuario no esté registrado deberá
acudir al departamento de sistemas de SERAVICA para formalizar su registro.
•

Generar reportes en forma digital en donde se listara la información

recopilada por el personal que labora en la planta como operario a fin de hacer un
respaldo de manera segura de dichos reportes. Los reportes pueden ser impresos y
archivados.
•

Acceso a los reportes en digital por medio de la búsqueda por rango de fechas.

•

Se podrá consultar e imprimir, por medio del sistema la información solicitada

por los usuarios.
•

Consultar, agregar o imprimir los diferentes registros de inventarios

pertenecientes a los pesajes.

48
Sujetos que Interactuarán con el Producto Tecnológico Propuesto

Los usuarios que interactúan con el sistema son únicamente los empleados de
la empresa Servicios Avícolas, C.A., específicamente el gerente de sub-producto y los
operarios, cada uno en el módulo correspondiente, los cuales son las personas
encargadas del registro de información de todos los pesajes efectuados en esta planta,
así como de la consulta y emisión de reportes respectivamente; ya que son los únicos
que conocen los procedimientos y el manejo de estos procedimientos en la empresa,
variando solamente sus funciones y acciones en el uso de la base de datos
desarrollada para este fin. La viabilidad de esto, no es más que las condiciones que
van a favorecer el funcionamiento de manera efectiva del sistema debido a que otra
persona que lo maneje puede cargar registros erróneos de datos y hacer un mal uso
del software. De esta manera, se muestra a continuación la descripción y las
funciones principales de las entidades que intervienen en el sistema propuesto:
Gerente: Los cuales son: gerente de producción en la planta de sub-producto
de SERAVICA. Es la persona que puede manejar y usar toda la información
de una manera satisfactoria para el departamento de sub-producto de la
empresa, es decir, que puede hacer uso de todos los procesos que se realizan
en él, excepto registrar pesajes que, aunque podría hacerlo sin problema
alguno por estar autorizado, es una labor definida para operarios de procesos:
registrar nuevos pesajes, así como hacer consultase impresión de reportes,
contribuyendo así a la actualización de la base de datos del sistema, en la cual
tiene acceso completo al backup de la misma. Todo esto debido a que puede
navegar por todos los módulos que el sistema posee.
Operario: son: obreros y montacarguistas de la empresa. Esta persona tiene
un acceso limitado, es decir, solo podrán realizar registros y consultas en
pantalla con respecto a los pesajes guardados en la base de datos. Esto quiere
decir que no podrán acceder a los módulos de impresión de formatos.

49
Descripción de los escenarios del Producto Tecnológico Propuesto

Figura 6 – Pantalla de Inicio de Sesión

Descripción Fig. 6: La pantalla de inicio de sesión del módulo de consulta, es
visualizada en el equipo de computación del gerente de sub-producto, la cual le
permite validar su usuario y contraseña asignados previamente para acceder.
Figura 7–Principal de Módulo de Consulta

Descripción Fig. 7: la pantalla principal del módulo de consulta le da la bienvenida al
usuario según sea quien haya iniciado sesión, muestra el menú lateral con todas las
funciones disponibles.

50
Figura 8 – Seleccionar fechas para consulta en pantalla

Descripción Fig. 8: la pantalla de consultas en pantalla por fechas permite
seleccionar un rango de fechas entre las cuales se van de mostrar los registros
almacenados en la base de datos.
Figura 9 – Consultas en Pantalla

Descripción Fig. 9: una vez seleccionado el rango de fechas en la consulta en
pantalla, se despliegan los registros que coincidan con el criterio de búsqueda, de
manera que se le pueda dar una rápida ojeada a los registros necesarios.

51
Figura 10 – Seleccionar para Impresión

Descripción Fig. 10: Se dispone de un menú de selección por fecha y turno para
imprimir reportes pertinentes, una vez seleccionado un rango de fechas y un turno a
consultar, se envía a la impresora virtual la consulta de manera que pueda ser impreso
el reporte desde el navegador.
Figura 11 – Vista de Impresión

Descripción Fig. 11: Listado emitido en base a la consulta de la pantalla de selección
para impresión.

52
Figura 12 – Manual de Usuario

Descripción Fig. 12: Manual de usuario visto desde el navegador con la opción de
Ayuda en el menú del sistema.
Figura 13 – Pantalla Principal Módulo de Registro

Descripción Fig. 13: Pantalla principal del módulo de registro de datos, el cual se
localiza como una aplicación de escritorio en la computadora de la romana y es de
uso de los operarios.

53
Figura 14 – Pantalla de registro

Descripción Fig. 14: Pantalla de registro; una vez seleccionado el turno con el que se
va a trabajar, se despliega la pantalla de registro, la cual indica el turno en operación
y desde la cual se reciben los datos del pesaje y se envían a la Base de Datos.

54
Mapa de Navegación (Módulo de Consulta) Figura 15

iniciar
sesión
validar
sesión
Principal

Consultar
en Pantalla

Imprimir

Resultado
Consulta

Reporte

Ayuda

Salir

Manual de
Usuario

Mapa de Navegación (Módulo de Registro) Figura 16

Seleccion
de Turno
Primer
Turno

Segundo
Turno

55

Tercer
Turno
Manual de Usuario
SAGPROT S.P.

Autor: Víctor Reyes, C.I.:20.055.362

San Juan, Noviembre de 2013

56
MANUAL DE USUARIO:
INTRODUCCIÓN:
El presente manual pretende ser una guía y ayuda útil en el uso adecuado del
Sistema de registro y consulta de datos del Sistema de Apoyo a la Gestión de
Producto Terminado (SAGPROT) de la planta de Sub-Producto de Servicios
Avícolas, C.A. El mismo fue elaborado de acuerdo a los requerimientos del personal
perteneciente a la gerencia de la mencionada planta, siguiendo sus respectivas
recomendaciones y en base a criterios generales para el desarrollo de Sistemas de
Información, se desarrolló una herramienta totalmente útil que tiene como principal
objetivo agilizar los procesos más importantes relacionados al departamento, con el
fin de hacerlos eficaces y efectivos a las necesidades que exige la sociedad moderna.

ASPECTOS TÉCNICOS:
Siguiendo las instrucciones del departamento de sistemas (quienes proveen el
soporte técnico a la empresa), el sistema presentado fue desarrollado bajo diversas
plataformas, por un lado el módulo de registro de datos fue concebido con el uso de
Microsoft Visual Studio 2010 Ultimate, IDE que se ha hecho muy popular en los
últimos años debido a una gran potencialidad de recursos que hacen posible el
desarrollo de forma rápida y eficiente de Sistemas de información, usando en este
caso el lenguaje de programación C#, el cual lo hace dinámico y Robusto. Por su
parte, para el módulo de consulta se utilizó la herramienta de diseño Adobe
Dreamweaver CS5.5 para apoyar el desarrollo de las vistas de dicho modulo y en
espera de la programación de forma no asistida (sin IDE en especial). Como
herramienta de Servidor se utilizó Apache, muy popular y conocido por los
desarrolladores web por la potencia que ofrece como Servidor Local o Web y para el
Motor de Base de Datos el elegido fue MySQL, versátil y muy utilizado por su

57
notable desempeño en lo que refiere al almacenamiento de gran cantidad de datos y
su potencia en la ejecución de consultas en tiempos realmente rápidos.
Cabe destacar que las herramientas antes señaladas, fueron instaladas a partir
del paquete de XAMP (X -Apache MysqlPhp) el cual facilita la instalación al utilizar
este tipo de herramientas.

INSTALACIÓN:
Básicamente podemos instalar el Sistema en cualquier computador que reúna
las siguientes características a nivel de software:

Windows 7 / Windows Vista
Instalar paquete XAMPP
Subir la carpeta del sistema a la carpeta del servidor, normalmente llamada: htdocs.
Poseer o instalar .NET Framework 4 o superior.

Asegurarse de Crear la BD y exportarla en PhpMyadmin.
En algunos casos se hace necesario actualizar la librería php5-cli y reiniciar el
servidor Apache.
Listo, Sistema Instalado.

58
NAVEGANDO POR EL SISTEMA
El sistema consta de una interfaz realmente amigable e ideada de acuerdo a las
necesidades del usuario, a cual podemos detallar de la siguiente manera:
Pantalla de Inicio de Sesión

La pantalla de inicio de sesión del módulo de consulta, es visualizada en el
equipo de computación del gerente de sub-producto, la cual le permite validar su
usuario y contraseña asignados previamente para acceder.
Principal de Módulo de Consulta

La pantalla principal del módulo de consulta le da la bienvenida al usuario
según sea quien haya iniciado sesión, muestra el menú lateral con todas las funciones
disponibles.

59
Seleccionar fechas para consulta en pantalla

La pantalla de consultas en pantalla por fechas permite seleccionar un rango
de fechas entre las cuales se van de mostrar los registros almacenados en la base de
datos.
Consultas en Pantalla

Una vez seleccionado el rango de fechas en la consulta en pantalla, se
despliegan los registros que coincidan con el criterio de búsqueda, de manera que se
le pueda dar una rápida ojeada a los registros necesarios.

60
Seleccionar para Impresión

Se dispone de un menú de selección por fecha y turno para imprimir reportes
pertinentes, una vez seleccionado un rango de fechas y un turno a consultar, se envía
a la impresora virtual la consulta de manera que pueda ser impreso el reporte desde el
navegador.
Vista de Impresión

Listado emitido en base a la consulta de la pantalla de selección para
impresión.

61
Manual de Usuario

Manual de usuario visto desde el navegador con la opción de Ayuda en el
menú del sistema.
Pantalla Principal Módulo de Registro

Pantalla principal del módulo de registro de datos, el cual se localiza como
una aplicación de escritorio en la computadora de la romana y es de uso de los
operarios.

62
Pantalla de registro

Pantalla de registro; una vez seleccionado el turno con el que se va a trabajar,
se despliega la pantalla de registro, la cual indica el turno en operación y desde la cual
se reciben los datos del pesaje y se envían a la Base de Datos.

63
AYUDA Y SOPORTE
El desarrollador del Sistema puede ofrecer ayuda y soporte en caso de averías,
fallas o modificaciones futuras al sistema. Para contactarlo puede ubicarlo de la
siguiente manera:

Víctor Reyes

Facebook: www.facebook.com/victor56

Teléfono Celular: 0424 – 349 22 91

Twitter: www.twitter.com/victorreyes56

Correos: victorreyes.56@outlook.com
victorreyes.56@gmail.com

Respuesta en la brevedad posible, para satisfacer todo asunto generado acerca del
SAGPROT.

64
IMPLEMENTACIÓN Y EVALUACIÓN DE LA HERRAMIENTA
TECNOLÓGICA

Sistematización y Evaluación de la Implementación

La implementación delsistema de información integrado para el control gerencial de
pesajes de sacos de harina base para alimento de ganado. Caso: planta de subproducto de la
empresa Servicios Avícolas, C.A., ubicada en Cagua, estado Aragua, se llevó a cabo en el
período de cinco (5) semanas. Para dicha implementación se realizó un cronograma de
actividades, organizado en las cinco semanas establecidas, y sus respectivas actividades. Es
importante destacar que la implementación de la herramienta tecnológicase realizará con el
objetivo de proporcionar la mejora de sus procesos, en cuanto a actividades de inventario y
toma de decisiones se refiere de manera más rápida y eficaz donde la información será más
organizada.
Es la etapa final del proceso de desarrollo del sistema, donde la coordinación pudo
apreciar los resultados de la propuesta de solución a los problemas identificados inicialmente,
comparando dichos resultados con las especificaciones establecidas para el desarrollo de la
herramienta.

Actividades

SEMANAS
1 2 3 4

Entrega formal del Sistema de Información
Instalación del Sistema de Información en la empresa
Presentación formal del Sistema de Información al personal
Entrega de Manual de Usuario
Adiestramiento de los Usuarios
Realización de las Pruebas
Carga Inicial del Sistema

65

5
Actividad 1. Entrega Formal del Sistema. En esta primera etapa de la fase de
implementación, el investigador se dirigió a laplanta de sub-producto de SERAVICA, con la
finalidad de notificarles, la culminación del proceso de desarrollo de la herramienta
propuesta. Esta etapa conllevo entregar el sistema en forma digital a los diferentes actores en
el proceso de sistematización, demostrando a la institución que se culminó el desarrollo y que
se da inicio a la fase de implementación del sistema dónde todos los elementos involucrados
son esenciales.
Actividad 2.Instalación del Sistema. En la segunda semana, luego de entregar el
soporte digital del sistema, se procedió a la instalación de la herramienta en los computadores
de la oficina de la gerencia y de la máquina de la romana. Por medio de esta actividad se
confirma la disponibilidad de la empresa, en cuanto a herramientas de hardware se refiere,
demostrando que si cuenta con la herramienta física, y las capacidades necesarias para la
correcta instalación del sistema, y su posterior ejecución y desempeño de los procesos.
Actividad 3. Presentación del Sistema al Personal. Seguidamente se proseguido a
presentar a través de una charla informativa el sistema a la planta, se contó con el apoyo y la
asistencia total de los sujetos involucrados, se expuso a ellos el objetivo de esta investigación
y los beneficios tangibles e intangibles que trae consigo su implementación.
Actividad 4. Entrega de Manual de Usuario. En la tercera semana se procedió a
entregar el respectivo manual de usuario, para que la gerenciacontara con este soporte de
ayuda/consulta, una vez validada la herramienta. De igual forma era un adelanto documental,
que sería complementado con los adiestramientos posteriores. La llegada del manual de
usuario a la empresa, fue un estímulo y un motivo de curiosidad, para ir conociendo las
funcionalidades que posteriormente conocerían en los adiestramientos e implementación
final. Por medio del manual de usuario, pudieron observar las opciones del sistema, e ir
comparando con las actividades que ellos realizaban de forma rudimentaria.
Actividad 5. Adiestramiento de los Usuarios. En la tercera semana se procedió a
iniciar con el adiestramiento del personal, se inició con los operarios y posteriormente con el
gerentede planta, explicándoles los controles de acceso, entre otros procesos.
Actividad 6. Realización de las Pruebas. Concluido el adiestramiento de los
usuarios, se inicia la fase de las pruebas del sistema. Para lo cual Cerrada (2009), plantea que:

66
se denomina prueba alfa a unas primeras pruebas que se realizan en un entorno
controlado donde el usuario tiene el apoyo de alguna persona del equipo de
desarrollo y a su vez esta misma persona puede seguir muy de cerca la
evolución de las pruebas, (p. 290)
Una vez entendido esto, se procedió a seleccionar el personal que colaboraría en la
elaboración de las pruebas. Antes de esto es importante mencionar lo que resalta José A.
Cerrada Somolinos con respecto a las Prueba del Sistema, en relación a que cada prueba
revela si el sistema se ejecuta en conformidad con un requerimiento o no, por tanto si el
sistema no se ejecuta según lo establecido en los requerimientos, se denomina deficiencia.
Para detectar esto tempranamente, se llevan a cabo las pruebas alfa y beta.
Con relación a la prueba alfa, se considera un equipo de usuarios y operadores del
cliente que viene al ambiente del desarrollador y participa en el proceso de prueba. En esta
las ocurrencias de fallas se documentan cuidadosamente y se entregan cuidadosamente y se
entregan al equipo de prueba.
Con respecto a la prueba alfa del presente producto tecnológico, se consideró el
gerente y uno de los operarios. En esta fase el desarrollador (investigador), mostró todas las
funcionalidades del sistema en tiempo real, mostrando los posibles errores a ocurrir, y todos
los escenarios posibles según el módulo, al igual los controles de acceso. El desarrollador
hizo énfasis en la comparación con los requerimientos y los diagramas de modelado del
sistema realizados, demostrando a los usuarios, la correspondencia entre los procesos del
sistema actual y los propuestos por la nueva herramienta.
De la aplicación de la prueba alfa, se pudo obtener el siguiente cuadro:

Resultados de la Prueba Alfa.
PREGUNTAS

Si No

1. - ¿El acceso al sistema corresponde con lo establecido en los
requerimientos?
2.- ¿Los módulos del sistema están acorde con la estructura establecida?
3.- ¿El sistema ofrece una estructura ordenada, amigable y fácil de
acceder?
4.- ¿Están completas todas las funcionalidades que debe realizar el
sistema?
6.- ¿Funcionan correctamente todas las operaciones de registro y
consulta y reportes?

2

67

2
2
2
2
7.- ¿Falta agregar alguna característica a alguna de las funcionalidades?

2

Fuente: Reyes, Víctor (2013)
La prueba alfa se realizó con éxito, el personal está conforme y satisfecho con las
operaciones y aplicaciones que se presentó en la herramienta del sistema propuesto.
Posteriormente se procede a realizar la prueba Beta a lo que José A. Cerrada
Somolinos expresa:
Uno o varios usuarios trabajan con el sistema en su entorno normal, sin apoyo
de nadie, y anotando cualquier problema que se presente. En algunos sistemas
pueden quedar registradas automáticamente las últimas operaciones que han
dado lugar al problema. Sin embargo, es muy importante que sea el usuario el
encargado de transmitir al equipo de desarrollo cual ha sido el procedimiento
de operación que lo llevo al error. Esta información resulta vital para abordar a
la corrección” (pag.290-291).
Para la realización de esta prueba, se seleccionaron los 2 encargados del
departamento, los cuales utilizaron la herramienta en un ambiente distinto al desarrollador.

Cuadro Usuarios para prueba beta.

Usuarios

Cantidad

Operario

1

Gerente

1

Total

2

Fuente: Reyes, Víctor (2013)
A través de la aplicación de la prueba beta, se pudo entregar el mismo cuestionario de la
prueba alfa a los usuarios participantes, para que expresaran su opinión, comentarios u
observaciones, y se pudo obtener los siguientes resultados:

68
Resultados de la Prueba Beta.

PREGUNTAS

Si No

1. - ¿El acceso al sistema corresponde con lo establecido en los
requerimientos?
2.- ¿Los módulos del sistema están acorde con la estructura establecida?
3.- ¿El sistema ofrece una estructura ordenada, amigable y fácil de
acceder?
4.- ¿Están completas todas las funcionalidades que debe realizar el
sistema?
6.- ¿Funcionan correctamente todas las operaciones de registro y
consulta?
7.- ¿Falta agregar alguna característica a alguna de las funcionalidades?

2
2
2
2
2
2

Fuente: Reyes, Víctor (2013).

Actividad 7. Carga Inicial del Sistema. Luego de realizarse todo el recorrido del
cronograma, y reconocidas las posibles fallas, para su corrección, se procedió a iniciar la
carga del sistema con los usuarios y otros datos necesarios para dejar el sistema en perfecto
funcionamiento. Actividad realizada con éxito, debido a que se pudo realizar en una semana

69
CONCLUSIÓN

La necesidad, nos obliga a evolucionar, los procesos actuales en las
organizaciones modernas demandan de rapidez, eficiencia y eficacia, para cumplir
con lo requerido y así demostrar su competitividad a fin de sobrevivir en un mundo
en el cual la tecnología se ha convertido en los últimos años en el sustento de las
naciones más poderosas.
A lo largo del levantamiento de información que ameritaba el presente trabajo
de investigación se pudo notar y resaltar el importante aporte que da la informática a
otras ciencias, como en este caso lo son las ciencias gerenciales y administrativas, las
ciencias industriales y de la producción y las ciencias de la agricultura y la ganadería,
siendo la transdisciplinariedad de estas ciencias un elemento importante a la hora de
desarrollar aplicaciones informáticas, así como cuando se requiera mejorar un
proceso o conjunto de procesos; en tal sentido el profesional de la informática no
debe limitarse a ser un experto tecnológico, sino que debe ser un profesional integral,
capaz de adaptarse a diferentes áreas de la sociedad a la hora de ser un desarrollador,
gerente o un elemento de cambio.
La experiencia en el transcurso de la investigación dio lugar a la generación
de grandes conocimientos al investigador, así como otorgar un excelente aporte a una
empresa como lo es Servicios Avícolas, C.A. que en base al uso de la nueva
herramienta podrá concebir mejores tiempos de atención a los compradores de harina
de plumas y harina de vísceras mejorando su atención al cliente y así mismo, estos al
tener respuestas más rápidas en sus compras poder tener colaboración en un rubro tan
importante en nuestro país, como lo es la elaboración de alimento de ganado

70
RECOMENDACIONES

Cuando se hace referencia al trabajo de un profesional de la informática en
una empresa como personal de soporte, se aconseja que haya al menos una
planificación de mantenimiento y revisión de trabajo de cada usuario con respecto al
área de la empresa donde éste labora, por tanto la recomendación principal es al
departamento de sistemas de Servicios Avícolas, C.A. para que verifiquen con más
frecuencia las condiciones en las que trabajan los usuarios con los equipos de
computación, así como dar soluciones más prontas a las dificultades que los usuarios
estén presentando.

71
BIBLIOGRAFÍA

Arias, F. (2006). El Proyecto de Investigación. Guía para su Elaboración.
Caracas, Venezuela: Editorial Episteme.

Nicolescu, B, "Manifesto de Transdisciplinariedad", Universidad de New
York, New York, USA, 2002, Traducido desde el Francés por Karen-Claire Voss.

CAPITULOIII,

Extraído

el

02

de

Febrero

de

2013

desde

http://www.une.edu.ve/~iramirez/disenotesis/scan/Capitulo%20III.PDF.

(http://pedagogaenlinea.blogspot.com/2008/02/el-proyecto-de-investigaciongua-para.html)

(http://www.eumed.net/libros-gratis/2006c/203/2c.htm)

(http://books.google.co.ve/books?id=jxJDlYTlAQ8C&printsec=frontcover&h
l=es&source=gbs_ge_summary_r&cad=0#v=onepage&q&f=false)

(http://books.google.co.ve/books?id=IkVQBA6ZUAgC&printsec=frontcover
&dq=informatica&hl=es&sa=X&ei=skC8UNWhNYnr0gHMuYHYDA&ved=0CCw
Q6AEwAA)

72
MySQL.

Extraída

el

25

de

Septiembre

2011.

Dehttp://es.wikipedia.org/wiki/MySQL

HTTP

Apache

Server.

Extraída

el

25

de

noviembre

2011.

De

http://es.wikipedia.org/wiki/Apache_HTTP_Server

Administración.

Extraída

el

12

de

diciembre

2011.

De

http://es.wikipedia.org/wiki/Administracion

Ingeniería.

Extraída

el

16

de

diciembre

2011.

De

http://es.wikipedia.org/wiki/Ingenieria

Ciencias

Sociales.

Extraída

el

http://es.wikipedia.org/wiki/Ciencias_sociales

73

16

de

diciembre

2011.

De

Proyecto de Grado Víctor Reyes - UNERG

  • 1.
    REPÚBLICA BOLIVARIANA DEVENEZUELA UNIVERSIDAD NACIONAL EXPERIMENTAL DE LOS LLANOS CENTRALES “RÓMULO GALLEGOS” ÁREA DE INGENIERÍA DE SISTEMAS SISTEMA DE INFORMACIÓN INTEGRADO PARA EL CONTROL GERENCIAL DE PESAJES DE SACOS DE HARINA BASE PARA ALIMENTO DE GANADO. CASO: PLANTA DE SUBPRODUCTO DE LA EMPRESA SERVICIOS AVÍCOLAS, C.A., UBICADA EN CAGUA, ESTADO ARAGUA Proyecto del Trabajo de Grado para optar al Título de Ingeniero en Informática Autor: Br. Víctor Reyes Campos Tutor Académico: Ing. María Colicchio San Juan de los Morros, Noviembre de 2013
  • 2.
    REPÚBLICA BOLIVARIANA DEVENEZUELA UNIVERSIDAD NACIONAL EXPERIMENTAL DE LOS LLANOS CENTRALES “RÓMULO GALLEGOS” ÁREA DE INGENIERÍA DE SISTEMAS APROBACIÓN DEL TUTOR ACADÉMICO En mi carácter de Tutor Académico del Trabajo Especial de Grado presentado por el Bachiller VÍCTOR REYES CAMPOS titular de la cédula de identidad V20.055.362 para optar al Título de INGENIERO EN INFORMÁTICA, considero que dicho trabajo, el cual tiene por título SISTEMA DE INFORMACIÓN INTEGRADO PARA EL CONTROL GERENCIAL DE PESAJES DE SACOS DE HARINA BASE PARA ALIMENTO DE GANADO. CASO: PLANTA DE SUBPRODUCTO DE LA EMPRESA SERVICIOS AVÍCOLAS, C.A., UBICADA EN CAGUA, ESTADO ARAGUA, reúne los requisitos y méritos suficientes para ser sometido a la presentación pública y evaluación por parte del jurado examinador que se designe. En la ciudad de San Juan de los Morros, a los 22 días del mes de Ontubre del año 2013 ________________________ Ing. María Cólchico ii
  • 3.
    DEDICATORIA A Dios todopoderoso, EL Universo, en general esa supremacía que rige nuestras vidas a nivel espiritual, por darme el conocimiento, inteligencia, salud y fuerza para concluir esta gran meta, que es una más en mi vida; en tal sentido agradezco especialmente a María Francia. A mis Padres que me han dado su apoyo y su amor incondicional en los momentos más difíciles e importantes tanto en mi vida como a lo largo de esta carrera y junto con ellos se cumple una meta más, que Dios me les de mucha salud para que juntos podamos seguir cosechando triunfos. A mi Hermana que me dio el ánimo de seguir adelante para conseguir este logro importante en mi vida. A mi Abuelo que con sus décadas y pintando muchas canasha sido ejemplo de vida, constancia, perseverancia y dedicación al trabajo. A mis Tíos y Tías, que en todo momento me dieron su aliento y apoyo a lo largo de esta carrera. A todos mis demás Familiares, por estar pendiente de mí en todo momento. A mi Tutora María Colicchio, por su aporte significativo para lograr esta meta, por ser gentil, con un carisma inigualable y con un capacidad humana increíble, además de creer en mí y haber sido parte de mi formación como Ingeniero. A amigos que de una u otra forma estuvieron apoyándome siempre para conseguir este laurel. A todos Mil Gracias...! iii
  • 4.
    AGRADECIMIENTOS A Dios Todopoderoso,por ser el maestro universal del mundo y darme el conocimiento; por permitirme lograr esta meta en mi vida, brindándome la oportunidad de ser un profesionalpróspero. A mis Padres,Yris Campos y Víctor Ramón Reyes por nunca haber perdido la confianza en mí, y por servirme de ejemplo para hacer posible este logro. A la Universidad Nacional Experimental de los Llanos Centrales "Rómulo Gallegos”, por ser parte de mi vida profesional, y abrirme las puertas para obtener este título. A los profesores, que con su orientación, docencia y experiencia calificada nosayudaron pacientemente en la evolución de nuestros estudios. A mis compañeros de estudio, gracias por su ayuda, su valiosa colaboración y apoyo mutuo en la trayectoria de nuestra carrera. A mi tutora María Colicchio, por su confianza infinita y enseñarme que el camino al éxito comienza con el recorrido de nuestros esfuerzos. A todas aquellas personas que estuvieron y son parte de mi entorno social, académico, laboral y familiar, y en especial aquellas que en la elaboración de este trabajo de grado me brindaron su valiosa colaboración y experiencia en el desarrollo de este trabajo especial de grado. A todos, Gracias. iv
  • 5.
    ÍNDICE GENERAL Página Aprobación delTutor………………………………………………………………..ii Dedicatoria…...……………………………………………………………………...iii Agradecimientos……………………………………………………..……………...iv Índice de Cuadros……………………………..…………………………………...viii Índice de Gráficos…………………...................…...……………………………….ix Resumen………………………………………………………………………………x Introducción………………………………………………………………………….1 I. Contexto de Problematización Planteamiento del problema……………………………...………………… 4 Objetivo General………………………………………….…………………8 Objetivos Específicos…………………………………………...……………8 Justificación…….……………………………………………….……………9 II. Enfoque Interpretativo Plataforma Tecnológica Pertinente.……………………………..…………11 Transdisciplinariedad en el Desarrollo de la Investigación………………14 III. Recorrido Metodológico- Tecnológico Tipo y Diseño de la Investigación………………………...………………17 Fases en el proceso de investigación del proyecto………………..………19 Metodología y modelo de desarrollo tecnológico………………..………20 v
  • 6.
    Informantes clave encuanto al desarrollo tecnológico……………..……21 Línea de Investigación………………………………………….…………23 Técnicas e Instrumentos para la recolección de datos……………………24 Técnicas e Instrumentos para el Análisis de datos…………………..……26 IV. Conociendo La Situación Actual Presentación de los Resultados…………………………………...………27 Descripción Detallada de los Procesos del Sistema Actual.………...……31 Diagramas de apoyo a la Descripción de los Procesos………..…………36 Necesidades Generales de la Nueva Herramienta……………..…………39 Definición de los Requerimientos…………………………………………40 V. Diseño Y Desarrollo Del Producto Tecnológico En Forma Acabada Presentación……………………………………………………..………..43 Objetivos del Producto Tecnológico Propuesto………………..…………44 Descripción del Producto Tecnológico Propuesto…………………..……45 Diagramas de apoyo a la Descripción de los procesos…………..………46 Alcance del Producto Tecnológico Propuesto……………………...…….48 Sujetos que Interactuarán con el Producto Tecnológico Propuesto…..…49 Descripción de los escenarios del Producto Tecnológico Propuesto….…50 vi
  • 7.
    Manejo y Usodel Producto Tecnológico Propuesto……………...………56 VI. Implementación Y Evaluación De La Herramienta Tecnológica Sistematización y Evaluación de la Implementación………………...……65 Conclusión…………………………………………………………………………..70 Recomendaciones…………………………………………………………….……..71 Bibliografía………………………………………………………………….………72 vii
  • 8.
    ÍNDICE DE CUADROS Presentaciónde resultados Revisión Documental o bibliográfica………………………………………..26 Entrevista no estructurada……………………………………………………28 Observación directa 1………………………………………………………..29 Observación directa 2………………………………………………………..29 Descripción detallada de los procesos de SA Proceso de registro de pesos de sacos de harina base………………………..30 Consulta y emisión de reporte de pesajes totales…………………………….31 Definición de requerimientos Requerimientos generales de la nueva herramienta………………………….41 Diagramas de Apoyo a la Descripción de los Procesos del Producto Tecnológico Propuesto Actor 1……………………………………………………………………….47 Actor 2……………………………………………………………………….47 Sistematización y Evaluación de la Implementación Cuadro de actividades………………………………………………………65 Preguntas prueba alfa………………………………………………………...67 Usuarios para prueba beta……………………………………………………68 Preguntas prueba beta………………………………………………………..69 viii
  • 9.
    INDICE DE GRAFICOS DescripciónDetallada de los Procesos del Sistema Actual Reporte de pesajes global……………………………………………………………34 Diagramas de Apoyo a la Descripción de Procesos Notación para los Casos de Uso……………………………………………………..36 Diagrama de Caso de Uso del Sistema Actual………………………………………37 Diagrama de Procesos del Sistema Actual…………………………………………..37 Diagramas de Apoyo a la Descripción de los Procesos del Producto Tecnológico Propuesto Caso de Uso de la herramienta propuesta…………………………………………..46 Descripción de los escenarios del Producto Tecnológico Propuesto Pantallas o escenarios………………………………………………………………..50 Mapa de Navegación (Módulo de Consulta)………………………………………...55 Mapa de Navegación (Módulo de Registro)…………………………………………55 ix
  • 10.
    REPÚBLICA BOLIVARIANA DEVENEZUELA UNIVERSIDAD NACIONAL EXPERIMENTAL DE LOS LLANOS CENTRALES “RÓMULO GALLEGOS” ÁREA DE INGENIERÍA DE SISTEMAS SISTEMA DE INFORMACIÓN INTEGRADO PARA EL CONTROL GERENCIAL DE PESAJES DE SACOS DE HARINA BASE PARA ALIMENTO DE GANADO. CASO: PLANTA DE SUBPRODUCTO DE LA EMPRESA SERVICIOS AVÍCOLAS, C.A., UBICADA EN CAGUA, ESTADO ARAGUA Proyecto del Trabajo de Grado para optar al título de Ingeniero en Informática Autor: Br. Víctor Reyes Campos Tutor: Ing. María Colicchio RESUMEN El desarrollo del proyecto de grado propuesto se basa en la mejora y automatización del procesamiento, registro y almacenamiento de datos de pesajes de sacos de una harina base que se utiliza para enriquecer el valor proteico del alimento para ganado en general, la cual se produce en ésta empresa; se busca que sea más fácil para los operarios de la romana realizar el registro de los pesajes y para la gerencia obtener los reportes que reflejan la producción diaria y existencia en depósito de la harina, Se plantea desarrollar una aplicación de escritorio en C# que permita hacer tanto el registro como la consulta local de los datos, para la máquina de la romana, conectada mediante puerto serial, así como una aplicación hecha en PHP, MySQL y otros lenguajes de carácter Web que estará alojada en un servidor en otra red lan virtual de la misma red lan física que permita visualizar los registros de la base de datos, así como realizar varios estimaciones que ofrezcan información sobre la producción en un determinado intervalo de tiempo y hacer estimaciones y que permita además ser visualizada desde una computadora, una laptop, una tablet o un SmartPhone, todo esto siguiendo una integración de la metodología de sistemas que plantea Roger Pressmany el lenguaje de modelado UML, así como una adaptación Web de éstas mismas técnicas de desarrollo tecnológico. Se plantea además hacer las respectivas configuraciones a la red y solicitar al departamento de sistemas la apertura del puerto en el router principal que permita acceder la aplicación de consulta desde fuera de la empresa con una conexión a internet. Descriptores:Romana, producto terminado, x Automatización, Puerto Serial.
  • 11.
    INTRODUCCIÓN La informática seha tornado parte fundamental del desarrollo de las sociedades en todos sus niveles, tanto es así que es muy poco común ver alguna organización, grupo de trabajo, firma, institución o empresa, pequeña mediana o grande, que no utilice al menos un equipo de computación para respaldar la gestión financiera, almacenar información y datos de interés, y utilizar herramientas que ayuden a cumplir de forma específica la tarea primordial de las computadoras, ayudar a facilitar las labores para así alcanzar una mejor calidad de trabajo y eficiencia. En tal sentido, la automatización es un elemento que se ha tornado imprescindible para la realización de labores empresariales, “el tiempo es dinero” y por tanto si se puede lograr una automatización que aumente la cantidad de trabajo realizado con respecto al tiempo, más eficiente se torna un proceso productivo y más eficaz se tornan las actividades administrativas de planificación, organización, dirección y control. Los propósitos principales que dan lugar al presente trabajo de investigación consisten en lograr una integración de los procesos productivos y de gestión administrativa en la planta de subproducto de Servicios Avícolas, C.A. en base al aprovechamiento de la plataforma de red, a la mejora en la captura y almacenamiento de datos de producción y a la automatización de la forma en la que se consultan los datos almacenados, de tal manera que no se haga necesario para el gerente de planta acudir a los miembros del departamento de sistemas para realizar el análisis y estimaciones del proceso productivo. 1
  • 12.
    Dentro del presentetrabajo se observan diferentes apartados, los mismos tienen una explicación de cada paso necesario para la realización del proyecto. El Contexto de Problematización nos habla sobre la presentación del tema, el por qué se considera un problema, quienes lo consideran un problema, la propuesta de solución y la justificación de la misma. En el Enfoque Interpretativo, se trataran temas importantes como la Transdisciplinariedad en el desarrollo de la investigación, necesaria para la realización del sistema, apoyándose en las ciencias de las cuales se sustenta o ayuda el presente trabajo, así como las bases teóricas en las cuales el sistema está sustentado. En el Recorrido Metodológico - Tecnológico se tocara el punto de las herramientas utilizadas para detectar la problemática, así como también la Metodología utilizada para la realización del software, sus fases e importante, también se hablara sobre la línea de investigación a la cual pertenece el proyecto. Respecto a Conociendo la situación actual. Es la presentación de los resultados, la descripción de los procesos del sistema actual y las necesidades de la nueva herramienta. El Apartado V. Es el diseño y desarrollo del producto tecnológico en forma acabada. Es una presentación del sistema, detallando los objetivos de la herramienta tecnológica, señalando también la descripción del sistema, los alcances del producto tecnológico propuesto, los sujetos que Interactuarán con este y la descripción de los escenarios del mismo. Además, la Implementación y evaluación de la herramienta tecnológica. Trata de la implementación del sistema y es donde se llevan a cabo, todas y cada una de las pruebas, tales como: prueba alfa, prueba beta, prueba de integración y para concluir la prueba de seguridad. 2
  • 13.
    Finalmente se presentanlas conclusiones, las cuales permiten entender la situación general de las problemáticas presentadas y posibles soluciones a las mismas, además de las recomendaciones por parte de la autora a la institución en estudio y referencias bibliográficas utilizadas para el desarrollo de la investigación. 3
  • 14.
    CONTEXTO DE PROBLEMATIZACIÓN Planteamientodel Problema En la actualidad, vivimos en la “Era de la Información”, y no es un secreto para nadie que la informática es capaz de respaldar y apoyar cada una de las actividades del desarrollo humano, de tal manera que es una disciplina global, adaptable, con amplitud de campos de estudio, investigación, desarrollo e innovación. Es muy difícil encontrar un sector de actividad humana donde la informática no esté a la orden del día, dando las herramientas necesarias para agilizar procesos, almacenar información de manera eficaz y eficiente, optimizar la gestión de negocios, posibilitar la comunicación global, etc. En un contexto inicial referente al amplio campo de estudio en el que se desarrolla el presente trabajo de investigación, Martha Orozco, María Chávez y Joaquín Chávez (2006) definen la informática de la siguiente manera: La informática es la ciencia de la información. Este tecnicismo tiene su origen en la combinación de los vocablos información y automática, y se usa para designar el conjunto de conocimientos que permite el tratamiento automático de la información e involucra todo el proceso de manejo de datos mediante computadoras. (p.4). Según esto, podemos entender la informática como parte fundamental de cualquier proceso en una gran o mediana organización, incluso aquel que se lleva a cabo en la producción de alimento para todo tipo de ganado, que es objeto de estudio en el presente trabajo de investigación, de tal manera que se puede identificar las debilidades y fortalezas que pueda haber en el tratamiento de la información en 4
  • 15.
    cuanto al productoterminado, y así mejorar el almacenamiento y acceso al registro de información que se maneja del producto final. A pesar del sofisticado proceso productivo y maquinaria que se ven involucrados en la fabricación de harina base de alimento para ganado en la planta de sub-producto de Servicios Avícolas, C.A.(SERAVICA), se logra ver a simple vista que se necesita restructurar e incluso remplazar ciertos componentes de software y hardware que realizan la captura, almacenamiento y consulta de la información de los pesajes diarios de sacos de harinaque proporciona una romana ubicada en dicha planta. La romana registra el peso neto de varios sacos de harina, agrupados por paletas o lotes, y ese registro pasa a un computador conectado a la romana a través de su puerto Serial (COM) y la consulta de registros se realiza a través de una Interfaz Gráfica de Usuario (GUI, por sus siglas en inglés, GraphicalUser Interface) desarrollada en una versión de Microsoft Visual Fox Pro que ya no recibe soporte de parte de Microsoft Corporation. Además, los registros se almacenan localmente en dicho computador, de manera que si el gerente de la planta de sub-producto necesita consultar los registros de pesajes, debe dirigirse un miembro del departamento de sistemas a obtener el reporte en formato PDF (siglas en inglés de Portable DocumentFormat), guardarlo en una memoria flash USB perteneciente al gerente de sub-producto y así, este podría trasladar esa información a su computador de uso frecuente para el análisis y gestión de dicha información. El proceso para la consulta y obtención de esa información es sumamente engorroso, además de ser inseguro para la integridad de los equipos de computación de la empresa, ya que se presta a la propagación en ese equipo, y así mismo en la red LAN (Local Area Network por sus siglas en inglés), de riesgosos virus informáticos que puedan comprometer los archivos, procesos, comunicación y resguardo de la información en esa sección, o incluso en toda la empresa. 5
  • 16.
    Cabe destacar tambiénquelos datos que recibe directamente el computador que está conectado a la romana permanecen ahí almacenados, sin tener opción de ser resguardados en otro medio físico, como un servidor o la máquina del propio gerente, que ayude a prevenir la perdida de información por daño o algún problema en dicho equipo, y más aún, el gerente se ve limitado a acceder los datos únicamente en planta, sin la posibilidad de hacer una consulta remota, cumpliendo con una estructura Cliente-Servidor, que le facilite el acceso a la información desde cualquier ubicación. Es por lo anteriormente expuesto que se presenta la propuesta de desarrollar un sistema de información integrado que permita automatizar el registro y consulta los pesajes de la romana de la planta de sub-producto de Servicios Avícolas, C.A., y en tal contexto, se presentan algunas dudas o interrogantes para la realización de éste proyecto, las cuales son: ¿Cuál es la situación actual del control estadístico de los pesajes de sacos de harina producidos en la planta de subproducto? ¿Cuáles serán los requerimientos necesarios para el desarrollo de un sistema de información que abarque los procesos de registro y consulta de información por parte del departamento de sub-producto? ¿Cuáles son las herramientas pertinentes para corregir y optimizar la manera en la que se llevan los procesos de registro y consulta de los pesajes? ¿Qué aportes y ventajas trae consigo la implementación de las nuevas herramientas de software y restructuración de las herramientas de hardware del sistema actual? 6
  • 17.
    Objetivo General Desarrollar unSistema de Información integrado que permita automatizar el registro, consulta y control de los pesajes de sacos de harina base de alimento para ganado, producidos en la planta de subproducto. Caso: Servicios Avícolas, C.A., ubicada en Cagua, Estado Aragua. Objetivos Específicos Establecer la problemática en cuanto a la utilización del sistema de pesaje de sacos de harina base de alimento para ganado,producido en la planta de sub-producto. Caso: Servicios Avícolas, C.A. Desarrollar los componentes de software, así como restructurar los componentes de hardware requeridos, que permiten llevar a cabo los procesos de registro y consulta de pesajes de sacos de harina en la planta de sub-producto de la empresa. Describirlas herramientas tecnológicas necesarias que permitirán optimizar el proceso de registro y consultas de pesaje de sacos de harinade manera eficiente y óptima. Demostrar los aportes y ventajas trae consigo la implementación de las nuevas herramientas de software y restructuración de las herramientas de hardware del sistema actual 7
  • 18.
    Justificación El desarrollo ypuesta en funcionamiento de las herramientas de software, así como la restructuración de los componentes de hardware del sistema actual de la planta de sub-producto de SERAVICA se fundamentan en una idea primordial de la tecnología en general, que es la de facilitar el trabajo para lograr una mejor calidad de vida; lo que se busca conseguir es mejorar la manera en la que los datos son capturados y almacenados por la romana de la planta de sub-producto, al mismo tiempo que la forma de accederlos logre mayor alcance tanto en distancia como en facilidad, así, en un sentido más concreto, optimizar el proceso para lograr un mayor índice en el cálculo y estimación de productividad, mayor procesamiento en menor tiempo y facilidad de acceso a los datos que ayuden a una pronta y eficiente toma de decisiones. En estos días, donde todo va tan rápido y eficientemente, una organización no puede permitirse que uno de sus procesos productivos se vea afectado porque uno de sus módulos o componentes de software no ofrezcan respuestas rápidas que satisfagan la velocidad de proceso de las demás etapas de producción, en tal sentido, se considera importante proporcionar las respectivas mejoras a una fase productiva que elabora un componente tan importante para un rubro principal de la agricultura, como lo es el alimento para todo tipo de ganado. En tal caso, en cuanto al aspecto social, el nuevo sistema estaría apoyando y agilizando el proceso de fabricación de harina base de alimento para ganado, el cual es de suma importancia para el desarrollo agrícola y pecuario de la región, así como lo es para toda la nación, y en tal sentido ayuda también a mejorar el control de cantidades netas de Kilogramos de harina para ser despachados con mayor facilidad y rapidez a los consumidores, dueños de ganado que es parte importante de nuestra soberanía alimentaria. 8
  • 19.
    De acuerdo alo antes expuesto, a nivelpráctico, tanto la gerencia de subproducto, como los propios operarios de la romana se verían beneficiados por el mejoramiento del sistema actual, ya que, para los operarios, esto pondría a su alcance una herramienta más fácil de utilizar, más amigable al usuario, que les permita realizar más eficientemente y de manera sencilla la labor que desempeñan; en lo que respecta a la gerencia de sub-producto, los aportes del nuevo sistema son aún mejores, ya que les facilitaría el acceso a la información almacenada, para realizar más fácil y rápidamente el análisis y revisión de dicha información, ayudando a facilitar la toma de decisiones y control administrativo de los recursos y del producto terminado, y en un nuevo contexto, acceder a los datos desde cualquier dispositivo con una conexión a internet y en cualquier momento. Finalmente, cumpliendo con lo esencial en cuanto al aspectotecnológico, el desarrollo del nuevo sistema comprende el uso de tecnologías recientes y con gran potencial para sustentar eficientemente las labores para las que han de ser desarrollados o modificados, según sea el caso, todo esto implementando nuevos paradigmas de diseño de software, optimizando el tratamiento y almacenamiento de la información y utilizando robustos y competentes lenguajes de programación que ofrezcan o permitan el acceso a la información a distancias grandes. 9
  • 20.
    ENFOQUE INTERPRETATIVO Plataforma TecnológicaPertinente Para el Desarrollo de la Investigación Siguiendo los lineamientos para la elaboración del presente trabajo de investigación, se han de utilizar los componentes de hardware existentes en la empresa para llevar a cabo las fases del desarrollo del nuevo sistema, por tanto, se utilizarán tanto como servidor, máquina del gerente y máquina de la romana, respectivamente, un equipo de computación HP Compaq 6000 pro, con unos 2Gb de memoria RAM ddr3 para las maquinas del gerente y la romana, y 8 Gb de memoria RAM para el servidor, un Disco Duro SATA de 500 Gb a 7200 revoluciones por minuto igualmente para las máquinas de gerencia y romana respectivamente, y un disco duro de semejantes características, exceptuando el almacenamiento que es de 1Terabyte (Tb) para el servidor. Todos los equipos involucrados en el funcionamiento del nuevo sistema de información se encuentran en una misma red LAN, pero en diferentes redes virtuales o VLAN por sus siglas en inglés(Virtual Local Area Network), como es el caso del servidor que se encuentra en el segmento de red 10.X.177.0 y los equipos de la romana y de la oficina del gerente que por su parte están en el segmento 10.X.175.0, situación que no interfiere la comunicación entre ellos y la cual tampoco sería un impedimento para el acceso a la información desde la WEB con las respectivas configuraciones de los permisos de acceso en los enrutadores de la LAN por parte de la gerencia de Telecomunicaciones de Grupo La Caridad. 10
  • 21.
    En cuanto asoftware se refiere, el desarrollo del nuevo sistema involucra varios desarrollos separados pero a su vez interdependientes entre sí, en líneas generales, se ha de desarrollar un sistema de registro y consulta de datos para la romana, así mismo como un sistema de consulta de información para el servidor, de tal manera que pueda ser accesible tanto desde la máquina del gerente de subproducto como desde cualquier dispositivo cliente autorizado, cumpliendo con la arquitectura cliente – servidor. En tal sentido, la plataforma de software con la que cuenta la empresa, así como las herramientas y lenguajes autorizados compatibles para diseñar e implementar los módulos del sistema de información que ha de ser desarrollado son las siguientes: El equipo de computación del gerente de subproducto ejecuta como sistema operativo Microsoft Windows XP Service Pack 3 (SP3), mientras que, tanto la máquina de la romana como el servidor ejecutan como sistema operativo Microsoft Windows 7 Professional SP1, lo cual permite una gran compatibilidad de aplicaciones entre todos estos equipos, de tal manera que no sea necesario tomar consideraciones diferentes de desarrollo en el caso del ingreso de los datos o el acceso a la información. Actualmente la máquina de la romana posee una aplicación desarrollada en Microsoft Visual FoxPro 5.0, la cual se encarga del registro, almacenamiento y consulta de los datos recibidos desde el sensor de peso; cabe destacar que el registro en la base de datos se hace de forma local o nativa en la máquina de la romana usando el Sistema Gestor de Bases de Datos (SGBD por sus siglas en inglés) incorporado en Visual FoxPro 5.0. El departamento de sistemas de la oficina principal de Grupo La Caridad puso a la orden las Interfaces Gráficas de Desarrollo (IDE por sus siglas en inglés), que permitirán diseñar los módulos del sistema en un entorno conforme con los lenguajes de programación y servidores que son de uso frecuente del grupo de desarrollo del departamento de sistemas; 11
  • 22.
    Como ya seha dicho, el desarrollo del sistema de información propuesto amerita varios trabajos de creación de software separados, pero que han de ser parte del mismo sistema principal, es decir, se ha de realizar un sistema para el registro y consulta de datos, que capture desde puerto serial las lecturas que emite la romana del peso de los sacos. Otro sistema de consulta de datos que es el que va a utilizar la gerencia de sub-producto para apoyar la gestión de la planta y la toma de decisiones. Y así mismo restructurar o acondicionar la plataforma de red en torno a la romana para darle acceso a la LAN y así comunicar todos los equipos involucrados en el funcionamiento del sistema de información propuesto. El sistema local de registro y consulta de datos de la máquina de la romana será desarrollado con el lenguaje Visual C# de la suite Microsoft Visual Studio 2010, el cual al recibir los datos de la romana los enviará a través de la red hacia la base de datos alojada en el servidor, la cual estará desarrollada en MySQL, ya que su diseño le permite soportar una gran carga de información de forma muy eficiente; es un sistema gestor de bases de datos (SGBD por sus siglas en inglés) que organiza los datos y los relaciona en tablas que se componen de filas y columnas, lo que nos lleva a pensar que por sus características es idóneo para éste fin. Por su parte, el sistema de consulta de datos del cual podrá hacer uso la gerencia de subproducto se ha de desarrollar usando la combinación de PHP, HTML, CSS y en menor parte de otras herramientas como JQuery. PHP porque es un lenguaje de programación del lado del servidor gratuito e independiente de la plataforma, rápido y con una gran cantidad de funciones y mucha documentación. HTML y CSS porque nos permiten hacer inserciones multimedia, gráficos, sonidos enlaces o hyperlinks que permiten conexión o conducen a otros documentos o fuentes de información así como dar agrado visual al sistema; además de lo antes mencionado, éste tendrá la gran capacidad de ser visualizado desde cualquier dispositivo, ya sea una PC (computadora personal por sus siglas en inglés) de escritorio, laptop, Tablet, o SmartPhone, gracias a la gran adaptabilidad que le proporcionan éstos lenguajes. 12
  • 23.
    PhotoScape o cualquierherramienta de diseño para realizar los iconos, fondos, efectos, banners, etc. La máquina que ha de funcionar como servidor van a ejecutar XAMPP, que es una aplicación servidor independiente de la plataforma, es software libre, y consiste principalmente en la base de datos MySQL, el servidor Apache y los intérpretes de para los lenguajes de script: PHP y Perl. El nombre proviene del acrónimo de X (para cualquiera de los diferentes sistemas operativos), Apache, MySQL, PHP y Perl. El programa está liberado bajo licencia GNU y actúa como un servidor web libre, fácil de usar y capaz de interpretar paginas dinámicas. La Transdisciplinariedad en el Desarrollo de la Investigación Las realidades del mundo actual se han ido volviendo cada vez más complejas. En las últimas décadas, las interrelaciones de los constituyentes biológicos, psicológicos, sociales, económicos, políticos, culturales y ecológicos, tanto a nivel de las naciones como a nivel mundial, se han incrementado de tal manera, que la investigación científica clásica y tradicional (con su enfoque lógicopositivista) se ha vuelto corta, limitada e insuficiente para abordar estas nuevas realidades.BasaradNicolescu (2002), nos dicen que: La Transdisciplinariedad comprende una familia de métodos para relacionar el conocimiento científico, la experiencia extra-científica y la práctica de la resolución de problemas. En esta comprensión la investigación transdisciplinar se orienta hacia los aspectos del mundo real, más que a aquellos que tienen origen y relevancia sólo en el debate científico. Una cuestión de mayor importancia en la investigación transdisciplinar es hasta qué punto se consigue la integración de las distintas perspectivas científicas. Este aspecto es a menudo usado para distinguir entre tras-, intery multidisciplinariedad. (p.1) Éstas palabras denotan que el espíritu de la Transdisciplinariedad va más allá de todo lo que prácticamente se está haciendo hasta el presente, su meta o ideal no 13
  • 24.
    consiste sólo enla unidad del conocimiento que es considerada como un medio, sino que camina hacia la auto-transformación y hacia la creación de un nuevo arte de vivir. Así mismo la Transdisciplinariedad nos lleva al desarrollo tecnológico de la ciencia con la que cuenta el mundo hoy día como lo es la informática. Es de significar que es aplicada en el entorno de las actividades de cada persona, tales como medicina, construcción, industria, controles de proceso, investigaciones científicas y gestión empresarial, entre otros empleando sus bondades como son las ventajas que ofrece la digitalización de la información. De acuerdo a lo antes expuesto, las ciencias o áreas del conocimiento que están dispuestas a apoyar el presente trabajo de investigación directamente son las siguientes: Las Ciencias Gerenciales y Administrativas, para contribuir con la toma de decisiones en base a información oportuna y fidedigna, ya que estudian y analizan los problemas organizacionales y funcionales de la empresa, para ofrecer alternativas que faciliten la toma de decisiones. Asimismo, planificar, organizar y controlar las tareas de las actividades específicas de la empresa u oficina para lograr un elevado rendimiento, intervenir en la reforma, estudio y aplicación de sistemas y procedimientos administrativos. Así mismo a Las Ciencias Industriales y de La Producción, que se ocupan del desarrollo, mejora, implantación y evaluación de sistemas integrados de gente, dinero, conocimientos, información, equipamiento, energía, materiales y procesos, ya que el sistema formara parte de un proceso de producción en masa de un rubro vital para La Agricultura y La Ganadería, ciencias que también estarían apoyando al sistema propuesto, las cuales se basan en ser una actividad económica de origen muy antiguo que consiste en el manejo de animales domesticables con fines de producción para su aprovechamiento. A demás de todo lo expuesto anteriormente, a lo largo del desarrollo del sistema propuesto, podemos notar la fusión de diferentes ramas de la informática, 14
  • 25.
    como lo sonel desarrollo en plataformas web, las redes de computadoras y la programación de aplicaciones de escritorio. De forma general, podemos detallar los aportes de estas áreas del conocimiento según sea el caso: El sistema de información permitirá ejercer control en la producción de harina base de alimento para ganado. Ayudará a fortalecer las áreas sociales nacionales y provinciales en cuanto a la alimentación del ganado destinado al consumo del pueblo. La automatización y orden de los datos permitirá facilitar la contabilidad física de producto y mejorar la gestión de los recursos y producto terminado. En forma general, el sistema ha de dar apoyo a la toma de decisiones por parte de la gerencia, cumpliendo con las tres características de un sistema de información, siendo transaccional, operacional y estratégico. 15
  • 26.
    RECORRIDO METODOLÓGICO –TECNOLÓGICO Tipo y diseño de la investigación Para el diseño de todo trabajo se necesita saber que se quiere hacer, las maneras, modos y herramientas necesarias para la realización de las mismas y una visión de sus resultados, y éste trabajo de investigación no es la excepción. En tal sentido, Cervo y Bervian (1989), definen la investigación como“una actividad encaminada a la solución de problemas. Su objetivo consiste en hallar respuestas a preguntas mediante el empleado de procesos científicos”. (p.41). En correspondencia con el tipo de investigación, este estudio se adaptara a la modalidad de Proyecto Especial. De acuerdo con la Norma para la Elaboración, Presentación y Evaluación del Proyecto de Grado en el Área de Ingeniería de Ingeniería de Sistemas de la Universidad Nacional Experimental de los Llanos Centrales “Rómulo Gallegos”, en su Capítulo IV artículo 8º. Es porconsiguiente,que el diseño de la investigacióncorresponderáaunestudiodecampo, que segúnFidias (2006), “esaquellaqueconsisteenlarecoleccióndedatosdirectamentedelossujetosinvestigados” (p.31), ya que resulta necesario involucrarse con los procesos e involucrados en ellos para percibir los datos necesarios para analizar y diagnosticar la forma en la que viene trabajando la romana de subproducto, así como verificar directamente la forma en la que la gerencia obtiene los reportes y la forma en la que éstos ayudan a la toma de decisiones. A demás, el presente trabajo de investigación tiene la cualidad de ser al mismo tiempo documental, ya que como lo describe Franklin (1997) “La 16
  • 27.
    investigación documental aplicadaa la organización de empresas es una técnica de investigación en la que se deben seleccionar y analizar aquellos escritos que contienen datos de interés relacionados con el estudio...,”(p.13), por tanto es de suma importancia hacer revisión de los documentos con los que cuenta la empresa en torno a la planta de subproducto, como lo son diversos reportes de materiales, costos, precios al consumidor y la manera en la que éstos son tabulados y clasificados. Todo lo anteriormente descrito, apoyadoenunainvestigacióndetipodescriptiva;estacaracterística,sedebeaquedebe serincluidalademostracióndelasnecesidaddelacreaciónodelaimportanciadelaporte,elfu ndamentoteórico,ladescripcióndelametodologíautilizadayelresultadoconcretodeltrabaj oenformaacabada,comoeselcasodelacreacióndeunsistemadeinformación que apoye estadísticamente a la toma de decisiones en la gerencia de subproducto de SERAVICA, y finalmente, pero no menos importante, apoyado también en una investigación proyectiva, la cual intenta proponer soluciones a una situación determinada para explorar, describir, explicar y proponer una alternativa de cambio en cuanto a proyectos factibles en base a una planificación holística, que integra la retrointrospección, es decir, abarca pasado, presente y futuro del objeto de estudio, de manera que se pueda analizar cómo se llevan a cabo todos los procesos que se planean automatizar y mejorar con el desarrollo de un nuevo sistema de información, y así mismo planificar cómo y por qué de realizar dichas mejoras de forma perspectiva. Fases en el proceso de investigación del proyecto Para el presente trabajo de investigación, se han de utilizar las tres fases primordiales en la investigación científica, como lo son la planeación, la ejecución y la comunicación de resultados. 17
  • 28.
    En cuanto ala fase de planeación, el propósito es precisar y ajustar todo lo que conlleva a la realización del proyecto de desarrollo del sistema de información para la planta de subproducto, e identificar cualquier tipo de complicación con respecto a la ejecución del proyecto, en esta fase se propone como será estructurado el software y hardware y se determina como se trabajara hasta la fase final, es decir que en esta fase se define el alcance del proyecto. Para la fase de ejecución, se seleccionan casos de uso que permitirán definir como se conformara el sistema y a su vez desarrollarlo, y así proceder a diseñar la solución preliminar. Es donde buscamos completar el funcionamiento óptimo del sistema implementándolo, corrigiendo las fallas y errores, en tiempo real, debemos tomando en cuenta lo que determinamos como requerimiento del sistema, administrando los cambios de acuerdo a las evaluaciones realizadas por los miembros de la gerencia de planta y se realizan las mejoras para el proyecto. Para la fase de comunicación de resultados, se debe asegurar que el software esté disponible para la gerencia de subproducto, detectar los errores y defectos encontrados en las pruebas de funcionamiento del sistema, se debe capacitar correspondientemente a los usuarios y proveer el soporte técnico necesario. Se debe verificar que el Sistema cumpla con las especificaciones entregadas por las personas involucradas en el proyecto y cualquier actividad de cierre pertinente. Metodología y modelo de desarrollo tecnológico La metodología que se implementará para el desarrollo del presente proyecto de grado es la Roger Pressman la cual comprende una serie de fases o etapas que proporcionan una manera más estructural y eficiente, para la realización de un determinado Sistema de Información y en ese mismo sentido, adaptarnos a las características del proyecto. De tal manera, se ha de destacar que una Metodología 18
  • 29.
    para el Desarrollode Sistemas de Información, es un conjunto de actividades llevadas a cabo para desarrollar y poner en marcha un Sistema de Información. Los objetivos de las Metodologías de Desarrollo de Sistemas de Información son: • Definir actividades a llevarse a cabo en un Proyecto de S.I. • Unificar criterios en la organización para el desarrollo de S.I • Proporcionar puntos de control y revisión De acuerdo con Roger Pressman, las etapas metodológicas a llevar a cabo para el desarrollo de Sistemas de Información, se establecen de la siguiente manera: 1. Análisis 2. Diseño 3. Codificación 4. Prueba 5. Mantenimiento Tomando en cuenta la metodología antes expuesta a través de sus fases se creó un plan de trabajo para así lograr el objetivo final, el trabajo se plantea desarrollar de la siguiente manera: Etapa I, Análisis de los requisitos del software: El proceso de reunión de requisitos se intensifica y se centra especialmente en el software. Dentro del proceso de análisis, es fundamental que a través de una colección de requerimientos funcionales y no funcionales, el desarrollador o desarrolladores del software comprendan completamente la naturaleza de los programas que deben construirse para desarrollar la aplicación, la función requerida, comportamiento, rendimiento e interconexión. Es de suma importancia que antes de empezar a codificar los programas, se tenga una completa y plena comprensión de los requisitos del software. 19
  • 30.
    Se realizó unanálisis de la situación que se presenta a fin de levantar el sistema administrativo y del mismo modo se efectúo el levantamiento de la información mediante la realización de entrevistas o encuestas para identificar así los requerimientos del sistema, y luego establecer las actividades, para el desarrollo del trabajo, esto a fin de obtener el alcance del proyecto. Pressman establece que la tarea del análisis de requisitos es un proceso de descubrimiento, refinamiento, modelado y especificación. Se refina en detalle el ámbito del software, y se crean modelos de los requisitos de datos, flujo de información y control, y del comportamiento operativo. Se analizan soluciones alternativas y se asignan a diferentes elementos del software. El análisis de requisitos permite al desarrollador o desarrolladores especificar la función y el rendimiento del software, indica la interfaz del software con otros elementos del sistema y establece las restricciones que debe cumplir el software. El análisis de requisitos del software puede dividirse en cinco áreas de esfuerzo, que son: 1. Reconocimiento del problema. Reconocer los elementos básicos del problema tal y como los perciben los usuarios finales. 2. Evaluación y síntesis. Definir todos los objetos de datos observables externamente, evaluar el flujo y contenido de la información, definir y elaborar todas las funciones del software, entender el comportamiento del software en el contexto de acontecimientos que afectan al sistema. 3. Modelado. Crear modelos del sistema con el fin de entender mejor el flujo de datos y control, el tratamiento funcional y el comportamiento operativo y el contenido de la información. 4. Especificación. Realizar la especificación formal del software. 5. Revisión. Un último chequeo general de todo el proceso. 20
  • 31.
    Etapa II, Diseño:Según Pressman, el diseño del software es realmente un proceso de muchos pasos pero que se clasifican dentro de uno mismo. En general, la actividad del diseño se refiere al establecimiento de las estructuras de datos, la arquitectura general del software, representaciones de interfaz y algoritmos. El proceso de diseño traduce requisitos en una representación de software. El diseño es el primer paso en la fase de desarrollo de cualquier producto o sistema de ingeniería. De acuerdo con Pressman, el objetivo del diseño es producir un modelo o representación de una entidad que se va a construir posteriormente. Se realizó un análisis del sistema para describir detalladamente sus requerimientos y validar el diseño asegurando que el mismo satisfaga las necesidades de los usuarios. Se crearon los diagramas como casos de usos, diagramas de actividades y de secuencia para visualizar de una manera gráfica como funcionara el sistema. El diseño, es la primera de las tres actividades técnicas que implica un proceso de ingeniería de software; estas etapas son diseño, codificación y pruebas. Generalmente la fase de diseño produce un diseño de datos, un diseño arquitectónico, un diseño de interfaz, y un diseño procedimental. El diseño de datos esencialmente se encarga de transformar el modelo de dominio de la información creado durante el análisis. En el diseño arquitectónico se definen las relaciones entre los principales elementos estructurales del programa. Para una herramienta de software basada en el desarrollo e implementación de ambientes virtuales éste es un aspecto fundamental dado que en esta representación del diseño se establece la estructura modular del software que se desarrolla. El diseño de interfaz describe cómo se comunica el software consigo mismo, con los sistemas que operan con él, y con los operadores que lo emplean. Etapa III, Generador de código: Esta actividad consiste en traducir el diseño, en una forma legible por la máquina. La generación de código se refiere tanto 21
  • 32.
    a la partede generación de los ambientes virtuales, como a la parte en la cual se añadirá comportamiento a estos ambientes. Por ejemplo, el lenguaje de programación VRML 2.0 es un lenguaje de modelado en 3D en el cuál se dibuja por medio de generar código de programación de formato y marcado para especificar las características del objeto u objetos que se van agregando a un mundo o entorno virtual. El comportamiento de las escenas virtuales es decir, su funcionalidad, se puede construir a través de algún otro lenguaje de programación, como clases Java o scripts especificados en JavaScript. Todas estas actividades implican generar código. Etapa IV, Prueba: Una vez que se ha generado código, comienzan las pruebas del software o sistema que se ha desarrollado. De acuerdo con Pressman, el proceso de pruebas se centra en los procesos lógicos internos del software, asegurando que todas las sentencias se han comprobado, y en los procesos externos funcionales, es decir, la realización de las prueba para la detección de errores. En el caso de una herramienta de software, es necesario tener etapas de pruebas tanto para la parte funcional del software, como para la parte aplicativa del mismo. Se requiere poder probar el software con aplicaciones reales que puedan evaluar el comportamiento del software, con el fin de proporcionar retroalimentación a los desarrolladores. Es sumamente importante que durante el proceso de desarrollo no se pierda el contacto con los interesados o solicitantes del desarrollo de software, de esta manera los objetivos de proyecto se mantendrán vigentes y se tendrá una idea clara de los aspectos que tienen que probarse durante el periodo de pruebas.Generado o desarrollado el código se procede a la fase de prueba Etapa V, Mantenimiento: El software indudablemente sufrirá cambios, y habrá que hacer algunas modificaciones a su funcionalidad. Es de suma importancia que el software de calidad pueda adaptarse con fines de acoplarse a los cambios de su entorno externo. Por medio de la documentación apropiada y atinada del software se pueden presentar las vías para el mantenimiento y modificaciones al mismo. 22
  • 33.
    Informantes clave encuanto al desarrollo tecnológico De acuerdo con el contexto, mi informante clave es: • Gerente de Sub-Producto de Servicios Avícolas, C.A. Línea de Investigación La línea de investigación en la cual se basa el desarrollo del presente trabajo es la que corresponde al “Desarrollo de Sistemas Automatizados de Información” ya que como se describe en www.rena.edu.ve (2008) “Es la integración de hardware, software, personas, procedimientos y datos. Todos estos elementos se conjugan, trabajando juntos, para proporcionar información básica para la conducción de la empresa”. De acuerdo a lo antes expuesto, se puede observar que el sistema propuesto cumple con las características que ameritan dicha línea de investigación, ya que lo que se desea alcanzar es una mejor integración del recurso humano y el recurso informático, para dar apoyo a la toma de decisiones y llevar un mejor control de material en planta para realizar una más eficiente asignación de harina y llevar estimados de producción usando modelos estadísticos eficaces. Técnicas e instrumentos de recolección de datos Según Arias (2006) “se entenderá por técnica, el procedimiento o forma particular de obtener datos o información” (p.69), esto quiere decir que las técnicas 23
  • 34.
    de recolección dedatos en su diseño son las encargadas de obtener la información que se desee. De las técnicas de recolección de información las implementadas en esta investigación fueron: Revisión documental o bibliográfica, la misma consiste en la revisión de diferentes materiales y manuales de procedimientos pertenecientes al departamento de gerencia, como lo son varios reportes y cálculos que ellos ameritan necesarios para llevar a cabo sus trabajos de rutina, para así afianzar los conocimientos acerca del tema y poder dar una solución más factible al mismo, la presente se realizó gracias a la colaboración del gerente. Observación Directa, la cual es una técnica que consiste en observar atentamente el fenómeno, hecho o caso, tomar información y registrarla para su posterior análisis. La observación es un elemento fundamental de todo proceso investigativo; en ella se apoya el investigador para obtener el mayor número de datos. Gran parte del acervo de conocimientos que constituye la ciencia ha sido lograda mediante la observación. Existen dos clases de observación: la Observación no científica y la observación científica. La diferencia básica entre una y otra está en la intencionalidad: observar científicamente significa observar con un objetivo claro, definido y preciso: el investigador sabe qué es lo que desea observar y para qué quiere hacerlo, lo cual implica que debe preparar cuidadosamente la observación. Observar no científicamente significa observar sin intención, sin objetivo definido y por tanto, sin preparación previa. Por último, se utilizó la Entrevista. En la cual se entabla una conversación entre el investigador y las personas objetos de la investigación quienes son la fuente primaria de información (en éste caso, el gerente de subproducto) Objeto del estudio, a fin de tratar de obtener datos relevantes de la situación mediante la aplicación de dicho instrumento. Las personas involucradas en la investigación fueron sometidas a entrevistas no estructuradas por poseer un alto grado de espontaneidad al formular las preguntas 24
  • 35.
    y por endeobtener respuestas significativas, de suma importancia. De esta manera se realizó la entrevista informal, ya que en un principio lo importante no era establecer los límites de ésta, sino dejar que el entrevistado expresara todas sus necesidades, expectativas e inquietudes, para poder obtener visión clara de los problemas más sobresalientes del sistema en estudio y los requerimientos. Técnicas e Instrumentos de Análisis de datos Las técnicas e instrumentos para el análisis de datos se pueden definir como las herramientas por las cuales los datos pueden ser evaluados cualitativamente o cuantitativamente, para el apoyo de las necesidades de la investigación y el afianzamiento de la misma. Con respecto a la revisión documental se tiene que la técnica utilizada es el análisis y emisión de conclusiones sobre cómo se realizara la herramienta partiendo de los conceptos y teorías ya establecidas. En esta investigación, la técnica de análisis de datos a través de ese conjunto de preguntas abiertas, es decir, la entrevista, en forma verbal realizadas para obtener los datos, permiten describir, definir y determina los requerimientos y necesidades del sistema. Para la Observación directa se utilizó el análisis crítico de la misma, afianzándose en el resultado de la entrevista. 25
  • 36.
    CONOCIENDO LA SITUACIÓNACTUAL Presentación de resultados En la presente investigación se utilizaran como técnicas de recolección de datos la observación directa y la revisión bibliográfica, y como instrumento de recolección de los datos la entrevista no estructurada a fin de recabar toda la información actual en cuanto al registro y consulta de los datos almacenados desde la romana de sub-producto en la empresa Servicios Avícolas, C.A., los resultados obtenidos son los siguientes: Resultados de la Revisión Documental o Bibliográfica REVISIÓN DOCUMENTAL O BIBLIOGRÁFICA Aspectos Consultados Conexión Serial(COM), manejo de base de datos. Fuentes Áreas de Conflicto Conclusiones Joyanes, L. y Fernández, M. (2002) C#: manual de programación. Press, P. (2003) C# Web Development for Asp. Net. Funciones de conexión de puerto COM y envío de datos por el mismo. Conexión y manejo de bases de datos MySQL. Se determinó como área crítica el manejo de estos tipos de conexión para apoyar el registro seguro de los datos en el Sistema de Información. Los textos ofrecen información sobre cómo lograr una lectura de datos recibidos desde puerto COM y tienen ejemplos claros de cómo lograr almacenar la información recibida en una base de datos MySQL. 26 Oportunidades de Mejora Diseñar un módulo de registro de datos que permita que estos sean almacenados en un servidor de forma segura y no localmente para evitar riesgos de pérdidas de datos.
  • 37.
    Almacenamie nto e inventario de productos terminados. Reportesy Archivos propios del departamento Gaither, N. y Frazier, G. (2000) Administración de producción y operaciones. Departamento de Sub-Producto SERAVICA Tabulaciones y reportes del manejo y existencia de productos terminados en almacén. Existen muchas estimaciones de producción que necesitan ser fundamentadas en base a un fidedigno y oportuno resumen por turno de lo que se produce y almacena, requiriendo detallar de forma estadística dichas estimaciones. Incluir los módulos necesarios para manejar los reportes de producción según lo que se va registrando por los operarios. Reportes que no se obtienen en tiempo real; se obtienen después de conteos manuales o no automatizados. Los reportes que no se obtienen en tiempo real generan un cierto retraso en la estimación de almacén para ser consideradas ciertas cantidades de producto en el inventario y despacho. La obtención de reportes del departamento pueden ser obtenidos en el transcurso de ocurrencia del mismo registro de datos de manera que no se haga necesario esperar finalizar el proceso de registro para realizar consultas. 27
  • 38.
    Resultados de laEntrevista Estructurada ENTREVISTA NO ESTRUCTURADA Nº: 01 FECHA: HORA: 7:15 LUGAR: Oficina de planta Sub- 09/08/2013 am Producto, SERAVICA. Informante Clave:Gerente de Sub-Producto de Servicios Avícolas, C.A. 1. Interrogante: ¿Cómo se llevan a cabo los procesos de registro y consulta de los datos de pesos de sacos de producto terminado? Respuesta:En primer lugar, el registro se hace a través del sistema de pesaje que tiene actualmente la romana, se coloca la paleta y se lee el peso que luego descargo del mismo sistema en formato PDF a mi pendrive y luego lo leo en mi computador para hacer mis estimaciones de producto disponible y producción. 2. Interrogante: ¿Cómo describe su experiencia con el sistema actual? Respuesta: El sistema actual se hace lento, tedioso y desorganizado para llevar una gestión eficiente de la información que requiero, además un poco inseguro por aquello de los virus informáticos. 3. Interrogante: ¿Considera que el reporte que emite el sistema es suficiente para llevar a cabo sus estimaciones y cálculos administrativos y gerenciales? Respuesta: Realmente si, sin embargo de darse la posibilidad de poder filtrar la información que recibo y recibirla más detallada o especifica ayudaría mucho en el tiempo de toma de decisiones. 4. Interrogante: ¿Qué otra característica considera que deba tener un Sistema de Información para resultarle más útil en su labor diaria en la empresa? Respuesta: Que además de poder tener en digital o físico los reportes, pueda también acceder a esos datos desde mi teléfono móvil a través de la red inalámbrica de la empresa.. 28
  • 39.
    Resultados de laObservación Directa OBSERVACIÓN DIRECTA FECHA: HORA: LUGAR: Zona de pesaje de producto 09/08/2013 Nº: 01 11:00 am terminado, Planta Sub-Producto, SERAVICA. Descripción: Según lo observado a la primera visita, en base a lo aprendido en la revisión documental, se pudo notar que en la planta de sub-producto de Servicios Avícolas, C.A.existe una aplicación que no cubre con las necesidades de registro y consulta de datos de pesos de los sacos de harina base de alimentos producida en la planta. El registro de los datos se efectúa con normalidad, pero se almacenan de forma local en el equipo de cómputo que está conectado a la romana por puerto serial. Los registros se almacenan de forma local en la base de datos interna de la mencionada aplicación. Cabe destacar que en la planta hay gran cantidad de partículas que ingresan al interior del equipo de cómputo, lo cual pone en riesgo la integridad de los datos que se encuentran ahí almacenados. OBSERVACIÓN DIRECTA FECHA: HORA: LUGAR: Oficina de planta Sub- 10/08/2013 Nº: 02 9:00 am Producto, SERAVICA. Descripción:Se pudo notar que para obtener un listado de pesajes determinado es necesario dirigirse al equipo de cómputo en la zona de pesaje y guardarlo en una memoria USB personal del gerente, lo cual amenaza con dispersar todo tipo de virus informáticos en el equipo y en general en la red, ya que después el listado es verificado en la máquina de computación del gerente.Además se pudo observar que para el momento de cargar un despacho no se contaba a tiempo con la información de existencia necesaria, lo cual retarda el proceso y pone en espera por un rato considerable a diferentes productores ganaderos y compradores en general, y en tal sentido que en ausencia del gerente, los datos no pueden ser consultados. 29
  • 40.
    Descripción Detallada delos Procesos del Sistema Actual ENTREVISTA ESTRUCTURADA NOMBRE DEL PROCESO (1) DESCRIPCIÓN (MOMENTOS O FASES) A la hora de registrar los pesos que se reconocen en la romana, los registros PROCESO DE REGISTRO DE permanecen en el mismo equipo que está PESOS DE SACOS DE HARINA conectado a ésta por puerto serial (COM) BASE de manera que la única forma de acceso a dicha información es que el gerente se dirija de forma directa con una memoria USB posiblemente infectada con virus informáticos a hacer un guardado inseguro de lo que fue previamente registrado. OBSERVACIÓN DIRECTA NOMBRE DEL PROCESO (1) DESCRIPCIÓN (MOMENTOS O FASES) Se observó que el sistema actual, además de inseguro en cuanto a evitar la necesidad PROCESO DE REGISTRO DE de usar memorias USB personales, hace un PESOS DE SACOS DE HARINA guardado de datos de forma local en un BASE equipo que se encuentra diaria y constantemente expuesto a todo tipo de partículas que pueden ingresar a dicho equipo y dañar sus componentes internos de hardware y así dar por perdida la información valiosa almacenada en ésta. 30
  • 41.
    ENTREVISTA ESTRUCTURADA NOMBRE DELPROCESO (2) DESCRIPCIÓN (MOMENTOS O FASES) En cuanto a las consultas de los datos de pesos almacenados el problema radica en CONSULTA Y EMISIÓN DE que el único reporte que emite el sistema REPORTE DE PESAJES TOTALES no es accesible tan fácil como se quisiera, hay que generar el reporte directamente en la máquina de registro que se encuentra relativamente apartada de la oficina del gerente. OBSERVACIÓN DIRECTA NOMBRE DEL PROCESO (2) DESCRIPCIÓN (MOMENTOS O FASES) De acuerdo a lo observado, el reporte único que genera el actual sistema es útil, CONSULTA Y EMISIÓN DE sin embargo se desea que hubiese otros REPORTE DE PESAJES TOTALES reportes más detallados que ayuden a la toma de decisiones y a filtrar con mayor facilidad la información realmente necesaria por más criterios que sólo un rango de fechas. Además de alguna forma de acceso desde el teléfono móvil que permita al gerente aprovechar la conexión Wireless LAN que posee la empresa y acceder a la información desde cualquier parte de la empresa desde su móvil. 31
  • 42.
    Análisis del SistemaActual: El Sistema Actual decontrol gerencial de pesajes de sacos de harina base para alimento de ganado de la planta de sub-Producto de Servicios Avícolas, C.A., ubicada en Cagua, Estado Aragua fue sometido a un proceso de análisis donde se aplicaron diferentes técnicas de recolección de datos para así conocer su situación del sistema actual. Luego de aplicar técnicas tales como,Revisión documental,Observación Directa y Entrevista No Estructurada, se logró llegar a conocer la situación actual en la que se encuentra el sistema de control gerencial de pesajes de sacos de harina base para alimento de ganado de la planta de sub-Producto de Servicios Avícolas, C.A. (SERAVICA). El proceso de registro de los pesos que se lleva a cabo en la romana, demuestra que los registros permanecen en el mismo equipo que está conectado a ésta por puerto serial de manera que la única forma de acceso a dicha información es que el gerente se dirija de forma directa con una memoria usb posiblemente infectada con virus informáticos a hacer un guardado inseguro de lo que fue previamente registrado. Se puede constatar que el proceso actual no corresponde a un proceso que sea global en sentido de la organización donde se encuentra, ya que está confinado a la maquina donde se encuentran los datos y no se ve interconectado de algún modo en el proceso administrativo de forma directa, presentando un proceso tedioso y poco eficaz. En cuanto a las consultas de los datos de pesos almacenados el problema radica en que el único reporte que emite el sistema no es accesible tan fácil como se quisiera, hay que generar el reporte directamente en la máquina de registro que se encuentra relativamente apartada de la oficina del gerente. De acuerdo a lo observado, el reporte único que genera el actual sistema es útil, sin embargo se desea que hubiese otros reportes más detallados que ayuden a la toma de decisiones y a filtrar con mayor facilidad la información realmente necesaria por más criterios que sólo un rango de fechas. Además de alguna forma de acceso desde el teléfono móvil 32
  • 43.
    que permita algerente aprovechar la conexión inalámbrica que posee la empresa y acceder a la información desde cualquier parte de la empresa desde su teléfono celular. Descripción de los Procesos: Los procesos representan las fases de más importancia dentro de cualquier sistema, debido a que cada uno de ellos poseen diferentes actividades que deben ejecutarse dentro del sistema para así lograr la funcionalidad para lo cual fue creado. En el sistema actual se llevan a cabo dos procesos esenciales, los cuales son, Proceso de Registro de Datos y Proceso de Consulta de Datos; Cada uno de ellos se lleva a cabo en la Planta de Sub-Producto de SERAVICA, en la oficina del gerente y en la zona de pesaje respectivamente. Proceso de Registro de Datos: Este proceso es (a lo que se refiere a informática) el más complejo, ya que requiere la lectura del puerto serie de un equipo visor usando el lenguaje C# de Microsoft, que permite que los datos recibidos desde una romana o bascula de paletas y pesos grandes en general sean leídos por un computador para su posterior tratamiento. Este proceso da lugar al almacenamiento de la información que será objeto del siguiente proceso. Proceso de Consulta de Datos: En cuanto al proceso de la consulta de datos se refiere, el sistema actual se encuentra acoplado a una impresora virtual que al momento de realizar una búsqueda según los criterios de fecha determinados y enviar dicha búsqueda, los resultados se muestran en pantalla en un nuevo archivo PDF que muestra una tabulación rudimentaria de la información solicitada. A continuación un ejemplo del reporte emitido por el sistema, el cual se guarda cada vez que se instancia esa función con el nombre de archivo “maestro.pdf”: 33
  • 44.
    Servicios Avícolas, C.A.(Pollos la Caridad) Planta Cagua Rif.: J-00092863-0 Reporte de pesos por fecha del: 07/10/2013 al 21/10/2013: 1256,65 Kg 963, 45 Kg 1127,41 Kg 993,35 Kg 1001,45 Kg 988,12 Kg 1193,74 Kg 1212,65 Kg 1331,24 Kg 10068,06 Kg Total de Paletas: 9 Página 1 34
  • 45.
    Diagramas de Apoyoa la Descripción de Procesos Diagrama de Caso de Uso: Un caso de uso es una descripción de los pasos o las actividades que deberán realizarse para llevar a cabo algún proceso. Los personajes o entidades que participarán en un caso de uso se denominan actores. En el contexto de ingeniería del software, un caso de uso es una secuencia de interacciones que se desarrollarán entre un sistema y sus actores en respuesta a un evento que inicia un actor principal sobre el propio sistema. Los diagramas de casos de uso sirven para especificar la comunicación y el comportamiento de un sistema mediante su interacción con los usuarios y/u otros sistemas. O lo que es igual, un diagrama que muestra la relación entre los actores y los casos de uso en un sistema. Una relación es una conexión entre los elementos del modelo, por ejemplo la especialización y la generalización son relaciones. Los diagramas de casos de uso se utilizan para ilustrar los requerimientos del sistema al mostrar cómo reacciona a eventos que se producen en su ámbito o en él mismo. En otras palabras, un caso de uso involucra interacciones entre diversos actores y el sistema, siendo el actor otro sistema o subsistema. Asimismo, los diagramas de casos de uso definen conjuntos de funcionalidades afines que el sistema debe cumplir para satisfacer todos los requerimientos que tiene a su cargo. En este sentido, IBM (ob.cit), plantea varios tipos de relaciones utilizadas en los diagramas de casos de uso: a) Generalization (generalización): en la herencia de los casos de uso, el caso de uso secundario hereda acciones y significado del primario, además agrega sus propias acciones. El caso de uso hijo hereda el comportamiento y significado del caso de uso padre. Así cómo es posible con clases, un caso de uso padre. La representación de la generalización es una flecha vacía que apunta del caso de uso hijo al caso de uso padre. 35
  • 46.
    b) Include (inclusión):los casos de uso pueden incluir otros casos de uso, cuando existen secuencias de pasos en común es importante crear un nuevo caso de uso que agrupe esas secuencias, luego existirán casos de usos que incluirán al nuevo creado, de manera de simplificar el diagrama. Es importante destacar que los casos de uso que se incluyen nunca aparecerán solos, simplemente funcionan como parte de un caso de uso que lo incluye. El estereotipo <<include>> se usa para denotar la relación include. c) Extend (extensión): los casos de uso pueden extenderse de otros casos de uso. La relación extend indica que el comportamiento del caso de uso base es extendido o ampliado por otro caso de uso (caso de uso que extiende), en la ubicación especificada por el punto de extensión. El caso de uso base puede existir por sí mismo, los puntos de extensión pueden ser mencionados dentro del caso de uso base, además los puntos de extensión son puntos donde el comportamiento del caso de uso extendido aparece. Estos casos de uso pueden tener uno o más puntos de extensión, y cada uno de ellos tiene nombre. El estereotipo <<extend>> se usa para denotar la relación “extend”. Notación para los Casos de Uso. Fuente: Wikipedia. Figura 2. 36
  • 47.
    Diagrama de Casode Uso del Sistema Actual. Figura 3. Diagrama de Procesos del Sistema Actual. Figura 4. 37
  • 48.
    Necesidades Generales dela Nueva Herramienta En el estudio realizado en la planta de Sub-Producto de la empresa Servicios Avícolas, C.A. se detectó la necesidad de mejorar los procesos mediante los cuales se registran y se consultan los datos que corresponden al pesaje de sacos de producto terminado, datos que son esenciales para las estimaciones y en general para la gestión administrativa y de producción en el área. Con base a la información obtenida mediante la observación directa de los procesos y la entrevista no estructurada con el gerente, se pudo establecer que la metodología actual de procesamiento de información es muy rudimentaria y no brinda una efectividad y rapidez adecuada, ya que no garantiza un buen control y fácil acceso a la información registrada. Al respecto, se detectaron las siguientes necesidades: 1. Registrar efectiva y eficazmente los pesos de producto terminado de tal manera que los datos puedan mantenerse a salvo de posibles daños en el equipo donde se alojan. 2. Mejorar la forma en la que se accede a los datos registrados, de tal manera que no se haga necesario salir de la oficina para tenerlos disponibles. 3. Contar con reportes más detallados de los datos registrados que realmente puedan agilizar los procesos del departamento en base a la toma de decisiones. De acuerdo a lo antes señalado, se requiere de un sistema de información que permita su operatividad permanente de una forma eficaz y rápida, esto se puede lograr a través de la implementación de un Sistema de Información para el control gerencial de pesajes de sacos de harina base para alimento de ganado, que permita registrar y consultar más rápidamente los pesajes diarios de la romana de planta, 38
  • 49.
    además de accedera una base de datos ubicada en un equipo de cómputo localizado en un Data Center seguro, donde dichos datos no corran riesgos considerables. Definición de los Requerimientos A continuación se presentan los requerimientos del sistema actual: Requerimientos de Entrada Los requerimientos de entrada representan la manera en que los datos ingresan al sistema actual y también el proceso mediante el cual el sistema de información utiliza los datos necesarios para procesar la información. En el caso del sistema actual las entradas son pulsos electrónicos que el visor de la romana lee e interpreta, enviándolos posteriormente al computador por puerto serial, donde se almacenan. En tal caso, enla planta de sub-producto de SERAVICA se observan los siguientes datos utilizados para generar información:Datos obtenidos desde el actual sistema de la romana que el operario verifica antes de utilizar la opción guardar de la aplicación en la máquina de computación de la romana. Se requiere que el sistema proporcione un nivel se seguridad de los datos, de modo que no se mantengan en esa máquina que está expuesta a partículas de polvillo y posibles daños, sino que los envíe a una base de datos en un servidor de la misma empresa, en el Data Center. Requerimientos de Almacenamiento Los requerimientos de almacenamiento se refieren a la manera en que se guarda la información del sistema. Para almacenar la información que se genera al realizarse los procesos del sistema actual en la planta de sub-producto de SERAVICA, se utiliza la misma aplicación con la que se registran, quedando dicha información en la base de datos interna de Visual Fox Pro 5.0. 39
  • 50.
    Es necesario destacarque la cantidad de datos manejados es muy amplia, y al tratarse de una base de datos estática, que según Wikipedia.org son “bases de datos de solo lectura, utilizadas para almacenar datos históricos que posteriormente se utilizan para estudiar el comportamiento de un conjunto de datos en el tiempo, realizar proyecciones, tomar decisiones y realizar análisis de datos para inteligencia empresarial”, en oportunidades tiende a necesitar una adecuada presentación al usuario para poder ser interpretada la información más claramente. Se requiere que el sistema sea capaz de almacenar la información correspondiente a los pesajes de manera segura, y que además se encuentren en una base de datos que permita la integración de ambos módulos, el de registro y el de consulta. Requerimientos de Salida Los requerimientos de salida están constituidos por la forma como se maneja la salida de información, esto es, la capacidad del sistema de emitir la información procesada o datos de entrada al exterior. En el sistema actual se realiza a través de un reporte, que desglosa por un rango de fechas requerido por el usuario, los pesajes realizados en la romana, por lo que se requiere que se emitan más reportes, que sean específicos y apoyen considerablemente el proceso de toma de dediciones en cuanto al despacho de producto terminado. Debido a toda la investigación realizada y las dificultades encontradas en el sistema actual se plantea una nueva herramienta tecnológica que permita agilizar el proceso en el control de pesajes de sacos de producto terminado y genere seguridad, eficacia y eficiencia en cada uno de los procesos como es la implementación de un Sistema de Información Integrado para el Control Gerencial de Pesajes de Sacos de Harina Base Para Alimento de Ganado en la planta de sub-producto de la empresa Servicios Avícolas, C.A. (SERAVICA), ubicada en Cagua, Estado Aragua. 40
  • 51.
    Requerimientos generales dela nueva herramienta Requerimientos generales de la nueva herramienta Hardware Requerimientos Mínimos Memoria: 512Mb Velocidad del CPU: 300 MHz Disco Duro: 60 Gb. Requerimientos Generales Memoria: 1Gb Velocidad del CPU: 2 GHz Disco Duro: 160 Gb. Software Requerimientos Deseables Sistema Operativo: Windows 7 SP1. .NET FrameWork 4.0 o superior. Servidor Base de Datos, Apache y PHP: XAMPP. Navegador web:Google Chrome. 41
  • 52.
    DISEÑO Y DESARROLLODEL PRODUCTO TECNOLÓGICO EN FORMA ACABADA Presentación Hace algunas décadas, con el surgimiento de las tecnologías de la información se han experimentado transformaciones en todos los ámbitos de la sociedad, cambiando de manera positiva y significativa la forma en que operan las organizaciones actuales debido a que a través de su uso permite importantes mejoras como son suministrar una plataforma de información necesaria para la toma de decisiones, automatizar los procesos operativos, y lo más importante, brindar ventajas mediante su implantación apoyando el máximo nivel de la organización. Estas Tecnologías han sido conceptualizadas como la integración y correlación de la computación, las telecomunicaciones y la técnica para el procesamiento de datos, en la que sus principales componentes son el factor humano, el equipamiento necesario, la infraestructura, el software y los mecanismos de intercambio de información, además de los recursos financieros y muy importante los contenidos de la información, la cual representa una parte fundamental dentro de cualquier empresa o institución para tener un alto nivel de desarrollo y competitividad. Razón por la cual han recurrido a la rápida adopción de sistemas automatizados capaces de facilitar tareas mecánicas rutinarias, evitar errores, mejorar la atención. Bajo esta perspectiva, la planta de sub-producto de Servicios Avícolas, C.A. no escapa de ésta palpable realidad, razón por la cual para efectos de la presente 42
  • 53.
    investigación se diseñóy desarrolló un sistema de información para el controlgerencial de pesajes de sacos de producto terminado, cuyo propósito fundamental es brindar una mayor eficiencia y calidad en los procesos de registro, análisis, almacenamiento y consulta de los mismos, haciendo uso de una base de datos sólida, rápida y segura, que permita la realización de las funciones mencionadas anteriormente por medio de interfaces amigables que garantizan la entrada, almacenamiento y salida de datos sin tener que ubicar la información en forma dificultosa. Objetivos del Producto Tecnológico Propuesto Objetivo General Sistematizar el control de pesajes de sacos de producto terminado, producidos en la planta de sub-producto de la empresa Servicios Avícolas, C.A., ubicada en Cagua, Estado Aragua. Objetivos Específicos • Facilitar la consulta de datos registrados en el sistema de manera que pueda ser más eficiente el proceso de estimaciones de producción y toma de decisiones. • Ofrecer una interfaz amigable a los usuarios que permitan una cómoda interacción con el sistema y mejora en la experiencia de usuario. • Generar módulos de consulta que permitan realizar búsquedas de información referente a los pesajes que han sido registrados de manera que dicha información pueda estar disponible cuando sea requerida. 43
  • 54.
    • Emitir reportes digitalizadose impresos de acuerdo a la información pertinente en los formatos de los registros. Descripción del Producto Tecnológico Propuesto De acuerdo a lo anterior, se desarrollará un sistema de información automatizado que permita llevar un control en forma adecuada de todo el proceso que comprende al almacenamiento y búsqueda de la información que proporcionan los registros y de esta manera erradicar las problemáticas mencionadas. El sistema se desarrolló bajo una plataforma propietaria, totalmente segura bajo la programación orientada a objetos y diseños web. Los lenguajes utilizados para la herramienta tecnológica fueron: PHP5, la cual goza de una alta aceptación en el ámbito de la programación web a nivel mundial, cabe destacar que este lenguaje fue desarrollado bajo una licencia con características libres, la licencia permite desarrollar aplicaciones en este lenguaje sin ningún costo adicional. Además de ser una tecnología accesible, PHP es también muy seguro y provee en estos momentos una base de mecanismos para proteger la integridad del sistema y evitar que se filtre hacia el exterior información sensible, esto ayuda mucho al proyecto puesto que la información manejada debe ser tratada con discreción. Al mismo tiempo, el sistema manejador de base de datos utilizado fue MySQL, este también es un Software libre y no genera gastos adicionales por el pago de licencias, se eligió trabajar con este administrador por ser uno de los más rápidos en la web y constituye uno de los mayores contenedores de datos a nivel mundial. Así mismo como el uso de la herramienta Visual Studio 2010 para el desarrollo del módulo de registro, de manera que permitiera integrar componentes 44
  • 55.
    que permiten lalectura de puertos seriales, de suma importancia en el desarrollo del presente trabajo especial de grado. Cabe destacar, que el sistema propuesto fue desarrollado en un diseño que permite registrar, consultar, y listar cualquier registro según sea el caso, directamente desde el servidor que se encuentra ubicado enel data center de la empresa, ofreciendo de esta forma seguridad y confiabilidad al acceso de la información de la base de datos del sistema, así como la agilización y optimización de los procesos, proporcionando un soporte de apoyo para la rápida y eficaz toma de decisiones en producción y control de inventarios de la planta. Por otro lado, las operaciones o manejabilidad del sistema es muy sencilla con una interfaz interesante y adecuada para el departamento, de forma que cualquier persona con conocimiento básico de computación e informática pueda manejarlo sin ningún problema por su interfaz agradable y dinámica. Diagramas de Apoyo a la Descripción de los Procesos del Producto Tecnológico Propuesto Para la descripción de los procesos del sistema propuesto, donde se lleva a cabo el control gerencial de pesajes de sacos de harina base para alimento de ganado, se empleó una técnica de diagramación que permite visualizar la interacción de las entidades para realizar las diferentes actividades el cual fue el diagrama de casos de usos basado en el lenguaje orientado a objetos UML (Lenguaje de Modelado Unificado). Elementos Actor: Una definición previa, es que un Actor es un rol que un usuario juega con respecto al sistema. Es importante destacar el uso de la palabra rol, pues 45
  • 56.
    con esto seespecifica que un Actor no necesariamente representa a una persona en particular, sino más bien la labor que realiza frente al sistema. Caso de Uso: Es una operación/tarea específica que se realiza tras una orden de algún agente externo, sea desde una petición de un actor o bien desde la invocación desde otro caso de uso. Casos de Uso de la herramienta propuesta. Figura 5. 46
  • 57.
    Actores Actor Gerente Descripción El Gerente esel encargado de hacer la consulta de los datos, de manera que pueda darles validación para hacer estimaciones y toma de decisiones, puede emitir reportes impresos o en pantalla. Tipo Primario Relaciones Operario Autor Gerente de Sub-Producto. Actor Operario Descripción El Operario es quien se encarga de hacer los procesos de registro de datos en la base de datos a fin de ofrecer la base del trabajo de gestión del departamento. Tipo Secundario Relaciones Gerente Autor Operario de turno indistinto de planta. Alcance del Producto Tecnológico Propuesto El sistema desarrollado cabo para el control gerencial de pesajes de sacos de harina base para alimento de ganado (SAGPROT), tiene como alcance convertirse en una invaluable herramienta capaz de mejorar la calidad en cuanto a la satisfacción de 47
  • 58.
    necesidades presentadas porla gerencia de la planta de sub-producto de SERAVICA. Además de fundamentar parámetros de seguridad en pro de la integridad y confiabilidad de la información que el sistema soporta. En este sentido, la propuesta desarrollada es una herramienta que se encuentra destinada a lograr optimizar y agilizar los procesos de control y manejo de la información relacionada con cada pasaje que se registra de producto terminado. Dicho esto, se tiene por alcance tecnológico del nuevo sistema las siguientes funciones: • Al iniciar el sistema de consulta se solicitará un usuario y contraseña que disminuirá los riesgos de plagio de información, hurto o cualquier otra actividad maliciosa, aumentado así la seguridad e integridad de la información. • Luego de que el usuario ingrese su login y password, se procederá a verificar que este registrado en el sistema en caso de ser así, el usuario accederá a los diferentes módulos del sistema. En caso de que el usuario no esté registrado deberá acudir al departamento de sistemas de SERAVICA para formalizar su registro. • Generar reportes en forma digital en donde se listara la información recopilada por el personal que labora en la planta como operario a fin de hacer un respaldo de manera segura de dichos reportes. Los reportes pueden ser impresos y archivados. • Acceso a los reportes en digital por medio de la búsqueda por rango de fechas. • Se podrá consultar e imprimir, por medio del sistema la información solicitada por los usuarios. • Consultar, agregar o imprimir los diferentes registros de inventarios pertenecientes a los pesajes. 48
  • 59.
    Sujetos que Interactuaráncon el Producto Tecnológico Propuesto Los usuarios que interactúan con el sistema son únicamente los empleados de la empresa Servicios Avícolas, C.A., específicamente el gerente de sub-producto y los operarios, cada uno en el módulo correspondiente, los cuales son las personas encargadas del registro de información de todos los pesajes efectuados en esta planta, así como de la consulta y emisión de reportes respectivamente; ya que son los únicos que conocen los procedimientos y el manejo de estos procedimientos en la empresa, variando solamente sus funciones y acciones en el uso de la base de datos desarrollada para este fin. La viabilidad de esto, no es más que las condiciones que van a favorecer el funcionamiento de manera efectiva del sistema debido a que otra persona que lo maneje puede cargar registros erróneos de datos y hacer un mal uso del software. De esta manera, se muestra a continuación la descripción y las funciones principales de las entidades que intervienen en el sistema propuesto: Gerente: Los cuales son: gerente de producción en la planta de sub-producto de SERAVICA. Es la persona que puede manejar y usar toda la información de una manera satisfactoria para el departamento de sub-producto de la empresa, es decir, que puede hacer uso de todos los procesos que se realizan en él, excepto registrar pesajes que, aunque podría hacerlo sin problema alguno por estar autorizado, es una labor definida para operarios de procesos: registrar nuevos pesajes, así como hacer consultase impresión de reportes, contribuyendo así a la actualización de la base de datos del sistema, en la cual tiene acceso completo al backup de la misma. Todo esto debido a que puede navegar por todos los módulos que el sistema posee. Operario: son: obreros y montacarguistas de la empresa. Esta persona tiene un acceso limitado, es decir, solo podrán realizar registros y consultas en pantalla con respecto a los pesajes guardados en la base de datos. Esto quiere decir que no podrán acceder a los módulos de impresión de formatos. 49
  • 60.
    Descripción de losescenarios del Producto Tecnológico Propuesto Figura 6 – Pantalla de Inicio de Sesión Descripción Fig. 6: La pantalla de inicio de sesión del módulo de consulta, es visualizada en el equipo de computación del gerente de sub-producto, la cual le permite validar su usuario y contraseña asignados previamente para acceder. Figura 7–Principal de Módulo de Consulta Descripción Fig. 7: la pantalla principal del módulo de consulta le da la bienvenida al usuario según sea quien haya iniciado sesión, muestra el menú lateral con todas las funciones disponibles. 50
  • 61.
    Figura 8 –Seleccionar fechas para consulta en pantalla Descripción Fig. 8: la pantalla de consultas en pantalla por fechas permite seleccionar un rango de fechas entre las cuales se van de mostrar los registros almacenados en la base de datos. Figura 9 – Consultas en Pantalla Descripción Fig. 9: una vez seleccionado el rango de fechas en la consulta en pantalla, se despliegan los registros que coincidan con el criterio de búsqueda, de manera que se le pueda dar una rápida ojeada a los registros necesarios. 51
  • 62.
    Figura 10 –Seleccionar para Impresión Descripción Fig. 10: Se dispone de un menú de selección por fecha y turno para imprimir reportes pertinentes, una vez seleccionado un rango de fechas y un turno a consultar, se envía a la impresora virtual la consulta de manera que pueda ser impreso el reporte desde el navegador. Figura 11 – Vista de Impresión Descripción Fig. 11: Listado emitido en base a la consulta de la pantalla de selección para impresión. 52
  • 63.
    Figura 12 –Manual de Usuario Descripción Fig. 12: Manual de usuario visto desde el navegador con la opción de Ayuda en el menú del sistema. Figura 13 – Pantalla Principal Módulo de Registro Descripción Fig. 13: Pantalla principal del módulo de registro de datos, el cual se localiza como una aplicación de escritorio en la computadora de la romana y es de uso de los operarios. 53
  • 64.
    Figura 14 –Pantalla de registro Descripción Fig. 14: Pantalla de registro; una vez seleccionado el turno con el que se va a trabajar, se despliega la pantalla de registro, la cual indica el turno en operación y desde la cual se reciben los datos del pesaje y se envían a la Base de Datos. 54
  • 65.
    Mapa de Navegación(Módulo de Consulta) Figura 15 iniciar sesión validar sesión Principal Consultar en Pantalla Imprimir Resultado Consulta Reporte Ayuda Salir Manual de Usuario Mapa de Navegación (Módulo de Registro) Figura 16 Seleccion de Turno Primer Turno Segundo Turno 55 Tercer Turno
  • 66.
    Manual de Usuario SAGPROTS.P. Autor: Víctor Reyes, C.I.:20.055.362 San Juan, Noviembre de 2013 56
  • 67.
    MANUAL DE USUARIO: INTRODUCCIÓN: Elpresente manual pretende ser una guía y ayuda útil en el uso adecuado del Sistema de registro y consulta de datos del Sistema de Apoyo a la Gestión de Producto Terminado (SAGPROT) de la planta de Sub-Producto de Servicios Avícolas, C.A. El mismo fue elaborado de acuerdo a los requerimientos del personal perteneciente a la gerencia de la mencionada planta, siguiendo sus respectivas recomendaciones y en base a criterios generales para el desarrollo de Sistemas de Información, se desarrolló una herramienta totalmente útil que tiene como principal objetivo agilizar los procesos más importantes relacionados al departamento, con el fin de hacerlos eficaces y efectivos a las necesidades que exige la sociedad moderna. ASPECTOS TÉCNICOS: Siguiendo las instrucciones del departamento de sistemas (quienes proveen el soporte técnico a la empresa), el sistema presentado fue desarrollado bajo diversas plataformas, por un lado el módulo de registro de datos fue concebido con el uso de Microsoft Visual Studio 2010 Ultimate, IDE que se ha hecho muy popular en los últimos años debido a una gran potencialidad de recursos que hacen posible el desarrollo de forma rápida y eficiente de Sistemas de información, usando en este caso el lenguaje de programación C#, el cual lo hace dinámico y Robusto. Por su parte, para el módulo de consulta se utilizó la herramienta de diseño Adobe Dreamweaver CS5.5 para apoyar el desarrollo de las vistas de dicho modulo y en espera de la programación de forma no asistida (sin IDE en especial). Como herramienta de Servidor se utilizó Apache, muy popular y conocido por los desarrolladores web por la potencia que ofrece como Servidor Local o Web y para el Motor de Base de Datos el elegido fue MySQL, versátil y muy utilizado por su 57
  • 68.
    notable desempeño enlo que refiere al almacenamiento de gran cantidad de datos y su potencia en la ejecución de consultas en tiempos realmente rápidos. Cabe destacar que las herramientas antes señaladas, fueron instaladas a partir del paquete de XAMP (X -Apache MysqlPhp) el cual facilita la instalación al utilizar este tipo de herramientas. INSTALACIÓN: Básicamente podemos instalar el Sistema en cualquier computador que reúna las siguientes características a nivel de software: Windows 7 / Windows Vista Instalar paquete XAMPP Subir la carpeta del sistema a la carpeta del servidor, normalmente llamada: htdocs. Poseer o instalar .NET Framework 4 o superior. Asegurarse de Crear la BD y exportarla en PhpMyadmin. En algunos casos se hace necesario actualizar la librería php5-cli y reiniciar el servidor Apache. Listo, Sistema Instalado. 58
  • 69.
    NAVEGANDO POR ELSISTEMA El sistema consta de una interfaz realmente amigable e ideada de acuerdo a las necesidades del usuario, a cual podemos detallar de la siguiente manera: Pantalla de Inicio de Sesión La pantalla de inicio de sesión del módulo de consulta, es visualizada en el equipo de computación del gerente de sub-producto, la cual le permite validar su usuario y contraseña asignados previamente para acceder. Principal de Módulo de Consulta La pantalla principal del módulo de consulta le da la bienvenida al usuario según sea quien haya iniciado sesión, muestra el menú lateral con todas las funciones disponibles. 59
  • 70.
    Seleccionar fechas paraconsulta en pantalla La pantalla de consultas en pantalla por fechas permite seleccionar un rango de fechas entre las cuales se van de mostrar los registros almacenados en la base de datos. Consultas en Pantalla Una vez seleccionado el rango de fechas en la consulta en pantalla, se despliegan los registros que coincidan con el criterio de búsqueda, de manera que se le pueda dar una rápida ojeada a los registros necesarios. 60
  • 71.
    Seleccionar para Impresión Sedispone de un menú de selección por fecha y turno para imprimir reportes pertinentes, una vez seleccionado un rango de fechas y un turno a consultar, se envía a la impresora virtual la consulta de manera que pueda ser impreso el reporte desde el navegador. Vista de Impresión Listado emitido en base a la consulta de la pantalla de selección para impresión. 61
  • 72.
    Manual de Usuario Manualde usuario visto desde el navegador con la opción de Ayuda en el menú del sistema. Pantalla Principal Módulo de Registro Pantalla principal del módulo de registro de datos, el cual se localiza como una aplicación de escritorio en la computadora de la romana y es de uso de los operarios. 62
  • 73.
    Pantalla de registro Pantallade registro; una vez seleccionado el turno con el que se va a trabajar, se despliega la pantalla de registro, la cual indica el turno en operación y desde la cual se reciben los datos del pesaje y se envían a la Base de Datos. 63
  • 74.
    AYUDA Y SOPORTE Eldesarrollador del Sistema puede ofrecer ayuda y soporte en caso de averías, fallas o modificaciones futuras al sistema. Para contactarlo puede ubicarlo de la siguiente manera: Víctor Reyes Facebook: www.facebook.com/victor56 Teléfono Celular: 0424 – 349 22 91 Twitter: www.twitter.com/victorreyes56 Correos: victorreyes.56@outlook.com victorreyes.56@gmail.com Respuesta en la brevedad posible, para satisfacer todo asunto generado acerca del SAGPROT. 64
  • 75.
    IMPLEMENTACIÓN Y EVALUACIÓNDE LA HERRAMIENTA TECNOLÓGICA Sistematización y Evaluación de la Implementación La implementación delsistema de información integrado para el control gerencial de pesajes de sacos de harina base para alimento de ganado. Caso: planta de subproducto de la empresa Servicios Avícolas, C.A., ubicada en Cagua, estado Aragua, se llevó a cabo en el período de cinco (5) semanas. Para dicha implementación se realizó un cronograma de actividades, organizado en las cinco semanas establecidas, y sus respectivas actividades. Es importante destacar que la implementación de la herramienta tecnológicase realizará con el objetivo de proporcionar la mejora de sus procesos, en cuanto a actividades de inventario y toma de decisiones se refiere de manera más rápida y eficaz donde la información será más organizada. Es la etapa final del proceso de desarrollo del sistema, donde la coordinación pudo apreciar los resultados de la propuesta de solución a los problemas identificados inicialmente, comparando dichos resultados con las especificaciones establecidas para el desarrollo de la herramienta. Actividades SEMANAS 1 2 3 4 Entrega formal del Sistema de Información Instalación del Sistema de Información en la empresa Presentación formal del Sistema de Información al personal Entrega de Manual de Usuario Adiestramiento de los Usuarios Realización de las Pruebas Carga Inicial del Sistema 65 5
  • 76.
    Actividad 1. EntregaFormal del Sistema. En esta primera etapa de la fase de implementación, el investigador se dirigió a laplanta de sub-producto de SERAVICA, con la finalidad de notificarles, la culminación del proceso de desarrollo de la herramienta propuesta. Esta etapa conllevo entregar el sistema en forma digital a los diferentes actores en el proceso de sistematización, demostrando a la institución que se culminó el desarrollo y que se da inicio a la fase de implementación del sistema dónde todos los elementos involucrados son esenciales. Actividad 2.Instalación del Sistema. En la segunda semana, luego de entregar el soporte digital del sistema, se procedió a la instalación de la herramienta en los computadores de la oficina de la gerencia y de la máquina de la romana. Por medio de esta actividad se confirma la disponibilidad de la empresa, en cuanto a herramientas de hardware se refiere, demostrando que si cuenta con la herramienta física, y las capacidades necesarias para la correcta instalación del sistema, y su posterior ejecución y desempeño de los procesos. Actividad 3. Presentación del Sistema al Personal. Seguidamente se proseguido a presentar a través de una charla informativa el sistema a la planta, se contó con el apoyo y la asistencia total de los sujetos involucrados, se expuso a ellos el objetivo de esta investigación y los beneficios tangibles e intangibles que trae consigo su implementación. Actividad 4. Entrega de Manual de Usuario. En la tercera semana se procedió a entregar el respectivo manual de usuario, para que la gerenciacontara con este soporte de ayuda/consulta, una vez validada la herramienta. De igual forma era un adelanto documental, que sería complementado con los adiestramientos posteriores. La llegada del manual de usuario a la empresa, fue un estímulo y un motivo de curiosidad, para ir conociendo las funcionalidades que posteriormente conocerían en los adiestramientos e implementación final. Por medio del manual de usuario, pudieron observar las opciones del sistema, e ir comparando con las actividades que ellos realizaban de forma rudimentaria. Actividad 5. Adiestramiento de los Usuarios. En la tercera semana se procedió a iniciar con el adiestramiento del personal, se inició con los operarios y posteriormente con el gerentede planta, explicándoles los controles de acceso, entre otros procesos. Actividad 6. Realización de las Pruebas. Concluido el adiestramiento de los usuarios, se inicia la fase de las pruebas del sistema. Para lo cual Cerrada (2009), plantea que: 66
  • 77.
    se denomina pruebaalfa a unas primeras pruebas que se realizan en un entorno controlado donde el usuario tiene el apoyo de alguna persona del equipo de desarrollo y a su vez esta misma persona puede seguir muy de cerca la evolución de las pruebas, (p. 290) Una vez entendido esto, se procedió a seleccionar el personal que colaboraría en la elaboración de las pruebas. Antes de esto es importante mencionar lo que resalta José A. Cerrada Somolinos con respecto a las Prueba del Sistema, en relación a que cada prueba revela si el sistema se ejecuta en conformidad con un requerimiento o no, por tanto si el sistema no se ejecuta según lo establecido en los requerimientos, se denomina deficiencia. Para detectar esto tempranamente, se llevan a cabo las pruebas alfa y beta. Con relación a la prueba alfa, se considera un equipo de usuarios y operadores del cliente que viene al ambiente del desarrollador y participa en el proceso de prueba. En esta las ocurrencias de fallas se documentan cuidadosamente y se entregan cuidadosamente y se entregan al equipo de prueba. Con respecto a la prueba alfa del presente producto tecnológico, se consideró el gerente y uno de los operarios. En esta fase el desarrollador (investigador), mostró todas las funcionalidades del sistema en tiempo real, mostrando los posibles errores a ocurrir, y todos los escenarios posibles según el módulo, al igual los controles de acceso. El desarrollador hizo énfasis en la comparación con los requerimientos y los diagramas de modelado del sistema realizados, demostrando a los usuarios, la correspondencia entre los procesos del sistema actual y los propuestos por la nueva herramienta. De la aplicación de la prueba alfa, se pudo obtener el siguiente cuadro: Resultados de la Prueba Alfa. PREGUNTAS Si No 1. - ¿El acceso al sistema corresponde con lo establecido en los requerimientos? 2.- ¿Los módulos del sistema están acorde con la estructura establecida? 3.- ¿El sistema ofrece una estructura ordenada, amigable y fácil de acceder? 4.- ¿Están completas todas las funcionalidades que debe realizar el sistema? 6.- ¿Funcionan correctamente todas las operaciones de registro y consulta y reportes? 2 67 2 2 2 2
  • 78.
    7.- ¿Falta agregaralguna característica a alguna de las funcionalidades? 2 Fuente: Reyes, Víctor (2013) La prueba alfa se realizó con éxito, el personal está conforme y satisfecho con las operaciones y aplicaciones que se presentó en la herramienta del sistema propuesto. Posteriormente se procede a realizar la prueba Beta a lo que José A. Cerrada Somolinos expresa: Uno o varios usuarios trabajan con el sistema en su entorno normal, sin apoyo de nadie, y anotando cualquier problema que se presente. En algunos sistemas pueden quedar registradas automáticamente las últimas operaciones que han dado lugar al problema. Sin embargo, es muy importante que sea el usuario el encargado de transmitir al equipo de desarrollo cual ha sido el procedimiento de operación que lo llevo al error. Esta información resulta vital para abordar a la corrección” (pag.290-291). Para la realización de esta prueba, se seleccionaron los 2 encargados del departamento, los cuales utilizaron la herramienta en un ambiente distinto al desarrollador. Cuadro Usuarios para prueba beta. Usuarios Cantidad Operario 1 Gerente 1 Total 2 Fuente: Reyes, Víctor (2013) A través de la aplicación de la prueba beta, se pudo entregar el mismo cuestionario de la prueba alfa a los usuarios participantes, para que expresaran su opinión, comentarios u observaciones, y se pudo obtener los siguientes resultados: 68
  • 79.
    Resultados de laPrueba Beta. PREGUNTAS Si No 1. - ¿El acceso al sistema corresponde con lo establecido en los requerimientos? 2.- ¿Los módulos del sistema están acorde con la estructura establecida? 3.- ¿El sistema ofrece una estructura ordenada, amigable y fácil de acceder? 4.- ¿Están completas todas las funcionalidades que debe realizar el sistema? 6.- ¿Funcionan correctamente todas las operaciones de registro y consulta? 7.- ¿Falta agregar alguna característica a alguna de las funcionalidades? 2 2 2 2 2 2 Fuente: Reyes, Víctor (2013). Actividad 7. Carga Inicial del Sistema. Luego de realizarse todo el recorrido del cronograma, y reconocidas las posibles fallas, para su corrección, se procedió a iniciar la carga del sistema con los usuarios y otros datos necesarios para dejar el sistema en perfecto funcionamiento. Actividad realizada con éxito, debido a que se pudo realizar en una semana 69
  • 80.
    CONCLUSIÓN La necesidad, nosobliga a evolucionar, los procesos actuales en las organizaciones modernas demandan de rapidez, eficiencia y eficacia, para cumplir con lo requerido y así demostrar su competitividad a fin de sobrevivir en un mundo en el cual la tecnología se ha convertido en los últimos años en el sustento de las naciones más poderosas. A lo largo del levantamiento de información que ameritaba el presente trabajo de investigación se pudo notar y resaltar el importante aporte que da la informática a otras ciencias, como en este caso lo son las ciencias gerenciales y administrativas, las ciencias industriales y de la producción y las ciencias de la agricultura y la ganadería, siendo la transdisciplinariedad de estas ciencias un elemento importante a la hora de desarrollar aplicaciones informáticas, así como cuando se requiera mejorar un proceso o conjunto de procesos; en tal sentido el profesional de la informática no debe limitarse a ser un experto tecnológico, sino que debe ser un profesional integral, capaz de adaptarse a diferentes áreas de la sociedad a la hora de ser un desarrollador, gerente o un elemento de cambio. La experiencia en el transcurso de la investigación dio lugar a la generación de grandes conocimientos al investigador, así como otorgar un excelente aporte a una empresa como lo es Servicios Avícolas, C.A. que en base al uso de la nueva herramienta podrá concebir mejores tiempos de atención a los compradores de harina de plumas y harina de vísceras mejorando su atención al cliente y así mismo, estos al tener respuestas más rápidas en sus compras poder tener colaboración en un rubro tan importante en nuestro país, como lo es la elaboración de alimento de ganado 70
  • 81.
    RECOMENDACIONES Cuando se hacereferencia al trabajo de un profesional de la informática en una empresa como personal de soporte, se aconseja que haya al menos una planificación de mantenimiento y revisión de trabajo de cada usuario con respecto al área de la empresa donde éste labora, por tanto la recomendación principal es al departamento de sistemas de Servicios Avícolas, C.A. para que verifiquen con más frecuencia las condiciones en las que trabajan los usuarios con los equipos de computación, así como dar soluciones más prontas a las dificultades que los usuarios estén presentando. 71
  • 82.
    BIBLIOGRAFÍA Arias, F. (2006).El Proyecto de Investigación. Guía para su Elaboración. Caracas, Venezuela: Editorial Episteme. Nicolescu, B, "Manifesto de Transdisciplinariedad", Universidad de New York, New York, USA, 2002, Traducido desde el Francés por Karen-Claire Voss. CAPITULOIII, Extraído el 02 de Febrero de 2013 desde http://www.une.edu.ve/~iramirez/disenotesis/scan/Capitulo%20III.PDF. (http://pedagogaenlinea.blogspot.com/2008/02/el-proyecto-de-investigaciongua-para.html) (http://www.eumed.net/libros-gratis/2006c/203/2c.htm) (http://books.google.co.ve/books?id=jxJDlYTlAQ8C&printsec=frontcover&h l=es&source=gbs_ge_summary_r&cad=0#v=onepage&q&f=false) (http://books.google.co.ve/books?id=IkVQBA6ZUAgC&printsec=frontcover &dq=informatica&hl=es&sa=X&ei=skC8UNWhNYnr0gHMuYHYDA&ved=0CCw Q6AEwAA) 72
  • 83.