Descarga gratis durante 30 días
Iniciar sesión
Cargar
Idioma (ES)
Atención al cliente
Empresariales
Móvil
Redes sociales
Marketing
Tecnología
Arte y fotografía
Empleo
Diseño
Educación
Presentaciones y charlas públicas
Gobierno y org. sin ánimo de lucro
Atención sanitaria
Internet
Derecho
Liderazgo y gestión
Motor
Ingeniería
Software
Reclutamiento y RR. HH.
Venta al por menor
Ventas
Servicios
Ciencias
PYMES y liderazgo
Alimentación
Medio ambiente
Economía y finanzas
Datos y análisis
Relaciones con inversores
Deportes
Meditación
Noticias y política
Viajes
Desarrollo personal
Sector inmobiliario
Entretenimiento y humor
Salud y medicina
Dispositivos y hardware
Estilo de vida
Cambiar idioma
Idioma
English
Español
Português
Français
Deutsche
Cancelar
Guardar
Enviar búsqueda
ES
Subido por
Yelitza De Mendoza
DOCX, PPTX
16,411 vistas
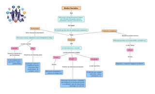
Redes sociales, mapa conceptual.
Redes sociales, tipos, las mas usadas.
Tecnología
◦
Leer más
2
Guardar
Compartir
Insertar
Incrustar presentación
Descargar
Descargar como DOCX, PPTX
1
/ 1
Más contenido relacionado
DOCX
Foda personal
por
Alexander Fernandez
DOCX
Ejemplo de ensayo
por
Gloria Isabel Villatoro
PDF
Desarrollo de un informe
por
Profe Pablo Sarmiento
DOCX
La delimitación del tema de investigación y la formulación y delimitación del...
por
Manuel Chinchilla
PPTX
Análisis académico profesional (matriz foda)
por
MIGUEL PERALTA
DOC
Informe Practica
por
mariabelengodoy
PPTX
Componenetes del proyecto, introduccion, justificacion, objetivos, marco teor...
por
colegio san jose
DOCX
Indice de libro
por
Proyectos
Foda personal
por
Alexander Fernandez
Ejemplo de ensayo
por
Gloria Isabel Villatoro
Desarrollo de un informe
por
Profe Pablo Sarmiento
La delimitación del tema de investigación y la formulación y delimitación del...
por
Manuel Chinchilla
Análisis académico profesional (matriz foda)
por
MIGUEL PERALTA
Informe Practica
por
mariabelengodoy
Componenetes del proyecto, introduccion, justificacion, objetivos, marco teor...
por
colegio san jose
Indice de libro
por
Proyectos
La actualidad más candente
PPTX
Mi Proyecto de vida PowerPoint
por
Lissette Chacón
DOCX
Discurso para la vida...
por
orvy
DOCX
Metas academicas y personales
por
aaron1792
PDF
Cómo descargar documentos de SLIDESHARE
por
Pediatria_DANO
PPTX
Técnicas , recursos y procedimientos de la investigacion
por
Sandy De La Ossa
PPTX
Norma apa fichaje textual y de resumen
por
Andle Aylas
DOC
Foda personal
por
Jose Alberto Llaullipoma Romaní
DOC
Agradecimientos, dedicatorias, indices y demas
por
eder zela
PDF
Normas APA guía sexta edición
por
Gonzalo Ramírez Gómez
PDF
Norma APA con ejemplos
por
Jairo Acosta Solano
PPTX
Diapositivas Defensa Tesis Desi Neri
por
CarlaPineda
DOCX
Introducción proyecto
por
Henry Daza
PDF
Conclusiones
por
brayanGarcia14
PPTX
Fichas de observacion
por
Marina H Herrera
PPTX
Propósito del discurso
por
Dylan RAZR
PDF
Introduccion filosofia
por
Hogar Del Anciano Coban Alta Verapaz
DOCX
Pasos para elaborar anteproyecto
por
vale2310
PPTX
Justificacion
por
fransi_bobadilla
DOCX
Autobiografia ingles y español
por
IaraGarayeta
DOCX
Cuadro sinoptico: Cómo diseñar un proyecto de Investigación
por
Andymetzii
Mi Proyecto de vida PowerPoint
por
Lissette Chacón
Discurso para la vida...
por
orvy
Metas academicas y personales
por
aaron1792
Cómo descargar documentos de SLIDESHARE
por
Pediatria_DANO
Técnicas , recursos y procedimientos de la investigacion
por
Sandy De La Ossa
Norma apa fichaje textual y de resumen
por
Andle Aylas
Foda personal
por
Jose Alberto Llaullipoma Romaní
Agradecimientos, dedicatorias, indices y demas
por
eder zela
Normas APA guía sexta edición
por
Gonzalo Ramírez Gómez
Norma APA con ejemplos
por
Jairo Acosta Solano
Diapositivas Defensa Tesis Desi Neri
por
CarlaPineda
Introducción proyecto
por
Henry Daza
Conclusiones
por
brayanGarcia14
Fichas de observacion
por
Marina H Herrera
Propósito del discurso
por
Dylan RAZR
Introduccion filosofia
por
Hogar Del Anciano Coban Alta Verapaz
Pasos para elaborar anteproyecto
por
vale2310
Justificacion
por
fransi_bobadilla
Autobiografia ingles y español
por
IaraGarayeta
Cuadro sinoptico: Cómo diseñar un proyecto de Investigación
por
Andymetzii
Destacado
PPTX
Mapa mental de las redes sociales
por
amaurir6
PPTX
Presentación1.pptx mapa conceptual de facebook
por
alihernandezabrahan
PPTX
Mapa conceptual de las redes sociales
por
Laura Fernanda Parra Hernandez
ODP
Estefany santiago ( redes sociales)
por
yulizhat
DOCX
Redes sociales mapa conceptual
por
mayeyitto
PDF
MAPA CONCEPTUAL DE SOCIOLOGIA GENERAL
por
Jo España
DOCX
Mapa conceptual uso educativo del facebook
por
Jhon Jairo Pinilla
DOCX
Mapa conceptual de las redes sociales
por
Génesis Areana Ayllón Litardo
PPTX
REDES SOCIALES Y ENFERMEDAD MENTAL
por
Veronicavg
PPTX
Redes sociales (Mapa Conceptual)
por
Nohelimar rojas cordero
PPTX
Herramientas telematicas mapa conceptual redes sociales
por
Disrley97
DOCX
Mapa conceptual redes sociales
por
Hdavid24
DOCX
Telefonia movil mapa conceptual
por
patitoazul78
DOCX
Redes sociales mapa conceptual
por
Adbaldiviezo
DOCX
Mapa conceptual redes sociales
por
tanzu121
PPTX
Inter spaces la inlfuencia de las redes sociales[autoguardado] copia1
por
jarenasa
PPTX
Redes sociales diapositivas power point
por
Juan Gabriel Rojas ortiz
PPTX
Redes sociales
por
Roxii Salinas
DOCX
Mapa mental redes sociales.
por
Marianita Alvarez
PPTX
Práctica n°6
por
Israel Salvador
Mapa mental de las redes sociales
por
amaurir6
Presentación1.pptx mapa conceptual de facebook
por
alihernandezabrahan
Mapa conceptual de las redes sociales
por
Laura Fernanda Parra Hernandez
Estefany santiago ( redes sociales)
por
yulizhat
Redes sociales mapa conceptual
por
mayeyitto
MAPA CONCEPTUAL DE SOCIOLOGIA GENERAL
por
Jo España
Mapa conceptual uso educativo del facebook
por
Jhon Jairo Pinilla
Mapa conceptual de las redes sociales
por
Génesis Areana Ayllón Litardo
REDES SOCIALES Y ENFERMEDAD MENTAL
por
Veronicavg
Redes sociales (Mapa Conceptual)
por
Nohelimar rojas cordero
Herramientas telematicas mapa conceptual redes sociales
por
Disrley97
Mapa conceptual redes sociales
por
Hdavid24
Telefonia movil mapa conceptual
por
patitoazul78
Redes sociales mapa conceptual
por
Adbaldiviezo
Mapa conceptual redes sociales
por
tanzu121
Inter spaces la inlfuencia de las redes sociales[autoguardado] copia1
por
jarenasa
Redes sociales diapositivas power point
por
Juan Gabriel Rojas ortiz
Redes sociales
por
Roxii Salinas
Mapa mental redes sociales.
por
Marianita Alvarez
Práctica n°6
por
Israel Salvador
Descargar