Seminario: Funcionamiento y
 aplicación de las TIC´s en
         educación
         Ing. Rosana Juri
     (rosana.juri@gmail.com)


                                Tinogasta
                           Noviembre 2011 1
Contenidos

Introducción a las TICs

 Hardware y Software

   Internet. Web 2.0


                          2
Para reflexionar…




                    3
Conceptos Generales
      Veamos un video…

   Sociedad del Conocimiento
   Dato, información y conocimiento

TICs: herramientas computacionales que
procesan, almacenan, sintetizan, recuperan y
presentan información de la más variada
forma. Son un medio y no un fin.
                                           4
Globalización                 Nuevos
                   Nativos e    roles
                 inmigrantes


 Podemos imaginar una
escuela efectiva en pleno
 siglo 21 que no usa las
          TIC´s?
                                        5
Nativos e Inmigrantes Digitales
 Según Mark Prensky,
 acuñador del término, los
 “Nativos Digitales” son
 todas aquellas personas
 nacidas desde mediados
 de los 90’ (del siglo
 pasado) en adelante. Por
 ende, los “Inmigrantes
 Digitales” son el resto de
 los mortales que nacieron
 antes que los “Nativos
 Digitales”.
                              Mark Prensky
                                             6
Nativos e Inmigrantes Digitales
Habilidades y características de
los Nativos:
 Reciben información en forma rápida.
 Disfrutan los procesos y multitareas
  paralelos.
 Prefieren los gráficos antes que el texto.
 Defienden los accesos al azar (desde
  hipertextos).
 Funcionan mejor cuando trabajan en
  red.
 Prosperan con satisfacción inmediata y
  bajo recompensas frecuentes.
 Eligen jugar en “serio” en vez que
  trabajar.

                                               7
Nativos e Inmigrantes Digitales
Habilidades y características de
los Inmigrantes:
 Estructuras mentales moldeadas
  por los procesos paso a paso
 Seguimiento de instrucciones
  “antes de…” o de resolver un
  problema a la vez.
 Actuación basada en el análisis
  deductivo.
 Aprendizaje basado en el enlace
  con conocimientos
  preadquiridos.


                                    8
Nativos e Inmigrantes Digitales
Algunos Acentos de los
Inmigrantes:

 Imprimir un documento
  digital para leerlo o
  corregirlo.
 Llamar a una persona
  para avisarle o
  confirmarle que se le ha
  enviado un sms o e-mail.
 Leer el manual de uso de
  algún equipo antes de
  poder usarlo.


                                  9
Nativos e Inmigrantes Digitales

Consecuencias en
la Educación:

  Brecha Generacional
  Brecha Cognitiva




                              10
Nativos e Inmigrantes Digitales
    Video: Nativos Digitales
  Alejandro Piscitelli, Gerente
  Educ.ar (Argentina), explica
     el concepto de "Nativos
  Digitales". Teatro “El Círculo”
   de Rosario. Marzo de 2006.

http://www.youtube.com/watch?g
  l=ES&hl=es&v=M9JV2cDIsUI
                                    11
Tipos de computadoras
      Supercomputadoras

      Computadoras de mesa
      • Domésticos
      • Servidores

      Equipos portátiles
      • Notebook, netbook
      • Palm o PDA
      • Teléfonos celulares
                              12
Tipos de computadoras
                     Ordenadores de mesa




 Supercomputadoras


                                   PDA´s
Notebook                           Celulares
Netbook
                                           13
EL HARDWARE - Periféricos




                            14
Drivers o controladores
 Cada periférico tiene su propio
  sistema de comunicación.
 Por ello el Sistema Operativo
  debe disponer de la clave para
  decodificar ese lenguaje.
 Los      controladores        son
  pequeños       programas      que
  permiten la comunicación entre
  periféricos y el sistema operativo
  de un ordenador.
                                       15
Componentes Internos

     A.                         D.
  Fuente de                  Unidad
alimentación                 óptica

     B.                         E.
 Placa Base                 Disco Duro


     C.            G.           F.
Procesador     Gabinete o   Memoria
                 Caja                 16
El procesador
             Lee los datos procedentes de la
              memoria, los procesa y genera
              la salida.
             Velocidad: ciclos de trabajo
              que puede realizar el
              procesador por segundo (Hz).
             Bus: caudal de datos que
              puede manejar (bits).
             Núcleo: son procesadores con
              más rendimiento.
                                              17
La memoria
  ROM: no puede alterarse y se programa en fábrica.


                                               BIOS
                                            Realiza el
                                           arranque del
                                            sistema y la
                                          configuración
                                           básica de los
                                           dispositivos.


                                                       18
La memoria
 RAM: es en la cual se cargan los
 programas para ser procesados.
 Es volátil.

 ALMACENAMIENTO: las computadoras reconocen
  solo información digital, unos (1) y ceros (0).
 Se trabaja con circuitos eléctricos. Estos se
  manifiestan mediante compuertas que indican
  presencia o ausencia de electricidad.
 Un byte (B) es la unidad básica de medida de la
  información y consiste en 8 bits.
                                                19
Medidas de información
 KiloByte           1 KB = 1024 bytes
 MegaByte           1 MB = 1024 KB = 1.048.576 bytes
 GigaByte           1 GB = 1024 MB = 1.073.741.824 bytes
 TeraB yte          1 TB = 1024 GB
                      PARA CONVERTIR
              De una unidad inferior a otra superior:
                        dividir por 1024
              De una unidad superior a otra inferior:
                      multiplicar por 1024




                                                            20
Nos ejercitamos
 ¿Cuántos KB son 0.14 TB?        ¿Cuánto espacio en MB me sobra
                                   en un pendrive de 512 MB si
         1.  146800,64             tengo 15 archivos de 1210 bytes y
         2. 0,00014                12 de 23420 KB cada uno?
         3. 143,36                        1. 0,26802
                                          2. 274,47044
         4. 150323855,36
                                          3. 237,52956
 Cuántas fotos puede almacenar           4. 281040
  una cámara digital con memoria  ¿Cuál de los siguientes valores
  interna de 2 GB, si cada foto    indican mayor peso de
  tiene un tamaño de 2 MB?         información almacenada?
         1. 100                           1. 1576648 bytes
         2. 256                           2. 1,2 MB
         3. 2048                          3. 1675 KB
         4. 1024                          4. 12000000 bits
                                                                 21
Periféricos de entrada
 MOUSE: convierten su movimiento en una
 señal digital.
                          Mecánicos: se mueven
                          por el rozamiento de
                          una bola que posee en
                          su interior

                          Ópticos: utilizan una
                          luz con un diodo que es
                          reconocida    por   un
                          sensor
                                              22
Periféricos de entrada
 MOUSE: convierten su movimiento en una
 señal digital.
                          Trackball: se mueven
                          por el rozamiento de
                          una bola en la parte
                          superior

                          Touchpad: superficie
                          sensible al tacto.


                                            23
Periféricos de entrada

     Teclado      Escáner


     Joystick    Webcam
                            24
Periféricos de salida
 MONITOR: la conexión se realiza a través de
 la placa de video. A mayor cantidad de
 píxeles de la pantalla, mayor resolución.
         CRT                      LCD




                                             25
Periféricos de salida
 IMPRESORA: brinda la información en papel.




                                          26
MATRICIAL   INYECCIÓN   LASER




                                27
Para pensar…

 Otros periféricos de entrada y de salida.
 Periféricos de entrada-salida?
 Porqué son tan caros los cartuchos de tinta?
 Qué impresora conviene adquirir?



                                                 28
Medios de almacenamiento
Disco Duro                   Disco Duro Multimedia
 La información queda        Posee aparte de los
  almacenada por la acción     conectores propios,
  de campos magnéticos
                               conectores para TV.
  sobre una superficie
  sensible.                   También adaptadores
                               para tarjetas de
                               memoria.




                                                     29
Medios de almacenamiento
Soportes ópticos           Unidades extraíbles
 CD (700 MB, 74 min)       Pendrive
 DVD (4.7 GB, 120 min y    Tarjetas de memoria
  8.5 GB, 240 min)
 Blue-Ray (50 GB)




                                                   30
Medios de almacenamiento




                           31
EL SOFTWARE              Ofimática


                          Diseño

   Es el conjunto de
                           Otras
       programas,       aplicaciones
     aplicaciones,
sistemas operativos y
                          Sistema
  utilidades que dan     Operativo
   funcionalidad al     Lenguajes de
       ordenador.       Programación
                         Utilidades

                                   32
Ofimática




            Google Docs
                          33
Aprendizaje significativo con:
 Procesador de                        Planilla de
                   Presentación
     Texto                             Cálculo

• Guías de       • Elaborar un     • Completar un
  aprendizaje      guion             crucigrama
• Mapas          • Crear un        • Realizar
  conceptuales     cuento            operaciones
• Reforzar el      ilustrado         numéricas
  lenguaje       • Desarrollar     • Docente:
• Mejorar el       una noticia       registro de
  vocabulario    • Presentar los     notas, planilla
                   resultados de     asistencia,
                   un trabajo        calendario

                                                       34
35
36
37
Para la elaboración de un mapa
conceptual se necesita:
•Identificar los conceptos clave del contenido que se quiere
ordenar en el mapa. Estos conceptos se deben poner en una lista.

•Colocar el concepto principal en la parte superior del mapa para
ir uniéndolo con los otros conceptos según su nivel de
generalización. Todos los conceptos deben escribirse con
mayúscula.

•Conectar los conceptos con una palabra enlace, la cuál debe de ir
con minúsculas en medio de dos líneas que indiquen la dirección
de la proposición.
Programas informáticos para construir
un mapa conceptual
REDES DE COMPUTADORAS



                   LAN y WAN
                   Compartir
                    Intranet
                    Extranet
                               40
INTERNET
 Nace en 1969 como una
  pequeña red entre
  universidades de los
  EEUU.                       HTTP: Protocolo de
 Utiliza un protocolo        transf. de hipertexto
  estándar para la conexión   URL: Localizador
  (TCP IP).                   uniforme de recurso
 Se convirtió en un medio    Hiperlink: enlace
  de comunicación más.        Dominio: nombre Web
                              ISP: Proveedor de servicio
                                                      41
42
43
 NAVEGADORES                   MOTORES DE BÚSQUEDA




  RANKING MARZO 2011                  RANKING MAYO 2011
1. Internet Explorer: 55.92%     1.   Google: 82.80%
2. Firefox: 21.80%               2.   Yahoo: 6.42%
3. Chrome: 11.57%                3.   Baidu: 4.89%
4. Safari: 6.61%                 4.   Bing: 3.91%
5. Opera: 2.15%                  5.   ASK: 0.52%
                                                          44
45
46
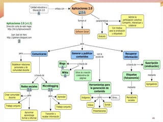
Weblogs
 Un weblog es, básicamente, un sitio web personal y sin fines
 de lucro, constituido por noticias y reflexiones, con un
 formato que facilita las actualizaciones. Cada nueva pieza de
 información que se agrega se suma a la última, creando un
 permanente fluido de noticias. La información es provista por
 el creador del sitio o por contribuyentes voluntarios de
 contenidos.
 Habitualmente incluye tanto comentarios personales como
 enlaces a sitios web donde se tratan los temas de interés del
 weblog en cuestión”.
Weblogs
Podríamos decir entonces que se caracterizan porque
 • es un espacio de comunicación personal;
 • sus contenidos abarcan cualquier tipología;
 • sus contenidos presentan una marcada estructura cronológica,
 • hay enlaces a sitios web que tienen relación con los contenidos
 del blog;
 • la interactividad que permiten aporta un valor añadido como
 elemento dinamizador en el proceso de comunicación.


                http://jjdeharo.blogspot.com/
                                                                 48
Webquest
 Es un trabajo, que propone una actividad con
 información proveniente en casi su totalidad de
 internet. Entre las consignas no se encuentra la
 búsqueda de información: en el diseño de la webquest
 ya están previstas las fuentes de información.
 La idea es que los alumnos gestionen la información,
 transformen la información. Se busca evitar la copia
 directa de los sitios (copy - paste), vicio habitual del
 trabajo con internet
    http://www.educ.ar/educar/que-son-las-webquest-1.html
Webquest - Competencias
 •La buena gestión de la información (más que la
 búsqueda, selección y clasificación, que son procesos
 diferentes);
 •la lectura y la comprensión de textos;
 •la escritura y la comunicación a través de textos;
 •la creatividad;
 •el aprendizaje en grupos.

    Herramientas para publicar Webquest en Internet
        http://www.eduteka.org/WebQuestPhp.php
Actividades

1.Diseñar   la   planificación   de   un   tema
específico del área en la cual se desempeña
e introducirle posibles recursos TICs, que
permitan facilitar el aprendizaje.
2. Generar una evaluación de tipo múltiple
opción o un crucigrama con el material de
lectura (Las tics en educación).

                                                  52
Para finalizar

Habrá que apurarse porque como bien decía
     Alicia en el País de la Maravillas:
 “…en un mundo en movimiento, el que se
   queda en el mismo lugar retrocede”.


            Hasta mañana.
          Muchas gracias!!!
                                            53

Seminario Aplicación de las TICs en Educación

  • 1.
    Seminario: Funcionamiento y aplicación de las TIC´s en educación Ing. Rosana Juri (rosana.juri@gmail.com) Tinogasta Noviembre 2011 1
  • 2.
    Contenidos Introducción a lasTICs Hardware y Software Internet. Web 2.0 2
  • 3.
  • 4.
    Conceptos Generales Veamos un video…  Sociedad del Conocimiento  Dato, información y conocimiento TICs: herramientas computacionales que procesan, almacenan, sintetizan, recuperan y presentan información de la más variada forma. Son un medio y no un fin. 4
  • 5.
    Globalización Nuevos Nativos e roles inmigrantes Podemos imaginar una escuela efectiva en pleno siglo 21 que no usa las TIC´s? 5
  • 6.
    Nativos e InmigrantesDigitales  Según Mark Prensky, acuñador del término, los “Nativos Digitales” son todas aquellas personas nacidas desde mediados de los 90’ (del siglo pasado) en adelante. Por ende, los “Inmigrantes Digitales” son el resto de los mortales que nacieron antes que los “Nativos Digitales”. Mark Prensky 6
  • 7.
    Nativos e InmigrantesDigitales Habilidades y características de los Nativos:  Reciben información en forma rápida.  Disfrutan los procesos y multitareas paralelos.  Prefieren los gráficos antes que el texto.  Defienden los accesos al azar (desde hipertextos).  Funcionan mejor cuando trabajan en red.  Prosperan con satisfacción inmediata y bajo recompensas frecuentes.  Eligen jugar en “serio” en vez que trabajar. 7
  • 8.
    Nativos e InmigrantesDigitales Habilidades y características de los Inmigrantes:  Estructuras mentales moldeadas por los procesos paso a paso  Seguimiento de instrucciones “antes de…” o de resolver un problema a la vez.  Actuación basada en el análisis deductivo.  Aprendizaje basado en el enlace con conocimientos preadquiridos. 8
  • 9.
    Nativos e InmigrantesDigitales Algunos Acentos de los Inmigrantes:  Imprimir un documento digital para leerlo o corregirlo.  Llamar a una persona para avisarle o confirmarle que se le ha enviado un sms o e-mail.  Leer el manual de uso de algún equipo antes de poder usarlo. 9
  • 10.
    Nativos e InmigrantesDigitales Consecuencias en la Educación:  Brecha Generacional  Brecha Cognitiva 10
  • 11.
    Nativos e InmigrantesDigitales Video: Nativos Digitales Alejandro Piscitelli, Gerente Educ.ar (Argentina), explica el concepto de "Nativos Digitales". Teatro “El Círculo” de Rosario. Marzo de 2006. http://www.youtube.com/watch?g l=ES&hl=es&v=M9JV2cDIsUI 11
  • 12.
    Tipos de computadoras Supercomputadoras Computadoras de mesa • Domésticos • Servidores Equipos portátiles • Notebook, netbook • Palm o PDA • Teléfonos celulares 12
  • 13.
    Tipos de computadoras Ordenadores de mesa Supercomputadoras PDA´s Notebook Celulares Netbook 13
  • 14.
    EL HARDWARE -Periféricos 14
  • 15.
    Drivers o controladores Cada periférico tiene su propio sistema de comunicación.  Por ello el Sistema Operativo debe disponer de la clave para decodificar ese lenguaje.  Los controladores son pequeños programas que permiten la comunicación entre periféricos y el sistema operativo de un ordenador. 15
  • 16.
    Componentes Internos A. D. Fuente de Unidad alimentación óptica B. E. Placa Base Disco Duro C. G. F. Procesador Gabinete o Memoria Caja 16
  • 17.
    El procesador  Lee los datos procedentes de la memoria, los procesa y genera la salida.  Velocidad: ciclos de trabajo que puede realizar el procesador por segundo (Hz).  Bus: caudal de datos que puede manejar (bits).  Núcleo: son procesadores con más rendimiento. 17
  • 18.
    La memoria ROM: no puede alterarse y se programa en fábrica. BIOS Realiza el arranque del sistema y la configuración básica de los dispositivos. 18
  • 19.
    La memoria  RAM:es en la cual se cargan los programas para ser procesados. Es volátil.  ALMACENAMIENTO: las computadoras reconocen solo información digital, unos (1) y ceros (0).  Se trabaja con circuitos eléctricos. Estos se manifiestan mediante compuertas que indican presencia o ausencia de electricidad.  Un byte (B) es la unidad básica de medida de la información y consiste en 8 bits. 19
  • 20.
    Medidas de información KiloByte 1 KB = 1024 bytes  MegaByte 1 MB = 1024 KB = 1.048.576 bytes  GigaByte 1 GB = 1024 MB = 1.073.741.824 bytes  TeraB yte 1 TB = 1024 GB PARA CONVERTIR De una unidad inferior a otra superior: dividir por 1024 De una unidad superior a otra inferior: multiplicar por 1024 20
  • 21.
    Nos ejercitamos  ¿CuántosKB son 0.14 TB?  ¿Cuánto espacio en MB me sobra en un pendrive de 512 MB si 1. 146800,64 tengo 15 archivos de 1210 bytes y 2. 0,00014 12 de 23420 KB cada uno? 3. 143,36 1. 0,26802 2. 274,47044 4. 150323855,36 3. 237,52956  Cuántas fotos puede almacenar 4. 281040 una cámara digital con memoria  ¿Cuál de los siguientes valores interna de 2 GB, si cada foto indican mayor peso de tiene un tamaño de 2 MB? información almacenada? 1. 100 1. 1576648 bytes 2. 256 2. 1,2 MB 3. 2048 3. 1675 KB 4. 1024 4. 12000000 bits 21
  • 22.
    Periféricos de entrada MOUSE: convierten su movimiento en una señal digital. Mecánicos: se mueven por el rozamiento de una bola que posee en su interior Ópticos: utilizan una luz con un diodo que es reconocida por un sensor 22
  • 23.
    Periféricos de entrada MOUSE: convierten su movimiento en una señal digital. Trackball: se mueven por el rozamiento de una bola en la parte superior Touchpad: superficie sensible al tacto. 23
  • 24.
    Periféricos de entrada Teclado Escáner Joystick Webcam 24
  • 25.
    Periféricos de salida MONITOR: la conexión se realiza a través de la placa de video. A mayor cantidad de píxeles de la pantalla, mayor resolución. CRT LCD 25
  • 26.
    Periféricos de salida IMPRESORA: brinda la información en papel. 26
  • 27.
    MATRICIAL INYECCIÓN LASER 27
  • 28.
    Para pensar…  Otrosperiféricos de entrada y de salida.  Periféricos de entrada-salida?  Porqué son tan caros los cartuchos de tinta?  Qué impresora conviene adquirir? 28
  • 29.
    Medios de almacenamiento DiscoDuro Disco Duro Multimedia  La información queda  Posee aparte de los almacenada por la acción conectores propios, de campos magnéticos conectores para TV. sobre una superficie sensible.  También adaptadores para tarjetas de memoria. 29
  • 30.
    Medios de almacenamiento Soportesópticos Unidades extraíbles  CD (700 MB, 74 min)  Pendrive  DVD (4.7 GB, 120 min y  Tarjetas de memoria 8.5 GB, 240 min)  Blue-Ray (50 GB) 30
  • 31.
  • 32.
    EL SOFTWARE Ofimática Diseño Es el conjunto de Otras programas, aplicaciones aplicaciones, sistemas operativos y Sistema utilidades que dan Operativo funcionalidad al Lenguajes de ordenador. Programación Utilidades 32
  • 33.
    Ofimática Google Docs 33
  • 34.
    Aprendizaje significativo con: Procesador de Planilla de Presentación Texto Cálculo • Guías de • Elaborar un • Completar un aprendizaje guion crucigrama • Mapas • Crear un • Realizar conceptuales cuento operaciones • Reforzar el ilustrado numéricas lenguaje • Desarrollar • Docente: • Mejorar el una noticia registro de vocabulario • Presentar los notas, planilla resultados de asistencia, un trabajo calendario 34
  • 35.
  • 36.
  • 37.
  • 38.
    Para la elaboraciónde un mapa conceptual se necesita: •Identificar los conceptos clave del contenido que se quiere ordenar en el mapa. Estos conceptos se deben poner en una lista. •Colocar el concepto principal en la parte superior del mapa para ir uniéndolo con los otros conceptos según su nivel de generalización. Todos los conceptos deben escribirse con mayúscula. •Conectar los conceptos con una palabra enlace, la cuál debe de ir con minúsculas en medio de dos líneas que indiquen la dirección de la proposición.
  • 39.
    Programas informáticos paraconstruir un mapa conceptual
  • 40.
    REDES DE COMPUTADORAS LAN y WAN Compartir Intranet Extranet 40
  • 41.
    INTERNET  Nace en1969 como una pequeña red entre universidades de los EEUU. HTTP: Protocolo de  Utiliza un protocolo transf. de hipertexto estándar para la conexión URL: Localizador (TCP IP). uniforme de recurso  Se convirtió en un medio Hiperlink: enlace de comunicación más. Dominio: nombre Web ISP: Proveedor de servicio 41
  • 42.
  • 43.
  • 44.
     NAVEGADORES  MOTORES DE BÚSQUEDA RANKING MARZO 2011 RANKING MAYO 2011 1. Internet Explorer: 55.92% 1. Google: 82.80% 2. Firefox: 21.80% 2. Yahoo: 6.42% 3. Chrome: 11.57% 3. Baidu: 4.89% 4. Safari: 6.61% 4. Bing: 3.91% 5. Opera: 2.15% 5. ASK: 0.52% 44
  • 45.
  • 46.
  • 47.
    Weblogs Un webloges, básicamente, un sitio web personal y sin fines de lucro, constituido por noticias y reflexiones, con un formato que facilita las actualizaciones. Cada nueva pieza de información que se agrega se suma a la última, creando un permanente fluido de noticias. La información es provista por el creador del sitio o por contribuyentes voluntarios de contenidos. Habitualmente incluye tanto comentarios personales como enlaces a sitios web donde se tratan los temas de interés del weblog en cuestión”.
  • 48.
    Weblogs Podríamos decir entoncesque se caracterizan porque • es un espacio de comunicación personal; • sus contenidos abarcan cualquier tipología; • sus contenidos presentan una marcada estructura cronológica, • hay enlaces a sitios web que tienen relación con los contenidos del blog; • la interactividad que permiten aporta un valor añadido como elemento dinamizador en el proceso de comunicación. http://jjdeharo.blogspot.com/ 48
  • 49.
    Webquest Es untrabajo, que propone una actividad con información proveniente en casi su totalidad de internet. Entre las consignas no se encuentra la búsqueda de información: en el diseño de la webquest ya están previstas las fuentes de información. La idea es que los alumnos gestionen la información, transformen la información. Se busca evitar la copia directa de los sitios (copy - paste), vicio habitual del trabajo con internet http://www.educ.ar/educar/que-son-las-webquest-1.html
  • 50.
    Webquest - Competencias •La buena gestión de la información (más que la búsqueda, selección y clasificación, que son procesos diferentes); •la lectura y la comprensión de textos; •la escritura y la comunicación a través de textos; •la creatividad; •el aprendizaje en grupos. Herramientas para publicar Webquest en Internet http://www.eduteka.org/WebQuestPhp.php
  • 52.
    Actividades 1.Diseñar la planificación de un tema específico del área en la cual se desempeña e introducirle posibles recursos TICs, que permitan facilitar el aprendizaje. 2. Generar una evaluación de tipo múltiple opción o un crucigrama con el material de lectura (Las tics en educación). 52
  • 53.
    Para finalizar Habrá queapurarse porque como bien decía Alicia en el País de la Maravillas: “…en un mundo en movimiento, el que se queda en el mismo lugar retrocede”. Hasta mañana. Muchas gracias!!! 53