DERECHO FINANCIERO
Tercera Unidad
Presupuesto del Estado, el Control Presupuestario
y la Cuenta General de la República
Décimo segunda semana
LA CUENTA GENERAL DE LA REPÚBLICA
Dra. Felipa Elvira Muñoz Ccuro
COMPETENCIAS
UNIDAD
15/05/2023 Dra. Felipa Elvira Muñoz Ccuro 2
COMPETENCIAS
DÉCIMO SEGUNDA SEMANA
15/05/2023 Dra. Felipa Elvira Muñoz Ccuro 3
Décimo segunda semana
LA CUENTA GENERAL DE LA REPÚBLICA
15/05/2023 Dra. Felipa Elvira Muñoz Ccuro 4
Primera sesión
GENERALIDADES
El Sistema Nacional de Contabilidad: definición, base legal,
principios, objeto, ámbito, objetivo, organización. El Plan
Contable Gubernamental
CONJUNTO DE
POLÍTICAS, PRINCIPIOS,
NORMAS Y
PROCEDIMIENTOS
CONTABLES APLICADOS
EN LOS SECTORES
PÚBLICO Y PRIVADO.
15/05/2023 Dra. Felipa Elvira Muñoz Ccuro 5
ARMONIZAR Y HOMOGENEIZAR LA
CONTABILIDAD EN LOS SECTORES
PÚBLICO Y PRIVADO
ELABORAR LA CUENTA GENERAL DE LA
REPÚBLICA
PROPORCIONAR A LAS ENTIDADES
RESPONSABLES, LA INFORMACIÓN PARA
LA FORMULACIÓN DE LAS CUENTAS
NACIONALES, CUENTAS FISCALES Y AL
PLANEAMIENTO
PROPORCIONAR INFORMACIÓN
CONTABLE OPORTUNA PARA LA TOMA DE
DECISIONES EN LAS ENTIDADES DEL
SECTOR PÚBLICO Y DEL SECTOR
PRIVADO.
15/05/2023 Dra. Felipa Elvira Muñoz Ccuro 6
15/05/2023 Dra. Felipa Elvira Muñoz Ccuro 7
PRINCIPIOS
V.
LEGALIDAD
IV.
TRANSPARENCIA
I.
UNIFORMIDAD
III.
OPORTUNIDAD
II.
INTEGRIDAD
PRINCIPIOS
Art. I al V del Título Preliminar de la
LGSNC – Ley Nº 28708
15/05/2023 Dra. Felipa Elvira Muñoz Ccuro 8
ÁMBITO:
Art. 2º de la LGSNC – Ley Nº 28708
ENTIDADES
SECTOR
PÚBLICO
SECTOR
PRIVADO
DIRECCIÓN
NACIONAL DE
CONTABILIDAD
PÚBLICA
CONSEJO
NORMATIVO DE
CONTABILIDAD
OFICINAS DE
CONTABILIDAD
A CARGO DEL
CONTADOR DE LA
NACIÓN.
PRESIDIDO POR UN
FUNCIONARIO NOMBRADO
POR EL
MINISTRO DE ECONOMÍA Y
FINANZAS
15/05/2023 Dra. Felipa Elvira Muñoz Ccuro 9
15/05/2023 Dra. Felipa Elvira Muñoz Ccuro 10
A CARGO DEL CONTADOR
GENERAL DE LA NACIÓN
EL CUAL ES DESIGNADO
POR EL MEF POR UN
PERIODO DE 3 AÑOS.
DIRECCIÓN NACIONAL DE CONTABILIDAD PÚBLICA
EMITIR RESOLUCIONES
ELABORAR LA CUENTA GENERAL
DE LA REPÚBLICA
DEFINIR LA CONTABILIDAD
ELABORAR LA INFORMACIÓN
CONTABLE
EVALUAR LA ADECUADA
APLICACIÓN
INTERPRETAR LAS NORMAS
OPINAR EN MATERIA CONTABLE
CAPACITACIONES
15/05/2023 Dra. Felipa Elvira Muñoz Ccuro 11
CONSEJO NORMATIVO DE CONTABILIDAD
ATRIBUCIONES:
 ESTUDIAR, ANALIZAR Y
OPINAR SOBRE LAS
PROPUESTAS DE
NORMAS RELATIVAS A
LA CONTABILIDAD.
 EMITIR RESOLUCIONES
DICTANDO Y
APROBANDO NORMAS
DE CONTABILIDAD.
 ABSOLVER CONSULTAS.
 BCRP
 CONASEV
 SBS
 SUNAT
 INEI
 DNCP
 JUNTA DE DECANOS
DE LOS COLEGIOS DE
CONTADORES
PÚBLICOS DEL PERÚ
15/05/2023 Dra. Felipa Elvira Muñoz Ccuro 12
OFICINAS
DE CONTABILIDAD
ATRIBUCIONES:
 PROPONER PROYECTOS DE
NORMAS Y PROCEDIMIENTOS
CONTABLES
 PROPONER EL MANUAL DE
PROCEDIMIENTOS CONTABLES
 EFECTUAR EL REGISTRO Y
PROCESAMIENTO DE TODAS LAS
TRANSACCIONES.
15/05/2023 Dra. Felipa Elvira Muñoz Ccuro 13
PROCESOS
Art. 13º al 22º de la LGSNC – Ley Nº 28708
Art. 13º: Investigación Contable.
Art. 14º: Normatividad Contable.
Art. 15º: Difusión y Capacitación.
Art. 16º: El Registro Contable.
Art. 17º: Registro Contable en el SIAF-SP.
Art. 18º: Elaboración de los Estados Contables.
Art. 19º: Evaluación de Aplicación de Normas Contables.
Art. 20º: Integración y Consolidación.
Art. 21º: Interpretación de las Normas Contables.
Art. 22º: La Contabilidad del Sector Público.
PLAN CONTABLE GUBERNAMENTAL
NUEVA ESTRUCTURA Y
CLASIFICACIÓN
DIRECCIÓN DE NORMATIVIDAD
.
Dirección Nacional de
Contabilidad Pública
Ministerio de
Economía y Finanzas
PERÚ
ASPECTOS FUNDAMENTALES
DE LA CONTABILIDAD
 UN PLAN DE CUENTAS ES UNA HERRAMIENTA
NECESARIA PARA PROCESAR INFORMACIÓN
CONTABLE
 RESPONDE A LA APLICACIÓN DE NORMAS
CONTABLES PARA EL TRATAMIENTO DE LOS
EFECTOS FINANCIEROS DE LOS HECHOS Y
ESTIMACIONES ECONÓMICAS QUE LAS
ENTIDADES PÚBLICAS EFECTÚAN .
15/05/2023 Dra. Felipa Elvira Muñoz Ccuro 15
ELEMENTO CONCEPTO
1 ACTIVO
Recursos controlados por la entidad
como consecuencia de hechos
pasados y de los cuales se espera
que fluirán a la entidad beneficios
económicos futuros o un potencial
de servicio
ELEMENTO CONCEPTO
2 PASIVO
Obligaciones presentes de la
entidad, que provienen de hechos
pasados y cuya liquidación se prevé
que representará para la entidad un
flujo de salida de recursos que
llevan incorporados beneficios
económicos o un potencial de
servicio.
15/05/2023 Dra. Felipa Elvira Muñoz Ccuro 16
ELEMENTO CONCEPTO
3 PATRIMONIO
Participación residual que
queda sobre los activos de la
entidad, después de deducir
todos los pasivos
ELEMENTO CONCEPTO
4 INGRESOS
Conjunto de transacciones que
aumentan el patrimonio neto
de una unidad gubernamental
ELEMENTO CONCEPTO
5 GASTOS
Conjunto de transacciones que
reducen el patrimonio neto de
una unidad gubernamental.
15/05/2023 Dra. Felipa Elvira Muñoz Ccuro 17
ELEMENTO CONCEPTO
6 RESULTADOS
Todas las partidas de ingreso
y gasto reconocidos en un
ejercicio deberán incluirse en
la determinación del
superávit o déficit de dicho
ejercicio.
ELEMENTO CONCEPTO
8 CUENTAS DE
PRESUPUESTO
Para registrar el presupuesto
institucional de apertura,
modificaciones, y el
presupuesto institucional
modificado, la ejecución de
ingresos y de gastos, por cada
fuente de financiamiento
15/05/2023 Dra. Felipa Elvira Muñoz Ccuro 18
ELEMENTO CONCEPTO
9
CUENTAS
DE ORDEN
Registros de los derechos y
responsabilidades contingentes
susceptibles de ser cuantificados
razonablemente y que pueden
afectar la estructura financiera de
la unidad gubernamental. Incluye
el registro de los contratos
contingentes, juicios pendientes,
entre otros.
15/05/2023 Dra. Felipa Elvira Muñoz Ccuro 19
CUADRO DE CLASIFICACIÓN Y
CATÁLOGO DE CUENTAS
15/05/2023 Dra. Felipa Elvira Muñoz Ccuro 20
P.C.G. ESTRUCTURA DE CUENTAS
BALANCE ESTADO DE GESTIÓN
Elemento Elemento
1
2
3
ACTIVOS
PASIVOS
PATRIMONIO
4
5
6
INGRESOS
GASTOS
RESULTADOS
PRESUPUESTO
Elemento
8 PRESUPUESTO
ORDEN
Elemento
9 CUENTAS DE ORDEN
15/05/2023 Dra. Felipa Elvira Muñoz Ccuro 21
15/05/2023 Dra. Felipa Elvira Muñoz Ccuro 22
Segunda sesión
LA CUENTA GENERAL DE LA REPÚBLICA
Definición. Alcance. Objetivos. Estructura. Fases. Estados
Financieros.
Décimo segunda semana
LA CUENTA GENERAL DE LA REPÚBLICA
INSTRUMENTO DE GESTIÓN
PÚBLICA
CONTIENE :
INFORMACIÓN Y ANÁLISIS DE
LOS RESULTADOS
PRESUPUESTARIOS,
FINANCIEROS, ECONÓMICOS,
PATRIMONIALES
METAS E INDICADORES DE
GESTIÓN FINANCIERA.
15/05/2023 Dra. Felipa Elvira Muñoz Ccuro 23
PRESENTACIÓN Y
RECEPCIÓN DE LAS
RENDICIONES DE LAS
CUENTAS
ANÁLISIS Y
PROCESAMIENTO DE LA
INFORMACIÓN
ELABORACIÓN INFORME DE AUTORÍA
PRESENTACIÓN
EXAMEN Y DICTAMEN APROBACIÓN
DIFUSIÓN
15/05/2023 Dra. Felipa Elvira Muñoz Ccuro 24
PROCESO DE
ELABORACIÓN
DE LA CUENTA
GENERAL DE
LA REPÚBLICA
A cargo de la DNCP
Verificación,anàlisis ,validación y
estructuración de dichas rendiciones por la
DNCP.
A cargo de la Contraloría General de la
República .Y presenta su informe al MEF y a la
Comisión Revisora del Congreso.
El MEF remite la CGR al Presidente de la
República ,acompañado del informe de
Auditoria de la CGR; para su presentación al
Congreso de la República.
Acto formal de ordenamiento
adminisnistrativo y jurídico, que implica que
la Comisión revisora y el Pleno del congreso
han tomado conocimiento de la misma
RECEPCION DE LA
PRESENTACION
ANUAL DE CUENTAS
APROBACIÓN
INFORME DE
AUDITORIA.
EXAMEN Y
DICTAMEN
Recibidos en el Congreso se deriva a una
Comisión revisora para el examen y dictamen
correspondiente.
Las cuentas son integradas y consolidadas
para elaborar la CGR.
ANÁLISIS DE
INFORMACION
ELABORACIÒN DE LA
CUENTA GENERAL.
PRESENTACIÓN
http://cpn.mef.gob.pe/cpn/cgr2009/cgr2009TI_II.htm
15/05/2023 Dra. Felipa Elvira Muñoz Ccuro 25
1) ENTIDADES DEL
GOBIERNO
GENERAL
6) PERSONAS
JURÍDICAS DEL
DERECHO
PÚBLICO
4) FONDOS SIN
PERSONERÍA
JURÍDICA
2) FONAFE
5) ORGANISMOS
CARENTES DE
PERSONERÍA
JURÍDICA
7) PERSONAS
JURÍDICAS DEL
DERECHO
PRIVADO
3) EMPRESA DE
LOS GOBIERNOS
REGIONALES Y
LOCALES
15/05/2023 Dra. Felipa Elvira Muñoz Ccuro 26
OBJETIVOS
FACILITAR EL CONTROL Y LA FISCALIZACIÓN DE LA GESTIÓN
PÚBLICA.
PROVEER INFORMACIÓN PARA EL PLANEAMIENTO Y LA TOMA
DE DECISIONES
PRESENTAR EL ANÁLISIS CUANTITATIVO
INFORMAR LOS RESULTADOS DE LA GESTIÓN PÚBLICA EN LOS
ASPECTOS PRESUPUESTARIOS, FINANCIEROS, ECONÓMICOS,
PATRIMONIALES Y DE CUMPLIMIENTO DE METAS
15/05/2023 Dra. Felipa Elvira Muñoz Ccuro 27
ASPECTO ECONÓMICO
SECTOR PÚBLICO
NIVELES DE ACTIVIDAD
GUBERNAMENTAL
15/05/2023 Dra. Felipa Elvira Muñoz Ccuro 28
PBI
BALANZA DE
PAGOS
CUENTAS
MONETARIAS
DEL SISTEMA
FINANCIERO
BANCARIO
TIPO DE
CAMBIO
INFLACIÓN
ASPECTO ECONÓMICO
AHORRO E
INVERSIÓN
EVOLUCIÓN Y
RESULTADO
15/05/2023 Dra. Felipa Elvira Muñoz Ccuro 29
ESTADO DE
TESORERÍA
INFORMACIÓN
PRESUPUESTARIA
INFORMACIÓN
FINANCIERA
ANÁLISIS DEL
RESULTADO: PRIMARIO,
FINANCIERO Y
ECONÓMICO
INFORMACIÓN
ESTADÍSTICA DE LA
RECAUDACIÓN
TRIBUTARIA
SECTOR PÚBLICO
ESTADO DE
DEUDA PÚBLICA
INFORMACIÓN INTEGRADA Y
CONSOLIDADA
INVERSIÓN
PÚBLICA
GASTO SOCIAL
15/05/2023 Dra. Felipa Elvira Muñoz Ccuro 30
INFORMACIÓN
PRESUPUESTARIA
MARCO LEGAL
DEL
PRESUPUESTO
DE INGRESOS Y
EGRESOS
CLASIFICACIÓN
ECONÓMICA DE
INGRESOS Y
EGRESOS
CLASIFICACIÓN
FUNCIONAL Y
GEOGRÁFICA DE
LOS EGRESOS
ESTADO DE
PROGRAMACIÓN
Y EJECUCIÓN
DEL
PRESUPUESTO
15/05/2023 Dra. Felipa Elvira Muñoz Ccuro 31
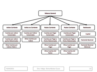
BALANCE
GENERAL
ESTADO DE
GESTIÓN
ESTADO DE
CAMBIOS EN EL
PATRIMONIO NETO
ESTADO DE
FLUJOS DE
EFECTIVO
NOTAS A LOS
ESTADOS
FINANCIEROS
ANÁLISIS DE ESTRUCTURA
Y EVOLUCIÓN DE LOS
ESTADOS E INDICADORES
FINANCIEROS
INFORMACIÓN
FINANCIERA
15/05/2023 Dra. Felipa Elvira Muñoz Ccuro 32
15/05/2023 Dra. Felipa Elvira Muñoz Ccuro 33
15/05/2023 Dra. Felipa Elvira Muñoz Ccuro 34
15/05/2023 Dra. Felipa Elvira Muñoz Ccuro 35
15/05/2023 Dra. Felipa Elvira Muñoz Ccuro 36
15/05/2023 Dra. Felipa Elvira Muñoz Ccuro 37
Nota 1: Finalidad
Nota 2: Políticas y Prácticas Contables Consideradas en la Integración
Plan de Cuentas
Obligaciones Laborales y Obligaciones Previsionales
Saldo en Moneda Extranjera
Activo Fijo
Base de Registro de hechos económicos
Consolidación
Caja Bancos
Valores Negociables
Otras Cuentas por Cobrar (Cte.)
15/05/2023 Dra. Felipa Elvira Muñoz Ccuro 38
Cuentas por Cobrar Comerciales (No cte.)
Otras Cuentas por Cobrar a Largo Plazo
Inversiones
Ventas Netas
Transferencias Corrientes Otorgadas
15/05/2023 Dra. Felipa Elvira Muñoz Ccuro 39
Nota 3: Efectivo y Equivalente de Efectivo
Nota 4: Inversiones Financieras-Inversiones Negociables (neto)
Nota 5: Cartera de Créditos
Nota 6: Cuentas por Cobrar Comerciales (neto)
Nota 7: Otras Cuentas por Cobrar (neto)
Nota 8: Existencias, Bienes Adjudicadles y Otros Realizables
Nota 9: Gastos Pagados Por Anticipado
Nota 10: Otros Activos
Nota 11: Cartera de Crédito (No Corriente)
Nota 12: Cuentas por Cobrar Comerciales (No Corriente)
15/05/2023 Dra. Felipa Elvira Muñoz Ccuro 40
Nota 13: Otras Cuentas por Cobrar (No Corriente)
Nota 14: Inversiones Financieras y Permanentes (neto)
Nota 15: Inmuebles, Maquinaria y Equipo
Nota 16: Activos Intangibles y Otros Activos
Nota 17: Obligaciones con el Público
Nota 18: Adeudos y Obligaciones Financieras a Corto Plazo
Nota 19: Cuentas por Pagar Comerciales
Nota 20: Otras Cuentas por Pagar
Nota 21: Parte Corriente Deudas a Largo Plazo
15/05/2023 Dra. Felipa Elvira Muñoz Ccuro 41
Nota 22: Otros Pasivos
Nota 23: Obligaciones con el Público a Largo Plazo
Nota 24: Adeudos y Obligaciones Financieras a Largo Plazo
Nota 25: Deudas a Largo Plazo
Nota 26: Otras Cuentas por Pagar (No Corriente)
Nota 27: Beneficios Sociales y Obligaciones Previsionales
Nota 28: Ingresos Diferidos
Nota 29: Otras Cuentas del Pasivo
Nota 30: Provisiones
15/05/2023 Dra. Felipa Elvira Muñoz Ccuro 42
Nota 31: Capital
Nota 32: Hacienda Nacional
Nota 33: Hacienda Nacional Adicional
Nota 34: Reservas Legales y Otras Reservas
Nota 35: Resultados Acumulados
Nota 36: Cuentas de Control (Orden) Contingencias y Otras Cuentas
Nota 37: Ingresos Tributarios Netos
Nota 38: Ingresos No Tributarios, Ventas Netas y Otros Ingresos
Operacionales
Nota 39: Ingresos Financieros
Nota 40: Traspasos y Remesas Recibidas
15/05/2023 Dra. Felipa Elvira Muñoz Ccuro 43
Nota 41: Donaciones y Transferencias Recibidas
Nota 42: Costo de Ventas y Otros Costos Operacionales
Nota 43: Gastos Administrativos
Nota 44: Gastos en Bienes y Servicios
Nota 45: Gastos de Personal
Nota 46: Gastos por Pensiones Prestaciones y Asistencia Social
Nota 47: Donaciones y Transferencias Otorgadas
Nota 48: Traspasos y Remesas Otorgadas
Nota 49: Estimaciones y Provisiones del Ejercicio
15/05/2023 Dra. Felipa Elvira Muñoz Ccuro 44
NOTA 50: INGRESOS FINANCIEROS
NOTA 51: GASTOS FINANCIEROS
NOTA 52: OTROS INGRESOS
NOTA 53: OTROS GASTOS
15/05/2023 Dra. Felipa Elvira Muñoz Ccuro 45
15/05/2023 Dra. Felipa Elvira Muñoz Ccuro 46
MARCO
LEGAL Y
EJECUCIÓN
DEL
PRESUPUEST
O DE
INVERSIONES
CLASIFICACIÓ
N DE LAS
INVERSIONES
POR ÁMBITO
GEOGRÁFICO
Y SECTORES
METAS DE
INVERSIONES
PROGRAMAD
AS Y
EJECUTADAS
PROGRAMAS
ESPECIALES
DE
DESARROLLO
ANÁLISIS DE
INVERSIONES
CONSIDERAN
DO METAS
FÍSICAS Y
FINANCIERAS
15/05/2023 Dra. Felipa Elvira Muñoz Ccuro 47
MARCO
INSTITUCIONAL
INFORMACIÓN
FINANCIERA
NIVELES DE ACTIVIDAD
GUBERNAMENTAL
INFORMACIÓN
PRESUPUESTARIA
INFORMACIÓN AGREGADA
15/05/2023 Dra. Felipa Elvira Muñoz Ccuro 48
INFORMACIÓN
PRESUPUESTARIA
MARCO LEGAL
DEL
PRESUPUESTO
DE INGRESOS Y
EGRESOS
CLASIFICACIÓN
ECONÓMICA DE
INGRESOS Y
EGRESOS
CLASIFICACIÓN
FUNCIONAL,
INSTITUCIONAL Y
GEOGRÁFICA DE
LOS EGRESOS
ESTADO DE
EJECUCIÓN DE
INGRESOS Y
EGRESOS
15/05/2023 Dra. Felipa Elvira Muñoz Ccuro 49
CRITERIOS Plan Contable General
Gubernamental
Cuenta General de la República
Tipo de documento Público Público
Vigencia Hasta su modificación Sólo por el periodo de su
presentación
Formulación Dirección de Normatividad de
la DNCP
DNCP
Elaboración Todas las entidades del
sector público que manejan
recursos públicos
DNCP
Aprobación DNCP Comisión de Presupuesto y Cuenta
General de la República
Contenido Catálogo de códigos y
nombres de las cuentas
Ingresos y egresos ejecutados en
el ejercicio contable
Utilidad Guía para la elaboración de
las cuentas
Importante para quienes requieran
información económico financiera,
presupuestal y social
Entidad que lo examina DNCP Contraloría General de la
República
15/05/2023 Dra. Felipa Elvira Muñoz Ccuro 50
15/05/2023 Dra. Felipa Elvira Muñoz Ccuro 51
LECTURAS OBLIGATORIAS
Ahumada, G. (1948). Finanzas Públicas 4ª edición. Buenos
Aires: Plus Ultra; páginas 852 - 873.
Ley General del Sistema Nacional de Contabilidad Nº 28708;
Título I, Capítulo I, Capítulo II y Capítulo III; artículos 1º - 12º;
Título II, Capítulo Único, artículos 13º - 22º y Título III, Capítulo
I, Capítulo II, Capítulo III y Capítulo IV; artículos 23º - 38º.
15/05/2023 Dra. Felipa Elvira Muñoz Ccuro 52
LECTURAS OPCIONALES
Castillo, L. (1993). Finanzas Públicas 3ª Edición (El Derecho
Financiero). Lima: Pirhua; páginas 111 - 117 y 265 - 273.
Giuliani F., C. (2001). Derecho Financiero, Volumen I, 7ª
edición. Buenos Aires: Depalma; páginas 290 - 311.

SNC.pptx

  • 1.
    DERECHO FINANCIERO Tercera Unidad Presupuestodel Estado, el Control Presupuestario y la Cuenta General de la República Décimo segunda semana LA CUENTA GENERAL DE LA REPÚBLICA Dra. Felipa Elvira Muñoz Ccuro
  • 2.
  • 3.
    COMPETENCIAS DÉCIMO SEGUNDA SEMANA 15/05/2023Dra. Felipa Elvira Muñoz Ccuro 3
  • 4.
    Décimo segunda semana LACUENTA GENERAL DE LA REPÚBLICA 15/05/2023 Dra. Felipa Elvira Muñoz Ccuro 4 Primera sesión GENERALIDADES El Sistema Nacional de Contabilidad: definición, base legal, principios, objeto, ámbito, objetivo, organización. El Plan Contable Gubernamental
  • 5.
    CONJUNTO DE POLÍTICAS, PRINCIPIOS, NORMASY PROCEDIMIENTOS CONTABLES APLICADOS EN LOS SECTORES PÚBLICO Y PRIVADO. 15/05/2023 Dra. Felipa Elvira Muñoz Ccuro 5
  • 6.
    ARMONIZAR Y HOMOGENEIZARLA CONTABILIDAD EN LOS SECTORES PÚBLICO Y PRIVADO ELABORAR LA CUENTA GENERAL DE LA REPÚBLICA PROPORCIONAR A LAS ENTIDADES RESPONSABLES, LA INFORMACIÓN PARA LA FORMULACIÓN DE LAS CUENTAS NACIONALES, CUENTAS FISCALES Y AL PLANEAMIENTO PROPORCIONAR INFORMACIÓN CONTABLE OPORTUNA PARA LA TOMA DE DECISIONES EN LAS ENTIDADES DEL SECTOR PÚBLICO Y DEL SECTOR PRIVADO. 15/05/2023 Dra. Felipa Elvira Muñoz Ccuro 6
  • 7.
    15/05/2023 Dra. FelipaElvira Muñoz Ccuro 7 PRINCIPIOS V. LEGALIDAD IV. TRANSPARENCIA I. UNIFORMIDAD III. OPORTUNIDAD II. INTEGRIDAD PRINCIPIOS Art. I al V del Título Preliminar de la LGSNC – Ley Nº 28708
  • 8.
    15/05/2023 Dra. FelipaElvira Muñoz Ccuro 8 ÁMBITO: Art. 2º de la LGSNC – Ley Nº 28708 ENTIDADES SECTOR PÚBLICO SECTOR PRIVADO
  • 9.
    DIRECCIÓN NACIONAL DE CONTABILIDAD PÚBLICA CONSEJO NORMATIVO DE CONTABILIDAD OFICINASDE CONTABILIDAD A CARGO DEL CONTADOR DE LA NACIÓN. PRESIDIDO POR UN FUNCIONARIO NOMBRADO POR EL MINISTRO DE ECONOMÍA Y FINANZAS 15/05/2023 Dra. Felipa Elvira Muñoz Ccuro 9
  • 10.
    15/05/2023 Dra. FelipaElvira Muñoz Ccuro 10 A CARGO DEL CONTADOR GENERAL DE LA NACIÓN EL CUAL ES DESIGNADO POR EL MEF POR UN PERIODO DE 3 AÑOS. DIRECCIÓN NACIONAL DE CONTABILIDAD PÚBLICA EMITIR RESOLUCIONES ELABORAR LA CUENTA GENERAL DE LA REPÚBLICA DEFINIR LA CONTABILIDAD ELABORAR LA INFORMACIÓN CONTABLE EVALUAR LA ADECUADA APLICACIÓN INTERPRETAR LAS NORMAS OPINAR EN MATERIA CONTABLE CAPACITACIONES
  • 11.
    15/05/2023 Dra. FelipaElvira Muñoz Ccuro 11 CONSEJO NORMATIVO DE CONTABILIDAD ATRIBUCIONES:  ESTUDIAR, ANALIZAR Y OPINAR SOBRE LAS PROPUESTAS DE NORMAS RELATIVAS A LA CONTABILIDAD.  EMITIR RESOLUCIONES DICTANDO Y APROBANDO NORMAS DE CONTABILIDAD.  ABSOLVER CONSULTAS.  BCRP  CONASEV  SBS  SUNAT  INEI  DNCP  JUNTA DE DECANOS DE LOS COLEGIOS DE CONTADORES PÚBLICOS DEL PERÚ
  • 12.
    15/05/2023 Dra. FelipaElvira Muñoz Ccuro 12 OFICINAS DE CONTABILIDAD ATRIBUCIONES:  PROPONER PROYECTOS DE NORMAS Y PROCEDIMIENTOS CONTABLES  PROPONER EL MANUAL DE PROCEDIMIENTOS CONTABLES  EFECTUAR EL REGISTRO Y PROCESAMIENTO DE TODAS LAS TRANSACCIONES.
  • 13.
    15/05/2023 Dra. FelipaElvira Muñoz Ccuro 13 PROCESOS Art. 13º al 22º de la LGSNC – Ley Nº 28708 Art. 13º: Investigación Contable. Art. 14º: Normatividad Contable. Art. 15º: Difusión y Capacitación. Art. 16º: El Registro Contable. Art. 17º: Registro Contable en el SIAF-SP. Art. 18º: Elaboración de los Estados Contables. Art. 19º: Evaluación de Aplicación de Normas Contables. Art. 20º: Integración y Consolidación. Art. 21º: Interpretación de las Normas Contables. Art. 22º: La Contabilidad del Sector Público.
  • 14.
    PLAN CONTABLE GUBERNAMENTAL NUEVAESTRUCTURA Y CLASIFICACIÓN DIRECCIÓN DE NORMATIVIDAD . Dirección Nacional de Contabilidad Pública Ministerio de Economía y Finanzas PERÚ
  • 15.
    ASPECTOS FUNDAMENTALES DE LACONTABILIDAD  UN PLAN DE CUENTAS ES UNA HERRAMIENTA NECESARIA PARA PROCESAR INFORMACIÓN CONTABLE  RESPONDE A LA APLICACIÓN DE NORMAS CONTABLES PARA EL TRATAMIENTO DE LOS EFECTOS FINANCIEROS DE LOS HECHOS Y ESTIMACIONES ECONÓMICAS QUE LAS ENTIDADES PÚBLICAS EFECTÚAN . 15/05/2023 Dra. Felipa Elvira Muñoz Ccuro 15
  • 16.
    ELEMENTO CONCEPTO 1 ACTIVO Recursoscontrolados por la entidad como consecuencia de hechos pasados y de los cuales se espera que fluirán a la entidad beneficios económicos futuros o un potencial de servicio ELEMENTO CONCEPTO 2 PASIVO Obligaciones presentes de la entidad, que provienen de hechos pasados y cuya liquidación se prevé que representará para la entidad un flujo de salida de recursos que llevan incorporados beneficios económicos o un potencial de servicio. 15/05/2023 Dra. Felipa Elvira Muñoz Ccuro 16
  • 17.
    ELEMENTO CONCEPTO 3 PATRIMONIO Participaciónresidual que queda sobre los activos de la entidad, después de deducir todos los pasivos ELEMENTO CONCEPTO 4 INGRESOS Conjunto de transacciones que aumentan el patrimonio neto de una unidad gubernamental ELEMENTO CONCEPTO 5 GASTOS Conjunto de transacciones que reducen el patrimonio neto de una unidad gubernamental. 15/05/2023 Dra. Felipa Elvira Muñoz Ccuro 17
  • 18.
    ELEMENTO CONCEPTO 6 RESULTADOS Todaslas partidas de ingreso y gasto reconocidos en un ejercicio deberán incluirse en la determinación del superávit o déficit de dicho ejercicio. ELEMENTO CONCEPTO 8 CUENTAS DE PRESUPUESTO Para registrar el presupuesto institucional de apertura, modificaciones, y el presupuesto institucional modificado, la ejecución de ingresos y de gastos, por cada fuente de financiamiento 15/05/2023 Dra. Felipa Elvira Muñoz Ccuro 18
  • 19.
    ELEMENTO CONCEPTO 9 CUENTAS DE ORDEN Registrosde los derechos y responsabilidades contingentes susceptibles de ser cuantificados razonablemente y que pueden afectar la estructura financiera de la unidad gubernamental. Incluye el registro de los contratos contingentes, juicios pendientes, entre otros. 15/05/2023 Dra. Felipa Elvira Muñoz Ccuro 19
  • 20.
    CUADRO DE CLASIFICACIÓNY CATÁLOGO DE CUENTAS 15/05/2023 Dra. Felipa Elvira Muñoz Ccuro 20
  • 21.
    P.C.G. ESTRUCTURA DECUENTAS BALANCE ESTADO DE GESTIÓN Elemento Elemento 1 2 3 ACTIVOS PASIVOS PATRIMONIO 4 5 6 INGRESOS GASTOS RESULTADOS PRESUPUESTO Elemento 8 PRESUPUESTO ORDEN Elemento 9 CUENTAS DE ORDEN 15/05/2023 Dra. Felipa Elvira Muñoz Ccuro 21
  • 22.
    15/05/2023 Dra. FelipaElvira Muñoz Ccuro 22 Segunda sesión LA CUENTA GENERAL DE LA REPÚBLICA Definición. Alcance. Objetivos. Estructura. Fases. Estados Financieros. Décimo segunda semana LA CUENTA GENERAL DE LA REPÚBLICA
  • 23.
    INSTRUMENTO DE GESTIÓN PÚBLICA CONTIENE: INFORMACIÓN Y ANÁLISIS DE LOS RESULTADOS PRESUPUESTARIOS, FINANCIEROS, ECONÓMICOS, PATRIMONIALES METAS E INDICADORES DE GESTIÓN FINANCIERA. 15/05/2023 Dra. Felipa Elvira Muñoz Ccuro 23
  • 24.
    PRESENTACIÓN Y RECEPCIÓN DELAS RENDICIONES DE LAS CUENTAS ANÁLISIS Y PROCESAMIENTO DE LA INFORMACIÓN ELABORACIÓN INFORME DE AUTORÍA PRESENTACIÓN EXAMEN Y DICTAMEN APROBACIÓN DIFUSIÓN 15/05/2023 Dra. Felipa Elvira Muñoz Ccuro 24
  • 25.
    PROCESO DE ELABORACIÓN DE LACUENTA GENERAL DE LA REPÚBLICA A cargo de la DNCP Verificación,anàlisis ,validación y estructuración de dichas rendiciones por la DNCP. A cargo de la Contraloría General de la República .Y presenta su informe al MEF y a la Comisión Revisora del Congreso. El MEF remite la CGR al Presidente de la República ,acompañado del informe de Auditoria de la CGR; para su presentación al Congreso de la República. Acto formal de ordenamiento adminisnistrativo y jurídico, que implica que la Comisión revisora y el Pleno del congreso han tomado conocimiento de la misma RECEPCION DE LA PRESENTACION ANUAL DE CUENTAS APROBACIÓN INFORME DE AUDITORIA. EXAMEN Y DICTAMEN Recibidos en el Congreso se deriva a una Comisión revisora para el examen y dictamen correspondiente. Las cuentas son integradas y consolidadas para elaborar la CGR. ANÁLISIS DE INFORMACION ELABORACIÒN DE LA CUENTA GENERAL. PRESENTACIÓN http://cpn.mef.gob.pe/cpn/cgr2009/cgr2009TI_II.htm 15/05/2023 Dra. Felipa Elvira Muñoz Ccuro 25
  • 26.
    1) ENTIDADES DEL GOBIERNO GENERAL 6)PERSONAS JURÍDICAS DEL DERECHO PÚBLICO 4) FONDOS SIN PERSONERÍA JURÍDICA 2) FONAFE 5) ORGANISMOS CARENTES DE PERSONERÍA JURÍDICA 7) PERSONAS JURÍDICAS DEL DERECHO PRIVADO 3) EMPRESA DE LOS GOBIERNOS REGIONALES Y LOCALES 15/05/2023 Dra. Felipa Elvira Muñoz Ccuro 26
  • 27.
    OBJETIVOS FACILITAR EL CONTROLY LA FISCALIZACIÓN DE LA GESTIÓN PÚBLICA. PROVEER INFORMACIÓN PARA EL PLANEAMIENTO Y LA TOMA DE DECISIONES PRESENTAR EL ANÁLISIS CUANTITATIVO INFORMAR LOS RESULTADOS DE LA GESTIÓN PÚBLICA EN LOS ASPECTOS PRESUPUESTARIOS, FINANCIEROS, ECONÓMICOS, PATRIMONIALES Y DE CUMPLIMIENTO DE METAS 15/05/2023 Dra. Felipa Elvira Muñoz Ccuro 27
  • 28.
    ASPECTO ECONÓMICO SECTOR PÚBLICO NIVELESDE ACTIVIDAD GUBERNAMENTAL 15/05/2023 Dra. Felipa Elvira Muñoz Ccuro 28
  • 29.
    PBI BALANZA DE PAGOS CUENTAS MONETARIAS DEL SISTEMA FINANCIERO BANCARIO TIPODE CAMBIO INFLACIÓN ASPECTO ECONÓMICO AHORRO E INVERSIÓN EVOLUCIÓN Y RESULTADO 15/05/2023 Dra. Felipa Elvira Muñoz Ccuro 29
  • 30.
    ESTADO DE TESORERÍA INFORMACIÓN PRESUPUESTARIA INFORMACIÓN FINANCIERA ANÁLISIS DEL RESULTADO:PRIMARIO, FINANCIERO Y ECONÓMICO INFORMACIÓN ESTADÍSTICA DE LA RECAUDACIÓN TRIBUTARIA SECTOR PÚBLICO ESTADO DE DEUDA PÚBLICA INFORMACIÓN INTEGRADA Y CONSOLIDADA INVERSIÓN PÚBLICA GASTO SOCIAL 15/05/2023 Dra. Felipa Elvira Muñoz Ccuro 30
  • 31.
    INFORMACIÓN PRESUPUESTARIA MARCO LEGAL DEL PRESUPUESTO DE INGRESOSY EGRESOS CLASIFICACIÓN ECONÓMICA DE INGRESOS Y EGRESOS CLASIFICACIÓN FUNCIONAL Y GEOGRÁFICA DE LOS EGRESOS ESTADO DE PROGRAMACIÓN Y EJECUCIÓN DEL PRESUPUESTO 15/05/2023 Dra. Felipa Elvira Muñoz Ccuro 31
  • 32.
    BALANCE GENERAL ESTADO DE GESTIÓN ESTADO DE CAMBIOSEN EL PATRIMONIO NETO ESTADO DE FLUJOS DE EFECTIVO NOTAS A LOS ESTADOS FINANCIEROS ANÁLISIS DE ESTRUCTURA Y EVOLUCIÓN DE LOS ESTADOS E INDICADORES FINANCIEROS INFORMACIÓN FINANCIERA 15/05/2023 Dra. Felipa Elvira Muñoz Ccuro 32
  • 33.
    15/05/2023 Dra. FelipaElvira Muñoz Ccuro 33
  • 34.
    15/05/2023 Dra. FelipaElvira Muñoz Ccuro 34
  • 35.
    15/05/2023 Dra. FelipaElvira Muñoz Ccuro 35
  • 36.
    15/05/2023 Dra. FelipaElvira Muñoz Ccuro 36
  • 37.
    15/05/2023 Dra. FelipaElvira Muñoz Ccuro 37
  • 38.
    Nota 1: Finalidad Nota2: Políticas y Prácticas Contables Consideradas en la Integración Plan de Cuentas Obligaciones Laborales y Obligaciones Previsionales Saldo en Moneda Extranjera Activo Fijo Base de Registro de hechos económicos Consolidación Caja Bancos Valores Negociables Otras Cuentas por Cobrar (Cte.) 15/05/2023 Dra. Felipa Elvira Muñoz Ccuro 38
  • 39.
    Cuentas por CobrarComerciales (No cte.) Otras Cuentas por Cobrar a Largo Plazo Inversiones Ventas Netas Transferencias Corrientes Otorgadas 15/05/2023 Dra. Felipa Elvira Muñoz Ccuro 39
  • 40.
    Nota 3: Efectivoy Equivalente de Efectivo Nota 4: Inversiones Financieras-Inversiones Negociables (neto) Nota 5: Cartera de Créditos Nota 6: Cuentas por Cobrar Comerciales (neto) Nota 7: Otras Cuentas por Cobrar (neto) Nota 8: Existencias, Bienes Adjudicadles y Otros Realizables Nota 9: Gastos Pagados Por Anticipado Nota 10: Otros Activos Nota 11: Cartera de Crédito (No Corriente) Nota 12: Cuentas por Cobrar Comerciales (No Corriente) 15/05/2023 Dra. Felipa Elvira Muñoz Ccuro 40
  • 41.
    Nota 13: OtrasCuentas por Cobrar (No Corriente) Nota 14: Inversiones Financieras y Permanentes (neto) Nota 15: Inmuebles, Maquinaria y Equipo Nota 16: Activos Intangibles y Otros Activos Nota 17: Obligaciones con el Público Nota 18: Adeudos y Obligaciones Financieras a Corto Plazo Nota 19: Cuentas por Pagar Comerciales Nota 20: Otras Cuentas por Pagar Nota 21: Parte Corriente Deudas a Largo Plazo 15/05/2023 Dra. Felipa Elvira Muñoz Ccuro 41
  • 42.
    Nota 22: OtrosPasivos Nota 23: Obligaciones con el Público a Largo Plazo Nota 24: Adeudos y Obligaciones Financieras a Largo Plazo Nota 25: Deudas a Largo Plazo Nota 26: Otras Cuentas por Pagar (No Corriente) Nota 27: Beneficios Sociales y Obligaciones Previsionales Nota 28: Ingresos Diferidos Nota 29: Otras Cuentas del Pasivo Nota 30: Provisiones 15/05/2023 Dra. Felipa Elvira Muñoz Ccuro 42
  • 43.
    Nota 31: Capital Nota32: Hacienda Nacional Nota 33: Hacienda Nacional Adicional Nota 34: Reservas Legales y Otras Reservas Nota 35: Resultados Acumulados Nota 36: Cuentas de Control (Orden) Contingencias y Otras Cuentas Nota 37: Ingresos Tributarios Netos Nota 38: Ingresos No Tributarios, Ventas Netas y Otros Ingresos Operacionales Nota 39: Ingresos Financieros Nota 40: Traspasos y Remesas Recibidas 15/05/2023 Dra. Felipa Elvira Muñoz Ccuro 43
  • 44.
    Nota 41: Donacionesy Transferencias Recibidas Nota 42: Costo de Ventas y Otros Costos Operacionales Nota 43: Gastos Administrativos Nota 44: Gastos en Bienes y Servicios Nota 45: Gastos de Personal Nota 46: Gastos por Pensiones Prestaciones y Asistencia Social Nota 47: Donaciones y Transferencias Otorgadas Nota 48: Traspasos y Remesas Otorgadas Nota 49: Estimaciones y Provisiones del Ejercicio 15/05/2023 Dra. Felipa Elvira Muñoz Ccuro 44
  • 45.
    NOTA 50: INGRESOSFINANCIEROS NOTA 51: GASTOS FINANCIEROS NOTA 52: OTROS INGRESOS NOTA 53: OTROS GASTOS 15/05/2023 Dra. Felipa Elvira Muñoz Ccuro 45
  • 46.
    15/05/2023 Dra. FelipaElvira Muñoz Ccuro 46
  • 47.
    MARCO LEGAL Y EJECUCIÓN DEL PRESUPUEST O DE INVERSIONES CLASIFICACIÓ NDE LAS INVERSIONES POR ÁMBITO GEOGRÁFICO Y SECTORES METAS DE INVERSIONES PROGRAMAD AS Y EJECUTADAS PROGRAMAS ESPECIALES DE DESARROLLO ANÁLISIS DE INVERSIONES CONSIDERAN DO METAS FÍSICAS Y FINANCIERAS 15/05/2023 Dra. Felipa Elvira Muñoz Ccuro 47
  • 48.
  • 49.
    INFORMACIÓN PRESUPUESTARIA MARCO LEGAL DEL PRESUPUESTO DE INGRESOSY EGRESOS CLASIFICACIÓN ECONÓMICA DE INGRESOS Y EGRESOS CLASIFICACIÓN FUNCIONAL, INSTITUCIONAL Y GEOGRÁFICA DE LOS EGRESOS ESTADO DE EJECUCIÓN DE INGRESOS Y EGRESOS 15/05/2023 Dra. Felipa Elvira Muñoz Ccuro 49
  • 50.
    CRITERIOS Plan ContableGeneral Gubernamental Cuenta General de la República Tipo de documento Público Público Vigencia Hasta su modificación Sólo por el periodo de su presentación Formulación Dirección de Normatividad de la DNCP DNCP Elaboración Todas las entidades del sector público que manejan recursos públicos DNCP Aprobación DNCP Comisión de Presupuesto y Cuenta General de la República Contenido Catálogo de códigos y nombres de las cuentas Ingresos y egresos ejecutados en el ejercicio contable Utilidad Guía para la elaboración de las cuentas Importante para quienes requieran información económico financiera, presupuestal y social Entidad que lo examina DNCP Contraloría General de la República 15/05/2023 Dra. Felipa Elvira Muñoz Ccuro 50
  • 51.
    15/05/2023 Dra. FelipaElvira Muñoz Ccuro 51 LECTURAS OBLIGATORIAS Ahumada, G. (1948). Finanzas Públicas 4ª edición. Buenos Aires: Plus Ultra; páginas 852 - 873. Ley General del Sistema Nacional de Contabilidad Nº 28708; Título I, Capítulo I, Capítulo II y Capítulo III; artículos 1º - 12º; Título II, Capítulo Único, artículos 13º - 22º y Título III, Capítulo I, Capítulo II, Capítulo III y Capítulo IV; artículos 23º - 38º.
  • 52.
    15/05/2023 Dra. FelipaElvira Muñoz Ccuro 52 LECTURAS OPCIONALES Castillo, L. (1993). Finanzas Públicas 3ª Edición (El Derecho Financiero). Lima: Pirhua; páginas 111 - 117 y 265 - 273. Giuliani F., C. (2001). Derecho Financiero, Volumen I, 7ª edición. Buenos Aires: Depalma; páginas 290 - 311.