UNIVERSIDAD MODULAR
ABIERTA
EL SISTEMA DE TESORERÍA DE IGLESIA BAUTISTA SHEKINA
2 DE JUNIO DE 2014
LIC. DENNIS ZEPEDA
INFORMATICA 1
1
TABLA DE CONTENIDO.
INTRODUCCION........................................................................................................................ 4
1..............................................................ANALISIS DEL PROBLEMA Y DISEÑO LOGICO.
................................................................................................................................................ 7
1.1. Entender el dominio Del problema. ...................................................................................... 7
1.1.1. Vocabulario del negocio................................................................................................ 7
1.1.2. Marco de referencia para listar el dominio del sistema................................. 8
1.2. Analizar problemas y oportunidades..................................................................................... 8
1.2.1. Análisis del problema .................................................................................................... 8
1.2.2. Oportunidades............................................................................................................... 9
1.3. Analizar los procesos del negocio........................................................................................ 10
1.4. Objetivos de la mejora del sistema. .................................................................................... 10
1.5. Análisis y definición de requerimientos del sistema (funcionales y no funcionales).... 11
1.5.1. Requisitos funcionales................................................................................................. 11
1.5.2. Requisitos no funcionales............................................................................................ 12
1.5.3. Requerimientos con casos de uso asociados.............................................................. 13
1.6. Análisis de factibilidad......................................................................................................... 14
1.6.1. Pruebas de factibilidad................................................................................................ 14
1.6.2. Matriz de soluciones alternativas del sistema. .......................................................... 15
1.6.3. Matriz de análisis de factibilidad de soluciones......................................................... 17
1.6.4. Recomendaciones (sobre las pruebas de factibilidad y en análisis de factibilidad de
soluciones)................................................................................................................................ 18
2.......................................................................... ARQUITECTURA DE LA INFORMACION.
.............................................................................................................................................. 19
2.1. Modelado de datos.............................................................................................................. 19
Listado de Entidades en el Diagrama....................................................................................... 19
1. Entidad BALANCEXCUENTA................................................................................................ 20
2. Entidad EDU_CRISTIANA........................................................................................... 21
3. Entidad PROTEMPLO.................................................................................................. 22
4. Entidad TESORERIA GENERAL ............................................................................... 24
5. Entidad SOLIDARIDAD ............................................................................................... 25
6. Entidad PROVISION..................................................................................................... 26
7. Entidad USUARIO......................................................................................................... 27
2.2. Modelado de requerimientos con casos de uso. ................................................................ 28
2
1.1 Proceso por el cual el administrador del sistema podrá tener acceso al sistema
para manipular las distintas cuentas, montos etc. de efectivo de la iglesia...................... 28
1.2 Si el usuario no recuerda su contraseña o su usuario en ese caso será re
direccionado a la página principal dando un aviso de error al ingresar............................. 29
1.3 El sistema requerirá que se ingrese de nuevo el usuario y contraseña correctos
para el uso del sistema.............................................................................................................. 29
.................................. Especificación de caso de uso: proceso de ingreso de ofrendas o diezmo.
.............................................................................................................................................. 29
3.2 Que lo organización este registrada como donante de la iglesia. .................................... 31
..... Especificación de caso de uso: proceso de ingreso de organizaciones que hacen donaciones.
.............................................................................................................................................. 31
.................................Especificación de caso de uso: proceso de ingreso de ofrendas especiales.
.............................................................................................................................................. 32
Error al ingresar los datos requeridos........................................................................................... 32
Error al guardar la ofrenda especial.............................................................................................. 32
Error al ingresar los datos requeridos........................................................................................... 33
Error al guardar la ofrenda especial.............................................................................................. 33
Error al ingresar las fechas de inicio y/o final del balance............................................................ 34
Error al generar el balance............................................................................................................ 34
Error al ingresar las fechas de inicio y/o final del balance............................................................ 35
Error al generar el balance............................................................................................................ 35
0.1 Que los datos estén ingresados en el sistema. ................................................................. 35
Error al seleccionar la cuenta de la que se desea el estado de resultado. ................................... 36
Error al generar el estado de resultado. ....................................................................................... 36
Error al generar el cierre anual. .................................................................................................... 37
.................................... Especificación de caso de uso: proceso de creación reportes.
.............................................................................................................................................. 37
Error al generar el reporte. ........................................................................................................... 38
2.3. Modelo de procesos............................................................................................................ 38
2.3.1. Modelo de redes.......................................................................................................... 38
2.3.2. Áreas de la empresa. ................................................................................................... 39
2.3.4. Organización de los servicios de información (centralizados o distribuidos). ....... 40
3................................................................................................................................ANEXOS.
.............................................................................................................................................. 40
3.1. Entrevistas o encuestas....................................................................................................... 40
3
3.2 Diagrama causa y efecto...................................................................................................... 42
3.3. Diagrama de casos de uso. .................................................................................................. 43
3.4. Diagrama de flujo de datos. ................................................................................................ 44
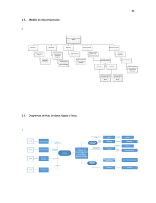
3.5. Modelo de descomposición. ............................................................................................... 45
3.6. Diagramas de flujo de datos lógico y físico. ........................................................................ 45
4
TABLA.
Tabla 1................................................................................................................................................. 9
Tabla 2............................................................................................................................................... 10
Tabla 3............................................................................................................................................... 13
Tabla 4............................................................................................................................................... 15
Tabla 5............................................................................................................................................... 17
Tabla 6............................................................................................................................................... 19
Tabla 7............................................................................................................................................... 20
Tabla 8............................................................................................................................................... 20
Tabla 9............................................................................................................................................... 21
Tabla 10............................................................................................................................................. 21
Tabla 11............................................................................................................................................. 22
Tabla 12............................................................................................................................................. 22
Tabla 13............................................................................................................................................. 23
Tabla 14............................................................................................................................................. 23
Tabla 15............................................................................................................................................. 23
Tabla 16............................................................................................................................................. 24
Tabla 17............................................................................................................................................. 24
Tabla 18............................................................................................................................................. 25
Tabla 19............................................................................................................................................. 25
Tabla 20............................................................................................................................................. 25
Tabla 21............................................................................................................................................. 26
Tabla 22............................................................................................................................................. 26
Tabla 23............................................................................................................................................. 26
Tabla 24............................................................................................................................................. 27
Tabla 25............................................................................................................................................. 27
Tabla 26............................................................................................................................................. 27
Tabla 27............................................................................................................................................. 28
5
ILUSTRACIONES
1......................................................................................................................................................... 39
2......................................................................................................................................................... 39
3......................................................................................................................................................... 42
4......................................................................................................................................................... 43
5......................................................................................................................................................... 44
6......................................................................................................................................................... 45
7......................................................................................................................................................... 45
8......................................................................................................................................................... 46
9......................................................................................................................................................... 46
10....................................................................................................................................................... 47
11....................................................................................................................................................... 47
12....................................................................................................................................................... 48
13....................................................................................................................................................... 48
14....................................................................................................................................................... 49
15....................................................................................................................................................... 49
6
INTRODUCCION
El sistema de tesorería de Iglesia Bautista Shekina permitirá mediante su implementación
mejorar el método actual para ingresar registros contables, es de gran importancia definir
información importante de lo que pretende lograr la aplicación en beneficio de la
organización para lograr que el sistemas sea más eficaz y eficiente, verificando aspectos
general en la organización y así definir el grado de importancia para realizar la
implementación de dicho sistema.
La confiabilidad así como lograr la presentación de resultados de forma transparente y
exacta al momento de necesitar informes financieros de la congregación es la finalidad del
proyecto, para auxiliar a los tesoreros a presentar las cuentas económicas de la institución
facilitándoles el trabajo a los usuarios finales mediante una interfaz gráfica atractiva, simple,
segura y de manejo sencillo.
7
FASE II
CAPITULO III:
1. ANALISIS DEL PROBLEMA Y DISEÑO LOGICO.
1.1. Entender el dominio Del problema.
1.1.1. Vocabulario del negocio.
 Tesorería general: Cuenta que se encarga de la recolección de diezmos y ofrendas de
la congregación.
 Solidaridad: Cuenta que se encarga de de administrar el 10 por ciento del total de
recolección de cada mes en la cuenta de tesorería general sin tomar en cuenta saldos
remanentes de meses anteriores.
 Provisión: Cuenta que almacena una cantidad mensual que incluye vacaciones,
indemnizaciones de los empleados, cena de aniversario, navidad, entre otras
actividades a desarrollar en el año para evitar recargar de egresos en los meses que se
hagan esos desembolso grandes.
 Pro templo: Cuenta que se encarga de administrar el mantenimiento y construcción de
edificios de la iglesia generalmente está alimentada por donaciones.
 Educación cristiana: Cuenta que se encarga de administrar donaciones par a el uso
de escuelas de verano, dominical y todos los recursos necesarios para el correcto
funcionamiento de esos aspectos de la iglesia.
 Tesorero: Encargado de manejo de las cuentas de la iglesia, ingresos y egresos de
fondos.
 Pro-tesorero: Encargado de apoyar al tesorero y asumir su cargo en causa de
ausencia.
 Apanchacal: Dormitorio público al cual llevan alimento espiritual y para el cuerpo, una
vez a la semana.
 Diezmos: Es el 10% de los ingresos de una persona miembro de la iglesia que es
recolectada una vez al mes.
 Ofrendas: Donaciones voluntarias de los miembros de la iglesia.
8
 Ofrendas especiales: son donaciones destinadas a proyectos en específico de la
iglesia por lo general enviadas por otras iglesias y organizaciones desde el extranjero.
1.1.2. Marco de referencia para listar el dominio del sistema.
 Conocimiento
El sistema actual usado por el tesorero y protesorero es a mano a veces auxiliándose por
plantillas de Excel, el primer paso es la recolección de fondos, llámese ofrendas, diezmos
o donación, para luego documentar las cantidades y luego desembolso de dinero para
hacer los pagos respectivos de la iglesia
 Procesos
Se lleva un registro en libros contables en los cuales se anota detallada mentes la fecha en
la que se recolectaron los fondos y la salida para luego hacer las diferencias reflejadas en
saldos para el siguiente mes por cada cuenta que poseen.
 Informes producidos
Al final de cada trimestre se hacen entrega de informes acerca de los ingresos y egresos
de efectivo en los cuales se da detallan los saldos por cuentas.
 Comunicación
se utilizan ordenadores para hacer las presentaciones que luego se presentaran a la
congregación.
1.2. Analizar problemas y oportunidades.
1.2.1. Análisis del problema
El mundo actual tiene un carácter cambiante y dinámico que exige a las organizaciones
cambiar a su ritmo para lograr el desarrollo por medio del logro de objetivos y metas; para
ello es necesaria la utilización de nuevas tecnologías que permitan alcanzar un mejor nivel
institucional.
La mayoría de empresas en estos días hacen uso de tecnologías informáticas y sistemas
aplicados para desarrollar actividades que permitan la optimización del tiempo y la agilidad
de los procesos; para la Iglesia Bautista Shekina es importante implementar cambios que
9
les permitan generar este tipo de acciones y que ayuden además migrar de un proceso
manual a uno completamente automatizado para asegurar el resguardo de datos y manejo
de seguro de información.
1.2.2. Oportunidades
Tabla 1
Fortalezas Debilidades
Análisis
interno
 Liderazgo con preparación teológica y
experiencia en la obra, en las áreas
Teología, Biblia y pastoral.
 Apoyo pastoral y solidaridad interna y
externa.
 Actitud correcta de la pastora hacia la
congregación, dándole libertad para
trabajar y desarrollarse.
 Relación con otras iglesias de su
misma denominación y sus grupos
juveniles.
 organización de la congregación. Hay
un departamento de educación
cristiana, uno de actividades
especiales. Además hay dos personas
encargadas de tesorería.
 Liderazgo juvenil y dinámico con
disposición para aprender.
 Periódico mural con información sobre
la congregación.
 Mayoría de la congregación es líder en
el mismo o en otros ministerios, por
tanto, son un excelente recurso.
 Amor fraternal que parecemos familia
de sangre.
 Falta de interés de la
congregación en algunas
actividades.
 Al contar con iglesias
hermanas en otros países
no todos hablamos su
idioma.
 Falta de conserje no
permite que la iglesia este
abierta todo el tiempo.
Oportunidades Amenazas
Análisis
externo
 El recurso humano con que cuenta la
Iglesia, posibilita formular y ejecutar un
plan estratégico que permita un
crecimiento integral; y fortalecer la
práctica de la piedad y la misericordia
(vida espiritual, vida social).
 La formación teológica de nuestros
líderes nos permite promover el
ecumenismo.
 Pastores Generales dispuestos a
colaborar con el grupo juvenil.
 Apoyo de otros ministerios como el
Ministerio de Alabanza y Adoración.
 Boletín de la iglesia en donde
podemos anunciarnos.
 Amistad con iglesias en otros países
en norte, centro América y Europa.
 La ubicación geográfica
permite que ladrones hurten
en las instalaciones de la
iglesia.
 Las horas en que termina
los servicios son a altar
horas de la noche pudiendo
provocar algún robo a la
congregación.
 Una de las calles aledaña
está en mal estado y
anexaba la infraestructura.
10
1.3. Analizar los procesos del negocio.
Tabla 2
PROCEDIMIENTO DESCRIPCION
Proceso de registro. El administrador del sistema podrá tener
acceso al sistema para manipular las
diferentes cuentas.
Proceso de ingreso de ofrendas,
donaciones, ofrendas especiales.
El usuario podrá hacer el ingreso de las
cantidades al sistema.
Proceso de creación de balances por
cuentas.
El administrador del sistema podrá realizar
los balances por cada cuenta que estos
posean.
Balance de cuentas. El administrador realizará los balances
generales de todas las cuentas que la
iglesia posee.
Proceso de creación de balances
generales.
El administrador podrá realizar los
balances generales cada vez que éstos
sean necesarios.
Proceso d creación de estado de
resultado.
El administrador del sistema podrá realizar
el estado de resultados.
Procesos de creación de cierre anual. El administrador realizará el cierre anual
de la iglesia por medio del sistema.
1.4. Objetivos de la mejora del sistema.
 Objetivo General:
o Automatizar los procesos de la tesorería general, que permita a los usuarios realizar
su trabajo de forma segura, eficiente y eficaz generando reportes en el tiempo
determinado, evitando trabajo excesivo para los usuarios.
 Objetivos Específicos:
11
o Mejorar el proceso ingreso de datos como diezmos, ofrendas, entre otros para el
mejor desarrollo del sistema.
o Automatizar los procesos de la tesorería general.
o Construir manuales de usuario que permitan el mejor entendimiento del sistema.
o Brindar capacitación a los usuarios sobre el uso de la aplicación web, para un mejor
desempeño futuro.
1.5. Análisis y definición de requerimientos del sistema (funcionales y no funcionales).
1.5.1. Requisitos funcionales
 Requisito funcional 1
Elaboración de registros de tesorería:
El sistema realizará todos los registros de tesorería que la organización necesita para
llevar de buena manera sus actividades financieras.
 Requisito funcional 2
Elaboración de balances por cuenta:
El sistema al final de cada año deberá ofrecer al usuario el balance por cada cuenta del
sistema, que evite al usuario realizarlo manualmente.
 Requisito funcional 3
Elaboración de reportes finales:
El sistema al final de cada año deberá ofrecer al usuario un registro de todas las
actividades financieras de la organización durante el periodo.
 Requisito funcional 4
Elaboración de estado de resultado:
12
El sistema al final de cada año deberá ofrecer al usuario un estado de resultado con toda
la información de tesorería en los movimientos de todas las cuentas.
1.5.2. Requisitos no funcionales
 Requisitos de rendimiento
El sistema será liviano para el computador, ya que los requerimientos de este para su
funcionamiento no serán muy elevados, es decir no exige mayores requerimientos
adicionales de hardware y software.
 Seguridad
Cada uno de los usuarios que utilizarán el sistema tendrá una cuenta de usuario para
poder registrarse y poder manipularlo, para así evitar el uso desautorizado de este.
 Fiabilidad
El sistema realizará las funciones establecidas para las que fue diseñada por un periodo
de tiempo considerable.
 Disponibilidad
El sistema estará disponible en un 90% del tiempo para que los usuarios realicen sus
respectivas actividades, utilizando el 10% restante del tiempo para tareas de
mantenimiento.
 Mantenimiento
 Portabilidad
13
El sistema estará diseñado nada más para un entorno web, pudiendo utilizarse tanto en
sistemas Windows como en sistemas GNU/Linux.
1.5.3. Requerimientos con casos de uso asociados.
Tabla 3
CODIGO
NOMBRE DE REQUERIMIENTO CASO DE USO ACTOR
A1 Elaboración de registro de
tesorería.
Proceso de ingreso de
organizaciones que hacen
donaciones.
Tesorero
y/o
protesorero
A2 Elaboración de balances por
cuentas.
Proceso de creación de balances
por cuentas.
Tesorero
y/o
protesorero
A3 Elaboración de reportes finales. Proceso de creación de balances
generales.
Tesorero
y/o
protesorero
A4 Elaboración de estado de
resultado.
Proceso de creación de estado de
resultado.
Tesorero
y/o
protesorero
A5 Requisitos de rendimiento. Proceso de creación de reportes. Tesorero
y/o
protesorero
A6 Seguridad. Proceso de log in. Tesorero
y/o
protesorero
A7 Fiabilidad. Proceso de ingreso de
donaciones.
Tesorero
y/o
protesorero
A8 Disponibilidad. Proceso de ingreso de ofrendas o
diezmos.
Tesorero
y/o
protesorero
14
A9 Mantenimiento. Proceso de creación de reportes. Tesorero
y/o
protesorero
A10 Portabilidad. Proceso de ingreso de ofrendas
especiales.
Tesorero
y/o
protesorero
1.6. Análisis de factibilidad.
1.6.1. Pruebas de factibilidad
 Operativa
En este punto se considera muy apropiada la implementación de este sistema ya que
facilitaría en gran medida el trabajo de los tesoreros que nos manifiestan que es un
trabajo delicado y de mucho tiempo.
 Cultural o política
Se mencionó los cambios que habría en el proceso del control de tesorería con los
tesoreros que serán quienes lo utilicen, manifestando expectativa y confianza en que este
lograra una optimización de su trabajo y de parte del consejo pastoral se siente motivados
a implementarlo ya que todo el trabajo del tesorero es voluntario y seria de mucho
beneficio para este quienes no tienen cierto conocimiento informático suficiente para la
manipulación del sistema
 Técnica
Vale recargar que se analizó todo lo que conllevaría la implementación del sistema en
cuanto a recursos y conocimientos y dando como resultado la utilización de recursos
existentes dentro de la iglesia, teniendo un ahorro de recursos como computadoras,
internet o capacitación de los usuarios finales.
 Calendario
15
La iglesia no tiene prisa en establecer plazos de entrega por lo que permitirá el diseño y
desarrollo del sistema de manera completa y las habilidades de los usuarios finales nos
permitirán ahorro de tiempo a la hora del entrenamiento para el uso de este.
 Legal
Al ser un sistema implementado en web no viola ningún tipo licencia o software que sirva
para el funcionamiento de este, por lo tanto no hay leyes que lo afecten.
 Económica (Costo-beneficio)
Presupuesto del sistema:
Factura de internet: $30 por 12 meses.
Factura de energía: $15 por mes.
Viáticos: $1,500 por 12 meses.
Salarios por proyecto: $3,000.
1.6.2. Matriz de soluciones alternativas del sistema.
Tabla 4
Matriz de soluciones alternativas del sistema.
Características. Comprar el
sistema.
Elaborar el nuevo
sistema
propuesto.
Crear una plantilla
en Microsoft
Excel.
Porción
computarizada del
sistema.
Con Visual Cash el
software que se
podría comprar
ofrece un detallado
seguimiento de las
cuentas y
movimientos; así
como bienes
inmuebles,
deudores,
acreedores, caja,
bancos, tarjeta,
gastos
fijos/variables, etc.
Puedes crear tantos
El sistema
propuesto estará
compuesto por una
interfaz muy
amigable para el
usuario el cual
tendrá que
autenticarse como
usuario legal del
sistema para poder
tener acceso a las
cuentas, reportes y
demás
componentes del
sistema.
Un sistema en
Microsoft Excel
propone un fácil
uso donde solo hay
que digitar las
cantidades pero no
mayor seguridad a
la información.
16
conceptos como
sean necesarios.
Beneficios. Fidelidad y
seguridad.
Mayor eficacia en
los procesos y la
seguridad.
Fácil de utilizar.
Fácil de utilizar.
Servidores y
estaciones de
trabajo.
Depende del
software si se
utilizara servidor.
Estación de trabajo
de gama media o
alta.
Servidor de Mysql.
Estación de trabajo
normal o gama
media
No se utiliza
servidor.
Estación de trabajo
normal o media.
Herramientas de
software
necesarias.
Windows XP o
superior Compatible
con Windows 8
Sistema operativo
(Linux o Windows).
Navegador web
(mozilla o crhme).
Php. 5.0
Mysql.
Html 5
Css.
Bluefish.
Sistema operativo
(Windows).
Microsoft Excel
2007 o superior.
Software de
aplicación.
Ninguno. Navegador web.
Adobe Reader.
Office 2007 o
superior.
Método de
procesamiento de
datos.
Automático. Automático. Automático.
Dispositivos de
salida e
implicaciones.
Monitor.
Impresor.
Monitor.
Impresor.
Monitor.
Impresor.
Dispositivos de
entrada e
implicaciones.
Teclado y mouse. Teclado y mouse. Teclado y mouse.
Dispositivos de
almacenamiento
implicaciones.
Disco duro del
ordenador.
Base de datos en
línea (Mysql).
Disco duro del
ordenador (para
informes en pdf).
Disco duro del
ordenador.
17
1.6.3. Matriz de análisis de factibilidad de soluciones.
Tabla 5
Matriz de análisis de factibilidad de soluciones.
Factibilidad % Alternativa 1
Comprar un
sistema.
Alternativa 2
Sistema
propuesto
Alternativa 3
Crear una plantilla
en Microsoft Excel.
Factibilidad
Operativa.
10% Incluirá opciones
que serán
inutilizadas por los
requerimientos de la
iglesia.
Calificación: 50
Será creado justo
a las
necesidades de
la iglesia
proporcionando
un ajuste perfecto
a la misma.
Calificación: 100
Se puede crear justo
a la medida de la
iglesia pero la
seguridad sería un
problema.
Calificación: 80
Factibilidad
Cultural.
15% Por ser un software
previamente
fabricado el usuario
le tomaría mucho
tiempo para lograr
usarlo de la mejor
manera.
Calificación: 60
No tendrá
problemas el
usuario para
utilizarlo ya que
se tomara en
cuenta su opinión
para el diseño del
sistema.
Calificación: 100
Es una herramienta
conocida es de fácil
uso.
Calificación: 100
Factibilidad
Técnica.
25% No permitirá
expansiones al
sistema ya que su
código fuente estará
restringido.
Calificación: 60
Se contara con el
personal
calificado para su
creación, o re-
diseño para
futuras
actualizaciones,
también se
contara con el
equipo necesario
para su
implantación.
Calificación: 100
Da facilidad de re-
ajustarse a
necesidades
posteriores.
Calificación: 90
Factibilidad
Económica.
30% Generará costos de
licencias y
capacitaciones para
los usuarios.
Calificación: 50
Por crearse
desde cero los
costos de
creación serán
altos pero
considerables.
Calificación: 70
Sus costos de
creación son bajos
pero el costo de la
licencia para utilizar
Excel es alto.
Calificación: 60
18
Factibilidad
de
Calendario.
10% Se tendría que
invertir un tiempo
extra para
capacitación y
adaptar los procesos
al sistema.
Calificacion:60
Con el tiempo
necesario para su
creación e
implantación en
el momento justo.
Calificación: 100
Se tendrá que
invertir tiempo para
capacitación de los
usuarios para el
manejo de la
plantilla.
Calificación: 90
Factibilidad
legal
10% No se prevén
problemas.
Calificación: 100
No se prevén
problemas.
Calificación: 100
No se prevén
problemas.
Calificación: 100
Total 100% Promedio de las
calificaciones:63.33
Promedio de las
calificaciones:95
Promedio de las
calificaciones:86.67
1.6.4. Recomendaciones (sobre las pruebas de factibilidad y en análisis de factibilidad de
soluciones)
 Pruebas de factibilidad
 Operativa
Para la operatividad se recomienda tener conocimientos básicos de computación, y
conocimientos medio-altos de contabilidad ya que en este caso es muy delicado trabajar
con dinero.
 Cultural o política
Es necesario que las personas que utilizaran el sistema estén dispuestas a realizar ciertos
cambios para realizar su trabajo de una mejor manera siendo así más eficientes en el
mismo.
 Técnica
En esta parte se recomienda que las personas tengan un conocimiento básico en el área
de la computación para que se les haga más fácil el uso del sistema, así mismo tener los
conocimientos necesarios de contabilidad para realizar los distintos trabajos que esta exige.
 Calendario
En base a las circunstancias que la iglesia nos ha expuesto es conveniente tomarnos el
tiempo necesario para planificar cada una de las etapas que el proyecto conlleva, para así
realizar el sistema de la mejor manera posible y que el mismo contenga la menor cantidad
de errores posibles.
 Legal
19
Respecto a las leyes vigentes en el país se sugiere investigar todas aquellas que pudieran
tener cierto impacto sobre el sistema.
 Análisis de factibilidad de soluciones
Comparando la propuesta de desarrollo de la aplicación con la compra de un software
similar una de las ventajas más significativas es en el tema de la licencia de software ya
que al comprar dicho software es necesario adquirir también la licencia de este, y en el caso
de desarrollarlo la licencia no será necesario adquirirla ya que se podría decir que la iglesia
seria la misma dueña del software, ya que fueron estos los que pidieron el desarrollo de la
misma. En comparación con una plantilla de Excel, la mayor diferencia es que el software
desarrollado estará respaldado por una base de datos en la web, la cual servirá de respaldo
de la información, a parte de una copia extra de la misma base de datos para tener una
mayor posibilidad de recuperar los datos en caso de daño a la utilizada en el momento.
CAPITULO IV:
2. ARQUITECTURA DE LA INFORMACION.
2.1. Modelado de datos.
Listado de Entidades en el Diagrama
Tabla 6
Nombre Comentario
balancexCuenta
educacion_cristiana
protemplo
provision
solidaridad
tesoreria_general
usuarios
Tabla intermedia que agrupa las tablas siguientes.
Tabla que guarda la información de la cuenta
educación cristiana
Tabla que guarda la información de la cuenta
pro templo
Tabla que guarda la información de la cuenta
provisión
Tabla que guarda la información de la cuenta
solidaridad
Tabla que guarda la información de la cuenta de
tesorería general
20
Tabla que almacena toda la información de los
usuarios del Sistema.
1. Entidad BALANCEXCUENTA
 Tarjeta de Entidad BALANCEXCUENTA
Tabla 7
Nombre balancexCuenta
Código transbalancexCuenta
Padre (superior) Edu_cristiana, protemplo, teso_gral, solidaridad, provision
Comentario Datos generales de ingresos y egresos
 Listado de Atributos de la entidad
Tabla 8
Nombre Código Tipo de Dato Mandatorio
ID balancexcuenta id_balancexcuenta Integer auto
incremental (4)
X
ID educristiana Id_protemplo Integer
ID protemblo
ID tesoreria gral
Id_protemplo
Id_teso_gral
Integer
Integer
ID Solidaridad Id_solidaridad Integer
ID provision
Saldo final edu cristiana
Saldo final protemplo
Saldo final tesoreria gral
Saldo final solidaridad
Saldo final provision
Id_provision
Saldo_final_edu_cristiana
Saldo_final_protemplo
Saldo_final_teso_gral
Saldo_final_solidaridad
Saldo_final_provision
Integer
Decimal
Decimal
Decimal
21
Saldo total final Saldo_total_final
Decimal
Decimal
Decimal
 Listado de Identificadores de los atributos
Tabla 9
Nombre
Código Padre (superior) Identificador
Primario
PK balancexcuenta Id_balancexcuenta Entidades siguientes X
FK edu_cristiana Id_edu_cristiana
FK protemplo Id_protemplo
FK teso_gral Id_teso_gral
FK solidaridad Id_solidaridad
FK provision Id_provision
2. Entidad EDU_CRISTIANA
 Tarjeta de Entidad EDU_CRISTIANA
Tabla 10
Nombre Edu_cristiana
Código Transedu_crist
Padre (superior) X
Comentario Datos generales de la cuenta educación cristiana
22
 Listado de Atributos de la entidad
Tabla 11
Nombre Código Tipo de Dato Mandatorio
ID edu_cristiana Id_edu_cristiana int (4) X
Fecha Fecha Date
Monto Monto Decimal
Tipo Tipo Varchar (50)
Sub_total
total
Saldo_inicial
Saldo_final
Saldo_temporal
Sub_total
total
Saldo_inicial
Saldo_final
Saldo_temporal
Decimal
Decimal
Decimal
Decimal
Decimal
 Listado de Identificadores de los atributos
Tabla 12
Nombre Código Padre (superior) Identificador
Primario
PK EDU_CRISTIANA Id_edu_cristiana niguna X
3. Entidad PROTEMPLO
23
 Tarjeta de Entidad PROTEMPLO
Tabla 13
Nombre Protemplo
Código TransProtemplo
Padre (superior) X
Comentario Datos generales de la cuenta protemplo
 Listado de Atributos de la entidad
Tabla 14
Nombre Código Tipo de Dato Mandatorio
ID Protemplo Id_protemplo int (4) X
Fecha
Detalle
Fecha
Detalle
Date()
Varchar (100)
Monto Monto Decimal
Tipo
Sub_total
total
Saldo_inicial
Saldo_final
Saldo_temporal
Tipo
Sub_total
total
Saldo_inicial
Saldo_final
Saldo_temporal
Varchar (50)
Decimal
Decimal
Decimal
Decimal
Decimal
 Listado de Identificadores de los atributos
Tabla 15
Nombre Código Padre (superior) Identificador
Primario
PK PROTEMPLO Id_protemplo niguna X
24
4. Entidad TESORERIA GENERAL
 Tarjeta de Entidad TESO_GENERAL
Tabla 16
Nombre Teso_general
Código TransTeso_gral
Padre (superior) X
Comentario Datos generales de la cuenta tesorería general
 Listado de Atributos de la entidad
Tabla 17
Nombre Código Tipo de Dato Mandatorio
Id_teso_gral Id_teso_gal INT(4) X
Fecha
Detalle
Fecha
Detalle
Date()
Varchar(100)
Monto
Tipo
Sub_total
total
Saldo_inicial
Saldo_final
Saldo_temporal
Monto
Tipo
Sub_total
total
Saldo_inicial
Saldo_final
Saldo_temporal
Decimal
Varchar(50)
Decimal
Decimal
Decimal
Decimal
Decimal
 Listado de Identificadores de los atributos
25
Tabla 18
Nombre Código Padre (superior) Identificador
Primario
PK TESO_GRAL Id_teso_gral niguna X
5. Entidad SOLIDARIDAD
 Tarjeta de Entidad SOLIDARIDAD
Tabla 19
Nombre Solidaridad
Código TransSolidaridad
Padre (superior) X
Comentario Datos generales de la cuenta Solidaridad
 Listado de Atributos de la entidad
Tabla 20
Nombre Código Tipo de Dato Mandatorio
Id_solidaridad Id_solidaridad INT(4) X
Fecha
Detalle
Fecha
Detalle
Date()
Varchar(100)
Monto
Tipo
Sub_total
total
Saldo_inicial
Saldo_final
Saldo_temporal
Monto
Tipo
Sub_total
total
Saldo_inicial
Saldo_final
Saldo_temporal
Decimal
Varchar(50)
Decimal
Decimal
Decimal
Decimal
Decimal
26
 Listado de Identificadores de los atributos
Tabla 21
Nombre Código Padre (superior) Identificador
Primario
PK_Solidaridad Id_solidaridad Niguna X
6. Entidad PROVISION
 Tarjeta de Entidad PROVISION
Tabla 22
Nombre Provision
Código TransProvision
Padre (superior) X
Comentario Datos generales de la cuenta provisión
 Listado de Atributos de la entidad
Tabla 23
Nombre Código Tipo de Dato Mandatorio
Id_provision Id_provision INT(4) X
Fecha
Detalle
Fecha
Detalle
Date()
Varchar(100)
Monto
Tipo
Sub_total
total
Monto
Tipo
Sub_total
total
Decimal
Varchar(50)
Decimal
Decimal
27
Saldo_inicial
Saldo_final
Saldo_temporal
Saldo_inicial
Saldo_final
Saldo_temporal
Decimal
Decimal
Decimal
 Listado de Identificadores de los atributos
Tabla 24
Nombre Código Padre (superior) Identificador
Primario
PK_provision Id_provision ninguna X
7. Entidad USUARIO
 Tarjeta de Entidad USUARIO
Tabla 25
Nombre USUARIO
Código Id_Usuario
Padre (superior) X
Comentario Datos generales del usuario
 Listado de Atributos de la entidad
Tabla 26
Nombre Código Tipo de Dato Mandatorio
IDUsuario Id_usuario Int (4) X
Usuario Saldo_inicial Varchar (50)
Clave Saldo_final Varchar (50)
28
Nombre completo
email
Entrada
Salida
Varchar(150)
Varchar(50)
 Listado de Identificadores de los atributos
Tabla 27
Nombre Código Padre (superior) Identificador
Primario
PK_Usuario Id_usuario ninguna X
2.2. Modelado de requerimientos con casos de uso.
A continuación se presentan todos los datos referentes al modelo de requerimientos que se
presentan por medio de casos de uso.
 Especificación de caso de uso: proceso de log in.
Procesos Contables.
Descripción
1.1 Proceso por el cual el administrador del sistema podrá tener acceso al sistema para
manipular las distintas cuentas, montos etc. de efectivo de la iglesia.
Flujo de Eventos
Flujo Básico (Normal)
1. Entrar a internet.
2. Digitar la dirección donde estará alojado el sistema.
3. Digitar su usuario y contraseña.
4. Ingreso al sistema
Flujos Alternativos
Error al entrar al sistema.
29
1.2 Si el usuario no recuerda su contraseña o su usuario en ese caso será re
direccionado a la página principal dando un aviso de error al ingresar.
Error en el usuario o en la contraseña.
1.3 El sistema requerirá que se ingrese de nuevo el usuario y contraseña correctos para
el uso del sistema.
Precondiciones
Que el usuario este registrado como usuario valido del sistema.
Poscondiciones
El sistema dará aviso que el usuario autentifico de forma correcta.
 Especificación de caso de uso: proceso de ingreso de ofrendas o diezmo.
Procesos de ingreso de ofrenda o diezmo.
Descripción
Proceso por el cual el administrador del sistema podrá tener acceso al sistema para
ingresar la cantidad de ofrenda del día o los diezmos correspondientes para su
respectiva distribución en las diferentes cuentas.
Flujo de Eventos
Flujo Básico (Normal)
1. Dar click en ingreso de ofrendas o diezmo.
2. Digitar la cantidad de dinero que se desea ingresar.
3. Digitar la fecha de recaudación.
4. Dar clic en guardar.
Flujos Alternativos
Error al ingresar la ofrenda.
Si el usuario no digito una cantidad valida el sistema mostrara un error y pedirá que
ingrese una cantidad valida.
Error al guardar la ofrenda.
30
Si el sistema no puede guardar la ofrenda o el diezmo correctamente dará aviso
para reiniciar el proceso para hacer correctamente el ingreso de la información.
Precondiciones
Que el usuario haya iniciado sesión.
Poscondiciones
El sistema dará aviso que la ofrenda o diezmo se guardó correctamente.
 Especificación de caso de uso: proceso de ingreso de donaciones.
Procesos de ingreso de donaciones.
Descripción
Proceso por el cual el administrador del sistema podrá tener acceso al sistema para
ingresar la cantidad de la donación tomando los datos de la misma como nombre
del donante, fecha, destino y cantidad.
Flujo de Eventos
Flujo Básico (Normal)
1. Dar clic en ingreso de donaciones.
2. Elegir de la lista desplegable el nombre de organización y/o persona.
3. Digitar la fecha de la donación.
4. Digitar el monto de la donación.
5. Guardar la donación.
Flujos Alternativos
Error al ingresar los datos requeridos.
Si el nombre de la organización no aparece en la lista abra que registrarla para que
la donación se haga de forma correcta.
Error al guardar la donación.
31
Si el sistema no puede guardar la cantidad de la donación correctamente dará un
aviso para que se reinicie el proceso para guardar los datos de forma correcta.
Precondiciones
Que el usuario haya iniciado sesión.
3.2 Que lo organización este registrada como donante de la iglesia.
Poscondiciones
El sistema dará aviso que la donación se guardó correctamente.
 Especificación de caso de uso: proceso de ingreso de organizaciones que hacen
donaciones.
Procesos de ingreso de organizaciones que hacen donaciones.
Descripción
Proceso por el cual el administrador del sistema podrá agregar organizaciones a un
catálogo para tener un mayor control sobre las donaciones que recibe la iglesia.
Flujo de Eventos
Flujo Básico (Normal)
1. Dar click en ingreso organizaciones que donan.
2. Digitar el nombre de la organización.
3. Digitar la dirección.
4. Digitar un número de teléfono.
5. Guardar la información.
Flujos Alternativos
Error al ingresar los datos requeridos.
Si no completa todos los campos requeridos el sistema dará aviso que debe
completar todo la información para guardar correctamente la organización en el
catálogo.
32
Precondiciones
Que el usuario haya iniciado sesión.
Poscondiciones
El sistema dará aviso que la información se guardó correctamente.
 Especificación de caso de uso: proceso de ingreso de ofrendas especiales.
Procesos de ingreso de ofrendas especiales.
Descripción
Proceso por el cual el administrador del sistema podrá tener acceso al sistema para
ingresar la cantidad de la ofrenda tomando los datos de la misma como fecha,
cantidad y destino.
Flujo de Eventos
Flujo Básico (Normal)
Dar clic en ingreso de ofrendas especiales.
Digitar la fecha de la ofrenda.
Digitar el monto de la ofrenda.
Elegir de una lista desplegable el motivo de la ofrenda espacial.
Guardar la ofrenda.
Flujos Alternativos
Error al ingresar los datos requeridos.
Si el motivo de la ofrenda no se encuentra en la lista abra que agregarlo para que todo la
información este correcta y se pueda guardar con éxito la ofrenda especial.
Error al guardar la ofrenda especial.
Si el sistema no puede guardar la cantidad de la ofrenda correctamente, dará un aviso
para que se reinicie el proceso para guardar los datos de forma correcta.
33
Precondiciones
Que el usuario haya iniciado sesión.
Poscondiciones
El sistema dará aviso que la ofrenda especial se guardó correctamente.
Especificación de caso de uso: proceso de ingreso de motivo de las ofrendas especiales.
Procesos de ingreso de motivo de las ofrendas especiales.
Descripción
Proceso por el cual el administrador del sistema podrá tener acceso para incluir un motivo
por el cual se está haciendo la ofrenda especial a un catálogo para tener un mayor control
sobre las ofrendas especiales.
Flujo de Eventos
Flujo Básico (Normal)
Dar click en ingreso motivos al catálogo de ofrenda especial.
Digitar el nombre del motivo de ofrenda.
Digitar una fecha de ingreso al sistema.
Guardar la información.
.
Flujos Alternativos
Error al ingresar los datos requeridos.
Si el motivo de la ofrenda no se encuentra en la lista abra que agregarlo para que todo la
información este correcta y se pueda guardar con éxito la ofrenda especial.
Error al guardar la ofrenda especial.
Si el sistema no puede guardar la información de correctamente, dará un aviso para que
se reinicie el proceso para guardar los datos de forma correcta.
Precondiciones
Que el usuario haya iniciado sesión.
34
Poscondiciones
El sistema dará aviso que el motivo de la ofrenda especial se guardó correctamente en el catálogo.
Especificación de caso de uso: proceso de creación de balances generales.
Procesos de creación de balances generales.
Descripción
Proceso por el cual el administrador del sistema podrá tener acceso al sistema para
realizar los balances generales cuando estos sean requeridos.
Flujo de Eventos
Flujo Básico (Normal)
Dar clic en opción de creación de balances generales.
Ingresar la fecha de inicio del balance.
Ingresar la fecha de finalización del balance.
Dar click en botón de crear balance.
Flujos Alternativos
Error al ingresar las fechas de inicio y/o final del balance.
El sistema dará un aviso que la información de las fechas entre las que se creará el
balance.
Error al generar el balance.
Si el sistema no puede generar el balance el sistema dará un mensaje de error en el cual.
Precondiciones
Que el usuario haya iniciado sesión.
Poscondiciones
El sistema dará aviso que la ofrenda especial se guardó correctamente.
Especificación de caso de uso: proceso de creación de balances por cuenta.
35
Procesos de creación de balances por cuenta.
Descripción
Proceso por el cual el administrador del sistema podrá tener acceso al sistema para
realizar los balances por cada cuenta cuando estos sean requeridos.
Flujo de Eventos
Flujo Básico (Normal)
Dar clic en opción de creación de balances.
Seleccionar la cuenta de la que se desea elaborar el balance.
Ingresar la fecha de inicio del balance.
Ingresar la fecha de finalización del balance.
Dar click en botón de crear balance.
Flujos Alternativos
Error al ingresar las fechas de inicio y/o final del balance.
El sistema dará un aviso que la información de las fechas entre las que se creará el
balance.
Error al generar el balance.
Si el sistema no puede generar el balance, el sistema dará un mensaje de error en el cual
no permitirá la impresión de este.
Precondiciones
Que el usuario haya iniciado sesión.
0.1 Que los datos estén ingresados en el sistema.
Poscondiciones
El sistema dará aviso que el balance se ha creado de manera correcta.
Especificación de caso de uso: proceso de creación de estado de resultado.
Procesos de creación de estado de resultado.
Descripción
36
Proceso por el cual el administrador del sistema podrá tener acceso al sistema para
verificar si hay pérdidas o ganancias.
Flujo de Eventos
Flujo Básico (Normal)
Dar clic en opción de creación de estado de resultado.
Seleccionar la cuenta de la cual se desea lo estado de resultado.
Dar click en botón de crear estado.
Flujos Alternativos
Error al seleccionar la cuenta de la que se desea el estado de resultado.
El usuario podrá cancelar el proceso de la creación del estado de resultado en el caso
que haya seleccionado una cuenta que no es la que quería al principio.
Error al generar el estado de resultado.
Si el sistema no puede generar el estado de resultado el sistema dará un mensaje de
error en el cual no permitirá la impresión de este.
Precondiciones
Que el usuario haya iniciado sesión.
Que los datos estén ingresados en el sistema.
Poscondiciones
El sistema dará aviso que el balance se ha creado de manera correcta.
Especificación de caso de uso: proceso de creación de cierre anual.
Procesos de creación de cierre anual.
Descripción
Proceso por el cual el administrador del sistema podrá tener acceso al sistema para
realizar el cierre anual de la iglesia.
Flujo de Eventos
Flujo Básico (Normal)
37
Dar click en opción de creación de cierre anual.
Dar click en botón de crear estado.
Flujos Alternativos.
Error al generar el cierre anual.
Si el sistema no puede generar el cierre el sistema dará un mensaje de error en el cual no
permitirá la impresión de este.
Precondiciones
Que el usuario haya iniciado sesión.
Que los datos estén ingresados en el sistema.
Poscondiciones
El sistema dará aviso que el balance se ha creado de manera correcta.
 Especificación de caso de uso: proceso de creación reportes.
Procesos de creación de cierre anual.
Descripción
Proceso en el cual se mostrarán los reportes financieros de la iglesia para su respectiva
impresión.
Flujo de Eventos
Flujo Básico (Normal)
Dar click en opción de creación de reportes.
Dar click en botón de crear reporte.
Flujos Alternativos.
38
Error al generar el reporte.
Si el sistema no puede generar el reporte el sistema dará un mensaje en el cual no se
pudo generar el reporte.
Precondiciones
Que el usuario haya iniciado sesión.
Que los datos estén ingresados en el sistema.
Poscondiciones
El sistema dará aviso que el reporte se ha creado de manera correcta.
2.3. Modelo de procesos.
2.3.1. Modelo de redes.
Físicamente estará ubicado en la casa del contador y la iglesia por medio de un
ordenador portátil, la arquitectura de red que utilizará la aplicación es Windows 7
profesional
Dada el tipo de información que generara la aplicación que será de un muy alto nivel de
importancia pero bajo en peso de almacenamiento informático no es necesario la
adquisición de un servidor, por lo que todo será guardado en la computadora de la iglesia
que presenta las siguientes características:
39
1
2.3.2. Áreas de la empresa.
2
Consejo
pastoral
Secretaria Tesorero Ministerios
Adoración Educación
vida
congregacional
Solidaridad Mayordomia
40
2.3.4. Organización de los servicios de información (centralizados o distribuidos).
El desarrollo de la aplicación está basado en un método de información distribuida, ya que
la información está dividida por cada cuenta y los informes se generan por cuenta para
luego hacer un reporte de todas las ellas en común.
3. ANEXOS.
3.1. Entrevistas o encuestas.
Entrevista a tesorero- protesorero de la iglesia Bautista Shekina, realizada con el formato
tipo embudo.
1- ¿Está contento con el sistema actual del control de tesorería general de la
iglesia; si, no, porque?
Si estamos contentos con el sistema aunque sea manual pero nos funciona, pero siempre
hemos querido actualizarlo.
2- ¿Cómo funciona el sistema actual?
Se llevan registros de los ingresos y egresos de la tesorería en libros contables en donde
se dividen según convenga en las cuentas con las que trabajamos.
3- ¿Qué piensa de automatizar los procesos por medio de software?
Es algo que nos gustaría hacer y que lo habíamos pensado desde hace un tiempo ya.
4- ¿está dispuesto a ejecutar los cambios?
Por supuesto quisiéramos agilizar los procesos que nos llevan mucho tiempo preparar los
informes que presentamos a la congregación.
5- ¿Considera necesario implementar un nuevo sistema o automatiza en un
software el actual?
Aunque los cambios cuestan es necesario hacerlos para una mejor y más finanzas
41
6- ¿Se cuenta con los recursos económicos para implementar el nuevo sistema?
A un precio razonable si.
7- ¿Se cuenta con los recursos de software y hardware necesarios para el nuevo
sistema (computadora, impresora, internet)?
si
8- ¿Estaría de acuerdo el consejo pastoral a aprobar el uso del nuevo sistema?
si
9- ¿Quiénes tendrían acceso a este sistema?
Tesorero, protesorero, pastora, consejo pastoral.
10- ¿Los usuarios tiene conocimiento básicos informáticos?
si
11- ¿Considera que este online una ventaja?
si
12- ¿Cuentan con página web?
Si.
42
3.2 Diagrama causa y efecto.
3
43
3.3. Diagrama de casos de uso.
4
44
3.4. Diagrama de flujo de datos.
5
45
3.5. Modelo de descomposición.
6
3.6. Diagramas de flujo de datos lógico y físico.
7
46
8
9
47
10
11
48
12
13
49
14
15

Tabla de contenido. tabla e ilustraciones

  • 1.
    UNIVERSIDAD MODULAR ABIERTA EL SISTEMADE TESORERÍA DE IGLESIA BAUTISTA SHEKINA 2 DE JUNIO DE 2014 LIC. DENNIS ZEPEDA INFORMATICA 1
  • 2.
    1 TABLA DE CONTENIDO. INTRODUCCION........................................................................................................................4 1..............................................................ANALISIS DEL PROBLEMA Y DISEÑO LOGICO. ................................................................................................................................................ 7 1.1. Entender el dominio Del problema. ...................................................................................... 7 1.1.1. Vocabulario del negocio................................................................................................ 7 1.1.2. Marco de referencia para listar el dominio del sistema................................. 8 1.2. Analizar problemas y oportunidades..................................................................................... 8 1.2.1. Análisis del problema .................................................................................................... 8 1.2.2. Oportunidades............................................................................................................... 9 1.3. Analizar los procesos del negocio........................................................................................ 10 1.4. Objetivos de la mejora del sistema. .................................................................................... 10 1.5. Análisis y definición de requerimientos del sistema (funcionales y no funcionales).... 11 1.5.1. Requisitos funcionales................................................................................................. 11 1.5.2. Requisitos no funcionales............................................................................................ 12 1.5.3. Requerimientos con casos de uso asociados.............................................................. 13 1.6. Análisis de factibilidad......................................................................................................... 14 1.6.1. Pruebas de factibilidad................................................................................................ 14 1.6.2. Matriz de soluciones alternativas del sistema. .......................................................... 15 1.6.3. Matriz de análisis de factibilidad de soluciones......................................................... 17 1.6.4. Recomendaciones (sobre las pruebas de factibilidad y en análisis de factibilidad de soluciones)................................................................................................................................ 18 2.......................................................................... ARQUITECTURA DE LA INFORMACION. .............................................................................................................................................. 19 2.1. Modelado de datos.............................................................................................................. 19 Listado de Entidades en el Diagrama....................................................................................... 19 1. Entidad BALANCEXCUENTA................................................................................................ 20 2. Entidad EDU_CRISTIANA........................................................................................... 21 3. Entidad PROTEMPLO.................................................................................................. 22 4. Entidad TESORERIA GENERAL ............................................................................... 24 5. Entidad SOLIDARIDAD ............................................................................................... 25 6. Entidad PROVISION..................................................................................................... 26 7. Entidad USUARIO......................................................................................................... 27 2.2. Modelado de requerimientos con casos de uso. ................................................................ 28
  • 3.
    2 1.1 Proceso porel cual el administrador del sistema podrá tener acceso al sistema para manipular las distintas cuentas, montos etc. de efectivo de la iglesia...................... 28 1.2 Si el usuario no recuerda su contraseña o su usuario en ese caso será re direccionado a la página principal dando un aviso de error al ingresar............................. 29 1.3 El sistema requerirá que se ingrese de nuevo el usuario y contraseña correctos para el uso del sistema.............................................................................................................. 29 .................................. Especificación de caso de uso: proceso de ingreso de ofrendas o diezmo. .............................................................................................................................................. 29 3.2 Que lo organización este registrada como donante de la iglesia. .................................... 31 ..... Especificación de caso de uso: proceso de ingreso de organizaciones que hacen donaciones. .............................................................................................................................................. 31 .................................Especificación de caso de uso: proceso de ingreso de ofrendas especiales. .............................................................................................................................................. 32 Error al ingresar los datos requeridos........................................................................................... 32 Error al guardar la ofrenda especial.............................................................................................. 32 Error al ingresar los datos requeridos........................................................................................... 33 Error al guardar la ofrenda especial.............................................................................................. 33 Error al ingresar las fechas de inicio y/o final del balance............................................................ 34 Error al generar el balance............................................................................................................ 34 Error al ingresar las fechas de inicio y/o final del balance............................................................ 35 Error al generar el balance............................................................................................................ 35 0.1 Que los datos estén ingresados en el sistema. ................................................................. 35 Error al seleccionar la cuenta de la que se desea el estado de resultado. ................................... 36 Error al generar el estado de resultado. ....................................................................................... 36 Error al generar el cierre anual. .................................................................................................... 37 .................................... Especificación de caso de uso: proceso de creación reportes. .............................................................................................................................................. 37 Error al generar el reporte. ........................................................................................................... 38 2.3. Modelo de procesos............................................................................................................ 38 2.3.1. Modelo de redes.......................................................................................................... 38 2.3.2. Áreas de la empresa. ................................................................................................... 39 2.3.4. Organización de los servicios de información (centralizados o distribuidos). ....... 40 3................................................................................................................................ANEXOS. .............................................................................................................................................. 40 3.1. Entrevistas o encuestas....................................................................................................... 40
  • 4.
    3 3.2 Diagrama causay efecto...................................................................................................... 42 3.3. Diagrama de casos de uso. .................................................................................................. 43 3.4. Diagrama de flujo de datos. ................................................................................................ 44 3.5. Modelo de descomposición. ............................................................................................... 45 3.6. Diagramas de flujo de datos lógico y físico. ........................................................................ 45
  • 5.
    4 TABLA. Tabla 1................................................................................................................................................. 9 Tabla2............................................................................................................................................... 10 Tabla 3............................................................................................................................................... 13 Tabla 4............................................................................................................................................... 15 Tabla 5............................................................................................................................................... 17 Tabla 6............................................................................................................................................... 19 Tabla 7............................................................................................................................................... 20 Tabla 8............................................................................................................................................... 20 Tabla 9............................................................................................................................................... 21 Tabla 10............................................................................................................................................. 21 Tabla 11............................................................................................................................................. 22 Tabla 12............................................................................................................................................. 22 Tabla 13............................................................................................................................................. 23 Tabla 14............................................................................................................................................. 23 Tabla 15............................................................................................................................................. 23 Tabla 16............................................................................................................................................. 24 Tabla 17............................................................................................................................................. 24 Tabla 18............................................................................................................................................. 25 Tabla 19............................................................................................................................................. 25 Tabla 20............................................................................................................................................. 25 Tabla 21............................................................................................................................................. 26 Tabla 22............................................................................................................................................. 26 Tabla 23............................................................................................................................................. 26 Tabla 24............................................................................................................................................. 27 Tabla 25............................................................................................................................................. 27 Tabla 26............................................................................................................................................. 27 Tabla 27............................................................................................................................................. 28
  • 6.
    5 ILUSTRACIONES 1......................................................................................................................................................... 39 2......................................................................................................................................................... 39 3.........................................................................................................................................................42 4......................................................................................................................................................... 43 5......................................................................................................................................................... 44 6......................................................................................................................................................... 45 7......................................................................................................................................................... 45 8......................................................................................................................................................... 46 9......................................................................................................................................................... 46 10....................................................................................................................................................... 47 11....................................................................................................................................................... 47 12....................................................................................................................................................... 48 13....................................................................................................................................................... 48 14....................................................................................................................................................... 49 15....................................................................................................................................................... 49
  • 7.
    6 INTRODUCCION El sistema detesorería de Iglesia Bautista Shekina permitirá mediante su implementación mejorar el método actual para ingresar registros contables, es de gran importancia definir información importante de lo que pretende lograr la aplicación en beneficio de la organización para lograr que el sistemas sea más eficaz y eficiente, verificando aspectos general en la organización y así definir el grado de importancia para realizar la implementación de dicho sistema. La confiabilidad así como lograr la presentación de resultados de forma transparente y exacta al momento de necesitar informes financieros de la congregación es la finalidad del proyecto, para auxiliar a los tesoreros a presentar las cuentas económicas de la institución facilitándoles el trabajo a los usuarios finales mediante una interfaz gráfica atractiva, simple, segura y de manejo sencillo.
  • 8.
    7 FASE II CAPITULO III: 1.ANALISIS DEL PROBLEMA Y DISEÑO LOGICO. 1.1. Entender el dominio Del problema. 1.1.1. Vocabulario del negocio.  Tesorería general: Cuenta que se encarga de la recolección de diezmos y ofrendas de la congregación.  Solidaridad: Cuenta que se encarga de de administrar el 10 por ciento del total de recolección de cada mes en la cuenta de tesorería general sin tomar en cuenta saldos remanentes de meses anteriores.  Provisión: Cuenta que almacena una cantidad mensual que incluye vacaciones, indemnizaciones de los empleados, cena de aniversario, navidad, entre otras actividades a desarrollar en el año para evitar recargar de egresos en los meses que se hagan esos desembolso grandes.  Pro templo: Cuenta que se encarga de administrar el mantenimiento y construcción de edificios de la iglesia generalmente está alimentada por donaciones.  Educación cristiana: Cuenta que se encarga de administrar donaciones par a el uso de escuelas de verano, dominical y todos los recursos necesarios para el correcto funcionamiento de esos aspectos de la iglesia.  Tesorero: Encargado de manejo de las cuentas de la iglesia, ingresos y egresos de fondos.  Pro-tesorero: Encargado de apoyar al tesorero y asumir su cargo en causa de ausencia.  Apanchacal: Dormitorio público al cual llevan alimento espiritual y para el cuerpo, una vez a la semana.  Diezmos: Es el 10% de los ingresos de una persona miembro de la iglesia que es recolectada una vez al mes.  Ofrendas: Donaciones voluntarias de los miembros de la iglesia.
  • 9.
    8  Ofrendas especiales:son donaciones destinadas a proyectos en específico de la iglesia por lo general enviadas por otras iglesias y organizaciones desde el extranjero. 1.1.2. Marco de referencia para listar el dominio del sistema.  Conocimiento El sistema actual usado por el tesorero y protesorero es a mano a veces auxiliándose por plantillas de Excel, el primer paso es la recolección de fondos, llámese ofrendas, diezmos o donación, para luego documentar las cantidades y luego desembolso de dinero para hacer los pagos respectivos de la iglesia  Procesos Se lleva un registro en libros contables en los cuales se anota detallada mentes la fecha en la que se recolectaron los fondos y la salida para luego hacer las diferencias reflejadas en saldos para el siguiente mes por cada cuenta que poseen.  Informes producidos Al final de cada trimestre se hacen entrega de informes acerca de los ingresos y egresos de efectivo en los cuales se da detallan los saldos por cuentas.  Comunicación se utilizan ordenadores para hacer las presentaciones que luego se presentaran a la congregación. 1.2. Analizar problemas y oportunidades. 1.2.1. Análisis del problema El mundo actual tiene un carácter cambiante y dinámico que exige a las organizaciones cambiar a su ritmo para lograr el desarrollo por medio del logro de objetivos y metas; para ello es necesaria la utilización de nuevas tecnologías que permitan alcanzar un mejor nivel institucional. La mayoría de empresas en estos días hacen uso de tecnologías informáticas y sistemas aplicados para desarrollar actividades que permitan la optimización del tiempo y la agilidad de los procesos; para la Iglesia Bautista Shekina es importante implementar cambios que
  • 10.
    9 les permitan generareste tipo de acciones y que ayuden además migrar de un proceso manual a uno completamente automatizado para asegurar el resguardo de datos y manejo de seguro de información. 1.2.2. Oportunidades Tabla 1 Fortalezas Debilidades Análisis interno  Liderazgo con preparación teológica y experiencia en la obra, en las áreas Teología, Biblia y pastoral.  Apoyo pastoral y solidaridad interna y externa.  Actitud correcta de la pastora hacia la congregación, dándole libertad para trabajar y desarrollarse.  Relación con otras iglesias de su misma denominación y sus grupos juveniles.  organización de la congregación. Hay un departamento de educación cristiana, uno de actividades especiales. Además hay dos personas encargadas de tesorería.  Liderazgo juvenil y dinámico con disposición para aprender.  Periódico mural con información sobre la congregación.  Mayoría de la congregación es líder en el mismo o en otros ministerios, por tanto, son un excelente recurso.  Amor fraternal que parecemos familia de sangre.  Falta de interés de la congregación en algunas actividades.  Al contar con iglesias hermanas en otros países no todos hablamos su idioma.  Falta de conserje no permite que la iglesia este abierta todo el tiempo. Oportunidades Amenazas Análisis externo  El recurso humano con que cuenta la Iglesia, posibilita formular y ejecutar un plan estratégico que permita un crecimiento integral; y fortalecer la práctica de la piedad y la misericordia (vida espiritual, vida social).  La formación teológica de nuestros líderes nos permite promover el ecumenismo.  Pastores Generales dispuestos a colaborar con el grupo juvenil.  Apoyo de otros ministerios como el Ministerio de Alabanza y Adoración.  Boletín de la iglesia en donde podemos anunciarnos.  Amistad con iglesias en otros países en norte, centro América y Europa.  La ubicación geográfica permite que ladrones hurten en las instalaciones de la iglesia.  Las horas en que termina los servicios son a altar horas de la noche pudiendo provocar algún robo a la congregación.  Una de las calles aledaña está en mal estado y anexaba la infraestructura.
  • 11.
    10 1.3. Analizar losprocesos del negocio. Tabla 2 PROCEDIMIENTO DESCRIPCION Proceso de registro. El administrador del sistema podrá tener acceso al sistema para manipular las diferentes cuentas. Proceso de ingreso de ofrendas, donaciones, ofrendas especiales. El usuario podrá hacer el ingreso de las cantidades al sistema. Proceso de creación de balances por cuentas. El administrador del sistema podrá realizar los balances por cada cuenta que estos posean. Balance de cuentas. El administrador realizará los balances generales de todas las cuentas que la iglesia posee. Proceso de creación de balances generales. El administrador podrá realizar los balances generales cada vez que éstos sean necesarios. Proceso d creación de estado de resultado. El administrador del sistema podrá realizar el estado de resultados. Procesos de creación de cierre anual. El administrador realizará el cierre anual de la iglesia por medio del sistema. 1.4. Objetivos de la mejora del sistema.  Objetivo General: o Automatizar los procesos de la tesorería general, que permita a los usuarios realizar su trabajo de forma segura, eficiente y eficaz generando reportes en el tiempo determinado, evitando trabajo excesivo para los usuarios.  Objetivos Específicos:
  • 12.
    11 o Mejorar elproceso ingreso de datos como diezmos, ofrendas, entre otros para el mejor desarrollo del sistema. o Automatizar los procesos de la tesorería general. o Construir manuales de usuario que permitan el mejor entendimiento del sistema. o Brindar capacitación a los usuarios sobre el uso de la aplicación web, para un mejor desempeño futuro. 1.5. Análisis y definición de requerimientos del sistema (funcionales y no funcionales). 1.5.1. Requisitos funcionales  Requisito funcional 1 Elaboración de registros de tesorería: El sistema realizará todos los registros de tesorería que la organización necesita para llevar de buena manera sus actividades financieras.  Requisito funcional 2 Elaboración de balances por cuenta: El sistema al final de cada año deberá ofrecer al usuario el balance por cada cuenta del sistema, que evite al usuario realizarlo manualmente.  Requisito funcional 3 Elaboración de reportes finales: El sistema al final de cada año deberá ofrecer al usuario un registro de todas las actividades financieras de la organización durante el periodo.  Requisito funcional 4 Elaboración de estado de resultado:
  • 13.
    12 El sistema alfinal de cada año deberá ofrecer al usuario un estado de resultado con toda la información de tesorería en los movimientos de todas las cuentas. 1.5.2. Requisitos no funcionales  Requisitos de rendimiento El sistema será liviano para el computador, ya que los requerimientos de este para su funcionamiento no serán muy elevados, es decir no exige mayores requerimientos adicionales de hardware y software.  Seguridad Cada uno de los usuarios que utilizarán el sistema tendrá una cuenta de usuario para poder registrarse y poder manipularlo, para así evitar el uso desautorizado de este.  Fiabilidad El sistema realizará las funciones establecidas para las que fue diseñada por un periodo de tiempo considerable.  Disponibilidad El sistema estará disponible en un 90% del tiempo para que los usuarios realicen sus respectivas actividades, utilizando el 10% restante del tiempo para tareas de mantenimiento.  Mantenimiento  Portabilidad
  • 14.
    13 El sistema estarádiseñado nada más para un entorno web, pudiendo utilizarse tanto en sistemas Windows como en sistemas GNU/Linux. 1.5.3. Requerimientos con casos de uso asociados. Tabla 3 CODIGO NOMBRE DE REQUERIMIENTO CASO DE USO ACTOR A1 Elaboración de registro de tesorería. Proceso de ingreso de organizaciones que hacen donaciones. Tesorero y/o protesorero A2 Elaboración de balances por cuentas. Proceso de creación de balances por cuentas. Tesorero y/o protesorero A3 Elaboración de reportes finales. Proceso de creación de balances generales. Tesorero y/o protesorero A4 Elaboración de estado de resultado. Proceso de creación de estado de resultado. Tesorero y/o protesorero A5 Requisitos de rendimiento. Proceso de creación de reportes. Tesorero y/o protesorero A6 Seguridad. Proceso de log in. Tesorero y/o protesorero A7 Fiabilidad. Proceso de ingreso de donaciones. Tesorero y/o protesorero A8 Disponibilidad. Proceso de ingreso de ofrendas o diezmos. Tesorero y/o protesorero
  • 15.
    14 A9 Mantenimiento. Procesode creación de reportes. Tesorero y/o protesorero A10 Portabilidad. Proceso de ingreso de ofrendas especiales. Tesorero y/o protesorero 1.6. Análisis de factibilidad. 1.6.1. Pruebas de factibilidad  Operativa En este punto se considera muy apropiada la implementación de este sistema ya que facilitaría en gran medida el trabajo de los tesoreros que nos manifiestan que es un trabajo delicado y de mucho tiempo.  Cultural o política Se mencionó los cambios que habría en el proceso del control de tesorería con los tesoreros que serán quienes lo utilicen, manifestando expectativa y confianza en que este lograra una optimización de su trabajo y de parte del consejo pastoral se siente motivados a implementarlo ya que todo el trabajo del tesorero es voluntario y seria de mucho beneficio para este quienes no tienen cierto conocimiento informático suficiente para la manipulación del sistema  Técnica Vale recargar que se analizó todo lo que conllevaría la implementación del sistema en cuanto a recursos y conocimientos y dando como resultado la utilización de recursos existentes dentro de la iglesia, teniendo un ahorro de recursos como computadoras, internet o capacitación de los usuarios finales.  Calendario
  • 16.
    15 La iglesia notiene prisa en establecer plazos de entrega por lo que permitirá el diseño y desarrollo del sistema de manera completa y las habilidades de los usuarios finales nos permitirán ahorro de tiempo a la hora del entrenamiento para el uso de este.  Legal Al ser un sistema implementado en web no viola ningún tipo licencia o software que sirva para el funcionamiento de este, por lo tanto no hay leyes que lo afecten.  Económica (Costo-beneficio) Presupuesto del sistema: Factura de internet: $30 por 12 meses. Factura de energía: $15 por mes. Viáticos: $1,500 por 12 meses. Salarios por proyecto: $3,000. 1.6.2. Matriz de soluciones alternativas del sistema. Tabla 4 Matriz de soluciones alternativas del sistema. Características. Comprar el sistema. Elaborar el nuevo sistema propuesto. Crear una plantilla en Microsoft Excel. Porción computarizada del sistema. Con Visual Cash el software que se podría comprar ofrece un detallado seguimiento de las cuentas y movimientos; así como bienes inmuebles, deudores, acreedores, caja, bancos, tarjeta, gastos fijos/variables, etc. Puedes crear tantos El sistema propuesto estará compuesto por una interfaz muy amigable para el usuario el cual tendrá que autenticarse como usuario legal del sistema para poder tener acceso a las cuentas, reportes y demás componentes del sistema. Un sistema en Microsoft Excel propone un fácil uso donde solo hay que digitar las cantidades pero no mayor seguridad a la información.
  • 17.
    16 conceptos como sean necesarios. Beneficios.Fidelidad y seguridad. Mayor eficacia en los procesos y la seguridad. Fácil de utilizar. Fácil de utilizar. Servidores y estaciones de trabajo. Depende del software si se utilizara servidor. Estación de trabajo de gama media o alta. Servidor de Mysql. Estación de trabajo normal o gama media No se utiliza servidor. Estación de trabajo normal o media. Herramientas de software necesarias. Windows XP o superior Compatible con Windows 8 Sistema operativo (Linux o Windows). Navegador web (mozilla o crhme). Php. 5.0 Mysql. Html 5 Css. Bluefish. Sistema operativo (Windows). Microsoft Excel 2007 o superior. Software de aplicación. Ninguno. Navegador web. Adobe Reader. Office 2007 o superior. Método de procesamiento de datos. Automático. Automático. Automático. Dispositivos de salida e implicaciones. Monitor. Impresor. Monitor. Impresor. Monitor. Impresor. Dispositivos de entrada e implicaciones. Teclado y mouse. Teclado y mouse. Teclado y mouse. Dispositivos de almacenamiento implicaciones. Disco duro del ordenador. Base de datos en línea (Mysql). Disco duro del ordenador (para informes en pdf). Disco duro del ordenador.
  • 18.
    17 1.6.3. Matriz deanálisis de factibilidad de soluciones. Tabla 5 Matriz de análisis de factibilidad de soluciones. Factibilidad % Alternativa 1 Comprar un sistema. Alternativa 2 Sistema propuesto Alternativa 3 Crear una plantilla en Microsoft Excel. Factibilidad Operativa. 10% Incluirá opciones que serán inutilizadas por los requerimientos de la iglesia. Calificación: 50 Será creado justo a las necesidades de la iglesia proporcionando un ajuste perfecto a la misma. Calificación: 100 Se puede crear justo a la medida de la iglesia pero la seguridad sería un problema. Calificación: 80 Factibilidad Cultural. 15% Por ser un software previamente fabricado el usuario le tomaría mucho tiempo para lograr usarlo de la mejor manera. Calificación: 60 No tendrá problemas el usuario para utilizarlo ya que se tomara en cuenta su opinión para el diseño del sistema. Calificación: 100 Es una herramienta conocida es de fácil uso. Calificación: 100 Factibilidad Técnica. 25% No permitirá expansiones al sistema ya que su código fuente estará restringido. Calificación: 60 Se contara con el personal calificado para su creación, o re- diseño para futuras actualizaciones, también se contara con el equipo necesario para su implantación. Calificación: 100 Da facilidad de re- ajustarse a necesidades posteriores. Calificación: 90 Factibilidad Económica. 30% Generará costos de licencias y capacitaciones para los usuarios. Calificación: 50 Por crearse desde cero los costos de creación serán altos pero considerables. Calificación: 70 Sus costos de creación son bajos pero el costo de la licencia para utilizar Excel es alto. Calificación: 60
  • 19.
    18 Factibilidad de Calendario. 10% Se tendríaque invertir un tiempo extra para capacitación y adaptar los procesos al sistema. Calificacion:60 Con el tiempo necesario para su creación e implantación en el momento justo. Calificación: 100 Se tendrá que invertir tiempo para capacitación de los usuarios para el manejo de la plantilla. Calificación: 90 Factibilidad legal 10% No se prevén problemas. Calificación: 100 No se prevén problemas. Calificación: 100 No se prevén problemas. Calificación: 100 Total 100% Promedio de las calificaciones:63.33 Promedio de las calificaciones:95 Promedio de las calificaciones:86.67 1.6.4. Recomendaciones (sobre las pruebas de factibilidad y en análisis de factibilidad de soluciones)  Pruebas de factibilidad  Operativa Para la operatividad se recomienda tener conocimientos básicos de computación, y conocimientos medio-altos de contabilidad ya que en este caso es muy delicado trabajar con dinero.  Cultural o política Es necesario que las personas que utilizaran el sistema estén dispuestas a realizar ciertos cambios para realizar su trabajo de una mejor manera siendo así más eficientes en el mismo.  Técnica En esta parte se recomienda que las personas tengan un conocimiento básico en el área de la computación para que se les haga más fácil el uso del sistema, así mismo tener los conocimientos necesarios de contabilidad para realizar los distintos trabajos que esta exige.  Calendario En base a las circunstancias que la iglesia nos ha expuesto es conveniente tomarnos el tiempo necesario para planificar cada una de las etapas que el proyecto conlleva, para así realizar el sistema de la mejor manera posible y que el mismo contenga la menor cantidad de errores posibles.  Legal
  • 20.
    19 Respecto a lasleyes vigentes en el país se sugiere investigar todas aquellas que pudieran tener cierto impacto sobre el sistema.  Análisis de factibilidad de soluciones Comparando la propuesta de desarrollo de la aplicación con la compra de un software similar una de las ventajas más significativas es en el tema de la licencia de software ya que al comprar dicho software es necesario adquirir también la licencia de este, y en el caso de desarrollarlo la licencia no será necesario adquirirla ya que se podría decir que la iglesia seria la misma dueña del software, ya que fueron estos los que pidieron el desarrollo de la misma. En comparación con una plantilla de Excel, la mayor diferencia es que el software desarrollado estará respaldado por una base de datos en la web, la cual servirá de respaldo de la información, a parte de una copia extra de la misma base de datos para tener una mayor posibilidad de recuperar los datos en caso de daño a la utilizada en el momento. CAPITULO IV: 2. ARQUITECTURA DE LA INFORMACION. 2.1. Modelado de datos. Listado de Entidades en el Diagrama Tabla 6 Nombre Comentario balancexCuenta educacion_cristiana protemplo provision solidaridad tesoreria_general usuarios Tabla intermedia que agrupa las tablas siguientes. Tabla que guarda la información de la cuenta educación cristiana Tabla que guarda la información de la cuenta pro templo Tabla que guarda la información de la cuenta provisión Tabla que guarda la información de la cuenta solidaridad Tabla que guarda la información de la cuenta de tesorería general
  • 21.
    20 Tabla que almacenatoda la información de los usuarios del Sistema. 1. Entidad BALANCEXCUENTA  Tarjeta de Entidad BALANCEXCUENTA Tabla 7 Nombre balancexCuenta Código transbalancexCuenta Padre (superior) Edu_cristiana, protemplo, teso_gral, solidaridad, provision Comentario Datos generales de ingresos y egresos  Listado de Atributos de la entidad Tabla 8 Nombre Código Tipo de Dato Mandatorio ID balancexcuenta id_balancexcuenta Integer auto incremental (4) X ID educristiana Id_protemplo Integer ID protemblo ID tesoreria gral Id_protemplo Id_teso_gral Integer Integer ID Solidaridad Id_solidaridad Integer ID provision Saldo final edu cristiana Saldo final protemplo Saldo final tesoreria gral Saldo final solidaridad Saldo final provision Id_provision Saldo_final_edu_cristiana Saldo_final_protemplo Saldo_final_teso_gral Saldo_final_solidaridad Saldo_final_provision Integer Decimal Decimal Decimal
  • 22.
    21 Saldo total finalSaldo_total_final Decimal Decimal Decimal  Listado de Identificadores de los atributos Tabla 9 Nombre Código Padre (superior) Identificador Primario PK balancexcuenta Id_balancexcuenta Entidades siguientes X FK edu_cristiana Id_edu_cristiana FK protemplo Id_protemplo FK teso_gral Id_teso_gral FK solidaridad Id_solidaridad FK provision Id_provision 2. Entidad EDU_CRISTIANA  Tarjeta de Entidad EDU_CRISTIANA Tabla 10 Nombre Edu_cristiana Código Transedu_crist Padre (superior) X Comentario Datos generales de la cuenta educación cristiana
  • 23.
    22  Listado deAtributos de la entidad Tabla 11 Nombre Código Tipo de Dato Mandatorio ID edu_cristiana Id_edu_cristiana int (4) X Fecha Fecha Date Monto Monto Decimal Tipo Tipo Varchar (50) Sub_total total Saldo_inicial Saldo_final Saldo_temporal Sub_total total Saldo_inicial Saldo_final Saldo_temporal Decimal Decimal Decimal Decimal Decimal  Listado de Identificadores de los atributos Tabla 12 Nombre Código Padre (superior) Identificador Primario PK EDU_CRISTIANA Id_edu_cristiana niguna X 3. Entidad PROTEMPLO
  • 24.
    23  Tarjeta deEntidad PROTEMPLO Tabla 13 Nombre Protemplo Código TransProtemplo Padre (superior) X Comentario Datos generales de la cuenta protemplo  Listado de Atributos de la entidad Tabla 14 Nombre Código Tipo de Dato Mandatorio ID Protemplo Id_protemplo int (4) X Fecha Detalle Fecha Detalle Date() Varchar (100) Monto Monto Decimal Tipo Sub_total total Saldo_inicial Saldo_final Saldo_temporal Tipo Sub_total total Saldo_inicial Saldo_final Saldo_temporal Varchar (50) Decimal Decimal Decimal Decimal Decimal  Listado de Identificadores de los atributos Tabla 15 Nombre Código Padre (superior) Identificador Primario PK PROTEMPLO Id_protemplo niguna X
  • 25.
    24 4. Entidad TESORERIAGENERAL  Tarjeta de Entidad TESO_GENERAL Tabla 16 Nombre Teso_general Código TransTeso_gral Padre (superior) X Comentario Datos generales de la cuenta tesorería general  Listado de Atributos de la entidad Tabla 17 Nombre Código Tipo de Dato Mandatorio Id_teso_gral Id_teso_gal INT(4) X Fecha Detalle Fecha Detalle Date() Varchar(100) Monto Tipo Sub_total total Saldo_inicial Saldo_final Saldo_temporal Monto Tipo Sub_total total Saldo_inicial Saldo_final Saldo_temporal Decimal Varchar(50) Decimal Decimal Decimal Decimal Decimal  Listado de Identificadores de los atributos
  • 26.
    25 Tabla 18 Nombre CódigoPadre (superior) Identificador Primario PK TESO_GRAL Id_teso_gral niguna X 5. Entidad SOLIDARIDAD  Tarjeta de Entidad SOLIDARIDAD Tabla 19 Nombre Solidaridad Código TransSolidaridad Padre (superior) X Comentario Datos generales de la cuenta Solidaridad  Listado de Atributos de la entidad Tabla 20 Nombre Código Tipo de Dato Mandatorio Id_solidaridad Id_solidaridad INT(4) X Fecha Detalle Fecha Detalle Date() Varchar(100) Monto Tipo Sub_total total Saldo_inicial Saldo_final Saldo_temporal Monto Tipo Sub_total total Saldo_inicial Saldo_final Saldo_temporal Decimal Varchar(50) Decimal Decimal Decimal Decimal Decimal
  • 27.
    26  Listado deIdentificadores de los atributos Tabla 21 Nombre Código Padre (superior) Identificador Primario PK_Solidaridad Id_solidaridad Niguna X 6. Entidad PROVISION  Tarjeta de Entidad PROVISION Tabla 22 Nombre Provision Código TransProvision Padre (superior) X Comentario Datos generales de la cuenta provisión  Listado de Atributos de la entidad Tabla 23 Nombre Código Tipo de Dato Mandatorio Id_provision Id_provision INT(4) X Fecha Detalle Fecha Detalle Date() Varchar(100) Monto Tipo Sub_total total Monto Tipo Sub_total total Decimal Varchar(50) Decimal Decimal
  • 28.
    27 Saldo_inicial Saldo_final Saldo_temporal Saldo_inicial Saldo_final Saldo_temporal Decimal Decimal Decimal  Listado deIdentificadores de los atributos Tabla 24 Nombre Código Padre (superior) Identificador Primario PK_provision Id_provision ninguna X 7. Entidad USUARIO  Tarjeta de Entidad USUARIO Tabla 25 Nombre USUARIO Código Id_Usuario Padre (superior) X Comentario Datos generales del usuario  Listado de Atributos de la entidad Tabla 26 Nombre Código Tipo de Dato Mandatorio IDUsuario Id_usuario Int (4) X Usuario Saldo_inicial Varchar (50) Clave Saldo_final Varchar (50)
  • 29.
    28 Nombre completo email Entrada Salida Varchar(150) Varchar(50)  Listadode Identificadores de los atributos Tabla 27 Nombre Código Padre (superior) Identificador Primario PK_Usuario Id_usuario ninguna X 2.2. Modelado de requerimientos con casos de uso. A continuación se presentan todos los datos referentes al modelo de requerimientos que se presentan por medio de casos de uso.  Especificación de caso de uso: proceso de log in. Procesos Contables. Descripción 1.1 Proceso por el cual el administrador del sistema podrá tener acceso al sistema para manipular las distintas cuentas, montos etc. de efectivo de la iglesia. Flujo de Eventos Flujo Básico (Normal) 1. Entrar a internet. 2. Digitar la dirección donde estará alojado el sistema. 3. Digitar su usuario y contraseña. 4. Ingreso al sistema Flujos Alternativos Error al entrar al sistema.
  • 30.
    29 1.2 Si elusuario no recuerda su contraseña o su usuario en ese caso será re direccionado a la página principal dando un aviso de error al ingresar. Error en el usuario o en la contraseña. 1.3 El sistema requerirá que se ingrese de nuevo el usuario y contraseña correctos para el uso del sistema. Precondiciones Que el usuario este registrado como usuario valido del sistema. Poscondiciones El sistema dará aviso que el usuario autentifico de forma correcta.  Especificación de caso de uso: proceso de ingreso de ofrendas o diezmo. Procesos de ingreso de ofrenda o diezmo. Descripción Proceso por el cual el administrador del sistema podrá tener acceso al sistema para ingresar la cantidad de ofrenda del día o los diezmos correspondientes para su respectiva distribución en las diferentes cuentas. Flujo de Eventos Flujo Básico (Normal) 1. Dar click en ingreso de ofrendas o diezmo. 2. Digitar la cantidad de dinero que se desea ingresar. 3. Digitar la fecha de recaudación. 4. Dar clic en guardar. Flujos Alternativos Error al ingresar la ofrenda. Si el usuario no digito una cantidad valida el sistema mostrara un error y pedirá que ingrese una cantidad valida. Error al guardar la ofrenda.
  • 31.
    30 Si el sistemano puede guardar la ofrenda o el diezmo correctamente dará aviso para reiniciar el proceso para hacer correctamente el ingreso de la información. Precondiciones Que el usuario haya iniciado sesión. Poscondiciones El sistema dará aviso que la ofrenda o diezmo se guardó correctamente.  Especificación de caso de uso: proceso de ingreso de donaciones. Procesos de ingreso de donaciones. Descripción Proceso por el cual el administrador del sistema podrá tener acceso al sistema para ingresar la cantidad de la donación tomando los datos de la misma como nombre del donante, fecha, destino y cantidad. Flujo de Eventos Flujo Básico (Normal) 1. Dar clic en ingreso de donaciones. 2. Elegir de la lista desplegable el nombre de organización y/o persona. 3. Digitar la fecha de la donación. 4. Digitar el monto de la donación. 5. Guardar la donación. Flujos Alternativos Error al ingresar los datos requeridos. Si el nombre de la organización no aparece en la lista abra que registrarla para que la donación se haga de forma correcta. Error al guardar la donación.
  • 32.
    31 Si el sistemano puede guardar la cantidad de la donación correctamente dará un aviso para que se reinicie el proceso para guardar los datos de forma correcta. Precondiciones Que el usuario haya iniciado sesión. 3.2 Que lo organización este registrada como donante de la iglesia. Poscondiciones El sistema dará aviso que la donación se guardó correctamente.  Especificación de caso de uso: proceso de ingreso de organizaciones que hacen donaciones. Procesos de ingreso de organizaciones que hacen donaciones. Descripción Proceso por el cual el administrador del sistema podrá agregar organizaciones a un catálogo para tener un mayor control sobre las donaciones que recibe la iglesia. Flujo de Eventos Flujo Básico (Normal) 1. Dar click en ingreso organizaciones que donan. 2. Digitar el nombre de la organización. 3. Digitar la dirección. 4. Digitar un número de teléfono. 5. Guardar la información. Flujos Alternativos Error al ingresar los datos requeridos. Si no completa todos los campos requeridos el sistema dará aviso que debe completar todo la información para guardar correctamente la organización en el catálogo.
  • 33.
    32 Precondiciones Que el usuariohaya iniciado sesión. Poscondiciones El sistema dará aviso que la información se guardó correctamente.  Especificación de caso de uso: proceso de ingreso de ofrendas especiales. Procesos de ingreso de ofrendas especiales. Descripción Proceso por el cual el administrador del sistema podrá tener acceso al sistema para ingresar la cantidad de la ofrenda tomando los datos de la misma como fecha, cantidad y destino. Flujo de Eventos Flujo Básico (Normal) Dar clic en ingreso de ofrendas especiales. Digitar la fecha de la ofrenda. Digitar el monto de la ofrenda. Elegir de una lista desplegable el motivo de la ofrenda espacial. Guardar la ofrenda. Flujos Alternativos Error al ingresar los datos requeridos. Si el motivo de la ofrenda no se encuentra en la lista abra que agregarlo para que todo la información este correcta y se pueda guardar con éxito la ofrenda especial. Error al guardar la ofrenda especial. Si el sistema no puede guardar la cantidad de la ofrenda correctamente, dará un aviso para que se reinicie el proceso para guardar los datos de forma correcta.
  • 34.
    33 Precondiciones Que el usuariohaya iniciado sesión. Poscondiciones El sistema dará aviso que la ofrenda especial se guardó correctamente. Especificación de caso de uso: proceso de ingreso de motivo de las ofrendas especiales. Procesos de ingreso de motivo de las ofrendas especiales. Descripción Proceso por el cual el administrador del sistema podrá tener acceso para incluir un motivo por el cual se está haciendo la ofrenda especial a un catálogo para tener un mayor control sobre las ofrendas especiales. Flujo de Eventos Flujo Básico (Normal) Dar click en ingreso motivos al catálogo de ofrenda especial. Digitar el nombre del motivo de ofrenda. Digitar una fecha de ingreso al sistema. Guardar la información. . Flujos Alternativos Error al ingresar los datos requeridos. Si el motivo de la ofrenda no se encuentra en la lista abra que agregarlo para que todo la información este correcta y se pueda guardar con éxito la ofrenda especial. Error al guardar la ofrenda especial. Si el sistema no puede guardar la información de correctamente, dará un aviso para que se reinicie el proceso para guardar los datos de forma correcta. Precondiciones Que el usuario haya iniciado sesión.
  • 35.
    34 Poscondiciones El sistema daráaviso que el motivo de la ofrenda especial se guardó correctamente en el catálogo. Especificación de caso de uso: proceso de creación de balances generales. Procesos de creación de balances generales. Descripción Proceso por el cual el administrador del sistema podrá tener acceso al sistema para realizar los balances generales cuando estos sean requeridos. Flujo de Eventos Flujo Básico (Normal) Dar clic en opción de creación de balances generales. Ingresar la fecha de inicio del balance. Ingresar la fecha de finalización del balance. Dar click en botón de crear balance. Flujos Alternativos Error al ingresar las fechas de inicio y/o final del balance. El sistema dará un aviso que la información de las fechas entre las que se creará el balance. Error al generar el balance. Si el sistema no puede generar el balance el sistema dará un mensaje de error en el cual. Precondiciones Que el usuario haya iniciado sesión. Poscondiciones El sistema dará aviso que la ofrenda especial se guardó correctamente. Especificación de caso de uso: proceso de creación de balances por cuenta.
  • 36.
    35 Procesos de creaciónde balances por cuenta. Descripción Proceso por el cual el administrador del sistema podrá tener acceso al sistema para realizar los balances por cada cuenta cuando estos sean requeridos. Flujo de Eventos Flujo Básico (Normal) Dar clic en opción de creación de balances. Seleccionar la cuenta de la que se desea elaborar el balance. Ingresar la fecha de inicio del balance. Ingresar la fecha de finalización del balance. Dar click en botón de crear balance. Flujos Alternativos Error al ingresar las fechas de inicio y/o final del balance. El sistema dará un aviso que la información de las fechas entre las que se creará el balance. Error al generar el balance. Si el sistema no puede generar el balance, el sistema dará un mensaje de error en el cual no permitirá la impresión de este. Precondiciones Que el usuario haya iniciado sesión. 0.1 Que los datos estén ingresados en el sistema. Poscondiciones El sistema dará aviso que el balance se ha creado de manera correcta. Especificación de caso de uso: proceso de creación de estado de resultado. Procesos de creación de estado de resultado. Descripción
  • 37.
    36 Proceso por elcual el administrador del sistema podrá tener acceso al sistema para verificar si hay pérdidas o ganancias. Flujo de Eventos Flujo Básico (Normal) Dar clic en opción de creación de estado de resultado. Seleccionar la cuenta de la cual se desea lo estado de resultado. Dar click en botón de crear estado. Flujos Alternativos Error al seleccionar la cuenta de la que se desea el estado de resultado. El usuario podrá cancelar el proceso de la creación del estado de resultado en el caso que haya seleccionado una cuenta que no es la que quería al principio. Error al generar el estado de resultado. Si el sistema no puede generar el estado de resultado el sistema dará un mensaje de error en el cual no permitirá la impresión de este. Precondiciones Que el usuario haya iniciado sesión. Que los datos estén ingresados en el sistema. Poscondiciones El sistema dará aviso que el balance se ha creado de manera correcta. Especificación de caso de uso: proceso de creación de cierre anual. Procesos de creación de cierre anual. Descripción Proceso por el cual el administrador del sistema podrá tener acceso al sistema para realizar el cierre anual de la iglesia. Flujo de Eventos Flujo Básico (Normal)
  • 38.
    37 Dar click enopción de creación de cierre anual. Dar click en botón de crear estado. Flujos Alternativos. Error al generar el cierre anual. Si el sistema no puede generar el cierre el sistema dará un mensaje de error en el cual no permitirá la impresión de este. Precondiciones Que el usuario haya iniciado sesión. Que los datos estén ingresados en el sistema. Poscondiciones El sistema dará aviso que el balance se ha creado de manera correcta.  Especificación de caso de uso: proceso de creación reportes. Procesos de creación de cierre anual. Descripción Proceso en el cual se mostrarán los reportes financieros de la iglesia para su respectiva impresión. Flujo de Eventos Flujo Básico (Normal) Dar click en opción de creación de reportes. Dar click en botón de crear reporte. Flujos Alternativos.
  • 39.
    38 Error al generarel reporte. Si el sistema no puede generar el reporte el sistema dará un mensaje en el cual no se pudo generar el reporte. Precondiciones Que el usuario haya iniciado sesión. Que los datos estén ingresados en el sistema. Poscondiciones El sistema dará aviso que el reporte se ha creado de manera correcta. 2.3. Modelo de procesos. 2.3.1. Modelo de redes. Físicamente estará ubicado en la casa del contador y la iglesia por medio de un ordenador portátil, la arquitectura de red que utilizará la aplicación es Windows 7 profesional Dada el tipo de información que generara la aplicación que será de un muy alto nivel de importancia pero bajo en peso de almacenamiento informático no es necesario la adquisición de un servidor, por lo que todo será guardado en la computadora de la iglesia que presenta las siguientes características:
  • 40.
    39 1 2.3.2. Áreas dela empresa. 2 Consejo pastoral Secretaria Tesorero Ministerios Adoración Educación vida congregacional Solidaridad Mayordomia
  • 41.
    40 2.3.4. Organización delos servicios de información (centralizados o distribuidos). El desarrollo de la aplicación está basado en un método de información distribuida, ya que la información está dividida por cada cuenta y los informes se generan por cuenta para luego hacer un reporte de todas las ellas en común. 3. ANEXOS. 3.1. Entrevistas o encuestas. Entrevista a tesorero- protesorero de la iglesia Bautista Shekina, realizada con el formato tipo embudo. 1- ¿Está contento con el sistema actual del control de tesorería general de la iglesia; si, no, porque? Si estamos contentos con el sistema aunque sea manual pero nos funciona, pero siempre hemos querido actualizarlo. 2- ¿Cómo funciona el sistema actual? Se llevan registros de los ingresos y egresos de la tesorería en libros contables en donde se dividen según convenga en las cuentas con las que trabajamos. 3- ¿Qué piensa de automatizar los procesos por medio de software? Es algo que nos gustaría hacer y que lo habíamos pensado desde hace un tiempo ya. 4- ¿está dispuesto a ejecutar los cambios? Por supuesto quisiéramos agilizar los procesos que nos llevan mucho tiempo preparar los informes que presentamos a la congregación. 5- ¿Considera necesario implementar un nuevo sistema o automatiza en un software el actual? Aunque los cambios cuestan es necesario hacerlos para una mejor y más finanzas
  • 42.
    41 6- ¿Se cuentacon los recursos económicos para implementar el nuevo sistema? A un precio razonable si. 7- ¿Se cuenta con los recursos de software y hardware necesarios para el nuevo sistema (computadora, impresora, internet)? si 8- ¿Estaría de acuerdo el consejo pastoral a aprobar el uso del nuevo sistema? si 9- ¿Quiénes tendrían acceso a este sistema? Tesorero, protesorero, pastora, consejo pastoral. 10- ¿Los usuarios tiene conocimiento básicos informáticos? si 11- ¿Considera que este online una ventaja? si 12- ¿Cuentan con página web? Si.
  • 43.
  • 44.
    43 3.3. Diagrama decasos de uso. 4
  • 45.
    44 3.4. Diagrama deflujo de datos. 5
  • 46.
    45 3.5. Modelo dedescomposición. 6 3.6. Diagramas de flujo de datos lógico y físico. 7
  • 47.
  • 48.
  • 49.
  • 50.