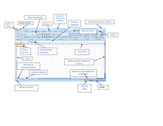
7142587-72044UNIVERSIDAD AUTONOMA DEL ESTADO DE HIDALGOESCUELA SUPERIOR ACTOPANLICENCIATURA EN DERECHOCOMPUTACIONLIC. MAYRA CONCEPCION HERRERA HDZ.10/08/2011ALUMNA:MARIA DE LOS ANGELES MARTINEZ ORTEGATAREA I    1° SEMESTRE   GRUPO: 2      NUMERO DE CUENTA:      256872<br />BARRA DE FÓRMULASBARRA DE TÍTULO DE LA VENTANAFICHASBARRA DE INICIOCINTA DE OPCIONESMINIMIZAR, MAXIMIZAR, CERRAR.BOTÓN OFFICE<br />AYUDACOLUMNASBARRA DE MENÚSCELDA ACTIVAASISTENTE PARA FUNCIONESBARRA DE DESPLAZAMIENTO VERTICALFILASBOTONES DE DESPLAZAMIENTOHOJAS DE TRABAJOBARRA DE DESPLAZAMIENTO HORIZONTAL<br />BARRA DE ESTADOVISTA DE HOJAZOOM<br />BARRA:USO:BOTÓN DE OFFICE:Es una novedad en las versiones 2007 de Office, y además útil, por cuanto nos permitirá acceder de forma rápida a partes tan interesantes como \"
Nuevo\"
, \"
Abrir\"
, \"
Guardar y Guardar como...\"
, además de \"
Imprimir\"
, \"
Cerrar\"
 y otros...También podremos desde él acceder a las \"
Opciones de Excel\"
.BARRA DE TÍTULO:Nos mostrará siempre el título del Libro que tengamos activo; en principio, si no lo hemos guardado con un nombre, Excel le dará el de \"
Libro1, Libro2...etc.), pero en el momento en que lo hayamos guardado, aparecerá el nombre que le dimos.BARRA DE HERRAMIENTAS DE ACCESO RÁPIDO:También es una novedad en versiones 2007, y nos permitirá colocar ahí varios botones de las tareas que más usemos, de forma que podríamos decir se trata de un atajo para trabajar con partes de Excel. En este lugar podremos colocar botones por ejemplo que nos permitan \"
Guardar\"
, o \"
Imprimir\"
 y otras muchas acciones, lo que nos ahorrará tiempo al no tener que buscar estas herramientas en las fichas de Excel 2007. Aprenderás a lo largo del curso cómo se pueden agregar botones (y/o eliminarlos) así como hacer que la barra aparezca debajo de la cinta de opciones..., lo veremos.FICHAS:Son unas pestañas que contienen todas las herramientas de Excel agrupadas por categorías, así por ejemplo la ficha \"
Inicio\"
 contiene unas herramientas agrupadas en las categorías de \"
Portapapeles\"
, \"
Fuente\"
, \"
Alineación\"
, etc...Cada una de esas categorías a su vez, contienen una serie de botones que nos permitirán realizar tareas concretas.CINTA DE OPCIONES:Es el grupo de botones que aparece siempre siempre debajo de las Fichas. Cada ficha contiene una serie de categorías que a su vez engloban un conjunto de útiles representados por botones. A este grupo de categorías y botones es a lo que llamamos \"
cinta de opciones\"
 que es de suma importancia conocer, así como la tarea que lleva a cabo cada una.BOTÓN DE AYUDA:Nos permitirá en cualquier momento tener acceso a la \"
Ayuda de Microsoft Excel 2007\"
. Con un clic sobre este botón, nos aparece la excelente ayuda de la aplicación, la cual nos podrá sacar de más de un apuro. Aquí podremos realizar consulta sobre un tema del que tengamos dudas, y tendremos la respuesta de inmediato.BARRA DE FÓRMULAS:En esta ventana podremos escribir directamente fórmulas y otros datos --como veremos en el curso--. En la imagen de arriba puedes ver un ejemplo, donde le ingreso una fórmula (una multiplicación), siempre con el signo \"
=\"
 delante, y me dará el resultado en la celda activa en ese momento.ENCABEZADOS DE FILA Y COLUMNA:Son las letras y números que se encuentran en la parte superior y en la izquierda respectivamente, y que identificarán en todo momento una posición (la celda activa). Son fundamentales en Excel 2007, ya que nos permiten identificar cualquier lugar dentro de una hoja, pudiendo ser una celda o un conjunto de ellas. Por ejemplo en la imagen de arriba, el resultado de la multiplicación aparece en la celda B6, que es conde convergen ambos encabezados.ÁREA DE REFERENCIA:Es el espacio situado a la izquierda de la barra de fórmulas, y tiene importancia ya que nos permite conocer en todo momento la celda en la que nos encontramos. Puedes ver en la imagen de arriba que efectivamente, nos está indicando la celda B6.HOJAS DE LAS QUE CONSTA UN LIBRO:También llamado \"
Fichas de Hojas\"
 por ser el lugar en que efectivamente se encuentran las fichas que contienen las hojas de un Libro. En principio aparecen tres (nombradas por defecto como \"
Hoja1, Hoja2, Hoja3), pero ya veremos como se pueden ampliar con tantas hojas como necesitemos de una forma muy sencilla y como se pueden renombrar por el título que nos interese; lógicamente son muy útiles para movernos sin dificultad por dichas hojas.BOTONES PARA VISTAS:Fácilmente se deduce que mediante estos botones podremos cambiar fácilmente de vista en nuestra hoja de cálculo. Veremos en otro Tema la forma de trabajar con dichas vistas.BARRAS DE DESPLAZAMIENTO:Conocidas por todos ya que aparecen en cualquier aplicación; nos permitirán el desplazamiento por la hoja, bien hacia derecha/izquierda o bien hacia arriba/abajoZOOM PARA VISTA:Que nos permite ampliar o disminuir el tamaño de nuestra hoja mediante el deslizador situado en el centro, el cual podremos mover hacia el \"
+\"
 (aumentar tamaño) o hacia el \"
-\"
 (disminuir). En la parte izquierda nos muestra siempre el tamaño de zoom en porcentaje (100% normalmente).<br />Página citada<br />http://www.deseoaprender.com/Excel2007-leccion-2.html<br />
Tarea i computacion
Tarea i computacion
Tarea i computacion
Tarea i computacion

Tarea i computacion

  • 1.
    7142587-72044UNIVERSIDAD AUTONOMA DELESTADO DE HIDALGOESCUELA SUPERIOR ACTOPANLICENCIATURA EN DERECHOCOMPUTACIONLIC. MAYRA CONCEPCION HERRERA HDZ.10/08/2011ALUMNA:MARIA DE LOS ANGELES MARTINEZ ORTEGATAREA I 1° SEMESTRE GRUPO: 2 NUMERO DE CUENTA: 256872<br />BARRA DE FÓRMULASBARRA DE TÍTULO DE LA VENTANAFICHASBARRA DE INICIOCINTA DE OPCIONESMINIMIZAR, MAXIMIZAR, CERRAR.BOTÓN OFFICE<br />AYUDACOLUMNASBARRA DE MENÚSCELDA ACTIVAASISTENTE PARA FUNCIONESBARRA DE DESPLAZAMIENTO VERTICALFILASBOTONES DE DESPLAZAMIENTOHOJAS DE TRABAJOBARRA DE DESPLAZAMIENTO HORIZONTAL<br />BARRA DE ESTADOVISTA DE HOJAZOOM<br />BARRA:USO:BOTÓN DE OFFICE:Es una novedad en las versiones 2007 de Office, y además útil, por cuanto nos permitirá acceder de forma rápida a partes tan interesantes como \" Nuevo\" , \" Abrir\" , \" Guardar y Guardar como...\" , además de \" Imprimir\" , \" Cerrar\" y otros...También podremos desde él acceder a las \" Opciones de Excel\" .BARRA DE TÍTULO:Nos mostrará siempre el título del Libro que tengamos activo; en principio, si no lo hemos guardado con un nombre, Excel le dará el de \" Libro1, Libro2...etc.), pero en el momento en que lo hayamos guardado, aparecerá el nombre que le dimos.BARRA DE HERRAMIENTAS DE ACCESO RÁPIDO:También es una novedad en versiones 2007, y nos permitirá colocar ahí varios botones de las tareas que más usemos, de forma que podríamos decir se trata de un atajo para trabajar con partes de Excel. En este lugar podremos colocar botones por ejemplo que nos permitan \" Guardar\" , o \" Imprimir\" y otras muchas acciones, lo que nos ahorrará tiempo al no tener que buscar estas herramientas en las fichas de Excel 2007. Aprenderás a lo largo del curso cómo se pueden agregar botones (y/o eliminarlos) así como hacer que la barra aparezca debajo de la cinta de opciones..., lo veremos.FICHAS:Son unas pestañas que contienen todas las herramientas de Excel agrupadas por categorías, así por ejemplo la ficha \" Inicio\" contiene unas herramientas agrupadas en las categorías de \" Portapapeles\" , \" Fuente\" , \" Alineación\" , etc...Cada una de esas categorías a su vez, contienen una serie de botones que nos permitirán realizar tareas concretas.CINTA DE OPCIONES:Es el grupo de botones que aparece siempre siempre debajo de las Fichas. Cada ficha contiene una serie de categorías que a su vez engloban un conjunto de útiles representados por botones. A este grupo de categorías y botones es a lo que llamamos \" cinta de opciones\" que es de suma importancia conocer, así como la tarea que lleva a cabo cada una.BOTÓN DE AYUDA:Nos permitirá en cualquier momento tener acceso a la \" Ayuda de Microsoft Excel 2007\" . Con un clic sobre este botón, nos aparece la excelente ayuda de la aplicación, la cual nos podrá sacar de más de un apuro. Aquí podremos realizar consulta sobre un tema del que tengamos dudas, y tendremos la respuesta de inmediato.BARRA DE FÓRMULAS:En esta ventana podremos escribir directamente fórmulas y otros datos --como veremos en el curso--. En la imagen de arriba puedes ver un ejemplo, donde le ingreso una fórmula (una multiplicación), siempre con el signo \" =\" delante, y me dará el resultado en la celda activa en ese momento.ENCABEZADOS DE FILA Y COLUMNA:Son las letras y números que se encuentran en la parte superior y en la izquierda respectivamente, y que identificarán en todo momento una posición (la celda activa). Son fundamentales en Excel 2007, ya que nos permiten identificar cualquier lugar dentro de una hoja, pudiendo ser una celda o un conjunto de ellas. Por ejemplo en la imagen de arriba, el resultado de la multiplicación aparece en la celda B6, que es conde convergen ambos encabezados.ÁREA DE REFERENCIA:Es el espacio situado a la izquierda de la barra de fórmulas, y tiene importancia ya que nos permite conocer en todo momento la celda en la que nos encontramos. Puedes ver en la imagen de arriba que efectivamente, nos está indicando la celda B6.HOJAS DE LAS QUE CONSTA UN LIBRO:También llamado \" Fichas de Hojas\" por ser el lugar en que efectivamente se encuentran las fichas que contienen las hojas de un Libro. En principio aparecen tres (nombradas por defecto como \" Hoja1, Hoja2, Hoja3), pero ya veremos como se pueden ampliar con tantas hojas como necesitemos de una forma muy sencilla y como se pueden renombrar por el título que nos interese; lógicamente son muy útiles para movernos sin dificultad por dichas hojas.BOTONES PARA VISTAS:Fácilmente se deduce que mediante estos botones podremos cambiar fácilmente de vista en nuestra hoja de cálculo. Veremos en otro Tema la forma de trabajar con dichas vistas.BARRAS DE DESPLAZAMIENTO:Conocidas por todos ya que aparecen en cualquier aplicación; nos permitirán el desplazamiento por la hoja, bien hacia derecha/izquierda o bien hacia arriba/abajoZOOM PARA VISTA:Que nos permite ampliar o disminuir el tamaño de nuestra hoja mediante el deslizador situado en el centro, el cual podremos mover hacia el \" +\" (aumentar tamaño) o hacia el \" -\" (disminuir). En la parte izquierda nos muestra siempre el tamaño de zoom en porcentaje (100% normalmente).<br />Página citada<br />http://www.deseoaprender.com/Excel2007-leccion-2.html<br />