CARACTERISTICAS ESENCIALES DE LA COMUNICACIÓN ORAL
1
TRABAJO DE COMPETENCIAS COMUNICATIVAS
YULIANA CAROLINA CUADROS BUENO
UNIVERSIDAD NACIONAL ABIERTA Y A DISTANCIA UNAD
ESCUELA DE CIENCIAS SOCIALES ARTE Y HUMANIDADES
CARRERA DE PSICOLOGIA
BUCARAMANGA 01 DE MARZO DEL 2014
CARACTERISTICAS ESENCIALES DE LA COMUNICACIÓN ORAL
2
Tabla de contenido
LA ORALIDAD ……………………………………………………………………………………………………………………………………………………………………………………………………………………………..4
EXPLICACION DE COMO SE HIZO LA LECTURA………………………………………………………………………………………………………………………………………………………………………………5
CONCLUSIONES…………………………………………………………………………………………………………………………………………………………………………………………………………………………….6
REFERENCIAS BIBLIOGRAFICAS…………………………………………………………………………………………………………………………………………………………………………………………………….7
CARACTERISTICAS ESENCIALES DE LA COMUNICACIÓN ORAL
3
INTRODUCCION
En las siguientes paginas queda plasmado como hize la lectura, formas y posturas de igual froma como esta estructurada la oralidad
por le señor WALTER J ONG Y como BARRERA Y FRACCA caracterizaron en el año de 1999.
CARACTERISTICAS ESENCIALES DE LA COMUNICACIÓN ORAL
4
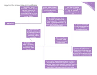
ORALIDAD
para el la escritura era
el resultado de lo oral y
que interactuaban
entre ellas.
son dos formas de
produccion del lenguaje
que se ditingen
profundamente una de la
otra
BARRERA Y
FRACCA (1999)
hacen una
descripcion entre
las dos
La relación emisor-texto
receptor varía entre los
discursos orales y los escritos
dado, fundamentalmente a la
ausencia física del emisor en la
situación de lectura
proceso de adquisición y
desarrollo en la lengua oral
está sujeto a una serie de
factores de la maduración del
individuo, o cognoscitivos
lo operativo, la escritura se ha convertido en
soporte de la memoria, mientras que para
garantizar la permanencia de la oralidad hay que
valerse de recurso mnemotécnicos que le
garanticen una trascendencia restringida.
la pérdida de su
contexto situacional
lo que no sucede en
la escritura que
adquiere mayor
velosidad.
la lengua oral están
presentes estrategias
de carácter
suprasegmental
diferencias físico-
formales entre
ambos modos de
codificación
la oralidad segun
WALTER J ONG: Es un
sentido profundo de
lenguaje y no de
comunicacion si no como
pensamiento y su relacion
con el sonido.
CARACTERISTICAS ESENCIALES DE LA COMUNICACIÓN ORAL
5
FORMA Y POSTURA PARA UNA BUENA LECTURA
1.0) Al momento de iniciar la lectura debo estar sentada de forma correcta.
2.0) Debe estar el sitio de lectura libre de comidas o posibles distraciones.
3.0) Al comenzar la lectura no debo hacer sonidos.
4.0) Mientras que leo no se debe trasladar la cara como maquina
5.0) Cuando termino de leer indico si me gusto o no
La mejor manera para realizar una lectura es tener buenos habitos estos ayudan aun buen desempeño y logran optimizar de
mejor manera su tiempo e ideas, hay personas que les gusta colocar hora de lectura en la mañana, tarde, noche en mis
preferencias esta en el tiempo disponible.
CARACTERISTICAS ESENCIALES DE LA COMUNICACIÓN ORAL
6
CONCLUSIONES
En el trabajo se ha dejado en claro que es la oralidad y sus características, esto nos lleva que a tener en cuenta que desde el
principio de la historia la comunicación ha existido que ha evolucionado y que incursionado en nuevos rumbos, se promueve
la participación de la escritura como un resultado de lo oral y se manifiesta que es imposible apartarlos, se expone al orador y
receptor como una dinámica y el profundo sentimiento de señor WALTER J ONG con la comunicación.
CARACTERISTICAS ESENCIALES DE LA COMUNICACIÓN ORAL
7
REFERENCIAS BIBLIOGRAFICAS
1. ANÁLISIS DE LA ORALIDAD: UNA POÉTICA DEL HABLA COTIDIANA Por Alexandra Álvarez Muro Universidad de los Andes

Tarea numero1

  • 1.
    CARACTERISTICAS ESENCIALES DELA COMUNICACIÓN ORAL 1 TRABAJO DE COMPETENCIAS COMUNICATIVAS YULIANA CAROLINA CUADROS BUENO UNIVERSIDAD NACIONAL ABIERTA Y A DISTANCIA UNAD ESCUELA DE CIENCIAS SOCIALES ARTE Y HUMANIDADES CARRERA DE PSICOLOGIA BUCARAMANGA 01 DE MARZO DEL 2014
  • 2.
    CARACTERISTICAS ESENCIALES DELA COMUNICACIÓN ORAL 2 Tabla de contenido LA ORALIDAD ……………………………………………………………………………………………………………………………………………………………………………………………………………………………..4 EXPLICACION DE COMO SE HIZO LA LECTURA………………………………………………………………………………………………………………………………………………………………………………5 CONCLUSIONES…………………………………………………………………………………………………………………………………………………………………………………………………………………………….6 REFERENCIAS BIBLIOGRAFICAS…………………………………………………………………………………………………………………………………………………………………………………………………….7
  • 3.
    CARACTERISTICAS ESENCIALES DELA COMUNICACIÓN ORAL 3 INTRODUCCION En las siguientes paginas queda plasmado como hize la lectura, formas y posturas de igual froma como esta estructurada la oralidad por le señor WALTER J ONG Y como BARRERA Y FRACCA caracterizaron en el año de 1999.
  • 4.
    CARACTERISTICAS ESENCIALES DELA COMUNICACIÓN ORAL 4 ORALIDAD para el la escritura era el resultado de lo oral y que interactuaban entre ellas. son dos formas de produccion del lenguaje que se ditingen profundamente una de la otra BARRERA Y FRACCA (1999) hacen una descripcion entre las dos La relación emisor-texto receptor varía entre los discursos orales y los escritos dado, fundamentalmente a la ausencia física del emisor en la situación de lectura proceso de adquisición y desarrollo en la lengua oral está sujeto a una serie de factores de la maduración del individuo, o cognoscitivos lo operativo, la escritura se ha convertido en soporte de la memoria, mientras que para garantizar la permanencia de la oralidad hay que valerse de recurso mnemotécnicos que le garanticen una trascendencia restringida. la pérdida de su contexto situacional lo que no sucede en la escritura que adquiere mayor velosidad. la lengua oral están presentes estrategias de carácter suprasegmental diferencias físico- formales entre ambos modos de codificación la oralidad segun WALTER J ONG: Es un sentido profundo de lenguaje y no de comunicacion si no como pensamiento y su relacion con el sonido.
  • 5.
    CARACTERISTICAS ESENCIALES DELA COMUNICACIÓN ORAL 5 FORMA Y POSTURA PARA UNA BUENA LECTURA 1.0) Al momento de iniciar la lectura debo estar sentada de forma correcta. 2.0) Debe estar el sitio de lectura libre de comidas o posibles distraciones. 3.0) Al comenzar la lectura no debo hacer sonidos. 4.0) Mientras que leo no se debe trasladar la cara como maquina 5.0) Cuando termino de leer indico si me gusto o no La mejor manera para realizar una lectura es tener buenos habitos estos ayudan aun buen desempeño y logran optimizar de mejor manera su tiempo e ideas, hay personas que les gusta colocar hora de lectura en la mañana, tarde, noche en mis preferencias esta en el tiempo disponible.
  • 6.
    CARACTERISTICAS ESENCIALES DELA COMUNICACIÓN ORAL 6 CONCLUSIONES En el trabajo se ha dejado en claro que es la oralidad y sus características, esto nos lleva que a tener en cuenta que desde el principio de la historia la comunicación ha existido que ha evolucionado y que incursionado en nuevos rumbos, se promueve la participación de la escritura como un resultado de lo oral y se manifiesta que es imposible apartarlos, se expone al orador y receptor como una dinámica y el profundo sentimiento de señor WALTER J ONG con la comunicación.
  • 7.
    CARACTERISTICAS ESENCIALES DELA COMUNICACIÓN ORAL 7 REFERENCIAS BIBLIOGRAFICAS 1. ANÁLISIS DE LA ORALIDAD: UNA POÉTICA DEL HABLA COTIDIANA Por Alexandra Álvarez Muro Universidad de los Andes