Tornillo y tornillo sin fin.
Christian Pana.
Carlos Torres.
Dana Ardila.
Kimberly Caicedo.
Grado: 9-6.
Área: Tecnología.
Institución Educativa Liceo Departamental.
Santiago de Cali, 200 de Junio de 2020
1
​ TABLA DE CONTENIDO.
Portada
Tabla de contenido…………………………………….…….…………….………….… 2
Desarrollo Temático…..……………..…………………………..…………...…...……...3 - 4
Imágenes enumeradas………………………………………………………………..…..5 - 6
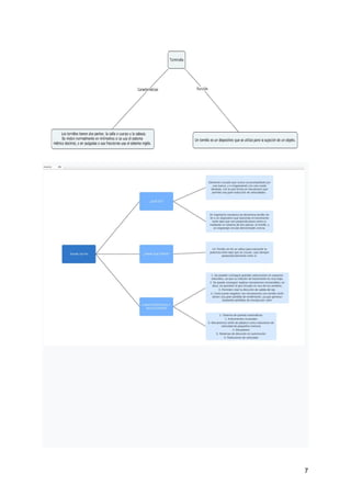
Mapa conceptual ………………...………………...……………………………………..7
Conclusiones……………………………………………………………………………..8
Link blogs y evidencia ………………...………………………………..…….…………9 - 10
Webgrafia ……………………………………………………………………………….11
2
TORNILLO.
En ​ingeniería mecánica​ se denomina tornillo sin fin a un dispositivo que transmite el
movimiento entre ​ejes​ que son ​perpendiculares​ entre sí, mediante un sistema de dos piezas: el
tornillo (con dentado helicoidal), y un engranaje circular denominado corona.
Relaciones geométricas.
Cada vez que el tornillo sin fin da una vuelta completa, el ​engranaje​ avanza un número de
dientes igual al número de entradas del sinfín. El tornillo sin fin puede ser un mecanismo
irreversible o no, dependiendo del ángulo de la hélice, junto a otros factores.
La velocidad de giro del eje conducido depende del número de entradas del tornillo y del
número de ​dientes​ de la rueda. Se puede entender el número de entradas del tornillo como el
número de ​hélices​ simples que lo forman. En la práctica la mayoría de tornillos son de una
sola entrada, por lo que cada vez que éste dé una vuelta, el engranaje avanza un solo diente.
La expresión por la que se rige este mecanismo es similar a la de las ​ruedas dentadas​ teniendo
en cuenta el número de entradas del tornillo como elemento motor en este caso.
Dirección de la transmisión.
Al contrario que en los sistemas de ​piñón y cremallera​, en general (salvo casos especiales) la
dirección de la transmisión del movimiento entre los dos ejes no es reversible, especialmente
cuando se usan coeficientes de reducción grande con tornillos de una sola espiral: es el
tornillo el que hace girar al engranaje, y no al revés. Esto es debido a que la espiral del
tornillo es notablemente perpendicular a los dientes de la rueda, dando un momento de giro
prácticamente nulo cuando se intenta hacerla girar. Se trata de una ventaja considerable
cuando se desea eliminar cualquier posibilidad de que los movimientos de la rueda se
transmitan al tornillo. En cambio, en los tornillos de espirales múltiples, este efecto se reduce
considerablemente, debiéndose tener en cuenta la reducción del ​efecto de frenado​, hasta el
punto de que el engranaje puede ser capaz de hacer girar al tornillo.
Configuraciones del sin fin en las que el equipo no puede transmitir movimientos al tornillo
se dice que son ​autoblocantes​, circunstancia que depende del ángulo de ataque entre
engranajes y del coeficiente de fricción entre ambos.
3
¿Que es un tornillo sin fin y para qué sirve?
Elemento roscado que nunca va acompañado por una tuerca, y sí engranando con una rueda
dentada, con la que forma un mecanismo que permite una gran reducción de velocidades.
Tornillo sin fin. Se utiliza para transmitir la potencia entre ejes que se cruzan, casi siempre
perpendicularmente entre sí.
4
Imágenes Numeradas.
1.
2.
5
3.
4.
6
7
Conclusión.
De él podemos decir que es una pieza normalmente metálica y alargada, con forma cilíndrica
y roscada y con una cabeza desde donde se ejerce la fuerza necesaria para su fijación, y cuya
utilidad es unir o sujetar objetos.
Hay tornillos de diferente tamaño , hay unos que son muy grande y se utilizan para las
construcciones de edificios .
También hay tornillos muy pequeños que sirven para cosas muy pequeñas como
construcciones de mecanismos que se juntan y forman uno más grande.
8
Links blogs
​https://moderntechologia.blogspot.com/
https://tecnocarlos123.blogspot.com/
https://raytecnology.blogspot.com/
https://christianpana2306.blogspot.com/
Reuniones por zoom para la actividad
9
10
Webgrafia
https://es.wikipedia.org/wiki/Tornillo_sin_fin
https://ferreteriaferrbep.com/blog/6/tipos-de-tornillos
https://ferreteriapoveda.com/para-que-sirve-un-tornillo/
11

Tornillos y tornillos sin fin

  • 1.
    Tornillo y tornillosin fin. Christian Pana. Carlos Torres. Dana Ardila. Kimberly Caicedo. Grado: 9-6. Área: Tecnología. Institución Educativa Liceo Departamental. Santiago de Cali, 200 de Junio de 2020 1
  • 2.
    ​ TABLA DECONTENIDO. Portada Tabla de contenido…………………………………….…….…………….………….… 2 Desarrollo Temático…..……………..…………………………..…………...…...……...3 - 4 Imágenes enumeradas………………………………………………………………..…..5 - 6 Mapa conceptual ………………...………………...……………………………………..7 Conclusiones……………………………………………………………………………..8 Link blogs y evidencia ………………...………………………………..…….…………9 - 10 Webgrafia ……………………………………………………………………………….11 2
  • 3.
    TORNILLO. En ​ingeniería mecánica​se denomina tornillo sin fin a un dispositivo que transmite el movimiento entre ​ejes​ que son ​perpendiculares​ entre sí, mediante un sistema de dos piezas: el tornillo (con dentado helicoidal), y un engranaje circular denominado corona. Relaciones geométricas. Cada vez que el tornillo sin fin da una vuelta completa, el ​engranaje​ avanza un número de dientes igual al número de entradas del sinfín. El tornillo sin fin puede ser un mecanismo irreversible o no, dependiendo del ángulo de la hélice, junto a otros factores. La velocidad de giro del eje conducido depende del número de entradas del tornillo y del número de ​dientes​ de la rueda. Se puede entender el número de entradas del tornillo como el número de ​hélices​ simples que lo forman. En la práctica la mayoría de tornillos son de una sola entrada, por lo que cada vez que éste dé una vuelta, el engranaje avanza un solo diente. La expresión por la que se rige este mecanismo es similar a la de las ​ruedas dentadas​ teniendo en cuenta el número de entradas del tornillo como elemento motor en este caso. Dirección de la transmisión. Al contrario que en los sistemas de ​piñón y cremallera​, en general (salvo casos especiales) la dirección de la transmisión del movimiento entre los dos ejes no es reversible, especialmente cuando se usan coeficientes de reducción grande con tornillos de una sola espiral: es el tornillo el que hace girar al engranaje, y no al revés. Esto es debido a que la espiral del tornillo es notablemente perpendicular a los dientes de la rueda, dando un momento de giro prácticamente nulo cuando se intenta hacerla girar. Se trata de una ventaja considerable cuando se desea eliminar cualquier posibilidad de que los movimientos de la rueda se transmitan al tornillo. En cambio, en los tornillos de espirales múltiples, este efecto se reduce considerablemente, debiéndose tener en cuenta la reducción del ​efecto de frenado​, hasta el punto de que el engranaje puede ser capaz de hacer girar al tornillo. Configuraciones del sin fin en las que el equipo no puede transmitir movimientos al tornillo se dice que son ​autoblocantes​, circunstancia que depende del ángulo de ataque entre engranajes y del coeficiente de fricción entre ambos. 3
  • 4.
    ¿Que es untornillo sin fin y para qué sirve? Elemento roscado que nunca va acompañado por una tuerca, y sí engranando con una rueda dentada, con la que forma un mecanismo que permite una gran reducción de velocidades. Tornillo sin fin. Se utiliza para transmitir la potencia entre ejes que se cruzan, casi siempre perpendicularmente entre sí. 4
  • 5.
  • 6.
  • 7.
  • 8.
    Conclusión. De él podemosdecir que es una pieza normalmente metálica y alargada, con forma cilíndrica y roscada y con una cabeza desde donde se ejerce la fuerza necesaria para su fijación, y cuya utilidad es unir o sujetar objetos. Hay tornillos de diferente tamaño , hay unos que son muy grande y se utilizan para las construcciones de edificios . También hay tornillos muy pequeños que sirven para cosas muy pequeñas como construcciones de mecanismos que se juntan y forman uno más grande. 8
  • 9.
  • 10.
  • 11.