X |ESTIMANDO FUTUROS TASAS DE CAMBIO
A4. MercadosForex: Tamaño y estructura
 El total global esde 3 trillonesenundíade loscuales1 trillónsonde contadoo Spot (por
el restode los contratosfuturos).
 Promediodel tamañode lastransaccioneses de 4 millonesde dólares.
 Las monedasmásconcurridasson el dólar,el Euro,Yen y la LibraEsterlina.
 El dólartiene el 86% de todaslas transacciones.
 Los grandesbancossirvencomomercadosmeta.
 Los mercadosson electrónicos
 Los asentamientossonconducidoselectrónicamente.Lossistemasamericanosincluyen
sistemasFedwire yChips.
A2. MercadosForex: participacionesde Compañía Multinacional (CM)
CM realizaconversionesde monedasparafacilitarlastransaccionesentre subsidiarias,filiales,
proveedoresyclientes.
3 manerasespecificasde participacion:
 CM compra entradasde dinerode proveedoresextranjeros
 CM vende accionesyserviciosacompañiasextranjeras
 CM hace inversionesfronterizasconactivosreales
¿Porque el US$?
• Monedade ReservaempleadaporBancosCentrales.
• Monedade Inversiónenlosmercadosmundialesde capital.
• Monedade transacción.Los preciosde todoslos productos(comodities) se expresanenUS$.
• Monedade facturaciónengran parte de contratos.
• Monedade intervenciónempleadaporBancosCentrales parasubiro bajarel tipode cambiode
la monedanacional.
Funcionesdel Mercado de Divisas Forex
• Permite transferirel poderadquisitivoentre monedas.
• Proporcionainstrumentosymecanismos parafinanciarel comercioylasinversiones
internacionales.
• Ofrece facilidadesparalaadministraciónde riesgo(95%):
– CoberturasyTransferencias.
– Arbitrajes.
– Especulación
Arbitraje versusEspeculación
• Arbitraje:Operaciónque nocorre ningún riesgo, porquecomprayvende al mismoinstante. No
tiene que usarfondospropiosporque vendeantesde tenerde liquidarlacompra.
• Especulación:Operaciónque se hace una apuestasobre laevolucióndel preciodel activo, corre
el riesgoa equivocarse yse tiene que invertirfondosorecursospara participarenella.
Segmentosy nivelesdel mercadode divisas
1. Mercado cambiario (Spot),33% de actividad.
2. Mercado a plazo(Forwards)
3. Mercado de futuros(Futures)
4. Mercado de Opciones(Options)
Condicionesde OperaciónPTI
• Régimencambiariode libreflotación.
• Mercado de dinerolíquidoyeficiente.
• Cuentade capital abiertayun sistemafinanciero sólido.
• Una monedaque se cotizaen el mercadode futuros.
CentrosCambiarios
• Londres,31%
• NuevaYork,19%
• Tokyo,8%
• Luego,Singapur,HongKongy Zurich.
B1. FOREX: CUOTA DIRECTA VERSUS CUOTA INDIRECTA
B2. FOREX: OFERTA Y DEMANDA
Euro-dólarestácotizadoentre 1.5511 a 1.5514
El banco estádispuestoacomprar el Euro pagando $1.5511
El banco estádispuestoavenderel Eurorecibiendo$1.5514
Porcentaje Oferta-DemandaporEuro-Dólar= 1.5514 - 1.5511/ 1.5514 = 0.01934%
B3. FOREX: COSTO DE LAS TRANSACCIONES
Ejemplo:Una firmabrasileñadeseacomprar$400,000. Se dirigena Unibancopara recibiruna
cotización.La cotizacióndel bancoUSD-BRL esde 1.4015 a 1.1437. TambiénUnibancoimpone una
comisiónde lamonedabrasileñaen200 encada transacción.
FirmaPaga= 400,000 X 1.4037 + 200 = BRL 561,680
cuota directa
$1.25 por euro
1 Euro $1.25
cuota indirecta 0.80
euros por dólar
0.80 euros $1
PosicionesenInversiones
• PosiciónLarga.
• PosiciónCorta.
PosiciónLarga
• PosiciónLargaenun activobeneficiaal inversionista,si el preciodel activosube.
• Se le apuestaa que el activose aprecie enel futuro.
• Puede serpropietariootenerderechos sobre el activo.
• Ejemplo,Contratode comprade la divisaafuturo.
PosiciónCorta
• Beneficiaal inversionistasi el preciodel activobaja.
• Ventacorta significavenderalgoque nose tiene,algoprestadoparaa futurocomprarlobarato y
devolverel títuloal que lodioprestado.
• El que tiene unaposicióncortaapuestaaque baje el preciodel activoencuestión.
• Ejemplos,posicióncortaendólares:unacuentaporpagar, venderladivisaa futuro.
Arbitraje de divisas
• Consiste en comprary vendersimultáneamente unactivoendosmercadosdiferentespara
aprovechaladiscrepanciade preciosentre ambosmercados.
Arbitraje Triangular o 3 Puntos
• Involucratresplazasytres monedas.
• Para que sealucrativo,el tipode cambiodirectodebe serdiferente deltipode cambiocruzado.
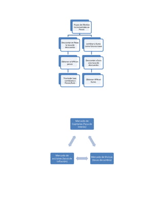
Flujos de Efectivo
incrementales en
Pesos
Descontar en Pesos
la tasa de
descuento
Obtener elVPN en
pesos
Trasladar tasa
cambiaria a
Pesos/Euro
cambiar a Euros
como futuras tasas
Descontar a Euro
una tasa de
descuento
Obtener VPN en
Euros
Mercado de
Capitales (Tasa de
Interes)
Mercado de Divisas
(tasas decambio)
Mercado de
acciones (tasasde
inflación)
ParidadesFinanzas Internacionales
• Paridadde Tasas de Interés.( MonedasD)
• ParidadMercadoForward.(Todas)
• Paridadde PoderAdquisitivo.(MonedasLD)
• EfectoFisher.(Todas)
Paridad de las tasas de interés(PTI)
• Las condicionesde paridadsonunconjuntode relacionesque vinculanlastasasde interés,las
tasas de inflación,lostiposde cambiosyloscostosde mano de obra cuandolosmercadosesta en
equilibrio.
Paridad Tasas de InterésIMPLICA
• Implicaque el tipode cambiaspotdepende de ladiferenciaentre lastasasde interésenlasdos
monedasyde lasexpectativasacercadel valorfuturode lamoneda.
PARIDAD DE TASAS DE INTERES PTI
• Segúnlaparidadde las tasa de interés,losmercadosde divisasyde dineroestánenequilibriosi
la diferenciaentre lastasasde interésendosmonedascualesquiera,hacenque laecuaciónde PTI
que este enequilibrio.
• PTI= (F/S) = (1+Rm)/(1+Re)
Donde:
• F=Tasa de cambiofutura de pesosa US$.
• S= Tasa de cambio contdo(spot) de pesosa US$
• Rm=Tasa de interésnominal anual enMéxico.
• Re=Tasade interésnominal anual enUSA.
INTERPRETACION PTI
Si el ratio del factorde interesesesigual que el ratiode lastasas Fowarda Spot, se estáen
equilibrioyse cumple laPTI.
Si no hay cumplimiento,se tiene lasposibilidadesde realizarunarbitraje.
Tasas empleadasenMéxico
• T-BillsyCetes.
• Libory Tasa de interésinterbancariasestimadasparalospesos(TIIE).
¿Cuántoequivale el RendimientoenUS$peroinvirtiendoenMéxico?
RE= (F/S)x(1+Rm)-1
PARIDAD DE TASAS DE INTERÉS
CIA cesará de ser rentable porlassiguientescausas:
Los ratiosde interesescambiaran(ejemplo:unagrandemandade unamonedaelevarálos
intereses)
Valorde la moneda(al contadoy a plazo) cambiará(ejemplo:unagrandemandade una moneda
elevaráel ratiode contado)
Ganancia = 1/S X (1 + r*) X F – (1+ r) =0
1 + r / 1 + r* = S / F
B3. ARBITRAJE DE INTERES CUBIERTO
Proyecciónde PTI
• F/S=((1+Rm )/(1+Re))^t
C2. Aplicaciónde laParidadde Tasas de Interés:Encontrarla Tarifa máscercana
El día 180 la tasa LIBORpara el dólary el Yenson 4% y 1% respectivamente (Actual/360
convencional).Latasa de contadoes la siguiente:Dólar-Yen=110. Estimarla tasa más cercana al
día 180 para Yen.Ajustala ecuaciónIRPa LIBOR.
1 + 𝑟 𝑥
𝑡
360
1 + 𝑟 𝑥
𝑡
360
=
𝑆
𝐹
𝐹 = 𝑆 𝑥
1 + 𝑟 𝑥
𝑡
360
1 + 𝑟 𝑥
𝑡
360
=
1
110
𝑥
1 + 4% 𝑥
180
360
1 + 4% 𝑥
180
360
= 0.00923
CALCULO DEL F IMPLÍCITO
F= S* ((1+Rm)/(1+Re))
C3. IMPEDIMENTOS DE LA PARIDAD DE TASA DE INTERES
Cuandoel riesgopredeterminadovaria,lasvariacionesenlosnivelesde losinteresesendiversos
paísespuedenreflejarnosololaprimamás cercana sinotambiénniveles diferencialesdel riesgo
predeterminado.
El costo de lastransaccionesporadquirirtasasde interéscubiertasarbitralesdebesersuficiente
para para prevenirque el arbitraje ocurra,aunsi hay desviacionesde laparidad.
Los riesgospolíticosolosriesgosdel paístambiénpuedencausardesviacionesde laparidadde
tasas de interés.
Los impuestosyotrasimperfeccionesdelmercadoque entorpecenel libre movimientode
capitalesatravésde lasfronteras.
C4. EVIDENCIA EMPIRICA DE LA PARIDAD DE TASAS DE INTERES
En su conjunto,lateoría de la Paridadde Tasas de Interéstrabajamuybienespecialmente con
diversidadde monedas.
Existendostiposde pruebasque se utilizan:
Test de Simulación: La estrategiaactual de arbitraje essimuladacon lainformacióndisponible
para determinarsi lasgananciassonalcanzables.Lasgananciastípicamente soncalculadasconel
valornetode loscostosde las siguientestransacciones:a) vendiendounafianzaoprestando
dinero;b) Comprade contado enel mercadoextranjero;c) contratoa plazo;d) comprandouna
fianzaextranjera.
Test de Regresión:La variable dependiente (Variable Y) el ratiode forward-to-spot(elquivalente
al logaritmonatural del negativo próximodellogaritmonatural de contado).Lavariable
independiente(VariableX) esel interésdiferencial (laespecificacióndifieresi loslogaritmos
naturalessonusadoscon lavariable Y).La paridadde tasasde interésrequiere el interceptode
uno.
PARIDAD DEL PODER ADQUISITIVO PPA
La relaciónentre los nivelesde preciosen losdospaísesyel tipode cambioentre sus monedasse
llamaParidaddel PoderAdquisitivo (PPA).
IMPORTANCIAPPA
En Países en vía de desarrolloPPA esmás aplicable que PTIdadoque se tiene más información
respectoa nivelesde preciose inflacionesenestospaísesysusmonedasno poseenmercado
internacional importante.
TRES APROXIMACIONDEL PPA
• Leydel Precio
• PPA Absoluta
• PPA Relativa
LEY DEL PRECIO Y MODELO
Segúnlaleydel precioúnico,si se cumplen ciertascondiciones, losproductosidénticosen
diferentespaísesdebentenerel mismoprecio entérminosde lamismamoneda.
• Pm=Pe*S
• Pm= Preciopaísdoméstico.
• Pe=Preciopaís extranjero
• S= CambioSpotentre lasdos monedas.
EJEMPLO LEY DEL PRECIO UNICO
• SuéterenUSA cuesta $ $40.00
• CambioSpot(S)=11.20 Pesos/$
• SuéterdeberíacostarenMéxico
• Pm= $40 x 11.20 $ por MXN=448 MXN.
Implicacionesde la Ley del Precio Único
Los productoscomerciables idénticosdeben tenerel mismo precioendiferentespaísesen
términos de lamismamoneda,suponiendo informaciónperfectaygratuita,ausenciade costosde
transaccióny obstáculosal comercio.
CUMPLIMIENTODE LA LEY DEL PRECIO
• Nose cumple laleyensutotalidaddadoque en el mundoreal existenbarrerasal comercio
internacional yloscostosde transacciónno son despreciables.
• Solotomaen cuentabienestransablesyelimina losnotransables.
• Existe enmuchosproductosdiferencias,osea que no todossonidénticos.
Si la Big Mar cuesta$3.41 enEstadosUnidoscuánto costaría en el restodel mundo?La más barata
esen China costando $1.45 y la máscara esen Suizacostando$5.20.
PrecioBigMac PrecioAmpliadodólar Bajo (-) sobre (+)
valuaciónsobre el
dólar
USA 3.41
Argentina 2.67 2.42 -22
Australia 2.91 1.01 -14
Brasil 3.61 2.02 +6
Gran Bretaña 4.01 1.7 +18
Canada 3.68 1.14 +8
Chile 2.97 4.59 +13
China 1.45 3.23 -58
RepublicaCheca 2.51 15.5 -27
Dinamarca 5.08 8.14 +49
Egipto 1.68 2.80 -51
Areade Euro 4.17 1.12 +22
Hong Kong 1.54 3.52 -55
Hungaria 3.33 1.76 -2
Indonesia 1.76 4.66 -48
Japon 2.29 82.1 -33
PARIDAD DEL PODER ADQUISITIVO ABSOLUTA (PPA)
Mientrasla leydel precioúnicose refiere a productosindividuales,laparidaddel poder
adquisitivoabsolutaconsiderael nivel general de precios.
Méxiconivel de preciosse mide:ÍndiceNacional delpreciosal Consumidor(INPC)
En USA su equivalente esel CPI.
ESTRUCTURA DEL INPC
• Se compone de 313 productos.
• Representacanasticabásica.
• Ponderapesosporlíneade productos;Ejemplos:
• Alimentosybebidas37.4%
• Ropay calzado 9.9%
• Vivienda17.8%
TASA DE CAMBIO Y PARIDAD PODER AADQUISITIVO
• SegúnlaPPA,el tipode cambioentre dos monedasdebe serigual;
S= Costo de Canasta México/CostoCanasta
USA= Pm/Pe
Dónde:
S= Tasa de cambioSpot.
Pm= Costode canasta Domesticaentiempot
Pe= Costode canasta Extranjeraentiempot
LIMITACIÓN DE LA PARIDAD PODER ADQUISITIVO
• Para que tengasentidolaPPA,lospreciosen losmedirse conlamismacanasta.
• Además,laPPA nose cumple si la proporción entre losbienestransablesynotransablesen las
canastas de referenciaesdiferente.
PARIDAD DEL PODER ADQUISITIVO RELATIVA (PPAR)
La paridaddel poderadquisitivorelativanose refiere alosnivelesde preciossinoalastasas de
cambio.
La tasa de crecimientoodecrecimientode lospreciosse denomina,inflación( i).
Segúneste enfoque,el tipode cambiose debe ajustarala diferenciaentre lainflaciónentre los
dos países.
PPAR Y MODELO
La PPARrelativase derivade laPPA absoluta,ladiferenciaesde pasarde losnivelesde preciosa
sus tasasde crecimientoodecrecimiento.
Modelo:InflaciónDoméstica= 1+i= Pt/Pt-1
Dónde:
• i= inflación
• Pt= Nivel de preciosentiempot
• Pt-1= Nivel de preciosentiempot-1
CALCULO DE INFLACIONDOMESTICA
PARIDAD DEL PODER ADQUISITIVO RELATIVA (PPAR)
Modelo
F/S= (1+im)/ (1+ie)
Lectura: El tipode cambiode la monedamás débil debe creceraun ritmoque compense la
diferenciaenlastasasde inflaciónenlasdos monedas.
MODELO CALCULOTASA DE CAMBIO FUTURA
E (St)=Sx (1+im)/(1+ie)
Este modelose conoce como laforma de expectativade laparidaddel poderde adquisición.
Dónde:
E (St)= Tasa de cambiofutura entiempot.
Im= Inflacióndoméstica.
Ie= Inflaciónextranjera.
S= Tasa de cambioSpot.
EVIDENCIA DE PPAR
En el largo plazotiende acumplirse.
Debidoa que lostiposde cambioreflejanlacompetitividadde lospaíses.
PORQUE EXISTEN DESVIACIÓNEN PPA
• Barrerasal comercioy costosde transporte.
• Prácticasmonopolistasyoligopólicas enlosmercadosimperfectos.
• Pocaconfiabilidaddelcálculode lainflaciónenalgunospaíses.
• Lo inadecuadode usarel índice de preciosal consumidorpara medirlacompetitividadde un
país.
RELACIONES ENTRE LAS TASAS DE INTERÉS Y LAS TASAS DE INFLACIÓN
PTI=F/S= (1+Rm)/(1+Re)
PPAR=F/S=(1+im)/(1+ie)
Si las dosparidadesse cumplensimultáneamente:
(1+Rm)/(1+Re)=(1+im)/(1+ie)
Aproximadamente,Rm-Re=im-ie
Efecto Internacional de Fisher
(1+Rm)=(1+Re)x(1+im)/(1+ie)
Efecto Nacional de Fisher(FE)
(1 + r)= (1+rr) x (1+i)
Dónde:
r = tasa nominal de interés.
rr= tasa real de interés
i= tasa de inflación.
MODULO REGRESION PRONOSTICO TASA DE CAMBIO
Tasas Realesde Intereses
RRm=Rm-im
RRe= Re-ie
La diferenciaRRmnoes igual a RRe,dadoa laprima de riesgo.
RRm=RRe+ Primade Riesgo
Primade Riesgosincluye:
1. Riesgopaís.
2. Riesgode deteriorofiscal.
3. Riesgode una depreciación.
4. Riesgode un brote inflacionario.
Riesgo en Guatemala
CIUDAD RIESGO REGION
FINLANDIA 0% EUROPA OCCIDENTAL
FRANCIA 0% EUROPA OCCIDENTAL
ALEMANIA 0% EUROPA OCCIDENTAL
GRRECIA 1.58% EUROPA OCCIDENTAL
GUATEMALA 3.75% CENTROAMERICA
HONDURAS 8.25% CENTROAMERICA
HONG KONG 0.90% ASIA
HUNGARIA 2.40% EUROPA ORIENTAL
ISLANDIA 3% EUROPA OCCIDENTAL
INDIA 4.50% ASIA
INDONESIA 4.50% ASIA
IRLANDA 0.45% EUROPA OCCIDENTAL
CIUDAD RIESGO REGION
PAKISTAN 9.75% ASIA
PANAMA 3.75% CENTROAMERICA
NUEVA GUINEA 6.75% ASIA
PARAGUAY 9.75% CENTROAMERICA
PERU 3.00% CENTROAMERICA
FILIPINAS 5.25% ASIA
POLONIA 1.58% EUROPA ORIENTAL
PORTUGAL 0.90% EUROPA OCCIDENTAL
QATAR 0.90% EUROPA MEDIA
ROMANIA 3.00% EUROPA ORIENTAL
RUSIA 2.40% EUROPA ORIENTAL
ARABIA SAUDITA 1.35% EUROPA MEDIA
SINGAPOUR 0% ASIA
SLOVAKIA 1.35% EUROPA OCCIDENTAL
SLOVENIA 0.9 EUROPA OCCIDENTAL
SUDAFRICA 1.80% AFRICA
Ciudad Riesgo Pais Region
Luxemburgo 0.00% centro Financiero
Macao 1.13% Asia
Malasia 1.80% Asia
Malta 1.35% Europa Occidental
Mauricios 2.70% Africa
Mexico 2.40% Norte America
Moldova 11.25% Europa Oriental
Mongolia 6.75% Asia
Montenegro 5.25% Europa Oriental
Morocco 3.75% Africa
Holanda 0.00% Europa Occidental
Nueva Zelanda 0.00% Australia y NZ
EVALUACIONDE PROYECTOS INTERNACIONALES
Objetivos
• Valuaciónde OportunidadesinternacionalesempleandoVAN oNPV.
• Poderincorporarel efectodel riesgopaísalas valuaciones.
• EmplearSimulaciónMonte CarlopararealizarAnálisisde Riesgo Integral.
B. VENTAJAS DE LOS PROYECTOS INTERNACIONALES
Trabajo exterior:especializadoyeconómico
Aumentode Ingresos:Másoportunidadesenventasybastosmercadospotenciales
Diversificaciónde CF:proteccióncontrarecesiónen cualquierade losmercados.
Amenazascontraregulacionesadversas:Hayinteresadosextranjerosque protegeránlosintereses
de la firma.
Hay flexibilidadparaaccionesfuturas:Se creanaccionesreales.
C. TIPOS DE PROYECTOS EXTERIORES
Outsoursing:tambiénllamadoOffshoring(deslocalización),usualmentesencillode analizar para
componentesoproductos(implicacionesde costos)
Producción Internacional:mayor complejidad,tambiénpertenece aloscostosperoenvuelve
múltiplesconsideraciones.
Ciudad Riesgo Pais Region
Botswana 1.58% Africa
Brasil 3.00% Sudamerica
Bulgaria 3.00% Europa Oriental
Cambodia 8.25% Asia
Canada 0.00% Norteamerica
Islas Caiman 1.13% Caribe
Chile 1.35% Sudamerica
China 1.35% Asia
Colombia 3.00% Sudamerica
Costa Rica 3.75% Centroamerica
Croacia 3.00% Europa Oriental
Cuba 11.25% Caribe
VentasInternacionales:Mucho más complejo,requiere pronósticosdeltamañodel mercado,
cuotas de mercadoy precios.
Producción y VentasInternacionales: Tan complejacomolavaluaciónde infirmaindependiente.
VAN: SUMADEL VALOR PRESENTE DE LOS FLUJOS DE EFECTIVO
𝑁𝑃𝑉 = ∑
𝐶𝐹𝑡
(1 + 𝑟) 𝑡
𝑛
𝑡=0
Si la Inversiónocurre ent=0
𝑁𝑃𝑉 = ∑
𝐶𝐹𝑡
(1 + 𝑟) 𝑡
𝑛
𝑡=1
− 𝐶𝐹0
COSTO DE CAPITAL
¿Qué escosto de Capital?
El costo de capital esla tasa de rendimientoque debe ganarse paraque el valorde laempresay el
preciode mercadode lasaccionescomunesno disminuyan.
Es un promedioponderadode loscostosde lasdistintasfuentesde financiamientoutilizadaspor
la empresa.
RENDIMIENTO REQUERIDO EN INVERSION
• Mercado Domestico
RendimientoNominal (A)=+Tasa libre de
Riesgo+RiskPremium
RendimientoNominal (B)=+TasaReal
+ InflaciónEsperada
Mercado Internacional
RendimientoNominal Internacional=
+Tasa Libre de Riesgo País.
+InflaciónEsperadaporMoneda.
+Riesgosobre Primade Inversión
COSTO DE CAPITAL DE ACCIONESCOMUNES
Ke= Rf + β (Rm – Rf) + RiesgoPaís
KE PETROLERA ZUATA,PETROZUATA C.A
Ke = Rf + Be (Rm-Rf)+SP+CP
SP= Ajuste poroperaciónnueva.
CP= RiesgoPaís
Rm=7%, Promedio(Racciones-BonosUSA)
Rf= RendimientoBonosLP-TB=5.60%
Be=0.91
SP=2.1%, start-upcompanies.
CP=6.67%, Venezuela
Ke=20.97%
D1. FLUJOSDE EFECTIVO DEL PROYECTO
FEf= (I- G – D) x (1 – i) + D – Δ CPT - Δ AF
I= Ingresos
E= Gastos (Gastosdirectos+ Gastosgeneralesyotrosgastosfijos)
Δ CPT= Cambiosenel Capital de Trabajo
Δ AF=CambiosenActivoFijo
D= Depreciación
i= interés
MATRIZ DE FLUJO DE EFECTIVO
FEF(t)= FEF*(t) x S x ((1+ im)/(1+ie))^t
Dónde:
CF(t)=Matriz de Flujosde Efectivo.
C*(t)= Flujosde Efectivode laSubsidiaria
S= Tasa de cambioSpot.
PPAR=((1+im)/(1+ie))^t
EFECTO FISHER (A NIVEL INTERNACIONAL)
Valuaciónde Proyectoanivel subsidiaria.
(1+CCPM)= (1+CCPM*) X (1+im)/ (1+ie)
CCPM*= (1+CCPM) x (1+ie)/ ((1+m)
Dónde:
CCPM=Costo de Capital Ponderadode laCasaMatriz
CCPM*=Costo de Capital Subsidiaria
D2. EJEMPLO FLUJO DE EFECTIVO
Durante un año enparticular,unafirmaregistrolassiguientes transaccionesensusubsidiariaen
Taiwán:
a) Se produjeron5000 unidadesde unproductodirecto(manode obra y materialesyotros
costosvariables) a80 dólaresTaiwanesesporunidad.
b) Se incurrieronencostosfijosde 100 dólaresTaiwaneses.
c) Depreciaciónde activosfijospor50,000 TWD.
d) Se vendiócadaunidada un valorde 150 TWD.
e) Pago de interesesporunvalordel 20%.
f) Se incrementóel capital de trabajode 250,000 TWD a 275,000 TWD.
g) Se invirtió75,000 TWD enactivosfijos.
I = 5 , 000 ´ 150 = 750 , 000
G = 5,000 ´ 80 + 100,000 = 500,00
Δ CT = 275 000 – 250,000 = 25,000
FEf= (I- G – D) x (1 – i) + D – Δ CPT - Δ AF
(750,000 - 500,000 - 50,000) x (1+ 20%) 50,000 - 25,000 - 75,000= TWD 110 ,000
G1. RIESGO DE PAIS
Riesgo de País= Riesgo Económico + Riesgo Político
Riesgo Económico= este riesgo surge de los cambios en el ambiente macroeconómico y se
manifiesta en factores como el crecimiento nacional, la inflación y los intereses.
RiesgoPolítico=Este tipode riesgosurge de los cambios en el ambiente socio-político de un país.
En ciertospaíses,laconfusiónpolíticapuede encabezarel deteriorodel mercadopotencial de una
firma y e incrementar el costo de las operaciones.
G2. RATINGS DE RIESGO DE PAIS
AAA AA A
CANADA AUSTRALIA CHINA
ALEMANIA HONG KONG CHILE
SINGAPOUR JAPON REPUBLICA CHECA
GRAN BRETAÑA ITALIA TAIWAN
ESTADOSUNIDOS KUWAIT MALASIA
BBB B B/C/D
MEXICO BRASIL IRAN
RUSIA COLOMBIA REPUBLICA DOMINICANA
SUD AFRICA SRI LANKA BOLIVIA
KASHASTAN TURKIA ECUADOR
INDIA VIETNAM ARGENTINA
EMPRESAS OFRECEN SEGUROS
Empresasde SegurosubicadasenLondresy NuevaYork.
Segurosde Expropiacióndel GrupoChubb.
Agenciade Garantía Multilateral del BancoMundial.
G5. RIESGO POLITICO DE SEGUROS
Ahoraextensamente permitidoparafuentesprivadasypúblicas.
La primade segurosesun Flujode Efectivonegativoyhace disminuirel ValorPresentedel
Proyecto.
Perosi un seguroescomprado,la expropiacióneseludida.
El costo de la primade un seguropuede serequivalente al costoesperadoporlaexpropiación.
PRESUPUESTO DE CAPITAL AVANZADO
AsimetríasProyecto Internacionales
• Evaluacióndel Proyectoconlamismamoneda.
• Flujosde Efectivode laSubsidiaria
• Flujosde Efectivode laCasaMatriz
• Flujosde Efectivode laSubsidiariayCasaMatriz no son iguales.
Asimetríaen Impuestos
• CF Subsidiaria=InterésCF*(1-Ie)
• CF Matriz= InterésCF*(1-te)(1-Irl)
• Ie=Impuestosde rentadel exterior.
• Irl=Impuestosde rentalocales.
Toma de Decisión
La decisiónenunproyectointernacional se realizaenbase ala Perspectivade laCasaMatriz o
ParentCompanyy nuncadesde el puntode la Subsidiaria.
B1. DANDO RESPUESTA A LAS ASIMETRIAS (Cuando VPN>0 para la casa Matriz y VPN<0 para la
subsidiaria)
Revisarlosflujosde efectivoparaasegurarse laconsistenciade lossupuestos.Si lasubsidiaria
utilizasupuestosmásconservadores,¿deberíalaMatriz hacerlo mismo?
Son violadaslascondicionesde laparidad?Si el Costode Capital Ponderadode la Subsidiariaes
mayor porla violaciónde lascondicionesde paridad,el VPN debe sermenor.Eneste caso,¿es
posible que lafirmaobtengalamismaomayor valormeramente porinvertirenactivos
financieros?
Si las tasas extranjerassonmayoresque laparidadde lastasasindicadas,¿deberíalafirma
abstenerse de obtenerfinanciamientolocal?
Si los activos financierosde lasubsidiariaenel VPN sonnegativos,¿sonlosotrosproyectoscon
VPN positivoal nivel de lasubsidiaria?
Es la diferenciadel costode capital atribuiblealadiferenciaentre el riesgode lospaíses?Eneste
caso, ¿se tienenencuentalosajustesadecuadosparalosflujosde efectivo que se hanhechopor
la casa matriz?
B2. DANDO RESPUESTA A LAS ASIMETRIAS (Cuando VPN>0 para la casa Matriz y VPN<0 para la
subsidiaria)
Determinarsi losadministradoreslocalessonexcesivamente optimistasycorrigenel sesgosi hay
alguno.
¿Sonlas condicionesde laparidadvioladas?Quizásel bajocostodel financiamientoestá
disponible enel paísextranjero(bajoscostosconllevanaunmayor VPN).De sercierto,explotar
lascondicionescondiferentesproyectos.
ANÁLISIS DE LA PARIDAD DE PODER ADQUISITIVORELATIVO
Diferenciales de la inflación y tasas de cambio
Intervalo de 1 año: inflación más alta
Intervalo de 24 años

Traduccion presentaciones ariel

  • 1.
    X |ESTIMANDO FUTUROSTASAS DE CAMBIO A4. MercadosForex: Tamaño y estructura  El total global esde 3 trillonesenundíade loscuales1 trillónsonde contadoo Spot (por el restode los contratosfuturos).  Promediodel tamañode lastransaccioneses de 4 millonesde dólares.  Las monedasmásconcurridasson el dólar,el Euro,Yen y la LibraEsterlina.  El dólartiene el 86% de todaslas transacciones.  Los grandesbancossirvencomomercadosmeta.  Los mercadosson electrónicos  Los asentamientossonconducidoselectrónicamente.Lossistemasamericanosincluyen sistemasFedwire yChips.
  • 2.
    A2. MercadosForex: participacionesdeCompañía Multinacional (CM) CM realizaconversionesde monedasparafacilitarlastransaccionesentre subsidiarias,filiales, proveedoresyclientes. 3 manerasespecificasde participacion:  CM compra entradasde dinerode proveedoresextranjeros  CM vende accionesyserviciosacompañiasextranjeras  CM hace inversionesfronterizasconactivosreales
  • 6.
    ¿Porque el US$? •Monedade ReservaempleadaporBancosCentrales. • Monedade Inversiónenlosmercadosmundialesde capital. • Monedade transacción.Los preciosde todoslos productos(comodities) se expresanenUS$. • Monedade facturaciónengran parte de contratos. • Monedade intervenciónempleadaporBancosCentrales parasubiro bajarel tipode cambiode la monedanacional. Funcionesdel Mercado de Divisas Forex • Permite transferirel poderadquisitivoentre monedas. • Proporcionainstrumentosymecanismos parafinanciarel comercioylasinversiones internacionales. • Ofrece facilidadesparalaadministraciónde riesgo(95%): – CoberturasyTransferencias. – Arbitrajes. – Especulación Arbitraje versusEspeculación • Arbitraje:Operaciónque nocorre ningún riesgo, porquecomprayvende al mismoinstante. No tiene que usarfondospropiosporque vendeantesde tenerde liquidarlacompra. • Especulación:Operaciónque se hace una apuestasobre laevolucióndel preciodel activo, corre el riesgoa equivocarse yse tiene que invertirfondosorecursospara participarenella. Segmentosy nivelesdel mercadode divisas 1. Mercado cambiario (Spot),33% de actividad. 2. Mercado a plazo(Forwards) 3. Mercado de futuros(Futures) 4. Mercado de Opciones(Options) Condicionesde OperaciónPTI • Régimencambiariode libreflotación. • Mercado de dinerolíquidoyeficiente. • Cuentade capital abiertayun sistemafinanciero sólido. • Una monedaque se cotizaen el mercadode futuros.
  • 7.
    CentrosCambiarios • Londres,31% • NuevaYork,19% •Tokyo,8% • Luego,Singapur,HongKongy Zurich. B1. FOREX: CUOTA DIRECTA VERSUS CUOTA INDIRECTA B2. FOREX: OFERTA Y DEMANDA Euro-dólarestácotizadoentre 1.5511 a 1.5514 El banco estádispuestoacomprar el Euro pagando $1.5511 El banco estádispuestoavenderel Eurorecibiendo$1.5514 Porcentaje Oferta-DemandaporEuro-Dólar= 1.5514 - 1.5511/ 1.5514 = 0.01934% B3. FOREX: COSTO DE LAS TRANSACCIONES Ejemplo:Una firmabrasileñadeseacomprar$400,000. Se dirigena Unibancopara recibiruna cotización.La cotizacióndel bancoUSD-BRL esde 1.4015 a 1.1437. TambiénUnibancoimpone una comisiónde lamonedabrasileñaen200 encada transacción. FirmaPaga= 400,000 X 1.4037 + 200 = BRL 561,680 cuota directa $1.25 por euro 1 Euro $1.25 cuota indirecta 0.80 euros por dólar 0.80 euros $1
  • 8.
    PosicionesenInversiones • PosiciónLarga. • PosiciónCorta. PosiciónLarga •PosiciónLargaenun activobeneficiaal inversionista,si el preciodel activosube. • Se le apuestaa que el activose aprecie enel futuro. • Puede serpropietariootenerderechos sobre el activo. • Ejemplo,Contratode comprade la divisaafuturo. PosiciónCorta • Beneficiaal inversionistasi el preciodel activobaja. • Ventacorta significavenderalgoque nose tiene,algoprestadoparaa futurocomprarlobarato y devolverel títuloal que lodioprestado. • El que tiene unaposicióncortaapuestaaque baje el preciodel activoencuestión. • Ejemplos,posicióncortaendólares:unacuentaporpagar, venderladivisaa futuro.
  • 9.
    Arbitraje de divisas •Consiste en comprary vendersimultáneamente unactivoendosmercadosdiferentespara aprovechaladiscrepanciade preciosentre ambosmercados. Arbitraje Triangular o 3 Puntos • Involucratresplazasytres monedas. • Para que sealucrativo,el tipode cambiodirectodebe serdiferente deltipode cambiocruzado.
  • 10.
    Flujos de Efectivo incrementalesen Pesos Descontar en Pesos la tasa de descuento Obtener elVPN en pesos Trasladar tasa cambiaria a Pesos/Euro cambiar a Euros como futuras tasas Descontar a Euro una tasa de descuento Obtener VPN en Euros Mercado de Capitales (Tasa de Interes) Mercado de Divisas (tasas decambio) Mercado de acciones (tasasde inflación)
  • 11.
    ParidadesFinanzas Internacionales • ParidaddeTasas de Interés.( MonedasD) • ParidadMercadoForward.(Todas) • Paridadde PoderAdquisitivo.(MonedasLD) • EfectoFisher.(Todas) Paridad de las tasas de interés(PTI) • Las condicionesde paridadsonunconjuntode relacionesque vinculanlastasasde interés,las tasas de inflación,lostiposde cambiosyloscostosde mano de obra cuandolosmercadosesta en equilibrio. Paridad Tasas de InterésIMPLICA • Implicaque el tipode cambiaspotdepende de ladiferenciaentre lastasasde interésenlasdos monedasyde lasexpectativasacercadel valorfuturode lamoneda. PARIDAD DE TASAS DE INTERES PTI • Segúnlaparidadde las tasa de interés,losmercadosde divisasyde dineroestánenequilibriosi la diferenciaentre lastasasde interésendosmonedascualesquiera,hacenque laecuaciónde PTI que este enequilibrio. • PTI= (F/S) = (1+Rm)/(1+Re) Donde: • F=Tasa de cambiofutura de pesosa US$. • S= Tasa de cambio contdo(spot) de pesosa US$ • Rm=Tasa de interésnominal anual enMéxico. • Re=Tasade interésnominal anual enUSA. INTERPRETACION PTI Si el ratio del factorde interesesesigual que el ratiode lastasas Fowarda Spot, se estáen equilibrioyse cumple laPTI. Si no hay cumplimiento,se tiene lasposibilidadesde realizarunarbitraje.
  • 12.
    Tasas empleadasenMéxico • T-BillsyCetes. •Libory Tasa de interésinterbancariasestimadasparalospesos(TIIE). ¿Cuántoequivale el RendimientoenUS$peroinvirtiendoenMéxico? RE= (F/S)x(1+Rm)-1
  • 13.
    PARIDAD DE TASASDE INTERÉS CIA cesará de ser rentable porlassiguientescausas: Los ratiosde interesescambiaran(ejemplo:unagrandemandade unamonedaelevarálos intereses) Valorde la moneda(al contadoy a plazo) cambiará(ejemplo:unagrandemandade una moneda elevaráel ratiode contado) Ganancia = 1/S X (1 + r*) X F – (1+ r) =0 1 + r / 1 + r* = S / F
  • 15.
    B3. ARBITRAJE DEINTERES CUBIERTO Proyecciónde PTI • F/S=((1+Rm )/(1+Re))^t C2. Aplicaciónde laParidadde Tasas de Interés:Encontrarla Tarifa máscercana El día 180 la tasa LIBORpara el dólary el Yenson 4% y 1% respectivamente (Actual/360 convencional).Latasa de contadoes la siguiente:Dólar-Yen=110. Estimarla tasa más cercana al día 180 para Yen.Ajustala ecuaciónIRPa LIBOR.
  • 16.
    1 + 𝑟𝑥 𝑡 360 1 + 𝑟 𝑥 𝑡 360 = 𝑆 𝐹 𝐹 = 𝑆 𝑥 1 + 𝑟 𝑥 𝑡 360 1 + 𝑟 𝑥 𝑡 360 = 1 110 𝑥 1 + 4% 𝑥 180 360 1 + 4% 𝑥 180 360 = 0.00923 CALCULO DEL F IMPLÍCITO F= S* ((1+Rm)/(1+Re)) C3. IMPEDIMENTOS DE LA PARIDAD DE TASA DE INTERES Cuandoel riesgopredeterminadovaria,lasvariacionesenlosnivelesde losinteresesendiversos paísespuedenreflejarnosololaprimamás cercana sinotambiénniveles diferencialesdel riesgo predeterminado. El costo de lastransaccionesporadquirirtasasde interéscubiertasarbitralesdebesersuficiente para para prevenirque el arbitraje ocurra,aunsi hay desviacionesde laparidad. Los riesgospolíticosolosriesgosdel paístambiénpuedencausardesviacionesde laparidadde tasas de interés. Los impuestosyotrasimperfeccionesdelmercadoque entorpecenel libre movimientode capitalesatravésde lasfronteras. C4. EVIDENCIA EMPIRICA DE LA PARIDAD DE TASAS DE INTERES En su conjunto,lateoría de la Paridadde Tasas de Interéstrabajamuybienespecialmente con diversidadde monedas. Existendostiposde pruebasque se utilizan:
  • 17.
    Test de Simulación:La estrategiaactual de arbitraje essimuladacon lainformacióndisponible para determinarsi lasgananciassonalcanzables.Lasgananciastípicamente soncalculadasconel valornetode loscostosde las siguientestransacciones:a) vendiendounafianzaoprestando dinero;b) Comprade contado enel mercadoextranjero;c) contratoa plazo;d) comprandouna fianzaextranjera. Test de Regresión:La variable dependiente (Variable Y) el ratiode forward-to-spot(elquivalente al logaritmonatural del negativo próximodellogaritmonatural de contado).Lavariable independiente(VariableX) esel interésdiferencial (laespecificacióndifieresi loslogaritmos naturalessonusadoscon lavariable Y).La paridadde tasasde interésrequiere el interceptode uno. PARIDAD DEL PODER ADQUISITIVO PPA La relaciónentre los nivelesde preciosen losdospaísesyel tipode cambioentre sus monedasse llamaParidaddel PoderAdquisitivo (PPA). IMPORTANCIAPPA En Países en vía de desarrolloPPA esmás aplicable que PTIdadoque se tiene más información respectoa nivelesde preciose inflacionesenestospaísesysusmonedasno poseenmercado internacional importante. TRES APROXIMACIONDEL PPA • Leydel Precio • PPA Absoluta • PPA Relativa LEY DEL PRECIO Y MODELO Segúnlaleydel precioúnico,si se cumplen ciertascondiciones, losproductosidénticosen diferentespaísesdebentenerel mismoprecio entérminosde lamismamoneda. • Pm=Pe*S • Pm= Preciopaísdoméstico. • Pe=Preciopaís extranjero • S= CambioSpotentre lasdos monedas. EJEMPLO LEY DEL PRECIO UNICO • SuéterenUSA cuesta $ $40.00 • CambioSpot(S)=11.20 Pesos/$
  • 18.
    • SuéterdeberíacostarenMéxico • Pm=$40 x 11.20 $ por MXN=448 MXN. Implicacionesde la Ley del Precio Único Los productoscomerciables idénticosdeben tenerel mismo precioendiferentespaísesen términos de lamismamoneda,suponiendo informaciónperfectaygratuita,ausenciade costosde transaccióny obstáculosal comercio. CUMPLIMIENTODE LA LEY DEL PRECIO • Nose cumple laleyensutotalidaddadoque en el mundoreal existenbarrerasal comercio internacional yloscostosde transacciónno son despreciables. • Solotomaen cuentabienestransablesyelimina losnotransables. • Existe enmuchosproductosdiferencias,osea que no todossonidénticos. Si la Big Mar cuesta$3.41 enEstadosUnidoscuánto costaría en el restodel mundo?La más barata esen China costando $1.45 y la máscara esen Suizacostando$5.20. PrecioBigMac PrecioAmpliadodólar Bajo (-) sobre (+) valuaciónsobre el dólar USA 3.41 Argentina 2.67 2.42 -22 Australia 2.91 1.01 -14 Brasil 3.61 2.02 +6 Gran Bretaña 4.01 1.7 +18 Canada 3.68 1.14 +8 Chile 2.97 4.59 +13 China 1.45 3.23 -58 RepublicaCheca 2.51 15.5 -27 Dinamarca 5.08 8.14 +49 Egipto 1.68 2.80 -51 Areade Euro 4.17 1.12 +22 Hong Kong 1.54 3.52 -55 Hungaria 3.33 1.76 -2 Indonesia 1.76 4.66 -48 Japon 2.29 82.1 -33
  • 19.
    PARIDAD DEL PODERADQUISITIVO ABSOLUTA (PPA) Mientrasla leydel precioúnicose refiere a productosindividuales,laparidaddel poder adquisitivoabsolutaconsiderael nivel general de precios. Méxiconivel de preciosse mide:ÍndiceNacional delpreciosal Consumidor(INPC) En USA su equivalente esel CPI. ESTRUCTURA DEL INPC • Se compone de 313 productos. • Representacanasticabásica. • Ponderapesosporlíneade productos;Ejemplos: • Alimentosybebidas37.4% • Ropay calzado 9.9% • Vivienda17.8% TASA DE CAMBIO Y PARIDAD PODER AADQUISITIVO • SegúnlaPPA,el tipode cambioentre dos monedasdebe serigual; S= Costo de Canasta México/CostoCanasta USA= Pm/Pe Dónde: S= Tasa de cambioSpot. Pm= Costode canasta Domesticaentiempot Pe= Costode canasta Extranjeraentiempot LIMITACIÓN DE LA PARIDAD PODER ADQUISITIVO • Para que tengasentidolaPPA,lospreciosen losmedirse conlamismacanasta. • Además,laPPA nose cumple si la proporción entre losbienestransablesynotransablesen las canastas de referenciaesdiferente.
  • 20.
    PARIDAD DEL PODERADQUISITIVO RELATIVA (PPAR) La paridaddel poderadquisitivorelativanose refiere alosnivelesde preciossinoalastasas de cambio. La tasa de crecimientoodecrecimientode lospreciosse denomina,inflación( i). Segúneste enfoque,el tipode cambiose debe ajustarala diferenciaentre lainflaciónentre los dos países. PPAR Y MODELO La PPARrelativase derivade laPPA absoluta,ladiferenciaesde pasarde losnivelesde preciosa sus tasasde crecimientoodecrecimiento. Modelo:InflaciónDoméstica= 1+i= Pt/Pt-1 Dónde: • i= inflación • Pt= Nivel de preciosentiempot • Pt-1= Nivel de preciosentiempot-1 CALCULO DE INFLACIONDOMESTICA
  • 21.
    PARIDAD DEL PODERADQUISITIVO RELATIVA (PPAR) Modelo F/S= (1+im)/ (1+ie) Lectura: El tipode cambiode la monedamás débil debe creceraun ritmoque compense la diferenciaenlastasasde inflaciónenlasdos monedas. MODELO CALCULOTASA DE CAMBIO FUTURA E (St)=Sx (1+im)/(1+ie) Este modelose conoce como laforma de expectativade laparidaddel poderde adquisición. Dónde: E (St)= Tasa de cambiofutura entiempot. Im= Inflacióndoméstica. Ie= Inflaciónextranjera. S= Tasa de cambioSpot. EVIDENCIA DE PPAR En el largo plazotiende acumplirse. Debidoa que lostiposde cambioreflejanlacompetitividadde lospaíses.
  • 22.
    PORQUE EXISTEN DESVIACIÓNENPPA • Barrerasal comercioy costosde transporte. • Prácticasmonopolistasyoligopólicas enlosmercadosimperfectos. • Pocaconfiabilidaddelcálculode lainflaciónenalgunospaíses. • Lo inadecuadode usarel índice de preciosal consumidorpara medirlacompetitividadde un país. RELACIONES ENTRE LAS TASAS DE INTERÉS Y LAS TASAS DE INFLACIÓN PTI=F/S= (1+Rm)/(1+Re) PPAR=F/S=(1+im)/(1+ie) Si las dosparidadesse cumplensimultáneamente: (1+Rm)/(1+Re)=(1+im)/(1+ie) Aproximadamente,Rm-Re=im-ie Efecto Internacional de Fisher (1+Rm)=(1+Re)x(1+im)/(1+ie) Efecto Nacional de Fisher(FE) (1 + r)= (1+rr) x (1+i) Dónde: r = tasa nominal de interés. rr= tasa real de interés i= tasa de inflación.
  • 23.
    MODULO REGRESION PRONOSTICOTASA DE CAMBIO Tasas Realesde Intereses RRm=Rm-im RRe= Re-ie La diferenciaRRmnoes igual a RRe,dadoa laprima de riesgo. RRm=RRe+ Primade Riesgo Primade Riesgosincluye: 1. Riesgopaís. 2. Riesgode deteriorofiscal. 3. Riesgode una depreciación. 4. Riesgode un brote inflacionario.
  • 24.
    Riesgo en Guatemala CIUDADRIESGO REGION FINLANDIA 0% EUROPA OCCIDENTAL FRANCIA 0% EUROPA OCCIDENTAL ALEMANIA 0% EUROPA OCCIDENTAL GRRECIA 1.58% EUROPA OCCIDENTAL GUATEMALA 3.75% CENTROAMERICA HONDURAS 8.25% CENTROAMERICA HONG KONG 0.90% ASIA HUNGARIA 2.40% EUROPA ORIENTAL ISLANDIA 3% EUROPA OCCIDENTAL INDIA 4.50% ASIA INDONESIA 4.50% ASIA IRLANDA 0.45% EUROPA OCCIDENTAL
  • 25.
    CIUDAD RIESGO REGION PAKISTAN9.75% ASIA PANAMA 3.75% CENTROAMERICA NUEVA GUINEA 6.75% ASIA PARAGUAY 9.75% CENTROAMERICA PERU 3.00% CENTROAMERICA FILIPINAS 5.25% ASIA POLONIA 1.58% EUROPA ORIENTAL PORTUGAL 0.90% EUROPA OCCIDENTAL QATAR 0.90% EUROPA MEDIA ROMANIA 3.00% EUROPA ORIENTAL RUSIA 2.40% EUROPA ORIENTAL ARABIA SAUDITA 1.35% EUROPA MEDIA SINGAPOUR 0% ASIA SLOVAKIA 1.35% EUROPA OCCIDENTAL SLOVENIA 0.9 EUROPA OCCIDENTAL SUDAFRICA 1.80% AFRICA Ciudad Riesgo Pais Region Luxemburgo 0.00% centro Financiero Macao 1.13% Asia Malasia 1.80% Asia Malta 1.35% Europa Occidental Mauricios 2.70% Africa Mexico 2.40% Norte America Moldova 11.25% Europa Oriental Mongolia 6.75% Asia Montenegro 5.25% Europa Oriental Morocco 3.75% Africa Holanda 0.00% Europa Occidental Nueva Zelanda 0.00% Australia y NZ
  • 26.
    EVALUACIONDE PROYECTOS INTERNACIONALES Objetivos •Valuaciónde OportunidadesinternacionalesempleandoVAN oNPV. • Poderincorporarel efectodel riesgopaísalas valuaciones. • EmplearSimulaciónMonte CarlopararealizarAnálisisde Riesgo Integral. B. VENTAJAS DE LOS PROYECTOS INTERNACIONALES Trabajo exterior:especializadoyeconómico Aumentode Ingresos:Másoportunidadesenventasybastosmercadospotenciales Diversificaciónde CF:proteccióncontrarecesiónen cualquierade losmercados. Amenazascontraregulacionesadversas:Hayinteresadosextranjerosque protegeránlosintereses de la firma. Hay flexibilidadparaaccionesfuturas:Se creanaccionesreales. C. TIPOS DE PROYECTOS EXTERIORES Outsoursing:tambiénllamadoOffshoring(deslocalización),usualmentesencillode analizar para componentesoproductos(implicacionesde costos) Producción Internacional:mayor complejidad,tambiénpertenece aloscostosperoenvuelve múltiplesconsideraciones. Ciudad Riesgo Pais Region Botswana 1.58% Africa Brasil 3.00% Sudamerica Bulgaria 3.00% Europa Oriental Cambodia 8.25% Asia Canada 0.00% Norteamerica Islas Caiman 1.13% Caribe Chile 1.35% Sudamerica China 1.35% Asia Colombia 3.00% Sudamerica Costa Rica 3.75% Centroamerica Croacia 3.00% Europa Oriental Cuba 11.25% Caribe
  • 27.
    VentasInternacionales:Mucho más complejo,requierepronósticosdeltamañodel mercado, cuotas de mercadoy precios. Producción y VentasInternacionales: Tan complejacomolavaluaciónde infirmaindependiente. VAN: SUMADEL VALOR PRESENTE DE LOS FLUJOS DE EFECTIVO 𝑁𝑃𝑉 = ∑ 𝐶𝐹𝑡 (1 + 𝑟) 𝑡 𝑛 𝑡=0 Si la Inversiónocurre ent=0 𝑁𝑃𝑉 = ∑ 𝐶𝐹𝑡 (1 + 𝑟) 𝑡 𝑛 𝑡=1 − 𝐶𝐹0 COSTO DE CAPITAL ¿Qué escosto de Capital? El costo de capital esla tasa de rendimientoque debe ganarse paraque el valorde laempresay el preciode mercadode lasaccionescomunesno disminuyan. Es un promedioponderadode loscostosde lasdistintasfuentesde financiamientoutilizadaspor la empresa. RENDIMIENTO REQUERIDO EN INVERSION • Mercado Domestico RendimientoNominal (A)=+Tasa libre de Riesgo+RiskPremium RendimientoNominal (B)=+TasaReal + InflaciónEsperada Mercado Internacional RendimientoNominal Internacional= +Tasa Libre de Riesgo País. +InflaciónEsperadaporMoneda. +Riesgosobre Primade Inversión
  • 28.
    COSTO DE CAPITALDE ACCIONESCOMUNES Ke= Rf + β (Rm – Rf) + RiesgoPaís KE PETROLERA ZUATA,PETROZUATA C.A Ke = Rf + Be (Rm-Rf)+SP+CP SP= Ajuste poroperaciónnueva. CP= RiesgoPaís Rm=7%, Promedio(Racciones-BonosUSA) Rf= RendimientoBonosLP-TB=5.60% Be=0.91 SP=2.1%, start-upcompanies. CP=6.67%, Venezuela Ke=20.97%
  • 29.
    D1. FLUJOSDE EFECTIVODEL PROYECTO FEf= (I- G – D) x (1 – i) + D – Δ CPT - Δ AF I= Ingresos E= Gastos (Gastosdirectos+ Gastosgeneralesyotrosgastosfijos) Δ CPT= Cambiosenel Capital de Trabajo Δ AF=CambiosenActivoFijo D= Depreciación i= interés MATRIZ DE FLUJO DE EFECTIVO FEF(t)= FEF*(t) x S x ((1+ im)/(1+ie))^t Dónde: CF(t)=Matriz de Flujosde Efectivo. C*(t)= Flujosde Efectivode laSubsidiaria S= Tasa de cambioSpot. PPAR=((1+im)/(1+ie))^t EFECTO FISHER (A NIVEL INTERNACIONAL) Valuaciónde Proyectoanivel subsidiaria. (1+CCPM)= (1+CCPM*) X (1+im)/ (1+ie) CCPM*= (1+CCPM) x (1+ie)/ ((1+m) Dónde: CCPM=Costo de Capital Ponderadode laCasaMatriz CCPM*=Costo de Capital Subsidiaria
  • 30.
    D2. EJEMPLO FLUJODE EFECTIVO Durante un año enparticular,unafirmaregistrolassiguientes transaccionesensusubsidiariaen Taiwán: a) Se produjeron5000 unidadesde unproductodirecto(manode obra y materialesyotros costosvariables) a80 dólaresTaiwanesesporunidad. b) Se incurrieronencostosfijosde 100 dólaresTaiwaneses. c) Depreciaciónde activosfijospor50,000 TWD. d) Se vendiócadaunidada un valorde 150 TWD. e) Pago de interesesporunvalordel 20%. f) Se incrementóel capital de trabajode 250,000 TWD a 275,000 TWD. g) Se invirtió75,000 TWD enactivosfijos. I = 5 , 000 ´ 150 = 750 , 000 G = 5,000 ´ 80 + 100,000 = 500,00 Δ CT = 275 000 – 250,000 = 25,000 FEf= (I- G – D) x (1 – i) + D – Δ CPT - Δ AF (750,000 - 500,000 - 50,000) x (1+ 20%) 50,000 - 25,000 - 75,000= TWD 110 ,000 G1. RIESGO DE PAIS Riesgo de País= Riesgo Económico + Riesgo Político Riesgo Económico= este riesgo surge de los cambios en el ambiente macroeconómico y se manifiesta en factores como el crecimiento nacional, la inflación y los intereses. RiesgoPolítico=Este tipode riesgosurge de los cambios en el ambiente socio-político de un país. En ciertospaíses,laconfusiónpolíticapuede encabezarel deteriorodel mercadopotencial de una firma y e incrementar el costo de las operaciones. G2. RATINGS DE RIESGO DE PAIS AAA AA A CANADA AUSTRALIA CHINA ALEMANIA HONG KONG CHILE SINGAPOUR JAPON REPUBLICA CHECA GRAN BRETAÑA ITALIA TAIWAN
  • 31.
    ESTADOSUNIDOS KUWAIT MALASIA BBBB B/C/D MEXICO BRASIL IRAN RUSIA COLOMBIA REPUBLICA DOMINICANA SUD AFRICA SRI LANKA BOLIVIA KASHASTAN TURKIA ECUADOR INDIA VIETNAM ARGENTINA EMPRESAS OFRECEN SEGUROS Empresasde SegurosubicadasenLondresy NuevaYork. Segurosde Expropiacióndel GrupoChubb. Agenciade Garantía Multilateral del BancoMundial. G5. RIESGO POLITICO DE SEGUROS Ahoraextensamente permitidoparafuentesprivadasypúblicas. La primade segurosesun Flujode Efectivonegativoyhace disminuirel ValorPresentedel Proyecto. Perosi un seguroescomprado,la expropiacióneseludida. El costo de la primade un seguropuede serequivalente al costoesperadoporlaexpropiación. PRESUPUESTO DE CAPITAL AVANZADO AsimetríasProyecto Internacionales • Evaluacióndel Proyectoconlamismamoneda. • Flujosde Efectivode laSubsidiaria • Flujosde Efectivode laCasaMatriz • Flujosde Efectivode laSubsidiariayCasaMatriz no son iguales.
  • 32.
    Asimetríaen Impuestos • CFSubsidiaria=InterésCF*(1-Ie) • CF Matriz= InterésCF*(1-te)(1-Irl) • Ie=Impuestosde rentadel exterior. • Irl=Impuestosde rentalocales. Toma de Decisión La decisiónenunproyectointernacional se realizaenbase ala Perspectivade laCasaMatriz o ParentCompanyy nuncadesde el puntode la Subsidiaria. B1. DANDO RESPUESTA A LAS ASIMETRIAS (Cuando VPN>0 para la casa Matriz y VPN<0 para la subsidiaria) Revisarlosflujosde efectivoparaasegurarse laconsistenciade lossupuestos.Si lasubsidiaria utilizasupuestosmásconservadores,¿deberíalaMatriz hacerlo mismo? Son violadaslascondicionesde laparidad?Si el Costode Capital Ponderadode la Subsidiariaes mayor porla violaciónde lascondicionesde paridad,el VPN debe sermenor.Eneste caso,¿es posible que lafirmaobtengalamismaomayor valormeramente porinvertirenactivos financieros? Si las tasas extranjerassonmayoresque laparidadde lastasasindicadas,¿deberíalafirma abstenerse de obtenerfinanciamientolocal? Si los activos financierosde lasubsidiariaenel VPN sonnegativos,¿sonlosotrosproyectoscon VPN positivoal nivel de lasubsidiaria? Es la diferenciadel costode capital atribuiblealadiferenciaentre el riesgode lospaíses?Eneste caso, ¿se tienenencuentalosajustesadecuadosparalosflujosde efectivo que se hanhechopor la casa matriz? B2. DANDO RESPUESTA A LAS ASIMETRIAS (Cuando VPN>0 para la casa Matriz y VPN<0 para la subsidiaria) Determinarsi losadministradoreslocalessonexcesivamente optimistasycorrigenel sesgosi hay alguno.
  • 33.
    ¿Sonlas condicionesde laparidadvioladas?Quizáselbajocostodel financiamientoestá disponible enel paísextranjero(bajoscostosconllevanaunmayor VPN).De sercierto,explotar lascondicionescondiferentesproyectos. ANÁLISIS DE LA PARIDAD DE PODER ADQUISITIVORELATIVO Diferenciales de la inflación y tasas de cambio Intervalo de 1 año: inflación más alta
  • 34.