TROMBOEMBOLIA PULMONAR
R2 UMQ Claudia Valera, R1 UMQ Rodulfo Chable, R1 UMQ Victor Armenta, R1 UMQ Edson
colorado
Definición
◦ El tromboembolismo pulmonar (TEP), se define
como la obstrucción de las arterias pulmonares
de un trombo desprendido de alguna zona del
territorio venoso, en la mayoría de las
ocasiones (90 - 95 %) se trata de una trombosis
venosa profunda de miembros inferiores.
S.V. Konstantinides et al. / Rev Esp Cardiol. 2020; 73(6):497.e1–497.e58
Virchow 1875
Trendelenburg 1908
Kirschner 1924
Factores de riesgo
Ramírez-Arias E, Rosas-Peralta M, Borrayo-Sánchez G, Moreno-Ruiz LA, Arenas-Fonseca JG, Arzola-Covarrubias VM, Sántos-Martínez LE, Arizmendi-Uribe E.
Tromboembolismo pulmonar: experiencia reciente de 4 años en un hospital de cardiología. Rev Med Inst Mex Seg Soc 2017;55(1):52-62.
Epidemiología
◦ Tercer síndrome cardiovascular agudo más frecuente.
◦ Incidencia anual 39 – 115 por cada 100.000 hab.
◦ Incidencia de ETEV 8 veces mayor en ≥ 80 años.
◦ 3000 muertes al año E.U.
◦ Muerte por TEP aguda fuera de diagnóstico 59%
◦ Muerte por TEP aguda dentro de diagnóstico 7%
◦ Sobrediagnósticada
S.V. Konstantinides et al. / Rev Esp Cardiol. 2020; 73(6):497.e1–497.e58
Epidemiología en
México
◦ En el Hospital de Cardiología del Centro Médico
Nacional Siglo XXI del IMSS (2010 – 2013)
◦ 184 pacientes con sospecha de TEP
◦ Solo 127 pacientes se diagnosticó TEP
Ramírez-Arias E, Rosas-Peralta M, Borrayo-Sánchez G, Moreno-Ruiz LA, Arenas-Fonseca JG, Arzola-Covarrubias VM, Sántos-Martínez LE, Arizmendi-Uribe E.
Tromboembolismo pulmonar: experiencia reciente de 4 años en un hospital de cardiología. Rev Med Inst Mex Seg Soc 2017;55(1):52-62.
Epidemiología
en México
Ramírez-Arias E, Rosas-Peralta M, Borrayo-Sánchez G, Moreno-Ruiz LA, Arenas-Fonseca JG, Arzola-Covarrubias VM, Sántos-Martínez LE, Arizmendi-Uribe E.
Tromboembolismo pulmonar: experiencia reciente de 4 años en un hospital de cardiología. Rev Med Inst Mex Seg Soc 2017;55(1):52-62.
Clasificación
de la TEP
◦ Inestabilidad hemodinamica:
◦ Parada cardiaca
◦ Shock obstructivo
◦ Hipotensión persistente
S.V. Konstantinides et al. / Rev Esp Cardiol. 2020; 73(6):497.e1–497.e58
Clasificación
TEP de alto riesgo TEP de riesgo intermedio TEP de riego bajo
TEP agudo TEP agudo TEP agudo
• Hipotensión sostenida
• Shock
• Uso de inotrópicos
• Sin hipotensión
• Disfunción VD y/o necrosis
miocárdica
• Estratificación PESI
Ausencia de marcadores
clínicos de pronóstico adverso
Riesgo relativo de mortalidad a
90 días de 32%
Riesgo de mortalidad a corto
plazo del 1 – 15%
Riesgo de mortalidad <1%
Paizano Vanega G, Fernandez Zúñiga E, Villalobos Bonilla D. Diagnostico de troboembolismo pulmonar agudo . Rev.méd.sinerg. [Internet]. 1 de febrero de 2022
[citado 31 de julio de 2022];7(2):e757. Disponible en: https://revistamedicasinergia.com/index.php/rms/article/view/757
Índice de gravedad del embolismo pulmonar (PESI)
Paizano Vanega G, Fernandez Zúñiga E, Villalobos Bonilla D. Diagnostico de troboembolismo pulmonar agudo . Rev.méd.sinerg. [Internet]. 1 de febrero de 2022
[citado 31 de julio de 2022];7(2):e757. Disponible en: https://revistamedicasinergia.com/index.php/rms/article/view/757
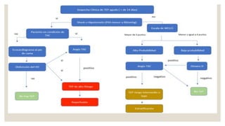
Escala PERC
◦ Desarrollada con el objeto de disminuir el
número de exámenes adicionales en el
proceso diagnóstico de los pacientes con
sospecha de TEP aguda sintomática.
HISTORIA
HISTORIA DEL TROMBOEMBOLISMO
PULMONAR
FRAGMENTO
DE ARTICULO
FISIOPATOLOGIA
TRIADA DE
VIRCHOW
ASOCIACION AMERICANA DE
HEMATOLOGIA
FACTORES
TRANSITORI
OS Y
CRONICOS
SOCIEDAD EUROPEA DE
CARDIOLOGIA FACTORES
FUERTES,
MODERADOS
O LEVES
¿QUE SUCEDE?
AUMENTO
EN LA
POSCARGA
VD
MOVIMIENTO
PARADOJICO
PRESION
PULMONA
R
DISFUSION
DISMINUCION
GC
INTERCAMBIO DE GASES
CIRCULACION
PULMONAR
RESISTENCIA
VASCULARES
TENSION ARTERIAL
TROBOXANO A2 Y
SEROTONINA
ADAPTACION
RECLUTAMIENTO DE
CAPILARES
VASODILATACION
CAMBIOS EN LA RELACION V/Q
◦ REDUCCION O ABOLICION DE LA PERFUSION DISTAL A LA OCLUSION
EFECTO INMEDIATO
ALVEOLOS NO
PERFUNDIDO
S
AUMENTO
ESPACIO
MUERTO
ALVEOLAR
DISMINUYE
LA
EXCRESION
CO2
VOLUMEN
MINUTO
CAMBIOS EN LA RELACION V/Q
HIPOPERFUSION
LOCAL
FACTOR
SUFACTANTE
EDEMA
ALVEOLAR
COLAPSO
ALVEOLAR
ATELECTASIAS
Los síntomas y signos de la EP son inespecíficos
La disnea es el síntoma más frecuente y
la taquipnea el signo más común de EP
La disnea grave, el sincope o la cianosis anuncian
una EP grave, potencialmente mortal que, a
menudo, cursa sin dolor torácico
Se debería sospechar una EP en pacientes hipotensos cuando existen.
Signos de trombosis venosa o factores predisponentes a la misma y
existen signos clínicos de corpulmonale agudo (insuficiencia ventricular
derecha aguda),
Revista Médica Sinergia Vol.6 (1), Enero 2021 - ISSN:2215-4523 / e-ISSN:2215-5279 http://revistamedicasinergia.com
T
aquicardia
Disnea de
aparición
súbita
Cianosis
Síncope
Dolor
torácico
Espasmo
bronquial
Infarto
pulmonar
Hemoptisis
Revista Médica Sinergia Vol.6 (1), Enero 2021 - ISSN:2215-4523 / e-ISSN:2215-5279 http://revistamedicasinergia.com
Taquipnea
Taquicardia sinusal
Presión arterial y diuresis conservada
Broncoespasmo
Reforzamiento del II ruido pulmonar
Revista Médica Sinergia Vol.6 (1), Enero 2021 - ISSN:2215-4523 / e-ISSN:2215-5279 http://revistamedicasinergia.com
Paciente grave
Taquicardia sinusal
Taquipnea y disnea intensa
Datos de dificultad
respiratoria
Hipotensión/ Ingurgitación yugular
Pulso paradójico
Reforzamiento II ruido
pulmonar
Choque palpable
Soplo de insuficiencia
tricuspídea
Ritmo de galope
Revista Médica Sinergia Vol.6 (1), Enero 2021 - ISSN:2215-4523 / e-ISSN:2215-5279 http://revistamedicasinergia.com
⦁ inversión de las ondas T en
las derivaciones V1-V4.
⦁ Rotación P derecha.
o
completo
de rama
⦁ Bloqueo
incompleto
derecha.
⦁ Cambios secuenciales.
Alteraciones secundarias a
⦁ Elevación de la presión
pulmonar.
⦁ Signos dilatación ventricular D.
⦁ Hipoxemia.
⦁ Rotación QRS derecha.
⦁ Isquemia miocárdica.
⦁ Dilatación VD.
Producto degradación fibrina
Su concentración plasmática se encuentra elevada cuando
hay un coágulo activo
Debido a la activación de la coagulación y la fibrinólisis
La fibrina se produce en una gran variedad de
procesos
Su especificidad cuando se sospecha TEP se reduce
continuamente con la edad
Infarto
pulmonar
Zona de
condensación
Desaparece
en 3 semanas
Sin broncograma
aéreo
Derrame
pleural
Embolia
pulmonar
masiva
Cardiomegalia
Hilios
prominentes
Radiografía de Tórax
Radiografía de Tórax
La hipoperfusión focal (signo de
Westermark) indica una oclusión
embolica central masiva. Una densidad periférica
en forma de cuña por encima del diafragma
(joroba de Hampton) habitualmente indica un
infarto pulmonar. Alteraciones sutiles que
indican una EP comprenden el ensanchamiento
de la arteria pulmonar derecha descendente.
Ecocardiografía
SIGNOS ECOCARDIOGRÁFICOS DE EMBOLIA PULMONAR
Dilatación o hipocinesia del ventrículo derecho, sobre todo hipocinesia de la pared libre con la punta
respetada.
(signo de McConnell)
Aplanamiento del tabique interventricular y movimiento paradójico hacia el
ventrículo izquierdo en forma de D en el corte transversal.
Insuficiencia Tricuspídea
Hipertensión Pulmonar con una velocidad del chorro de insuficiencia tricúspidea >2,6m/s
Perdida del Colapso de fase respiratoria de la vena cava inferior con la
inspiración
Dilatación de la vena cava inferior sin colapso inspiratorio fisiologico
Visualización directa del trombo (mas probable con la ecocardiografía
transesofágica)
Gold Standar
Invasivo, riesgo,
costo
Pruebas no invasivas
no son concluyentes
Sensibilidad
98%
Gammagrafía
⦁ Capaz de demostrar zonas de
hipoperfusión pulmonar.
⦁ Poco específico.
◦ 🞂 + Áreas de hipoperfusión en
áreas bien ventiladas.
Ecocardiografía
⦁ Grado dilatación VD.
⦁ Disminución flujo de
llenado VI.
TRATAMIENT
O
R2 UMQ Claudia Valera Ayala
Tratamiento fase aguda
2019 ESC Guidelines for the diagnosis and management of acute pulmonary embolism developed in collaboration with the European Respiratory Society (ERS). European Heart Journal (2020) 41, doi:10.1093/eurheartj/ehz405
Asistencia hemodinámica &
respiratoria
Hipoxemia→ TEP
grave. Ventilación y
perfusión
O2→ sat <90%
Hipoxemia grave o
IR refractaria→
cortocircuito
Inestabilidad→ cánula
alto flujo, ventilación
mecánica; reperfusión
Insuficiencia VD→
hipotensión grave
durante la inducción
Vol corriente 6ml/kg
meseta de presión
inspiratoria final
<30cmH20
Tratamiento fase aguda
2019 ESC Guidelines for the diagnosis and management of acute pulmonary embolism developed in collaboration with the European Respiratory Society (ERS). European Heart Journal (2020) 41, doi:10.1093/eurheartj/ehz405
Asistencia hemodinámica &
respiratoria
Insf. Aguda del
VD→ bajo gasto
sistémico
Causa principal
de muerte en px
TEP
PVC ↓, carga
500cc→ ↑ IC en
px TEP
Tratamiento fase aguda
2019 ESC Guidelines for the diagnosis and management of acute pulmonary embolism developed in collaboration with the European Respiratory Society (ERS). European Heart Journal (2020) 41, doi:10.1093/eurheartj/ehz405
Asistencia hemodinámica &
respiratoria
ECMO→ px TEP
↑ riesgo colapso
circulatorio o
parada
Su uso↑
incidencia de
complicaciones
Dx diferencial→
parada cardiaca
con ritmo no
desfibrilable
Parada cardiaca
causa TEP→
soporte
avanzado
Tx trombolítico→
reanimación
debe continuar
60-90min
Tratamiento fase aguda
2019 ESC Guidelines for the diagnosis and management of acute pulmonary embolism developed in collaboration with the European Respiratory Society (ERS). European Heart Journal (2020) 41, doi:10.1093/eurheartj/ehz405
Anticoagulación inicial
Iniciar anticoagulación
al esperar resultados
HBP ajustado a peso
o fondaparinux, HNF
intravenosa
Nuevos estudios→
apixaban 7 días o
rivaroxabán durante 3
semanas
HBPM y F→ ↓ riesgo
hemorragia mayor y
trombocitopenia
inducida
HFN→ insuficiencia
renal u obesidad
graves
NACO→ trombina y el
factor X
AVK→
anticoagulación HFN,
HBPM, F por 5 días,
normalizar INR 2-3por
2 días consecutivos
Warfarina 10mg,
mayor edad <5mg
Tratamiento fase aguda
2019 ESC Guidelines for the diagnosis and management of acute pulmonary embolism developed in collaboration with the European Respiratory Society (ERS). European Heart Journal (2020) 41, doi:10.1093/eurheartj/ehz405
Tratamiento reperfusión
Tratamiento fase aguda
2019 ESC Guidelines for the diagnosis and management of acute pulmonary embolism developed in collaboration with the European Respiratory Society (ERS). European Heart Journal (2020) 41, doi:10.1093/eurheartj/ehz405
Tx percutáneo dirigido
por catéter
Tratamiento fase aguda
2019 ESC Guidelines for the diagnosis and management of acute pulmonary embolism developed in collaboration with the European Respiratory Society (ERS). European Heart Journal (2020) 41, doi:10.1093/eurheartj/ehz405
Embolectomía Qx
Tratamiento
fase aguda
2019 ESC Guidelines for the diagnosis and management of acute pulmonary embolism developed in collaboration with the European Respiratory Society (ERS). European Heart Journal (2020) 41, doi:10.1093/eurheartj/ehz405
Bibliografía
◦ 2019 ESC Guidelines for the diagnosis and management of acute pulmonary embolism
developed in collaboration with the European Respiratory Society (ERS). European Heart
Journal (2020) 41, doi:10.1093/eurheartj/ehz405
◦ Diagnóstico y manejo actualizado del tromboembolismo pulmonar agudo, Revista Médica
Sinergia Vol.6 (1), Enero 2021 - ISSN:2215-4523 / e-ISSN:2215-5279.

Tromboembolia pulmonar.pptx

  • 1.
    TROMBOEMBOLIA PULMONAR R2 UMQClaudia Valera, R1 UMQ Rodulfo Chable, R1 UMQ Victor Armenta, R1 UMQ Edson colorado
  • 2.
    Definición ◦ El tromboembolismopulmonar (TEP), se define como la obstrucción de las arterias pulmonares de un trombo desprendido de alguna zona del territorio venoso, en la mayoría de las ocasiones (90 - 95 %) se trata de una trombosis venosa profunda de miembros inferiores. S.V. Konstantinides et al. / Rev Esp Cardiol. 2020; 73(6):497.e1–497.e58
  • 3.
  • 4.
    Factores de riesgo Ramírez-AriasE, Rosas-Peralta M, Borrayo-Sánchez G, Moreno-Ruiz LA, Arenas-Fonseca JG, Arzola-Covarrubias VM, Sántos-Martínez LE, Arizmendi-Uribe E. Tromboembolismo pulmonar: experiencia reciente de 4 años en un hospital de cardiología. Rev Med Inst Mex Seg Soc 2017;55(1):52-62.
  • 5.
    Epidemiología ◦ Tercer síndromecardiovascular agudo más frecuente. ◦ Incidencia anual 39 – 115 por cada 100.000 hab. ◦ Incidencia de ETEV 8 veces mayor en ≥ 80 años. ◦ 3000 muertes al año E.U. ◦ Muerte por TEP aguda fuera de diagnóstico 59% ◦ Muerte por TEP aguda dentro de diagnóstico 7% ◦ Sobrediagnósticada S.V. Konstantinides et al. / Rev Esp Cardiol. 2020; 73(6):497.e1–497.e58
  • 6.
    Epidemiología en México ◦ Enel Hospital de Cardiología del Centro Médico Nacional Siglo XXI del IMSS (2010 – 2013) ◦ 184 pacientes con sospecha de TEP ◦ Solo 127 pacientes se diagnosticó TEP Ramírez-Arias E, Rosas-Peralta M, Borrayo-Sánchez G, Moreno-Ruiz LA, Arenas-Fonseca JG, Arzola-Covarrubias VM, Sántos-Martínez LE, Arizmendi-Uribe E. Tromboembolismo pulmonar: experiencia reciente de 4 años en un hospital de cardiología. Rev Med Inst Mex Seg Soc 2017;55(1):52-62.
  • 7.
    Epidemiología en México Ramírez-Arias E,Rosas-Peralta M, Borrayo-Sánchez G, Moreno-Ruiz LA, Arenas-Fonseca JG, Arzola-Covarrubias VM, Sántos-Martínez LE, Arizmendi-Uribe E. Tromboembolismo pulmonar: experiencia reciente de 4 años en un hospital de cardiología. Rev Med Inst Mex Seg Soc 2017;55(1):52-62.
  • 8.
    Clasificación de la TEP ◦Inestabilidad hemodinamica: ◦ Parada cardiaca ◦ Shock obstructivo ◦ Hipotensión persistente S.V. Konstantinides et al. / Rev Esp Cardiol. 2020; 73(6):497.e1–497.e58
  • 9.
    Clasificación TEP de altoriesgo TEP de riesgo intermedio TEP de riego bajo TEP agudo TEP agudo TEP agudo • Hipotensión sostenida • Shock • Uso de inotrópicos • Sin hipotensión • Disfunción VD y/o necrosis miocárdica • Estratificación PESI Ausencia de marcadores clínicos de pronóstico adverso Riesgo relativo de mortalidad a 90 días de 32% Riesgo de mortalidad a corto plazo del 1 – 15% Riesgo de mortalidad <1% Paizano Vanega G, Fernandez Zúñiga E, Villalobos Bonilla D. Diagnostico de troboembolismo pulmonar agudo . Rev.méd.sinerg. [Internet]. 1 de febrero de 2022 [citado 31 de julio de 2022];7(2):e757. Disponible en: https://revistamedicasinergia.com/index.php/rms/article/view/757
  • 10.
    Índice de gravedaddel embolismo pulmonar (PESI) Paizano Vanega G, Fernandez Zúñiga E, Villalobos Bonilla D. Diagnostico de troboembolismo pulmonar agudo . Rev.méd.sinerg. [Internet]. 1 de febrero de 2022 [citado 31 de julio de 2022];7(2):e757. Disponible en: https://revistamedicasinergia.com/index.php/rms/article/view/757
  • 11.
    Escala PERC ◦ Desarrolladacon el objeto de disminuir el número de exámenes adicionales en el proceso diagnóstico de los pacientes con sospecha de TEP aguda sintomática.
  • 12.
  • 14.
  • 15.
  • 16.
  • 18.
  • 19.
    SOCIEDAD EUROPEA DE CARDIOLOGIAFACTORES FUERTES, MODERADOS O LEVES
  • 20.
  • 24.
    INTERCAMBIO DE GASES CIRCULACION PULMONAR RESISTENCIA VASCULARES TENSIONARTERIAL TROBOXANO A2 Y SEROTONINA ADAPTACION RECLUTAMIENTO DE CAPILARES VASODILATACION
  • 25.
    CAMBIOS EN LARELACION V/Q ◦ REDUCCION O ABOLICION DE LA PERFUSION DISTAL A LA OCLUSION EFECTO INMEDIATO ALVEOLOS NO PERFUNDIDO S AUMENTO ESPACIO MUERTO ALVEOLAR DISMINUYE LA EXCRESION CO2 VOLUMEN MINUTO
  • 26.
    CAMBIOS EN LARELACION V/Q HIPOPERFUSION LOCAL FACTOR SUFACTANTE EDEMA ALVEOLAR COLAPSO ALVEOLAR ATELECTASIAS
  • 28.
    Los síntomas ysignos de la EP son inespecíficos La disnea es el síntoma más frecuente y la taquipnea el signo más común de EP La disnea grave, el sincope o la cianosis anuncian una EP grave, potencialmente mortal que, a menudo, cursa sin dolor torácico Se debería sospechar una EP en pacientes hipotensos cuando existen. Signos de trombosis venosa o factores predisponentes a la misma y existen signos clínicos de corpulmonale agudo (insuficiencia ventricular derecha aguda), Revista Médica Sinergia Vol.6 (1), Enero 2021 - ISSN:2215-4523 / e-ISSN:2215-5279 http://revistamedicasinergia.com
  • 29.
    T aquicardia Disnea de aparición súbita Cianosis Síncope Dolor torácico Espasmo bronquial Infarto pulmonar Hemoptisis Revista MédicaSinergia Vol.6 (1), Enero 2021 - ISSN:2215-4523 / e-ISSN:2215-5279 http://revistamedicasinergia.com
  • 30.
    Taquipnea Taquicardia sinusal Presión arterialy diuresis conservada Broncoespasmo Reforzamiento del II ruido pulmonar Revista Médica Sinergia Vol.6 (1), Enero 2021 - ISSN:2215-4523 / e-ISSN:2215-5279 http://revistamedicasinergia.com
  • 31.
    Paciente grave Taquicardia sinusal Taquipneay disnea intensa Datos de dificultad respiratoria Hipotensión/ Ingurgitación yugular Pulso paradójico Reforzamiento II ruido pulmonar Choque palpable Soplo de insuficiencia tricuspídea Ritmo de galope Revista Médica Sinergia Vol.6 (1), Enero 2021 - ISSN:2215-4523 / e-ISSN:2215-5279 http://revistamedicasinergia.com
  • 34.
    ⦁ inversión delas ondas T en las derivaciones V1-V4. ⦁ Rotación P derecha. o completo de rama ⦁ Bloqueo incompleto derecha. ⦁ Cambios secuenciales. Alteraciones secundarias a ⦁ Elevación de la presión pulmonar. ⦁ Signos dilatación ventricular D. ⦁ Hipoxemia. ⦁ Rotación QRS derecha. ⦁ Isquemia miocárdica. ⦁ Dilatación VD.
  • 35.
    Producto degradación fibrina Suconcentración plasmática se encuentra elevada cuando hay un coágulo activo Debido a la activación de la coagulación y la fibrinólisis La fibrina se produce en una gran variedad de procesos Su especificidad cuando se sospecha TEP se reduce continuamente con la edad
  • 36.
    Infarto pulmonar Zona de condensación Desaparece en 3semanas Sin broncograma aéreo Derrame pleural Embolia pulmonar masiva Cardiomegalia Hilios prominentes Radiografía de Tórax
  • 37.
    Radiografía de Tórax Lahipoperfusión focal (signo de Westermark) indica una oclusión embolica central masiva. Una densidad periférica en forma de cuña por encima del diafragma (joroba de Hampton) habitualmente indica un infarto pulmonar. Alteraciones sutiles que indican una EP comprenden el ensanchamiento de la arteria pulmonar derecha descendente.
  • 38.
    Ecocardiografía SIGNOS ECOCARDIOGRÁFICOS DEEMBOLIA PULMONAR Dilatación o hipocinesia del ventrículo derecho, sobre todo hipocinesia de la pared libre con la punta respetada. (signo de McConnell) Aplanamiento del tabique interventricular y movimiento paradójico hacia el ventrículo izquierdo en forma de D en el corte transversal. Insuficiencia Tricuspídea Hipertensión Pulmonar con una velocidad del chorro de insuficiencia tricúspidea >2,6m/s Perdida del Colapso de fase respiratoria de la vena cava inferior con la inspiración Dilatación de la vena cava inferior sin colapso inspiratorio fisiologico Visualización directa del trombo (mas probable con la ecocardiografía transesofágica)
  • 39.
    Gold Standar Invasivo, riesgo, costo Pruebasno invasivas no son concluyentes Sensibilidad 98%
  • 40.
    Gammagrafía ⦁ Capaz dedemostrar zonas de hipoperfusión pulmonar. ⦁ Poco específico. ◦ 🞂 + Áreas de hipoperfusión en áreas bien ventiladas. Ecocardiografía ⦁ Grado dilatación VD. ⦁ Disminución flujo de llenado VI.
  • 42.
  • 43.
    Tratamiento fase aguda 2019ESC Guidelines for the diagnosis and management of acute pulmonary embolism developed in collaboration with the European Respiratory Society (ERS). European Heart Journal (2020) 41, doi:10.1093/eurheartj/ehz405 Asistencia hemodinámica & respiratoria Hipoxemia→ TEP grave. Ventilación y perfusión O2→ sat <90% Hipoxemia grave o IR refractaria→ cortocircuito Inestabilidad→ cánula alto flujo, ventilación mecánica; reperfusión Insuficiencia VD→ hipotensión grave durante la inducción Vol corriente 6ml/kg meseta de presión inspiratoria final <30cmH20
  • 44.
    Tratamiento fase aguda 2019ESC Guidelines for the diagnosis and management of acute pulmonary embolism developed in collaboration with the European Respiratory Society (ERS). European Heart Journal (2020) 41, doi:10.1093/eurheartj/ehz405 Asistencia hemodinámica & respiratoria Insf. Aguda del VD→ bajo gasto sistémico Causa principal de muerte en px TEP PVC ↓, carga 500cc→ ↑ IC en px TEP
  • 45.
    Tratamiento fase aguda 2019ESC Guidelines for the diagnosis and management of acute pulmonary embolism developed in collaboration with the European Respiratory Society (ERS). European Heart Journal (2020) 41, doi:10.1093/eurheartj/ehz405 Asistencia hemodinámica & respiratoria ECMO→ px TEP ↑ riesgo colapso circulatorio o parada Su uso↑ incidencia de complicaciones Dx diferencial→ parada cardiaca con ritmo no desfibrilable Parada cardiaca causa TEP→ soporte avanzado Tx trombolítico→ reanimación debe continuar 60-90min
  • 46.
    Tratamiento fase aguda 2019ESC Guidelines for the diagnosis and management of acute pulmonary embolism developed in collaboration with the European Respiratory Society (ERS). European Heart Journal (2020) 41, doi:10.1093/eurheartj/ehz405 Anticoagulación inicial Iniciar anticoagulación al esperar resultados HBP ajustado a peso o fondaparinux, HNF intravenosa Nuevos estudios→ apixaban 7 días o rivaroxabán durante 3 semanas HBPM y F→ ↓ riesgo hemorragia mayor y trombocitopenia inducida HFN→ insuficiencia renal u obesidad graves NACO→ trombina y el factor X AVK→ anticoagulación HFN, HBPM, F por 5 días, normalizar INR 2-3por 2 días consecutivos Warfarina 10mg, mayor edad <5mg
  • 47.
    Tratamiento fase aguda 2019ESC Guidelines for the diagnosis and management of acute pulmonary embolism developed in collaboration with the European Respiratory Society (ERS). European Heart Journal (2020) 41, doi:10.1093/eurheartj/ehz405 Tratamiento reperfusión
  • 48.
    Tratamiento fase aguda 2019ESC Guidelines for the diagnosis and management of acute pulmonary embolism developed in collaboration with the European Respiratory Society (ERS). European Heart Journal (2020) 41, doi:10.1093/eurheartj/ehz405 Tx percutáneo dirigido por catéter
  • 49.
    Tratamiento fase aguda 2019ESC Guidelines for the diagnosis and management of acute pulmonary embolism developed in collaboration with the European Respiratory Society (ERS). European Heart Journal (2020) 41, doi:10.1093/eurheartj/ehz405 Embolectomía Qx
  • 50.
    Tratamiento fase aguda 2019 ESCGuidelines for the diagnosis and management of acute pulmonary embolism developed in collaboration with the European Respiratory Society (ERS). European Heart Journal (2020) 41, doi:10.1093/eurheartj/ehz405
  • 51.
    Bibliografía ◦ 2019 ESCGuidelines for the diagnosis and management of acute pulmonary embolism developed in collaboration with the European Respiratory Society (ERS). European Heart Journal (2020) 41, doi:10.1093/eurheartj/ehz405 ◦ Diagnóstico y manejo actualizado del tromboembolismo pulmonar agudo, Revista Médica Sinergia Vol.6 (1), Enero 2021 - ISSN:2215-4523 / e-ISSN:2215-5279.