Los Tsunami Benjamin Salas.
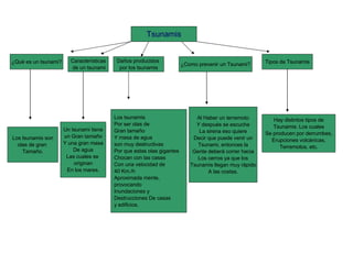
Tsunamis ¿Qué es un tsunami? Los tsunamis son olas de gran  Tamaño. Características de un tsunami Daños producidos  por los tsunamis Un tsunami tiene un Gran tamaño Y una gran masa De agua Las cuales se  originan En los mares. Los tsunamis Por ser olas de  Gran tamaño Y masa de agua son muy destructivas  Por que estas olas gigantes Chocan con las casas Con una velocidad de  40 Km./h Aproximada mente,  provocando Inundaciones y  Destrucciones De casas  y edificios. ¿Como prevenir un Tsunami? Tipos de Tsunamis Al Haber un terremoto Y después se escucha La sirena eso quiere Decir que puede venir un Tsunami, entonces la Gente deberá correr hacia Los cerros ya que los Tsunamis llegan muy rápido A las costas. Hay distintos tipos de Tsunamis: Los cuales Se producen por derrumbes, Erupciones volcánicas, Terremotos, etc.
¿Que es un tsunami? Un tsunami es una serie de olas  que se generan en  un océano u otros cuerpos de agua,  a causa de un movimiento sísmico, deslizamientos de tierra, erupción volcánica o impacto de meteoritos.
Características de un Tsunami Las olas de un tsunami son gigantescas y se mueven muy de prisa, y miden tan sólo un metro de altura cuando están mar adentro. A medida que un tsunami viaja hacia las aguas menos profundas de la costa, el tsunami desacelera y aumenta su altura.
Cuando finalmente llega a la cósta, un tsunami puede llegar a medir 30 metros de altura y avanzar más rápidamente de lo que puede correr una persona. Minutos antes de que choque un tsunami el agua de la orilla se retira y se puede ver el fondo del mar.
Daños que producen Los Tsunamis Los tsunamis al ser olas de gran tamaño azotan a las orillas marítimas provocando inundaciones, derrumbes de casas, Miles de muertos etc.
¿Como prevenir un tsunami? Si se siente un terremoto lo suficientemente fuerte para agrietar muros, es posible que dentro de los veinte minutos siguientes pueda producirse un maremoto o tsunami. Hay que situarse en un lugar natural (cerros) de una altura mayor a 30 mts. Una persona al ver que el mar se recoge debe correr rapidamente hacia un lugar alto ya que un tsunami viaja a 40 km/h.
Aproximadamente. Tenga siempre presénte que un tsunami puede penetrar por Rios, quebradas o marismas, varios kilómetros tierra adentro, por lo tanto hay que alejarse de éstos.Un tsunami puede tener diez o más olas destructivas en 12 horas; procure tener a mano ropa de abrigo, especialmente para los niños.
El tsunami mas grande de el mundo El mayor tsunami del que se tiene noticias fue el provocado entre las islas de Java y Sumatra por la erupción del volcán  Krakatoa  , en Mayo de 1883, donde la ola producida alcanzó una altura media de 42 metros.
Terremoto y Tsunami de Valdivia El terremoto más grande registrado en el planeta tierra que el hombre civilizado recuerde, ocurrió el día Domingo 22 de Mayo de 1960 a las 14:55 p.m., en Valdivia, Chile, Sur América, tuvo una magnitud de 9,5 grados Ricther, una duración de 10 minutos, se produjeron tres Tsunamis.
Estas olas gigantes que asolaron y deformaron la costa chilena con mas de 5.000 víctimas fatales, destrucción total de  poblados de pescadores y las grandes olas llegaron hasta Japón y a las costas de California, Estados Unidos donde causaron graves daños y la muerte a muchas personas.
Tsunamis recientes Tsunami en Indonesia: El 24 de diciembre de el 2004 Hubo un fuerte terremoto en Indonesia. El terremoto ocasiono una serie de Tsunamis devastadores a lo largo de las costas de la mayoría de los países que bordean el océano Indico matando a una gran cantidad de personas a su paso e inundando a una gigantesca cantidad comunidades costeras a través de casi todo el sur y sureste de Asia, incluyendo parte de Indonesia, India y Tailandia . 275.000 Personas murieron con el Tsunami y el terremoto.
Supuesto Tsunami en La región de Aysen  El día 21-04-07 Hubo un Sismo grado 8 en la escala de mercalli a las 13:54 horas, en el cual se provocaron derrumbes, los causantes de grandes olas las cuales la gente la llamo tsunami. Estas olas de gran tamaño  no  eran tsunamis ya que su tamaño, el volumen de agua y su origen no coinciden con los de un tsunamis, Los Científicos la clasificaron como un ola grande.   21-04-07   21-04-07   21-04-07
Bibliografía http://www.geofisica.cl/Tempo/21_04_07.htm http://images.google.cl/images?gbv=2&um=1&hl=es&q=tsunamis http://es.wikipedia.org/wiki/Tsunami http://www.puc.cl/sw_educ/geo_mar/html/h714.html http://www.angelfire.com/nt/tsunamis/

Tsunamis

  • 1.
  • 2.
    Tsunamis ¿Qué esun tsunami? Los tsunamis son olas de gran Tamaño. Características de un tsunami Daños producidos por los tsunamis Un tsunami tiene un Gran tamaño Y una gran masa De agua Las cuales se originan En los mares. Los tsunamis Por ser olas de Gran tamaño Y masa de agua son muy destructivas Por que estas olas gigantes Chocan con las casas Con una velocidad de 40 Km./h Aproximada mente, provocando Inundaciones y Destrucciones De casas y edificios. ¿Como prevenir un Tsunami? Tipos de Tsunamis Al Haber un terremoto Y después se escucha La sirena eso quiere Decir que puede venir un Tsunami, entonces la Gente deberá correr hacia Los cerros ya que los Tsunamis llegan muy rápido A las costas. Hay distintos tipos de Tsunamis: Los cuales Se producen por derrumbes, Erupciones volcánicas, Terremotos, etc.
  • 3.
    ¿Que es untsunami? Un tsunami es una serie de olas que se generan en un océano u otros cuerpos de agua, a causa de un movimiento sísmico, deslizamientos de tierra, erupción volcánica o impacto de meteoritos.
  • 4.
    Características de unTsunami Las olas de un tsunami son gigantescas y se mueven muy de prisa, y miden tan sólo un metro de altura cuando están mar adentro. A medida que un tsunami viaja hacia las aguas menos profundas de la costa, el tsunami desacelera y aumenta su altura.
  • 5.
    Cuando finalmente llegaa la cósta, un tsunami puede llegar a medir 30 metros de altura y avanzar más rápidamente de lo que puede correr una persona. Minutos antes de que choque un tsunami el agua de la orilla se retira y se puede ver el fondo del mar.
  • 6.
    Daños que producenLos Tsunamis Los tsunamis al ser olas de gran tamaño azotan a las orillas marítimas provocando inundaciones, derrumbes de casas, Miles de muertos etc.
  • 7.
    ¿Como prevenir untsunami? Si se siente un terremoto lo suficientemente fuerte para agrietar muros, es posible que dentro de los veinte minutos siguientes pueda producirse un maremoto o tsunami. Hay que situarse en un lugar natural (cerros) de una altura mayor a 30 mts. Una persona al ver que el mar se recoge debe correr rapidamente hacia un lugar alto ya que un tsunami viaja a 40 km/h.
  • 8.
    Aproximadamente. Tenga siemprepresénte que un tsunami puede penetrar por Rios, quebradas o marismas, varios kilómetros tierra adentro, por lo tanto hay que alejarse de éstos.Un tsunami puede tener diez o más olas destructivas en 12 horas; procure tener a mano ropa de abrigo, especialmente para los niños.
  • 9.
    El tsunami masgrande de el mundo El mayor tsunami del que se tiene noticias fue el provocado entre las islas de Java y Sumatra por la erupción del volcán Krakatoa , en Mayo de 1883, donde la ola producida alcanzó una altura media de 42 metros.
  • 10.
    Terremoto y Tsunamide Valdivia El terremoto más grande registrado en el planeta tierra que el hombre civilizado recuerde, ocurrió el día Domingo 22 de Mayo de 1960 a las 14:55 p.m., en Valdivia, Chile, Sur América, tuvo una magnitud de 9,5 grados Ricther, una duración de 10 minutos, se produjeron tres Tsunamis.
  • 11.
    Estas olas gigantesque asolaron y deformaron la costa chilena con mas de 5.000 víctimas fatales, destrucción total de poblados de pescadores y las grandes olas llegaron hasta Japón y a las costas de California, Estados Unidos donde causaron graves daños y la muerte a muchas personas.
  • 12.
    Tsunamis recientes Tsunamien Indonesia: El 24 de diciembre de el 2004 Hubo un fuerte terremoto en Indonesia. El terremoto ocasiono una serie de Tsunamis devastadores a lo largo de las costas de la mayoría de los países que bordean el océano Indico matando a una gran cantidad de personas a su paso e inundando a una gigantesca cantidad comunidades costeras a través de casi todo el sur y sureste de Asia, incluyendo parte de Indonesia, India y Tailandia . 275.000 Personas murieron con el Tsunami y el terremoto.
  • 13.
    Supuesto Tsunami enLa región de Aysen El día 21-04-07 Hubo un Sismo grado 8 en la escala de mercalli a las 13:54 horas, en el cual se provocaron derrumbes, los causantes de grandes olas las cuales la gente la llamo tsunami. Estas olas de gran tamaño no eran tsunamis ya que su tamaño, el volumen de agua y su origen no coinciden con los de un tsunamis, Los Científicos la clasificaron como un ola grande. 21-04-07 21-04-07 21-04-07
  • 14.
    Bibliografía http://www.geofisica.cl/Tempo/21_04_07.htm http://images.google.cl/images?gbv=2&um=1&hl=es&q=tsunamishttp://es.wikipedia.org/wiki/Tsunami http://www.puc.cl/sw_educ/geo_mar/html/h714.html http://www.angelfire.com/nt/tsunamis/