1
FACULTAD DE CIENCIAS EMPRESARIALES
ESCUELA DE ADMINISTRACIÓN HOTELERA Y DE
SERVICIOS
“TURISMO INTERNO EN EL PERÚ: CIRCUITO
DEL SUR”
Alumnas
Aguinaga Merino Sandra
Campos Alvarado Zandy
Docente
López Regalado Oscar
Curso
Metodología del Trabajo Intelectual
Ciclo
I
CHICLAYO – PERÚ -2013
2
DEDICATORIA
Este trabajo va dedicado a mis padres, por
apoyarme en todo momento, por sus
ejemplos de perseverancia, por sus
consejos, sus valores inculcados en mí,
por la motivación constante que me ha
permitido ser una persona de bien.
Sandra
Este trabajo se lo dedico a mis padres, por
su amor, comprensión, consejos y por su
apoyo incondicional que me brindan día a
día. Porque es gracias a su confianza y a
los buenos valores que han inculcado en
mi persona; que ahora estoy cursando mis
estudios superiores.
Zandy
3
AGRADECIMIENTO
Primero queremos darle gracias a Dios por brindarnos la oportunidad
de vivir, por permitirnos disfrutar cada momento de nuestra vida y
guiarnos por el camino que ha trazado para nosotras.
También agradecerles a nuestros padres, quienes con sus esperanzas
desmedidas de la utilidad y significado de la formación académica, nos
están apoyando económicamente y moralmente. De igual importancia
es su cariño incondicional, que nos expresan día a día.
Finalmente agradecer a nuestro Dr. Oscar López Regalado, quien nos
ha brindado su apoyo constante a través de sus conocimientos, lo cual
ha significado un sustento imprescindible para poder realizar este
trabajo de investigación.
4
TABLA DE CONTENIDO
Dedicatoria
Agradecimiento
Tabla de contenido
Resumen
Introducción
CAPÍTULO I: TURISMO INTERNO EN EL PERÚ................................................................. 7
1. Etimología.............................................................................................................................. 8
2. Concepto................................................................................................................................ 8
3. Diferencias entre: Viajero, turista, excursionista y visitante. ................................................... 9
4. Ventajas del turismo..............................................................................................................12
5. Organizaciones......................................................................................................................13
5.1. MINCETUR (Misterio de comercio exterior y turismo) ....................................................13
5.2. COPESCO (Convenio Específico de Cooperación Interinstitucional).................................14
5.3. PROMPERU (Comisión de Promoción del Perú para la Exportación y el Turismo) ...........14
5.4. DIRCETUR (Direcciones Regionales de Comercio Exterior y Turismo)..............................15
5.5. PENTUR (Plan Estratégico Nacional de Turismo).............................................................15
5.6. CANATUR (Cámara Nacional de Turismo)......................................................................16
CAPÍTULO II: PRINCIPALES DESTINOS TURÍSTICOS Y TIPOS DE TURISMO EN EL
CIRCUITO SUR DEL PERÚ................................................................................................ 17
1. Cusco ....................................................................................................................................18
2. Arequipa ...............................................................................................................................20
3. Puno......................................................................................................................................21
4. Tipos de turismo....................................................................................................................22
4.1. Turismo de aventura......................................................................................................22
4.2. Turismo Cultural ............................................................................................................24
4.3. Turismo Vivencial...........................................................................................................25
4.4. Ecoturismo ....................................................................................................................26
Conclusión
Bibliografía
Anexos
5
RESUMEN
El presente trabajo tiene como propósito dar a conocer la influencia que adquiere el
Turismo interno en el Perú. Además describiremos los principales atractivos turísticos que
se encuentran en el circuito del sur, el cual está conformado por Arequipa, Puno y Cusco.
Concluiremos con la descripción de los diversos tipos de turismo que se realizan en el
interior de nuestro país.
Tenemos como objetivo general, describir y explicar la importancia del turismo interno
en el Perú. Para ello hemos seguido una serie de pasos, empezando por la selección del
tema que ha sido de nuestro interés, luego recaudamos información en bibliotecas físicas
(USAT) y bibliotecas virtuales (Base de datos, revistas científicas, informes en pdf, etc.), con
ello elaboramos nuestra tabla de contenidos con la finalidad de concretar temas y subtemas.
A continuación pasamos a utilizar ciertas técnicas de estudio, como el subrayado, resumen,
parafraseo, dando énfasis a la técnica de fichaje, lo cual nos ha servido para comparar
autores, sintetizar información y poder redactar la monografía, con el uso de las fichas
textuales cortas y largas, fichas de parafraseo y fichas de resumen. Como último paso está
la elaboración de organizadores visuales para la explicación y sustentación de nuestra
monografía.
El tema presentado es trascendental porque permitirá dar a conocer la importancia
que tiene el turismo en nuestro país. Asimismo describiremos los hermosos lugares que
poseen, los cuales podrán ser disfrutados por los turistas gracias a la práctica de los
diversos tipos de turismo que se realizan en dichas zonas. También abordaremos las
distintas organizaciones que existen en nuestro país, y contribuyen a fomentar y desarrollar
la imagen del turismo tanto nacional como internacionalmente.
6
INTRODUCCIÓN
En la actualidad el turismo se ha convertido en la tercera fuente de ingresos para el
PBI peruano. Esto se debe a que nuestro país tiene bellísimos lugares que ofrecer, en los
que se puede practicar distintos tipos de turismo. En esta oportunidad con concentraremos
en la zona sur, tomando como referencia los departamentos más visitados en el Perú:
Arequipa, Puno y Cusco. Entonces tomando en cuenta lo dicho ¿Qué organizaciones
fomentan el turismo en el Perú?, ¿Por qué el circuito del sur es el más importante del Perú?
La razón por la cual en este trabajo se está investigando el turismo en el Perú, radica
en la ganancia económica que le genera a nuestro país, siendo esta actividad una fuente
principal para el aumento de más del 7% de PBI del Perú (Diario El Comercio, 2013).
Además nos ayuda a identificarnos más con lo nuestro y por ende sentirnos más orgullosos
de la riqueza natural y cultural que posee nuestro país. El presente trabajo persigue el fin de
informar a la población peruana que gracias al desarrollo del turismo están generando
muchos puestos de trabajo, por lo tanto se debe brindar un buen servicio a los turistas que
visitan nuestro país ya sea internacional o nacional.
Los objetivos específicos van de acuerdo a cada capítulo. Para el primer capítulo, el
objetivo específico, es describir el turismo y las organizaciones que fomentan el desarrollo
del mismo. Para el segundo capítulo, el objetivo específico, es dar a conocer los principales
destinos turísticos del sur y los diferentes tipos de turismo que se realizan en el Perú.
Este trabajo aborda diversos temas; en el primer capítulo encontramos turismo interno
en el Perú, en el que describiremos: su etimología, concepto, diferencias entre turista,
visitante, excursionista y viajero, y finalmente describiremos a las organizaciones que
contribuyen al desarrollo del turismo. En cuanto al segundo capítulo, se ha tomado en
cuenta solo la zona sur del país, conformada por los departamentos: Arequipa, Puno y
Cusco. De los cuales se ha descrito sus principales atractivos y actividades turísticas que
se realizan en dichos lugares.
7
CAPÍTULO I:
TURISMO INTERNO EN EL PERÚ
8
n el primer capítulo, daremos a conocer la etimología y el concepto del
turismo. Explicaremos las diferencias que existen entre viajero, turista,
excursionista y visitante. También explicaremos las principales
organizaciones, con sus respectivas funciones, que tienen como finalidad fomentar
el turismo en el país. (Ver anexo 1)
1. Etimología
En palabras de (Quesada, 2010) expresa que:
Existen varias hipótesis sobre el origen etimológico de la palabra tour, raíz
común de las palabras turismo y turista. Una de ellas propone una procedencia hebrea, a
través de la palabra tur. La otra sugiere que proviene del tronco común a las lenguas de
origen indoeuropeo, a través de la hipotética raíz terd-“frotar” o “girar”, la cual produjo
una familia de palabras en griego que luego el latín tomo prestadas (p. 5).
Asimismo (Fernández, 1967) afirma que el concepto de turismo surge del sajón
antiguo Torn (Inglaterra). De esta forma, se desprendían los vocablos Torn-us (lo que da
vueltas) y Torn-are (dar vueltas).
Por lo tanto, consideramos estar de acuerdo con las ideas de Fernández, quién
expresa, que la palabra turismo hace referencia a toda aquella persona que abandona su
lugar de origen, con fines recreativos o culturales por un tiempo determinado (de forma
temporal); ya que luego regresará a su lugar de procedencia. Por ejemplo, en el turismo
vivencial, los turistas pagan cierta cantidad de dinero a cambio de realizar las actividades
cotidianas que los pobladores de cierta zona ejecutan, pero esto es solo por un tiempo
determinado, ya que luego regresarán a su lugar de origen.
2. Concepto
Los autores (Habermann, Frangialli, Kincannon, & Franchet, 2001) sostienen que el
turismo se describe como la actividad que realizan las personas durante sus viajes y
estancias en lugares distintos al de su entorno habitual, por un período de tiempo
consecutivo inferior a un año, con fines de ocio, por negocios y otros motivos, no
relacionados con el ejercicio de una actividad remunerada en el lugar visitado; además
E
9
(Lebrún, 2007) afirma que el turismo es un fenómeno social contemporáneo. “Es una
actividad multisectorial que genera directa e indirectamente, una serie de beneficios a los
distintos niveles de la sociedad” (p. 1), en consecuencia posee carácter:
 Social dado que está dirigido a satisfacer las necesidades de las personas.
 Económico ya que es capaz de generar divisas al país receptor de los flujos turísticos.
 Político porque responde a los lineamientos y planes de desarrollo de los sistemas de
gobierno.
 Cultural, porque permite conocer la vida de personas de diferentes realidades
geográficas y educativas.
Asimismo (Cabarcos, 2006) manifiesta que el turismo es el conjunto de actividades
que realizan las personas las personas durante sus desplazamientos y estancias en
distantes lugares diferentes al de su entorno habitual, por un período de tiempo
consecutivo menor a un año, con fines de ocio, negocios u otros motivos (p. 2).
Según lo expuesto podemos decir que el turismo es una actividad que ha ido
creciendo en los últimos años, por tanto, trae un beneficio económico para los lugares en los
que se practica. Además el turismo encierra un conjunto de actividades recreativas para
aquellos que desean invertir su tiempo de ocio en vivir una aventura nueva y diferente. Para
que una actividad se considere netamente turística, la persona debe permanecer en un lugar
distinto al de su origen, por un tiempo mayor a 24 horas pero menor a 1 año.
3. Diferencias entre: Viajero, turista, excursionista y visitante.
3.1. El viajero
La organización (Mincetur, s.f.) sostiene que viajero es la persona que viaja
entre dos o más lugares. Además nos manifiesta que todos los tipos de viajeros
relacionados con el turismo se denominan visitantes.
De similar manera (Quesada, 2010) expresa que viajero es cualquier persona que
viaja, independientemente de los motivos y duración que tengan esos desplazamientos.
Es decir, dentro de este concepto se incluye tanto a los turistas como a los
excursionistas (visitantes del mismo día) y a otras personas no incluidas en las
estadísticas de turismo (inmigrantes, diplomáticos, refugiados, pasajeros en tránsito) (p.
12).
10
Por su parte la (OMT, 2008) declara que un viajero es “Toda persona que se desplaza
entre dos lugares geográficos distintos por cualquier motivo y duración. El visitante es un
tipo de viajero y, por lo tanto, el turismo es un subconjunto de viaje”.
En acuerdo con todos los autores citados podemos decir que los viajeros incluyen a
los excursionistas, visitantes y turistas; debido a cada uno de estos tiene una característica
común, que es la de viajar, es decir, trasladarse de un lugar a otro en este caso incluye
cualquier motivo diversión, conocimiento, investigación y negocio. Así mismo aunque el
motivo de este viaje sea por algún tipo de remuneración.
3.2. Turista
Para poder dar un concepto claro de turista es importante citar a (Quesada, 2010)
quien afirma que turista es toda persona, sin distinción de raza, sexo, idioma o religión, que
entre en el territorio de un estado contratante distinto al de su residencia habitual y
permanezca en él veinticuatro horas por lo menos, pero no más de seis meses en un
periodo de doce meses, para fines legítimos en calidad de no inmigrante, tales como de
turismo, diversión, deportes, salud, motivos familiares, estudios, peregrinaciones religiosas o
negocios.
Por consiguiente (Cabarcos, 2006) manifiesta que se denomina turista o visitante
a aquella persona que se desplaza fuera de su entorno habitual por un período de
tiempo superior a veinticuatro horas. Generalmente se denomina turista a la persona que
viaja por motivo de vacaciones, ocio o recreo, aunque en la actualidad, debido al
desarrollo de esta actividad, la motivación del viajes a empleado y se extiende a otras
categorías como: visitas a familiares y amigos, tratamientos de belleza y salud, negocios
y motivos profesionales, motivos religiosos, etc (p. 42).
También para su punto de vista de (Matecón, 2008) el “turista es, en sentido estricto,
aquel que, por motivos de placer, realiza un “tour”, un viaje a través del cual se visita,
durante un período o menos corto, una serie de lugares” (p. 49).
Por ende, podemos llamarle turista a una persona que sale de su lugar de origen,
hacia cualquier otro destino, ya sea local, nacional o internacional, que persiga en su viaje
determinados fines; como por ejemplo: vacaciones, ocio, visitas a familiares, amigos, e
incluso motivos de negocios o motivos laborales. Sim embargo la única condición para
poder llamarle turista es que realice al menos una pernoctación en el destino elegido.
11
3.3. Excursionista
Para los autores (Frangialli, Kincannon, Franchet, & Habermann, 2001) los
excursionistas son viajeros del mismo día. Se comprende dentro de ese concepto a los
pasajes de cruceros; a las tripulaciones que no residen en el país visitado, pero pasan ahí la
jornada, y a las personas que durante el día llegan a un lugar, pero no se alojan ni duermen
en él. De igual forma (Quesada, 2010) afirma que se le llama “excursionista a cualquier
persona que viaja y permanece menos de veinticuatro horas en el destino o país visitado”,
es decir que no pernocta en un “medio de alojamiento colectivo o privado” (p. 10).
Por consiguiente un excursionista es toda aquella persona que hace un viaje corto, o
también podemos denominarle a su actividad como excursión, jornada, paseo o expedición;
a determinado destino, ya sea local, nacional o internacional, donde no podrá permanecer
más de 24 horas, es decir, no pernoctará en el destino, de lo contrario ya no se le podrá
llamar excursionista.
3.4. Visitante
Según (Espinola, 2010) un visitante “Es toda persona que se desplaza a un lugar
distinto al de su entorno habitual, por una duración inferior a doces meses, y cuya finalidad
principal del viaje no es la de ejercer una actividad que se remunere en el lugar visitado”
(p.10). De la misma manera (Quesada, 2010) considera como visitante “a toda persona que
se traslada de un país distinto de aquel en que se tiene su residencia habitual, por cualquier
razón distinta a la de ejercer una profesión remunerada en ese país”. (p. 11). Asimismo
(Habermann, Frangialli, Kincannon, & Franchet, 2001) afirman que se le denomina
“visitante”, a toda persona que se desplaza a un lugar distinto al de su entorno habitual por
un período de tiempo inferior a 12 meses, y cuya finalidad principal del viaje no es la de
ejercer una actividad remunerada en el lugar visitado.
Por lo tanto parafraseando las palabras de los autores citados podemos decir que un
visitante es aquella persona que se desplaza a un sitio distinto de su lugar de origen, por un
lapso de tiempo superior a 24 horas, pero, no mayor a 12 meses. Cuya visita debe tener la
como única finalidad realizar actividades de ocio, entretenimiento, o aprendizaje, más no
ejercer actividades por las cuales se pueda obtener dinero, es decir, que en este tipo de
viajero no se puede incluir al turista que viaja por negocios.
12
4. Ventajas del turismo
En cuanto las ventajas del turismo (López, 2012) sostiene que:
 El Perú cuenta con una marca internacional que ha ido posicionándose en la mente de
los turistas a nivel global.
 Otra ventana es la cercanía de Estados Unidos al Perú, lo cual permite que el turista
norteamericano pueda llegar a nuestro país en un vuelo relativamente corto comparado,
con otros destinos turísticos mundiales.
Mientras que desde el punto de vista de (Gómez, 2003) las ventajas del turismo son:
Ámbito económico
 Infraestructura física (aeropuertos, carreteras, complejos hoteleros, etc.)
 Generación de empleos (directo, indirecto). (El Comercio, 30 de abril del 2013)
Actualmente, en el 2013, el turismo representa el 16% de la población económicamente
activa (PEA) es decir 520 mil puestos de trabajo, así afirmó Carlos Canales, presidente
de CANATUR.
 Generación de divisas.
 Incremento y perfeccionamiento de la artesanía nacional.
 Incremento del número de personas bilingües.
 Tecnología avanzada en la comunicación (cable, teléfono, etc.).
Ámbito socio cultural
 Rescate de los monumentos coloniales
 Difusión de la música folklórica
 Mejora del nivel del conocimiento de lo autóctono en el aspecto cultural y social para
ofertarlo al turista
 Incremento del número de personas que aprenden otros idiomas (alemán, italiano,
inglés).
13
Ámbito ecológico
 Generación de ingresos a la administración de las áreas protegidas
 Reconocer la necesidad de obtener, ampliar y mejorar la calidad de información sobre
las áreas naturales y/o protegidas
 Reconocer la necesidad de una infraestructura básica para ofertar un mejor servicio
 Conciencia nacional por la protección de muchas áreas naturales (p. 49).
En vista de todo lo anterior, está claro que el turismo es una actividad económica que
trae consigo grandes beneficios para nuestro país, debido a que gracias al turismo podemos
difundir nuestra cultura, gastronomía, monumentos históricos, etc. Además este sector
económico que representa un gran porcentaje de ingresos para el PBI de la economía
peruana. Significando esto, grandes posibilidades de progreso, que seguro se verá reflejado
en la disminución de la pobreza, mejoras en la educación, hospitales mejor
complementados, más tecnologías, entre otros.
5. Organizaciones
(Ver anexo 2)
5.1. MINCETUR (Ministerio de comercio exterior y turismo)
Según (Cabrera, 2006) esta organización “Busca la participación de la población local
en la prestación del servicio y su comercialización” (p. 37).
Mientras que (MINCETUR, s.f.) declara que es una institución que tiene la
responsabilidad de la promoción de las exportaciones y de las negociaciones comerciales,
en coordinación con los Ministerios de Relaciones Exteriores, de Economía y Finanzas.
Asimismo promueve, orienta y regula la actividad turística, con el fin de impulsar su
desarrollo sostenible, incluyendo la promoción y regulación de la artesanía
14
5.2. COPESCO (Convenio Específico de Cooperación Interinstitucional)
Para (Cabrera, 2006) esta institución se encarga de “Formular, dirigir, ejecutar y
supervisar los proyectos de inversión de interés turístico a nivel nacional y presta apoyo
técnico, para la ejecución de proyectos turísticos a los Gobiernos Regionales” (p. 38).
Un similar concepto menciona (COPESCO, s.f.) afirmando que es una unidad
ejecutora del Ministerio de Comercio y Turismo que se encarga de la provisión de
infraestructura turística; acondicionamiento, conservación y restauración de activos
arqueológicos. También ejecuta proyectos para la puesta en valor de los recursos turísticos
a nivel nacional.
5.3. PROMPERU (Comisión de Promoción del Perú para la Exportación y
el Turismo)
Para poder dar un concepto claro de esta organización turística es importante citar a
(PROMPERU, s.f.) la cual declara que es una Organismo Público Descentralizado con
personería jurídica de derecho público, goza de autonomía administrativa, técnica,
económica, financiera y operativa y constituye un pliegue presupuestal. Promueve y difunde
la imagen del Perú en materia turística y de exportaciones.
De igual forma desde el punto de (Cabrera, 2006) menciona que esta organización
“Promueve en el exterior los nuevos productos y circuitos turísticos, definidos en
coordinación con las instancias correspondientes. Es el área que se encargada de
diseñar y ejecutar la promoción a nivel nacional del Perú a través de acciones y
estrategias realizadas en coordinación continua con el sector público y privado. También,
cuenta con un sistema de información y asistencia para viajeros las 24 horas, Perú, a
través del cual es posible solicitar información turística, así como obtener asistencia si los
servicios turísticos contratados no fueron bien brindados de acuerdo a lo ofrecido.” (p.
38)
Asimismo (Ferruci, 2000) expresa que la comisión de promoción del Perú
(PROMPERU), es “una entidad gubernamental encargada de apoyar la toma de decisiones
a fin de desarrollar la imagen institucional del Perú en el exterior” (p. 95).
15
5.4. DIRCETUR (Direcciones Regionales de Comercio Exterior y Turismo)
Para (Cabrera, 2006) es la organización encargada de formular, dirigir, supervisar y
evaluar las diferentes acciones de fomento y desarrollo de las actividades de comercio
exterior, turismo y artesanía de una región” (p. 40).
Algo semejante declara (DIRCETUR, s.f.) afirmando que es el órgano encargado de
formular, dirigir, supervisar y evaluar las diferentes acciones de fomento y desarrollo de las
actividades de comercio exterior, turismo y artesanía de una región.
Funciones:
a) Formular, ejecutar y evaluar los planes y políticas en materia de comercio, turismo y
artesanía de la región.
b) Impulsar el desarrollo de los recursos humanos, a través de actividades de
capacitación, provisión de información y transferencia tecnológica.
c) Promover la participación de los inversionistas interesados en proyectos turísticos.
d) Desarrollar circuitos turísticos que puedan convertirse en ejes de desarrollo regional.
5.5. PENTUR (Plan Estratégico Nacional de Turismo)
Desde el punto de (Cabrera, 2006) esta organización “desarrolla una oferta turística
competitiva y sostenible, tiene como objetivo lograr la sostenibilidad y competitividad de la
actividad turística a nivel mundial, además sirve de soporte para todas las acciones que
MINCETUR promueva” (p. 42).
Por otro lado (PENTUR, s.f.) declara que es el documento oficial que da los
lineamientos para integrar los recursos y servicios turísticos de interés del Perú, basados en
las características particulares de cada destino. Asimismo realiza la gestión de los territorios,
en la demanda del consumidor y en los procesos de creación de la oferta, producto, precio,
comercialización y comunicación.
Funciones:
 Formular, aprobar, ejecutar, evaluar, dirigir, controlar y administrar las políticas en materia
de desarrollo de la actividad turística regional.
 Llevar y mantener actualizados los directorios de prestaciones de servicios turísticos,
calendarios de eventos y el inventario de recursos turísticos.
16
 Promover la formación y capacitación del personal que participa en la actividad turística.
5.6. CANATUR (Cámara Nacional de Turismo)
Según (CANATUR, s.f.) esta organización cumple sus fines contribuyendo al
desarrollo económico y social del país, fomentando el turismo interno y receptivo,
absolviendo las consultas y emite opiniones. Asimismo, organiza congresos, seminarios y
otros eventos donde se analizan los distintos temas relacionados con nuestra actividad
económica. También participa en eventos vinculados al turismo, tanto dentro como fuera del
país con nuestra actividad económica.
En resumen el CANATUR es una organización que se encarga de aspectos
exclusivamente turísticos, cuya misión es promover el desarrollo empresarial como base
para el desarrollo social y económico del Perú, para contribuir así a mejorar la calidad de los
servicios Turísticos en Perú. Además se debe agregar que esta organización es vital para la
promoción de la imagen del turismo tanto a nivel nacional como internacional. (Ver anexo 3)
17
CAPÍTULO II:
PRINCIPALES DESTINOS TURÍSTICOS Y TIPOS DE
TURISMO EN EL CIRCUITO SUR DEL PERÚ
18
n el segundo capítulo pasaremos a describir los principales departamentos con
mayor número de visitas turísticas de nuestro país que son: Cusco, Arequipa y
Puno. Asimismo mencionaremos los atractivos y actividades turísticas más
destacadas, que se realizan en dichos lugares.
1. Cusco
El autor (Caballero, 2011) comenta que el Cusco es una ciudad conocida por su alto
valor cultural, folclórico y artístico. En sus calles y barrios se pueden apreciar múltiples
arquitecturas, con altos muros de roca bien labrada y de peculiar inclinación cuyo origen se
remonta a la época Inca, sobre ellos descansan muchas construcciones coloniales y
republicanas de amplias portadas e inmensos balcones. Prueba de esta peculiar fusión son
los palacios, conventos, monasterios e iglesias que ocupan los lugares más importantes de
la actual ciudad de Cusco.
De igual forma (Casas, 2012) sostiene que la ciudad del Cusco alberga una gran
cantidad de áreas rurales, edificios históricos y monumentos: la catedral de Cusco, la
Plaza de Armas, la Iglesia de la Merced, donde se guarda piezas simbólicas de la
orfebrería religiosa mundial y varios museos, también hay diversos atractivos en los
alrededores: fortalezas incaicas. La principal atracción es el Santuario histórico de Machu
Picchu, al sur de los Andes Peruanos (p. 10).
En síntesis, la ciudad de Cusco que significa “Ombligo del mundo”, ubicada en el
circuito del sur, es conocida como La capital Arqueológica de América, declarada
Patrimonio Cultural de la Humanidad por la Unesco, el turismo de dicha zona contribuye al
desarrollo sostenible. Los principales lugares que visitar en Cusco son, en primer lugar el
Santuario histórico de Machu Picchu, también principales monumentos como, La catedral de
Cusco, la Plaza de armas, la Iglesia la Merced, la Fortaleza de Sacsaihuamán, el Templo
Coricancha, entre otros.
Por otro lado (Perú, 2013) declara que el número de llegadas de visitantes al
santuario histórico de Machu Picchu mostró un ritmo de crecimiento anual de 8,6 por ciento,
durante el periodo 2005-2012, registrándose 1114 434 visitantes en el año 2012. Así mismo
(Gestión, 2012) explica que el sector de servicios turísticos concentra el 39% de la actividad
de la región. La región Cusco recibió a casi 1,2 millones de turistas (en un 35% de
Latinoamérica, 30% de Norteamérica, 25% de Europa y 10% de Asia). Y se estima que este
E
19
año, el número de visitantes crezca en 7%, superando los US$ 700 millones de dólares que
mueve el turismo regional al año.
Por consiguiente en acuerdo con estos dos autores podemos decir que el
crecimiento del número de turistas ha sido en un porcentaje sobresaliente. Representando
del tal forma grandes ingresos tanto para el desarrollo de este departamento como del país
en general. Pues bien es necesario agregar que el turismo se está convirtiendo en una de
las actividades que contribuyen en gran parte del PBI de la economía peruana.
 Principales Atractivos Turísticos de Cusco
Machu Picchu
( Shoobridge, 2004) comenta que el Santuario Histórico de Machu Picchu es un área
protegida de renombre internacional, muy conocido por la presencia de impresionantes
complejos arqueológicos Inca, sitios y monumentos arqueológicos de alto valor histórico-
cultural. Sin embargo, el santuario presenta un importante valor ambiental, con áreas
boscosas, montañas escarpadas y picos nevados. Es una zona de interacción entre el
dominio andino y el amazónico, parte de una estrecha faja de transición entre ambos
ecosistemas. Predomina el terreno de relieve abrupto y de laderas escarpadas.
Complejo Arqueológico de Sacsayhuamán
(Cusco, Turismo en Cusco, s.f.) sostiene que este complejo abarca 33 sitios
arqueológicos, de los cuales el más conocido es la Fortaleza de Sacsayhuamán. Esta habría
sido en realidad una construcción de carácter religioso, pero por su ubicación y estilo fue
considerada por los españoles y cronistas como edificación militar.
El templo de Koricancha
(Pérez A. , 1994) expresa que el templo del sol o Koricancha, es un hermoso
ejemplo de arquitectura incaica. Sobre él se edificó la actual iglesia de santo domingo.
Se conservan hermosos muros de piedra y en el interior del convento están las capillas
dedicada a las luna, el truena, a venus, al arco iris, etc. (p. 110).
20
2. Arequipa
El autor (Sotomayor, 2008) describe a la ciudad de Arequipa diciendo que tiene
verdes paisajes y volcanes nevados que se unen para dar vida a una de las regiones más
intensas del país, Arequipa. Su capital, del mismo nombre y conocida como la Ciudad
Blanca, es sinónimo de belleza arquitectónica, tradición, paisaje y campiñas envidiables. En
la ciudad blanca, la piedra volcánica llamada sillar ha sido utilizada durante siglos para
construir, ya que es muy fácil de tallar, con ella principalmente se construían, iglesias,
casonas de estilo barroco, neoclásico y renacentista. El centro Histórico de Arequipa, donde
se encuentra su plaza de armas y la catedral, fue declarado Patrimonio Cultural de la
Humanidad por la Unesco.
Asimismo (Zúñiga, Jugo, & Reátegui, 2013) afirma que El número de turistas que
visitó el departamento fue de 158 539.
 Principales atractivos turísticos
Monasterio de Santa Catalina – Arequipa
(Tacna, s.f.) dice que este maravilloso lugar de desierto se caracteriza por poseer un
atractivo colonial cuenta con más de cuatro siglos de antigüedad, se caracteriza por ser
único en el mundo, debido a que en su interior alberga una ciudadela. Esta belleza
arquitectónica es testimonio vivo de la época que se dio entre los siglos XVI a XVII y que ha
quedado como detenido en el tiempo.
El Valle de Colca (Cañón del Colca)
(Mujica & Vera, 2010) menciona que este atractivo turístico está Ubicado a 164
kilómetros de Arequipa. Este Valle posee una gran diversidad de flora y fauna; además
de ser lugar donde se destacan por la presencia de llamas, alpacas y cóndores en su
hábitat natural. En esta zona existen 16 poblados de descendencia de etnias de los
Collahuas y Cabanas, herederos de una rica tradición cultural (p. 1).
21
3. Puno
Para describir este departamento es importante mencionar al autor (Educación,
2009) el cual manifiesta que “Puno tiene la característica de ser una realidad histórica,
ecológica, sociocultural variada” (p. 13), el mismo autor nos señala que Puno debido a su
ubicación estratégica (eje Cusco – Puno - La Paz), la presencia de culturas Pre Incas, Incas
y vestigios del Virreinato; a unificado a innumerables atractivos de carácter natural como el
lago Titicaca, lagunas, ríos, ceja de selva, flora, fauna, ruinas arqueológicas, templos
coloniales y su rico y variado folclore (es conocido como la "Capital del Folclore Peruano")
(p. 19).
Por otra parte (Cutipa, 2012) sostiene que Puno es la segunda región con mayor
afluencia turística extranjera, sólo superado por Cusco; sin embargo, Arequipa se ubica
segunda cuando se considera juntos a turistas extranjeros y nacionales, desplazándonos, en
ese sentido, al tercer lugar. En el año 2010 arribaron a Puno 425 mil 558 turistas, el 2011
esta cifra aumentó a 446 mil 334 turistas (4.4%), mientras que, hasta el mes de octubre del
presente año, se incrementaron a 585 mil 172 turistas (8.3%) que visitaron nuestra región,
entre nacionales y extranjeros. La atracción turística en Puno en estos tiempos, se centra en
la práctica del turismo rural vivencial, revaloración del aspecto cultural, disfrute de la
naturaleza viva, costumbres, misticismo y tradiciones de los pueblos ancestrales.
 Principales atractivos turísticos
Reserva Nacional del Titicaca
(TurismoPerú, 2012) manifiesta que se trata de un Área Natural Protegida, creada en
1978 con el fin de preservar los recursos naturales propios del ecosistema del lago Titicaca
y de la puna y tiene un área de 36.180 ha. En la reserva se han registrado decenas de
especies de aves, peces y anfibios. Las aves son las más numerosas y existen más de 60
especies, entre las que destacan parihuanas o flamencos, huallatas, gaviotas, keles,
chullumpis y lequeleques (también hay especies en peligro de extinción). La flora del lago
está representada por doce variedades de plantas acuaticas, entre las que resaltan la totora
y el llacho.
22
Mirador Kuntur Wasi
(TurismoPerú, 2012) expresa que Kuntur Wasi significa "casa del cóndor" y ofrece
una inmejorable vista de Puno y el lago Titicaca, donde se llega subiendo por una larga
escalinata.
(Ver anexo 4 y 5)
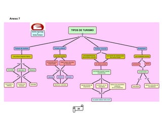
4. Tipos de turismo
4.1. Turismo de aventura
Según (Román & Ciccolella, 2009) el turismo de aventura, es aquel viaje o
excursión con el propósito de participar en las actividades para explorar una nueva
experiencia, por lo general supone el riesgo advertido o peligro controlado asociado a
desafíos personales , en un medio ambiente natural o en un exótico escenario al aire
libre, para descubrir sensaciones de descubrimiento (p. 17).
Sin embargo (Gómez, 2003) nos dice que, “el turismo de aventura se desarrolla en
áreas naturales, el mar, los ríos, los riscos y las montañas, son los escenarios preferidos de
aquellos turistas que gustan de emociones fuertes” (p. 53).
Mientras que para (Olivera, 1995) los deportes de aventura, son “una rama del deporte
clásico, que intenta ser innovador, alternativo y diferente, que tiene como característica
principal la adrenalina que se vive al realizarlos y nivel de riesgo que se corre” (p. 5).
Por lo mencionado anteriormente, podemos decir que el turismo de aventura, es una
rama del deporte clásico, que tiene como característica principal las emociones fuertes
como, la adrenalina que sienten las personas al realizarlos, ya que son de alto riesgo,
generalmente este tipo de turismo se practica en áreas al aire libre. En el Perú se realizan
principalmente los siguientes deportes: trekking, montañismo, escalada de rocas, canotaje,
parapente, alas delta, surfing, ciclismo, entre otros.
4.1.1. Caminatas y trekking
En opinión de (Cabrera, 2006) expresa que el Perú es un verdadero paraíso para
los caminantes. Prácticamente la totalidad de la sierra, incluyendo valles, mesetas y
cordilleras, alberga circuitos de trekking con mayor o menor grado de dificultad. Solo
algunos circuitos han sido descubiertos, el resto permanece inexplorado en espera de
23
todo aquel que desee recorrer los mágicos caminos de los Andes Peruanos, con su
extraordinaria red de senderos precolombinos y sus más de 12.000 lagunas, con los
cañones más profundos de la Tierra, glaciares y picos nevados, bosques y cascadas,
hermosos poblados y, sobre todo, la gente más hospitalaria que se pueda imaginar (p.
121).
Mientras que para (Pérez M. , 2004) las caminatas o trekking son “actividades de
aventura que consisten en realizar senderismo o largas marchas por caminos establecidos.
Así como también por rutas con un alto grado de dificultad para la cual se precisa una mayor
preparación física” (p. 110).
Por lo tanto en acuerdo con el autor decimos que el Perú cuenta con un sin número de
asombrosos paisajes para realizar caminatas, pues podemos encontrar desde nevados y
lagunas, hasta caminos para llegar a la ciudadela de Machu Picchu por medio de 8 caminos
del inca. En pocas palabras casi la totalidad de la sierra (valles, cordilleras entre otros) se
encuentran aptas para realizar este deporte. También no debemos olvidar de mencionar a la
gente más amable y hospitalaria, a las cuales conocerá en el recorrido de su aventura por
Perú.
4.1.2. Canotaje
A su modo de ver (Scouts, 2011) señala que el canotaje es una gran actividad
para la formación de equipos y una agradable y relajante experiencia al aire libre. Las
canoas tienden a ser más grandes y descubiertas, y por lo general acomodan a varias
personas arrodilladas o sentadas sobre un asiento. Los canoístas suelen utilizar remos
de simple o doble paleta (p. 1).
De manera similar (Cabrera, 2006) declara que el Perú es escenario de más de una
docena de ríos que superan los 600 km de longitud. Tan sólo los cinco ríos más largos
totalizan cerca de 7.00 km de recorrido dentro del país (...) Este deporte se vale de balsas
inflables o rafts, los que, impulsados a remo y timoneados generalmente desde la popa,
conducen la embarcación y a sus tripulantes a través de las turbulentas aguas de los ríos.
Por consiguiente es una actividad bastante arriesgada que incluye la aventura y
adrenalina, por lo que la persona que lo realiza debe de estar preparados para las
dificultades y retos que se puede presentar durante la travesía a lo largo del rio. Exige de la
persona que realiza esta actividad una buena preparación física y sobre todo estar dispuesto
a superar los retos que supone realizar este tipo de actividad turística.
24
4.1.3. Ciclismo de Montaña
En palabras de (Cabrera, 2006) el ciclismo de montaña “Es el Deporte de aventura de
mayor crecimiento en el país (…) Casi cualquier rincón del territorio peruano, con excepción
del desierto costero y la llanura amazónica, es apto para la práctica de la bicicleta de
montaña” (p. 122).
Sin embargo (Pérez M. , 2004) manifiesta que es “una actividad deportiva que
actualmente se adaptado al turismo debido a que gracias a ella el turista podrá disfrutar del
camino, paisajes y lugares, además de hacer deportes” (p. 110).
De tal manera podemos decir que el ciclismo de montaña es una actividad turística
muy importante, sobre todo en nuestro país que cuenta con una variedad de espacios en los
que los turistas pueden practicar este tipo de turismo. De esta manera los turistas podrán
tener una forma más de disfrutar de los hermosos paisajes que ofrece nuestro país, podrán
vivir una aventura inolvidable, a través de un recorrido en uno de los bellos lugares aptos
para esta actividad que hay en el Perú.
4.2. Turismo Cultural
Según (Román & Ciccolella, 2009) el Turismo Cultural, es una actividad turística
ambientalmente responsable y consiste en visitar áreas naturales sin disturbar, con el fin de
disfrutar, apreciar y estudiar los atractivos naturales de dichas áreas.
Por otra parte para (Lebrún, 2007) el Turismo Cultural es del tipo que satisface el
deseo de conocer la historia de un lugar y admirar sus atractivos culturales, sitios
arqueológicos, inmuebles históricos, museos, entre otros, comportándose como un elemento
dinamizador del patrimonio y de las comunidades y que genera reconocimiento y creación
de sentimiento de orgullo comunitario, así como factor de divulgación de la riqueza histórico
cultural.
Del mismo modo (Quesada, 2010) nos afirma que, son los viajes que se realizan
con el fin de disfrutar y conocer aquellos lugares donde el arte y la cultura se manifiestan
notoriamente y por encima de otros recursos turísticos. Quien viaja por motivaciones
culturales tiene el interés de conocer, disfrutar o estudiar rasgos específicos o
25
combinados (historia, arqueología, arquitectura, religión, filosofía, política, etnología,
folclore) de un pueblo, país o región en especial (p. 96).
En otras palabras, (De la Casa, 2000) nos dice que, el patrimonio cultural es una
“fuente más de ingresos para el país, ya que gracias a este, se puede permitir hacer turismo
cultural, donde personas de distintos lugares del mundo, van a conocer más de la cultura y
tradición de ciertos países de su interés” (p. 97).
Asimismo (Olmos & García, 2011) sostienen que es una de las actividades turísticas
más extendida, ya que cualquier destino tiene algo que contar, tiene un pasado que
conocer, unas costumbres, una gastronomía, etc. Además es una actividad que es menos
estacional que otras, lo que permite que se desarrolle a lo largo de todo el año.
Por lo tanto el turismo cultural, es aquella actividad que se realiza con la finalidad de
conocer, estudiar y/o disfrutar acerca de la cultura (arte, tradiciones, costumbres,
gastronomía, religión, filosofía, entre otros) del destino visitado. Además tiene como
finalidad admirar sus atractivos culturales, sitios arqueológicos, museos, Patrimonio Cultural
en general, ya sea del pasado o del presente. Además va de la mano con la conservación
del medio ambiente ya que proporciona un compromiso de desarrollo sostenible para con
las poblaciones locales involucradas en este rubro.
4.3. Turismo Vivencial
Para (Pacheco & Murillo, 1999) a este tipo de turismo se le ha denominado
comúnmente como turismo alternativo. Nosotros lo hemos re conceptualizado como
turismo vivencial, en virtud de que se trata de una experiencia de aprendizaje vivencial
provocada por la interacción visitantes- anfitriones de estos con la naturaleza. Cada uno,
sin perder su identidad, aprende del otro (p. 468).
Por otro lado (García, 2005) comenta que el turismo vivencial es una “fuente de
ingresos para la economía rural. Actualmente, los turistas buscan experiencias, como
nuevas formas de alojamiento y muestran un interés creciente por el contacto con la
naturaleza y las vivencias cotidianas de los pobladores de la zona” (p. 113).
Así mismo (Olmos & García, 2011) manifiestan que es una de las actividades turísticas
más extendida, ya que cualquier destino tiene algo que contar, tiene un pasado que
conocer, unas costumbres, una gastronomía, etc. Además se trata de una tipología menos
estacional que otras, lo que permite que se desarrolle a lo largo de todo el año.
26
De tal manera podemos expresar que el turismo vivencial o también conocido como
Turismo Alternativo, es una fuente de ingresos para la economía rural de aquellos destinos
que lo ofrecen, dicho turismo, consta de una experiencia de aprendizaje para el turista,
gracias a que ellos conviven con las familias de la zona visitada, donde enseñarán sus
costumbres, su gastronomía, las formas de trabajo, entre otras actividades cotidianas de los
pobladores, sin olvidar el contacto con la naturaleza; esta actividad es recíproca porque
tanto el turista aprende de los pobladores, como los pobladores aprenden de los hábitos que
comparte el turista.
4.4. Ecoturismo
Según (Izquierdo, 2009) el Ecoturismo es aquella modalidad turística
ambientalmente responsable, consiste en viajar o visitar áreas relativamente naturales
sin disturbar con el fin de disfrutar, apreciar y estudiar los atractivos naturales (paisaje,
flora y fauna silvestres) de dichas áreas, así como cualquier manifestación cultural (del
presente y del pasado) que puedan encontrarse ahí, promueve la conservación, teniendo
bajo impacto ambiental y cultural, y propiciando un involucramiento activo y socio
económico benéfico de las poblaciones locales (p. 22).
De la misma manera (Quesada, 2010) manifiesta el ecoturismo es un segmento
especializado del turismo sostenible (turismo responsable), que promueve y apoya la
conservación de la naturaleza y los valores culturales de los destinos, los interpreta para el
cliente, favorece el mejoramiento socioeconómico de las comunidades local, persigue
sensibilizar y satisfacer, de manera ética, a los clientes.
Por otro lado (Román & Ciccolella, 2009) afirma que es la actividad en la que
participan distintos grupos de interés y tiene lugar en sitios ambiental y económicamente
frágiles. Tiene como principal objetivo la inserción del visitante en el medio natural, en el
medio ambiente al tiempo que disfruta de actividades que resaltan la belleza de sitios
incontaminados y puros , donde se debe ser respetuoso con el medio ambiente y
mantener el bienestar de la población local (p. 17).
Por lo tanto el ecoturismo o conocido también como turismo ecológico, o turismo de
naturaleza, es aquel turismo que persigue el fin de la interacción del turista con el medio
ambiente, ayudando también a la conservación del mismo. Las personas que practican este
tipo de turismo, principalmente acuden para disfrutar, apreciar o estudiar los paisajes, la
flora y fauna de determinada zona libre de contaminación, por tanto deben ser respetuosos
con dichas áreas, así como también con los pobladores del destino. (Ver anexo 6 y 7)
27
TURISMO DE AVENTURA EN EL PERÚ
Caminatas o trekking Canotaje Ciclismo de montaña
CUSCO
(Cusco, Turismo en Cusco,
s.f.)
 Camino Inca
 Salkantay
 Ausangate
 Choquequirao
 Huchuy Qosqo
 Valle de Lares
(Cusco, Turismo en
Cusco, s.f.)
 La ruta del río
Sagrado de
los Inkas entre
Calca y
Urubamba.
(Cusco, 2012)
 El camino de “La
Salinera de
Maras”
 El Mega
 Moray - Maras
AREQUIPA
(Tacna, s.f.)
 Sogay
 Yura
 Paucarpata
 Mosopuquio
 Characato.
(Tacna, s.f.)
 El río Chili
 El río
Cotahuasi
(Tacna, s.f.)
 Valle del Colca y
Cotahuasi.
 Volcanes:
Chachani y al
Pichu Pichu
28
TIPOS DE TURISMO EN EL PERÚ
Turismo cultural Turismo vivencial Ecoturismo
CUSCO
(Cusco, Turismo en
Cusco, s.f.)
 La Ciudadela de
Machu Picchu
 La Catedral del
Cusco
 Templo del Sol o
Qoricancha
 Sacsayhuamán
 Tambomachay
(Correo, 2012)
 Misminay en la
provincia de
Urubamba
 Comunidad de
Willoq –
Ollantaytambo,
 Comunidad Nativa
de Q´Eros y Maras –
Moray.
(Cusco, Turismo en
Cusco, s.f.)
 El Parque Nacional
del Manu ( que esta
entre el territorio del
departamento de
Madre de Dios y
Cusco)
 La Convención:
Santuario Nacional
de Megantoni
AREQUIPA
(Arequipa, s.f.)
 Monasterio de Santa
Catalina
 Iglesia y Complejo de
la Compañía
 La Reserva Nacional
de Salinas y Aguada
(Tacna, s.f.)
Los pueblos:
 Sibayo
 Tuti
 Canocota
 Callalli
(Ticona, 2011) y
(ORG, s.f.)
 El distrito de Lari
esta la quebrada de
Apacheta , donde
nace el rio
Amazonas, el más
caudaloso del
mundo.
 Cañón del Colca
 Reserva Nacional
de Salinas y
Aguada Blanca
 Santuario
Nacionales Lagunas
de Mejía
PUNO
(TurismoPerú, 2012)
 Catedral de la
Ciudad de Puno
 Mirador Kuntur
Wasi
 Reserva Nacional
del Titicaca
 El modelo chullpa
 Churajón
(Comercio D. E., 2011)
 la comunidad
de Santa María
en Llachón
 La comunidad
de Atuncolla
(Comercio R. P., 2012)
 Laguna Umayo
 Reserva natural
del Lago
Titicaca
29
CONCLUSIONES
Hemos llegado a la conclusión con respecto al objetivo específico planteado en el
primer capítulo, que las diversas organizaciones localizadas en nuestro país, ayudan al
desarrollo nacional e internacional del turismo, éstas lanzan al mercado una serie de
atractivas promociones. PROMPERÚ ha lanzado campañas promocionando la marca país,
donde principalmente se vende gastronomía y turismo. Dichas campañas ayudan
directamente al crecimiento de los turistas que visitan nuestro país cada año, así logrando
incrementar el PBI. En los últimos años el turismo ha sido una fuente de ingresos muy
fuerte, y que con el paso del tiempo va en aumento, lo cual nos conlleva al desarrollo del
Perú ya sea directa o indirectamente.
En cuanto al segundo capítulo se ha llegado a la conclusión que este circuito es uno
de los más importantes del Perú, pues no solo posee una de las siete maravillas del mundo,
sino que también cuenta con una diversidad de hermosos sitios turísticos, a través de los
cuales lidera el porcentaje de llegadas de turistas en todo el país. Asimismo también se
puede concluir que en estos departamentos definitivamente se ofrece una gran variedad de
actividades turísticas, a través de las cuales los viajeros viven aventuras emocionantes y
además pueden disfrutar de los hermosos paisajes que ofrece nuestro majestuoso país.
30
Bibliografía
Shoobridge, D. (setiembre de 2004). Perfil del área protegida- Perú Santuario histórico de
Machupicchu. Recuperado de http://www.parkswatch.org/parkprofiles/pdf/mphs_spa.pdf
Altés, C. (2006). Turismo en América Latina y El Caribe. Washington: Departamento de desarrollo
sostenible.
Araque, E., Delgado, C., & Gil , C. (2005). Las montañas españolas: conceptos y vocabulario. España:
Entimema.
Arequipa, T. e. (s.f.). Turismo en Arequipa. Recuperado de http://www.todoarequipa.com/
Bello, A. (2006). Somos Patrimonio. Colombia: Nomos S.A.
Caballero, J. L. (2011). Turismo y desarrollo económico. Sevilla, España.: IV Jornadas de investigación
en el turismo.
Cabarcos, N. (2006). Promoción y venta de servicios turísticos. España: Ideaspropias.
Cabrera, C. J. (2006). Descentralización de turismo en el Perú. Santiago de Chile, Chile: Universidad de
Chile.
CANATUR. (s.f.). Página Oficial de CANATUR. Recuperado de http://www.canaturperu.org/
Casas, A. (2012). Turismo comunitario como instrumento de erradicación de la erradicación de la
pobreza: Potencialidades para su desarrollo en Cusco (Perú). España: Universidad de Murcia.
Chávez, J. (2005). Coordinación de políticas públicas para el desarrollo sostenible del sector turismo
en el Perú. Santiago de Chile: Copyright.
Comercio, D. E. (19 de noviembre de 2011). Turismo rural y vivencial en Puno. Recuperado de
http://elcomercio.pe/turismo/1462137/noticia-puno-islas-titicaca-recibiran-electricidad-
impulsaran-turismo
Comercio, E. (19 de noviembre de 2011). VIDEO: Puno, una ciudad con historia, aventura y magia.
Recuperado de http://elcomercio.pe/actualidad/1336048/noticia-video-puno-ciudad-
historia-aventura-magia
Comercio, R. P. (2 de mayo de 2012). Umayo, una hermosa isla solitaria en Puno. Recuperado de
http://elcomercio.pe/turismo/1409300/noticia-umayo-hermosa-isla-solitaria-puno
COPESCO. (s.f.). Página Oficial de Plan Copesco. Recuperado de
http://www.mincetur.gob.pe/plancopesconacional/
Correo. (17 de noviembre de 2012). La experiencia del turismo vivencial en Cusco. Recuperado de
http://diariocorreo.pe/ultimas/noticias/2306370/la-experiencia-del-turismo-vivencial-en-
cusc
Cusco, T. e. (2012). Turismo en Cusco. Recuperado de http://www.cuscovacations.com/index.html
Cusco, T. e. (s.f.). Turismo en Cusco. Recuperado de http://www.cuscovacations.com/index.html
Cutipa, R. (28 de diciembre de 2012). Turismo regional en Puno, un gran reto por superar. Diario los
Andes.
31
De la Casa, C. (2000). Patrimonio histórico como fuente de riqueza. Fundación del ptrimonio histórico
de Castillas y León.
DIRCETUR. (s.f.). Página Oficial de DIRCETUR PASCO. Recuperado de
http://www.dirceturpasco.gob.pe/
Educación, M. d. (2009). Proyecto curricular región Puno. Puno, Perú: Altiplano.
Espinola, A. (setiembre de 2010). Perú: experiencia satélite de turismo. Recuperado de
http://www.mcultura.gob.pe/documentosweb/bb86a71d82d121cced4c7ee0adf3df7f/Per__
Presenta_Experiencia_CST_300910.pdf
Fernández, F. (1967). Teoría y técnica del turismo. Madrid, España: Nacional.
Ferruci, F. (2000). La importancia del merrcado en la investigación agraria para el desarrollo
alternativo. Lima, Perú: Publicaciones Misceláneas.
Frangialli, F., Kincannon, C., Franchet, Y., & Habermann, H. (2001). Cuenta satélite del
turismo:Recomensaciones sobre el marco conceptual. Luxemburgo,Madrid,Nueva York,París:
Copyright.
García, B. (2005). Características diferenciales del producto turismo rural. Murcia, España:
Universidad de Murcia.
Gestión. (26 de setiembre de 2012). El turismo en el Cusco crecerá 7% y moverá más de US$ 700
millones este año. Recuperado de http://gestion.pe/economia/desarrollo-regional-cusco-
mas-alla-machu-picchu-2013198?href=nota_rel
Gómez, O. T. (agosto de 2003). Los impactos del turismo en el Perú. Industrial Data, 6, 47-60.
Guevara, F. (2009). Introducción al excursionismo y andinismo. Ecuador: Escuela de excursionismo y
andinismo.
Habermann, H., Frangialli, F., Kincannon, C., & Franchet, Y. (2001). Cuenta satélite del turismo:
Recomendaciones sobre el marco conceptual. Luxemburgo,Madrid,Nueva York,París:
Copyright.
Izquierdo, H. (2009). Turismo y Economía en áreas naturales protegidas. Lima : Colegio de
Economistas de Lima.
Lebrún, A. M. (2007). El turismo cultural en el Perú, su sostenibilidad y los museos. Lima, Perú.
López, R. (2012). Oportunidades de inversión en el Perú. Lima, Perú.
Matecón, A. (2008). La experiencia del turismo. Barcelona, España: Book Print Digital S.A.
MINCETUR. (s.f.). Página Oficial de MINCETUR. Recuperado de
http://www.mincetur.gob.pe/newweb/
Mincetur. (s.f.). Terminología para las estadísticas del turismo. Recuperado de
http://www.mincetur.gob.pe/turismo/ESTADISTICA/terminologia.htm
Mujica, E., & Vera, P. (2010). El valle del colca:un paisaje cultural dinámico en el sur del Perú.
Recuperado de
http://www.condesan.org/unesco/Cap%2014b%20Colca%20Mujica%20y%20Vera%20Cruz.p
df
32
Olivera, J. (1995). Las actividades fisicas de aventura en la naturaleza. España: Universidad de Rioja.
Olmos, L., & García, R. (2011). Estructura del mercado turístico. Madrid, España: Paraninfo,SA.
OMT. (2008). Entender el turismo: Glosario Básico. Recuperado de
http://media.unwto.org/es/content/entender-el-turismo-glosario-basico
ORG, A. P. (s.f.). Reservas naturales de Arequipa. Recuperado de
http://www.arequipaperu.org/reservas-naturales
Pacheco, L., & Murillo, A. (1999). 30 años de universidad: lo que somos, lo que queremos ser. (U. A.
Nayarit, Ed.) México: Tepic, Nayarit.
PENTUR. (s.f.). Página Oficial de PENTUR. Recuperado de
http://www.mincetur.gob.pe/newweb/Default.aspx?tabid=139
Pérez, A. (1994). Lugares de magia y aventura. Madrid, España: DOCE CALLES, S.L.
Pérez, M. (2004). Manual del turismo sostenible. Madrid, España: Mundi-Prensa, S.A.
Perú, B. C. (1 de abril de 2013). Sucursal Cusco. Recuperado de
http://www.bcrp.gob.pe/docs/Sucursales/Cusco/cusco-caracterizacion.pdf
PROMPERÚ. (agosto de 2007). Descubre Perú, un país para la aventura. (C. d. turismo, Ed.)
Recuperado de www.promperu.gob.pe
PROMPERU. (s.f.). Reglamento de organización y funciones de la comsiión de promoción del Perú.
Recuperado de http://www.promperu.gob.pe/catalogo/Attach/5807.pdf
Quesada, R. (2010). Elementos del turismo, teoría, clasificación y actividad (segunda edicion ed.). San
José, Costa Rica: Universidad Estatal a Distancia.
Román, F., & Ciccolella, M. (2009). Turismo rural en Argentina. Argentina: VCR Impresores S.A.
Rubio, J. (1997). Viajes y viajeros en la España medieval. Madrid, España: Ediciones Polifemo.
Scouts, G. (2011). Canotaje: requisitos de seguridad para las actividades. Recuperado de
http://www.gsofct.org/pdf/membership/formLibrary/Canotaje.pdf
Sotomayor, A. C. (2008). Guía Turística Artesanal. Arequipa, Perú: MINCETUR.
Tacna, O. d. (s.f.). Turismo Arequipa. (T. TACNA, Editor) Recuperado de
http://www.turismoenarequipa.com/galeria.php
Ticona, J. (13 de niviembre de 2011). La República. Recuperado de http://www.larepublica.pe/13-11-
2011/amazonas-una-razon-mas-para-sentirse-orgullosos
TurismoPerú. (2012). Arequipa, Ciudad Blanca. Recuperado de
http://www.turismoperu.com/arequipa
Zúñiga, J., Jugo, L., & Reátegui, J. (enero de 2013). Departamentos de estudios económicos. Síntesis
económica de Arequipa, 38.
33
ANEXOS
Anexo 1
34
Anexo 2
ORGANIZACIONES LOGOS
MINCETUR
COPESCO
PROMPERÚ
DIRCETUR
PENTUR
CANATUR
35
Anexo 3
36
Anexo 4
CIRCUITO DEL SUR
CUSCO
AREQUIPA
PUNO
37
Anexo 5
38
Anexo 6
TIPOS DE TURISMO EN EL PERÚ
TURISMO DE
AVENTURA
Caminatas o
trekking
Canotaje Ciclismo de
montaña
TURISMO
CULTURAL
TURISMO
VIVENCIAL
ECOTURISMO
39
Anexo 7
40

Turismo interno en el perú

  • 1.
    1 FACULTAD DE CIENCIASEMPRESARIALES ESCUELA DE ADMINISTRACIÓN HOTELERA Y DE SERVICIOS “TURISMO INTERNO EN EL PERÚ: CIRCUITO DEL SUR” Alumnas Aguinaga Merino Sandra Campos Alvarado Zandy Docente López Regalado Oscar Curso Metodología del Trabajo Intelectual Ciclo I CHICLAYO – PERÚ -2013
  • 2.
    2 DEDICATORIA Este trabajo vadedicado a mis padres, por apoyarme en todo momento, por sus ejemplos de perseverancia, por sus consejos, sus valores inculcados en mí, por la motivación constante que me ha permitido ser una persona de bien. Sandra Este trabajo se lo dedico a mis padres, por su amor, comprensión, consejos y por su apoyo incondicional que me brindan día a día. Porque es gracias a su confianza y a los buenos valores que han inculcado en mi persona; que ahora estoy cursando mis estudios superiores. Zandy
  • 3.
    3 AGRADECIMIENTO Primero queremos darlegracias a Dios por brindarnos la oportunidad de vivir, por permitirnos disfrutar cada momento de nuestra vida y guiarnos por el camino que ha trazado para nosotras. También agradecerles a nuestros padres, quienes con sus esperanzas desmedidas de la utilidad y significado de la formación académica, nos están apoyando económicamente y moralmente. De igual importancia es su cariño incondicional, que nos expresan día a día. Finalmente agradecer a nuestro Dr. Oscar López Regalado, quien nos ha brindado su apoyo constante a través de sus conocimientos, lo cual ha significado un sustento imprescindible para poder realizar este trabajo de investigación.
  • 4.
    4 TABLA DE CONTENIDO Dedicatoria Agradecimiento Tablade contenido Resumen Introducción CAPÍTULO I: TURISMO INTERNO EN EL PERÚ................................................................. 7 1. Etimología.............................................................................................................................. 8 2. Concepto................................................................................................................................ 8 3. Diferencias entre: Viajero, turista, excursionista y visitante. ................................................... 9 4. Ventajas del turismo..............................................................................................................12 5. Organizaciones......................................................................................................................13 5.1. MINCETUR (Misterio de comercio exterior y turismo) ....................................................13 5.2. COPESCO (Convenio Específico de Cooperación Interinstitucional).................................14 5.3. PROMPERU (Comisión de Promoción del Perú para la Exportación y el Turismo) ...........14 5.4. DIRCETUR (Direcciones Regionales de Comercio Exterior y Turismo)..............................15 5.5. PENTUR (Plan Estratégico Nacional de Turismo).............................................................15 5.6. CANATUR (Cámara Nacional de Turismo)......................................................................16 CAPÍTULO II: PRINCIPALES DESTINOS TURÍSTICOS Y TIPOS DE TURISMO EN EL CIRCUITO SUR DEL PERÚ................................................................................................ 17 1. Cusco ....................................................................................................................................18 2. Arequipa ...............................................................................................................................20 3. Puno......................................................................................................................................21 4. Tipos de turismo....................................................................................................................22 4.1. Turismo de aventura......................................................................................................22 4.2. Turismo Cultural ............................................................................................................24 4.3. Turismo Vivencial...........................................................................................................25 4.4. Ecoturismo ....................................................................................................................26 Conclusión Bibliografía Anexos
  • 5.
    5 RESUMEN El presente trabajotiene como propósito dar a conocer la influencia que adquiere el Turismo interno en el Perú. Además describiremos los principales atractivos turísticos que se encuentran en el circuito del sur, el cual está conformado por Arequipa, Puno y Cusco. Concluiremos con la descripción de los diversos tipos de turismo que se realizan en el interior de nuestro país. Tenemos como objetivo general, describir y explicar la importancia del turismo interno en el Perú. Para ello hemos seguido una serie de pasos, empezando por la selección del tema que ha sido de nuestro interés, luego recaudamos información en bibliotecas físicas (USAT) y bibliotecas virtuales (Base de datos, revistas científicas, informes en pdf, etc.), con ello elaboramos nuestra tabla de contenidos con la finalidad de concretar temas y subtemas. A continuación pasamos a utilizar ciertas técnicas de estudio, como el subrayado, resumen, parafraseo, dando énfasis a la técnica de fichaje, lo cual nos ha servido para comparar autores, sintetizar información y poder redactar la monografía, con el uso de las fichas textuales cortas y largas, fichas de parafraseo y fichas de resumen. Como último paso está la elaboración de organizadores visuales para la explicación y sustentación de nuestra monografía. El tema presentado es trascendental porque permitirá dar a conocer la importancia que tiene el turismo en nuestro país. Asimismo describiremos los hermosos lugares que poseen, los cuales podrán ser disfrutados por los turistas gracias a la práctica de los diversos tipos de turismo que se realizan en dichas zonas. También abordaremos las distintas organizaciones que existen en nuestro país, y contribuyen a fomentar y desarrollar la imagen del turismo tanto nacional como internacionalmente.
  • 6.
    6 INTRODUCCIÓN En la actualidadel turismo se ha convertido en la tercera fuente de ingresos para el PBI peruano. Esto se debe a que nuestro país tiene bellísimos lugares que ofrecer, en los que se puede practicar distintos tipos de turismo. En esta oportunidad con concentraremos en la zona sur, tomando como referencia los departamentos más visitados en el Perú: Arequipa, Puno y Cusco. Entonces tomando en cuenta lo dicho ¿Qué organizaciones fomentan el turismo en el Perú?, ¿Por qué el circuito del sur es el más importante del Perú? La razón por la cual en este trabajo se está investigando el turismo en el Perú, radica en la ganancia económica que le genera a nuestro país, siendo esta actividad una fuente principal para el aumento de más del 7% de PBI del Perú (Diario El Comercio, 2013). Además nos ayuda a identificarnos más con lo nuestro y por ende sentirnos más orgullosos de la riqueza natural y cultural que posee nuestro país. El presente trabajo persigue el fin de informar a la población peruana que gracias al desarrollo del turismo están generando muchos puestos de trabajo, por lo tanto se debe brindar un buen servicio a los turistas que visitan nuestro país ya sea internacional o nacional. Los objetivos específicos van de acuerdo a cada capítulo. Para el primer capítulo, el objetivo específico, es describir el turismo y las organizaciones que fomentan el desarrollo del mismo. Para el segundo capítulo, el objetivo específico, es dar a conocer los principales destinos turísticos del sur y los diferentes tipos de turismo que se realizan en el Perú. Este trabajo aborda diversos temas; en el primer capítulo encontramos turismo interno en el Perú, en el que describiremos: su etimología, concepto, diferencias entre turista, visitante, excursionista y viajero, y finalmente describiremos a las organizaciones que contribuyen al desarrollo del turismo. En cuanto al segundo capítulo, se ha tomado en cuenta solo la zona sur del país, conformada por los departamentos: Arequipa, Puno y Cusco. De los cuales se ha descrito sus principales atractivos y actividades turísticas que se realizan en dichos lugares.
  • 7.
  • 8.
    8 n el primercapítulo, daremos a conocer la etimología y el concepto del turismo. Explicaremos las diferencias que existen entre viajero, turista, excursionista y visitante. También explicaremos las principales organizaciones, con sus respectivas funciones, que tienen como finalidad fomentar el turismo en el país. (Ver anexo 1) 1. Etimología En palabras de (Quesada, 2010) expresa que: Existen varias hipótesis sobre el origen etimológico de la palabra tour, raíz común de las palabras turismo y turista. Una de ellas propone una procedencia hebrea, a través de la palabra tur. La otra sugiere que proviene del tronco común a las lenguas de origen indoeuropeo, a través de la hipotética raíz terd-“frotar” o “girar”, la cual produjo una familia de palabras en griego que luego el latín tomo prestadas (p. 5). Asimismo (Fernández, 1967) afirma que el concepto de turismo surge del sajón antiguo Torn (Inglaterra). De esta forma, se desprendían los vocablos Torn-us (lo que da vueltas) y Torn-are (dar vueltas). Por lo tanto, consideramos estar de acuerdo con las ideas de Fernández, quién expresa, que la palabra turismo hace referencia a toda aquella persona que abandona su lugar de origen, con fines recreativos o culturales por un tiempo determinado (de forma temporal); ya que luego regresará a su lugar de procedencia. Por ejemplo, en el turismo vivencial, los turistas pagan cierta cantidad de dinero a cambio de realizar las actividades cotidianas que los pobladores de cierta zona ejecutan, pero esto es solo por un tiempo determinado, ya que luego regresarán a su lugar de origen. 2. Concepto Los autores (Habermann, Frangialli, Kincannon, & Franchet, 2001) sostienen que el turismo se describe como la actividad que realizan las personas durante sus viajes y estancias en lugares distintos al de su entorno habitual, por un período de tiempo consecutivo inferior a un año, con fines de ocio, por negocios y otros motivos, no relacionados con el ejercicio de una actividad remunerada en el lugar visitado; además E
  • 9.
    9 (Lebrún, 2007) afirmaque el turismo es un fenómeno social contemporáneo. “Es una actividad multisectorial que genera directa e indirectamente, una serie de beneficios a los distintos niveles de la sociedad” (p. 1), en consecuencia posee carácter:  Social dado que está dirigido a satisfacer las necesidades de las personas.  Económico ya que es capaz de generar divisas al país receptor de los flujos turísticos.  Político porque responde a los lineamientos y planes de desarrollo de los sistemas de gobierno.  Cultural, porque permite conocer la vida de personas de diferentes realidades geográficas y educativas. Asimismo (Cabarcos, 2006) manifiesta que el turismo es el conjunto de actividades que realizan las personas las personas durante sus desplazamientos y estancias en distantes lugares diferentes al de su entorno habitual, por un período de tiempo consecutivo menor a un año, con fines de ocio, negocios u otros motivos (p. 2). Según lo expuesto podemos decir que el turismo es una actividad que ha ido creciendo en los últimos años, por tanto, trae un beneficio económico para los lugares en los que se practica. Además el turismo encierra un conjunto de actividades recreativas para aquellos que desean invertir su tiempo de ocio en vivir una aventura nueva y diferente. Para que una actividad se considere netamente turística, la persona debe permanecer en un lugar distinto al de su origen, por un tiempo mayor a 24 horas pero menor a 1 año. 3. Diferencias entre: Viajero, turista, excursionista y visitante. 3.1. El viajero La organización (Mincetur, s.f.) sostiene que viajero es la persona que viaja entre dos o más lugares. Además nos manifiesta que todos los tipos de viajeros relacionados con el turismo se denominan visitantes. De similar manera (Quesada, 2010) expresa que viajero es cualquier persona que viaja, independientemente de los motivos y duración que tengan esos desplazamientos. Es decir, dentro de este concepto se incluye tanto a los turistas como a los excursionistas (visitantes del mismo día) y a otras personas no incluidas en las estadísticas de turismo (inmigrantes, diplomáticos, refugiados, pasajeros en tránsito) (p. 12).
  • 10.
    10 Por su partela (OMT, 2008) declara que un viajero es “Toda persona que se desplaza entre dos lugares geográficos distintos por cualquier motivo y duración. El visitante es un tipo de viajero y, por lo tanto, el turismo es un subconjunto de viaje”. En acuerdo con todos los autores citados podemos decir que los viajeros incluyen a los excursionistas, visitantes y turistas; debido a cada uno de estos tiene una característica común, que es la de viajar, es decir, trasladarse de un lugar a otro en este caso incluye cualquier motivo diversión, conocimiento, investigación y negocio. Así mismo aunque el motivo de este viaje sea por algún tipo de remuneración. 3.2. Turista Para poder dar un concepto claro de turista es importante citar a (Quesada, 2010) quien afirma que turista es toda persona, sin distinción de raza, sexo, idioma o religión, que entre en el territorio de un estado contratante distinto al de su residencia habitual y permanezca en él veinticuatro horas por lo menos, pero no más de seis meses en un periodo de doce meses, para fines legítimos en calidad de no inmigrante, tales como de turismo, diversión, deportes, salud, motivos familiares, estudios, peregrinaciones religiosas o negocios. Por consiguiente (Cabarcos, 2006) manifiesta que se denomina turista o visitante a aquella persona que se desplaza fuera de su entorno habitual por un período de tiempo superior a veinticuatro horas. Generalmente se denomina turista a la persona que viaja por motivo de vacaciones, ocio o recreo, aunque en la actualidad, debido al desarrollo de esta actividad, la motivación del viajes a empleado y se extiende a otras categorías como: visitas a familiares y amigos, tratamientos de belleza y salud, negocios y motivos profesionales, motivos religiosos, etc (p. 42). También para su punto de vista de (Matecón, 2008) el “turista es, en sentido estricto, aquel que, por motivos de placer, realiza un “tour”, un viaje a través del cual se visita, durante un período o menos corto, una serie de lugares” (p. 49). Por ende, podemos llamarle turista a una persona que sale de su lugar de origen, hacia cualquier otro destino, ya sea local, nacional o internacional, que persiga en su viaje determinados fines; como por ejemplo: vacaciones, ocio, visitas a familiares, amigos, e incluso motivos de negocios o motivos laborales. Sim embargo la única condición para poder llamarle turista es que realice al menos una pernoctación en el destino elegido.
  • 11.
    11 3.3. Excursionista Para losautores (Frangialli, Kincannon, Franchet, & Habermann, 2001) los excursionistas son viajeros del mismo día. Se comprende dentro de ese concepto a los pasajes de cruceros; a las tripulaciones que no residen en el país visitado, pero pasan ahí la jornada, y a las personas que durante el día llegan a un lugar, pero no se alojan ni duermen en él. De igual forma (Quesada, 2010) afirma que se le llama “excursionista a cualquier persona que viaja y permanece menos de veinticuatro horas en el destino o país visitado”, es decir que no pernocta en un “medio de alojamiento colectivo o privado” (p. 10). Por consiguiente un excursionista es toda aquella persona que hace un viaje corto, o también podemos denominarle a su actividad como excursión, jornada, paseo o expedición; a determinado destino, ya sea local, nacional o internacional, donde no podrá permanecer más de 24 horas, es decir, no pernoctará en el destino, de lo contrario ya no se le podrá llamar excursionista. 3.4. Visitante Según (Espinola, 2010) un visitante “Es toda persona que se desplaza a un lugar distinto al de su entorno habitual, por una duración inferior a doces meses, y cuya finalidad principal del viaje no es la de ejercer una actividad que se remunere en el lugar visitado” (p.10). De la misma manera (Quesada, 2010) considera como visitante “a toda persona que se traslada de un país distinto de aquel en que se tiene su residencia habitual, por cualquier razón distinta a la de ejercer una profesión remunerada en ese país”. (p. 11). Asimismo (Habermann, Frangialli, Kincannon, & Franchet, 2001) afirman que se le denomina “visitante”, a toda persona que se desplaza a un lugar distinto al de su entorno habitual por un período de tiempo inferior a 12 meses, y cuya finalidad principal del viaje no es la de ejercer una actividad remunerada en el lugar visitado. Por lo tanto parafraseando las palabras de los autores citados podemos decir que un visitante es aquella persona que se desplaza a un sitio distinto de su lugar de origen, por un lapso de tiempo superior a 24 horas, pero, no mayor a 12 meses. Cuya visita debe tener la como única finalidad realizar actividades de ocio, entretenimiento, o aprendizaje, más no ejercer actividades por las cuales se pueda obtener dinero, es decir, que en este tipo de viajero no se puede incluir al turista que viaja por negocios.
  • 12.
    12 4. Ventajas delturismo En cuanto las ventajas del turismo (López, 2012) sostiene que:  El Perú cuenta con una marca internacional que ha ido posicionándose en la mente de los turistas a nivel global.  Otra ventana es la cercanía de Estados Unidos al Perú, lo cual permite que el turista norteamericano pueda llegar a nuestro país en un vuelo relativamente corto comparado, con otros destinos turísticos mundiales. Mientras que desde el punto de vista de (Gómez, 2003) las ventajas del turismo son: Ámbito económico  Infraestructura física (aeropuertos, carreteras, complejos hoteleros, etc.)  Generación de empleos (directo, indirecto). (El Comercio, 30 de abril del 2013) Actualmente, en el 2013, el turismo representa el 16% de la población económicamente activa (PEA) es decir 520 mil puestos de trabajo, así afirmó Carlos Canales, presidente de CANATUR.  Generación de divisas.  Incremento y perfeccionamiento de la artesanía nacional.  Incremento del número de personas bilingües.  Tecnología avanzada en la comunicación (cable, teléfono, etc.). Ámbito socio cultural  Rescate de los monumentos coloniales  Difusión de la música folklórica  Mejora del nivel del conocimiento de lo autóctono en el aspecto cultural y social para ofertarlo al turista  Incremento del número de personas que aprenden otros idiomas (alemán, italiano, inglés).
  • 13.
    13 Ámbito ecológico  Generaciónde ingresos a la administración de las áreas protegidas  Reconocer la necesidad de obtener, ampliar y mejorar la calidad de información sobre las áreas naturales y/o protegidas  Reconocer la necesidad de una infraestructura básica para ofertar un mejor servicio  Conciencia nacional por la protección de muchas áreas naturales (p. 49). En vista de todo lo anterior, está claro que el turismo es una actividad económica que trae consigo grandes beneficios para nuestro país, debido a que gracias al turismo podemos difundir nuestra cultura, gastronomía, monumentos históricos, etc. Además este sector económico que representa un gran porcentaje de ingresos para el PBI de la economía peruana. Significando esto, grandes posibilidades de progreso, que seguro se verá reflejado en la disminución de la pobreza, mejoras en la educación, hospitales mejor complementados, más tecnologías, entre otros. 5. Organizaciones (Ver anexo 2) 5.1. MINCETUR (Ministerio de comercio exterior y turismo) Según (Cabrera, 2006) esta organización “Busca la participación de la población local en la prestación del servicio y su comercialización” (p. 37). Mientras que (MINCETUR, s.f.) declara que es una institución que tiene la responsabilidad de la promoción de las exportaciones y de las negociaciones comerciales, en coordinación con los Ministerios de Relaciones Exteriores, de Economía y Finanzas. Asimismo promueve, orienta y regula la actividad turística, con el fin de impulsar su desarrollo sostenible, incluyendo la promoción y regulación de la artesanía
  • 14.
    14 5.2. COPESCO (ConvenioEspecífico de Cooperación Interinstitucional) Para (Cabrera, 2006) esta institución se encarga de “Formular, dirigir, ejecutar y supervisar los proyectos de inversión de interés turístico a nivel nacional y presta apoyo técnico, para la ejecución de proyectos turísticos a los Gobiernos Regionales” (p. 38). Un similar concepto menciona (COPESCO, s.f.) afirmando que es una unidad ejecutora del Ministerio de Comercio y Turismo que se encarga de la provisión de infraestructura turística; acondicionamiento, conservación y restauración de activos arqueológicos. También ejecuta proyectos para la puesta en valor de los recursos turísticos a nivel nacional. 5.3. PROMPERU (Comisión de Promoción del Perú para la Exportación y el Turismo) Para poder dar un concepto claro de esta organización turística es importante citar a (PROMPERU, s.f.) la cual declara que es una Organismo Público Descentralizado con personería jurídica de derecho público, goza de autonomía administrativa, técnica, económica, financiera y operativa y constituye un pliegue presupuestal. Promueve y difunde la imagen del Perú en materia turística y de exportaciones. De igual forma desde el punto de (Cabrera, 2006) menciona que esta organización “Promueve en el exterior los nuevos productos y circuitos turísticos, definidos en coordinación con las instancias correspondientes. Es el área que se encargada de diseñar y ejecutar la promoción a nivel nacional del Perú a través de acciones y estrategias realizadas en coordinación continua con el sector público y privado. También, cuenta con un sistema de información y asistencia para viajeros las 24 horas, Perú, a través del cual es posible solicitar información turística, así como obtener asistencia si los servicios turísticos contratados no fueron bien brindados de acuerdo a lo ofrecido.” (p. 38) Asimismo (Ferruci, 2000) expresa que la comisión de promoción del Perú (PROMPERU), es “una entidad gubernamental encargada de apoyar la toma de decisiones a fin de desarrollar la imagen institucional del Perú en el exterior” (p. 95).
  • 15.
    15 5.4. DIRCETUR (DireccionesRegionales de Comercio Exterior y Turismo) Para (Cabrera, 2006) es la organización encargada de formular, dirigir, supervisar y evaluar las diferentes acciones de fomento y desarrollo de las actividades de comercio exterior, turismo y artesanía de una región” (p. 40). Algo semejante declara (DIRCETUR, s.f.) afirmando que es el órgano encargado de formular, dirigir, supervisar y evaluar las diferentes acciones de fomento y desarrollo de las actividades de comercio exterior, turismo y artesanía de una región. Funciones: a) Formular, ejecutar y evaluar los planes y políticas en materia de comercio, turismo y artesanía de la región. b) Impulsar el desarrollo de los recursos humanos, a través de actividades de capacitación, provisión de información y transferencia tecnológica. c) Promover la participación de los inversionistas interesados en proyectos turísticos. d) Desarrollar circuitos turísticos que puedan convertirse en ejes de desarrollo regional. 5.5. PENTUR (Plan Estratégico Nacional de Turismo) Desde el punto de (Cabrera, 2006) esta organización “desarrolla una oferta turística competitiva y sostenible, tiene como objetivo lograr la sostenibilidad y competitividad de la actividad turística a nivel mundial, además sirve de soporte para todas las acciones que MINCETUR promueva” (p. 42). Por otro lado (PENTUR, s.f.) declara que es el documento oficial que da los lineamientos para integrar los recursos y servicios turísticos de interés del Perú, basados en las características particulares de cada destino. Asimismo realiza la gestión de los territorios, en la demanda del consumidor y en los procesos de creación de la oferta, producto, precio, comercialización y comunicación. Funciones:  Formular, aprobar, ejecutar, evaluar, dirigir, controlar y administrar las políticas en materia de desarrollo de la actividad turística regional.  Llevar y mantener actualizados los directorios de prestaciones de servicios turísticos, calendarios de eventos y el inventario de recursos turísticos.
  • 16.
    16  Promover laformación y capacitación del personal que participa en la actividad turística. 5.6. CANATUR (Cámara Nacional de Turismo) Según (CANATUR, s.f.) esta organización cumple sus fines contribuyendo al desarrollo económico y social del país, fomentando el turismo interno y receptivo, absolviendo las consultas y emite opiniones. Asimismo, organiza congresos, seminarios y otros eventos donde se analizan los distintos temas relacionados con nuestra actividad económica. También participa en eventos vinculados al turismo, tanto dentro como fuera del país con nuestra actividad económica. En resumen el CANATUR es una organización que se encarga de aspectos exclusivamente turísticos, cuya misión es promover el desarrollo empresarial como base para el desarrollo social y económico del Perú, para contribuir así a mejorar la calidad de los servicios Turísticos en Perú. Además se debe agregar que esta organización es vital para la promoción de la imagen del turismo tanto a nivel nacional como internacional. (Ver anexo 3)
  • 17.
    17 CAPÍTULO II: PRINCIPALES DESTINOSTURÍSTICOS Y TIPOS DE TURISMO EN EL CIRCUITO SUR DEL PERÚ
  • 18.
    18 n el segundocapítulo pasaremos a describir los principales departamentos con mayor número de visitas turísticas de nuestro país que son: Cusco, Arequipa y Puno. Asimismo mencionaremos los atractivos y actividades turísticas más destacadas, que se realizan en dichos lugares. 1. Cusco El autor (Caballero, 2011) comenta que el Cusco es una ciudad conocida por su alto valor cultural, folclórico y artístico. En sus calles y barrios se pueden apreciar múltiples arquitecturas, con altos muros de roca bien labrada y de peculiar inclinación cuyo origen se remonta a la época Inca, sobre ellos descansan muchas construcciones coloniales y republicanas de amplias portadas e inmensos balcones. Prueba de esta peculiar fusión son los palacios, conventos, monasterios e iglesias que ocupan los lugares más importantes de la actual ciudad de Cusco. De igual forma (Casas, 2012) sostiene que la ciudad del Cusco alberga una gran cantidad de áreas rurales, edificios históricos y monumentos: la catedral de Cusco, la Plaza de Armas, la Iglesia de la Merced, donde se guarda piezas simbólicas de la orfebrería religiosa mundial y varios museos, también hay diversos atractivos en los alrededores: fortalezas incaicas. La principal atracción es el Santuario histórico de Machu Picchu, al sur de los Andes Peruanos (p. 10). En síntesis, la ciudad de Cusco que significa “Ombligo del mundo”, ubicada en el circuito del sur, es conocida como La capital Arqueológica de América, declarada Patrimonio Cultural de la Humanidad por la Unesco, el turismo de dicha zona contribuye al desarrollo sostenible. Los principales lugares que visitar en Cusco son, en primer lugar el Santuario histórico de Machu Picchu, también principales monumentos como, La catedral de Cusco, la Plaza de armas, la Iglesia la Merced, la Fortaleza de Sacsaihuamán, el Templo Coricancha, entre otros. Por otro lado (Perú, 2013) declara que el número de llegadas de visitantes al santuario histórico de Machu Picchu mostró un ritmo de crecimiento anual de 8,6 por ciento, durante el periodo 2005-2012, registrándose 1114 434 visitantes en el año 2012. Así mismo (Gestión, 2012) explica que el sector de servicios turísticos concentra el 39% de la actividad de la región. La región Cusco recibió a casi 1,2 millones de turistas (en un 35% de Latinoamérica, 30% de Norteamérica, 25% de Europa y 10% de Asia). Y se estima que este E
  • 19.
    19 año, el númerode visitantes crezca en 7%, superando los US$ 700 millones de dólares que mueve el turismo regional al año. Por consiguiente en acuerdo con estos dos autores podemos decir que el crecimiento del número de turistas ha sido en un porcentaje sobresaliente. Representando del tal forma grandes ingresos tanto para el desarrollo de este departamento como del país en general. Pues bien es necesario agregar que el turismo se está convirtiendo en una de las actividades que contribuyen en gran parte del PBI de la economía peruana.  Principales Atractivos Turísticos de Cusco Machu Picchu ( Shoobridge, 2004) comenta que el Santuario Histórico de Machu Picchu es un área protegida de renombre internacional, muy conocido por la presencia de impresionantes complejos arqueológicos Inca, sitios y monumentos arqueológicos de alto valor histórico- cultural. Sin embargo, el santuario presenta un importante valor ambiental, con áreas boscosas, montañas escarpadas y picos nevados. Es una zona de interacción entre el dominio andino y el amazónico, parte de una estrecha faja de transición entre ambos ecosistemas. Predomina el terreno de relieve abrupto y de laderas escarpadas. Complejo Arqueológico de Sacsayhuamán (Cusco, Turismo en Cusco, s.f.) sostiene que este complejo abarca 33 sitios arqueológicos, de los cuales el más conocido es la Fortaleza de Sacsayhuamán. Esta habría sido en realidad una construcción de carácter religioso, pero por su ubicación y estilo fue considerada por los españoles y cronistas como edificación militar. El templo de Koricancha (Pérez A. , 1994) expresa que el templo del sol o Koricancha, es un hermoso ejemplo de arquitectura incaica. Sobre él se edificó la actual iglesia de santo domingo. Se conservan hermosos muros de piedra y en el interior del convento están las capillas dedicada a las luna, el truena, a venus, al arco iris, etc. (p. 110).
  • 20.
    20 2. Arequipa El autor(Sotomayor, 2008) describe a la ciudad de Arequipa diciendo que tiene verdes paisajes y volcanes nevados que se unen para dar vida a una de las regiones más intensas del país, Arequipa. Su capital, del mismo nombre y conocida como la Ciudad Blanca, es sinónimo de belleza arquitectónica, tradición, paisaje y campiñas envidiables. En la ciudad blanca, la piedra volcánica llamada sillar ha sido utilizada durante siglos para construir, ya que es muy fácil de tallar, con ella principalmente se construían, iglesias, casonas de estilo barroco, neoclásico y renacentista. El centro Histórico de Arequipa, donde se encuentra su plaza de armas y la catedral, fue declarado Patrimonio Cultural de la Humanidad por la Unesco. Asimismo (Zúñiga, Jugo, & Reátegui, 2013) afirma que El número de turistas que visitó el departamento fue de 158 539.  Principales atractivos turísticos Monasterio de Santa Catalina – Arequipa (Tacna, s.f.) dice que este maravilloso lugar de desierto se caracteriza por poseer un atractivo colonial cuenta con más de cuatro siglos de antigüedad, se caracteriza por ser único en el mundo, debido a que en su interior alberga una ciudadela. Esta belleza arquitectónica es testimonio vivo de la época que se dio entre los siglos XVI a XVII y que ha quedado como detenido en el tiempo. El Valle de Colca (Cañón del Colca) (Mujica & Vera, 2010) menciona que este atractivo turístico está Ubicado a 164 kilómetros de Arequipa. Este Valle posee una gran diversidad de flora y fauna; además de ser lugar donde se destacan por la presencia de llamas, alpacas y cóndores en su hábitat natural. En esta zona existen 16 poblados de descendencia de etnias de los Collahuas y Cabanas, herederos de una rica tradición cultural (p. 1).
  • 21.
    21 3. Puno Para describireste departamento es importante mencionar al autor (Educación, 2009) el cual manifiesta que “Puno tiene la característica de ser una realidad histórica, ecológica, sociocultural variada” (p. 13), el mismo autor nos señala que Puno debido a su ubicación estratégica (eje Cusco – Puno - La Paz), la presencia de culturas Pre Incas, Incas y vestigios del Virreinato; a unificado a innumerables atractivos de carácter natural como el lago Titicaca, lagunas, ríos, ceja de selva, flora, fauna, ruinas arqueológicas, templos coloniales y su rico y variado folclore (es conocido como la "Capital del Folclore Peruano") (p. 19). Por otra parte (Cutipa, 2012) sostiene que Puno es la segunda región con mayor afluencia turística extranjera, sólo superado por Cusco; sin embargo, Arequipa se ubica segunda cuando se considera juntos a turistas extranjeros y nacionales, desplazándonos, en ese sentido, al tercer lugar. En el año 2010 arribaron a Puno 425 mil 558 turistas, el 2011 esta cifra aumentó a 446 mil 334 turistas (4.4%), mientras que, hasta el mes de octubre del presente año, se incrementaron a 585 mil 172 turistas (8.3%) que visitaron nuestra región, entre nacionales y extranjeros. La atracción turística en Puno en estos tiempos, se centra en la práctica del turismo rural vivencial, revaloración del aspecto cultural, disfrute de la naturaleza viva, costumbres, misticismo y tradiciones de los pueblos ancestrales.  Principales atractivos turísticos Reserva Nacional del Titicaca (TurismoPerú, 2012) manifiesta que se trata de un Área Natural Protegida, creada en 1978 con el fin de preservar los recursos naturales propios del ecosistema del lago Titicaca y de la puna y tiene un área de 36.180 ha. En la reserva se han registrado decenas de especies de aves, peces y anfibios. Las aves son las más numerosas y existen más de 60 especies, entre las que destacan parihuanas o flamencos, huallatas, gaviotas, keles, chullumpis y lequeleques (también hay especies en peligro de extinción). La flora del lago está representada por doce variedades de plantas acuaticas, entre las que resaltan la totora y el llacho.
  • 22.
    22 Mirador Kuntur Wasi (TurismoPerú,2012) expresa que Kuntur Wasi significa "casa del cóndor" y ofrece una inmejorable vista de Puno y el lago Titicaca, donde se llega subiendo por una larga escalinata. (Ver anexo 4 y 5) 4. Tipos de turismo 4.1. Turismo de aventura Según (Román & Ciccolella, 2009) el turismo de aventura, es aquel viaje o excursión con el propósito de participar en las actividades para explorar una nueva experiencia, por lo general supone el riesgo advertido o peligro controlado asociado a desafíos personales , en un medio ambiente natural o en un exótico escenario al aire libre, para descubrir sensaciones de descubrimiento (p. 17). Sin embargo (Gómez, 2003) nos dice que, “el turismo de aventura se desarrolla en áreas naturales, el mar, los ríos, los riscos y las montañas, son los escenarios preferidos de aquellos turistas que gustan de emociones fuertes” (p. 53). Mientras que para (Olivera, 1995) los deportes de aventura, son “una rama del deporte clásico, que intenta ser innovador, alternativo y diferente, que tiene como característica principal la adrenalina que se vive al realizarlos y nivel de riesgo que se corre” (p. 5). Por lo mencionado anteriormente, podemos decir que el turismo de aventura, es una rama del deporte clásico, que tiene como característica principal las emociones fuertes como, la adrenalina que sienten las personas al realizarlos, ya que son de alto riesgo, generalmente este tipo de turismo se practica en áreas al aire libre. En el Perú se realizan principalmente los siguientes deportes: trekking, montañismo, escalada de rocas, canotaje, parapente, alas delta, surfing, ciclismo, entre otros. 4.1.1. Caminatas y trekking En opinión de (Cabrera, 2006) expresa que el Perú es un verdadero paraíso para los caminantes. Prácticamente la totalidad de la sierra, incluyendo valles, mesetas y cordilleras, alberga circuitos de trekking con mayor o menor grado de dificultad. Solo algunos circuitos han sido descubiertos, el resto permanece inexplorado en espera de
  • 23.
    23 todo aquel quedesee recorrer los mágicos caminos de los Andes Peruanos, con su extraordinaria red de senderos precolombinos y sus más de 12.000 lagunas, con los cañones más profundos de la Tierra, glaciares y picos nevados, bosques y cascadas, hermosos poblados y, sobre todo, la gente más hospitalaria que se pueda imaginar (p. 121). Mientras que para (Pérez M. , 2004) las caminatas o trekking son “actividades de aventura que consisten en realizar senderismo o largas marchas por caminos establecidos. Así como también por rutas con un alto grado de dificultad para la cual se precisa una mayor preparación física” (p. 110). Por lo tanto en acuerdo con el autor decimos que el Perú cuenta con un sin número de asombrosos paisajes para realizar caminatas, pues podemos encontrar desde nevados y lagunas, hasta caminos para llegar a la ciudadela de Machu Picchu por medio de 8 caminos del inca. En pocas palabras casi la totalidad de la sierra (valles, cordilleras entre otros) se encuentran aptas para realizar este deporte. También no debemos olvidar de mencionar a la gente más amable y hospitalaria, a las cuales conocerá en el recorrido de su aventura por Perú. 4.1.2. Canotaje A su modo de ver (Scouts, 2011) señala que el canotaje es una gran actividad para la formación de equipos y una agradable y relajante experiencia al aire libre. Las canoas tienden a ser más grandes y descubiertas, y por lo general acomodan a varias personas arrodilladas o sentadas sobre un asiento. Los canoístas suelen utilizar remos de simple o doble paleta (p. 1). De manera similar (Cabrera, 2006) declara que el Perú es escenario de más de una docena de ríos que superan los 600 km de longitud. Tan sólo los cinco ríos más largos totalizan cerca de 7.00 km de recorrido dentro del país (...) Este deporte se vale de balsas inflables o rafts, los que, impulsados a remo y timoneados generalmente desde la popa, conducen la embarcación y a sus tripulantes a través de las turbulentas aguas de los ríos. Por consiguiente es una actividad bastante arriesgada que incluye la aventura y adrenalina, por lo que la persona que lo realiza debe de estar preparados para las dificultades y retos que se puede presentar durante la travesía a lo largo del rio. Exige de la persona que realiza esta actividad una buena preparación física y sobre todo estar dispuesto a superar los retos que supone realizar este tipo de actividad turística.
  • 24.
    24 4.1.3. Ciclismo deMontaña En palabras de (Cabrera, 2006) el ciclismo de montaña “Es el Deporte de aventura de mayor crecimiento en el país (…) Casi cualquier rincón del territorio peruano, con excepción del desierto costero y la llanura amazónica, es apto para la práctica de la bicicleta de montaña” (p. 122). Sin embargo (Pérez M. , 2004) manifiesta que es “una actividad deportiva que actualmente se adaptado al turismo debido a que gracias a ella el turista podrá disfrutar del camino, paisajes y lugares, además de hacer deportes” (p. 110). De tal manera podemos decir que el ciclismo de montaña es una actividad turística muy importante, sobre todo en nuestro país que cuenta con una variedad de espacios en los que los turistas pueden practicar este tipo de turismo. De esta manera los turistas podrán tener una forma más de disfrutar de los hermosos paisajes que ofrece nuestro país, podrán vivir una aventura inolvidable, a través de un recorrido en uno de los bellos lugares aptos para esta actividad que hay en el Perú. 4.2. Turismo Cultural Según (Román & Ciccolella, 2009) el Turismo Cultural, es una actividad turística ambientalmente responsable y consiste en visitar áreas naturales sin disturbar, con el fin de disfrutar, apreciar y estudiar los atractivos naturales de dichas áreas. Por otra parte para (Lebrún, 2007) el Turismo Cultural es del tipo que satisface el deseo de conocer la historia de un lugar y admirar sus atractivos culturales, sitios arqueológicos, inmuebles históricos, museos, entre otros, comportándose como un elemento dinamizador del patrimonio y de las comunidades y que genera reconocimiento y creación de sentimiento de orgullo comunitario, así como factor de divulgación de la riqueza histórico cultural. Del mismo modo (Quesada, 2010) nos afirma que, son los viajes que se realizan con el fin de disfrutar y conocer aquellos lugares donde el arte y la cultura se manifiestan notoriamente y por encima de otros recursos turísticos. Quien viaja por motivaciones culturales tiene el interés de conocer, disfrutar o estudiar rasgos específicos o
  • 25.
    25 combinados (historia, arqueología,arquitectura, religión, filosofía, política, etnología, folclore) de un pueblo, país o región en especial (p. 96). En otras palabras, (De la Casa, 2000) nos dice que, el patrimonio cultural es una “fuente más de ingresos para el país, ya que gracias a este, se puede permitir hacer turismo cultural, donde personas de distintos lugares del mundo, van a conocer más de la cultura y tradición de ciertos países de su interés” (p. 97). Asimismo (Olmos & García, 2011) sostienen que es una de las actividades turísticas más extendida, ya que cualquier destino tiene algo que contar, tiene un pasado que conocer, unas costumbres, una gastronomía, etc. Además es una actividad que es menos estacional que otras, lo que permite que se desarrolle a lo largo de todo el año. Por lo tanto el turismo cultural, es aquella actividad que se realiza con la finalidad de conocer, estudiar y/o disfrutar acerca de la cultura (arte, tradiciones, costumbres, gastronomía, religión, filosofía, entre otros) del destino visitado. Además tiene como finalidad admirar sus atractivos culturales, sitios arqueológicos, museos, Patrimonio Cultural en general, ya sea del pasado o del presente. Además va de la mano con la conservación del medio ambiente ya que proporciona un compromiso de desarrollo sostenible para con las poblaciones locales involucradas en este rubro. 4.3. Turismo Vivencial Para (Pacheco & Murillo, 1999) a este tipo de turismo se le ha denominado comúnmente como turismo alternativo. Nosotros lo hemos re conceptualizado como turismo vivencial, en virtud de que se trata de una experiencia de aprendizaje vivencial provocada por la interacción visitantes- anfitriones de estos con la naturaleza. Cada uno, sin perder su identidad, aprende del otro (p. 468). Por otro lado (García, 2005) comenta que el turismo vivencial es una “fuente de ingresos para la economía rural. Actualmente, los turistas buscan experiencias, como nuevas formas de alojamiento y muestran un interés creciente por el contacto con la naturaleza y las vivencias cotidianas de los pobladores de la zona” (p. 113). Así mismo (Olmos & García, 2011) manifiestan que es una de las actividades turísticas más extendida, ya que cualquier destino tiene algo que contar, tiene un pasado que conocer, unas costumbres, una gastronomía, etc. Además se trata de una tipología menos estacional que otras, lo que permite que se desarrolle a lo largo de todo el año.
  • 26.
    26 De tal manerapodemos expresar que el turismo vivencial o también conocido como Turismo Alternativo, es una fuente de ingresos para la economía rural de aquellos destinos que lo ofrecen, dicho turismo, consta de una experiencia de aprendizaje para el turista, gracias a que ellos conviven con las familias de la zona visitada, donde enseñarán sus costumbres, su gastronomía, las formas de trabajo, entre otras actividades cotidianas de los pobladores, sin olvidar el contacto con la naturaleza; esta actividad es recíproca porque tanto el turista aprende de los pobladores, como los pobladores aprenden de los hábitos que comparte el turista. 4.4. Ecoturismo Según (Izquierdo, 2009) el Ecoturismo es aquella modalidad turística ambientalmente responsable, consiste en viajar o visitar áreas relativamente naturales sin disturbar con el fin de disfrutar, apreciar y estudiar los atractivos naturales (paisaje, flora y fauna silvestres) de dichas áreas, así como cualquier manifestación cultural (del presente y del pasado) que puedan encontrarse ahí, promueve la conservación, teniendo bajo impacto ambiental y cultural, y propiciando un involucramiento activo y socio económico benéfico de las poblaciones locales (p. 22). De la misma manera (Quesada, 2010) manifiesta el ecoturismo es un segmento especializado del turismo sostenible (turismo responsable), que promueve y apoya la conservación de la naturaleza y los valores culturales de los destinos, los interpreta para el cliente, favorece el mejoramiento socioeconómico de las comunidades local, persigue sensibilizar y satisfacer, de manera ética, a los clientes. Por otro lado (Román & Ciccolella, 2009) afirma que es la actividad en la que participan distintos grupos de interés y tiene lugar en sitios ambiental y económicamente frágiles. Tiene como principal objetivo la inserción del visitante en el medio natural, en el medio ambiente al tiempo que disfruta de actividades que resaltan la belleza de sitios incontaminados y puros , donde se debe ser respetuoso con el medio ambiente y mantener el bienestar de la población local (p. 17). Por lo tanto el ecoturismo o conocido también como turismo ecológico, o turismo de naturaleza, es aquel turismo que persigue el fin de la interacción del turista con el medio ambiente, ayudando también a la conservación del mismo. Las personas que practican este tipo de turismo, principalmente acuden para disfrutar, apreciar o estudiar los paisajes, la flora y fauna de determinada zona libre de contaminación, por tanto deben ser respetuosos con dichas áreas, así como también con los pobladores del destino. (Ver anexo 6 y 7)
  • 27.
    27 TURISMO DE AVENTURAEN EL PERÚ Caminatas o trekking Canotaje Ciclismo de montaña CUSCO (Cusco, Turismo en Cusco, s.f.)  Camino Inca  Salkantay  Ausangate  Choquequirao  Huchuy Qosqo  Valle de Lares (Cusco, Turismo en Cusco, s.f.)  La ruta del río Sagrado de los Inkas entre Calca y Urubamba. (Cusco, 2012)  El camino de “La Salinera de Maras”  El Mega  Moray - Maras AREQUIPA (Tacna, s.f.)  Sogay  Yura  Paucarpata  Mosopuquio  Characato. (Tacna, s.f.)  El río Chili  El río Cotahuasi (Tacna, s.f.)  Valle del Colca y Cotahuasi.  Volcanes: Chachani y al Pichu Pichu
  • 28.
    28 TIPOS DE TURISMOEN EL PERÚ Turismo cultural Turismo vivencial Ecoturismo CUSCO (Cusco, Turismo en Cusco, s.f.)  La Ciudadela de Machu Picchu  La Catedral del Cusco  Templo del Sol o Qoricancha  Sacsayhuamán  Tambomachay (Correo, 2012)  Misminay en la provincia de Urubamba  Comunidad de Willoq – Ollantaytambo,  Comunidad Nativa de Q´Eros y Maras – Moray. (Cusco, Turismo en Cusco, s.f.)  El Parque Nacional del Manu ( que esta entre el territorio del departamento de Madre de Dios y Cusco)  La Convención: Santuario Nacional de Megantoni AREQUIPA (Arequipa, s.f.)  Monasterio de Santa Catalina  Iglesia y Complejo de la Compañía  La Reserva Nacional de Salinas y Aguada (Tacna, s.f.) Los pueblos:  Sibayo  Tuti  Canocota  Callalli (Ticona, 2011) y (ORG, s.f.)  El distrito de Lari esta la quebrada de Apacheta , donde nace el rio Amazonas, el más caudaloso del mundo.  Cañón del Colca  Reserva Nacional de Salinas y Aguada Blanca  Santuario Nacionales Lagunas de Mejía PUNO (TurismoPerú, 2012)  Catedral de la Ciudad de Puno  Mirador Kuntur Wasi  Reserva Nacional del Titicaca  El modelo chullpa  Churajón (Comercio D. E., 2011)  la comunidad de Santa María en Llachón  La comunidad de Atuncolla (Comercio R. P., 2012)  Laguna Umayo  Reserva natural del Lago Titicaca
  • 29.
    29 CONCLUSIONES Hemos llegado ala conclusión con respecto al objetivo específico planteado en el primer capítulo, que las diversas organizaciones localizadas en nuestro país, ayudan al desarrollo nacional e internacional del turismo, éstas lanzan al mercado una serie de atractivas promociones. PROMPERÚ ha lanzado campañas promocionando la marca país, donde principalmente se vende gastronomía y turismo. Dichas campañas ayudan directamente al crecimiento de los turistas que visitan nuestro país cada año, así logrando incrementar el PBI. En los últimos años el turismo ha sido una fuente de ingresos muy fuerte, y que con el paso del tiempo va en aumento, lo cual nos conlleva al desarrollo del Perú ya sea directa o indirectamente. En cuanto al segundo capítulo se ha llegado a la conclusión que este circuito es uno de los más importantes del Perú, pues no solo posee una de las siete maravillas del mundo, sino que también cuenta con una diversidad de hermosos sitios turísticos, a través de los cuales lidera el porcentaje de llegadas de turistas en todo el país. Asimismo también se puede concluir que en estos departamentos definitivamente se ofrece una gran variedad de actividades turísticas, a través de las cuales los viajeros viven aventuras emocionantes y además pueden disfrutar de los hermosos paisajes que ofrece nuestro majestuoso país.
  • 30.
    30 Bibliografía Shoobridge, D. (setiembrede 2004). Perfil del área protegida- Perú Santuario histórico de Machupicchu. Recuperado de http://www.parkswatch.org/parkprofiles/pdf/mphs_spa.pdf Altés, C. (2006). Turismo en América Latina y El Caribe. Washington: Departamento de desarrollo sostenible. Araque, E., Delgado, C., & Gil , C. (2005). Las montañas españolas: conceptos y vocabulario. España: Entimema. Arequipa, T. e. (s.f.). Turismo en Arequipa. Recuperado de http://www.todoarequipa.com/ Bello, A. (2006). Somos Patrimonio. Colombia: Nomos S.A. Caballero, J. L. (2011). Turismo y desarrollo económico. Sevilla, España.: IV Jornadas de investigación en el turismo. Cabarcos, N. (2006). Promoción y venta de servicios turísticos. España: Ideaspropias. Cabrera, C. J. (2006). Descentralización de turismo en el Perú. Santiago de Chile, Chile: Universidad de Chile. CANATUR. (s.f.). Página Oficial de CANATUR. Recuperado de http://www.canaturperu.org/ Casas, A. (2012). Turismo comunitario como instrumento de erradicación de la erradicación de la pobreza: Potencialidades para su desarrollo en Cusco (Perú). España: Universidad de Murcia. Chávez, J. (2005). Coordinación de políticas públicas para el desarrollo sostenible del sector turismo en el Perú. Santiago de Chile: Copyright. Comercio, D. E. (19 de noviembre de 2011). Turismo rural y vivencial en Puno. Recuperado de http://elcomercio.pe/turismo/1462137/noticia-puno-islas-titicaca-recibiran-electricidad- impulsaran-turismo Comercio, E. (19 de noviembre de 2011). VIDEO: Puno, una ciudad con historia, aventura y magia. Recuperado de http://elcomercio.pe/actualidad/1336048/noticia-video-puno-ciudad- historia-aventura-magia Comercio, R. P. (2 de mayo de 2012). Umayo, una hermosa isla solitaria en Puno. Recuperado de http://elcomercio.pe/turismo/1409300/noticia-umayo-hermosa-isla-solitaria-puno COPESCO. (s.f.). Página Oficial de Plan Copesco. Recuperado de http://www.mincetur.gob.pe/plancopesconacional/ Correo. (17 de noviembre de 2012). La experiencia del turismo vivencial en Cusco. Recuperado de http://diariocorreo.pe/ultimas/noticias/2306370/la-experiencia-del-turismo-vivencial-en- cusc Cusco, T. e. (2012). Turismo en Cusco. Recuperado de http://www.cuscovacations.com/index.html Cusco, T. e. (s.f.). Turismo en Cusco. Recuperado de http://www.cuscovacations.com/index.html Cutipa, R. (28 de diciembre de 2012). Turismo regional en Puno, un gran reto por superar. Diario los Andes.
  • 31.
    31 De la Casa,C. (2000). Patrimonio histórico como fuente de riqueza. Fundación del ptrimonio histórico de Castillas y León. DIRCETUR. (s.f.). Página Oficial de DIRCETUR PASCO. Recuperado de http://www.dirceturpasco.gob.pe/ Educación, M. d. (2009). Proyecto curricular región Puno. Puno, Perú: Altiplano. Espinola, A. (setiembre de 2010). Perú: experiencia satélite de turismo. Recuperado de http://www.mcultura.gob.pe/documentosweb/bb86a71d82d121cced4c7ee0adf3df7f/Per__ Presenta_Experiencia_CST_300910.pdf Fernández, F. (1967). Teoría y técnica del turismo. Madrid, España: Nacional. Ferruci, F. (2000). La importancia del merrcado en la investigación agraria para el desarrollo alternativo. Lima, Perú: Publicaciones Misceláneas. Frangialli, F., Kincannon, C., Franchet, Y., & Habermann, H. (2001). Cuenta satélite del turismo:Recomensaciones sobre el marco conceptual. Luxemburgo,Madrid,Nueva York,París: Copyright. García, B. (2005). Características diferenciales del producto turismo rural. Murcia, España: Universidad de Murcia. Gestión. (26 de setiembre de 2012). El turismo en el Cusco crecerá 7% y moverá más de US$ 700 millones este año. Recuperado de http://gestion.pe/economia/desarrollo-regional-cusco- mas-alla-machu-picchu-2013198?href=nota_rel Gómez, O. T. (agosto de 2003). Los impactos del turismo en el Perú. Industrial Data, 6, 47-60. Guevara, F. (2009). Introducción al excursionismo y andinismo. Ecuador: Escuela de excursionismo y andinismo. Habermann, H., Frangialli, F., Kincannon, C., & Franchet, Y. (2001). Cuenta satélite del turismo: Recomendaciones sobre el marco conceptual. Luxemburgo,Madrid,Nueva York,París: Copyright. Izquierdo, H. (2009). Turismo y Economía en áreas naturales protegidas. Lima : Colegio de Economistas de Lima. Lebrún, A. M. (2007). El turismo cultural en el Perú, su sostenibilidad y los museos. Lima, Perú. López, R. (2012). Oportunidades de inversión en el Perú. Lima, Perú. Matecón, A. (2008). La experiencia del turismo. Barcelona, España: Book Print Digital S.A. MINCETUR. (s.f.). Página Oficial de MINCETUR. Recuperado de http://www.mincetur.gob.pe/newweb/ Mincetur. (s.f.). Terminología para las estadísticas del turismo. Recuperado de http://www.mincetur.gob.pe/turismo/ESTADISTICA/terminologia.htm Mujica, E., & Vera, P. (2010). El valle del colca:un paisaje cultural dinámico en el sur del Perú. Recuperado de http://www.condesan.org/unesco/Cap%2014b%20Colca%20Mujica%20y%20Vera%20Cruz.p df
  • 32.
    32 Olivera, J. (1995).Las actividades fisicas de aventura en la naturaleza. España: Universidad de Rioja. Olmos, L., & García, R. (2011). Estructura del mercado turístico. Madrid, España: Paraninfo,SA. OMT. (2008). Entender el turismo: Glosario Básico. Recuperado de http://media.unwto.org/es/content/entender-el-turismo-glosario-basico ORG, A. P. (s.f.). Reservas naturales de Arequipa. Recuperado de http://www.arequipaperu.org/reservas-naturales Pacheco, L., & Murillo, A. (1999). 30 años de universidad: lo que somos, lo que queremos ser. (U. A. Nayarit, Ed.) México: Tepic, Nayarit. PENTUR. (s.f.). Página Oficial de PENTUR. Recuperado de http://www.mincetur.gob.pe/newweb/Default.aspx?tabid=139 Pérez, A. (1994). Lugares de magia y aventura. Madrid, España: DOCE CALLES, S.L. Pérez, M. (2004). Manual del turismo sostenible. Madrid, España: Mundi-Prensa, S.A. Perú, B. C. (1 de abril de 2013). Sucursal Cusco. Recuperado de http://www.bcrp.gob.pe/docs/Sucursales/Cusco/cusco-caracterizacion.pdf PROMPERÚ. (agosto de 2007). Descubre Perú, un país para la aventura. (C. d. turismo, Ed.) Recuperado de www.promperu.gob.pe PROMPERU. (s.f.). Reglamento de organización y funciones de la comsiión de promoción del Perú. Recuperado de http://www.promperu.gob.pe/catalogo/Attach/5807.pdf Quesada, R. (2010). Elementos del turismo, teoría, clasificación y actividad (segunda edicion ed.). San José, Costa Rica: Universidad Estatal a Distancia. Román, F., & Ciccolella, M. (2009). Turismo rural en Argentina. Argentina: VCR Impresores S.A. Rubio, J. (1997). Viajes y viajeros en la España medieval. Madrid, España: Ediciones Polifemo. Scouts, G. (2011). Canotaje: requisitos de seguridad para las actividades. Recuperado de http://www.gsofct.org/pdf/membership/formLibrary/Canotaje.pdf Sotomayor, A. C. (2008). Guía Turística Artesanal. Arequipa, Perú: MINCETUR. Tacna, O. d. (s.f.). Turismo Arequipa. (T. TACNA, Editor) Recuperado de http://www.turismoenarequipa.com/galeria.php Ticona, J. (13 de niviembre de 2011). La República. Recuperado de http://www.larepublica.pe/13-11- 2011/amazonas-una-razon-mas-para-sentirse-orgullosos TurismoPerú. (2012). Arequipa, Ciudad Blanca. Recuperado de http://www.turismoperu.com/arequipa Zúñiga, J., Jugo, L., & Reátegui, J. (enero de 2013). Departamentos de estudios económicos. Síntesis económica de Arequipa, 38.
  • 33.
  • 34.
  • 35.
  • 36.
    36 Anexo 4 CIRCUITO DELSUR CUSCO AREQUIPA PUNO
  • 37.
  • 38.
    38 Anexo 6 TIPOS DETURISMO EN EL PERÚ TURISMO DE AVENTURA Caminatas o trekking Canotaje Ciclismo de montaña TURISMO CULTURAL TURISMO VIVENCIAL ECOTURISMO
  • 39.
  • 40.