Incrustar presentación
Descargar para leer sin conexión



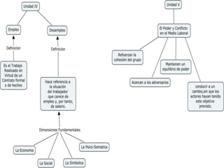
El desempleo se refiere a las personas que buscan activamente trabajo pero no lo encuentran, mientras que el empleo es tener un trabajo remunerado. Según datos de 2013, la tasa de desempleo en Venezuela se ubicó en un 7.9% continúa disminuyendo.


