Incrustar presentación
Descargar para leer sin conexión





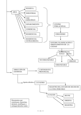
El documento detalla la modificación del uso del suelo según el decreto-ley 8912/77, abarcando aspectos de ordenamiento administrativo y clasificación de áreas urbanas y rurales. Se menciona la importancia del catastro y la regulación de derechos reales en propiedad inmueble. Además, se incluye una bibliografía relevante con leyes y recursos relacionados.




