ui
BENEMÉRITA UNIVERSIDAD AUTÓNOMA
DE PUEBLA
FACULTAD DE ADMINISTRACIÓN
LICENCIATURA EN ADMINISTRACIÓNDE EMPRESAS
PLAN DE NEGOCIOS
Vita Flora
Jardines verticales
DOCENTE:
ALFREDOPÉREZ PAREDES
INTEGRANTES:
Ruiz López Evelia
Cuautle Técuatl Julio
Martínez Martínez Itzel de los Angeles
Rodríguez Díaz José Rolando
Solís López Jessica
Villalba Cruz Araceli
26 de Enero
Primavera 2015
2
Contenido
NATURALEZA DEL PROYECTO _____________________________________________________________ 4
JUSTIFICACIÓN___________________________________________________________________________ 5
PROPUESTA DE VALOR _________________________________________________________________ 5
NOMBRE DE LA EMPRESA______________________________________________________________ 6
DESCRIPCIÓN DE LA EMPRESA ________________________________________________________ 6
ANÁLISIS FODA __________________________________________________________________________ 7
MISIÓN____________________________________________________________________________________ 8
VISIÓN ____________________________________________________________________________________ 8
OBJETIVOS _______________________________________________________________________________ 8
VENTAJAS COMPETITIVAS _____________________________________________________________ 9
DISTINGOS COMPETITIVOS____________________________________________________________ 9
ANÁLISIS DE LA INDUSTRIA __________________________________________________________10
PRODUCTOS Y SERVICIOS DE LA EMPRESA_________________________________________12
CALIFICACIONES PARA ENTRAR AL ÁREA __________________________________________13
APOYOS __________________________________________________________________________________13
MERCADO___________________________________________________________________________________14
INVESTIGACIÓN DE MERCADO _______________________________________________________14
ENCUESTA _______________________________________________________________________________14
SEGMENTACIÓN ________________________________________________________________________16
MUESTRA DE SEGMENTO _____________________________________________________________17
ANÁLISIS E INTERPRETACIÓN DE LOS RESULTADOS _____________________________21
CONSUMO APARENTE__________________________________________________________________28
ANÁLISIS DE LA OFERTA ______________________________________________________________29
ANÁLISIS DE LA COMPETENCIA ______________________________________________________31
MATRIZ DE LA OFERTA________________________________________________________________34
CANALES DE DISTRIBUCIÓN ______________________________________________________35
PROMOCIÓN_____________________________________________________________________________36
ESTUDIO TÉCNICO _________________________________________________________________________48
DESCRIPCIÓN DEL PRODUCTO _______________________________________________________48
PRODUCCIÓN _______________________________________________________________________________49
PROCESO DE PRODUCCIÓN ___________________________________________________________49
DIAGRAMA DE FLUJO DEL PROCESO DE PRODUCCIÓN ___________________________53
ACTIVOS Y REQUERIMIENTOS________________________________________________________57
3
MATERIA PRIMA _______________________________________________________________________65
REQUERIMIENTOS DE PERSONAL _______________________________________________66
PROVEEDORES__________________________________________________________________________68
UBICACIÓN DE LA EMPRESA__________________________________________________________70
LAY OUT _________________________________________________________________________________71
PROGRAMA DE PRODUCCIÓN ________________________________________________________73
ORGANIZACIÓN ____________________________________________________________________________74
ORGANIGRAMA DE LA EMPRESA_____________________________________________________74
DESCRIPCIÓN DE PUESTOS ___________________________________________________________75
TABLA DE SUELDOS Y SALARIOS_____________________________________________________87
COSTO DE CAPACITACIÓN ____________________________________________________________89
PROCESO DE RECLUTAMIENTO ______________________________________________________90
PROCESO DE CONTRATACIÓN ________________________________________________________95
PROCESO DE INDUCCIÓN______________________________________________________________95
PROGRAMA DE CAPACITACIÓN ______________________________________________________96
FIGURA JURÍDICA_______________________________________________________________________97
TRÁMITES _____________________________________________________________________________ 101
ESTUDIO FINANCIERO___________________________________________________________________ 105
4
NATURALEZA DEL PROYECTO
La Naturaleza del Proyecto es la base esencial para el desarrollo de un
Plan de Negocios con el cual se identifica y sustentan las ideas elementales para
poner en marcha el Plan de Inversión que se emprenderá con la finalidad de
establecer el proceso creativo de la empresa; que comprende en: Justificación del
servicio, propuesta de valor, identidad de la empresa, misión, visión y objetivos,
así como reconocer los apoyos necesarios para su implantación.
Producto/Servicio Descripción
Problema o
necesidad que
resuelve
Innovación
Mercadopotencial
Conocimiento
técnico
Materiaprima
Inversión
Requerida
Barrerasde
entrada
Costode
producción
Total
Paneles Solares
Energía a
través del
medioambiente
Fuente de energía
ecológica
3 3 2 3 2 4 3 20
Restaurant
Vegano
Alimentos no
provenientes
de animales
Satisfacer al
mercado que guste
de consumir
comida vegana
4 3 3 5 3 4 3 24
Hidroponía Cultivo en agua
Agricultura con
ahorro de recursos
5 3 3 4 3 4 3 25
Biogestor de
basura
Separador de
basura y
creador de
energía
Disminución de
contaminación
4 3 2 4 3 3 2 21
Oficina Móvil
Centro de
trabajo con
facilidad de
Optimización de
tiempo para
trabajar en el
5 3 4 4 2 3 3 25
Objetivos con el que será creado el negocio,cuál es la misión que persigue yporque se considera justificable el
desarrollo.
5
movilidad traslado
Jardines
Verticales
Decoración de
muros con
plantas
Decoración
innovadora,
elegante y uso
inteligente/óptimo
de los espacios
5 5 3 4 3 4 2 26
JUSTIFICACIÓN
Ante la gran necesidad de optimizar el espacio de las viviendas de las
familias mexicanas deseando la posibilidad de tener un espacio destinado a un
jardín, Vita Flora se ha creado con la finalidad de satisfacer este deseo a través
de una innovadora idea haciendo uso de la pared para instalar jardines verticales
que, además de decorar de una forma elegante el espacio y brindar otra imagen,
nos proporciona un lugar de relajación, tranquilidad y descanso que mucha gente
busca para poder olvidarse del estrés con el que día a día viven. El concepto del
jardín vertical utiliza diferentes tipos de plantas de ornato con características de
aroma, color y textura, además de contribuir al cuidado del ambiente mediante el
uso de materiales reciclados con los cuales está hecho el sistema.
PROPUESTA DE VALOR
En este mundo tan moderno donde el estrés y la contaminación de las
grandes ciudades no permiten el contacto con la naturaleza el tener un jardín
vertical que además de ser un elemento de decoración en el hogar, oficina o
negocio, de una forma muy elegante hace que las personas que se encuentren en
este espacio lo vean como un lugar de tranquilidad donde pueden pasar
momentos agradables; por otra parte es una opción al alcance del cliente ya que
se pueden hacer instalaciones según de acuerdo a las necesidades del cliente y
Explicación con métodos yrecursos apropiados de una creencia o teoría relativa a la ciencia en cuestión.
Explica como tu producto o servicio resuelve los problemas del cliente,o mejora su situación.
6
los diseños se acoplan al espacio donde se quiera instalar ,al mismo tiempo que
se cuida el ambiente.
NOMBRE DE LA EMPRESA
Nombre Descriptivo Original Atractivo Claro Significativo Agradable Total
Viviris
Muros
3 4 3 3 2 3 18
Green
Walls
4 2 2 4 3 2 17
Vita
Flora
4 4 3 4 4 3 22
El nombre seleccionado para la empresa fue el de Vita Flora; se escogió este
nombre debido a que al escuchar el nombre los clientes podrán asociar fácilmente
la idea con el giro y actividad de la empresa.
DESCRIPCIÓN DE LA EMPRESA
Vita Flora es una empresa dedicada a la venta e instalación de jardines
verticales, ofreciendo asesoría profesional sobre el cuidado de las plantas, por lo
por lo que se encuentra clasificada como una empresa comercial y de servicio.
Tipo de Empresa
Nuestra empresa se encuentra en el giro comercial y de servicios, ya que se
dedica a la venta y comercialización de Jardines Verticales, e involucra un servicio
post-venta.
Ubicación y tamaño de la empresa
La empresa será una pequeña empresa, ya que no contará con 10 a 20
empleados. Se ubicará en la Ciudad de Puebla, en una zona comercial en la que
Definir la empresa dando una idea general y con detalles.
7
se encuentren cercanas tiendas de mueblerías y decoración para así atraer al
cliente final, y sobre todo, estar en una zona de fácil ubicación y acceso. La
dirección es la siguiente: Plaza Vía San Ángel Puebla, Pué.
ANÁLISIS FODA
Positivas Negativas
Oportunidades Amenazas
 Tendencias de la arquitectura
por diseños de espacios
creativos relacionados con la
naturaleza
 Precios accesibles
 Poca o nula competencia en el
Estado
 Las familias mexicanas
usualmente nos gustan de
decorar sus espacios con
plantas.
 Revivir espacios muertos en
edificios, oficinas y hogares
 Producto fácil de imitar
Fortalezas Debilidades
 Ofrecemos garantías y
estándares de calidad
 Conocimiento de plantas y su
cuidado
 Diseños acoplables a los
espacios disponibles.
 Materia prima a la mano y a
 Si no se tiene un cuidado
adecuado se puede dañar la
instalación.
 En el tiempo de vida de las
plantas influyen el clima y el
cuidado que estas reciban.
 Constante capacitación.
Metodología para documentar la situación del entorno o alcance y sus factores internos de una
organización.
Fortalezas, Oportunidades, Debilidades,Amenazas
8
buen precio
 Es ajustable al presupuesto del
cliente
MISIÓN
Satisfacer el gusto por la decoración de interiores y exteriores a través de la
instalación de jardines verticales en el hogar de las familias Poblanas que gusten
de decorar su espacio con un sentido ecológico.
VISIÓN
A 7 años ser la empresa líder y con mayor prestigio en la instalación de
Jardines verticales en el estado de Puebla que satisfaga la necesidad de decorar
los espacios de los clientes usando siempre valores como honestidad, respeto y
con servicio de calidad.
OBJETIVOS
A corto plazo:
1. Lograr la facilidad del reconocimiento de la empresa y el servicio que se realiza
sobre jardines verticales en un lapso de 8 meses.
2. Ser la empresa líder del mercado dentro de la ciudad de Puebla en 1 año.
3. Obtener una mayor rentabilidad en un año.
A mediano:
1. Establecer distintos puntos de venta de jardines verticales en la ciudad de Puebla,
(expandir el mercado en el Estado) planeado a 3 años.
2. Incrementar las ventas mensuales en un 20% en los siguientes 4 años.
3. Lograr establecer puntos de venta en ciudades cercanas a Puebla en un plazo de
4 años.
Define la razón de ser de la empresa, condiciona sus actividades presentes y futuras,
proporciona unidad, sentido de dirección y guía en la toma de decisiones estratégicas".
Camino al cual se dirige la empresa a largo plazo.
Planteamiento de una meta o un propósito a alcanzar.
9
A largo plazo:
Poder competir a nivel estatal como una empresa de calidad y reconocida por sus
servicios y su decoración en un lapso de 5 años.
Lograr una estabilidad en el mercado estatal así acomodar el inicio a un nuevo
mercado en el ámbito de la jardinería en un lapso de 6 años.
Lograr entrar al mercado nacional de jardines verticales en un lapso de 7 años.
VENTAJAS COMPETITIVAS
Nuestro producto y servicio cuenta con ventajas competitivas tales como:
 Un nuevo concepto de jardines para la decoración de espacios.
 Brinda un ambiente natural y vivo.
 Optimización de espacios.
 Variedad de diseños.
 Adecuación dependiendo los espacios disponibles.
DISTINGOS COMPETITIVOS
La idea es crear un nuevo concepto en decoración de jardines, el cual
brinde de espacios innovadores y modernos a nuestros clientes.
Esto es lo que la diferencia, ya que les brindaremos a nuestros clientes un
ambiente natural en su hogar que le permita combinar decoración y ambientes
vivos con diseños creativos y elegantes.
Nuestro producto, además, está hecho 100% con material reciclado, y las plantas
que se integran son seleccionadas cuidadosamente para así brindar un producto
de alta calidad y un servicio de asesoría para el cuidado de la planta eficiente que
brindará satisfacción total al cliente.
Son aspectos a favor que posee una empresa ante otras empresas del mismo sector o
mercado.
Capacidad que tiene una empresa o país de obtener rentabilidad en el mercado en relacióna sus
competidores.
10
ANÁLISIS DE LA INDUSTRIA
Recientemente, los jardines verticales han llegado a revolucionar
los muros de casas, comercios y edificios de todo el mundo, debido a su
innovadora manera de decorar y cuidar el medio ambiente.
Como su nombre lo dice, los jardines verticales son aquellas plantas que se
cultivan en una pared, dejando que el espectador admire por completo su belleza.
Muchos han sido los diseñadores y ecologistas que han aplicado la técnica
de Patrick Blanc para crear estos muros. A continuación mencionaremos algunos
de los más famosos e innovadores Jardines Verticales, los cuales pueden
respaldar e incentivar nuestro servicio y producto:
 El Jardín Vertical Caiza Forum está en el centro de Madrid y fue el
primero que se instaló en España. Tiene más de 24 metros de altura y
alberga unas 15 mil plantas, siendo toda una obra de arte; sin duda, un
atractivo turístico y artístico de la ciudad.
 La tienda Antropologie de Londres es la encargada de sorprender a sus
clientes con una enorme pared verde de tres pisos, y es que este muro
cuenta con 59 metros cuadrados de plantas que, además, se alimenta con
agua de lluvia.
 El Parque de diversiones Citè de L’Espace en Francia, un lugar donde
además de poder observar estrellas y subir a una cápsula espacial, podrás
observar un impresionante jardín vertical con más de un mil plantas de
África, América y Asia.
 El Puente Max Juvenal se encuentra en Francia y alberga más de 20 mil
plantas en sus paredes de 15 metros de altura, sin duda, un puente muy
original.
 En Madrid, podemos encontrar la Torre de Cristal, un edifico de oficinas
que en la cúpula esconde una verdadera obra de arte. Con más de 14 mil
especies de plantas y una buena cantidad de árboles, este jardín vertical
recorre los 52 pisos del edificio.
 En Italia se encuentra el jardín vertical más grande del mundo. Digno del
libro de Récord Guinness, esta obra de arte cuenta con más de 44 mil
plantas y se encuentra en el Centro comercial Il Fiordaliso, en Rozzano,
cerca de Milán.
Identificar y examinar el mercado.
11
 En Ottawa, Canadá, tampoco podía faltar un jardín vertical y gracias a
la Universidad de esta ciudad un gran jardín vertical de 24 metros puede
ser admirado.
 Con 132 metros cuadrados y más de 8 mil plantas, el jardín vertical
del Aeropuerto Internacional de Edmonton en Canadá, sorprende a los
miles de pasajeros que transitan a diario por ahí.
 José Carlos García, uno de los restaurantes con una vista impresionante,
en el Puerto de Málaga, no sólo es conocido por eso, sino también por el
jardín vertical que comienza en la terraza y alberga plantas de los Montes
de Málaga.
 México no se podía quedar atrás; la Universidad del Claustro de Sor
Juana cuenta con más de 400 metros cuadrados dedicados a un bello
jardín vertical, una fachada repleta de plantas y una bicicleta que son, sin
duda, uno de los atractivos de la ciudad de México.
El panorama lánguido de las ciudades adquiere un nuevo rostro: el color verde
que se proyecta en las paredes de los edificios con helechos, musgos, hierbas y
arbustos integrando de una manera novedosa la naturaleza en nuestra vida
cotidiana.
Muchos han sido los esfuerzos que diversas industrias han hecho en nuestro país
a favor de la naturaleza y en las calles ya no son suficientes las jardineras con
árboles frondosos a la entrada de edificios o comercios. Hoy por hoy, la tendencia
son los jardines verticales, una opción verde ante los altos niveles de polución en
las ciudades.
Estos ‘ecosistemas vivos’ se colocan en las paredes de alguna construcción y
actúan como una piel exterior que protege de los rayos solares, debido a la masa
foliar (hojas) contribuyen en la regulación de la temperatura de cualquier inmueble
hasta cinco grados en verano y la mantienen en invierno, de acuerdo con un
estudio realizado por el Instituto de Tecnología de Tokio.
Algunos muros verdes embellecen hoteles, restaurantes y plazas en la ciudad de
México como el restaurante Spoletto en Polanco o el Claustro de Sor Juana
en el centro de la Ciudad, entre otros.
Actualmente hay una vasta oferta de empresas especializadas en este ramo. Una
de ellas es Eco Ya´ab, una empresa mexicana que diseña, construye y da
mantenimiento a estos sistemas.
12
Eco Ya’ab ha instalado este tipo de jardines en un restaurante en San Miguel de
Allende, Guanajuato, “uno de ellos fue de hierbas aromáticas, jitomates y
lechugas y aunque el espacio no era suficiente para el autoconsumo del
restaurante si daba la visión de ser un restaurante 100% orgánico. Con el otro
jardín, el beneficio inmediato fue generar más tranquilidad en el comedor, y esa
tranquilidad repercutía en sus comensales y que estuvieran más tiempo en el
establecimiento y por ende tener un mayor consumo”, manifiesta, Sylvia Lorena
Llano directora de Eco Ya’ab.
Sylvia Llano comenta que el costo promedio para instalar un jardín vertical es de
tres mil pesos, costo que varía de acuerdo al tamaño del muro y del sistema de
riego que se instale. “En muros muy altos se necesita un sistema de riego más
potente y eso influye en el precio”.
“Los Ecosistemas Verticales no solamente son una muy bonita y agradable forma
de cambiar el aspecto de una fachada o una pared vieja, con su instalación
logramos reducir la cantidad de partículas suspendidas en nuestro entorno (PM10
– PM5), las cuales son responsables de muchos daños a nuestra salud”, Sylvia
Lorena Llano.
http://archivo.de10.com.mx/vivir-bien/2013/los-10-jardines-
verticales-mas-impactantes-del-mundo-17350.html
http://servialimentosfoodserviceyequipo.com/revista
/secciones/sustental/tendencia-ecologica/
PRODUCTOS Y SERVICIOS DE LA EMPRESA
Jardines Verticales es un nuevo concepto en jardines con un valor esencial
que contribuye al medio ambiente. Esta consta de dos puntos principales:
El contenedor cada uno con una medida de un metro cuadrado y permite
contener 9 plantas de 5 pulgadas, el cual está desarrollado con un material que
permite la filtración de agua con él se riegan de manera descendente a las demás
plantas. El material de la base está hecho con PVC el cual evita la filtración de
agua hacia la pared
La planta se seleccionará a preferencia del cliente dentro de nuestro catálogo de
plantas. El tamaño del jardín dependerá de la necesidad y gusto del cliente.
El sistema de riego brindará de agua periódicamente a las plantas, el cuál
proveerá de cuidado para que así prevalezcan vivas. Este sistema será opcional,
en caso contrario se procederá al riego tradicional (riego manual).
Como servicio la empresa contempla brindar:
13
Asesoría acerca de todo lo que conlleva adquirir un jardín vertical, desde su forma
de riego, selección del área apta para su instalación y recomendaciones de
cuidado y uso.
Mantenimiento en el cuál la empresa tiene la disponibilidad de ayudar al cliente
con el cuidado del Jardín Vertical, brindando una atención a domicilio.
CALIFICACIONES PARA ENTRAR AL ÁREA
1. Conocimiento del área de administración
2. Gusto e interés por el medio ambiente
3. Creatividad y buen gusto en diseños innovadores y elegantes
La carrera que nosotros cursamos Licenciatura en Administración de Empresas
(LAE), nos ah permitido adquirir los conocimientos básicos y técnicos
administrativos gracias a que contamos con el respaldo de profesores expertos en
el tema, además sabemos que el cuidado del medio ambiente es un importante en
nuestros días, y es por eso que nos nace el interés de adoptar los jardines
verticales como una buena opción de creación de empresa debido a que con esta
damos uso innovador y elegante de las maravillas de las áreas verdes desde un
enfoque más familiar.
APOYOS
Abogado
Contador
Diseño e imagen
Ingeniero ambiental
Ingeniero en sistemas
Seguridad
Servicios técnicos
Otros
Benemérita Universidad Autónoma de Puebla (BUAP)
Instituto Nacional de Estadística, Geografía e Informática (INEGI)
Requisitos para funcionar y formar parte del negocio.
Ayuda que favorece al desarrollo y propósito de la
empresa.
14
Secretaría de Economía (SE)
MERCADO
INVESTIGACIÓN DE MERCADO
ENCUESTA
1. Le gustan las plantas.
a. Totalmente de acuerdo
b. De acuerdo
c. Ni en acuerdo ni en desacuerdo
d. En desacuerdo
e. Totalmente en desacuerdo
2. Le gusta decorar su hogar con plantas.
a. Totalmente de acuerdo
b. De acuerdo
c. Ni en acuerdo ni en desacuerdo
d. En desacuerdo
e. Totalmente en desacuerdo
3. Tiene la noción de qué es un Jardín Vertical.
a. Totalmente de acuerdo
b. De acuerdo
c. Ni en acuerdo ni en desacuerdo
d. En desacuerdo
e. Totalmente en desacuerdo
4. La idea de decorar su hogar con un Jardín Vertical le parece atractivo.
a. Totalmente de acuerdo
b. De acuerdo
c. Ni en acuerdo ni en desacuerdo
d. En desacuerdo
e. Totalmente en desacuerdo
5. Confía en un sistema de riego (automatizado) para el cuidado de sus
plantas.
La investigación de mercados es una de las funciones de la mercadotecnia que se encarga de obtener,
identificar, recopilar, analizar y difusión de la información de manera sistemática y objetiva así como
proveer datos e información para la toma de decisiones relacionadas con la práctica de la mercadotecnia
como las encuestas.
15
a. Totalmente de acuerdo
b. De acuerdo
c. Ni en acuerdo ni en desacuerdo
d. En desacuerdo
e. Totalmente en desacuerdo
6. Considera más el gusto de decorar su espacio que el precio a gastar.
a. Totalmente de acuerdo
b. De acuerdo
c. Ni en acuerdo ni en desacuerdo
d. En desacuerdo
e. Totalmente en desacuerdo
f.
7. Encontrar este producto dentro de una plaza comercial le es más accesible.
a. Totalmente de acuerdo
b. De acuerdo
c. Ni en acuerdo ni en desacuerdo
d. En desacuerdo
e. Totalmente en desacuerdo
8. Frecuenta espacios dedicados a la venta de productos inmuebles para
diseño en el hogar.
a. Totalmente de acuerdo
b. De acuerdo
c. Ni en acuerdo ni en desacuerdo
d. En desacuerdo
e. Totalmente en desacuerdo
9. Recibir información sobre este producto a través de volantes y periódicos
es mejor que a través de televisión.
a. Totalmente de acuerdo
b. De acuerdo
c. Ni en acuerdo ni en desacuerdo
d. En desacuerdo
e. Totalmente en desacuerdo
10.Como servicio adicional, las asesorías sobre cuidado de plantas le sería de
gran utilidad.
a. Totalmente de acuerdo
b. De acuerdo
c. Ni en acuerdo ni en desacuerdo
d. En desacuerdo
e. Totalmente en desacuerdo
16
11.Estaría dispuesto a pagar un Jardín Vertical a un precio de $2,000 - $3,000
por metro cuadrado.
a. Totalmente de acuerdo
b. De acuerdo
c. Ni en acuerdo ni en desacuerdo
d. En desacuerdo
e. Totalmente en desacuerdo
SEGMENTACIÓN
En México hay 6 niveles socioeconómicos, cada uno de los cuales con diferentes
ingresos y hábitos de consumo.
El nivel de ingresos familiar según el nivel socioeconómico es el siguiente:
Nivel Ingreso Mínimo Ingreso Máximo
A/B 85,000.00+
C+ 35,000.00 84,999.00
C 11,600.00 34,999.00
D+ 6,800.00 11,599.00
D 2,700.00 6,799.00
E 0.00 2,699.00
NUESTRO SEGMENTO
 Sexo: Femenino y Masculino
 Actividad/oficio: Amas de casa y Trabajadores
 Edad: 25-50 años
 Segmento económico: D+ y C.
 Estado Civil: Casados
Puebla es una de las 32 entidades federativas de México. Se localiza en el
centro oriente del territorio mexicano. Colinda al este con el estado de Veracruz, al
poniente con los estados de Hidalgo, México, Tlaxcala y Morelos y al sur con los
estados de Oaxaca y Guerrero. Su superficie es de 34.251 km², en la cual viven
más de cinco millones de personas, que convierten a este estado en el quinto más
poblado del país. La capital del estado es Puebla de Zaragoza, la cuarta ciudad
mexicana por el número de sus habitantes.
Según el INEGI la capital de Puebla con una población de 6,091,952 que
constituye a un 5.12% de la población nacional, con una población
económicamente activad de 2, 681,924, un 5.09% de la población nacional, de los
cuales 1,485,941 habitantes radican en la capital de Puebla
Dividir o formar porciones en base a la
práctica.
17
Según la Encuesta Nacional de Ocupación y Empleo (ENOE) del cuarto trimestre
del año 2014, Puebla cuenta con 247,529 familias en las que existe uno o mas
miembros que aportan más de tres salarios mínimos, con un ingreso mayor de
5940 pesos al mes, según el salario mínimo del mismo año, que se consideran
dentro del segmento económico D+ y C.
El total de nuestra muestra estará constituida por la población residente de
distintivas colonias que se mencionará con datos según datos del censo
poblacional del 2010 en el INEGI:
La paz: 1,084
El mirador: 1,676
Los fuertes: 5,108
Jardines de San Manuel: 3,232
San Manuel: 5,018
Bugambilias: 4,591
MUESTRA DE SEGMENTO
Mediante el uso de una Calculadora de Muestra se identificó que el tamaño de la
muestra a encuestar 164 personas.
Variables
Margen de error: 10%
Nivel de confianza: 99%
Población: 20,709
Tamaño de Muestra: 164
Fórmula
Muestra, Es un subconjunto de casos o individuos de una población estadística.
18
19
ZONAS FACTIBLES PARA LA APLCACIÒN
COLONIAS CLASE SOCIAL ZONA
Gabriel Pastor C y C+ Zona Comercial
Huexotitla C+ y B/A Zona Comercial
Prados Agua Azul C y C+ Zona Comercial
Las Palmas C y C+ Zona Comercial
Villa Encantada C y C+ Zona Residencial C+
El Cerrito C y C+ Zona Residencial C+
San José Mayorazgo C Zona Residencial C
Fracc- Rincón Arboledas C Zona Residencial C y D
Bugambilias C y C+ Zona Residencial C
El Mirador C+ y B/A Zona Residencial C+
San Baltazar Campeche D y C Zona Residencial C
San Baltazar Linda Vista D y C Zona Residencial C
Fracc. Arboledas C Zona Residencial C
Fracc. Arboledas de San Ignacio C+ y B/A Zona Residencial C +
Universidades D y C Zona Residencial C
Fracc. Vista Alegre C y C+ Zona Residencial C
San Manuel C y C+ Zona Residencial C
Jardines de San Manuel C y C+ Zona Residencial C
La Hacienda D y C Zona Residencial D
Las Brisas D y C Zona Residencial D
Fracc. Los Pilares C y C+ Zona Residencial C
Fracc. Guadalupe C Zona Residencial C
Real del Casco C Zona Residencial C
Villas las Flores C Zona Residencial C
Lomas del Marmol C y C+ Zona Residencial C +
Lomas de San Miguel C y C+ Zona Residencial C +
Fracc. Bosques La Calera C+ y B/A Zona Residencial B/A
Fracc. Rancho La Calera C+ y B/A Zona Residencial B/A
San Cristobal La Calera C+ y B/A Zona Residencial B/A
Fracc. Villa Satelite La Calera C+ y B/A Zona Residencial C +
Anzures C y C+ Zona Comercial
America Sur C Zona Residencial C
Humbolt C y C+ Zona Residencial C
Humbolt Sur C Zona Residencial C
Fuertes C y C+ Zona Residencial C +
Fracc. Valle Dorado C Zona Residencial C
Fracc. Villa San Alejandro C Zona Residencial C
Maestro Federal C Zona Residencial C
Palenque D y C Zona Residencial D
Fracc. Valle del Angel C y C+ Zona Residencial C
Fracc. Valle Colorado C y C+ Zona Residencial C +
Club de Golf Los Fuertes B/A Zona Residencial B/A
Real del Monte C, C+ B/A Zona Residencial B/A
Club de Golf Los Fuertes secc.2 C y C+ Zona Residencial C+
20
Los Cipreces C+ y B/A Zona Residencial B/A
Puerta de Hierro C+ y B/A Zona Residencial B/A
La paz C+ y B/A Zona comercial
San Jose del Puente B/A Zona Residencial B/A
Residencial Santa Cruz C+ y B/A Zona Residencial B/A
21
ANÁLISIS E INTERPRETACIÓN DE LOS RESULTADOS
1. Representación de los datos
42%
33%
11%
6%
8%
0%
Le gustan las plantas
Totalmente de Acuerdo
De acuerdo
Ni en desacuerdo ni en
desacuerdo
En desacuerdo
Totalmente en
desacuerdo
Nula
31%
39%
14%
4% 1%
11%
Le gusta decorar su hogar con
plantas
Totalmente de Acuerdo
De acuerdo
Ni en desacuerdo ni en
desacuerdo
En desacuerdo
Totalmente en
desacuerdo
22
24%
29%18%
16%
2%
11%
Tiene la noción de qué es un
jardín vertical
Totalmente de Acuerdo
De acuerdo
Ni en desacuerdo ni en
desacuerdo
En desacuerdo
Totalmente en
desacuerdo
36%
31%
19%
2% 1%
11%
La idea de decorar su hogar con
un jardín vertical le parece
atractivo
Totalmente de Acuerdo
De acuerdo
Ni en desacuerdo ni en
desacuerdo
En desacuerdo
26%
40%
15%
7%
1%
11%
Confía en un sistema de riego
(automatizado) para el cuidado
de sus plantas.
Totalmente de Acuerdo
De acuerdo
Ni en desacuerdo ni en
desacuerdo
En desacuerdo
23
17%
26%
28%
14%
4%
11%
Considera más el gusto de
decorar su espacio que el precio a
gastar.
Totalmente de Acuerdo
De acuerdo
Ni en desacuerdo ni en
desacuerdo
En desacuerdo
27%
34%
19%
7%
2%
11%
Encontrar este producto dentro
de una plaza comercial le es más
accesible.
Totalmente de Acuerdo
De acuerdo
Ni en desacuerdo ni en
desacuerdo
En desacuerdo
24
17%
33%
20%
13%
5%
12%
Frecuenta espacios dedicados a la
venta de productos inmuebles
para diseño en el hogar.
Totalmente de Acuerdo
De acuerdo
Ni en desacuerdo ni en
desacuerdo
En desacuerdo
17%
30%
24%
13%
5%
11%
Recibir información sobre este
producto a través de volantes y
periódicos es mejor que a través
de televisión.
Totalmente de Acuerdo
De acuerdo
Ni en desacuerdo ni en
desacuerdo
En desacuerdo
25
2. Análisis de Encuestas por secciones
Producto:
Gusto por la plantas
 8752.02 personas tienen el gusto por las plantas
 6903.00 personas consideran tentativamente el gusto por las plantas
 2218.82 personas no cuentan con el gusto ni el disgusto por las plantas
 1725.75 personas no cuentan totalmente con el gusto por las plantas
De acuerdo al 86% de la población que no muestra un total disgusto por las
plantas:
Decora su hogar con plantas
 8752.02 personas decoran su hogar con plantas
27%
40%
14%
4%
4%
11%
Como serrvicio adicional, las
asesorías sobre cuidado de
plantas le sería de gran utilidad.
Totalmente de Acuerdo
De acuerdo
Ni en desacuerdo ni en
desacuerdo
En desacuerdo
15%
22%
27%
18%
7%
11%
Estaría dispuesto a pagar un
jardín vertical a un precio de
$2,000 -$3,000 por metro
cuadrado
Totalmente de Acuerdo
De acuerdo
Ni en desacuerdo ni en
desacuerdo
En desacuerdo
26
 6903.00 personas consideran la posibilidad
 2218.82 personas no cuentan con el gusto ni el disgusto
 A 1109.41 personas no les interesa
 1725.75 personas no decoran su hogar con plantas
Tiene la noción de qué es un Jardín Vertical
 4930.71 personas cuentan con el conocimiento.
 6040.13 personas cuentan con la noción.
 3821.30 personas no la tienen pero cuenta con una idea.
 3204.96 personas consideran que no cuenta con el conocimiento.
 369.80 personas no cuentan totalmente con la noción.
Le interesa adquirir un Jardín Vertical
 7396.07 personas adquirirían el producto.
 6409.93 personas muestran el interés en adquirir el producto.
 3821.30 personas no muestran interés ni negación en su adquisición.
 493.07 personas no les interesa adquirirlo.
 246.54 personas no les interesaría adquirirlo.
Confía en un sistema de riego
 5423.79 personas confian totalmente
 8258.95 personas podrían confiar
 3081.70 personas no muestran interés ni desinterés
 1355.95 personas no les interesa.
Una asesoría sobre cuidado de las plantas lo considera atractivo
 A 5547.05 personas les parece atractivo
 A 8258.95 personas lo consideran tentativamente atractivo
 A 2958.43 personas les es indiferente
 862.88 personas lo consideran tentativamente innecesario
 739.61 personas lo consideran innecesario
Precio:
Considera más el gusto por decorar que el precio
 3451.50 personas consideran mas el gusto.
 5300.52 personas en ocasiones considera más el gusto.
 5916.86 personas no tienen consideración preferencial por el gusto o precio.
 862.88 personas tienen en consideración el precio
Compraría nuestro producto a un precio de $2,000-$3,000
 3204.96 personas lo comprarían
 4560.91 personas considerarían comprarlo
 5547.05 personas no les interesa el precio
27
 3698.04 personas lo consideran caro
 1355.95 personas no lo comprarían
Plaza:
Preferencia por encontrar el producto en una plaza comercial
 5547.05 personas lo consideran más factible
 7026.27 personas lo consideran como opción
 A 3821.30 personas no les interesan el lugar
 1479.21 personas no lo consideran factible
 A 493.07 personas no les parece factible
Frecuenta espacios con productos muebles para el diseño en el hogar
 3574.77 personas frecuentan estos espacios para la adquisición de muebles
 6779.73 personas frecuentan con menos frecuencia estos estos espacios
 4191.11 personas no consideran estos espacios para la adquisición de muebles
 2588.63 personas no frecuentan estos espacios
Promoción:
Considera que es mejor recibir publicidad a través de volantes y periódicos
sobre la televisión
 3451.50 personas consideran a estos como los mejores medios
 6163.39 personas consideran en menor grados estos medios como mejores
 A 5053.98 personas no les interesa ninguno de los medios mencionados
 2711.89 personas consideran tentativamente la televisión como mejor medio.
 986.14 personas considera, la televisión como mejor medio.
28
CONSUMO APARENTE
De acuerdo con la información obtenida en el INEGI (2010) la población total de
nuestro mercado prueba es de 20,709 distribuido de la siguiente manera:
COLONIAS
Bugambilias 4,591
San Manuel 5,018
Jardines de San Manuel 3,232
El mirador 1,676
La paz 1,084
Los fuertes 5,108
Total 20,709
Y de acuerdo con los resultados arrojados en la investigación de mercado, se
obtuvo una proyección aproximada en la cual se estima que el 67 % de los
encuestados muestran una reacción positiva con la idea de tener un jardín vertical
en sus hogares, el cual en números cuantitativos es de 13,875 clientes
potenciales.
Aunque solo existe un solo competidor directo (Verdino), haciendo un análisis
detallado y tomando en consideración a aquellos competidores que son sustitutos
y/o complementarios se obtiene un total de 13 considerando también a Vita Flora,
lo cual arroja para cada uno existen 1,593 habitantes lo cual equivale al 7.7% del
mercado.
Competidores
Directo
Verdino 1
Sustitutos
Home Depot 4
Complementarios
Mercados 7
Total + Vita Flora 12+1 =13
Volumen total de la población que cuenta con capacidad de adquirir el producto.
29
ANÁLISIS DE LA OFERTA
Características geográficas
La ubicación de donde se realizo la muestra (Bugambilias, San Manuel, Jardines
de San Manuel, El Mirador, La paz y los Fuertes) está ubicada dentro de la zona
centro-sur de la ciudad de Puebla.
BUGAMBILIAS (Población total: 4,591)
SAN MANUEL (Población total: 5,018)
Cantidad de bienes o servicios que el productor del bien o servicio está decidida a poner a la disposición
del mercado.
30
JARDINES DE SAN MANUEL (Población total: 3,232)
EL MIRADOR (Población total:
1,676)
LA PAZ (Población total: 1,084)
31
LOS FUERTES (Población total: 5, 108)
ANÁLISIS DE LA COMPETENCIA
Conviene investigar sobre la competencia, para averiguar qué ventajas y
desventajas tiene el producto o servicio en comparación con los de la
competencia.
Actualmente solo existe una empresa que brinde el servicio de jardines verticales
en la ciudad de Puebla, lo cual podría brindar un punto a favor ya que la
competencia es escasa sin embargo no hay que olvidar a los sustitutos o
complementarios que podrían mermar la demanda esperada.
Competencia directa
VERDINO, competidor a nivel local.
Verdino es una empresa dedicada a la creación de ecosistemas
verticales. Su misión es brindar a los habitantes un contacto con
la naturaleza
En VERDINO hacemos verdaderos ecosistemas verticales con
diseño innovador. Somos profesionales que estamos creando
ambientes naturales, por medio de ellos buscamos mejorar la
calidad de vida de nuestros clientes.
Dentro de su catálogo se encuentra:
Jardín vertical interior
Se seleccionarán las plantas de sombra propias para el lugar a fin de que tengan
los requerimientos de luz adecuados, es posible que se tengan que implementar
lámparas para cubrir sus necesidades de fotosíntesis.
Es el conjunto de negocios que ofrecen productos o servicios iguales o similares a los que se ofrecen.
32
Jardín vertical exterior
Se hace un estudio en base a la orientación y las horas de sol a las que
permanecen expuestas, entonces se hace la selección de plantas adecuadas.
Al igual que brinda servicios de:
• Fumigaciones periódicas con fungicidas botánicos que no afectan el medio de las
plantas ni animales y humanos.
• Podas por estación.
• Relleno de depósitos de fertilizante y controladores de ph.
• Destape de goteros.
Está ubicado en Blvd. Atlixcayotl No. 4003 L-3, Frente a La Vista Country Club
C.P. 72810, Puebla, Pue.
Otros competidores
Existen diversos negocios y/o establecimientos que se dedican a ofrecer un
servicio sustituto o complementario, dentro de las colonias donde se realizo el
análisis y alrededores. Y en general serian los siguientes:
 The Home depot
 Mercados
THE HOME DEPOT
33
MERCADOS
Principales productos de la competencia
 Cursos de decoración de interiores
 Servicios de jardinería
 Cuidado y riego de plantas y jardines
 Venta de artículos de decoración con flores naturales y artificiales
 Diseños florales
Ventajas y desventajas de la competencia
VENTAJAS DESVENTAJAS
- Reconocidos a nivel local
- Cuentan con diseños novedosos
y a la vanguardia
- Ofrece servicio a domicilio
- Precios accesibles
- Diseños para regalos y
decoración
- Buena ubicación
- Servicio a domicilio
- Cuentan con convenios de
empresas locales para ofrecer
programas especiales de
descuentos
- La gran mayoría no es
competencia directa
- No satisfacen las mismas
necesidades que nuestro
producto puede ofrecer o para el
cual está diseñado.
- Tienen un enfoque de mercado
distinto, que lo hacen alejarse
dentro del mismo giro al que
pertenecemos.
- Ofrecen productos con un
periodo de vida muy corto.
- Flores solo de temporada.
- Poco estacionamiento.
34
MATRIZ DE LA OFERTA
COMPARACIÓN PRODUCTO COMPETIDOR / NUESTRO PRODUCTO
PREGUNTAS PRODUCTO
COMPETIDOR
NUESTRO PRODUCTO
Productos similares Ningún directo en la zona Vita Flora
¿Qué ofrecen a la
clientela?
Diseños de decoración ,
cuidado y mantenimiento
rustico
Instalación y asesoría
profesional del cuidado
de un jardín vertical e
implicaciones
¿Dónde se venden? Centros comerciales
Mercados
Negocios
Puntos de venta Vita
Flora
¿A qué precio? Variado según el diseño
y tamaño
Ajustable al diseño
$ 2,000- $3,000 por metro
cuadrado
¿Quién los compra? Personas con un nivel
socio-económico medio-
bajo que lo compran en
ocasiones o por
temporadas.
Personas con un nivel
socio-económico medio-
alto que gustan del
cuidado del medio
ambiente y disfrutan de la
naturaleza.
¿Qué opina el
consumidor de …. la
presentación ?
… el contenido?
…. la calidad?
Satisfactoria
Buena
Buena
Atractivo
Interesante
Buena
¿Cómo lo distribuyen o
comercializan?
Canal directo o con
intermediarios
Canal directo
35
CANALES DE DISTRIBUCIÓN
Los canales de distribución son parte importante de la cual hay que hacer
referencia y tener especial cuidado ya que aquí es donde se tiene el contacto con
los posibles clientes interesados en adquirir un jardín vertical.
Al ser una empresa considerada dentro del ámbito de la MYPYME el canal de
distribución será tanto venta directa como venta por Internet y pedidos telefónicos.
Canal Recorrido
Directo Fabricante ------------------------------------------------------------------> Consumidor
De esta manera se tiene contacto directo con el consumidor final y así se puede
interactuar dando como pauta el conocimiento de las necesidades que tiene el
cliente además de observar mejoras en el modo de hacer llegar el bien o servicio
de forma eficaz y eficiente.
En este caso, se utilizará el local como principal punto de atención al cliente,
pudiendo realizar por tanto proyectos específicos para el cliente de manera
personalizada una parte en las propias oficinas y otra en el domicilio del cliente
particular. Los recursos de internet también serán clave y facilitarán al cliente el
tener que desplazarse cuando la acción no requiera de la presencia especial de
personal de la empresa.
Por lo tanto, se intentará compaginar la consecución de sus servicios entre el local
y el desplazamiento al lugar de la prestación del servicio, siendo este último
fundamental para realizar las tareas con la calidad adecuada y para lograr una
mayor cercanía con el cliente, logrando así cubrir todas sus necesidades.
Vías elegidas por la empresa que un producto recorre desde que es creado hasta que llega al
consumidor final.
36
PROMOCIÓN
La comunicación juega un papel fundamental a la hora de promocionarse, y tiene
mayor importancia en las primeras etapas del comienzo de una empresa, por lo
que en este caso habrá que mostrar una especial atención a la actividad
publicitaria de la empresa.
Hay cuatro medios de comunicación a través de los cuales se puede dar a
conocer la empresa:
 El propio punto de venta (oficinas/local de la empresa)
 Internet
 Redes sociales
 Revistas del sector
 Periodico
Punto de venta
La comunicación en el propio punto de venta para cualquier empresa es
fundamental. El punto de venta ha de estar colocado preferentemente en una zona
de tránsito para que se vea el local. La accesibilidad a éste ha de ser buena, se
debe tener una buena iluminación y aclimatación en el local así como una
ordenación de los productos en éste y rápida visibilidad de los servicios que ésta
ofrece. En este caso se ha optado por el alquiler de un local que cumple todas
estas características.
La atención ha de ser rápida y eficaz, así como el servicio al cliente debe ser
personalizado, transparente y mostrando siempre una escucha activa, una
empatía y cercanía para poder así entender mejor las necesidades que tiene el
cliente para que la atención sea más eficiente. Con todos estos factores la
empresa se dará a conocer desde el propio punto de venta.
Internet
Sus características singulares hacen de Internet un medio especial para la
divulgación y publicidad de las empresas. En concreto, éste permite entre otras
cosas, la petición de servicios especializados para clientes y la compra online de
productos de jardinería. Consiste en una página web donde se encuentra toda
clase de información sobre jardinería: diseño, mantenimiento, productos,
proveedores, consejos, foros que genere intercambio de opiniones, etc. Así
mismo, en la propia empresa también se dispondrá de un apartado donde los
clientes pueden pedir presupuestos de una forma privada, en el apartado de
contacto con la empresa.
Además de contar con un apartado donde realizar preguntas, así como la
posibilidad de ver las preguntas que realizan otros usuarios con sus respectivas,
resueltas por expertos del sector. Esto último es muy útil para la resolución de
dudas concretas, consejos o incluso de la difusión de nuevas noticias, como
pueden ser nuevas tendencias o nuevos productos en el mercado.
37
Redes sociales
El marketing en redes sociales por su bajo coste y su gran impacto es una
herramienta imprescindible hoy para promover un negocio, un servicio o un
producto a través del internet. Desde las páginas de Facebook o de Twitter
podemos mantener informados, compartir opiniones y fomentar la relación con los
usuarios permitiéndonos fortalecer nuestras relaciones. Las redes sociales
permiten mantener una conexión con sus integrantes a través de una cuenta
activa (perfil) en la cual el usuario coloca cierta información sobre su persona,
gustos, aficiones políticas, religión e intereses; dando como resultado un banco de
datos que se puede llegar a convertir en oro molido para cualquier empresa que
busque adentrarse en las preferencias de sus clientes potenciales. Hoy en día las
Redes Sociales se han vuelto cada vez más indispensables en la vida del ser
humano, consecuencia de que vivimos en un mundo globalizado en el que todo
individuo debe estar actualizado sobre lo que sucede en el planeta.
Gracias a redes sociales como Facebook y Twitter, esta conexión entre varios
individuos ha logrado maximizar la comunicación global. Las redes sociales no
sólo servirán para mantener el contacto personal que las caracteriza, sino que
también sirven para establecer negocios, promoviendo la interacción entre
consumidor y productor, así como productor-productor, de forma que ambas
puedan conocer nuevas tendencias y por qué no, la creación de alianzas sinergias
entre ellas que permitan un fortalecimiento corporativo, así como el de la imagen
de las mismas.
Revistas sectoriales
La comunicación en prensa es prácticamente poco explotada, aunque sí se tiene,
cierto peso. En estas revistas, que suelen ser estacionales, se exponen las últimas
tendencias en la jardinería, nuevos productos, consejos sobre el diseño y
mantenimiento del jardín, entrevistas a expertos en el sector, etc. Estas revistas
van dirigidas tanto a profesionales del sector como a clientes particulares y
aficionados del mundo de la jardinería.
LOCALES EN RENTA
Plaza Angelopolis Puebla. UBICACION
Local en Renta en la colonia
Condominios Residencial Lomas
Del Ángel, Puebla
COSTO
38
$ 37,578 MXN
DESCRIPCION
superficie 72 metros renta 37
578 + iva mantenimiento 5 168 +
iva publicidad 1 722 + iva nivel:
planta alta ubicación: cerca de la
entrada de Liverpool frente a
gula traspaso: 3 500 000 agua
potable: si baño: si Mezzanine: si
12 metros
Plaza Pabellón del Ángel UBICACIÓN
Local en Renta en la colonia
Condominios Residencial Lomas
Del Ángel, Puebla
COSTO
Renta Mensual: $29,000
DESRIPCION
Superficie: 200 m2
Local distribuido en dos plantas
La administración de
la plaza realiza un análisis de
marca para conservar la
exclusividad
Proyecta inmuebles
Oficina: 2321889
Nextel id: 92*706027*1
Nextel id: 72*839291*2
39
REVISTAS
AMBIANCE MAGAZINE
Es el medio en Puebla que se distingue por tener la
mejor estrategia de mercado y la segmentación más
poderosa y de élite de nuestra ciudad.
El posicionamiento que hemos logrado ha sido gracias a
la calidad que nos exigimos en cada número, resultado
de este esfuerzo es el periodo de renovación y
expansión de Ambiance. El posicionamiento que hemos
logrado ha sido gracias a la calidad que nos exigimos en
cada número, resultado de este esfuerzo es el periodo
de renovación y expansión de Ambiance.
La revista también abarca un gran abanico de temas,
como el cuidado del medio ambiente, moda, viajes,
deporte, tecnología, la difusión del arte y la divulgación
de asociaciones filantrópicas.
Asimismo, AMBIANCE suele funcionar como una
plataforma para que las empresas y corporaciones
poblanas más prestigiosas se den a conocer.
Principales clientes:
Nextel
Liverpool
La Purificadora
Abasto
Linfolab
Luxury Hall
Grupo Proyecta (Lomas de Angelopolis)
CONTACTOS
Tel: (222) 225.3007
Email:
info@ambiancemagazine.m
x
Web:
http://ambiancemagazine.
mx
Twitter: @ambiancemx
PRODUCTOS Y
SERVICIOS
Publicidad.
Cobertura de eventos
sociales.
Difusión de empresas
consolidadas o emergentes.
LO QUE LOS
DISTINGUE
AMBIANCE Magazine es una
publicación destinada a un
nicho de consumo muy
específico
privilegiando marcas y
productos de determinada
sofisticación.
En el plano de elaboración,
la revista se distingue por
la puntualidad con la que
sale a la venta.
40
Tiffany & Co.
Torres Joyas
CULTIVA
Cultiva es una publicación mensual y gratuita del
Colegio México de Tehuacán.
Promueve el pensamiento libre y autocrítico, nuestra
identidad como ciudadanos y el desarrollo de los
valores. Ofrecemos espacios publicitarios para los
negocios más importantes de Tehuacán y Puebla.
Nuestros puntos de distribución se concentran en los
puntos de mayor flujo en Tehuacán y Puebla, así como la
distribución en línea donde llegamos a más de 10
países y ciudades más importantes de México.
CONTACTOS
Tel:(222) 247.5200
Cel.:(222) 416.6865
Email:cultiva@colemexico.e
du.mx
Web:
http://issuu.com/revistacul
tiva
Twitter: @cultivatehuacan
PRODUCTOS Y
SERVICIOS
Nuestras secciones
Humanum: Creatividad |
Ideas | Emprendedurismo |
Innovación
Ciencias & Artes: Sabiduría |
Técnica | Cultura |
Conocimiento
Tehuacán para el mundo:
Identidad | Sociedad |
Orgullo | Raíces
Mi México: Educación |
Colores | Patriotismo |
Turismo
Comunidad: Colaborar |
Unión | Familia |
Crecimiento
Piensa verde: Reciclar |
41
Cultivemos comunidad pensante. Ecología | Vivir saludable |
Medio Ambiente
Ágora: Académicos |
Investigación | Estudios |
Formación
Nuestra oferta en espacios
Espacio publicitario de
media página vertical
Espacio publicitario de
página completa
Espacio publicitario en
forros
Encarte mensual
LO QUE LOS
DISTINGUE
Cultiva, está dirigida a un
mercado de personas
interesadas en la educación,
la innovación y la cultura.
Busca la originalidad y las
nuevas soluciones para el
desarrollo de su entorno a
través de contenidos de
calidad, haciendo una
circulación no desechable y
diferente de otras
publicaciones escolares.
INVITTA CONTACTOS
Tel: (222) 889.0958
Email: invitta@outlook.com
Web:
http://www.invittamagazin
e.com
Twitter: @InvittaMagazine
PRODUCTOS Y
SERVICIOS
Arte
42
La revista Invitta Puebla comparte contenidos
sustentados con información de alto nivel.
Llevamos de la mano al lector a redescubrir espacios,
historias y actividades que sirvan para sacarlos de lo
cotidiano dentro de nuestro estado; además por su
calidad y diseño, cada edición es de colección.
Fungimos como medio de
comunicación, comprometidos a brindar material de
interés en varios rubros.
Turismo
Espectáculos
LO QUE LOS
DISTINGUE
Ofrecemos al público en
general, entrevistas y
fotografías exclusivas,
además de reportajes de
gran interés en la edición
impresa, con amplia
distribución en diferentes
lugares de la Angelópolis. Y
además, en nuestro sitio
web puedes encontrar
mucho más acerca de los
eventos de espectáculos en
Puebla, sin olvidar que
todos los viernes contamos
con espacio en radio por
Internet.
ANDARES PUEBLA CONTACTOS
Cel: (222) 708.2634
Email:
andares.puebla@yahoo.com
Web:
http://www.andares.mx
Twitter: @andarespuebla
PRODUCTOS Y
SERVICIOS
Periodicidad: mensual
Categoría: Turística cultural
Circulación: 5000
43
PERIODICO
EL SOL DE PUEBLA
DESCRIPCION
Hay dos tipos de publicaciones: Anuncio
clasificado por palabra
Son anuncios clasificados, no llevan recuadro
ni diseño.
Por palabra cobran $85 X 2 días con un
paquete de 10 palabras.
Andares Puebla es una revista de corte turístico,
cultural y de entretenimiento, nuestro objetivo es
transmitir a quien nos lee la grandeza de Puebla
La revista va dirigida tanto al turismo estatal, nacional o
extranjero que nos visita, para mostrarles y
compartirles lo mejor que tenemos; pero también
llegamos a los poblanos para sembrar en ellos una
complicidad con su propia tierra, que se identifiquen
con sus costumbres, con sus rincones y su belleza.
ejemplares
Idioma: Español
Pass Along: 2.3
Distribución: Hoteles,
restaurantes, clubes
deportivos, cafeterías,
hospitales, inmobiliarias,
universidades.
Espacios:
Página completa
Doble Página
Tamaño página 2da y 3ra de
forros y primera plana
Doble página en primeras
planas (2da de forros)
Contraportada
Publireportajes
LO QUE LOS
DISTINGUE
Apoyamos todo lo
relacionado con la creación
artística y literaria,
valorando el trabajo de
aquellos escritores,
dibujantes, fotógrafos,
escultores, músicos,
bailarines y artistas.
44
Desplegado Anuncios con recuadro.
Es 2 cms x 1 columna x $ 100.92.
45
RAICES
Es una revista con lo último y más novedoso
del mercado inmobiliario en el estado de
Puebla, Zona Metropolitana y Playas de
México.
Nuestra revista se imprime bimensualmente
con un tiraje aproximado de 20 mil
ejemplares gratuitos y se reparte en los
principales centros comerciales de la ciudad
de Puebla.
RAICES se destaca de su competencia
ofreciendo una calidad visual muy superior a
las demás. Aparte de ofrecer
contenido interesante sobre diversos
temas como arquitectura, diseño etc.
En nuestra web usted podrá encontrar los
últimos y más novedosos desarrollos
inmobiliarios. Anunciar su propiedad, y
descargar o visualizar nuestra revista en
formato digital.
Esto es el porque RAICES es su mejor
opción para anunciar su propiedad, casa,
terreno, departamento, local o bodega
comercial.
Venta de espacios publicitarios enfocados
principalmente a la compra-venta de
inmuebles y bienes raíces dentro de un medio
impreso (revista) y digital (página de
Internet).
CONTACTOS
Tel: (222) 573.0320
Email: revista.raices@hotmail.com
Web:
http://www.revistaraices.com.mx
Twitter: @RevistaRaicesMx
PRODUCTOS Y SERVICIOS
Revista RAICES busca guiar en la
compra-venta de Bienes Raíces, pero
también se preocupa por captar el
interés del consumidor o lector con
contenido, excelente diseño,
calidad y distribución dirigida al público
meta.
LO QUE LOS DISTINGUE
Espacios publicitarios en Revista
RAICES.
Espacios publicitarios en página de
internet.
Asesoría Inmobiliaria
46
47
- El periódico, El sol de Puebla.
Se eligió este medio por su costo bajo
Redacción del anuncio:
“Empresa de tipo decorativo solicita personal de ventas con certificado de
Preparatoria. Interesados presentarse con solicitud de trabajo y fotografía en Vía
Atlixcáyotl 1504 (Unidad Territorial Atlixcáyotl), 72810, de 9 a 1 pm y de 3 a 5 pm.”
El costo será de $ 100.92 diarios, aparecerá por 3 días. Presupuesto total:
$302.76
- Facebook
Se eligió Facebook como otra opción de reclutamiento debido a que no tiene
costo.
A través de nuestra página en la red social de Facebook publicaremos las
vacantes disponibles o el personal de ventas que se solicita en el cual se
anunciará en una publicación lo siguiente:
“Empresa del ramo decorativo solicita personal de ventas con certificado de
Preparatoria. Interesados presentarse con solicitud de trabajo y fotografía en Vía
Atlixcáyotl 1504 (Unidad Territorial Atlixcáyotl), 72810, de 9 a 1 pm y de 3 a 5 pm.”
El costo total será de $0.00
48
ESTUDIO TÉCNICO
DESCRIPCIÓN DEL PRODUCTO
Productos
Planta
De acuerdo a nuestro catálogo de plantas, el
cliente las seleccionará a su gusto y
preferencia la planta. El número depende del
tamaño del Jardín, la planta cuenta con una
medida de 5”.
Módulo
Cada uno con una medida de un .50 x .50 cm
y permite contener 9 plantas de 5 pulgadas, el
cual esta desarrollado con un material que
permite la filtración de agua con el se riegan
de manera descendente a las demás plantas.
El material de la base esta hecho con PVC el
cual evita la filtración de agua hacia la pared.
Sistema de riego
Brindará de agua periódicamente a las
plantas, el cuál proveerá de cuidado para que
así prevalezcan vivas. Este sistema será
opcional, en caso contrario se procederá al
riego tradicional (riego manual).
Servicios
Asesoría acerca de todo lo que conlleva adquirir un jardín vertical, desde su forma
de riego, selección del área apta para su instalación y recomendaciones de
cuidado y uso.
Es un estudio que se realiza una vez finalizado el estudio de mercado, que permite obtener la
base para el cálculo financiero y la evaluación económica de un proyecto a realizar.
Leer más: http://e-tecnico.webnode.es/servicios/
Crea tu propia web gratis: http://www.webnode.es
49
PRODUCCIÓN
PROCESO DE PRODUCCIÓN
Servicio al cliente
1. El cliente se contacta con la empresa vía web, directorio telefónico, redes sociales;
se genera el primer contacto y una visualización general del proyecto y se ajusta
una cita que permita analizar la magnitud del servicio.
2. Un grupo de expertos van hacia el lugar donde el cliente quiere el servicio. Se
realiza la toma de fotografías, medidas y estudio del lugar para generar una
primera cotización.
3. Se realiza una entrevista con el cliente para poder conocer mejor su idea y luego
poder plasmarla de la mejor forma posible en el proyecto. Se estudiará todo
detalle, como puedan ser el diseño, tamaño, sistema de riego, la luminosidad etc.
4. Se planteará al cliente su opinión y asesoramiento acerca de la idea que el cliente
tiene, para con ello plasmar un diseño exclusivo y a medida del cliente. Además de
la idea del cliente hay que preguntarle el plazo de tiempo para el que lo querría así
como las horas en las que se pueda trabajar en su jardín para estudiar la
disponibilidad y tratar de estudiar el plazo de tiempo en el que el proyecto estaría
terminado.
5. Una vez con las ideas claras y bien estructuradas, se procederá a la elaboración
de un plano en la oficina de la empresa, para que el cliente pueda visualizar el
proyecto.
6. Se procederá a mostrar el plano al cliente, donde se dará a conocer la opinión del
cliente e incluso hacer determinados cambios en el proyecto. Además se realizara
el presupuesto del proyecto con los materiales a utilizar, las horas estimadas de
mano de obra, así como el tiempo estimado de duración del proyecto. Aquí es
donde hay que hacer lo suficiente audaz al hacer poder de convencimiento para
que se proceda con el inicio del proyecto. Si la respuesta no es favorable, hay que
indagar el por qué no se acepto y realizar un nuevo presupuesto con el cual quizás
se obtenga otra respuesta.
Todo esto ayuda a la realización de las actividades cotidianas y con ello presentar
mejoras en el servicio.
7. Una vez aprobado el plano de proyecto por el cliente, tanto en diseño, como en
presupuesto y tiempo de duración, se comienza la preparación del proyecto:
búsqueda inmediata de los materiales y herramientas a utilizar y traslado al
domicilio del cliente.
Es un sistema de acciones que se encuentran interrelacionadas de forma dinámica y que se orientan a la
transformación de ciertos elementos.De esta manera, los elementos de entrada, pasan a ser elementos de salida,
tras un proceso en el que se incrementa su valor.
Lee todo en: Definición de proceso de producción - Qué es, Significado y Concepto
http://definicion.de/proceso-de-produccion/#ixzz3WggidC4a
Fabricación o elaboración de un producto mediante el trabajo.
50
8. Después del trabajo finalizado se ofrecerá el servicio de mantenimiento y cuidado
del jardín del cliente, así como para un asesoramiento continuo.
Instalación
1. Una vez ubicado el espacio en la pared donde el cliente desea colocar el jardín
vertical, es necesario cerciorase de que las plantas que el cliente desea obtengan
la luz o sombra necesaria, si no es así para buscar una planta semejante del gusto
del cliente.
2. Delimitar el área de trabajo (donde se va a colocar el jardín vertical) ya que este
tipo de jardines llevan un sistema sencillo, modular y con una solución de riego
integrada que permite al cliente la comodidad del cuidado de sus plantas.
3. Dentro del área delimitada se colocará la plataforma principal que integra el
sistema de riego, es necesario hacer pequeños orificios para introducir los
soportes de la plataforma. La plataforma a instalar dependerá del diseño del
cliente, debido a la cantidad, tamaño y estilo de planta que el cliente haya
seleccionado.
4. Al tener la plataforma con el sistema de riego ya instalado se debe verificar que
funcione correctamente y no exista alguna falla en la plataforma para proseguir
con el coloca miento de las plantas.
5. Antes de colocar las plantas, se revisaran las plantas para saber la cantidad
necesaria de abono, tierra y agua que hay que agregar, esto puede depender del
tipo de planta y de la raíz de la planta, si la raíz es grande será necesario
recortarla un poco de modo que no maltrate la planta pero no ocasione problemas
en el jardín vertical.
Ya revisada la plataforma y las plantas, se insertaran las plantas del gusto del
cliente en pequeñas bases (dependiendo el diseño) que se enganchan a la
plataforma con tierra y abono dándole forma según el diseño planeado.
6. Una vez instalado el jardín vertical se seguirá dando el mantenimiento necesario a
las plantas, así como a las plataformas con el sistema de riego.
Conservación y mantenimiento
1. El cliente solicita el servicio. Se dan a conocer todos los requisitos.
2. En caso de necesitarlo, petición al proveedor del material que falte hasta poder
realizar la obra al completo.
3. Programación de las tareas y actividad de los operarios.
4. Recepción del material y otras materias primas (si procede).
5. Ejecución de las tareas solicitadas por el cliente, ya sea de diseño, modificación o
mantenimiento.
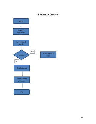
Proceso de compra
El proceso de compra de los materiales tales como materias primas, consumibles
y elementos finales de instalación, se desarrollará de la siguiente manera:
51
1. Se realiza la solicitud a los proveedores con todas las especificaciones técnicas
así como el pedido de materiales, para poder asignar los recursos necesarios y
preparar el pedido.
2. Se recibe el pedido .El pedido puede formalizarse para que su entrega se ejecute
al local para su posterior almacenaje, o también pedir para que su entrega se
realice en el lugar de ejecución de la obra.
3. Una vez que se dispone de mercancías, se prepara para desarrollar el proyecto.
***En el caso del almacenamiento de materias primas, sólo se contará con
paquetes de elementos vivos, ya que su uso es prácticamente diario en las tareas
de la empresa, así como un pequeño almacenamiento de elementos inertes, como
pueden ser sistemas de riego e iluminación básicos, sistemas de control de plagas
e incluso maceteros y jardineras.
Materias primas e insumos
Las materias primas están compuestas básicamente por:
Elementos vivos:
 Semillas
 Plantas ornamentales y frutales
 Sustratos
 Abonos
 Contenedores y bandejas
Elementos inertes:
 Sistemas de control de plagas
 Sistemas de riego
 Sistemas de iluminación
 Maceteros / jardineras
 Madera
Mobiliario y equipo de oficina
El mobiliario de la oficina estará compuesto por:
 Una mesa de despacho
 Un sillón de directivo
 Dos sillas de confidente
 Un armario estantería
 Computadora
 Impresora
 Tinta
 Hojas para impresión
 Máquina de impresión de ticket y facturas
El mobiliario del almacén estará compuesto por:
52
 Estanterías
 Mesa de trabajo
 Computadora
 Dos sillas
Equipo de transporte
La adquisición de elemento de transporte es recomendable disponer de uno o
varios vehículos que permita realizar el transporte de las herramientas y
materiales a lugar de ejecución del proyecto.
Puestos
 Director/ Administrador: Realiza funciones de estadística y contabilidad, etc.
Además organiza y distribuye los trabajos y efectúa el control de sus rendimientos.
 Diseño e imagen: Le compete estudiar toda clase de proyectos, desarrollar los
trabajos que hayan de realizarse, preparar los datos que puedan servir de bases
para el estudio de precioygráfico; realiza el trabajo del vendedor directo desde el
punto de venta debido a que tienen la facultad de convencimiento y tiene
conocimiento especifico del diseño de jardines.
 Ingeniero ambiental: Tiene conocimientos para interpretar planos, croquis y
analizar los espacios en donde se pretende hacer el proyecto.
 Encargado de almacén: cuida de los suministros de materia prima y de los
elementos auxiliares y complementarios para el trabajo de los equipos.
 Recepcionista: Efectúa tareas administrativas repetitivas como la atención al
teléfono, agenda y citas, y comunicación en redes sociales y pagina web.
 Conductor: Conducen vehículos de la empresa que precisan de los servicios de
traslado.
 Vigilante: Tiene a su cargo el servicio de vigilancia de cualquier dependencia de
la empresa u obra que realice.
 Limpieza: Responsable del buen uso, limpieza y mantenimiento de las máquinas,
herramientas y espacio que se utilicen para la realización del trabajo.
 Personal de oficios varios: Se ocupan de tareas tales como: ensolados y
pavimentos (colocación de bordillos y escaleras; formación de estanques, muros,
cerramientos o soportes metálicos o de madera, pilares para formación de
pérgolas y sombrajes, etc.); carpintería en general; pintar verjas, instalaciones
eléctricas, iluminación; instalaciones de agua en general, anclajes de
invernaderos, puesta en marcha de calderas y quemadores, control de
calefacción, , montaje de sistema de riego, trabajos de mecánica y soldadura, etc.
53
DIAGRAMA DE FLUJO DEL PROCESO DE PRODUCCIÓN
SERVICIO AL CLIENTE
Inicio
El cliente nos
contacta
Se genera una
visualización general
del proyecto
Expertos van a
lugar del cliente
Se ajusta una cita
con el cliente
Realizar entrevista
con el cliente
Generan una
primera cotización
Hacen un estudio
del lugar
Se plasma la idea
del cliente
Se estudian los
detalles
Se ofreceservicio de
mantenimiento y
asesoramiento
Mostrar plano al
cliente
Elaboración de un
plano
Preguntar por
disponibilidad del
jardín
Se concluye el
proyecto
Se realiza el
proyecto
Realizar un
presupuesto
¿Hay
correcciones?
Se pide un anticipo
de dinero
¿Acepta el
cliente?
Traslado al domicilio
del cliente
Buscamos materiales
y herramientas
Finiquito de pago
Fin
1
1
Se Indaga el
porque
Si
No
No
Si
No
No
No
Si
No
No
Si
No
Representación gráfica del algoritmo o proceso.
54
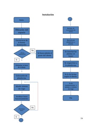
Instalación
Inicio
¿Buena
iluminación?
Ubicación del
espacio
Colocación de
plataforma
Cerciorarse de
la buena
iluminación
Delimitar el área
de trabajo
Añadir sistema
de riego
Verificar buen
funcionamiento
Revisión de
necesidades de
planta
¿Funciona
bien?
1
Revisión de
plataforma y
plantas
Se insertan las
plantas en
bases
Se enganchan a
la plataforma
Se le da forma
según el diseño
Se da
mantenimiento a
plantas y sistema
de riego
Fin
1
Se busca planta al
gusto del cliente
No
Si
No
No
Si
No
55
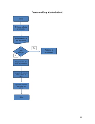
Conservación y Mantenimiento
Inicio
El cliente solicita
el servicio
Programación de
tareas de operarios
Ejecución de tareas
solicitadas por
cliente
Se dan a conocer
los requisitos
Recepción de materia
prima y mano de
obra
Petición al
proveedor
¿Hay
material?
Fin
No
Si
No
56
Proceso de Compra
Inicio
Realizar
solicitud a
proveedores
Se recibe el
pedido
¿Se
almacena?
Se almacena
Se realiza el
proyecto
Se recibe en la
obra
Fin
No
Si
No
57
ACTIVOS Y REQUERIMIENTOS
No Presentación Descripción No. de
Unidades
Costo
Unitario
Costo
Total
GASTOS ADMINISTRATIVOS
Local en
Renta en la
colonia
Condominios
Residencial
Lomas Del
Ángel, Puebla
1: Superficie:
200 m2
Local distribuido
en dos plantas
Renta Mensual:
$29,000 MXN
$29,000
MXN neto
Soapap 1 $ 500.00
mensualmente
$ 500.00
Línea local e
internet
1 $ 1, 700.00
mensualmente
$ 1,700.00
Luz eléctrica 1 $ 800.00
bimestralmente
$ 800.00
Pago de
impuestos
federales
1 IVA
1 ISR
$2,000.00
Mensualmente
en total
$ 2,000.00
Neto
58
Contrato con
una institución
financiera
1 cuenta
Inbured para
persona moral
Pago cuota de
servicio,
mensual
$500.00
$500.00
Neto
Proveedor de
facturación:
Sistema de
facturación
1000 folios
anualmente
$2.00 $2,000.00
Contrato de
trabajo con
una institución
financiera
1 cuenta
Inbured para
persona moral
Pago cuota de
servicio,
mensual
$500.00
$500.00
Neto
Total $37,000
MOBILIARIO Y EQUIPO DE OFICINA
3
Taladro Black
And Decker
Pieza
2 469 938
4
MARRO
OCTAGONAL
2 LBS.
MANGO 12"
Pieza
2 132 264
59
5
Cinta Métrica
Glass Fiber
De 50 Metros
Pieza
3 200 600
6
Caja de
inglete c-
serrucho 20-
600 Stanley
Pieza
3 $174.00 522
Escritorio
ejecutivo
1 $2,399.00 Neto
$2,399.00
Neto
Silla ejecutiva 1 $2,499.00 Neto
$2,499.00
Neto
Sillas de
confidente
2 $ 579.00 Neto
$1,158.00
Neto
60
Mueble de
recepción
1 $4,499.00 Neto
$4,499.00
Neto
Silla de
recepción
1 $1,199.00 Neto
$1,199.00
Neto
Armario
estantería
1 $ 5,000.00 $ 5,000.00
Archivero 1 $1,014.30 Neto
$1,014.30
Neto
Telefono 1 $ 179.00 Neto
$ 179.00
Neto
61
Cesto de
basura
2 $ 119.00 $ 238.00
Total $20,509.00
EQUIPO DE COMPUTO
DESKTOP
DELL
INSPIRON
3647
Procesador
Intel Celeron
g1820
memoria RAM
4gb disco
duro 500gb
pantalla 19.5"
wi-fi/ bluetooth
4.0/ vga/ rj-45
puertos:(2)usb
3.0/(4)usb 2.0/
hdmi windows
8.1/ graficos
intel hd.
1
$6,879.20
Neto
$6,879.20
Neto
Impresora:
con servicio
de
fotocopiadora
y escáner a
colores.
1
$ 3,999.00 $ 3,999.00
1 Cámara 2 $1,800.00 $3,600.00
Total
$14,478.20
62
INSUMOS
1 CLAVOS
CON
CABEZA
STANDARD
101 mm (4")
Caja
4 14.59 58.36
2 Brocas Dewalt
Para Conrceto
Lote 10
Piezas
Paquete
3 750 2250
Boligrafos 3 paquetes de 2
piezas
$29.00 $87.00
Lápices 1 paquete de 4
piezas
$ 29.90 $ 89.70
Marcatextos $ 65.00 $ 65.00
Tijeras 2 piezas $ 27.90 $ 55.80
Engrapadora 1 $ 74.50 $ 74.50
Grapas 1 paquete $ 14.90 $ 14.90
63
Quitagrapas 1 $ 12.90 $ 12.90
Charolas de
escritorio
2 $ 319.00 $ 638.00
Folder tamaño
carta
1 paquete de
100 piezas
$ 169.90 $ 169.90
Hojas blancas
tamaño carta
2 paquetes de
500 hojas
$ 70.00 $ 140.00
Escoba 2 $ 33.99 $ 67.98
Mechudo 1 $ 49.90 $ 49.90
Recogedor 1 $ 23.89 $ 23.89
Jerga 2 Piezas $ 15.90 $ 31.80
64
Guantes 2 pares $ 30.49 $ 60.98
Jalador 1 $ 26.49 $ 26.49
Cubeta 1 $ 38.00 $ 38.00
Cubeta
exprimidora
1 $ 129.00 $ 129.00
Jabón para
manos
1 $ 24.90 $ 24.90
Pinol 1L $ 29.90 $ 29.90
65
Jabón en
polvo
1K $ 16.90 $ 16.90
Cloro 1L $ 19.90 $ 19.90
Total $4,173.36
MATERIA PRIMA
N° Descripción
Unidad de
medida
Cantidad
Costo
unitario
Costo total
1 Una planta ornamental Pieza 200 15.41 3082
2
Modular de 1 metro cuadrado para muro
verde bolsa chica.
Pieza 50 696.69 34834.5
3
"Equipo Automatizado de Riego por
Goteo para el Paquete Básico
Pieza 15 799 11985
Total 250 712.1 37916.5
Materia prima,es cada una de las materias que empleará la industria para la conversión
de productos elaborados.
66
REQUERIMIENTOS DE PERSONAL
No
Presentación Puesto
No. de
Personas
Salario
Mensual
Salario Total
Anual
1
Encargado de
Limpieza
1 $ 3,000.00 $ 36,000.00
2
Recepcionista 1 $ 4,500.00 $ 54,000.00
3 Chofer 2 $ 8,000.00 $ 96,000.00
Insumos de materia prima
N° Descripción
Unidad de
medida
Cantidad
Costo
unitario
Costo total
1 Control De Plagas pest Repelling Aid Pieza 15 399 5985
2 Mezcla de sustratos # 12 : Peat Moss
fibra corta y Perlita en costal de 100 Lts
Lts 10 296.7 2967
Total 25 695.7 8952
Acto y la consecuencia de necesitar recurso humano para que la empresa funcione correctamente.
67
4 Ventas 2
$
12,000.00
$ 144,000.00
5
Encargados de
instalación
2 $ 9,600.00 $ 115,200.00
6
Encargados de
dar
mantenimiento a
las plantas
1 Interno
1 Externo
$ 7,000.00
$ 84,000.00
7
Compras 1 $ 5,000.00 $ 60,000.00
8
1.
Encargado del
Área de
Mercadotecnia y
Publicidad
1
$
5,500.00
$ 66,000.00
9
Administrador 1 $ 8,000.00 $ 96,000.00
Total $567,600
68
PROVEEDORES
No Nombre Ubicación Producto o Servicio Ventajas
1 Hermanos
Hernández Atlixco
Planta ornamental
Cercanía, precio,
disponibilidad.
2
El vivero Atlixco
Cercanía,
disponibilidad,
variedad,
capacidad de
respuesta.
3 Hermanos
Hernández Atlixco
Sustrato
Cercanía, precio.
4
El vivero Atlixco
Cercania,
capacidad de
respuesta.
5 Hermanos
Hernández Atlixco
Tierra
Cercanía, precio.
6
El vivero Atlixco
Cercanía,
capacidad de
respuesta.
7
Natur/al
Tren de
transportes
No. 14 - piso 3
Col. Lomas
del Chamizal
Del.
Cuajimalpa
México, D.F.
05129
Tel. (55)
2224-1599 y Módulo de 1m
Precio,
disponibilidad,
capacidad de
respuesta, calidad,
experiencia.
69
(55) 2163-
0377
cuadrado
8 Hydro
Environment
Avenida
Toltecas
número 41,
Colonia San
Javier.
Tlalnepantla,
Estado de
México.
Disponibilidad
9 Ingeniería
en riego y en
equipo de
bombeo S.
A. De C.V.
18 PONIENTE
1701 A, EL
TAMBORCITO,
PUEBLA, C.P.
72094, PUE.
Sistema de Riego
Precio,
disponibilidad,
experiencia,
calidad.
10 México
Irrigación
S.A. De C.V.
16 DE
SEPTIEMBRE
4308 B,
HUEXOTITLA,
PUEBLA, C.P.
72534, PUE.
Disponibilidad,
cercanía.
11 Office Depot Blvd 5 mayo y
24 pte
Papelería, equipo
de cómputo e
insumos de
papelería
12 Office Max Blvd 5 de
mayo con 43
pte.
13 Dogo 16 de
Septiembre
Equipo de limpieza
e insumos
14 Libertad Diagonal
defensores de
70
UBICACIÓN DE LA EMPRESA
La ubicación de Vita Flora será distribuida en dos colonias distintas debido a que
se necesita una oficina donde se realicen cuestiones administrativas y otra en la
cual se almacene la materia prima e insumos para la prestación del servicio,
tomando en consideración a que como se renta no hay el suficiente espacio para
tener ambas cosas juntas y el aspecto no sería el idóneo.
La oficina se ubicara en la colonia Condominios Residencial Lomas del Ángel,
Puebla y la bodega que servirá de almacén en la colonia San Miguel la Rosa,
Puebla.
Estas colonias brindan ventajas significativas debido a que están localizadas en un
punto céntrico, con un nivel socioeconómico medio-alto en donde los clientes
frecuentan acudir ya que estas colonias en sus alrededores tienen centros
comerciales la primera en una plaza donde hay un Liverpool y la segunda está a
dos cuadras de la estrella de puebla en Angelopolis.
Hay rápido y fácil acceso tanto para trabajadores, proveedores y clientes, se
cuenta con el suficiente estacionamiento en el lugar y se brindan todos los
servicios para el funcionamiento de las actividades.
Situación o lugar en el que se encuentra
71
LAY OUT
Local de atención al cliente
Recepción
Oficina
Esquema de distribución de los elementos dentro de un diseño.
Lee todo en: Definición de layout - Qué es,
Significado y Concepto
http://definicion.de/layout/#ixzz3WgmYxNuI
72
Bodega
73
PROGRAMA DE PRODUCCIÓN
Semana 1 Semana 2 Semana 3 Semana 4
No. Actividades 1 2 3 4 5 6 7 1 2 3 4 5 6 7 1 2 3 4 5 6 7 1 2 3 4 5 6 7
1 Se genera primera visualización
2 Se ajusta cita con el cliente
3 Expertos van y estudian el lugar
4 Generan 1era cotización
5 Realizan entrevista con el cliente
6 Se plasma idea del cliente
7 Elaboración del plano
8 Mostrar plano al cliente
9 Realizar correciones del plano
10 Realizar el presupuesto
11 Buscamos materiales
12 Realizar solicitud a proveedores
13 Recibimos pedido
14 Trasladamos al domicilio del cliente
15 Delimitamos área de trabajo
16 Colocamos plataforma
17 Añadimos sistema de riego
18 Revisamos necesidades de planta
19 Revisión de plataforma y planta
20 Insertamos plantas en bases
21 Se engancha en plataforma
22 Damos forma según el diseño
23 Resolvemos dudas y revisión
El programa de producción es la gestión y distribución de recursos, eventos y procesos para
crear bienes y servicios.
74
ORGANIZACIÓN
ORGANIGRAMA DE LA EMPRESA
Representación gráfica de la estructura de una empresa o una institución, en la cual se
muestran las relaciones entre sus diferentes partes y la función de cada una de ellas, así
como de las personas que trabajan en las mismas.
75
DESCRIPCIÓN DE PUESTOS
GERENTE GENERAL
PUESTO: Gerente General
EDAD: De 23 a 40 años
SEXO: Indistinto
ESTADO CIVIL: Indistinto
ESCOLARIDAD: Lic. en Administración de Empresas con Maestría en el área
económico administrativa.
DIPLOMADOS: En Planeación, Dirección, Supervisión y Control en el área
administrativa y de operación.
MANEJO DE EQUIPO: Manejo de Equipo de Computo y software administrativo.
IDIOMAS: Mínimo un idioma - Inglés100%.
RELACIONES DE AUTORIDAD
ÁREAS SUBORDINADAS: Todas las demás áreas
COMUNICACIÓN
Descendente: deberá de ejercerla directamente con sus subordinados, por los
medios, fechas y horarios establecidos, en forma constante según sea requerido.
PROPÓSITO DEL PUESTO
Tiene la autoridad de poder decidir las acciones necesarias para mantener
operando en óptimas condiciones el establecimiento, y efectuar las acciones
necesarias para corregir las desviaciones que se presenten.
HABILIDADES Y APTITUDES
Dinamismo
Liderazgo
Carácter
Disposición
Emprendedor
Trabajar en equipo
Ser objetivo
Texto que describe con exactitud las actividades relativas a un puesto de trabajo dentro de
cada departamento o área de la organización.
76
Capacidad de toma de decisiones
Responsabilidad
Compromiso
Inteligencia para resolver problemas que se presenten
Capacidad de análisis y de síntesis
Capacidad de comunicación
Dotes de psicología
Capacidad de escucha
Licencia de conducir
FUNCIONES GENERALES
 Generar mayor volumen de ingresos, manteniendo la calidad y el servicio.
 Dirigir, Supervisar y Controlar la operación del establecimiento.
 Dirigir, Supervisar, Controlar y Capacitar al personal a su cargo.
 Generar y mantener toda la información y controles requeridos.
 Implementar las estrategias y lineamientos establecidos.
FUNCIONES ESPECÍFICAS
 Supervisar el inicio diario de operaciones y generar los reportes necesarios.
 Supervisar la operación en las áreas funcionales.
 Proveer al personal y áreas de lo necesario para desarrollar sus funciones.
 Garantizar que el personal mantenga la excelencia en la atención al cliente.
 Controlar y supervisar cotizaciones, compras y pago a proveedores.
 Supervisar el buen estado de las instalaciones y mobiliario existente.
 Supervisar el cierre diario de operaciones y generar los reportes
necesarios.
 Asignar permisos y descansos, de acuerdo a operación y lineamientos
establecidos.
 Dirigir las juntas de personal.
 Planeamiento estratégico de actividades
 Representación legal de la empresa
 Dirigir las actividades generales de la empresa.
 Contratación de personal
77
 Control y aprobación de presupuestos e inversiones.
 Autorizar convenios a nombre de la empresa.
 Dirigir a la empresa en la marcha del negocio
ÁREA DE VENTAS
PUESTO: Agente de Ventas
EDAD: De 22 a 28 años
SEXO: Indistinto
ESTADO CIVIL: Indistinto
ESCOLARIDAD: Lic. en Administración de Empresas, o carreras afines con
diplomado en ventas.
MANEJO DE EQUIPO: Manejo de Equipo de Computo y software administrativo.
IDIOMAS: Inglés100%.
RELACIONES DE AUTORIDAD
ÁREA A LA QUE INFORMA: Gerencia General
ÁREAS RELACIONADAS: Todas las demás áreas
HABILIDADES YAPTITUDES
Responsabilidad
Capacidad de respuesta a la demanda del cliente
Facilidad de palabra
Facilidad de relación social
Carismático (a)
Actitud positiva
Capacidad de toma de decisiones
Tolerante
Amable
Servicial
Licencia de conducir
FUNCIONES:
 Planeación y presupuesto de ventas.
 Determinación del tamaño y estructura de la organización de ventas.
 Reclutamiento, selección y entrenamiento de la fuerza de ventas.
78
 Distribución de los esfuerzos de ventas y establecimiento de las cuotas de
ventas.
 Compensación, motivación y dirección de la fuerza de ventas.
 Análisis del volumen de ventas, costos y utilidades.
 Medición y evaluación del desempeño de la fuerza de ventas.
 Monitoreo del ámbito de la comercialización de las plantas
JEFE DE COMPRAS
PUESTO: Jefe de Compras
EDAD: De 25 a 35 años
SEXO: Indistinto
ESTADO CIVIL: Indistinto
ESCOLARIDAD: Lic. en Administración de Empresas o carreras afines
MANEJO DE EQUIPO: Manejo de Equipo de Computo y software administrativo.
IDIOMAS: Inglés100%.
OBJETIVO DEL PUESTO:
Adquirir los bienes, servicios e insumos ó materiales necesarios para garantizar la
operación bajo los criterios de economía, transparencia, efectividad y eficacia. Y
así poder proporcionar de forma oportuna los materiales necesarios y coordinar de
forma general las actividades logísticas del Almacén General.
HABILIDADES YAPTITUDES
Responsable
Comprometido
Puntual
Objetivo
Trabajar en equipo
Capacidad de toma de decisiones
Licencia de conducir
FUNCIONES
 Elaboración de cotizaciones, requisiciones y órdenes de compra.
 Supervisar y controlar el abastecimiento de insumos
79
 Convocar y supervisar la toma de inventarios físicos.
 Consolidar el inventario físico y emitir los reportes correspondientes.
 Realizar las negociaciones necesarias para adquirir los bienes, equipo en
general e insumos necesarios conforme a las políticas establecidas.
 Realizar los inventarios físicos.
 Colaborar en la elaboración del presupuesto anual y plan de trabajo.
 Solicitar cotizaciones, analizar y elaborar cuadros comparativos de
insumos.
 Asignar pedidos y asegurar la entrega y gestionar el pago.
 Mantener actualizados los catálogos de artículos y de los proveedores.
 Control de órdenes de compra, requisiciones y evaluación de proveedores.
 Sugerir fuentes alternativas de suministros.
 Autorizar compras menores.
 Supervisar el correcto registro de máximos y mínimos del Almacén General.
 Garantizar el abastecimiento de insumos en todas las áreas.
JEFE DE LOGISTICA
PUESTO: Jefe de Logística
EDAD: De 25 a 35 años
SEXO: Masculino
ESTADO CIVIL: Indistinto
ESCOLARIDAD: Técnico en tratamiento de plantas
HABILIDADES YAPTITUDES
Disponibilidad de tiempo
Organizado
Responsable
Puntual
Comprometido
Tecnólogos ambientales
Licencia de Conducir
80
FUNCIONES
 Ajustar citas con el cliente
 Estudiar el lugar donde se realizará la instalación
 Delimita el área a ocupar y el material e insumos necesarios
 Revisa las necesidades de la planta
 Revisión de plataforma y plantas
 Resolver dudas por parte del cliente
 Responder directamente por todas las actividades de operación que se
lleven a cabo en la planta de tratamiento en su respectivo turno.
 Hacer la inducción del funcionamiento de la planta a nuevos operadores, e
informar a visitantes esporádicos.
 Participar en la evaluación integral de la planta cuando sea conveniente por
razones de optimización de procesos y/o ampliación del sistema.
ENCARGADO DE INSTALACIÓN Y MANTENIMIENTO
PUESTO: Encargado de Instalación y Mantenimiento
EDAD: De 25 a 35 años
SEXO: Masculino
ESTADO CIVIL: Indistinto
ESCOLARIDAD: Bachiller con experiencia, adiestramiento o capacitación en
operación de plantas de agua potable.
HABILIDADES YAPTITUDES
Disponibilidad de tiempo
Organizado
Responsable
Puntual
Comprometido
Experiencia en el cuidado de plantas
Licencia de conducir
81
FUNCIONES
 Dosificar los productos químicos, de tal manera que se garantice un
tratamiento de alta calidad para la planta.
 Reportar cualquier anomalía.
 Registrar diariamente en los formatos establecidos, toda la información
referente a la utilización de productos.
 Controlar los volúmenes de almacén.
 Realizar análisis fisicoquímicos rutinarios como: temperatura, PH, color,
turbiedad, cloro residual, y todos aquellos que se implementan en la
respectiva planta.
 Realizar operaciones rutinarias como apertura y cierre.
 Realizar el retrolavado de filtros y su respectiva limpieza.
 Realizar mantenimiento de filtros cuando sea requerido.
 Reportar directamente a su jefe inmediato los requerimientos de insumos
químicos y materiales requeridos.
 Limpieza general de las instalaciones internas y externas.
 Dosificar los productos químicos, de tal manera que se garantice un
tratamiento de alta calidad.
EMPLEADO DE LIMPIEZA
PUESTO: Empleado de limpieza
EDAD: De 25 a 40 años
SEXO: Indistinto
ESTADO CIVIL: Indistinto
ESCOLARIDAD: Educación básica
HABILIDADES YAPTITUDES
Actitud de servicio
Disponibilidad de tiempo
Orden y limpieza en el trabajo
82
FUNCIONES
 Mantener en buenas condiciones y con la mejor presentación la instalación
del local
 Realizar la limpieza al área sanitaria.
 Mantener limpia el área de ventas.
 Limpiar los bienes muebles.
 Colaborar en la conservación de las instalaciones, mediante revisiones
diarias de las condiciones en que se encuentra, con la finalidad de corregir
fallas y desperfectos del lugar.
DESPACHO CONTABLE
EXPERIENCIA PROFESIONAL:
Indispensable conocimiento y experiencia comprobada en labores de auditoría,
legislación relacionada, sistema bancario nacional e internacional y gestión
contable administrativa general.
RELACIONES DE AUTORIDAD
ÁREAS SUBORDINADAS: Gerente general
HABILIDADES Y APTITUDES
Responsabilidad.
Analítico
Buena organización
Capacidad y Criterio en toma de decisiones.
Habilidad numérica
PROPÓSITO DEL PUESTO
Con el objetivo de obtener las consolidaciones y estados financieros requeridos
por la organización.
Establece y coordina la ejecución de las políticas relacionadas con el área
contable, asegurándose que se cumplan los principios de contabilidad
generalmente aceptados y con las políticas específicas de la empresa.
Adicionalmente elabora y controla la labor presupuestaria y de costos.
83
FUNCIONES
 Elaborar estados financieros en fechas requeridas con información
oportuna y verídica.
 Verificar y depurar cuentas contables.
 Controlar el correcto registro de los auxiliares de contabilidad.
 Realizar las declaraciones de impuestos mensualmente aplicables.
 Realizar la declaración anual.
 Revisar las facturas de proveeduría para su contabilización.
 Revisar y firmar conciliaciones bancarias.
 Revisar y comparar gastos mensuales.
 Preparar asientos por ajustes varios a la contabilidad, procurado el orden
contable.
 Asesora a nuestra empresa en materia fiscal, preparando todo tipo de
declaraciones y obligaciones fiscales y tributarias.
 Resolución de las consultas y dudas que aparezcan en el día a día,
defendiendo los intereses de la compañía.
 Revisión de nómina
 Representar a la empresa ante el SAT e IMSS para realizar los trámites
necesarios o resolver alguna situación que se llegará a presentar.
DESPACHO JURIDICO
RELACIONES DE AUTORIDAD
ÁREAS SUBORDINADAS: Gerente general
PROPÓSITO DEL PUESTO
Representar legalmente a la empresa. Elaborar las demandas, quejas y/o
denuncias ante las distintas autoridades judiciales y resolver las interpuestas por
los usuarios, así como apoyar en los procedimientos legales internos del
Organismo, de acuerdo a la Ley aplicable.
84
HABILIDADES Y APTITUDES
Habilidad de resolver conflictos
Facilidad de palabra
Habilidad de Comunicación
Habilidad de Interrelación
Responsabilidad.
Capacidad y Criterio en toma de decisiones.
FUNCIONES
 Asesora en la constitución, gestión y disolución de cualquier tipo de
sociedad mercantil o civil.
 Defiende los intereses de nuestra empresa en todo tipo de procedimientos
judiciales.
 Estudia y resuelve los problemas legales relacionados con la empresa, sus
contratos, convenios y normas legales.
 Emite informes jurídicos sobre las distintas áreas de la empresa.
 Negocia y redacta contratos.
 Asesora en torno a la gestión de derechos en materia de propiedad
intelectual e industrial.
 Interviene en todo tipo de negociaciones laborales.
 Asesora en materia de derecho empresarial.
 Permitir un adecuado análisis de la situación jurídica a medio plazo y un
estudio de las mejores alternativas a adoptar.
 Determinar las acciones que eviten los riesgos.
 Resolución de las consultas y dudas que aparezcan en el día a día,
ofreciendo defensa legal a nuestra empresa y defendiendo los intereses de
la compañía respecto a reclamaciones o demandas en procedimientos
judiciales o extrajudiciales.
85
MARKETING Y PUBLICIDAD
RELACIONES DE AUTORIDAD
ÁREAS SUBORDINADAS: Gerente general
PROPÓSITO DEL PUESTO
Desarrollara estrategias en el diseño de productos, establecimiento de políticas de
precios, elección de canales de distribución y logística, que lleven al logro de los
objetivos organizacionales.
HABILIDADES Y APTITUDES
Capacidad para descifrar las necesidades del mercado, como base para dar
resultados sólidos.
Habilidad para desarrollar planes estratégicos de marketing que generen valor,
crecimiento y utilidades.
Creatividad
Destreza para utilizar la promoción y la publicidad para comunicar diferencias
estratégicas y atraer consumidores.
Sagacidad para la investigación de mercados, encontrar e integrar información
que fundamente la toma de decisiones.
FUNCIONES
 Buscar y detectar necesidades del mercado
 Definir estrategias comerciales
 Realizar análisis de mercado
 Estimular la compra de sus productos
 Generar experiencias de marca
86
 Comunicar promociones de sus productos
 Definir los canales adecuados para distribuir productos
 Análisis de los consumidores
 Análisis de la competencia
 Definir estrategias de precios y promociones
 Elaborar marketing plan
 Posicionar productos en la mente del consumidor
87
TABLA DE SUELDOS Y SALARIOS
Obligaciones legales que el patrón debe cumplir por trabajador.
Concepto %
Impuesto Federal 1
Impuesto Estatal 2
INFONAVIT 5
IMSS 10
SAR 2
Aguinaldo(15 días) 5
Total 30
Tabla de sueldos y salarios.
Puesto Categoría Sueldo
(Mensual)
Prestaciones SAR INFONA-
VIT
Gerente general 1 $8000.0 Si $1920.00 $4800.00
Jefe de ventas 2 $6000.0 Si $1440.00 $3600.00
Agente de ventas 2 $6000.0 Si $1440.00 $3600.00
Jefe de Logística 2 $5000.0 Si $1200.00 $3000.00
Jefe de Compras 2 $5000.0 Si $1200.00 $3000.00
Encargado de
instalación
2 $4500.0 Si $1080.00 $2700.00
Limpieza 3 $2500.0 Si $600.00 $1500.00
Externo No
Externo No
Externo No
Aguinaldo
Mitad
de
sueldo
Total Anual $8880.00 $22200.00
SAR $8880.00
INFONAVIT $22200.00
IMSS $44400.00
TOTAL $75480.00
88
Prestaciones (Establecidas por la ley):
1.- Seguro médico
Gracias a esta protección el trabajador obtiene atención médica sin costo
para él y sus familiares, además que puede justificar ausencias por motivos de
salud con goce de sueldo.
2.- Vacaciones
Por ley, una personas puede gozar de seis días de vacaciones tras un año
de trabajo. Posteriormente, se aumentarán dos días por cada año laborado hasta
llegar a 12. A partir de ahí se suman 2 días cada 5 años. Adicionalmente, las
empresas deben otorgar una Prima Vacacional que consiste en un 25% del salario
de cada día descansado.
Para muchos trabajadores el periodo de vacaciones que establece la ley es
insuficiente, por lo tanto siempre serán apreciadas las empresas que otorguen uno
mayor.
Por disposición oficial los empleados tienen derecho a gozar de los
siguientes días de descanso obligatorios adicionales a su periodo vacacional:
• 1 de enero
• Primer lunes de febrero en conmemoración del 5 de febrero
• Tercer lunes de marzo en conmemoración del 21 de marzo
• 1° de mayo
• 16 de septiembre
• Tercer lunes de noviembre en conmemoración del 20 de noviembre
• 1 de diciembre de cada seis años –transmisión del Poder Ejecutivo
Federal–
• 25 de diciembre
3.- Capacitación
De acuerdo con el artículo 132 de la Ley Federal del Trabajo, las empresas
tienen la obligación de proporcionar a sus trabajadores las enseñanzas técnicas
necesarias para el desempeño de su actividad, dicha capacitación debe ser
brindada durante el horario de trabajo.
4.- Aguinaldo
Es una prestación de ley que establece la compensación con mínimo 15
días de salario, que deberán ser entregados cada año antes del 20 de diciembre.
Si el empleado no ha cumplido el año de antigüedad se le otorga la parte
proporcional correspondiente a los meses trabajados.
5.- Fondo de Ahorro
El objetivo es incentivar el ahorro entre los trabajadores, quienes aportan un
porcentaje de su salario durante cierto periodo de tiempo y posteriormente reciben
su ahorro.
89
COSTO DE CAPACITACIÓN
Nombre Costo Tipo
No. De
empleados
Atención al
Cliente
$1000.00 (10
personas)
Teórica 6
Técnicas de
convencimiento
$1000.00 (10
personas)
Teórica 5
Técnicas de
venta
$1000.00 (10
personas)
Teórica 3
Administración
de ventas
$1000.00 (10
personas)
Teórica 5
Técnicas de
jardinería
$400 por persona Teórica/ Práctica 6
Cuidado de
plantas
$500 por persona Teórica/Práctica 5
Proceso y
mantenimiento
de plataformas
$750 por persona Teórica/Práctica
6
Distribución
estratégica
$1000.00 (10
personas)
Teórica
2
Sistemas
electrónicos
$400 por persona Teórica/ Práctica 3
Toma de
decisiones
$1000.00 (10
personas)
Teórica 4
Total $16,600.00
90
PROCESO DE RECLUTAMIENTO
PROCESO DE SELECCIÓN
El proceso de selección se hará por medio de la solicitud de empleo que el
interesado nos proporcione ya que solo necesitamos datos básicos de la persona.
Se verificará la validez de los certificados presentados por medio de la misma.
Después de esto se realizará una entrevista para comprobar lo escrito en la
solicitud de empleo la cual se llevará a cabo por el jefe de compras debido a que
aún no contamos con el área de recursos humanos. La entrevista se realizará 5
días después de haber recibido la solicitud de empleo en nuestra oficina, teniendo
una duración de 1 hora y aplicando las siguientes preguntas:
Preguntas sobre el pasado profesional
Hábleme de sus experiencias profesionales
1. ¿Qué puesto ha sido el último que ha desempeñado?
2. ¿Por qué dejo1 el último empleo?
3. ¿De todo lo que ha hecho hasta ahora, qué es lo que más le gusta y por
qué?
Preguntas respecto al motivo de la solicitud
4. ¿Por qué le gustaría obtener precisamente este empleo y no otro?
5. ¿Qué le llamó la atención en el anuncio o en la noticia que tuvo acerca de
su existencia?
6. ¿Qué piensa que puede usted aportar?
7. ¿En qué piensa que puede usted mejorar trabajando con nosotros?
Procedimientos utilizados con el fin de atraer a un número suficiente de candidatos
idóneos para un puesto específico en una determinada organización
91
8. ¿Qué cree que puede usted aportarnos si no tiene experiencia profesional?
Preguntas acerca del comportamiento en el trabajo
9. Cómo le gustaría trabajar: ¿sólo? ¿en equipo? ¿le es indiferente?
10.¿Por qué prefiere trabajar en equipo?
11.¿Por qué prefiere trabajar sólo?
12.¿Qué experiencias tiene del trabajo en equipo?
13.¿Se ha integrado fácilmente en un grupo de trabajo?
14.¿Prefiere formar grupo con personas con los que previamente tiene
amistad?
15.¿Cree que, salvo excepciones, la amistad profesional y particular no deben
mezclarse?
16.¿Tiene tendencia a aceptar, a discutir o a poner sistemáticamente en duda
las instrucciones de sus superiores?
17.¿Confía o duda en general en la eficacia de los demás compañeros?
18.¿Cómo acepta las normas de disciplina?: con convencimiento, como un mal
necesario, como una imposición?
19.¿Qué opina de sus jefes anteriores?
Preguntas sobre los proyectos del aspirante
20.¿Cuáles son sus objetivos a corto, medio y largo plazo?
21.¿Por qué cree que es usted la persona más idónea para el puesto?
22.¿Qué méritos o puntos fuertes le pueden proporcionar ventajas respecto a
otros candidatos?
Preguntas respecto a las condiciones personales del candidato
23.¿Puede incorporarse inmediatamente?
24.¿Está dispuesto a cambiar de residencia?
25.¿No le importa tener que viajar frecuentemente?
26.¿Tiene vehículo propio?
27.¿Es usted propietario de su vivienda?
28.¿Tiene alguna ocupación complementaria, retribuida o no?
29.¿Tiene otras ofertas de trabajo alternativas?
92
30.¿Tiene usted alguna actividad extra profesional, política, sindical, cultural,
deportiva, artística, comunitaria...?
31.¿Tiene usted alguna actividad propia?: negocio familiar, administración de
propiedades, cultivo de tierras, clases particulares.
32.¿Qué aficiones tiene para sus ratos de ocio? ¿En qué los ocupa?
33.¿Qué otras aficiones no ha podido desarrollar y aspira a hacerlo en el
futuro?
34.¿Tiene usted muchos amigos?
Preguntas acerca de la personalidad
35.¿Cuáles son sus mejores cualidades? Describa tres principales
36.¿Cuáles son sus defectos? Describa tres principales
37.Si tiene que tomar una decisión ¿es impulsivo o reflexivo?
Preguntas sobre la situación familiar del entrevistado
38.¿Cuál es su estado civil?
39.¿Qué condiciones deberían darse para que usted y su familia consideraran
que ha tenido éxito profesional?
40.¿Tiene cumplido el servicio militar?
41.¿Tiene proyectos de matrimonio?
42.¿Tiene usted hijos?
43.¿Qué hace actualmente?
44.Si está casado ¿trabaja su cónyuge? ¿puede producir alguna
incompatibilidad su nueva ocupación con el trabajo de su cónyuge?
45.¿Qué piensa su familia de su candidatura y de su nuevo empleo?
46.Si convive con algún familiar ¿ha pensado en las posibles dificultades que
pueden afectarle?
Preguntas acerca de la retribución
47.¿Cuánto ganaba en su empleo anterior?
48.¿Cuál es el mínimo que cubre sus necesidades actuales?
49.¿Es realmente el factor económico el más importante en su decisión?
50.¿Ha valorado otras prestaciones tales como la seguridad, transporte,
comedor, vivienda, horario, vacaciones...?
93
Otras preguntas
51.¿Qué espera de su vida?
52.¿Cuál es la persona más importante para usted? ¿Por qué?
53.¿Cómo afronta usted los momentos de aburrimiento en su vida? ¿Cuál es
el título del libro más importante que usted ha leído?
54.¿Cuál es la mejor película que ha visto?
55.¿Qué considera usted más bello en una persona?
56.¿Cómo manifiesta su amistad para con los demás?
57.¿Qué es lo más sagrado para usted?
58.¿Se siente usted aislado? ¿Por qué?
59.¿Qué es lo más maravilloso para usted?
60.¿Confía fácilmente en los demás? ¿Cómo lo manifiesta?
61.¿Cuál es para usted el mejor programa de TV?
62.Si usted pudiese convertirse en un animal, ¿cuál escogería? ¿Por qué?
63.¿Cuál es la imagen que usted tiene de sí mismo? ¿Si pudiese usted
destruir alguna cosa, qué destruiría? ¿Por qué?
64.¿Cuál sería el peor perjuicio que alguien le puede causar? ¿Por qué?
65.¿Qué pretende usted realizar dentro de los próximos 10 años?
66.¿Cómo podría resumir en una sola palabra su vida?
67.¿Cuál es la emoción más fuerte que usted ha tenido?
68.¿Cuál es su mayor preocupación actual?
69.¿Cuál es la cosa más bella que ha visto en su vida?
94
Después de la entrevista se aplicarán las pruebas psicométricas
La aplicación de las mismas dependerá del tipo de puesto que se solicite. En la
siguiente tabla se muestra el tipo de prueba y sus características.
PRUEBA ÁREA QUE
MIDE
NIVEL
ORGANIZACIONAL
ESCOLARIDAD LO QUE
MIDE.
TIEMPO
ESTIMADO
Terman Inteligencia Ejecutivos / Jefes
/Empleados
Profesional CI /
Información /
Juicio /
Vocabulario /
Síntesis /
Concentración
/ Análisis /
Abstracción /
Planeación /
Organización /
Atención
40 min.
(tomando en
cuenta las
instrucciones
y los
ejercicios)
Kostick Personalidad Ejecutivos /
Empleados
Profesional Liderazgo /
Modo de Vida
/ Naturaleza
Social /
Adaptación al
Trabajo /
Naturaleza
Emocional /
Subordinación
/ Grado de
Energía
40 min.
IPV Personalidad
en Ventas
Ejecutivos /
Empleados
Profesional /
Preparatoria /
Técnico
Comprensión /
Adaptabilidad /
Control de si
Mismo /
Tolerancia a la
Frustración /
Combatividad /
Dominio /
Seguridad /
Actividad /
Sociabilidad
60 min.
95
También se le pedirá entregar un examen físico general para verificar su
estado de salud.
- Al último se le aplicará un examen de conocimientos básicos que
dependerá del tipo de puesto que solicite. Este examen será diseñado por
la dirección general ya que es la persona que cuenta con todos los
conocimientos e información necesaria para aplicar el examen, además
porque por el momento no contamos con área de recursos humanos.
Para concluir con el proceso de selección se realizará una Investigación de
candidatos, la cual consiste en hacer llamadas a domicilio y al celular de nuestros
candidatos, además de hacer una visita a domicilio para confirmar la veracidad de
estos datos.
PROCESO DE CONTRATACIÓN
Tipo de contratos: Se establecerán contratos laborales con los trabajadores de la
empresa por un periodo de 6 meses, en donde se incluirán cláusulas en donde se
comprometan a seguir las políticas de trabajo que se les exigen, confidencialidad,
tanto del servicio como del proceso, así como las formas de pago, la cantidad a
pagar, y el tipo de prestaciones que de acuerdo a la ley les serán otorgados. El
tipo de contrato será individual.
Aspectos laborales a considerar:
- Contar con un equipo que evite accidentes durante el trabajo
- Que tengan acceso a instalaciones adecuadas de aseo y limpieza
- Mantener estrecha relación laboral con el resto de los departamentos de la
empresa.
- Promover la interacción para mejorar procesos de producción, así como
trato laboral.
- Promover la asociación de la empresa a la Federación Nacional de
Sindicatos Independientes.
PROCESO DE INDUCCIÓN
Persona que realizará la inducción: Dirección general
Proceso de inducción:
1. Presentación del carácter de la empresa
2. Presentación de la misión, visión y valores de la empresa
3. Carácter del puesto que va a desempeñar la persona
4. Dar a conocer la políticas y los códigos escritos que la empresa posee
5. Llevar a cabo una capacitación general y en el uso del equipo.
Material que se utilizará para el proceso de inducción:
- Folleto con toda la información
Es formalizar con apego a la ley la futura relación de trabajo para garantizar los intereses , derechos, tanto
del trabajador como la empresa.
Proceso mediante el cual el individuo alcanza a apreciar los valores, las competencias, los
comportamientos esperables de la empresa.
96
PROGRAMA DE CAPACITACIÓN
Programa de Capacitación.
Los cursos de capacitación dependerán del puesto del trabajador y de las horas
asignadas dentro de sus horarios de trabajo. La finalidad del programa es preparar
a los trabajadores en las actividades relacionadas de manera directa o parcial con
sus labores dentro de la organización.
Día y Hora
1/05/15
4pma7pm
2/05/15
10ama12pm
8/05/15
5pma7pm
9/05/15
8ama11am
15/05/15
3pma5pm
16/05/15
9ama12pm
22/05/15
4pma7pm
23/05/15
9ama11am
29/05/15
5pma7pm
30/05/15
10ama12pm
Programa
AtenciónalCliente
Técnicasde
convenci-miento
Técnicasdeventa
Admini-stración
DeRecursos
Técnicasdejardinería
Cuidadodeplantas
Procesoymate-
nimientode
plataformas
Distribu-ción
estratégica
Sistemas
electronicos
Tomadede
desiciones
Gerente
General
Jefe de
Ventas
Ventas 2
Jefe de
Logística
Jefe de
Compras
Encargado
de
Instalación
Limpieza
97
FIGURA JURÍDICA
Sociedad Anónima de Capital Variable
Definición Modalidad de sociedad que se compone de
socios o accionistas, considerada como una
sociedad de capital.
Denominación
Nombre (solicitadi al Registro Mercantil)
más la expresión “Sociedad Anónima” o
S. A.
Vita Flora S. A. De C. V.
Capital Social mínimo
La S. A. Debe estar formada, como
mínimo, por un capital mínimo fijo de
$50,000.00. Está constituido por
acciones, las cuales están
representadas por título nominativos
que sirven para acreditar a los socios
como tales. Dichas acciones son de
valor igual y otorgan los mismos
derechos a los accionistas, no es
necesario corregir la escritura o los
estatutos cuando existan aumentos o
disminuciones.
Numero de Socios Formada, como mínimo, por dos
socios.
Constitución La sociedad se constituye mendiante
escritura pública ante notario o corredor
público.
Personalidad Jurídica
Responsabilidad Su obligación se limita únicamente al
pago de sus acciones.
Regimen fiscal Impuesto de Sociedades
Ventajas y desventajas
Ventajas
 Los accionistas no tienen responsabilidad
personal. Los acreedores de una sociedad
anónima tienen derecho sobre los activos de
la corporación, no sobre los bienes de los
accionistas. El dinero que los accionistas
arriesgan al invertir en una sociedad anónima
se limita al valor de su inversión.
 Facilidad de acumulación de capital. La
propiedad de una sociedad anónima esta
garantizada por la transferencia de acciones.
Actividad, documento o cualquier otro concepto que se encuentra
contemplado en las leyes.
98
La venta de capital de una sociedad anónima
en una unidad de una o más acciones permite
a los grandes y pequeños inversionistas
participar en la propiedad de la empresa.
 Es fácil de transferir. Las acciones pueden ser
vendidas de un accionista a otro sin disolver
la organización empresarial, las grandes
sociedades anónimas pueden ser compradas
o vendidas por inversionistas.
 Administración profesional. Los accionistas,
eligen una junta directiva que se encarga de
administrar todos los negocios de la
compañía.
 Es una sociedad que tiene estabilidad, ya que
es un ente legal permanente.
 El capital proviene de los accionistas.
Desventajas
 Mayor regulación. Cuando se organiza una
sociedad anónima bajo los términos de las
leyes estatales, estas mismas leyes proveen
reglamentación considerable a las actividades
de la compañía.
 Separación entre el derecho de propiedad y
control. La separación de funciones entre
propiedad y la administración pueden ser
ventajas en algunos casos pero en otros una
desventajas.
 El poder de toma de decisiones es por el voto
de la mayoría de los accionistas, lo cual
puede dejar a varios accionistas incorformes.
Trámites
Requerimientos  Tres denominaciones posibles para solicitar el
permiso.
 Domicilio completo del usuario.
 Domicilio de la Empresa(convencional, fiscal
y/o del establecimiento).
 Datos generales de los accionistas/socios y
administradores. Si alguno de los
accionistas/socios de la Empresa es persona
moral: fecha de constitución, Registro Federal
de Contribuyentes, domicilio y datos
generales del representante legal de la
99
persona moral.
 Domicilio completo de los accionistas/socios y
administradores.
La escritura
constitutiva de la
sociedad anónima
deberá contener.
I.- La parte exhibida del capital social;
II.- El número, valor nominal y naturaleza de la
acciones en que se divide el capital social.
III.- La forma y términos en que deba pagarse
la parte insoluta de las acciones;
IV.- La participación en las utilidades
concedidas a los fundadores;
V.- El nombramiento de uno o varios
comisarios;
VI.- Las facultades de la Asamblea General
1. Constitución de
Sociedades ante
la SER
Obtención de la autorización del nombre de la
sociedad y su denominación social.
2. Aviso de uso de
los permisos para
la constitución de
Sociedades.
Informa a la SER que el permiso que autorizo fue
utilizado para constituir una sociedad.
3. Registro Publico
de la propiedad y
el Comercio.
Local en el que se registra el acta constitutiva en el
Registro Publico de la Propiedad y el Comercio de la
entidad.
4. Inscripción en el
RFC / Cedula
Fiscal.
Inscribe a la empresa ante la Secretaria de Hacienda
y Crédito Publico (SHCP) para el cumplimiento de
sus obligaciones fiscales.
5. Certificación de
zonificación para
uso especifico.
Mediante este tramite se hace constar si esta
permitido o prohibido un usos de suelo especifico
para determinado inmueble, conforme a los
programas de desarrollo urbano.
6. Licencia de uso de
suelo.
Este documento, expedido por el gobierno local,
autoriza el uso que se pretenda dar a los predios. El
trámite se hace en SEDUVI.
100
7. Visto bueno de
seguridad y
operación
Se hace constar que el inmueble donde estará el
negocio, reúne con las condiciones de seguridad
necesaria para su operación y funcionamiento.
8. Licencia de
funcionamiento.
Se expide en las ventanillas únicas delegacionales
para las personas físicas y morales desarrollen en
locales mercantiles.
9. Dictamen técnico
para la colocación
de anuncios
Permiso para colocar anuncios.
10. Licencia de
anuncio.
Se otorga el permiso para colocar un anuncio o bien
señalar al público cualquier mensaje.
11. Registro
empresarial ante
el IMSS y el
Infonavit.
Registrarse como patrón junto con los trabajadores
en el régimen obligatorio para cumplir con lo
establecido en la ley del seguro social.
12. Constitució
n de la comisión
mixta de
capacitación y
adiestramiento.
Se integra una comisión en la Secretaria del trabajo
y previsión social.
13. Programa
interno de
protección civil.
Se define las acciones destinadas a la salvaguarda
de la integridad física de los empleados y de las
personas que concurran al establecimiento.
14. Acta de
Integración a la
comisión de
seguridad e
higiene en los
centros de trabajo.
Se integra dicha comisión a la STPS y se gestiona
en la dirección general de capacitación y
productividad. Tiempo: no tiene plazo de respuesta.
15. Aprobación
de planes y
programas de
capacitación y
adiestramiento
Se aprueban dichos planes y programas.
16. Inscripción Con el que se integra el padrón de contribuyentes
101
al padrón de
impuestos sobre
nomina
del Estado.
17. Alta en el
sistema de
información
empresarial
mexicano (SIEM)
Se debe de ser llevado a cabo por las empresas
industriales, comerciales y de servicios para darse
de alta en el SIEM.
TRÁMITES
No. Procedimientos Costo
1 Autorización de la secretaría de relaciones exteriores para
constituir sociedades
Es un trámite federal y puede ser presentado por el notario
público, en las instalaciones de la delegación estatal de la
Secretaría de Relaciones Exteriores (SRE) en Puebla o vía
Internet, para solicitar la autorización de nombre comercial
brindando 5 nombres posibles.
Es necesario presentar la solicitud SA-1 o un escrito libre con los
datos solicitados.
Sin costo
2 Acta constitutiva
Este trámite se realiza para que el fedatario protocolice los
estatutos de la sociedad. Una vez recibida la autorización del
nombre de la compañía, el fedatario procede a realizar el aviso de
uso de denominación o razón social y redactar la escritura
constitutiva para que pueda ser debidamente firmada por los
socios. Los socios fundadores deben proporcionar sus datos
generales y presentar sus respectivas identificaciones oficiales así
como Cédulas de Identificación Fiscal.
Los
honorarios de
los fedatarios
pueden variar
entre
MXN 6,000 y
MXN 10,000.
3 Inscripción de la sociedad en el RPPC
La inscripción de una sociedad mercantil en Puebla en el Registro
Público de la Propiedad y del Comercio (RPPyC) es un trámite
estatal que tiene como finalidad dotar de personalidad jurídica y
dar fe al acto de constitución de la empresa en Puebla.
Este trámite puede realizarse en el módulo del Registro Público
ubicado en el Centro de Apertura Rápida de Empresas (CARE) del
Municipio de Puebla.
Para realizar el trámite, el usuario debe contar con:
MXN 750
cuota fija
102
a. Acta constitutiva debidamente protocolizada;
b. Forma precodificada M-4;
c. Medio magnético que contenga ambos documentos;
d. Pago de derechos.
4 Inscripción de la sociedad en el RFC
Este es un trámite federal que puede presentarse en la
Administración Local de Servicios al Contribuyente (ALSC) en
Puebla, o a través del fedatario público autorizado para el uso de
inscripción por medios remotos en SHCP
-Personas morales
Formulario de registro R-1 (por duplicado)
Copia certificado de documentos constitutivo
Comprobante domiciliario fiscal
Copia certificada y fotocopia del poder notarial
Identificación oficial de representante legal.
Sin costo
5 Licencia de uso de suelo
Este es el documento que contiene la autorización del
Ayuntamiento a través del Departamento de Licencias y Padrón
de Contribuyentes de la Tesorería Municipal para la apertura e
inicio de actividades comerciales de un establecimiento.
Para realizar el trámite, el usuario debe contar con:
a. Formato de empadronamiento;
b. Croquis de ubicación;
c. Identificación oficial vigente;
d. Licencia de uso de suelo;
e. Cédula de identificación fiscal;
d. Pago de derechos.
El empresario acude al Centro Integral de Servicios (CIS) donde
entrega en la ventanilla sus requisitos completos, realiza el pago
y de manera inmediata le entregan su licencia de funcionamiento.
MXN 150
6 Inscripción al Instituto Mexicano del Seguro Social (IMSS)
Este es un trámite federal que se realiza para dar de alta al menos
a un trabajador en el Seguro Social.
Al mismo tiempo que se registra ante el IMSS, se hace el registro
en el Instituto del Fondo Nacional de Vivienda para los
Trabajadores (INFONAVIT) y se abre una cuenta de ahorro para
el retiro (AFORE).
Este es un trámite federal que se realiza en la subdelegación
Sin costo
103
administrativa del IMSS. Se presentan los formatos AFIL 01, CLEN
y AFIL 02, para el alta de al menos un trabajador en Puebla.
Puede hacerse una pre-alta por Internet.
7 Registro de la compañía en el Registro Estatal de
Contribuyentes para el Impuesto Sobre Nómina (ISN)
en Puebla
El Impuesto Sobre Erogaciones por Remuneraciones al Trabajo
Personal se paga por todas las erogaciones que se realicen en
territorio del Estado de Puebla por concepto de pagos y
remuneraciones por servicios personales subordinados a un
patrón.
El empresario se inscribe en el padrón estatal para el pago del
Impuesto Sobre Nómina (ISN). Se tramita en la Secretaría de
Hacienda del Gobierno del Estado de Puebla o en el Centro de
Apertura Rápida de Empresas en Puebla directamente en el
mostrador. El impuesto es de 2% sobre nómina en Puebla.
Para realizar el trámite, el usuario debe contar con:
a. Formato de uso múltiple del Impuesto Sobre Erogaciones por
Remuneraciones al Trabajo Personal FIAV-023;
b. Acta constitutiva;
c. Comprobante de domicilio vigente;
d. Identificación oficial con fotografía del representante legal.
Sin costo
8 Registro al Instituto Nacional de Estadística, Geografía e
Informática (INEGI) en Puebla
Es un trámite federal exigido en la Ley de Información Estadística
y Geográfica. Sin embargo, en la práctica muchas empresas en
Puebla no lo cumplen sin dar lugar a sanción. El formato de
registro se puede descargar en http://www.inegi.gob.mx y se
puede enviar por correo electrónico, fax o entregarse en las
oficinas de coordinación estatal del INEGI.
9 Inscripción al Sistema de Información Empresarial (SIEM)
en Puebla
De conformidad con la Ley de Cámaras Empresariales y sus
Confederaciones, es un trámite federal.
Todos los comerciantes e industriales, sin excepción y
obligatoriamente, deberán de registrar y actualizar anualmente
cada uno de sus establecimientos.
El registro se puede realizar de tres maneras: por medio de la
visita de un promotor al establecimiento, por medio de la visita
directa del empresario a la ventanilla de la cámara
correspondiente o a través de un correo certificado, fax o correo
electrónico.
El formato de inscripción solicita los siguientes datos: razón
Su costo
anual para
comercio y
servicios:
a. 1 ó 2
empleados
MXN 100
b. 3
empleados
MXN 300
c. 4 ó más
empleados
MXN 640.
104
social, nombre comercial, domicilio, giro, nombre del
representante legal, números de teléfono, fecha de inicio de
operaciones, número de personas que laboran, capital
aproximado y copia de Registro Federal de Contribuyente (RFC).
10 Aviso de funcionamiento para establecimientos en materia
de salud ambiental.
Acudir al departamento de salud ambiental y ocupacional de
servicios del estado , siguiendo el siguiente procedimiento:
Presentar la solicitud en la ventanilla de servicios de salud
Una vez revisada y aprobada la información se recibe el
comprobante de ingreso de la documentación.
Se recoge la autorización de aviso de funcionamiento en dicha
ventanilla, en el tiempo que lo refiera.
Sin costo
11 Visita la expedición de la constancia por la verificación
sobre medidas preventivas contra incendios
Se realiza después de se encuntre equipado y obtenida la licencia
de usos de suelo acudiendo a la Dirección de H. cuerpo de
bomberos oficina de medidas preventivas, siguiendo el siguiente
procedimiento:
Presentar la solicitud a la delegación de bomberos dirigida al
comandante de la delegación para la visita de verificación de
medidas preventivas contra incendios.
Se realiza el pago de derechos en la secretaría de finanzas
Se recibe la orden de cobro de acuerdo a la actividad.
Requisitos:
Solicitud
Copia de alta en hacienda
Licencia de funcionamiento de suelo (vigente).
Procedimiento a seguir
Alto riesgo $
385.00
Mediano
riesgo $
320.00
Bajo riesgo $
200.00
Total $9,925.00
105
ESTUDIO FINANCIERO
(Anexar hojas)

Vita flora

  • 1.
    ui BENEMÉRITA UNIVERSIDAD AUTÓNOMA DEPUEBLA FACULTAD DE ADMINISTRACIÓN LICENCIATURA EN ADMINISTRACIÓNDE EMPRESAS PLAN DE NEGOCIOS Vita Flora Jardines verticales DOCENTE: ALFREDOPÉREZ PAREDES INTEGRANTES: Ruiz López Evelia Cuautle Técuatl Julio Martínez Martínez Itzel de los Angeles Rodríguez Díaz José Rolando Solís López Jessica Villalba Cruz Araceli 26 de Enero Primavera 2015
  • 2.
    2 Contenido NATURALEZA DEL PROYECTO_____________________________________________________________ 4 JUSTIFICACIÓN___________________________________________________________________________ 5 PROPUESTA DE VALOR _________________________________________________________________ 5 NOMBRE DE LA EMPRESA______________________________________________________________ 6 DESCRIPCIÓN DE LA EMPRESA ________________________________________________________ 6 ANÁLISIS FODA __________________________________________________________________________ 7 MISIÓN____________________________________________________________________________________ 8 VISIÓN ____________________________________________________________________________________ 8 OBJETIVOS _______________________________________________________________________________ 8 VENTAJAS COMPETITIVAS _____________________________________________________________ 9 DISTINGOS COMPETITIVOS____________________________________________________________ 9 ANÁLISIS DE LA INDUSTRIA __________________________________________________________10 PRODUCTOS Y SERVICIOS DE LA EMPRESA_________________________________________12 CALIFICACIONES PARA ENTRAR AL ÁREA __________________________________________13 APOYOS __________________________________________________________________________________13 MERCADO___________________________________________________________________________________14 INVESTIGACIÓN DE MERCADO _______________________________________________________14 ENCUESTA _______________________________________________________________________________14 SEGMENTACIÓN ________________________________________________________________________16 MUESTRA DE SEGMENTO _____________________________________________________________17 ANÁLISIS E INTERPRETACIÓN DE LOS RESULTADOS _____________________________21 CONSUMO APARENTE__________________________________________________________________28 ANÁLISIS DE LA OFERTA ______________________________________________________________29 ANÁLISIS DE LA COMPETENCIA ______________________________________________________31 MATRIZ DE LA OFERTA________________________________________________________________34 CANALES DE DISTRIBUCIÓN ______________________________________________________35 PROMOCIÓN_____________________________________________________________________________36 ESTUDIO TÉCNICO _________________________________________________________________________48 DESCRIPCIÓN DEL PRODUCTO _______________________________________________________48 PRODUCCIÓN _______________________________________________________________________________49 PROCESO DE PRODUCCIÓN ___________________________________________________________49 DIAGRAMA DE FLUJO DEL PROCESO DE PRODUCCIÓN ___________________________53 ACTIVOS Y REQUERIMIENTOS________________________________________________________57
  • 3.
    3 MATERIA PRIMA _______________________________________________________________________65 REQUERIMIENTOSDE PERSONAL _______________________________________________66 PROVEEDORES__________________________________________________________________________68 UBICACIÓN DE LA EMPRESA__________________________________________________________70 LAY OUT _________________________________________________________________________________71 PROGRAMA DE PRODUCCIÓN ________________________________________________________73 ORGANIZACIÓN ____________________________________________________________________________74 ORGANIGRAMA DE LA EMPRESA_____________________________________________________74 DESCRIPCIÓN DE PUESTOS ___________________________________________________________75 TABLA DE SUELDOS Y SALARIOS_____________________________________________________87 COSTO DE CAPACITACIÓN ____________________________________________________________89 PROCESO DE RECLUTAMIENTO ______________________________________________________90 PROCESO DE CONTRATACIÓN ________________________________________________________95 PROCESO DE INDUCCIÓN______________________________________________________________95 PROGRAMA DE CAPACITACIÓN ______________________________________________________96 FIGURA JURÍDICA_______________________________________________________________________97 TRÁMITES _____________________________________________________________________________ 101 ESTUDIO FINANCIERO___________________________________________________________________ 105
  • 4.
    4 NATURALEZA DEL PROYECTO LaNaturaleza del Proyecto es la base esencial para el desarrollo de un Plan de Negocios con el cual se identifica y sustentan las ideas elementales para poner en marcha el Plan de Inversión que se emprenderá con la finalidad de establecer el proceso creativo de la empresa; que comprende en: Justificación del servicio, propuesta de valor, identidad de la empresa, misión, visión y objetivos, así como reconocer los apoyos necesarios para su implantación. Producto/Servicio Descripción Problema o necesidad que resuelve Innovación Mercadopotencial Conocimiento técnico Materiaprima Inversión Requerida Barrerasde entrada Costode producción Total Paneles Solares Energía a través del medioambiente Fuente de energía ecológica 3 3 2 3 2 4 3 20 Restaurant Vegano Alimentos no provenientes de animales Satisfacer al mercado que guste de consumir comida vegana 4 3 3 5 3 4 3 24 Hidroponía Cultivo en agua Agricultura con ahorro de recursos 5 3 3 4 3 4 3 25 Biogestor de basura Separador de basura y creador de energía Disminución de contaminación 4 3 2 4 3 3 2 21 Oficina Móvil Centro de trabajo con facilidad de Optimización de tiempo para trabajar en el 5 3 4 4 2 3 3 25 Objetivos con el que será creado el negocio,cuál es la misión que persigue yporque se considera justificable el desarrollo.
  • 5.
    5 movilidad traslado Jardines Verticales Decoración de muroscon plantas Decoración innovadora, elegante y uso inteligente/óptimo de los espacios 5 5 3 4 3 4 2 26 JUSTIFICACIÓN Ante la gran necesidad de optimizar el espacio de las viviendas de las familias mexicanas deseando la posibilidad de tener un espacio destinado a un jardín, Vita Flora se ha creado con la finalidad de satisfacer este deseo a través de una innovadora idea haciendo uso de la pared para instalar jardines verticales que, además de decorar de una forma elegante el espacio y brindar otra imagen, nos proporciona un lugar de relajación, tranquilidad y descanso que mucha gente busca para poder olvidarse del estrés con el que día a día viven. El concepto del jardín vertical utiliza diferentes tipos de plantas de ornato con características de aroma, color y textura, además de contribuir al cuidado del ambiente mediante el uso de materiales reciclados con los cuales está hecho el sistema. PROPUESTA DE VALOR En este mundo tan moderno donde el estrés y la contaminación de las grandes ciudades no permiten el contacto con la naturaleza el tener un jardín vertical que además de ser un elemento de decoración en el hogar, oficina o negocio, de una forma muy elegante hace que las personas que se encuentren en este espacio lo vean como un lugar de tranquilidad donde pueden pasar momentos agradables; por otra parte es una opción al alcance del cliente ya que se pueden hacer instalaciones según de acuerdo a las necesidades del cliente y Explicación con métodos yrecursos apropiados de una creencia o teoría relativa a la ciencia en cuestión. Explica como tu producto o servicio resuelve los problemas del cliente,o mejora su situación.
  • 6.
    6 los diseños seacoplan al espacio donde se quiera instalar ,al mismo tiempo que se cuida el ambiente. NOMBRE DE LA EMPRESA Nombre Descriptivo Original Atractivo Claro Significativo Agradable Total Viviris Muros 3 4 3 3 2 3 18 Green Walls 4 2 2 4 3 2 17 Vita Flora 4 4 3 4 4 3 22 El nombre seleccionado para la empresa fue el de Vita Flora; se escogió este nombre debido a que al escuchar el nombre los clientes podrán asociar fácilmente la idea con el giro y actividad de la empresa. DESCRIPCIÓN DE LA EMPRESA Vita Flora es una empresa dedicada a la venta e instalación de jardines verticales, ofreciendo asesoría profesional sobre el cuidado de las plantas, por lo por lo que se encuentra clasificada como una empresa comercial y de servicio. Tipo de Empresa Nuestra empresa se encuentra en el giro comercial y de servicios, ya que se dedica a la venta y comercialización de Jardines Verticales, e involucra un servicio post-venta. Ubicación y tamaño de la empresa La empresa será una pequeña empresa, ya que no contará con 10 a 20 empleados. Se ubicará en la Ciudad de Puebla, en una zona comercial en la que Definir la empresa dando una idea general y con detalles.
  • 7.
    7 se encuentren cercanastiendas de mueblerías y decoración para así atraer al cliente final, y sobre todo, estar en una zona de fácil ubicación y acceso. La dirección es la siguiente: Plaza Vía San Ángel Puebla, Pué. ANÁLISIS FODA Positivas Negativas Oportunidades Amenazas  Tendencias de la arquitectura por diseños de espacios creativos relacionados con la naturaleza  Precios accesibles  Poca o nula competencia en el Estado  Las familias mexicanas usualmente nos gustan de decorar sus espacios con plantas.  Revivir espacios muertos en edificios, oficinas y hogares  Producto fácil de imitar Fortalezas Debilidades  Ofrecemos garantías y estándares de calidad  Conocimiento de plantas y su cuidado  Diseños acoplables a los espacios disponibles.  Materia prima a la mano y a  Si no se tiene un cuidado adecuado se puede dañar la instalación.  En el tiempo de vida de las plantas influyen el clima y el cuidado que estas reciban.  Constante capacitación. Metodología para documentar la situación del entorno o alcance y sus factores internos de una organización. Fortalezas, Oportunidades, Debilidades,Amenazas
  • 8.
    8 buen precio  Esajustable al presupuesto del cliente MISIÓN Satisfacer el gusto por la decoración de interiores y exteriores a través de la instalación de jardines verticales en el hogar de las familias Poblanas que gusten de decorar su espacio con un sentido ecológico. VISIÓN A 7 años ser la empresa líder y con mayor prestigio en la instalación de Jardines verticales en el estado de Puebla que satisfaga la necesidad de decorar los espacios de los clientes usando siempre valores como honestidad, respeto y con servicio de calidad. OBJETIVOS A corto plazo: 1. Lograr la facilidad del reconocimiento de la empresa y el servicio que se realiza sobre jardines verticales en un lapso de 8 meses. 2. Ser la empresa líder del mercado dentro de la ciudad de Puebla en 1 año. 3. Obtener una mayor rentabilidad en un año. A mediano: 1. Establecer distintos puntos de venta de jardines verticales en la ciudad de Puebla, (expandir el mercado en el Estado) planeado a 3 años. 2. Incrementar las ventas mensuales en un 20% en los siguientes 4 años. 3. Lograr establecer puntos de venta en ciudades cercanas a Puebla en un plazo de 4 años. Define la razón de ser de la empresa, condiciona sus actividades presentes y futuras, proporciona unidad, sentido de dirección y guía en la toma de decisiones estratégicas". Camino al cual se dirige la empresa a largo plazo. Planteamiento de una meta o un propósito a alcanzar.
  • 9.
    9 A largo plazo: Podercompetir a nivel estatal como una empresa de calidad y reconocida por sus servicios y su decoración en un lapso de 5 años. Lograr una estabilidad en el mercado estatal así acomodar el inicio a un nuevo mercado en el ámbito de la jardinería en un lapso de 6 años. Lograr entrar al mercado nacional de jardines verticales en un lapso de 7 años. VENTAJAS COMPETITIVAS Nuestro producto y servicio cuenta con ventajas competitivas tales como:  Un nuevo concepto de jardines para la decoración de espacios.  Brinda un ambiente natural y vivo.  Optimización de espacios.  Variedad de diseños.  Adecuación dependiendo los espacios disponibles. DISTINGOS COMPETITIVOS La idea es crear un nuevo concepto en decoración de jardines, el cual brinde de espacios innovadores y modernos a nuestros clientes. Esto es lo que la diferencia, ya que les brindaremos a nuestros clientes un ambiente natural en su hogar que le permita combinar decoración y ambientes vivos con diseños creativos y elegantes. Nuestro producto, además, está hecho 100% con material reciclado, y las plantas que se integran son seleccionadas cuidadosamente para así brindar un producto de alta calidad y un servicio de asesoría para el cuidado de la planta eficiente que brindará satisfacción total al cliente. Son aspectos a favor que posee una empresa ante otras empresas del mismo sector o mercado. Capacidad que tiene una empresa o país de obtener rentabilidad en el mercado en relacióna sus competidores.
  • 10.
    10 ANÁLISIS DE LAINDUSTRIA Recientemente, los jardines verticales han llegado a revolucionar los muros de casas, comercios y edificios de todo el mundo, debido a su innovadora manera de decorar y cuidar el medio ambiente. Como su nombre lo dice, los jardines verticales son aquellas plantas que se cultivan en una pared, dejando que el espectador admire por completo su belleza. Muchos han sido los diseñadores y ecologistas que han aplicado la técnica de Patrick Blanc para crear estos muros. A continuación mencionaremos algunos de los más famosos e innovadores Jardines Verticales, los cuales pueden respaldar e incentivar nuestro servicio y producto:  El Jardín Vertical Caiza Forum está en el centro de Madrid y fue el primero que se instaló en España. Tiene más de 24 metros de altura y alberga unas 15 mil plantas, siendo toda una obra de arte; sin duda, un atractivo turístico y artístico de la ciudad.  La tienda Antropologie de Londres es la encargada de sorprender a sus clientes con una enorme pared verde de tres pisos, y es que este muro cuenta con 59 metros cuadrados de plantas que, además, se alimenta con agua de lluvia.  El Parque de diversiones Citè de L’Espace en Francia, un lugar donde además de poder observar estrellas y subir a una cápsula espacial, podrás observar un impresionante jardín vertical con más de un mil plantas de África, América y Asia.  El Puente Max Juvenal se encuentra en Francia y alberga más de 20 mil plantas en sus paredes de 15 metros de altura, sin duda, un puente muy original.  En Madrid, podemos encontrar la Torre de Cristal, un edifico de oficinas que en la cúpula esconde una verdadera obra de arte. Con más de 14 mil especies de plantas y una buena cantidad de árboles, este jardín vertical recorre los 52 pisos del edificio.  En Italia se encuentra el jardín vertical más grande del mundo. Digno del libro de Récord Guinness, esta obra de arte cuenta con más de 44 mil plantas y se encuentra en el Centro comercial Il Fiordaliso, en Rozzano, cerca de Milán. Identificar y examinar el mercado.
  • 11.
    11  En Ottawa,Canadá, tampoco podía faltar un jardín vertical y gracias a la Universidad de esta ciudad un gran jardín vertical de 24 metros puede ser admirado.  Con 132 metros cuadrados y más de 8 mil plantas, el jardín vertical del Aeropuerto Internacional de Edmonton en Canadá, sorprende a los miles de pasajeros que transitan a diario por ahí.  José Carlos García, uno de los restaurantes con una vista impresionante, en el Puerto de Málaga, no sólo es conocido por eso, sino también por el jardín vertical que comienza en la terraza y alberga plantas de los Montes de Málaga.  México no se podía quedar atrás; la Universidad del Claustro de Sor Juana cuenta con más de 400 metros cuadrados dedicados a un bello jardín vertical, una fachada repleta de plantas y una bicicleta que son, sin duda, uno de los atractivos de la ciudad de México. El panorama lánguido de las ciudades adquiere un nuevo rostro: el color verde que se proyecta en las paredes de los edificios con helechos, musgos, hierbas y arbustos integrando de una manera novedosa la naturaleza en nuestra vida cotidiana. Muchos han sido los esfuerzos que diversas industrias han hecho en nuestro país a favor de la naturaleza y en las calles ya no son suficientes las jardineras con árboles frondosos a la entrada de edificios o comercios. Hoy por hoy, la tendencia son los jardines verticales, una opción verde ante los altos niveles de polución en las ciudades. Estos ‘ecosistemas vivos’ se colocan en las paredes de alguna construcción y actúan como una piel exterior que protege de los rayos solares, debido a la masa foliar (hojas) contribuyen en la regulación de la temperatura de cualquier inmueble hasta cinco grados en verano y la mantienen en invierno, de acuerdo con un estudio realizado por el Instituto de Tecnología de Tokio. Algunos muros verdes embellecen hoteles, restaurantes y plazas en la ciudad de México como el restaurante Spoletto en Polanco o el Claustro de Sor Juana en el centro de la Ciudad, entre otros. Actualmente hay una vasta oferta de empresas especializadas en este ramo. Una de ellas es Eco Ya´ab, una empresa mexicana que diseña, construye y da mantenimiento a estos sistemas.
  • 12.
    12 Eco Ya’ab hainstalado este tipo de jardines en un restaurante en San Miguel de Allende, Guanajuato, “uno de ellos fue de hierbas aromáticas, jitomates y lechugas y aunque el espacio no era suficiente para el autoconsumo del restaurante si daba la visión de ser un restaurante 100% orgánico. Con el otro jardín, el beneficio inmediato fue generar más tranquilidad en el comedor, y esa tranquilidad repercutía en sus comensales y que estuvieran más tiempo en el establecimiento y por ende tener un mayor consumo”, manifiesta, Sylvia Lorena Llano directora de Eco Ya’ab. Sylvia Llano comenta que el costo promedio para instalar un jardín vertical es de tres mil pesos, costo que varía de acuerdo al tamaño del muro y del sistema de riego que se instale. “En muros muy altos se necesita un sistema de riego más potente y eso influye en el precio”. “Los Ecosistemas Verticales no solamente son una muy bonita y agradable forma de cambiar el aspecto de una fachada o una pared vieja, con su instalación logramos reducir la cantidad de partículas suspendidas en nuestro entorno (PM10 – PM5), las cuales son responsables de muchos daños a nuestra salud”, Sylvia Lorena Llano. http://archivo.de10.com.mx/vivir-bien/2013/los-10-jardines- verticales-mas-impactantes-del-mundo-17350.html http://servialimentosfoodserviceyequipo.com/revista /secciones/sustental/tendencia-ecologica/ PRODUCTOS Y SERVICIOS DE LA EMPRESA Jardines Verticales es un nuevo concepto en jardines con un valor esencial que contribuye al medio ambiente. Esta consta de dos puntos principales: El contenedor cada uno con una medida de un metro cuadrado y permite contener 9 plantas de 5 pulgadas, el cual está desarrollado con un material que permite la filtración de agua con él se riegan de manera descendente a las demás plantas. El material de la base está hecho con PVC el cual evita la filtración de agua hacia la pared La planta se seleccionará a preferencia del cliente dentro de nuestro catálogo de plantas. El tamaño del jardín dependerá de la necesidad y gusto del cliente. El sistema de riego brindará de agua periódicamente a las plantas, el cuál proveerá de cuidado para que así prevalezcan vivas. Este sistema será opcional, en caso contrario se procederá al riego tradicional (riego manual). Como servicio la empresa contempla brindar:
  • 13.
    13 Asesoría acerca detodo lo que conlleva adquirir un jardín vertical, desde su forma de riego, selección del área apta para su instalación y recomendaciones de cuidado y uso. Mantenimiento en el cuál la empresa tiene la disponibilidad de ayudar al cliente con el cuidado del Jardín Vertical, brindando una atención a domicilio. CALIFICACIONES PARA ENTRAR AL ÁREA 1. Conocimiento del área de administración 2. Gusto e interés por el medio ambiente 3. Creatividad y buen gusto en diseños innovadores y elegantes La carrera que nosotros cursamos Licenciatura en Administración de Empresas (LAE), nos ah permitido adquirir los conocimientos básicos y técnicos administrativos gracias a que contamos con el respaldo de profesores expertos en el tema, además sabemos que el cuidado del medio ambiente es un importante en nuestros días, y es por eso que nos nace el interés de adoptar los jardines verticales como una buena opción de creación de empresa debido a que con esta damos uso innovador y elegante de las maravillas de las áreas verdes desde un enfoque más familiar. APOYOS Abogado Contador Diseño e imagen Ingeniero ambiental Ingeniero en sistemas Seguridad Servicios técnicos Otros Benemérita Universidad Autónoma de Puebla (BUAP) Instituto Nacional de Estadística, Geografía e Informática (INEGI) Requisitos para funcionar y formar parte del negocio. Ayuda que favorece al desarrollo y propósito de la empresa.
  • 14.
    14 Secretaría de Economía(SE) MERCADO INVESTIGACIÓN DE MERCADO ENCUESTA 1. Le gustan las plantas. a. Totalmente de acuerdo b. De acuerdo c. Ni en acuerdo ni en desacuerdo d. En desacuerdo e. Totalmente en desacuerdo 2. Le gusta decorar su hogar con plantas. a. Totalmente de acuerdo b. De acuerdo c. Ni en acuerdo ni en desacuerdo d. En desacuerdo e. Totalmente en desacuerdo 3. Tiene la noción de qué es un Jardín Vertical. a. Totalmente de acuerdo b. De acuerdo c. Ni en acuerdo ni en desacuerdo d. En desacuerdo e. Totalmente en desacuerdo 4. La idea de decorar su hogar con un Jardín Vertical le parece atractivo. a. Totalmente de acuerdo b. De acuerdo c. Ni en acuerdo ni en desacuerdo d. En desacuerdo e. Totalmente en desacuerdo 5. Confía en un sistema de riego (automatizado) para el cuidado de sus plantas. La investigación de mercados es una de las funciones de la mercadotecnia que se encarga de obtener, identificar, recopilar, analizar y difusión de la información de manera sistemática y objetiva así como proveer datos e información para la toma de decisiones relacionadas con la práctica de la mercadotecnia como las encuestas.
  • 15.
    15 a. Totalmente deacuerdo b. De acuerdo c. Ni en acuerdo ni en desacuerdo d. En desacuerdo e. Totalmente en desacuerdo 6. Considera más el gusto de decorar su espacio que el precio a gastar. a. Totalmente de acuerdo b. De acuerdo c. Ni en acuerdo ni en desacuerdo d. En desacuerdo e. Totalmente en desacuerdo f. 7. Encontrar este producto dentro de una plaza comercial le es más accesible. a. Totalmente de acuerdo b. De acuerdo c. Ni en acuerdo ni en desacuerdo d. En desacuerdo e. Totalmente en desacuerdo 8. Frecuenta espacios dedicados a la venta de productos inmuebles para diseño en el hogar. a. Totalmente de acuerdo b. De acuerdo c. Ni en acuerdo ni en desacuerdo d. En desacuerdo e. Totalmente en desacuerdo 9. Recibir información sobre este producto a través de volantes y periódicos es mejor que a través de televisión. a. Totalmente de acuerdo b. De acuerdo c. Ni en acuerdo ni en desacuerdo d. En desacuerdo e. Totalmente en desacuerdo 10.Como servicio adicional, las asesorías sobre cuidado de plantas le sería de gran utilidad. a. Totalmente de acuerdo b. De acuerdo c. Ni en acuerdo ni en desacuerdo d. En desacuerdo e. Totalmente en desacuerdo
  • 16.
    16 11.Estaría dispuesto apagar un Jardín Vertical a un precio de $2,000 - $3,000 por metro cuadrado. a. Totalmente de acuerdo b. De acuerdo c. Ni en acuerdo ni en desacuerdo d. En desacuerdo e. Totalmente en desacuerdo SEGMENTACIÓN En México hay 6 niveles socioeconómicos, cada uno de los cuales con diferentes ingresos y hábitos de consumo. El nivel de ingresos familiar según el nivel socioeconómico es el siguiente: Nivel Ingreso Mínimo Ingreso Máximo A/B 85,000.00+ C+ 35,000.00 84,999.00 C 11,600.00 34,999.00 D+ 6,800.00 11,599.00 D 2,700.00 6,799.00 E 0.00 2,699.00 NUESTRO SEGMENTO  Sexo: Femenino y Masculino  Actividad/oficio: Amas de casa y Trabajadores  Edad: 25-50 años  Segmento económico: D+ y C.  Estado Civil: Casados Puebla es una de las 32 entidades federativas de México. Se localiza en el centro oriente del territorio mexicano. Colinda al este con el estado de Veracruz, al poniente con los estados de Hidalgo, México, Tlaxcala y Morelos y al sur con los estados de Oaxaca y Guerrero. Su superficie es de 34.251 km², en la cual viven más de cinco millones de personas, que convierten a este estado en el quinto más poblado del país. La capital del estado es Puebla de Zaragoza, la cuarta ciudad mexicana por el número de sus habitantes. Según el INEGI la capital de Puebla con una población de 6,091,952 que constituye a un 5.12% de la población nacional, con una población económicamente activad de 2, 681,924, un 5.09% de la población nacional, de los cuales 1,485,941 habitantes radican en la capital de Puebla Dividir o formar porciones en base a la práctica.
  • 17.
    17 Según la EncuestaNacional de Ocupación y Empleo (ENOE) del cuarto trimestre del año 2014, Puebla cuenta con 247,529 familias en las que existe uno o mas miembros que aportan más de tres salarios mínimos, con un ingreso mayor de 5940 pesos al mes, según el salario mínimo del mismo año, que se consideran dentro del segmento económico D+ y C. El total de nuestra muestra estará constituida por la población residente de distintivas colonias que se mencionará con datos según datos del censo poblacional del 2010 en el INEGI: La paz: 1,084 El mirador: 1,676 Los fuertes: 5,108 Jardines de San Manuel: 3,232 San Manuel: 5,018 Bugambilias: 4,591 MUESTRA DE SEGMENTO Mediante el uso de una Calculadora de Muestra se identificó que el tamaño de la muestra a encuestar 164 personas. Variables Margen de error: 10% Nivel de confianza: 99% Población: 20,709 Tamaño de Muestra: 164 Fórmula Muestra, Es un subconjunto de casos o individuos de una población estadística.
  • 18.
  • 19.
    19 ZONAS FACTIBLES PARALA APLCACIÒN COLONIAS CLASE SOCIAL ZONA Gabriel Pastor C y C+ Zona Comercial Huexotitla C+ y B/A Zona Comercial Prados Agua Azul C y C+ Zona Comercial Las Palmas C y C+ Zona Comercial Villa Encantada C y C+ Zona Residencial C+ El Cerrito C y C+ Zona Residencial C+ San José Mayorazgo C Zona Residencial C Fracc- Rincón Arboledas C Zona Residencial C y D Bugambilias C y C+ Zona Residencial C El Mirador C+ y B/A Zona Residencial C+ San Baltazar Campeche D y C Zona Residencial C San Baltazar Linda Vista D y C Zona Residencial C Fracc. Arboledas C Zona Residencial C Fracc. Arboledas de San Ignacio C+ y B/A Zona Residencial C + Universidades D y C Zona Residencial C Fracc. Vista Alegre C y C+ Zona Residencial C San Manuel C y C+ Zona Residencial C Jardines de San Manuel C y C+ Zona Residencial C La Hacienda D y C Zona Residencial D Las Brisas D y C Zona Residencial D Fracc. Los Pilares C y C+ Zona Residencial C Fracc. Guadalupe C Zona Residencial C Real del Casco C Zona Residencial C Villas las Flores C Zona Residencial C Lomas del Marmol C y C+ Zona Residencial C + Lomas de San Miguel C y C+ Zona Residencial C + Fracc. Bosques La Calera C+ y B/A Zona Residencial B/A Fracc. Rancho La Calera C+ y B/A Zona Residencial B/A San Cristobal La Calera C+ y B/A Zona Residencial B/A Fracc. Villa Satelite La Calera C+ y B/A Zona Residencial C + Anzures C y C+ Zona Comercial America Sur C Zona Residencial C Humbolt C y C+ Zona Residencial C Humbolt Sur C Zona Residencial C Fuertes C y C+ Zona Residencial C + Fracc. Valle Dorado C Zona Residencial C Fracc. Villa San Alejandro C Zona Residencial C Maestro Federal C Zona Residencial C Palenque D y C Zona Residencial D Fracc. Valle del Angel C y C+ Zona Residencial C Fracc. Valle Colorado C y C+ Zona Residencial C + Club de Golf Los Fuertes B/A Zona Residencial B/A Real del Monte C, C+ B/A Zona Residencial B/A Club de Golf Los Fuertes secc.2 C y C+ Zona Residencial C+
  • 20.
    20 Los Cipreces C+y B/A Zona Residencial B/A Puerta de Hierro C+ y B/A Zona Residencial B/A La paz C+ y B/A Zona comercial San Jose del Puente B/A Zona Residencial B/A Residencial Santa Cruz C+ y B/A Zona Residencial B/A
  • 21.
    21 ANÁLISIS E INTERPRETACIÓNDE LOS RESULTADOS 1. Representación de los datos 42% 33% 11% 6% 8% 0% Le gustan las plantas Totalmente de Acuerdo De acuerdo Ni en desacuerdo ni en desacuerdo En desacuerdo Totalmente en desacuerdo Nula 31% 39% 14% 4% 1% 11% Le gusta decorar su hogar con plantas Totalmente de Acuerdo De acuerdo Ni en desacuerdo ni en desacuerdo En desacuerdo Totalmente en desacuerdo
  • 22.
    22 24% 29%18% 16% 2% 11% Tiene la nociónde qué es un jardín vertical Totalmente de Acuerdo De acuerdo Ni en desacuerdo ni en desacuerdo En desacuerdo Totalmente en desacuerdo 36% 31% 19% 2% 1% 11% La idea de decorar su hogar con un jardín vertical le parece atractivo Totalmente de Acuerdo De acuerdo Ni en desacuerdo ni en desacuerdo En desacuerdo 26% 40% 15% 7% 1% 11% Confía en un sistema de riego (automatizado) para el cuidado de sus plantas. Totalmente de Acuerdo De acuerdo Ni en desacuerdo ni en desacuerdo En desacuerdo
  • 23.
    23 17% 26% 28% 14% 4% 11% Considera más elgusto de decorar su espacio que el precio a gastar. Totalmente de Acuerdo De acuerdo Ni en desacuerdo ni en desacuerdo En desacuerdo 27% 34% 19% 7% 2% 11% Encontrar este producto dentro de una plaza comercial le es más accesible. Totalmente de Acuerdo De acuerdo Ni en desacuerdo ni en desacuerdo En desacuerdo
  • 24.
    24 17% 33% 20% 13% 5% 12% Frecuenta espacios dedicadosa la venta de productos inmuebles para diseño en el hogar. Totalmente de Acuerdo De acuerdo Ni en desacuerdo ni en desacuerdo En desacuerdo 17% 30% 24% 13% 5% 11% Recibir información sobre este producto a través de volantes y periódicos es mejor que a través de televisión. Totalmente de Acuerdo De acuerdo Ni en desacuerdo ni en desacuerdo En desacuerdo
  • 25.
    25 2. Análisis deEncuestas por secciones Producto: Gusto por la plantas  8752.02 personas tienen el gusto por las plantas  6903.00 personas consideran tentativamente el gusto por las plantas  2218.82 personas no cuentan con el gusto ni el disgusto por las plantas  1725.75 personas no cuentan totalmente con el gusto por las plantas De acuerdo al 86% de la población que no muestra un total disgusto por las plantas: Decora su hogar con plantas  8752.02 personas decoran su hogar con plantas 27% 40% 14% 4% 4% 11% Como serrvicio adicional, las asesorías sobre cuidado de plantas le sería de gran utilidad. Totalmente de Acuerdo De acuerdo Ni en desacuerdo ni en desacuerdo En desacuerdo 15% 22% 27% 18% 7% 11% Estaría dispuesto a pagar un jardín vertical a un precio de $2,000 -$3,000 por metro cuadrado Totalmente de Acuerdo De acuerdo Ni en desacuerdo ni en desacuerdo En desacuerdo
  • 26.
    26  6903.00 personasconsideran la posibilidad  2218.82 personas no cuentan con el gusto ni el disgusto  A 1109.41 personas no les interesa  1725.75 personas no decoran su hogar con plantas Tiene la noción de qué es un Jardín Vertical  4930.71 personas cuentan con el conocimiento.  6040.13 personas cuentan con la noción.  3821.30 personas no la tienen pero cuenta con una idea.  3204.96 personas consideran que no cuenta con el conocimiento.  369.80 personas no cuentan totalmente con la noción. Le interesa adquirir un Jardín Vertical  7396.07 personas adquirirían el producto.  6409.93 personas muestran el interés en adquirir el producto.  3821.30 personas no muestran interés ni negación en su adquisición.  493.07 personas no les interesa adquirirlo.  246.54 personas no les interesaría adquirirlo. Confía en un sistema de riego  5423.79 personas confian totalmente  8258.95 personas podrían confiar  3081.70 personas no muestran interés ni desinterés  1355.95 personas no les interesa. Una asesoría sobre cuidado de las plantas lo considera atractivo  A 5547.05 personas les parece atractivo  A 8258.95 personas lo consideran tentativamente atractivo  A 2958.43 personas les es indiferente  862.88 personas lo consideran tentativamente innecesario  739.61 personas lo consideran innecesario Precio: Considera más el gusto por decorar que el precio  3451.50 personas consideran mas el gusto.  5300.52 personas en ocasiones considera más el gusto.  5916.86 personas no tienen consideración preferencial por el gusto o precio.  862.88 personas tienen en consideración el precio Compraría nuestro producto a un precio de $2,000-$3,000  3204.96 personas lo comprarían  4560.91 personas considerarían comprarlo  5547.05 personas no les interesa el precio
  • 27.
    27  3698.04 personaslo consideran caro  1355.95 personas no lo comprarían Plaza: Preferencia por encontrar el producto en una plaza comercial  5547.05 personas lo consideran más factible  7026.27 personas lo consideran como opción  A 3821.30 personas no les interesan el lugar  1479.21 personas no lo consideran factible  A 493.07 personas no les parece factible Frecuenta espacios con productos muebles para el diseño en el hogar  3574.77 personas frecuentan estos espacios para la adquisición de muebles  6779.73 personas frecuentan con menos frecuencia estos estos espacios  4191.11 personas no consideran estos espacios para la adquisición de muebles  2588.63 personas no frecuentan estos espacios Promoción: Considera que es mejor recibir publicidad a través de volantes y periódicos sobre la televisión  3451.50 personas consideran a estos como los mejores medios  6163.39 personas consideran en menor grados estos medios como mejores  A 5053.98 personas no les interesa ninguno de los medios mencionados  2711.89 personas consideran tentativamente la televisión como mejor medio.  986.14 personas considera, la televisión como mejor medio.
  • 28.
    28 CONSUMO APARENTE De acuerdocon la información obtenida en el INEGI (2010) la población total de nuestro mercado prueba es de 20,709 distribuido de la siguiente manera: COLONIAS Bugambilias 4,591 San Manuel 5,018 Jardines de San Manuel 3,232 El mirador 1,676 La paz 1,084 Los fuertes 5,108 Total 20,709 Y de acuerdo con los resultados arrojados en la investigación de mercado, se obtuvo una proyección aproximada en la cual se estima que el 67 % de los encuestados muestran una reacción positiva con la idea de tener un jardín vertical en sus hogares, el cual en números cuantitativos es de 13,875 clientes potenciales. Aunque solo existe un solo competidor directo (Verdino), haciendo un análisis detallado y tomando en consideración a aquellos competidores que son sustitutos y/o complementarios se obtiene un total de 13 considerando también a Vita Flora, lo cual arroja para cada uno existen 1,593 habitantes lo cual equivale al 7.7% del mercado. Competidores Directo Verdino 1 Sustitutos Home Depot 4 Complementarios Mercados 7 Total + Vita Flora 12+1 =13 Volumen total de la población que cuenta con capacidad de adquirir el producto.
  • 29.
    29 ANÁLISIS DE LAOFERTA Características geográficas La ubicación de donde se realizo la muestra (Bugambilias, San Manuel, Jardines de San Manuel, El Mirador, La paz y los Fuertes) está ubicada dentro de la zona centro-sur de la ciudad de Puebla. BUGAMBILIAS (Población total: 4,591) SAN MANUEL (Población total: 5,018) Cantidad de bienes o servicios que el productor del bien o servicio está decidida a poner a la disposición del mercado.
  • 30.
    30 JARDINES DE SANMANUEL (Población total: 3,232) EL MIRADOR (Población total: 1,676) LA PAZ (Población total: 1,084)
  • 31.
    31 LOS FUERTES (Poblacióntotal: 5, 108) ANÁLISIS DE LA COMPETENCIA Conviene investigar sobre la competencia, para averiguar qué ventajas y desventajas tiene el producto o servicio en comparación con los de la competencia. Actualmente solo existe una empresa que brinde el servicio de jardines verticales en la ciudad de Puebla, lo cual podría brindar un punto a favor ya que la competencia es escasa sin embargo no hay que olvidar a los sustitutos o complementarios que podrían mermar la demanda esperada. Competencia directa VERDINO, competidor a nivel local. Verdino es una empresa dedicada a la creación de ecosistemas verticales. Su misión es brindar a los habitantes un contacto con la naturaleza En VERDINO hacemos verdaderos ecosistemas verticales con diseño innovador. Somos profesionales que estamos creando ambientes naturales, por medio de ellos buscamos mejorar la calidad de vida de nuestros clientes. Dentro de su catálogo se encuentra: Jardín vertical interior Se seleccionarán las plantas de sombra propias para el lugar a fin de que tengan los requerimientos de luz adecuados, es posible que se tengan que implementar lámparas para cubrir sus necesidades de fotosíntesis. Es el conjunto de negocios que ofrecen productos o servicios iguales o similares a los que se ofrecen.
  • 32.
    32 Jardín vertical exterior Sehace un estudio en base a la orientación y las horas de sol a las que permanecen expuestas, entonces se hace la selección de plantas adecuadas. Al igual que brinda servicios de: • Fumigaciones periódicas con fungicidas botánicos que no afectan el medio de las plantas ni animales y humanos. • Podas por estación. • Relleno de depósitos de fertilizante y controladores de ph. • Destape de goteros. Está ubicado en Blvd. Atlixcayotl No. 4003 L-3, Frente a La Vista Country Club C.P. 72810, Puebla, Pue. Otros competidores Existen diversos negocios y/o establecimientos que se dedican a ofrecer un servicio sustituto o complementario, dentro de las colonias donde se realizo el análisis y alrededores. Y en general serian los siguientes:  The Home depot  Mercados THE HOME DEPOT
  • 33.
    33 MERCADOS Principales productos dela competencia  Cursos de decoración de interiores  Servicios de jardinería  Cuidado y riego de plantas y jardines  Venta de artículos de decoración con flores naturales y artificiales  Diseños florales Ventajas y desventajas de la competencia VENTAJAS DESVENTAJAS - Reconocidos a nivel local - Cuentan con diseños novedosos y a la vanguardia - Ofrece servicio a domicilio - Precios accesibles - Diseños para regalos y decoración - Buena ubicación - Servicio a domicilio - Cuentan con convenios de empresas locales para ofrecer programas especiales de descuentos - La gran mayoría no es competencia directa - No satisfacen las mismas necesidades que nuestro producto puede ofrecer o para el cual está diseñado. - Tienen un enfoque de mercado distinto, que lo hacen alejarse dentro del mismo giro al que pertenecemos. - Ofrecen productos con un periodo de vida muy corto. - Flores solo de temporada. - Poco estacionamiento.
  • 34.
    34 MATRIZ DE LAOFERTA COMPARACIÓN PRODUCTO COMPETIDOR / NUESTRO PRODUCTO PREGUNTAS PRODUCTO COMPETIDOR NUESTRO PRODUCTO Productos similares Ningún directo en la zona Vita Flora ¿Qué ofrecen a la clientela? Diseños de decoración , cuidado y mantenimiento rustico Instalación y asesoría profesional del cuidado de un jardín vertical e implicaciones ¿Dónde se venden? Centros comerciales Mercados Negocios Puntos de venta Vita Flora ¿A qué precio? Variado según el diseño y tamaño Ajustable al diseño $ 2,000- $3,000 por metro cuadrado ¿Quién los compra? Personas con un nivel socio-económico medio- bajo que lo compran en ocasiones o por temporadas. Personas con un nivel socio-económico medio- alto que gustan del cuidado del medio ambiente y disfrutan de la naturaleza. ¿Qué opina el consumidor de …. la presentación ? … el contenido? …. la calidad? Satisfactoria Buena Buena Atractivo Interesante Buena ¿Cómo lo distribuyen o comercializan? Canal directo o con intermediarios Canal directo
  • 35.
    35 CANALES DE DISTRIBUCIÓN Loscanales de distribución son parte importante de la cual hay que hacer referencia y tener especial cuidado ya que aquí es donde se tiene el contacto con los posibles clientes interesados en adquirir un jardín vertical. Al ser una empresa considerada dentro del ámbito de la MYPYME el canal de distribución será tanto venta directa como venta por Internet y pedidos telefónicos. Canal Recorrido Directo Fabricante ------------------------------------------------------------------> Consumidor De esta manera se tiene contacto directo con el consumidor final y así se puede interactuar dando como pauta el conocimiento de las necesidades que tiene el cliente además de observar mejoras en el modo de hacer llegar el bien o servicio de forma eficaz y eficiente. En este caso, se utilizará el local como principal punto de atención al cliente, pudiendo realizar por tanto proyectos específicos para el cliente de manera personalizada una parte en las propias oficinas y otra en el domicilio del cliente particular. Los recursos de internet también serán clave y facilitarán al cliente el tener que desplazarse cuando la acción no requiera de la presencia especial de personal de la empresa. Por lo tanto, se intentará compaginar la consecución de sus servicios entre el local y el desplazamiento al lugar de la prestación del servicio, siendo este último fundamental para realizar las tareas con la calidad adecuada y para lograr una mayor cercanía con el cliente, logrando así cubrir todas sus necesidades. Vías elegidas por la empresa que un producto recorre desde que es creado hasta que llega al consumidor final.
  • 36.
    36 PROMOCIÓN La comunicación juegaun papel fundamental a la hora de promocionarse, y tiene mayor importancia en las primeras etapas del comienzo de una empresa, por lo que en este caso habrá que mostrar una especial atención a la actividad publicitaria de la empresa. Hay cuatro medios de comunicación a través de los cuales se puede dar a conocer la empresa:  El propio punto de venta (oficinas/local de la empresa)  Internet  Redes sociales  Revistas del sector  Periodico Punto de venta La comunicación en el propio punto de venta para cualquier empresa es fundamental. El punto de venta ha de estar colocado preferentemente en una zona de tránsito para que se vea el local. La accesibilidad a éste ha de ser buena, se debe tener una buena iluminación y aclimatación en el local así como una ordenación de los productos en éste y rápida visibilidad de los servicios que ésta ofrece. En este caso se ha optado por el alquiler de un local que cumple todas estas características. La atención ha de ser rápida y eficaz, así como el servicio al cliente debe ser personalizado, transparente y mostrando siempre una escucha activa, una empatía y cercanía para poder así entender mejor las necesidades que tiene el cliente para que la atención sea más eficiente. Con todos estos factores la empresa se dará a conocer desde el propio punto de venta. Internet Sus características singulares hacen de Internet un medio especial para la divulgación y publicidad de las empresas. En concreto, éste permite entre otras cosas, la petición de servicios especializados para clientes y la compra online de productos de jardinería. Consiste en una página web donde se encuentra toda clase de información sobre jardinería: diseño, mantenimiento, productos, proveedores, consejos, foros que genere intercambio de opiniones, etc. Así mismo, en la propia empresa también se dispondrá de un apartado donde los clientes pueden pedir presupuestos de una forma privada, en el apartado de contacto con la empresa. Además de contar con un apartado donde realizar preguntas, así como la posibilidad de ver las preguntas que realizan otros usuarios con sus respectivas, resueltas por expertos del sector. Esto último es muy útil para la resolución de dudas concretas, consejos o incluso de la difusión de nuevas noticias, como pueden ser nuevas tendencias o nuevos productos en el mercado.
  • 37.
    37 Redes sociales El marketingen redes sociales por su bajo coste y su gran impacto es una herramienta imprescindible hoy para promover un negocio, un servicio o un producto a través del internet. Desde las páginas de Facebook o de Twitter podemos mantener informados, compartir opiniones y fomentar la relación con los usuarios permitiéndonos fortalecer nuestras relaciones. Las redes sociales permiten mantener una conexión con sus integrantes a través de una cuenta activa (perfil) en la cual el usuario coloca cierta información sobre su persona, gustos, aficiones políticas, religión e intereses; dando como resultado un banco de datos que se puede llegar a convertir en oro molido para cualquier empresa que busque adentrarse en las preferencias de sus clientes potenciales. Hoy en día las Redes Sociales se han vuelto cada vez más indispensables en la vida del ser humano, consecuencia de que vivimos en un mundo globalizado en el que todo individuo debe estar actualizado sobre lo que sucede en el planeta. Gracias a redes sociales como Facebook y Twitter, esta conexión entre varios individuos ha logrado maximizar la comunicación global. Las redes sociales no sólo servirán para mantener el contacto personal que las caracteriza, sino que también sirven para establecer negocios, promoviendo la interacción entre consumidor y productor, así como productor-productor, de forma que ambas puedan conocer nuevas tendencias y por qué no, la creación de alianzas sinergias entre ellas que permitan un fortalecimiento corporativo, así como el de la imagen de las mismas. Revistas sectoriales La comunicación en prensa es prácticamente poco explotada, aunque sí se tiene, cierto peso. En estas revistas, que suelen ser estacionales, se exponen las últimas tendencias en la jardinería, nuevos productos, consejos sobre el diseño y mantenimiento del jardín, entrevistas a expertos en el sector, etc. Estas revistas van dirigidas tanto a profesionales del sector como a clientes particulares y aficionados del mundo de la jardinería. LOCALES EN RENTA Plaza Angelopolis Puebla. UBICACION Local en Renta en la colonia Condominios Residencial Lomas Del Ángel, Puebla COSTO
  • 38.
    38 $ 37,578 MXN DESCRIPCION superficie72 metros renta 37 578 + iva mantenimiento 5 168 + iva publicidad 1 722 + iva nivel: planta alta ubicación: cerca de la entrada de Liverpool frente a gula traspaso: 3 500 000 agua potable: si baño: si Mezzanine: si 12 metros Plaza Pabellón del Ángel UBICACIÓN Local en Renta en la colonia Condominios Residencial Lomas Del Ángel, Puebla COSTO Renta Mensual: $29,000 DESRIPCION Superficie: 200 m2 Local distribuido en dos plantas La administración de la plaza realiza un análisis de marca para conservar la exclusividad Proyecta inmuebles Oficina: 2321889 Nextel id: 92*706027*1 Nextel id: 72*839291*2
  • 39.
    39 REVISTAS AMBIANCE MAGAZINE Es elmedio en Puebla que se distingue por tener la mejor estrategia de mercado y la segmentación más poderosa y de élite de nuestra ciudad. El posicionamiento que hemos logrado ha sido gracias a la calidad que nos exigimos en cada número, resultado de este esfuerzo es el periodo de renovación y expansión de Ambiance. El posicionamiento que hemos logrado ha sido gracias a la calidad que nos exigimos en cada número, resultado de este esfuerzo es el periodo de renovación y expansión de Ambiance. La revista también abarca un gran abanico de temas, como el cuidado del medio ambiente, moda, viajes, deporte, tecnología, la difusión del arte y la divulgación de asociaciones filantrópicas. Asimismo, AMBIANCE suele funcionar como una plataforma para que las empresas y corporaciones poblanas más prestigiosas se den a conocer. Principales clientes: Nextel Liverpool La Purificadora Abasto Linfolab Luxury Hall Grupo Proyecta (Lomas de Angelopolis) CONTACTOS Tel: (222) 225.3007 Email: info@ambiancemagazine.m x Web: http://ambiancemagazine. mx Twitter: @ambiancemx PRODUCTOS Y SERVICIOS Publicidad. Cobertura de eventos sociales. Difusión de empresas consolidadas o emergentes. LO QUE LOS DISTINGUE AMBIANCE Magazine es una publicación destinada a un nicho de consumo muy específico privilegiando marcas y productos de determinada sofisticación. En el plano de elaboración, la revista se distingue por la puntualidad con la que sale a la venta.
  • 40.
    40 Tiffany & Co. TorresJoyas CULTIVA Cultiva es una publicación mensual y gratuita del Colegio México de Tehuacán. Promueve el pensamiento libre y autocrítico, nuestra identidad como ciudadanos y el desarrollo de los valores. Ofrecemos espacios publicitarios para los negocios más importantes de Tehuacán y Puebla. Nuestros puntos de distribución se concentran en los puntos de mayor flujo en Tehuacán y Puebla, así como la distribución en línea donde llegamos a más de 10 países y ciudades más importantes de México. CONTACTOS Tel:(222) 247.5200 Cel.:(222) 416.6865 Email:cultiva@colemexico.e du.mx Web: http://issuu.com/revistacul tiva Twitter: @cultivatehuacan PRODUCTOS Y SERVICIOS Nuestras secciones Humanum: Creatividad | Ideas | Emprendedurismo | Innovación Ciencias & Artes: Sabiduría | Técnica | Cultura | Conocimiento Tehuacán para el mundo: Identidad | Sociedad | Orgullo | Raíces Mi México: Educación | Colores | Patriotismo | Turismo Comunidad: Colaborar | Unión | Familia | Crecimiento Piensa verde: Reciclar |
  • 41.
    41 Cultivemos comunidad pensante.Ecología | Vivir saludable | Medio Ambiente Ágora: Académicos | Investigación | Estudios | Formación Nuestra oferta en espacios Espacio publicitario de media página vertical Espacio publicitario de página completa Espacio publicitario en forros Encarte mensual LO QUE LOS DISTINGUE Cultiva, está dirigida a un mercado de personas interesadas en la educación, la innovación y la cultura. Busca la originalidad y las nuevas soluciones para el desarrollo de su entorno a través de contenidos de calidad, haciendo una circulación no desechable y diferente de otras publicaciones escolares. INVITTA CONTACTOS Tel: (222) 889.0958 Email: invitta@outlook.com Web: http://www.invittamagazin e.com Twitter: @InvittaMagazine PRODUCTOS Y SERVICIOS Arte
  • 42.
    42 La revista InvittaPuebla comparte contenidos sustentados con información de alto nivel. Llevamos de la mano al lector a redescubrir espacios, historias y actividades que sirvan para sacarlos de lo cotidiano dentro de nuestro estado; además por su calidad y diseño, cada edición es de colección. Fungimos como medio de comunicación, comprometidos a brindar material de interés en varios rubros. Turismo Espectáculos LO QUE LOS DISTINGUE Ofrecemos al público en general, entrevistas y fotografías exclusivas, además de reportajes de gran interés en la edición impresa, con amplia distribución en diferentes lugares de la Angelópolis. Y además, en nuestro sitio web puedes encontrar mucho más acerca de los eventos de espectáculos en Puebla, sin olvidar que todos los viernes contamos con espacio en radio por Internet. ANDARES PUEBLA CONTACTOS Cel: (222) 708.2634 Email: andares.puebla@yahoo.com Web: http://www.andares.mx Twitter: @andarespuebla PRODUCTOS Y SERVICIOS Periodicidad: mensual Categoría: Turística cultural Circulación: 5000
  • 43.
    43 PERIODICO EL SOL DEPUEBLA DESCRIPCION Hay dos tipos de publicaciones: Anuncio clasificado por palabra Son anuncios clasificados, no llevan recuadro ni diseño. Por palabra cobran $85 X 2 días con un paquete de 10 palabras. Andares Puebla es una revista de corte turístico, cultural y de entretenimiento, nuestro objetivo es transmitir a quien nos lee la grandeza de Puebla La revista va dirigida tanto al turismo estatal, nacional o extranjero que nos visita, para mostrarles y compartirles lo mejor que tenemos; pero también llegamos a los poblanos para sembrar en ellos una complicidad con su propia tierra, que se identifiquen con sus costumbres, con sus rincones y su belleza. ejemplares Idioma: Español Pass Along: 2.3 Distribución: Hoteles, restaurantes, clubes deportivos, cafeterías, hospitales, inmobiliarias, universidades. Espacios: Página completa Doble Página Tamaño página 2da y 3ra de forros y primera plana Doble página en primeras planas (2da de forros) Contraportada Publireportajes LO QUE LOS DISTINGUE Apoyamos todo lo relacionado con la creación artística y literaria, valorando el trabajo de aquellos escritores, dibujantes, fotógrafos, escultores, músicos, bailarines y artistas.
  • 44.
    44 Desplegado Anuncios conrecuadro. Es 2 cms x 1 columna x $ 100.92.
  • 45.
    45 RAICES Es una revistacon lo último y más novedoso del mercado inmobiliario en el estado de Puebla, Zona Metropolitana y Playas de México. Nuestra revista se imprime bimensualmente con un tiraje aproximado de 20 mil ejemplares gratuitos y se reparte en los principales centros comerciales de la ciudad de Puebla. RAICES se destaca de su competencia ofreciendo una calidad visual muy superior a las demás. Aparte de ofrecer contenido interesante sobre diversos temas como arquitectura, diseño etc. En nuestra web usted podrá encontrar los últimos y más novedosos desarrollos inmobiliarios. Anunciar su propiedad, y descargar o visualizar nuestra revista en formato digital. Esto es el porque RAICES es su mejor opción para anunciar su propiedad, casa, terreno, departamento, local o bodega comercial. Venta de espacios publicitarios enfocados principalmente a la compra-venta de inmuebles y bienes raíces dentro de un medio impreso (revista) y digital (página de Internet). CONTACTOS Tel: (222) 573.0320 Email: revista.raices@hotmail.com Web: http://www.revistaraices.com.mx Twitter: @RevistaRaicesMx PRODUCTOS Y SERVICIOS Revista RAICES busca guiar en la compra-venta de Bienes Raíces, pero también se preocupa por captar el interés del consumidor o lector con contenido, excelente diseño, calidad y distribución dirigida al público meta. LO QUE LOS DISTINGUE Espacios publicitarios en Revista RAICES. Espacios publicitarios en página de internet. Asesoría Inmobiliaria
  • 46.
  • 47.
    47 - El periódico,El sol de Puebla. Se eligió este medio por su costo bajo Redacción del anuncio: “Empresa de tipo decorativo solicita personal de ventas con certificado de Preparatoria. Interesados presentarse con solicitud de trabajo y fotografía en Vía Atlixcáyotl 1504 (Unidad Territorial Atlixcáyotl), 72810, de 9 a 1 pm y de 3 a 5 pm.” El costo será de $ 100.92 diarios, aparecerá por 3 días. Presupuesto total: $302.76 - Facebook Se eligió Facebook como otra opción de reclutamiento debido a que no tiene costo. A través de nuestra página en la red social de Facebook publicaremos las vacantes disponibles o el personal de ventas que se solicita en el cual se anunciará en una publicación lo siguiente: “Empresa del ramo decorativo solicita personal de ventas con certificado de Preparatoria. Interesados presentarse con solicitud de trabajo y fotografía en Vía Atlixcáyotl 1504 (Unidad Territorial Atlixcáyotl), 72810, de 9 a 1 pm y de 3 a 5 pm.” El costo total será de $0.00
  • 48.
    48 ESTUDIO TÉCNICO DESCRIPCIÓN DELPRODUCTO Productos Planta De acuerdo a nuestro catálogo de plantas, el cliente las seleccionará a su gusto y preferencia la planta. El número depende del tamaño del Jardín, la planta cuenta con una medida de 5”. Módulo Cada uno con una medida de un .50 x .50 cm y permite contener 9 plantas de 5 pulgadas, el cual esta desarrollado con un material que permite la filtración de agua con el se riegan de manera descendente a las demás plantas. El material de la base esta hecho con PVC el cual evita la filtración de agua hacia la pared. Sistema de riego Brindará de agua periódicamente a las plantas, el cuál proveerá de cuidado para que así prevalezcan vivas. Este sistema será opcional, en caso contrario se procederá al riego tradicional (riego manual). Servicios Asesoría acerca de todo lo que conlleva adquirir un jardín vertical, desde su forma de riego, selección del área apta para su instalación y recomendaciones de cuidado y uso. Es un estudio que se realiza una vez finalizado el estudio de mercado, que permite obtener la base para el cálculo financiero y la evaluación económica de un proyecto a realizar. Leer más: http://e-tecnico.webnode.es/servicios/ Crea tu propia web gratis: http://www.webnode.es
  • 49.
    49 PRODUCCIÓN PROCESO DE PRODUCCIÓN Servicioal cliente 1. El cliente se contacta con la empresa vía web, directorio telefónico, redes sociales; se genera el primer contacto y una visualización general del proyecto y se ajusta una cita que permita analizar la magnitud del servicio. 2. Un grupo de expertos van hacia el lugar donde el cliente quiere el servicio. Se realiza la toma de fotografías, medidas y estudio del lugar para generar una primera cotización. 3. Se realiza una entrevista con el cliente para poder conocer mejor su idea y luego poder plasmarla de la mejor forma posible en el proyecto. Se estudiará todo detalle, como puedan ser el diseño, tamaño, sistema de riego, la luminosidad etc. 4. Se planteará al cliente su opinión y asesoramiento acerca de la idea que el cliente tiene, para con ello plasmar un diseño exclusivo y a medida del cliente. Además de la idea del cliente hay que preguntarle el plazo de tiempo para el que lo querría así como las horas en las que se pueda trabajar en su jardín para estudiar la disponibilidad y tratar de estudiar el plazo de tiempo en el que el proyecto estaría terminado. 5. Una vez con las ideas claras y bien estructuradas, se procederá a la elaboración de un plano en la oficina de la empresa, para que el cliente pueda visualizar el proyecto. 6. Se procederá a mostrar el plano al cliente, donde se dará a conocer la opinión del cliente e incluso hacer determinados cambios en el proyecto. Además se realizara el presupuesto del proyecto con los materiales a utilizar, las horas estimadas de mano de obra, así como el tiempo estimado de duración del proyecto. Aquí es donde hay que hacer lo suficiente audaz al hacer poder de convencimiento para que se proceda con el inicio del proyecto. Si la respuesta no es favorable, hay que indagar el por qué no se acepto y realizar un nuevo presupuesto con el cual quizás se obtenga otra respuesta. Todo esto ayuda a la realización de las actividades cotidianas y con ello presentar mejoras en el servicio. 7. Una vez aprobado el plano de proyecto por el cliente, tanto en diseño, como en presupuesto y tiempo de duración, se comienza la preparación del proyecto: búsqueda inmediata de los materiales y herramientas a utilizar y traslado al domicilio del cliente. Es un sistema de acciones que se encuentran interrelacionadas de forma dinámica y que se orientan a la transformación de ciertos elementos.De esta manera, los elementos de entrada, pasan a ser elementos de salida, tras un proceso en el que se incrementa su valor. Lee todo en: Definición de proceso de producción - Qué es, Significado y Concepto http://definicion.de/proceso-de-produccion/#ixzz3WggidC4a Fabricación o elaboración de un producto mediante el trabajo.
  • 50.
    50 8. Después deltrabajo finalizado se ofrecerá el servicio de mantenimiento y cuidado del jardín del cliente, así como para un asesoramiento continuo. Instalación 1. Una vez ubicado el espacio en la pared donde el cliente desea colocar el jardín vertical, es necesario cerciorase de que las plantas que el cliente desea obtengan la luz o sombra necesaria, si no es así para buscar una planta semejante del gusto del cliente. 2. Delimitar el área de trabajo (donde se va a colocar el jardín vertical) ya que este tipo de jardines llevan un sistema sencillo, modular y con una solución de riego integrada que permite al cliente la comodidad del cuidado de sus plantas. 3. Dentro del área delimitada se colocará la plataforma principal que integra el sistema de riego, es necesario hacer pequeños orificios para introducir los soportes de la plataforma. La plataforma a instalar dependerá del diseño del cliente, debido a la cantidad, tamaño y estilo de planta que el cliente haya seleccionado. 4. Al tener la plataforma con el sistema de riego ya instalado se debe verificar que funcione correctamente y no exista alguna falla en la plataforma para proseguir con el coloca miento de las plantas. 5. Antes de colocar las plantas, se revisaran las plantas para saber la cantidad necesaria de abono, tierra y agua que hay que agregar, esto puede depender del tipo de planta y de la raíz de la planta, si la raíz es grande será necesario recortarla un poco de modo que no maltrate la planta pero no ocasione problemas en el jardín vertical. Ya revisada la plataforma y las plantas, se insertaran las plantas del gusto del cliente en pequeñas bases (dependiendo el diseño) que se enganchan a la plataforma con tierra y abono dándole forma según el diseño planeado. 6. Una vez instalado el jardín vertical se seguirá dando el mantenimiento necesario a las plantas, así como a las plataformas con el sistema de riego. Conservación y mantenimiento 1. El cliente solicita el servicio. Se dan a conocer todos los requisitos. 2. En caso de necesitarlo, petición al proveedor del material que falte hasta poder realizar la obra al completo. 3. Programación de las tareas y actividad de los operarios. 4. Recepción del material y otras materias primas (si procede). 5. Ejecución de las tareas solicitadas por el cliente, ya sea de diseño, modificación o mantenimiento. Proceso de compra El proceso de compra de los materiales tales como materias primas, consumibles y elementos finales de instalación, se desarrollará de la siguiente manera:
  • 51.
    51 1. Se realizala solicitud a los proveedores con todas las especificaciones técnicas así como el pedido de materiales, para poder asignar los recursos necesarios y preparar el pedido. 2. Se recibe el pedido .El pedido puede formalizarse para que su entrega se ejecute al local para su posterior almacenaje, o también pedir para que su entrega se realice en el lugar de ejecución de la obra. 3. Una vez que se dispone de mercancías, se prepara para desarrollar el proyecto. ***En el caso del almacenamiento de materias primas, sólo se contará con paquetes de elementos vivos, ya que su uso es prácticamente diario en las tareas de la empresa, así como un pequeño almacenamiento de elementos inertes, como pueden ser sistemas de riego e iluminación básicos, sistemas de control de plagas e incluso maceteros y jardineras. Materias primas e insumos Las materias primas están compuestas básicamente por: Elementos vivos:  Semillas  Plantas ornamentales y frutales  Sustratos  Abonos  Contenedores y bandejas Elementos inertes:  Sistemas de control de plagas  Sistemas de riego  Sistemas de iluminación  Maceteros / jardineras  Madera Mobiliario y equipo de oficina El mobiliario de la oficina estará compuesto por:  Una mesa de despacho  Un sillón de directivo  Dos sillas de confidente  Un armario estantería  Computadora  Impresora  Tinta  Hojas para impresión  Máquina de impresión de ticket y facturas El mobiliario del almacén estará compuesto por:
  • 52.
    52  Estanterías  Mesade trabajo  Computadora  Dos sillas Equipo de transporte La adquisición de elemento de transporte es recomendable disponer de uno o varios vehículos que permita realizar el transporte de las herramientas y materiales a lugar de ejecución del proyecto. Puestos  Director/ Administrador: Realiza funciones de estadística y contabilidad, etc. Además organiza y distribuye los trabajos y efectúa el control de sus rendimientos.  Diseño e imagen: Le compete estudiar toda clase de proyectos, desarrollar los trabajos que hayan de realizarse, preparar los datos que puedan servir de bases para el estudio de precioygráfico; realiza el trabajo del vendedor directo desde el punto de venta debido a que tienen la facultad de convencimiento y tiene conocimiento especifico del diseño de jardines.  Ingeniero ambiental: Tiene conocimientos para interpretar planos, croquis y analizar los espacios en donde se pretende hacer el proyecto.  Encargado de almacén: cuida de los suministros de materia prima y de los elementos auxiliares y complementarios para el trabajo de los equipos.  Recepcionista: Efectúa tareas administrativas repetitivas como la atención al teléfono, agenda y citas, y comunicación en redes sociales y pagina web.  Conductor: Conducen vehículos de la empresa que precisan de los servicios de traslado.  Vigilante: Tiene a su cargo el servicio de vigilancia de cualquier dependencia de la empresa u obra que realice.  Limpieza: Responsable del buen uso, limpieza y mantenimiento de las máquinas, herramientas y espacio que se utilicen para la realización del trabajo.  Personal de oficios varios: Se ocupan de tareas tales como: ensolados y pavimentos (colocación de bordillos y escaleras; formación de estanques, muros, cerramientos o soportes metálicos o de madera, pilares para formación de pérgolas y sombrajes, etc.); carpintería en general; pintar verjas, instalaciones eléctricas, iluminación; instalaciones de agua en general, anclajes de invernaderos, puesta en marcha de calderas y quemadores, control de calefacción, , montaje de sistema de riego, trabajos de mecánica y soldadura, etc.
  • 53.
    53 DIAGRAMA DE FLUJODEL PROCESO DE PRODUCCIÓN SERVICIO AL CLIENTE Inicio El cliente nos contacta Se genera una visualización general del proyecto Expertos van a lugar del cliente Se ajusta una cita con el cliente Realizar entrevista con el cliente Generan una primera cotización Hacen un estudio del lugar Se plasma la idea del cliente Se estudian los detalles Se ofreceservicio de mantenimiento y asesoramiento Mostrar plano al cliente Elaboración de un plano Preguntar por disponibilidad del jardín Se concluye el proyecto Se realiza el proyecto Realizar un presupuesto ¿Hay correcciones? Se pide un anticipo de dinero ¿Acepta el cliente? Traslado al domicilio del cliente Buscamos materiales y herramientas Finiquito de pago Fin 1 1 Se Indaga el porque Si No No Si No No No Si No No Si No Representación gráfica del algoritmo o proceso.
  • 54.
    54 Instalación Inicio ¿Buena iluminación? Ubicación del espacio Colocación de plataforma Cerciorarsede la buena iluminación Delimitar el área de trabajo Añadir sistema de riego Verificar buen funcionamiento Revisión de necesidades de planta ¿Funciona bien? 1 Revisión de plataforma y plantas Se insertan las plantas en bases Se enganchan a la plataforma Se le da forma según el diseño Se da mantenimiento a plantas y sistema de riego Fin 1 Se busca planta al gusto del cliente No Si No No Si No
  • 55.
    55 Conservación y Mantenimiento Inicio Elcliente solicita el servicio Programación de tareas de operarios Ejecución de tareas solicitadas por cliente Se dan a conocer los requisitos Recepción de materia prima y mano de obra Petición al proveedor ¿Hay material? Fin No Si No
  • 56.
    56 Proceso de Compra Inicio Realizar solicituda proveedores Se recibe el pedido ¿Se almacena? Se almacena Se realiza el proyecto Se recibe en la obra Fin No Si No
  • 57.
    57 ACTIVOS Y REQUERIMIENTOS NoPresentación Descripción No. de Unidades Costo Unitario Costo Total GASTOS ADMINISTRATIVOS Local en Renta en la colonia Condominios Residencial Lomas Del Ángel, Puebla 1: Superficie: 200 m2 Local distribuido en dos plantas Renta Mensual: $29,000 MXN $29,000 MXN neto Soapap 1 $ 500.00 mensualmente $ 500.00 Línea local e internet 1 $ 1, 700.00 mensualmente $ 1,700.00 Luz eléctrica 1 $ 800.00 bimestralmente $ 800.00 Pago de impuestos federales 1 IVA 1 ISR $2,000.00 Mensualmente en total $ 2,000.00 Neto
  • 58.
    58 Contrato con una institución financiera 1cuenta Inbured para persona moral Pago cuota de servicio, mensual $500.00 $500.00 Neto Proveedor de facturación: Sistema de facturación 1000 folios anualmente $2.00 $2,000.00 Contrato de trabajo con una institución financiera 1 cuenta Inbured para persona moral Pago cuota de servicio, mensual $500.00 $500.00 Neto Total $37,000 MOBILIARIO Y EQUIPO DE OFICINA 3 Taladro Black And Decker Pieza 2 469 938 4 MARRO OCTAGONAL 2 LBS. MANGO 12" Pieza 2 132 264
  • 59.
    59 5 Cinta Métrica Glass Fiber De50 Metros Pieza 3 200 600 6 Caja de inglete c- serrucho 20- 600 Stanley Pieza 3 $174.00 522 Escritorio ejecutivo 1 $2,399.00 Neto $2,399.00 Neto Silla ejecutiva 1 $2,499.00 Neto $2,499.00 Neto Sillas de confidente 2 $ 579.00 Neto $1,158.00 Neto
  • 60.
    60 Mueble de recepción 1 $4,499.00Neto $4,499.00 Neto Silla de recepción 1 $1,199.00 Neto $1,199.00 Neto Armario estantería 1 $ 5,000.00 $ 5,000.00 Archivero 1 $1,014.30 Neto $1,014.30 Neto Telefono 1 $ 179.00 Neto $ 179.00 Neto
  • 61.
    61 Cesto de basura 2 $119.00 $ 238.00 Total $20,509.00 EQUIPO DE COMPUTO DESKTOP DELL INSPIRON 3647 Procesador Intel Celeron g1820 memoria RAM 4gb disco duro 500gb pantalla 19.5" wi-fi/ bluetooth 4.0/ vga/ rj-45 puertos:(2)usb 3.0/(4)usb 2.0/ hdmi windows 8.1/ graficos intel hd. 1 $6,879.20 Neto $6,879.20 Neto Impresora: con servicio de fotocopiadora y escáner a colores. 1 $ 3,999.00 $ 3,999.00 1 Cámara 2 $1,800.00 $3,600.00 Total $14,478.20
  • 62.
    62 INSUMOS 1 CLAVOS CON CABEZA STANDARD 101 mm(4") Caja 4 14.59 58.36 2 Brocas Dewalt Para Conrceto Lote 10 Piezas Paquete 3 750 2250 Boligrafos 3 paquetes de 2 piezas $29.00 $87.00 Lápices 1 paquete de 4 piezas $ 29.90 $ 89.70 Marcatextos $ 65.00 $ 65.00 Tijeras 2 piezas $ 27.90 $ 55.80 Engrapadora 1 $ 74.50 $ 74.50 Grapas 1 paquete $ 14.90 $ 14.90
  • 63.
    63 Quitagrapas 1 $12.90 $ 12.90 Charolas de escritorio 2 $ 319.00 $ 638.00 Folder tamaño carta 1 paquete de 100 piezas $ 169.90 $ 169.90 Hojas blancas tamaño carta 2 paquetes de 500 hojas $ 70.00 $ 140.00 Escoba 2 $ 33.99 $ 67.98 Mechudo 1 $ 49.90 $ 49.90 Recogedor 1 $ 23.89 $ 23.89 Jerga 2 Piezas $ 15.90 $ 31.80
  • 64.
    64 Guantes 2 pares$ 30.49 $ 60.98 Jalador 1 $ 26.49 $ 26.49 Cubeta 1 $ 38.00 $ 38.00 Cubeta exprimidora 1 $ 129.00 $ 129.00 Jabón para manos 1 $ 24.90 $ 24.90 Pinol 1L $ 29.90 $ 29.90
  • 65.
    65 Jabón en polvo 1K $16.90 $ 16.90 Cloro 1L $ 19.90 $ 19.90 Total $4,173.36 MATERIA PRIMA N° Descripción Unidad de medida Cantidad Costo unitario Costo total 1 Una planta ornamental Pieza 200 15.41 3082 2 Modular de 1 metro cuadrado para muro verde bolsa chica. Pieza 50 696.69 34834.5 3 "Equipo Automatizado de Riego por Goteo para el Paquete Básico Pieza 15 799 11985 Total 250 712.1 37916.5 Materia prima,es cada una de las materias que empleará la industria para la conversión de productos elaborados.
  • 66.
    66 REQUERIMIENTOS DE PERSONAL No PresentaciónPuesto No. de Personas Salario Mensual Salario Total Anual 1 Encargado de Limpieza 1 $ 3,000.00 $ 36,000.00 2 Recepcionista 1 $ 4,500.00 $ 54,000.00 3 Chofer 2 $ 8,000.00 $ 96,000.00 Insumos de materia prima N° Descripción Unidad de medida Cantidad Costo unitario Costo total 1 Control De Plagas pest Repelling Aid Pieza 15 399 5985 2 Mezcla de sustratos # 12 : Peat Moss fibra corta y Perlita en costal de 100 Lts Lts 10 296.7 2967 Total 25 695.7 8952 Acto y la consecuencia de necesitar recurso humano para que la empresa funcione correctamente.
  • 67.
    67 4 Ventas 2 $ 12,000.00 $144,000.00 5 Encargados de instalación 2 $ 9,600.00 $ 115,200.00 6 Encargados de dar mantenimiento a las plantas 1 Interno 1 Externo $ 7,000.00 $ 84,000.00 7 Compras 1 $ 5,000.00 $ 60,000.00 8 1. Encargado del Área de Mercadotecnia y Publicidad 1 $ 5,500.00 $ 66,000.00 9 Administrador 1 $ 8,000.00 $ 96,000.00 Total $567,600
  • 68.
    68 PROVEEDORES No Nombre UbicaciónProducto o Servicio Ventajas 1 Hermanos Hernández Atlixco Planta ornamental Cercanía, precio, disponibilidad. 2 El vivero Atlixco Cercanía, disponibilidad, variedad, capacidad de respuesta. 3 Hermanos Hernández Atlixco Sustrato Cercanía, precio. 4 El vivero Atlixco Cercania, capacidad de respuesta. 5 Hermanos Hernández Atlixco Tierra Cercanía, precio. 6 El vivero Atlixco Cercanía, capacidad de respuesta. 7 Natur/al Tren de transportes No. 14 - piso 3 Col. Lomas del Chamizal Del. Cuajimalpa México, D.F. 05129 Tel. (55) 2224-1599 y Módulo de 1m Precio, disponibilidad, capacidad de respuesta, calidad, experiencia.
  • 69.
    69 (55) 2163- 0377 cuadrado 8 Hydro Environment Avenida Toltecas número41, Colonia San Javier. Tlalnepantla, Estado de México. Disponibilidad 9 Ingeniería en riego y en equipo de bombeo S. A. De C.V. 18 PONIENTE 1701 A, EL TAMBORCITO, PUEBLA, C.P. 72094, PUE. Sistema de Riego Precio, disponibilidad, experiencia, calidad. 10 México Irrigación S.A. De C.V. 16 DE SEPTIEMBRE 4308 B, HUEXOTITLA, PUEBLA, C.P. 72534, PUE. Disponibilidad, cercanía. 11 Office Depot Blvd 5 mayo y 24 pte Papelería, equipo de cómputo e insumos de papelería 12 Office Max Blvd 5 de mayo con 43 pte. 13 Dogo 16 de Septiembre Equipo de limpieza e insumos 14 Libertad Diagonal defensores de
  • 70.
    70 UBICACIÓN DE LAEMPRESA La ubicación de Vita Flora será distribuida en dos colonias distintas debido a que se necesita una oficina donde se realicen cuestiones administrativas y otra en la cual se almacene la materia prima e insumos para la prestación del servicio, tomando en consideración a que como se renta no hay el suficiente espacio para tener ambas cosas juntas y el aspecto no sería el idóneo. La oficina se ubicara en la colonia Condominios Residencial Lomas del Ángel, Puebla y la bodega que servirá de almacén en la colonia San Miguel la Rosa, Puebla. Estas colonias brindan ventajas significativas debido a que están localizadas en un punto céntrico, con un nivel socioeconómico medio-alto en donde los clientes frecuentan acudir ya que estas colonias en sus alrededores tienen centros comerciales la primera en una plaza donde hay un Liverpool y la segunda está a dos cuadras de la estrella de puebla en Angelopolis. Hay rápido y fácil acceso tanto para trabajadores, proveedores y clientes, se cuenta con el suficiente estacionamiento en el lugar y se brindan todos los servicios para el funcionamiento de las actividades. Situación o lugar en el que se encuentra
  • 71.
    71 LAY OUT Local deatención al cliente Recepción Oficina Esquema de distribución de los elementos dentro de un diseño. Lee todo en: Definición de layout - Qué es, Significado y Concepto http://definicion.de/layout/#ixzz3WgmYxNuI
  • 72.
  • 73.
    73 PROGRAMA DE PRODUCCIÓN Semana1 Semana 2 Semana 3 Semana 4 No. Actividades 1 2 3 4 5 6 7 1 2 3 4 5 6 7 1 2 3 4 5 6 7 1 2 3 4 5 6 7 1 Se genera primera visualización 2 Se ajusta cita con el cliente 3 Expertos van y estudian el lugar 4 Generan 1era cotización 5 Realizan entrevista con el cliente 6 Se plasma idea del cliente 7 Elaboración del plano 8 Mostrar plano al cliente 9 Realizar correciones del plano 10 Realizar el presupuesto 11 Buscamos materiales 12 Realizar solicitud a proveedores 13 Recibimos pedido 14 Trasladamos al domicilio del cliente 15 Delimitamos área de trabajo 16 Colocamos plataforma 17 Añadimos sistema de riego 18 Revisamos necesidades de planta 19 Revisión de plataforma y planta 20 Insertamos plantas en bases 21 Se engancha en plataforma 22 Damos forma según el diseño 23 Resolvemos dudas y revisión El programa de producción es la gestión y distribución de recursos, eventos y procesos para crear bienes y servicios.
  • 74.
    74 ORGANIZACIÓN ORGANIGRAMA DE LAEMPRESA Representación gráfica de la estructura de una empresa o una institución, en la cual se muestran las relaciones entre sus diferentes partes y la función de cada una de ellas, así como de las personas que trabajan en las mismas.
  • 75.
    75 DESCRIPCIÓN DE PUESTOS GERENTEGENERAL PUESTO: Gerente General EDAD: De 23 a 40 años SEXO: Indistinto ESTADO CIVIL: Indistinto ESCOLARIDAD: Lic. en Administración de Empresas con Maestría en el área económico administrativa. DIPLOMADOS: En Planeación, Dirección, Supervisión y Control en el área administrativa y de operación. MANEJO DE EQUIPO: Manejo de Equipo de Computo y software administrativo. IDIOMAS: Mínimo un idioma - Inglés100%. RELACIONES DE AUTORIDAD ÁREAS SUBORDINADAS: Todas las demás áreas COMUNICACIÓN Descendente: deberá de ejercerla directamente con sus subordinados, por los medios, fechas y horarios establecidos, en forma constante según sea requerido. PROPÓSITO DEL PUESTO Tiene la autoridad de poder decidir las acciones necesarias para mantener operando en óptimas condiciones el establecimiento, y efectuar las acciones necesarias para corregir las desviaciones que se presenten. HABILIDADES Y APTITUDES Dinamismo Liderazgo Carácter Disposición Emprendedor Trabajar en equipo Ser objetivo Texto que describe con exactitud las actividades relativas a un puesto de trabajo dentro de cada departamento o área de la organización.
  • 76.
    76 Capacidad de tomade decisiones Responsabilidad Compromiso Inteligencia para resolver problemas que se presenten Capacidad de análisis y de síntesis Capacidad de comunicación Dotes de psicología Capacidad de escucha Licencia de conducir FUNCIONES GENERALES  Generar mayor volumen de ingresos, manteniendo la calidad y el servicio.  Dirigir, Supervisar y Controlar la operación del establecimiento.  Dirigir, Supervisar, Controlar y Capacitar al personal a su cargo.  Generar y mantener toda la información y controles requeridos.  Implementar las estrategias y lineamientos establecidos. FUNCIONES ESPECÍFICAS  Supervisar el inicio diario de operaciones y generar los reportes necesarios.  Supervisar la operación en las áreas funcionales.  Proveer al personal y áreas de lo necesario para desarrollar sus funciones.  Garantizar que el personal mantenga la excelencia en la atención al cliente.  Controlar y supervisar cotizaciones, compras y pago a proveedores.  Supervisar el buen estado de las instalaciones y mobiliario existente.  Supervisar el cierre diario de operaciones y generar los reportes necesarios.  Asignar permisos y descansos, de acuerdo a operación y lineamientos establecidos.  Dirigir las juntas de personal.  Planeamiento estratégico de actividades  Representación legal de la empresa  Dirigir las actividades generales de la empresa.  Contratación de personal
  • 77.
    77  Control yaprobación de presupuestos e inversiones.  Autorizar convenios a nombre de la empresa.  Dirigir a la empresa en la marcha del negocio ÁREA DE VENTAS PUESTO: Agente de Ventas EDAD: De 22 a 28 años SEXO: Indistinto ESTADO CIVIL: Indistinto ESCOLARIDAD: Lic. en Administración de Empresas, o carreras afines con diplomado en ventas. MANEJO DE EQUIPO: Manejo de Equipo de Computo y software administrativo. IDIOMAS: Inglés100%. RELACIONES DE AUTORIDAD ÁREA A LA QUE INFORMA: Gerencia General ÁREAS RELACIONADAS: Todas las demás áreas HABILIDADES YAPTITUDES Responsabilidad Capacidad de respuesta a la demanda del cliente Facilidad de palabra Facilidad de relación social Carismático (a) Actitud positiva Capacidad de toma de decisiones Tolerante Amable Servicial Licencia de conducir FUNCIONES:  Planeación y presupuesto de ventas.  Determinación del tamaño y estructura de la organización de ventas.  Reclutamiento, selección y entrenamiento de la fuerza de ventas.
  • 78.
    78  Distribución delos esfuerzos de ventas y establecimiento de las cuotas de ventas.  Compensación, motivación y dirección de la fuerza de ventas.  Análisis del volumen de ventas, costos y utilidades.  Medición y evaluación del desempeño de la fuerza de ventas.  Monitoreo del ámbito de la comercialización de las plantas JEFE DE COMPRAS PUESTO: Jefe de Compras EDAD: De 25 a 35 años SEXO: Indistinto ESTADO CIVIL: Indistinto ESCOLARIDAD: Lic. en Administración de Empresas o carreras afines MANEJO DE EQUIPO: Manejo de Equipo de Computo y software administrativo. IDIOMAS: Inglés100%. OBJETIVO DEL PUESTO: Adquirir los bienes, servicios e insumos ó materiales necesarios para garantizar la operación bajo los criterios de economía, transparencia, efectividad y eficacia. Y así poder proporcionar de forma oportuna los materiales necesarios y coordinar de forma general las actividades logísticas del Almacén General. HABILIDADES YAPTITUDES Responsable Comprometido Puntual Objetivo Trabajar en equipo Capacidad de toma de decisiones Licencia de conducir FUNCIONES  Elaboración de cotizaciones, requisiciones y órdenes de compra.  Supervisar y controlar el abastecimiento de insumos
  • 79.
    79  Convocar ysupervisar la toma de inventarios físicos.  Consolidar el inventario físico y emitir los reportes correspondientes.  Realizar las negociaciones necesarias para adquirir los bienes, equipo en general e insumos necesarios conforme a las políticas establecidas.  Realizar los inventarios físicos.  Colaborar en la elaboración del presupuesto anual y plan de trabajo.  Solicitar cotizaciones, analizar y elaborar cuadros comparativos de insumos.  Asignar pedidos y asegurar la entrega y gestionar el pago.  Mantener actualizados los catálogos de artículos y de los proveedores.  Control de órdenes de compra, requisiciones y evaluación de proveedores.  Sugerir fuentes alternativas de suministros.  Autorizar compras menores.  Supervisar el correcto registro de máximos y mínimos del Almacén General.  Garantizar el abastecimiento de insumos en todas las áreas. JEFE DE LOGISTICA PUESTO: Jefe de Logística EDAD: De 25 a 35 años SEXO: Masculino ESTADO CIVIL: Indistinto ESCOLARIDAD: Técnico en tratamiento de plantas HABILIDADES YAPTITUDES Disponibilidad de tiempo Organizado Responsable Puntual Comprometido Tecnólogos ambientales Licencia de Conducir
  • 80.
    80 FUNCIONES  Ajustar citascon el cliente  Estudiar el lugar donde se realizará la instalación  Delimita el área a ocupar y el material e insumos necesarios  Revisa las necesidades de la planta  Revisión de plataforma y plantas  Resolver dudas por parte del cliente  Responder directamente por todas las actividades de operación que se lleven a cabo en la planta de tratamiento en su respectivo turno.  Hacer la inducción del funcionamiento de la planta a nuevos operadores, e informar a visitantes esporádicos.  Participar en la evaluación integral de la planta cuando sea conveniente por razones de optimización de procesos y/o ampliación del sistema. ENCARGADO DE INSTALACIÓN Y MANTENIMIENTO PUESTO: Encargado de Instalación y Mantenimiento EDAD: De 25 a 35 años SEXO: Masculino ESTADO CIVIL: Indistinto ESCOLARIDAD: Bachiller con experiencia, adiestramiento o capacitación en operación de plantas de agua potable. HABILIDADES YAPTITUDES Disponibilidad de tiempo Organizado Responsable Puntual Comprometido Experiencia en el cuidado de plantas Licencia de conducir
  • 81.
    81 FUNCIONES  Dosificar losproductos químicos, de tal manera que se garantice un tratamiento de alta calidad para la planta.  Reportar cualquier anomalía.  Registrar diariamente en los formatos establecidos, toda la información referente a la utilización de productos.  Controlar los volúmenes de almacén.  Realizar análisis fisicoquímicos rutinarios como: temperatura, PH, color, turbiedad, cloro residual, y todos aquellos que se implementan en la respectiva planta.  Realizar operaciones rutinarias como apertura y cierre.  Realizar el retrolavado de filtros y su respectiva limpieza.  Realizar mantenimiento de filtros cuando sea requerido.  Reportar directamente a su jefe inmediato los requerimientos de insumos químicos y materiales requeridos.  Limpieza general de las instalaciones internas y externas.  Dosificar los productos químicos, de tal manera que se garantice un tratamiento de alta calidad. EMPLEADO DE LIMPIEZA PUESTO: Empleado de limpieza EDAD: De 25 a 40 años SEXO: Indistinto ESTADO CIVIL: Indistinto ESCOLARIDAD: Educación básica HABILIDADES YAPTITUDES Actitud de servicio Disponibilidad de tiempo Orden y limpieza en el trabajo
  • 82.
    82 FUNCIONES  Mantener enbuenas condiciones y con la mejor presentación la instalación del local  Realizar la limpieza al área sanitaria.  Mantener limpia el área de ventas.  Limpiar los bienes muebles.  Colaborar en la conservación de las instalaciones, mediante revisiones diarias de las condiciones en que se encuentra, con la finalidad de corregir fallas y desperfectos del lugar. DESPACHO CONTABLE EXPERIENCIA PROFESIONAL: Indispensable conocimiento y experiencia comprobada en labores de auditoría, legislación relacionada, sistema bancario nacional e internacional y gestión contable administrativa general. RELACIONES DE AUTORIDAD ÁREAS SUBORDINADAS: Gerente general HABILIDADES Y APTITUDES Responsabilidad. Analítico Buena organización Capacidad y Criterio en toma de decisiones. Habilidad numérica PROPÓSITO DEL PUESTO Con el objetivo de obtener las consolidaciones y estados financieros requeridos por la organización. Establece y coordina la ejecución de las políticas relacionadas con el área contable, asegurándose que se cumplan los principios de contabilidad generalmente aceptados y con las políticas específicas de la empresa. Adicionalmente elabora y controla la labor presupuestaria y de costos.
  • 83.
    83 FUNCIONES  Elaborar estadosfinancieros en fechas requeridas con información oportuna y verídica.  Verificar y depurar cuentas contables.  Controlar el correcto registro de los auxiliares de contabilidad.  Realizar las declaraciones de impuestos mensualmente aplicables.  Realizar la declaración anual.  Revisar las facturas de proveeduría para su contabilización.  Revisar y firmar conciliaciones bancarias.  Revisar y comparar gastos mensuales.  Preparar asientos por ajustes varios a la contabilidad, procurado el orden contable.  Asesora a nuestra empresa en materia fiscal, preparando todo tipo de declaraciones y obligaciones fiscales y tributarias.  Resolución de las consultas y dudas que aparezcan en el día a día, defendiendo los intereses de la compañía.  Revisión de nómina  Representar a la empresa ante el SAT e IMSS para realizar los trámites necesarios o resolver alguna situación que se llegará a presentar. DESPACHO JURIDICO RELACIONES DE AUTORIDAD ÁREAS SUBORDINADAS: Gerente general PROPÓSITO DEL PUESTO Representar legalmente a la empresa. Elaborar las demandas, quejas y/o denuncias ante las distintas autoridades judiciales y resolver las interpuestas por los usuarios, así como apoyar en los procedimientos legales internos del Organismo, de acuerdo a la Ley aplicable.
  • 84.
    84 HABILIDADES Y APTITUDES Habilidadde resolver conflictos Facilidad de palabra Habilidad de Comunicación Habilidad de Interrelación Responsabilidad. Capacidad y Criterio en toma de decisiones. FUNCIONES  Asesora en la constitución, gestión y disolución de cualquier tipo de sociedad mercantil o civil.  Defiende los intereses de nuestra empresa en todo tipo de procedimientos judiciales.  Estudia y resuelve los problemas legales relacionados con la empresa, sus contratos, convenios y normas legales.  Emite informes jurídicos sobre las distintas áreas de la empresa.  Negocia y redacta contratos.  Asesora en torno a la gestión de derechos en materia de propiedad intelectual e industrial.  Interviene en todo tipo de negociaciones laborales.  Asesora en materia de derecho empresarial.  Permitir un adecuado análisis de la situación jurídica a medio plazo y un estudio de las mejores alternativas a adoptar.  Determinar las acciones que eviten los riesgos.  Resolución de las consultas y dudas que aparezcan en el día a día, ofreciendo defensa legal a nuestra empresa y defendiendo los intereses de la compañía respecto a reclamaciones o demandas en procedimientos judiciales o extrajudiciales.
  • 85.
    85 MARKETING Y PUBLICIDAD RELACIONESDE AUTORIDAD ÁREAS SUBORDINADAS: Gerente general PROPÓSITO DEL PUESTO Desarrollara estrategias en el diseño de productos, establecimiento de políticas de precios, elección de canales de distribución y logística, que lleven al logro de los objetivos organizacionales. HABILIDADES Y APTITUDES Capacidad para descifrar las necesidades del mercado, como base para dar resultados sólidos. Habilidad para desarrollar planes estratégicos de marketing que generen valor, crecimiento y utilidades. Creatividad Destreza para utilizar la promoción y la publicidad para comunicar diferencias estratégicas y atraer consumidores. Sagacidad para la investigación de mercados, encontrar e integrar información que fundamente la toma de decisiones. FUNCIONES  Buscar y detectar necesidades del mercado  Definir estrategias comerciales  Realizar análisis de mercado  Estimular la compra de sus productos  Generar experiencias de marca
  • 86.
    86  Comunicar promocionesde sus productos  Definir los canales adecuados para distribuir productos  Análisis de los consumidores  Análisis de la competencia  Definir estrategias de precios y promociones  Elaborar marketing plan  Posicionar productos en la mente del consumidor
  • 87.
    87 TABLA DE SUELDOSY SALARIOS Obligaciones legales que el patrón debe cumplir por trabajador. Concepto % Impuesto Federal 1 Impuesto Estatal 2 INFONAVIT 5 IMSS 10 SAR 2 Aguinaldo(15 días) 5 Total 30 Tabla de sueldos y salarios. Puesto Categoría Sueldo (Mensual) Prestaciones SAR INFONA- VIT Gerente general 1 $8000.0 Si $1920.00 $4800.00 Jefe de ventas 2 $6000.0 Si $1440.00 $3600.00 Agente de ventas 2 $6000.0 Si $1440.00 $3600.00 Jefe de Logística 2 $5000.0 Si $1200.00 $3000.00 Jefe de Compras 2 $5000.0 Si $1200.00 $3000.00 Encargado de instalación 2 $4500.0 Si $1080.00 $2700.00 Limpieza 3 $2500.0 Si $600.00 $1500.00 Externo No Externo No Externo No Aguinaldo Mitad de sueldo Total Anual $8880.00 $22200.00 SAR $8880.00 INFONAVIT $22200.00 IMSS $44400.00 TOTAL $75480.00
  • 88.
    88 Prestaciones (Establecidas porla ley): 1.- Seguro médico Gracias a esta protección el trabajador obtiene atención médica sin costo para él y sus familiares, además que puede justificar ausencias por motivos de salud con goce de sueldo. 2.- Vacaciones Por ley, una personas puede gozar de seis días de vacaciones tras un año de trabajo. Posteriormente, se aumentarán dos días por cada año laborado hasta llegar a 12. A partir de ahí se suman 2 días cada 5 años. Adicionalmente, las empresas deben otorgar una Prima Vacacional que consiste en un 25% del salario de cada día descansado. Para muchos trabajadores el periodo de vacaciones que establece la ley es insuficiente, por lo tanto siempre serán apreciadas las empresas que otorguen uno mayor. Por disposición oficial los empleados tienen derecho a gozar de los siguientes días de descanso obligatorios adicionales a su periodo vacacional: • 1 de enero • Primer lunes de febrero en conmemoración del 5 de febrero • Tercer lunes de marzo en conmemoración del 21 de marzo • 1° de mayo • 16 de septiembre • Tercer lunes de noviembre en conmemoración del 20 de noviembre • 1 de diciembre de cada seis años –transmisión del Poder Ejecutivo Federal– • 25 de diciembre 3.- Capacitación De acuerdo con el artículo 132 de la Ley Federal del Trabajo, las empresas tienen la obligación de proporcionar a sus trabajadores las enseñanzas técnicas necesarias para el desempeño de su actividad, dicha capacitación debe ser brindada durante el horario de trabajo. 4.- Aguinaldo Es una prestación de ley que establece la compensación con mínimo 15 días de salario, que deberán ser entregados cada año antes del 20 de diciembre. Si el empleado no ha cumplido el año de antigüedad se le otorga la parte proporcional correspondiente a los meses trabajados. 5.- Fondo de Ahorro El objetivo es incentivar el ahorro entre los trabajadores, quienes aportan un porcentaje de su salario durante cierto periodo de tiempo y posteriormente reciben su ahorro.
  • 89.
    89 COSTO DE CAPACITACIÓN NombreCosto Tipo No. De empleados Atención al Cliente $1000.00 (10 personas) Teórica 6 Técnicas de convencimiento $1000.00 (10 personas) Teórica 5 Técnicas de venta $1000.00 (10 personas) Teórica 3 Administración de ventas $1000.00 (10 personas) Teórica 5 Técnicas de jardinería $400 por persona Teórica/ Práctica 6 Cuidado de plantas $500 por persona Teórica/Práctica 5 Proceso y mantenimiento de plataformas $750 por persona Teórica/Práctica 6 Distribución estratégica $1000.00 (10 personas) Teórica 2 Sistemas electrónicos $400 por persona Teórica/ Práctica 3 Toma de decisiones $1000.00 (10 personas) Teórica 4 Total $16,600.00
  • 90.
    90 PROCESO DE RECLUTAMIENTO PROCESODE SELECCIÓN El proceso de selección se hará por medio de la solicitud de empleo que el interesado nos proporcione ya que solo necesitamos datos básicos de la persona. Se verificará la validez de los certificados presentados por medio de la misma. Después de esto se realizará una entrevista para comprobar lo escrito en la solicitud de empleo la cual se llevará a cabo por el jefe de compras debido a que aún no contamos con el área de recursos humanos. La entrevista se realizará 5 días después de haber recibido la solicitud de empleo en nuestra oficina, teniendo una duración de 1 hora y aplicando las siguientes preguntas: Preguntas sobre el pasado profesional Hábleme de sus experiencias profesionales 1. ¿Qué puesto ha sido el último que ha desempeñado? 2. ¿Por qué dejo1 el último empleo? 3. ¿De todo lo que ha hecho hasta ahora, qué es lo que más le gusta y por qué? Preguntas respecto al motivo de la solicitud 4. ¿Por qué le gustaría obtener precisamente este empleo y no otro? 5. ¿Qué le llamó la atención en el anuncio o en la noticia que tuvo acerca de su existencia? 6. ¿Qué piensa que puede usted aportar? 7. ¿En qué piensa que puede usted mejorar trabajando con nosotros? Procedimientos utilizados con el fin de atraer a un número suficiente de candidatos idóneos para un puesto específico en una determinada organización
  • 91.
    91 8. ¿Qué creeque puede usted aportarnos si no tiene experiencia profesional? Preguntas acerca del comportamiento en el trabajo 9. Cómo le gustaría trabajar: ¿sólo? ¿en equipo? ¿le es indiferente? 10.¿Por qué prefiere trabajar en equipo? 11.¿Por qué prefiere trabajar sólo? 12.¿Qué experiencias tiene del trabajo en equipo? 13.¿Se ha integrado fácilmente en un grupo de trabajo? 14.¿Prefiere formar grupo con personas con los que previamente tiene amistad? 15.¿Cree que, salvo excepciones, la amistad profesional y particular no deben mezclarse? 16.¿Tiene tendencia a aceptar, a discutir o a poner sistemáticamente en duda las instrucciones de sus superiores? 17.¿Confía o duda en general en la eficacia de los demás compañeros? 18.¿Cómo acepta las normas de disciplina?: con convencimiento, como un mal necesario, como una imposición? 19.¿Qué opina de sus jefes anteriores? Preguntas sobre los proyectos del aspirante 20.¿Cuáles son sus objetivos a corto, medio y largo plazo? 21.¿Por qué cree que es usted la persona más idónea para el puesto? 22.¿Qué méritos o puntos fuertes le pueden proporcionar ventajas respecto a otros candidatos? Preguntas respecto a las condiciones personales del candidato 23.¿Puede incorporarse inmediatamente? 24.¿Está dispuesto a cambiar de residencia? 25.¿No le importa tener que viajar frecuentemente? 26.¿Tiene vehículo propio? 27.¿Es usted propietario de su vivienda? 28.¿Tiene alguna ocupación complementaria, retribuida o no? 29.¿Tiene otras ofertas de trabajo alternativas?
  • 92.
    92 30.¿Tiene usted algunaactividad extra profesional, política, sindical, cultural, deportiva, artística, comunitaria...? 31.¿Tiene usted alguna actividad propia?: negocio familiar, administración de propiedades, cultivo de tierras, clases particulares. 32.¿Qué aficiones tiene para sus ratos de ocio? ¿En qué los ocupa? 33.¿Qué otras aficiones no ha podido desarrollar y aspira a hacerlo en el futuro? 34.¿Tiene usted muchos amigos? Preguntas acerca de la personalidad 35.¿Cuáles son sus mejores cualidades? Describa tres principales 36.¿Cuáles son sus defectos? Describa tres principales 37.Si tiene que tomar una decisión ¿es impulsivo o reflexivo? Preguntas sobre la situación familiar del entrevistado 38.¿Cuál es su estado civil? 39.¿Qué condiciones deberían darse para que usted y su familia consideraran que ha tenido éxito profesional? 40.¿Tiene cumplido el servicio militar? 41.¿Tiene proyectos de matrimonio? 42.¿Tiene usted hijos? 43.¿Qué hace actualmente? 44.Si está casado ¿trabaja su cónyuge? ¿puede producir alguna incompatibilidad su nueva ocupación con el trabajo de su cónyuge? 45.¿Qué piensa su familia de su candidatura y de su nuevo empleo? 46.Si convive con algún familiar ¿ha pensado en las posibles dificultades que pueden afectarle? Preguntas acerca de la retribución 47.¿Cuánto ganaba en su empleo anterior? 48.¿Cuál es el mínimo que cubre sus necesidades actuales? 49.¿Es realmente el factor económico el más importante en su decisión? 50.¿Ha valorado otras prestaciones tales como la seguridad, transporte, comedor, vivienda, horario, vacaciones...?
  • 93.
    93 Otras preguntas 51.¿Qué esperade su vida? 52.¿Cuál es la persona más importante para usted? ¿Por qué? 53.¿Cómo afronta usted los momentos de aburrimiento en su vida? ¿Cuál es el título del libro más importante que usted ha leído? 54.¿Cuál es la mejor película que ha visto? 55.¿Qué considera usted más bello en una persona? 56.¿Cómo manifiesta su amistad para con los demás? 57.¿Qué es lo más sagrado para usted? 58.¿Se siente usted aislado? ¿Por qué? 59.¿Qué es lo más maravilloso para usted? 60.¿Confía fácilmente en los demás? ¿Cómo lo manifiesta? 61.¿Cuál es para usted el mejor programa de TV? 62.Si usted pudiese convertirse en un animal, ¿cuál escogería? ¿Por qué? 63.¿Cuál es la imagen que usted tiene de sí mismo? ¿Si pudiese usted destruir alguna cosa, qué destruiría? ¿Por qué? 64.¿Cuál sería el peor perjuicio que alguien le puede causar? ¿Por qué? 65.¿Qué pretende usted realizar dentro de los próximos 10 años? 66.¿Cómo podría resumir en una sola palabra su vida? 67.¿Cuál es la emoción más fuerte que usted ha tenido? 68.¿Cuál es su mayor preocupación actual? 69.¿Cuál es la cosa más bella que ha visto en su vida?
  • 94.
    94 Después de laentrevista se aplicarán las pruebas psicométricas La aplicación de las mismas dependerá del tipo de puesto que se solicite. En la siguiente tabla se muestra el tipo de prueba y sus características. PRUEBA ÁREA QUE MIDE NIVEL ORGANIZACIONAL ESCOLARIDAD LO QUE MIDE. TIEMPO ESTIMADO Terman Inteligencia Ejecutivos / Jefes /Empleados Profesional CI / Información / Juicio / Vocabulario / Síntesis / Concentración / Análisis / Abstracción / Planeación / Organización / Atención 40 min. (tomando en cuenta las instrucciones y los ejercicios) Kostick Personalidad Ejecutivos / Empleados Profesional Liderazgo / Modo de Vida / Naturaleza Social / Adaptación al Trabajo / Naturaleza Emocional / Subordinación / Grado de Energía 40 min. IPV Personalidad en Ventas Ejecutivos / Empleados Profesional / Preparatoria / Técnico Comprensión / Adaptabilidad / Control de si Mismo / Tolerancia a la Frustración / Combatividad / Dominio / Seguridad / Actividad / Sociabilidad 60 min.
  • 95.
    95 También se lepedirá entregar un examen físico general para verificar su estado de salud. - Al último se le aplicará un examen de conocimientos básicos que dependerá del tipo de puesto que solicite. Este examen será diseñado por la dirección general ya que es la persona que cuenta con todos los conocimientos e información necesaria para aplicar el examen, además porque por el momento no contamos con área de recursos humanos. Para concluir con el proceso de selección se realizará una Investigación de candidatos, la cual consiste en hacer llamadas a domicilio y al celular de nuestros candidatos, además de hacer una visita a domicilio para confirmar la veracidad de estos datos. PROCESO DE CONTRATACIÓN Tipo de contratos: Se establecerán contratos laborales con los trabajadores de la empresa por un periodo de 6 meses, en donde se incluirán cláusulas en donde se comprometan a seguir las políticas de trabajo que se les exigen, confidencialidad, tanto del servicio como del proceso, así como las formas de pago, la cantidad a pagar, y el tipo de prestaciones que de acuerdo a la ley les serán otorgados. El tipo de contrato será individual. Aspectos laborales a considerar: - Contar con un equipo que evite accidentes durante el trabajo - Que tengan acceso a instalaciones adecuadas de aseo y limpieza - Mantener estrecha relación laboral con el resto de los departamentos de la empresa. - Promover la interacción para mejorar procesos de producción, así como trato laboral. - Promover la asociación de la empresa a la Federación Nacional de Sindicatos Independientes. PROCESO DE INDUCCIÓN Persona que realizará la inducción: Dirección general Proceso de inducción: 1. Presentación del carácter de la empresa 2. Presentación de la misión, visión y valores de la empresa 3. Carácter del puesto que va a desempeñar la persona 4. Dar a conocer la políticas y los códigos escritos que la empresa posee 5. Llevar a cabo una capacitación general y en el uso del equipo. Material que se utilizará para el proceso de inducción: - Folleto con toda la información Es formalizar con apego a la ley la futura relación de trabajo para garantizar los intereses , derechos, tanto del trabajador como la empresa. Proceso mediante el cual el individuo alcanza a apreciar los valores, las competencias, los comportamientos esperables de la empresa.
  • 96.
    96 PROGRAMA DE CAPACITACIÓN Programade Capacitación. Los cursos de capacitación dependerán del puesto del trabajador y de las horas asignadas dentro de sus horarios de trabajo. La finalidad del programa es preparar a los trabajadores en las actividades relacionadas de manera directa o parcial con sus labores dentro de la organización. Día y Hora 1/05/15 4pma7pm 2/05/15 10ama12pm 8/05/15 5pma7pm 9/05/15 8ama11am 15/05/15 3pma5pm 16/05/15 9ama12pm 22/05/15 4pma7pm 23/05/15 9ama11am 29/05/15 5pma7pm 30/05/15 10ama12pm Programa AtenciónalCliente Técnicasde convenci-miento Técnicasdeventa Admini-stración DeRecursos Técnicasdejardinería Cuidadodeplantas Procesoymate- nimientode plataformas Distribu-ción estratégica Sistemas electronicos Tomadede desiciones Gerente General Jefe de Ventas Ventas 2 Jefe de Logística Jefe de Compras Encargado de Instalación Limpieza
  • 97.
    97 FIGURA JURÍDICA Sociedad Anónimade Capital Variable Definición Modalidad de sociedad que se compone de socios o accionistas, considerada como una sociedad de capital. Denominación Nombre (solicitadi al Registro Mercantil) más la expresión “Sociedad Anónima” o S. A. Vita Flora S. A. De C. V. Capital Social mínimo La S. A. Debe estar formada, como mínimo, por un capital mínimo fijo de $50,000.00. Está constituido por acciones, las cuales están representadas por título nominativos que sirven para acreditar a los socios como tales. Dichas acciones son de valor igual y otorgan los mismos derechos a los accionistas, no es necesario corregir la escritura o los estatutos cuando existan aumentos o disminuciones. Numero de Socios Formada, como mínimo, por dos socios. Constitución La sociedad se constituye mendiante escritura pública ante notario o corredor público. Personalidad Jurídica Responsabilidad Su obligación se limita únicamente al pago de sus acciones. Regimen fiscal Impuesto de Sociedades Ventajas y desventajas Ventajas  Los accionistas no tienen responsabilidad personal. Los acreedores de una sociedad anónima tienen derecho sobre los activos de la corporación, no sobre los bienes de los accionistas. El dinero que los accionistas arriesgan al invertir en una sociedad anónima se limita al valor de su inversión.  Facilidad de acumulación de capital. La propiedad de una sociedad anónima esta garantizada por la transferencia de acciones. Actividad, documento o cualquier otro concepto que se encuentra contemplado en las leyes.
  • 98.
    98 La venta decapital de una sociedad anónima en una unidad de una o más acciones permite a los grandes y pequeños inversionistas participar en la propiedad de la empresa.  Es fácil de transferir. Las acciones pueden ser vendidas de un accionista a otro sin disolver la organización empresarial, las grandes sociedades anónimas pueden ser compradas o vendidas por inversionistas.  Administración profesional. Los accionistas, eligen una junta directiva que se encarga de administrar todos los negocios de la compañía.  Es una sociedad que tiene estabilidad, ya que es un ente legal permanente.  El capital proviene de los accionistas. Desventajas  Mayor regulación. Cuando se organiza una sociedad anónima bajo los términos de las leyes estatales, estas mismas leyes proveen reglamentación considerable a las actividades de la compañía.  Separación entre el derecho de propiedad y control. La separación de funciones entre propiedad y la administración pueden ser ventajas en algunos casos pero en otros una desventajas.  El poder de toma de decisiones es por el voto de la mayoría de los accionistas, lo cual puede dejar a varios accionistas incorformes. Trámites Requerimientos  Tres denominaciones posibles para solicitar el permiso.  Domicilio completo del usuario.  Domicilio de la Empresa(convencional, fiscal y/o del establecimiento).  Datos generales de los accionistas/socios y administradores. Si alguno de los accionistas/socios de la Empresa es persona moral: fecha de constitución, Registro Federal de Contribuyentes, domicilio y datos generales del representante legal de la
  • 99.
    99 persona moral.  Domiciliocompleto de los accionistas/socios y administradores. La escritura constitutiva de la sociedad anónima deberá contener. I.- La parte exhibida del capital social; II.- El número, valor nominal y naturaleza de la acciones en que se divide el capital social. III.- La forma y términos en que deba pagarse la parte insoluta de las acciones; IV.- La participación en las utilidades concedidas a los fundadores; V.- El nombramiento de uno o varios comisarios; VI.- Las facultades de la Asamblea General 1. Constitución de Sociedades ante la SER Obtención de la autorización del nombre de la sociedad y su denominación social. 2. Aviso de uso de los permisos para la constitución de Sociedades. Informa a la SER que el permiso que autorizo fue utilizado para constituir una sociedad. 3. Registro Publico de la propiedad y el Comercio. Local en el que se registra el acta constitutiva en el Registro Publico de la Propiedad y el Comercio de la entidad. 4. Inscripción en el RFC / Cedula Fiscal. Inscribe a la empresa ante la Secretaria de Hacienda y Crédito Publico (SHCP) para el cumplimiento de sus obligaciones fiscales. 5. Certificación de zonificación para uso especifico. Mediante este tramite se hace constar si esta permitido o prohibido un usos de suelo especifico para determinado inmueble, conforme a los programas de desarrollo urbano. 6. Licencia de uso de suelo. Este documento, expedido por el gobierno local, autoriza el uso que se pretenda dar a los predios. El trámite se hace en SEDUVI.
  • 100.
    100 7. Visto buenode seguridad y operación Se hace constar que el inmueble donde estará el negocio, reúne con las condiciones de seguridad necesaria para su operación y funcionamiento. 8. Licencia de funcionamiento. Se expide en las ventanillas únicas delegacionales para las personas físicas y morales desarrollen en locales mercantiles. 9. Dictamen técnico para la colocación de anuncios Permiso para colocar anuncios. 10. Licencia de anuncio. Se otorga el permiso para colocar un anuncio o bien señalar al público cualquier mensaje. 11. Registro empresarial ante el IMSS y el Infonavit. Registrarse como patrón junto con los trabajadores en el régimen obligatorio para cumplir con lo establecido en la ley del seguro social. 12. Constitució n de la comisión mixta de capacitación y adiestramiento. Se integra una comisión en la Secretaria del trabajo y previsión social. 13. Programa interno de protección civil. Se define las acciones destinadas a la salvaguarda de la integridad física de los empleados y de las personas que concurran al establecimiento. 14. Acta de Integración a la comisión de seguridad e higiene en los centros de trabajo. Se integra dicha comisión a la STPS y se gestiona en la dirección general de capacitación y productividad. Tiempo: no tiene plazo de respuesta. 15. Aprobación de planes y programas de capacitación y adiestramiento Se aprueban dichos planes y programas. 16. Inscripción Con el que se integra el padrón de contribuyentes
  • 101.
    101 al padrón de impuestossobre nomina del Estado. 17. Alta en el sistema de información empresarial mexicano (SIEM) Se debe de ser llevado a cabo por las empresas industriales, comerciales y de servicios para darse de alta en el SIEM. TRÁMITES No. Procedimientos Costo 1 Autorización de la secretaría de relaciones exteriores para constituir sociedades Es un trámite federal y puede ser presentado por el notario público, en las instalaciones de la delegación estatal de la Secretaría de Relaciones Exteriores (SRE) en Puebla o vía Internet, para solicitar la autorización de nombre comercial brindando 5 nombres posibles. Es necesario presentar la solicitud SA-1 o un escrito libre con los datos solicitados. Sin costo 2 Acta constitutiva Este trámite se realiza para que el fedatario protocolice los estatutos de la sociedad. Una vez recibida la autorización del nombre de la compañía, el fedatario procede a realizar el aviso de uso de denominación o razón social y redactar la escritura constitutiva para que pueda ser debidamente firmada por los socios. Los socios fundadores deben proporcionar sus datos generales y presentar sus respectivas identificaciones oficiales así como Cédulas de Identificación Fiscal. Los honorarios de los fedatarios pueden variar entre MXN 6,000 y MXN 10,000. 3 Inscripción de la sociedad en el RPPC La inscripción de una sociedad mercantil en Puebla en el Registro Público de la Propiedad y del Comercio (RPPyC) es un trámite estatal que tiene como finalidad dotar de personalidad jurídica y dar fe al acto de constitución de la empresa en Puebla. Este trámite puede realizarse en el módulo del Registro Público ubicado en el Centro de Apertura Rápida de Empresas (CARE) del Municipio de Puebla. Para realizar el trámite, el usuario debe contar con: MXN 750 cuota fija
  • 102.
    102 a. Acta constitutivadebidamente protocolizada; b. Forma precodificada M-4; c. Medio magnético que contenga ambos documentos; d. Pago de derechos. 4 Inscripción de la sociedad en el RFC Este es un trámite federal que puede presentarse en la Administración Local de Servicios al Contribuyente (ALSC) en Puebla, o a través del fedatario público autorizado para el uso de inscripción por medios remotos en SHCP -Personas morales Formulario de registro R-1 (por duplicado) Copia certificado de documentos constitutivo Comprobante domiciliario fiscal Copia certificada y fotocopia del poder notarial Identificación oficial de representante legal. Sin costo 5 Licencia de uso de suelo Este es el documento que contiene la autorización del Ayuntamiento a través del Departamento de Licencias y Padrón de Contribuyentes de la Tesorería Municipal para la apertura e inicio de actividades comerciales de un establecimiento. Para realizar el trámite, el usuario debe contar con: a. Formato de empadronamiento; b. Croquis de ubicación; c. Identificación oficial vigente; d. Licencia de uso de suelo; e. Cédula de identificación fiscal; d. Pago de derechos. El empresario acude al Centro Integral de Servicios (CIS) donde entrega en la ventanilla sus requisitos completos, realiza el pago y de manera inmediata le entregan su licencia de funcionamiento. MXN 150 6 Inscripción al Instituto Mexicano del Seguro Social (IMSS) Este es un trámite federal que se realiza para dar de alta al menos a un trabajador en el Seguro Social. Al mismo tiempo que se registra ante el IMSS, se hace el registro en el Instituto del Fondo Nacional de Vivienda para los Trabajadores (INFONAVIT) y se abre una cuenta de ahorro para el retiro (AFORE). Este es un trámite federal que se realiza en la subdelegación Sin costo
  • 103.
    103 administrativa del IMSS.Se presentan los formatos AFIL 01, CLEN y AFIL 02, para el alta de al menos un trabajador en Puebla. Puede hacerse una pre-alta por Internet. 7 Registro de la compañía en el Registro Estatal de Contribuyentes para el Impuesto Sobre Nómina (ISN) en Puebla El Impuesto Sobre Erogaciones por Remuneraciones al Trabajo Personal se paga por todas las erogaciones que se realicen en territorio del Estado de Puebla por concepto de pagos y remuneraciones por servicios personales subordinados a un patrón. El empresario se inscribe en el padrón estatal para el pago del Impuesto Sobre Nómina (ISN). Se tramita en la Secretaría de Hacienda del Gobierno del Estado de Puebla o en el Centro de Apertura Rápida de Empresas en Puebla directamente en el mostrador. El impuesto es de 2% sobre nómina en Puebla. Para realizar el trámite, el usuario debe contar con: a. Formato de uso múltiple del Impuesto Sobre Erogaciones por Remuneraciones al Trabajo Personal FIAV-023; b. Acta constitutiva; c. Comprobante de domicilio vigente; d. Identificación oficial con fotografía del representante legal. Sin costo 8 Registro al Instituto Nacional de Estadística, Geografía e Informática (INEGI) en Puebla Es un trámite federal exigido en la Ley de Información Estadística y Geográfica. Sin embargo, en la práctica muchas empresas en Puebla no lo cumplen sin dar lugar a sanción. El formato de registro se puede descargar en http://www.inegi.gob.mx y se puede enviar por correo electrónico, fax o entregarse en las oficinas de coordinación estatal del INEGI. 9 Inscripción al Sistema de Información Empresarial (SIEM) en Puebla De conformidad con la Ley de Cámaras Empresariales y sus Confederaciones, es un trámite federal. Todos los comerciantes e industriales, sin excepción y obligatoriamente, deberán de registrar y actualizar anualmente cada uno de sus establecimientos. El registro se puede realizar de tres maneras: por medio de la visita de un promotor al establecimiento, por medio de la visita directa del empresario a la ventanilla de la cámara correspondiente o a través de un correo certificado, fax o correo electrónico. El formato de inscripción solicita los siguientes datos: razón Su costo anual para comercio y servicios: a. 1 ó 2 empleados MXN 100 b. 3 empleados MXN 300 c. 4 ó más empleados MXN 640.
  • 104.
    104 social, nombre comercial,domicilio, giro, nombre del representante legal, números de teléfono, fecha de inicio de operaciones, número de personas que laboran, capital aproximado y copia de Registro Federal de Contribuyente (RFC). 10 Aviso de funcionamiento para establecimientos en materia de salud ambiental. Acudir al departamento de salud ambiental y ocupacional de servicios del estado , siguiendo el siguiente procedimiento: Presentar la solicitud en la ventanilla de servicios de salud Una vez revisada y aprobada la información se recibe el comprobante de ingreso de la documentación. Se recoge la autorización de aviso de funcionamiento en dicha ventanilla, en el tiempo que lo refiera. Sin costo 11 Visita la expedición de la constancia por la verificación sobre medidas preventivas contra incendios Se realiza después de se encuntre equipado y obtenida la licencia de usos de suelo acudiendo a la Dirección de H. cuerpo de bomberos oficina de medidas preventivas, siguiendo el siguiente procedimiento: Presentar la solicitud a la delegación de bomberos dirigida al comandante de la delegación para la visita de verificación de medidas preventivas contra incendios. Se realiza el pago de derechos en la secretaría de finanzas Se recibe la orden de cobro de acuerdo a la actividad. Requisitos: Solicitud Copia de alta en hacienda Licencia de funcionamiento de suelo (vigente). Procedimiento a seguir Alto riesgo $ 385.00 Mediano riesgo $ 320.00 Bajo riesgo $ 200.00 Total $9,925.00
  • 105.