República bolivariana de Venezuela
Universidad del Zulia
Facultad de Arquitectura y Diseño
Escuela de Arquitectura
Introducción a la Construcción y a la Tecnología
Vocabulario de términos de arquitectura
Autor:AndresDiaz
C.I:25.345.451
Maracaibo, julio 2016
Índice
Introducción........................................................................................................... 1.
Ventanas……………………………………………………………………….…………. 2.
Mapa conceptual de ventanas…………………………………………….. 3.
Andamio……………………………………………………………………………….….. 4.
Mapa conceptual de andamio …………………………………………………. 5.
Dintel……………………………………………………………………………………….. 6.
Mapa conceptual de dintel………………………………………………………. 7.
Índice bibliográfico…………………………………………………………………. 8.
INTRODUCCION
El presente trabajode investigacióntienecomoobjetivohacerunabúsquedade términos más
utilizadosenlaconstrucción yenel diseñoarquitectónico,conel finde dar una buena base de
conocimientos. En este ensayo se desarrollan tres términos en la arquitectura los cuales se
desarrollaran a lo largo de la asignatura y la carrera, estos términos son: la ventana, el
andamio y el dintel.
La Ventana
Heinrich Shmitt. Autor de tratado de construcción nos menciona características de las
ventanasde vidriodonde dice que de 3mm de espesor corresponde, según su peso, un grado
de amortiguaciónsonoramediode 25db,en hojasde bastidor fijo,de maderaohierro.En caso
de incidencia los valores son siempre más o menos menores (según el ángulo de aquella de
acuerdo con la “llamada ley de mas” y destaca que dicho fenómeno se debe al efecto de
acomodación.Tambiénnombraados ventanasyel efectoque causaen cada una,las ventanas
dobles y las ventanas con vidrios dobles con cámara de
aire.
Diccionario de la construcción dice que una ventana es un
hueco abierto en una pared, encargado de permitir la
ventilación y el paso de la luz solar al interior de una
habitación o local
Partiendo de estas definiciones se puede decir que las ventanas
son un hueco en la pared con la finalidad de permitir el paso de
luza unahabitaciónyla ventilaciónde lamisma, tiene diferentes
tamaños y formas según donde se encuentre (cuartos, cocinas,
salas, baños….)
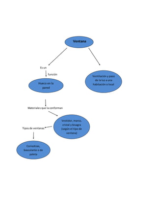
Es un
función
Materiales que la conforman
Tipos de ventanas
Ventana
Hueco en la
pared
Vestidor, marco,
cristal y bisagra
(según el tipo de
ventana)
Corredizas,
basculante o de
paleta
Ventilación y paso
de la luz a una
habitación o local
Andamio
Diccionario de arquitectura y construcción, un andamio se define como una estructura o
plataformaprovisional,levantadasobre el suelo, que permite sostener los materiales y sirve
para que los obreros puedan realizar sobre ella sus trabajos de reparación o construcción de
un edificio.
Diccionario de la
construcción, un andamio es
un plano horizontal
provisional que apoyan en
lugares adecuados y sirven
para ayudar a ejecutar una
obra elevadasobre el niveldel
suelo.
Un andamio es una
construcciónprovisional de cuerpometálicoode madera,elevadosobre el suelo,permitiendo
la construcción o remodelación de edificios, casas de dos pisos etc... Esto se conforma de
varias piezas que unidad forman el andamio
Está compuesto por tipos de andamios
Es una
Permite
Andamio
Puntales, rodapiés,
barandas, aleros,
entramados
Metal Madera
Plataforma
elevada del
suelo
Sostener
trabajadores
y materiales
Dintel
Diccionario del arquitecto, es una piezade madera,piedraoacero situadahorizontalmente
atrevesdel borde superiorde losvanos,puertasyventanas,que soportalacarga del muroen
que se encuentraella
Diccionario de la construcción, un dintel esunapiezao
elementoque estáenposiciónhorizontal yapoyaporsus dos
elementosextremos,se encuentraenlaparte superiorde un
vano,para soportar el muroque hay encima
Un dintel esunelemento estructuralhorizontal que salvaun
espaciolibre entre dosapoyos.Esel elementosuperiorque permiteabrirhuecosenlosmuros
para conformarpuertasy ventanas,dentrode ellallevanunaarmadurade cabillasque sirven
par a reforzarel dintel.
Es una función
Se construye
Dintel
Viga
Cualquier pieza o
elemento en
posición horizontal
apoyada en sus dos
extremos
Soportar cargas y
permite la creación de
puertas y ventanas
Ancho mínimo de 10 cm
y llevaen el interior una
armadura de cabillas
Índice bibliográfico
Libros:
1. Heinrich shmitt, autor de tratado de construcción
2. Luis A. López R. manual de construcción
3. Diccionario de la construcción
4. Biblioteca atrium de la construcción
5. Diccionario de arquitectura y construcción
6. Diccionario del arquitecto

vocabulario

  • 1.
    República bolivariana deVenezuela Universidad del Zulia Facultad de Arquitectura y Diseño Escuela de Arquitectura Introducción a la Construcción y a la Tecnología Vocabulario de términos de arquitectura Autor:AndresDiaz C.I:25.345.451 Maracaibo, julio 2016
  • 2.
    Índice Introducción........................................................................................................... 1. Ventanas……………………………………………………………………….…………. 2. Mapaconceptual de ventanas…………………………………………….. 3. Andamio……………………………………………………………………………….….. 4. Mapa conceptual de andamio …………………………………………………. 5. Dintel……………………………………………………………………………………….. 6. Mapa conceptual de dintel………………………………………………………. 7. Índice bibliográfico…………………………………………………………………. 8.
  • 3.
    INTRODUCCION El presente trabajodeinvestigacióntienecomoobjetivohacerunabúsquedade términos más utilizadosenlaconstrucción yenel diseñoarquitectónico,conel finde dar una buena base de conocimientos. En este ensayo se desarrollan tres términos en la arquitectura los cuales se desarrollaran a lo largo de la asignatura y la carrera, estos términos son: la ventana, el andamio y el dintel.
  • 4.
    La Ventana Heinrich Shmitt.Autor de tratado de construcción nos menciona características de las ventanasde vidriodonde dice que de 3mm de espesor corresponde, según su peso, un grado de amortiguaciónsonoramediode 25db,en hojasde bastidor fijo,de maderaohierro.En caso de incidencia los valores son siempre más o menos menores (según el ángulo de aquella de acuerdo con la “llamada ley de mas” y destaca que dicho fenómeno se debe al efecto de acomodación.Tambiénnombraados ventanasyel efectoque causaen cada una,las ventanas dobles y las ventanas con vidrios dobles con cámara de aire. Diccionario de la construcción dice que una ventana es un hueco abierto en una pared, encargado de permitir la ventilación y el paso de la luz solar al interior de una habitación o local Partiendo de estas definiciones se puede decir que las ventanas son un hueco en la pared con la finalidad de permitir el paso de luza unahabitaciónyla ventilaciónde lamisma, tiene diferentes tamaños y formas según donde se encuentre (cuartos, cocinas, salas, baños….)
  • 5.
    Es un función Materiales quela conforman Tipos de ventanas Ventana Hueco en la pared Vestidor, marco, cristal y bisagra (según el tipo de ventana) Corredizas, basculante o de paleta Ventilación y paso de la luz a una habitación o local
  • 6.
    Andamio Diccionario de arquitecturay construcción, un andamio se define como una estructura o plataformaprovisional,levantadasobre el suelo, que permite sostener los materiales y sirve para que los obreros puedan realizar sobre ella sus trabajos de reparación o construcción de un edificio. Diccionario de la construcción, un andamio es un plano horizontal provisional que apoyan en lugares adecuados y sirven para ayudar a ejecutar una obra elevadasobre el niveldel suelo. Un andamio es una construcciónprovisional de cuerpometálicoode madera,elevadosobre el suelo,permitiendo la construcción o remodelación de edificios, casas de dos pisos etc... Esto se conforma de varias piezas que unidad forman el andamio
  • 7.
    Está compuesto portipos de andamios Es una Permite Andamio Puntales, rodapiés, barandas, aleros, entramados Metal Madera Plataforma elevada del suelo Sostener trabajadores y materiales
  • 8.
    Dintel Diccionario del arquitecto,es una piezade madera,piedraoacero situadahorizontalmente atrevesdel borde superiorde losvanos,puertasyventanas,que soportalacarga del muroen que se encuentraella Diccionario de la construcción, un dintel esunapiezao elementoque estáenposiciónhorizontal yapoyaporsus dos elementosextremos,se encuentraenlaparte superiorde un vano,para soportar el muroque hay encima Un dintel esunelemento estructuralhorizontal que salvaun espaciolibre entre dosapoyos.Esel elementosuperiorque permiteabrirhuecosenlosmuros para conformarpuertasy ventanas,dentrode ellallevanunaarmadurade cabillasque sirven par a reforzarel dintel.
  • 9.
    Es una función Seconstruye Dintel Viga Cualquier pieza o elemento en posición horizontal apoyada en sus dos extremos Soportar cargas y permite la creación de puertas y ventanas Ancho mínimo de 10 cm y llevaen el interior una armadura de cabillas
  • 10.
    Índice bibliográfico Libros: 1. Heinrichshmitt, autor de tratado de construcción 2. Luis A. López R. manual de construcción 3. Diccionario de la construcción 4. Biblioteca atrium de la construcción 5. Diccionario de arquitectura y construcción 6. Diccionario del arquitecto