Estudio de Vulnerabilidad en la Cuenca Las Piedras en Madre de Dios
                        11 de julio de 2012




                  UNIVERSIDAD NACIONAL
                   MAYOR DE SAN MARCOS


       E.A.P. INGENIERÍA GEOGRÁFICA
   ESTIMACION DE LA VULNERABILIDAD FISICA
  EN LA CUENCA LAS PIEDRAS – MADRE DE DIOS




 CURSO:


                         SISTEMAS DE INFORMACION GEOGRAFICA


  PROFESOR: ING. CRISTHIAN CABELLO


  ALUMNOS: JOSE MONTOYA DELGADO


               EMILY BERMUDEZ FARFA


           CIUDAD UNVERSITARIA, JULIO 2012




                                38
Estudio de Vulnerabilidad en la Cuenca Las Piedras en Madre de Dios
                              11 de julio de 2012




                                            CONTENIDO


CAPÍTULOI
INTRODUCCIÓN.......................................................................................................................3

CAPÍTULOII
MARCOGEOGRÁFICO.................................................................................................................
6


CAPÍTULOIII
CONTEXTOCLIMÁTICO.............................................................................................................9


CAPÍTULOIV
CONTEXTOHIDROLÓGICO............................................................................................................1
1

CAPÍTULOV
CONTEXTOSUELOS.....................................................................................................................1
5

CAPÍTULOVI
CONTEXTOGEOLOGIA................................................................................................................2
8

CAPÍTULO VII
VULNERABILIDADDELACUENCA…………………………..…………………………......................................29

CONCLUSIONES.........................................................................................................................
30

BIBLIOGRAFÍA............................................................................................................................
31




                                                           38
Estudio de Vulnerabilidad en la Cuenca Las Piedras en Madre de Dios
                                      11 de julio de 2012


                                       CAPÍTULO I
                                      INTRODUCCIÓN
En el presente estudio tiene como objetivo caracterizar en el aspecto de vulnerabilidad a la sub
cuenca De Las Piedras que pertenece a la unidad hidrográfica Madre de uno de los principales
tributarios del mismo.

La razón es que en las últimas décadas esta parte de la Amazonía viene soportando fuerte
presión de la población alto andina. Madre de Dios es el departamento que ha registrado las
mayores tasas de crecimiento durante los últimos 15 años, pasando de 0.1%, en el período
1940-61, a 5.7% en el período 1981-93. Este incremento significativo de la población se debe a
procesos migratorios.

Este estudio es el resultado de los trabajos de gabinete, pretende servir de base para la gestión de
riesgos de cualquier área o región de la zona, que conlleven a alcanzar el desarrollo sostenible de la
subcuenca.

Se espera que también contribuya al conocimiento de los aspectos físicos, peligros naturales y a los
que están sujetas las poblaciones, obras de infraestructura, etc., existentes en la cuenca; que
permita además proponer políticas, programas y acciones de prevención de los peligros naturales
(geológicos e hidrológicos.

ÁMBITO DE ESTUDIO
El presente estudio se realiza en l a Cuenca de Las Piedras en Madre de Dios.

JUSTIFICACIÓN
El proceso de ocupación urbana se ha desarrollado en el país de forma de desordenada
generando , Peligros y Vulnerabilidades por consiguiente el Riesgo el estudio presente se trata
de determinar el grado de vulnerabilidad física en el área de estudio.

HIPÓTESIS
El análisis de riesgos naturales en zonas urbanas el distrito de Cieneguilla servirá como base
para una adecuada planificación urbana de Lima – Sur

OBJETIVOS

OBJETIVO GENERAL:
Realizar la estimación de la vulnerabilidad física la cuenca Las Piedras en Madre de Dios

OBJETIVOS ESPECÍFICOS
        Diagnostico situacional para la identificación de vulnerabilidades
        Identificar los sectores críticos ante la ocurrencia de determinados peligros
          ambientales de tipo natural (elaboración de los mapas de peligro, vulnerabilidad y
          riesgo).

         Evaluar cuantitativamente y cualitativamente las vulnerabilidades y peligros




                                                 38
Estudio de Vulnerabilidad en la Cuenca Las Piedras en Madre de Dios
                                    11 de julio de 2012

        Elaborar un modelo cartográfico identificando grados de riesgo 1: 25 000


ANTECEDENTES

   •   PROYECTO LÍNEA BASE AMBIENTAL DE CUENCA DE RÍOS - MINAN
   •   ESTUDIO DIAGNÓSTICO HIDROLÓGICO DE LA CUENCA MADRE DE DIOS – Ministerio de
       Agricultura.
   •   MAPA DE VULNERABILIDAD FISICA herramienta para la gestión del riesgo- MINAM
   •   PROPUESTA DE ZONIFICACIÓN ECOLOGICA ECONOMICA Y EL ORDENAMIENTO
       TERRITORIAL – MINAN




                                            38
Estudio de Vulnerabilidad en la Cuenca Las Piedras en Madre de Dios
                                    11 de julio de 2012

METODOLOGÍA




INFORMACION BASICA

Los estudios referidos exclusivamente a recursos hídricos en la Cuenca de Madre de Dios, son
escasos, sin embargo existen estudios que entre sus componentes abordaron temas
relacionados a los recursos hídricos, entre ellos tenemos:

   •   Macro Zonificación Ecológica Económica del Departamento de Madre de Dios, Escala
       1:250,000; realizado por el Gobierno Regional de Madre de Dios junto con el Instituto
       de Investigación de la Amazonía Peruana - IIAP (2009).

   •   Estudio de Meso Zonificación Ecológica Económica del Corredor Interoceánico Sur
       Tramo Iñapari – Inambari (2007), realizado por el Proyecto Especial Madre de Dios –
       INADE.




                                            38
Estudio de Vulnerabilidad en la Cuenca Las Piedras en Madre de Dios
                                     11 de julio de 2012

   •   Estudio de Impacto Socio Ambiental de la Carretera Interoceánica, realizado por
       WALSH Perú (2006).

   •   Estudio de línea base del Estudio de Impacto Ambiental de la Central Hidroeléctrica de
       Inambari (S&Z) (2009).

En el caso de la cuenca De las Piedras, los estudios realizados anteriormente son pocos debido
fundamentalmente a la dificultad para acceder a la cuenca por tener partes inexploradas y la
presencia de grupos humanos no contactados.



METODOLOGÍA DESARROLLADA DEL PROYECTO SIG




La métodos empleados obedece a la adaptación de la metodología planteada por la Agencia
Suiza para el desarrollo y la cooperación ( COSUDE)




                                             38
Estudio de Vulnerabilidad en la Cuenca Las Piedras en Madre de Dios
                        11 de julio de 2012




                                38
Estudio de Vulnerabilidad en la Cuenca Las Piedras en Madre de Dios
                           11 de julio de 2012




                       DIAGNOSTICO SITUACIONAL




1.- DESCRIPCION DEL AREA DE ESTUDIO




1.1 LOCALIZACION:       .-   La cuenca Las Piedras, esta ubicada en la Provincia de




                                   38
Estudio de Vulnerabilidad en la Cuenca Las Piedras en Madre de Dios
                                      11 de julio de 2012

        Tambopata en madre Dios




Figura nro. 1 :   El área de estudio corresponde a la Quebrada las Piedras.




        MAPA         CARACTERISTICAS                 FISICAS         =    (3*GEOL   +




                                              38
Estudio de Vulnerabilidad en la Cuenca Las Piedras en Madre de Dios
                          11 de julio de 2012




4*GEOMORF +1*CLIMA) /8




EQUIPAMIENTO =




                                  38
Estudio de Vulnerabilidad en la Cuenca Las Piedras en Madre de Dios
                        11 de julio de 2012




                                38
Estudio de Vulnerabilidad en la Cuenca Las Piedras en Madre de Dios
                        11 de julio de 2012




                                38
Estudio de Vulnerabilidad en la Cuenca Las Piedras en Madre de Dios
                                     11 de julio de 2012




INFORMACION CARTOGRÁFICA


La información cartográfica para realizar el presente estudio fue tomada de la base oficial de
cuencas hidrográficas de la ANA, la cual fue procesada a partir de la información cartográfica
del Instituto Geográfico Nacional (IGN), que corresponden a las cartas nacionales presentadas:



 Mosaico de Cartas Nacionales a Escala 1/100 000 que comprenden la Cuenca Hidrográfica de
                                       Madre de Dios




                                             38
Estudio de Vulnerabilidad en la Cuenca Las Piedras en Madre de Dios
                                   11 de julio de 2012


                                 CAPÍTULO II
                              MARCO GEOGRAFICO
SITUACIÓNGEOGRAFICA

                                                              Geográficamente se extiende
                                                              de NO a SE de la cuenca del
                                                              río Madre de Dios, entre las
                                                              coordenadas UTM WGS84
                                                              474,659 – 8’617,356 y
                                                              804,475 – 8’751,273. La
                                                              cuenca Orthon ocupa pisos
                                                              altitudinales desde los 200
                                                              msnm en la confluencia con
                                                              el río Madre de Dios hasta
                                                              los 500 msnm en el Alto
                                                              Purús.




DEMARCACIÓN HIDROGRÁFICA

La cuenca se encuentra dentro del ámbito del AAA Madre de Dios, abarca 18943.3 km 2 de




                                           38
Estudio de Vulnerabilidad en la Cuenca Las Piedras en Madre de Dios
                                     11 de julio de 2012

superficie y un perímetro de 1111.36 km. Representa el 14% de AAA.




PARÁMETROS DE FORMA

El parámetro de forma nos indica que la cuenca más alargada es de Las Piedras, el cual
presenta mayores velocidades de flujo. A nivel de todo Madre de Dios por tanto presenta
mayores velocidades de flujo.




DEMARCACIÓN POLÍTICA

La cuenca del río De las Piedras abarca casi en su totalidad a la provincia del Tambopata en un
mayor porcentaje y también las provincia de Inapari, Laberinto y Las piedras.




                                              38
Estudio de Vulnerabilidad en la Cuenca Las Piedras en Madre de Dios
                                   11 de julio de 2012




LIMITES

   •   La Cuenca de Las Piedras tiene como límites:
   •   Por el Norte: Cuencas de Acre (U.H. 49269), Yaco (U.H. 49289) y Purús (U.H. 49299).
   •   Por el Este: La cuenca de Tahuamanu (U.H. 4662).
   •   Por el Sur: La Intercuenca de Medio Alto Madre de Dios (U.H. 46649), la Intercuenca
       Medio Madre de Dios (U.H. 46647) y la Intercuenca Medio Bajo Madre de Dios (U.H.
       46645).
   •   Por el Oeste: La Intercuenca Medio Alto Madre de Dios (U.H. 46649) y la Cuenca del
       Urubamba (U.H. 4994).




                                           38
Estudio de Vulnerabilidad en la Cuenca Las Piedras en Madre de Dios
                                     11 de julio de 2012


                                     CAPÍTULO III
                                 CONTEXTO CLIMÁTICO




La Región Madre de Dios, se caracteriza por presentar tres tipos de climas:

SUBHÚMEDO Y CÁLIDO

Comprende el sector Nororiental de la Región. Se caracteriza por Presentar temperaturas
promedio anuales de 25° C .Clima moderadamente lluvioso.

HÚMEDO Y CÁLIDO

Comprende el sector central y Sur -Occidental de la Región. Este tipo de climático se encuentra
en la cuenca Alta y corresponde a la descripción de moderadamente húmedo y cálido, con
exceso grande de agua en verano y déficit pequeño de agua. Los valores de temperatura y
lluvia. Este clima domina la parte baja del área perteneciente a la cuenca. Presenta como
características más saltantes su regular pluviosidad (2100 mm promedio) y temperaturas
tropicales del orden de los 25.22°C promedio. Estos parámetros pueden variar entre valores
extremos de pluviosidad de 1100 a 2700 mm y 19.37°C a 31.07°C de temperatura. Los vientos
predominantes son de NW y SW. Las horas de sol están alrededor de 4.5 diarias.

PERHÚMEDO




                                               38
Estudio de Vulnerabilidad en la Cuenca Las Piedras en Madre de Dios
                                     11 de julio de 2012

Comprende las estribaciones de la cordillera oriental. Se caracteriza por presentar
precipitaciones pluviales promedio anuales de 2,300 m.m. y temperaturas promedio anuales
de 22° C. Clima muy lluvioso con precipitaciones abundantes, casi todo el año.

PRECIPITACIÓN

Las lluvias en el área del estudio se incrementan en dirección NE a SO, guardando relación con
el alineamiento de la Cordillera de los Andes. Así, se tiene que, mientras en el sector nor-
oriental del área del estudio, la precipitación pluvial promedio anual estáalrededor de los
1,700 mm. (Estaciones de Puerto Maldonado, Fundo Iberia y Tambopata).




                                             38
Estudio de Vulnerabilidad en la Cuenca Las Piedras en Madre de Dios
                                     11 de julio de 2012


                                    CAPÍTULO IV
                              CONTEXTO HIDROLOGICO

DIAGNÓSTICO DEL RECURSO HÍDRICO SUPERFICIAL

Llamado también río Tacuatimanu. Es el principal afluente por la margen izquierda del rio
Madre de Dios; nace en las colinas que forman la divisoria de aguas con el río Shepagua
(cuenca del Ucayali). Tiene un extenso recorrido que sigue una dirección predominante
Noroeste a Sureste, de aproximadamente 500 km de longitud. Su sinuoso lecho sigue hasta su
desembocadura con el río Madre de Dios, en las inmediaciones de Puerto Maldonado. En este
punto el río tiene un ancho de 150 m. El río Las Piedras posee muchos afluentes y los
principales le dan sus aguas por la margen derecha, pudiendo citarse entre éstos los siguientes
ríos: Ceticoyacu, Chanchamayo, San Francisco, Lidia, Cariyacu, Pariamanu y Upuri Capu Tuari.
La cuenca del río Las Piedras está poco poblada y sólo algunos fundos se localizan
aisladamente en sus orillas. (Meso zonificación Ecológica Económica)

CARACTERÍSTICAS FISIOGRÁFICAS

La margen derecha del río presenta Colinas bajas moderadamente disectadas y en la margen
izquierda Colinas bajas fuertemente disectadas. En la parte alta del cauce del río, presenta
terrazas bajas con drenaje bueno a moderado y en la parte baja terrazas bajas con drenaje
imperfecto a pobre.

RECURSOS HÍDRICOS SUPERFICIALES

El río De Las Piedras posee muchos afluentes y los principales le dan sus aguas por la margen
derecha, pudiendo citarse entre éstos los siguientes ríos: Ceticayu, Citiyacu, Chanchamayo, San
Francisco, Lidia, Cariyacu, Pariamanu y Pariamarca. Por su margen izquierda, el río Huáscar. La
cuenca del río Las Piedras está poco poblada y sólo algunos fundos se localizan aisladamente
en sus orillas, sin embargo es en esta Cuenca que existen varios grupos de Nativos no
contactados y en aislamiento Voluntario. En cuanto a quebradas, existen varias de las cuales
las principales son: Belén, Boleo, Mercedes, etc. Existen 4 lagos importantes: Cachonale,
Soledad, Trigoso y Tipishca.




                                              38
Estudio de Vulnerabilidad en la Cuenca Las Piedras en Madre de Dios
                        11 de julio de 2012




                                38
Estudio de Vulnerabilidad en la Cuenca Las Piedras en Madre de Dios
                                     11 de julio de 2012


                                     CAPÍTULO V
                                    CONTEXTO SUELOS

GRANDES GRUPOS DE SUELOS

Según el estudio de Macro ZEE MDD, taxonómicamente se han identificado cinco órdenes de
suelos Entisoles, Inceptisoles, Histosoles, Alfisoles y Ultisoles; de las cuales se determinaron 8
subórdenes, 11 grandes grupos de suelo. Edáficamente se identificaron 47 series de suelos
divididos en 29 consociaciones y 18 asociaciones de suelos, además se ha reconocido una
unidad de áreas misceláneas. Como se muestra en los cuadros

                              Clasificación natural de los suelos




                                               38
Estudio de Vulnerabilidad en la Cuenca Las Piedras en Madre de Dios
                        11 de julio de 2012

   Consociaciones y asociaciones de suelos del área de estudio




                                38
Estudio de Vulnerabilidad en la Cuenca Las Piedras en Madre de Dios
                                     11 de julio de 2012

CONSOCIACIONES DE SUELOS
Es una Unidad Cartográfica que tiene un solo componente edáfico en forma dominante, las
inclusiones que completan la unidad pueden ser similares alcomponente edáfico, en cuyo caso
no afectan la unidad, o pueden ser diferentes pero no deben ser mayores del 15%.
A continuación se describen las Unidades Cartográficas delimitadas en el Mapa de Suelos de la
Macro ZEE MDD, así como las Unidades Taxonómicas que las conforman:

Consociación Oceanía (Typic Udorthents).
Cubre una superficie de 5 614 ha, conformada por suelos derivados de materiales
aluviónicos antiguos predominados principalmente por arenas y limos depositados sobre
estratos arcillosos grisáceos. Ubicadas fisiográficamente en terrazas medias y altas de relieve
plano a ligeramente inclinado (0 – 4%). Son suelos de fertilidad natural de media a baja. Están
situados en la margen izquierda del río Tahuamanu entre Oceanía y la frontera con Bolivia.

Consociación Pardo (Typic Dystrudepts)
Cubre una superficie de 12 182 ha, conformada suelos derivados de materiales aluviónicos
subrecientes. Ubicadas en terrazas medias de          relieve plano a ligeramente ondulado.
Por sus limitaciones de suelo son de fertilidad baja.

Consociación Iberia (Typic Dystrudepts)
Abarca una superficie de 140 138 ha. Son suelos desarrollados de materiales del Terciario
conformado por lutitas y areniscas arcillosas de matices rojos, mayormente. Se distribuye
ampliamente entre la quebrada de Noaya y la localidad de Iberia, ubicadas en colinas bajas
ligeramente disectadas y lomadas con pendientes entre 8 y 25%. Son suelos de bajo contenido
de materia orgánica y de fósforo, alto de potasio.

Consociación Charcal (Typic Epiaquepts)
Abarca una superficie de 4 186 ha. Desarrollados sobre materiales aluviales finos       de
origen subreciente, depositados fundamentalmente              por       el      río Tahuamanu.
Fisiográficamente se ubican en terrazas bajas con inundaciones periódicas o eventuales. Son
suelos muy superficiales con desarrollo genético incipiente, mal drenados, muy arcillosos de
color pardo grisáceo oscuro a gris claro, con moteaduras pardo rojizos. Son suelos de fertilidad
natural baja.

Consociación Iñapari (Ultic Hapludalfs)
Abarca una superficie de 7 731 ha. Agrupa suelos originados a partir de sedimentos aluviales
antiguos de topografía plana ubicada en terrazas altas y medias. Son suelos de fertilidad
natural baja.

Consociación Noaya (Typic Hapludalfs)
Abarca una superficie de 21530 ha. Agrupa suelos originados a partir de sedimentos del
terciario constituida por areniscas finas y areniscas arcillosas de matices rojos. Se ubican en
colinas bajas de ligera a moderadamente disectadas. Son suelos de fertilidad natural baja.

Consociación Primavera (Typic Hapludults)
Abarca una superficie de 4 324 ha. Son suelos desarrollados de materiales aluviales antiguos,
depositados por el río Tahuamanu, principalmente situados en terrazas altas de relieve plano a
ligeramente ondulado con pendientes de 0 a 4%




                                              38
Estudio de Vulnerabilidad en la Cuenca Las Piedras en Madre de Dios
                                     11 de julio de 2012




Consociación Gris (Typic Dystrudepts)
Están desarrollados sobre materiales aluviales subrecientes que estuvieron sometidos en
épocas pasadas a condiciones de humedad permanentes. Fisiográficamente se ubica en
terrazas medias de relieve plano a ligeramente inclinado así como en vallecitos intercolinosos,
con pendientes menores al 4%. Cubre una superficie de 464 ha.

Consociación Aguajal I (Hidric Haplofibrists)
Está conformada por suelos de la Consociación Aguajal I. Fisiográficamente se ubica en
vallecitos de quebradas de drenaje muy pobre. Cubre una superficie de12 562 ha. Contiene
alta cantidad de materia orgánica en la superficie (más de62.6%), de reacción muy
fuertemente ácida, con alto contenido de saturación de bases. Por las severas limitaciones de
drenaje, la aptitud potencial de estos suelos es para protección.

Consociación Loboyoc (Typic Hapludults)
Están desarrollados sobre materiales        residuales    y       aluvialesantiguos.
Fisiográficamente se ubican en terrazas altas fuertemente disectadas de relieve plano a
fuertemente disectado, con pendientes menores al 4% y en las disecciones 25%; Cubre una
superficie de 350 456 ha.

Consociación Aguajal II (Hidric Hapofibrists)
Está conformada por suelos de la Consociación Aguajal I. Fisiográficamente se ubica en
terrazas bajas depresionadas de drenaje muy pobre adyacentes a los grandes ríos de la zona.
Cubre una superficie de 34 324 ha.
Al igual que el suelo de la Consociación Aguajal I, este suelo está formado por un colchón de
materia orgánica de más de 2 metros de profundidad y están saturados                      casi
permanentemente de agua, de color pardo oscuro. Por las severas limitaciones de
drenaje, la aptitud potencial de estos suelos es para protección.

Consociación Inambari (Typic Udifluvents)
Cubre una superficie aproximada de 68 841ha. Originados a partir de materiales aluviales
recientes. Se encuentran distribuidos en terrazas bajas de drenaje bueno a moderado, de
relieve plano a ligeramente ondulado, con pendientes dominantes de 0% a 2 %.     Su
aptitud de uso es para cultivo en limpio, sin embargo, actualmente es la zona con mayor
actividad minera en el río Pukiri.

Consociación Cantos Rodados (Typic Dystrudepts)
Cubre una superficie aproximada de 1 020 ha. Se encuentran distribuidos en terrazas
       mediasligera a          moderadamente           disectadas,     con   pendientes
dominantes de 0% a 4%. Su aptitud de uso es para cultivo permanente, pasto y en pequeños
porcentajes para producción forestal. Acá se encuentra ubicada la ciudad de Mazuko.

Consociación Citulli (Aeric Epiaquepts)




                                              38
Estudio de Vulnerabilidad en la Cuenca Las Piedras en Madre de Dios
                                     11 de julio de 2012

Desarrollados sobre materiales aluviales subrecientes que estuvieron sometidos en épocas
pasadas a condiciones de humedad permanente. Fisiográficamente se ubica en terrazas altas
de relieves planos cóncavos, pendientes menores al
2%.

Consociación Progreso (Typic Hapludults)
Abarca una superficie de 150 309 ha. Agrupa suelos originados a partir de sedimentos aluviales
antiguos de topografía plana ubicada en terrazas altas. Son suelos profundos a muy profundos,
con desarrollo genético, bien drenados permeables, de color pardo rojizo a pardo oscuro, de
textura media a moderadamente fina, a mayores profundidades            presenta        colores
rojizos matizados con moteaduras de color gris pardo claro.
Son de reacción fuertemente a moderadamente ácida (pH 5.2 – 5.8), con bajo contenido de
materia orgánica, bajo en fósforo y alto en potasio, la saturación de bases oscila entre 50 y
80%. Son suelos de fertilidad natural baja. Esta zona está representada actualmente por la
zona minera de Guacamayo.

Consociación Agua Negra (Fluvaquentic Eutrudepts)
Abarca una superficie de 250 478 ha. Agrupa suelos originados a partir de sedimentos aluviales
antiguos de topografía plana ubicada en complejo de orillares antiguo. Son suelos profundos
a muy profundos, con desarrollo genético, imperfectamente drenados, impermeables, los
colores varían de pardo grisáceo muy oscuro a gris claro en los primeros 50 cm., de pardo a
pardo oscuro de los 50 cm. hacia los 140 cm., y textura media a moderadamente fina, presenta
colores rojizos matizados con moteaduras de color gris pardo claro.
Son de reacción extremadamente a fuertemente ácida (pH 4.3 – 5.2), con alto contenido de
materia orgánica, medio de fósforo y potasio. Son suelos de fertilidad natural baja media.

Consociación Sarayacu (Typic Edoaquepts)
Abarca una superficie de 19 172 ha. Agrupa suelos originados a partir de sedimentos aluviales
antiguos de topografía plana ubicadas en Terrazas medias con drenaje muy pobre. Son suelos
moderadamente profundos a profundos, con desarrollo genético, con drenaje muy pobre; los
colores varían de gris claro en los primeros 20 cm a gris oscuro de los 20 cm hacia los 130 cm.,
y de textura media.
 Son de reacción muy fuertemente ácida (pH 4.5), con contenido medio de materia
orgánica y fósforo y bajo de potasio; en el horizonte superficial, la saturación de bases
oscila entre 50 y 55%. Son suelos de fertilidad natural baja media.

Consociación Loero (Typic Hapludults)
Agrupa suelos originados a partir de sedimentos aluviales antiguos de topografía plana
ubicadas en Terrazas altas de ligera a moderadamente disectada, son suelos profundos a muy
profundos, con desarrollo genético y con perfiles Tipo ABC, con drenaje bueno a moderado; los
colores varían de pardo fuerte a rojo amarillento; la textura varía de moderadamente gruesa a
moderadamente fina.
Son de reacción extremadamente ácida (pH 4.3), con contenido bajo de materia orgánica,
fósforo y de potasio disponible, la saturación de bases oscila entre 25 y
27%. Son suelos de fertilidad natural baja.

Consociación Botafogo (Typic Udifluvents)




                                              38
Estudio de Vulnerabilidad en la Cuenca Las Piedras en Madre de Dios
                                     11 de julio de 2012

Abarca una superficie de 23 082 ha. Agrupa suelos originados a partir de sedimentos fluviales
recientes (islas) que son depositados anualmente en las terrazas bajas, de topografía plana y
de drenaje bueno a moderado. Son suelos profundos a moderadamente profundos; sin
desarrollo genético; de color pardo amarillento oscuro; textura media.
La reacción varía de muy fuertemente ácida a fuertemente ácida (pH 4.9 – 5.5); bajo contenido
de materia orgánica, fósforo y potasio en todo su perfil. La aptitud potencial de estos suelos es
para cultivos en limpio. Abarca gran parte de los causes del rio Inambari y Pukiri que están
siendo explotadas por la minería informal.

Consociación Pacae (Typic Udifluvents)
Abarca una superficie de 10 406 ha. Agrupa suelos originados a partir de sedimentos fluviales
recientes (islas) que son depositados anualmente en las terrazas bajas, de topografía plana y
de drenaje bueno a moderado. Son suelos profundos a moderadamente profundos; sin
desarrollo genético; con matices de color que varían verticalmente de gris oliva oscura, parda
oliva y oliva, a gris claro; textura varía de moderadamente gruesa a moderadamente fina.
La reacción varía de muy fuertemente ácida a fuertemente ácida (pH 4.6 – 5.3); bajo contenido
de materia orgánica, fósforo y potasio en todo su perfil. Son para cultivos en limpio. Colinda
con el cauce del río Alto Madre de Dios.

Consociación Pacasmayo (Lithic Udorthents)
Abarca una superficie de 32 703 ha (0.36%). Se ubica en laderas de Colinas altas fuertemente
disectado,       relieve muy accidentado, con           pendientes          moderadamente
empinadas y extremadamente empinadas. Se distribuyen muy localmente, en áreas aledañas
al río Salvación y de drenaje bueno a moderado.
Son suelos de fertilidad natural baja, siendo su limitación principal su profundidad
efectiva y su pendiente. Son suelos aptos para Protección.

Consociación Shintuya (Typic Dystrudepts)
Abarca una superficie de 3 861 ha. Agrupa suelos originados a partir de sedimentos aluviales
antiguos de topografía plana ubicadas en Terrazas altas de ligera a moderadamente disectada.
Son suelos profundos a muy profundos, con desarrollo genético y con perfiles Tipo ABC,
drenaje bueno a moderado.
Son de reacción extremadamente ácida a muy fuertemente ácida (pH 4.3-5.0), con contenido
medio de materia orgánica en los horizontes superficiales y bajo de materia orgánica, fósforo y
de potasio disponible a partir de los 30 cm de profundidad. Son suelos de fertilidad natural
baja.

Consociación Cigarra (Typic Dystrudepts)
Abarca una superficie de 60 279 ha. Agrupa suelos originados a partir de sedimentos aluviales
antiguos de topografía plana ubicadas en Colinas bajas de moderada a fuertemente disectadas.
Son suelos moderadamente profundos, con desarrollo genético y con perfiles Tipo ABC, con
drenaje bueno a moderado; los colores presentan matices que varían de pardo amarillento
oscuro, pardo amarillento a gris claro; la textura varía de media a moderadamente gruesa.
La reacción varia de extremadamente ácida a muy fuertemente (pH 4.3-5.0), con contenido
medio de materia orgánica en los horizontes superficiales y bajo de materia orgánica, fósforo y
de potasio disponible a partir de los 30 cm de profundidad. Son suelos de fertilidad natural
baja.




                                               38
Estudio de Vulnerabilidad en la Cuenca Las Piedras en Madre de Dios
                                     11 de julio de 2012

Consociación Itahuania (Lithic Eutrudepts)
Abarca una superficie de 2 736 ha. Agrupa suelos originados a partir de rocas sedimentarias de
topografía accidentada ubicadas en colinas bajas de moderada a fuertemente disectadas. Son
suelos moderadamente profundos, con desarrollo genético y con perfiles Tipo ABC, con
drenaje bueno a moderado; los colores presentan matices que varían de pardo, pardo oscuro,
pardo amarillento a amarillo parduzco; la textura varía de moderadamente gruesa a
moderadamente fina.
La reacción varia de extremadamente ácida a muy fuertemente ácida (pH 4.3-4.8), con
contenido medio de materia orgánica en el horizonte superficial y bajo de materia orgánica,
fósforo y de potasio disponible a partir de los 12 cm de profundidad, la saturación de bases
oscila entre 10 y 12%. Son suelos de fertilidad natural baja.

Consociación Isla (Typic Udifluvents)
Abarca una superficie de 4 815 ha. Agrupa suelos originados a partir de sedimentos fluviales
recientes los que son depositados anualmente en las Islas y terrazas bajas recientes, de
topografía plana y de drenaje bueno a moderado. Son suelos moderadamente profundos; sin
desarrollo genético; de color pardo grisáceo muy oscuro variando a oliva; textura
moderadamente gruesa.
De reacción moderadamente ácida (pH 5.9 – 6.0); bajo contenido de materia orgánica, fósforo
y potasio en todo su perfil. Son suelos para cultivos en limpio. Abarca a todo el cauce del río
Alto Madre de Dios.

Consociación Puerto Azul (Typic Dystrudepts)
Abarca una superficie de 218 139 ha. Agrupa suelos originados a partir de sedimentos aluviales
antiguos de topografía plana, ubicadas en Terrazas altas de ligera a moderadamente disectada.
Son suelos profundos a muy profundos, con desarrollo genético y con perfiles Tipo ABC, con
drenaje bueno a moderado; con matices de colores que varían verticalmente de gris rosáceo,
amarillento parduzco a         gris    claro; la       textura varía
        demoderadamentegruesa          a moderadamente fina.
La reacción varia de extremadamente ácida a muy fuertemente ácida (pH 4.2-4.9), con
contenido bajo de materia orgánica, fósforo y potasio en todo el perfil. Son suelos de fertilidad
natural baja.

Consociación Delta II (Typic Dystrudepts)
Abarca una superficie de 1 580 ha. Agrupa suelos originados a partir de sedimentos aluviales
antiguos de topografía plana ubicadas en Terrazas altas moderadamente disectada. Son
suelos profundos a muy profundos, con desarrollo genético y con perfiles Tipo ABC, con
drenaje bueno a moderado; los colores varían de pardo oscuro a pardo amarillento; textura
fina.
De reacción extremadamente ácida (pH 3.9-4.0), con contenido bajo de materia orgánica,
fósforo y     de potasio disponible en todo el perfil. Son suelos de fertilidad natural
baja.

Consociación Cantera (Typic Hapludults)
Abarca una superficie de 117 876 ha. Agrupa suelos originados a partir de sedimentos aluviales
antiguos de topografía plana ubicadas en Terrazas altas de ligera a moderadamente disectada.




                                               38
Estudio de Vulnerabilidad en la Cuenca Las Piedras en Madre de Dios
                                     11 de julio de 2012

Son suelos profundos a muy profundos, con desarrollo genético y perfiles Tipo ABC, con
drenaje bueno a moderado; los colores varían de pardo amarillento a rojo amarillento; la
textura varía de moderadamente fina a fina.
Son de reacción extremadamente ácida (pH 3.8 - 4.3), con contenido bajo de materia orgánica,
fósforo y potasio disponible. Son suelos de fertilidad natural baja.

Unidades de Áreas Misceláneas.
Cubre una superficie aproximada de 12 148 ha. Son áreas que fisiográficamente corresponden
a islas sin vegetación, playones, bancos de ríos de materiales gruesos y áreas intervenidas con
actividad minera donde han removido todo el material de suelo. Por sus características y
limitaciones, estas áreas están incluidas dentro de las tierras de protección.

ASOCIACIONES DE SUELOS

Se denomina así a la Unidad Cartográfica no Taxonómica, compuesta por dos o más Unidades
Taxonómicas (sub-grupo), asociadas geográficamente porposición fisiográfica o por la
naturaleza del material parental que da origen, indicándose el porcentaje o proporción, así
como el patrón distributivo de suelos.

Asociación Shiringayoc – Villa Rocío
Cubre una superficie aproximada de 900 011 ha. Está conformada gran parte por los suelos de
la Consociación Shiringayoc (60%       de la asociación) y la Consociación Villa Rocío (40%
restante). Se encuentran distribuidos en terrazas Altas de ligera a moderadamente disectadas,
con pendientes dominantes de 0% a 4%. Su aptitud de uso es para cultivo permanente y pasto
y en pequeño porcentajes para producción forestal y protección.

Asociación Camión – Madereros
Cubre una superficie aproximada de 1’ 811 482 ha. Está conformada gran parte por los suelos
de la Consociación Camión (60%          de la asociación) y la Consociación Madereros (40%
restante). Se encuentran distribuidos en colinas bajas de ligera a moderadamente disectadas, y
en pequeña proporción, en colinas bajas fuertemente disectadas. Su aptitud de uso principal
es para producción forestal, cultivo permanente y protección de las zonas que presenta
pendiente pronunciadas. La fertilidad natural de los suelos es baja.

Asociación Charcal – Aguajal
Cubre una superficie aproximada de 1 052 ha. Está conformada gran parte por los suelos de la
Consociación Charcal (60% de la asociación) y la Consociación Aguajal (40% restante). Se
encuentran en las terrazas bajas del río Tahuamanu y son de drenaje imperfecto a pobre.
Estos suelos, por estar permanentemente saturados con agua no tienen ninguna utilidad para
la agricultura, ganadería o uso forestal. Su uso está determinado para protección.

Asociación Dique – Basin
Cubre una superficie aproximada de 7 684 ha. Originados a partir de materiales aluviales
recientes. Está conformada gran parte por los suelos de la Consociación Dique (60%
de la asociación) y la Consociación Basin (40% restante). Se encuentran distribuidos en terrazas
bajas de drenaje bueno a moderado, de relieve plano a ligeramente ondulada, con pendientes
dominantes de 0% a 4 %. Su aptitud de uso es para cultivo en limpio. La fertilidad natural de
los suelos es baja.




                                              38
Estudio de Vulnerabilidad en la Cuenca Las Piedras en Madre de Dios
                                     11 de julio de 2012


Asociación Tahuamanu - Inundable
Cubre una superficie aproximada de 95 381 ha. Está conformada gran parte por los suelos de la
Consociación Tahuamanu (60% de la asociación) e Inundable (40% restante). Se encuentran
distribuidos en terrazas bajas de drenaje bueno a moderado, de relieve plano, con pendientes
dominantes de 0% a 4%. Esta unidad se encuentra ubicada en ambas márgenes de los ríos
Tahuamanu yAcre. Su aptitud de uso es para cultivo en limpio con limitaciones por las
inundaciones. La fertilidad natural de los suelos es de media a baja.

Asociación Alerta – Castañal
Cubre una superficie aproximada de 1’ 930 562 ha. Está conformada gran parte por los suelos
de la Consociación Alerta (60% de la asociación) y la Consociación Castañal (40%
restante). Se encuentran en terrazas altas de ligera a fuertemente disectada y colinas bajas de
ligera a moderadamente disectadas. Su aptitud de uso es para producción forestal y cultivo
permanente.

Asociación Iberia - Alerta
Cubre una superficie aproximada de 12 160 ha. Está conformada gran parte por los suelos de la
Consociación Iberia (60% de la asociación) y la Consociación Castañal (40% restante). Se
encuentran en terrazas altas de ligera a fuertemente disectada; lomadas de cimas
angostas y colinas bajas de ligera a moderadamente disectadas. Su aptitud de uso es para
producción forestal, cultivo permanente y pastos.


Asociación Wicungo – Shimbillo
Comprende una superficie aproximada de 246 230 ha., derivados de depósitos aluviales
recientes, situados en orillares y terrazas bajas de drenaje bueno a imperfecto, con pendientes
de 0 – 2%, se encuentran a lo largo de los ríos Madre de Dios, Tambopata, Elías Aguirre y
Malinowski, así como en los afluentes menores de estos ríos. Los suelos de esta asociación
está conformada por el suelo Wicungo (60 %) y el suelo Shimbillo (40 %), que presentan
drenaje imperfecto.

Asociación Isula - Rellano
Comprende una superficie aproximada de 199 031 ha., constituidos por suelos residuales,
situados en laderas de montañas bajas y altas, que se encuentran dominantemente entre los
ríos Alto Madre de Dios -Tambopata y la Cordillera de Carabaya, hacia el límite con Puno.
Son de topografía moderadamente empinada a muy empinada. Esta asociación está
conformada por el suelo Isula (60 %) y el suelo Rellano (40 %) y son superficiales a muy
superficiales.

Asociación Mazuco - Cumbre
Comprende una superficie aproximada de 96 251 ha., constituidos por suelos residuales,
situados en colinas altas fuertemente disectadas, que se encuentran dominantemente entre
los ríos Alto Madre de Dios, Inambari y Tambopata. Son de topografía empinada a muy
empinada. Esta asociación está conformada por el suelo Mazuco (60 %) y el suelo Cumbre (40
%) y son superficiales como en el caso del suelos de la Consociación Mazuco y profundos como
el suelo de la Consociación Cumbre.




                                              38
Estudio de Vulnerabilidad en la Cuenca Las Piedras en Madre de Dios
                                     11 de julio de 2012

Asociación Topa - Sarayacu
Comprende una superficie aproximada de 227 062 ha., constituidos por suelos residuales,
situados en terrazas altas con zonas de mal drenaje. Son de topografía plana a ligeramente
inclinada. Esta asociación está conformada por el suelo Topa (60 %) y el suelo Cumbre (40 %)
y son superficiales a moderada profundos.

Asociación Progreso - Misceláneo
Comprende una superficie aproximada de 4 852 ha., constituidos por suelos residuales,
situados en terrazas altas fuerte a moderadamente disectadas, que se encuentran
dominantemente entre el         río Huapetuhe. Son de topografía ligeramente inclinada a
moderadamente inclinada. Esta asociación está conformada por el suelo Progreso (60 %) y
áreas misceláneas (40 %); el suelo Progreso es profundo a moderadamente profundo.

Asociación Shapaja - Shimbillo
Comprende una superficie aproximada de 14 351 ha, constituidos por suelos de origen
fluviales subrecientes, situados en complejo de orillares y terrazas bajas, de drenaje bueno a
moderado. Son de topografía plana. Esta asociación está conformada por el suelo Shapaja (60
%) y el suelo Shimbillo (40 %), son moderadamente profundos a profundos.

Asociación Agreb - Piña
Comprende una superficie aproximada de 477 295 ha., constituidos por suelos de origen
fluviales subrecientes, situados en Laderas de montaña baja ocupando laderas de montaña y
rellanos; drenaje bueno a moderado. Son de topografía montañosa. Esta asociación está
conformada por el suelo Agreb (60 %) y el suelo Piña (40 %), son muy superficiales a
superficiales.


Asociación Gamitana - Aguano
Comprende una superficie aproximada de 6 051 ha., constituidos por suelos de origen aluviales
antiguos, situados en terrazas altas y medias; drenaje bueno a moderado. Son de topografía
plana. Esta asociación está conformada por el suelo Gamitana (60 %) y el suelo Aguano (40 %),
son superficiales a     muy superficiales.

Asociación Mansilla - Helecho
Comprende una superficie aproximada de 170 203 ha., constituidos por suelos de rocas
sedimentarias compuestos de areniscas y arcillitas, situados en colinas altas fuertemente
disectadas; drenaje bueno a moderado. Son de topografía accidentada. Esta asociación está
conformada por el suelo Mansilla (60 %) y el suelo Helecho (40 %), son profundos a
moderadamente profundos.

Asociación Ungurahui - Bonanaza
Comprende una superficie aproximada de 141 221 has., constituidos por suelos de rocas
sedimentarias compuestos de areniscas y arcillitas, situados en terrazas medias con zonas
de mal drenaje. Son de topografía plana. Esta asociación está conformada por el suelo
Ungurahui (60 %) y el suelo Bonanza (40 %), son moderadamente profundos.

Asociación Motelo - Manu




                                             38
Estudio de Vulnerabilidad en la Cuenca Las Piedras en Madre de Dios
                                    11 de julio de 2012

Comprende una superficie aproximada de 132 051 ha., constituidos por suelos de origen
aluvial recienterocas sedimentarias compuestos de areniscas y arcillitas, situados en
terrazas bajas, drenaje bueno a moderado. Son de topografía plana. Esta asociación está
conformada por el suelo Motelo (60 %) y el suelo Manu (40 %). Son suelos de una fertilidad
natural media a baja.




                                            38
Estudio de Vulnerabilidad en la Cuenca Las Piedras en Madre de Dios
                                     11 de julio de 2012


                                    CAPÍTULO VI
                                CONTEXTO GEOLÓGICO
Los procesos geológicos ocurridos en el área de estudio se han producido endiferentes eras y
periodos geológicos, generando diversos ambientes de sedimentación y eventos tectónicos. El
análisis de estos procesos nos ha permitido definir dos unidades morfoestructurales
relevantes, esto es, la Cordillera de los Andes y la Penillanura Amazónica. La clasificación de
estas megaestructuras ha sido posible por las siguientes características:
    a) La        Cordillera     Andina:Como resultado           de       los  diferentes
         procesos sedimentarios y tectónicos, que modelaron los relieves desde el Precámbrico
         (600 a 2000 millones de años) hasta la actualidad.
    b) La Penillanura Amazónica: tiene el comportamiento de una gran cubeta receptora de
         sedimentos provenientes de las partes altoandinas que se han ido acumulando desde
         el Terciario inferior.

Las unidades geológicas
Han sido clasificadas de acuerdo al análisis de la información existente,      caracterizando
los parámetros litoestratigráficos, sedimentológicos, paleontológicos y cronoestratigráficos; en
base a ello se han obtenido 24 unidades. Las unidades que afloran se han depositado desde el
Paleozoico Inferior con una variada sedimentación marina y continental influenciada por la
tectónica Hercínica,queoriginabaregresiones y transgresiones marinas, depositándose a
través de ellas la Formación Ollantaytambo de edad        Cambriana,      Formación       Sandia
delOrdovícico, Formación Ananea y Grupo San José del Silúrico, Grupo Cabanillas del
Devónico, Grupo Ambo y Tarma del Carbonífero Inferior, y Grupo Copacabana del Pérmico
inferior. Cabe mencionar que en el interior de estos complejos, durante el Ordovícico superior
se daba a un complejo intrusivo compuestos por granitos y monzogranitos, esencialmente.

Durante el Mesozoico, la actividad tectónica se manifiesta con intensidad, originando también
constantes cambios en los ambientes de sedimentación, los cuales dieron lugar a la
presencia de secuencias clásticas marinas ytransicionales del Grupo Oriente del Cretáceo
inferior y marinas de naturaleza fundamentalmente calcárea de la Formación Chonta del
Cretáceo medio.

En el Cenozoico la intensidad de la actividad tectónica disminuye y se origina una acelerada
etapa denudativa, que origina la sedimentación de las capas rojas continentales de naturaleza
pelítica y clástica, entre las que se encuentran las formaciones del Paleoceno, Távara y
Quendeque del Oligoceno, Charqui e Ipururo del Mioceno, Madre de Dios del Mío-Plioceno y
Mazuco del Plioceno. Los cambios bioclimáticos se acentuaron durante este periodo y los
procesos geodinámicos se intensificaron originando la sedimentación aluvial y aluvional de la
Formación Maldonado, depositadas a principios del cuaternario, en el Pleistoceno Inferior. La
erosión fluvial se acrecienta durante el Pleistoceno trayendo consigo sedimentos y que luego
son depositados en las márgenes de los ríos. Este proceso continúa en la actualidad. Los
yacimientos que alberga la cuenca, son de alto valor económico, pues existen diversas
empresas petroleras que se encuentran prospectando, tanto en la provincia de Tambopata, en
las proximidades de la Reserva Nacional Tambopata-Candamo y en la Reserva Comunal
Amarakaeri. Asimismo, la presencia de oro aluvial, sobre todo en las zonas aluviales y en las
terrazas antiguas de las formaciones cuaternarias (Huapetuhe y Boca Colorado).




                                              38
Estudio de Vulnerabilidad en la Cuenca Las Piedras en Madre de Dios
                                     11 de julio de 2012



                                   CAPÍTULO VII
                          VULNERABILIDAD DE LA CUENCA


La evaluación con este criterio ha tenido como propósito identificar las áreas más vulnerables,
desde el punto de vista físico, para las actividades socioeconómicas. La vulnerabilidad de la
zona ha sido definida en base a su Geología, Geomorfología, Suelos, Vegetación, Clima y
Pendiente. Las zonas más vulnerables son aquellas que presentan un material parental no
consolidado, suelos poco evolucionados, formas de tierra montañosas y muy accidentadas con
poca o escasa vegetación, fuerte precipitación y pendientes muy pronunciadas.

Las variadas formas de tierra existentes, que comprenden desde abruptas montañas a zonas
de planicies, así como las diversas litologías superficiales y estructuras tectónicas, definen
comportamientos morfodinámicos donde en forma natural la mayor intensidad de erosión
ocurre en los territorios montañosos más abruptos y en las márgenes de los ríos. Estos
procesos son: derrumbe, erosión, deslizamiento, migración meándrica, hidromorfismo, etc.

Las zonas vulnerables y moderadamente vulnerables, se localizan principalmente en las áreas
montañosas de la parte sur oeste del departamento, debido a su relieve accidentado, suelos
muy superficiales y por soportar los mayores niveles de precipitación.

Estas áreas, debido a su elevada inestabilidad, no permiten tomar medidas de control o
mejoramiento, por ello constituyen los territorios menos recomendables para el
emplazamiento de obras de infraestructura y actividad humana en general.

Las áreas medianamente estable-vulnerables son ampliamente distribuidas en todo el
departamento, en especial en la zona norte.

Los territorios restantes, conformados por terrazas aluviales y colinas, presentan
comportamientos morfodinámicos de escasa intensidad, sin embargo se pueden desencadenar
acciones morfodinámicas importantes de ocurrir deforestaciones masivas.




                                              38
CONCLUSIONES


Seria Importante realizar de manera más profunda estudios propuestos para esta zona
ya que carece significativamente de información para la elaboración de proyectos. Esto
se debe a problemas sociales en la zona.
De acuerdo a los resultados obtenidos en el proceso se propone como estrategia poner
en practica una zonificación ecológica y económica, para la la conservación de la
diversidad biológica y cultural.
Las zonas bajas adyacentes del Río las Piedras son de carácter productivo para algunas
actividades.
Tiene zonaapropiada para desarrollar proyectos de carácter productivo, teniendo como
base a cultivos de ciclo corto.
Las zonas más propicias para desarrollar proyectos de carácter productivo en base a
cultivos permanentes se encuentra en la margen derecha del Río, usando de preferencia
sistemas agroforestales. Así mismo, desde el punto de vista socioeconómico, las
limitaciones para el uso adecuado de estas tierras están relacionadas, por un lado, al
bajo nivel de rentabilidad, restricciones del mercado y a la débil oferta de alternativas
tecnológica, y por otro, a la precaria condición económica del morador que no permite
realizar más inversiones que la de su propia mano de obra familiar y al débil
conocimiento sobre el uso y manejo apropiado de estas tierras.
Es zonas propicias para proyectos relacionados con la producción forestal. En este sector,
excluyendo las zonas de protección, se puede desarrollar una zona de producción
forestal permanente de acuerdo a la legislación forestal.
BIBLIOGRAFIA

1. PROYECTO LÍNEA BASE AMBIENTAL DE CUENCA DE RÍOS - MINAN
2. ESTUDIO DIAGNÓSTICO HIDROLÓGICO DE LA CUENCA MADRE DE DIOS – Ministerio de
   Agricultura.
3. MAPA DE VULNERABILIDAD FISICA herramienta para la gestión del riesgo- MINAM
4. PROPUESTA DE ZONIFICACIÓN ECOLOGICA ECONOMICA Y EL ORDENAMIENTO
   TERRITORIAL – MINAN
“ANÁLISIS DE RIESGO POR DESLIZAMIENTO EN LA INFRAESTRUCTURA VIAL
               DEL DEPARTAMENTO DE MADRE DE DIOS”




VARIABLES

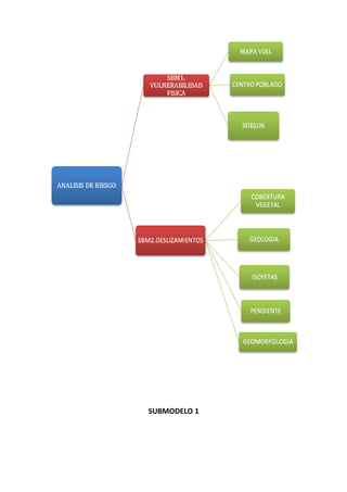
VULNERABILIDAD FÍSICA

   •   Mapa vial
   •   Centro poblados
   •   Suelos

DESLIZAMIENTO

   •   Cobertura vegetal
   •   Geología
   •   Isoyetas
   •   Pendientes
   •   Geomorfología
SUB MODELO 1




SUB MODELO 2
SUBMODELO 1
VARIABLES          100%

    V1       INFRAESTRUCTURA       40%
             VIAL

    V2              CENTROS        30%
                POBLADOS

    V3              SUELOS         30%




         SUBMODELO 2

                VARIABLE           100%

    V1         COBERTURA           10%
                    VEGETAL

    V2          GEOLOGÍA           20%

    V3              ISOYETAS       20%

    V4          PENDIENTE          30%

    V5       GEOMORFOLOGÍA         20%



         MODELO FINAL


                                     100%

Sbm 1     VULNERABILIDAD FÍSICA      50%

Sbm 2    (PELIGRO)DESLIZAMIENTOS     50%

                                     100%
SUBMODELO 1 VULNERABILIDAD FÍSICA

   •   SBM1:     (0.3*RED VIAL + 0.2*CENTROS POBLADOS + 0.4*SUELOS)/9

Los deslizamientos, ocurren como resultados de desplazamiento de material
solido, asignamos una mayor puntuación a suelos, debido a que este fenómeno
se genera como resultado de cambios en su composición y estructura, como la
erosión (causada por la misma naturaleza y el hombre), que puede provocar
deslizamientos. Otras variables tomadas en nuestro sub modelo son: la red
vial, el cual es nuestro punto de estudio donde le asignamos otro valor, y los
centros poblados los cuales se verán afectados y están susceptibles a esta
amenaza.

SUBMODELO 2 PELIGRO POR DESLIZAMIENTOS

SBM2: 0.1*COBERTURA VEGETAL +            0.2*GEOLOGÍA    +   .02*ISOYETAS   +
0.3*PENDIENTE + 0.2*GEOMORFOLOGÍA

Tomamos la mayor puntuación para pendiente, debido a que los
deslizamientos se dan de manera más brusca a lo largo de una pendiente cuyo
plano acumula de manera parcial el mismo material, autolimitando su
transporte. La probabilidad de que haya más daños, depende mucho del grado
de pendiente por donde correrá o desplazará el material.

Otra variable elemental son las isoyetas, el cual nos muestra el nivel de
precipitación en la zona de estudio (cantidad de lluvia en el área) que afecta
directamente al suelo ocasionando el peligro (deslizamientos).

Asimismo, es necesario conocer las fallas geológicas existentes en las
pendientes, acumulación de rocas, la deforestación y pérdida de la
vegetación.

La geología y geomorfología son formaciones que están unidas y aparecen
conjuntamente por ende, son afectados por la cantidad de precipitación
(isoyetas) que los debilita, por lo tanto se le coloca el mismo valor de
ponderación para que tomar el mismo grado de importancia ya que estos
fenómenos se analizan conjuntamente.

Las variables de pendiente y cobertura vegetal se interrelacionan en la
ocurrencia del fenómeno depende de la cantidad de cobertura vegetal hallara
en el lugar (pendiente), ya que uno le da fortaleza y estabilidad evitando el
peligro. Por ello le damos mayor puntuación para pendiente y menor
puntación a la vegetación.




MODELO FINAL

MF:    05*SBM1 + 0.5*SBM2

Finalmente, con nuestro submodelo 1 de vulnerabilidad física y submodelo 2
de peligros, obtendremos nuestro modelo final, es decir el mapa de riesgos
por deslizamiento.



                              PONDERACIONES

Vulnerabilidad

   •   Mapa vial

   •   Centros poblados

   •   Suelos

Descripción _suelo
Vulnerabilidad cuencalaspiedras

Vulnerabilidad cuencalaspiedras

  • 1.
    Estudio de Vulnerabilidaden la Cuenca Las Piedras en Madre de Dios 11 de julio de 2012 UNIVERSIDAD NACIONAL MAYOR DE SAN MARCOS E.A.P. INGENIERÍA GEOGRÁFICA ESTIMACION DE LA VULNERABILIDAD FISICA EN LA CUENCA LAS PIEDRAS – MADRE DE DIOS CURSO: SISTEMAS DE INFORMACION GEOGRAFICA PROFESOR: ING. CRISTHIAN CABELLO ALUMNOS: JOSE MONTOYA DELGADO EMILY BERMUDEZ FARFA CIUDAD UNVERSITARIA, JULIO 2012 38
  • 2.
    Estudio de Vulnerabilidaden la Cuenca Las Piedras en Madre de Dios 11 de julio de 2012 CONTENIDO CAPÍTULOI INTRODUCCIÓN.......................................................................................................................3 CAPÍTULOII MARCOGEOGRÁFICO................................................................................................................. 6 CAPÍTULOIII CONTEXTOCLIMÁTICO.............................................................................................................9 CAPÍTULOIV CONTEXTOHIDROLÓGICO............................................................................................................1 1 CAPÍTULOV CONTEXTOSUELOS.....................................................................................................................1 5 CAPÍTULOVI CONTEXTOGEOLOGIA................................................................................................................2 8 CAPÍTULO VII VULNERABILIDADDELACUENCA…………………………..…………………………......................................29 CONCLUSIONES......................................................................................................................... 30 BIBLIOGRAFÍA............................................................................................................................ 31 38
  • 3.
    Estudio de Vulnerabilidaden la Cuenca Las Piedras en Madre de Dios 11 de julio de 2012 CAPÍTULO I INTRODUCCIÓN En el presente estudio tiene como objetivo caracterizar en el aspecto de vulnerabilidad a la sub cuenca De Las Piedras que pertenece a la unidad hidrográfica Madre de uno de los principales tributarios del mismo. La razón es que en las últimas décadas esta parte de la Amazonía viene soportando fuerte presión de la población alto andina. Madre de Dios es el departamento que ha registrado las mayores tasas de crecimiento durante los últimos 15 años, pasando de 0.1%, en el período 1940-61, a 5.7% en el período 1981-93. Este incremento significativo de la población se debe a procesos migratorios. Este estudio es el resultado de los trabajos de gabinete, pretende servir de base para la gestión de riesgos de cualquier área o región de la zona, que conlleven a alcanzar el desarrollo sostenible de la subcuenca. Se espera que también contribuya al conocimiento de los aspectos físicos, peligros naturales y a los que están sujetas las poblaciones, obras de infraestructura, etc., existentes en la cuenca; que permita además proponer políticas, programas y acciones de prevención de los peligros naturales (geológicos e hidrológicos. ÁMBITO DE ESTUDIO El presente estudio se realiza en l a Cuenca de Las Piedras en Madre de Dios. JUSTIFICACIÓN El proceso de ocupación urbana se ha desarrollado en el país de forma de desordenada generando , Peligros y Vulnerabilidades por consiguiente el Riesgo el estudio presente se trata de determinar el grado de vulnerabilidad física en el área de estudio. HIPÓTESIS El análisis de riesgos naturales en zonas urbanas el distrito de Cieneguilla servirá como base para una adecuada planificación urbana de Lima – Sur OBJETIVOS OBJETIVO GENERAL: Realizar la estimación de la vulnerabilidad física la cuenca Las Piedras en Madre de Dios OBJETIVOS ESPECÍFICOS  Diagnostico situacional para la identificación de vulnerabilidades  Identificar los sectores críticos ante la ocurrencia de determinados peligros ambientales de tipo natural (elaboración de los mapas de peligro, vulnerabilidad y riesgo).  Evaluar cuantitativamente y cualitativamente las vulnerabilidades y peligros 38
  • 4.
    Estudio de Vulnerabilidaden la Cuenca Las Piedras en Madre de Dios 11 de julio de 2012  Elaborar un modelo cartográfico identificando grados de riesgo 1: 25 000 ANTECEDENTES • PROYECTO LÍNEA BASE AMBIENTAL DE CUENCA DE RÍOS - MINAN • ESTUDIO DIAGNÓSTICO HIDROLÓGICO DE LA CUENCA MADRE DE DIOS – Ministerio de Agricultura. • MAPA DE VULNERABILIDAD FISICA herramienta para la gestión del riesgo- MINAM • PROPUESTA DE ZONIFICACIÓN ECOLOGICA ECONOMICA Y EL ORDENAMIENTO TERRITORIAL – MINAN 38
  • 5.
    Estudio de Vulnerabilidaden la Cuenca Las Piedras en Madre de Dios 11 de julio de 2012 METODOLOGÍA INFORMACION BASICA Los estudios referidos exclusivamente a recursos hídricos en la Cuenca de Madre de Dios, son escasos, sin embargo existen estudios que entre sus componentes abordaron temas relacionados a los recursos hídricos, entre ellos tenemos: • Macro Zonificación Ecológica Económica del Departamento de Madre de Dios, Escala 1:250,000; realizado por el Gobierno Regional de Madre de Dios junto con el Instituto de Investigación de la Amazonía Peruana - IIAP (2009). • Estudio de Meso Zonificación Ecológica Económica del Corredor Interoceánico Sur Tramo Iñapari – Inambari (2007), realizado por el Proyecto Especial Madre de Dios – INADE. 38
  • 6.
    Estudio de Vulnerabilidaden la Cuenca Las Piedras en Madre de Dios 11 de julio de 2012 • Estudio de Impacto Socio Ambiental de la Carretera Interoceánica, realizado por WALSH Perú (2006). • Estudio de línea base del Estudio de Impacto Ambiental de la Central Hidroeléctrica de Inambari (S&Z) (2009). En el caso de la cuenca De las Piedras, los estudios realizados anteriormente son pocos debido fundamentalmente a la dificultad para acceder a la cuenca por tener partes inexploradas y la presencia de grupos humanos no contactados. METODOLOGÍA DESARROLLADA DEL PROYECTO SIG La métodos empleados obedece a la adaptación de la metodología planteada por la Agencia Suiza para el desarrollo y la cooperación ( COSUDE) 38
  • 7.
    Estudio de Vulnerabilidaden la Cuenca Las Piedras en Madre de Dios 11 de julio de 2012 38
  • 8.
    Estudio de Vulnerabilidaden la Cuenca Las Piedras en Madre de Dios 11 de julio de 2012 DIAGNOSTICO SITUACIONAL 1.- DESCRIPCION DEL AREA DE ESTUDIO 1.1 LOCALIZACION: .- La cuenca Las Piedras, esta ubicada en la Provincia de 38
  • 9.
    Estudio de Vulnerabilidaden la Cuenca Las Piedras en Madre de Dios 11 de julio de 2012 Tambopata en madre Dios Figura nro. 1 : El área de estudio corresponde a la Quebrada las Piedras. MAPA CARACTERISTICAS FISICAS = (3*GEOL + 38
  • 10.
    Estudio de Vulnerabilidaden la Cuenca Las Piedras en Madre de Dios 11 de julio de 2012 4*GEOMORF +1*CLIMA) /8 EQUIPAMIENTO = 38
  • 11.
    Estudio de Vulnerabilidaden la Cuenca Las Piedras en Madre de Dios 11 de julio de 2012 38
  • 12.
    Estudio de Vulnerabilidaden la Cuenca Las Piedras en Madre de Dios 11 de julio de 2012 38
  • 13.
    Estudio de Vulnerabilidaden la Cuenca Las Piedras en Madre de Dios 11 de julio de 2012 INFORMACION CARTOGRÁFICA La información cartográfica para realizar el presente estudio fue tomada de la base oficial de cuencas hidrográficas de la ANA, la cual fue procesada a partir de la información cartográfica del Instituto Geográfico Nacional (IGN), que corresponden a las cartas nacionales presentadas: Mosaico de Cartas Nacionales a Escala 1/100 000 que comprenden la Cuenca Hidrográfica de Madre de Dios 38
  • 14.
    Estudio de Vulnerabilidaden la Cuenca Las Piedras en Madre de Dios 11 de julio de 2012 CAPÍTULO II MARCO GEOGRAFICO SITUACIÓNGEOGRAFICA Geográficamente se extiende de NO a SE de la cuenca del río Madre de Dios, entre las coordenadas UTM WGS84 474,659 – 8’617,356 y 804,475 – 8’751,273. La cuenca Orthon ocupa pisos altitudinales desde los 200 msnm en la confluencia con el río Madre de Dios hasta los 500 msnm en el Alto Purús. DEMARCACIÓN HIDROGRÁFICA La cuenca se encuentra dentro del ámbito del AAA Madre de Dios, abarca 18943.3 km 2 de 38
  • 15.
    Estudio de Vulnerabilidaden la Cuenca Las Piedras en Madre de Dios 11 de julio de 2012 superficie y un perímetro de 1111.36 km. Representa el 14% de AAA. PARÁMETROS DE FORMA El parámetro de forma nos indica que la cuenca más alargada es de Las Piedras, el cual presenta mayores velocidades de flujo. A nivel de todo Madre de Dios por tanto presenta mayores velocidades de flujo. DEMARCACIÓN POLÍTICA La cuenca del río De las Piedras abarca casi en su totalidad a la provincia del Tambopata en un mayor porcentaje y también las provincia de Inapari, Laberinto y Las piedras. 38
  • 16.
    Estudio de Vulnerabilidaden la Cuenca Las Piedras en Madre de Dios 11 de julio de 2012 LIMITES • La Cuenca de Las Piedras tiene como límites: • Por el Norte: Cuencas de Acre (U.H. 49269), Yaco (U.H. 49289) y Purús (U.H. 49299). • Por el Este: La cuenca de Tahuamanu (U.H. 4662). • Por el Sur: La Intercuenca de Medio Alto Madre de Dios (U.H. 46649), la Intercuenca Medio Madre de Dios (U.H. 46647) y la Intercuenca Medio Bajo Madre de Dios (U.H. 46645). • Por el Oeste: La Intercuenca Medio Alto Madre de Dios (U.H. 46649) y la Cuenca del Urubamba (U.H. 4994). 38
  • 17.
    Estudio de Vulnerabilidaden la Cuenca Las Piedras en Madre de Dios 11 de julio de 2012 CAPÍTULO III CONTEXTO CLIMÁTICO La Región Madre de Dios, se caracteriza por presentar tres tipos de climas: SUBHÚMEDO Y CÁLIDO Comprende el sector Nororiental de la Región. Se caracteriza por Presentar temperaturas promedio anuales de 25° C .Clima moderadamente lluvioso. HÚMEDO Y CÁLIDO Comprende el sector central y Sur -Occidental de la Región. Este tipo de climático se encuentra en la cuenca Alta y corresponde a la descripción de moderadamente húmedo y cálido, con exceso grande de agua en verano y déficit pequeño de agua. Los valores de temperatura y lluvia. Este clima domina la parte baja del área perteneciente a la cuenca. Presenta como características más saltantes su regular pluviosidad (2100 mm promedio) y temperaturas tropicales del orden de los 25.22°C promedio. Estos parámetros pueden variar entre valores extremos de pluviosidad de 1100 a 2700 mm y 19.37°C a 31.07°C de temperatura. Los vientos predominantes son de NW y SW. Las horas de sol están alrededor de 4.5 diarias. PERHÚMEDO 38
  • 18.
    Estudio de Vulnerabilidaden la Cuenca Las Piedras en Madre de Dios 11 de julio de 2012 Comprende las estribaciones de la cordillera oriental. Se caracteriza por presentar precipitaciones pluviales promedio anuales de 2,300 m.m. y temperaturas promedio anuales de 22° C. Clima muy lluvioso con precipitaciones abundantes, casi todo el año. PRECIPITACIÓN Las lluvias en el área del estudio se incrementan en dirección NE a SO, guardando relación con el alineamiento de la Cordillera de los Andes. Así, se tiene que, mientras en el sector nor- oriental del área del estudio, la precipitación pluvial promedio anual estáalrededor de los 1,700 mm. (Estaciones de Puerto Maldonado, Fundo Iberia y Tambopata). 38
  • 19.
    Estudio de Vulnerabilidaden la Cuenca Las Piedras en Madre de Dios 11 de julio de 2012 CAPÍTULO IV CONTEXTO HIDROLOGICO DIAGNÓSTICO DEL RECURSO HÍDRICO SUPERFICIAL Llamado también río Tacuatimanu. Es el principal afluente por la margen izquierda del rio Madre de Dios; nace en las colinas que forman la divisoria de aguas con el río Shepagua (cuenca del Ucayali). Tiene un extenso recorrido que sigue una dirección predominante Noroeste a Sureste, de aproximadamente 500 km de longitud. Su sinuoso lecho sigue hasta su desembocadura con el río Madre de Dios, en las inmediaciones de Puerto Maldonado. En este punto el río tiene un ancho de 150 m. El río Las Piedras posee muchos afluentes y los principales le dan sus aguas por la margen derecha, pudiendo citarse entre éstos los siguientes ríos: Ceticoyacu, Chanchamayo, San Francisco, Lidia, Cariyacu, Pariamanu y Upuri Capu Tuari. La cuenca del río Las Piedras está poco poblada y sólo algunos fundos se localizan aisladamente en sus orillas. (Meso zonificación Ecológica Económica) CARACTERÍSTICAS FISIOGRÁFICAS La margen derecha del río presenta Colinas bajas moderadamente disectadas y en la margen izquierda Colinas bajas fuertemente disectadas. En la parte alta del cauce del río, presenta terrazas bajas con drenaje bueno a moderado y en la parte baja terrazas bajas con drenaje imperfecto a pobre. RECURSOS HÍDRICOS SUPERFICIALES El río De Las Piedras posee muchos afluentes y los principales le dan sus aguas por la margen derecha, pudiendo citarse entre éstos los siguientes ríos: Ceticayu, Citiyacu, Chanchamayo, San Francisco, Lidia, Cariyacu, Pariamanu y Pariamarca. Por su margen izquierda, el río Huáscar. La cuenca del río Las Piedras está poco poblada y sólo algunos fundos se localizan aisladamente en sus orillas, sin embargo es en esta Cuenca que existen varios grupos de Nativos no contactados y en aislamiento Voluntario. En cuanto a quebradas, existen varias de las cuales las principales son: Belén, Boleo, Mercedes, etc. Existen 4 lagos importantes: Cachonale, Soledad, Trigoso y Tipishca. 38
  • 20.
    Estudio de Vulnerabilidaden la Cuenca Las Piedras en Madre de Dios 11 de julio de 2012 38
  • 21.
    Estudio de Vulnerabilidaden la Cuenca Las Piedras en Madre de Dios 11 de julio de 2012 CAPÍTULO V CONTEXTO SUELOS GRANDES GRUPOS DE SUELOS Según el estudio de Macro ZEE MDD, taxonómicamente se han identificado cinco órdenes de suelos Entisoles, Inceptisoles, Histosoles, Alfisoles y Ultisoles; de las cuales se determinaron 8 subórdenes, 11 grandes grupos de suelo. Edáficamente se identificaron 47 series de suelos divididos en 29 consociaciones y 18 asociaciones de suelos, además se ha reconocido una unidad de áreas misceláneas. Como se muestra en los cuadros Clasificación natural de los suelos 38
  • 22.
    Estudio de Vulnerabilidaden la Cuenca Las Piedras en Madre de Dios 11 de julio de 2012 Consociaciones y asociaciones de suelos del área de estudio 38
  • 23.
    Estudio de Vulnerabilidaden la Cuenca Las Piedras en Madre de Dios 11 de julio de 2012 CONSOCIACIONES DE SUELOS Es una Unidad Cartográfica que tiene un solo componente edáfico en forma dominante, las inclusiones que completan la unidad pueden ser similares alcomponente edáfico, en cuyo caso no afectan la unidad, o pueden ser diferentes pero no deben ser mayores del 15%. A continuación se describen las Unidades Cartográficas delimitadas en el Mapa de Suelos de la Macro ZEE MDD, así como las Unidades Taxonómicas que las conforman: Consociación Oceanía (Typic Udorthents). Cubre una superficie de 5 614 ha, conformada por suelos derivados de materiales aluviónicos antiguos predominados principalmente por arenas y limos depositados sobre estratos arcillosos grisáceos. Ubicadas fisiográficamente en terrazas medias y altas de relieve plano a ligeramente inclinado (0 – 4%). Son suelos de fertilidad natural de media a baja. Están situados en la margen izquierda del río Tahuamanu entre Oceanía y la frontera con Bolivia. Consociación Pardo (Typic Dystrudepts) Cubre una superficie de 12 182 ha, conformada suelos derivados de materiales aluviónicos subrecientes. Ubicadas en terrazas medias de relieve plano a ligeramente ondulado. Por sus limitaciones de suelo son de fertilidad baja. Consociación Iberia (Typic Dystrudepts) Abarca una superficie de 140 138 ha. Son suelos desarrollados de materiales del Terciario conformado por lutitas y areniscas arcillosas de matices rojos, mayormente. Se distribuye ampliamente entre la quebrada de Noaya y la localidad de Iberia, ubicadas en colinas bajas ligeramente disectadas y lomadas con pendientes entre 8 y 25%. Son suelos de bajo contenido de materia orgánica y de fósforo, alto de potasio. Consociación Charcal (Typic Epiaquepts) Abarca una superficie de 4 186 ha. Desarrollados sobre materiales aluviales finos de origen subreciente, depositados fundamentalmente por el río Tahuamanu. Fisiográficamente se ubican en terrazas bajas con inundaciones periódicas o eventuales. Son suelos muy superficiales con desarrollo genético incipiente, mal drenados, muy arcillosos de color pardo grisáceo oscuro a gris claro, con moteaduras pardo rojizos. Son suelos de fertilidad natural baja. Consociación Iñapari (Ultic Hapludalfs) Abarca una superficie de 7 731 ha. Agrupa suelos originados a partir de sedimentos aluviales antiguos de topografía plana ubicada en terrazas altas y medias. Son suelos de fertilidad natural baja. Consociación Noaya (Typic Hapludalfs) Abarca una superficie de 21530 ha. Agrupa suelos originados a partir de sedimentos del terciario constituida por areniscas finas y areniscas arcillosas de matices rojos. Se ubican en colinas bajas de ligera a moderadamente disectadas. Son suelos de fertilidad natural baja. Consociación Primavera (Typic Hapludults) Abarca una superficie de 4 324 ha. Son suelos desarrollados de materiales aluviales antiguos, depositados por el río Tahuamanu, principalmente situados en terrazas altas de relieve plano a ligeramente ondulado con pendientes de 0 a 4% 38
  • 24.
    Estudio de Vulnerabilidaden la Cuenca Las Piedras en Madre de Dios 11 de julio de 2012 Consociación Gris (Typic Dystrudepts) Están desarrollados sobre materiales aluviales subrecientes que estuvieron sometidos en épocas pasadas a condiciones de humedad permanentes. Fisiográficamente se ubica en terrazas medias de relieve plano a ligeramente inclinado así como en vallecitos intercolinosos, con pendientes menores al 4%. Cubre una superficie de 464 ha. Consociación Aguajal I (Hidric Haplofibrists) Está conformada por suelos de la Consociación Aguajal I. Fisiográficamente se ubica en vallecitos de quebradas de drenaje muy pobre. Cubre una superficie de12 562 ha. Contiene alta cantidad de materia orgánica en la superficie (más de62.6%), de reacción muy fuertemente ácida, con alto contenido de saturación de bases. Por las severas limitaciones de drenaje, la aptitud potencial de estos suelos es para protección. Consociación Loboyoc (Typic Hapludults) Están desarrollados sobre materiales residuales y aluvialesantiguos. Fisiográficamente se ubican en terrazas altas fuertemente disectadas de relieve plano a fuertemente disectado, con pendientes menores al 4% y en las disecciones 25%; Cubre una superficie de 350 456 ha. Consociación Aguajal II (Hidric Hapofibrists) Está conformada por suelos de la Consociación Aguajal I. Fisiográficamente se ubica en terrazas bajas depresionadas de drenaje muy pobre adyacentes a los grandes ríos de la zona. Cubre una superficie de 34 324 ha. Al igual que el suelo de la Consociación Aguajal I, este suelo está formado por un colchón de materia orgánica de más de 2 metros de profundidad y están saturados casi permanentemente de agua, de color pardo oscuro. Por las severas limitaciones de drenaje, la aptitud potencial de estos suelos es para protección. Consociación Inambari (Typic Udifluvents) Cubre una superficie aproximada de 68 841ha. Originados a partir de materiales aluviales recientes. Se encuentran distribuidos en terrazas bajas de drenaje bueno a moderado, de relieve plano a ligeramente ondulado, con pendientes dominantes de 0% a 2 %. Su aptitud de uso es para cultivo en limpio, sin embargo, actualmente es la zona con mayor actividad minera en el río Pukiri. Consociación Cantos Rodados (Typic Dystrudepts) Cubre una superficie aproximada de 1 020 ha. Se encuentran distribuidos en terrazas mediasligera a moderadamente disectadas, con pendientes dominantes de 0% a 4%. Su aptitud de uso es para cultivo permanente, pasto y en pequeños porcentajes para producción forestal. Acá se encuentra ubicada la ciudad de Mazuko. Consociación Citulli (Aeric Epiaquepts) 38
  • 25.
    Estudio de Vulnerabilidaden la Cuenca Las Piedras en Madre de Dios 11 de julio de 2012 Desarrollados sobre materiales aluviales subrecientes que estuvieron sometidos en épocas pasadas a condiciones de humedad permanente. Fisiográficamente se ubica en terrazas altas de relieves planos cóncavos, pendientes menores al 2%. Consociación Progreso (Typic Hapludults) Abarca una superficie de 150 309 ha. Agrupa suelos originados a partir de sedimentos aluviales antiguos de topografía plana ubicada en terrazas altas. Son suelos profundos a muy profundos, con desarrollo genético, bien drenados permeables, de color pardo rojizo a pardo oscuro, de textura media a moderadamente fina, a mayores profundidades presenta colores rojizos matizados con moteaduras de color gris pardo claro. Son de reacción fuertemente a moderadamente ácida (pH 5.2 – 5.8), con bajo contenido de materia orgánica, bajo en fósforo y alto en potasio, la saturación de bases oscila entre 50 y 80%. Son suelos de fertilidad natural baja. Esta zona está representada actualmente por la zona minera de Guacamayo. Consociación Agua Negra (Fluvaquentic Eutrudepts) Abarca una superficie de 250 478 ha. Agrupa suelos originados a partir de sedimentos aluviales antiguos de topografía plana ubicada en complejo de orillares antiguo. Son suelos profundos a muy profundos, con desarrollo genético, imperfectamente drenados, impermeables, los colores varían de pardo grisáceo muy oscuro a gris claro en los primeros 50 cm., de pardo a pardo oscuro de los 50 cm. hacia los 140 cm., y textura media a moderadamente fina, presenta colores rojizos matizados con moteaduras de color gris pardo claro. Son de reacción extremadamente a fuertemente ácida (pH 4.3 – 5.2), con alto contenido de materia orgánica, medio de fósforo y potasio. Son suelos de fertilidad natural baja media. Consociación Sarayacu (Typic Edoaquepts) Abarca una superficie de 19 172 ha. Agrupa suelos originados a partir de sedimentos aluviales antiguos de topografía plana ubicadas en Terrazas medias con drenaje muy pobre. Son suelos moderadamente profundos a profundos, con desarrollo genético, con drenaje muy pobre; los colores varían de gris claro en los primeros 20 cm a gris oscuro de los 20 cm hacia los 130 cm., y de textura media. Son de reacción muy fuertemente ácida (pH 4.5), con contenido medio de materia orgánica y fósforo y bajo de potasio; en el horizonte superficial, la saturación de bases oscila entre 50 y 55%. Son suelos de fertilidad natural baja media. Consociación Loero (Typic Hapludults) Agrupa suelos originados a partir de sedimentos aluviales antiguos de topografía plana ubicadas en Terrazas altas de ligera a moderadamente disectada, son suelos profundos a muy profundos, con desarrollo genético y con perfiles Tipo ABC, con drenaje bueno a moderado; los colores varían de pardo fuerte a rojo amarillento; la textura varía de moderadamente gruesa a moderadamente fina. Son de reacción extremadamente ácida (pH 4.3), con contenido bajo de materia orgánica, fósforo y de potasio disponible, la saturación de bases oscila entre 25 y 27%. Son suelos de fertilidad natural baja. Consociación Botafogo (Typic Udifluvents) 38
  • 26.
    Estudio de Vulnerabilidaden la Cuenca Las Piedras en Madre de Dios 11 de julio de 2012 Abarca una superficie de 23 082 ha. Agrupa suelos originados a partir de sedimentos fluviales recientes (islas) que son depositados anualmente en las terrazas bajas, de topografía plana y de drenaje bueno a moderado. Son suelos profundos a moderadamente profundos; sin desarrollo genético; de color pardo amarillento oscuro; textura media. La reacción varía de muy fuertemente ácida a fuertemente ácida (pH 4.9 – 5.5); bajo contenido de materia orgánica, fósforo y potasio en todo su perfil. La aptitud potencial de estos suelos es para cultivos en limpio. Abarca gran parte de los causes del rio Inambari y Pukiri que están siendo explotadas por la minería informal. Consociación Pacae (Typic Udifluvents) Abarca una superficie de 10 406 ha. Agrupa suelos originados a partir de sedimentos fluviales recientes (islas) que son depositados anualmente en las terrazas bajas, de topografía plana y de drenaje bueno a moderado. Son suelos profundos a moderadamente profundos; sin desarrollo genético; con matices de color que varían verticalmente de gris oliva oscura, parda oliva y oliva, a gris claro; textura varía de moderadamente gruesa a moderadamente fina. La reacción varía de muy fuertemente ácida a fuertemente ácida (pH 4.6 – 5.3); bajo contenido de materia orgánica, fósforo y potasio en todo su perfil. Son para cultivos en limpio. Colinda con el cauce del río Alto Madre de Dios. Consociación Pacasmayo (Lithic Udorthents) Abarca una superficie de 32 703 ha (0.36%). Se ubica en laderas de Colinas altas fuertemente disectado, relieve muy accidentado, con pendientes moderadamente empinadas y extremadamente empinadas. Se distribuyen muy localmente, en áreas aledañas al río Salvación y de drenaje bueno a moderado. Son suelos de fertilidad natural baja, siendo su limitación principal su profundidad efectiva y su pendiente. Son suelos aptos para Protección. Consociación Shintuya (Typic Dystrudepts) Abarca una superficie de 3 861 ha. Agrupa suelos originados a partir de sedimentos aluviales antiguos de topografía plana ubicadas en Terrazas altas de ligera a moderadamente disectada. Son suelos profundos a muy profundos, con desarrollo genético y con perfiles Tipo ABC, drenaje bueno a moderado. Son de reacción extremadamente ácida a muy fuertemente ácida (pH 4.3-5.0), con contenido medio de materia orgánica en los horizontes superficiales y bajo de materia orgánica, fósforo y de potasio disponible a partir de los 30 cm de profundidad. Son suelos de fertilidad natural baja. Consociación Cigarra (Typic Dystrudepts) Abarca una superficie de 60 279 ha. Agrupa suelos originados a partir de sedimentos aluviales antiguos de topografía plana ubicadas en Colinas bajas de moderada a fuertemente disectadas. Son suelos moderadamente profundos, con desarrollo genético y con perfiles Tipo ABC, con drenaje bueno a moderado; los colores presentan matices que varían de pardo amarillento oscuro, pardo amarillento a gris claro; la textura varía de media a moderadamente gruesa. La reacción varia de extremadamente ácida a muy fuertemente (pH 4.3-5.0), con contenido medio de materia orgánica en los horizontes superficiales y bajo de materia orgánica, fósforo y de potasio disponible a partir de los 30 cm de profundidad. Son suelos de fertilidad natural baja. 38
  • 27.
    Estudio de Vulnerabilidaden la Cuenca Las Piedras en Madre de Dios 11 de julio de 2012 Consociación Itahuania (Lithic Eutrudepts) Abarca una superficie de 2 736 ha. Agrupa suelos originados a partir de rocas sedimentarias de topografía accidentada ubicadas en colinas bajas de moderada a fuertemente disectadas. Son suelos moderadamente profundos, con desarrollo genético y con perfiles Tipo ABC, con drenaje bueno a moderado; los colores presentan matices que varían de pardo, pardo oscuro, pardo amarillento a amarillo parduzco; la textura varía de moderadamente gruesa a moderadamente fina. La reacción varia de extremadamente ácida a muy fuertemente ácida (pH 4.3-4.8), con contenido medio de materia orgánica en el horizonte superficial y bajo de materia orgánica, fósforo y de potasio disponible a partir de los 12 cm de profundidad, la saturación de bases oscila entre 10 y 12%. Son suelos de fertilidad natural baja. Consociación Isla (Typic Udifluvents) Abarca una superficie de 4 815 ha. Agrupa suelos originados a partir de sedimentos fluviales recientes los que son depositados anualmente en las Islas y terrazas bajas recientes, de topografía plana y de drenaje bueno a moderado. Son suelos moderadamente profundos; sin desarrollo genético; de color pardo grisáceo muy oscuro variando a oliva; textura moderadamente gruesa. De reacción moderadamente ácida (pH 5.9 – 6.0); bajo contenido de materia orgánica, fósforo y potasio en todo su perfil. Son suelos para cultivos en limpio. Abarca a todo el cauce del río Alto Madre de Dios. Consociación Puerto Azul (Typic Dystrudepts) Abarca una superficie de 218 139 ha. Agrupa suelos originados a partir de sedimentos aluviales antiguos de topografía plana, ubicadas en Terrazas altas de ligera a moderadamente disectada. Son suelos profundos a muy profundos, con desarrollo genético y con perfiles Tipo ABC, con drenaje bueno a moderado; con matices de colores que varían verticalmente de gris rosáceo, amarillento parduzco a gris claro; la textura varía demoderadamentegruesa a moderadamente fina. La reacción varia de extremadamente ácida a muy fuertemente ácida (pH 4.2-4.9), con contenido bajo de materia orgánica, fósforo y potasio en todo el perfil. Son suelos de fertilidad natural baja. Consociación Delta II (Typic Dystrudepts) Abarca una superficie de 1 580 ha. Agrupa suelos originados a partir de sedimentos aluviales antiguos de topografía plana ubicadas en Terrazas altas moderadamente disectada. Son suelos profundos a muy profundos, con desarrollo genético y con perfiles Tipo ABC, con drenaje bueno a moderado; los colores varían de pardo oscuro a pardo amarillento; textura fina. De reacción extremadamente ácida (pH 3.9-4.0), con contenido bajo de materia orgánica, fósforo y de potasio disponible en todo el perfil. Son suelos de fertilidad natural baja. Consociación Cantera (Typic Hapludults) Abarca una superficie de 117 876 ha. Agrupa suelos originados a partir de sedimentos aluviales antiguos de topografía plana ubicadas en Terrazas altas de ligera a moderadamente disectada. 38
  • 28.
    Estudio de Vulnerabilidaden la Cuenca Las Piedras en Madre de Dios 11 de julio de 2012 Son suelos profundos a muy profundos, con desarrollo genético y perfiles Tipo ABC, con drenaje bueno a moderado; los colores varían de pardo amarillento a rojo amarillento; la textura varía de moderadamente fina a fina. Son de reacción extremadamente ácida (pH 3.8 - 4.3), con contenido bajo de materia orgánica, fósforo y potasio disponible. Son suelos de fertilidad natural baja. Unidades de Áreas Misceláneas. Cubre una superficie aproximada de 12 148 ha. Son áreas que fisiográficamente corresponden a islas sin vegetación, playones, bancos de ríos de materiales gruesos y áreas intervenidas con actividad minera donde han removido todo el material de suelo. Por sus características y limitaciones, estas áreas están incluidas dentro de las tierras de protección. ASOCIACIONES DE SUELOS Se denomina así a la Unidad Cartográfica no Taxonómica, compuesta por dos o más Unidades Taxonómicas (sub-grupo), asociadas geográficamente porposición fisiográfica o por la naturaleza del material parental que da origen, indicándose el porcentaje o proporción, así como el patrón distributivo de suelos. Asociación Shiringayoc – Villa Rocío Cubre una superficie aproximada de 900 011 ha. Está conformada gran parte por los suelos de la Consociación Shiringayoc (60% de la asociación) y la Consociación Villa Rocío (40% restante). Se encuentran distribuidos en terrazas Altas de ligera a moderadamente disectadas, con pendientes dominantes de 0% a 4%. Su aptitud de uso es para cultivo permanente y pasto y en pequeño porcentajes para producción forestal y protección. Asociación Camión – Madereros Cubre una superficie aproximada de 1’ 811 482 ha. Está conformada gran parte por los suelos de la Consociación Camión (60% de la asociación) y la Consociación Madereros (40% restante). Se encuentran distribuidos en colinas bajas de ligera a moderadamente disectadas, y en pequeña proporción, en colinas bajas fuertemente disectadas. Su aptitud de uso principal es para producción forestal, cultivo permanente y protección de las zonas que presenta pendiente pronunciadas. La fertilidad natural de los suelos es baja. Asociación Charcal – Aguajal Cubre una superficie aproximada de 1 052 ha. Está conformada gran parte por los suelos de la Consociación Charcal (60% de la asociación) y la Consociación Aguajal (40% restante). Se encuentran en las terrazas bajas del río Tahuamanu y son de drenaje imperfecto a pobre. Estos suelos, por estar permanentemente saturados con agua no tienen ninguna utilidad para la agricultura, ganadería o uso forestal. Su uso está determinado para protección. Asociación Dique – Basin Cubre una superficie aproximada de 7 684 ha. Originados a partir de materiales aluviales recientes. Está conformada gran parte por los suelos de la Consociación Dique (60% de la asociación) y la Consociación Basin (40% restante). Se encuentran distribuidos en terrazas bajas de drenaje bueno a moderado, de relieve plano a ligeramente ondulada, con pendientes dominantes de 0% a 4 %. Su aptitud de uso es para cultivo en limpio. La fertilidad natural de los suelos es baja. 38
  • 29.
    Estudio de Vulnerabilidaden la Cuenca Las Piedras en Madre de Dios 11 de julio de 2012 Asociación Tahuamanu - Inundable Cubre una superficie aproximada de 95 381 ha. Está conformada gran parte por los suelos de la Consociación Tahuamanu (60% de la asociación) e Inundable (40% restante). Se encuentran distribuidos en terrazas bajas de drenaje bueno a moderado, de relieve plano, con pendientes dominantes de 0% a 4%. Esta unidad se encuentra ubicada en ambas márgenes de los ríos Tahuamanu yAcre. Su aptitud de uso es para cultivo en limpio con limitaciones por las inundaciones. La fertilidad natural de los suelos es de media a baja. Asociación Alerta – Castañal Cubre una superficie aproximada de 1’ 930 562 ha. Está conformada gran parte por los suelos de la Consociación Alerta (60% de la asociación) y la Consociación Castañal (40% restante). Se encuentran en terrazas altas de ligera a fuertemente disectada y colinas bajas de ligera a moderadamente disectadas. Su aptitud de uso es para producción forestal y cultivo permanente. Asociación Iberia - Alerta Cubre una superficie aproximada de 12 160 ha. Está conformada gran parte por los suelos de la Consociación Iberia (60% de la asociación) y la Consociación Castañal (40% restante). Se encuentran en terrazas altas de ligera a fuertemente disectada; lomadas de cimas angostas y colinas bajas de ligera a moderadamente disectadas. Su aptitud de uso es para producción forestal, cultivo permanente y pastos. Asociación Wicungo – Shimbillo Comprende una superficie aproximada de 246 230 ha., derivados de depósitos aluviales recientes, situados en orillares y terrazas bajas de drenaje bueno a imperfecto, con pendientes de 0 – 2%, se encuentran a lo largo de los ríos Madre de Dios, Tambopata, Elías Aguirre y Malinowski, así como en los afluentes menores de estos ríos. Los suelos de esta asociación está conformada por el suelo Wicungo (60 %) y el suelo Shimbillo (40 %), que presentan drenaje imperfecto. Asociación Isula - Rellano Comprende una superficie aproximada de 199 031 ha., constituidos por suelos residuales, situados en laderas de montañas bajas y altas, que se encuentran dominantemente entre los ríos Alto Madre de Dios -Tambopata y la Cordillera de Carabaya, hacia el límite con Puno. Son de topografía moderadamente empinada a muy empinada. Esta asociación está conformada por el suelo Isula (60 %) y el suelo Rellano (40 %) y son superficiales a muy superficiales. Asociación Mazuco - Cumbre Comprende una superficie aproximada de 96 251 ha., constituidos por suelos residuales, situados en colinas altas fuertemente disectadas, que se encuentran dominantemente entre los ríos Alto Madre de Dios, Inambari y Tambopata. Son de topografía empinada a muy empinada. Esta asociación está conformada por el suelo Mazuco (60 %) y el suelo Cumbre (40 %) y son superficiales como en el caso del suelos de la Consociación Mazuco y profundos como el suelo de la Consociación Cumbre. 38
  • 30.
    Estudio de Vulnerabilidaden la Cuenca Las Piedras en Madre de Dios 11 de julio de 2012 Asociación Topa - Sarayacu Comprende una superficie aproximada de 227 062 ha., constituidos por suelos residuales, situados en terrazas altas con zonas de mal drenaje. Son de topografía plana a ligeramente inclinada. Esta asociación está conformada por el suelo Topa (60 %) y el suelo Cumbre (40 %) y son superficiales a moderada profundos. Asociación Progreso - Misceláneo Comprende una superficie aproximada de 4 852 ha., constituidos por suelos residuales, situados en terrazas altas fuerte a moderadamente disectadas, que se encuentran dominantemente entre el río Huapetuhe. Son de topografía ligeramente inclinada a moderadamente inclinada. Esta asociación está conformada por el suelo Progreso (60 %) y áreas misceláneas (40 %); el suelo Progreso es profundo a moderadamente profundo. Asociación Shapaja - Shimbillo Comprende una superficie aproximada de 14 351 ha, constituidos por suelos de origen fluviales subrecientes, situados en complejo de orillares y terrazas bajas, de drenaje bueno a moderado. Son de topografía plana. Esta asociación está conformada por el suelo Shapaja (60 %) y el suelo Shimbillo (40 %), son moderadamente profundos a profundos. Asociación Agreb - Piña Comprende una superficie aproximada de 477 295 ha., constituidos por suelos de origen fluviales subrecientes, situados en Laderas de montaña baja ocupando laderas de montaña y rellanos; drenaje bueno a moderado. Son de topografía montañosa. Esta asociación está conformada por el suelo Agreb (60 %) y el suelo Piña (40 %), son muy superficiales a superficiales. Asociación Gamitana - Aguano Comprende una superficie aproximada de 6 051 ha., constituidos por suelos de origen aluviales antiguos, situados en terrazas altas y medias; drenaje bueno a moderado. Son de topografía plana. Esta asociación está conformada por el suelo Gamitana (60 %) y el suelo Aguano (40 %), son superficiales a muy superficiales. Asociación Mansilla - Helecho Comprende una superficie aproximada de 170 203 ha., constituidos por suelos de rocas sedimentarias compuestos de areniscas y arcillitas, situados en colinas altas fuertemente disectadas; drenaje bueno a moderado. Son de topografía accidentada. Esta asociación está conformada por el suelo Mansilla (60 %) y el suelo Helecho (40 %), son profundos a moderadamente profundos. Asociación Ungurahui - Bonanaza Comprende una superficie aproximada de 141 221 has., constituidos por suelos de rocas sedimentarias compuestos de areniscas y arcillitas, situados en terrazas medias con zonas de mal drenaje. Son de topografía plana. Esta asociación está conformada por el suelo Ungurahui (60 %) y el suelo Bonanza (40 %), son moderadamente profundos. Asociación Motelo - Manu 38
  • 31.
    Estudio de Vulnerabilidaden la Cuenca Las Piedras en Madre de Dios 11 de julio de 2012 Comprende una superficie aproximada de 132 051 ha., constituidos por suelos de origen aluvial recienterocas sedimentarias compuestos de areniscas y arcillitas, situados en terrazas bajas, drenaje bueno a moderado. Son de topografía plana. Esta asociación está conformada por el suelo Motelo (60 %) y el suelo Manu (40 %). Son suelos de una fertilidad natural media a baja. 38
  • 32.
    Estudio de Vulnerabilidaden la Cuenca Las Piedras en Madre de Dios 11 de julio de 2012 CAPÍTULO VI CONTEXTO GEOLÓGICO Los procesos geológicos ocurridos en el área de estudio se han producido endiferentes eras y periodos geológicos, generando diversos ambientes de sedimentación y eventos tectónicos. El análisis de estos procesos nos ha permitido definir dos unidades morfoestructurales relevantes, esto es, la Cordillera de los Andes y la Penillanura Amazónica. La clasificación de estas megaestructuras ha sido posible por las siguientes características: a) La Cordillera Andina:Como resultado de los diferentes procesos sedimentarios y tectónicos, que modelaron los relieves desde el Precámbrico (600 a 2000 millones de años) hasta la actualidad. b) La Penillanura Amazónica: tiene el comportamiento de una gran cubeta receptora de sedimentos provenientes de las partes altoandinas que se han ido acumulando desde el Terciario inferior. Las unidades geológicas Han sido clasificadas de acuerdo al análisis de la información existente, caracterizando los parámetros litoestratigráficos, sedimentológicos, paleontológicos y cronoestratigráficos; en base a ello se han obtenido 24 unidades. Las unidades que afloran se han depositado desde el Paleozoico Inferior con una variada sedimentación marina y continental influenciada por la tectónica Hercínica,queoriginabaregresiones y transgresiones marinas, depositándose a través de ellas la Formación Ollantaytambo de edad Cambriana, Formación Sandia delOrdovícico, Formación Ananea y Grupo San José del Silúrico, Grupo Cabanillas del Devónico, Grupo Ambo y Tarma del Carbonífero Inferior, y Grupo Copacabana del Pérmico inferior. Cabe mencionar que en el interior de estos complejos, durante el Ordovícico superior se daba a un complejo intrusivo compuestos por granitos y monzogranitos, esencialmente. Durante el Mesozoico, la actividad tectónica se manifiesta con intensidad, originando también constantes cambios en los ambientes de sedimentación, los cuales dieron lugar a la presencia de secuencias clásticas marinas ytransicionales del Grupo Oriente del Cretáceo inferior y marinas de naturaleza fundamentalmente calcárea de la Formación Chonta del Cretáceo medio. En el Cenozoico la intensidad de la actividad tectónica disminuye y se origina una acelerada etapa denudativa, que origina la sedimentación de las capas rojas continentales de naturaleza pelítica y clástica, entre las que se encuentran las formaciones del Paleoceno, Távara y Quendeque del Oligoceno, Charqui e Ipururo del Mioceno, Madre de Dios del Mío-Plioceno y Mazuco del Plioceno. Los cambios bioclimáticos se acentuaron durante este periodo y los procesos geodinámicos se intensificaron originando la sedimentación aluvial y aluvional de la Formación Maldonado, depositadas a principios del cuaternario, en el Pleistoceno Inferior. La erosión fluvial se acrecienta durante el Pleistoceno trayendo consigo sedimentos y que luego son depositados en las márgenes de los ríos. Este proceso continúa en la actualidad. Los yacimientos que alberga la cuenca, son de alto valor económico, pues existen diversas empresas petroleras que se encuentran prospectando, tanto en la provincia de Tambopata, en las proximidades de la Reserva Nacional Tambopata-Candamo y en la Reserva Comunal Amarakaeri. Asimismo, la presencia de oro aluvial, sobre todo en las zonas aluviales y en las terrazas antiguas de las formaciones cuaternarias (Huapetuhe y Boca Colorado). 38
  • 33.
    Estudio de Vulnerabilidaden la Cuenca Las Piedras en Madre de Dios 11 de julio de 2012 CAPÍTULO VII VULNERABILIDAD DE LA CUENCA La evaluación con este criterio ha tenido como propósito identificar las áreas más vulnerables, desde el punto de vista físico, para las actividades socioeconómicas. La vulnerabilidad de la zona ha sido definida en base a su Geología, Geomorfología, Suelos, Vegetación, Clima y Pendiente. Las zonas más vulnerables son aquellas que presentan un material parental no consolidado, suelos poco evolucionados, formas de tierra montañosas y muy accidentadas con poca o escasa vegetación, fuerte precipitación y pendientes muy pronunciadas. Las variadas formas de tierra existentes, que comprenden desde abruptas montañas a zonas de planicies, así como las diversas litologías superficiales y estructuras tectónicas, definen comportamientos morfodinámicos donde en forma natural la mayor intensidad de erosión ocurre en los territorios montañosos más abruptos y en las márgenes de los ríos. Estos procesos son: derrumbe, erosión, deslizamiento, migración meándrica, hidromorfismo, etc. Las zonas vulnerables y moderadamente vulnerables, se localizan principalmente en las áreas montañosas de la parte sur oeste del departamento, debido a su relieve accidentado, suelos muy superficiales y por soportar los mayores niveles de precipitación. Estas áreas, debido a su elevada inestabilidad, no permiten tomar medidas de control o mejoramiento, por ello constituyen los territorios menos recomendables para el emplazamiento de obras de infraestructura y actividad humana en general. Las áreas medianamente estable-vulnerables son ampliamente distribuidas en todo el departamento, en especial en la zona norte. Los territorios restantes, conformados por terrazas aluviales y colinas, presentan comportamientos morfodinámicos de escasa intensidad, sin embargo se pueden desencadenar acciones morfodinámicas importantes de ocurrir deforestaciones masivas. 38
  • 34.
    CONCLUSIONES Seria Importante realizarde manera más profunda estudios propuestos para esta zona ya que carece significativamente de información para la elaboración de proyectos. Esto se debe a problemas sociales en la zona. De acuerdo a los resultados obtenidos en el proceso se propone como estrategia poner en practica una zonificación ecológica y económica, para la la conservación de la diversidad biológica y cultural. Las zonas bajas adyacentes del Río las Piedras son de carácter productivo para algunas actividades. Tiene zonaapropiada para desarrollar proyectos de carácter productivo, teniendo como base a cultivos de ciclo corto. Las zonas más propicias para desarrollar proyectos de carácter productivo en base a cultivos permanentes se encuentra en la margen derecha del Río, usando de preferencia sistemas agroforestales. Así mismo, desde el punto de vista socioeconómico, las limitaciones para el uso adecuado de estas tierras están relacionadas, por un lado, al bajo nivel de rentabilidad, restricciones del mercado y a la débil oferta de alternativas tecnológica, y por otro, a la precaria condición económica del morador que no permite realizar más inversiones que la de su propia mano de obra familiar y al débil conocimiento sobre el uso y manejo apropiado de estas tierras. Es zonas propicias para proyectos relacionados con la producción forestal. En este sector, excluyendo las zonas de protección, se puede desarrollar una zona de producción forestal permanente de acuerdo a la legislación forestal.
  • 35.
    BIBLIOGRAFIA 1. PROYECTO LÍNEABASE AMBIENTAL DE CUENCA DE RÍOS - MINAN 2. ESTUDIO DIAGNÓSTICO HIDROLÓGICO DE LA CUENCA MADRE DE DIOS – Ministerio de Agricultura. 3. MAPA DE VULNERABILIDAD FISICA herramienta para la gestión del riesgo- MINAM 4. PROPUESTA DE ZONIFICACIÓN ECOLOGICA ECONOMICA Y EL ORDENAMIENTO TERRITORIAL – MINAN
  • 36.
    “ANÁLISIS DE RIESGOPOR DESLIZAMIENTO EN LA INFRAESTRUCTURA VIAL DEL DEPARTAMENTO DE MADRE DE DIOS” VARIABLES VULNERABILIDAD FÍSICA • Mapa vial • Centro poblados • Suelos DESLIZAMIENTO • Cobertura vegetal • Geología • Isoyetas • Pendientes • Geomorfología
  • 37.
  • 39.
  • 40.
    VARIABLES 100% V1 INFRAESTRUCTURA 40% VIAL V2 CENTROS 30% POBLADOS V3 SUELOS 30% SUBMODELO 2 VARIABLE 100% V1 COBERTURA 10% VEGETAL V2 GEOLOGÍA 20% V3 ISOYETAS 20% V4 PENDIENTE 30% V5 GEOMORFOLOGÍA 20% MODELO FINAL 100% Sbm 1 VULNERABILIDAD FÍSICA 50% Sbm 2 (PELIGRO)DESLIZAMIENTOS 50% 100%
  • 41.
    SUBMODELO 1 VULNERABILIDADFÍSICA • SBM1: (0.3*RED VIAL + 0.2*CENTROS POBLADOS + 0.4*SUELOS)/9 Los deslizamientos, ocurren como resultados de desplazamiento de material solido, asignamos una mayor puntuación a suelos, debido a que este fenómeno se genera como resultado de cambios en su composición y estructura, como la erosión (causada por la misma naturaleza y el hombre), que puede provocar deslizamientos. Otras variables tomadas en nuestro sub modelo son: la red vial, el cual es nuestro punto de estudio donde le asignamos otro valor, y los centros poblados los cuales se verán afectados y están susceptibles a esta amenaza. SUBMODELO 2 PELIGRO POR DESLIZAMIENTOS SBM2: 0.1*COBERTURA VEGETAL + 0.2*GEOLOGÍA + .02*ISOYETAS + 0.3*PENDIENTE + 0.2*GEOMORFOLOGÍA Tomamos la mayor puntuación para pendiente, debido a que los deslizamientos se dan de manera más brusca a lo largo de una pendiente cuyo plano acumula de manera parcial el mismo material, autolimitando su transporte. La probabilidad de que haya más daños, depende mucho del grado de pendiente por donde correrá o desplazará el material. Otra variable elemental son las isoyetas, el cual nos muestra el nivel de precipitación en la zona de estudio (cantidad de lluvia en el área) que afecta directamente al suelo ocasionando el peligro (deslizamientos). Asimismo, es necesario conocer las fallas geológicas existentes en las pendientes, acumulación de rocas, la deforestación y pérdida de la vegetación. La geología y geomorfología son formaciones que están unidas y aparecen conjuntamente por ende, son afectados por la cantidad de precipitación
  • 42.
    (isoyetas) que losdebilita, por lo tanto se le coloca el mismo valor de ponderación para que tomar el mismo grado de importancia ya que estos fenómenos se analizan conjuntamente. Las variables de pendiente y cobertura vegetal se interrelacionan en la ocurrencia del fenómeno depende de la cantidad de cobertura vegetal hallara en el lugar (pendiente), ya que uno le da fortaleza y estabilidad evitando el peligro. Por ello le damos mayor puntuación para pendiente y menor puntación a la vegetación. MODELO FINAL MF: 05*SBM1 + 0.5*SBM2 Finalmente, con nuestro submodelo 1 de vulnerabilidad física y submodelo 2 de peligros, obtendremos nuestro modelo final, es decir el mapa de riesgos por deslizamiento. PONDERACIONES Vulnerabilidad • Mapa vial • Centros poblados • Suelos Descripción _suelo