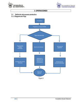
3. OPERACIONES
3.1 Definición del proceso productivo
3.1.1 Diagrama de Flujo

                                        Proveedores




                               «Papelería e Internet ROMI»




                                  Tipo de servicio.




         Engargolado.                                            Artículos de
           Copias.                Servicio de internet
                                                                  papelería
          Enmicado.




                                        Asignación y
                                        activación de
                                        tiempo en la
      Entrega del servicio              computadora             Entrega de los
           solicitado                                        artículos solicitados




                                         Cobro del
                                         servicio.



                                            Figura 3




    24                                                        Incubadora Social Chetumal
3.2Materia prima y proveedores
3.2.1costeo del producto.
   CANT.                               DESCRIPCIÓN                         COSTO / U
        1 C7100HJS.NO. 2179 16x21 cm                                           20.04
        1 RAYA 100 HJS.NO.2186 16x21cm                                         20.04
        1 C7 100 HJS. NO. 2131 20x26.25cm                                      32.18
        1 RAYA 100 HJS.NO.2148 20x26.25cm                                      32.18
        1 BOLÍGRAFO ACONÓMICO FOSKA PM TINTA AZUL XH0927                        1.38
        1 BOLÍGRAFO ACONÓMICO FOSKA PM TINTA NEGRA XH0927                       1.38
        1 BOLÍGRAFO ACONÓMICO FOSKA PM TINTA ROJA XH0927                        1.38
        1 CORRECTOR LÍQUIDO FOSKA BASE DE AGUA SS118 20ML                       5.58
        1 CORRECTOR CINTA FOSKA GZ1007 5X8                                     10.57
        1 CORRECTOR T/ PLUMA FOSKA SS1026A                                      9.11
        1 MARCADOR P/PIZARRON BLANCO MK8004 AZUL                                6.70
        1 MARCADOR P/PIZARRON BLANCO MK8004 ROJO                                6.70
        1 MARCADOR P/PIZARRON BLANCO MK8004 VERDE                               6.70
        1 MARCADOR P/PIZARRON BLANCO MK8004 NEGRO                               6.70
        1 BROCHE 8 CM FOSKA T10011                                             16.05
        1 CLIP COLOR #1 FOSKA 33 MM AS AS-34                                    6.73
        1 CLIP CUADRITO #1 FOSKA AS AS-06                                       3.35
        1 CLIP ESTANDAR FOSKA #1 33 MM AS  AS-03                                3.32
        1 CLIP ESTANDAR FOSKA #2 28 MM                                          3.02
        1 CLIP GALVANIZADO FOSKA 25 MM AZ  AZ-04                                5.14
        1 CLIP MARIPOSA FOSKA #1 AS AS-12                                       8.99
        1 CLIP MARIPOSA FOSKA #2 AS  AS-37                                     12.79
        1 CUTTER FOSKA CHICO SX  SX-4                                           2.06
        1 CUTTER FOSKA CHICO SX  SX-8                                           3.47
        1 DESENGRAPADOR FOSKA RM01                                              4.65
        1 ENGRAPADORA MINI FOSKA C/1000 GRAPAS ST0261B                         10.56
        1 ENGRAPADORA MEDIA TIRA METÁLICA FOSKA ST0960                         24.43
        1 GRAPA ESTANDAR FOSKA C/5000 26/6 SL007                                7.90
        1 LÁPIZ ADHESIVO FOSKA 21 GRS GA021                                     4.96
        1 NOTA ADHESIVA FOSKA 3X3 CUBO NEON                                    23.94
        1 NOTA ADHESIVA FOSKA 3X3 CUBO PASTEL                                  16.79
        1 PERFORADORA FOSKA 2 ORIFICIOS 20H PP8613                             60.45
        1 SUJETOS DOCUMENTOS 2" 800  800-1                                      1.88
        1 TABLA AGARRAPAPEL FOSKA T/C ACRÍLICA WBOO2F                          20.11




   25                                                   Incubadora Social Chetumal
CANT.                                 DESCRIPCIÓN                                    COSTO / U
     1   TIJERA ESCOLAR YG9020 5.5"                                                       3.88
     1   ACUARELA C/12 COL YC1007                                                         9.37
     1   BOLIGRAFO BIC PUNTO MEDIANO M250.C AZUL                                         22.20
     1   BOLIGRAFO BIC PUNTO MEDIANO M250.C NEGRO                                        22.20
     1   BOLIGRAFO BIC PUNTO MEDIANO M250 ROJO                                           22.20
     1   BOLIGRAFO BIC DIAMANTE PUNTO MEDIANO MSD AZUL
                                                   MSD-11                                30.96
     1   BOLIGRAFO BIC DIAMANTE PUNTO MEDIANO MSD NEGRO
                                                   MSD-11                                30.96
     1   BOLIGRAFO BIC DIAMANTE PUNTO MEDIANO MSD ROJO
                                                   MSD-11                                30.96
     1   BOLIGRAFO RETRACTIL CUATROCOLOR BIC #FCMM#FCMM-11                              200.76
     1   EXHIBIDOR PUCCA 8 BOLIGRAFO MAS 7 LÁPICES                                       67.47
     1   EXHIBIDOR GUSANITO 15 BOLIGRAFO + 4 LÁPICES GUSEX
                                                         GUSEX-19                        79.67
     1   EXHIBIDOR AMERICA 8 BOLIGRAFOS MAS 7 LAPICES AME AME-15                         67.47
    1    CORRECTOR LIQUIDO BIC RAPID C/ESPONJA #WOQD
                                                   #WOQD-10                              64.30
    1    PEGAMENTO BLANCO 40 GRS BIC COD WG40-72 OF ARMADAS PZAS. MAS 1 GRATIS
                                                   72                                   142.56
    1    ETIQUETA A5Q-916 1/2 CARTA BCO. .9X1.6 12 HJS=1680 ETIQ. PIMACO
                       916                                                              120.96
    1    NOTA ADHESIVA 76X76 100 HJ BO/1 PZ PIMACO NA 100 HJS                           415.68
    1    NOTA ADHESIVA RESICLABLES 76X76 100 HJ BO/1 PIMACO NAR 100 HJS                 613.44
    1    FOMI VERDE OSCURO (BANDERA) TAMAÑO CARTA STC044                                 29.52
    1    FOMI VERDE CLARO TAMAÑO CARTA STC068                                            29.52
    1    FOMI AZUL OSCURO(REY) TAMAÑO CARTA STC0044                                      29.52
    1    FOMI NARANJA ROJIZO TAMAÑO CARTA STC0065                                        29.52
    1    FOMI ROSA TAMAÑO CARTA STCO64                                                   29.52
    1    FOMI CARNE(NATURAL) TAMAÑO CARTA STCO60                                         29.52
    1    FOMI ROJO TAMAÑO CARTA STCO61                                                   29.52
    1    FOMI CAFÉ OSCURO TAMAÑO CARTA STCOO8                                            29.52
    1    FOMI NEGRO TAMAÑO CARTA STC005                                                  29.52
    1    FOMI BLANCO TAMAÑO CARTA STC0000                                                29.52
    1    FOMI AMARILLO CANARIO TAMAÑO CARTA STCOO1                                       29.52
    1    FOMI AZUL CYAN (CIELO) TAMAÑO CARTA STC089                                      29.52
    1    JUEGO DE GEOMETRÍA CON COMPÁS DE PRECISIÓN EN BLISTER DELTA DEL65              295.56
    1    6 DIAMANTINA 20 SOBRES CON 5 COLORES DE 2.7 GRS DYA20                          168.36
    1    6 DIAMANTINA 20 SOBRES CON FIGURAS VARIADAS DE 3 GRS DYA20M                    474.22
    1    6 LIMPIAPIPAS COLORES ESTANDAR CON 30 PZS BLISTER                               88.50
    1    TIJERAS ESCOLAR CON PUNTA ROMA BARRILITO 146  146-5                            317.04
    1    FOLDER DE COSTILLA COLOR AMARILLO TAMAÑO CARTA                                 135.12




   26                                                         Incubadora Social Chetumal
CANT.                                   DESCRIPCIÓN                                    COSTO / U
        1   FOLDER DE COSTILLA COLOR HUMO TAMAÑO CARTA QC1HN                                 5.63
        1   FOLDER DE COSTILLA COLOR VERDE. TAMAÑO CARTA QC1VN                               5.63
        1   FOLDER DE COSTILLA COLOR AZUL. TAMAÑO CARTA QC1ZN                                5.63
        1   EQUIPO GEOMETRIA BARRILITO GEO
                                        GEO-30                                              14.75
        1   CRAYON NORMAL PINCELIN ESTUCHE C/12 PZS                                         19.95
        1   CRAYON EXTRAGRUESO CARMEN # 608417 ESTUCHE C/6 PZAS                             10.63
        1   LAPIZ MIRADO HEXAGONAL #2                                                        2.43
        1   PUNTILLA HB 0,5 MM. #P
                                 #P-100                                                      4.18
        1   PUNTILLA HB 0,7 MM. # P
                                  P-700                                                      4.18
        1   N°.3 BOL. C/100 PZAS.                                                            0.25
        1   CUADERNO ESPIRAL DO HELLO KITTY FF RAY 100 HJS 533350                           22.62
        1   CUADERNO ESPIRAL DO KIUT FF RAY 100 HJS                                         22.62
        1   CUADERNO PROF. DO TOY STORY 3 C7 100 HJS 580510                                 30.86
        1   CUADERNO PROF. DO TOY STORY 3 RAYA 100 HJS 580508                               30.86
        1   CUADERNO PROF. DO NORMA STARS RAYA 100 HJS 580495                               23.60
        1   CUADERNO ESPIRAL DO FERRARI FF RAY 100 HJS 533396                               22.62
        1   CUADERNO PROF. DO PRINCESAS C7 100 HJS 529983                                   34.77
        1   CUADERNO PROF. DO PRINCESAS RAYA 100 HJS COD 529980                             34.77
        1   PAPEL OFFICE DEPOT PARA COPIADORA TAMAÑO CARTA 37KG                              0.09
        1   PAPEL PARA COPIADORA XEROX TAMAÑO OFICIO                                         0.20
        1   PAPEL RECICLADO COLORES INTENSOS TAMAÑO CARTA                                    0.22
        1   PAPEL CASCARÓN OFFICE DEPOT 4 OCTAVOS 56*35 CM                                   5.98
        1   PAPEL CASCARÓN OFFICE DEPOT 4 OCTAVOS 35*28 CM                                  10.73
        1   PAPEL MILIMÉTRICO POCHTECA PAPEL TAMAÑO CARTA                                    0.76
        1   PAPEL Y CARTULINA OPALINA POCHTECA PAPEL 125G.                                   1.50
        1   PAPEL CREPÉ PAPER & CO. ROJO                                                     4.95
        1   PAPEL CREPÉ PAPER & CO NARANJA                                                   4.95
        1   PAPEL CREPÉ PAPER & CO BLANCO                                                    4.95
        1   PAPEL CREPÉ PAPER & CO AMARRILLO                                                 4.95
        1   PAPEL CREPÉ PAPER & CO VERDE                                                     4.95
        1   PAPEL CREPÉ PAPER & CO AZUL MARINO                                               4.75
        1   PAPEL CHINA CREPÉ PAPER & CO. ROJO                                               1.83
        1   PAPEL CHINA CREPÉ PAPER & CO. NARANJA                                            1.83
        1   PAPEL CHINA CREPÉ PAPER & CO. BLANCO                                             1.83
        1   PAPEL CHINA CREPÉ PAPER & CO. AMARILLO                                           1.83
        1   PAPEL CHINA CREPÉ PAPER & CO. VERDE                                              1.83




   27                                                               Incubadora Social Chetumal
COSTO /
CANT.                               DESCRIPCIÓN
                                                                                    U
    1   PAPEL CREPÉ PAPER & CO AZUL MARINO                                           4.75
    1   PAPEL CHINA CREPÉ PAPER & CO. ROJO                                           1.83
    1   PAPEL CHINA CREPÉ PAPER & CO. NARANJA                                        1.83
    1   PAPEL CHINA CREPÉ PAPER & CO. BLANCO                                         1.83
    1   PAPEL CHINA CREPÉ PAPER & CO. AMARILLO                                       1.83
    1   PAPEL CHINA CREPÉ PAPER & CO. VERDE                                          1.83
    1   PAPEL CHINA CREPÉ PAPER & CO. ROSA                                           1.83
    1   PAPEL CHINA CREPÉ PAPER & CO. AZUL MARINO                                    1.83
    1   PAPEL METÁLICO ROYAL CAST ORO GRABADO                                        9.80
    1   PAPEL METÁLICO ROYAL CAST METÁLICO PLATA                                     9.80
    1   CARTULINA AMÉRICA ROYAL CAST 57*70 CM ROJO                                   7.98
    1   CARTULINA AMÉRICA ROYAL CAST 57*70 CM AMARILLO                               7.38
    1   CARTULINA AMÉRICA ROYAL CAST 57*70 CM VERDE                                  7.38
    1   CARTULINA AMÉRICA ROYAL CAST 57*70 CM ROSA                                   7.38
    1   CARTULINA FLUORESCENTE ROYAL CAST 66*47.5 CM ROJO                            7.80
    1   CARTULINA FLUORESCENTE ROYAL CAST 66*47.5 CM CERESA                          7.80
    1   CARTULINA FLUORESCENTE ROYAL CAST 66*47.5 CM ORO                             7.80
    1   CARTULINA FLUORESCENTE ROYAL CAST 66*47.5 CM LIMÓN                           7.80
    1   CARTULINA FLUORESCENTE ROYAL CAST 66*47.5 CM VERDE                           7.80
    1   CARTULINA FLUORESCENTE ROYAL CAST 66*47.5 CM NARANJA                         7.80
    1   CARTULINA FLUORESCENTE ROYAL CAST 66*47.5 CM AZUL                            7.80
    1   CARTULINA FLUORESCENTE ROYAL CAST 66*47.5 CM BLANCA 220G.                    4.29
    1   PAPEL BOND PARA PLOTER ROYAL CAST 56*86                                      6.90
    1   FOLDERS 100% RECICLADOS OFIVENTAS TAMAÑO CARTA COLORES SURTIDOS              2.40
    1   TARJETAS ÍNDICES PROFILE OFIVENTAS 4"*6" BLANCA                              0.15
    1   TARJETAS ÍNDICES PROFILE OFIVENTAS 4"*6" RAYADA                              0.16
    1   CINTA ADHESIVA 600 SCOCH 18MM*33M                                           11.50
    1   CINTA ADHESIVA 600 SCOCH 12MM*33M                                            7.90
    1   CINTA FLEJADORA CANELA                                                      12.48
    1   CINTA FLEJADORA TRANSPARENTE                                                12.48
    1   ADHESIVO PEGATODO UHU 33ML                                                  29.90
    1   ADHESIVO PEGATODO UHU 20ML+8ML GRATIS                                       22.00
    1   CARPETAS BÁSICAS WILSON JONES 1/2" BLANCA 120 HOJAS                         33.50
    1   CARPETAS PANORÁMICAS WILSON JONES 1" BLANCA 200 HOJAS                       39.90
    1   CUBIERTAS TEENGS GBC 5 POR COLOR                                             2.80




   28                                                      Incubadora Social Chetumal
CANT.                                       DESCRIPCIÓN                                  COSTO / U
        1   CUBIERTAS PARA ENCUADERNAR GBC PLAST. CRISTAL GBPLACK                             2.50
        1   CUBIERTAS PARA ENCUADERNAR GBC PLAST. RAYADA HUMO GBPLACK                         2.50
        1   CUBIERTAS PARA ENCUADERNAR GBC PLAST. RAYADA AZUL GBPLACK                         2.50
        1   CUBIERTAS PARA ENCUADERNAR GBC PLAST. RAYADA NEGRA GBPLACK                        2.50
        1   ARILLOS PLASTICOS GBC 1/4 "NEGRO 2121-35HOJAS                                     1.32
        1   ARILLOS PLASTICOS GBC 3/8 "NEGRO 36 HOJAS
                                               36-50                                          1.50
        1   ARILLOS PLASTICOS GBC 1/2 "NEGRO 66 HOJAS
                                               66-80                                          1.60
        1   ARILLOS PLASTICOS GBC 5/8 "NEGRO 9696-110 HOJAS                                   2.80
        1   PORTAGAFETES CON CORDÓN AZOR PLÁSTICO CRISTAL                                    17.98
        1   CORDÓN PARA PORTAGAFETES Y CREDENCIALES COLOR AZUL                                3.33
        1   PORTAGAFETES CON SEGURO DE ALFILER K&M AVERI 21/6"*31/2"                          1.60
        1   PORTAGAFETES CON SEGURO DE ALFILER K&M AVERI 21/6"*31/2"                          2.66
        1   PLASTILINA PARA MODELAR CRAYOLA                                                   0.90
        1   PLASTILINA EN BARRA CRAYOLA AMARILLA                                              5.90
        1   PLASTILINA EN BARRA CRAYOLA ROJA                                                  9.90
        1   PLASTILINA EN BARRA CRAYOLA AZUL                                                  9.90
        1   PLASTILINA EN BARRA CRAYOLA VERDE                                                 9.90
        1   PLASTILINA EN BARRA CRAYOLA NEGRA                                                 9.90
        1   PLASTILINA EN BARRA CRAYOLA GRIS                                                  9.90
        1   PLASTILINA EN BARRA CRAYOLA BLANCA                                                9.90
        1   PLASTILINA EN BARRA CRAYOLA ROSA                                                  9.90
        1   PLASTILINA EN BARRA CRAYOLA NARANJA                                               9.90
        1   PLASTILINA EN BARRA CRAYOLA CAFÉ                                                  9.90
        1   LAPICERO RETRÁCTIL ZEBRA PUNTILLAS 0.15 MM                                        7.95
        1   LAPICERO 2 RETRÁCTIL CORTO ZEBRA PUNTILLAS 0.7 MM                                 4.30
        1   LAPICERO RETRÁCTIL FUN PENCIL ZEBRA TIPO LÁPIZ PUNTILLAS 0.7 MM.                  4.58
        1   PUNTILLAS DE GRAFITO 2HB FORAY 0.5 MM                                             3.30
        1   DVD R 4.7 GB 120 MIN/16X OFFICE DEPOT                                             2.98
        1   CD GRABABLE 700 MB 80MIN/48X SONY                                                 3.38
        1   MEMORIA USB KINGSTON DT101                                                      119.00
        1   CALCULADORA BÁSICA JUNIOR COLOR OLIVETTI                                         39.90
        1   CALCULADORA BÁSICA DE BOLSILLO SHARP                                             45.50
        1   CALCULADORA DE BOLSILLO OLIVETTI                                                 18.50
        1   RECIBO DE DINERO PCFORM 50 HOJAS                                                 15.90
        1   PAGARÉ PCFORM 9X21.5 CM                                                          39.00
        1   NOTA DE REMISIÓN OFFICE DEPOT 25 FORMAS X BLOCK                                   4.73




   29                                                              Incubadora Social Chetumal
DESCRIPCIÓN                                          CONTENIDO     $   $/UNIT
INTERNET    PAQUETE DE INTERNET SUPER NEGOCIO 3MB.                        30DIAS      799.00 799.00
            TOTAL                                                                            $799.00
            2 CUBIERTAS TEENGS GBC 5 POR COLOR                            PAQ.C/25     69.90    5.592
            1 ARILLOS PLASTICOS GBC 1/4 "NEGRO 21
                                               21-35HOJAS                 PAQ.C/25     32.90    1.316
            TOTAL                                                                             $6.908
            2 CUBIERTAS TEENGS GBC 5 POR COLOR                            PAQ.C/25     69.90    5.592
            1 ARILLOS PLASTICOS GBC 3/8 "NEGRO 36 HOJAS
                                               36-50                      PAQ.C/25     37.50      1.5
            TOTAL                                                                             $7.092
            2 CUBIERTAS TEENGS GBC 5 POR COLOR                            PAQ.C/25     69.90    5.592
            1 ARILLOS PLASTICOS GBC 1/2 "NEGRO 51 HOJAS
                                               51-80                      PAQ.C/25     39.90    1.596
ENGARGOLADO TOTAL                                                                             $7.188
            2 CUBIERTAS TEENGS GBC 5 POR COLOR                            PAQ.C/25     69.90    5.592
            1 ARILLOS PLASTICOS GBC 5/8 "NEGRO 96
                                               96-110 HOJAS               PAQ.C/25     69.90    2.796
            TOTAL                                                                             $8.388
ENMICADO    BOLSAS PARA ENMICAR GBC TAMAÑO CARTA 5 ML                     PAQ. C/100  353.90 $3.539
            TONER RINDE 500 HJS COLOR                                     UNIDAD        1750     3.50
IMPRESIONES 1 HOJAS TAMAÑO CARTA                                          CAJA C/5000 429.00 0.0858
COLOR       TOTAL                                                                            $3.5858
            TONER RINDE 750 HJS NEGRO                                     UNIDAD         895     1.19
IMPRESIONES HOJAS TAMAÑO CARTA                                            CAJA C/5000 429.00 0.0858
B/N         TOTAL                                                                             1.2758
            TONER RINDE 1500 HJS                                          UNIDAD         895     0.59
COPIAS      HOJAS TAMAÑO CARTA                                            CAJA C/5000 429.00 0.0858
            TOTAL                                                                            $0.6758

3.2.2 Criterios de Selección de Proveedores.
La selección de proveedores, está basado de acuerdo a los precios que ofrecen, las promociones,
las garantías, además de los tiempos de entrega y la calidad del servicio y del producto.

3.2.3 Matriz de selección de proveedores.

1. OFFICE DEPOT N°409 CHETUMAL.
Dirección: Av. Insurgentes km 5 025 local s 1 Emancipación de México, C.P.77084, Tel: 01 983
                                          s-3-1
208-7150, horario: Lunes a Viernes: 08:00am
                      es            08:00am-10:00pm. Sábado y Domingo: 09:00am.-10:00p.m.
                                                                       09:00am.

2. TONYS PAPELERÍA
Dirección: Othón P. Blanco con Héroes, contacto: Agente de ventas en Chetumal Edgar Cetina,
                                                                     Chetumal
celular: 9831105353.

3. OPTIVOSA OPERADORA DE TIENDAS VOLUNTARIAS, S.A. DE C.V.
Dirección: calle 99 n° 646 por 66- y 66-e col. Nueva obrera,Mérida Yucatán.
                                 -d
019999303400 ext.135, Contacto: AdyCaamal; www.optivosa.com/mayoreo/


     30                                                                  Incubadora Social Chetumal
4. COMPUTERAMA.
Dirección:Av. Benito Juárez N°129 Esquina Plutarco E. Calles, Colonia: Centro, Tel: 8329278,
          Av.
Chetumal Q. Roo.

3.3 Infraestructura
La “papelería e Internet ROMI” se ubicará en el local ubicado en la calle Margarita Maza N°22a
entre 10 de Abril y 30 de Noviembre, colindando:

Por el lado norte con la calle Otilio Montaño.
Por el lado sur con calle Úrsulo Galván.
Por el lado este con la calle 30 de Noviembre
Por el lado oeste con la calle 10 de Abril

3.3.1 Maquinaria y equipo actual.

                   Cantidad            Descripción         Valor $       Condiciones
           1                         Local                  70,000.00         Buenas
           1                         Mostrador                 500.00         Buenas
           Total                                            70,500.00
                                                 Tabla 1

3.3.2 Maquinaria y equipo necesario y especificaciones.

Equipo             Cant. Especificaciones                                        $/unit           $/total
                         Tarjet madre asrock -m3a770de 4xddr3 3xpcie
                         Tarjeta
                         4xddr3 3x pcie 4xsata soc am3. -amd athlon ii™x2
                         245 dual core 2.9ghz 2mb 1066mhz. -gabinete
                            5
                         acteck lansing 500w sata atx atx-my.-kit barebone de
Computadora              teclado, mouse y bocina genius.
                                                  genius.-quemador de dvd lg
                         22x sata light scribe negro.
                                               negro.-memoria ddr ii kingston
                         2gb 667mhz.
                              667mhz.-disco duro w.d. 320gb ide.-monitor lg.
Servidor              1 W1953s de 18.5 lcd. Wide screen black.
                         W1953s-pf                                            7,390.51
                                                                                390.51          7,390.51
                         Tarjeta madre intel D510MO Dual Core, módulo
                         DDR2 2GB, disco duro 160 GB saegate sata IIRF
                         DVDW Samsung 22X SH    SH-S223 SATA C.S. gabinete
                         grobi 500w ATX
                                     ATX-P4 FTE 24 PINES, con monitor 17”
Computadora           9 y regulador                                           4,700.00
                                                                                700.00         42,300.00
Multifuncional        1 Multifuncional samsung scx4600.                       2,846.56          2,846.56
Cajón
registrador            1 Cajón registrador cd100m star/epson negro          1,194.27
                                                                              194.27            1,194.27
Silla para               Silla para cómputo neumática office depot 75x53x50
cómputo               10 cm asiento 53x50                                     289.00
                                                                              289               2,890.00

Mesas plegables         4 Mesas plegables office depot 73.7 x 75.6 x 152.4 cm     869.00        3,476.00

     31                                                                  Incubadora Social Chetumal
Enmicadoras              1 Enmicadoras office depot 9" ancho                         699.00         699.00
Guillotina               1 Guillotina base plástico swingline guillotina 12"         429.00
                                                                                     42             429.00
Encuadernadora           1 Encuadernadora manual gbc                               1,619.00       1,619.00
Puertas                    Cancelería de 2.15 x 2.20 Puerta en aluminio con
                                                  2.20.
corredizas               1 vidrio transparente.                                    4,500.00       4,500.00
                           Acondicionador lg w182c 1.5 toneladas corriente
                                                w182cm
                           220v control remoto eficiencia normal de 13 a 21 m2
Aire                       de enfriamiento medidas: ancho 66, alto 42.8, fondo
Acondicionado            1 77.codigo: 602361                                       5,445.00       5,445.00
Vent. de pared           5 Ventilador de pared                                       838.00       4,190.00
Anaqueles                3 Anaquel metálico                                          380.00       1,140.00
                           Vitrina de 1.80 de largo x 1.00 altura x 45 ancho con
                           cristal transparente 6mm y alum. Blanco con base
Vitrina                  1 de cristal esmerilado con 2 entrepaños.                 2,000.00      2,000.00
Vitrina c/caja           1 Vitrina de 1.80 de largo, con caja y exhibidor          3,900.00      3,900.00
Imp. de tikets           1 Impresora de tikets marca espson tmu 220                3,000.00      3,000.00
Lector de código         1 Lector de código de barras sin base.                      900.00        900.00
Total                                                                                          $87,939.34

       Equipo             Cant.        Especificaciones                  $/unit               $/total
Softw. Pto.Vta.               1 Software punto de venta                     1,500.00             1,500.00
Servicio de                     Servicio     de     instalación,
capacitación pto. de            configuración y capacitación 8
vta.                          1 hrs.                                        2,000.00              2,000.00
Software p/control de
pc´s                            1 Software para control de pc´s             2,500.00              2,500.00
                                  Microsoft office home and
Microsoft office                1 student 2007 win 32 1p                    1,278.41              1,278.41
Paquete de Internet
Super Negocio.                      3MB, 200 Llamadas locales,
                                1   LADA Nacional ilimitada.                  799.00                799.00
 Contrato de línea                  Contrato de línea telefónica
telefónica                      1   comercial                                 663.78                663.78
Red de cómp.                    1   Red de cómputo                          3,800.00              3,800.00
Red eléctrica                   1   Red eléctrica.                          2,500.00              2,500.00
Gasto de manto de
pc's                            1 Manto. de las PC’s c/6meses               1,500.00             1,500.00
Rotulista Ext.                  1 Rotulista exterior                        2,500.00
                                                                              500.00              2500.00
TOTAL                                                                                          $19,041.19



      Equipo            Cant.              Especificaciones                 $/unit            $/total
Toner negro                1 Toner de        impresión mlt
                                                       mlt-d108s/xaa           895.00            895.00


     32                                                                   Incubadora Social Chetumal
rendimiento de página aproximado
                          1.500 páginas standard promedio. Valor
                          declarado de acuerdo con iso/iec 19752.
                          Toner de impresión mlt   mlt-d108s/xaa
                          rendimiento de página aproximado
                          500 páginas standard promedio. Valor
Toner color             1 declarado de acuerdo con iso/iec 19752.          1,750.00        1,750.00
Limpiador de cd y
dvd memorex        1        Limpiador de cd y dvd memorex                      69.90          69.90
Aire comprimido         2   Aire comprimido office depot                       89.00         178.00
Sistema         de          Sistema de limpieza para pantalla lcd
limpieza                2   belkin                                           119.00          238.00
Caja hermética              Caja hermética multiusos ultimate box
multiuso                1   iris caja 29l63qt)                               299.00          299.00
                            Organizadores de pared office depot b.t.
Organizadores           1   Carta transparente                                 79.00          79.00
                            Organizadores de pared o office depot a.t.
Organizadores           1   Carta de, humo.                                    79.00          79.00
                            Tijeras optimum maped a. Tijera 13cm
Tijeras                 1   (5") punta fina                                    59.90          59.90
Despachador             1 Despachador jumbo tuk negro                          74.00          74.00
Tabla de madera         1 Tabla de madera office depot t/esquela               21.90          21.90
                          Cojines para sellos azor cojín metálico
Cojines para sellos     1 n° 2                                                 59.90          59.90
                          Cutter alma de metal office depot
Cutter                  1 18mm
                          18mm.                                                25.90          25.90
                          Regla de plástico de 30 cm shatter p
                                                             proof
Regla de plástico       1 office depot medidas cent. y pulgadas                 5.90           5.90
Hub usb 2.0             1 Hub usb 2.0 de 3 puertos ativa                     119.00          119.00
Cinta adhesiva          1 Cinta adhesiva tuk 205 12mm x 65m                   21.50           21.50
Set                de     Set de engrapadora de media tira office
engrapadora             1 depot beige                                          59.00          59.00
Despachador de
clips office depot a.       Despachador de clips office depot a.
Chico                   1   Chico                                              9.90            9.90
Tinta p/ sellos         1   Tinta para cojín de sellos azor color azul        21.50           21.50
Luz                     1   Luz                                            2,000.00        2,000.00
Agua                    1   Agua
                             gua                                             150.00          150.00
TOTAL                                                                                     $6,216.30


3.3.3Secuencia de Uso de las máquinas.
     Secuencia



     33                                                                  Incubadora Social Chetumal
La secuencia de uso que se les da a los equipos disponibles en la Papelería e Internet, es según el
ritmo de actividades y de acuerdo a la demanda existente. Los equipos de cómputo se asignarán a
los usuarios de acuerdo al tiempo solicitado y conforme vay llegando.
                                                        vayan

3.3.4 capacidad instalada actual
Se cuenta con un local y un mueble mostrador en buenas condiciones, tiene algunos logotipos de
empresas y la pintura está deteriorada. Se cuenta con los servicios de luz, agua y drenaje.

3.3.5 capacidad instalada esperad
                              esperada.
Se espera que con el financiamiento se puedan hacer las instalaciones eléctricas propias para
brindar servicio de internet, además de instalar la maquinaria, equipos, y muebles necesarios para
brindar el servicio de papelería e internet.
Además de pintar el local para darle una imagen.

3.3.6 Distribución de la Empresa.




                                             Figura 4
3.3.7 Micro localización.
Croquis de la ubicación




                                             Figura 5




     34                                                                  Incubadora Social Chetumal
3.4   Proyección de la producción o servicios
                                        VAL SIT
      CONCEPTO Y COMPONENTES            UNI ACT Enero Febrero Marzo Abril Mayo Jun. Jul. Agosto Sep. Oct. Nov.
Material escolar(alta)                   5.84          3,118.00                               3,118 3,118
Material escolar                         5.48  0 1799         0  1799 1799 1799 1799 1799         0     0 1799 1799
Engargolados 21-35hojas                  12.0  0    26       24    27    26    26    26    26    27    26    26    26
Engargolados 36-50 hojas                 15.0  0    26       24    27    26    26    26    26    27    26    26    26
Engargolados 51-80 hojas                 18.0  0    26       24    27    26    26    26    26    27    26    26    26
Engargolados 81-110 hojas                21.0  0    26       24    27    26    26    26    26    27    26    26    26
Enmicado                                 10.0  0    13       12    14    13    13    13    13    14    13    13    13
Impresión a color                         7.0  0   390      360   405   390   390   390   390   405   390   390   390
Impresión b/n                             1.5  0   780      720   810   780   780   780   780   810   780   780   780
Fotocopias                                1.0  0   780      720   810   780   780   780   780   810   780   780   780
Servicio de internet                     10.0  0   780      720   810   780   780   780   780   810   780   780   780
Total                                            4,646    2,628 4,756 4,646 4,646 4,646 4,646 2,957 2,847 4,646 4,646
Perdidas /producto
Material escolar                            0     0   1,799   3,118   1,799 1,799 1,799 1,799 1,799   3,118 3,118 1,799 1,799
Engargolados 21-35hojas                     0     0       1       1       1     1     1     1     1       1     1     1     1
Engargolados 36-50 hojas                    0     0       1       1       1     1     1     1     1       1     1     1     1
Engargolados 51-80 hojas                    0     0       1       1       1     1     1     1     1       1     1     1     1
Engargolados 81-110 hojas                   0     0       1       1       1     1     1     1     1       1     1     1     1
Enmicado                                    0     0       1       1       1     1     1     1     1       1     1     1     1
Impresión a color                           0     0      15      15      15    15    15    15    15      15    15    15    15
Impresión b/n                               0     0      30      30      30    30    30    30    30      30    30    30    30
Fotocopias                                  0     0      30      30      30    30    30    30    30      30    30    30    30
Servicio de internet                        0     0       2       2       2     2     2     2     2       2     2     2     2
Usuarios                                    0     0      15      15      15    15    15    15    15      15    15    15    15
% de perdidas                             0%    0%      0%      0%      0%    0%    0%    0%    0%      0%    0%    0%    0%
% decrecimiento en ventas                 0%    0%      0%     10%      0%    0%    0% 10% 10%         10% 10% 10% 10%
% de Crecimiento                          0%    0%      0%      0%      0% 15% 15%        0%    0%     32%    0%    0%    0%
Días trabajados                           365    26      26      24      27    26    26    26    26      27    26    26    26
N° de empleados                             1     0       2       2       2     2     2     2     2       2     2     2     2


      35                                                          Incubadora Social Chetumal
3.5   Cálculo de Capital de Trabajo.
                                              TOTAL I año                                                  MESES
    CONCEPTO Y COMPONENTES                                        1      2       3       4       5        6      7   8       9       10       11       12
VENTAS PRODUCTO
Material escolar                              151,835 151,835 9,867 18,224 9,867 9,867 9,867 9,867 9,867 18,224          18,224    9,867    9,867   18,224
Engargolados 21-35hojas                         3,744   3,744    312    288    324    312    312    312    312    324       312      312      312      312
Engargolados 36-50 hojas                        4,680   4,680    390    360    405    390    390    390    390    405       390      390      390      390
Engargolados 51-80 hojas                        5,616   5,616    468    432    486    468    468    468    468    486       468      468      468      468
Engargolados 81-110 hojas                       6,573   6,573    546    504    567    546    546    546    546    567       546      546      546      567
Enmicado                                        1,565   1,565    130    120    135    130    130    130    130    135       130      130      130      135
Impresión a color                              32,865 32,865 2,730 2,520 2,835 2,730 2,730 2,730 2,730 2,835              2,730    2,730    2,730    2,835
Impresión b/n                                  14,085 14,085 1,170 1,080 1,215 1,170 1,170 1,170 1,170 1,215              1,170    1,170    1,170    1,215
Fotocopias                                      9,390   9,390    780    720    810    780    780    780    780    810       780      780      780      810
Servicio de internet                           93,600 93,600 7,800 7,200 8,100 7,800 7,800 7,800 7,800 8,100              7,800    7,800    7,800    7,800
SUMA:                                         323,953 323,953 24,193 31,448 24,744 24,193 24,193 24,193 24,193 33,101    32,550   24,193   24,193   32,756
COSTOS DE OPERACION :
Insumos Básicos                                76,049 76,049 3,736 6,047 6,803 6,551 6,551 6,551 6,551 6,803            6,551   6,551   6,551   6,803
Asesoría Administrativa                             0       0      0      0      0      0      0      0      0      0       0       0       0       0
Gastos Administrativos(Optativo)                6,000   6,000    500    500    500    500    500    500    500    500     500     500     500     500
IMSS, INFONAVIT                                 7,854   7,854    654    654    654    654    654    654    654    654     654     654     654     654
Mantenimiento Const. e Instalaciones            2,100   2,100    175    175    175    175    175    175    175    175     175     175     175     175
Sueldos y Salarios                             37,235 37,235 3,103 3,103 3,103 3,103 3,103 3,103 3,103 3,103            3,103   3,103   3,103   3,103
Publicidad                                      8,554   8,554    713    713    713    713    713    713    713    713     713     713     713     713
2% sobre Nómina                                   920     920     77     77     77     77     77     77     77     77      77      77      77      77
Impuestos                                       4,200   4,200    350    350    350    350    350    350    350    350     350     350     350     350
Mantenimiento Maquinaria y Equipo               4,422   4,422    368    368    368    368    368    368    368    368     368     368     368     368
Luz, agua, servicio de internet y teléfono.    23,388 23,388 1,949 1,949 1,949 1,949 1,949 1,949 1,949 1,949            1,949   1,949   1,949   1,949
 SUMA:                                        170,721 170,721 11,625 13,936 14,692 14,440 14,440 14,440 14,440 14,692 14,440 14,440 14,440 14,692
DIFERENCIA (VENTAS-COSTOS)                    153,233 153,233 12,568 17,512 10,052 9,753 9,753 9,753 9,753 18,409 18,110        9,753   9,753 18,064
FLUJO ACUMULADO                                               12,568 30,080 40,132 49,885 59,638 69,391 79,144 97,553 115,663 125,416 135,169 153,233



      36                                                                     Incubadora Social Chetumal
3.6   Programación de compras.

                                                         COMPRAS
CONCEPTO Y COMPONENTES UNIDADES                             $                     $/UNIDAD
                                           VENTAS
Material escolar                       1                    5.48                      5
Engargolados 21-35hojas                1                    12.00                     12
Engargolados 36-50 hojas               1                    15.00                     15
Engargolados 51-80 hojas               1                    18.00                     18
Engargolados 81-110 hojas              1                    21.00                     21
Enmicado                               1                    10.00                     10
Impresión a color                      1                    7.00                      7
Impresión b/n                          1                    1.50                      2
Fotocopias                             1                    1.00                      1
Servicio de internet                   1                    10.00                     10
                            COSTOS DE OPERACION : EN PESOS
Insumos Básicos                  3,735.69 Papelería y artículos escolares
Asesoría Administrativa              0.00 Visita de un asesor.
                                          Costo mensual para diligencias, papelería,
Gastos Administrativos(Optativo)   500.00 impresiones y trámites.(6% de los costos variables)
IMSS, INFONAVIT                    654.47 Pago de IMSS e Infonavit.
                                                  se considera el 3% del valor total de
Manto. Const. e Instalaciones    2,100.00                    construcciones
                                          Se considera Encargado de papelería y
Sueldos y Salarios               3,102.89 empleado de mostrador.
                                          $712.8 publicarse en el periódico de peso una
Publicidad                         712.80 semana cada mes.
                                          Se considera el 2% sobre nómina, por su régimen
2% sobre Nómina                     77.00 no contribuye para esta obligación
                                          Pago de Impuesto Predial $ 600 anuales, más
Impuestos                         4200.00 REPECO $3600 anuales
Mantenimiento Maquinaria y                se considera el 5% del valor total de la maquinaria
Equipo                           4,421.97 y equipo
                                             Se considera un pago mensual de $1000/mes de
                                             energía eléctrica, para fines de cálculo; pago
                                             bimestral,$150.00 para del pago del servicio de
Energía Eléctrica, agua, servicio            agua potable mensual, $799.00 por el servicio de
de internet y teléfono.             1,949.00 internet mensual.




      37                                                              Incubadora Social Chetumal

04 Plan operativo

  • 1.
    3. OPERACIONES 3.1 Definicióndel proceso productivo 3.1.1 Diagrama de Flujo Proveedores «Papelería e Internet ROMI» Tipo de servicio. Engargolado. Artículos de Copias. Servicio de internet papelería Enmicado. Asignación y activación de tiempo en la Entrega del servicio computadora Entrega de los solicitado artículos solicitados Cobro del servicio. Figura 3 24 Incubadora Social Chetumal
  • 2.
    3.2Materia prima yproveedores 3.2.1costeo del producto. CANT. DESCRIPCIÓN COSTO / U 1 C7100HJS.NO. 2179 16x21 cm 20.04 1 RAYA 100 HJS.NO.2186 16x21cm 20.04 1 C7 100 HJS. NO. 2131 20x26.25cm 32.18 1 RAYA 100 HJS.NO.2148 20x26.25cm 32.18 1 BOLÍGRAFO ACONÓMICO FOSKA PM TINTA AZUL XH0927 1.38 1 BOLÍGRAFO ACONÓMICO FOSKA PM TINTA NEGRA XH0927 1.38 1 BOLÍGRAFO ACONÓMICO FOSKA PM TINTA ROJA XH0927 1.38 1 CORRECTOR LÍQUIDO FOSKA BASE DE AGUA SS118 20ML 5.58 1 CORRECTOR CINTA FOSKA GZ1007 5X8 10.57 1 CORRECTOR T/ PLUMA FOSKA SS1026A 9.11 1 MARCADOR P/PIZARRON BLANCO MK8004 AZUL 6.70 1 MARCADOR P/PIZARRON BLANCO MK8004 ROJO 6.70 1 MARCADOR P/PIZARRON BLANCO MK8004 VERDE 6.70 1 MARCADOR P/PIZARRON BLANCO MK8004 NEGRO 6.70 1 BROCHE 8 CM FOSKA T10011 16.05 1 CLIP COLOR #1 FOSKA 33 MM AS AS-34 6.73 1 CLIP CUADRITO #1 FOSKA AS AS-06 3.35 1 CLIP ESTANDAR FOSKA #1 33 MM AS AS-03 3.32 1 CLIP ESTANDAR FOSKA #2 28 MM 3.02 1 CLIP GALVANIZADO FOSKA 25 MM AZ AZ-04 5.14 1 CLIP MARIPOSA FOSKA #1 AS AS-12 8.99 1 CLIP MARIPOSA FOSKA #2 AS AS-37 12.79 1 CUTTER FOSKA CHICO SX SX-4 2.06 1 CUTTER FOSKA CHICO SX SX-8 3.47 1 DESENGRAPADOR FOSKA RM01 4.65 1 ENGRAPADORA MINI FOSKA C/1000 GRAPAS ST0261B 10.56 1 ENGRAPADORA MEDIA TIRA METÁLICA FOSKA ST0960 24.43 1 GRAPA ESTANDAR FOSKA C/5000 26/6 SL007 7.90 1 LÁPIZ ADHESIVO FOSKA 21 GRS GA021 4.96 1 NOTA ADHESIVA FOSKA 3X3 CUBO NEON 23.94 1 NOTA ADHESIVA FOSKA 3X3 CUBO PASTEL 16.79 1 PERFORADORA FOSKA 2 ORIFICIOS 20H PP8613 60.45 1 SUJETOS DOCUMENTOS 2" 800 800-1 1.88 1 TABLA AGARRAPAPEL FOSKA T/C ACRÍLICA WBOO2F 20.11 25 Incubadora Social Chetumal
  • 3.
    CANT. DESCRIPCIÓN COSTO / U 1 TIJERA ESCOLAR YG9020 5.5" 3.88 1 ACUARELA C/12 COL YC1007 9.37 1 BOLIGRAFO BIC PUNTO MEDIANO M250.C AZUL 22.20 1 BOLIGRAFO BIC PUNTO MEDIANO M250.C NEGRO 22.20 1 BOLIGRAFO BIC PUNTO MEDIANO M250 ROJO 22.20 1 BOLIGRAFO BIC DIAMANTE PUNTO MEDIANO MSD AZUL MSD-11 30.96 1 BOLIGRAFO BIC DIAMANTE PUNTO MEDIANO MSD NEGRO MSD-11 30.96 1 BOLIGRAFO BIC DIAMANTE PUNTO MEDIANO MSD ROJO MSD-11 30.96 1 BOLIGRAFO RETRACTIL CUATROCOLOR BIC #FCMM#FCMM-11 200.76 1 EXHIBIDOR PUCCA 8 BOLIGRAFO MAS 7 LÁPICES 67.47 1 EXHIBIDOR GUSANITO 15 BOLIGRAFO + 4 LÁPICES GUSEX GUSEX-19 79.67 1 EXHIBIDOR AMERICA 8 BOLIGRAFOS MAS 7 LAPICES AME AME-15 67.47 1 CORRECTOR LIQUIDO BIC RAPID C/ESPONJA #WOQD #WOQD-10 64.30 1 PEGAMENTO BLANCO 40 GRS BIC COD WG40-72 OF ARMADAS PZAS. MAS 1 GRATIS 72 142.56 1 ETIQUETA A5Q-916 1/2 CARTA BCO. .9X1.6 12 HJS=1680 ETIQ. PIMACO 916 120.96 1 NOTA ADHESIVA 76X76 100 HJ BO/1 PZ PIMACO NA 100 HJS 415.68 1 NOTA ADHESIVA RESICLABLES 76X76 100 HJ BO/1 PIMACO NAR 100 HJS 613.44 1 FOMI VERDE OSCURO (BANDERA) TAMAÑO CARTA STC044 29.52 1 FOMI VERDE CLARO TAMAÑO CARTA STC068 29.52 1 FOMI AZUL OSCURO(REY) TAMAÑO CARTA STC0044 29.52 1 FOMI NARANJA ROJIZO TAMAÑO CARTA STC0065 29.52 1 FOMI ROSA TAMAÑO CARTA STCO64 29.52 1 FOMI CARNE(NATURAL) TAMAÑO CARTA STCO60 29.52 1 FOMI ROJO TAMAÑO CARTA STCO61 29.52 1 FOMI CAFÉ OSCURO TAMAÑO CARTA STCOO8 29.52 1 FOMI NEGRO TAMAÑO CARTA STC005 29.52 1 FOMI BLANCO TAMAÑO CARTA STC0000 29.52 1 FOMI AMARILLO CANARIO TAMAÑO CARTA STCOO1 29.52 1 FOMI AZUL CYAN (CIELO) TAMAÑO CARTA STC089 29.52 1 JUEGO DE GEOMETRÍA CON COMPÁS DE PRECISIÓN EN BLISTER DELTA DEL65 295.56 1 6 DIAMANTINA 20 SOBRES CON 5 COLORES DE 2.7 GRS DYA20 168.36 1 6 DIAMANTINA 20 SOBRES CON FIGURAS VARIADAS DE 3 GRS DYA20M 474.22 1 6 LIMPIAPIPAS COLORES ESTANDAR CON 30 PZS BLISTER 88.50 1 TIJERAS ESCOLAR CON PUNTA ROMA BARRILITO 146 146-5 317.04 1 FOLDER DE COSTILLA COLOR AMARILLO TAMAÑO CARTA 135.12 26 Incubadora Social Chetumal
  • 4.
    CANT. DESCRIPCIÓN COSTO / U 1 FOLDER DE COSTILLA COLOR HUMO TAMAÑO CARTA QC1HN 5.63 1 FOLDER DE COSTILLA COLOR VERDE. TAMAÑO CARTA QC1VN 5.63 1 FOLDER DE COSTILLA COLOR AZUL. TAMAÑO CARTA QC1ZN 5.63 1 EQUIPO GEOMETRIA BARRILITO GEO GEO-30 14.75 1 CRAYON NORMAL PINCELIN ESTUCHE C/12 PZS 19.95 1 CRAYON EXTRAGRUESO CARMEN # 608417 ESTUCHE C/6 PZAS 10.63 1 LAPIZ MIRADO HEXAGONAL #2 2.43 1 PUNTILLA HB 0,5 MM. #P #P-100 4.18 1 PUNTILLA HB 0,7 MM. # P P-700 4.18 1 N°.3 BOL. C/100 PZAS. 0.25 1 CUADERNO ESPIRAL DO HELLO KITTY FF RAY 100 HJS 533350 22.62 1 CUADERNO ESPIRAL DO KIUT FF RAY 100 HJS 22.62 1 CUADERNO PROF. DO TOY STORY 3 C7 100 HJS 580510 30.86 1 CUADERNO PROF. DO TOY STORY 3 RAYA 100 HJS 580508 30.86 1 CUADERNO PROF. DO NORMA STARS RAYA 100 HJS 580495 23.60 1 CUADERNO ESPIRAL DO FERRARI FF RAY 100 HJS 533396 22.62 1 CUADERNO PROF. DO PRINCESAS C7 100 HJS 529983 34.77 1 CUADERNO PROF. DO PRINCESAS RAYA 100 HJS COD 529980 34.77 1 PAPEL OFFICE DEPOT PARA COPIADORA TAMAÑO CARTA 37KG 0.09 1 PAPEL PARA COPIADORA XEROX TAMAÑO OFICIO 0.20 1 PAPEL RECICLADO COLORES INTENSOS TAMAÑO CARTA 0.22 1 PAPEL CASCARÓN OFFICE DEPOT 4 OCTAVOS 56*35 CM 5.98 1 PAPEL CASCARÓN OFFICE DEPOT 4 OCTAVOS 35*28 CM 10.73 1 PAPEL MILIMÉTRICO POCHTECA PAPEL TAMAÑO CARTA 0.76 1 PAPEL Y CARTULINA OPALINA POCHTECA PAPEL 125G. 1.50 1 PAPEL CREPÉ PAPER & CO. ROJO 4.95 1 PAPEL CREPÉ PAPER & CO NARANJA 4.95 1 PAPEL CREPÉ PAPER & CO BLANCO 4.95 1 PAPEL CREPÉ PAPER & CO AMARRILLO 4.95 1 PAPEL CREPÉ PAPER & CO VERDE 4.95 1 PAPEL CREPÉ PAPER & CO AZUL MARINO 4.75 1 PAPEL CHINA CREPÉ PAPER & CO. ROJO 1.83 1 PAPEL CHINA CREPÉ PAPER & CO. NARANJA 1.83 1 PAPEL CHINA CREPÉ PAPER & CO. BLANCO 1.83 1 PAPEL CHINA CREPÉ PAPER & CO. AMARILLO 1.83 1 PAPEL CHINA CREPÉ PAPER & CO. VERDE 1.83 27 Incubadora Social Chetumal
  • 5.
    COSTO / CANT. DESCRIPCIÓN U 1 PAPEL CREPÉ PAPER & CO AZUL MARINO 4.75 1 PAPEL CHINA CREPÉ PAPER & CO. ROJO 1.83 1 PAPEL CHINA CREPÉ PAPER & CO. NARANJA 1.83 1 PAPEL CHINA CREPÉ PAPER & CO. BLANCO 1.83 1 PAPEL CHINA CREPÉ PAPER & CO. AMARILLO 1.83 1 PAPEL CHINA CREPÉ PAPER & CO. VERDE 1.83 1 PAPEL CHINA CREPÉ PAPER & CO. ROSA 1.83 1 PAPEL CHINA CREPÉ PAPER & CO. AZUL MARINO 1.83 1 PAPEL METÁLICO ROYAL CAST ORO GRABADO 9.80 1 PAPEL METÁLICO ROYAL CAST METÁLICO PLATA 9.80 1 CARTULINA AMÉRICA ROYAL CAST 57*70 CM ROJO 7.98 1 CARTULINA AMÉRICA ROYAL CAST 57*70 CM AMARILLO 7.38 1 CARTULINA AMÉRICA ROYAL CAST 57*70 CM VERDE 7.38 1 CARTULINA AMÉRICA ROYAL CAST 57*70 CM ROSA 7.38 1 CARTULINA FLUORESCENTE ROYAL CAST 66*47.5 CM ROJO 7.80 1 CARTULINA FLUORESCENTE ROYAL CAST 66*47.5 CM CERESA 7.80 1 CARTULINA FLUORESCENTE ROYAL CAST 66*47.5 CM ORO 7.80 1 CARTULINA FLUORESCENTE ROYAL CAST 66*47.5 CM LIMÓN 7.80 1 CARTULINA FLUORESCENTE ROYAL CAST 66*47.5 CM VERDE 7.80 1 CARTULINA FLUORESCENTE ROYAL CAST 66*47.5 CM NARANJA 7.80 1 CARTULINA FLUORESCENTE ROYAL CAST 66*47.5 CM AZUL 7.80 1 CARTULINA FLUORESCENTE ROYAL CAST 66*47.5 CM BLANCA 220G. 4.29 1 PAPEL BOND PARA PLOTER ROYAL CAST 56*86 6.90 1 FOLDERS 100% RECICLADOS OFIVENTAS TAMAÑO CARTA COLORES SURTIDOS 2.40 1 TARJETAS ÍNDICES PROFILE OFIVENTAS 4"*6" BLANCA 0.15 1 TARJETAS ÍNDICES PROFILE OFIVENTAS 4"*6" RAYADA 0.16 1 CINTA ADHESIVA 600 SCOCH 18MM*33M 11.50 1 CINTA ADHESIVA 600 SCOCH 12MM*33M 7.90 1 CINTA FLEJADORA CANELA 12.48 1 CINTA FLEJADORA TRANSPARENTE 12.48 1 ADHESIVO PEGATODO UHU 33ML 29.90 1 ADHESIVO PEGATODO UHU 20ML+8ML GRATIS 22.00 1 CARPETAS BÁSICAS WILSON JONES 1/2" BLANCA 120 HOJAS 33.50 1 CARPETAS PANORÁMICAS WILSON JONES 1" BLANCA 200 HOJAS 39.90 1 CUBIERTAS TEENGS GBC 5 POR COLOR 2.80 28 Incubadora Social Chetumal
  • 6.
    CANT. DESCRIPCIÓN COSTO / U 1 CUBIERTAS PARA ENCUADERNAR GBC PLAST. CRISTAL GBPLACK 2.50 1 CUBIERTAS PARA ENCUADERNAR GBC PLAST. RAYADA HUMO GBPLACK 2.50 1 CUBIERTAS PARA ENCUADERNAR GBC PLAST. RAYADA AZUL GBPLACK 2.50 1 CUBIERTAS PARA ENCUADERNAR GBC PLAST. RAYADA NEGRA GBPLACK 2.50 1 ARILLOS PLASTICOS GBC 1/4 "NEGRO 2121-35HOJAS 1.32 1 ARILLOS PLASTICOS GBC 3/8 "NEGRO 36 HOJAS 36-50 1.50 1 ARILLOS PLASTICOS GBC 1/2 "NEGRO 66 HOJAS 66-80 1.60 1 ARILLOS PLASTICOS GBC 5/8 "NEGRO 9696-110 HOJAS 2.80 1 PORTAGAFETES CON CORDÓN AZOR PLÁSTICO CRISTAL 17.98 1 CORDÓN PARA PORTAGAFETES Y CREDENCIALES COLOR AZUL 3.33 1 PORTAGAFETES CON SEGURO DE ALFILER K&M AVERI 21/6"*31/2" 1.60 1 PORTAGAFETES CON SEGURO DE ALFILER K&M AVERI 21/6"*31/2" 2.66 1 PLASTILINA PARA MODELAR CRAYOLA 0.90 1 PLASTILINA EN BARRA CRAYOLA AMARILLA 5.90 1 PLASTILINA EN BARRA CRAYOLA ROJA 9.90 1 PLASTILINA EN BARRA CRAYOLA AZUL 9.90 1 PLASTILINA EN BARRA CRAYOLA VERDE 9.90 1 PLASTILINA EN BARRA CRAYOLA NEGRA 9.90 1 PLASTILINA EN BARRA CRAYOLA GRIS 9.90 1 PLASTILINA EN BARRA CRAYOLA BLANCA 9.90 1 PLASTILINA EN BARRA CRAYOLA ROSA 9.90 1 PLASTILINA EN BARRA CRAYOLA NARANJA 9.90 1 PLASTILINA EN BARRA CRAYOLA CAFÉ 9.90 1 LAPICERO RETRÁCTIL ZEBRA PUNTILLAS 0.15 MM 7.95 1 LAPICERO 2 RETRÁCTIL CORTO ZEBRA PUNTILLAS 0.7 MM 4.30 1 LAPICERO RETRÁCTIL FUN PENCIL ZEBRA TIPO LÁPIZ PUNTILLAS 0.7 MM. 4.58 1 PUNTILLAS DE GRAFITO 2HB FORAY 0.5 MM 3.30 1 DVD R 4.7 GB 120 MIN/16X OFFICE DEPOT 2.98 1 CD GRABABLE 700 MB 80MIN/48X SONY 3.38 1 MEMORIA USB KINGSTON DT101 119.00 1 CALCULADORA BÁSICA JUNIOR COLOR OLIVETTI 39.90 1 CALCULADORA BÁSICA DE BOLSILLO SHARP 45.50 1 CALCULADORA DE BOLSILLO OLIVETTI 18.50 1 RECIBO DE DINERO PCFORM 50 HOJAS 15.90 1 PAGARÉ PCFORM 9X21.5 CM 39.00 1 NOTA DE REMISIÓN OFFICE DEPOT 25 FORMAS X BLOCK 4.73 29 Incubadora Social Chetumal
  • 7.
    DESCRIPCIÓN CONTENIDO $ $/UNIT INTERNET PAQUETE DE INTERNET SUPER NEGOCIO 3MB. 30DIAS 799.00 799.00 TOTAL $799.00 2 CUBIERTAS TEENGS GBC 5 POR COLOR PAQ.C/25 69.90 5.592 1 ARILLOS PLASTICOS GBC 1/4 "NEGRO 21 21-35HOJAS PAQ.C/25 32.90 1.316 TOTAL $6.908 2 CUBIERTAS TEENGS GBC 5 POR COLOR PAQ.C/25 69.90 5.592 1 ARILLOS PLASTICOS GBC 3/8 "NEGRO 36 HOJAS 36-50 PAQ.C/25 37.50 1.5 TOTAL $7.092 2 CUBIERTAS TEENGS GBC 5 POR COLOR PAQ.C/25 69.90 5.592 1 ARILLOS PLASTICOS GBC 1/2 "NEGRO 51 HOJAS 51-80 PAQ.C/25 39.90 1.596 ENGARGOLADO TOTAL $7.188 2 CUBIERTAS TEENGS GBC 5 POR COLOR PAQ.C/25 69.90 5.592 1 ARILLOS PLASTICOS GBC 5/8 "NEGRO 96 96-110 HOJAS PAQ.C/25 69.90 2.796 TOTAL $8.388 ENMICADO BOLSAS PARA ENMICAR GBC TAMAÑO CARTA 5 ML PAQ. C/100 353.90 $3.539 TONER RINDE 500 HJS COLOR UNIDAD 1750 3.50 IMPRESIONES 1 HOJAS TAMAÑO CARTA CAJA C/5000 429.00 0.0858 COLOR TOTAL $3.5858 TONER RINDE 750 HJS NEGRO UNIDAD 895 1.19 IMPRESIONES HOJAS TAMAÑO CARTA CAJA C/5000 429.00 0.0858 B/N TOTAL 1.2758 TONER RINDE 1500 HJS UNIDAD 895 0.59 COPIAS HOJAS TAMAÑO CARTA CAJA C/5000 429.00 0.0858 TOTAL $0.6758 3.2.2 Criterios de Selección de Proveedores. La selección de proveedores, está basado de acuerdo a los precios que ofrecen, las promociones, las garantías, además de los tiempos de entrega y la calidad del servicio y del producto. 3.2.3 Matriz de selección de proveedores. 1. OFFICE DEPOT N°409 CHETUMAL. Dirección: Av. Insurgentes km 5 025 local s 1 Emancipación de México, C.P.77084, Tel: 01 983 s-3-1 208-7150, horario: Lunes a Viernes: 08:00am es 08:00am-10:00pm. Sábado y Domingo: 09:00am.-10:00p.m. 09:00am. 2. TONYS PAPELERÍA Dirección: Othón P. Blanco con Héroes, contacto: Agente de ventas en Chetumal Edgar Cetina, Chetumal celular: 9831105353. 3. OPTIVOSA OPERADORA DE TIENDAS VOLUNTARIAS, S.A. DE C.V. Dirección: calle 99 n° 646 por 66- y 66-e col. Nueva obrera,Mérida Yucatán. -d 019999303400 ext.135, Contacto: AdyCaamal; www.optivosa.com/mayoreo/ 30 Incubadora Social Chetumal
  • 8.
    4. COMPUTERAMA. Dirección:Av. BenitoJuárez N°129 Esquina Plutarco E. Calles, Colonia: Centro, Tel: 8329278, Av. Chetumal Q. Roo. 3.3 Infraestructura La “papelería e Internet ROMI” se ubicará en el local ubicado en la calle Margarita Maza N°22a entre 10 de Abril y 30 de Noviembre, colindando: Por el lado norte con la calle Otilio Montaño. Por el lado sur con calle Úrsulo Galván. Por el lado este con la calle 30 de Noviembre Por el lado oeste con la calle 10 de Abril 3.3.1 Maquinaria y equipo actual. Cantidad Descripción Valor $ Condiciones 1 Local 70,000.00 Buenas 1 Mostrador 500.00 Buenas Total 70,500.00 Tabla 1 3.3.2 Maquinaria y equipo necesario y especificaciones. Equipo Cant. Especificaciones $/unit $/total Tarjet madre asrock -m3a770de 4xddr3 3xpcie Tarjeta 4xddr3 3x pcie 4xsata soc am3. -amd athlon ii™x2 245 dual core 2.9ghz 2mb 1066mhz. -gabinete 5 acteck lansing 500w sata atx atx-my.-kit barebone de Computadora teclado, mouse y bocina genius. genius.-quemador de dvd lg 22x sata light scribe negro. negro.-memoria ddr ii kingston 2gb 667mhz. 667mhz.-disco duro w.d. 320gb ide.-monitor lg. Servidor 1 W1953s de 18.5 lcd. Wide screen black. W1953s-pf 7,390.51 390.51 7,390.51 Tarjeta madre intel D510MO Dual Core, módulo DDR2 2GB, disco duro 160 GB saegate sata IIRF DVDW Samsung 22X SH SH-S223 SATA C.S. gabinete grobi 500w ATX ATX-P4 FTE 24 PINES, con monitor 17” Computadora 9 y regulador 4,700.00 700.00 42,300.00 Multifuncional 1 Multifuncional samsung scx4600. 2,846.56 2,846.56 Cajón registrador 1 Cajón registrador cd100m star/epson negro 1,194.27 194.27 1,194.27 Silla para Silla para cómputo neumática office depot 75x53x50 cómputo 10 cm asiento 53x50 289.00 289 2,890.00 Mesas plegables 4 Mesas plegables office depot 73.7 x 75.6 x 152.4 cm 869.00 3,476.00 31 Incubadora Social Chetumal
  • 9.
    Enmicadoras 1 Enmicadoras office depot 9" ancho 699.00 699.00 Guillotina 1 Guillotina base plástico swingline guillotina 12" 429.00 42 429.00 Encuadernadora 1 Encuadernadora manual gbc 1,619.00 1,619.00 Puertas Cancelería de 2.15 x 2.20 Puerta en aluminio con 2.20. corredizas 1 vidrio transparente. 4,500.00 4,500.00 Acondicionador lg w182c 1.5 toneladas corriente w182cm 220v control remoto eficiencia normal de 13 a 21 m2 Aire de enfriamiento medidas: ancho 66, alto 42.8, fondo Acondicionado 1 77.codigo: 602361 5,445.00 5,445.00 Vent. de pared 5 Ventilador de pared 838.00 4,190.00 Anaqueles 3 Anaquel metálico 380.00 1,140.00 Vitrina de 1.80 de largo x 1.00 altura x 45 ancho con cristal transparente 6mm y alum. Blanco con base Vitrina 1 de cristal esmerilado con 2 entrepaños. 2,000.00 2,000.00 Vitrina c/caja 1 Vitrina de 1.80 de largo, con caja y exhibidor 3,900.00 3,900.00 Imp. de tikets 1 Impresora de tikets marca espson tmu 220 3,000.00 3,000.00 Lector de código 1 Lector de código de barras sin base. 900.00 900.00 Total $87,939.34 Equipo Cant. Especificaciones $/unit $/total Softw. Pto.Vta. 1 Software punto de venta 1,500.00 1,500.00 Servicio de Servicio de instalación, capacitación pto. de configuración y capacitación 8 vta. 1 hrs. 2,000.00 2,000.00 Software p/control de pc´s 1 Software para control de pc´s 2,500.00 2,500.00 Microsoft office home and Microsoft office 1 student 2007 win 32 1p 1,278.41 1,278.41 Paquete de Internet Super Negocio. 3MB, 200 Llamadas locales, 1 LADA Nacional ilimitada. 799.00 799.00 Contrato de línea Contrato de línea telefónica telefónica 1 comercial 663.78 663.78 Red de cómp. 1 Red de cómputo 3,800.00 3,800.00 Red eléctrica 1 Red eléctrica. 2,500.00 2,500.00 Gasto de manto de pc's 1 Manto. de las PC’s c/6meses 1,500.00 1,500.00 Rotulista Ext. 1 Rotulista exterior 2,500.00 500.00 2500.00 TOTAL $19,041.19 Equipo Cant. Especificaciones $/unit $/total Toner negro 1 Toner de impresión mlt mlt-d108s/xaa 895.00 895.00 32 Incubadora Social Chetumal
  • 10.
    rendimiento de páginaaproximado 1.500 páginas standard promedio. Valor declarado de acuerdo con iso/iec 19752. Toner de impresión mlt mlt-d108s/xaa rendimiento de página aproximado 500 páginas standard promedio. Valor Toner color 1 declarado de acuerdo con iso/iec 19752. 1,750.00 1,750.00 Limpiador de cd y dvd memorex 1 Limpiador de cd y dvd memorex 69.90 69.90 Aire comprimido 2 Aire comprimido office depot 89.00 178.00 Sistema de Sistema de limpieza para pantalla lcd limpieza 2 belkin 119.00 238.00 Caja hermética Caja hermética multiusos ultimate box multiuso 1 iris caja 29l63qt) 299.00 299.00 Organizadores de pared office depot b.t. Organizadores 1 Carta transparente 79.00 79.00 Organizadores de pared o office depot a.t. Organizadores 1 Carta de, humo. 79.00 79.00 Tijeras optimum maped a. Tijera 13cm Tijeras 1 (5") punta fina 59.90 59.90 Despachador 1 Despachador jumbo tuk negro 74.00 74.00 Tabla de madera 1 Tabla de madera office depot t/esquela 21.90 21.90 Cojines para sellos azor cojín metálico Cojines para sellos 1 n° 2 59.90 59.90 Cutter alma de metal office depot Cutter 1 18mm 18mm. 25.90 25.90 Regla de plástico de 30 cm shatter p proof Regla de plástico 1 office depot medidas cent. y pulgadas 5.90 5.90 Hub usb 2.0 1 Hub usb 2.0 de 3 puertos ativa 119.00 119.00 Cinta adhesiva 1 Cinta adhesiva tuk 205 12mm x 65m 21.50 21.50 Set de Set de engrapadora de media tira office engrapadora 1 depot beige 59.00 59.00 Despachador de clips office depot a. Despachador de clips office depot a. Chico 1 Chico 9.90 9.90 Tinta p/ sellos 1 Tinta para cojín de sellos azor color azul 21.50 21.50 Luz 1 Luz 2,000.00 2,000.00 Agua 1 Agua gua 150.00 150.00 TOTAL $6,216.30 3.3.3Secuencia de Uso de las máquinas. Secuencia 33 Incubadora Social Chetumal
  • 11.
    La secuencia deuso que se les da a los equipos disponibles en la Papelería e Internet, es según el ritmo de actividades y de acuerdo a la demanda existente. Los equipos de cómputo se asignarán a los usuarios de acuerdo al tiempo solicitado y conforme vay llegando. vayan 3.3.4 capacidad instalada actual Se cuenta con un local y un mueble mostrador en buenas condiciones, tiene algunos logotipos de empresas y la pintura está deteriorada. Se cuenta con los servicios de luz, agua y drenaje. 3.3.5 capacidad instalada esperad esperada. Se espera que con el financiamiento se puedan hacer las instalaciones eléctricas propias para brindar servicio de internet, además de instalar la maquinaria, equipos, y muebles necesarios para brindar el servicio de papelería e internet. Además de pintar el local para darle una imagen. 3.3.6 Distribución de la Empresa. Figura 4 3.3.7 Micro localización. Croquis de la ubicación Figura 5 34 Incubadora Social Chetumal
  • 12.
    3.4 Proyección de la producción o servicios VAL SIT CONCEPTO Y COMPONENTES UNI ACT Enero Febrero Marzo Abril Mayo Jun. Jul. Agosto Sep. Oct. Nov. Material escolar(alta) 5.84 3,118.00 3,118 3,118 Material escolar 5.48 0 1799 0 1799 1799 1799 1799 1799 0 0 1799 1799 Engargolados 21-35hojas 12.0 0 26 24 27 26 26 26 26 27 26 26 26 Engargolados 36-50 hojas 15.0 0 26 24 27 26 26 26 26 27 26 26 26 Engargolados 51-80 hojas 18.0 0 26 24 27 26 26 26 26 27 26 26 26 Engargolados 81-110 hojas 21.0 0 26 24 27 26 26 26 26 27 26 26 26 Enmicado 10.0 0 13 12 14 13 13 13 13 14 13 13 13 Impresión a color 7.0 0 390 360 405 390 390 390 390 405 390 390 390 Impresión b/n 1.5 0 780 720 810 780 780 780 780 810 780 780 780 Fotocopias 1.0 0 780 720 810 780 780 780 780 810 780 780 780 Servicio de internet 10.0 0 780 720 810 780 780 780 780 810 780 780 780 Total 4,646 2,628 4,756 4,646 4,646 4,646 4,646 2,957 2,847 4,646 4,646 Perdidas /producto Material escolar 0 0 1,799 3,118 1,799 1,799 1,799 1,799 1,799 3,118 3,118 1,799 1,799 Engargolados 21-35hojas 0 0 1 1 1 1 1 1 1 1 1 1 1 Engargolados 36-50 hojas 0 0 1 1 1 1 1 1 1 1 1 1 1 Engargolados 51-80 hojas 0 0 1 1 1 1 1 1 1 1 1 1 1 Engargolados 81-110 hojas 0 0 1 1 1 1 1 1 1 1 1 1 1 Enmicado 0 0 1 1 1 1 1 1 1 1 1 1 1 Impresión a color 0 0 15 15 15 15 15 15 15 15 15 15 15 Impresión b/n 0 0 30 30 30 30 30 30 30 30 30 30 30 Fotocopias 0 0 30 30 30 30 30 30 30 30 30 30 30 Servicio de internet 0 0 2 2 2 2 2 2 2 2 2 2 2 Usuarios 0 0 15 15 15 15 15 15 15 15 15 15 15 % de perdidas 0% 0% 0% 0% 0% 0% 0% 0% 0% 0% 0% 0% 0% % decrecimiento en ventas 0% 0% 0% 10% 0% 0% 0% 10% 10% 10% 10% 10% 10% % de Crecimiento 0% 0% 0% 0% 0% 15% 15% 0% 0% 32% 0% 0% 0% Días trabajados 365 26 26 24 27 26 26 26 26 27 26 26 26 N° de empleados 1 0 2 2 2 2 2 2 2 2 2 2 2 35 Incubadora Social Chetumal
  • 13.
    3.5 Cálculo de Capital de Trabajo. TOTAL I año MESES CONCEPTO Y COMPONENTES 1 2 3 4 5 6 7 8 9 10 11 12 VENTAS PRODUCTO Material escolar 151,835 151,835 9,867 18,224 9,867 9,867 9,867 9,867 9,867 18,224 18,224 9,867 9,867 18,224 Engargolados 21-35hojas 3,744 3,744 312 288 324 312 312 312 312 324 312 312 312 312 Engargolados 36-50 hojas 4,680 4,680 390 360 405 390 390 390 390 405 390 390 390 390 Engargolados 51-80 hojas 5,616 5,616 468 432 486 468 468 468 468 486 468 468 468 468 Engargolados 81-110 hojas 6,573 6,573 546 504 567 546 546 546 546 567 546 546 546 567 Enmicado 1,565 1,565 130 120 135 130 130 130 130 135 130 130 130 135 Impresión a color 32,865 32,865 2,730 2,520 2,835 2,730 2,730 2,730 2,730 2,835 2,730 2,730 2,730 2,835 Impresión b/n 14,085 14,085 1,170 1,080 1,215 1,170 1,170 1,170 1,170 1,215 1,170 1,170 1,170 1,215 Fotocopias 9,390 9,390 780 720 810 780 780 780 780 810 780 780 780 810 Servicio de internet 93,600 93,600 7,800 7,200 8,100 7,800 7,800 7,800 7,800 8,100 7,800 7,800 7,800 7,800 SUMA: 323,953 323,953 24,193 31,448 24,744 24,193 24,193 24,193 24,193 33,101 32,550 24,193 24,193 32,756 COSTOS DE OPERACION : Insumos Básicos 76,049 76,049 3,736 6,047 6,803 6,551 6,551 6,551 6,551 6,803 6,551 6,551 6,551 6,803 Asesoría Administrativa 0 0 0 0 0 0 0 0 0 0 0 0 0 0 Gastos Administrativos(Optativo) 6,000 6,000 500 500 500 500 500 500 500 500 500 500 500 500 IMSS, INFONAVIT 7,854 7,854 654 654 654 654 654 654 654 654 654 654 654 654 Mantenimiento Const. e Instalaciones 2,100 2,100 175 175 175 175 175 175 175 175 175 175 175 175 Sueldos y Salarios 37,235 37,235 3,103 3,103 3,103 3,103 3,103 3,103 3,103 3,103 3,103 3,103 3,103 3,103 Publicidad 8,554 8,554 713 713 713 713 713 713 713 713 713 713 713 713 2% sobre Nómina 920 920 77 77 77 77 77 77 77 77 77 77 77 77 Impuestos 4,200 4,200 350 350 350 350 350 350 350 350 350 350 350 350 Mantenimiento Maquinaria y Equipo 4,422 4,422 368 368 368 368 368 368 368 368 368 368 368 368 Luz, agua, servicio de internet y teléfono. 23,388 23,388 1,949 1,949 1,949 1,949 1,949 1,949 1,949 1,949 1,949 1,949 1,949 1,949 SUMA: 170,721 170,721 11,625 13,936 14,692 14,440 14,440 14,440 14,440 14,692 14,440 14,440 14,440 14,692 DIFERENCIA (VENTAS-COSTOS) 153,233 153,233 12,568 17,512 10,052 9,753 9,753 9,753 9,753 18,409 18,110 9,753 9,753 18,064 FLUJO ACUMULADO 12,568 30,080 40,132 49,885 59,638 69,391 79,144 97,553 115,663 125,416 135,169 153,233 36 Incubadora Social Chetumal
  • 14.
    3.6 Programación de compras. COMPRAS CONCEPTO Y COMPONENTES UNIDADES $ $/UNIDAD VENTAS Material escolar 1 5.48 5 Engargolados 21-35hojas 1 12.00 12 Engargolados 36-50 hojas 1 15.00 15 Engargolados 51-80 hojas 1 18.00 18 Engargolados 81-110 hojas 1 21.00 21 Enmicado 1 10.00 10 Impresión a color 1 7.00 7 Impresión b/n 1 1.50 2 Fotocopias 1 1.00 1 Servicio de internet 1 10.00 10 COSTOS DE OPERACION : EN PESOS Insumos Básicos 3,735.69 Papelería y artículos escolares Asesoría Administrativa 0.00 Visita de un asesor. Costo mensual para diligencias, papelería, Gastos Administrativos(Optativo) 500.00 impresiones y trámites.(6% de los costos variables) IMSS, INFONAVIT 654.47 Pago de IMSS e Infonavit. se considera el 3% del valor total de Manto. Const. e Instalaciones 2,100.00 construcciones Se considera Encargado de papelería y Sueldos y Salarios 3,102.89 empleado de mostrador. $712.8 publicarse en el periódico de peso una Publicidad 712.80 semana cada mes. Se considera el 2% sobre nómina, por su régimen 2% sobre Nómina 77.00 no contribuye para esta obligación Pago de Impuesto Predial $ 600 anuales, más Impuestos 4200.00 REPECO $3600 anuales Mantenimiento Maquinaria y se considera el 5% del valor total de la maquinaria Equipo 4,421.97 y equipo Se considera un pago mensual de $1000/mes de energía eléctrica, para fines de cálculo; pago bimestral,$150.00 para del pago del servicio de Energía Eléctrica, agua, servicio agua potable mensual, $799.00 por el servicio de de internet y teléfono. 1,949.00 internet mensual. 37 Incubadora Social Chetumal