Tema:
• Metodología de análisis vivienda unifamiliar
Arquitecto:
• Ramirez Nuñez, Julio
Integrantes:
• Galindo Aguilar, Claudia
• Sandoval Zamora, Claudia
 Introducción
 Ubicación
 Vida de Richard Meier
 Obras más importantes
 Conceptualización
 Relación con el contexto
 Tipología arquitectónica
 Fotos y planos
 Organigrama funcional
 Análisis Volumétrico-Espacial-Conceptual
 Criterios ambientales
 Conclusiones
 Fuentes bibliográficas
La Casa Smith forma parte de una serie
de viviendas unifamiliares racionalistas
que marcan una primera etapa en la
obra de Meier, cuando formaba parte
del grupo The Five Architects.
 Se encuentra en Darien, Connecticut, Estados Unidos.
 Ubicada en una ladera boscosa en pendiente llega al agua, una
parcela de 6702 m2.
 La casa se inserta en el paisaje natural.
 Construida entre los años 1965-1967.
.
Nació en Newark el 12 de octubre de 1934,
en el estado de Nueva Jersey. Estudió
arquitectura en la Universidad Cornell,
donde se graduó en 1957. Al terminar sus
estudios viajó por Europa donde tuvo la
ocasión de conocer a Le Corbusier que
influiría mucho en su arquitectura. A su
vuelta a Estados Unidos, trabajó en varios
despachos de arquitectos, entre ellos los
de Skidmore, Owings and Merrill y Marcel
Breuer, hasta que en 1963 abrió su propio
estudio.
1971-1973
Es el punto cúlmine del
primer período de la obra de
Meier, donde todas las ideas
desarrolladas en las
experiencias en viviendas
unifamiliares se plasmaron
de forma más equilibrada e
imaginativa.
1979-1983
Obra importante entre las
realizaciones de los años
setenta, inicia un nuevo
enfoque proyectual que
caracterizará muchas de las
obras sucesivas y que recoge
todo aquello que Meier ha ido
experimentando en sus
edificios.
Casa Giovannitti
Casa Douglas Casa Grotta
1985-1989
Basado en un volumen
cúbico principal cualificado
mediante episodios de
adición y sustracción. Aquí
en cambio, no se distingue
un volumen principal.
1972-1974
El planteo de esta casa se
encuadra en un esquema
típico del autor, al cual
también responden casas
como la Casa Smith o la
Casa Douglas, obras que
también forman parte de
esa primera época de
Richard Meier.
Casa Shamberg
-Emplazada en un terreno en pendiente, el
volumen es un prisma blanco que emerge
entre la arboleda creando un fuerte contraste
visual.
-Está situada en un lugar privilegiado
entre rocas y árboles. A la residencia
Smith se ingresa mediante una rampa
que conecta la colina con la casa.
Nos da una sensación de libertad, paz,
tranquilidad ya que emerge de una
arbolada.
Aspecto Formal
Tiene la forma
geométrica de un
prisma blanco
Es asimétrica
.Propiedades de la forma:
ADICION
SUSTRACCION
ADICION
SUSTRACCION
Vivienda Unifamiliar
.Aspecto Contextual
.Aspecto Tecnológico
-Los principales materiales utilizados en la
construcción de la Casa Smith son de madera y
vidrio, con columnas de acero estructural en la
zona de invernadero y chimenea de ladrillo.
Pilares inferiores metálicos
Losas de concreto
Muros de carga
FACHADA ESTE FACHADA SUR
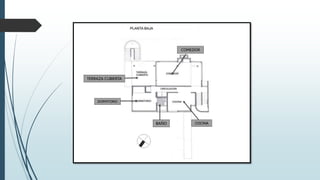
ENTRADA PRINCIPAL
CUBIERTO
SALA DE ESTAR
DORMITORIO
VESTIDOR
RAMPA DE ACCESO A LA
COLINA
BAÑO
HALL
SALA DE JUEGOS
BIBLIOTECA
BAÑO
CUARTO DE COSTURA
DORMITORIO
TERRAZA CUBIERTA
DORMITORIO
COMEDOR
COCINA
BAÑO
-El edificio tiene una
forma de un Prisma
rectangular.
Resuelta en tres
plantas, junto a un
lago.
Altura normal
Doble altura
Triple altura
Tipo de organización:
.Esta compuesta por un tipo de
organización Tramada, con una
forma compacta prismática.
.Espacio de transición, abierto, cerrado:
ABIERTO
TRANSICION
CERRADO
CIRCULACION
.Espacio principal, secundario o terciario:
PRINCIPAL
SECUNDARIO
TERCIARIO
SALA DE ESTAR
DORMITORIO
VESTIDOR
BAÑO
HALL
SALA DE JUEGOS
BIBLIOTECA
BAÑO
CUARTO DE COSTURA
SECUNDARIOS
TERRAZA CUBIERTA
DORMITORIO
COMEDOR
COCINA
BAÑO
.Recorrido espacial-Espacios de circulación:
Se une el movimiento horizontal de zonas
privadas y también los enlaces a las zonas
comunes.
El movimiento vertical se produce en el
hueco de la escalera situada dentro de
la sala de área cerrada.
.Soleamiento:
Las grandes paredes de cristal permiten
reflexiones sutiles y cambios de luz, de acuerdo
a los caprichos de la naturaleza.
.Ventilación:
Los amplios ventanales y por el
lugar donde se encuentra, hace
que tenga una buena ventilación.
- Richard Meier desde el principio ha seguido una línea
determinada y permanente en sus proyectos.
- La casa cumple con la importancia a la claridad de líneas, a la
armonía, a los espacios y a la luz.
- La casa es de color blanco, el color que considera el más puro.
- La casa es un prisma que cuenta con adiciones y sustracciones.
• https://es.wikiarquitectura.com/index.php/Casa_Smith
• http://andresfelipematiz.blogspot.pe/
• https://es.wikipedia.org/wiki/Richard_Meier
• http://pt.slideshare.net/rarosph/smith-house-17328440
• http://www.arqred.mx/blog/2010/06/18/richard-meier-importancia-de-la-
estructura-en-su-edificacion-casa-smith/

377937639-Casa-Smith.pptx

  • 2.
    Tema: • Metodología deanálisis vivienda unifamiliar Arquitecto: • Ramirez Nuñez, Julio Integrantes: • Galindo Aguilar, Claudia • Sandoval Zamora, Claudia
  • 3.
     Introducción  Ubicación Vida de Richard Meier  Obras más importantes  Conceptualización  Relación con el contexto  Tipología arquitectónica  Fotos y planos  Organigrama funcional  Análisis Volumétrico-Espacial-Conceptual  Criterios ambientales  Conclusiones  Fuentes bibliográficas
  • 4.
    La Casa Smithforma parte de una serie de viviendas unifamiliares racionalistas que marcan una primera etapa en la obra de Meier, cuando formaba parte del grupo The Five Architects.
  • 5.
     Se encuentraen Darien, Connecticut, Estados Unidos.  Ubicada en una ladera boscosa en pendiente llega al agua, una parcela de 6702 m2.  La casa se inserta en el paisaje natural.  Construida entre los años 1965-1967. .
  • 6.
    Nació en Newarkel 12 de octubre de 1934, en el estado de Nueva Jersey. Estudió arquitectura en la Universidad Cornell, donde se graduó en 1957. Al terminar sus estudios viajó por Europa donde tuvo la ocasión de conocer a Le Corbusier que influiría mucho en su arquitectura. A su vuelta a Estados Unidos, trabajó en varios despachos de arquitectos, entre ellos los de Skidmore, Owings and Merrill y Marcel Breuer, hasta que en 1963 abrió su propio estudio.
  • 7.
    1971-1973 Es el puntocúlmine del primer período de la obra de Meier, donde todas las ideas desarrolladas en las experiencias en viviendas unifamiliares se plasmaron de forma más equilibrada e imaginativa. 1979-1983 Obra importante entre las realizaciones de los años setenta, inicia un nuevo enfoque proyectual que caracterizará muchas de las obras sucesivas y que recoge todo aquello que Meier ha ido experimentando en sus edificios. Casa Giovannitti Casa Douglas Casa Grotta 1985-1989 Basado en un volumen cúbico principal cualificado mediante episodios de adición y sustracción. Aquí en cambio, no se distingue un volumen principal. 1972-1974 El planteo de esta casa se encuadra en un esquema típico del autor, al cual también responden casas como la Casa Smith o la Casa Douglas, obras que también forman parte de esa primera época de Richard Meier. Casa Shamberg
  • 8.
    -Emplazada en unterreno en pendiente, el volumen es un prisma blanco que emerge entre la arboleda creando un fuerte contraste visual. -Está situada en un lugar privilegiado entre rocas y árboles. A la residencia Smith se ingresa mediante una rampa que conecta la colina con la casa.
  • 9.
    Nos da unasensación de libertad, paz, tranquilidad ya que emerge de una arbolada.
  • 10.
    Aspecto Formal Tiene laforma geométrica de un prisma blanco Es asimétrica
  • 11.
    .Propiedades de laforma: ADICION SUSTRACCION ADICION SUSTRACCION
  • 12.
  • 13.
    .Aspecto Tecnológico -Los principalesmateriales utilizados en la construcción de la Casa Smith son de madera y vidrio, con columnas de acero estructural en la zona de invernadero y chimenea de ladrillo. Pilares inferiores metálicos Losas de concreto Muros de carga
  • 16.
  • 19.
    ENTRADA PRINCIPAL CUBIERTO SALA DEESTAR DORMITORIO VESTIDOR RAMPA DE ACCESO A LA COLINA BAÑO HALL SALA DE JUEGOS BIBLIOTECA BAÑO CUARTO DE COSTURA DORMITORIO
  • 20.
  • 22.
    -El edificio tieneuna forma de un Prisma rectangular.
  • 23.
    Resuelta en tres plantas,junto a un lago. Altura normal Doble altura Triple altura
  • 24.
    Tipo de organización: .Estacompuesta por un tipo de organización Tramada, con una forma compacta prismática.
  • 25.
    .Espacio de transición,abierto, cerrado: ABIERTO TRANSICION CERRADO CIRCULACION
  • 26.
    .Espacio principal, secundarioo terciario: PRINCIPAL SECUNDARIO TERCIARIO SALA DE ESTAR DORMITORIO VESTIDOR BAÑO HALL SALA DE JUEGOS BIBLIOTECA BAÑO CUARTO DE COSTURA
  • 27.
  • 28.
    .Recorrido espacial-Espacios decirculación: Se une el movimiento horizontal de zonas privadas y también los enlaces a las zonas comunes. El movimiento vertical se produce en el hueco de la escalera situada dentro de la sala de área cerrada.
  • 29.
    .Soleamiento: Las grandes paredesde cristal permiten reflexiones sutiles y cambios de luz, de acuerdo a los caprichos de la naturaleza.
  • 30.
    .Ventilación: Los amplios ventanalesy por el lugar donde se encuentra, hace que tenga una buena ventilación.
  • 31.
    - Richard Meierdesde el principio ha seguido una línea determinada y permanente en sus proyectos. - La casa cumple con la importancia a la claridad de líneas, a la armonía, a los espacios y a la luz. - La casa es de color blanco, el color que considera el más puro. - La casa es un prisma que cuenta con adiciones y sustracciones.
  • 32.
    • https://es.wikiarquitectura.com/index.php/Casa_Smith • http://andresfelipematiz.blogspot.pe/ •https://es.wikipedia.org/wiki/Richard_Meier • http://pt.slideshare.net/rarosph/smith-house-17328440 • http://www.arqred.mx/blog/2010/06/18/richard-meier-importancia-de-la- estructura-en-su-edificacion-casa-smith/